Письмо ФНС РФ от 20.12.2019 N СД-4-3/26392@

"О рекомендуемых формах уведомлений о переходе на ЕСХН и УСН в связи с утратой права на применение специального налогового режима "Налог на профессиональный доход"

ФЕДЕРАЛЬНАЯ НАЛОГОВАЯ СЛУЖБА

ПИСЬМО
от 20 декабря 2019 г. N СД-4-3/26392@

О РЕКОМЕНДУЕМЫХ ФОРМАХ УВЕДОМЛЕНИЙ О ПЕРЕХОДЕ НА ЕСХН И УСН В СВЯЗИ С УТРАТОЙ ПРАВА НА ПРИМЕНЕНИЕ СПЕЦИАЛЬНОГО НАЛОГОВОГО РЕЖИМА "НАЛОГ НА ПРОФЕССИОНАЛЬНЫЙ ДОХОД"

Федеральная налоговая служба в рамках реализации полномочий, предусмотренных пунктом 4 статьи 31 Налогового кодекса Российской Федерации (далее - Кодекс), сообщает следующее.

Согласно части 6 статьи 15 Федерального закона от 27.11.2018 N 422-ФЗ "О проведении эксперимента по установлению специального налогового режима "Налог на профессиональный доход" в городе федерального значения Москве, в Московской и Калужской областях, а также в Республике Татарстан (Татарстан)" (далее - Закон N 422-ФЗ) лица, утратившие право на применение специального налогового режима "Налог на профессиональный доход" (далее - НПД) в соответствии с частью 19 статьи 5 Закона N 422-ФЗ, вправе уведомить налоговый орган по месту жительства о переходе на систему налогообложения для сельскохозяйственных товаропроизводителей (далее - ЕСХН) или упрощенную систему налогообложения (далее - УСН) в течение 20 календарных дней с даты снятия с учета в качестве налогоплательщика НПД. В этом случае физическое лицо признается перешедшим на УСН или ЕСХН с даты:

1) снятия с учета в качестве налогоплательщика НПД - для физических лиц, являющихся индивидуальными предпринимателями;

2) регистрации в качестве индивидуального предпринимателя - для физических лиц, которые на дату утраты права на применение специального налогового режима не являлись индивидуальными предпринимателями и зарегистрировались в течение 20 календарных дней с даты утраты такого права.

В настоящее время ФНС России разрабатываются проекты приказов об утверждении форм уведомлений о переходе на ЕСХН и УСН и форматов представления их в электронной форме.

До утверждения соответствующих форм уведомлений ФНС России в целях создания условий для единообразия реализации положений части 6 статьи 15 Закона N 422-ФЗ направляет рекомендуемые формы "Уведомление о переходе на систему налогообложения для сельскохозяйственных товаропроизводителей в связи с утратой права на применение налога на профессиональный доход" (форма КНД 1150093) и "Уведомление о переходе на упрощенную систему налогообложения в связи с утратой права на применение налога на профессиональный доход" (форма КНД 1150094) и форматы представления их в электронной форме.

Указанные уведомления могут быть представлены в налоговый орган лично или через представителя, направлены по почте заказным письмом или переданы в электронной форме по телекоммуникационным каналам связи с применением квалифицированной электронной подписи, в том числе через сервис "Личный кабинет налогоплательщика индивидуального предпринимателя", размещенный на сайте ФНС России www.nalog.ru в разделе "Моя система налогообложения".

Доведите указанное письмо до нижестоящих налоговых органов и налогоплательщиков.

Действительный
государственный советник
Российской Федерации
2 класса
Д.С. САТИН

Приложение N 1
к письму ФНС России
от "__" ________ 2019 г. N ___

                    ИНН          
                                                         
    2110   1014                       Стр. 0 0 1

Форма по КНД 1150093

УВЕДОМЛЕНИЕ О ПЕРЕХОДЕ НА СИСТЕМУ НАЛОГООБЛОЖЕНИЯ ДЛЯ СЕЛЬСКОХОЗЯЙСТВЕННЫХ ТОВАРОПРОИЗВОДИТЕЛЕЙ В СВЯЗИ С УТРАТОЙ ПРАВА НА ПРИМЕНЕНИЕ НАЛОГА НА ПРОФЕССИОНАЛЬНЫЙ ДОХОД <1>

Представляется в налоговый орган (код)                                                            
                                                                               
Фамилия                                                                    
                                                                             
Имя                                                                    
                                                                               
Отчество <2>                                                                    
                                                                               
уведомляет о переходе на систему налогообложения для сельскохозяйственных товаропроизводителей   ,                                
                                                                               
где: 1 - с даты снятия с учета в качестве налогоплательщика налога на профессиональный доход, <3>                                
    2 - с даты регистрации в качестве индивидуального предпринимателя. <4>                                  
                                                                               
Настоящее уведомление составлено на 0 0 1   странице с приложением копии документа <5> на         листах                
Достоверность и полноту сведений, указанных в настоящем уведомлении, подтверждаю: Заполняется работником налогового органа
                                                                                     
    1 - налогоплательщик                 Настоящее уведомление представлено (код)              
    2 - представитель налогоплательщика <5>                                                    
                                            на 0 0 1   страницах  
                                                                                 
                                            с приложением копии документа <5> на       листах            
                                                                                 
                                                                       
                                        Дата представления уведомления . .          
                                                                 
(фамилия, имя, отчество <2> представителя налогоплательщика полностью)                                              
                                            Зарегистрировано за N                      
Номер контактного телефона                                                        
                                                                                 
                                                                                     
Подпись       Дата     .     .                                                      
                                                                                     
Наименование и реквизиты документа, подтверждающего полномочия представителя налогоплательщика                                              
                                                                                     
                                        Фамилия, И.О. <2>     Подпись
                                                                                     
                                                                                 
                                                                                     

<1> Уведомление представляется в налоговый орган по месту жительства в течение 20 календарных дней с даты снятия с учета в качестве налогоплательщика налога на профессиональный доход.
<2> Отчество указывается при наличии.
<3> С даты снятия с учета в качестве налогоплательщика налога на профессиональный доход вправе перейти физические лица, являющиеся индивидуальными предпринимателями.
<4> С даты регистрации в качестве индивидуального предпринимателя вправе перейти физические лица, которые на дату утраты права на применение налога на профессиональный доход не являлись индивидуальными предпринимателями и зарегистрировались в течение 20 календарных дней с даты утраты права на применение налога на профессиональный доход.
<5> К уведомлению прилагается копия документа, подтверждающего полномочия представителя налогоплательщика.
                                                                                     
                                                                                     

Приложение N 2
к письму ФНС России
от "__" _______ 2019 г. N ___

                    ИНН          
                                                         
    2130   1018                       Стр. 0 0 1

Форма по КНД 1150094

УВЕДОМЛЕНИЕ О ПЕРЕХОДЕ НА УПРОЩЕННУЮ СИСТЕМУ НАЛОГООБЛОЖЕНИЯ В СВЯЗИ С УТРАТОЙ ПРАВА НА ПРИМЕНЕНИЕ НАЛОГА НА ПРОФЕССИОНАЛЬНЫЙ ДОХОД <1>

Представляется в налоговый орган (код)                                                            
                                                                               
Фамилия                                                                    
                                                                             
Имя                                                                    
                                                                               
Отчество <2>                                                                    
                                                                               
уведомляет о переходе на упрощенную систему налогообложения   ,                                          
                                                                               
где: 1 - с даты снятия с учета в качестве налогоплательщика налога на профессиональный доход, <3>                
    2 - с даты регистрации в качестве индивидуального предпринимателя. <4>                              
                                                                               
В качестве объекта налогообложения выбраны     1 - доходы,                    
                                  2 - доходы, уменьшенные на величину расходов          
                                                                               
Настоящее уведомление составлено на 0 0 1   странице с приложением копии документа <5> на         листах                
Достоверность и полноту сведений, указанных в настоящем уведомлении, подтверждаю: Заполняется работником налогового органа
                                                                                     
    1 - налогоплательщик                 Настоящее уведомление представлено (код)              
    2 - представитель налогоплательщика <5>                                                    
                                            на 0 0 1   страницах  
                                                                                 
                                            с приложением копии документа <5> на       листах        
                                                                                 
                                                                       
                                        Дата представления уведомления . .          
                                                                 
(фамилия, имя, отчество <2> представителя налогоплательщика полностью)                                              
                                            Зарегистрировано за N                      
Номер контактного телефона                                                        
                                                                                 
                                                                                     
Подпись       Дата     .     .                                                      
                                                                                     
Наименование и реквизиты документа, подтверждающего полномочия представителя налогоплательщика                                              
                                                                                     
                                        Фамилия, И.О. <2>     Подпись
                                                                                     
                                                                                 
                                                                                     

<1> Уведомление представляется в налоговый орган по месту жительства в течение 20 календарных дней с даты снятия с учета в качестве налогоплательщика налога на профессиональный доход.
<2> Отчество указывается при наличии.
<3> С даты снятия с учета в качестве налогоплательщика налога на профессиональный доход вправе перейти физические лица, являющиеся индивидуальными предпринимателями.
<4> С даты регистрации в качестве индивидуального предпринимателя вправе перейти физические лица, которые на дату утраты права на применение налога на профессиональный доход не являлись индивидуальными предпринимателями и зарегистрировались в течение 20 календарных дней с даты утраты права на применение налога на профессиональный доход.
<5> К уведомлению прилагается копия документа, подтверждающего полномочия представителя налогоплательщика.
                                                                                     
                                                                                     

Приложение N 3
к письму ФНС России
от "__" _____ 2019 г. N ___

ФОРМАТ ПРЕДСТАВЛЕНИЯ УВЕДОМЛЕНИЯ О ПЕРЕХОДЕ НА СИСТЕМУ НАЛОГООБЛОЖЕНИЯ ДЛЯ СЕЛЬСКОХОЗЯЙСТВЕННЫХ ТОВАРОПРОИЗВОДИТЕЛЕЙ В СВЯЗИ С УТРАТОЙ ПРАВА НА ПРИМЕНЕНИЕ НАЛОГА НА ПРОФЕССИОНАЛЬНЫЙ ДОХОД В ЭЛЕКТРОННОЙ ФОРМЕ

I. ОБЩИЕ СВЕДЕНИЯ

1. Настоящий формат описывает требования к XML файлам (далее - файл обмена) передачи в налоговые органы уведомления о переходе на систему налогообложения для сельскохозяйственных товаропроизводителей в связи с утратой права на применение налога на профессиональный доход в электронной форме.

2. Номер версии настоящего формата 5.01, часть CCXI.

II. ОПИСАНИЕ ФАЙЛА ОБМЕНА

3. Имя файла обмена должно иметь следующий вид:

R_T_A_K_O_GGGGMMDD_N, где:

R_T - префикс, принимающий значение SR_UPEREHSH;

A_K - идентификатор получателя информации, где: A - идентификатор получателя, которому направляется файл обмена, K - идентификатор конечного получателя, для которого предназначена информация из данного файла обмена <1>. Каждый из идентификаторов (A и K) имеет вид для налоговых органов - четырехразрядный код налогового органа;

<1> Передача файла от отправителя к конечному получателю (K) может осуществляться в несколько этапов через другие налоговые органы, осуществляющие передачу файла на промежуточных этапах, которые обозначаются идентификатором A. В случае передачи файла от отправителя к конечному получателю при отсутствии налоговых органов, осуществляющих передачу на промежуточных этапах, значения идентификаторов A и K совпадают.

O - идентификатор отправителя информации, имеет вид:

для организаций - девятнадцатиразрядный код (идентификационный номер налогоплательщика (далее - ИНН) и код причины постановки на учет (далее - КПП) организации (обособленного подразделения);

для физических лиц - двенадцатиразрядный код (ИНН физического лица, при наличии. При отсутствии ИНН - последовательность из двенадцати нулей).

GGGG - год формирования передаваемого файла, MM - месяц, DD - день;

N - идентификационный номер файла. (Длина - от 1 до 36 знаков. Идентификационный номер файла должен обеспечивать уникальность файла).

Расширение имени файла - xml. Расширение имени файла может указываться как строчными, так и прописными буквами.

Параметры первой строки файла обмена

Первая строка XML файла должна иметь следующий вид:

<?xml version ="1.0" encoding ="windows-1251"?>

Имя файла, содержащего XML схему файла обмена, должно иметь следующий вид:

SR_UPEREHSH_1_211_00_05_01_xx, где xx - номер версии схемы.

Расширение имени файла - xsd.

XML схема файла обмена приводится отдельным файлом и размещается на официальном сайте Федеральной налоговой службы.

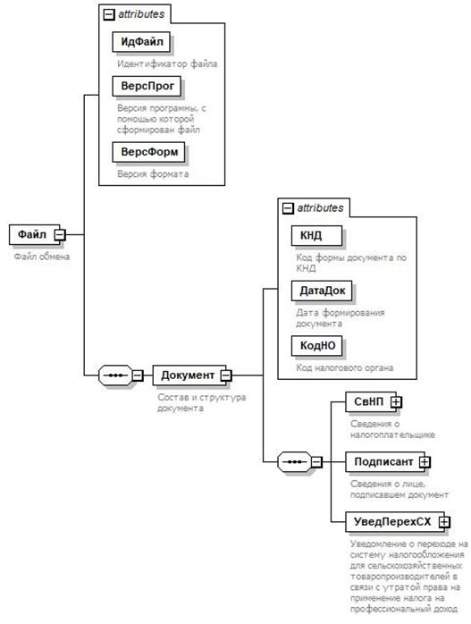
4. Логическая модель файла обмена представлена в виде диаграммы структуры файла обмена на рисунке 1 настоящего формата. Элементами логической модели файла обмена являются элементы и атрибуты XML файла. Перечень структурных элементов логической модели файла обмена и сведения о них приведены в таблицах 4.1 - 4.8 настоящего формата.

Для каждого структурного элемента логической модели файла обмена приводятся следующие сведения:

наименование элемента. Приводится полное наименование элемента <2>;

<2> В строке таблицы могут быть описаны несколько элементов, наименования которых разделены символом "|". Такая форма записи применяется при наличии в файле обмена только одного элемента из описанных в этой строке.

сокращенное наименование (код) элемента. Приводится сокращенное наименование элемента. Синтаксис сокращенного наименования должен удовлетворять спецификации XML;

признак типа элемента. Может принимать следующие значения: "С" - сложный элемент логической модели (содержит вложенные элементы), "П" - простой элемент логической модели, реализованный в виде элемента XML файла, "А" - простой элемент логической модели, реализованный в виде атрибута элемента XML файла. Простой элемент логической модели не содержит вложенные элементы;

формат элемента. Формат элемента представляется следующими условными обозначениями: T - символьная строка; N - числовое значение (целое или дробное).

Формат символьной строки указывается в виде T(n-k) или T(=k), где: n - минимальное количество знаков, k - максимальное количество знаков, символ "-" - разделитель, символ "=" означает фиксированное количество знаков в строке. В случае, если минимальное количество знаков равно 0, формат имеет вид T(0-k). В случае, если максимальное количество знаков неограничено, формат имеет вид T(n-).

Формат числового значения указывается в виде N(m.k), где: m - максимальное количество знаков в числе, включая целую и дробную часть числа без разделяющей десятичной точки и знака (для отрицательного числа), k - максимальное число знаков дробной части числа. Если число знаков дробной части числа равно 0 (то есть число целое), то формат числового значения имеет вид N(m).

Для простых элементов, являющихся базовыми в XML, например, элемент с типом "date", поле "Формат элемента" не заполняется. Для таких элементов в поле "Дополнительная информация" указывается тип базового элемента;

признак обязательности элемента определяет обязательность наличия элемента (совокупности наименования элемента и его значения) в файле обмена. Признак обязательности элемента может принимать следующие значения: "О" - наличие элемента в файле обмена обязательно; "Н" - наличие элемента в файле обмена необязательно, то есть элемент может отсутствовать. Если элемент принимает ограниченный перечень значений (по классификатору, кодовому словарю и тому подобному), то признак обязательности элемента дополняется символом "К". Например, "ОК". В случае если количество реализаций элемента может быть более одной, то признак обязательности элемента дополняется символом "М". Например, "НМ" или "ОКМ".

К вышеперечисленным признакам обязательности элемента может добавляться значение "У" в случае описания в XML схеме условий, предъявляемых к элементу в файле обмена, описанных в графе "Дополнительная информация". Например, "НУ" или "ОКУ";

дополнительная информация содержит, при необходимости, требования к элементу файла обмена, не указанные ранее. Для сложных элементов указывается ссылка на таблицу, в которой описывается состав данного элемента. Для элементов, принимающих ограниченный перечень значений из классификатора (кодового словаря и тому подобного), указывается соответствующее наименование классификатора (кодового словаря и тому подобного) или приводится перечень возможных значений. Для классификатора (кодового словаря и тому подобного) может указываться ссылка на его местонахождение. Для элементов, использующих пользовательский тип данных, указывается наименование типового элемента.

Рисунок 1. Диаграмма структуры файла обмена

Таблица 4.1

Файл обмена (Файл)

Наименование элемента Сокращенное наименование (код) элемента Признак типа элемента Формат элемента Признак обязательности элемента Дополнительная информация
Идентификатор файла ИдФайл А T(1-100) О Содержит (повторяет) имя сформированного файла (без расширения)
Версия программы, с помощью которой сформирован файл ВерсПрог А T(1-40) О  
Версия формата ВерсФорм А T(1-5) О Принимает значение: 5.01
Состав и структура документа Документ С   О Состав элемента представлен в таблице 4.2

Таблица 4.2

Состав и структура документа (Документ)

Наименование элемента Сокращенное наименование (код) элемента Признак типа элемента Формат элемента Признак обязательности элемента Дополнительная информация
Код формы документа по КНД КНД А T(=7) ОК Типовой элемент <КНДТип>.
Принимает значение: 1150093
Дата формирования документа ДатаДок А T(=10) О Типовой элемент <ДатаТип>. Дата в формате ДД.ММ.ГГГГ
Код налогового органа КодНО А T(=4) ОК Типовой элемент <СОНОТип>
Сведения о налогоплательщике СвНП С   О Состав элемента представлен в таблице 4.3
Сведения о лице, подписавшем документ Подписант С   О Состав элемента представлен в таблице 4.5
Уведомление о переходе на систему налогообложения для сельскохозяйственных товаропроизводителей в связи с утратой права на применение налога на профессиональный доход УведПерехСХ С   О Состав элемента представлен в таблице 4.7

Таблица 4.3

Сведения о налогоплательщике (СвНП)

Наименование элемента Сокращенное наименование (код) элемента Признак типа элемента Формат элемента Признак обязательности элемента Дополнительная информация
Налогоплательщик - физическое лицо НПФЛ С   О Состав элемента представлен в таблице 4.4

Таблица 4.4

Налогоплательщик - физическое лицо (НПФЛ)

Наименование элемента Сокращенное наименование (код) элемента Признак типа элемента Формат элемента Признак обязательности элемента Дополнительная информация
ИНН физического лица ИННФЛ А T(=12) О Типовой элемент <ИННФЛТип>
Фамилия, имя, отчество физического лица ФИО С   О Типовой элемент <ФИОТип>.
Состав элемента представлен в таблице 4.8

Таблица 4.5

Сведения о лице, подписавшем документ (Подписант)

Наименование элемента Сокращенное наименование (код) элемента Признак типа элемента Формат элемента Признак обязательности элемента Дополнительная информация
Признак лица, подписавшего документ ПрПодп А T(=1) ОК Принимает значение:
1 - налогоплательщик |
2 - представитель налогоплательщика
Номер контактного телефона Тлф А T(1-20) Н  
Фамилия, имя, отчество ФИО С   НУ Типовой элемент <ФИОТип>.
Состав элемента представлен в таблице 4.8
Элемент обязателен при <ПрПодп>=2
Сведения о представителе налогоплательщика СвПред С   НУ Состав элемента представлен в таблице 4.6
Элемент обязателен при <ПрПодп>=2

Таблица 4.6

Сведения о представителе налогоплательщика (СвПред)

Наименование элемента Сокращенное наименование (код) элемента Признак типа элемента Формат элемента Признак обязательности элемента Дополнительная информация
Наименование и реквизиты документа, подтверждающего полномочия представителя налогоплательщика НаимДок А T(1-120) О  

Таблица 4.7

Уведомление о переходе на систему налогообложения для сельскохозяйственных товаропроизводителей в связи с утратой права на применение налога на профессиональный доход (УведПерехСХ)

Наименование элемента Сокращенное наименование (код) элемента Признак типа элемента Формат элемента Признак обязательности элемента Дополнительная информация
Признак перехода на систему налогообложения для сельскохозяйственных товаропроизводителей ПрПерехСХ А T(=1) ОКУ Принимает значение:
1 - с даты снятия с учета в качестве налогоплательщика налога на профессиональный доход |
2 - с даты регистрации в качестве индивидуального предпринимателя

Таблица 4.8

Фамилия, имя, отчество (ФИОТип)

Наименование элемента Сокращенное наименование (код) элемента Признак типа элемента Формат элемента Признак обязательности элемента Дополнительная информация
Фамилия Фамилия А T(1-60) О  
Имя Имя А T(1-60) О  
Отчество Отчество А T(1-60) Н  

Приложение N 4
к письму ФНС России
от "__" _____ 2019 г. N ___

ФОРМАТ ПРЕДСТАВЛЕНИЯ УВЕДОМЛЕНИЯ О ПЕРЕХОДЕ НА УПРОЩЕННУЮ СИСТЕМУ НАЛОГООБЛОЖЕНИЯ В СВЯЗИ С УТРАТОЙ ПРАВА НА ПРИМЕНЕНИЕ НАЛОГА НА ПРОФЕССИОНАЛЬНЫЙ ДОХОД В ЭЛЕКТРОННОЙ ФОРМЕ

I. ОБЩИЕ СВЕДЕНИЯ

1. Настоящий формат описывает требования к XML файлам (далее - файл обмена) передачи в налоговые органы уведомления о переходе на упрощенную систему налогообложения в связи с утратой права на применение налога на профессиональный доход в электронной форме.

2. Номер версии настоящего формата 5.01, часть CCXIII.

II. ОПИСАНИЕ ФАЙЛА ОБМЕНА

3. Имя файла обмена должно иметь следующий вид:

R_T_A_K_O_GGGGMMDD_N, где:

R_T - префикс, принимающий значение SR_UPEREHUSN;

A_K - идентификатор получателя информации, где: A - идентификатор получателя, которому направляется файл обмена, K - идентификатор конечного получателя, для которого предназначена информация из данного файла обмена <1>. Каждый из идентификаторов (A и K) имеет вид для налоговых органов - четырехразрядный код налогового органа;

<1> Передача файла от отправителя к конечному получателю (K) может осуществляться в несколько этапов через другие налоговые органы, осуществляющие передачу файла на промежуточных этапах, которые обозначаются идентификатором A. В случае передачи файла от отправителя к конечному получателю при отсутствии налоговых органов, осуществляющих передачу на промежуточных этапах, значения идентификаторов A и K совпадают.

O - идентификатор отправителя информации, имеет вид:

для организаций - девятнадцатиразрядный код (идентификационный номер налогоплательщика (далее - ИНН) и код причины постановки на учет (далее - КПП) организации (обособленного подразделения);

для физических лиц - двенадцатиразрядный код (ИНН физического лица, при наличии. При отсутствии ИНН - последовательность из двенадцати нулей).

GGGG - год формирования передаваемого файла, MM - месяц, DD - день;

N - идентификационный номер файла. (Длина - от 1 до 36 знаков. Идентификационный номер файла должен обеспечивать уникальность файла).

Расширение имени файла - xml. Расширение имени файла может указываться как строчными, так и прописными буквами.

Параметры первой строки файла обмена

Первая строка XML файла должна иметь следующий вид:

<?xml version ="1.0" encoding ="windows-1251"?>

Имя файла, содержащего XML схему файла обмена, должно иметь следующий вид:

SR_UPEREHUSN_1_213_00_05_01_xx, где xx - номер версии схемы.

Расширение имени файла - xsd.

XML схема файла обмена приводится отдельным файлом и размещается на официальном сайте Федеральной налоговой службы.

4. Логическая модель файла обмена представлена в виде диаграммы структуры файла обмена на рисунке 1 настоящего формата. Элементами логической модели файла обмена являются элементы и атрибуты XML файла. Перечень структурных элементов логической модели файла обмена и сведения о них приведены в таблицах 4.1 - 4.8 настоящего формата.

Для каждого структурного элемента логической модели файла обмена приводятся следующие сведения:

наименование элемента. Приводится полное наименование элемента <2>;

<1> В строке таблицы могут быть описаны несколько элементов, наименования которых разделены символом "|". Такая форма записи применяется при наличии в файле обмена только одного элемента из описанных в этой строке.

сокращенное наименование (код) элемента. Приводится сокращенное наименование элемента. Синтаксис сокращенного наименования должен удовлетворять спецификации XML;

признак типа элемента. Может принимать следующие значения: "С" - сложный элемент логической модели (содержит вложенные элементы), "П" - простой элемент логической модели, реализованный в виде элемента XML файла, "А" - простой элемент логической модели, реализованный в виде атрибута элемента XML файла. Простой элемент логической модели не содержит вложенные элементы;

формат элемента. Формат элемента представляется следующими условными обозначениями: Т - символьная строка; N - числовое значение (целое или дробное).

Формат символьной строки указывается в виде T(n-k) или T(=k), где: n - минимальное количество знаков, k - максимальное количество знаков, символ "-" - разделитель, символ "=" означает фиксированное количество знаков в строке. В случае, если минимальное количество знаков равно 0, формат имеет вид T(0-k). В случае, если максимальное количество знаков неограничено, формат имеет вид T(n-).

Формат числового значения указывается в виде N(m.k), где: m - максимальное количество знаков в числе, включая целую и дробную часть числа без разделяющей десятичной точки и знака (для отрицательного числа), k - максимальное число знаков дробной части числа. Если число знаков дробной части числа равно 0 (то есть число целое), то формат числового значения имеет вид N(m).

Для простых элементов, являющихся базовыми в XML, например, элемент с типом "date", поле "Формат элемента" не заполняется. Для таких элементов в поле "Дополнительная информация" указывается тип базового элемента;

признак обязательности элемента определяет обязательность наличия элемента (совокупности наименования элемента и его значения) в файле обмена. Признак обязательности элемента может принимать следующие значения: "О" - наличие элемента в файле обмена обязательно; "Н" - наличие элемента в файле обмена необязательно, то есть элемент может отсутствовать. Если элемент принимает ограниченный перечень значений (по классификатору, кодовому словарю и тому подобному), то признак обязательности элемента дополняется символом "К". Например, "ОК". В случае если количество реализаций элемента может быть более одной, то признак обязательности элемента дополняется символом "М". Например, "НМ" или "ОКМ".

К вышеперечисленным признакам обязательности элемента может добавляться значение "У" в случае описания в XML схеме условий, предъявляемых к элементу в файле обмена, описанных в графе "Дополнительная информация". Например, "НУ" или "ОКУ";

дополнительная информация содержит, при необходимости, требования к элементу файла обмена, не указанные ранее. Для сложных элементов указывается ссылка на таблицу, в которой описывается состав данного элемента. Для элементов, принимающих ограниченный перечень значений из классификатора (кодового словаря и тому подобного), указывается соответствующее наименование классификатора (кодового словаря и тому подобного) или приводится перечень возможных значений. Для классификатора (кодового словаря и тому подобного) может указываться ссылка на его местонахождение. Для элементов, использующих пользовательский тип данных, указывается наименование типового элемента.

Рисунок 1. Диаграмма структуры файла обмена

Таблица 4.1

Файл обмена (Файл)

Наименование элемента Сокращенное наименование (код) элемента Признак типа элемента Формат элемента Признак обязательности элемента Дополнительная информация
Идентификатор файла ИдФайл А T(1-100) О Содержит (повторяет) имя сформированного файла (без расширения)
Версия программы, с помощью которой сформирован файл ВерсПрог А T(1-40) О  
Версия формата ВерсФорм А T(1-5) О Принимает значение: 5.01
Состав и структура документа Документ С   О Состав элемента представлен в таблице 4.2

Таблица 4.2

Состав и структура документа (Документ)

Наименование элемента Сокращенное наименование (код) элемента Признак типа элемента Формат элемента Признак обязательности элемента Дополнительная информация
Код формы документа по КНД КНД А T(=7) ОК Типовой элемент <КНДТип>.
Принимает значение: 1150094
Дата формирования документа ДатаДок А T(=10) О Типовой элемент <ДатаТип>.
Дата в формате ДД.ММ.ГГГГ
Код налогового органа КодНО А T(=4) ОК Типовой элемент <СОНОТип>
Сведения о налогоплательщике СвНП С   О Состав элемента представлен в таблице 4.3
Сведения о лице, подписавшем документ Подписант С   О Состав элемента представлен в таблице 4.5
Уведомление о переходе на упрощенную систему налогообложения в связи с утратой права на применение налога на профессиональный доход УведПерехУСН С   О Состав элемента представлен в таблице 4.7

Таблица 4.3

Сведения о налогоплательщике (СвНП)

Наименование элемента Сокращенное наименование (код) элемента Признак типа элемента Формат элемента Признак обязательности элемента Дополнительная информация
Налогоплательщик - физическое лицо НПФЛ С   О Состав элемента представлен в таблице 4.4

Таблица 4.4

Налогоплательщик - физическое лицо (НПФЛ)

Наименование элемента Сокращенное наименование (код) элемента Признак типа элемента Формат элемента Признак обязательности элемента Дополнительная информация
ИНН физического лица ИННФЛ А T(=12) О Типовой элемент <ИННФЛТип>
Фамилия, имя, отчество физического лица ФИО С   О Типовой элемент <ФИОТип>.
Состав элемента представлен в таблице 4.8

Таблица 4.5

Сведения о лице, подписавшем документ (Подписант)

Наименование элемента Сокращенное наименование (код) элемента Признак типа элемента Формат элемента Признак обязательности элемента Дополнительная информация
Признак лица, подписавшего документ ПрПодп А T(=1) ОК Принимает значение:
1 - налогоплательщик |
2 - представитель налогоплательщика
Номер контактного телефона Тлф А T(1-20) Н  
Фамилия, имя, отчество ФИО С   НУ Типовой элемент <ФИОТип>.
Состав элемента представлен в таблице 4.8
Элемент обязателен при <ПрПодп>=2
Сведения о представителе налогоплательщика СвПред С   НУ Состав элемента представлен в таблице 4.6
Элемент обязателен при <ПрПодп>=2

Таблица 4.6

Сведения о представителе налогоплательщика (СвПред)

Наименование элемента Сокращенное наименование (код) элемента Признак типа элемента Формат элемента Признак обязательности элемента Дополнительная информация
Наименование и реквизиты документа, подтверждающего полномочия представителя налогоплательщика НаимДок А T(1-120) О  

Таблица 4.7

Уведомление о переходе на упрощенную систему налогообложения в связи с утратой права на применение налога на профессиональный доход (УведПерехУСН)

Наименование элемента Сокращенное наименование (код) элемента Признак типа элемента Формат элемента Признак обязательности элемента Дополнительная информация
Признак перехода на упрощенную систему налогообложения ПрПерехУСН А T(=1) ОКУ Принимает значение:
1 - с даты снятия с учета в качестве налогоплательщика налога на профессиональный доход |
2 - с даты регистрации в качестве индивидуального предпринимателя
Признак выбранного объекта налогообложения ПрОбНал А T(=1) ОК Принимает значение:
1 - доходы |
2 - доходы, уменьшенные на величину расходов

Таблица 4.8

Фамилия, имя, отчество (ФИОТип)

Наименование элемента Сокращенное наименование (код) элемента Признак типа элемента Формат элемента Признак обязательности элемента Дополнительная информация
Фамилия Фамилия А T(1-60) О  
Имя Имя А T(1-60) О  
Отчество Отчество А T(1-60) Н