НАЦИОНАЛЬНЫЙ СТАНДАРТ РОССИЙСКОЙ ФЕДЕРАЦИИ
МУЛЬТИПРОЕКТНЫЙ МЕНЕДЖМЕНТ. УПРАВЛЕНИЕ ПРОЕКТОМ, ПОРТФЕЛЕМ ПРОЕКТОВ, ПРОГРАММОЙ
ЧАСТЬ 2
ПРОЦЕССЫ И ПРОЦЕССНАЯ МОДЕЛЬ
Multi project management. Management of projects, project portfolios, programmes. Part 2. Processes and process model
ГОСТ Р 56714.2-2015
Дата введения
1 июля 2016 года
Предисловие
1 ПОДГОТОВЛЕН АНО "Международная академия менеджмента и качества бизнеса"
2 ВНЕСЕН Техническим комитетом по стандартизации ТК 100 "Стратегический и инновационный менеджмент"
3 УТВЕРЖДЕН И ВВЕДЕН В ДЕЙСТВИЕ Приказом Федерального агентства по техническому регулированию и метрологии от 17 ноября 2015 г. N 1823-ст
4 Настоящий стандарт идентичен стандарту DIN 69909-2:2013 "Мультипроектный менеджмент. Управление проектом, портфелем проектов, программой. Часть 2. Процессы и процессная модель" ("Multi project management - Management of project portfolios, programmes and projects - Part 2: Processes, process model", IDT).
При применении настоящего стандарта рекомендуется использовать вместо ссылочных международных стандартов соответствующие им национальные стандарты, сведения о которых приведены в дополнительном приложении ДА
5 ВВЕДЕН ВПЕРВЫЕ 6 ПЕРЕИЗДАНИЕ. Декабрь 2018 г.
Правила применения настоящего стандарта установлены в статье 26 Федерального закона от 29 июня 2015 г. N 162-ФЗ "О стандартизации в Российской Федерации". Информация об изменениях к настоящему стандарту публикуется в ежегодном (по состоянию на 1 января текущего года) информационном указателе "Национальные стандарты", а официальный текст изменений и поправок - в ежемесячном информационном указателе "Национальные стандарты". В случае пересмотра (замены) или отмены настоящего стандарта соответствующее уведомление будет опубликовано в ближайшем выпуске ежемесячного информационного указателя "Национальные стандарты". Соответствующая информация, уведомление и тексты размещаются также в информационной системе общего пользования - на официальном сайте Федерального агентства по техническому регулированию и метрологии в сети Интернет (www.gost.ru)
Введение
Настоящий стандарт разработан рабочим комитетом NA 147-00-04 АА "Проектный менеджмент" комитета по стандартизации "Менеджмент качества, статистика и основы сертификации" (NQSZ).
Комплекс стандартов ДИН 69909 под общим заголовком "Мультипроектный менеджмент. Управление проектом, портфелем проектов, программой" состоит из следующих частей:
- Часть 1: Общие положения;
- Часть 2: Процессы и процессная модель.
Комплекс стандартов ДИН 69909 основан на стандартах по проектному менеджменту ДИН 69901. Основными отличиями являются измененная структура, обновленные и новые разделы, касающиеся аспектов взаимодействия как внутри предприятия, так и между различными предприятиями. Унифицирована терминология, оптимизированы процессы и доопределены данные, используемые в рамках проектного менеджмента.
По последним данным, на долю проектной работы на предприятиях приходится более 50% создаваемой стоимости конечной продукции или услуги. Это необходимо учитывать и рассматривать в качестве одного из важнейших факторов менеджмента организации. Во многих случаях это выходит за рамки отдельных проектов. Мультипроектный менеджмент, т.е. менеджмент проектов, программ и портфеля проектов, устанавливает принципы единого руководства предприятием и проводимую проектную работу и, таким образом, в значительной степени определяет успех деятельности предприятия.
Использование настоящего стандарта позволяет организациям не только повысить эффективность менеджмента отдельных проектов, но и улучшить рентабельность, тем самым повысив конкурентоспособность организации.
Настоящий стандарт представлен в форме, удобной для пользования всеми заинтересованными сторонами на международном, региональном, национальном или муниципальном уровнях. Настоящий стандарт предназначен для использования вместе с национальными, международными стандартами или руководствами, касающимися деятельности организации в области проектного менеджмента, или в процессе их подготовки.
Выполнение требований, установленных в настоящем стандарте, является добровольным, оно предназначено для поддержки деятельности организации в области проектного менеджмента.
Информация, представленная в настоящем стандарте, предназначена исключительно для ознакомления пользователей с другими альтернативными процессами в области проектного менеджмента. Настоящий стандарт может использоваться в качестве дополнения к основополагающим национальным стандартам в области проектного менеджмента <*> и не предназначен для целей сертификации.
<*> К основополагающим национальным стандартам Российской Федерации в области проектного менеджмента относятся:
1) ГОСТ Р ИСО 21500-2014 "Руководство по проектному менеджменту";
2) ГОСТ Р 54869-2011 "Проектный менеджмент. Требования к управлению проектом";
3) ГОСТ Р 54871-2011 "Проектный менеджмент. Требования к управлению программой";
4) ГОСТ Р 54870-2011 "Проектный менеджмент. Требования к управлению портфелем проектов".
1 Область применения
Настоящий стандарт устанавливает основные положения системы мультипроектного менеджмента. В частности, он может применяться, прежде всего, с пятью частями комплекса стандартов ДИН 69901 и другими частями ДИН 69909 для:
a) организаций, которые хотят внедрить, поддерживать и улучшить свою систему мультипроектного менеджмента;
b) организаций, которые хотят убедиться, что установленная у них политика в области мультипроектного менеджмента соответствует требованиям настоящего стандарта;
c) организаций, которые хотят показать соответствие своей системы мультипроектного менеджмента требованиям заинтересованных сторон;
d) всех лиц, кто имеет дело с общим пониманием используемой в области мультипроектного менеджмента терминологии;
e) всех лиц в составе организации и/или вне ее, кто проводит консультации в отношении выбора подходящей системы мультипроектного менеджмента;
f) всех, кто занимается разработкой программного обеспечения для мультипроектного менеджмента.
Настоящий стандарт применим для всех видов и размеров систем проектного менеджмента.
2 Нормативные ссылки
В настоящем стандарте использованы нормативные ссылки на следующие стандарты.
DIN 69901-2, Project management. Project management systems. Part 2: Processes, process model (Проектный менеджмент. Системы проектного менеджмента. Часть 2. Процессы и процессная модель)
DIN 69909-1, Multi Project Management. Management of project portfolios, programmes and projects. Part 1. Fundamentals (Мультипроектный менеджмент. Менеджмент портфеля проектов, программ и проектов. Часть 1. Общие положения)
3 Термины и определения
В настоящем стандарте используются термины и определения, установленные в ДИН 69909-1.
4 Процессы мультипроектного менеджмента
4.1 Общие положения
4.1.1 Процессная ориентация
Настоящий стандарт основывается на утверждении, что желаемого результата можно достичь эффективнее, если работы и соответствующие (необходимые) ресурсы рассматриваются (управляются) как процессы (см. ISO 9000). В настоящем стандарте виды деятельности, используемые в мультипроектном менеджменте, представлены как процессы с соответствующими связями. С одной стороны, это позволяет участникам проекта проще оперировать существующими процессами, с другой стороны, создает хорошую основу для непрерывного совершенствования системы.
4.1.2 Классификация процессов мультипроектного менеджмента
В организациях, как правило, параллельно реализуется множество проектов. Проекты состоят из вспомогательных процессов и процессов создания продукта, которые контролируются и выполняются в рамках мультипроектного менеджмента в тесном соответствии с процессами управления (в первую очередь с учетом основных целей организации).
Система процессов, представленная на рисунке 1, содержит основные группы процессов организации и их связи друг с другом. При этом различают четыре группы процессов, а именно, процессы руководства проектами, процессы мультипроектного менеджмента, поддерживающие (обеспечивающие) процессы и процессы создания продукта.

Рисунок 1 - Система процессов
Под "процессами руководства проектами (стратегического управления)" понимаются процессы, которые с точки зрения мультипроектного менеджмента имеют наивысший приоритет. К процессам руководства проектами можно отнести процессы разработки стратегии или выработки решения.
Процессы, предназначенные для управления проектами, находятся в группе процессов
"Процессы мультипроектного менеджмента" и подробно рассматриваются в 4.2 и 4.3. "Поддерживающие (обеспечивающие) процессы" включают в себя процессы, которые не относятся непосредственно к мультипроектному менеджменту, но оказывают значительную поддержку при выполнении проектной работы. Сюда относятся, например, закупки или работа с персоналом.
Процессы, которые связаны с выполнением поставленной профессиональной проблемы, относятся к группе процессов "Процессы создания продукта (производственные процессы)". При этом речь может идти о стандартизированных процессах специфичной отрасли или об индивидуально сформированных процессах соответствующей организации.
Мультипроектный менеджмент создает необходимые и достаточные условия для управления несколькими отдельными проектами и может быть организован, например, в форме программ и/или портфеля проектов (см. ДИН 69909-1). В соответствии с этим процессы мультипроектного менеджмента, в зависимости от случая их применения, подразделяются на процессы управления проектами, программами и портфелем проектов (см. рисунок 2).

Рисунок 2 - Подразделение процессов мультипроектного менеджмента
4.2 Структура модели процессов
Приведенная в настоящем стандарте модель процессов является абстрактной, но при этом содержит объективное отображение реальности и представляет существенные взаимосвязи. Полное, охватывающее все детали описание процессов в мультипроектном менеджменте не применяется, поскольку невозможно создать универсальную модель (см. ДИН 69909-1).
4.2.1 Общий обзор
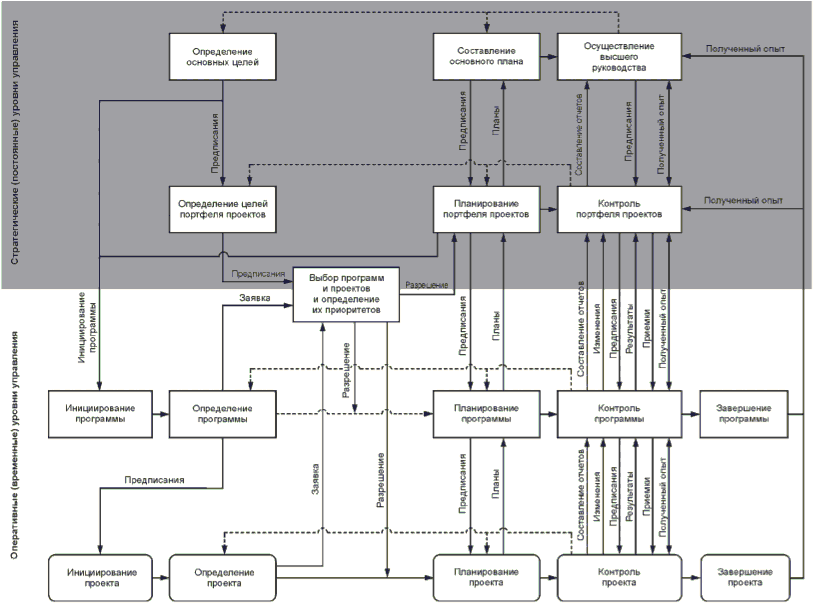
На рисунке 3 представлен обзор различных уровней модели процессов, разделения на группы процессов управления, а также взаимодействие между соответствующими уровнями.

Рисунок 3 - Обзор модели процессов
4.2.2 Уровни
В модели процессов различаются два уровня управления, уровень оперативного управления проектного/программного менеджмента и уровень стратегического управления портфелем проектов/высшим планированием и руководством.
На самом нижнем уровне представлены группы процессов проектного менеджмента, определенные в соответствии с ДИН 69901-2. В настоящем стандарте отсутствует детальное описание процессов проектного менеджмента, которое приведено в ДИН 69901-2. На расположенных выше уровнях изображены процессы управления программой и портфелем проектов. На самом высоком уровне модели процессов представлены процессы высшего (корпоративного) руководства, которые устанавливают требования и ограничения мультипроектного менеджмента.
На практике можно отказываться от использования того или иного уровня мультипроектного менеджмента (например, на малых и средних предприятиях). В этом случае необходимо обеспечить соединение верхнего и нижнего уровней модели.
4.2.3 Модель процессов проекта
Структура модели процессов должна напрямую ориентироваться на группы процессов проекта. На рисунке 3 приведена логическая последовательность соответствующих процессов (временная последовательность процессов может отличаться). Так, например, проект, который реализуется в рамках программы, имеет более короткий жизненный цикл, чем сама программа.
Выполнение групп процессов осуществляется, как правило, не только последовательно слева направо, но и, напротив, могут происходить переходы назад от последующих процессов к предыдущим.
В настоящем стандарте (аналогично ДИН 69901-2) модель процессов рассматривается в контексте пяти групп процессов проектного менеджмента "Инициирование", "Определение", "Планирование", "Контроль" и "Завершение". Так как проекты и программы ограничены по времени, модель процессов содержит весь жизненный цикл, начиная от группы процессов инициирования до группы процессов завершения. Так как два вышестоящих уровня управления являются постоянными, в настоящем стандарте отсутствует описание фаз "Инициирование" и "Завершение". В рамках мультипроектного менеджмента они не играют существенной роли.
4.2.4 Связи
В модели процессов, определенной в настоящем стандарте, имеются разнообразные связи между различными уровнями и группами процессов. Эти взаимодействия представлены на рисунке 3 стрелками. Необходимо отметить, что на рисунке 3 представлены наиболее важные связи. На рисунке 3 умышленно не приведены связи с поддерживающими (обеспечивающими) процессами и процессами создания продукта (производственные процессы) (см. ДИН 69901-2), так же как и связи с внешними партнерами. При применении модели процессов на практике связи могут добавляться или опускаться.
Стрелки представляют собой отношения типа "Вход-Выход" (входной и выходной поток данных). Начало стрелки означает выход определенного процесса, он основывается на результатах всех предшествующих процессов. Конец представляет вход для следующего процесса. Иногда несколько стрелок подходят к одному процессу. Также от одного процесса могут отходить несколько стрелок.
4.3 Описание модели процессов
4.3.1 Процессы руководства проектами
4.3.1.1 Определение основных целей
| Название процесса: | Определение основных целей. |
| Цель и задачи: | Определение целей создает основу для сопоставления стратегии организации с измеряемыми единицами, с помощью которых можно измерить и оценить реализацию стратегии. |
| Описание процесса (процедура): | Концепция (видение) и стратегия строятся на понимании целей, которые охватывают все сферы организации (производство, персонал, финансы, маркетинг и т.д.) и должны быть согласованы между собой. Результаты высшего руководства (например, показатель результативности) оказывают поддержку при определении основных целей. |
| Вход | Методы | Выход |
| - концепция; - цель, миссия организации; - стратегия; - результаты группы процессов "Осуществление высшего руководства" | - сбалансированная система показателей | - основные цели; - требования к разработке основного плана; - задачи для определения целей портфеля проектов; - при необходимости, заказ/мандат на инициирование программы |
4.3.1.2 Составление основного плана
| Название процесса: | Составление основного плана |
| Цель и задачи: | Основной план организации служит для планирования требований к материалам, ресурсам, инфраструктуре, финансам и т.д. (для всех сфер организации). |
| Описание процесса (процедура): | На основе целей организации составляется основной план организации, который распространяется на все сферы организации. Результаты высшего руководства (например, показатели результативности) оказывают поддержку при определении целей. |
| Вход | Методы | Выход |
| - основные цели, требования к основному плану, результаты группы процессов "Осуществление высшего руководства" | - сбалансированная система показателей | - основной план (материалы, ресурсы, инфраструктура, финансы и т.д.); - задание и требования для планирования портфеля проектов |
4.3.1.3 Осуществление высшего руководства
| Название процесса: | Осуществление высшего руководства. |
| Цель и задачи: | Высшее руководство предназначено для контроля реализации основных целей организации. |
| Описание процесса (процедура): | Основной план организации выполняется в рамках системы менеджмента организации, а достижение целей организации контролируется и регулируется высшим руководством. При отклонениях инициируются и реализуются соответствующие меры. |
| Вход | Методы | Выход |
| - основной план (материалы, ресурсы, инфраструктура, финансы и т.д.); - отчет для высшего руководства о выполнении работ в рамках портфеля проектов; - полученный опыт проектов, программ и портфеля проектов | - | - результаты группы процессов "Осуществление высшего руководства", например корректировка основных целей или основного плана; - задачи для управления портфелем проектов; - применение полученного опыта для выполнения проектов, программ и портфеля проектов |
4.3.2 Процессы в части управления портфелем проектов
4.3.2.1 Определение целей портфеля проектов
| Название процесса: | Определение целей портфеля проектов. |
| Цель и задачи: | Определение целей портфеля проектов, которые должны быть достигнуты в рамках работы над портфелем проектов. Цели портфеля проектов тесно связаны с основными целями организации. |
| Описание процесса (процедура): | На базе основных целей организации определяются цели портфеля проектов, с помощью которых регулярно осуществляется оценка воздействия на реализацию стратегии организации. Определяются задачи и/или критерии для выбора и установки приоритета программ и/или проектов. Результаты управления портфелем проектов (например, степень достижения цели) используются при определении и актуализации целей портфеля проектов. |
| Вход | Методы | Выход |
| - основные цели; - результаты группы процессов "Управление портфелем проектов", например заявки на изменение целей портфеля проектов | - | - цели портфеля проектов как основа для планирования портфеля проектов - задачи и/или критерии для выбора и установки приоритета программ и/или проектов |
4.3.2.2 Выбор программ и проектов и определение их приоритетов
| Название процесса: | Выбор программ и проектов и определение их приоритетов. |
| Цель и задачи: | Выбор и установка приоритетов программ и проектов служат для того, чтобы имеющиеся ресурсы целенаправленно использовались для таких программ и проектов, которые лучше всего поддерживают цели организации и портфель проектов. Весь процесс должен быть сформирован прозрачно с возможностью прослеживания. |
| Описание процесса (процедура): | Выполняется проверка, какие программы и проекты и с каким приоритетом реализуются с учетом критериев, определенных на уровне организации. Для выбранных программ и проектов дается разрешение на планирование. Для внешних заказчиков заключается договор. |
| Вход | Методы | Выход |
| - разрешение на "Выбор и установление приоритета проектов и программ"; - проект заказа/договора; - заявки для программ и проектов; - анализ рисков и заинтересованных лиц; - критерии для выбора и определения приоритета заявок на программы и проекты | - анализ производственной мощности; - анализ практической ценности; - техника сценария; - стратегическая карта/сбалансированная система показателей | - перечень программ и проектов после оценки и определения приоритета; - договор (опционально); - разрешение на планирование портфеля проектов, программ и проектов |
4.3.2.3 Планирование портфеля проектов
| Название процесса: | Планирование портфеля проектов. |
| Цель и задачи: | На этапе планирования портфеля проектов подготавливаются планы по реализации целей портфеля проектов, в том числе определяются, например, соответствующие критерии для выбора программ и проектов. Составляются детальные планы по координации программ и проектов, и проводится их скользящая корректировка. Планирование портфеля проектов тесно связано с основным планированием. |
| Описание процесса (процедура): | Планирование портфеля проектов включает в себя составление детальных планов для общей координации программ и проектов. Планирование включает, например, определение целей и оценку воздействия (положительного эффекта), структуру портфеля проектов (планирование/выбор определенных программ и проектов), сроки, затраты и ресурсы, анализ рисков и заинтересованных лиц, планирование выполнения изменений. Детальное планирование программ и отдельных проектов происходит в рамках их самих. |
| Вход | Методы | Выход |
| - цели портфеля проектов; - задачи основного плана; - разрешения и отдельные планы программ/проектов; - результаты группы процессов "Контроль портфеля проектов", например, заявки на изменение плана портфеля проектов | - планирование портфеля проектов | Планирование портфеля проектов осуществляется с учетом: - определения целей/положительного эффекта; - структуры портфеля проектов; - результатов анализа рисков; - результатов анализа заинтересованных лиц; - коммуникаций и системы отчетности. Основа для инициирования программы. Задание и требования для планирования программы |
4.3.2.4 Контроль портфеля проектов
| Название процесса: | Контроль портфеля проектов |
| Цель и задачи: | Контроль исполнения портфеля проектов предназначен для обеспечения достижения целей портфеля проектов и, при определенных условиях, также основных целей организации. |
| Описание процесса (процедура): | Обеспечивается выполнение мероприятий, запланированных в плане портфеля проектов. Достижение целей контролируется на основе отчетов о статусе и результатов программ и проектов. При отклонениях и/или изменениях принимаются соответствующие контрмеры. Принимаются результаты программ и/или проектов, и по заявке инициируются новые проекты и/или программы. Осуществление программ и/или отдельных проектов лежит в зоне ответственности организационных структур проектов или программ. |
| Вход | Методы | Выход |
| - планирование портфеля проектов; - задачи общей системы управления; - отчеты о ходе реализации проектов и программ; - заявки на изменение проектов и программ; - результаты проектов и программ; - полученный опыт проектов, программ и общей системы управления | - управление портфелем проектов | - решения, будет ли и при каких условиях будет продолжаться реализация проектов и программ; - отчеты о приемке работ; - отчет для высшего руководства о выполнении работ в рамках портфеля проектов; - заявки на изменение целей и плана портфеля проектов; - полученный опыт, использованный для проектов, программ и общей системы управления |
4.3.3 Процессы в части управления программой
4.3.3.1 Общие положения
Процессы управления программой, описанные далее, ориентируются на соответствующие группы процессов. В настоящем стандарте по причине больших накладок друг на друга для отдельных действий отказались от детального описания процессов (в сравнении с менеджментом "отдельных" проектов). Некоторые положения опираются на положения проектного менеджмента (например, менеджмент рисков и заинтересованных лиц), но должны рассматриваться в абсолютно другом фокусе. Там, где это указывается из-за больших отличий от менеджмента "отдельных" проектов, в качестве помощи предоставляется информация для описания специфичных для программы методов (см. ДИН 69901-3).
4.3.3.2 Инициирование программы
| Название процесса: | Инициирование программы |
| Цель и задачи: | Инициирование программы предназначено, в основном, для того, чтобы выдать мандат и определить программу. |
| Описание процесса (процедура): | Чтобы инициировать программу, куратор/заказчик должен представить ответственному лицу на основании предварительной заявки на программу разрешение/мандат для одобрения основной идеи программы. Это необходимо для составления детального проекта программы. Предварительная заявка на программу должна, по крайней мере, содержать описание основных целей и преимуществ (положительного эффекта) от ее реализации. |
| Вход | Методы | Выход |
| - предварительная заявка (идея программы) | - | - спонсор/заказчик; - подрядчик/ответственный; - черновой вариант программы с указанием целей/положительного эффекта; - заказ/мандат для детального описания программы в рамках процессов "Определение программы" |
4.3.3.3 Определение программы
| Название процесса: | Определение программы. |
| Цель и задачи: | Определение программы предназначено для получения четкого и ясного описания целей и содержания программы. |
| Описание процесса (процедура): | В рамках определения программы описываются все элементы, необходимые для принятия решения по переходу к следующей фазе программы и детального планирования программы. Сюда относятся бизнес-план с подробным указанием целей/положительного эффекта, ограничения, точки пересечения, зависимости (связи), назначение основной группы специалистов и инфраструктуры, анализ реализуемости и первичный анализ рисков и заинтересованных лиц. Прописывается содержание заказа/договора. |
| Вход | Методы | Выход |
| - предварительная заявка на программу; - заказ/мандат на описание программы в рамках группы процессов "Определение программы" | - стратегическая карта/сбалансированная система показателей; - SWOT-анализ; - анализ полезностей; - анализ заинтересованных лиц | - основная группа специалистов; - инфраструктура; - бизнес-план (включая указание основных целей/положительного эффекта), анализ рисков и заинтересованных лиц; - проект заказа/договора; - разрешение для группы процессов "Выбор и установление приоритетов программы" |
4.3.3.4 Планирование программы
| Название процесса: | Планирование программы. |
| Цель и задачи: | Планирование программы предназначено для разработки конкретных планов по реализации программы. |
| Описание процесса (процедура): | Планирование программы включает составление всех планов программы, а также определение основных целей/положительного эффекта, структуры программы (планирование/выбор необходимых результатов и проектов для их предоставления), сроки, затраты и ресурсы, анализ рисков и заинтересованных лиц, планирование мероприятий маркетинга программы, планирование выполнения изменений. Детальное планирование программ и отдельных проектов происходит в них самих. При планировании программы следует учитывать задачи по управлению портфелем проектов. С учетом существующих ограничений в части процессов организации определяются процессы, необходимые для реализации программы. |
| Вход | Методы | Выход |
| - разрешение для группы процессов "Планирование программы"; - основная группа специалистов; - инфраструктура; - бизнес-план (включая анализ положительного эффекта, рисков и заинтересованных лиц); - задачи управления портфелем проектов; - для внешних партнеров: договор | - структурирование программы; - анализ полезностей; - анализ заинтересованных лиц; - анализ рисков; - методы оценки | План управления программой формируется с учетом: - определения целей/положительного эффекта; - структуры программы, включая деление на отдельные проекты; - мероприятий программы; - календарного плана, вех проекта; - плана ресурсов; - организационной структуры программы; - анализа рисков; - плана качества; - оценки затрат; - анализа заинтересованных лиц; - плана систем коммуникации и отчетности; - метода работы с изменениями; - плана документации. Разрешение для группы процессов "Контроль программы" |
4.3.3.5 Контроль программы
| Название процесса: | Контроль программы |
| Цель и задачи: | Контроль программы предназначен для обеспечения достижения основной цели и положительного эффекта от реализации программы. |
| Описание процесса (процедура): | Проводятся действия и мероприятия, предусмотренные планом управления программой. Реализация отдельных проектов находится в ответственности соответствующего руководителя проекта. В рамках управления программой постоянно контролируется, совпадают ли планируемый и актуальный статусы программы. При отклонениях и/или изменениях принимаются необходимые меры. Проводится текущая валидация желаемого положительного эффекта и целей программы, происходит сравнение с целями организации и портфеля проектов. Результаты отдельных проектов принимаются, и при необходимости, для дальнейшего достижения целей инициируются новые проекты. Проводятся мероприятия по обеспечению выполнения необходимых изменений (например, в организации). |
| Вход | Методы | Выход |
| - план управления программой; - задачи управления портфелем проектов; - разрешение для группы процессов "Управление программой"; - полученный опыт проектов, программ и основной системы управления | - система контроля программы; - менеджмент положительного эффекта (полезности); - управление изменениями | - отчеты, например, статус; - при необходимости, мероприятия/действия по управлению; - старт запланированных и, при необходимости, новых проектов; - результаты и приемки отдельных проектов; - окончание отдельных проектов; - скорректированные планы на основе изменений; - разрешение для группы процессов "Завершение программы"; - полученный опыт, использованный для проектов, программ и основной системы управления |
4.3.3.6 Завершение программы
| Название процесса: | Завершение программы |
| Цель и задачи: | Завершение программы предназначено для проведения завершающих работ по итогам достижения целей программы или при ее прерывании, для сбора опыта и передачи его в организацию, для адресации открытых вопросов организации-преемнику, для обеспечения широкой поддержки. |
| Описание процесса (процедура): | Закрытие программы охватывает, среди прочего, следующие действия: проведение завершающих работ (например, коммерческое завершение), сбора опыта и передача его в организацию, адресация открытых вопросов организации-преемнику. С помощью подходящих мероприятий должно быть обеспечено то, чтобы достигнутая (и еще ожидаемая) польза программы определялась и оставалась в организации. Ресурсы программы снова интегрируются в (линейную) организацию. |
| Вход | Методы | Выход |
| - разрешение для группы процессов "Завершение программы"; - протоколы приемки результатов проекта; - отчеты о статусе; - план управления программой | - полученный опыт (Lessons learned); - менеджмент знаний | - финальная коммуникация; - финальная приемка; - снятие ответственности с команды проекта; - отчет о полученном опыте; - передача результатов организации-преемнику |
4.3.4 Процессы проектного менеджмента
Процессы менеджмента для одного конкретного проекта определены в DIN 69901-2. Рисунок 3 обобщает отдельные процессы проектного менеджмента по фазам проектного менеджмента.
4.3.5 Адаптация процессной модели
В каждом конкретном случае процессы мультипроектного менеджмента должны быть приспособлены (адаптированы) к контексту рассматриваемой организации. Работа по адаптации процессной модели охватывает, с одной стороны, необходимость принятия решения о возможности использования конкретного процесса, с другой стороны, ответ на вопрос, каким образом отдельные процессы могут быть использованы в организации.
При инициировании программ процессы проектного и программного менеджмента должны быть однозначно согласованы (т.е. какие процессы и как используются в совместной работе) и синхронизированы путем согласования путей и средств коммуникации и передачи информации.
Приложение ДА
(справочное)
СВЕДЕНИЯ О СООТВЕТСТВИИ ССЫЛОЧНЫХ СТАНДАРТОВ ДИН НАЦИОНАЛЬНЫМ СТАНДАРТАМ
Таблица ДА.1
| Обозначение ссылочного стандарта ДИН | Степень соответствия | Обозначение и наименование соответствующего национального стандарта |
| DIN 69901-2 | - | * |
| DIN 69909-1 | - | * |
| * Соответствующий национальный стандарт отсутствует. До его утверждения рекомендуется использовать перевод на русский язык данного стандарта DIN. |
БИБЛИОГРАФИЯ
| [1] | DIN 69900 | Проектный менеджмент. Техника сетевого планирования. Термины и определения |
| [2] | DIN 69901-1 | Проектный менеджмент. Системы проектного менеджмента. Часть 1. Основы |
| [3] | DIN 69901-3 | Проектный менеджмент. Системы проектного менеджмента. Часть 3. Методы |
| [4] | DIN 69901-4 | Проектный менеджмент. Системы проектного менеджмента. Часть 4. Данные, модель данных |
| [5] | DIN 69901-5:2009 | Проектный менеджмент. Системы проектного менеджмента. Часть 5. Термины и определения |
| [6] | DIN EN ISO 9000 | Системы менеджмента качества. Основные положения и словарь |
| [7] | DIN EN ISO 9004 | Менеджмент для достижения устойчивого успеха организации. Подход на основе менеджмента качества |