Приказ ФНС РФ от 04.10.2019 N ММВ-7-3/502@

"Об утверждении формы и формата представления в электронной форме сведений о доле доходов организации от осуществления туристско-рекреационной деятельности на территории Дальневосточного федерального округа в общей сумме доходов организации"
Редакция от 04.10.2019 — Документ не действует

Данный документ фактически утратил силу в связи с изданием Федерального закона от 08.08.2024 N 259-ФЗ.


Зарегистрировано в Минюсте России 9 января 2020 г. N 57087


ФЕДЕРАЛЬНАЯ НАЛОГОВАЯ СЛУЖБА

ПРИКАЗ
от 4 октября 2019 г. N ММВ-7-3/502@

ОБ УТВЕРЖДЕНИИ ФОРМЫ И ФОРМАТА ПРЕДСТАВЛЕНИЯ В ЭЛЕКТРОННОЙ ФОРМЕ СВЕДЕНИЙ О ДОЛЕ ДОХОДОВ ОРГАНИЗАЦИИ ОТ ОСУЩЕСТВЛЕНИЯ ТУРИСТСКО-РЕКРЕАЦИОННОЙ ДЕЯТЕЛЬНОСТИ НА ТЕРРИТОРИИ ДАЛЬНЕВОСТОЧНОГО ФЕДЕРАЛЬНОГО ОКРУГА В ОБЩЕЙ СУММЕ ДОХОДОВ ОРГАНИЗАЦИИ

В соответствии с пунктом 4 статьи 31 части первой Налогового кодекса Российской Федерации (Собрание законодательства Российской Федерации, 1998, N 31, ст. 3824; 2013, N 30 (ч. 1), ст. 4081; 2014, N 45, ст. 6157; 2015, N 18, ст. 2616; 2019, N 31, ст. 4428), а также подпунктом 5.9.37 пункта 5 Положения о Федеральной налоговой службе, утвержденного постановлением Правительства Российской Федерации от 30.09.2004 N 506 "Об утверждении Положения о Федеральной налоговой службе" (Собрание законодательства Российской Федерации, 2004, N 40, ст. 3961; 2007, N 24, ст. 2920; 2015, N 15, ст. 2286; 2019, N 35, ст. 4965), в целях реализации положений пункта 4 статьи 284.6 части второй Налогового кодекса Российской Федерации (Собрание законодательства Российской Федерации, 2000, N 32, ст. 3340; 2017, N 30, ст. 4448; 2019, N 31, ст. 4443) в связи с принятием Федерального закона от 18.07.2017 N 168-ФЗ "О внесении изменений в главу 25 части второй Налогового кодекса Российской Федерации в части создания благоприятных условий для развития туристско-рекреационной деятельности на территории Дальневосточного федерального округа" (Собрание законодательства Российской Федерации, 2017, N 30, ст. 4448) приказываю:

1. Утвердить:

форму сведений о доле доходов организации от осуществления туристско-рекреационной деятельности на территории Дальневосточного федерального округа в общей сумме доходов организации согласно приложению N 1 к настоящему приказу;

формат представления сведений о доле доходов организации от осуществления туристско-рекреационной деятельности на территории Дальневосточного федерального округа в общей сумме доходов организации в электронной форме согласно приложению N 2 к настоящему приказу.

2. Установить, что настоящий приказ вступает в силу по истечении двух месяцев со дня его официального опубликования.

3. Руководителям (исполняющим обязанности руководителя) управлений Федеральной налоговой службы по субъектам Российской Федерации довести настоящий приказ до нижестоящих налоговых органов и обеспечить его применение.

4. Контроль за исполнением настоящего приказа возложить на заместителя руководителя Федеральной налоговой службы, координирующего методологическое обеспечение работы налоговых органов по вопросам исчисления, полноты и своевременности перечисления в бюджетную систему Российской Федерации налога на прибыль организаций.

Руководитель
Федеральной налоговой службы
М.В. МИШУСТИН

Приложение N 1
к приказу ФНС России
от 04.10.2019 N ММВ-7-3/502@

              ИНН                  
                                
 17102018   КПП            Стр.001

Форма по КНД 1111014

СВЕДЕНИЯ О ДОЛЕ ДОХОДОВ ОРГАНИЗАЦИИ ОТ ОСУЩЕСТВЛЕНИЯ ТУРИСТСКО-РЕКРЕАЦИОННОЙ ДЕЯТЕЛЬНОСТИ НА ТЕРРИТОРИИ ДАЛЬНЕВОСТОЧНОГО ФЕДЕРАЛЬНОГО ОКРУГА В ОБЩЕЙ СУММЕ ДОХОДОВ ОРГАНИЗАЦИИ

Номер корректировки <1>     Налоговый период (код) <1>       Отчетный год <1>    
                                       
Представляется в налоговый орган (код)         по месту нахождения (учета) (код)        
                                       
                                       
                                       
                                       
                                       
                                       
                                       
                                       
                                       
(наименование организации)
                                       
Форма реорганизации  ИНН/КПП реорганизованной организации          /         
(ликвидация) (код)                                 
                                       
Номер контактного телефона <2>                               
                                       
На    страницах с приложением подтверждающих документов или их копий на    листах 

Достоверность и полноту сведений, указанных в настоящих сведениях, подтверждаю:   Заполняется работником налогового органа
                                        
 1 - налогоплательщик       Сведения о представлении сведений
 2 - представитель налогоплательщика                       
                                        
                     Настоящие сведения представлены (код)         
                                        
                     на    страницах        
                                        
                     с приложением подтверждающих документов      
                                        
(фамилия, имя, отчество <3> полностью)  или их копий на     листах    
                                        
Подпись    Дата  .  .      Дата представления сведений   .  .    
                                        
Наименование и реквизиты документа, подтверждающего полномочия представителя налогоплательщика  Зарегистрированы             
 за N              
                                        
                                        
                     Фамилия, И.О. <3>  Подпись 
                                        

<1> Номер корректировки, код налогового периода указываются аналогично порядку, установленному для налоговых деклараций по налогу на прибыль организаций. Код налогового периода и отчетный год должны соответствовать реквизитам налоговой декларации по налогу на прибыль организации, к которой представляются настоящие сведения.
<2> Номер контактного телефона заполняется с указанием кода города, без пробелов.
<3> Отчество указывается при наличии.
                                        
                                        

              ИНН                  
                                
 17102025   КПП            Стр.   

РАСЧЕТ ДОЛИ ДОХОДОВ ОРГАНИЗАЦИИ ОТ ОСУЩЕСТВЛЕНИЯ ТУРИСТСКО-РЕКРЕАЦИОННОЙ ДЕЯТЕЛЬНОСТИ НА ТЕРРИТОРИИ ДАЛЬНЕВОСТОЧНОГО ФЕДЕРАЛЬНОГО ОКРУГА В ОБЩЕЙ СУММЕ ДОХОДОВ ОРГАНИЗАЦИИ

ПоказателиКод строкиСумма в рублях
123
                                            
Общая сумма доходов, учитываемых при определении налоговой базы по налогу на прибыль организаций, в том числе:010                     
                        
доходы от реализации при осуществлении туристско-рекреационной деятельности на территории Дальневосточного федерального округа011                     
                        
внереализационные доходы, связанные с осуществлением туристско-рекреационной деятельности на территории Дальневосточного федерального округа012                     
                        
Доля дохода от осуществления туристско-рекреационной деятельности на территории Дальневосточного федерального округа в общей сумме доходов (%)
(стр. 011 + стр. 012) : стр. 010 x 100%
013                     
                        
                        

СВЕДЕНИЯ О ПРИНАДЛЕЖАЩИХ ОРГАНИЗАЦИИ НА ПРАВЕ СОБСТВЕННОСТИ ГОСТИНИЦАХ И (ИЛИ) ИНЫХ СРЕДСТВАХ РАЗМЕЩЕНИЯ, КОТОРЫЕ ПОСТАВЛЕНЫ НА ГОСУДАРСТВЕННЫЙ КАДАСТРОВЫЙ УЧЕТ В ДАЛЬНЕВОСТОЧНОМ ФЕДЕРАЛЬНОМ ОКРУГЕ

Наименование объекта                                      
                                            
                                            
                                            
                                            
                                            
                                            
Кадастровый номер                                        
                                            
                                            
                                            
                                            
Наименование объекта                                       
                                            
                                            
                                            
                                            
                                            
                                            
Кадастровый номер                                       
                                            
                                            
                                            
                                            
Наименование объекта                                       
                                            
                                            
                                            
                                            
                                            
                                            
Кадастровый номер                                       
                                            
                                            
                                            
                                            
Подтверждаю, что в течение налогового периода указанные объекты непрерывно принадлежали организации на праве собственности.        
                                            
Достоверность и полноту сведений, указанных на настоящей странице, подтверждаю:
                  (подпись)         (дата)          
                                            

Приложение N 2
к приказу ФНС России
от 04.10.2019 N ММВ-7-3/502@

ФОРМАТ ПРЕДСТАВЛЕНИЯ СВЕДЕНИЙ О ДОЛЕ ДОХОДОВ ОРГАНИЗАЦИИ ОТ ОСУЩЕСТВЛЕНИЯ ТУРИСТСКО-РЕКРЕАЦИОННОЙ ДЕЯТЕЛЬНОСТИ НА ТЕРРИТОРИИ ДАЛЬНЕВОСТОЧНОГО ФЕДЕРАЛЬНОГО ОКРУГА В ОБЩЕЙ СУММЕ ДОХОДОВ ОРГАНИЗАЦИИ В ЭЛЕКТРОННОЙ ФОРМЕ

I. ОБЩИЕ СВЕДЕНИЯ

1. Настоящий формат описывает требования к XML файлам (далее - файл обмена) передачи в налоговые органы сведений о доле доходов организации от осуществления туристско-рекреационной деятельности на территории Дальневосточного федерального округа в общей сумме доходов организации в электронной форме.

2. Номер версии настоящего формата 5.01, часть CLXXI.

II. ОПИСАНИЕ ФАЙЛА ОБМЕНА

3. Имя файла обмена должно иметь следующий вид:

R_T_A_K_O_GGGGMMDD_N, где:

R_T - префикс, принимающий значение UT_SVDOHTURDFO;

A_K - идентификатор получателя информации, где: A - идентификатор получателя, которому направляется файл обмена, K - идентификатор конечного получателя, для которого предназначена информация из данного файла обмена <1>. Каждый из идентификаторов (A и K) имеет вид для налоговых органов - четырехразрядный код налогового органа;

<1> Передача файла от отправителя к конечному получателю (K) может осуществляться в несколько этапов через другие налоговые органы, осуществляющие передачу файла на промежуточных этапах, которые обозначаются идентификатором A. В случае передачи файла от отправителя к конечному получателю при отсутствии налоговых органов, осуществляющих передачу на промежуточных этапах, значения идентификаторов A и K совпадают.

O - идентификатор отправителя информации, имеет вид:

для организаций - девятнадцатиразрядный код (идентификационный номер налогоплательщика (далее - ИНН) и код причины постановки на учет (далее - КПП) организации (обособленного подразделения);

для физических лиц - двенадцатиразрядный код (ИНН физического лица, при наличии. При отсутствии ИНН - последовательность из двенадцати нулей).

GGGG - год формирования передаваемого файла, MM - месяц, DD - день;

N - идентификационный номер файла. (Длина - от 1 до 36 знаков. Идентификационный номер файла должен обеспечивать уникальность файла).

Расширение имени файла - xml. Расширение имени файла может указываться как строчными, так и прописными буквами.

Параметры первой строки файла обмена

Первая строка XML файла должна иметь следующий вид:

<?xml version ="1.0" encoding ="windows-1251"?>

Имя файла, содержащего XML схему файла обмена, должно иметь следующий вид:

UT_SVDOHTURDFO_1_171_00_05_01_xx, где xx - номер версии схемы.

Расширение имени файла - xsd.

XML схема файла обмена приводится отдельным файлом и размещается на официальном сайте Федеральной налоговой службы.

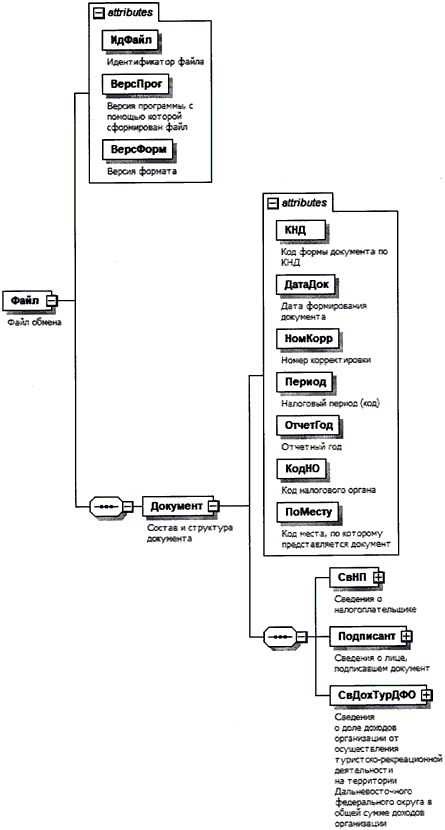
4. Логическая модель файла обмена представлена в виде диаграммы структуры файла обмена на рисунке 1 настоящего формата. Элементами логической модели файла обмена являются элементы и атрибуты XML файла. Перечень структурных элементов логической модели файла обмена и сведения о них приведены в таблицах 4.1 - 4.11 настоящего формата.

Для каждого структурного элемента логической модели файла обмена приводятся следующие сведения:

наименование элемента. Приводится полное наименование элемента <1>;

<1> В строке таблицы могут быть описаны несколько элементов, наименования которых разделены символом "|". Такая форма записи применяется при наличии в файле обмена только одного элемента из описанных в этой строке.

сокращенное наименование (код) элемента. Приводится сокращенное наименование элемента. Синтаксис сокращенного наименования должен удовлетворять спецификации XML;

признак типа элемента. Может принимать следующие значения: "С" - сложный элемент логической модели (содержит вложенные элементы), "П" - простой элемент логической модели, реализованный в виде элемента XML файла, "А" - простой элемент логической модели, реализованный в виде атрибута элемента XML файла. Простой элемент логической модели не содержит вложенные элементы;

формат элемента. Формат элемента представляется следующими условными обозначениями: T - символьная строка; N - числовое значение (целое или дробное).

Формат символьной строки указывается в виде T(n-k) или T(=k), где: n - минимальное количество знаков, k - максимальное количество знаков, символ "-" - разделитель, символ "=" означает фиксированное количество знаков в строке. В случае, если минимальное количество знаков равно 0, формат имеет вид T(0-k). В случае, если максимальное количество знаков не ограничено, формат имеет вид T(n-).

Формат числового значения указывается в виде N(m.k), где: m - максимальное количество знаков в числе, включая целую и дробную часть числа без разделяющей десятичной точки и знака (для отрицательного числа), k - максимальное число знаков дробной части числа. Если число знаков дробной части числа равно 0 (то есть число целое), то формат числового значения имеет вид N(m).

Для простых элементов, являющихся базовыми в XML, например, элемент с типом "date", поле "Формат элемента" не заполняется. Для таких элементов в поле "Дополнительная информация" указывается тип базового элемента;

признак обязательности элемента определяет обязательность наличия элемента (совокупности наименования элемента и его значения) в файле обмена. Признак обязательности элемента может принимать следующие значения: "О" - наличие элемента в файле обмена обязательно; "Н" - наличие элемента в файле обмена необязательно, то есть элемент может отсутствовать. Если элемент принимает ограниченный перечень значений (по классификатору, кодовому словарю и тому подобному), то признак обязательности элемента дополняется символом "К". Например, "ОК". В случае если количество реализаций элемента может быть более одной, то признак обязательности элемента дополняется символом "М". Например, "НМ" или "ОКМ".

К вышеперечисленным признакам обязательности элемента может добавляться значение "У" в случае описания в XML схеме условий, предъявляемых к элементу в файле обмена, описанных в графе "Дополнительная информация". Например, "НУ" или "ОКУ";

дополнительная информация содержит, при необходимости, требования к элементу файла обмена, не указанные ранее. Для сложных элементов указывается ссылка на таблицу, в которой описывается состав данного элемента. Для элементов, принимающих ограниченный перечень значений из классификатора (кодового словаря и тому подобного), указывается соответствующее наименование классификатора (кодового словаря и тому подобного) или приводится перечень возможных значений. Для классификатора (кодового словаря и тому подобного) может указываться ссылка на его местонахождение. Для элементов, использующих пользовательский тип данных, указывается наименование типового элемента.

Рисунок 1. Диаграмма структуры файла обмена

Таблица 4.1

Файл обмена (Файл)

Наименование элементаСокращенное наименование (код) элементаПризнак типа элементаФормат элементаПризнак обязательности элементаДополнительная информация
Идентификатор файлаИдФайлАT(1-255)ОУСодержит (повторяет) имя сформированного файла (без расширения)
Версия программы, с помощью которой сформирован файлВерсПрогАT(1-40)О 
Версия форматаВерсФормАT(1-5)ОПринимает значение: 5.01
Состав и структура документаДокументС ОСостав элемента представлен в таблице 4.2

Таблица 4.2

Состав и структура документа (Документ)

Наименование элементаСокращенное наименование (код) элементаПризнак типа элементаФормат элементаПризнак обязательности элементаДополнительная информация
Код формы документа по КНДКНДАT(=7)ОКТиповой элемент <КНДТип>.
Принимает значение: 1111014
Дата формирования документаДатаДокАT(=10)ОТиповой элемент <ДатаТип>.
Дата в формате ДД.ММ.ГГГГ
Номер корректировкиНомКоррАN(3)ОПринимает значение:
0 - первичный документ,
1, 2, 3 и так далее - уточненный документ,
999 - отмена сообщения.
Для уточненного документа значение должно быть на 1 больше ранее принятого налоговым органом документа
Налоговый период (код)ПериодАT(=2)ОКПринимает значения:
34 - год |
46 - год, при исчислении ежемесячных авансовых платежей исходя из фактически полученной прибыли |
50 - последний налоговый период при реорганизации (ликвидации) организации
Отчетный годОтчетГодА ОТиповой элемент <xs:gYear>.
Год в формате ГГГГ
Код налогового органаКодНОАT(=4)ОКТиповой элемент <СОНОТип>
Код места, по которому представляется документПоМестуАT(=3)ОКУПринимает значения:
215 - по месту нахождения правопреемника, не являющегося крупнейшим налогоплательщиком |
216 - по месту учета правопреемника, являющегося крупнейшим налогоплательщиком |
239 - по месту учета организации, осуществляющей туристско-рекреационную деятельность на территории Дальневосточного федерального округа
Значение 216 может присутствовать только при значении 50 на 5 и 6 знакоместах в элементе <КПП> (из таблицы 4.4)
Сведения о налогоплательщикеСвНПС оСостав элемента представлен в таблице 4.3
Сведения о лице, подписавшем документПодписантС ОСостав элемента представлен в таблице 4.6
Сведения о доле доходов организации от осуществления туристско-рекреационной деятельности на территории Дальневосточного федерального округа в общей сумме доходов организацииСвДохТурДФОС ОСостав элемента представлен в таблице 4.8

Таблица 4.3

Сведения о налогоплательщике (СвНП)

Наименование элементаСокращенное наименование (код) элементаПризнак типа элементаФормат элементаПризнак обязательности элементаДополнительная информация
Номер контактного телефонаТлфАT(1-20)Н 
Заявитель - организацияНПЮЛС ОСостав элемента представлен в таблице 4.4

Таблица 4.4

Заявитель - организация (НПЮЛ)

Наименование элементаСокращенное наименование (код) элементаПризнак типа элементаФормат элементаПризнак обязательности элементаДополнительная информация
Наименование организацииНаимОргАT(1-1000)О 
ИНН организацииИННЮЛАT(=10)ОТиповой элемент <ИННЮЛТип>
КППКППАT(=9)ОТиповой элемент <КППТип>
Сведения о реорганизованной (ликвидированной) организацииСвРеоргЮЛС НСостав элемента представлен в таблице 4.5
Идентификатор файла налоговой декларации по налогу на прибыль организаций, к которой представляются данные СведенияИдФайлНалОтчПT(1-255)НЭлемент обязателен при представлении Сведений в электронной форме

Таблица 4.5

Сведения о реорганизованной (ликвидированной) организации (СвРеоргЮЛ)

Наименование элементаСокращенное наименование (код) элементаПризнак типа элементаФормат элементаПризнак обязательности элементаДополнительная информация
Код формы реорганизации (ликвидации)ФормРеоргАT(=1)ОКПринимает значения:
0 - ликвидация |
1 - преобразование |
2 - слияние |
3 - разделение |
5 - присоединение |
6 - разделение с одновременным присоединением
ИНН организацииИННЮЛАT(=10)НУТиповой элемент <ИННЮЛТип>.
Элемент обязателен при <ФормРеорг> = 1 | 2 | 3 | 5 | 6
КППКППАT(=9)НУТиповой элемент <КППТип>.
Элемент обязателен при <ФормРеорг> = 1 | 2 | 3 | 5 | 6

Таблица 4.6

Сведения о лице, подписавшем документ (Подписант)

Наименование элементаСокращенное наименование (код) элементаПризнак типа элементаФормат элементаПризнак обязательности элементаДополнительная информация
Признак лица, подписавшего документПрПодпАT(=1)ОКПринимает значение:
1 - налогоплательщик |
2 - представитель налогоплательщика
Фамилия, имя, отчествоФИОС ОТиповой элемент <ФИОТип>.
Состав элемента представлен в таблице 4.11
Сведения о представителе налогоплательщикаСвПредС НУСостав элемента представлен в таблице 4.7
Элемент обязателен при <ПрПодп>=2

Таблица 4.7

Сведения о представителе налогоплательщика (СвПред)

Наименование элементаСокращенное наименование (код) элементаПризнак типа элементаФормат элементаПризнак обязательности элементаДополнительная информация
Наименование и реквизиты документа, подтверждающего полномочия представителя налогоплательщикаНаимДокАT(1-120)О 

Таблица 4.8

Сведения о доле доходов организации от осуществления туристско-рекреационной деятельности на территории Дальневосточного федерального округа в общей сумме доходов организации (СвДохТурДФО)

Наименование элементаСокращенное наименование (код) элементаПризнак типа элементаФормат элементаПризнак обязательности элементаДополнительная информация
Расчет доли доходов организации от осуществления туристско-рекреационной деятельности на территории Дальневосточного федерального округа в общей сумме доходов организацииРасчДолТурДФОС ОСостав элемента представлен в таблице 4.9
Сведения о принадлежащих организации на праве собственности гостиницах и (или) иных средствах размещения, которые поставлены на государственный кадастровый учет в Дальневосточном федеральном округеСвСобГостДФОС ОМСостав элемента представлен в таблице 4.10

Таблица 4.9

Расчет доли доходов организации от осуществления туристско-рекреационной деятельности на территории Дальневосточного федерального округа в общей сумме доходов организации (РасчДолТурДФО)

Наименование элементаСокращенное наименование (код) элементаПризнак типа элементаФормат элементаПризнак обязательности элементаДополнительная информация
Общая сумма доходов, учитываемых при определении налоговой базы по налогу на прибыль организацийОбщСумДохАN(15)О 
Доходы от реализации при осуществлении туристско-рекреационной деятельности на территории Дальневосточного федерального округаДохРеалАN(15)О 
Внереализационные доходы, связанные с осуществлением туристско-рекреационной деятельности на территории Дальневосточного федерального округаДохВнеРеалАN(15)О 
Доля дохода от осуществления туристско-рекреационной деятельности на территории Дальневосточного федерального округа в общей сумме доходовДолДохТурДФОАN(3)О 

Таблица 4.10

Сведения о принадлежащих организации на праве собственности гостиницах и (или) иных средствах размещения, которые поставлены на государственный кадастровый учет в Дальневосточном федеральном округе (СвСобГостДФО)

Наименование элементаСокращенное наименование (код) элементаПризнак типа элементаФормат элементаПризнак обязательности элементаДополнительная информация
Наименование объектаНаимОбАT(1-1000)О 
Кадастровый номерНомКадастрАT(1-100)О 

Таблица 4.11

Фамилия, имя, отчество (ФИОТип)

Наименование элементаСокращенное наименование (код) элементаПризнак типа элементаФормат элементаПризнак обязательности элементаДополнительная информация
ФамилияФамилияАT(1-60)О 
ИмяИмяАT(1-60)О 
ОтчествоОтчествоАT(1-60)Н