Менеджмент организации. Руководящие указания по планированию качества. ГОСТ р ИСО 10005-2007

(утв. Приказом Ростехрегулирования от 27.12.2007 N 567-СТ)
Редакция от 27.12.2007 — Документ не действует

НАЦИОНАЛЬНЫЙ СТАНДАРТ РОССИЙСКОЙ ФЕДЕРАЦИИ

МЕНЕДЖМЕНТ ОРГАНИЗАЦИИ

РУКОВОДЯЩИЕ УКАЗАНИЯ ПО ПЛАНИРОВАНИЮ КАЧЕСТВА

Enterprise management. Guidelines for quality plans

ГОСТ Р ИСО 10005-2007

Дата введения
1 июня 2008 года

Предисловие

Цели и принципы стандартизации в Российской Федерации установлены Федеральным законом от 27 декабря 2002 г. N 184-ФЗ "О техническом регулировании", а правила применения национальных стандартов Российской Федерации - ГОСТ Р 1.0-2004 "Стандартизация в Российской Федерации. Основные положения".

Сведения о стандарте

1. Подготовлен Открытым акционерным обществом "Научно-исследовательский центр контроля и диагностики технических систем" (ОАО "НИЦ КД") и Техническим комитетом по стандартизации ТК 10 "Перспективные производственные технологии, менеджмент и оценка рисков" на основе собственного аутентичного перевода стандарта, указанного в пункте 4.

2. Внесен Управлением развития, информационного обеспечения и аккредитации Федерального агентства по техническому регулированию и метрологии.

3. Утвержден и введен в действие Приказом Федерального агентства по техническому регулированию и метрологии от 27 декабря 2007 г. N 567-ст.

4. Настоящий стандарт идентичен международному стандарту ИСО 10005:2005 "Системы менеджмента качества. Руководящие указания по планированию качества" (ISO 10005:2005 "Quality management systems. Guidelines for quality plans").

Наименование настоящего стандарта изменено относительно наименования указанного международного стандарта для приведения в соответствие с ГОСТ Р 1.5-2004 (подраздел 3.5).

При применении настоящего стандарта рекомендуется использовать вместо ссылочных международных стандартов соответствующие им национальные стандарты, сведения о которых приведены в дополнительном Приложении C.

5. Введен впервые.

Введение

Настоящий стандарт разработан для удовлетворения потребностей организации в руководящих указаниях по составлению планов качества в рамках разработанной системы менеджмента качества или в качестве независимого вида деятельности в области менеджмента. И в том, и в другом случае планы качества обеспечивают взаимосвязь установленных требований к процессу, продукции, проекту, контракту и рабочих методов с практической деятельностью организации по реализации продукции. План качества должен быть совместим с другими связанными планами организации.

Разработка плана качества выгодна предприятиям для повышения уверенности, что установленные требования будут выполнены, процессы находятся в управляемом состоянии и обеспечена необходимая вовлеченность персонала. На основе этой деятельности организация может лучше понять возможности для улучшения.

Стандарт не заменяет руководство, приведенное в ИСО 9004 или отраслевых документах. Если в проектах организации применяются планы качества в соответствии с настоящим стандартом, то руководящие указания должны дополнять требования ИСО 10006.

Планирование системы менеджмента качества, основанное на процессном подходе, должно рассматриваться как часть общей модели, приведенной на рисунке 1. Планы качества основываются на требованиях потребителя, и их реализация приводит к удовлетворенности потребителя.

Условные обозначения
Деятельность, добавляющая ценность
Поток информации
Рисунок 1. Модель системы менеджмента качества на основе процессного подхода

1. Область применения

Стандарт устанавливает рекомендации по разработке, анализу, приемке, применению и пересмотру планов по качеству.

Стандарт может быть использован для подтверждения соответствия системы менеджмента качества требованиям ИСО 9001.

Стандарт применим к планам по качеству для процесса, продукции, разработки проекта или выполнения контракта, в любой сфере промышленности и для любой категории продукции (аппаратные средства, программное обеспечение, материалы, услуги, процессы).

Основное внимание в стандарте уделено реализации продукции. Стандарт не является руководством по планированию системы менеджмента качества организации.

Стандарт не предназначен для использования при сертификации.

Примечание. Во избежание неуместного повторения выражения "процесс, продукция, проект или контракт" в стандарте используется термин "конкретная ситуация" (см. 3.10).

2. Нормативные ссылки

В настоящем стандарте использованы нормативные ссылки на следующие стандарты:

ИСО 9000:2000. Системы менеджмента качества. Основные положения и словарь

ИСО 9001:2000. Системы менеджмента качества. Требования

ИСО 9004:2000. Системы менеджмента качества. Рекомендации по улучшению деятельности

ИСО 10006:2003. Системы менеджмента качества. Руководство по менеджменту качества при проектировании

ИСО 10007:2003. Менеджмент предприятия. Руководящие указания по управлению конфигурацией

ИСО 10012:2003. Системы управления измерениями. Требования к измерительным процессам и измерительному оборудованию

ИСО/ТО 10017:2003. Руководство по статистическим методам применительно к ИСО 9001:2000

ИСО/МЭК 17799:2005. Информационные технологии. Свод правил по управлению защитой информации

ИСО 19011:2002. Руководящие указания по аудиту систем менеджмента качества и/или систем экологического менеджмента

ИСО/МЭК 90003:2004. Техника программного обеспечения. Рекомендации по применению ИСО 9001:2000 к компьютерному программному обеспечению.

3. Термины и определения

В настоящем стандарте применены термины по ИСО 9000, а также следующие термины с соответствующими определениями:

3.1. Объективное свидетельство (objective evidence): данные, поддерживающие наличие или истинность чего-либо.

Примечание. Объективное свидетельство может быть получено путем наблюдения, измерения, испытания или другими способами.

[см. 3.8.1 ИСО 9000]

3.2. Процедура (procedure): установленный способ осуществления деятельности или процесса (см. 3.3).

Примечания.

1. Процедуры могут быть документированными или недокументированными.

2. Если процедура документирована, часто используется термин "письменная процедура" или "документированная". Документ, содержащий процедуру, может называться "документированная процедура".

[см. 3.4.5 ИСО 9000]

3.3. Процесс (process): совокупность взаимосвязанных или взаимодействующих видов деятельности, преобразующая входы в выходы.

Примечание. Приведено в 3.4.1 ИСО 9000. Примечания не приведены.

3.4. Продукция (product): результат процесса (см. 3.3).

Примечания.

1. Имеются четыре общие категории продукции:

- услуги (например перевозки);

- программные средства (например компьютерная программа, словарь);

- технические средства (например узел двигателя);

- перерабатываемые материалы (например смазка).

Многие виды продукции содержат элементы, относящиеся к различным общим категориям продукции. Отнесение продукции к услугам, программным или техническим средствам или перерабатываемым материалам зависит от преобладающего элемента.

Например, поставляемая продукция "автомобиль" состоит из технических средств (например шин), перерабатываемых материалов (горючее, охлаждающая жидкость), программных средств (программное управление двигателем, инструкция водителю) и услуг (разъяснения по эксплуатации, даваемые продавцом).

2. Услуга является результатом по меньшей мере одного действия, обязательно осуществленного при взаимодействии поставщика и потребителя, она, как правило, нематериальна. Предоставление услуги может включать в себя, к примеру, следующее:

- деятельность, осуществленную на поставленной потребителем материальной продукции (например автомобиль, нуждающийся в ремонте);

- деятельность, осуществленную на поставленной потребителем нематериальной продукции (например заявление о доходах, необходимое для определения размера налога);

- предоставление нематериальной продукции (например информации, в смысле передачи знаний);

- создание благоприятных условий для потребителей (например в гостиницах и ресторанах).

Программное средство содержит информацию и обычно является нематериальным, может также быть в форме подходов, операций или процедуры (3.2).

Техническое средство, как правило, является материальным и его количество выражается исчисляемой характеристикой. Перерабатываемые материалы обычно являются материальными, и их количество выражается непрерывной характеристикой. Технические средства и перерабатываемые материалы часто называются товарами.

[см. 3.4.2 ИСО 9000]

3.5. Проект (project): уникальный процесс (см. 3.3), состоящий из совокупности скоординированной и управляемой деятельности с начальной и конечной датами, предпринятый для достижения цели, соответствующей конкретным требованиям, включающий ограничения сроков, стоимости и ресурсов.

Примечания.

1. Отдельный проект может быть частью более крупного проекта.

2. В некоторых проектах цели совершенствуются, а характеристики продукции определяются по мере развития проекта.

3. Выходом проекта может быть одно изделие или несколько единиц продукции (3.4).

[см. 3.4.3 ИСО 9000]

3.6. Система менеджмента качества (quality management system): система менеджмента для руководства и управления организацией применительно к качеству.

[см. 3.2.3 ИСО 9000]

3.7. Цели в области качества (quality objective): цели в области качества, которых добиваются и к которым стремятся.

Примечания.

1. Цели в области качества обычно базируются на политике организации в области качества.

2. Цели в области качества обычно устанавливаются для соответствующих функций и уровней организации.

[см. 3.2.5 ИСО 9000]

3.8. План качества (quality plan): документ, точно определяющий, какие процессы (см. 3.3), процедуры (см. 3.2) и соответствующие ресурсы к какому объекту и в какие сроки должны быть применены для обеспечения соответствия требованиям проекта (см. 3.5), продукции (см. 3.4), процесса или контракта.

Примечания.

1. Эти процедуры обычно включают в себя процедуры, которые относятся к процессам менеджмента качества и реализации продукции.

2. В плане качества часто делается ссылка на отдельные части руководства по качеству или на документированные процедуры.

3. План качества обычно является одним из результатов планирования качества.

3.9. Запись (record): документ, содержащий достигнутые результаты или свидетельства осуществленной деятельности.

Примечание. Приведено в 3.7.6 ИСО 9000. Примечания не приведены.

3.10. Конкретная ситуация (specific case): предмет плана качества (см. 3.8).

Примечание. В настоящем стандарте этот термин используется во избежание повторений выражения "процесс, продукция, разработка проекта или выполнение контракта".

4. Разработка плана качества

4.1. Идентификация потребности в плане качества

Организация должна идентифицировать потребность в плане(ах) качества. Во многих случаях план качества может быть полезным и необходимым, например:

a) при определении действий, предусмотренных системой менеджмента качества организации в конкретной ситуации;

b) для целей обеспечения соответствия законодательным и обязательным требованиям или требованиям потребителя;

c) при разработке и валидации новых продукции или процессов;

d) для демонстрации выполнения требований к качеству (для внутренних и/или внешних потребителей);

e) в деятельности организации по выполнению требований к качеству и достижению целей в области качества;

f) для оптимизации использования ресурсов в соответствии с целями в области качества;

g) для снижения риска невыполнения требований к качеству;

h) для использования в качестве основы для мониторинга и оценки соответствия требованиям по качеству;

i) при отсутствии документированной системы менеджмента качества.

Примечание. В каждой конкретной ситуации в организации может существовать или отсутствовать потребность в подготовке плана качества. Организация, в которой внедрена система менеджмента качества, в состоянии удовлетворить все свои потребности в планах качества в рамках действующей системы. Организация может принять решение об отсутствии необходимости в разработке самостоятельных планов качества, не предусмотренных системой менеджмента качества.

4.2. Входные данные для плана качества

Если организация принимает решение о разработке плана качества, то должны быть идентифицированы необходимые для подготовки плана качества входные данные, например:

a) требования конкретной ситуации;

b) необходимые для разработки плана качества требования, включая требования потребителя, установленные законодательные и обязательные требования и особые отраслевые требования;

c) требования системы менеджмента качества организации;

d) оценка риска в конкретной ситуации;

e) требования к ресурсам и их доступности;

f) информация о потребностях персонала, вовлеченного в деятельность по разработке плана качества;

g) информация о потребностях других заинтересованных сторон, которые будут использовать план качества;

h) другая деятельность, связанная с планом качества;

i) другие связанные планы, такие как планы работ по другим проектам, менеджменту безопасности, охране труда, управлению информационными технологиями и другим областям менеджмента.

4.3. Область применения плана качества

Организация должна определить область применения плана качества и область применения других аналогичных документов. Необходимо избегать излишнего дублирования.

При определении области применения плана качества следует учитывать следующие факторы:

a) процессы и характеристики качества, которые должны быть включены в план качества для конкретной ситуации;

b) требования потребителей или других заинтересованных сторон (внутренних или внешних) по включению процессов, не применяемых в конкретной ситуации, но необходимых для повышения уверенности в выполнении этих требований;

c) степень поддержки плана качества другими документами системы менеджмента качества.

Если в организации не установлены процедуры менеджмента качества, то они должны быть при необходимости разработаны для обеспечения работы плана качества.

Для организации может оказаться полезным анализ области применения плана качества совместно с потребителем или другими заинтересованными сторонами, например для облегчения использования плана качества для мониторинга и измерений.

4.4. Подготовка плана качества

4.4.1. Инициирование

При подготовке плана качества должно быть четко установлено лицо, ответственное за его разработку и выполнение. План качества должен быть подготовлен при непосредственном участии лиц, вовлеченных в работу по конкретной ситуации внутри и/или вне организации.

При подготовке плана качества действия по менеджменту качества, применимые к конкретной ситуации, должны быть определены и, при необходимости, документированы.

4.4.2. Документация плана качества

В плане качества должно быть указано, как необходимые действия должны быть оформлены: указаны непосредственно в плане или путем ссылки на соответствующие документированные процедуры или другие документы (например план проекта, рабочие инструкции, технологические карты, инструкции по применению компьютерных систем). Если требования плана качества приводят к необходимости внесения изменений в систему менеджмента организации, то эти изменения должны быть обоснованы и утверждены в установленном порядке.

Большая часть документов, используемых при подготовке плана качества, может содержаться в документации системы менеджмента качества организации, включая руководство по качеству и документированные процедуры. Эти документы, при необходимости, могут быть специально подобраны, адаптированы и/или дополнены. В плане качества должно быть указано, как документированные процедуры организации должны быть применены, изменены или отвергнуты в соответствии с процедурами плана качества.

План качества может являться частью другого документа или документов. Например, планы качества проекта часто включают в планы менеджмента проекта (см. ИСО 10006).

4.4.3. Ответственность

При подготовке плана качества организация должна согласовать и определить функции, ответственность и полномочия персонала в пределах организации, а также при работе с потребителем, государственными органами или другими заинтересованными сторонами. Лица, ответственные за план качества, должны обеспечивать знание и понимание персоналом целей и проблем в области качества, а также умение использовать средства управления, применяемые в соответствии с планом качества.

4.4.4. Последовательность и совместимость

Содержание и форма плана качества должны быть совместимыми с областью применения и входными данными для плана качества и потребностями пользователей. Уровень детализации плана качества должен быть согласован с требованиями потребителей, методами выполнения и сложностью деятельности организации. Должен проводиться анализ совместимости плана качества с другими планами организации.

4.4.5. Представление и структура

Организация может представлять план качества в любой форме, например в виде текста, таблицы, матрицы документа, карты процесса, блок-схемы работы или руководства. Эти документы могут быть представлены в электронном и/или бумажном виде.

Примечание. Примеры планов по качеству приведены в Приложении A.

План качества может включать в себя несколько документов, каждый из которых представляет собой план качества отдельного аспекта конкретной ситуации. Организация должна определить управление и взаимосвязь между различными документами. Примерами этих аспектов являются проект, закупки, производство, управление производственным процессом или другие действия (например приемочные испытания).

Организация может подготовить план качества, соответствующий требованиям ИСО 9001. Соответствие настоящего стандарта с ИСО 9001 приведено в Приложении B.

5. Содержание плана качества

5.1. Общие положения

Приведенные в настоящем разделе примеры и перечни не могут рассматриваться как исчерпывающие и ограничивающие.

План качества для конкретной ситуации должен отражать приведенные ниже направления. Некоторые из них могут быть не применимы, например, при отсутствии в организации проектирования и разработки.

5.2. Область применения

Область применения должна быть заявлена в плане качества, включая:

a) установление цели и ожидаемого результата в конкретной ситуации;

b) определение аспектов конкретной ситуации, к которым будет применен план качества, включая особые ограничения по применению;

c) установление параметров области действия (например, число измерений, амплитуда температур, состояние рынка, доступность ресурса или статус сертификата на систему менеджмента качества).

5.3. Входные данные для плана качества

В некоторых случаях может возникнуть необходимость перечислить или описать входные данные для плана качества (см. 4.2), чтобы упростить:

- ссылки на входящие документы пользователям плана качества;

- проверку состава входящих документов при актуализации плана качества;

- идентификацию изменений входящих документов, в результате которых может потребоваться анализ плана качества.

5.4. Цели в области качества

В плане качества должны быть установлены цели в области качества для конкретной ситуации и способы их достижения. Цели в области качества для конкретной ситуации могут быть установлены, например, относительно:

- характеристик качества в конкретной ситуации;

- важных вопросов, связанных с удовлетворенностью потребителя или других заинтересованных сторон;

- возможностей улучшения методов работы.

Эти цели в области качества для конкретной ситуации должны быть измеримыми.

5.5. Ответственность руководства

В плане качества конкретной ситуации должны быть идентифицированы специалисты, ответственные за следующие действия:

a) обеспечение планирования, внедрения, управления и мониторинга продвижения действий, требуемых системой менеджмента качества или контрактом;

b) определение последовательности и взаимодействия процессов, применимых в конкретной ситуации;

c) установление требований к обмену информацией между всеми вовлеченными функциональными подразделениями, поставщиками и потребителями, а также к урегулированию проблем, возникающих при взаимодействии между ними;

d) анализ результатов любых проводимых аудитов;

e) наделение соответствующих лиц полномочиями принятия решения об исключении отдельных требований системы менеджмента качества организации;

f) управление корректирующими и предупреждающими действиями;

g) анализ и одобрение изменений или отклонений от плана качества.

Отчетность по внедрению плана качества может быть представлена в виде блок-схемы.

5.6. Управление документацией и данными

Для документации и данных, применимых в конкретной ситуации, в плане качества следует указывать:

a) способ идентификации документов и данных;

b) лиц, анализирующих и утверждающих документы и данные;

c) лиц, которым будут направляться документы и данные или уведомление об их доступности;

d) способ получения доступа к документам и данным.

5.7. Управление записями

План качества должен содержать перечень установленных записей и методы их поддержания в рабочем состоянии. Такие записи могут включать в себя: записи по анализу проекта, контролю и испытаниям, измерению процессов, график работ, графические материалы, расписание заседаний. Организация должна рассмотреть следующие вопросы:

a) способ, место и время ведения записей;

b) требования договоров, законодательные и обязательные требования и способы их выполнения;

c) носители, на которых должны вестись записи (документальная копия или электронные носители);

d) способ установления и выполнения требований к четкости, хранению, изменению места хранения, распоряжению и конфиденциальности записей;

e) методы, используемые для своевременного обеспечения доступности записей (при необходимости);

f) записи, предоставляемые потребителю, время и средства их предоставления;

g) язык ведения текстовых записей;

h) изъятие и распоряжение записями.

5.8. Ресурсы

5.8.1. Обеспечение ресурсов

План качества должен устанавливать тип и число ресурсов, необходимых для успешного выполнения плана. Эти ресурсы могут включать в себя материалы, человеческие ресурсы, инфраструктуру и производственную среду.

Если имеются ограничения в доступности отдельных видов ресурсов, то в плане качества может быть указан способ выполнения требований (за счет использования конкурентной продукции, проектов, процессов или контрактов).

5.8.2. Материалы

Если существуют особые характеристики для материалов (сырья и/или компонентов), технические условия или стандарты, которым должны соответствовать материалы, то организация должна в плане качества установить и утвердить их.

5.8.3. Человеческие ресурсы

План качества должен устанавливать при необходимости требования к компетентности персонала. План качества должен устанавливать необходимое обучение персонала или другие действия, необходимые для персонала.

В плане качества следует указывать:

a) потребность в привлечении нового персонала и его обучении;

b) обучение существующего персонала новым или модернизированным методам работы.

Организация должна также рассматривать потребность и применимость работы в группах и мотивационных стратегий.

Примечание. Описание квалификации персонала приведено в 5.13, а обучение использованию планов качества - в 6.2.

5.8.4. Инфраструктура и производственная среда

План качества должен включать в себя специфические требования конкретной ситуации относительно производства или средств обслуживания, рабочего пространства, инструментов и оборудования, информационных технологий, обмена информацией, вспомогательных услуг и транспорта, необходимых для его успешного завершения.

Если производственная среда напрямую влияет на качество продукции или процесса, то план качества должен определить особые экологические характеристики, например:

a) количество взвешенных в воздухе частиц (аэрозоли - в чистых помещениях);

b) защиту электростатических чувствительных устройств;

c) защиту от биологической опасности;

d) температурные характеристики печи;

e) внешнее освещение и вентиляцию.

5.9. Требования

План качества должен включать в себя требования, необходимые для конкретной ситуации или ссылку на них. В него может быть включен краткий перечень требований для помощи пользователям в понимании области их работы, например схемы проекта. В других случаях может возникнуть потребность в составлении полного перечня требований, разработанных на основании входных документов.

План качества должен устанавливать время, ответственных лиц, место и способ анализа установленных требований для конкретной ситуации. План качества должен содержать формы регистрации результатов этого анализа и принятые решения в случае противоречий и неоднозначности требований.

5.10. Обмен информацией с потребителем

План качества должен содержать следующее:

a) перечень лиц, ответственных за обмен информацией с потребителем в особых случаях;

b) средства, используемые для обмена информацией с потребителем;

c) пути и способы контакта при обмене информацией, специально указанные для определенных потребителей или функций (что применимо);

d) записи, сохраняемые при обмене информацией с потребителем;

e) процесс работы с отзывами и претензиями потребителей.

5.11. Проектирование и разработка

5.11.1. Процесс проектирования и разработки

План качества должен включать в себя план(ы) проектирования и разработки для конкретной ситуации или ссылку на него.

План качества должен учитывать применяемые стандарты, технические условия, характеристики качества и соответствующие обязательные требования. Организация должна идентифицировать критерии, в соответствии с которыми входные и выходные данные для проектирования и разработки для конкретной ситуации должны быть приняты, а также способ анализа, верификации и валидации полученных результатов, стадию, на которой они должны проводиться, и лиц, ответственных за это.

Руководство по проектированию и разработке для конкретной ситуации должно основываться на соответствующих источниках, включая процедуры проектирования и разработки организации.

Примечание. ИСО 9004 содержит общее руководство по процессу проектирования и разработки. ИСО/МЭК 90003 содержит специальное руководство в сфере программного обеспечения.

5.11.2. Управление изменениями при проектировании и разработке

План качества должен содержать:

a) метод управления запросами об изменениях к проекту;

b) перечень лиц, уполномоченных инициировать запрос об изменении;

c) способ анализа изменений с точки зрения их воздействия;

d) лиц, уполномоченных на одобрение или отклонение изменений;

e) способ верификации внедрения изменений.

В некоторых случаях не существует требований к проектированию и разработке. Однако в этом случае у организации остается потребность в управлении изменениями в существующих проектах.

5.12. Закупки

В плане качества следует указывать:

a) критические характеристики закупленной продукции, влияющие на качество продукции организации;

b) способ информирования поставщиков об установленных характеристиках для обеспечения соответствующего управления на всех стадиях жизненного цикла продукции или услуги;

c) методы, используемые для оценки, выбора и управления поставщиками;

d) требования к планам качества или другим соответствующим планам поставщиков или содержать ссылки на них;

e) методы, используемые для достижения соответствия требованиям по обеспечению качества, включая законодательные и обязательные требования, установленные к закупаемой продукции;

f) способы, которые организация должна применять для верификации соответствия закупаемой продукции установленным требованиям;

g) оборудование и услуги, для выполнения которых привлекают третьи лица (аутсортинг).

Примечание. Для руководства по аутсортингу можно использовать вебсайт www.iso.org/tc176/sc2.

5.13. Производство и обслуживание

Обеспечение производства и обслуживания вместе с необходимыми процессами мониторинга и измерений составляют главную часть плана по качеству. Используемые процессы изменяются в зависимости от характера работ. Например, контракт может затрагивать производство, установку и другие процессы после поставки. Взаимосвязь между используемыми процессами может быть эффективно отражена при подготовке технологических карт или блок-схем процесса.

Для процессов производства и обслуживания должна быть проверена их способность поставлять необходимые выходы. Такую проверку необходимо проводить, если выход процесса не может быть верифицирован при последующем мониторинге или измерении.

План качества должен идентифицировать входы, деятельность по реализации и выходы, требуемые для производства и/или предоставления обслуживания. План качества должен включать в себя непосредственное описание или ссылки на следующее:

a) этапов процесса;

b) соответствующих документированных процедур и рабочих инструкций;

c) инструментов, методик, оборудования и методов, используемых для достижения установленных требований, включая подробное описание любых необходимых сертификатов на материалы, продукцию или процесс;

d) параметров, которые необходимо контролировать для выполнения запланированных мероприятий;

e) методов определения соответствия этих параметров установленным требованиям и условиям, включая статистические или любые другие методы контроля;

f) подробное описание квалификации и/или необходимой сертификации персонала;

g) критериев качества изготовления или услуг;

h) применимые законодательные и обязательные требования;

i) отраслевых промышленных методик.

Если существуют требования к установке или вводу в эксплуатацию, то план качества должен содержать описание установки и монтажа продукции, а также перечень характеристик, которые должны быть верифицированы и валидированы.

Если в конкретной ситуации требуются услуги организации после поставки (например по обслуживанию, поддержке и обучению), то план качества должен содержать используемые организацией методы обеспечения выполнения применимых требований в соответствии с:

a) законодательными и обязательными требованиями;

b) отраслевыми инструкциями и методическими рекомендациями;

c) требованиями к компетентности персонала, включая стажеров;

d) предусмотренным первоначальным техническим обслуживанием и техническим обслуживанием в период эксплуатации в течение согласованного периода времени.

Примечание. Руководящие указания по управлению процессами проектирования приведены в ИСО 10006.

5.14. Идентификация и прослеживаемость

При необходимости соответствующей идентификации продукции план качества должен определить используемые методы идентификации. Если прослеживаемость необходима, то план по качеству должен определить ее область применения и степень применения, включая формы идентификации соответствующей продукции.

План качества должен устанавливать:

a) способы идентификации и отражения в рабочих документах требований к прослеживаемости, установленных в договорах, законодательных и обязательных требованиях;

b) записи по этим требованиям, а также методы управления и распространения записей;

c) требования и методы для идентификации статуса контроля и испытаний продукции.

Примечание. Идентификация и прослеживаемость являются частью управления конфигурацией. Руководство по управлению конфигурацией приведено в ИСО 10007.

5.15. Собственность потребителя

План качества должен устанавливать формы и методы:

a) идентификации и управления продукцией, поставленной потребителем (например, материалы, наборы инструментов, испытательное оборудование, программное обеспечение, данные, информация, интеллектуальная собственность или услуги);

b) подтверждения соответствия поставляемой потребителем продукции установленным требованиям;

c) управления несоответствующей продукцией, поставляемой потребителем;

d) управления поврежденной, потерянной или непригодной продукцией.

Примечание. Руководство по информационной безопасности приведено в ИСО/МЭК 17799.

5.16. Сохранение продукции

План качества должен устанавливать:

a) требования к обработке, хранению, упаковке и поставке и методы их выполнения;

b) методы поставки продукции на конкретный участок, которые должны обеспечивать сохранность необходимых характеристик (если организация несет ответственность за поставку).

5.17. Управление несоответствующей продукцией

План качества должен установить идентификацию и управление несоответствующей продукцией для предупреждения ее неправильного употребления до момента распоряжения ею или получения разрешения на отклонение. В плане качества необходимо определять специальные ограничения, например степень или тип необходимой переделки или ремонта и формы их одобрения.

5.18. Мониторинг и измерения

Процессы мониторинга и измерений обеспечивают методы получения объективных свидетельств соответствия. В некоторых случаях потребитель может потребовать представить планы мониторинга и измерений (обычно называемых "планы контроля и испытаний") отдельно, без включения остальной информации плана по качеству, как основу для мониторинга соответствия установленным требованиям.

План качества должен определять:

a) применимые методы мониторинга и измерений процессов и продукции;

b) стадии, на которых применяют мониторинг и измерения;

c) характеристики качества, подлежащие мониторингу и измерению на каждой стадии;

d) используемые процедуры и критерии приемки;

e) применимые статистические методы управления процессами;

f) если контроль или испытания должны быть засвидетельствованы или выполнены уполномоченными органами и/или потребителем, то план качества должен предусматривать, например:

- испытания или серию испытаний (иногда называемые "типовые испытания"), направленные на одобрение конструкции и определение способности конструкции соответствовать требованиям технических условий к продукции,

- испытания и приемку на месте установки,

- верификацию продукции,

- валидацию продукции;

g) место, время и способ привлечения организацией третьих лиц для выполнения контроля или испытаний в соответствии со своими потребностями, требованиями потребителей или законодательными и обязательными требованиями;

h) критерии реализации продукции.

План качества должен идентифицировать средства контроля, используемые для мониторинга, испытательное оборудование, используемое в определенных случаях, включая требования к его калибровке и статусу калибровки.

Примечания.

1. Руководство по менеджменту систем измерения приведено в ИСО 10012.

2. Руководство по выбору статистических методов приведено в ИСО/ТО 10017.

5.19. Аудиты

Аудиты используют для нескольких целей:

a) мониторинг внедрения и результативность планов качества;

b) мониторинг и верификация соответствия установленным требованиям;

c) наблюдение за поставщиками;

d) независимая объективная оценка удовлетворения потребностей потребителей или других заинтересованных сторон и др.

План качества должен идентифицировать необходимые аудиты конкретной ситуации, особенности и объем аудита, а также использование результатов аудита.

Примечание. Руководство по аудиту приведено в ИСО 19011.

6. Анализ, принятие, внедрение и пересмотр плана качества

6.1. Анализ и принятие плана качества

План качества необходимо анализировать на предмет его адекватности и результативности. План качества должен быть формально одобрен ответственным лицом или группой лиц, состоящей из представителей соответствующих функциональных подразделений организации.

В соответствии с договором план качества может быть представлен потребителю для анализа и принятия или в процессе консультаций при подготовке договора, или после заключения договора. После заключения договора план качества должен быть проанализирован и при необходимости доработан и пересмотрен в соответствии с изменениями требований, которые могли произойти в процессе консультаций при подготовке договора.

Если проект или договор выполняются поэтапно, организация может представлять план качества потребителю для каждой стадии работы (до начала этой стадии).

6.2. Внедрение плана качества

При внедрении плана качества организация должна рассмотреть следующее:

a) Рассылка плана качества.

План качества должен быть разослан всем заинтересованным лицам. Следует соблюдать осторожность и различать копии, рассылаемые в соответствии с процедурой управления документацией, контролируемые копии (которые при необходимости актуализируются) и копии, рассылаемые только для информации.

b) Обучение использованию планов качества.

В некоторых организациях, например занимающихся менеджментом проекта, планы качества используют обычно как часть системы менеджмента качества. В других организациях планы качества могут использоваться при необходимости. В этом случае может потребоваться специальное обучение пользователей правильному применению плана качества.

c) Мониторинг соответствия планам качества.

Организация несет ответственность за мониторинг соответствия текущей деятельности планам качества. Мониторинг может предусматривать:

- наблюдение за выполнением запланированных мероприятий,

- анализ этапов, предусмотренных планом,

- проведение аудитов.

Если используют несколько краткосрочных планов качества, то аудит проводят выборочно.

Если план качества представлен потребителям или другим внешним сторонам, то эти стороны могут установить требования к мониторингу соответствия планам качества.

Мониторинг, выполненный внутренними или внешними сторонами, может быть полезен при:

1) оценке обязательств организации по эффективному внедрению планов качества;

2) оценке практического внедрения плана качества;

3) определении риска с учетом требований конкретной ситуации;

4) проведении корректирующих или предупреждающих действий при необходимости;

5) идентификации возможностей улучшения плана качества и связанных действий.

6.3. Пересмотр плана качества

Организация должна пересматривать планы качества:

a) для отражения любых изменений входных данных, включая изменения:

- конкретной ситуации, для которой установлен план качества,

- процессов реализации продукции,

- системы менеджмента качества организации,

- установленных законодательных или обязательных требований;

b) для введения согласованных улучшений.

Уполномоченное лицо или лица должны проанализировать изменения плана качества на предмет его выполнимости, адекватности и результативности. О пересмотре плана качества должно быть сообщено всем лицам, использующим его. Все документы, которые затрагивают изменения плана качества, должны быть актуализированы по мере необходимости.

Организация должна рассмотреть вопрос о способе и обстоятельствах выдачи организацией разрешения на отклонение от плана качества, включая определение:

- лиц, уполномоченных запрашивать разрешение на отклонение;

- способа совершения запроса;

- содержания и формы предоставляемой информации;

- лиц, наделенных ответственностью и полномочиями принимать или отклонять разрешения на отклонения.

План качества должен рассматриваться как элемент конфигурации и должен быть подчинен процессу управления конфигурацией.

6.4. Обратная связь и улучшение

Опыт применения плана качества должен быть проанализирован. Полученная информация должна использоваться для улучшения последующих планов или системы менеджмента качества.

Приложение A
(справочное)

ПРИМЕРЫ ФОРМЫ ПЛАНОВ КАЧЕСТВА

A.1. Общие положения

В настоящем приложении приведены примеры формы планов качества.

Приведенные примеры не следует рассматривать как наиболее полные по содержанию планы качества (см. раздел 5). На практике планы качества могут быть сложнее. Обычно они охватывают все процессы реализации продукции, за исключением планов качества, соответствующих конкретной ситуации.

Планы качества составляют в удобной для организации форме, соответствующей установленным требованиям. При определенных обстоятельствах представление плана в виде текста может быть более предпочтительным, чем в виде схемы. Схемы могут быть добавлены к тексту. Могут использоваться другие формы, наиболее подходящие для конкретной ситуации.

Если план качества доступен в электронном виде, то упомянутые в плане документы, например процедуры, могут быть доступны через гиперссылку.

Примеры 1 и 2 содержат различные представления одного и того же случая для иллюстрации отсутствия специальной формы представления плана для конкретной ситуации. Примеры 1 - 4 приведены для иллюстрации и носят справочный характер.

Примеры иллюстрируют:

- Пример 1 - Представление плана качества в форме таблицы (план качества по обработке материалов);

- Пример 2 - Представление плана качества в форме блок-схемы (план качества по обработке материалов);

- Пример 3 - Представление плана качества в произвольной форме (производственный план качества);

- Пример 4 - Представление плана качества в текстовой форме (план качества при разработке программного обеспечения).

A.2. Примеры

A.2.1. Пример 1. План качества в виде таблицы (по обработке материалов)

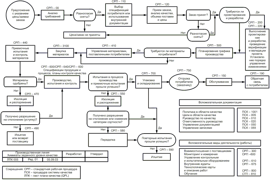
План качества - 005 Продукция/производственная линия: химические вещества установленного класса Подготовлен Утвержден Редакция 01 Дата 05/09/03
Вид деятельности Описание Документ/процедура <*> Участок/подразделение
Область применения Настоящий план качества применим к процессам производства и распределения химических веществ установленного класса - -
Цели в области качества Целями в области качества являются: выпуск качественной продукции (93%); своевременная поставка (±1 день) QSP-005 Различные
Ответственность руководства Описание работ и матрица ответственности персонала организации, вовлеченного в планирование, выполнение, управление и мониторинг продвижения работ в соответствии с планом по качеству, должны содержаться в ссылочных документах QSP-020 SOP-800 Высшее руководство/управление персоналом
Документация Специальные требования к управлению документацией отсутствуют. Срок хранения документации по договору должен быть не менее пяти лет QSP-050 Технические службы
Записи Идентифицированные и собранные записи должны поддерживаться в рабочем состоянии для предоставления свидетельств выполнения работ, влияющих на качество. Срок хранения записей должен быть не менее пяти лет QSP-055 Управление качеством
Ресурсы Требования к хранению, обработке и транспортированию сырья и компонентов установлены в документе VSB.doc QSP-020 Высшее руководство
  Весь вовлеченный персонал должен успешно пройти обучение по работе с материалами, указанными в спецификации к договору SOP-810 Управление персоналом
  Специальная инфраструктура и специальные требования к окружающей среде не применяются - -
Анализ требований/требования потребителя Все заданные формулировки, все требования потребителя и полученные заказы должны быть проанализированы до их приемки для определения всех необходимых требований, разрешения всех разногласий и создания уверенности в том, что организация способна обеспечивать соответствие требованиям SOP-100
SOP-110
SOP-120
Служба маркетинга и сбыта/технические службы Производство/управление качеством
Обмен информацией с потребителем Обратная связь с потребителем устанавливается с помощью вебсайта или использования формы SOP-190F1, обсуждения на ежемесячных совещаниях потребителя с руководством SOP-150 SOP-190 Служба маркетинга и сбыта
Проектирование и разработка Если установленные требования потребителя значительно отличаются от требований, которые обычно используются в организации, то они должны быть проанализированы и утверждены (SOP-200). Это может потребовать утверждения потребителем прототипа, а также верификации и валидации процесса SOP-200
SOP-220
Технические службы
Закупки Вся влияющая на качество продукция, закупаемая организацией, подлежит входному контролю и испытаниям в соответствии с требованиями, установленными для сырья и упаковки. Вагоны с материалами не следует разгружать до тех пор, пока все требуемые испытания не будут успешно завершены. Несоответствующие материалы могут быть приняты с уступкой (отклонениями), изъяты или возвращены поставщику SOP-300
SOP-310
SOP-400
SOP-470
SOP-490
Управление закупками/управление материалами
Производство Применяются стандартизованные рабочие процедуры SOP-500 Производство
Идентификация и прослеживаемость Применяются стандартизованные рабочие процедуры SOP-440
SOP-540
Управление материалами/производство
Собственность потребителя Собственность потребителя и методы испытаний потребителя должны быть выполнены и защищены с помощью формальной системы, позволяющей обеспечить их сохранность и конфиденциальность полученной информации SOP-110 Служба маркетинга и сбыта/технические службы
  К специальным упаковочным материалам, предоставленным потребителем, применяются стандартные рабочие процедуры SOP-410 Управление материалами/производство
Хранение и обращение Закупленные материалы, незавершенную и готовую продукцию следует хранить в безопасных контейнерах, баках и других складских приспособлениях. Следует использовать методы, предотвращающие порчу, ухудшение свойств и загрязнение продукции. Сыпучая продукция должна быть загружена в специально оборудованные вагоны SOP-400
SOP-700
SOP-750
Управление материалами
Несоответствующая продукция Продукция, не прошедшая приемочный контроль, должна быть помещена на специально выделенный участок или в специальный контейнер. Требуется наличие подписанного потребителем разрешения на отклонение (уступку) до момента отгрузки всей несоответствующей продукции SOP-570
SOP-580
SOP-590
Производство/технические службы/управление качества
Мониторинг и измерение Должны существовать или быть подготовлены планы выборочного контроля и испытаний, охватывающие все процессы изготовления продукции SOP-600 Управление качества
Контрольное и измерительное оборудование Организация должна поддерживать в рабочем состоянии измерительное и испытательное оборудование, необходимое при разработке, производстве и управлении. Все требуемые калибровки должны быть выполнены на месте или изготовителем оборудования SOP-610 Управление качества
Аудит Все установки могут подвергаться внутреннему аудиту, аудиту со стороны потребителя и со стороны контролирующих органов SOP-675 Управление качества
<*> QSP (Quality System Procedure) - процедура системы качества; SOP (Standard Operating Procedure) - стандартизованная рабочая процедура.

А.2.2 Пример 2. Пример плана качества в виде блок-схемы (для обработки материалов)

А.2.3 Пример 3. Пример плана качества в произвольной форме (для производственного средства)

Наименование линии Блок-схема процесса Наименование процесса Рабочие инструкции (номер) Контролируемые характеристики качества (проверяемые характеристики состояния процесса) Метод управления производственным процессом Контрольные точки контроля и испытаний Методы контроля
и испытаний
Примечания
          Документ по управлению процессом (номер) Контрольная карта или лист процесса Лицо, ответственное за управление процессом Методы выборки и измерений      
Линия 1 Предварительный нагрев WI-A1 (Температура) IPC-A1 Контрольный лист 1 CS-A-1 Оператор А 2 раза/ежедневно      
    Формовка WI-A2 Длина L   Контрольная карта 1 СС-А-1 Диспетчер А 5 проб/долей на микрометр      
        (Температура)   Контрольный лист 2 CS-A-2 Оператор В 1 раз/ежедневно      
        (Давление)   Контрольный лист 3 CS-A-3 Оператор В 1 раз/ежедневно      
    Испытание продукции WI-A3 Доля дефектов   Контрольная карта 2 СС-А-2 Диспетчер В Вся продукция Длина L
Электрические характеристики
Вся продукция 10 проб/долей  
Обозначение: - производство; - испытания и контроль; - хранение.

А.2.4 Пример 4. Пример плана качества в текстовой форме (для разработки программного обеспечения)

Любое оборудование, принадлежащее заказчику и используемое в проекте, должно быть идентифицировано, т.е. является собственностью потребителя.

1 Область применения
Целью плана качества является определение методов менеджмента качества, необходимых для выполнения договора о разработке системы распределения одежды между организацией и ее заказчиками.
a) Включение
Настоящий план качества применяется к разработке и поставке подсистем распределения одежды, управления разрешениями на отклонения (уступками) и маркетингом. Система менеджмента финансов - предмет дополнительного соглашения к договору с субподрядчиком и, таким образом, план качества не направлен на менеджмент финансов.
b) Исключения
Работы по разработке, выполняемые субподрядчиком, определены в заказе на поставку и поэтому детально не рассмотрены и не включены в настоящий план.
2 Цели в области качества
Заказчик не установил требований к определению количественных параметров целей в области качества. Стандарт организации по внедрению программного обеспечения с неизвестными дефектами категории А, категории В и категории С должен применяться только с согласия заказчика. Под дефектом в этом случае следует понимать поведение и функционирование системы, демонстрирующее несоответствие установленным требованиям.
Должна быть установлена система вознаграждений в размере 5% от суммы договора в случае его досрочного выполнения.
3 Ответственность
Руководитель проекта несет полную ответственность за успешное выполнение проекта, включая соответствие системе менеджмента качества (СМК) организации и достижение поставленных целей.
Представитель руководства в области качества несет ответственность за проведение аудитов проекта и за выполнение необходимых корректирующих действий по проекту. Любое необходимое отклонение от СМК должно быть одобрено менеджером по качеству до момента его введения.
4 Документы
В некоторых документах, используемых в проекте, имеются ссылки на документы, не соответствующие последним требованиям СМК. Эти ссылки должны быть сохранены. Во всех других случаях применяется СМК.
5 Записи
Срок хранения файлов по проекту и связанных с ними записей должен быть не менее трех лет после истечения гарантийного срока. Распоряжение записями должно быть согласовано с заказчиком. В соответствии с политикой организации заказчик может изучать любые связанные с договором записи в любое время. Все определенные в договоре компьютерные файлы следует поддерживать в рабочем состоянии. Резервные копии файлов следует создавать не реже одного раза в неделю.
6 Ресурсы
Заказчик должен поставить выборку из форм для оптического распознавания символов (не менее 2000 знаков) для испытаний сканера документации, поставляемого как часть системы. Субподрядчик должен получить и утвердить сканер документации как часть системы финансового менеджмента.
Вся команда по разработке должна состоять из служащих организации. Менеджер по персоналу должен обеспечить участие в выполнении работ квалифицированного персонала. Менеджером проекта назначен И.И.Иванов.
7 Входные данные проекта
Первичными входными данными является техническое задание ТЗ-А-001, подготовленное специалистами заказчика. Необходимые документы по маркетингу и годовые отчеты должны быть предоставлены организации для работ по проекту.
8 Обратная связь с потребителем
Все вопросы, связанные с требованиями, должны рассматриваться заказчиком и менеджером проекта на совместных совещаниях. Принятое ими решение является окончательным. Заказчик не имеет возможностей для разработки программного обеспечения, поэтому технические вопросы должны решать менеджер проекта или его представитель. Совещания по проекту должен готовить менеджер проекта. Обмен информацией с заказчиком (вопросы, жалобы, поздравления) также должен проводить менеджер проекта.
9 Проектирование и разработка
План-график выполнения работ по проекту должен быть представлен с использованием одобренного способа планирования (например, календарного планирования). Контрольными датами являются сроки проведения приемочных испытаний (конец октября текущего года), опытная эксплуатация системы (апрель следующего года).
В руководстве по разработке программного обеспечения следует использовать все стандарты организации. Процедуры анализа и одобрения проекта должны быть аналогичны процедурам, описанным в руководстве по качеству организации.
Запросы пользователей на изменения, затрагивающие функциональные возможности программного обеспечения, должны быть одобрены организацией. Детальные изменения проекта должны быть одобрены менеджером проекта до начала их выполнения.
Методы испытаний должны соответствовать методам, указанным в руководстве по качеству организации. При испытаниях ввода данных из документов должен применяться сканер. Заключительные испытания маркетинговой подсистемы должны быть проведены на оборудовании заказчика. Система распределения в целом должна быть испытана организацией до поставки и приемки заказчиком в его помещении.
10 Закупки
Все оборудование закупает заказчик (компьютеры через субподрядчика, другие комплектующие непосредственно). Любые другие закупки следует проводить в соответствии с процедурами организации.
11 Установка и введение в действие
Программа по распознаванию документов должна быть поставлена заказчику. После опытной эксплуатации заказчик самостоятельно устанавливает программное обеспечение в полном объеме. При первой установке и освоении программного обеспечения заказчику может потребоваться сопровождение.
12 Специальные процессы
В проекте специальные процессы не применяются.
13 Управление конфигурацией
Идентификация документа должна соответствовать требованиям к идентификации, установленным в руководстве по качеству при начале разработки проекта, за исключением ранее идентифицированных документов.
Компания должна использовать одобренные методы управления конфигурацией.
14 Собственность потребителя
Любое оборудование, принадлежащее заказчику и используемое в проекте, должно быть идентифицировано. Собственность потребителя любого вида должна быть зарегистрирована при регистрации проекта.
15 Поставка продукции
Программное обеспечение должно поставляться на CD-ROM. Все компакт-диски должны быть проверены на наличие вирусов.
16 Несоответствия
Программное обеспечение не поставляют с выявленными несоответствиями (кроме косметических) без письменного разрешения потребителя на отклонение. Процесс управления несоответствиями приведен в руководстве по качеству и руководстве по разработке программного обеспечения.
17 Мониторинг и измерения
Продвижение проекта должно быть зарегистрировано в контрольных листах и в плане-графике выполнения работ по проекту еженедельно. Отчет должен быть подготовлен и представлен заказчику на совместных совещаниях о продвижении проекта. Субподрядчик может быть приглашен на отдельные совещания. Записи о любых проблемах, идентифицированных в программном обеспечении на втором и третьем уровнях испытаний, должен вести руководитель группы разработки программного обеспечения. Должна быть выполнена классификация проблем в таких группах, как ТЗ (необходимые требования отсутствуют или некорректны), проект (необходимые требования отсутствуют или некорректны), кодировка (отсутствует, использована неправильная логика, имеется ошибка интерфейса, имеется ошибка в обработке данных).
18 Внутренний аудит
Аудит внедрения и результативности плана качества следует проводить на завершающих стадиях проекта.
Настоящий план качества подготовлен руководителем проекта по распределению одежды между организацией и ее заказчиками и применим ко всем работам, выполненным в соответствии с договором.
Разработчик Дата
Менеджер по качеству Дата
Документ номер KLOB-QP-001 Версия 1

Приложение В
(справочное)

СООТВЕТСТВИЕ СТАНДАРТОВ ИСО 10005:2005 И ИСО 9001:2005

Таблица В.1

Раздел, пункт, подпункт ИСО 10005:2005 Заголовок Раздел, пункт, подпункт ИСО 9001:2000
4 Разработка плана качества 7.1
5 Содержание плана качества 7.1
5.1 Общие положения 7.1
5.2 Область применения 7.1
5.3 Входные данные к плану по качеству 7.1
5.4 Цели в области качества 7.1а
5.5 Ответственность руководства 5.1, 5.5.1, 5.5.3, 8.5.2
5.6 Управление документацией и данными 4.2.3
5.7 Управление записями 4.2.4
5.8 Ресурсы 6
5.8.1 Обеспечение ресурсов 6.1
5.8.2 Материалы 6.1
5.8.3 Человеческие ресурсы 6.2
5.8.4 Инфраструктура и производственная среда 6.3, 6.4
5.9 Требования 7.2.1, 7.2.2
5.10 Процессы, связанные с потребителем 7.2.3, 8.2.1
5.11 Проектирование и разработка 7.3
5.11.1 Процесс проектирования и разработки 7.3.1, 7.3.6
5.11.2 Управление изменениями проекта и разработки 7.3.7
5.12 Закупки 7.4
5.13 Производство и обслуживание 7.5.1, 7.5.2
5.14 Идентификация и прослеживаемость 7.5.3
5.15 Собственность потребителя 7.5.4
5.16 Сохранение соответствия продукции 7.5.5
5.17 Управление несоответствующей продукции 8.3
5.18 Мониторинг и измерение 7.6, 8.2.3, 8.2.4, 8.4
5.19 Аудиты 8.2.2
6 Анализ, приемка, внедрение и пересмотр плана качества 7.1
6.1 Анализ и приемка плана качества 7.1
6.2 Внедрение плана качества 7.1
6.3 Пересмотр плана качества 7.1
6.4 Обратная связь и улучшение 8.5
Примечание - Соответствие между пунктами не подразумевает их идентичность.

Приложение С
(справочное)

СВЕДЕНИЯ О СООТВЕТСТВИИ НАЦИОНАЛЬНЫХ СТАНДАРТОВ РОССИЙСКОЙ ФЕДЕРАЦИИ ССЫЛОЧНЫМ МЕЖДУНАРОДНЫМ СТАНДАРТАМ

Таблица С.1

Обозначение ссылочного международного стандарта Обозначение и наименование соответствующего национального стандарта
ИСО 9000:2000 ГОСТ Р ИСО 9000-2001 Системы менеджмента качества. Основные положения и словарь <*>
В связи с утратой силы ГОСТа Р ИСО 9000-2001 следует руководствоваться принятым взамен ГОСТом ИСО 9000-2011.
ИСО 9001:2000 ГОСТ Р ИСО 9001-2001 Системы менеджмента качества. Требования <**>
В связи с утратой силы ГОСТа Р ИСО 9001-2001 следует руководствоваться принятым взамен ГОСТом ISO 9001 - 2011.
ИСО 9004:2000 ГОСТ Р ИСО 9004-2001 Системы менеджмента качества. Рекомендации по улучшению деятельности
В связи с утратой силы ГОСТа Р ИСО 9004-2001 следует руководствоваться принятым взамен ГОСТом Р ИСО 9004-2010.
ИСО 10006:2003 ГОСТ Р ИСО 10006-2005 Системы менеджмента качества. Руководство по менеджменту качества при проектировании
ИСО 10007:2003 ГОСТ Р ИСО 10007-2007 Менеджмент организации. Руководящие указания по управлению конфигурацией
ИСО 10012:2003 ГОСТ Р ИСО 10012-2008 Менеджмент организации. Системы менеджмента измерений. Требования к процессам измерений и измерительному оборудованию
ИСО/ТО 10017:2003 ГОСТ Р ИСО/ТО 10017-2005 Статистические методы. Руководство по применению в соответствии с ГОСТ Р ИСО 9001
ИСО/МЭК 17799:2005 ГОСТ Р ИСО/МЭК 17799-2005 Информационная технология. Практические правила управления информационной безопасностью
ИСО 19011:2002 ГОСТ Р ИСО 19011-2003 Руководящие указания по аудиту систем менеджмента качества и/или систем экологического менеджмента
В связи с утратой силы ГОСТа Р ИСО 19011-2003 следует руководствоваться принятым взамен ГОСТом Р ИСО 19011-2012.
<*> С 10 сентября 2009 г. вводится в действие ГОСТ Р ИСО 9000-2008.
<**> С 13 ноября 2009 г. вводится в действие ГОСТ Р ИСО 9001-2008.
В связи с утратой силы ГОСТа Р ИСО 9000-2008 следует руководствоваться принятым взамен ГОСТом ИСО 9000-2011.
В связи с утратой силы ГОСТа Р ИСО 9001-2008 следует руководствоваться принятым взамен ГОСТом ISO 9001 - 2011.