Устойчивое развитие административно-территориальных образований. Системы менеджмента. Общие принципы и требования. ГОСТ р 56548-2015/ISO/DIS/37101

(утв. Приказом Росстандарта от 24.08.2015 N 1187-СТ)
Редакция от 24.08.2015 — Действует с 01.12.2017

НАЦИОНАЛЬНЫЙ СТАНДАРТ РОССИЙСКОЙ ФЕДЕРАЦИИ

УСТОЙЧИВОЕ РАЗВИТИЕ АДМИНИСТРАТИВНО-ТЕРРИТОРИАЛЬНЫХ ОБРАЗОВАНИЙ

СИСТЕМЫ МЕНЕДЖМЕНТА

ОБЩИЕ ПРИНЦИПЫ И ТРЕБОВАНИЯ

SUSTAINABLE DEVELOPMENT AND RESILIENCE OF COMMUNITIES. MANAGEMENT SYSTEMS. GENERAL PRINCIPLES AND REQUIREMENTS

(ISO/DIS 37101, IDT)

ГОСТ Р 56548-2015/ISO/DIS/37101

Дата введения
1 декабря 2017 года

Предисловие

1 ПОДГОТОВЛЕН Федеральным бюджетным учреждением "Государственный региональный центр стандартизации, метрологии и испытаний в г. Санкт-Петербурге и Ленинградской области" (ФБУ "Тест-С.-Петербург") на основе проекта международного стандарта, указанного в пункте 4.

2 ВНЕСЕН Техническим комитетом по стандартизации ТК 115 "Устойчивое развитие административно-территориальных образований"

3 УТВЕРЖДЕН И ВВЕДЕН В ДЕЙСТВИЕ Приказом Федерального агентства по техническому регулированию и метрологии от 24 августа 2015 года N 1187-ст

4 Настоящий стандарт идентичен проекту международного стандарта ISO/DIS 37101 ("Sustainable development and resilience of communities - Management systems - General principles and requirements" (Устойчивое развитие административно-территориальных образований. Системы менеджмента. Общие принципы и требования)

При применении настоящего стандарта рекомендуется использовать вместо ссылочных международных стандартов соответствующие им национальные стандарты Российской Федерации, сведения о которых приведены в дополнительном приложении ДА

5 ВВЕДЕН ВПЕРВЫЕ

Правила применения настоящего стандарта установлены в ГОСТ Р 1.0-2012 (раздел 8). Информация об изменениях к настоящему стандарту публикуется в ежегодном (по состоянию на 1 января текущего года) информационном указателе "Национальные стандарты", а официальный текст изменений и поправок - в ежемесячном информационном указателе "Национальные стандарты". В случае пересмотра (замены) или отмены настоящего стандарта соответствующее уведомление будет опубликовано в ближайшем выпуске ежемесячного информационного указателя "Национальные стандарты". Соответствующая информация, уведомление и тексты размещаются также в информационной системе общего пользования - на официальном сайте национального органа Российской Федерации по стандартизации в сети Интернет (www.gost.ru)

Введение

В соответствии с международным стандартом, устанавливающим требования к системе менеджмента устойчивого развития, интеллектуальности и адаптивности административно-территориальных образований (АТО) с учетом правовых и иных требований, а также соответствующей информации настоящий стандарт предназначен для того, чтобы:

- управлять устойчивым развитием, интеллектуальностью и адаптивностью АТО с учетом особенностей территории, с которой связаны соответствующие АТО;

- повысить эффективность вклада АТО в устойчивое развитие;

- оценить показатели деятельности АТО с точки зрения устойчивого развития, а также уровня их интеллектуальности и адаптивности.

Примечание - интеллектуальность интегрирована в процесс устойчивого развития, то есть устойчивое развитие является общим процессом, тогда как интеллектуальность - характеристикой.

В настоящем стандарте не определяются ориентиры или ожидаемые уровни эффективности.

Несмотря на то, что задача устойчивого развития имеет глобальный характер, стратегии его достижения на уровне АТО в значительной степени являются локальными и, поэтому, могут различаться по условиям и содержанию в зависимости от региона. Таким образом, стратегии отражают контекст, предварительные условия, приоритеты и потребности, в частности, в социальной среде, например, социальную справедливость, культурную идентичность и культурные традиции, культурное наследие, здоровье человека, безопасность и комфорт, а также социальную инфраструктуру.

Управление устойчивым развитием, интеллектуальностью и адаптивностью АТО охватывает широкий спектр вопросов, например, вопросы экономической, социальной и природной среды существования АТО и их взаимодействия. Такие вопросы могут иметь стратегический, оперативный и конкурентный подтекст.

Примечание - Способность обеспечения взаимной гармонии и единства целей является основополагающим условием эффективного и рационального достижения целей АТО.

Успешное внедрение настоящего стандарта может быть использовано АТО для демонстрации заинтересованным сторонам того, что надлежащая система менеджмента функционирует, а также для стимулирования их инициативности. Это поможет АТО разработать стратегии устойчивого развития, интеллектуальности и адаптивности, а также цели и процессы исполнения соответствующих обязательств. Это также поможет АТО в проведении мероприятий, необходимых для улучшения показателей деятельности и подтверждения их соответствия настоящему национальному стандарту.

Аналогично всем стандартам для систем менеджмента, в основе настоящего стандарта лежит метод PDCA (планирование, реализация, контроль, корректировка) (цикл Деминга), который в краткой форме можно описать следующим образом:

- планирование: определение целей и процессов, необходимых для достижения результатов в соответствии с целями АТО;

- действие: реализация процессов и достижение целей;

- проверка: контроль и оценка процессов на предмет соответствия политике АТО, их целям, правовым и иным требованиям, а также составление отчета о результатах;

- коррекция: принятие необходимых мер, направленных на улучшение показателей.

На рисунке 1 показано, что содержание настоящего стандарта отражает внедрение и адаптацию метода PDCA (цикла Деминга) к управлению устойчивым развитием, интеллектуальностью и адаптивностью АТО.

Рисунок 1 - Схематическое изображение содержания стандарта

Стратегические этапы являются итерационными (повторяющимися), тогда как оперативные этапы последовательны. Именно их совместная реализация помогает АТО в повышении устойчивости, адаптивности и интеллектуальности, на что указывает большая стрелка.

Настоящий стандарт позволит АТО разработать комплексные и интегрированные стратегии, которые отвечают потребностям заинтересованных сторон, отказаться от бизнеса с изоляционистским подходом, организовать сотрудничество во всех отраслях деятельности и способствовать развитию взаимодействия.

Если говорить более конкретно, стандарт будет способствовать, например:

- разработке и формированию согласованного представления об устойчивом развитии и адаптивности АТО;

- повышению устойчивости проектов, программ и мероприятий, осуществляемых под непосредственным управлением АТО или на территории, к которым они относятся;

- развитию межотраслевых и многофункциональных методов оценки затрат на срок службы и общих затрат;

- развитию синергии (возрастанию эффективности деятельности в результате интеграции);

- повышению эффективности и привлекательности проектов.

Соответствующие показатели и параметры могут быть полезными в этой связи, поскольку они позволяют оценить результаты программ, проектов и мероприятий в рамках всех АТО.

Как показано на рисунке 2, настоящий стандарт является основополагающим элементом серии стандартов и документов, которые позволят АТО и городам повысить устойчивость, интеллектуальность и адаптивность.

Рисунок 2 - Серия стандартов и документов ISO/TC 268

1. Область применения

Настоящий национальный стандарт устанавливает требования к разработке, внедрению, обеспечению работоспособности и совершенствованию систем менеджмента, которые позволят сообществам использовать системный подход к устойчивому развитию. Поскольку устойчивое развитие представляет собой общий процесс и основную цель, а интеллектуальность и адаптивность являются характеристиками, последние интегрированы в первое.

Данный стандарт предназначен для содействия административно-территориальным образованиям (далее - АТО) в обеспечении большей адаптивности, интеллектуальности и устойчивости за счет программ, проектов и мероприятий, представления их достижений и лучшего взаимодействия между сообществами.

Стандарт предназначен для применения в АТО любых размеров, структуры и типа, на местном, региональном или национальном уровне, в соответствии с уровнем ответственности, в развитых или развивающихся странах, в определенных городских или сельских районах.

2. Нормативные ссылки

В настоящем стандарте использована нормативная ссылка на следующий стандарт:

ISO 19011 Guidelines for auditing management systems (Руководящие указания по аудиту систем менеджмента)

3. Термины и определения

В настоящем стандарте применены следующие термины с соответствующими определениями:

3.1 подотчетность (accountability): Состояние, при котором за решения и действия необходимо отвечать перед органами государственной власти и, в более широком смысле, перед заинтересованными сторонами.

3.2 аудит (audit): Систематический, независимый и документально оформленный процесс получения аудиторских доказательств и их объективной оценки с целью определения степени соблюдения критериев аудита.

Примечания

1 Аудит может быть внутренним (первая сторона), внешним (вторая сторона или третья сторона), а также комбинированным.

2 Определение "аудиторского доказательства" и "критериев аудита" см. ISO 19011.

3.3 административно-территориальное образование (АТО) (community): Внутренняя часть территории субъекта Федерации в установленных границах, имеющая свое наименование, постоянный центр, характеризующаяся единством, непрерывностью, включающая, как правило, один или несколько населенных пунктов, выделяемая с целью комплексного решения на ней всех тех государственных и местных задач, что необходимы для обеспечения жизнедеятельности местного населения, населения субъекта Федерации, страны.

3.4 компетентность (competence): Способность применять знания и профессиональные навыки для достижения запланированных результатов.

3.5 соответствие (conformity): Выполнение требования.

3.6 непрерывное совершенствование (continual improvement): Повторяющиеся мероприятия по улучшению показателей деятельности.

3.7 совместное производство (co-production): Оказание услуг или реализация проектов в рамках равноправного взаимодействия профессионалов, потребителей услуг, их родственников и соседей. При совместном производстве проекты, услуги и соседство становятся более эффективными факторами перемен.

Примечания

1 Совместное производство выходит за рамки "гражданского долга" или "вовлечения потребителя услуг". Оно способствует развитию равноправных взаимоотношений между людьми, обладающими различными знаниями и профессиональными навыками, обеспечивая тем самым динамичные и интерактивные отношения между поставщиками услуг и их потребителями.

2 При совместном производстве потребители услуг становятся активными руководителями объекта, а не пассивными пользователями.

3 При совместном производстве особое значение придается достижению результатов, а не услугам.

Совместное производство может быть заместительным, то есть иметь форму замены исходных данных местных органов государственной власти исходными данными пользователей, или аддитивным, то есть иметь форму добавления большего объема исходных данных пользователя к профессиональным исходным данным.

3.8 коррекция (correction): Мероприятие, направленное на устранение выявленного несоответствия.

3.9 корректирующее действие (corrective action): Действие, направленное на устранение причины несоответствия и предотвращение его повторного возникновения.

3.10 документированная информация (documented information): Информация, которую должно контролировать и сохранять АТО, а также носитель, на котором информация записывается.

Примечания

1 Документированная информация может иметь любой формат и храниться на любом носителе, а также может быть получена из любого источника.

2 Документированная информация может относиться к следующему:

- система менеджмента, включая, связанные с ней процессы;

- информация, созданная для функционирования АТО (документация);

- подтверждение полученных результатов (отчеты).

3.11 результативность (effectiveness): Степень, в которой реализованы плановые мероприятия, и достигнуты намеченные результаты.

3.12 оценка (evaluation): Системный процесс определения степени соответствия лиц, процедур, систем или программ официально согласованным целям и требованиям.

3.13 выброс парниковых газов (GHG) (greenhouse gas emission (GHG)): общий объем выброса парниковых газов в атмосферу за заданный период времени.

3.14 воздействие (impact): положительное или отрицательное изменение в обществе, экономике или окружающей среде, целиком или частично обусловленное решениями или действиями АТО в прошлом или в настоящем.

3.15 показатель (indicator): количественная, качественная или бинарная переменная, которую можно измерить или описать для оценки аспекта определенного критерия.

3.16 заинтересованная сторона (interested party): лицо или организация, которые могут подвергать воздействию, подвергаться воздействию или считать, что подвергаются воздействию решения или мероприятия.

Примечания

1 По всем отраслям, например, энергетике, здравоохранению, безопасности, транспорту, водоснабжению, утилизации отходов и т.д., которые прямо или косвенно задействованы в устойчивом развитии и адаптивности АТО на различных этапах их жизненных циклов, в настоящем стандарте можно найти полезные указания.

2 Предполагается, что в настоящем стандарте под заинтересованными сторонами понимаются все участники проекта.

3.17 жизненный цикл (life-cycle): Последовательные и взаимосвязанные этапы рассматриваемого объекта.

3.18 система менеджмента (management system): Совокупность взаимосвязанных или взаимодействующих элементов организации, необходимых для формирования политики, а также целей и процессов для достижения указанных целей.

Примечания

1 Система менеджмента может касаться одной конкретной области или ряда областей.

2 В число системных элементов входит структура АТО, например, функции и обязанности, планирование, функционирование и т.д.

3 Область применения системы менеджмента может включать все АТО, отдельные идентифицированные функции в АТО или одну или несколько функций по группе организаций под эгидой АТО.

3.19 стандарт на систему менеджмента (ССМ) (management system standard - SSM): Стандарт, в котором устанавливаются требования или указания для организаций по разработке и систематическому управлению принципами, процессами и процедурами для достижения заданных целей.

Примечания

1 Эффективная система менеджмента обычно основывается на управлении процессами организации с использованием метода "Plan-Do-Check-Act" (планирование, реализация, контроль, коррекция) (цикл Деминга) для достижения планируемых результатов.

2 В таких документах, как правило, имеются разделы, в которых рассматриваются следующие элементы:

- политика;

- планирование;

- внедрение и реализация;

- оценка показателей деятельности;

- совершенствование;

- анализ системы менеджмента.

3.20 измерение (measurement): Процесс определения значения.

3.21 контроль (мониторинг) (monitoring): Определение состояния системы, процесса или действия.

3.22 несоответствие (non-conformity): Невыполнение требования.

3.23 цель (objective): Результат, который необходимо достичь.

Примечания

1 Цель может быть стратегической, тактической или оперативной.

2 Цели могут касаться различных областей (финансы, здравоохранение и безопасность, окружающая среда) и могут применяться на различных уровнях (стратегия, организация, проект, продукция и процесс).

3 Цель может быть выражена и другими способами, например, как запланированный результат, задача, оперативный критерий, цель устойчивого развития или посредством других определений с аналогичным значением (например, задача, назначение или целевой показатель).

4 В контексте системы менеджмента для устойчивого развития, интеллектуальности и адаптивности АТО цели устойчивого развития устанавливаются АТО в соответствии с политикой устойчивого развития для достижения конкретных результатов.

3.24 возможность (opportunity): Условие или ситуация, благоприятная для АТО, положительное стечение обстоятельств или цепочка событий, риск, который может оказать положительное воздействие на цели АТО или возможность положительных изменений.

3.25 организация (organization): Лицо или группа лиц, выполняющих свои собственные функции с учетом ответственности, полномочий и взаимоотношений для достижения своих целей.

Примечания

1 Понятие организации включает, помимо прочего, индивидуальных предпринимателей, компании, корпорации, фирмы, предприятия, органы власти, товарищества, благотворительные фонды или учреждения либо их часть или комбинацию, независимо от того, зарегистрированы они или нет, и находятся ли они в государственной или частной собственности.

2 В рамках настоящего стандарта понятие организации подразумевает юридическое лицо/учреждение внутри АТО, перед которым стоит задача внедрения системы менеджмента, например, местный орган государственной власти.

3.26 привлечение третьих лиц (outsource (verb)): Договоренность о том, чтобы сторонняя организация выполняла часть функций организации или осуществляла какой-либо процесс.

Примечание - Сторонняя организация находится за рамками системы менеджмента, несмотря на то, что выполняемые ей функции или процесс находятся в рамках системы.

3.27 показатель деятельности (performance): Измеримый результат.

Примечания

1 Показатель деятельности может относиться как к количественным, так и качественным итогам.

2 Показатель деятельности может относиться к управлению деятельностью, процессом, продукцией (включая услуги), системами или организациями.

3.28 политика (policy): Намерения и курс АТО, официально сформулированные высшим руководством.

3.29 принцип (principle): Указание к действию для АТО, основанное на общих целях и ценностях.

3.30 процесс (process): Совокупность взаимосвязанных или интерактивных мероприятий, преобразующих исходные данные в результаты.

3.31 требование (requirement): Потребность или ожидание, которое заявлено, явно подразумевается или является обязательным.

Примечания

1 "Явно подразумевается" означает традиционную или сложившуюся практику для АТО и заинтересованных сторон, при которой подразумеваются рассматриваемые потребность или ожидание.

2 Установленное требование - это такое требование, которое заявлено, например, в составе документированной информации.

3.32 адаптивность (resilience): Способность АТО к адаптации в условиях комплексной и изменяющейся среды.

Примечание - Межправительственная группа экспертов по изменению климата (МГЭИК) считает адаптивность способностью системы и ее элементов эффективно и своевременно предвидеть и выдержать действие опасного события, приспособиться к нему или восстановиться после него, в том числе, за счет обеспечения сохранения, восстановления и совершенствования своих наиболее важных структур и функций.

3.33 риск (risk): Эффект неопределенности.

Примечания

1 Эффект представляет собой отклонение от ожидаемого - положительное или отрицательное.

2 Неопределенность - это состояние даже частичного отсутствия информации, касающейся понимания события, его последствий или вероятности наступления, либо осведомленности о них.

3 Риск нередко характеризуется ссылками на вероятные события, последствия или их сочетание.

4 Риск нередко выражается в виде сочетания последствий события (включая изменение обстоятельств) и соответствующей вероятности его наступления.

3.34 интеллектуальность (smartness): Характеристика системы, организации или технологии, которая способствует системному развитию и использованию устойчивых товаров, услуг, технологий, процессов или инфраструктуры, а также развитию интеграции и налаживанию связей внутри системы или с другими системами.

Примечание - Интеллектуальность рассматривается с точки зрения показателей деятельности, связанных с технологически осуществимыми решениями.

3.35 устойчивое развитие (sustainable development): Развитие, отвечающее текущим потребностям и не ущемляющее возможностей будущих поколений с точки зрения удовлетворения собственных потребностей.

3.36 высшее руководство (top management): Лицо или группа лиц, которые руководят и управляют организацией на самом высоком уровне.

Примечания

1 Высшее руководство вправе делегировать свои полномочия и распоряжаться ресурсами в рамках АТО.

2 Применительно к АТО высшее руководство следует рассматривать как принимающий решения орган организации, которому соответствующее АТО официально или неофициально поручило внедрить систему менеджмента.

3 Если область применения системы менеджмента охватывает только часть организации, то к высшему руководству относятся лица, которые руководят и управляют данной частью организации.

4. Контекст задач административно-территориальных образований

4.1. Общие положения

В настоящем стандарте определяются требования к АТО с точки зрения организации, внедрения, обеспечения работоспособности и совершенствования системы менеджмента для обеспечения устойчивого развития, интеллектуальности и адаптивности.

Несмотря на то, что АТО, на которое распространяется действие системы менеджмента, подразумевает не только его административное руководство, но также граждан, учреждения и другие заинтересованные стороны, внедрение стандарта, как правило, осуществляется организацией или учреждением внутри АТО с учетом особенностей его окружения, например, органов государственной власти.

В настоящем стандарте будет использоваться термин "организация".

Примечания

1 Распределение ролей и ответственности внутри АТО описывается в пункте 5.3.

2 Под высшим руководством понимается руководство верхнего уровня организации, на которое АТО официально или неофициально возложена ответственность за внедрение стандарта на систему менеджмента.

4.2. Понимание задач АТО и их контекста

При разработке системы менеджмента устойчивого развития, интеллектуальности и адаптивности АТО организация определяет внешние и внутренние проблемные вопросы, которые соответствуют целям АТО и влияют на его способность достигать предусмотренные системой менеджмента результаты, а также привлекать заинтересованные стороны.

4.3. Система менеджмента устойчивого развития, интеллектуальности и адаптивности АТО

Организация утверждает, внедряет, обеспечивает работоспособность и непрерывно совершенствует систему менеджмента устойчивого развития, интеллектуальности и адаптивности, включая необходимые процессы и их взаимодействие, в соответствии с требованиями, изложенными в настоящем стандарте.

С учетом соответствующих целей и вопросов система менеджмента будет способствовать реализации гармонизированных, комплексных и интегрированных подходов к устойчивому развитию за пределами действующих нормативных требований.

4.4. Понимание потребностей и ожиданий заинтересованных сторон

Организация определяет:

- заинтересованные стороны, имеющие отношение к системе менеджмента устойчивого развития, интеллектуальности и адаптивности АТО;

- ожидания и потребности указанных заинтересованных сторон;

- требования указанных заинтересованных сторон;

с помощью средств, которые представляются релевантными, эффективными и доступными в зависимости от контекста.

Соответствующее привлечение заинтересованных сторон является ключевым принципом управления устойчивостью. Эффективная реализация невозможна без акцептования, понимания, воли, совместного производства, заинтересованности, осведомленности и признания выгод и ответственности.

В частности, потому, что ограниченная компетенция и ресурсы местных органов государственной власти вызывают потребность в соответствующих партнерских отношениях.

4.5. Совершенствование и развитие устойчивых задач АТО

АТО должны фиксировать и анализировать все задачи и вопросы, которые способствуют достижению целей, предусмотренных системами менеджмента устойчивого развития, интеллектуальности и адаптивности.

Задачи, которые АТО должны рассматривать в качестве приоритетных, приведены в таблице 1.

Таблица 1

Задачи Включая следующее (в произвольном порядке)
Привлекательность (П) Ощущение идентичности, принадлежности, причастности, интерес для инвесторов, резидентов и прочих заинтересованных сторон
Социальная сплоченность (СС) Справедливость, сокращение неравенства, толерантность, доступность
Благополучие (Б) Совершенствование человеческого капитала, доступ к возможностям, процветание, качество жизни, здоровье, преуспевание, образование, безопасность
Адаптивность (А) Предвидение, адаптация, готовность, в частности, к климатическим изменениям, экономическим потрясениям и к общественному развитию
Ответственное использование ресурсов (ОИР) Проявление заботы об улучшении организации землепользования, учет нехватки ресурсов, устойчивое производство, хранение, транспортировка, распределение и потребление, повторное использование материалов
Охрана и оздоровление окружающей среды (ОООС) Улучшение экологических показателей, включая последствия климатических изменений, защиту, восстановление и улучшение состояния местной и всемирной окружающей среды, охрана растительного и животного разнообразия и миграции, меры по предупреждению загрязнения окружающей среды

АТО должны рассматривать все проблемные вопросы в порядке, представленном ниже. Тем не менее они вправе принимать во внимание дополнительные вопросы, если это целесообразно и необходимо, учитывая, что такие вопросы подвержены изменениям или развитию во времени.

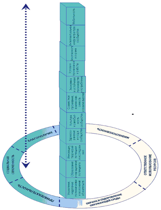
Как показано на рисунке 3, организация должна провести перекрестный анализ каждой задачи и каждого проблемного вопроса с применением вопросника или иного инструмента, который поможет определить потребности заинтересованных сторон и разработать на их основе соответствующие принципы и требования.

4.6. Проблемы, рассматриваемые АТО при разработке собственных систем менеджмента устойчивого развития, интеллектуальности и адаптивности

При анализе программ, проектов и мероприятий, реализуемых в АТО, Организация проводит итерационный перекрестный анализ задач и проблемных вопросов в соответствии с рисунком 3. В иллюстративных блоках, приведенных ниже, представлены рекомендации по вопросам, которые организация или заинтересованные стороны могут задавать в процессе перекрестного анализа.

Примечание - Каждый иллюстративный блок содержит по одному вопросу по каждой из задач, которые обозначены по первым буквам: П - привлекательность, СС - социальная сплоченность, Б - благополучие, А - адаптивность, ОИР - ответственное использование ресурсов и ОООС - охрана и оздоровление окружающей среды.

Рисунок 3 - Перекрестный анализ задач и проблемных вопросов

Все программы, проекты и мероприятия, реализуемые в АТО, способствуют выполнению шести задач, определенных в пункте 4.5, а также учитывают проблемные вопросы, представленные ниже.

Если АТО ощущает необходимость рассмотреть дополнительные или альтернативные проблемы, оно должно ответить на следующие вопросы, чтобы идентифицировать именно те проблемы, которые являются релевантными и адекватными:

- Представляет ли проблема предмет беспокойства/важность для заинтересованных сторон?

- Существует ли вероятность того, что проблемный вопрос значительно повлияет на устойчивость АТО?

- Подпадает ли данный вопрос под юрисдикцию или сферу влияния АТО?

- Обладает ли АТО средствами для его рассмотрения, например, при использовании соответствующих программ, проектов и мероприятий?

- Возможно ли это технически?

- Осуществимо ли это с финансовой точки зрения?

- Возможно ли это измерить?

На основании ответов на указанные вопросы оценивается значимость проблемного вопроса и уровень влияния АТО на данный вопрос в порядке уменьшения.

4.6.1 Управление, наделение полномочиями и вовлечение заинтересованных сторон

Для того чтобы добиться более устойчивого развития, необходимо, чтобы модели управления способствовали развитию системных подходов к привлечению всех заинтересованных сторон.

Иллюстративный блок 1:

П - Каким образом программы, проекты и мероприятия, реализуемые в АТО, отражают ощущение принадлежности и идентичность АТО?

СС - Каково участие заинтересованных сторон и как учитывается их вклад?

Б - Проводился ли анализ влияния улучшения управления и расширения полномочий и обязательств на благополучие АТО? Если да, то каким образом?

А - Каким образом улучшение управления и расширение полномочий и обязательств влияет на минимизацию экономических, социальных и экологических рисков?

ОИР - Приводит ли улучшение управления к более эффективному использованию ресурсов?

ОООС - Насколько активно заинтересованные стороны участвуют в охране и улучшении качества и эстетики окружающей среды?

4.6.2 Образование и повышение компетентности

Образование и повышение компетентности вносят свой вклад в повышение уровня осведомленности и развитие профессиональных навыков и знаний в области устойчивого развития, интеллектуальности и адаптивности.

Иллюстративный блок 2:

П - Каков общий объем имеющихся знаний и профессиональных навыков? Как он мобилизуется в интересах повышения устойчивости в АТО?

СС - Каково культурное разнообразие в АТО? Какие выгоды из него извлекаются?

Б - Какие стратегии применяются в АТО для повышения уровня осведомленности о пользе сохранения общих ресурсов и участия в мероприятиях, которые служат общим интересам?

А - Какие стратегии применяются в АТО для повышения уровня осведомленности о необходимости удовлетворения потребностей нынешних поколений без ущемления интересов будущих поколений?

ОИР - Какие стратегии применяются для изменения образа мышления от обычных представлений о бизнесе в направлении подходов, ориентированных на устойчивость?

ОООС - Каким образом система образования способствует расширению обязательств по охране окружающей среды и ее восстановлению?

4.6.3 Инновации, творческий потенциал и исследования

Инновации, творческий потенциал и исследования способствуют развитию новых форм сотрудничества и разработке новейших проектов, внося свой вклад в преодоление страха перед принятием рисков и учетом этических аспектов и результатов.

Иллюстративный блок 3:

П - Насколько открыты инновации и процессы проектирования в АТО?

СС - Как АТО обеспечивает доступ к творческой деятельности, возможности и простор для творчества?

Б - Какие ожидаются выгоды, влияющие на повышение качества общего жизненного пространства?

А - Как АТО способствует повышению синергии между инновационными программами, проектами и мероприятиями и увеличивает их вклад в адаптивность АТО?

ОИР - Инициирует ли АТО или поддерживает исследования в области устойчивого использования ресурсов?

ОООС - Какие преимущества привносят в экологическое управление выработанные АТО инновации?

4.6.4 Здравоохранение и медицинское обслуживание в АТО

Как здравоохранение, так и медицинское обслуживания играют крайне важную роль в поддержании и улучшении физического и психического здоровья в АТО, а также вносят свой вклад в благополучие и адаптивность АТО.

Иллюстративный блок 4:

П - Каков уровень качества услуг в сфере здравоохранения в АТО и как его оценивают?

СС - Существуют ли в АТО благотворительные медицинские учреждения? Откуда они берут ресурсы, и кто их поддерживает?

Б - Достаточное ли внимание уделяется домашнему уходу, профилактике и реабилитации?

А - Проводятся ли в АТО организованные учения, направленные на обеспечение готовности при наличии угрозы здоровью и чрезвычайных ситуациях?

ОИР - Как организована утилизация медицинских отходов, и как оценивается ее воздействие на окружающую среду?

ОООС - Каков уровень осведомленности о пользе сохранения природных ресурсов для физического и психического здоровья?

4.6.5 Культура и идентичность АТО

Культура и идентичность АТО играют важную роль с точки зрения сохранения местной самобытности и образа жизни, включая нематериальные активы, такие как практический опыт, ноу-хау, языки, духовность и обычаи, при поощрении и даже стимулировании развития культурного наследия и традиций.

Иллюстративный блок 5:

П - В какой степени политика и стратегии АТО влияют на расширение, поддержание или разрушение ощущения идентичности?

СС - Существует ли в АТО организованный доступ к культурным мероприятиям?

Б - Имеют ли члены АТО возможность формирования индивидуального или коллективного ощущения идентичности?

А - Ожидаются ли перемены в культуре и идентичности АТО? Если да, то когда и почему?

ОИР - Каким образом культура используется для повышения уровня осведомленности об ответственном использовании ресурсов?

ОООС - Служит ли окружающая природная среда источником вдохновения для осознания идентичности и ценностей АТО?

4.6.6 Совместное проживание, взаимозависимость и взаимопомощь

Совместное проживание, взаимозависимость и взаимопомощь подразумевают развитие коллективного и совместного образа жизни, который порождает взаимные экономические и социальные выгоды с точки зрения справедливости и социального лифта между поколениями и в пределах одного поколения.

Иллюстративный блок 6:

П - Способствует ли социальная справедливость и толерантность повышению привлекательности АТО?

СС - Считается ли экономическая взаимозависимость активом, и продвигается ли эта идея, как таковая?

Б - Проводятся ли регулярные исследования морфологии городов, в частности, на предмет ее влияния на взаимную помощь?

А - Рассматривается ли уплотнительная застройка как устойчивая урбанистическая политика и как фактор проявления интереса?

ОИР - Распространены ли в АТО бартерные сделки и неденежные операции?

ОООС - Способствует ли окружающая среда общению поколений, межкультурному и социальному общению?

4.6.7 Экономика и устойчивое производство и потребление

Экономика и устойчивое производство и потребление включают поддержку местного производства, потребления и обмена, экономического разнообразия, трудоустройства и трудоспособности исходя из того, что эффективность использования ресурсов, концепции жизненного цикла и прозрачность являются ключевыми факторами устойчивости.

Иллюстративный блок 7:

П - Какие принципы разработаны АТО для привлечения инвестиций, поддержки новых компаний и создания и поддержания широкого спектра разнообразных возможностей по трудоустройству? Насколько они успешны?

СС - Каких принципов АТО придерживается для стимулирования местного производства и потребления? Насколько они успешны?

Б - Стимулирует ли и поддерживает ли АТО инновации в трудовой жизни?

А - Как оценивается вклад программ, проектов и мероприятий в рост процветания всего АТО?

ОИР - Какие принципы разработаны АТО для обеспечения справедливого, беспристрастного и недискриминационного доступа к кредитованию? Насколько они успешны?

ОООС - Принята ли АТО этическая политика в области продовольствия? Способствует ли она местной систематизированной и честной торговле?

4.6.8 Условия для жизни и труда

Рассмотрение условий жизни и труда включает обеспечение и поддержку установления справедливого и равного доступа к высококачественным условиям жизни и труда, которые отвечают потребностям и ожиданиям заинтересованных сторон.

Иллюстративный блок 8:

П - Как климатические изменения учитываются в программах, проектах и мероприятиях, реализуемых в АТО?

СС - Имеются ли в АТО инструменты для измерения влияния более высокого уровня жизни на рост стоимости недвижимости?

Б - Проводилась ли оценка влияния улучшения условий жизни и труда на благополучие? Если да, то каким образом?

А - Используются ли в программах, проектах и мероприятиях, реализуемых в АТО, методы оценки затрат жизненного цикла и общих затрат?

ОИР - Имеет ли место устойчивое использование невосполнимых ресурсов?

ОООС - Подпадают ли программы, проекты и мероприятия, реализуемые в АТО, под действие норм по предотвращению чрезмерного использования ресурсов?

4.6.9 Безопасность и охрана

Рассмотрение вопросов безопасности и охраны направлено на обеспечение права на неприкосновенность частной жизни и общественную безопасность в АТО

Иллюстративный блок 9:

П - Насколько безопасным является рассматриваемое АТО?

СС - Считается ли профилактика преступности и безопасность предметом общественного интереса в АТО?

Б - Существуют ли доказательства воздействия преступлений на психическое благополучие как потерпевших, так и не потерпевших в АТО?

А - Какой политики придерживается АТО в целях профилактики преступности и сокращения риска асоциального поведения?

ОИР - Учитывается ли минимизация рисков при планировании землепользования?

ОООС - К чему сводится политика АТО в рамках повышения безопасности и появления зон общего пользования?

4.6.10 Интеллектуальная инфраструктура АТО

Интеллектуальная инфраструктура АТО с улучшенными технологическими показателями способствует развитию интегрированных и комплексных подходов и, следовательно, вносит вклад в устойчивость и адаптивность общества.

Иллюстративный блок 10:

П - Какие выгоды ожидает АТО при переходе от обособленного подхода к интегрированному управлению инфраструктурой?

СС - Способствуют ли взаимосвязанные сети социальной сплоченности АТО?

Б - В какой степени интеллектуальная инфраструктура АТО влияет на уменьшение перегруженности дорожного движения и повышение мобильности?

А - Как производится оценка адаптивности интеллектуальной инфраструктуры?

ОИР - Каким образом структура земель учитывается при проектировании и создании инфраструктуры?

ОООС - В какой степени интеллектуальная инфраструктура АТО влияет на сокращение воздействия на окружающую среду?

4.6.11 Мобильность

Что касается мобильности, то предполагается, что АТО должны оказывать безопасные, комплексные, надежные, эффективные и доступные услуги всем пассажирам, поддерживать транспортную информационную систему в надлежащем состоянии и обеспечивать транспортировку товаров.

Иллюстративный блок 11:

П - Привлекает ли высокий уровень мобильности новые компании и новых инвесторов?

СС - Каким образом улучшение мобильности объединяет АТО и увеличивает обмен опытом?

Б - Как инвестиции в условиях повышенной мобильности демонстрируют доходность с точки зрения расширенного экономического взаимодействия, заключения новых контактов и диверсификации местной торговли?

А - Каким образом возможность применения информационных технологий позволяет повысить качество планирования, прогнозирования и сокращает последствия возможных потрясений?

ОИР - Каким образом развитие информационных систем позволяет АТО сократить водопотребление и общий уровень загрязнения, объем отходов и выработки углекислого газа?

ОООС - Каким образом облегчается доступ к окружающей среде для людей с ограниченными возможностями и для малоимущих при продолжении защиты неустойчивых районов?

4.7. Определение области применения системы менеджмента устойчивого развития и адаптивности АТО

Организация определяет рамки и применимость системы менеджмента устойчивого развития и адаптивности в целях организации этой области применения.

При определении области применения организация учитывает:

- внешние и внутренние проблемные вопросы, приведенные в пункте 4.2;

- требования, указанные в п. 4.3.

Область применения должна быть представлена в виде документированной информации.

5. Руководящая роль

5.1. Руководящая роль и приверженность

Высшее руководство должно подтверждать руководящую роль и приверженность системе менеджмента:

- обеспечивая условия, при которых устойчивое развитие, интеллектуальность и адаптивность, задачи, принципы и цели были установлены и соответствовали стратегическому курсу АТО;

- обеспечивая интеграцию требований системы менеджмента устойчивого развития, интеллектуальности и адаптивности АТО в технологические процессы;

- обеспечивая ресурсы, необходимые для системы менеджмента устойчивого развития, интеллектуальности и жизнеспособности АТО;

- обеспечивая поиск возможностей для сотрудничества с другими АТО всякий раз, когда это необходимо для успешной реализации системы менеджмента;

- сообщая о значимости эффективного управления устойчивостью и соответствия требованиям системы менеджмента;

- обеспечивая, чтобы система менеджмента устойчивого развития, интеллектуальности и адаптивности АТО достигала запланированных результатов;

- составляя регулярные отчеты о развитии устойчивости;

- стимулируя обмен информацией, знаниями, опытом и инструментами с другими АТО;

- продвигая идею непрерывного совершенствования;

- поддерживая другие функции управления для представления их руководящей роли в зависимости от соответствующих областей ответственности;

- обеспечивая приверженность избранных или назначенных представителей идее устойчивого развития.

Примечание - Упоминание понятия "бизнес" в рамках настоящего стандарта следует толковать в широком смысле, как виды деятельности, которые играют ключевую роль с точки зрения задач существования АТО.

5.2. Политика

Высшее руководство разрабатывает политику в области устойчивого развития, интеллектуальности и адаптивности, которая:

- соответствует задачам АТО;

- соответствует местоположению и экономическому, экологическому и социальному окружению АТО и касается вопросов развития;

- учитывает существенные экономические, экологические и социальные последствия мероприятий и услуг, реализуемых АТО;

- формирует основу для определения целей устойчивого развития, интеллектуальности и адаптивности АТО;

- включает обязательство по выполнению соответствующих требований;

- включает обязательство по непрерывному совершенствованию системы менеджмента для устойчивого развития, интеллектуальности и адаптивности АТО;

- включает следующие обязательства:

1) обеспечение необходимыми ресурсами для достижения стратегических и оперативных целей;

2) соблюдение правовых, договорных или иных действующих требований;

3) отстаивание ценности, устойчивого образа жизни и устойчивого материально-технического обеспечения;

4) разработка необходимых мер поощрения для стимулирования устойчивых усилий;

5) разработка инновационных административных процедур для отражения потребностей устойчивого развития и их внедрения в повседневную деятельность;

6) формирование платформы для участия заинтересованных сторон и оказания помощи в принятии решений, а также в оперативном и непрерывном совершенствовании (например, цифровая городская геоинформационная система (GIS)).

Политика в области устойчивого развития, интеллектуальности и адаптивности должна быть:

- в наличии в виде документированной информации;

- распространена по всему АТО;

- доступна заинтересованным сторонам, если это необходимо.

5.3. Функции, обязательства, подотчетность и полномочия внутри АТО

Высшее руководство обеспечивает, чтобы обязательства и полномочия на выполнение соответствующих функций были возложены, а сведения о них распространены по всему АТО.

Высшее руководство возлагает обязательства и наделяет полномочиями для:

- обеспечения того, чтобы система менеджмента устойчивого развития, интеллектуальности и адаптивности АТО соответствовала требованиям настоящего стандарта;

- составления отчетов на имя высшего руководства о показателях функционирования системы менеджмента устойчивого развития, интеллектуальности и адаптивности АТО.

В целом, функции, обязательства и организационная структура должны быть четко определены, оформлены документально и доведены до сведения заинтересованных сторон.

5.4. Ответственность за идентификацию проблемных вопросов

Высшее руководство обеспечивает идентификацию и рассмотрение экономических, экологических и социальных вопросов через открытое привлечение заинтересованных сторон.

Кроме того, высшее руководство обеспечивает оценку воздействия вышеуказанных проблемных вопросов.

6. Планирование

6.1. Первоначальное рассмотрение

Организация проводит первоначальное рассмотрение с целью определения ориентиров для расстановки приоритетов и их контроля с запланированной периодичностью.

На основании проблемных вопросов, определенных в пункте 4.6, организация проверяет и фиксирует:

- исходную ситуацию;

- целесообразность существующей политики, целей и задач;

- пригодность существующих инструментов, включая программы, принципы, планы и проекты.

Организация определяет:

- рамки рассмотрения;

- методы рассмотрения, анализа и оценки, по обстоятельствам, с целью обеспечения достоверных результатов;

- заинтересованные стороны, которые необходимо привлечь для проведения рассмотрения, анализа и оценки;

- график первоначального рассмотрения;

- график проведения анализа и оценки результатов первоначального рассмотрения;

- расставляет приоритеты на основе этого.

Результаты первоначального рассмотрения включают рекомендуемые кратко-, средне- и долгосрочные приоритеты АТО с точки зрения устойчивого развития.

Соответствующие документы должны храниться для последующего использования.

6.2. Определение значимости проблемных вопросов

Для того чтобы определить значимость вопросов, приведенных в пункте 4.6, и выбрать цели устойчивого развития, интеллектуальности и адаптивности, указанные в пункте 6.4 ниже, организация должна рассмотреть следующие критерии:

- масштаб воздействия, то есть объем и серьезность последствий;

- период времени, в течение которого наступают последствия;

- являются ли последствия постоянными или временными: например, сокращение зеленых насаждений или среды обитания вследствие постоянно изменяющегося землепользования, в отличие от повреждения или разрушения среды обитания вследствие возведения временных сооружений;

- являются ли последствия положительными или отрицательными: несмотря на то, что идентификация вопросов сводится, как правило, к определению негативных последствий мероприятий, важно также понимать, что мероприятия могут привести к положительным последствиям;

- существуют ли совокупные последствия;

- существуют ли вторичные или косвенные последствия;

- существуют ли синергические последствия: например, использование теплообменника для подогрева бассейна и подготовки льда на катке;

- вероятность наступления последствий;

- частота возникновения проблемного вопроса.

6.3. Определение и привлечение заинтересованных сторон

Организация определяет соответствующие заинтересованные стороны, чтобы понять экономическое, экологическое и социальное воздействие ее программ, проектов и мероприятий, а также рисков. Она контролирует отношения заинтересованных сторон и АТО, главным образом, за счет непосредственного контакта.

Примечания

1 Некоторые заинтересованные стороны могут иметь законное или моральное право на получение консультации.

2 Точная форма определения и привлечения заинтересованной стороны зависит от размеров и сложности структуры АТО, а также его окружения в конкретный момент времени.

Наиболее тщательно организация должна идентифицировать:

- стороны, которые имеют или могут иметь особый интерес;

- стороны, решение которых будет иметь значительное влияние;

- стороны, которые владеют крайне важной информацией или необходимыми профессиональными знаниями;

- стороны, которым поручено повышать уровень осведомленности и распространять сведения или которые могут способствовать этому.

6.4. Определение целей устойчивого развития, интеллектуальности и адаптивности. Планирование мероприятий по их достижению

Организация, посредством подключения и открытого привлечения заинтересованных сторон, на основании проблемных вопросов, идентифицированных в соответствии с пунктом 4.6 выше, формирует цели устойчивого развития, интеллектуальности и адаптивности при релевантных функциях и уровнях.

Цели должны:

- соответствовать политике устойчивого развития, интеллектуальности и адаптивности;

- быть измеримыми (если это практически осуществимо);

- учитывать установленные требования;

- контролироваться;

- доводиться до сведения сторон;

- обновляться по мере необходимости.

АТО сохраняют документированную информацию, касающуюся указанных целей.

При планировании мероприятий по достижению целей АТО определяют:

a) что предстоит сделать;

b) какие ресурсы потребуются;

c) кто будет нести ответственность;

d) когда мероприятие будет завершено;

e) как будут оцениваться результаты.

6.5. Обозначение рисков и возможностей

Для всех АТО проблемные вопросы, связанные с устойчивым развитием, представляют собой как возможность для инноваций и развития, так и потенциальные риски. Для максимальной реализации возможностей и сведения к минимуму рисков организация проводит оценку, в ходе которой:

- определяются потенциальные проблемные вопросы и влияние, как положительное, так и отрицательное, как прямое, так и косвенное, а также проводится анализ ключевых рисков и возможностей (с точки зрения воздействия и вероятности) по определению их значимости;

- устанавливаются приоритеты среди мероприятий и распределяются ресурсы с целью максимальной реализации возможностей и сведения к минимуму рисков ради достижения целей АТО.

Результаты оценки рисков доводятся до сведения заинтересованных сторон и используются для формирования целей.

6.6. Действия по устранению рисков и реализации возможностей

При планировании системы менеджмента устойчивого развития, интеллектуальности и адаптивности организация рассматривает задачи, указанные в пункте 4.1, и требования, указанные в пункте 4.2, а также определяет риски и возможности, которые необходимо учитывать:

a) проведение предварительного контекстуального анализа;

b) обеспечение того, чтобы система менеджмента для устойчивого развития, интеллектуальности и адаптивности АТО достигала запланированных результатов;

c) составление планов действий и бизнес-планов;

d) прогнозирование кратко-, средне- и долгосрочного экономического, экологического и социального воздействия;

e) предотвращение или сокращение нежелательных последствий;

f) предоставление необходимых финансовых и человеческих ресурсов;

g) возложение ответственности за реализацию, надзор и оценку;

h) утверждение графика реализации;

i) непрерывное совершенствование.

Организация планирует:

a) мероприятия по рассмотрению указанных рисков и возможностей и

b) то, как:

- разработать средне- и долгосрочные прогнозы и, соответственно, выделить финансовые ресурсы;

- стимулировать финансовые инновации, направленные на минимизацию рисков;

- интегрировать и реализовать мероприятия в рамках процессов системы менеджмента устойчивого развития, интеллектуальности и адаптивности АТО;

- оценить результативность данных мероприятий.

7. Обеспечение

7.1. Ресурсы

Организация определяет и предоставляет ресурсы, необходимые для разработки, внедрения, обеспечения функционирования и непрерывного совершенствования системы менеджмента устойчивого развития, интеллектуальности и адаптивности, например, природные, финансовые, человеческие, технологические и эксплуатационные ресурсы.

Ресурсы должны отвечать требованиям совершенствования и обеспечения функционирования системы менеджмента для устойчивого развития, интеллектуальности и адаптивности.

7.2. Компетентность

Организация должна:

- определить необходимую компетентность лиц, выполняющих работу под ее контролем, которая влияет на показатели деятельности в области устойчивого развития;

- обеспечить, чтобы указанные лица обладали компетентностью на основе соответствующего образования, повышения квалификации или опыта;

- по необходимости принимать меры по приобретению необходимой компетентности и оценивать результативность принятых мер;

- хранить соответствующую документированную информацию в качестве подтверждения компетентности.

Примечание - Соответствующие меры могут включать, например: проведение обучения, инструктажа или назначение на новую должность персонала, работающего по найму; прием на работу или привлечение компетентных лиц в качестве подрядчиков.

7.3. Осведомленность

Лица, выполняющие работу под контролем организации, а также все заинтересованные стороны АТО должны быть осведомлены о:

- политике в области устойчивого развития, интеллектуальности и адаптивности;

- своем вкладе в эффективность системы менеджмента устойчивого развития, интеллектуальности и адаптивности, включая выгоды от улучшенных показателей деятельности и непрерывного совершенствования;

- последствиях несоблюдения требований системы менеджмента для устойчивого развития, интеллектуальности и адаптивности АТО.

7.4. Повышение компетентности

7.4.1 Общие положения

Для того чтобы успешно реализовать процесс обеспечения более устойчивого развития, организация мобилизует ресурсы, которые имеются в АТО.

Примечание - К таким ресурсам относятся ресурсы, которые предлагаются местным населением, организациями, а также инфраструктура и ресурсы, имеющие отношение к культуре АТО.

7.4.2 Обучение

Зафиксировав возможности АТО, организация планирует проведение обучения лиц, несущих ответственность за реализацию элементов системы менеджмента устойчивого развития, интеллектуальности и адаптивности.

7.5. Обмен информацией

Организация определяет потребность во внутреннем и внешнем обмене информацией, связанной с системой менеджмента устойчивого развития, интеллектуальности и адаптивности, в том числе:

a) какую информацию передавать;

b) когда ее передавать;

c) кому передавать;

d) как передавать.

7.6. Документированная информация

7.6.1 Общие положения

Система менеджмента устойчивого развития, интеллектуальности и адаптивности АТО должна включать:

a) документированную информацию, необходимую согласно настоящему стандарту;

b) документированную информацию, которую АТО считают необходимой в целях обеспечения эффективности системы менеджмента.

Примечание - Объем документированной информации по системе менеджмента устойчивого развития, интеллектуальности и адаптивности может разниться в зависимости от:

a) размеров АТО и видов его деятельности, продукции и процессов;

b) сложности процессов и их взаимодействия;

c) компетентности людей.

7.6.2 Создание и актуализация информации

При создании и актуализации документированной информации организация обеспечивает:

a) надлежащую идентификацию и описание (название, автор или регистрационный номер);

b) надлежащий формат (язык, версия программного обеспечения, графические материалы) и носитель информации (бумажный или электронный);

c) надлежащую проверку и утверждение соответствия и достоверности.

7.6.3 Контроль документированной информации

Документированная информация, необходимая согласно системе менеджмента устойчивого развития, интеллектуальности и адаптивности АТО и настоящему стандарту, контролируется с целью подтверждения того, что:

a) она доступна и пригодна для использования по мере необходимости;

b) она защищена надлежащим образом (например, от нарушения конфиденциальности, неправомерного использования или потери целостности).

В целях контроля документированной информации АТО прибегают к следующим мерам, в зависимости от обстоятельств:

a) распределение, доступ, извлечение и использование;

b) хранение и сохранность, в том числе, сохранение в читаемом виде;

c) контроль изменений (например, контроль версий);

d) сохранение и размещение.

Документированная информация внешнего происхождения, которую АТО считают необходимой для планирования и функционирования системы менеджмента устойчивого развития, интеллектуальности и адаптивности, считается адекватной и должна контролироваться.

Примечание - Доступ предполагает решение о предоставлении разрешения только на просмотр документированной информации или разрешения и права на просмотр и внесение изменений в документированную информацию и т.д.

8. Функционирование

8.1. Оперативное планирование и контроль

Организация планирует, реализует и контролирует процессы, необходимые для выполнения требований и проведения мероприятий, определенных в пункте 6.1, за счет:

a) разработки критериев для процессов;

b) осуществления контроля процессов в соответствии с критериями;

c) хранения документированной информации в объеме, необходимом для того, чтобы удостовериться в том, что процессы выполняются в соответствии с планом.

Организация осуществляет контроль запланированных изменений и проверку последствий внеплановых изменений, при необходимости принимая меры по минимизации неблагоприятных последствий.

Организация также обеспечивает осуществление контроля процессов, выполняемых сторонними организациями.

8.2. Согласование программ, проектных работ и мероприятий АТО

Для того чтобы выяснить, способствуют ли программы, проекты и мероприятия выполнению шести задач (см. пункт 4.5) и учитывают ли они 11 проблемных вопросов (см. пункт 4.6), которые АТО определило в качестве приоритетных для устойчивого развития, интеллектуальности и адаптивности, организация должна ответить на следующие вопросы, приведенные на рисунке 4.

Являются ли программы, проектные работы и мероприятия эффективными? Насколько они эффективны? Дают ли они какие-либо преимущества? Какова конкурентоспособность?
Каков уровень взаимосвязи?
Какова способность к адаптации в будущем? Требуются ли новые профессиональные знания?
Какова гибкость?
Насколько они действенны? Создают ли они блага? Обеспечиваются ли внешние положительные последствия?
Решен ли вопрос влияния на окружающую среду?
Является ли это приемлемым? Возможно ли обеспечить финансирование?
Учитываются ли возможности АТО?

Рисунок 4 - Вопросы, на которые должна ответить организация

Для сбора соответствующих данных и обеспечения того, чтобы реализация программ, проектов и мероприятий продолжалась на всех этапах функционирования в течение жизненных циклов, используются показатели (см. пункт 9.1).

9. Оценка показателей деятельности

9.1. Мониторинг, измерение, анализ и оценка

Организация определяет:

a) что необходимо контролировать и измерять;

b) как привлечь заинтересованные стороны;

c) методы проведения мониторинга, измерений, анализа и оценки, по обстоятельствам, с целью обеспечения достоверных результатов;

d) когда осуществлять мониторинг и измерения;

e) когда проводить анализ и оценку результатов мониторинга и измерений.

АТО сохраняют соответствующую документированную информацию для последующего использования.

Организация регулярно проводит оценку показателей деятельности с точки зрения устойчивого развития и эффективности системы менеджмента АТО для того, чтобы:

a) обеспечить соответствие политике, стратегическим и оперативным целям, а также правовым или иным требованиям, которые необходимо соблюдать;

b) обеспечить сохранение эффективности в процессе функционирования и повышении устойчивости;

c) пересмотреть принципы, стратегические и оперативные цели в области устойчивого развития, интеллектуальности и адаптивности по мере необходимости.

Организация обеспечивает подготовку достоверных и доступных отчетов для заинтересованных сторон, включая их назначенных или избранных представителей, обеспечивая возможность обратной связи и конструктивной критики.

Она хранит у себя соответствующую документированную информацию в доступном формате для последующего использования по назначению.

Чтобы соответствовать задачам и проблемным вопросам АТО, показатели деятельности должны:

- основываться на ограниченном количестве показателей для обеспечения информативности;

- быть измеримыми, точными и доступными для проверки;

- соответствовать задачам и аспектам;

- быть репрезентативными в рамках контекста задач и аспектов.

Измеримые показатели деятельности используются в качестве основы для отслеживания развития в рамках достижения устойчивого развития и непрерывного совершенствования.

Показатели должны быть объективными, доступными для проверки, воспроизводимыми и соответствовать мероприятиям, продукции и услугам, реализуемым в АТО. Кроме того, они должны отвечать требованиям политики АТО, а также быть практичными, экономичными и технологически осуществимыми.

Характер, качество и доступность информации, полученной при помощи показателей, зависят от этапа жизненного цикла, например, проекта или программы, на котором рассматриваются соответствующие проблемные вопросы.

Показатели можно использовать по отдельности или в совокупности, хотя опыт показывает, что в последнем случае они оказываются более эффективными. При использовании показателей всегда необходимо привлекать заинтересованные стороны.

Организация осуществляет контроль существенных экономических, социальных и экологических аспектов и их влияния в соответствии с политикой в области устойчивого развития и адаптивности, а также со стратегическими и оперативными целями.

Методы контроля могут включать использование иерархии, изменения в политике или физические изменения, технологическую или административную документацию, либо культурные или социальные перемены, в зависимости от обстоятельств.

9.2. Внутренний аудит

Организация проводит внутренние аудиты с запланированной периодичностью с целью получения информации о том, что система менеджмента устойчивого развития, интеллектуальности и адаптивности:

a) соответствует:

- собственным требованиям АТО к его системе менеджмента;

- требованиям национального стандарта;

b) эффективно реализуется и поддерживается в рабочем состоянии.

Организация должна:

a) планировать, разрабатывать, реализовывать и поддерживать в рабочем состоянии программу(ы) проведения аудита, содержащую(ие) сведения о периодичности, методах, ответственности, требованиях к планированию и отчетности. Программы проведения аудита должны учитывать значимость соответствующих процессов и результаты предыдущих аудитов;

b) определять критерии и рамки проведения каждого аудита;

c) выбирать аудиторов и проводить аудиты с целью обеспечения объективности и беспристрастности процесса проведения аудита;

d) обеспечивать, чтобы результаты аудитов предоставлялись в виде отчетов соответствующему руководству;

e) хранить документированную информацию в качестве подтверждения реализации программы проведения аудита и результатов аудита.

9.3. Анализ со стороны руководства

Высшее руководство проверяет функционирование системы менеджмента устойчивого развития, интеллектуальности и адаптивности АТО, например, посредством привлечения заинтересованных сторон с запланированной периодичностью с целью подтверждения целесообразности, соответствия и эффективности.

Анализ со стороны руководства включает участие заинтересованных сторон и рассмотрение следующего:

a) состояние дел по результатам проведения предыдущего анализа со стороны руководства;

b) изменения в системе внутренних и внешних проблемных вопросов, касающихся системы менеджмента для устойчивого развития, интеллектуальности и адаптивности АТО;

c) сведения о показателях деятельности с точки зрения устойчивого развития, включая тенденции в части:

- несоответствия и корректирующих действий;

- результатов мониторинга и измерений;

- результатов аудита;

- возможностей непрерывного совершенствования.

Результаты анализа со стороны руководства включают решения, касающиеся возможностей непрерывного совершенствования и необходимости внесения изменений в систему менеджмента для устойчивого развития, интеллектуальности и адаптивности АТО.

АТО сохраняют документированную информацию в качестве подтверждения результатов анализа со стороны руководства.

АТО обеспечивают признание результатов анализа со стороны руководства через назначенных или избранных представителей. Они сохраняют документированную информацию в качестве подтверждения результатов анализа со стороны руководства.

10. Совершенствование

10.1. Несоответствие требованиям и корректирующие действия

В случае возникновения несоответствия требованиям АТО:

a) реагируют на несоответствие и, в зависимости от обстоятельств:

- принимают меры по его контролю и устранению,

- устраняют последствия;

b) проводят оценку необходимости принятия мер по устранению причин несоответствия в целях предотвращения его повторного возникновения и возникновения в другой области посредством:

- изучения несоответствия,

- определения причин несоответствия,

- определения того, существуют ли аналогичные несоответствия, или могут ли они потенциально возникнуть;

c) принимают необходимые меры;

d) анализируют результативность предпринятых корректирующих действий;

e) по необходимости, вносят изменения в систему менеджмента для устойчивого развития, интеллектуальности и адаптивности АТО.

Корректирующие действия должны соответствовать последствиям возникшего несоответствия.

АТО сохраняют документированную информацию в качестве подтверждения:

- характера несоответствий и принятых впоследствии мер;

- результатов корректирующих действий.

10.2. Непрерывное совершенствование

АТО непрерывно совершенствуют показатели целесообразности, соответствия и эффективности системы менеджмента устойчивого развития, интеллектуальности и адаптивности.

Организация составляет маршрутную карту желаемых результатов и периодически определяет свое положение на пути устойчивого развития с использованием матрицы завершенности.

Матрица подразумевает наличие четырех или пяти этапов по горизонтальной оси и необходимое количество элементов по вертикальной оси. Выбранные элементы должны соответствовать АТО и проблемным вопросам АТО. Этапы могут иметь продолжительность, соответствующую реалистичным прогнозам. Матрица завершенности приведена в таблице 2.

Таблица 2

Матрица завершенности

Задача Начало - отдельные инициативы Формирование согласованной структуры Интеграция и внедрение Руководство и инновации
Привлекательность Осведомленность о конкретных проблемных вопросах, влияющих на привлекательность, стимулирование создания в АТО специальных групп с ограниченным кругом задач и на ограниченный срок. Нередко начинается с собраний/исследований в АТО или с веб-сайтов с целью обеспечения поддержки и организации местной деятельности. Ограниченная степень управления или планирования, которое, тем не менее, может оказаться вполне успешным. Признание на основе опыта более широкого контекста и комплексности устойчивого развития и значения более скоординированного подхода по всему АТО. Происходит организация комитетов по результатам открытого обсуждения и привлечения заинтересованных сторон с целью обеспечения руководства, управления и подотчетности. Организация становится более представительной по мере привлечения новых участников. Ведущая организация подготавливает структуру управления, план и систему отчетности для многоцелевых инициатив. Рост понимания того, что устойчивое развитие представляет собой долгосрочное изменение культуры и требует высокого уровня готовности всего АТО, включая многие внешние агентства и поставщиков. Поскольку привлекательность возникает на основе совокупности многочисленных инициатив и проблемных вопросов, комплексный подход внедряется в АТО через множество уровней практических шагов и мероприятий, которые объединены общим видением, курсом и ценностями. Результат позволяет сформировать более согласованное и понятное представление об идентичности АТО и его качествах. Уверенность, основанная на опыте, как положительном, так и отрицательном, позволяет АТО помогать другим и выступать в качестве ориентира или примера. Акцент смещается в сторону долгосрочных проблемных вопросов, а также повышения компетентности и образования, необходимых для решения непредвиденных вопросов, и оказания поддержки, чтобы противостоять потрясениям, выдержать перемены внутри АТО и за его пределами и адаптироваться к ним. Привлекаются иностранные инвестиции.
Данный этап не является заключительным; далее будут постоянно возникать новые проблемные вопросы, появляться целевые ориентиры и стандарты, а также возможности для новых инициатив, которые раньше казались слишком сложными. Весь спектр здесь движется вправо.
Социальная сплоченность Особые события, которые имеют смысл для АТО, происходят под влиянием индивидуальных проблемных вопросов и объединяют небольшие группы вместе. Их можно рассматривать как сплоченные, но эти группы могут существовать и в более крупном и разнообразном АТО. Осведомленность о диапазоне интересов и проблемных вопросов стимулирует большее сближение интересов по спектру, возможно, взаимосвязанных вопросов. Таким образом, вовлекается более широкий круг людей и групп, что повышает эффективность и легитимность, а также вызывает потребность в надежной и демократической организации с открытой подотчетностью. Организация может браться за более сложные и системные проблемы, такие как сокращение неравенства. Это требует идентификации общих приоритетов, включения маргинальных слоев населения и доступа к новым формам (реалистичного) обеспечения ресурсами, например, волонтерству.
Социальная интеграция также требует различных форм участия и представительства, например, организация кооперативных советов.
Социальная сплоченность не исключает взаимодействия с другими АТО, и особого значения обучения, разнообразия культур, а также взаимной зависимости и коммуникабельности. Это может привести к формированию сетей между АТО, например, сетей общественного транспорта, общественных хозяйствующих обществ и кредитных кооперативов.
Благополучие На благополучии сосредоточено все внимание при осознании проблемных вопросов и исходных схем. Например, схемы поддержания хорошей формы (фитнес), вечерние школы и сокращение отходов.
Проблема состоит в том, чтобы идентифицировать менее очевидные потребности, например, помощь при стрессах и охрана психического здоровья, творческое использование общественных территорий и разнообразие при выборе места работы и места проживания. Общие инициативы помогают найти новые коллективные решения.
Существует соблазн использования простых анкетных способов определения и оценки благополучия, но АТО являются сложными структурами и требуют комплексных методов оценки благополучия, нередко включающих качественные элементы. Перекрестные схемы могут касаться нескольких вопросов, связанных с благополучием, одновременно, например, объединения бизнес-обучения и школ, безопасности при проектировании и отслеживания преступлений на прилегающей территории. Одна из трудностей состоит в возникновении неизвестных рисков и непредсказуемых последствий новых инициатив. По мере приобретения опыта АТО участвует в долгосрочных, более фундаментальных переменах, связанных с некоторыми расходами, которые могут принести значительные выгоды. Такие проекты более радикальных перемен могут включать комплексное использование общественных активов, таких как места общего пользования, школы и гибкие сочетания рабочих и жилых помещений.
Организация может внедрить задачи устойчивого развития через местную государственную политику, планирование и налоги, а также регулирование арендной платы.
АТО однозначно признается, управляется и оценивается как административный центр.
Благополучие, понимаемое в более глубоком и сложном смысле, чем ожидаемые изменения, включает разнообразную и развивающуюся сущность всех поколений.
Продвижение в АТО идеи благополучия и устойчивого развития. Влияние на расширенные планы мероприятий. Используется в качестве ситуационного исследования.
Иностранные инвестиции влияют на значение благополучия и гарантируют рост и повышение компетентности и участия.
Адаптивность Реакция на краткосрочные кризисы и отдельные проблемные вопросы, такие как меры по контролю наводнений. Создание базовых "буферов" для дополнительной коррекции с учетом некоторых потенциальных рисков.
Некоторые первоначальные экологические, демографические и экономические прогнозы.
Осведомленность и моделирование наиболее сложных рисков. Структура рисков и планы по минимизации рисков или адаптации к ним.
Координированная реакция и перспективное планирование в соответствии с требованиями национальных агентств.
Некоторые ресурсы выделяются в счет будущих рисков.
Развитие социально-экономической глубины/разнообразия/качества, например инкубаторные блоки, энергетическая диверсификация, местная валюта, начальное финансирование, общие информационно-коммуникационные технологии (ИТ) и широкополосное вещание.
Адаптивность интегрируется во все новые физические и социальные инициативы. Становится элементом культуры и культурного наследия.
Независимое подтверждение минимизации рисков.
Разработка и общее применение индекса адаптивности АТО. Интегрированное сокращение рисков, предусмотренное схемами, применяемыми в пределах одного или нескольких АТО. Вклад в национальное и международное взаимопонимание и деятельность.
Использование ресурсов Участие на ранних стадиях в новых схемах, например, новых схемах общественного транспорта/в схемах поездок на работу, схемах сбора органических отходов и бытовых стоков. Создание расширенного плана мероприятий по повышению эффективности с использованием более комплексного, спланированного способа, как то:
использование живой кровли/городских садов, совместное приобретение электроэнергии, совместное использование автомобиля и т.д.
Производится измерение ресурсов; сведения о них широко распространяются доступным способом.
Существенное смещение равновесия ресурсов в направлении изменения баланса выработки и потребления возобновляемой энергии, использования продуктов питания местного производства, рекламы продовольственных рынков, а также операций и сделок между производителями. Стимулирование магазинов на продажу местной продукции.
Изменения в системе транспорта, как то: модернизация автобусов и железнодорожного транспорта, велосипедные дорожки. Замещение и восстановление токсичных территорий.
Долгосрочное планирование ресурсов. Долгосрочное сокращение выбросов углекислого газа на основе совместного владения ресурсами.
Новаторские схемы повторного использования земель, преобразования электроэнергии и снижения степени загрязнения могут послужить примером исследования конкретных проблем для последующего использования.
Охрана и оздоровление окружающей среды Исходная осведомленность о наиболее актуальных проблемных вопросах, например, угроза окружающей среде или объектам культурного наследия, зачастую непосредственная связь между вопросом и решением, например, добровольная оплата туристами по счету в отеле ремонта пешеходных дорожек. Нередко целесообразно сконцентрироваться на расширенном обсуждении. Признание необходимости проведения соответствующих добровольных, академических или профессиональных исследований.
Организация образования, например, местные инспекторы и система информационных табло.
Интегрированные планы управления ресурсами при активном участии АТО и властей. Получение ресурсов из местных и более широких источников. Зачастую требуется взаимодействие внутри АТО и между АТО, например: состояние течения реки, участки, представляющие научную ценность. Оценка независимой аккредитации.
Партнерство с расширенными полномочиями.
Более понятная отчетность АТО.

Приложение ДА
(справочное)

СВЕДЕНИЯ О СООТВЕТСТВИИ ССЫЛОЧНЫХ МЕЖДУНАРОДНЫХ СТАНДАРТОВ НАЦИОНАЛЬНЫМ СТАНДАРТАМ РОССИЙСКОЙ ФЕДЕРАЦИИ

Таблица ДА.1

Обозначение ссылочного международного стандарта Степень соответствия Обозначение и наименование соответствующего национального стандарта
ISO 19011:2011 IDT ГОСТ Р ИСО 19011-2012 "Руководящие указания по аудиту систем менеджмента"
Примечание - В настоящей таблице использовано следующее условное обозначение степени соответствия стандарта:
- IDT - идентичный стандарт.