Письмо ФНС РФ от 24.03.2020 N ЕА-4-15/5039@

"О реестрах, предусмотренных пп. 7 и 8 п. 1 ст. 165 Налогового кодекса Российской Федерации"

Данный документ дополнен Письмом ФНС РФ от 06.08.2020 N ЕА-4-15/12656@.


ФЕДЕРАЛЬНАЯ НАЛОГОВАЯ СЛУЖБА

ПИСЬМО
от 24 марта 2020 г. N ЕА-4-15/5039@

О РЕЕСТРАХ, ПРЕДУСМОТРЕННЫХ ПП. 7 И 8 П. 1 СТ. 165 НАЛОГОВОГО КОДЕКСА РОССИЙСКОЙ ФЕДЕРАЦИИ

Федеральная налоговая служба в связи с изменениями, внесенными в подпункты 7 и 8 пункта 1 и пункт 15 статьи 165 Налогового кодекса Российской Федерации (далее - Кодекс), Федеральным законом от 29.09.2019 N 325-ФЗ "О внесении изменений в части первую и вторую Налогового кодекса Российской Федерации", сообщает следующее.

В соответствии с подпунктом 7 пункта 1 статьи 165 Кодекса в случае, если товары пересылаются в международных почтовых отправлениях, в налоговые органы представляются сведения из деклараций на товары либо из таможенных деклараций CN 23 в виде реестра в электронной форме, предусмотренного абзацем двенадцатым пункта 15 статьи 165 Кодекса.

Согласно подпункту 8 пункта 1 статьи 165 Кодекса в случае, если товары, при таможенном декларировании которых используется декларация на товары для экспресс-грузов, доставляются перевозчиком в качестве экспресс-груза, в налоговые органы представляются сведения из декларации на товары для экспресс-грузов в виде реестра в электронной форме, предусмотренного абзацем десятым пункта 15 статьи 165 Кодекса.

ФНС России разработан проект приказа "Об утверждении формы и порядка заполнения реестра деклараций на товары для экспресс-грузов, предусмотренного подпунктом 8 пункта 1 статьи 165 Налогового кодекса Российской Федерации, и реестра деклараций на товары либо таможенных деклараций CN 23, предусмотренного подпунктом 7 пункта 1 статьи 165 Налогового кодекса Российской Федерации, а также форматов и порядка их представления в электронной форме" (далее - проект Приказа), который в настоящее время направлен в Минэкономразвития России для подготовки соответствующего заключения после проведения публичного обсуждения проекта Приказа.

В целях обеспечения возможности представления в налоговые органы реестров, предусмотренных подпунктами 7 и 8 пункта 1 статьи 165 Кодекса, в подтверждение обоснованности применения налоговой ставки 0 процентов по НДС ФНС России рекомендует налогоплательщикам до утверждения и регистрации в Минюсте России Приказа представлять в налоговые органы указанные реестры в электронной форме по форме и формату согласно приложениям к настоящему письму. Одновременно направляются порядки заполнения указанных реестров и представления их в налоговые органы, а также XSD-схема.

Управлениям ФНС России по субъектам Российской Федерации и Межрегиональным инспекциям ФНС России по крупнейшим налогоплательщикам довести настоящее письмо до нижестоящих налоговых органов и налогоплательщиков.

Государственный советник
Российской Федерации
2 класса
А.В. ЕГОРИЧЕВ

Приложение N 1
к письму ФНС России
от 24.03.2020 N ЕА-4-15/5039@

Форма КНД 1155126

РЕЕСТР ДЕКЛАРАЦИЙ НА ТОВАРЫ ЛИБО ТАМОЖЕННЫХ ДЕКЛАРАЦИЙ CN 23, ПРЕДУСМОТРЕННЫЙ ПОДПУНКТОМ 7 ПУНКТА 1 СТАТЬИ 165 НАЛОГОВОГО КОДЕКСА РОССИЙСКОЙ ФЕДЕРАЦИИ

Налоговый период (код):  
Отчетный год:  
Номер корректировки:  
     
Налогоплательщик  
ИНН: КПП:  
Наименование/фамилия, имя, отчество <*> налогоплательщика:
Форма реорганизации (ликвидация) (код): ИНН/КПП реорганизованной организации:
     
Код операции:  
ИТОГО налоговая база (в рублях):  
N п/п Код вида документа Регистрационный номер таможенной декларации Идентификационный номер отправления CN 23 Сведения об отправителе Налоговая база по соответствующей операции по реализации товаров, обоснованность применения налоговой ставки 0 процентов по которой документально подтверждена (в рублях и копейках) Примечание
Наименование отправителя ИНН отправителя
1 2 3 4 5 6 7 8
               

<*> Отчество указывается при наличии

Приложение N 2
к письму ФНС России
от 24.03.2020 N ЕА-4-15/5039@

Форма КНД 1155128

РЕЕСТР ДЕКЛАРАЦИЙ НА ТОВАРЫ ДЛЯ ЭКСПРЕСС-ГРУЗОВ, ПРЕДУСМОТРЕННЫЙ ПОДПУНКТОМ 8 ПУНКТА 1 СТАТЬИ 165 НАЛОГОВОГО КОДЕКСА РОССИЙСКОЙ ФЕДЕРАЦИИ

Налоговый период (код):  
Отчетный год:  
Номер корректировки:  
     
Налогоплательщик  
ИНН: КПП:  
Наименование/фамилия, имя, отчество <*> налогоплательщика:
Форма реорганизации (ликвидация) (код): ИНН/КПП реорганизованной организации:
     
Код операции:  
ИТОГО налоговая база (в рублях):  
N п/п Регистрационный номер декларации на товары для экспресс-грузов Индивидуальная накладная Документ, составленный налогоплательщиком для получателя и содержащий сведения о стоимости реализованного товара Налоговая база по соответствующей операции по реализации товаров, обоснованность
применения налоговой ставки 0 процентов по которой документально подтверждена
(в рублях и копейках)
Примечание
номер номер дата
1 2 3 4 5 6 7
             

<*> Отчество указывается при наличии

Приложение N 3
к письму ФНС России
от 24.03.2020 N ЕА-4-15/5039@

ПОРЯДОК ЗАПОЛНЕНИЯ РЕЕСТРА ДЕКЛАРАЦИЙ НА ТОВАРЫ ДЛЯ ЭКСПРЕСС-ГРУЗОВ, ПРЕДУСМОТРЕННОГО ПОДПУНКТОМ 8 ПУНКТА 1 СТАТЬИ 165 НАЛОГОВОГО КОДЕКСА РОССИЙСКОЙ ФЕДЕРАЦИИ, И РЕЕСТРА ДЕКЛАРАЦИЙ НА ТОВАРЫ ЛИБО ТАМОЖЕННЫХ ДЕКЛАРАЦИЙ CN 23, ПРЕДУСМОТРЕННОГО ПОДПУНКТОМ 7 ПУНКТА 1 СТАТЬИ 165 НАЛОГОВОГО КОДЕКСА РОССИЙСКОЙ ФЕДЕРАЦИИ

I. Общие положения

1. Реестр деклараций на товары для экспресс-грузов, предусмотренный подпунктом 8 пункта 1 статьи 165 Налогового кодекса Российской Федерации, и реестр деклараций на товары либо таможенных деклараций CN 23, предусмотренный подпунктом 7 пункта 1 статьи 165 (далее - Реестр), содержат сведения из документов, предоставляемых в подтверждение обоснованности применения налоговой ставки 0 процентов по налогу на добавленную стоимость (далее - НДС) при реализации товаров по операциям, предусмотренным подпунктом 1 пункта 1 статьи 164 Налогового кодекса Российской Федерации.

II. Порядок заполнения реестра деклараций на товары для экспресс-грузов, предусмотренных подпунктом 8 пункта 1 статьи 165 Налогового кодекса Российской Федерации

2. В строках указываются следующие сведения:

а) в строке "Налоговый период (код)" - код, определяющий налоговый период, указанный в налоговой декларации по налогу на добавленную стоимость, с которой представляется Реестр;

б) в строке "Отчетный год" - год, указанный в налоговой декларации по налогу на добавленную стоимость, с которой представляется Реестр;

в) в строке "Номер корректировки" - при представлении в налоговый орган первичного Реестра за налоговый период проставляется "0-", при представлении уточненного Реестра за соответствующий налоговый период указывается номер корректировки (например, "1-", "2-");

г) в строке "Налогоплательщик":

"ИНН" - идентификационный номер налогоплательщика;

"КПП" - код причины постановки на налоговый учет;

"Наименование/фамилия, имя, отчество <1> налогоплательщика" - указывается наименование организации либо наименование представительства (филиала) иностранной организации, иного обособленного подразделения иностранной организации, осуществляющего деятельность на территории Российской Федерации, а в случае представления индивидуальным предпринимателем, указываются его фамилия, имя, отчество <1>.

<1> Указывается при наличии.

д) при представлении Реестра по операциям, осуществленным реорганизованной организацией в налоговый орган по месту учета организации - правопреемника, указываются ИНН и КПП организации-правопреемника. В строке "Наименование/фамилия, имя, отчество <1> налогоплательщика" указывается наименование реорганизованной организации.

Коды форм реорганизации и код ликвидации принимают значения в соответствии с приложением к настоящему Порядку.

В полях "ИНН/КПП реорганизованной организации" указываются соответственно ИНН и КПП, которые присвоены организации до реорганизации налоговым органом по месту ее нахождения (по налогоплательщикам, отнесенным к категории крупнейших, - налоговым органом по месту учета в качестве крупнейшего налогоплательщика);

е) в строке "Код операции" - соответствующий код операции согласно приложению N 1 к Порядку заполнения налоговой декларации по налогу на добавленную стоимость, утвержденному приказом ФНС России от 29.10.2014 N ММВ-7-3/558@ "Об утверждении формы налоговой декларации по налогу на добавленную стоимость, порядка ее заполнения, а также формата представления налоговой декларации по налогу на добавленную стоимость в электронной форме" (зарегистрирован в Министерстве юстиции Российской Федерации 15.12.2014, регистрационный номер 35171), с учетом изменений, внесенными приказом ФНС России от 20.12.2016 N ММВ-7-3/696@ (зарегистрирован в Министерстве юстиции Российской Федерации 15.12.2014, регистрационный номер 35171), приказом ФНС России от 28.12.2018 N СА-7-3/853@ (зарегистрирован в Министерстве юстиции Российской Федерации 28.01.2019, регистрационный номер 53586);

ж) в строке "ИТОГО налоговая база (в рублях)" - указывается общая сумма налоговой базы по соответствующей операции по реализации товаров, обоснованность применения налоговой ставки 0 процентов по налогу на добавленную стоимость по которой документально подтверждена. Данная строка формируется по коду операции и соответствует общей сумме показателей строк 020 раздела 4 налоговой декларации по налогу на добавленную стоимость по соответствующей операции по реализации товаров.

3. В графах Реестра указываются следующие сведения:

а) в графе 1 - порядковый номер по соответствующей операции по реализации товаров;

б) в графе 2 - регистрационный номер декларации на товары для экспресс-грузов по соответствующей операции по реализации товаров;

в) в графе 3 - проставляется номер индивидуальной накладной. Цифровое или буквенно-цифровое значение, которое указано в графе 3 декларации на товары для экспресс-грузов;

г) в графе 5 - номер документа (инвойса, счет-фактуры, счет-проформы, счета), составленного налогоплательщиком для получателя и содержащий сведения о стоимости реализованного товара, наименовании товара. В случае отсутствия номера документа проставляется б/н;

д) в графе 6 - дата документа (инвойса, счет-фактуры, счет-проформы, счета), составленного налогоплательщиком для получателя и содержащий сведения о стоимости реализованного товара, наименовании товара;

е) в графе 7 - налоговая база по соответствующей операции по реализации товаров, обоснованность применения налоговой ставки 0 процентов по НДС по которой документально подтверждена.

ж) в графе 8 - указывается иная информация, относящаяся к операции, реквизиты документов по которой отражены в строке Реестра сведений, в том числе вид, номер и дата документа, представляемого одновременно с налоговой декларацией по НДС за исключением документов, указанных в графах 2, 3 и 5 Реестра.

III. Порядок заполнения реестра деклараций на товары либо таможенные декларации CN 23, предусмотренного подпунктом 7 пункта 1 статьи 165 Налогового кодекса Российской Федерации

4. В строках указываются следующие сведения:

а) в строке "Налоговый период (код)" - код, определяющий налоговый период, указанный в налоговой декларации по налогу на добавленную стоимость, с которой представляется Реестр;

б) в строке "Отчетный год" - год, указанный в налоговой декларации по налогу на добавленную стоимость, с которой представляется Реестр;

в) в строке "Номер корректировки" - при представлении в налоговый орган первичного Реестра за налоговый период проставляется "0-", при представлении уточненного Реестра за соответствующий налоговый период указывается номер корректировки (например, "1-", "2-");

г) в строке "Налогоплательщик":

"ИНН" - идентификационный номер налогоплательщика;

"КПП" - код причины постановки на налоговый учет;

"Наименование/фамилия, имя, отчество <1> налогоплательщика" - указывается наименование организации либо наименование представительства (филиала) иностранной организации, иного обособленного подразделения иностранной организации, осуществляющего деятельность на территории Российской Федерации, а в случае представления индивидуальным предпринимателем, указываются его фамилия, имя, отчество <2>.

<2> Указывается при наличии.

д) при представлении Реестра по операциям, осуществленным реорганизованной организацией в налоговый орган по месту учета организации - правопреемника, указываются ИНН и КПП организации-правопреемника. В строке "Наименование/фамилия, имя, отчество 1 налогоплательщика" указывается наименование реорганизованной организации.

Коды форм реорганизации и код ликвидации принимают значения в соответствии с приложением к настоящему Порядку.

В полях "ИНН/КПП реорганизованной организации" указываются соответственно ИНН и КПП, которые присвоены организации до реорганизации налоговым органом по месту ее нахождения (по налогоплательщикам, отнесенным к категории крупнейших, - налоговым органом по месту учета в качестве крупнейшего налогоплательщика);

е) в строке "Код операции" - соответствующий код операции согласно приложению N 1 к Порядку заполнения налоговой декларации по налогу на добавленную стоимость, утвержденному приказом ФНС России от 29.10.2014 N ММВ-7-3/558@ "Об утверждении формы налоговой декларации по налогу на добавленную стоимость, порядка ее заполнения, а также формата представления налоговой декларации по налогу на добавленную стоимость в электронной форме" (зарегистрирован в Министерстве юстиции Российской Федерации 15.12.2014, регистрационный номер 35171), с учетом изменений, внесенными приказом ФНС России от 20.12.2016 N ММВ-7-3/696@ (зарегистрирован в Министерстве юстиции Российской Федерации 15.12.2014, регистрационный номер 35171), приказом ФНС России от 28.12.2018 N СА-7-3/853@ (зарегистрирован в Министерстве юстиции Российской Федерации 28.01.2019, регистрационный номер 53586), приказом ФНС России от 20.11.2019 N ММВ-7-3/579@ (зарегистрирован в Министерстве юстиции Российской Федерации 20.12.2019, регистрационный номер 56946);

ж) в строке "ИТОГО налоговая база (в рублях)" - указывается общая сумма налоговой базы по соответствующей операции по реализации товаров, обоснованность применения налоговой ставки 0 процентов по налогу на добавленную стоимость по которой документально подтверждена. Данная строка формируется по коду операции и соответствует общей сумме показателей строк 020 раздела 4 налоговой декларации по налогу на добавленную стоимость по соответствующей операции по реализации товаров.

5. В графах Реестра указываются следующие сведения:

а) в графе 1 - порядковый номер по соответствующей операции по реализации товаров;

б) в графе 2 - код вида документа: 1 - регистрационный номер таможенной декларации; 2 - идентификационный номер отправления CN 23;

в) в графе 3 - регистрационный номер таможенной декларации по соответствующей операции по реализации товаров, который проставляется в таможенной декларации CN 23, таможенными органами;

г) в графе 4 - проставляется идентификационный номер почтового отправления, который соответствует 13-значному штриховому коду (штрихкод);

д) в графе 5 - наименование организации отправителя/фамилия, имя, отчество <3>, отправителя;

<3> Указывается при наличии

е) в графе 6 - идентификационный номер отправителя (10 знаков для юридического лица, 12 знаков для физического лица);

ж) в графе 7 - налоговая база по соответствующей операции по реализации товаров, обоснованность применения налоговой ставки 0 процентов по НДС по которой документально подтверждена;

з) в графе 8 - указывается иная информация, относящаяся к операции, реквизиты документов по которой отражены в строке Реестра, в том числе вид, номер и дата документа, представляемого одновременно с налоговой декларацией по НДС за исключением документов, указанных в графах 2 и 3 Реестра.

Приложение
к Порядку заполнения реестра
деклараций на товары
для экспресс-грузов, предусмотренного
подпунктом 8 пункта 1 статьи 165
Налогового кодекса Российской Федерации,
и реестра деклараций на товары
либо таможенных деклараций CN 23,
предусмотренного подпунктом 7 пункта 1
статьи 165 Налогового кодекса
Российской Федерации,
утвержденному приказом ФНС России
от "__" _______ 202 г. N ___

КОДЫ ФОРМ РЕОРГАНИЗАЦИИ И КОД ЛИКВИДАЦИИ ОРГАНИЗАЦИИ

Код Наименование
1 Преобразование
2 Слияние
3 Разделение
5 Присоединение
6 Разделение с одновременным присоединением
0 Ликвидация

Приложение N 4
к письму ФНС России
от 24.03.2020 N ЕА-4-15/5039@

ПОРЯДОК ПРЕДСТАВЛЕНИЯ РЕЕСТРА ДЕКЛАРАЦИЙ НА ТОВАРЫ ДЛЯ ЭКСПРЕСС-ГРУЗОВ, ПРЕДУСМОТРЕННОГО ПОДПУНКТОМ 8 ПУНКТА 1 СТАТЬИ 165 НАЛОГОВОГО КОДЕКСА РОССИЙСКОЙ ФЕДЕРАЦИИ, И РЕЕСТРА ДЕКЛАРАЦИЙ НА ТОВАРЫ ЛИБО ТАМОЖЕННЫХ ДЕКЛАРАЦИЙ CN 23, ПРЕДУСМОТРЕННОГО ПОДПУНКТОМ 7 ПУНКТА 1 СТАТЬИ 165 НАЛОГОВОГО КОДЕКСА РОССИЙСКОЙ ФЕДЕРАЦИИ

1. Налогоплательщик представляет в налоговый орган реестр деклараций на товары для экспресс-грузов, предусмотренный подпунктом 8 пункта 1 статьи 165 Налогового кодекса Российской Федерации, и (или) реестр деклараций на товары либо таможенных деклараций CN 23, предусмотренный подпунктом 7 пункта 1 статьи 165 Налогового кодекса Российской Федерации (далее - Реестр).

2. Представление Реестра в электронной форме по телекоммуникационным каналам связи допускается при обязательном использовании сертифицированных средств усиленной квалифицированной электронной подписи.

3. Участниками информационного обмена при представлении Реестра в электронной форме по телекоммуникационным каналам связи являются налогоплательщики (их представители), налоговые органы и операторы электронного документооборота.

4. В процессе электронного документооборота при представлении в налоговый орган Реестра по телекоммуникационным каналам связи также используются технологические электронные документы, указанные в подпунктах 1 - 4 и 6 пункта 3 Порядка представления организациями и индивидуальными предпринимателями, а также нотариусами, занимающимися частной практикой, и адвокатами, учредившими адвокатские кабинеты, сообщений, предусмотренных пунктами 2 и 3 статьи 23 Налогового кодекса Российской Федерации, в электронном виде по телекоммуникационным каналам связи (далее - Порядок), утвержденного приказом Федеральной налоговой службы от 09.06.2011 N ММВ-7-6/362@ "Об утверждении форм и форматов сообщений, предусмотренных пунктами 2 и 3 статьи 23 Налогового кодекса Российской Федерации, а также порядка заполнения форм сообщений и порядка представления сообщений в электронном виде по телекоммуникационным каналам связи" (зарегистрирован Министерством юстиции Российской Федерации 11.07.2011, регистрационный номер 21307), с изменениями, внесенными приказами Федеральной налоговой службы от 21.11.2011 N ММВ-7-6/790@ (зарегистрирован Министерством юстиции Российской Федерации 21.12.2011, регистрационный номер 22728), от 28.10.2014 N ММВ-7-14/556@ (зарегистрирован Министерством юстиции Российской Федерации 18.11.2014, регистрационный номер 34752), от 11.08.2015 N СА-7-14/345@ (зарегистрирован Министерством юстиции Российской Федерации 27.08.2015, регистрационный номер 38704), от 19.10.2018 N ММВ-7-6/602@ (зарегистрирован Министерством юстиции Российской Федерации 11.01.2019, регистрационный номер 53294), по формам и форматам, приведенным в соответствующих приложениях к указанному Порядку.

5. Участники информационного обмена не реже одного раза в течение рабочего дня проверяют поступление Реестра и технологических электронных документов.

6. Датой представления Реестра в налоговый орган считается дата отправки файла Реестров в электронной форме по телекоммуникационным каналам связи, зафиксированная в подтверждении даты отправки.

7. Участники информационного обмена обеспечивают хранение всех отправленных и принятых Реестра и технологических электронных документов с усиленной квалифицированной электронной подписью и квалифицированных сертификатов ключей проверки электронной подписи, применявшихся для формирования усиленной квалифицированной электронной подписи в указанных Реестрах и технологических электронных документах, за исключением извещения о получении.

8. Реестр считается представленным в налоговый орган, если налогоплательщику поступила квитанция о приеме, подписанная усиленной квалифицированной электронной подписью, позволяющей идентифицировать соответствующий налоговый орган (владельца квалифицированного сертификата ключа проверки электронной подписи).

9. При получении налогоплательщиком квитанции о приеме Реестра датой получения Реестра налоговым органом в электронной форме по телекоммуникационным каналам связи считается дата, указанная в квитанции о приеме.

10. Реестр не считается принятым налоговым органом, если:

1) не соответствует утвержденному формату;

2) отсутствует (не соответствует) усиленная квалифицированная электронная подпись налогоплательщика;

3) направлен в налоговый орган, в компетенцию которого не входит проверка Реестров (ошибочное направление).

10. Налогоплательщиком формируется Реестр в электронной форме, подписывается усиленной квалифицированной электронной подписью и направляется по телекоммуникационным каналам связи в налоговый орган.

11. Налогоплательщик в течение следующего рабочего дня после отправки Реестра в электронной форме по телекоммуникационным каналам связи получает:

1) подтверждение даты отправки;

2) квитанцию о приеме или уведомление об отказе в приеме, подписанные усиленной квалифицированной электронной подписью, позволяющей идентифицировать соответствующий налоговый орган (владельца квалифицированного сертификата ключа проверки электронной подписи).

При получении уведомления об отказе в приеме налогоплательщик устраняет указанные в этом уведомлении ошибки и повторяет процедуру направления Реестра.

12. Налоговый орган при отсутствии оснований для отказа в приеме Реестров в течение рабочего дня с даты его получения формирует квитанцию о приеме, подписывает ее усиленной квалифицированной электронной подписью и направляет налогоплательщику.

При наличии оснований для отказа в приеме Реестра налоговый орган формирует уведомление об отказе в приеме, подписывает усиленной квалифицированной электронной подписью и направляет его налогоплательщику.

13. Оператор электронного документооборота:

1) фиксирует дату направления Реестра и формирует подтверждение даты отправки;

2) подписывает подтверждение даты отправки усиленной квалифицированной электронной подписью и высылает его одновременно участникам информационного обмена. Подтверждение даты отправки направляется налоговому органу вместе с Реестром в электронной форме по телекоммуникационным каналам связи.

Приложение N 5
к письму ФНС России
от 24.03.2020 N ЕА-4-15/5039@

ФОРМАТ ПРЕДСТАВЛЕНИЯ РЕЕСТРА ДЕКЛАРАЦИЙ НА ТОВАРЫ ЛИБО ТАМОЖЕННЫХ ДЕКЛАРАЦИЙ CN 23, ПРЕДУСМОТРЕННОГО ПОДПУНКТОМ 7 ПУНКТА 1 СТАТЬИ 165 НАЛОГОВОГО КОДЕКСА РОССИЙСКОЙ ФЕДЕРАЦИИ, В ЭЛЕКТРОННОЙ ФОРМЕ

I. Общие положения

1. Настоящий формат описывает требования к XML файлам (далее - файлам обмена) для передачи реестра деклараций на товары либо таможенных деклараций CN 23, предусмотренного подпунктом 7 пункта 1 статьи 165 Налогового кодекса Российской Федерации.

В электронной форме реестр деклараций на товары либо таможенных деклараций CN 23, предусмотренного подпунктом 7 пункта 1 статьи 165 Налогового кодекса Российской Федерации (далее - Реестр), представляется в виде двух обязательных форматов:

формат представления сведений, определяющих Реестр. Номер версии настоящего формата 5.01, часть 833.

формат представления сведений из документов, подтверждающих обоснованность применения налоговой ставки ноль процентов по налогу на добавленную стоимость. Номер версии настоящего формата 5.01, часть 833-1.

II. Описание файла обмена сведений, определяющих реестр

2. Имя файла обмена должно иметь следующий вид:

R_Т_A_K_О_GGGGMMDD_N, где:

R_Т - префикс, принимающий значение: KO_RRTDCN 23

A_K - идентификатор получателя информации, где: A - идентификатор получателя, которому направляется файл обмена, K - идентификатор конечного получателя, для которого предназначена информация из данного файла обмена <1>. Каждый из идентификаторов (A и K) имеет вид для налоговых органов - четырехразрядный код налогового органа;

<1> Передача файла от отправителя к конечному получателю (К) может осуществляться в несколько этапов через другие налоговые органы, осуществляющие передачу файла на промежуточных этапах, которые обозначаются идентификатором A. В случае передачи файла от отправителя к конечному получателю при отсутствии налоговых органов, осуществляющих передачу на промежуточных этапах, значения идентификаторов A и K совпадают.

O - идентификатор отправителя информации, имеет вид:

для организаций - девятнадцатиразрядный код (идентификационный номер налогоплательщика (далее - ИНН) и код причины постановки на учет (далее - КПП) организации (обособленного подразделения);

для физических лиц - двенадцатиразрядный код (ИНН физического лица. При отсутствии ИНН - последовательность из двенадцати нулей).

GGGG - год формирования передаваемого файла, MM - месяц, DD - день;

N - идентификационный номер файла. (Длина - от 1 до 36 знаков. Идентификационный номер файла должен обеспечивать уникальность файла).

Расширение имени файла - xml. Расширение имени файла может указываться как строчными, так и прописными буквами.

Параметры первой строки файла обмена

Первая строка XML файла должна иметь следующий вид:

<?xml version ="1.0" encoding ="windows-1251"?>

Имя файла, содержащего XML схему файла обмена, должно иметь следующий вид:

KO_RRTDCN 23_1_833_01_05_01_xx, где xx - номер версии схемы.

Расширение имени файла - xsd.

XML схема файла обмена приводится отдельным файлом и размещается на официальном сайте Федеральной налоговой службы информационно-телекоммуникационной сети "Интернет".

3. Логическая модель файла обмена представлена в виде диаграммы структуры файла обмена на рисунке 1 настоящего формата. Элементами логической модели файла обмена являются элементы и атрибуты XML файла. Перечень структурных элементов логической модели файла обмена и сведения о них приведены в таблицах 3.1 - 3.10 настоящего формата.

Для каждого структурного элемента логической модели файла обмена приводятся следующие сведения:

наименование элемента. Приводится полное наименование элемента <2>;

<2> В строке таблицы могут быть описаны несколько элементов, наименования которых разделены символом "|". Такая форма записи применяется при наличии в файле обмена только одного элемента из описанных в этой строке.

сокращенное наименование (код) элемента. Приводится сокращенное наименование элемента. Синтаксис сокращенного наименования должен удовлетворять спецификации XML;

признак типа элемента. Может принимать следующие значения: "С" - сложный элемент логической модели (содержит вложенные элементы), "П" - простой элемент логической модели, реализованный в виде элемента XML файла, "А" - простой элемент логической модели, реализованный в виде атрибута элемента XML файла. Простой элемент логической модели не содержит вложенные элементы;

формат элемента. Формат элемента представляется следующими условными обозначениями: T - символьная строка; N - числовое значение (целое или дробное).

Формат символьной строки указывается в виде T(n-k) или T(=k), где: n - минимальное количество знаков, k - максимальное количество знаков, символ "-" - разделитель, символ "=" означает фиксированное количество знаков в строке. В случае, если минимальное количество знаков равно 0, формат имеет вид T(0-k). В случае, если максимальное количество знаков не ограничено, формат имеет вид T(n-).

Формат числового значения указывается в виде N(m.k), где: m - максимальное количество знаков в числе, включая знак (для отрицательного числа), целую и дробную часть числа без разделяющей десятичной точки, k - максимальное число знаков дробной части числа. Если число знаков дробной части числа равно 0 (то есть число целое), то формат числового значения имеет вид N(m).

Для простых элементов, являющихся базовыми в XML, например, элемент с типом "date", поле "Формат элемента" не заполняется. Для таких элементов в поле "Дополнительная информация" указывается тип базового элемента;

признак обязательности элемента определяет обязательность наличия элемента (совокупности наименования элемента и его значения) в файле обмена. Признак обязательности элемента может принимать следующие значения: "О" - наличие элемента в файле обмена обязательно; "Н" - наличие элемента в файле обмена необязательно, то есть элемент может отсутствовать. Если элемент принимает ограниченный перечень значений (по классификатору, кодовому словарю и тому подобному), то признак обязательности элемента дополняется символом "К". Например, "ОК". В случае, если количество реализаций элемента может быть более одной, то признак обязательности элемента дополняется символом "М". Например, "НМ" или "ОКМ".

К вышеперечисленным признакам обязательности элемента может добавляться значение "У" в случае описания в XML схеме условий, предъявляемых к элементу в файле обмена, описанных в графе "Дополнительная информация". Например, "НУ" или "ОКУ";

дополнительная информация содержит, при необходимости, требования к элементу файла обмена, не указанные ранее. Для сложных элементов указывается ссылка на таблицу, в которой описывается состав данного элемента. Для элементов, принимающих ограниченный перечень значений из классификатора (кодового словаря и тому подобного), указывается соответствующее наименование классификатора (кодового словаря и тому подобного) или приводится перечень возможных значений. Для классификатора (кодового словаря и тому подобного) может указываться ссылка на его местонахождение. Для элементов, использующих пользовательский тип данных, указывается наименование типового элемента.

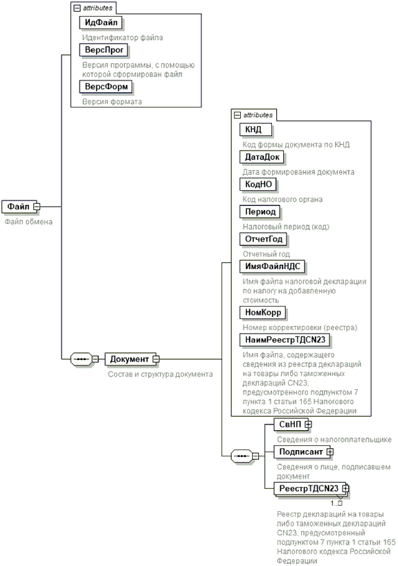
Рисунок 1. Диаграмма структуры файла обмена

Таблица 3.1

Файл обмена (Файл)

Наименование элемента Сокращенное наименование (код) элемента Признак типа элемента Формат элемента Признак обязательности элемента Дополнительная информация
Идентификатор файла ИдФайл А T(1-255) ОУ Содержит (повторяет) имя сформированного файла (без расширения)
Версия программы, с помощью которой сформирован файл ВерсПрог А T(1-40) О  
Версия формата ВерсФорм А T(1-5) О Принимает значение: 5.01
Состав и структура документа Документ С   О Состав элемента представлен в таблице 3.2

Таблица 3.2

Состав и структура документа (Документ)

Наименование элемента Сокращенное наименование (код) элемента Признак типа элемента Формат элемента Признак обязательности элемента Дополнительная информация
Код формы документа по КНД КНД А T(=7) ОК Типовой элемент <КНДТип>.
Принимает значение: 1155126
Дата формирования документа ДатаДок А T(=10) О Типовой элемент <ДатаТип>.
Дата в формате ДД.ММ.ГГГГ
Код налогового органа КодНО А T(=4) ОК Типовой элемент <СОНОТип>
Налоговый период (код) Период А T(=2) ОК Принимает значение:
01 - январь |
02 - февраль |
03 - март |
04 - апрель |
05 - май |
06 - июнь |
07 - июль |
08 - август |
09 - сентябрь |
10 - октябрь |
11 - ноябрь |
12 - декабрь |
21 - 1 квартал |
22 - 2 квартал |
23 - 3 квартал |
24 - 4 квартал |
51 - 1 квартал при реорганизации (ликвидации) организации |
54 - 2 квартал при реорганизации (ликвидации) организации |
55 - 3 квартал при реорганизации (ликвидации) организации |
56 - 4 квартал при реорганизации (ликвидации) организации |
71 - за январь при реорганизации (ликвидации) организации |
72 - за февраль при реорганизации (ликвидации) организации |
73 - за март при реорганизации (ликвидации) организации |
          74 - за апрель при реорганизации (ликвидации) организации |
75 - за май при реорганизации (ликвидации) организации |
76 - за июнь при реорганизации (ликвидации) организации |
77 - за июль при реорганизации (ликвидации) организации |
78 - за август при реорганизации (ликвидации) организации |
79 - за сентябрь при реорганизации (ликвидации) организации |
80 - за октябрь при реорганизации (ликвидации) организации |
81 - за ноябрь при реорганизации (ликвидации) организации |
82 - за декабрь при реорганизации (ликвидации) организации
Отчетный год ОтчетГод А   О Типовой элемент <xs:gYear>.
Год в формате ГГГГ
Имя файла налоговой декларации по налогу на добавленную стоимость ИмяФайлНДС А T(1-255) О Содержит имя файла (без расширения) ранее представленной налоговой декларации по налогу на добавленную стоимость (с префиксом NO_NDS), к которой представляется реестр
Номер корректировки (реестра) НомКорр А N(3) О Принимает значение:
0 - первичный реестр,
1 - корректировка,
2 - последующая корректировка,
и т.д.
Имя файла, содержащего сведения из реестра деклараций на товары либо таможенных деклараций CN 23, предусмотренного подпунктом 7 пункта 1 статьи 165 Налогового кодекса Российской Федерации НаимРеестрТДСN 23 А T(1-255) О Содержит (повторяет) имя файла (с расширением) с префиксом KO_RRTDCN 23.2
Сведения о налогоплательщике СвНП С   О Состав элемента представлен в таблице 3.3
Сведения о лице, подписавшем документ Подписант С   О Состав элемента представлен в таблице 3.7
Реестр деклараций на товары либо таможенных деклараций CN 23, предусмотренный подпунктом 7 пункта 1 статьи 165 Налогового кодекса Российской Федерации РеестрТДСN 23 С   ОМ Состав элемента представлен в таблице 3.9

Таблица 3.3

Сведения о налогоплательщике (СвНП)

Наименование элемента Сокращенное наименование (код) элемента Признак типа элемента Формат элемента Признак обязательности элемента Дополнительная информация
Налогоплательщик - организация | НПЮЛ С   О Состав элемента представлен в таблице 3.4
Налогоплательщик - индивидуальный предприниматель НПФЛ С   О Состав элемента представлен в таблице 3.6

Таблица 3.4

Налогоплательщик - организация (НПЮЛ)

Наименование элемента Сокращенное наименование (код) элемента Признак типа элемента Формат элемента Признак обязательности элемента Дополнительная информация
Наименование организации НаимОрг А T(1-1000) О  
ИНН юридического лица ИННЮЛ А T(=10) О Типовой элемент <ИННЮЛТип>
КПП КПП А T(=9) О Типовой элемент <КППТип>
Сведения о реорганизованной (ликвидированной) организации СвРеоргЮЛ С   Н Состав элемента представлен в таблице 3.5

Таблица 3.5

Сведения о реорганизованной (ликвидированной) организации (СвРеоргЮЛ)

Наименование элемента Сокращенное наименование (код) элемента Признак типа элемента Формат элемента Признак обязательности элемента Дополнительная информация
Код формы реорганизации (ликвидация) ФормРеорг А T(=1) ОК Принимает значение:
0 - ликвидация |
1 - преобразование |
2 - слияние |
3 - разделение |
5 - присоединение |
6 - разделение с одновременным присоединением
ИНН реорганизованной организации ИННЮЛ А T(=10) НУ Типовой элемент <ИННЮЛТип>.
Элемент обязателен при
<ФормРеорг> = 1 | 2 | 3 | 5 | 6
КПП реорганизованной организации КПП А T(=9) НУ Типовой элемент <КППТип>.
Элемент обязателен при
<ФормРеорг> = 1 | 2 | 3 | 5 | 6

Таблица 3.6

Налогоплательщик - индивидуальный предприниматель (НПФЛ)

Наименование элемента Сокращенное наименование (код) элемента Признак типа элемента Формат элемента Признак обязательности элемента Дополнительная информация
ИНН физического лица, зарегистрированного в качестве индивидуального предпринимателя ИННФЛ А T(=12) О Типовой элемент <ИННФЛТип>
Фамилия, имя, отчество индивидуального предпринимателя ФИО С   О Типовой элемент <ФИОТип>.
Состав элемента представлен в таблице 3.10

Таблица 3.7

Сведения о лице, подписавшем документ (Подписант)

Наименование элемента Сокращенное наименование (код) элемента Признак типа элемента Формат элемента Признак обязательности элемента Дополнительная информация
Признак лица, подписавшего документ ПрПодп А T(=1) ОК Принимает значение:
1 - налогоплательщик |
2 - представитель налогоплательщика
Номер контактного телефона Тлф А T(1-20) Н  
Фамилия, имя, отчество ФИО С   О Типовой элемент <ФИОТип>.
Состав элемента представлен в таблице 3.10
Сведения о представителе налогоплательщика СвПред С   НУ Состав элемента представлен в таблице 3.8
Элемент обязателен при <ПрПодп>=2

Таблица 3.8

Сведения о представителе налогоплательщика (СвПред)

Наименование элемента Сокращенное наименование (код) элемента Признак типа элемента Формат элемента Признак обязательности элемента Дополнительная информация
Наименование документа, подтверждающего полномочия представителя налогоплательщика НаимДок А T(1-120) О  
Наименование организации - представителя налогоплательщика НаимОрг А T(1-1000) Н  

Таблица 3.9

Реестр деклараций на товары либо таможенных деклараций CN 23, предусмотренный подпунктом 7 пункта 1 статьи 165 Налогового кодекса Российской Федерации (РеестрТДСN 23)

Наименование элемента Сокращенное наименование (код) элемента Признак типа элемента Формат элемента Признак обязательности элемента Дополнительная информация
Код операции КодОпер А T(=7) ОК Принимает значение из перечня "Коды операций", приведенного в Приложении 1 к Порядку заполнения налоговой декларации по налогу на добавленную стоимость <*>, а именно:
1010410 | 1010456 | 1010457 | 1010458 | 1010459 | 1010460 | 1011410 | 1011412 | 1011422 |1011424 | 1011425 | 1011426
Итого налоговая база НалБазаИт А N(14) О  

<*> Утвержден приказом ФНС России от 29.10.2014 N ММВ-7-3/558@ "Об утверждении формы налоговой декларации по налогу на добавленную стоимость, порядка ее заполнения, а также формата представления налоговой декларации по налогу на добавленную стоимость в электронной форме" (зарегистрирован Министерством юстиции Российской Федерации 15.12.2014, регистрационный номер 35171), с изменениями, внесенными приказом ФНС России от 20.12.2016 N ММВ-7-3/696@ (зарегистрирован Министерством юстиции Российской Федерации 15.12.2014, регистрационный номер 35171), приказом ФНС России от 28.12.2018 N СА-7-3/853@ (зарегистрирован Министерством юстиции Российской Федерации 28.01.2019, регистрационный номер 53586), приказом ФНС России от 20.11.2019 N ММВ-7-3/579@ (зарегистрирован в Министерстве юстиции Российской Федерации 20.12.2019, регистрационный номер 56946).

Таблица 3.10

Фамилия, имя, отчество (ФИОТип)

Наименование элемента Сокращенное наименование (код) элемента Признак типа элемента Формат элемента Признак обязательности элемента Дополнительная информация
Фамилия Фамилия A T(1-60) О  
Имя Имя A T(1-60) О  
Отчество Отчество A T(1-60) Н  

III. Описание файла обмена сведений из документов, подтверждающих обоснованность применения налоговой ставки ноль процентов по налогу на добавленную стоимость

4. Имя файла обмена должно иметь следующий вид:

R_Т_A_K_О_GGGGMMDD_N, где:

R_Т - префикс, принимающий значение: KO_RRTDCN 23.2;

A_K - идентификатор получателя информации, где: A - идентификатор получателя, которому направляется файл обмена, K - идентификатор конечного получателя, для которого предназначена информация из данного файла обмена <1>. Каждый из идентификаторов (A и K) имеет вид для налоговых органов - четырехразрядный код налогового органа;

<1> Передача файла от отправителя к конечному получателю (К) может осуществляться в несколько этапов через другие налоговые органы, осуществляющие передачу файла на промежуточных этапах, которые обозначаются идентификатором A. В случае передачи файла от отправителя к конечному получателю при отсутствии налоговых органов, осуществляющих передачу на промежуточных этапах, значения идентификаторов A и K совпадают.

O - идентификатор отправителя информации, имеет вид:

для организаций - девятнадцатиразрядный код (идентификационный номер налогоплательщика (далее - ИНН) и код причины постановки на учет (далее - КПП) организации (обособленного подразделения);

для физических лиц - двенадцатиразрядный код (ИНН физического лица, при наличии. При отсутствии ИНН - последовательность из двенадцати нулей).

GGGG - год формирования передаваемого файла, MM - месяц, DD - день;

N - идентификационный номер файла. (Длина - от 1 до 36 знаков. Идентификационный номер файла должен обеспечивать уникальность файла).

Расширение имени файла - xml. Расширение имени файла может указываться как строчными, так и прописными буквами.

Параметры первой строки файла обмена

Первая строка XML файла должна иметь следующий вид:

<?xml version ="1.0" encoding ="windows-1251"?>

Имя файла, содержащего XML схему файла обмена, должно иметь следующий вид:

KO_RRTDCN 23.2_1_833_02_05_01_xx, где xx - номер версии схемы.

Расширение имени файла - xsd.

XML схема файла обмена приводится отдельным файлом и размещается на официальном сайте Федеральной налоговой службы информационно-телекоммуникационной сети "Интернет".

5. Логическая модель файла обмена представлена в виде диаграммы структуры файла обмена на рисунке 2 настоящего формата. Элементами логической модели файла обмена являются элементы и атрибуты XML файла. Перечень структурных элементов логической модели файла обмена и сведения о них приведены в таблицах 5.1 - 5.6 настоящего формата.

Для каждого структурного элемента логической модели файла обмена приводятся следующие сведения:

наименование элемента. Приводится полное наименование элемента <1>;

<1> В строке таблицы могут быть описаны несколько элементов, наименования которых разделены символом "|". Такая форма записи применяется при наличии в файле обмена только одного элемента из описанных в этой строке.

сокращенное наименование (код) элемента. Приводится сокращенное наименование элемента. Синтаксис сокращенного наименования должен удовлетворять спецификации XML;

признак типа элемента. Может принимать следующие значения: "С" - сложный элемент логической модели (содержит вложенные элементы), "П" - простой элемент логической модели, реализованный в виде элемента XML файла, "А" - простой элемент логической модели, реализованный в виде атрибута элемента XML файла. Простой элемент логической модели не содержит вложенные элементы;

формат элемента. Формат элемента представляется следующими условными обозначениями: T - символьная строка; N - числовое значение (целое или дробное).

Формат символьной строки указывается в виде T(n-k) или T(=k), где: n - минимальное количество знаков, k - максимальное количество знаков, символ "-" - разделитель, символ "=" означает фиксированное количество знаков в строке. В случае, если минимальное количество знаков равно 0, формат имеет вид T(0-k). В случае, если максимальное количество знаков не ограничено, формат имеет вид T(n-).

Формат числового значения указывается в виде N(m.k), где: m - максимальное количество знаков в числе, включая знак (для отрицательного числа), целую и дробную часть числа без разделяющей десятичной точки, k - максимальное число знаков дробной части числа. Если число знаков дробной части числа равно 0 (то есть число целое), то формат числового значения имеет вид N(m).

Для простых элементов, являющихся базовыми в XML, например, элемент с типом "date", поле "Формат элемента" не заполняется. Для таких элементов в поле "Дополнительная информация" указывается тип базового элемента;

признак обязательности элемента определяет обязательность наличия элемента (совокупности наименования элемента и его значения) в файле обмена. Признак обязательности элемента может принимать следующие значения: "О" - наличие элемента в файле обмена обязательно; "Н" - наличие элемента в файле обмена необязательно, то есть элемент может отсутствовать. Если элемент принимает ограниченный перечень значений (по классификатору, кодовому словарю и тому подобному), то признак обязательности элемента дополняется символом "К". Например, "ОК". В случае, если количество реализаций элемента может быть более одной, то признак обязательности элемента дополняется символом "М". Например, "НМ" или "ОКМ".

К вышеперечисленным признакам обязательности элемента может добавляться значение "У" в случае описания в XML схеме условий, предъявляемых к элементу в файле обмена, описанных в графе "Дополнительная информация". Например, "НУ" или "ОКУ";

дополнительная информация содержит, при необходимости, требования к элементу файла обмена, не указанные ранее. Для сложных элементов указывается ссылка на таблицу, в которой описывается состав данного элемента. Для элементов, принимающих ограниченный перечень значений из классификатора (кодового словаря и тому подобного), указывается соответствующее наименование классификатора (кодового словаря и тому подобного) или приводится перечень возможных значений. Для классификатора (кодового словаря и тому подобного) может указываться ссылка на его местонахождение. Для элементов, использующих пользовательский тип данных, указывается наименование типового элемента.

Рисунок 2. Диаграмма структуры файла обмена

Таблица 5.1

Файл обмена (Файл)

Наименование элемента Сокращенное наименование (код) элемента Признак типа элемента Формат элемента Признак обязательности элемента Дополнительная информация
Идентификатор файла ИдФайл А T(1-255) ОУ Содержит (повторяет) имя сформированного файла (без расширения)
Версия программы, с помощью которой сформирован файл ВерсПрог А T(1-40) О  
Версия формата ВерсФорм А T(1-5) О Принимает значение: 5.01
Состав и структура документа Документ С   О Состав элемента представлен в таблице 5.2

Таблица 5.2

Состав и структура документа (Документ)

Наименование элемента Сокращенное наименование (код) элемента Признак типа элемента Формат элемента Признак обязательности элемента Дополнительная информация
Индекс Индекс А T(=7) ОК Типовой элемент <КНДТип>.
Принимает значение: 0005126
Номер корректировки (реестра) НомКорр А N(3) О Принимает значение:
0 - первичный реестр,
1 - корректировка,
2 - последующая корректировка,
и т.д.
Элемент повторяет значение элемента <НомКорр> из файла с префиксом KO_RRTDCN 23
Реестр деклараций на товары либо таможенных деклараций CN 23, предусмотренный подпунктом 7 пункта 1 статьи 165 Налогового кодекса Российской Федерации РеестрТДСN 23 С   ОМ Состав элемента представлен в таблице 5.3

Таблица 5.3

Реестр деклараций на товары либо таможенных деклараций CN 23, предусмотренный подпунктом 7 пункта 1 статьи 165 Налогового кодекса Российской Федерации (РеестрТДСN 23)

Наименование элемента Сокращенное наименование (код) элемента Признак типа элемента Формат элемента Признак обязательности элемента Дополнительная информация
Код операции КодОпер А T(=7) ОК Принимает значение из перечня "Коды операций", приведенного в Приложении 1 к Порядку заполнения налоговой декларации по налогу на добавленную стоимость <*>, а именно:
1010410 | 1010456 | 1010457 | 1010458 | 1010459 | 1010460 | 1011410 | 1011412 | 1011422 | 1011424 | 1011425 | 1011426
Итого налоговая база НалБазаИт А N(14) О  
Сведения по операции, сопровождающей международные почтовые отправления СведОперМПО С   ОМ Состав элемента представлен в таблице 5.4

<*> Утвержден приказом ФНС России от 29.10.2014 N ММВ-7-3/558@ "Об утверждении формы налоговой декларации по налогу на добавленную стоимость, порядка ее заполнения, а также формата представления налоговой декларации по налогу на добавленную стоимость в электронной форме" (зарегистрирован Министерством юстиции Российской Федерации 15.12.2014, регистрационный номер 35171), с изменениями, внесенными приказом ФНС России от 20.12.2016 N ММВ-7-3/696@ (зарегистрирован Министерством юстиции Российской Федерации 15.12.2014, регистрационный номер 35171), приказом ФНС России от 28.12.2018 N СА-7-3/853@ (зарегистрирован Министерством юстиции Российской Федерации 28.01.2019, регистрационный номер 53586), приказом ФНС России от 20.11.2019 N ММВ-7-3/579@ (зарегистрирован в Министерстве юстиции Российской Федерации 20.12.2019, регистрационный номер 56946).

Таблица 5.4

Сведения по операции, сопровождающей международные почтовые отправления (СведОперМПО)

Наименование элемента Сокращенное наименование (код) элемента Признак типа элемента Формат элемента Признак обязательности элемента Дополнительная информация
Номер по порядку НомПор А N(7) О  
Код вида документа КодВидДок А T(=1) О Принимает значение:
1 - регистрационный номер таможенной декларации |
2 - идентификационный номер отправления CN 23
Регистрационный номер таможенной декларации РегНомТД А T(23-29) О  
Идентификационный номер отправления CN 23 ИдНомСN 23 А T(=13) НУ Типовой буквенно-цифровой элемент (штрих код).
Элемент обязателен при <КодВидДок>=2
Налоговая база по соответствующей операции по реализации услуг, обоснованность применения налоговой ставки ноль процентов по которой документально подтверждена НалБазаОпПдтв А N(16.2) О  
Примечание Прим А T(1-1000) Н  
Сведения об отправителе международного почтового отправления СвОтпрМПО С   О Состав элемента представлен в таблице 5.5

Таблица 5.5

Сведения об отправителе международного почтового отправления (СвОтпрМПО)

Наименование элемента Сокращенное наименование (код) элемента Признак типа элемента Формат элемента Признак обязательности элемента Дополнительная информация
Сведения об организации | СведОрг С   О Состав элемента представлен в таблице 5.6
Сведения о физическом лице СведФЛ С   О Состав элемента представлен в таблице 5.7

Таблица 5.6

Сведения об организации (СведОрг)

Наименование элемента Сокращенное наименование (код) элемента Признак типа элемента Формат элемента Признак обязательности элемента Дополнительная информация
Наименование организации НаимОрг А T(1-1000) О  
ИНН юридического лица ИННЮЛ А T(=10) Н Типовой элемент <ИННЮЛТип>

Таблица 5.7

Сведения о физическом лице (СведФЛ)

Наименование элемента Сокращенное наименование (код) элемента Признак типа элемента Формат элемента Признак обязательности элемента Дополнительная информация
ИНН физического лица ИННФЛ А T(=12) Н Типовой элемент <ИННФЛТип>
Фамилия, имя, отчество физического лица ФИО С   О Типовой элемент <ФИОТип>.
Состав элемента представлен в таблице 5.8

Таблица 5.8

Фамилия, имя, отчество (ФИОТип)

Наименование элемента Сокращенное наименование (код) элемента Признак типа элемента Формат элемента Признак обязательности элемента Дополнительная информация
Фамилия Фамилия А T(1-60) О  
Имя Имя А T(1-60) О  
Отчество Отчество А T(1-60) Н  

Приложение N 6
к письму ФНС России
от 24.03.2020 N ЕА-4-15/5039@

ФОРМАТ ПРЕДСТАВЛЕНИЯ РЕЕСТРА ДЕКЛАРАЦИЙ НА ТОВАРЫ ДЛЯ ЭКСПРЕСС-ГРУЗОВ, ПРЕДУСМОТРЕННЫХ ПОДПУНКТОМ 8 ПУНКТА 1 СТАТЬИ 165 НАЛОГОВОГО КОДЕКСА РОССИЙСКОЙ ФЕДЕРАЦИИ, В ЭЛЕКТРОННОЙ ФОРМЕ

I. Общие положения

1. Настоящий формат описывает требования к XML файлам (далее - файлам обмена) для передачи реестра деклараций на товары для экспресс-грузов, предусмотренных подпунктом 8 пункта 1 статьи 165 Налогового кодекса Российской Федерации.

В электронной форме реестр деклараций на товары для экспресс-грузов, предусмотренных подпунктом 8 пункта 1 статьи 165 Налогового кодекса Российской Федерации (далее - Реестр), представляется в виде двух обязательных форматов:

формат представления сведений, определяющих Реестр. Номер версии настоящего формата 5.01, часть 835.

формат представления сведений из документов, подтверждающих обоснованность применения налоговой ставки ноль процентов по налогу на добавленную стоимость. Номер версии настоящего формата 5.01, часть 835-1.

II. Описание файла обмена сведений, определяющих реестр

2. Имя файла обмена должно иметь следующий вид:

R_Т_A_K_О_GGGGMMDD_N, где:

R_Т - префикс, принимающий значение: KO_RRDTEG

A_K - идентификатор получателя информации, где: A - идентификатор получателя, которому направляется файл обмена, K - идентификатор конечного получателя, для которого предназначена информация из данного файла обмена <1>. Каждый из идентификаторов (A и K) имеет вид для налоговых органов - четырехразрядный код налогового органа;

<1> Передача файла от отправителя к конечному получателю (К) может осуществляться в несколько этапов через другие налоговые органы, осуществляющие передачу файла на промежуточных этапах, которые обозначаются идентификатором A. В случае передачи файла от отправителя к конечному получателю при отсутствии налоговых органов, осуществляющих передачу на промежуточных этапах, значения идентификаторов A и K совпадают.

O - идентификатор отправителя информации, имеет вид:

для организаций - девятнадцатиразрядный код (идентификационный номер налогоплательщика (далее - ИНН) и код причины постановки на учет (далее - КПП) организации (обособленного подразделения);

для физических лиц - двенадцатиразрядный код (ИНН физического лица. При отсутствии ИНН - последовательность из двенадцати нулей).

GGGG - год формирования передаваемого файла, MM - месяц, DD - день;

N - идентификационный номер файла. (Длина - от 1 до 36 знаков. Идентификационный номер файла должен обеспечивать уникальность файла).

Расширение имени файла - xml. Расширение имени файла может указываться как строчными, так и прописными буквами.

Параметры первой строки файла обмена

Первая строка XML файла должна иметь следующий вид:

<?xml version ="1.0" encoding ="windows-1251"?>

Имя файла, содержащего XML схему файла обмена, должно иметь следующий вид:

KO_RRDTEG_1_835_01_05_01_xx, где xx - номер версии схемы.

Расширение имени файла - xsd.

XML схема файла обмена приводится отдельным файлом.

3. Логическая модель файла обмена представлена в виде диаграммы структуры файла обмена на рисунке 1 настоящего формата. Элементами логической модели файла обмена являются элементы и атрибуты XML файла. Перечень структурных элементов логической модели файла обмена и сведения о них приведены в таблицах 3.1 - 3.10 настоящего формата.

Для каждого структурного элемента логической модели файла обмена приводятся следующие сведения:

наименование элемента. Приводится полное наименование элемента <1>;

<1> В строке таблицы могут быть описаны несколько элементов, наименования которых разделены символом "|". Такая форма записи применяется при наличии в файле обмена только одного элемента из описанных в этой строке.

сокращенное наименование (код) элемента. Приводится сокращенное наименование элемента. Синтаксис сокращенного наименования должен удовлетворять спецификации XML;

признак типа элемента. Может принимать следующие значения: "С" - сложный элемент логической модели (содержит вложенные элементы), "П" - простой элемент логической модели, реализованный в виде элемента XML файла, "А" - простой элемент логической модели, реализованный в виде атрибута элемента XML файла. Простой элемент логической модели не содержит вложенные элементы;

формат элемента. Формат элемента представляется следующими условными обозначениями: T - символьная строка; N - числовое значение (целое или дробное).

Формат символьной строки указывается в виде T(n-k) или T(=k), где: n - минимальное количество знаков, k - максимальное количество знаков, символ "-" - разделитель, символ "=" означает фиксированное количество знаков в строке. В случае, если минимальное количество знаков равно 0, формат имеет вид T(0-k). В случае, если максимальное количество знаков не ограничено, формат имеет вид T(n-).

Формат числового значения указывается в виде N(m.k), где: m - максимальное количество знаков в числе, включая знак (для отрицательного числа), целую и дробную часть числа без разделяющей десятичной точки, k - максимальное число знаков дробной части числа. Если число знаков дробной части числа равно 0 (то есть число целое), то формат числового значения имеет вид N(m).

Для простых элементов, являющихся базовыми в XML, например, элемент с типом "date", поле "Формат элемента" не заполняется. Для таких элементов в поле "Дополнительная информация" указывается тип базового элемента;

признак обязательности элемента определяет обязательность наличия элемента (совокупности наименования элемента и его значения) в файле обмена. Признак обязательности элемента может принимать следующие значения: "О" - наличие элемента в файле обмена обязательно; "Н" - наличие элемента в файле обмена необязательно, то есть элемент может отсутствовать. Если элемент принимает ограниченный перечень значений (по классификатору, кодовому словарю и тому подобному), то признак обязательности элемента дополняется символом "К". Например, "ОК". В случае, если количество реализаций элемента может быть более одной, то признак обязательности элемента дополняется символом "М". Например, "НМ" или "ОКМ".

К вышеперечисленным признакам обязательности элемента может добавляться значение "У" в случае описания в XML схеме условий, предъявляемых к элементу в файле обмена, описанных в графе "Дополнительная информация". Например, "НУ" или "ОКУ";

дополнительная информация содержит, при необходимости, требования к элементу файла обмена, не указанные ранее. Для сложных элементов указывается ссылка на таблицу, в которой описывается состав данного элемента. Для элементов, принимающих ограниченный перечень значений из классификатора (кодового словаря и тому подобного), указывается соответствующее наименование классификатора (кодового словаря и тому подобного) или приводится перечень возможных значений. Для классификатора (кодового словаря и тому подобного) может указываться ссылка на его местонахождение. Для элементов, использующих пользовательский тип данных, указывается наименование типового элемента.

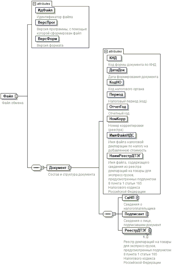
Рисунок 1. Диаграмма структуры файла обмена

Таблица 3.1

Файл обмена (Файл)

Наименование элемента Сокращенное наименование (код) элемента Признак типа элемента Формат элемента Признак обязательности элемента Дополнительная информация
Идентификатор файла ИдФайл А T(1-255) ОУ Содержит (повторяет) имя сформированного файла (без расширения)
Версия программы, с помощью которой сформирован файл ВерсПрог А T(1-40) О  
Версия формата ВерсФорм А T(1-5) О Принимает значение: 5.01
Состав и структура документа Документ С   О Состав элемента представлен в таблице 3.2

Таблица 3.2

Состав и структура документа (Документ)

Наименование элемента Сокращенное наименование (код) элемента Признак типа элемента Формат элемента Признак обязательности элемента Дополнительная информация
Код формы документа по КНД КНД А T(=7) ОК Типовой элемент <КНДТип>.
Принимает значение: 1155128
Дата формирования документа ДатаДок А T(=10) О Типовой элемент <ДатаТип>.
Дата в формате ДД.ММ.ГГГГ
Код налогового органа КодНО А T(=4) ОК Типовой элемент <СОНОТип>
Налоговый период (код) Период А T(=2) ОК Принимает значение:
01 - январь |
02 - февраль |
03 - март |
04 - апрель |
05 - май |
06 - июнь |
07 - июль |
08 - август |
09 - сентябрь |
10 - октябрь |
11 - ноябрь |
12 - декабрь |
21 - 1 квартал |
22 - 2 квартал |
23 - 3 квартал |
24 - 4 квартал |
51 - 1 квартал при реорганизации (ликвидации) организации |
54 - 2 квартал при реорганизации (ликвидации) организации |
55 - 3 квартал при реорганизации (ликвидации) организации |
56 - 4 квартал при реорганизации (ликвидации) организации |
71 - за январь при реорганизации (ликвидации) организации |
72 - за февраль при реорганизации (ликвидации) организации |
73 - за март при реорганизации (ликвидации) организации |
74 - за апрель при реорганизации (ликвидации) организации |
          75 - за май при реорганизации (ликвидации) организации |
76 - за июнь при реорганизации (ликвидации) организации |
77 - за июль при реорганизации (ликвидации) организации |
78 - за август при реорганизации (ликвидации) организации |
79 - за сентябрь при реорганизации (ликвидации) организации |
80 - за октябрь при реорганизации (ликвидации) организации |
81 - за ноябрь при реорганизации (ликвидации) организации |
82 - за декабрь при реорганизации (ликвидации) организации
Отчетный год ОтчетГод А   О Типовой элемент <xs:gYear>.
Год в формате ГГГГ
Номер корректировки (реестра) НомКорр А N(3) О Принимает значение:
0 - первичный документ,
1, 2, 3 и так далее - уточненный документ.
Для уточненного документа значение должно быть на 1 больше ранее принятого налоговым органом документа
Имя файла налоговой декларации по налогу на добавленную стоимость ИмяФайлНДС А T(1-255) О Содержит имя файла (без расширения) ранее представленной налоговой декларации по налогу на добавленную стоимость (с префиксом NO_NDS), к которой представляется реестр
Имя файла, содержащего сведения из реестра деклараций на товары для экспресс-грузов, предусмотренных подпунктом 8 пункта 1 статьи 165 Налогового кодекса Российской Федерации НаимРеестрДТЭГ А T(1-255) О Содержит (повторяет) имя файла (с расширением) с префиксом KO_RRDTEG.2
Сведения о налогоплательщике СвНП С   О Состав элемента представлен в таблице 3.3
Сведения о лице, подписавшем документ Подписант С   О Состав элемента представлен в таблице 3.7
Реестр деклараций на товары для экспресс-грузов, предусмотренных подпунктом 8 пункта 1 статьи 165 Налогового кодекса Российской Федерации РеестрДТЭГ С   ОМ Состав элемента представлен в таблице 3.9

Таблица 3.3

Сведения о налогоплательщике (СвНП)

Наименование элемента Сокращенное наименование (код) элемента Признак типа элемента Формат элемента Признак обязательности элемента Дополнительная информация
Налогоплательщик - организация | НПЮЛ С   О Состав элемента представлен в таблице 3.4
Налогоплательщик - индивидуальный предприниматель НПФЛ С   О Состав элемента представлен в таблице 3.6

Таблица 3.4

Налогоплательщик - организация (НПЮЛ)

Наименование элемента Сокращенное наименование (код) элемента Признак типа элемента Формат элемента Признак обязательности элемента Дополнительная информация
Наименование организации НаимОрг А T(1-1000) О  
ИНН юридического лица ИННЮЛ А T(=10) О Типовой элемент <ИННЮЛТип>
КПП КПП А T(=9) О Типовой элемент <КППТип>
Сведения о реорганизованной (ликвидированной) организации СвРеоргЮЛ С   Н Состав элемента представлен в таблице 3.5

Таблица 3.5

Сведения о реорганизованной (ликвидированной) организации (СвРеоргЮЛ)

Наименование элемента Сокращенное наименование (код) элемента Признак типа элемента Формат элемента Признак обязательности элемента Дополнительная информация
Код формы реорганизации (ликвидация) ФормРеорг А T(=1) ОК Принимает значение:
0 - ликвидация |
1 - преобразование |
2 - слияние |
3 - разделение |
5 - присоединение |
6 - разделение с одновременным присоединением
ИНН реорганизованной организации ИННЮЛ А T(=10) НУ Типовой элемент <ИННЮЛТип>.
Элемент обязателен при
<ФормРеорг> = 1 | 2 | 3 | 5 | 6
КПП реорганизованной организации КПП А T(=9) НУ Типовой элемент <КППТип>.
Элемент обязателен при
<ФормРеорг> = 1 | 2 | 3 | 5 | 6

Таблица 3.6

Налогоплательщик - индивидуальный предприниматель (НПФЛ)

Наименование элемента Сокращенное наименование (код) элемента Признак типа элемента Формат элемента Признак обязательности элемента Дополнительная информация
ИНН физического лица, зарегистрированного в качестве индивидуального предпринимателя ИННФЛ А T(=12) О Типовой элемент <ИННФЛТип>
Фамилия, имя, отчество индивидуального предпринимателя ФИО С   О Типовой элемент <ФИОТип>.
Состав элемента представлен в таблице 3.10

Таблица 3.7

Сведения о лице, подписавшем документ (Подписант)

Наименование элемента Сокращенное наименование (код) элемента Признак типа элемента Формат элемента Признак обязательности элемента Дополнительная информация
Признак лица, подписавшего документ ПрПодп А T(=1) ОК Принимает значение:
1 - налогоплательщик |
2 - представитель налогоплательщика
Номер контактного телефона Тлф А T(1-20) Н  
Фамилия, имя, отчество ФИО С   О Типовой элемент <ФИОТип>.
Состав элемента представлен в таблице 3.10
Сведения о представителе налогоплательщика СвПред С   НУ Состав элемента представлен в таблице 3.8.
Элемент обязателен при <ПрПодп>=2

Таблица 3.8

Сведения о представителе налогоплательщика (СвПред)

Наименование элемента Сокращенное наименование (код) элемента Признак типа элемента Формат элемента Признак обязательности элемента Дополнительная информация
Наименование документа, подтверждающего полномочия представителя налогоплательщика НаимДок А T(1-120) О  
Наименование организации - представителя налогоплательщика НаимОрг А T(1-1000) Н  

Таблица 3.9

Реестр деклараций на товары для экспресс-грузов, предусмотренных подпунктом 8 пункта 1 статьи 165 Налогового кодекса Российской Федерации (РеестрДТЭГ)

Наименование элемента Сокращенное наименование (код) элемента Признак типа элемента Формат элемента Признак обязательности элемента Дополнительная информация
Код операции КодОпер А T(=7) ОК Принимает значение из перечня "Коды операций", приведенного в Приложении 1 к Порядку заполнения налоговой декларации по налогу на добавленную стоимость <*>, а именно:
1010410 | 1010456 | 1010457 | 1010458 | 1010459 | 1010460 | 1011410 | 1011412 | 1011422 | 1011424 | 1011425 | 1011426
Итого налоговая база НалБазаИт А N(14) О  

<*> Утвержден приказом ФНС России от 29.10.2014 N ММВ-7-3/558@ "Об утверждении формы налоговой декларации по налогу на добавленную стоимость, порядка ее заполнения, а также формата представления налоговой декларации по налогу на добавленную стоимость в электронной форме" (зарегистрирован Министерством юстиции Российской Федерации 15.12.2014, регистрационный номер 35171), с изменениями, внесенными приказом ФНС России от 20.12.2016 N ММВ-7-3/696@ (зарегистрирован Министерством юстиции Российской Федерации 15.12.2014, регистрационный номер 35171), приказом ФНС России от 28.12.2018 N СА-7-3/853@ (зарегистрирован Министерством юстиции Российской Федерации 28.01.2019, регистрационный номер 53586), приказом ФНС России от 20.11.2019 N ММВ-7-3/579@ (зарегистрирован в Министерстве юстиции Российской Федерации 20.12.2019, регистрационный номер 56946).

Таблица 3.10

Фамилия, имя, отчество (ФИОТип)

Наименование элемента Сокращенное наименование (код) элемента Признак типа элемента Формат элемента Признак обязательности элемента Дополнительная информация
Фамилия Фамилия А T(1-60) О  
Имя Имя А T(1-60) О  
Отчество Отчество А T(1-60) Н  

III. Описание файла обмена сведений из документов, подтверждающих обоснованность применения налоговой ставки ноль процентов по налогу на добавленную стоимость

4. Имя файла обмена должно иметь следующий вид:

R_Т_A_K_О_GGGGMMDD_N, где:

R_Т - префикс, принимающий значение: KO_RRDTEG.2;

A_K - идентификатор получателя информации, где: A - идентификатор получателя, которому направляется файл обмена, K - идентификатор конечного получателя, для которого предназначена информация из данного файла обмена <1>. Каждый из идентификаторов (A и K) имеет вид для налоговых органов - четырехразрядный код налогового органа;

<1> Передача файла от отправителя к конечному получателю (К) может осуществляться в несколько этапов через другие налоговые органы, осуществляющие передачу файла на промежуточных этапах, которые обозначаются идентификатором A. В случае передачи файла от отправителя к конечному получателю при отсутствии налоговых органов, осуществляющих передачу на промежуточных этапах, значения идентификаторов A и K совпадают.

O - идентификатор отправителя информации, имеет вид:

для организаций - девятнадцатиразрядный код (идентификационный номер налогоплательщика (далее - ИНН) и код причины постановки на учет (далее - КПП) организации (обособленного подразделения);

для физических лиц - двенадцатиразрядный код (ИНН физического лица, при наличии. При отсутствии ИНН - последовательность из двенадцати нулей).

GGGG - год формирования передаваемого файла, MM - месяц, DD - день;

N - идентификационный номер файла. (Длина - от 1 до 36 знаков. Идентификационный номер файла должен обеспечивать уникальность файла).

Расширение имени файла - xml. Расширение имени файла может указываться как строчными, так и прописными буквами.

Параметры первой строки файла обмена

Первая строка XML файла должна иметь следующий вид:

<?xml version ="1.0" encoding ="windows-1251"?>

Имя файла, содержащего XML схему файла обмена, должно иметь следующий вид:

KO_RRDTEG.2_1_835_01_05_01_xx, где xx - номер версии схемы.

Расширение имени файла - xsd.

XML схема файла обмена приводится отдельным файлом.

5. Логическая модель файла обмена представлена в виде диаграммы структуры файла обмена на рисунке 2 настоящего формата. Элементами логической модели файла обмена являются элементы и атрибуты XML файла. Перечень структурных элементов логической модели файла обмена и сведения о них приведены в таблицах 5.1 - 5.5 настоящего формата.

Для каждого структурного элемента логической модели файла обмена приводятся следующие сведения:

наименование элемента. Приводится полное наименование элемента <1>;

<1> В строке таблицы могут быть описаны несколько элементов, наименования которых разделены символом "|". Такая форма записи применяется при наличии в файле обмена только одного элемента из описанных в этой строке.

сокращенное наименование (код) элемента. Приводится сокращенное наименование элемента. Синтаксис сокращенного наименования должен удовлетворять спецификации XML;

признак типа элемента. Может принимать следующие значения: "С" - сложный элемент логической модели (содержит вложенные элементы), "П" - простой элемент логической модели, реализованный в виде элемента XML файла, "А" - простой элемент логической модели, реализованный в виде атрибута элемента XML файла. Простой элемент логической модели не содержит вложенные элементы;

формат элемента. Формат элемента представляется следующими условными обозначениями: Т - символьная строка; N - числовое значение (целое или дробное).

Формат символьной строки указывается в виде T(n-k) или T(=k), где: n - минимальное количество знаков, k - максимальное количество знаков, символ "-" - разделитель, символ "=" означает фиксированное количество знаков в строке. В случае, если минимальное количество знаков равно 0, формат имеет вид T(0-k). В случае, если максимальное количество знаков не ограничено, формат имеет вид T(n-).

Формат числового значения указывается в виде N(m.k), где: m - максимальное количество знаков в числе, включая знак (для отрицательного числа), целую и дробную часть числа без разделяющей десятичной точки, k - максимальное число знаков дробной части числа. Если число знаков дробной части числа равно 0 (то есть число целое), то формат числового значения имеет вид N(m).

Для простых элементов, являющихся базовыми в XML, например, элемент с типом "date", поле "Формат элемента" не заполняется. Для таких элементов в поле "Дополнительная информация" указывается тип базового элемента;

признак обязательности элемента определяет обязательность наличия элемента (совокупности наименования элемента и его значения) в файле обмена. Признак обязательности элемента может принимать следующие значения: "О" - наличие элемента в файле обмена обязательно; "Н" - наличие элемента в файле обмена необязательно, то есть элемент может отсутствовать. Если элемент принимает ограниченный перечень значений (по классификатору, кодовому словарю и тому подобному), то признак обязательности элемента дополняется символом "К". Например, "ОК". В случае, если количество реализаций элемента может быть более одной, то признак обязательности элемента дополняется символом "М". Например, "НМ" или "ОКМ".

К вышеперечисленным признакам обязательности элемента может добавляться значение "У" в случае описания в XML схеме условий, предъявляемых к элементу в файле обмена, описанных в графе "Дополнительная информация". Например, "НУ" или "ОКУ";

дополнительная информация содержит, при необходимости, требования к элементу файла обмена, не указанные ранее. Для сложных элементов указывается ссылка на таблицу, в которой описывается состав данного элемента. Для элементов, принимающих ограниченный перечень значений из классификатора (кодового словаря и тому подобного), указывается соответствующее наименование классификатора (кодового словаря и тому подобного) или приводится перечень возможных значений. Для классификатора (кодового словаря и тому подобного) может указываться ссылка на его местонахождение. Для элементов, использующих пользовательский тип данных, указывается наименование типового элемента.

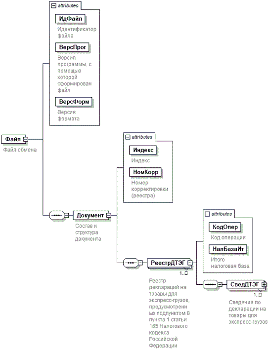
Рисунок 2. Диаграмма структуры файла обмена

Таблица 5.1

Файл обмена (Файл)

Наименование элемента Сокращенное наименование (код) элемента Признак типа элемента Формат элемента Признак обязательности элемента Дополнительная информация
Идентификатор файла ИдФайл А T(1-255) ОУ Содержит (повторяет) имя сформированного файла (без расширения)
Версия программы, с помощью которой сформирован файл ВерсПрог А T(1-40) О  
Версия формата ВерсФорм А T(1-5) О Принимает значение: 5.01
Состав и структура документа Документ С   О Состав элемента представлен в таблице 5.2

Таблица 5.2

Состав и структура документа (Документ)

Наименование элемента Сокращенное наименование (код) элемента Признак типа элемента Формат элемента Признак обязательности элемента Дополнительная информация
Индекс Индекс А T(=7) ОК Типовой элемент <КНДТип>.
Принимает значение: 0005128
Номер корректировки (реестра) НомКорр А N(3) О Принимает значение:
0 - первичный документ,
1, 2, 3 и так далее - уточненный документ.
Для уточненного документа значение должно быть на 1 больше ранее принятого налоговым органом документа.
Элемент повторяет значение элемента <НомКорр> из файла с префиксом KO_RRTDCN 23
Реестр деклараций на товары для экспресс-грузов, предусмотренных подпунктом 8 пункта 1 статьи 165 Налогового кодекса Российской Федерации РеестрДТЭГ С   ОМ Состав элемента представлен в таблице 5.3

Таблица 5.3

Реестр деклараций на товары для экспресс-грузов, предусмотренных подпунктом 8 пункта 1 статьи 165 Налогового кодекса Российской Федерации (РеестрДТЭГ)

Наименование элемента Сокращенное наименование (код) элемента Признак типа элемента Формат элемента Признак обязательности элемента Дополнительная информация
Код операции КодОпер А T(=7) ОК Принимает значение из перечня "Коды операций", приведенного в Приложении 1 к Порядку заполнения налоговой декларации по налогу на добавленную стоимость <*>, а именно:
1010410 | 1010456 | 1010457 | 1010458 | 1010459 | 1010460 | 1011410 | 1011412 | 1011422 | 1011424 | 1011425 | 1011426
Итого налоговая база НалБазаИт А N(14) О  
Сведения по декларации на товары для экспресс-грузов СведДТЭГ С   ОМ Состав элемента представлен в таблице 5.4

<*> Утвержден приказом ФНС России от 29.10.2014 N ММВ-7-3/558@ "Об утверждении формы налоговой декларации по налогу на добавленную стоимость, порядка ее заполнения, а также формата представления налоговой декларации по налогу на добавленную стоимость в электронной форме" (зарегистрирован Министерством юстиции Российской Федерации 15.12.2014, регистрационный номер 35171), с изменениями, внесенными приказом ФНС России от 20.12.2016 N ММВ-7-3/696@ (зарегистрирован Министерством юстиции Российской Федерации 15.12.2014, регистрационный номер 35171), приказом ФНС России от 28.12.2018 N СА-7-3/853@ (зарегистрирован Министерством юстиции Российской Федерации 28.01.2019, регистрационный номер 53586), приказом ФНС России от 20.11.2019 N ММВ-7-3/579@ (зарегистрирован в Министерстве юстиции Российской Федерации 20.12.2019, регистрационный номер 56946).

Таблица 5.4

Сведения по декларации на товары для экспресс-грузов (СведДТЭГ)

Наименование элемента Сокращенное наименование (код) элемента Признак типа элемента Формат элемента Признак обязательности элемента Дополнительная информация
Номер по порядку НомПор А N(7) О  
Регистрационный номер декларации на товары для экспресс-грузов РегНомТД А T(23-29) О  
Номер индивидуальной накладной НомИндНаклад А T(1-20) О  
Номер документа, составленного налогоплательщиком для иностранного физического лица и содержащего сведения о стоимости реализованного товара НомДокСтоим А T(1-50) О При отсутствии номера в документе элемент принимает значение "б/н"
Дата документа, составленного налогоплательщиком для иностранного физического лица и содержащего сведения о стоимости реализованного товара ДатаДокСтоим А T(=10) О Типовой элемент <ДатаТип>.
Дата в формате ДД.ММ.ГГГГ
Налоговая база по соответствующей операции по реализации товаров (работ, услуг), обоснованность применения налоговой ставки ноль процентов по которой документально подтверждена НалБазаОпПдтв А N(16.2) О  
Примечание Прим А T(1-1000) Н  

Таблица 5.5

Фамилия, имя, отчество (ФИОТип)

Наименование элемента Сокращенное наименование (код) элемента Признак типа элемента Формат элемента Признак обязательности элемента Дополнительная информация
Фамилия Фамилия А T(1-60) О  
Имя Имя А T(1-60) О  
Отчество Отчество А T(1-60) Н