Приказ ФНС РФ от 06.03.2018 N ММВ-7-17/124@

"Об утверждении формата уведомления об участии в международной группе компаний, порядка его заполнения и представления в электронной форме"
Редакция от 26.03.2020 — Не действует Перейти в действующую
Показать изменения

Зарегистрировано в Минюсте России 25 апреля 2018 г. N 50884


ФЕДЕРАЛЬНАЯ НАЛОГОВАЯ СЛУЖБА

ПРИКАЗ
от 6 марта 2018 г. N ММВ-7-17/124@

ОБ УТВЕРЖДЕНИИ ФОРМАТА УВЕДОМЛЕНИЯ ОБ УЧАСТИИ В МЕЖДУНАРОДНОЙ ГРУППЕ КОМПАНИЙ, ПОРЯДКА ЕГО ЗАПОЛНЕНИЯ И ПРЕДСТАВЛЕНИЯ В ЭЛЕКТРОННОЙ ФОРМЕ

(в ред. Приказа ФНС РФ от 26.03.2020 N ЕД-7-17/198@)

В соответствии с пунктом 4 статьи 105.16-2 Налогового кодекса Российской Федерации (Собрание законодательства Российской Федерации, 1998, N 31, ст. 3824; официальный интернет-портал правовой информации http://www.pravo.gov.ru, 19.02.2018, N 0001201802190005) и подпунктом 5.9.37 пункта 5 Положения о Федеральной налоговой службе, утвержденного постановлением Правительства Российской Федерации от 30 сентября 2004 г. N 506 "Об утверждении Положения о Федеральной налоговой службе" (Собрание законодательства Российской Федерации, 2004, N 40, ст. 3961; 2017, N 40, ст. 5847), приказываю:

1. Утвердить:

формат уведомления об участии в международной группе компаний в электронной форме согласно приложению N 1 к настоящему приказу;

порядок заполнения уведомления об участии в международной группе компаний в электронной форме согласно приложению N 2 к настоящему приказу;

порядок представления уведомления об участии в международной группе компаний в электронной форме согласно приложению N 3 к настоящему приказу.

2. Руководителям (исполняющим обязанности руководителя) управлений Федеральной налоговой службы по субъектам Российской Федерации довести настоящий приказ до нижестоящих территориальных налоговых органов и обеспечить его применение.

3. Контроль за исполнением настоящего приказа возложить на заместителя руководителя Федеральной налоговой службы, координирующего работу по двустороннему и многостороннему международному сотрудничеству по налоговым вопросам.

Руководитель Федеральной
налоговой службы
М.В. МИШУСТИН

Приложение N 1
к приказу ФНС России
от 06.03.2018 г. N ММВ-7-17/124@

ФОРМАТ УВЕДОМЛЕНИЯ ОБ УЧАСТИИ В МЕЖДУНАРОДНОЙ ГРУППЕ КОМПАНИЙ В ЭЛЕКТРОННОЙ ФОРМЕ

(в ред. Приказа ФНС РФ от 26.03.2020 N ЕД-7-17/198@)

I. ОБЩИЕ ПОЛОЖЕНИЯ

1. Настоящий формат описывает требования к XML файлам (далее - файл обмена) передачи уведомления об участии в международной группе компаний в электронной форме.

2. Номер версии настоящего формата 5.01, часть 920_00.

II. ОПИСАНИЕ ФАЙЛА ОБМЕНА

3. Имя файла обмена должно иметь следующий вид: R_T_A_K_O_GGGGMMDD_N, где:

R_T - префикс, принимающий значение ON_UVUCHMGR;

А_К - идентификатор получателя информации, где: А - идентификатор получателя, которому направляется файл обмена, К - идентификатор конечного получателя, для которого предназначена информация из данного файла обмена <1>. Каждый из идентификаторов А и К имеет вид для налоговых органов - четырехразрядный код;

<1> Передача файла от отправителя к конечному получателю (К) может осуществляться в несколько этапов через другие налоговые органы, осуществляющие передачу файла на промежуточных этапах, которые обозначаются идентификатором А. В случае передачи файла от отправителя к конечному получателю при отсутствии налоговых органов, осуществляющих передачу на промежуточных этапах, значения идентификаторов А и К совпадают. Для файлов, представляемых налогоплательщиками в налоговый орган, идентификатор конечного получателя в имени файла К должен совпадать со значением атрибута "Код налогового органа" (КодНО) в представляемом файле обмена.

О - идентификатор отправителя информации, имеет вид:

для организаций - девятнадцатиразрядный код (идентификационный номер налогоплательщика (далее - ИНН) и код причины постановки на учет (далее - КПП) организации (обособленного подразделения);

GGGG - год формирования передаваемого файла, ММ - месяц, DD - день;

N - идентификационный номер файла (длина - от 1 до 36 знаков. Идентификационный номер файла должен обеспечивать уникальность файла).

Расширение имени файла - xml. Расширение имени файла может указываться как строчными, так и прописными буквами.

Параметры первой строки файла обмена

Первая строка XML файла должна иметь следующий вид:

<?xml version ="1.0" encoding ="windows-1251"?>

Имя файла, содержащего XML схему файла обмена, должно иметь следующий вид:

ON_UVUCHMGR_1_920_00_05_01_xx, где хх - номер версии схемы. Расширение имени файла - xsd.

XML схема файла обмена приводится отдельным файлом и размещается на официальном сайте Федеральной налоговой службы.

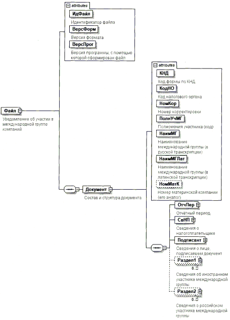
4. Логическая модель файла обмена представлена в виде диаграммы структуры файла обмена на рисунке 1 настоящего формата. Элементами логической модели файла обмена являются элементы и атрибуты XML файла. Перечень структурных элементов логической модели файла обмена и сведения о них приведены в таблицах 4.1 - 4.10 настоящего формата.

Для каждого структурного элемента логической модели файла обмена приводятся следующие сведения:

наименование элемента. Приводится полное наименование элемента <2>;

<2> В строке таблицы могут быть описаны несколько элементов, наименования которых разделены символом "|". Такая форма записи применяется при наличии в файле обмена только одного элемента из описанных в этой строке.

сокращенное наименование (код) элемента. Приводится сокращенное наименование элемента. Синтаксис сокращенного наименования должен удовлетворять спецификации XML;

признак типа элемента. Может принимать следующие значения: "С" - сложный элемент логической модели (содержит вложенные элементы), "П" - простой элемент логической модели, реализованный в виде элемента XML файла, "А" - простой элемент логической модели, реализованный в виде атрибута элемента XML файла. Простой элемент логической модели не содержит вложенные элементы;

формат элемента. Формат элемента представляется следующими условными обозначениями: Т - символьная строка; N - числовое значение (целое или дробное).

Формат символьной строки указывается в виде T(n-k) или Т(=k), где: n - минимальное количество знаков, k - максимальное количество знаков, символ "-" - разделитель, символ "=" означает фиксированное количество знаков в строке. В случае, если минимальное количество знаков равно 0, формат имеет вид Т(0-k). В случае, если максимальное количество знаков неограничено, формат имеет вид Т(n-).

Формат числового значения указывается в виде N(m.k), где: m - максимальное количество знаков в числе, включая знак (для отрицательного числа), целую и дробную часть числа без разделяющей десятичной точки, k - максимальное число знаков дробной части числа. Если число знаков дробной части числа равно 0 (то есть число целое), то формат числового значения имеет вид N(m).

Для простых элементов, являющихся базовыми в XML (определенными в сети "Интернет" по электронному адресу: http://www.w3.org/TR/xmlschema-0), например, элемент с типом "date", поле "Формат элемента" не заполняется. Для таких элементов в поле "Дополнительная информация" указывается тип базового элемента.

Значения элементов XML файла не должны содержать следующие комбинации символов: "--" (двойное тире); "/*" (косая черта, звездочка); "&#" (амперсанд решетка).

Если в исходных данных встречаются запрещенные для значений в XML символы, то их в значениях элементов XML заменяют следующим образом:

символ "&" (амперсанд) заменяют на сочетание "&аmр;";

символ "<" (меньше) заменяют на сочетание "&lt;";

символ ">" (больше) заменяют на сочетание "&gt;";

символ "'" (апостроф) заменяют на сочетание "&apos;";

символ """ (кавычки) заменяют на сочетание "&quot;".

признак обязательности элемента определяет обязательность наличия элемента (совокупности наименования элемента и его значения) в файле обмена. Признак обязательности элемента может принимать следующие значения: "О" - наличие элемента в файле обмена обязательно; "Н" - наличие элемента в файле обмена необязательно, то есть элемент может отсутствовать. Если элемент принимает ограниченный перечень значений (в том числе, по классификатору, кодовому словарю), то признак обязательности элемента дополняется символом "К". Например, "ОК". В случае, если количество реализаций элемента может быть более одной, то признак обязательности элемента дополняется символом "М". Например, "НМ", "ОКМ".

К вышеперечисленным признакам обязательности элемента может добавляться значение "У" в случае описания в XSD схеме условий, предъявляемых к элементу в файле обмена, описанных в графе "Дополнительная информация". Например, "НУ", "ОКУ";

дополнительная информация содержит, при необходимости, требования к элементу файла обмена, не указанные ранее. Для сложных элементов указывается ссылка на таблицу, в которой описывается состав данного элемента. Для элементов, принимающих ограниченный перечень значений из классификатора (в том числе, кодового словаря), указывается соответствующее наименование классификатора (в том числе, кодового словаря) или приводится перечень возможных значений. Для классификатора (в том числе, кодового словаря) может указываться ссылка на его местонахождение. Для элементов, использующих пользовательский тип данных, указывается наименование типового элемента.

Рис. 1. Диаграмма структуры файла обмена

Таблица 4.1

Уведомление об участии в международной группе компаний (Файл)

Наименование элемента Сокращенное наименование (код) элемента Признак типа элемента Формат элемента Признак обязательности элемента Дополнительная информация
Идентификатор файла ИдФайл А Т(1-255) ОУ Содержит (повторяет) имя сформированного файла (без расширения).
Версия формата ВерсФорм А Т(1-5) О Принимает значение: 5.01.
Версия программы, с помощью которой сформирован файл ВерсПрог А Т(1-40) О
Состав и структура документа Документ С О Состав элемента представлен в таблице 4.2.

Таблица 4.2

Состав и структура документа (Документ)

Наименование элемента Сокращенное наименование (код) элемента Признак типа элемента Формат элемента Признак обязательности элемента Дополнительная информация
Код формы по КНД КНД А Т(=7) ОК Типовой элемент <КНДТип>.
Принимает значение: 1150036.
Код налогового органа КодНО А Т(=4) ОК Типовой элемент <СОНОТип>.
Номер корректировки НомКор А N(3) О Принимает значение:
0 - первичный документ;
1 - 998 - номер корректировки.
Наименование международной группы (в русской транскрипции) НаимМГ А Т(1-1000) О
Наименование международной группы (в латинской транскрипции) НаимМГЛат А Т(1-1000) О
Номер российской материнской компании НомРосМатК А Т(=10) НУ Элемент обязателен при отсутствии элемента <НомИнМатК> и при <СтатУчМГ>1 (из таблицы 4.4).
При <СтатУчМГР2>=1 элемент повторяет значение элемента <ИНН> (из таблицы 4.8).
Номер иностранной материнской компании НомИнМатК А Т(1-25) НУ Элемент обязателен при отсутствии элемента <НомРосМатК> и при <СтатУчМГ>1 (из таблицы 4.4).
Отчетный период ОтчПер С О Состав элемента представлен в таблице 4.3.
Сведения о налогоплательщике СвНП С О Состав элемента представлен в таблице 4.4.
Сведения о лице, подписавшем документ Подписант С О Состав элемента представлен в таблице 4.5.
Сведения об иностранном участнике международной группы Раздел1 С НМУ Состав элемента представлен в таблице 4.7. Элемент обязателен при отсутствии элемента <Раздел2> и при <СтатУчМГ>1 (из таблицы 4.4).
Сведения о российском участнике международной группы Раздел2 С НМУ Состав элемента представлен в таблице 4.8. Элемент обязателен при отсутствии элемента <Раздел1> и при <СтатУчМГ>1 (из таблицы 4.4).

Таблица 4.3

Отчетный период (ОтчПер)

Наименование элемента Сокращенное наименование (код) элемента Признак типа элемента Формат элемента Признак обязательности элемента Дополнительная информация
Дата начала отчетного периода ДатаНач А Н Типовой элемент <xs:date>.
Дата в формате CCYY-MM-DD.
Дата окончания отчетного периода ДатаОконч А О Типовой элемент <xs:date>.
Дата в формате CCYY-MM-DD.
Отчетный финансовый год ФинГод А Н Типовой элемент <xs:gYear>.
Год в формате CCYY.

Таблица 4.4

Сведения о налогоплательщике (СвНП)

Наименование элемента Сокращенное наименование (код) элемента Признак типа элемента Формат элемента Признак обязательности элемента Дополнительная информация
Налогоплательщик НПЮЛ С О Типовой элемент <СвЮЛТип>.
Состав элемента представлен в таблице 4.9.
Наименование участника международной группы, представившего уведомление (в латинской транскрипции) НаимУчМГЛат А Т(1-1000) О
Признак участника международной группы (код) ПрУчМГ А Т(=1) ОК Принимает значение:
1 - российская организация |
2 - иностранная организация, самостоятельно признавшая себя налоговым резидентом Российской Федерации |
3 - иностранная организация, деятельность которой приводит к образованию постоянного представительства на территории Российской Федерации |
4 - иная иностранная организация или структура без образования юридического лица, признаваемая российским налогоплательщиком.
ОГРН участника международной группы, представившего уведомление ОГРН А Т(=13) НУ Типовой элемент <ОГРНТип>.
Элемент обязателен при <ПрУчМГ>=1.
Статус участника в международной группе (код) СтатУчМГ А Т(=1) ОК Принимает значение:
1 - материнская компания международной группы |
2 - уполномоченный участник международной группы |
3 - иной участник международной группы.
Полномочия участника в международной группе (код) ПолнУчМГ А Т(=1) ОК Принимает значение:
1 - участник международной группы, представляющий уведомление самостоятельно |
2 - материнская компания или уполномоченный участник, представляющий уведомление в отношении других участников международной группы |
3 - иной участник международной группы, представляющий уведомление в отношении других участников международной группы.
Описание оснований, подтверждающих право уполномоченного участника международной группы на представление странового отчета ОсновПредстСтран А Т(1-4000) НУ Элемент обязателен при <СтатУчМГ>=2.
Признак стратегического предприятия(код) ПрСтрПред А Т(=1) ОК Принимает значение:
1 - не является стратегическим предприятием, стратегическим акционерным обществом или их дочерним хозяйственным обществом |
2 - является стратегическим предприятием или стратегическим акционерным обществом |
3 - является дочерним хозяйственным обществом стратегического предприятия или стратегического акционерного общества.
Информация о государственном органе либо государственной корпорации, предоставляющих согласие ФОИВ А Т(1-100) НУ Элемент обязателен при <ПрСтрПред>1.
(в ред. Приказа ФНС РФ от 26.03.2020 N ЕД-7-17/198@)
Признак наличия согласия (код) ПрСогл А Т(=1) НКУ Принимает значение:
0 - согласие отсутствует |
1 - согласие получено.
Элемент обязателен при <ПрСтрПред>1.
Информация о согласии ИнфСогл А Т(1-4000) НУ Элемент обязателен при <ПрСтрПред>1.

Таблица 4.5

Сведения о лице, подписавшем документ (Подписант)

Наименование элемента Сокращенное наименование (код) элемента Признак тина элемента Формат элемента Признак обязательности элемента Дополнительная информация
Признак лица, подписавшего документ ПрПодп А Т(=1) ОК Принимает значение:
1 - налогоплательщик |
2 - представитель налогоплательщика.
Должность лица, подписавшего документ ДолжнПодп А Т(1-128) Н
Номер контактного телефона Тлф А Т(1-20) Н
Адрес электронной почты ЭлПочта А Т(1-45) Н
Фамилия, имя, отчество ФИО С О Типовой элемент <ФИОТип>.
Состав элемента представлен в таблице 4.10.
Сведения об уполномоченном представителе СвПред С НУ Состав элемента представлен в таблице 4.6. Обязателен при <ПрПодп>=2.

Таблица 4.6

Сведения об уполномоченном представителе (СвПред)

Наименование элемента Сокращенное наименование (код) элемента Признак типа элемента Формат элемента Признак обязательности элемента Дополнительная информация
Наименование и реквизиты документа, подтверждающего полномочия представителя налогоплательщика НаимДок А Т(1-120) О

Таблица 4.7

Сведения об иностранном участнике международной группы (Раздел1)

Наименование элемента Сокращенное наименование (код) элемента Признак типа элемента Формат элемента Признак обязательности элемента Дополнительная информация
Статус участника в международной группе (код) СтатУчМГР1 А Т(=1) ОК Принимает значение:
1 - материнская компания международной группы |
2 - уполномоченный участник международной группы.
Только один из элементов <СтатУчМГР1> или <СтатУчМГР2> (из таблицы 4.8) должен принимать значение 1.
Организационная форма ОргФорм А Т(=1) НК Принимает значение:
1 - организация |
2 - структура без образования юридического лица.
Организационная форма структуры без образования юридического лица ОргФормСтрБЮЛ А Т(=1) НКУ Принимает значение:
1 - фонд |
2 - партнерство |
3 - траст |
4 - товарищество |
5 - иная форма осуществления коллективных инвестиций и (или) доверительного управления.
Элемент обязателен при <ОргФорм>=2.
Страна налогового резидентства (код) СтрНалРезид А Т(=2) ОК Типовой элемент <КодАZТип>.
Принимает буквенное значение кода государства (территории) в соответствии с Общероссийским классификатором стран мира.
Для участников международной группы, не являющихся налоговым резидентом ни в одном из государств (территорий), принимает значение "Х5".
Страна регистрации (инкорпорации) (код) СтрРег А Т(=2) ОК Типовой элемент <КодАZТип>.
Принимает значение кода государства (территории) в соответствии с Общероссийским классификатором стран мира.
Номер налогоплательщика (его аналог) НомНП А Т(1-25) О Принимает значение "NOTIN", если участник не имеет номера налогоплательщика (его аналога) ни в одном из иностранных государств (территорий).
ИНН ИНН А Т(=10) Н Типовой элемент <ИННЮЛТип>.
Регистрационный номер (его аналог) РегНом А Т(1-25) О
Наименование участника международной группы (в русской транскрипции) НаимУч А Т(1-1000) О
Наименование участника международной группы (в латинской транскрипции) НаимУчЛат А Т(1-1000) О
Описание оснований, подтверждающих право уполномоченного участника международной группы на представление странового отчета ОсновПредстСтран А Т(1-4000) НУ Элемент обязателен при <СтатУчМГР1>=2.
Страна расположения адреса (код) СтрАдр А Т(=2) ОК Типовой элемент <КодАZТип>.
Принимает значение кода государства (территории) в соответствии с Общероссийским классификатором стран мира.
Адрес участника международной группы (в русской транскрипции) Адр А Т(1-4000) О
Адрес участника международной группы (в латинской транскрипции) АдрЛат А Т(1-4000) О
Дополнительные сведения об участнике ДопИнфУч А Т(1-4000) НУ Элемент обязателен при <ОргФорм>=2 и <СтрНалРезид>=Х5.

Таблица 4.8

Сведения о российском участнике международной группы (Раздел2)

Наименование элемента Сокращенное наименование (код) элемента Признак типа элемента Формат элемента Признак обязательности элемента Дополнительная информация
Статус участника в международной группе (код) СтатУчМГР2 А Т(=1) ОК Принимает значение:
1 - материнская компания международной группы |
2 - уполномоченный участник международной группы |
3 - иной участник международной группы.
Только один из элементов <СтатУчМГР1> (из таблицы 4.7) или <СтатУчМГР2> должен принимать значение 1.
Описание оснований, подтверждающих право уполномоченного участника международной группы на представление странового отчета ОсновПредстСтран А Т(1-4000) НУ Элемент обязателен при <СтатУчМГР2>=2.
Признак участника международной группы (код) ПрУчМГ А Т(=1) ОК Принимает значение:
1 - российская организация |
2 - иностранная организация, самостоятельно признавшая себя налоговым резидентом Российской Федерации |
3 - иностранная организация, деятельность которой приводит к образованию постоянного представительства на территории Российской Федерации |
4 - иная иностранная организация или структура без образования юридического лица, признаваемая российским налогоплательщиком.
ОГРН участника международной группы ОГРН А Т(=13) НУ Типовой элемент <ОГРНТип>.
Элемент обязателен при <ПрУчМГ>=1.
ИНН ИНН А Т(=10) О Типовой элемент <ИННЮЛТип>.
КПП КПП А Т(=9) О Типовой элемент <КППТип>.
Наименование участника международной группы (в русской транскрипции) НаимУч А Т(1-1000) О
Наименование участника международной группы (в латинской транскрипции) НаимУчЛат А Т(1-1000) О
Описание оснований, подтверждающих право иного участника международной группы на представление уведомления в отношении другого участника международной группы ОсновПредстУвед А Т(1-4000) НУ Элемент обязателен при <ПолнУчМГ> (из таблицы 4.4) = 3.
Признак стратегического предприятия (код) ПрСтрПред А Т(=1) ОК Принимает значение:
1 - не является стратегическим предприятием, стратегическим акционерным обществом или их дочерним хозяйственным обществом |
2 - является стратегическим предприятием или стратегическим акционерным обществом |
3 - является дочерним хозяйственным обществом стратегического предприятия или стратегического акционерного общества.
Информация о государственном органе либо государственной корпорации, предоставляющих согласие ФОИВ А Т(1-100) НУ Элемент обязателен при <ПрСтрПред>1.
(в ред. Приказа ФНС РФ от 26.03.2020 N ЕД-7-17/198@)
Признак наличия согласия (код) ПрСогл А Т(=1) НКУ Принимает значение:
0 - согласие отсутствует |
1 - согласие получено.
Элемент обязателен при <ПрСтрПред>1.
Информация о согласии ИнфСогл А Т(1-4000) НУ Элемент обязателен при <ПрСтрПред>1.

Таблица 4.9

Сведения об организации (СвЮЛТип)

Наименование элемента Сокращенное наименование (код) элемента Признак типа элемента Формат элемента Признак обязательности элемента Дополнительная информация
Полное наименование организации НаимОрг А Т(1-1000) О
ИНН организации ИННЮЛ А Т(=10) О Типовой элемент <ИННЮЛТип>.
КПП КПП А Т(=9) О Типовой элемент <КППТип>.

Таблица 4.10

Фамилия, имя, отчество физического лица (ФИОТип)

Наименование элемента Сокращенное наименование (код) элемента Признак типа элемента Формат элемента Признак обязательности элемента Дополнительная информация
Фамилия Фамилия А Т(1-60) О
Имя Имя А Т(1-60) О
Отчество Отчество А Т(1-60) Н

Приложение N 2
к приказу ФНС России
от 06.03.2018 г. N ММВ-7-17/124@

ПОРЯДОК ЗАПОЛНЕНИЯ УВЕДОМЛЕНИЯ ОБ УЧАСТИИ В МЕЖДУНАРОДНОЙ ГРУППЕ КОМПАНИЙ В ЭЛЕКТРОННОЙ ФОРМЕ

(в ред. Приказа ФНС РФ от 26.03.2020 N ЕД-7-17/198@)

I. Общие положения

1. Уведомление об участии в международной группе компаний (далее - Уведомление) должно заполняться налогоплательщиком, являющимся участником международной группы компаний (за исключением иностранных организаций, получающих только доходы, указанные в статье 309 Налогового кодекса Российской Федерации <1>) (далее - налогоплательщик) в соответствии с настоящим Порядком заполнения уведомления об участии в международной группе компаний в электронной форме (далее - Порядок).

<1> Налоговый кодекс Российской Федерации (Собрание законодательства Российской Федерации, 2000, N 32, ст. 3340; официальный интернет-портал правовой информации http://www.pravo.gov.ru, 19.02.2018, N 0001201802190005 (далее - Кодекс).

2. В случае обнаружения налогоплательщиком в представленном в налоговый орган Уведомлении неполноты сведений, неточностей либо ошибок в его заполнении налогоплательщик вправе представить в налоговый орган уточненное Уведомление.

3. В целях настоящего Порядка используются следующие сокращения понятий и терминов, определенных в статье 105.16-1 Кодекса:

международная группа компаний - международная группа;

участник международной группы компаний - участник, участник международной группы;

материнская компания международной группы компаний - материнская компания;

уполномоченный участник международной группы компаний - уполномоченный участник.

II. Состав Уведомления

4. В состав Уведомления включаются сведения, соответствующие элементам формата, утвержденного в приложении N 1 к настоящему приказу:

1) сведения о налогоплательщике, представившем Уведомление (таблицы 4.2 - 4.6, 4.9, 4.10 Формата);

2) сведения об иностранном участнике международной группы (таблица 4.7 Формата);

3) сведения о российском участнике международной группы (таблица 4.8 Формата).

III. Заполнение сведений о налогоплательщике, представившем Уведомление

5. В элементе "Код формы по КНД" должен указываться код формы налогового документа, присвоенный Уведомлению, а именно "1150036".

6. В элементе "Код налогового органа" должен указываться код налогового органа, в котором состоит на учете налогоплательщик, представляющий Уведомление.

Например, для российской организации должен указываться код налогового органа по месту нахождения либо по месту учета в качестве крупнейшего налогоплательщика <2>. Для иностранной организации должен указываться код налогового органа по месту учета на основании заявления о самостоятельном признании налоговым резидентом Российской Федерации либо по месту осуществления деятельности через постоянное представительство на территории Российской Федерации.

<2> Здесь и далее по тексту настоящего Порядка для налогоплательщиков, отнесенных к категории крупнейших в соответствии со статьей 83 Кодекса.

7. В элементе "Номер корректировки" должна указываться:

1) цифра "0" в случае представления первичного Уведомления за отчетный период;

2) цифры, начиная с "1" до "998", согласно хронологическому порядку, в случае представления уточненного Уведомления за соответствующий отчетный период.

8. В элементах "Наименование международной группы (в русской транскрипции)" и "Наименование международной группы (в латинской транскрипции)" должно указываться полное наименование материнской компании, участником международной группы которой является налогоплательщик, представляющий Уведомление, а также иные участники такой международной группы, в отношении которых представляется Уведомление. Наименование материнской компании должно соответствовать наименованию, указанному в ее учредительных документах.

9. В элементах "Номер российской материнской компании" и "Номер иностранной материнской компании" должен указываться уникальный идентифицирующий номер материнской компании, присвоенный налоговым органом (иным уполномоченным органом) в государстве (территории), налоговым резидентом которого является материнская компания.

Например, если материнская компания является:

1) российской организацией, признаваемой налоговым резидентом Российской Федерации, то должен указываться идентификационный номер налогоплательщика, в соответствии с документом, подтверждающим постановку на учет в налоговом органе (ИНН);

2) иностранной организацией, то должен указываться номер налогоплательщика (его аналог) материнской компании, позволяющий однозначно ее идентифицировать в государстве (территории) налогового резидентства.

Указанные элементы не обязательны для заполнения в случае, если Уведомление представляется непосредственно налогоплательщиком - материнской компанией.

10. В элементе "Отчетный период" должны заполняться следующие сведения:

1) в элементе "Дата начала отчетного периода" должна указываться дата в формате CCYY-MM-DD. Например, "2016-04-01", если отчетный период является финансовым годом международной группы, который не равен календарному году и начинается с 01.04.2016;

2) в элементе "Дата окончания отчетного периода" должна указываться дата в формате CCYY-MM-DD. Например, "2017-03-31", если отчетный период является финансовым годом международной группы, который не равен календарному году и заканчивается 31.03.2017;

3) в элементе "Отчетный финансовый год" должен указываться год в формате CCYY. Например, если отчетный период является финансовым годом международной группы, который не равен календарному году, то должен указываться календарный год, в котором такой финансовый год начался.

11. В элементе "Сведения о налогоплательщике" должны заполняться сведения о налогоплательщике, представляющем Уведомление.

Элемент "Сведения о налогоплательщике" состоит из следующих элементов:

1) элемент "Налогоплательщик", в котором должны заполняться следующие сведения:

1.1) в элементе "Полное наименование организации" должно указываться полное наименование налогоплательщика, представляющего Уведомление, соответствующее наименованию, указанному в его учредительных документах.

Для иностранной организации, самостоятельно признавшей себя налоговым резидентом Российской Федерации, должно указываться полное наименование такой иностранной организации на основании уведомления о постановке на учет иностранной организации в налоговом органе по месту нахождения ее обособленного подразделения по форме N 11УП-Учет, утвержденной приказом ФНС России от 13.02.2012 N ММВ-7-6/80@ (зарегистрирован Министерством юстиции Российской Федерации 05.04.2012, регистрационный номер 23733) с изменениями, внесенными приказами ФНС России от 24.04.2013 N ММВ-7-6/155@ "О внесении изменений в приказ Федеральной налоговой службы от 13.02.2012 N ММВ-7-6/80@" (зарегистрирован Министерством юстиции Российской Федерации 25.06.2013, регистрационный номер 28888), от 12.09.2016 N ММВ-7-14/481@ "Об утверждении формы и содержания документа, подтверждающего факт внесения записи в Единый государственный реестр юридических лиц или Единый государственный реестр индивидуальных предпринимателей, признании утратившими силу отдельных приказов и отдельных положений приказов Федеральной налоговой службы" (зарегистрирован Министерством юстиции Российской Федерации 28.09.2016, регистрационный номер 43854) (далее - приказ ФНС России от 13.02.2012 N ММВ-7-6/80@).

Для иностранной организации, деятельность которой приводит к образованию постоянного представительства на территории Российской Федерации, должно указываться полное наименование такой иностранной организации на основании свидетельства о постановке на учет иностранной организации в налоговом органе.

В случае, если указаны сведения об иностранной организации, деятельность которой приводит к образованию постоянного представительства, то перед наименованием такой иностранной организации должна указываться аббревиатура "(П.П.)";

1.2) в элементах "ИНН организации" и "КПП" должны указываться идентификационный номер налогоплательщика (ИНН) и код причины постановки на налоговый учет (КПП) соответственно.

Для российской организации должны указываться ИНН и КПП, присвоенные налоговым органом, в котором налогоплательщик состоит на учете по месту нахождения либо по месту учета в качестве крупнейшего налогоплательщика.

Для иностранной организации, самостоятельно признавшей себя налоговым резидентом Российской Федерации, должны указываться ИНН и КПП на основании уведомления о постановке на учет иностранной организации в налоговом органе по месту нахождения ее обособленного подразделения по форме N 11УП-Учет, утвержденной приказом ФНС России от 13.02.2012 N ММВ-7-6/80@.

Для иностранной организации, деятельность которой приводит к образованию постоянного представительства на территории Российской Федерации, должны указываться ИНН и КПП на основании свидетельства о постановке на учет иностранной организации в налоговом органе;

2) в элементе "Наименование участника международной группы, представившего уведомление (в латинской транскрипции)", должно указываться наименование налогоплательщика, заполненное в элементе "Полное наименование организации" согласно подпункту 1.1 пункта 11 настоящего Порядка, в латинской транскрипции.

В случае, если указаны сведения об иностранной организации, деятельность которой приводит к образованию постоянного представительства на территории Российской Федерации, то перед наименованием такой иностранной организации, должна указываться аббревиатура "(Р.Е.)";

3) в элементе "Признак участника международной группы (код)" должно указываться одно из следующих значений:

"1" - российская организация;

"2" - иностранная организация, самостоятельно признавшая себя налоговым резидентом Российской Федерации;

"3" - иностранная организация, деятельность которой приводит к образованию постоянного представительства на территории Российской Федерации;

"4" - иная иностранная организация или структура без образования юридического лица, признаваемая российским налогоплательщиком;

4) в элементе "ОГРН участника международной группы, представившего уведомление" должен указываться основной государственный регистрационный номер (ОГРН) налогоплательщика, представляющего Уведомление.

Элемент обязателен для заполнения, если Уведомление представляется налогоплательщиком - российской организацией;

5) в элементе "Статус участника в международной группе (код)" должно указываться одно из следующих значений, характеризующих налогоплательщика:

"1" - материнская компания международной группы;

"2" - уполномоченный участник международной группы;

"3" - иной участник международной группы;

6) в элементе "Полномочия участника в международной группе (код)" должно указываться одно из следующих значений, характеризующих налогоплательщика:

"1" - участник международной группы, представляющий Уведомление самостоятельно (в соответствии с пунктом 1 статьи 105.16-2 Кодекса);

"2" - материнская компания или уполномоченный участник, представляющий Уведомление в отношении других участников международной группы (в соответствии с подпунктом 1 пункта 2 статьи 105.16-2 Кодекса);

"3" - иной участник международной группы, представляющий Уведомление в отношении других участников международной группы (в соответствии с подпунктом 2 пункта 2 статьи 105.16-2 Кодекса);

7) в элементе "Описание оснований, подтверждающих право уполномоченного участника международной группы на представление странового отчета" должны указываться реквизиты распорядительных документов, доверенностей и (или) иных документов в соответствии с личным законом материнской компании, согласно которым обязанность по представлению странового отчета возлагается на налогоплательщика - уполномоченного участника.

Элемент обязателен для заполнения, если Уведомление представляется налогоплательщиком - уполномоченным участником;

8) в элементе "Признак стратегического предприятия (код)" должно указываться одно из следующих значений, характеризующих налогоплательщика:

"1" - не является стратегическим предприятием, стратегическим акционерным обществом или их дочерним хозяйственным обществом;

"2" - является стратегическим предприятием или стратегическим акционерным обществом;

"3" - является дочерним хозяйственным обществом стратегического предприятия или стратегического акционерного общества.

В элементе "Признак стратегического предприятия (код)" значения "2" и "3" должны указываться соответственно в случае, если налогоплательщик включен в соответствии с законодательством Российской Федерации в перечень стратегических предприятий и стратегических акционерных обществ, утвержденных Указом Президента Российской Федерации от 04.08.2004 N 1009 "Об утверждении Перечня стратегических предприятий и стратегических акционерных обществ" (Собрание законодательства Российской Федерации, 2004, N 32, ст. 3313; 2018, N 7, ст. 1017) (далее - Перечень стратегических предприятий и стратегических акционерных обществ) либо налогоплательщик является дочерним хозяйственным обществом предприятия или акционерного общества, включенных в Перечень стратегических предприятий и стратегических акционерных обществ. В остальных случаях должно указываться значение "1";

9) в элементе "Информация о государственном органе либо государственной корпорации, предоставляющих согласие" должно указываться сокращенное наименование уполномоченного Правительством Российской Федерации на предоставление предварительного согласия, предусмотренного абзацем вторым пункта 5 статьи 105.16-3 Кодекса (далее - предварительное согласие), федерального органа исполнительной власти либо государственной корпорации, осуществляющей полномочия по осуществлению прав собственника имущества участников международной группы компаний, включенных в соответствии с законодательством Российской Федерации в перечень стратегических предприятий и стратегических акционерных обществ, а также их дочерних хозяйственных обществ. (в ред. Приказа ФНС РФ от 26.03.2020 N ЕД-7-17/198@)

Элемент обязателен для заполнения, если Уведомление представляется налогоплательщиком - стратегическим предприятием, стратегическим акционерным обществом или их дочерним хозяйственным обществом;

10) в элементе "Признак наличия согласия (код)" должно указываться одно из следующих значений, подтверждающее факт наличия или отсутствия предварительного согласия:

"0" - согласие отсутствует;

"1" - согласие получено.

Элемент обязателен для заполнения, если Уведомление представляется налогоплательщиком - стратегическим предприятием, стратегическим акционерным обществом или их дочерним хозяйственным обществом;

11) в элементе "Информация о согласии" должны указываться реквизиты предварительного согласия, полученного налогоплательщиком, либо информация о статусе (результате) рассмотрения запроса налогоплательщика о предоставлении такого согласия.

Элемент обязателен для заполнения, если Уведомление представляется налогоплательщиком - стратегическим предприятием, стратегическим акционерным обществом или их дочерним хозяйственным обществом.

12. В элементе "Сведения о лице, подписавшем документ" должны заполняться следующие сведения:

1) в элементе "Признак лица, подписавшего документ" должен заполняться код, указывающий на лицо, подтверждающее достоверность и полноту сведений в Уведомлении:

"1" - налогоплательщик;

"2" - представитель налогоплательщика;

2) в элементе "Должность лица, подписавшего документ" должна указываться должность лица, подтверждающего достоверность и полноту сведений в Уведомлении.

Элемент не обязателен для заполнения;

3) в элементе "Номер контактного телефона" должен указываться контактный номер телефона (с кодом страны, кодом города без пробелов), по которому можно связаться с лицом, ответственным за полноту и достоверность сведений в Уведомлении.

Элемент не обязателен для заполнения;

4) в элементе "Адрес электронной почты" должен указываться адрес электронной почты, по которому можно связаться с лицом, ответственным за полноту и достоверность сведений в Уведомлении.

Элемент не обязателен для заполнения;

5) в элементе "Фамилия, имя, отчество" должны указываться построчно фамилия, имя, отчество (при наличии) физического лица, являющегося руководителем или уполномоченным представителем налогоплательщика, представившего Уведомление;

6) в элементе "Сведения об уполномоченном представителе", состоящем из элемента "Наименование и реквизиты документа, подтверждающего полномочия представителя налогоплательщика", должны указываться наименование и реквизиты документа, подтверждающего полномочия представителя налогоплательщика.

Элемент обязателен для заполнения, если Уведомление представляется представителем налогоплательщика.

13. Элемент "Сведения об иностранном участнике международной группы" состоит из элементов, порядок заполнения которых представлен в главе IV настоящего Порядка.

14. Элемент "Сведения о российском участнике международной группы" состоит из элементов, порядок заполнения которых представлен в главе V настоящего Порядка.

IV. Заполнение сведений об иностранном участнике международной группы

15. В элементах, порядок заполнения которых предусмотрен в настоящей главе, должны указываться сведения об иностранном участнике - материнской компании и (или) уполномоченном участнике, которые не являются налоговыми резидентами Российской Федерации (далее - иностранные участники), по состоянию на день окончания отчетного периода.

В случае прекращения организации, являющейся участником международной группы, путем ликвидации или реорганизации (их аналогов в иностранном государстве (территории)) в течение отчетного периода, значения элементов, включаемых в элемент "Сведения об иностранном участнике международной группы", должны заполняться по состоянию на день регистрации прекращения такой организации в результате реорганизации или ликвидации (их аналогов в иностранном государстве (территории)).

16. Элемент "Сведения об иностранном участнике международной группы" является множественным, что означает возможность его заполнения до двух раз, в том случае, если одновременно материнская компания и уполномоченный участник не являются налоговыми резидентами Российской Федерации.

17. В элементе "Статус участника в международной группе (код)" должно указываться одно из следующих значений, характеризующих иностранного участника:

"1" - материнская компания международной группы;

"2" - уполномоченный участник международной группы.

Код "1", характеризующий участника как материнскую компанию, в элементе "Статус участника в международной группе (код)" и в аналогичном элементе, заполняемом согласно пункту 32 настоящего Порядка, указывать более одного раза не допускается.

Код "2", характеризующий участника как уполномоченного участника, в элементе "Статус участника в международной группе (код)" и в аналогичном элементе, заполняемом согласно пункту 32 настоящего Порядка, указывать более одного раза не допускается.

18. В элементе "Организационная форма" должно указываться одно из следующих значений, характеризующих иностранного участника:

"1" - организация;

"2" - структура без образования юридического лица.

Элемент не обязателен для заполнения.

19. В элементе "Организационная форма структуры без образования юридического лица" должно указываться одно из следующих значений, характеризующих иностранного участника:

"1" - фонд;

"2" - партнерство;

"3" - траст;

"4" - товарищество;

"5" - иная форма осуществления коллективных инвестиций и (или) доверительного управления.

Элемент обязателен для заполнения, если в элементе "Организационная форма", заполняемом согласно пункту 18 настоящего Порядка, указано значение "2", которое означает, что материнская компания и (или) уполномоченный участник являются иностранной структурой без образования юридического лица.

20. В элементе "Страна налогового резидентства (код)" должен указываться код иностранного государства (территории), налоговым резидентом которого являются материнская компания и (или) уполномоченный участник. Код государства (территории) должен указываться в соответствии с двузначными буквенными кодами Общероссийского классификатора стран мира.

В случае, если материнская компания и (или) уполномоченный участник не являются налоговым резидентом ни в одном из государств (территорий), в элементе "Страна налогового резидентства (код)" должен указываться код "Х5".

21. В элементе "Страна регистрации (инкорпорации)" должен указываться код государства (территории), в соответствии с законодательством которого создана (учреждена) или зарегистрирована материнская компания и (или) уполномоченный участник. Код государства (территории) должен указываться в соответствии с двузначными буквенными кодами Общероссийского классификатора стран мира.

В случае, если материнская компания и (или) уполномоченный участник являются иностранной структурой без образования юридического лица, в элементе "Страна регистрации (инкорпорации)" должен указываться код иностранного государства (территории), в соответствии с законодательством которого создана (учреждена) и (или) зарегистрирована такая структура либо ее управляющее лицо.

22. В элементе "Номер налогоплательщика (его аналог)" должен указываться номер налогоплательщика (его аналог), присвоенный налоговым органом (иным уполномоченным органом) в иностранном государстве (территории), налоговым резидентом которого является материнская компания и (или) уполномоченный участник.

В случае, если материнская компания и (или) уполномоченный участник не имеют номера налогоплательщика (его аналог) в государстве (территории), налоговым резидентом которого такой участник является, то должен указываться налоговый номер, присвоенный налоговым органом (иным уполномоченным органом) в государстве (территории), в соответствии с законодательством которого создана (учреждена) и (или) зарегистрирована материнская компания и (или) уполномоченный участник.

В случае, если материнская компания и (или) уполномоченный участник не имеют номера налогоплательщика (его аналог) ни в одном из иностранных государств (территорий), то должна указываться аббревиатура "NOTIN".

23. В элементе "ИНН" должен указываться ИНН, присвоенный материнской компании и (или) уполномоченному участнику при постановке на учет иностранной организации в налоговом органе, по основаниям, предусмотренным Кодексом.

Элемент не обязателен для заполнения.

24. В элементе "Регистрационный номер (его аналог)" должен указываться регистрационный номер, присвоенный налоговым органом (иным уполномоченным органом) в государстве (территории), в соответствии с законодательством которого создана (учреждена) или зарегистрирована материнская компания и (или) уполномоченный участник.

В случае, если материнская компания и (или) уполномоченный участник являются иностранной структурой без образования юридического лица, то должен указываться регистрационный номер иностранной структуры в государстве (территории), в соответствии с законодательством которого создана (учреждена) или зарегистрирована такая структура либо ее управляющее лицо.

25. В элементах "Наименование участника международной группы (в русской транскрипции)" и "Наименование участника международной группы (в латинской транскрипции)" должно указываться полное наименование материнской компании и (или) уполномоченного участника, соответствующее наименованию, указанному в учредительных документах, в русской и латинской транскрипции соответственно.

26. В элементе "Описание оснований, подтверждающих право уполномоченного участника международной группы на представление странового отчета" должны указываться реквизиты распорядительных документов, доверенностей и (или) иных документов в соответствии с личным законом материнской компании, согласно которым обязанность по представлению странового отчета возлагается на иностранного участника - уполномоченного участника.

Элемент обязателен для заполнения, если сведения предоставляются в отношении уполномоченного участника.

27. В элементе "Страна расположения адреса (код)" должен указываться код государства (территории), на территории которого расположен адрес места нахождения материнской компании и (или) уполномоченного участника. Код государства (территории) должен указываться в соответствии с двузначными буквенными кодами Общероссийского классификатора стран мира.

В случае, если материнская компания и (или) уполномоченный участник являются иностранной структурой без образования юридического лица, у которой отсутствует адрес места нахождения, то должен указываться код государства (территории), на территории которого расположен адрес места нахождения управляющего лица такой структуры.

28. В элементах "Адрес участника международной группы (в русской транскрипции)" и "Адрес участника международной группы (в латинской транскрипции)" должен указываться адрес места нахождения материнской компании и (или) уполномоченного лица на территории государства (территории), код которого указан в элементе "Страна расположения адреса (код)" согласно пункту 27 настоящего Порядка, в русской и латинской транскрипции соответственно.

В случае, если материнская компания и (или) уполномоченный участник являются иностранной структурой без образования юридического лица, у которой отсутствует адрес места нахождения, то должен указываться адрес ее управляющего лица.

29. В элементе "Дополнительные сведения об участнике" должна указываться дополнительная информация, связанная с материнской компанией и (или) уполномоченным участником.

Элемент обязателен для заполнения, если в следующих элементах одновременно заполнены следующие сведения:

в элементе "Организационная форма структуры без образования юридического лица" согласно пункту 18 настоящего Порядка указан код "2" - структура без образования юридического лица;

в элементе "Страна налогового резидентства (код)" согласно пункту 20 настоящего Порядка указан код "Х5" - не является налоговым резидентом ни в одном государстве.

В этом случае, в элементе "Дополнительные сведения об участнике" должны указываться сведения, позволяющие идентифицировать такую иностранную структуру и (или) ее управляющего лица, а также их контактная информация.

V. Заполнение сведений о российском участнике международной группы

30. В элементах, порядок заполнения которых предусмотрен в настоящей главе, должны указываться сведения о материнской компании и уполномоченном участнике, которые являются налоговыми резидентами Российской Федерации, по состоянию на день окончания отчетного периода.

Сведения об иных участниках международной группы, которые являются российскими налогоплательщиками, должны указываться при условии, что материнская компания, уполномоченный участник или иной участник международной группы, предоставляют Уведомление в отношении других участников в соответствии с подпунктами 1 и 2 пункта 2 статьи 105.16-2 Кодекса, по состоянию на день окончания отчетного периода.

В случае прекращения организации, являющейся участником международной группы, путем реорганизации или ликвидации в течение отчетного периода, значения элементов, включаемых в элемент "Сведения о российском участнике международной группы", должны заполнятся по состоянию на день регистрации прекращения такой организации в результате реорганизации или ликвидации.

В случае прекращения деятельности постоянного представительства, являющегося участником международной группы, на территории Российской Федерации, значения элементов, включаемых в элементе "Сведения о российском участнике международной группы", должны заполняться по состоянию на день снятия с учета в налоговом органе.

31. Элемент "Сведения о российском участнике международной группы" является множественным и должен заполняться необходимое количество раз в зависимости от количества российских налогоплательщиков, являющихся участниками международной группы (далее - российские участники). При этом сведения о налогоплательщике, представляющем Уведомление, в элементе "Сведения о российском участнике международной группы" повторно указывать не требуется.

32. В элементе "Статус участника в международной группе (код)" должно указываться одно из следующих значений, характеризующих российского участника:

"1" - материнская компания международной группы;

"2" - уполномоченный участник международной группы;

"3" - иной участник международной группы.

Код "1", характеризующий участника как материнскую компанию, в элементе "Статус участника в международной группе (код)" и в аналогичном элементе, заполняемом согласно пункту 17 настоящего Порядка, указывать более одного раза не допускается.

Код "2", характеризующий участника как уполномоченного участника, на которого материнской компанией возложена обязанность по представлению странового отчета, в элементе "Статус участника в международной группе (код)" и в аналогичном элементе, заполняемом согласно пункту 17 настоящего Порядка, указывать более одного раза не допускается.

33. В элементе "Описание оснований, подтверждающих право уполномоченного участника международной группы на представление странового отчета" должны указываться реквизиты распорядительных документов, доверенностей и (или) иных документов в соответствии с личным законом материнской компании, согласно которым обязанность по представлению странового отчета возлагается на российского участника - уполномоченного участника.

Элемент обязателен для заполнения, если сведения представляются в отношении уполномоченного участника.

34. В элементе "Признак участника международной группы (код)" должно указываться одно из следующих значений, характеризующих российского участника:

"1" - российская организация;

"2" - иностранная организация, самостоятельно признавшая себя налоговым резидентом Российской Федерации;

"3" - иностранная организация, деятельность которой приводит к образованию постоянного представительства на территории Российской Федерации;

"4" - иная иностранная организация или структура без образования юридического лица, признаваемая российским налогоплательщиком.

35. В элементе "ОГРН участника международной группы" должен указываться ОГРН участника, в отношении которого представляется Уведомление.

Элемент обязателен для заполнения, если сведения указываются в отношении участника - российской организации.

36. В элементах "ИНН" и "КПП" должны указываться соответственно ИНН и КПП участника, в отношении которого представляется Уведомление.

Для российской организации должны указываться ИНН и КПП, присвоенные налоговым органом, в котором налогоплательщик состоит на учете по месту нахождения либо по месту учета в качестве крупнейшего налогоплательщика.

Для иностранной организации, самостоятельно признавшей себя налоговым резидентом Российской Федерации, должны указываться ИНН и КПП на основании уведомления о постановке на учет иностранной организации в налоговом органе по месту нахождения ее обособленного подразделения по форме N 11УП-Учет, утвержденной приказом ФНС России от 13.02.2012 N ММВ-7-6/80@.

Для иностранной организации, деятельность которой приводит к образованию постоянного представительства на территории Российской Федерации, должны указываться ИНН и КПП на основании свидетельства о постановке на учет иностранной организации в налоговом органе.

37. В элементах "Наименование участника международной группы (в русской транскрипции)" и "Наименование участника международной группы (в латинской транскрипции)" должно указываться полное наименование участника, в отношение которого представляется Уведомление, в русской и латинской транскрипциях соответственно.

38. В элементе "Описание оснований, подтверждающих право иного участника международной группы на представление уведомления в отношении другого участника международной группы" должны указываться реквизиты распорядительных документов, доверенностей и (или) других документов в соответствии с личным законом материнской компании, уполномоченного участника либо иного участника международной группы, согласно которым обязанность по представлению Уведомления в отношении таких участников возлагается на налогоплательщика, представившего Уведомление.

Элемент обязателен для заполнения, если Уведомление представляется иным участником международной группы в отношении других участников в соответствии с подпунктом 2 пункта 2 статьи 105.16-2 Кодекса.

39. В элементе "Признак стратегического предприятия (код)" должно указываться одно из следующих значений, характеризующих российского участника:

"1" - не является стратегическим предприятием, стратегическим акционерным обществом или их дочерним хозяйственным обществом;

"2" - является стратегическим предприятием или стратегическим акционерным обществом;

"3" - является дочерним хозяйственным обществом стратегического предприятия или стратегического акционерного общества.

В элементе "Признак стратегического предприятия (код)" значения "2" и "3" должны указываться соответственно в случае, если налогоплательщик включен согласно законодательству Российской Федерации в Перечень стратегических предприятий и стратегических акционерных обществ либо налогоплательщик является дочерним хозяйственным обществом предприятия или акционерного общества, включенных в Перечень стратегических предприятий и стратегических акционерных обществ. В остальных случаях должно указываться значение "1".

40. В элементе "Информация о государственном органе либо государственной корпорации, предоставляющих согласие" должно указываться сокращенное наименование уполномоченного Правительством Российской Федерации на предоставление предварительного согласия федерального органа исполнительной власти либо государственной корпорации, осуществляющей полномочия по осуществлению прав собственника имущества участников международной группы компаний, включенных в соответствии с законодательством Российской Федерации в перечень стратегических предприятий и стратегических акционерных обществ, а также их дочерних хозяйственных обществ. (в ред. Приказа ФНС РФ от 26.03.2020 N ЕД-7-17/198@)

Элемент обязателен для заполнения, если участник, в отношении которого представляется Уведомление, является стратегическим предприятием, стратегическим акционерным обществом или их дочерним хозяйственным обществом.

41. В элементе "Признак наличия согласия (код)" должно указываться одно из следующих значений, подтверждающих факт наличия или отсутствия предварительного согласия:

"0" - согласие отсутствует;

"1" - согласие получено.

Элемент обязателен для заполнения, если участник, в отношении которого представляется Уведомление, является стратегическим предприятием, стратегическим акционерным обществом или их дочерним хозяйственным обществом.

42. В элементе "Информация о согласии" должны указываться реквизиты полученного предварительного согласия либо информация о статусе (результате) рассмотрения запроса о предоставлении такого согласия.

Элемент обязателен для заполнения, если участник, в отношении которого представляется Уведомление, является стратегическим предприятием, стратегическим акционерным обществом или их дочерним хозяйственным обществом.

Приложение N 3
к приказу ФНС России
от 06.03.2018 г. N ММВ-7-17/124@

ПОРЯДОК ПРЕДСТАВЛЕНИЯ УВЕДОМЛЕНИЯ ОБ УЧАСТИИ В МЕЖДУНАРОДНОЙ ГРУППЕ КОМПАНИЙ В ЭЛЕКТРОННОЙ ФОРМЕ

I. Общие положения

1. Уведомление об участии в международной группе компаний (далее - Уведомление) представляется налогоплательщиком, являющимся участником международной группы компаний (за исключением иностранных организаций, получающих только доходы, указанные в статье 309 Налогового кодекса Российской Федерации) (далее - налогоплательщик) в федеральный орган исполнительной власти, уполномоченный по контролю и надзору в области налогов и сборов (далее - ФНС России), в соответствии с настоящим Порядком представления уведомления об участии в международной группе компаний в электронной форме (далее - Порядок).

2. Уведомление представляется в электронной форме по телекоммуникационным каналам связи, подписанное усиленной квалифицированной электронной подписью, по формату, утвержденному в приложении N 1 к настоящему приказу.

3. Представление Уведомления в ФНС России осуществляется налогоплательщиком через налоговый орган по месту нахождения или по месту учета в качестве крупнейшего налогоплательщика.

II. Процедура представления Уведомления в электронной форме по телекоммуникационным каналам связи через оператора электронного документооборота

4. Направление и получение Уведомления в электронной форме по телекоммуникационным каналам связи допускается при обязательном использовании сертифицированных средств усиленной квалифицированной электронной подписи, позволяющих идентифицировать владельца квалифицированного сертификата ключа проверки электронной подписи, а также установить отсутствие искажения информации, содержащейся в указанном Уведомлении.

5. Участниками информационного обмена при направлении и получении Уведомлений в электронной форме по телекоммуникационным каналам связи являются налогоплательщики (их представители), налоговые органы и операторы электронного документооборота, обеспечивающие обмен открытой и конфиденциальной информацией по телекоммуникационным каналам связи в рамках электронного документооборота между налоговыми органами и указанными лицами (далее - оператор электронного документооборота).

6. В процессе электронного документооборота при представлении Уведомления в ФНС России по телекоммуникационным каналам связи участниками информационного обмена также используются необходимые для обеспечения электронного документооборота следующие технологические электронные документы:

1) подтверждение даты отправки по форме и формату согласно приложениям N 1 и N 2 к Порядку представления организациями и индивидуальными предпринимателями, а также нотариусами, занимающимися частной практикой, и адвокатами, учредившими адвокатские кабинеты, сообщений, предусмотренных пунктами 2 и 3 статьи 23 Налогового кодекса Российской Федерации, в электронном виде по телекоммуникационным каналам связи, утвержденному приказом ФНС России от 09.06.2011 N ММВ-7-6/362@ "Об утверждении форм и форматов сообщений, предусмотренных пунктами 2 и 3 статьи 23 Налогового кодекса Российской Федерации, а также порядка заполнения форм сообщений и порядка представления сообщений в электронном виде по телекоммуникационным каналам связи" (зарегистрирован Министерством юстиции Российской Федерации 11.07.2011, регистрационный номер 21307), с изменениями, внесенными приказами ФНС России от 21.11.2011 N ММВ-7-6/790@ "О внесении изменений в приказы Федеральной налоговой службы от 28.09.2009 N ММ-7-6/475@, от 09.06.2011 N ММВ-7-6/362@" (зарегистрирован Министерством юстиции Российской Федерации 21.12.2011, регистрационный номер 22728), от 28.10.2014 N ММВ-7-14/556@ "О внесении изменений в приказ ФНС России от 09.06.2011 N ММВ-7-6/362@" (зарегистрирован Министерством юстиции Российской Федерации 18.11.2014, регистрационный номер 34752), от 11.08.2015 N СА-7-14/345@ "О внесении изменений в приказ Федеральной налоговой службы от 09.06.2011 N ММВ-7-6/362@" (зарегистрирован Министерством юстиции Российской Федерации 27.08.2015, регистрационный номер 38704) (далее - Порядок, утвержденный приказом ФНС России от 09.06.2011 N ММВ-7-6/362@);

2) квитанция о приеме по форме и формату согласно приложениям N 3 и N 4 к Порядку, утвержденному приказом ФНС России от 09.06.2011 N ММВ-7-6/362@;

3) уведомление об отказе в приеме по форме и формату согласно приложениям N 5 и N 6 к Порядку, утвержденному приказом ФНС России от 09.06.2011 N ММВ-7-6/362@;

4) извещение о получении электронного документа по форме и формату согласно приложениям N 7 и N 8 к Порядку, утвержденному приказом ФНС России от 09.06.2011 N ММВ-7-6/362@. Извещение о получении электронного документа по телекоммуникационным каналам связи должно формироваться на каждый документ и технологический электронный документ из указанных в подпунктах 1 - 3 настоящего пункта;

5) информационное сообщение о представительстве в отношениях, регулируемых законодательством Российской Федерации о налогах и сборах, по форме и формату согласно приложениям N 10 и N 11 к Порядку, утвержденному приказом ФНС России от 09.06.2011 N ММВ-7-6/362@, в случае подписания Уведомления представителем налогоплательщика.

7. Участники информационного обмена должны обеспечить хранение всех отправленных и принятых Уведомлений и технологических электронных документов с усиленной квалифицированной электронной подписью и квалифицированных сертификатов ключей проверки электронной подписи, применявшихся для формирования усиленной квалифицированной электронной подписи в указанных Уведомлениях и технологических электронных документах.

8. Уведомление считается принятым ФНС России, если налогоплательщику поступила квитанция о приеме, подписанная усиленной квалифицированной электронной подписью налогового органа, в котором налогоплательщик состоит на учете по месту нахождения или по месту учета в качестве крупнейшего налогоплательщика.

9. При получении налогоплательщиком квитанции о приеме датой получения Уведомления ФНС России в электронной форме по телекоммуникационным каналам связи считается дата, указанная в квитанции о приеме.

10. Налогоплательщик в течение следующего рабочего дня после отправки Уведомления в электронной форме по телекоммуникационным каналам связи должен получить:

1) подтверждение даты отправки;

2) квитанцию о приеме (уведомление об отказе в приеме), подписанную усиленной квалифицированной электронной подписью налогового органа.

При получении уведомления об отказе в приеме налогоплательщик должен устранить указанные в этом уведомлении ошибки и повторить процедуру направления Уведомления.

11. При получении Уведомления в электронной форме по телекоммуникационным каналам связи и отсутствии оснований для отказа в приеме указанного Уведомления налоговый орган в течение одного рабочего дня с момента его получения должен сформировать квитанцию о приеме, подписать ее усиленной квалифицированной электронной подписью и направить налогоплательщику.

При наличии оснований для отказа в приеме Уведомления налоговый орган должен сформировать уведомление об отказе в приеме, подписать усиленной квалифицированной электронной подписью и направить его налогоплательщику.

12. Оператор электронного документооборота должен:

1) зафиксировать дату направления Уведомления и сформировать подтверждение даты отправки;

2) подписать подтверждение даты отправки усиленной квалифицированной электронной подписью и выслать его одновременно участникам информационного обмена. Подтверждение направляется оператором электронного документооборота налогоплательщику с квитанцией о приеме (уведомлением об отказе в приеме).