Письмо ФНС РФ от 22.04.2020 N СД-4-3/6802@

"О рекомендуемых форматах представления уведомлений"

ФЕДЕРАЛЬНАЯ НАЛОГОВАЯ СЛУЖБА

ПИСЬМО
от 22 апреля 2020 г. N СД-4-3/6802@

О РЕКОМЕНДУЕМЫХ ФОРМАТАХ ПРЕДСТАВЛЕНИЯ УВЕДОМЛЕНИЙ

Федеральная налоговая служба сообщает, что Федеральным законом от 22.04.2020 N 121-ФЗ "О внесении изменений в часть вторую Налогового кодекса Российской Федерации" (далее - Федеральный закон N 121-ФЗ) статья 286 Налогового кодекса Российской Федерации (далее - Кодекс) дополнена пунктом 2.1, согласно которому налогоплательщики, уплачивающие в налоговом периоде 2020 года ежемесячные авансовые платежи в течение отчетного (налогового) периода, вправе перейти до окончания налогового периода 2020 года на уплату ежемесячных авансовых платежей исходя из фактической прибыли, уведомив об этом налоговый орган по месту нахождения организации (по месту учета в качестве крупнейшего налогоплательщика).

Уведомление должно быть представлено не позднее 20-го числа месяца, на который приходится окончание отчетного периода, начиная с которого налогоплательщик переходит на уплату ежемесячных авансовых платежей исходя из фактической прибыли. При переходе на уплату ежемесячных авансовых платежей исходя из фактической прибыли начиная с отчетного периода четыре месяца налогоплательщик обязан уведомить об этом налоговый орган не позднее 8 мая 2020 года.

Учитывая изложенное, ФНС России направляет разработанную рекомендуемую форму и формат представления уведомления об изменении порядка исчисления авансовых платежей по налогу на прибыль организаций в электронной форме (приложения N 1, 2 к настоящему письму) и поручает в кратчайшие сроки довести указанные форму и формат представления уведомления до территориальных налоговых органов и налогоплательщиков.

Действительный
государственный советник
Российской Федерации
2 класса
Д.С. САТИН

Приложение N 1
к письму ФНС России
от "__" _____ 2020 г. N ____

                    ИНН          
                                                         
    2360   1017     КПП                 Стр. 0 0 1

Форма по КНД 1150103

УВЕДОМЛЕНИЕ ОБ ИЗМЕНЕНИИ ПОРЯДКА ИСЧИСЛЕНИЯ АВАНСОВЫХ ПЛАТЕЖЕЙ ПО НАЛОГУ НА ПРИБЫЛЬ ОРГАНИЗАЦИЙ

Представляется в налоговый орган (код)                     по месту нахождения (учета) (код) <1>        
                                                                               
                                                                             
                                                                               
                                                                             
                                                                               
                                                                             
                                                                               
                                                                             
(наименование организации <2>)
                                                                               
Согласно статье 286 Налогового кодекса Российской Федерации с 0 1 .     .           организация    
                                                                               
  1 - перейдет на исчисление ежемесячных авансовых платежей исходя из фактической прибыли <3>            
    2 - перейдет на исчисление ежемесячных авансовых платежей в течение отчетного периода <4>              
                                                                               
Номер контактного телефона                                                    
                                                                               
На 0 0 1   странице с приложением подтверждающих документов или их копий на         листах      
Достоверность и полноту сведений, указанных в настоящем уведомлении, подтверждаю: Заполняется работником налогового органа
Сведения о представлении уведомления
                                                                                     
    1 - налогоплательщик                 Данное уведомление представлено (код)              
    2 - представитель налогоплательщика                                                    
                                            на 0 0 1   странице  
                                                                                 
                                            с приложением подтверждающих документов
                                                                                 
                                            или их копий на         листах              
                                                                                 
                                            Дата представления уведомления     .     .        
(фамилия, имя, отчество <5> полностью)                                              
                                                                   
                                                                                 
                                                                                     
                                                                                 
                                                                                     
                                                                                 
                                                                                     
                                                                                 
                                                                                     
                                                                                 
                                                                                     
                                                                                 
                                                                                     
                                                                                 
                                                                                     
                                                                                 
                                                                                     
(наименование организации - представителя налогоплательщика)                                              
                                                                                     
Подпись       Дата     .     .                                                      
                                                                                     
Наименование и реквизиты документа,
подтверждающего полномочия представителя налогоплательщика
                                             
                                                                                     
                                        Фамилия, И.О. <5>     Подпись
                                                                                     
                                                                                 
                                                                                     

<1> Указывается следующий код места нахождения (учета): "213" - по месту учета в качестве крупнейшего налогоплательщика; "214" - по месту нахождения российской организации, не являющейся крупнейшим налогоплательщиком.
<2> Указывается полное наименование российской организации в соответствии с учредительными документами.
<3> Для варианта "1" дата должна иметь вид "01.месяц.год".
<4> Для варианта "2" дата должна иметь вид "01.01.год".
<5> Отчество указывается при наличии.
                                                                                     
                                                                                     

Приложение N 2
к письму ФНС России
от "__" _____ 2020 г. N ____

РЕКОМЕНДУЕМЫЙ ФОРМАТ ПРЕДСТАВЛЕНИЯ УВЕДОМЛЕНИЯ ОБ ИЗМЕНЕНИИ ПОРЯДКА ИСЧИСЛЕНИЯ АВАНСОВЫХ ПЛАТЕЖЕЙ ПО НАЛОГУ НА ПРИБЫЛЬ ОРГАНИЗАЦИЙ В ЭЛЕКТРОННОЙ ФОРМЕ

I. ОБЩИЕ СВЕДЕНИЯ

1. Настоящий формат описывает требования к XML файлам (далее - файл обмена) передачи в налоговые органы уведомления об изменении порядка исчисления авансовых платежей по налогу на прибыль организаций в электронной форме.

2. Номер версии настоящего формата 5.01, часть CCXXXVI.

II. ОПИСАНИЕ ФАЙЛА ОБМЕНА

3. Имя файла обмена должно иметь следующий вид:

R_T_A_K_O_GGGGMMDD_N, где:

R_T - префикс, принимающий значение UT_UVIZMAVPRIB;

A_K - идентификатор получателя информации, где: A - идентификатор получателя, которому направляется файл обмена, K - идентификатор конечного получателя, для которого предназначена информация из данного файла обмена <1>. Каждый из идентификаторов (A и K) имеет вид для налоговых органов - четырехразрядный код налогового органа;

<1> Передача файла от отправителя к конечному получателю (K) может осуществляться в несколько этапов через другие налоговые органы, осуществляющие передачу файла на промежуточных этапах, которые обозначаются идентификатором A. В случае передачи файла от отправителя к конечному получателю при отсутствии налоговых органов, осуществляющих передачу на промежуточных этапах, значения идентификаторов A и K совпадают.

O - идентификатор отправителя информации, имеет вид:

для организаций - девятнадцатиразрядный код (идентификационный номер налогоплательщика (далее - ИНН) и код причины постановки на учет (далее - КПП) организации (обособленного подразделения);

для физических лиц - двенадцатиразрядный код (ИНН физического лица, при наличии. При отсутствии ИНН - последовательность из двенадцати нулей).

GGGG - год формирования передаваемого файла, MM - месяц, DD - день;

N - идентификационный номер файла. (Длина - от 1 до 36 знаков. Идентификационный номер файла должен обеспечивать уникальность файла).

Расширение имени файла - xml. Расширение имени файла может указываться как строчными, так и прописными буквами.

Параметры первой строки файла обмена

Первая строка XML файла должна иметь следующий вид:

<?xml version ="1.0" encoding ="windows-1251"?>

Имя файла, содержащего XML схему файла обмена, должно иметь следующий вид:

UT_UVIZMAVPRIB_1_236_00_05_01_xx, где xx - номер версии схемы.

Расширение имени файла - xsd.

XML схема файла обмена приводится отдельным файлом и размещается на официальном сайте Федеральной налоговой службы.

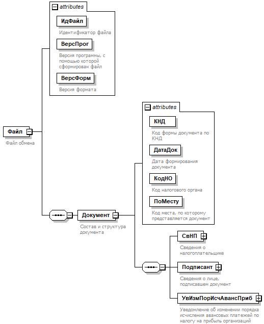
4. Логическая модель файла обмена представлена в виде диаграммы структуры файла обмена на рисунке 1 настоящего формата. Элементами логической модели файла обмена являются элементы и атрибуты XML файла. Перечень структурных элементов логической модели файла обмена и сведения о них приведены в таблицах 4.1 - 4.8 настоящего формата.

Для каждого структурного элемента логической модели файла обмена приводятся следующие сведения:

наименование элемента. Приводится полное наименование элемента <2>;

<2> В строке таблицы могут быть описаны несколько элементов, наименования которых разделены символом "|". Такая форма записи применяется при наличии в файле обмена только одного элемента из описанных в этой строке.

сокращенное наименование (код) элемента. Приводится сокращенное наименование элемента. Синтаксис сокращенного наименования должен удовлетворять спецификации XML;

признак типа элемента. Может принимать следующие значения: "С" - сложный элемент логической модели (содержит вложенные элементы), "П" - простой элемент логической модели, реализованный в виде элемента XML файла, "А" - простой элемент логической модели, реализованный в виде атрибута элемента XML файла. Простой элемент логической модели не содержит вложенные элементы;

формат элемента. Формат элемента представляется следующими условными обозначениями: T - символьная строка; N - числовое значение (целое или дробное).

Формат символьной строки указывается в виде T(n-k) или T(=k), где: n - минимальное количество знаков, k - максимальное количество знаков, символ "-" - разделитель, символ "=" означает фиксированное количество знаков в строке. В случае, если минимальное количество знаков равно 0, формат имеет вид T(0-k). В случае, если максимальное количество знаков неограничено, формат имеет вид T(n-).

Формат числового значения указывается в виде N(m.k), где: m - максимальное количество знаков в числе, включая целую и дробную часть числа без разделяющей десятичной точки и знака (для отрицательного числа), k - максимальное число знаков дробной части числа. Если число знаков дробной части числа равно 0 (то есть число целое), то формат числового значения имеет вид N(m).

Для простых элементов, являющихся базовыми в XML, например, элемент с типом "date", поле "Формат элемента" не заполняется. Для таких элементов в поле "Дополнительная информация" указывается тип базового элемента;

признак обязательности элемента определяет обязательность наличия элемента (совокупности наименования элемента и его значения) в файле обмена. Признак обязательности элемента может принимать следующие значения: "О" - наличие элемента в файле обмена обязательно; "Н" - наличие элемента в файле обмена необязательно, то есть элемент может отсутствовать. Если элемент принимает ограниченный перечень значений (по классификатору, кодовому словарю и тому подобному), то признак обязательности элемента дополняется символом "К". Например, "ОК". В случае если количество реализаций элемента может быть более одной, то признак обязательности элемента дополняется символом "М". Например, "НМ" или "ОКМ".

К вышеперечисленным признакам обязательности элемента может добавляться значение "У" в случае описания в XML схеме условий, предъявляемых к элементу в файле обмена, описанных в графе "Дополнительная информация". Например, "НУ" или "ОКУ";

дополнительная информация содержит, при необходимости, требования к элементу файла обмена, не указанные ранее. Для сложных элементов указывается ссылка на таблицу, в которой описывается состав данного элемента. Для элементов, принимающих ограниченный перечень значений из классификатора (кодового словаря и тому подобного), указывается соответствующее наименование классификатора (кодового словаря и тому подобного) или приводится перечень возможных значений. Для классификатора (кодового словаря и тому подобного) может указываться ссылка на его местонахождение. Для элементов, использующих пользовательский тип данных, указывается наименование типового элемента.

Рисунок 1. Диаграмма структуры файла обмена

Таблица 4.1

Файл обмена (Файл)

Наименование элемента Сокращенное наименование (код) элемента Признак типа элемента Формат элемента Признак обязательности элемента Дополнительная информация
Идентификатор файла ИдФайл А T(1-255) ОУ Содержит (повторяет) имя сформированного файла (без расширения)
Версия программы, с помощью которой сформирован файл ВерсПрог А T(1-40) О  
Версия формата ВерсФорм А T(1-5) О Принимает значение: 5.01
Состав и структура документа Документ С   О Состав элемента представлен в таблице 4.2

Таблица 4.2

Состав и структура документа (Документ)

Наименование элемента Сокращенное наименование (код) элемента Признак типа элемента Формат элемента Признак обязательности элемента Дополнительная информация
Код формы документа по КНД КНД А T(=7) ОК Типовой элемент <КНДТип>.
Принимает значение: 1150103
Дата формирования документа ДатаДок А T(=10) О Типовой элемент <ДатаТип>.
Дата в формате ДД.ММ.ГГГГ
Код налогового органа КодНО А T(=4) О Типовой элемент <СОНОТип>
Код места, по которому представляется документ ПоМесту А T(=3) ОКУ Принимает значение:
213 - по месту учета в качестве крупнейшего налогоплательщика |
214 - по месту нахождения российской организации, не являющейся крупнейшим налогоплательщиком
Значение 213 может присутствовать только при значении 50 в 5 и 6 знакоместах в элементе <КПП> (из таблицы 4.4)
Сведения о налогоплательщике СвНП С   О Состав элемента представлен в таблице 4.3
Сведения о лице, подписавшем документ Подписант С   О Состав элемента представлен в таблице 4.5
Уведомление об изменении порядка исчисления авансовых платежей по налогу на прибыль организаций УвИзмПорИсчАвансПриб С   О Состав элемента представлен в таблице 4.7

Таблица 4.3

Сведения о налогоплательщике (СвНП)

Наименование элемента Сокращенное наименование (код) элемента Признак типа элемента Формат элемента Признак обязательности элемента Дополнительная информация
Номер контактного телефона Тлф А T(1-20) Н  
Налогоплательщик - организация НПЮЛ С   О Состав элемента представлен в таблице 4.4

Таблица 4.4

Налогоплательщик - организация (НПЮЛ)

Наименование элемента Сокращенное наименование (код) элемента Признак типа элемента Формат элемента Признак обязательности элемента Дополнительная информация
Наименование организации НаимОрг А T(1-1000) О  
ИНН организации ИННЮЛ А T(=10) О Типовой элемент <ИННЮЛТип>
КПП КПП А T(=9) О Типовой элемент <КППТип>

Таблица 4.5

Сведения о лице, подписавшем документ (Подписант)

Наименование элемента Сокращенное наименование (код) элемента Признак типа элемента Формат элемента Признак обязательности элемента Дополнительная информация
Признак лица, подписавшего документ ПрПодп А T(=1) ОК Принимает значение:
1 - налогоплательщик |
2 - представитель налогоплательщика
Фамилия, имя, отчество ФИО С   О Типовой элемент <ФИОТип>.
Состав элемента представлен в таблице 4.8
Сведения о представителе налогоплательщика СвПред С   НУ Состав элемента представлен в таблице 4.6
Элемент обязателен при <ПрПодп>=2

Таблица 4.6

Сведения о представителе налогоплательщика (СвПред)

Наименование элемента Сокращенное наименование (код) элемента Признак типа элемента Формат элемента Признак обязательности элемента Дополнительная информация
Наименование и реквизиты документа, подтверждающего полномочия представителя налогоплательщика НаимДок А T(1-120) О  
Наименование организации - представителя налогоплательщика НаимОрг А T(1-1000) Н  

Таблица 4.7

Уведомление об изменении порядка исчисления авансовых платежей по налогу на прибыль организаций (УвИзмПорИсчАвансПриб)

Наименование элемента Сокращенное наименование (код) элемента Признак типа элемента Формат элемента Признак обязательности элемента Дополнительная информация
Дата перехода организации согласно статье 286 Налогового кодекса Российской Федерации ДатаПерех А T(=10) ОУ Типовой элемент <ДатаТип>.
Дата в формате ДД.ММ.ГГГГ
При <ПрПерех>=1 принимает значение в виде 01.ММ.ГГГГ
При <ПрПерех>=2 принимает значение в виде 01.01.ГГГГ
Согласно статье 286 Налогового кодекса Российской Федерации организация ПрПерех А T(=1) ОК Принимает значение:
1 - перейдет на исчисление ежемесячных авансовых платежей исходя из фактической прибыли |
2 - перейдет на исчисление ежемесячных авансовых платежей в течение отчетного периода

Таблица 4.8

Фамилия, имя, отчество (ФИОТип)

Наименование элемента Сокращенное наименование (код) элемента Признак типа элемента Формат элемента Признак обязательности элемента Дополнительная информация
Фамилия Фамилия А T(1-60) О  
Имя Имя А T(1-60) О  
Отчество Отчество А T(1-60) Н