Приказ ФНС РФ от 14.11.2017 N ММВ-7-21/897@

"Об утверждении формы заявления о предоставлении налоговой льготы по транспортному налогу, земельному налогу, налогу на имущество физических лиц, Порядка ее заполнения и формата представления заявления о предоставлении налоговой льготы в электронной форме"
Редакция от 25.03.2020 — Действует с 09.05.2020
Показать изменения

Зарегистрировано в Минюсте России 30 ноября 2017 г. N 49058


ФЕДЕРАЛЬНАЯ НАЛОГОВАЯ СЛУЖБА

ПРИКАЗ
от 14 ноября 2017 г. N ММВ-7-21/897@

ОБ УТВЕРЖДЕНИИ ФОРМЫ ЗАЯВЛЕНИЯ О ПРЕДОСТАВЛЕНИИ НАЛОГОВОЙ ЛЬГОТЫ ПО ТРАНСПОРТНОМУ НАЛОГУ, ЗЕМЕЛЬНОМУ НАЛОГУ, НАЛОГУ НА ИМУЩЕСТВО ФИЗИЧЕСКИХ ЛИЦ, ПОРЯДКА ЕЕ ЗАПОЛНЕНИЯ И ФОРМАТА ПРЕДСТАВЛЕНИЯ ЗАЯВЛЕНИЯ О ПРЕДОСТАВЛЕНИИ НАЛОГОВОЙ ЛЬГОТЫ В ЭЛЕКТРОННОЙ ФОРМЕ

(в ред. Приказа ФНС РФ от 25.03.2020 N ЕД-7-21/192@)

В соответствии с пунктом 3 статьи 361.1, пунктом 10 статьи 396, пунктом 6 статьи 407 Налогового кодекса Российской Федерации (Собрание законодательства Российской Федерации, 2000, N 32, ст. 3340; 2002, N 30, ст. 3027; 2004, N 49, ст. 4840; 2014, N 40 (ч. 2), ст. 5315; 2016, N 1 (ч.1), ст. 16, N 27 (ч. 1), ст. 4182; 2017, N40, ст. 5753; Официальный интернет-портал правовой информации http://www.pravo.gov.ru, 30.10.2017, N 0001201710300038), а также на основании подпункта 5.9.37 пункта 5 Положения о Федеральной налоговой службе, утвержденного постановлением Правительства Российской Федерации от 30.09.2004 N 506 "Об утверждении Положения о Федеральной налоговой службе" (Собрание законодательства Российской Федерации, 2004, N 40, ст. 3961; 2007, N 24, ст. 2920; 2015, N 15, ст. 2286; 2017, N 40, ст. 5847), приказываю:

1. Утвердить:

форму заявления о предоставлении налоговой льготы по транспортному налогу, земельному налогу, налогу на имущество физических лиц согласно приложению N 1 к настоящему приказу;

порядок заполнения формы заявления о предоставлении налоговой льготы по транспортному налогу, земельному налогу, налогу на имущество физических лиц согласно приложению N 2 к настоящему приказу;

формат представления заявления о предоставлении налоговой льготы по транспортному налогу, земельному налогу, налогу на имущество физических лиц в электронной форме согласно приложению N 3 к настоящему приказу.

2. Руководителям (исполняющим обязанности руководителя) управлений Федеральной налоговой службы по субъектам Российской Федерации довести настоящий приказ до нижестоящих налоговых органов и обеспечить его применение.

3. Контроль за исполнением настоящего приказа возложить на заместителя руководителя Федеральной налоговой службы, координирующего методологическое обеспечение работы налоговых органов по вопросам исчисления, полноты и своевременности уплаты в бюджетную систему Российской Федерации транспортного налога, земельного налога, налога на имущество физических лиц.

4. Настоящий приказ вступает в силу с 1 января 2018 года, но не ранее чем по истечении одного месяца со дня его официального опубликования.

Руководитель Федеральной
налоговой службы
М.В. МИШУСТИН

Приложение N 1
к приказу ФНС России
от 14 ноября 2017 г. N ММВ-7-21/897@

                    ИНН <1>          
                                                             
    1690   1018                         Стр. 0 0 1

Форма по КНД 1150063

ЗАЯВЛЕНИЕ О ПРЕДОСТАВЛЕНИИ НАЛОГОВОЙ ЛЬГОТЫ ПО ТРАНСПОРТНОМУ НАЛОГУ, ЗЕМЕЛЬНОМУ НАЛОГУ, НАЛОГУ НА ИМУЩЕСТВО ФИЗИЧЕСКИХ ЛИЦ

(в ред. Приказа ФНС РФ от 25.03.2020 N ЕД-7-21/192@)

1. Представляется в налоговый орган (код)                                                
                                                                               
2. Персональные данные налогоплательщика (в соответствии с документом, удостоверяющим личность)
                                                                               
2.1. Фамилия                                                                  
                                                                               
2.2. Имя                                                                  
                                                                               
2.3. Отчество <2>                                                                  
                                                                               
2.4. Дата рождения <3>     .     .         2.5. Место рождения <3>                              
                                                                               
                                                                             
                                                                               
2.6. Сведения о документе, удостоверяющем личность <3>   2.6.1. Код вида документа <4>    
                                                                               
2.6.2. Серия и номер                                       2.6.3. Дата выдачи     .     .      
                                                                               
2.6.4. Кем выдан                                                              
                                                                               
2.7. Номер контактного телефона                                                      

3. Способ информирования о результатах рассмотрения настоящего заявления, за исключением налогоплательщиков - физических лиц, получивших доступ к личному кабинету налогоплательщика и не направивших в налоговый орган уведомление о необходимости получения документов на бумажном носителе:

1 - в налоговом органе, через который подано настоящее заявление
(в ред. Приказа ФНС РФ от 25.03.2020 N ЕД-7-21/192@)
2 - по почте по имеющемуся у налогового органа адресу места жительства (места пребывания) налогоплательщика - физического лица, подавшего заявление, или по предоставленному налоговому органу адресу для направления по почте документов, которые используются налоговыми органами при реализации своих полномочий в отношениях, регулируемых законодательством о налогах и сборах
3 - в многофункциональном центре предоставления государственных и муниципальных услуг (далее - МФЦ), через который подано настоящее заявление, для чего выражаю согласие на передачу мне документов, составляющих налоговую тайну, на бумажном носителе через МФЦ
(в ред. Приказа ФНС РФ от 25.03.2020 N ЕД-7-21/192@)
 

Заявление составлено на       страницах с приложением подтверждающих документов (копий) <5> на     листах
Достоверность и полноту сведений, указанных в настоящем заявлении, подтверждаю: Заполняется работником налогового органа или МФЦ
(в ред. Приказа ФНС РФ от 25.03.2020 N ЕД-7-21/192@)
Сведения о представлении заявления
                                                                                     
  1 - налогоплательщик
2 - представитель налогоплательщика
                Настоящее заявление представлено (код)              
                                                             
                                            на         страницах  
                                                                                   
                                            с приложением подтверждающих документов (копий) <5>
                                                                                   
                                            на     листах
                                                                                   
(Фамилия, имя, отчество <2> представителя налогоплательщика)     Дата представления заявления     .     .      
                                                                                     
Подпись         Дата     .     .           Зарегистрировано за N                        
                                                                                     
Наименование и реквизиты документа, подтверждающего полномочия представителя                                              
                                            Фамилия, И.О. <2>     Подпись
                                                                                 
                                                                                     
                                                                                 

<1> Физическое лицо, не являющееся индивидуальным предпринимателем, вправе не указывать идентификационный номер налогоплательщика, при условии заполнения пунктов 2.1.- 2.6.4. настоящего заявления.

<2> Отчество указывается при наличии (относится ко всем страницам документа).

<3> Не заполняется, если указан идентификационный номер налогоплательщика (ИНН).

<4> Заполняется в соответствии с приложением "Коды видов документов, удостоверяющих личность налогоплательщика" к Порядку заполнения формы заявления о предоставлении налоговой льготы по транспортному налогу, земельному налогу, налогу на имущество физических лиц (например, код "21" - паспорт гражданина Российской Федерации).

<5> Указывается количество листов документа (заверенной копии), подтверждающего полномочия представителя, а также документов (копий), подтверждающих право на налоговую льготу (в случае их представления).

                                                                                   
                    ИНН <1>          
                                                             
    1690   1025                         Стр.      
Фамилия   И.   О. <2>  
4. Прошу предоставить налоговую льготу по транспортному налогу:
                                                                               
                        01 - автомобиль легковой
02 - автомобиль грузовой
03 - автобус
04 - мотоцикл
05 - мотороллер
06 - снегоход
07 - трактор
08 - мотосани
09 - вертолет
10 - самолет
11 - теплоход
12 - яхта
13 - катер
14 - гидроцикл
15 - моторная лодка
16- иное
4.1. Вид транспортного средства      
                         
                         
4 2 Марка (модель)
                                                                             
                                                                               
4.3. Государственный регистрационный знак (номер)                                                          
                                                                               
4.4. Срок предоставления налоговой льготы 1 - бессрочно; 2 - срок ограничен        
                                                                               
с     .     .         по     .     .                                        
                                                                               
4.5. Право на налоговую льготу подтверждается следующим документом <6>:
(в ред. Приказа ФНС РФ от 25.03.2020 N ЕД-7-21/192@)
4.5.1. Полное наименование документа
                                                                             
                                                                               
                                                                             
(пенсионное удостоверение, удостоверение ветерана боевых действий, справка, подтверждающая факт установления инвалидности, иное)
4.5.2. Полное наименование органа (организации), выдавшего документ
                                                                             
                                                                               
                                                                             
                                                                               
4.5.3. Дата выдачи документа     .     .                                                
                                                                               
4.5.4. Период действия документа   1 - бессрочно;
2 - срок ограничен
с     .     .         по     .   .      
                                                                   
                                                                               
4.5.5. Серия и номер документа                                                          
                                                                             
                                                                               
                          01 - автомобиль легковой
02 - автомобиль грузовой
03 - автобус
04 - мотоцикл
05 - мотороллер
06 - снегоход
07 - трактор
08 - мотосани
09 - вертолет
10 - самолет
11 - теплоход
12 - яхта
13 - катер
14 - гидроцикл
15 - моторная лодка
16- иное
4.1. Вид транспортного средства      
                           
                           
4 2 Марка (модель)
                                                                             
                                                                               
4.3. Государственный регистрационный знак (номер)                                                          
                                                                               
4.4. Срок предоставления налоговой льготы 1 - бессрочно; 2 - срок ограничен        
                                                                               
с     .     .         по     .     .                                        
                                                                               
4.5. Право на налоговую льготу подтверждается следующим документом:
4.5.1. Полное наименование документа
                                                                             
                                                                               
                                                                             
(пенсионное удостоверение, удостоверение ветерана боевых действий, справка, подтверждающая факт установления инвалидности, иное)
4.5.2. Полное наименование органа (организации), выдавшего документ
                                                                             
                                                                               
                                                                             
                                                                               
4.5.3. Дата выдачи документа     .     .                                                
                                                                               
4.5.4. Период действия документа   1 - бессрочно;
2 - срок ограничен
с     .     .         по     .   .      
                                                                   
                                                                               
4.5.5. Серия и номер документа                                                          

<6> Сведения о документе, подтверждающем право на налоговую льготу, могут не заполняться, если такой документ приложен к настоящему заявлению. (в ред. Приказа ФНС РФ от 25.03.2020 N ЕД-7-21/192@)

Достоверность и полноту сведений, указанных на данной странице, подтверждаю:
                                      (подпись)                   (дата)                    
                                                                                       
                    ИНН <1>          
                                                             
    1690   1032                         Стр.      

Фамилия   И.   О. <2>  
5. Прошу предоставить налоговую льготу по земельному налогу:
5.1. Кадастровый номер земельного участка
                                                                             
                                                                               
5.2. Срок предоставления налоговой льготы   1 - бессрочно; 2 - срок ограничен
                                                                               
с     .     .         по     .     .                                        
                                                                               
5.3. Право на налоговую льготу подтверждается следующим документом <6>:
(в ред. Приказа ФНС РФ от 25.03.2020 N ЕД-7-21/192@)
5.3.1. Полное наименование документа
                                                                             
                                                                               
                                                                             
(пенсионное удостоверение, удостоверение ветерана боевых действий, справка, подтверждающая факт установления инвалидности, иное)
                                                                               
5.3.2. Полное наименование органа (организации), выдавшего документ
                                                                             
                                                                               
                                                                             
                                                                               
5.3.3. Дата выдачи документа     .     .                                                
                                                                               
5.3.4. Период действия документа   1 - бессрочно; 2 - срок ограничен
                                                                               
с     .     .           по     .     .                                        
                                                                               
5.3.5. Серия и номер документа                                                          
                                                                               
 
5.1. Кадастровый номер земельного участка
                                                                             
                                                                               
5.2. Срок предоставления налоговой льготы   1 - бессрочно; 2 - срок ограничен
                                                                               
с     .     .         по     .     .                                        
                                                                               
5.3. Право на налоговую льготу подтверждается следующим документом:
5.3.1. Полное наименование документа
                                                                             
                                                                               
                                                                             
(пенсионное удостоверение, удостоверение ветерана боевых действий, справка, подтверждающая факт установления инвалидности, иное)
                                                                               
5.3.2. Полное наименование органа (организации), выдавшего документ
                                                                             
                                                                               
                                                                             
                                                                               
5.3.3. Дата выдачи документа     .     .                                                
                                                                               
5.3.4. Период действия документа   1 - бессрочно; 2 - срок ограничен
                                                                               
с     .     .           по     .     .                                        
                                                                               
5.3.5. Серия и номер документа                                                          
Достоверность и полноту сведений, указанных на данной странице, подтверждаю:
                                      (подпись)                   (дата)                    
                                                                                       
                    ИНН <1>          
                                                             
    1690   1049                         Стр.      
Фамилия   И.   О. <2>  
6. Прошу предоставить налоговую льготу по налогу на имущество физических лиц:
6.1. Вид объекта недвижимого имущества 1 - жилой дом
2 - квартира
3 - комната
4 - гараж (машино-место)
5 - хозяйственное строение или сооружение
6 - жилое строение
7 - садовый дом
8 - иной объект
                             
6.2. Номер объекта недвижимого имущества 1 - кадастровый номер 2 - условный номер 3 - инвентарный номер
                             
                                                                             
                                                                               
6.3. Срок предоставления налоговой льготы   1 - бессрочно; 2 - срок ограничен
                                                                               
с     .     .           по     .     .                                        
                                                                               
6.4. Право на налоговую льготу подтверждается следующим документом <6>:
(в ред. Приказа ФНС РФ от 25.03.2020 N ЕД-7-21/192@)
6.4.1. Полное наименование документа
                                                                             
                                                                               
                                                                             
(пенсионное удостоверение, удостоверение ветерана боевых действий, справка, подтверждающая факт установления инвалидности, иное)
6.4.2. Полное наименование органа (организации), выдавшего документ
                                                                             
                                                                               
                                                                             
                                                                               
6.4.3. Дата выдачи документа     .     .                                                
                                                                               
6.4.4. Период действия документа   1 - бессрочно;
2 - срок ограничен
с     .     .         по     .     .      
                                                                   
6.4.5. Серия и номер документа                                                          
                                                                               
                                                                               
6.1. Вид объекта недвижимого имущества 1 - жилой дом
2 - квартира
3 - комната
4 - гараж (машино-место)
5 - хозяйственное строение или сооружение
6 - жилое строение
7 - садовый дом
8 - иной объект
                             
6.2. Номер объекта недвижимого имущества 1 - кадастровый номер 2 - условный номер 3 - инвентарный номер
                             
                                                                             
                                                                               
6.3. Срок предоставления налоговой льготы   1 - бессрочно; 2 - срок ограничен
                                                                               
с     .     .           по     .     .                                        
                                                                               
6.4. Право на налоговую льготу подтверждается следующим документом:
6.4.1. Полное наименование документа
                                                                             
                                                                               
                                                                             
(пенсионное удостоверение, удостоверение ветерана боевых действий, справка, подтверждающая факт установления инвалидности, иное)
6.4.2. Полное наименование органа (организации), выдавшего документ
                                                                             
                                                                               
                                                                             
                                                                               
6.4.3. Дата выдачи документа     .     .                                                
                                                                               
6.4.4. Период действия документа   1 - бессрочно;
2 - срок ограничен
с     .     .         по     .     .      
                                                                   
6.4.5. Серия и номер документа                                                          
                                                                               
                                                                               
Достоверность и полноту сведений, указанных на данной странице, подтверждаю:
                                      (подпись)                   (дата)                    
                                                                                       

Приложение N 2
к приказу ФНС России
от 14.11.2017 г. N ММВ-7-21/897@

ПОРЯДОК ЗАПОЛНЕНИЯ ФОРМЫ ЗАЯВЛЕНИЯ О ПРЕДОСТАВЛЕНИИ НАЛОГОВОЙ ЛЬГОТЫ ПО ТРАНСПОРТНОМУ НАЛОГУ, ЗЕМЕЛЬНОМУ НАЛОГУ, НАЛОГУ НА ИМУЩЕСТВО ФИЗИЧЕСКИХ ЛИЦ

(в ред. Приказа ФНС РФ от 25.03.2020 N ЕД-7-21/192@)

I. Общие положения

1. Настоящий Порядок заполнения формы заявления о предоставлении налоговой льготы по транспортному налогу, земельному налогу, налогу на имущество физических лиц (далее - Порядок) разработан в целях реализации статьи 356, пункта 3 статьи 361.1, пункта 2 статьи 387, пункта 10 статьи 396, пункта 2 статьи 399, пункта 6 статьи 407 части второй Налогового кодекса Российской Федерации.

2. Заявление о предоставлении налоговой льготы по транспортному налогу, земельному налогу, налогу на имущество физических лиц (далее - Заявление) заполняется налогоплательщиком - физическим лицом либо его представителем в случае обращения в налоговый орган за предоставлением налоговой льготы по транспортному налогу, земельному налогу и (или) налогу на имущество физических лиц, в том числе в виде налоговых вычетов, уменьшения налоговой базы на не облагаемую налогом сумму, а также применения иных установленных законодательством о налогах и сборах оснований, освобождающих от уплаты указанных налогов (далее - налоговая льгота).

3. В состав формы Заявления включаются:

1) титульный лист;

2) лист с информацией о заявленной налоговой льготе.

4. Страницы Заявления должны иметь сквозную нумерацию, начиная с первого листа (страница 001). Порядковый номер страницы указывается в поле "Стр." слева направо, начиная с первого (левого) знакоместа. Например, для первой страницы указывается "001", для второй страницы - "002".

5. Заявление заполняется рукописным способом чернилами черного цвета или с использованием программного обеспечения, предусматривающего при распечатывании Заявления вывод двумерного штрих-кода, либо через личный кабинет налогоплательщика в электронной форме.

Заявление составляется в одном экземпляре.

Не допускается исправление ошибок с помощью корректирующего или иного аналогичного средства, двусторонняя печать документа на бумажном носителе.

Каждому показателю соответствует одно поле, состоящее из определенного количества знакомест. В каждом поле указывается только один показатель.

Исключение составляют показатели, одним из значений которых является дата.

Для даты предусмотрены три поля: день, месяц и год, разделенные знаком "."(точка). Пример заполнения даты: 01.02.2017.

6. В случае рукописного способа заполнения формы Заявления:

1) заполнение полей значениями текстовых, числовых, кодовых показателей осуществляется слева направо, начиная с первого (левого) знакоместа;

2) заполнение текстовых полей осуществляется заглавными печатными буквами;

3) при отсутствии данных для заполнения показателя или неполного заполнения знакомест проставляется прочерк.

При этом прочерк представляет собой прямую линию, проведенную посередине знакомест по всей длине показателя или по правой части показателя при его неполном заполнении.

7. При распечатке на принтере формы Заявления, заполненной с использованием программного обеспечения, допускается отсутствие обрамления знакомест и прочерков для незаполненных знакомест, расположение и размеры зон значений показателей не должны изменяться. Печать знаков должна выполняться шрифтом Courier New высотой 16 - 18 пунктов.

II. Порядок заполнения титульного листа

8. Титульный лист заполняется налогоплательщиком - физическим лицом, за исключением поля "Заполняется работником налогового органа или МФЦ". (в ред. Приказа ФНС РФ от 25.03.2020 N ЕД-7-21/192@)

9. В поле "ИНН <1>" указывается идентификационный номер налогоплательщика - физического лица (далее - ИНН), здесь и далее по тексту Порядка ИНН указывается при наличии. Физическое лицо, не являющееся индивидуальным предпринимателем, вправе не указывать ИНН, указывая при этом свои персональные данные, предусмотренные пунктами 2.1 - 2.6.4 формы Заявления.

10. В разделе 1 "Представляется в налоговый орган (код)" указывается код налогового органа, выбранного налогоплательщиком - физическим лицом для представления Заявления. Например, форма Заявления может представляться в налоговый орган по месту жительства или по месту нахождения объектов недвижимого имущества и (или) транспортных средств.

11. По разделу 2 "Персональные данные налогоплательщика (в соответствии с документом, удостоверяющим личность)" указываются соответственно: фамилия (поле 2.1), имя (поле 2.2), отчество (здесь и далее по тексту Порядка отчество указывается при наличии) (поле 2.3) полностью, без сокращений, дата рождения (поле 2.4), место рождения (поле 2.5) налогоплательщика в соответствии с документом, удостоверяющим личность налогоплательщика.

12. В поле 2.6 "Сведения о документе, удостоверяющем личность <3>" указываются соответственно: код вида документа в соответствии с приложением "Коды видов документов, удостоверяющих личность налогоплательщика" к настоящему Порядку (поле 2.6.1), серия и номер документа, удостоверяющего личность (поле 2.6.2), дата выдачи (поле 2.6.3), кем выдан (поле 2.6.4).

В случае указания ИНН поля 2.4, 2.5, 2.6 не заполняются.

13. В поле 2.7. "Номер контактного телефона" указывается номер телефона налогоплательщика или его представителя с телефонным кодом страны (для физических лиц, место жительства которых за пределами Российской Федерации) и иными телефонными кодами (код города), требующимися для обеспечения телефонной связи. Номера телефонов указываются без пробелов и прочерков. Для каждой скобки и знака отводится одно знакоместо.

14. В разделе 3 в поле "Способ информирования о результатах рассмотрения настоящего заявления, за исключением налогоплательщиков - физических лиц, получивших доступ к личному кабинету налогоплательщика и не направивших в налоговый орган уведомление о необходимости получения документов на бумажном носителе:" указываются: (в ред. Приказа ФНС РФ от 25.03.2020 N ЕД-7-21/192@)

1) код "1" - в случае необходимости информирования о результатах рассмотрения Заявления в налоговом органе, через который подано Заявление; (в ред. Приказа ФНС РФ от 25.03.2020 N ЕД-7-21/192@)

2) код "2" - в случае необходимости информирования о результатах рассмотрения Заявления по почте по имеющемуся у налогового органа адресу места жительства (места пребывания) налогоплательщика - физического лица, подавшего Заявление, или по предоставленному налоговому органу адресу для направления по почте документов, которые используются налоговыми органами при реализации своих полномочий в отношениях, регулируемых законодательством о налогах и сборах; (в ред. Приказа ФНС РФ от 25.03.2020 N ЕД-7-21/192@)

3) код "3" - в случае необходимости информирования о результатах рассмотрения Заявления в многофункциональном центре предоставления государственных и муниципальных услуг (далее - МФЦ), через который подано Заявление, с одновременным выражением согласия налогоплательщика на передачу ему документов, составляющих налоговую тайну, на бумажном носителе через МФЦ. (в ред. Приказа ФНС РФ от 25.03.2020 N ЕД-7-21/192@)

В разделе 3 в поле "Заявление составлено на ___ страницах" указывается общее количество страниц, на которых составлено Заявление, в поле "с приложением подтверждающих документов (копий) <5> на ___ листах" указывается количество листов документов (копий) (в случае их представления), подтверждающих право налогоплательщика на налоговую льготу, включая документы или заверенные копии, подтверждающие полномочия представителя налогоплательщика (в случае представления Заявления представителем налогоплательщика), приложенных к Заявлению.

15. В разделе "Достоверность и полноту сведений, указанных в настоящем заявлении, подтверждаю:"указываются:

1) код "1"- в случае подтверждения достоверности и полноты сведений в Заявлении налогоплательщиком;

2) код "2"- в случае подтверждения достоверности и полноты сведений в Заявлении представителем налогоплательщика;

3) при заполнении формы Заявления налогоплательщиком - физическим лицом в бумажном виде в месте, отведенном для подписи, проставляется подпись физического лица и дата подписания Заявления; при заполнении Заявления налогоплательщиком - физическим лицом в электронной форме через личный кабинет налогоплательщика подпись и дата не заполняются;

4) при заполнении формы Заявления представителем налогоплательщика по строке "фамилия, имя, отчество <2> представителя налогоплательщика" указываются построчно полностью фамилия, имя, отчество физического лица - представителя налогоплательщика. Проставляется подпись лица, подтверждающего достоверность и полноту сведений, указанных в Заявлении, дата подписания;.

5) по строке "Наименование и реквизиты документа, подтверждающего полномочия представителя" указывается вид и реквизиты документа, подтверждающего полномочия представителя налогоплательщика.

III. Порядок заполнения листа с информацией о заявленной налоговой льготе

16. Лист с информацией о заявленной налоговой льготе (далее - Лист) заполняется по виду налога (налогов), по которым заявлена налоговая льгота, а также объектам налогообложения.

17. При наличии у налогоплательщика права на налоговую льготу на более, чем один объект налогообложения Лист заполняется по каждому объекту отдельно.

18. При заполнении Листа указываются ИНН, фамилия и инициалы имени и отчества налогоплательщика - физического лица.

19. В разделе "Достоверность и полноту сведений, указанных на настоящей странице, подтверждаю:"при представлении формы Заявления в бумажном виде указываются:

1) подпись лица, заполнившего Заявление;

2) дата заполнения Заявления.

При заполнении формы Заявления в электронной форме через личный кабинет налогоплательщика подпись и дата Заявления не заполняются.

20. По разделу 4 "Прошу предоставить налоговую льготу по транспортному налогу: "в поле 4.1 указывается вид транспортного средства с проставлением соответствующего кода (код "01"- автомобиль легковой, код "02"- автомобиль грузовой, код "03"- автобус, код "04"- мотоцикл, код "05"- мотороллер, код "06"- снегоход, код "07"- трактор, код "08"- мотосани, код "09"- вертолет, код "10"- самолет, код "11"- теплоход, код "12"- яхта, код "13"- катер, код "14"- гидроцикл, код "15"- моторная лодка, код "16"- иное), марки (модели) объекта налогообложения (поле 4.2) и государственного регистрационного знака (номера) транспортного средства (поле 4.3), в отношении которого заявлена налоговая льгота.

21. В поле 4.4. "Срок предоставления налоговой льготы" указывается заявляемый налогоплательщиком-физическим лицом период действия налоговой льготы (код "1"- бессрочно, код "2"- на определенный срок с указанием данного срока).

22. В поле 4.5. "Право на налоговую льготу подтверждается следующим документом" указываются сведения о документе, подтверждающем право налогоплательщика на налоговую льготу в отношении указанного в Заявлении объекта налогообложения (поля 4.5 - 4.5.5 со сведениями о документе, подтверждающем право на налоговую льготу, могут не заполняться, если такой документ приложен к Заявлению). (в ред. Приказа ФНС РФ от 25.03.2020 N ЕД-7-21/192@)

При этом заполняются:

1) поле 4.5.1 с указанием полного наименования документа (например, пенсионное удостоверение, удостоверение ветерана боевых действий, справка, подтверждающая факт установления инвалидности, и иное);

2) поле 4.5.2 с указанием полного наименования органа (организации), выдавшего документ;

3) поле 4.5.3 с указанием даты выдачи документа;

4) поле 4.5.4 с указанием периода действия документа, подтверждающего право налогоплательщика на налоговую льготу, (код "1"- бессрочно, код "2"- на определенный срок с указанием данного срока);

5) поле 4.5.5 с указанием (при наличии) серии и (или) номера документа.

Абзацы восьмой - тринадцатый. - Утратили силу. (в ред. Приказа ФНС РФ от 25.03.2020 N ЕД-7-21/192@)

23. По разделу 5 "Прошу предоставить налоговую льготу по земельному налогу: "в поле 5.1. "Кадастровый номер земельного участка" указывается кадастровый номер земельного участка, в отношении которого заявлена налоговая льгота.

25. Поля 5.2 - 5.3.5 заполняются по аналогии с полями 4.4 - 4.5.5 формы Заявления.

26. По разделу 6 "Прошу предоставить налоговую льготу по налогу на имущество физических лиц: "в поле 6.1 "Вид объекта недвижимого имущества" указывается вид объекта недвижимости с проставлением соответствующего кода (код "1"- жилой дом, код "2"- квартира, код "3"- комната, код "4"- гараж (машино-место), код "5"- хозяйственное строение или сооружение, код "6"- жилое строение, код "7"- садовый дом, код "8"- иной объект) объекта налогообложения, в отношении которого заявлена налоговая льгота.

При этом в поле 6.2 "Номер объекта недвижимого имущества" указывается номер объекта недвижимого имущества, в отношении которого заявлена налоговая льгота, с проставлением соответствующего кода: код "1"- кадастровый номер, "2"- условный номер, "3"- инвентарный номер.

27. Поля 6.3 - 6.4.5 заполняются по аналогии с полями 4.4 - 4.5.5 формы Заявления.

Приложение
к Порядку заполнения формы заявления
о предоставлении налоговой льготы
по транспортному налогу, земельному налогу,
налогу на имущество физических лиц,
утвержденному приказом ФНС России
от 14.11.2017 г. N ММВ-7-21/897@

КОДЫ ВИДОВ ДОКУМЕНТОВ, УДОСТОВЕРЯЮЩИХ ЛИЧНОСТЬ НАЛОГОПЛАТЕЛЬЩИКА

Код Наименование документа
01 Паспорт гражданина СССР
03 Свидетельство о рождении
05 Справка об освобождении из места лишения свободы
07 Военный билет
08 Временное удостоверение, выданное взамен военного билета
10 Паспорт иностранного гражданина
11 Свидетельство о рассмотрении ходатайства о признании лица беженцем на территории Российской Федерации по существу
12 Вид на жительство в Российской Федерации
13 Удостоверение беженца
14 Временное удостоверение личности гражданина Российской Федерации
15 Разрешение на временное проживание в Российской Федерации
18 Свидетельство о предоставлении временного убежища на территории Российской Федерации
21 Паспорт гражданина Российской Федерации
23 Свидетельство о рождении, выданное уполномоченным органом иностранного государства
24 Удостоверение личности военнослужащего Российской Федерации
26 Паспорт моряка
27 Военный билет офицера запаса
60 Документы, подтверждающие факт регистрации по месту жительства
61 Свидетельство о регистрации по месту жительства
62 Вид на жительство иностранного гражданина
91 Иные документы <1>

<1> Документы, признаваемые в соответствии с законодательством Российской Федерации или в соответствии с международными договорами Российской Федерации в качестве документов, удостоверяющих личность налогоплательщика.

Приложение N 3
к приказу ФНС России
от 14.11.2017 г. N ММВ-7-21/897@

ФОРМАТ ПРЕДСТАВЛЕНИЯ ЗАЯВЛЕНИЯ О ПРЕДОСТАВЛЕНИИ НАЛОГОВОЙ ЛЬГОТЫ ПО ТРАНСПОРТНОМУ НАЛОГУ, ЗЕМЕЛЬНОМУ НАЛОГУ, НАЛОГУ НА ИМУЩЕСТВО ФИЗИЧЕСКИХ ЛИЦ В ЭЛЕКТРОННОЙ ФОРМЕ

(в ред. Приказа ФНС РФ от 25.03.2020 N ЕД-7-21/192@)

I. Общие сведения

1. Настоящий формат устанавливает требования к XML файлам (далее - файл обмена) передачи в налоговые органы заявления о предоставлении налоговой льготы по транспортному налогу, земельному налогу, налогу на имущество физических лиц в электронной форме.

2. Номер версии настоящего формата 5.01, часть CLXIX.

II. Описание файла обмена

3. Имя файла обмена должно иметь следующий вид:

R_T_A_K_O_GGGGMMDD_N, где:

R_T - префикс, принимающий значение UT_PRLZTRIMNAL;

А_К - идентификатор получателя информации, где: А - идентификатор получателя, которому направляется файл обмена, К - идентификатор конечного получателя, для которого предназначена информация из данного файла обмена <1>. Каждый из идентификаторов (А и К) имеет вид для налоговых органов - четырехразрядный код налогового органа;

<1> Передача файла от отправителя к конечному получателю (К) может осуществляться в несколько этапов через другие налоговые органы, осуществляющие передачу файла на промежуточных этапах, которые обозначаются идентификатором А. В случае передачи файла от отправителя к конечному получателю при отсутствии налоговых органов, осуществляющих передачу на промежуточных этапах, значения идентификаторов А и К совпадают.

О - идентификатор отправителя информации, имеет вид:

для организаций - девятнадцатиразрядный код (идентификационный номер налогоплательщика (далее - ИНН) и код причины постановки на учет (далее - КПП) организации (обособленного подразделения);

для физических лиц - двенадцатиразрядный код (ИНН физического лица, при наличии. При отсутствии ИНН - последовательность из двенадцати нулей).

GGGG - год формирования передаваемого файла, ММ - месяц, DD - день;

N - идентификационный номер файла. (Длина - от 1 до 36 знаков. Идентификационный номер файла должен обеспечивать уникальность файла).

Расширение имени файла - xml. Расширение имени файла может указываться как строчными, так и прописными буквами.

Параметры первой строки файла обмена

Первая строка XML файла должна иметь следующий вид:

<?xml version ="1.0" encoding ="windows-1251"?>

Имя файла, содержащего XML схему файла обмена, должно иметь следующий вид:

UT_PRLZTRIMNAL_1_169_00_05_01_xx , где хх - номер версии схемы.

Расширение имени файла - xsd.

XML схема файла обмена приводится отдельным файлом.

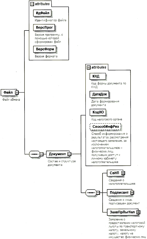
4. Логическая модель файла обмена представлена в виде диаграммы структуры файла обмена на рисунке 1 настоящего формата. Элементами логической модели файла обмена являются элементы и атрибуты XML файла. Перечень структурных элементов логической модели файла обмена и сведения о них приведены в таблицах 4.1 - 4.17 настоящего формата.

Для каждого структурного элемента логической модели файла обмена приводятся следующие сведения:

наименование элемента. Приводится полное наименование элемента <2>;

<2> В строке таблицы могут быть описаны несколько элементов, наименования которых разделены символом "|". Такая форма записи применяется при наличии в файле обмена только одного элемента из описанных в этой строке.

сокращенное наименование (код) элемента. Приводится сокращенное наименование элемента. Синтаксис сокращенного наименования должен удовлетворять спецификации XML;

признак типа элемента. Может принимать следующие значения: "С"- сложный элемент логической модели (содержит вложенные элементы), "П"- простой элемент логической модели, реализованный в виде элемента XML файла, "А"- простой элемент логической модели, реализованный в виде атрибута элемента XML файла. Простой элемент логической модели не содержит вложенные элементы;

формат элемента. Формат элемента представляется следующими условными обозначениями: Т - символьная строка; N - числовое значение (целое или дробное).

Формат символьной строки указывается в виде T(n-k) или Т(=k), где: n - минимальное количество знаков, k - максимальное количество знаков, символ "-"- разделитель, символ "="означает фиксированное количество знаков в строке. В случае, если минимальное количество знаков равно 0, формат имеет вид Т(0-k). В случае, если максимальное количество знаков неограничено, формат имеет вид Т(n-).

Формат числового значения указывается в виде N(m.k), где: m - максимальное количество знаков в числе, включая знак (для отрицательного числа), целую и дробную часть числа без разделяющей десятичной точки, k - максимальное число знаков дробной части числа. Если число знаков дробной части числа равно 0 (то есть число целое), то формат числового значения имеет вид N(m).

Для простых элементов, являющихся базовыми в XML, например, элемент с типом "date", поле "Формат элемента "не заполняется. Для таких элементов в поле "Дополнительная информация" указывается тип базового элемента;

признак обязательности элемента определяет обязательность наличия элемента (совокупности наименования элемента и его значения) в файле обмена. Признак обязательности элемента может принимать следующие значения: "О"- наличие элемента в файле обмена обязательно; "Н"- наличие элемента в файле обмена необязательно, то есть элемент может отсутствовать. В случае если элемент принимает ограниченный перечень значений (по классификатору, кодовому словарю и тому подобному), то признак обязательности элемента дополняется символом "К". Например, "ОК". В случае если количество реализаций элемента может быть более одной, то признак обязательности элемента дополняется символом "М". Например, "НМ" или "ОКМ".

К вышеперечисленным признакам обязательности элемента добавляется значение "У" в случае описания в XML схеме условий, предъявляемых к элементу в файле обмена, описанных в графе "Дополнительная информация". Например, "НУ" или "ОКУ";

дополнительная информация должна содержать, при необходимости, требования к элементу файла обмена, не указанные ранее. Для сложных элементов указывается ссылка на таблицу, в которой описывается состав данного элемента. Для элементов, принимающих ограниченный перечень значений из классификатора (кодового словаря и тому подобного), указывается наименование классификатора (кодового словаря и тому подобного) или приводится перечень возможных значений. Для классификатора (кодового словаря и тому подобного) указывается ссылка на его местонахождение. Для элементов, содержащих пользовательский тип данных, указывается наименование типового элемента.

Рисунок 1. Диаграмма структуры файла обмена

Таблица 4.1

Файл обмена (Файл)

Наименование элемента Сокращенное наименование (код) элемента Признак типа элемента Формат элемента Признак обязательности элемента Дополнительная информация
Идентификатор файла ИдФайл А Т(1-255) ОУ Содержит (повторяет) имя сформированного файла (без расширения)
Версия программы, с помощью которой сформирован файл ВерсПрог А Т(1-40) О
Версия формата ВерсФорм А Т(1-5) О Принимает значение: 5.01
Состав и структура документа Документ С О Состав элемента представлен в таблице 4.2

Таблица 4.2

Состав и структура документа (Документ)

Наименование элемента Сокращенное наименование (код) элемента Признак типа элемента Формат элемента Признак обязательности элемента Дополнительная информация
Код формы документа по КНД КНД А Т(=7) ОК Типовой элемент <КНДТип>.
Принимает значение: 1150063
Дата формирования документа ДатаДок А Т(=10) О Типовой элемент <ДатаТип>.
Дата в формате ДД.ММ.ГГГГ
Код налогового органа КодНО А Т(=4) О Типовой элемент <СОНОТип>
Способ информирования о результатах рассмотрения настоящего заявления, за исключением налогоплательщиков - физических лиц, получивших доступ к личному кабинету налогоплательщика и не направивших в налоговый орган уведомление о необходимости получения
документов на бумажном носителе
Способ ИнфРез А Т(=1) нк Принимает значение:
1 - в налоговом органе, через который подано настоящее заявление |
2 - по почте по имеющемуся у налогового органа адресу места жительства (места пребывания) налогоплательщика - физического лица, подавшего заявление, или по предоставленному налоговому органу адресу для направления по почте документов, которые используются налоговыми органами при реализации своих полномочий в отношениях, регулируемых законодательством о налогах и сборах |
3 - в многофункциональном центре предоставления государственных и муниципальных услуг (далее - МФЦ), через который подано настоящее заявление, с выражением согласия на передачу документов, составляющих налоговую тайну, на бумажном носителе через МФЦ
(в ред. Приказа ФНС РФ от 25.03.2020 N ЕД-7-21/192@)
Сведения о налогоплательщике СвНП С О Состав элемента представлен в таблице 4.3
Сведения о лице, подписавшем документ Подписант С О Состав элемента представлен в таблице 4.7
Заявление о предоставлении налоговой льготы по транспортному налогу, земельному налогу, налогу на имущество физических лиц ЗаявПрЛьгНал С О Состав элемента представлен в таблице 4.9

Таблица 4.3

Сведения о налогоплательщике (СвНП)

Наименование элемента Сокращенное наименование (код) элемента Признак типа элемента Формат элемента Признак обязательности элемента Дополнительная информация
Налогоплательщик - физическое лицо НПФЛ С О Состав элемента представлен в таблице 4.4

Таблица 4.4

Налогоплательщик - физическое лицо (НПФЛ)

Наименование элемента Сокращенное наименование (код) элемента Признак типа элемента Формат элемента Признак обязательности элемента Дополнительная информация
Номер контактного телефона Тлф А Т(1-20) Н
Фамилия, имя, отчество физического лица ФИОФЛ С О Типовой элемент <ФИОТип>.
Состав элемента представлен в таблице 4.17
Сведения о физическом лице (наличие ИНН физического лица) | СведФЛ1 С О Состав элемента представлен в таблице 4.5
Сведения о физическом лице (отсутствует ИНН физического лица) СведФЛ2 С О Состав элемента представлен в таблице 4.6

Таблица 4.5

Сведения о физическом лице (обязательно наличие ИНН физического лица) (СведФЛ1)

Наименование элемента Сокращенное наименование (код) элемента Признак типа элемента Формат элемента Признак обязательности элемента Дополнительная информация
ИНН физического лица ИННФЛ А Т(=12) О Типовой элемент <ИННФЛТип>
Дата рождения ДатаРожд А Т(=10) Н Типовой элемент <ДатаТип>.
Дата в формате ДД.ММ.ГГГГ
Место рождения МестоРожд А Т(1-128) Н
Сведения о документе, удостоверяющем личность УдЛичн С Н Типовой элемент <УдЛичнФЛТип>.
Состав элемента представлен в таблице 4.16

Таблица 4.6

Сведения о физическом лице (отсутствует ИНН физического лица) (СведФЛ2)

Наименование элемента Сокращенное наименование (код) элемента Признак типа элемента Формат элемента Признак обязательности элемента Дополнительная информация
Дата рождения ДатаРожд А Т(=10) О Типовой элемент <ДатаТип>.
Дата в формате ДД.ММ.ГГГГ
Место рождения МестоРожд А Т(1-128) О
Сведения о документе, удостоверяющем личность физического лица УдЛичн С О Типовой элемент <УдЛичнФЛТип>.
Состав элемента представлен в таблице 4.16

Таблица 4.7

Сведения о лице, подписавшем документ (Подписант)

Наименование элемента Сокращенное наименование (код) элемента Признак типа элемента Формат элемента Признак обязательности элемента Дополнительная информация
Признак лица, подписавшего документ ПрПодп А Т(=1) ОК Принимает значение:
1 - налогоплательщик |
2 - представитель налогоплательщика
Фамилия, имя, отчество ФИО С НУ Типовой элемент <ФИОТип>.
Состав элемента представлен в таблице 4.17
Элемент обязателен при <ПрПодп>=2
Сведения о представителе СвПред С НУ Состав элемента представлен в таблице 4.8
Элемент обязателен при <ПрПодп>=2

Таблица 4.8

Сведения о представителе налогоплательщика (СвПред)

Наименование элемента Сокращенное наименование (код) элемента Признак типа элемента Формат элемента Признак обязательности элемента Дополнительная информация
Наименование документа, подтверждающего полномочия представителя налогоплательщика НаимДок А Т(1-120) О

Таблица 4.9

Заявление о предоставлении налоговой льготы по транспортному налогу, земельному налогу, налогу на имущество физических лиц (ЗаявПрЛьгНал)

Наименование элемента Сокращенное наименование (код) элемента Признак типа элемента Формат элемента Признак обязательности элемента Дополнительная информация
Сведения о налоговой льготе на транспортное средство СведТС С НМУ Состав элемента представлен в таблице 4.10
Элемент обязателен при отсутствии элементов <СведЗемУч>, <СведОН>
Сведения о налоговой льготе на земельный участок СведЗемУч С НМУ Состав элемента представлен в таблице 4.11
Элемент обязателен при отсутствии элементов <СведОН>, <СведТС>
Сведения о налоговой льготе на объект недвижимого имущества СведОН С НМУ Состав элемента представлен в таблице 4.12
Элемент обязателен при отсутствии элементов <СведЗемУч>, <СведТС>

Таблица 4.10

Сведения о налоговой льготе на транспортное средство (СведТС)

Наименование элемента Сокращенное наименование (код) элемента Признак типа элемента Формат элемента Признак обязательности элемента Дополнительная информация
Вид транспортного средства ВидТС А Т(=2) ОК Принимает значение:
01 - автомобиль легковой |
02 - автомобиль грузовой |
03 - автобус|
04 - мотоцикл |
05 - мотороллер |
06 - снегоход |
07 - трактор |
08 - мотосани |
09 - вертолет|
10 - самолет |
11 - теплоход|
12 - яхта|
13 - катер |
14 - гидроцикл |
15 - моторная лодка |
16 - иное
Марка (модель) МаркаТС А Т(1-120) Н
Государственный регистрационный знак (номер) РегЗнакТС А Т(1-30) О
Сведения о предоставлении налоговой льготы на транспортное средство СведЛьгТС С О Типовой элемент <СрокДокТип>.
Состав элемента представлен в таблице 4.13

Таблица 4.11

Сведения о налоговой льготе на земельный участок (СведЗемУч)

Наименование элемента Сокращенное наименование (код) элемента Признак типа элемента Формат элемента Признак обязательности элемента Дополнительная информация
Кадастровый номер земельного участка НомКадастрЗУ А Т(1-100) О
Сведения о предоставлении налоговой льготы на земельный участок СведЛьгЗемУч С О Типовой элемент <СрокДокТип>.
Состав элемента представлен в таблице 4.13

Таблица 4.12

Сведения о налоговой льготе на объект недвижимого имущества (СведОН)

Наименование элемента Сокращенное наименование (код) элемента Признак типа элемента Формат элемента Признак обязательности элемента Дополнительная информация
Вид объекта недвижимого имущества ВидОНИ А Т(=1) ОК Принимает значение:
1 - жилой дом |
2 - квартира |
3 - комната |
4 - гараж (машино-место) |
5 - хозяйственное строение или сооружение!
6 - жилое строение |
7 - садовый дом |
8 - иной объект
Вид номера объекта недвижимого имущества ВидНомОНИ А Т(=1) НК Принимает значение:
1 - кадастровый номер |
2 - условный номер |
3 - инвентарный номер
Номер объекта недвижимого имущества НомОНИ А Т(1-100) Н
Сведения о предоставлении налоговой льготы на объект недвижимого имущества СведЛьгОН С О Типовой элемент <СрокДокТип>.
Состав элемента представлен в таблице 4.13

Таблица 4.13

Сведения о сроке предоставления налоговой льготы и документе, подтверждающем право на налоговую льготу (СрокДокТип)

Наименование элемента Сокращенное наименование (код) элемента Признак типа элемента Формат элемента Признак обязательности элемента Дополнительная информация
Сведения о сроке предоставления налоговой льготы СведСрНалЛьг С О Состав элемента представлен в таблице 4.14
Сведения о документе, подтверждающем право на налоговую льготу СведДокПодтвЛьг С Н Состав элемента представлен в таблице 4.15
(в ред. Приказа ФНС РФ от 25.03.2020 N ЕД-7-21/192@)

Таблица 4.14

Сведения о сроке предоставления налоговой льготы (СведСрНалЛьг)

Наименование элемента Сокращенное наименование (код) элемента Признак типа элемента Формат элемента Признак обязательности элемента Дополнительная информация
Признак срока предоставления налоговой льготы ПрСрНалЛьг А Т(=1) ОК Принимает значение:
1 - бессрочно |
2 - срок ограничен
Дата начала срока предоставления налоговой льготы ДатаНачСр А Т(=10) О Типовой элемент <ДатаТип>.
Дата в формате ДД.ММ.ГГГГ
Дата окончания срока предоставления налоговой льготы ДатаКонСр А Т(=10) НУ Типовой элемент <ДатаТип>.
Дата в формате ДД.ММ.ГГГГ
Элемент обязателен при <ПрСрНалЛьг>=2
Элемент не заполняется при <ПрСрНалЛьг>= 1

Таблица 4.15

Сведения о документе, подтверждающем право на налоговую льготу (СведДокПодтвЛьг)

Наименование элемента Сокращенное наименование (код) элемента Признак типа элемента Формат элемента Признак обязательности элемента Дополнительная информация
Полное наименование документа НаимДок А Т(1-120) Н
(в ред. Приказа ФНС РФ от 25.03.2020 N ЕД-7-21/192@)
Полное наименование органа (организации), выдавшего документ ВыдДок А Т(1-255) Н
(в ред. Приказа ФНС РФ от 25.03.2020 N ЕД-7-21/192@)
Дата выдачи документа ДатаДок А Т(=10) Н Типовой элемент <ДатаТип>.
Дата в формате ДД.ММ.ГГГГ
(в ред. Приказа ФНС РФ от 25.03.2020 N ЕД-7-21/192@)
Признак периода действия документа ПрПериодДок А Т(=1) ОК Принимает значение:
1 - бессрочно |
2 - срок ограничен
Дата начала периода действия документа ДатаНачПериод А Т(=10) Н Типовой элемент <ДатаТип>.
Дата в формате ДД.ММ.ГГГГ
(в ред. Приказа ФНС РФ от 25.03.2020 N ЕД-7-21/192@)
Дата окончания периода действия документа ДатаКонПериод А Т(=10) Н Типовой элемент <ДатаТип>.
Дата в формате ДД.ММ.ГГГГ
Элемент обязателен при <ПрПериодДок>=2
Элемент не заполняется при
<ПрПериодДок>= 1
Серия и номер документа СерНомДок А Т(1-25) НУ Элемент не заполняется если в поле 4.5.1 указано "запись в Реестре взимания платы". Типовой элемент <СПДУЛШТип>

Таблица 4.16

Сведения о документе, удостоверяющем личность (УдЛичнФЛТип)

Наименование элемента Сокращенное наименование (код) элемента Признак типа элемента Формат элемента Признак обязательности элемента Дополнительная информация
Код вида документа КодВидДок А Т(=2) ОК Типовой элемент <СПДУЛТип>.
Принимает значение в соответствии с приложением "Коды видов документов, удостоверяющих личность налогоплательщика"к Порядку заполнения формы заявления о предоставлении. налоговой льготы по транспортному налогу, земельному налогу, налогу на имущество физических лиц
Серия и номер СерНомДок А Т(1-25) О
Дата выдачи ДатаДок А Т(=10) О Типовой элемент <ДатаТип>.
Дата в формате ДД.ММ.ГГГГ
Кем выдан ВыдДок А Т(1-255) О

Таблица 4.17

Фамилия, имя, отчество (ФИОТип)

Наименование элемента Сокращенное наименование (код) элемента Признак типа элемента Формат элемента Признак обязательности элемента Дополнительная информация
Фамилия Фамилия А Т(1-60) О
Имя Имя А Т(1-60) О
Отчество Отчество А Т(1-60) Н