Приказ ФНС РФ от 25.02.2020 N ЕД-7-21/124@

"Об утверждении формы и формата представления в электронной форме сообщения о наличии у налогоплательщика-организации транспортных средств и (или) земельных участков, признаваемых объектами налогообложения по соответствующим налогам, а также порядка заполнения формы сообщения и порядка направления сообщения в электронной форме по телекоммуникационным каналам связи"
Редакция от 25.02.2020 — Документ утратил силу, см. «Приказ ФНС РФ от 10.08.2022 N ЕД-7-21/741@»
Показать изменения

Зарегистрировано в Минюсте России 8 мая 2020 г. N 58300

ФЕДЕРАЛЬНАЯ НАЛОГОВАЯ СЛУЖБА

ПРИКАЗ
от 25 февраля 2020 г. N ЕД-7-21/124@

ОБ УТВЕРЖДЕНИИ ФОРМЫ И ФОРМАТА ПРЕДСТАВЛЕНИЯ В ЭЛЕКТРОННОЙ ФОРМЕ СООБЩЕНИЯ О НАЛИЧИИ У НАЛОГОПЛАТЕЛЬЩИКА-ОРГАНИЗАЦИИ ТРАНСПОРТНЫХ СРЕДСТВ И (ИЛИ) ЗЕМЕЛЬНЫХ УЧАСТКОВ, ПРИЗНАВАЕМЫХ ОБЪЕКТАМИ НАЛОГООБЛОЖЕНИЯ ПО СООТВЕТСТВУЮЩИМ НАЛОГАМ, А ТАКЖЕ ПОРЯДКА ЗАПОЛНЕНИЯ ФОРМЫ СООБЩЕНИЯ И ПОРЯДКА НАПРАВЛЕНИЯ СООБЩЕНИЯ В ЭЛЕКТРОННОЙ ФОРМЕ ПО ТЕЛЕКОММУНИКАЦИОННЫМ КАНАЛАМ СВЯЗИ

В соответствии с пунктом 2.2 статьи 23, пунктом 4 статьи 31 Налогового кодекса Российской Федерации (Собрание законодательства Российской Федерации, 1998, N 31, ст. 3824; 2019, N 39, ст. 5375), а также подпунктом 5.9.37 пункта 5 Положения о Федеральной налоговой службе, утвержденного постановлением Правительства Российской Федерации от 30.09.2004 N 506 "Об утверждении Положения о Федеральной налоговой службе" (Собрание законодательства Российской Федерации, 2004, N 40, ст. 3961; 2015, N 15, ст. 2286), в целях обеспечения исполнения налогоплательщиками-организациями обязанности по представлению в налоговый орган сообщения о наличии у них транспортных средств и (или) земельных участков, признаваемых объектами налогообложения по соответствующим налогам, в связи с принятием Федерального закона от 29.09.2019 N 325-ФЗ "О внесении изменений в части первую и вторую Налогового кодекса Российской Федерации" (Собрание законодательства Российской Федерации, 2019, N 39, ст. 5375) приказываю:

1. Утвердить:

форму "Сообщение о наличии у налогоплательщика-организации транспортных средств и (или) земельных участков, признаваемых объектами налогообложения по соответствующим налогам" согласно приложению N 1 к настоящему приказу;

формат представления сообщения о наличии у налогоплательщика-организации транспортных средств и (или) земельных участков, признаваемых объектами налогообложения по соответствующим налогам, в электронной форме согласно приложению N 2 к настоящему приказу;

порядок заполнения формы "Сообщение о наличии у налогоплательщика-организации транспортных средств и (или) земельных участков, признаваемых объектами налогообложения по соответствующим налогам" согласно приложению N 3 к настоящему приказу;

порядок направления сообщения о наличии у налогоплательщика-организации транспортных средств и (или) земельных участков, признаваемых объектами налогообложения по соответствующим налогам, в электронной форме по телекоммуникационным каналам связи согласно приложению N 4 к настоящему приказу.

2. Настоящий приказ вступает в силу с 1 января 2021 года.

3. Руководителям (исполняющим обязанности руководителя) управлений Федеральной налоговой службы по субъектам Российской Федерации довести настоящий приказ до нижестоящих налоговых органов и обеспечить его исполнение.

4. Контроль за исполнением настоящего приказа возложить на заместителя руководителя Федеральной налоговой службы, координирующего методологическое обеспечение работы налоговых органов по вопросам исчисления, полноты и своевременности уплаты налогоплательщиками-организациями транспортного налога и земельного налога.

Руководитель
Федеральной налоговой службы
Д.В. ЕГОРОВ

Приложение N 1
к приказу ФНС России
от 25.02.2020 N ЕД-7-21/124@

                          ИНН      
                                                               
    2240 1014       КПП                   Стр. 0 0 1

Форма по КНД 1150099

СООБЩЕНИЕ О НАЛИЧИИ У НАЛОГОПЛАТЕЛЬЩИКА-ОРГАНИЗАЦИИ ТРАНСПОРТНЫХ СРЕДСТВ И (ИЛИ) ЗЕМЕЛЬНЫХ УЧАСТКОВ, ПРИЗНАВАЕМЫХ ОБЪЕКТАМИ НАЛОГООБЛОЖЕНИЯ ПО СООТВЕТСТВУЮЩИМ НАЛОГАМ

1. Представляется в налоговый орган (код) <1>                                              
2. Сведения о налогоплательщике-организации:                                                    
                                                                             
                                                                             
                                                                               
                                                                             
                                                                               
                                                                             
                                                                               
                                                                             
(полное наименование организации)
                                                                             
3. Номер контактного телефона                                            
                                                                             
4. Способ информирования налогоплательщика-организации о результатах рассмотрения настоящего сообщения:
                                                                               
  1 - лично в налоговом органе, через который подано настоящее сообщение
  2 - по почте по имеющемуся у налогового органа адресу налогоплательщика-организации
    3 - по телекоммуникационным каналам связи через оператора электронного документооборота в случае, если сообщение было представлено по телекоммуникационным каналам связи
Сообщение составлено на     страницах с приложением подтверждающих документов или их копий на       листах
                                                                               
                                                                               
Достоверность и полноту сведений, указанных в настоящем сообщении, подтверждаю: Заполняется работником налогового органа
Сведения о представлении сообщения
                                                                                     
    1 - налогоплательщик                                                          
  2 - представитель налогоплательщика <2>                                                    
                                            Настоящее сообщение представлено (код)                
                                                                                   
                                                                                     
                                            на       листах              
                                                                                     
                                            с приложением подтверждающих документов или их копий
(Фамилия, имя, отчество <3> представителя налогоплательщика)                                              
                                            на       листах              
                                                                                   
                                                                                     
                                            Дата представления сообщения                      
                                                                                     
                                            Зарегистрировано за N                          
                                                                                     
                                                                                   
                                                                                     
                                                                                   
                                                                                     
                                                                                   
                                                                                     
                                                                                   
                                                                                     
                                                                                   
(наименование организации - представителя налогоплательщика)                                              
                                                                                     
Подпись       Дата     .     .                                                      
                                                                                     
Наименование и реквизиты документа, подтверждающего полномочия представителя налогоплательщика                                              
                                                                                     
                                                                                     
                                                                                     
                                            Фамилия, И.О. <3>     Подпись
                                                                                     

<1> Справочная информация о кодах налоговых органов размещена на официальном сайте Федеральной налоговой службы в информационно-телекоммуникационной сети "Интернет".

<2> К сообщению прилагается копия документа, подтверждающего полномочия представителя.

<3> Отчество указывается при наличии.

                                                                                 
                          ИНН      
                                                               
    2240 1021       КПП                   Стр.      

Сведения о транспортных средствах

                        01 - автомобиль легковой 06 - снегоход 11 - теплоход      
2.1. Вид транспортного средства 02 - автомобиль грузовой 07 - трактор 12 - яхта      
                          03 - автобус 08 - мотосани 13 - катер      
                          04 - мотоцикл 09 - вертолет 14 - гидроцикл      
                          05 - мотороллер 10 - самолет 15 - моторная лодка      
                                            16 - иное      
                                                                               
                                                                             
                                                                               
                                                                             
(указать иной вид транспортного средства)
                                                                               
2.2. Реквизиты паспорта транспортного средства
                                                                               
Серия и номер                                         Дата выдачи     .     .      
                                                                             
2.3. Идентификационный номер транспортного средства                                                
                                                                             
2.4. Марка (модель) транспортного средства                                                
                                                                             
2.5. Регистрационный знак транспортного средства                                                
                                                                             
2.6. Дата регистрации транспортного средства   .     .                                      
                                                                             
2.7. Дата снятия с учета транспортного средства     .     .                                      
                                                                               
2.8. Сведения о документе, подтверждающем регистрацию транспортного средства
                                                                               
Серия и номер                                         Дата выдачи   .     .      
                                                                               
 
                                                                               
2.1. Вид транспортного средства     01 - автомобиль легковой 06 - снегоход 11 - теплоход      
  02 - автомобиль грузовой 07 - трактор 12 - яхта      
                          03 - автобус 08 - мотосани 13 - катер      
                          04 - мотоцикл 09 - вертолет 14 - гидроцикл      
                          05 - мотороллер 10 - самолет 15 - моторная лодка      
                                            16 - иное      
                                                                               
                                                                             
                                                                             
                                                                             
(указать иной вид транспортного средства)
2.2. Реквизиты паспорта транспортного средства
                                                                               
Серия и номер                                         Дата выдачи     .     .      
                                                                             
2.3. Идентификационный номер транспортного средства                                                
                                                                             
2.4. Марка (модель) транспортного средства                                                
                                                                             
2.5. Регистрационный знак транспортного средства                                                
                                                                             
2.6. Дата регистрации транспортного средства   .     .                                      
                                                                             
2.7. Дата снятия с учета транспортного средства     .     .                                      
                                                                             
2.8. Сведения о документе, подтверждающем регистрацию транспортного средства
                                                                             
Серия и номер                                         Дата выдачи   .     .      
Достоверность и полноту сведений, указанных на данной странице, подтверждаю:
                                 
        (подпись)         (дата)        
                          ИНН      
                                                               
    2240 1038       КПП                   Стр.      

Сведения о земельных участках

3.1. Кадастровый номер земельного участка
                                                                             
                                                                             
                                                                             
                                                                             
3.2. Дата регистрации (возникновения) права     .     .                                    
                                                                               
3.3. Дата прекращения права     .     .                                    
                                                                               
3.1. Кадастровый номер земельного участка
                                                                             
                                                                               
                                                                             
                                                                             
3.2. Дата регистрации (возникновения) права     .     .                                    
                                                                               
3.3. Дата прекращения права     .     .                                    
                                                                             
3.1. Кадастровый номер земельного участка
                                                                             
                                                                               
                                                                             
                                                                             
3.2. Дата регистрации (возникновения) права     .     .                                    
                                                                               
3.3. Дата прекращения права     .     .                                    
                                                                               
3.1. Кадастровый номер земельного участка
                                                                             
                                                                               
                                                                             
                                                                             
3.2. Дата регистрации (возникновения) права     .     .                                    
                                                                               
3.3. Дата прекращения права     .     .                                    
                                                                               
3.1. Кадастровый номер земельного участка
                                                                             
                                                                               
                                                                             
                                                                             
3.2. Дата регистрации (возникновения) права     .     .                                    
                                                                               
3.3. Дата прекращения права     .     .                                    
                                                                               
3.1. Кадастровый номер земельного участка
                                                                             
                                                                               
                                                                             
                                                                             
3.2. Дата регистрации (возникновения) права     .     .                                    
                                                                               
3.3. Дата прекращения права     .     .                                    
Достоверность и полноту сведений, указанных на данной странице, подтверждаю:
                                 
        (подпись)         (дата)        

Приложение N 2
к приказу ФНС России
от 25.02.2020 N ЕД-7-21/124@

ФОРМАТ ПРЕДСТАВЛЕНИЯ СООБЩЕНИЯ О НАЛИЧИИ У НАЛОГОПЛАТЕЛЬЩИКА-ОРГАНИЗАЦИИ ТРАНСПОРТНЫХ СРЕДСТВ И (ИЛИ) ЗЕМЕЛЬНЫХ УЧАСТКОВ, ПРИЗНАВАЕМЫХ ОБЪЕКТАМИ НАЛОГООБЛОЖЕНИЯ ПО СООТВЕТСТВУЮЩИМ НАЛОГАМ, В ЭЛЕКТРОННОЙ ФОРМЕ

I. ОБЩИЕ СВЕДЕНИЯ

1. Настоящий формат описывает требования к XML файлам (далее - файл обмена) передачи в налоговые органы сообщения о наличии у налогоплательщика-организации транспортных средств и (или) земельных участков, признаваемых объектами налогообложения по соответствующим налогам, в электронной форме.

2. Номер версии настоящего формата 5.01, часть CCXXIV.

II. ОПИСАНИЕ ФАЙЛА ОБМЕНА

3. Имя файла обмена должно иметь следующий вид:

R_T_A_K_O_GGGGMMDD_N, где:

R_T - префикс, принимающий значение NO_SOBNALORG;

A_K - идентификатор получателя информации, где: A - идентификатор получателя, которому направляется файл обмена, K - идентификатор конечного получателя, для которого предназначена информация из данного файла обмена <1>. Каждый из идентификаторов (A и K) имеет вид для налоговых органов - четырехразрядный код налогового органа;

<1> Передача файла от отправителя к конечному получателю (K) может осуществляться в несколько этапов через другие налоговые органы, осуществляющие передачу файла на промежуточных этапах, которые обозначаются идентификатором A. В случае передачи файла от отправителя к конечному получателю при отсутствии налоговых органов, осуществляющих передачу на промежуточных этапах, значения идентификаторов A и K совпадают.

O - идентификатор отправителя информации, имеет вид:

для организаций - девятнадцатиразрядный код (идентификационный номер налогоплательщика (далее - ИНН) и код причины постановки на учет (далее - КПП) организации (обособленного подразделения);

для физических лиц - двенадцатиразрядный код (ИНН физического лица, при наличии. При отсутствии ИНН - последовательность из двенадцати нулей).

GGGG - год формирования передаваемого файла, MM - месяц, DD - день;

N - идентификационный номер файла. (Длина - от 1 до 36 знаков. Идентификационный номер файла должен обеспечивать уникальность файла).

Расширение имени файла - xml. Расширение имени файла может указываться как строчными, так и прописными буквами.

Параметры первой строки файла обмена

Первая строка XML файла должна иметь следующий вид:

<?xml version ="1.0" encoding ="windows-1251"?>

Имя файла, содержащего XML схему файла обмена, должно иметь следующий вид:

NO_SOBNALORG_1_224_00_05_01_xx, где xx - номер версии схемы.

Расширение имени файла - xsd.

XML схема файла обмена приводится отдельным файлом и размещается на официальном сайте Федеральной налоговой службы.

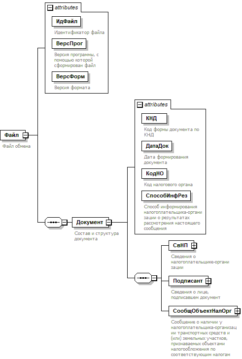
4. Логическая модель файла обмена представлена в виде диаграммы структуры файла обмена на рисунке 1 настоящего формата. Элементами логической модели файла обмена являются элементы и атрибуты XML файла. Перечень структурных элементов логической модели файла обмена и сведения о них приведены в таблицах 4.1 - 4.10 настоящего формата.

Для каждого структурного элемента логической модели файла обмена приводятся следующие сведения:

наименование элемента. Приводится полное наименование элемента <2>;

<2> В строке таблицы могут быть описаны несколько элементов, наименования которых разделены символом "|". Такая форма записи применяется при наличии в файле обмена только одного элемента из описанных в этой строке.

сокращенное наименование (код) элемента. Приводится сокращенное наименование элемента. Синтаксис сокращенного наименования должен удовлетворять спецификации XML;

признак типа элемента. Может принимать следующие значения: "С" - сложный элемент логической модели (содержит вложенные элементы), "П" - простой элемент логической модели, реализованный в виде элемента XML файла, "А" - простой элемент логической модели, реализованный в виде атрибута элемента XML файла. Простой элемент логической модели не содержит вложенные элементы;

формат элемента. Формат элемента представляется следующими условными обозначениями: T - символьная строка; N - числовое значение (целое или дробное).

Формат символьной строки указывается в виде T(n-k) или T(=k), где: n - минимальное количество знаков, k - максимальное количество знаков, символ "-" - разделитель, символ "=" означает фиксированное количество знаков в строке. В случае, если минимальное количество знаков равно 0, формат имеет вид T(0-k). В случае, если максимальное количество знаков неограничено, формат имеет вид T(n-).

Формат числового значения указывается в виде N(m.k), где: m - максимальное количество знаков в числе, включая знак (для отрицательного числа), целую и дробную часть числа без разделяющей десятичной точки, k - максимальное число знаков дробной части числа. Если число знаков дробной части числа равно 0 (то есть число целое), то формат числового значения имеет вид N(m).

Для простых элементов, являющихся базовыми в XML, например, элемент с типом "date", поле "Формат элемента" не заполняется. Для таких элементов в поле "Дополнительная информация" указывается тип базового элемента;

признак обязательности элемента определяет обязательность наличия элемента (совокупности наименования элемента и его значения) в файле обмена. Признак обязательности элемента может принимать следующие значения: "О" - наличие элемента в файле обмена обязательно; "Н" - наличие элемента в файле обмена необязательно, то есть элемент может отсутствовать. Если элемент принимает ограниченный перечень значений (по классификатору, кодовому словарю и тому подобному), то признак обязательности элемента дополняется символом "К". Например, "ОК". В случае если количество реализаций элемента может быть более одной, то признак обязательности элемента дополняется символом "М". Например, "НМ" или "ОКМ".

К вышеперечисленным признакам обязательности элемента может добавляться значение "У" в случае описания в XML схеме условий, предъявляемых к элементу в файле обмена, описанных в графе "Дополнительная информация". Например, "НУ" или "ОКУ";

дополнительная информация содержит, при необходимости, требования к элементу файла обмена, не указанные ранее. Для сложных элементов указывается ссылка на таблицу, в которой описывается состав данного элемента. Для элементов, принимающих ограниченный перечень значений из классификатора (кодового словаря и тому подобного), указывается соответствующее наименование классификатора (кодового словаря и тому подобного) или приводится перечень возможных значений. Для классификатора (кодового словаря и тому подобного) может указываться ссылка на его местонахождение. Для элементов, использующих пользовательский тип данных, указывается наименование типового элемента.

Рисунок 1. Диаграмма структуры файла обмена

Таблица 4.1

Файл обмена (Файл)

Наименование элемента Сокращенное наименование (код) элемента Признак типа элемента Формат элемента Признак обязательности элемента Дополнительная информация
Идентификатор файла ИдФайл А T(1-255) ОУ Содержит (повторяет) имя сформированного файла (без расширения)
Версия программы, с помощью которой сформирован файл ВерсПрог А T(1-40) О  
Версия формата ВерсФорм А T(1-5) О Принимает значение: 5.01
Состав и структура документа Документ С   О Состав элемента представлен в таблице 4.2

Таблица 4.2

Состав и структура документа (Документ)

Наименование элемента Сокращенное наименование (код) элемента Признак типа элемента Формат элемента Признак обязательности элемента Дополнительная информация
Код формы документа по КНД КНД А T(=7) ОК Типовой элемент <КНДТип>.
Принимает значение: 1150099
Дата формирования документа ДатаДок А T(=10) О Типовой элемент <ДатаТип>.
Дата в формате ДД.ММ.ГГГГ
Код налогового органа КодНО А T(=4) ОК Типовой элемент <СОНОТип>
Способ информирования налогоплательщика-организации о результатах рассмотрения настоящего сообщения СпособИнфРез А T(=1) ОК Принимает значение:
1 - лично в налоговом органе, через который подано настоящее сообщение |
2 - по почте по имеющемуся у налогового органа адресу налогоплательщика-организации |
3 - по телекоммуникационным каналам связи через оператора электронного документооборота в случае, если сообщение было представлено по телекоммуникационным каналам связи
Сведения о налогоплательщике-организации СвНП С   О Состав элемента представлен в таблице 4.3
Сведения о лице, подписавшем документ Подписант С   О Состав элемента представлен в таблице 4.5
Сообщение о наличии у налогоплательщика-организации транспортных средств и (или) земельных участков, признаваемых объектами налогообложения по соответствующим налогам СообщОбъектНалОрг С   О Состав элемента представлен в таблице 4.7

Таблица 4.3

Сведения о налогоплательщике-организации (СвНП)

Наименование элемента Сокращенное наименование (код) элемента Признак типа элемента Формат элемента Признак обязательности элемента Дополнительная информация
Номер контактного телефона Тлф А T(1-20) Н  
Налогоплательщик-организация НПЮЛ С   О Состав элемента представлен в таблице 4.4

Таблица 4.4

Налогоплательщик-организация (НПЮЛ)

Наименование элемента Сокращенное наименование (код) элемента Признак типа элемента Формат элемента Признак обязательности элемента Дополнительная информация
Полное наименование организации НаимОрг А T(1-1000) О  
ИНН организации ИННЮЛ А T(=10) О Типовой элемент <ИННЮЛТип>
КПП организации КПП А T(=9) О Типовой элемент <КППТип>

Таблица 4.5

Сведения о лице, подписавшем документ (Подписант)

Наименование элемента Сокращенное наименование (код) элемента Признак типа элемента Формат элемента Признак обязательности элемента Дополнительная информация
Признак лица, подписавшего документ ПрПодп А T(=1) ОК Принимает значение:
1 - налогоплательщик |
2 - представитель налогоплательщика
Фамилия, имя, отчество ФИО С   О Типовой элемент <ФИОТип>.
Состав элемента представлен в таблице 4.10
Сведения о представителе налогоплательщика СвПред С   НУ Состав элемента представлен в таблице 4.6
Элемент обязателен при <ПрПодп>=2

Таблица 4.6

Сведения о представителе налогоплательщика (СвПред)

Наименование элемента Сокращенное наименование (код) элемента Признак типа элемента Формат элемента Признак обязательности элемента Дополнительная информация
Наименование и реквизиты документа, подтверждающего полномочия представителя налогоплательщика НаимДок А T(1-120) О  
Наименование организации - представителя налогоплательщика НаимОрг А T(1-1000) Н  

Таблица 4.7

Сообщение о наличии у налогоплательщика-организации транспортных средств и (или) земельных участков, признаваемых объектами налогообложения по соответствующим налогам (СообщОбъектНалОрг)

Наименование элемента Сокращенное наименование (код) элемента Признак типа элемента Формат элемента Признак обязательности элемента Дополнительная информация
Сведения о транспортных средствах СведТС С   НМУ Состав элемента представлен в таблице 4.8
Элемент обязателен при отсутствии элемента <СведОН>
Сведения о земельных участках СведОН С   НМУ Состав элемента представлен в таблице 4.9
Элемент обязателен при отсутствии элемента <СведТС>

Таблица 4.8

Сведения о транспортных средствах (СведТС)

Наименование элемента Сокращенное наименование (код) элемента Признак типа элемента Формат элемента Признак обязательности элемента Дополнительная информация
Вид транспортного средства ВидТС А T(=2) ОК Принимает значение:
01 - автомобиль легковой |
02 - автомобиль грузовой |
03 - автобус |
04 - мотоцикл |
05 - мотороллер |
06 - снегоход |
07 - трактор |
08 - мотосани |
09 - вертолет |
10 - самолет |
11 - теплоход |
12 - яхта |
13 - катер |
14 - гидроцикл |
15 - моторная лодка |
16 - иное
Наименование иного вида транспортного средства НаимВидТС А T(1-120) НУ Элемент обязателен при <ВидТС>=16
Серия и номер паспорта транспортного средства СерНомПасп А T(1-50) Н  
Дата выдачи паспорта транспортного средства ДатаПасп А T(=10) Н Типовой элемент <ДатаТип>.
Дата в формате ДД.ММ.ГГГГ
Идентификационный номер транспортного средства ИдНомТС А T(1-25) Н  
Марка (модель) транспортного средства МаркаТС А T(1-120) Н  
Регистрационный знак транспортного средства РегЗнакТС А T(1-30) Н  
Дата регистрации транспортного средства ДатаРегТС А T(=10) О Типовой элемент <ДатаТип>.
Дата в формате ДД.ММ.ГГГГ
Дата снятия с учета транспортного средства ДатаСнУчетТС А T(=10) Н Типовой элемент <ДатаТип>.
Дата в формате ДД.ММ.ГГГГ
Серия и номер документа, подтверждающего регистрацию транспортного средства НомДокРегТС А T(1-30) О  
Дата выдачи документа, подтверждающего регистрацию транспортного средства ДатаДокРегТС А T(=10) О Типовой элемент <ДатаТип>.
Дата в формате ДД.ММ.ГГГГ

Таблица 4.9

Сведения о земельных участках (СведОН)

Наименование элемента Сокращенное наименование (код) элемента Признак типа элемента Формат элемента Признак обязательности элемента Дополнительная информация
Кадастровый номер земельного участка НомКадастрЗУ А T(1-100) О  
Дата регистрации (возникновения) права ДатаРегПрав А T(=10) О Типовой элемент <ДатаТип>.
Дата в формате ДД.ММ.ГГГГ
Дата прекращения права ДатаПрекрПрав А T(=10) Н Типовой элемент <ДатаТип>.
Дата в формате ДД.ММ.ГГГГ

Таблица 4.10

Фамилия, имя, отчество (ФИОТип)

Наименование элемента Сокращенное наименование (код) элемента Признак типа элемента Формат элемента Признак обязательности элемента Дополнительная информация
Фамилия Фамилия А T(1-60) О  
Имя Имя А T(1-60) О  
Отчество Отчество А T(1-60) Н  

Приложение N 3
к приказу ФНС России
от 25.02.2020 N ЕД-7-21/124@

ПОРЯДОК ЗАПОЛНЕНИЯ ФОРМЫ "СООБЩЕНИЕ О НАЛИЧИИ У НАЛОГОПЛАТЕЛЬЩИКА-ОРГАНИЗАЦИИ ТРАНСПОРТНЫХ СРЕДСТВ И (ИЛИ) ЗЕМЕЛЬНЫХ УЧАСТКОВ, ПРИЗНАВАЕМЫХ ОБЪЕКТАМИ НАЛОГООБЛОЖЕНИЯ ПО СООТВЕТСТВУЮЩИМ НАЛОГАМ"

I. Общие положения

1. Настоящий Порядок заполнения формы "Сообщение о наличии у налогоплательщика-организации транспортных средств и (или) земельных участков, признаваемых объектами налогообложения по соответствующим налогам" (далее - Сообщение) устанавливает порядок заполнения Сообщения, предусмотренного пунктом 2.2 статьи 23 Налогового кодекса Российской Федерации (далее - Кодекс).

2. Сообщение заполняется налогоплательщиками-организациями (далее также - налогоплательщик) при наличии у них транспортных средств и (или) земельных участков, признаваемых объектами налогообложения по налогам, указанным в пункте 3 статьи 14 и пункте 1 статьи 15 Кодекса, в случаях, установленных пунктом 2.2 статьи 23 Кодекса.

Сообщение заполняется на основании документов, копии которых прилагаются к Сообщению и которые подтверждают государственную регистрацию транспортных средств, в отношении которых представляется Сообщение, и (или) правоустанавливающих (правоудостоверяющих) документов на земельные участки, в отношении которых представляется Сообщение.

3. При заполнении Сообщения на бумажном носителе может использоваться форма Сообщения с двухмерным штрих-кодом.

4. В состав Сообщения включается:

1) титульный лист;

2) лист с информацией о транспортных средствах;

3) лист с информацией о земельных участках.

5. Страницы Сообщения должны иметь сквозную нумерацию, начиная с титульного листа (страница 001). Порядковый номер страницы указывается в поле "Стр." слева направо, начиная с первого (левого) знакоместа. Например, для первой страницы указывается "001", для десятой страницы - "010".

6. Сообщение может заполняться рукописным способом чернилами черного цвета или с использованием соответствующего программного обеспечения в одном экземпляре.

Не допускается исправление ошибок с помощью корректирующего или иного аналогичного средства, двусторонняя печать документа на бумажном носителе, скрепление листов документов, приводящее к порче бумажного носителя.

Каждому показателю соответствует одно поле, состоящее из определенного количества знакомест. В каждом поле указывается только один показатель.

Исключение составляют показатели, значением которых является дата.

Для указания дат предусмотрены три поля: день, месяц и год, разделенные знаком "." ("точка"). Примеры заполнения даты: 01.02.2022, 15.11.2022.

7. Особенности рукописного способа заполнения Сообщения:

1) заполнение полей значениями текстовых, числовых, кодовых показателей осуществляется слева направо, начиная с первого (левого) знакоместа;

2) заполнение текстовых полей осуществляется заглавными печатными буквами;

3) в случае отсутствия данных для заполнения показателя проставляется прочерк. При этом прочерк представляет собой прямую линию, проведенную посередине знакомест по всей длине показателя или по правой части показателя при его неполном заполнении.

8. При распечатке на принтере формы Сообщения, заполненной с использованием соответствующего программного обеспечения, допускается отсутствие обрамления знакомест и прочерков для незаполненных знакомест, расположение и размеры зон значений показателей не должны изменяться. Печать знаков должна выполняться шрифтом Courier New высотой 16 - 18 пунктов.

II. Заполнение титульного листа

9. Титульный лист заполняется налогоплательщиком, за исключением раздела "Заполняется работником налогового органа".

10. В поле "ИНН" указывается идентификационный номер налогоплательщика (далее - ИНН), в поле "КПП" указывается код причины постановки на учет в налоговом органе в соответствии со свидетельством о постановке на учет организации в налоговом органе.

11. В разделе 1 "Представляется в налоговый орган (код)" указывается код налогового органа, выбранного налогоплательщиком для представления Сообщения.

12. В разделе 2 "Сведения о налогоплательщике-организации" указывается полное наименование организации, соответствующее наименованию, указанному в Едином государственном реестре юридических лиц.

13. В разделе 3 "Номер контактного телефона" указывается при наличии номер телефона налогоплательщика или его представителя с телефонными кодами (код города), требующимися для обеспечения телефонной связи в пределах территории Российской Федерации. Номера телефонов указываются без пробелов и прочерков. Для каждой скобки и знака отводится одно знакоместо.

14. В разделе 4 "Способ информирования налогоплательщика-организации о результатах рассмотрения настоящего сообщения" указываются по выбору налогоплательщика:

1) код "1" - в случае необходимости информирования о результатах рассмотрения Сообщения лично в налоговом органе, через который подано Сообщение;

2) код "2" - в случае необходимости информирования о результатах рассмотрения Сообщения по почте по имеющемуся у налогового органа адресу налогоплательщика;

3) код "3" - в случае необходимости информирования о результатах рассмотрения Сообщения по телекоммуникационным каналам связи через оператора электронного документооборота, в случае подачи Сообщения по телекоммуникационным каналам связи.

15. В поле "Сообщение составлено на __ страницах" указывается общее количество страниц, на которых составлено Сообщение.

В поле "с приложением подтверждающих документов или их копий на __ листах" указывается количество листов документов (копий), представленных вместе с Сообщением (включая документы или их копии, подтверждающие полномочия представителя налогоплательщика, в случае представления Сообщения представителем налогоплательщика, если полномочия представителя налогоплательщика не подтверждаются сведениями из Единого государственного реестра юридических лиц).

16. В поле "Достоверность и полноту сведений, указанных в настоящем сообщении, подтверждаю" указываются:

1) в случае подтверждения достоверности и полноты сведений налогоплательщиком проставляется код "1"; в случае подтверждения достоверности и полноты сведений представителем налогоплательщика проставляется код "2";

2) при представлении Сообщения в бумажном виде налогоплательщиком в месте, отведенном для подписи, проставляется подпись руководителя налогоплательщика-организации и дата подписания Сообщения;

3) при представлении Сообщения в бумажном виде представителем налогоплательщика заполняются строки "фамилия, имя, отчество представителя налогоплательщика" или "наименование организации - представителя налогоплательщика", проставляется подпись лица, подтверждающего достоверность и полноту сведений, указанных в Сообщении, а также дата подписания;

4) в поле "Наименование и реквизиты документа, подтверждающего полномочия представителя налогоплательщика" указываются наименование и реквизиты документа, подтверждающего полномочия представителя налогоплательщика.

III. Заполнение листа с информацией о транспортных средствах

17. Лист с информацией о транспортных средствах (далее - лист N 1) заполняется налогоплательщиком по каждому транспортному средству, зарегистрированному в соответствии с законодательством Российской Федерации.

18. При заполнении листа N 1 в поле "ИНН" указывается ИНН, в поле "КПП" указывается код причины постановки на учет в налоговом органе, указанный на титульном листе представляемого Сообщения.

19. Поля 2.1 - 2.8 заполняются на основании свидетельства о регистрации транспортного средства, паспорта транспортного средства, свидетельства о праве собственности на транспортное средство (в отношении водных и воздушных транспортных средств), иного документа, подтверждающего государственную регистрацию транспортного средства, в отношении которого представляется Сообщение. В случае невозможности заполнения отдельных полей в связи с отсутствием сведений в документах, подтверждающих государственную регистрацию транспортных средств, в соответствующих полях проставляется прочерк.

20. В поле 2.1 "Вид транспортного средства" указывается код, соответствующий виду транспортного средства, в отношении которого представляется Сообщение (код "01" - автомобиль легковой, код "02" - автомобиль грузовой, код "03" - автобус, код "04" - мотоцикл, код "05" - мотороллер, код "06" - снегоход, код "07" - трактор, код "08" - мотосани, код "09" - вертолет, код "10" - самолет, код "11" - теплоход, код "12" - яхта, код "13" - катер, код "14" - гидроцикл, код "15" - моторная лодка, код "16" - иное). В случае отсутствия в указанном перечне вида транспортного средства, в отношении которого представляются сведения, проставляется код "16" и в соответствующем поле указывается вид транспортного средства.

21. В поле 2.2 указываются реквизиты паспорта транспортного средства (серия, номер и дата выдачи) в отношении наземных транспортных средств. В отношении водных и воздушных транспортных средств в поле 2.2 проставляется прочерк.

22. В поле 2.3 в отношении наземных транспортных средств указывается идентификационный номер - VIN (при наличии), в отношении водных транспортных средств указывается идентификационный номер судна (ИМО - идентификационный номер Международной морской организации или иной имеющийся номер судна), в отношении воздушных транспортных средств указывается серийный (идентификационный) заводской номер воздушного судна (при наличии).

23. В поле 2.4 указывается марка (модель) транспортного средства.

24. В поле 2.5 в отношении наземных транспортных средств указывается регистрационный знак (номер) транспортного средства, в отношении водных транспортных средств - регистрационный номер судна (при его наличии), в отношении воздушных транспортных средств - регистрационный знак воздушного судна (при его наличии).

25. В поле 2.6 указывается дата государственной регистрации транспортного средства в соответствии с законодательством Российской Федерации.

26. В поле 2.7 указывается дата снятия с учета транспортного средства (при наличии).

27. В поле 2.8 указывается серия, номер и дата выдачи документа о государственной регистрации транспортного средства в соответствии с законодательством Российской Федерации.

28. В поле "Достоверность и полноту сведений, указанных на данной странице, подтверждаю" проставляется:

1) подпись лица, заполнившего Сообщение;

2) дата заполнения Сообщения.

IV. Заполнение листа с информацией о земельных участках

29. Лист с информацией о земельных участках (далее - лист N 2) заполняется по земельным участкам налогоплательщика, право собственности или право постоянного (бессрочного) пользования на которые зарегистрировано в Едином государственном реестре недвижимости (далее - ЕГРН), а также по земельным участкам, которым присвоены кадастровые номера, сведения о правах на которые отсутствуют в ЕГРН и в отношении которых имеются государственные акты, свидетельства и другие документы, удостоверяющие право собственности или право постоянного (бессрочного) пользования на земельные участки, выданные налогоплательщику до вступления в силу Федерального закона от 21 июля 1997 года N 122-ФЗ "О государственной регистрации прав на недвижимое имущество и сделок с ним" (Собрание законодательства Российской Федерации, 1997, N 30, ст. 3594; 2016, N 27, ст. 4294), которые в соответствии с законодательством имеют равную юридическую силу с записями в ЕГРН, либо акты, изданные органами государственной власти или органами местного самоуправления о предоставлении таких земельных участков налогоплательщику на праве собственности или на праве постоянного (бессрочного) пользования.

В связи с утратой силы Федерального закона от 21.07.97 N 122-ФЗ следует руководствоваться принятым взамен Федеральным законом от 13.07.2015 N 218-ФЗ.

30. При заполнении листа N 2 в поле "ИНН" указывается ИНН, в поле "КПП" указывается код причины постановки на учет в налоговом органе, указанный на титульном листе представляемого Сообщения.

31. В поле 3.1 указывается кадастровый номер земельного участка.

32. В поле 3.2 указывается дата государственной регистрации в ЕГРН права собственности или права постоянного (бессрочного) пользования на земельный участок, а при отсутствии такой даты - дата возникновения указанного права на земельный участок.

33. В поле 3.3 указывается имеющаяся в ЕГРН дата государственной регистрации прекращения права собственности или права постоянного (бессрочного) пользования на земельный участок, а при отсутствии такой даты - дата прекращения указанного права на земельный участок (при наличии такой даты).

34. В поле "Достоверность и полноту сведений, указанных на данной странице, подтверждаю" проставляется:

1) подпись лица, заполнившего Сообщение;

2) дата заполнения Сообщения.

Приложение N 4
к приказу ФНС России
от 25.02.2020 N ЕД-7-21/124@

ПОРЯДОК НАПРАВЛЕНИЯ СООБЩЕНИЯ О НАЛИЧИИ У НАЛОГОПЛАТЕЛЬЩИКА-ОРГАНИЗАЦИИ ТРАНСПОРТНЫХ СРЕДСТВ И (ИЛИ) ЗЕМЕЛЬНЫХ УЧАСТКОВ, ПРИЗНАВАЕМЫХ ОБЪЕКТАМИ НАЛОГООБЛОЖЕНИЯ ПО СООТВЕТСТВУЮЩИМ НАЛОГАМ, В ЭЛЕКТРОННОЙ ФОРМЕ ПО ТЕЛЕКОММУНИКАЦИОННЫМ КАНАЛАМ СВЯЗИ

1. Настоящий Порядок в соответствии с пунктом 2.2 статьи 23 и пунктом 4 статьи 31 Налогового кодекса Российской Федерации (далее - Кодекс) определяет порядок направления в налоговый орган сообщения о наличии у налогоплательщика-организации транспортных средств и (или) земельных участков, признаваемых объектами налогообложения по соответствующим налогам (далее - Сообщение), в электронной форме по телекоммуникационным каналам связи (далее - Порядок).

2. Направление Сообщения в электронной форме по телекоммуникационным каналам связи допускается при обязательном использовании сертифицированных средств усиленной квалифицированной электронной подписи, позволяющих идентифицировать владельца квалифицированного сертификата ключа проверки электронной подписи, а также установить отсутствие искажения информации, содержащейся в указанном Сообщении.

3. Участниками информационного обмена при направлении Сообщений в электронной форме по телекоммуникационным каналам связи являются налогоплательщики-организации, их представители, налоговые органы, а также операторы электронного документооборота (далее - участники информационного обмена).

4. В процессе электронного документооборота по телекоммуникационным каналам связи при направлении Сообщения используются следующие технологические электронные документы, форматы которых утверждаются Федеральной налоговой службой в соответствии с пунктом 4 статьи 31 Кодекса:

1) подтверждение даты отправки электронного документа;

2) квитанция о приеме электронного документа;

3) уведомление об отказе в приеме электронного документа;

4) извещение о получении электронного документа. Извещение о получении электронного документа по телекоммуникационным каналам связи формируется автоматически программным обеспечением получателя для последующей передачи отправителю на каждый документ и технологический электронный документ из указанных в подпунктах 1 - 3 настоящего пункта;

5) информационное сообщение о представительстве в отношениях, регулируемых законодательством Российской Федерации о налогах и сборах (в случае подписания Сообщения уполномоченным представителем налогоплательщика).

5. При направлении в налоговый орган Сообщения и получении от налогового органа квитанции о приеме в электронной форме Сообщения представление Сообщения на бумажном носителе не требуется.

6. Участники информационного обмена обеспечивают хранение всех отправленных и принятых Сообщений и технологических электронных документов с усиленной квалифицированной электронной подписью и квалифицированных сертификатов ключей проверки электронной подписи, применявшихся для формирования усиленной квалифицированной электронной подписи в указанных Сообщениях и технологических электронных документах.

7. Участники информационного обмена не реже одного раза в течение рабочего дня проверяют поступление Сообщений и технологических электронных документов.

8. Датой направления налогоплательщиком в налоговый орган Сообщения в электронной форме по телекоммуникационным каналам связи считается дата, зафиксированная в подтверждении даты отправки.

9. Сообщение считается принятым налоговым органом, если налогоплательщику поступила квитанция о приеме Сообщения, подписанная усиленной квалифицированной электронной подписью, позволяющей идентифицировать соответствующий налоговый орган (владельца квалифицированного сертификата ключа проверки электронной подписи).

10. При получении налогоплательщиком квитанции о приеме Сообщения датой получения Сообщения налоговым органом в электронной форме по телекоммуникационным каналам связи считается дата, указанная в квитанции о приеме Сообщения.

11. Сообщение не считается принятым, если:

1) не соответствует утвержденной форме и (или) формату;

2) отсутствует (не соответствует) усиленная квалифицированная электронная подпись налогоплательщика;

3) к Сообщению не приложены копии документов, подтверждающих государственную регистрацию транспортного средства, в отношении которого направляется Сообщение, правоустанавливающих (правоудостоверяющих) документов на земельный участок, в отношении которого направляется Сообщение.

12. Налогоплательщиком формируется Сообщение в электронной форме, подписывается усиленной квалифицированной электронной подписью и направляется по телекоммуникационным каналам связи в налоговый орган.

13. Налогоплательщик в течение следующего рабочего дня после отправки Сообщения в электронной форме по телекоммуникационным каналам связи должен получить:

1) подтверждение даты отправки;

2) квитанцию о приеме Сообщения или уведомление об отказе в приеме, подписанное усиленной квалифицированной электронной подписью, позволяющей идентифицировать соответствующий налоговый орган (владельца квалифицированного сертификата ключа проверки электронной подписи).

При получении уведомления об отказе в приеме налогоплательщик устраняет указанные в этом уведомлении ошибки и повторяет процедуру направления Сообщения.

14. При получении от налогоплательщика Сообщения в электронной форме по телекоммуникационным каналам связи и отсутствии оснований для отказа в приеме указанного Сообщения налоговый орган в течение одного рабочего дня с момента его получения формирует квитанцию о приеме Сообщения, подписывает ее усиленной квалифицированной электронной подписью и направляет налогоплательщику.

При наличии оснований для отказа в приеме Сообщения налоговый орган формирует уведомление об отказе в приеме, подписывает его усиленной квалифицированной электронной подписью и направляет его налогоплательщику.

15. Оператор электронного документооборота:

1) фиксирует дату направления Сообщения и формирует подтверждение даты отправки;

2) подписывает подтверждение даты отправки усиленной квалифицированной электронной подписью и высылает его одновременно участникам информационного обмена. Налоговому органу подтверждение даты отправки направляется вместе с Сообщением в электронной форме по телекоммуникационным каналам связи.

16. Если налогоплательщик в соответствии с пунктом 13 настоящего Порядка не получил от налогового органа квитанцию о приеме Сообщения, он направляет Сообщение в налоговый орган на бумажном носителе в срок, установленный Кодексом.