Письмо ФНС РФ от 15.05.2020 N ЕА-4-15/8011@

"О реестрах, предусмотренных п. 15 ст. 165 НК РФ"
Редакция от 15.05.2020 — Документ не действует

Данный документ фактически утратил силу в связи с изданием Письма ФНС РФ 23.10.2020 N ЕД-7-15/772@.

Данный документ дополнен Письмом ФНС РФ от 06.08.2020 N ЕА-4-15/12656@.


ФЕДЕРАЛЬНАЯ НАЛОГОВАЯ СЛУЖБА

ПИСЬМО
от 15 мая 2020 г. N ЕА-4-15/8011@

О РЕЕСТРАХ, ПРЕДУСМОТРЕННЫХ П. 15 СТ. 165 НК РФ

Федеральная налоговая служба в целях обеспечения возможности представления налогоплательщиками в подтверждение обоснованности применения налоговой ставки 0 процентов по НДС в налоговые органы реестров, предусмотренных пунктом 15 статьи 165 Налогового кодекса Российской Федерации, в электронной форме (далее - Реестры) направляет рекомендуемые формы и форматы Реестров согласно приложениям к настоящему письму.

Одновременно прилагаются порядки заполнения и представления Реестров в налоговые органы в электронной форме, а также XSD-схемы.

Управлениям ФНС России по субъектам Российской Федерации и Межрегиональным инспекциям ФНС России по крупнейшим налогоплательщикам довести настоящее письмо до нижестоящих налоговых органов и налогоплательщиков.

Государственный советник
Российской Федерации
2 класса
А.В. ЕГОРИЧЕВ

Приложение N 1
к приказу ФНС России
от "__" ____ 20__ г. N ____

КНД 1155110

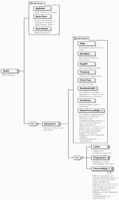
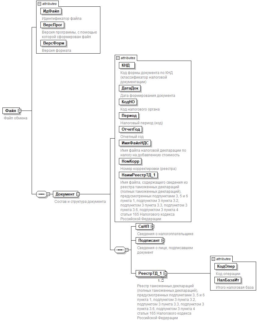
РЕЕСТР ТАМОЖЕННЫХ ДЕКЛАРАЦИЙ (ПОЛНЫХ ТАМОЖЕННЫХ ДЕКЛАРАЦИЙ), ПРЕДУСМОТРЕННЫХ ПОДПУНКТАМИ 3, 5 И 6 ПУНКТА 1, ПОДПУНКТОМ 3 ПУНКТА 3.2, ПОДПУНКТОМ 3 ПУНКТА 3.3, ПОДПУНКТОМ 3 ПУНКТА 3.6, ПОДПУНКТОМ 3 ПУНКТА 4 СТАТЬИ 165 НАЛОГОВОГО КОДЕКСА РОССИЙСКОЙ ФЕДЕРАЦИИ

Налоговый период (код):
Отчетный год:
Номер корректировки:
 
Налогоплательщик
ИНН: КПП:
Наименование/фамилия, имя, отчество <*> налогоплательщика:
Форма реорганизации (ликвидация) (код): ИНН/КПП реорганизованной организации:
 
Код операции:
ИТОГО налоговая база (в рублях):
N п/п Регистрационный номер таможенной декларации (полной таможенной декларации) Налоговая база по соответствующей операции по реализации товаров (работ, услуг), обоснованность применения налоговой ставки 0 процентов по которой документально подтверждена (в рублях и копейках) Примечание
1 2 3 4
     

<*> Отчество указывается при наличии.

Приложение N 2
к приказу ФНС России
от "__" ____ 20__ г. N ____

КНД 1155119

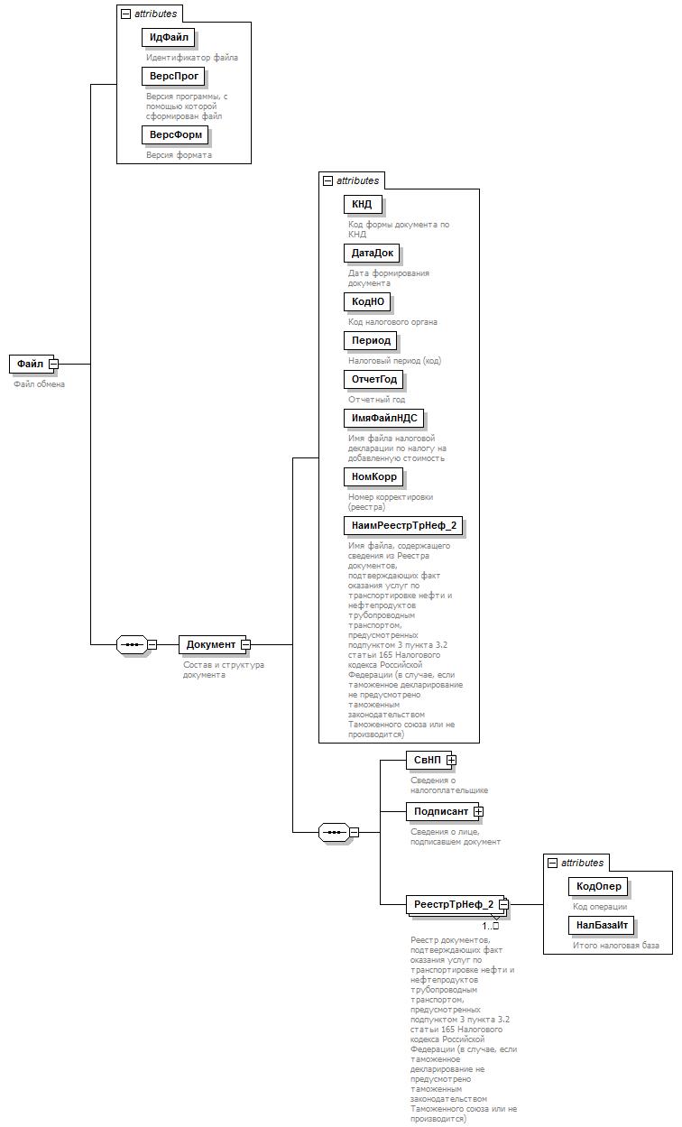
РЕЕСТР ДОКУМЕНТОВ, ПОДТВЕРЖДАЮЩИХ ФАКТ ОКАЗАНИЯ УСЛУГ ПО ТРАНСПОРТИРОВКЕ НЕФТИ И НЕФТЕПРОДУКТОВ ТРУБОПРОВОДНЫМ ТРАНСПОРТОМ, ПРЕДУСМОТРЕННЫХ ПОДПУНКТОМ 3 ПУНКТА 3.2 СТАТЬИ 165 НАЛОГОВОГО КОДЕКСА РОССИЙСКОЙ ФЕДЕРАЦИИ (В СЛУЧАЕ, ЕСЛИ ТАМОЖЕННОЕ ДЕКЛАРИРОВАНИЕ НЕ ПРЕДУСМОТРЕНО ТАМОЖЕННЫМ ЗАКОНОДАТЕЛЬСТВОМ ТАМОЖЕННОГО СОЮЗА ИЛИ НЕ ПРОИЗВОДИТСЯ)

Налоговый период (код):
Отчетный год:
Номер корректировки:
 
Налогоплательщик
ИНН: КПП:
Наименование/фамилия, имя, отчество <*> налогоплательщика:
Форма реорганизации (ликвидация) (код): ИНН/КПП реорганизованной организации:
 
Код операции:
ИТОГО налоговая база (в рублях):
N п/п Документ, подтверждающий оказание услуг Наименование пункта назначения нефти и нефтепродуктов (за пределами территории Российской Федерации или на границе Российской Федерации, в пункте перевалки) Номер договора на оказание услуг Грузоотправитель Маршрутное поручение (телеграмма) Наименование конечного пункта маршрута Количество нефти и нефтепродуктов, сданных в пункте назначения (в тоннах) Налоговая база по соответствующей операции по реализации работ (услуг), обоснованность применения налоговой ставки 0 процентов по которым документально подтверждена (в рублях и копейках) Примечание
Номер Дата Наименование Адрес Номер Дата
1 2 3 4 5 6 7 8 9 10 11 12 13
                         

<*> Отчество указывается при наличии.

Приложение N 3
к приказу ФНС России
от "__" ____ 20__ г. N ____

КНД 1155121

РЕЕСТР ДОКУМЕНТОВ, ПОДТВЕРЖДАЮЩИХ ФАКТ ОКАЗАНИЯ УСЛУГ ПО ОРГАНИЗАЦИИ ТРАНСПОРТИРОВКИ (УСЛУГ ПО ТРАНСПОРТИРОВКЕ В СЛУЧАЕ ВВОЗА НА ТЕРРИТОРИЮ РОССИЙСКОЙ ФЕДЕРАЦИИ) ПРИРОДНОГО ГАЗА ТРУБОПРОВОДНЫМ ТРАНСПОРТОМ, ПРЕДУСМОТРЕННЫХ ПОДПУНКТОМ 3 ПУНКТА 3.3 СТАТЬИ 165 НАЛОГОВОГО КОДЕКСА РОССИЙСКОЙ ФЕДЕРАЦИИ (В СЛУЧАЕ, ЕСЛИ ТАМОЖЕННОЕ ДЕКЛАРИРОВАНИЕ НЕ ПРЕДУСМОТРЕНО ПРАВОМ ЕВРАЗИЙСКОГО ЭКОНОМИЧЕСКОГО СОЮЗА ИЛИ НЕ ПРОИЗВОДИТСЯ)

Налоговый период (код):
Отчетный год:
Номер корректировки:
 
Налогоплательщик
ИНН: КПП:
Наименование/фамилия, имя, отчество <*> налогоплательщика:
Форма реорганизации (ликвидация) (код): ИНН/КПП реорганизованной организации:
 
Код операции:
ИТОГО налоговая база (в рублях):
N п/п Документ, подтверждающий оказание услуг по организации транспортировки газа Дата оказания услуги Договор на оказание услуг Объем транспортировки природного газа от пункта отправления до пункта назначения (1000 куб. м) Объем товарно-транспортных работ по маршруту транспортировки природного газа
(1000 куб. м/100 км)
Код валюты договора Стоимость услуг транспортировки природного газа от пункта отправления до пункта назначения
(1000 куб. м/100 км)
Налоговая база по соответствующей операции по реализации услуг, обоснованность применения налоговой ставки 0 процентов по которым документально подтверждена (в рублях и копейках) Примечание
Номер документа Дата документа Номер Дата
1 2 3 4 5 6 7 8 9 10 11 12
                     

<*> Отчество указывается при наличии.

Приложение N 4
к приказу ФНС России
от "__" ____ 20__ г. N ____

КНД 1155120

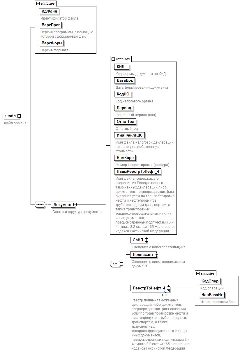
РЕЕСТР ПОЛНЫХ ТАМОЖЕННЫХ ДЕКЛАРАЦИЙ ЛИБО ДОКУМЕНТОВ, ПОДТВЕРЖДАЮЩИХ ФАКТ ОКАЗАНИЯ УСЛУГ ПО ТРАНСПОРТИРОВКЕ НЕФТИ И НЕФТЕПРОДУКТОВ ТРУБОПРОВОДНЫМ ТРАНСПОРТОМ, А ТАКЖЕ ТРАНСПОРТНЫХ, ТОВАРОСОПРОВОДИТЕЛЬНЫХ И (ИЛИ) ИНЫХ ДОКУМЕНТОВ, ПРЕДУСМОТРЕННЫХ ПОДПУНКТАМИ 3 И 4 ПУНКТА 3.2 СТАТЬИ 165 НАЛОГОВОГО КОДЕКСА РОССИЙСКОЙ ФЕДЕРАЦИИ

Налоговый период (код):
Отчетный год:
Номер корректировки:
 
Налогоплательщик
ИНН: КПП:
Наименование/фамилия, имя, отчество <*> налогоплательщика:
Форма реорганизации (ликвидация) (код): ИНН/КПП реорганизованной организации:
 
Код операции:
ИТОГО налоговая база (в рублях):
N п/п Признак таможенного декларирования Документ, подтверждающий оказание услуг Наименование пункта назначения нефти и нефтепродуктов (за пределами территории Российской Федерации или на границе Российской Федерации, в пункте перевалки) Номер договора на оказание услуг Грузоотправитель Маршрутное поручение (телеграмма) Наименование конечного пункта маршрута Количество нефти и нефтепродуктов, сданных в пункте назначения (в тоннах) Регистрационный номер полной таможенной декларации Код вида транспортного средства, которым нефть и нефтепродукты вывозились с территории Российской Федерации Транспортный, товаросопроводительный и (или) иной документ, подтверждающий вывоз нефти и нефтепродуктов за пределы территории Российской Федерации или таможенный транзит Налоговая база по соответствующей операции по реализации работ (услуг), обоснованность применения налоговой ставки 0 процентов по которым документально подтверждена (в рублях и копейках) Примечание
Номер Дата Наименование Адрес Номер Дата Вид документа Номер Дата
1 2 3 4 5 6 7 8 9 10 11 12 13 14 15 16 17 18 19
                                   

<*> Отчество указывается при наличии.

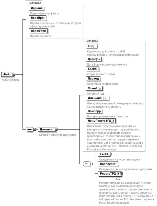
Приложение N 5
к приказу ФНС России
от "__" ____ 20__ г. N ____

КНД 1155111

РЕЕСТР ТАМОЖЕННЫХ ДЕКЛАРАЦИЙ (ПОЛНЫХ ТАМОЖЕННЫХ ДЕКЛАРАЦИЙ), А ТАКЖЕ ТРАНСПОРТНЫХ, ТОВАРОСОПРОВОДИТЕЛЬНЫХ И (ИЛИ) ИНЫХ ДОКУМЕНТОВ, ПРЕДУСМОТРЕННЫХ ПОДПУНКТАМИ 3 И 4 ПУНКТА 3.6, ПОДПУНКТАМИ 3 И 4 ПУНКТА 4 СТАТЬИ 165 НАЛОГОВОГО КОДЕКСА РОССИЙСКОЙ ФЕДЕРАЦИИ

Налоговый период (код):
Отчетный год:
Номер корректировки:
 
Налогоплательщик
ИНН: КПП:
Наименование/фамилия, имя, отчество <*> налогоплательщика:
Форма реорганизации (ликвидация) (код): ИНН/КПП реорганизованной организации:
 
Код операции:
ИТОГО налоговая база (в рублях):
N п/п Регистрационный номер таможенной декларации (полной таможенной декларации) Налоговая база по соответствующей операции по реализации товаров (работ, услуг), обоснованность применения налоговой ставки 0 процентов по которой документально подтверждена (в рублях и копейках) Код вида транспортного средства, которым товары ввозились на территорию Российской Федерации или вывозились с территории Российской Федерации Транспортный, товаросопроводительный и (или) иной документ, подтверждающий вывоз товаров за пределы Российской Федерации или ввоз товаров на территорию Российской Федерации Примечание
Вид документа Номер Дата
1 2 3 4 5 6 7 8
             

<*> Отчество указывается при наличии.

Приложение N 6 к данному документу не приводится.

Приложение N 7
к приказу ФНС России
от "__" ____ 20__ г. N ____

КНД 1155112

РЕЕСТР ТРАНСПОРТНЫХ, ТОВАРОСОПРОВОДИТЕЛЬНЫХ И (ИЛИ) ИНЫХ ДОКУМЕНТОВ, ПРЕДУСМОТРЕННЫХ ПОДПУНКТОМ 3 ПУНКТА 3.1 И ПОДПУНКТОМ 3 ПУНКТА 3.7 СТАТЬИ 165 НАЛОГОВОГО КОДЕКСА РОССИЙСКОЙ ФЕДЕРАЦИИ (ПРИ ПЕРЕВОЗКЕ ТОВАРОВ ЖЕЛЕЗНОДОРОЖНЫМ ТРАНСПОРТОМ)

Налоговый период (код):
Отчетный год:
Номер корректировки:
 
Налогоплательщик
ИНН: КПП:
Наименование/фамилия, имя, отчество <*> налогоплательщика:
Форма реорганизации (ликвидация) (код): ИНН/КПП реорганизованной организации:
 
Код операции:
ИТОГО налоговая база (в рублях):
N п/п Номер транспортного, товаросопроводительного и (или) иного документа Регистрационный номер таможенной декларации (при вывозе) Маршрут Налоговая база по соответствующей операции по реализации услуг, обоснованность применения налоговой ставки 0 процентов по которой документально подтверждена (в рублях и копейках) Транспортный, товаросопроводительный и (или) иной документ, указанный в соответствии с абзацем вторым подпункта 3 пункта 3.7 статьи 165 Налогового кодекса Российской Федерации Наименование судна Дата отметки российского таможенного органа "Погрузка разрешена" (при вывозе) Порт разгрузки Примечание
Страна отправления Станция отправления Страна назначения Станция назначения Вид документа Номер документа Дата документа
1 2 3 4 5 6 7 8 9 10 11 12 13 14 15
                           

<*> Отчество указывается при наличии.

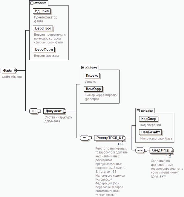
Приложение N 8
к приказу ФНС России
от "__" ____ 20__ г. N ____

КНД 1155113

РЕЕСТР ТРАНСПОРТНЫХ, ТОВАРОСОПРОВОДИТЕЛЬНЫХ И (ИЛИ) ИНЫХ ДОКУМЕНТОВ, ПРЕДУСМОТРЕННЫХ ПОДПУНКТОМ 3 ПУНКТА 3.1 СТАТЬИ 165 НАЛОГОВОГО КОДЕКСА РОССИЙСКОЙ ФЕДЕРАЦИИ (ПРИ ПЕРЕВОЗКЕ ТОВАРОВ АВТОМОБИЛЬНЫМ ТРАНСПОРТОМ)

Налоговый период (код):
Отчетный год:
Номер корректировки:
 
Налогоплательщик
ИНН: КПП:
Наименование/фамилия, имя, отчество <*> налогоплательщика:
Форма реорганизации (ликвидация) (код): ИНН/КПП реорганизованной организации:
 
Код операции:
ИТОГО налоговая база (в рублях):
N п/п Транспортный, товаросопроводительный и (или) иной документ Номер таможенной накладной (при ввозе) Регистрационный номер таможенной декларации (при вывозе) Отправитель Получатель Перевозчик Регистрационный номер автомобиля Регистрационный номер прицепа Страна места погрузки груза Страна места разгрузки груза Налоговая база по соответствующей операции по реализации услуг, обоснованность применения налоговой ставки 0 процентов по которой документально подтверждена (в рублях и копейках) Примечание
Номер Дата Код направления прибытия (убытия) транспортного средства с товаром ИНН Наименование Адрес ИНН Наименование Адрес ИНН Наименование Адрес
1 2 3 4 5 6 7 8 9 10 11 12 13 14 15 16 17 18 19 20 21
                                         

<*> Отчество указывается при наличии.

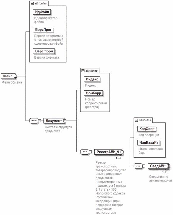
Приложение N 9
к приказу ФНС России
от "__" ____ 20__ г. N ____

КНД 1155114

РЕЕСТР ТРАНСПОРТНЫХ, ТОВАРОСОПРОВОДИТЕЛЬНЫХ И (ИЛИ) ИНЫХ ДОКУМЕНТОВ, ПРЕДУСМОТРЕННЫХ ПОДПУНКТОМ 3 ПУНКТА 3.1 СТАТЬИ 165 НАЛОГОВОГО КОДЕКСА РОССИЙСКОЙ ФЕДЕРАЦИИ (ПРИ ПЕРЕВОЗКЕ ТОВАРОВ ВОЗДУШНЫМ ТРАНСПОРТОМ)

Налоговый период (код):
Отчетный год:
Номер корректировки:
 
Налогоплательщик
ИНН: КПП:
Наименование/фамилия, имя, отчество <*> налогоплательщика:
Форма реорганизации (ликвидация) (код): ИНН/КПП реорганизованной организации:
 
Код операции:
ИТОГО налоговая база (в рублях):
N п/п Номер транспортного, товаросопроводительного и (или) иного документа Отправитель Получатель Агент авиакомпании Маршрут Рейс Налоговая база по соответствующей операции по реализации услуг, обоснованность применения налоговой ставки 0 процентов по которой документально подтверждена (в рублях и копейках) Примечание
ИНН Наименование Адрес ИНН Наименование Адрес ИНН Наименование Адрес Код страны аэропорта отправления Код страны аэропорта назначения Аэропорт отправления Аэропорт назначения Номер рейса Дата рейса
1 2 3 4 5 6 7 8 9 10 11 12 13 14 15 16 17 18 19
                                     

<*> Отчество указывается при наличии.

Приложение N 10
к приказу ФНС России
от "__" ____ 20__ г. N ____

КНД 1155115

РЕЕСТР ТРАНСПОРТНЫХ, ТОВАРОСОПРОВОДИТЕЛЬНЫХ И (ИЛИ) ИНЫХ ДОКУМЕНТОВ, ПРЕДУСМОТРЕННЫХ ПОДПУНКТОМ 3 ПУНКТА 3.1, ПОДПУНКТОМ 3 ПУНКТА 3.5, ПОДПУНКТОМ 3 ПУНКТА 3.8, ПОДПУНКТОМ 2 ПУНКТА 14 СТАТЬИ 165 НАЛОГОВОГО КОДЕКСА РОССИЙСКОЙ ФЕДЕРАЦИИ (ПРИ ПЕРЕВОЗКЕ ТОВАРОВ МОРСКИМИ ИЛИ РЕЧНЫМИ СУДАМИ, СУДАМИ СМЕШАННОГО (РЕКА-МОРЕ) ПЛАВАНИЯ)

Налоговый период (код):
Отчетный год:
Номер корректировки:
 
Налогоплательщик
ИНН: КПП:
Наименование/фамилия, имя, отчество <*> налогоплательщика:
Форма реорганизации (ликвидация) (код): ИНН/КПП реорганизованной организации:
 
Код операции:
ИТОГО налоговая база (в рублях):
N п/п Транспортный, товаросопроводительный и (или) иной документ Регистрационный номер таможенной декларации (при вывозе) Наименование судна Страна регистрации судна (флаг) Порт погрузки Порт разгрузки Дата отметки российского таможенного органа "Погрузка разрешена" (при вывозе) Дата отметки российского таможенного органа (при ввозе) Налоговая база по соответствующей операции по реализации услуг, обоснованность применения налоговой ставки 0 процентов по которой документально подтверждена (в рублях и копейках) Примечание
Вид документа Номер документа Дата документа
1 2 3 4 5 6 7 8 9 10 11 12 13
                       

<*> Отчество указывается при наличии.

Приложение N 11
к приказу ФНС России
от "__" ____ 20__ г. N ____

КНД 1155122

РЕЕСТР ПЕРЕВОЗОЧНЫХ ДОКУМЕНТОВ, ПРЕДУСМОТРЕННЫХ ПУНКТОМ 4.1 СТАТЬИ 165 НАЛОГОВОГО КОДЕКСА РОССИЙСКОЙ ФЕДЕРАЦИИ

Налоговый период (код):
Отчетный год:
Номер корректировки:
 
Налогоплательщик
ИНН: КПП:
Наименование/фамилия, имя, отчество <*> налогоплательщика:
Форма реорганизации (ликвидация) (код): ИНН/КПП реорганизованной организации:
 
Код операции:
ИТОГО налоговая база (в рублях):
N п/п Номер перевозочного, товаросопроводительного и (или) иного документа Маршрут Налоговая база по соответствующей операции по реализации услуг, обоснованность применения налоговой ставки 0 процентов по которой документально подтверждена (в рублях и копейках) Примечание
Станция отправления Входная железнодорожная станция (пограничная и (или) припортовая) Станция назначения Выходная железнодорожная станция (пограничная и (или) припортовая)
1 2 3 4 5 6 7 8
               

<*> Отчество указывается при наличии.

Приложение N 12
к приказу ФНС России
от "__" ____ 20__ г. N ____

КНД 1155123

РЕЕСТР ПЕРЕВОЗОЧНЫХ, ТОВАРОСОПРОВОДИТЕЛЬНЫХ ИЛИ ИНЫХ ДОКУМЕНТОВ, ПРЕДУСМОТРЕННЫХ ПУНКТОМ 3.9 СТАТЬИ 165 НАЛОГОВОГО КОДЕКСА РОССИЙСКОЙ ФЕДЕРАЦИИ

Налоговый период (код):
Отчетный год:
Номер корректировки:
 
Налогоплательщик
ИНН: КПП:
Наименование/фамилия, имя, отчество <*> налогоплательщика:
Форма реорганизации (ликвидация) (код): ИНН/КПП реорганизованной организации:
 
Код операции:
ИТОГО налоговая база (в рублях):
N п/п Перевозочный, товаросопроводительный или иной документ Аэропорт (наименование, код) места прибытия (убытия) воздушного судна с товаром на территорию Российской Федерации (с территории Российской Федерации) Маршрут Дата отметки российского таможенного органа Налоговая база по соответствующей операции по реализации услуг, обоснованность применения налоговой ставки 0 процентов по которой документально подтверждена (в рублях и копейках) Примечание
Вид Номер Дата Код страны аэропорта отправления Код страны аэропорта прибытия/убытия Код страны аэропорта назначения Номер рейса прибытия Дата рейса прибытия Номер рейса убытия Дата рейса убытия
1 2 3 4 5 6 7 8 9 10 11 12 13 14 15
                             

<*> Отчество указывается при наличии.

Приложение N 13
к приказу ФНС России
от "__" ____ 20__ г. N ____

КНД 1155116

РЕЕСТР ПЕРЕВОЗОЧНЫХ ДОКУМЕНТОВ, ПРЕДУСМОТРЕННЫХ ПУНКТАМИ 5 (ЗА ИСКЛЮЧЕНИЕМ АБЗАЦА ПЯТОГО) И 5.1 СТАТЬИ 165 НАЛОГОВОГО КОДЕКСА РОССИЙСКОЙ ФЕДЕРАЦИИ

Налоговый период (код):
Отчетный год:
Номер корректировки:
 
Налогоплательщик
ИНН: КПП:
Наименование/фамилия, имя, отчество <*> налогоплательщика:
Форма реорганизации (ликвидация) (код): ИНН/КПП реорганизованной организации:
   
Код операции:
ИТОГО налоговая база (в рублях):
N п/п Дата реализации работы (услуги) Номер перевозочного документа Государство отправления товара Государство назначения товара Информация о входной пограничной и (или) припортовой железнодорожной станции Информация о выходной пограничной и (или) припортовой железнодорожной станции Дата помещения товара под таможенную процедуру экспорта, таможенного транзита, реэкспорта Дата проставления календарного штемпеля пограничной железнодорожной станции или станции назначения, либо станции отправления Стоимость работ (услуг) (в рублях и копейках) Примечание
Наименование станции Код станции Наименование станции Код станции
1 2 3 4 5 6 7 8 9 10 11 12 13
                         

<*> Отчество указывается при наличии.

Приложение N 14
к приказу ФНС России
от "__" ____ 20__ г. N ____

КНД 1155118

РЕЕСТР ПЕРЕВОЗОЧНЫХ ДОКУМЕНТОВ, ПРЕДУСМОТРЕННЫХ АБЗАЦЕМ ПЯТЫМ ПУНКТА 5 И ПУНКТАМИ 5.3, 6, 6.1, 6.2, 6.4 СТАТЬИ 165 НАЛОГОВОГО КОДЕКСА РОССИЙСКОЙ ФЕДЕРАЦИИ

Налоговый период (код):
Отчетный год:
Номер корректировки:
 
Налогоплательщик
ИНН: КПП:
Наименование/фамилия, имя, отчество <*> налогоплательщика:
Форма реорганизации (ликвидация) (код): ИНН/КПП реорганизованной организации:
   
Код операции:
ИТОГО налоговая база (в рублях):
N п/п Код вида транспорта Номер перевозочного документа Дата оказания услуги Маршрут Стоимость услуг по перевозке пассажиров и багажа (в рублях и копейках) Примечание
Пункт отправления Пункт назначения
1 2 3 4 5 6 7 8
               

<*> Отчество указывается при наличии.

Приложение N 15
к приказу ФНС России
от "__" ____ 20__ г. N ____

ПОРЯДОК ЗАПОЛНЕНИЯ РЕЕСТРОВ, ПРЕДУСМОТРЕННЫХ ПУНКТОМ 15 СТАТЬИ 165 НАЛОГОВОГО КОДЕКСА РОССИЙСКОЙ ФЕДЕРАЦИИ (ЗА ИСКЛЮЧЕНИЕМ АБЗАЦЕВ ДЕСЯТЬ И ДВЕНАДЦАТЬ ПУНКТА 15 СТАТЬИ 165 НАЛОГОВОГО КОДЕКСА РОССИЙСКОЙ ФЕДЕРАЦИИ)

I. Общие положения

1. Документы, установленные абзацами вторым - девятым и одиннадцатым 15 статьи 165 Налогового кодекса Российской Федерации (далее - Реестры) пункта содержат сведения из документов, предоставляемых в подтверждение обоснованности применения налоговой ставки 0 процентов по налогу на добавленную стоимость (далее - НДС) при реализации товаров (работ, услуг) по операциям, предусмотренным подпунктами 1, 2.1 - 2.3, 2.5 - 2.8, 2.10, 3, 3.1, 4, 4.1, 4.2, 4.3, 8, 9, 9.1, 9.3, 12 пункта 1 статьи 164 пункта 1 статьи 164 Налогового кодекса Российской Федерации.

Официальный источник электронного документа содержит неточность: имеется в виду пункт 15 статьи 165 НК РФ.

II. Порядок заполнения реестра таможенных деклараций (полных таможенных деклараций), предусмотренных подпунктами 3, 5 и 6 пункта 1, подпунктом 3 пункта 3.2, подпунктом 3 пункта 3.3, подпунктом 3 пункта 3.6, подпунктом 3 пункта 4 статьи 165 Налогового кодекса Российской Федерации

2. В строках указываются следующие сведения:

а) в строке "Налоговый период (код)" - код, определяющий налоговый период, указанный в налоговой декларации по НДС, с которой представляется Реестр;

б) в строке "Отчетный год" - год, указанный в налоговой декларации по НДС, с которой представляется Реестр;

в) в строке "номер корректировки" - при представлении в налоговый орган первичного Реестра за налоговый период проставляется "0--", при представлении уточненного Реестра за соответствующий налоговый период указывается номер корректировки (например, "1--", "2--");

г) в строке "Налогоплательщик":

"ИНН" - идентификационный номер налогоплательщика;

"КПП" - код причины постановки на налоговый учет;

"Наименование/фамилия, имя, отчество <*> налогоплательщика" - указывается наименование организации либо наименование представительства (филиала) иностранной организации, иного обособленного подразделения иностранной организации, осуществляющего деятельность на территории Российской Федерации, а в случае представления индивидуальным предпринимателем указываются его фамилия, имя, отчество <*>;

<*> Здесь и далее по тексту отчество указывается при наличии.

д) при представлении в налоговый орган по месту учета организацией-правопреемником Реестра по операциям, осуществленным реорганизованной организацией, указываются ИНН и КПП организации-правопреемника. В поле "Наименование/фамилия, имя, отчество <*> налогоплательщика" указывается наименование реорганизованной организации.

Коды форм реорганизации и код ликвидации принимает значение в соответствии с приложением N 1 к настоящему Порядку.

В полях "ИНН/КПП реорганизованной организации" указываются соответственно ИНН и КПП, которые присвоены организации до реорганизации налоговым органом по месту ее нахождения (по налогоплательщикам, отнесенным к категории крупнейших, - налоговым органом по месту учета в качестве крупнейшего налогоплательщика);

е) в строке "Код операции" - соответствующий код операции согласно приложению N 1 к Порядку заполнения налоговой декларации по налогу на добавленную стоимость, утвержденному приказом ФНС России от 29.10.2014 N ММВ-7-3/558@ "Об утверждении формы налоговой декларации по налогу на добавленную стоимость, порядка ее заполнения, а также формата представления налоговой декларации по налогу на добавленную стоимость в электронной форме" (зарегистрирован Министерством юстиции Российской Федерации 15.12.2014, регистрационный номер 35171) с учетом изменений, внесенными приказом ФНС России от 20.12.2016 N ММВ-7-3/696@ (зарегистрирован в Министерстве юстиции Российской Федерации 15.12.2014, регистрационный номер 35171), приказом ФНС России от 28.12.2018 N СА-7-3/853@ (зарегистрирован в Министерстве юстиции Российской Федерации 28.01.2019, регистрационный номер 53586), приказом ФНС России от 20.11.2019 N ММВ-7-3/579@ (зарегистрирован в Министерстве юстиции Российской Федерации 20.12.2019, регистрационный номер 56946) (далее - приказ ФНС России от 29.10.2014 N ММВ-7-3/558@);

ж) в строке "ИТОГО налоговая база (в рублях)" - общая сумма налоговой базы по соответствующей операции по реализации товаров (работ, услуг), обоснованность применения налоговой ставки 0 процентов по НДС по которой документально подтверждена. Данная строка формируется по коду операции и соответствует общей сумме показателей строк 020 раздела 4 налоговой декларации по НДС по соответствующей операции по реализации товаров (работ, услуг).

3. В графах Реестра указываются следующие сведения:

а) в графе 1 - порядковый номер соответствующей операции по реализации товаров (работ, услуг);

б) в графе 2 - регистрационный номер таможенной декларации (полной таможенной декларации) по соответствующей операции по реализации товаров (работ, услуг);

в) в графе 3 - налоговая база по соответствующей операции по реализации товаров (работ, услуг), обоснованность применения налоговой ставки 0 процентов по НДС по которой документально подтверждена;

г) в графе 4 - указывается иная информация, относящаяся к операции, реквизиты документов по которой отражены в строке Реестра, в том числе вид, номер и дата документа, представляемого одновременно с налоговой декларацией по НДС за исключением документов, указанных в графе 2 Реестра. Например, договор (контракт) N 5 от 06.04.2020. В случае указания нескольких документов, в графе отражаются вид, номер и дата каждого документа, разделенные знаком ";" (точка запятая).

III. Порядок заполнения реестра документов, подтверждающих факт оказания услуг по транспортировке нефти и нефтепродуктов трубопроводным транспортом, предусмотренных подпунктом 3 пункта 3.2 статьи 165 Налогового кодекса Российской Федерации (в случае, если таможенное декларирование не предусмотрено таможенным законодательством Таможенного союза или не производится)

4. В строках указываются следующие сведения:

а) в строке "Налоговый период (код)" - код, определяющий налоговый период, указанный в налоговой декларации по НДС, с которой представляется Реестр;

б) в строке "Отчетный год" - год, указанный в налоговой декларации по НДС, с которой представляется Реестр;

в) в строке "номер корректировки" - при представлении в налоговый орган первичного Реестра за налоговый период проставляется "0--", при представлении уточненного Реестра за соответствующий налоговый период указывается номер корректировки (например, "1--", "2--");

г) в строке "Налогоплательщик":

"ИНН" - идентификационный номер налогоплательщика;

"КПП" - код причины постановки на налоговый учет;

"Наименование/фамилия, имя, отчество <*> налогоплательщика" - указывается наименование организации либо наименование представительства (филиала) иностранной организации, иного обособленного подразделения иностранной организации, осуществляющего деятельность на территории Российской Федерации, а в случае представления индивидуальным предпринимателем указываются его фамилия, имя, отчество;

д) при представлении в налоговый орган по месту учета организацией-правопреемником Реестра по операциям, осуществленным реорганизованной организацией, указываются ИНН и КПП организации-правопреемника. В поле "Наименование/фамилия, имя, отчество <*> налогоплательщика" указывается наименование реорганизованной организации.

Коды форм реорганизации и код ликвидации принимает значение в соответствии с приложением N 1 к настоящему Порядку.

В полях "ИНН/КПП реорганизованной организации" указываются соответственно ИНН и КПП, которые присвоены организации до реорганизации налоговым органом по месту ее нахождения (по налогоплательщикам, отнесенным к категории крупнейших, - налоговым органом по месту учета в качестве крупнейшего налогоплательщика);

е) в строке "Код операции" - соответствующий код операции согласно приложению N 1 к Порядку заполнения налоговой декларации по налогу на добавленную стоимость, утвержденному приказом ФНС России от 29.10.2014 N ММВ-7-3/558@;

ж) в строке "ИТОГО налоговая база (в рублях)" - общая сумма налоговой базы по соответствующему коду операции по реализации работ (услуг), обоснованность применения налоговой ставки 0 процентов по НДС по которой документально подтверждена. Данная строка формируется по коду операции и соответствует общей сумме показателей строк 020 раздела 4 налоговой декларации по НДС по соответствующей операции по реализации работ (услуг).

5. В графах указываются следующие сведения:

а) в графе 1 - порядковый номер по соответствующей операции по реализации услуг;

б) в графе 2 - номер документа, подтверждающего факт оказания услуг по транспортировке нефти и нефтепродуктов трубопроводным транспортом. При отсутствии номера указывается "б/н" (далее - акт оказанных услуг);

в) в графе 3 - дата документа, подтверждающего факт оказания услуг - заполняется из акта оказанных услуг;

г) в графе 4 - наименование пункта назначения нефти и нефтепродуктов (за пределами территории Российской Федерации, на границе Российской Федерации, в пункте перевалки), заполняются из акта оказанных услуг;

д) в графе 5 - номер договора на оказание услуг по транспортировки нефти и нефтепродуктов трубопроводным транспортом, заполняется из акта оказанных услуг;

е) в графе 6 - наименование грузоотправителя при оказании услуг транспортировки нефти и нефтепродуктов трубопроводным транспортом, заполняется из акта оказанных услуг;

ж) в графе 7 - адрес грузоотправителя при оказании услуг транспортировки нефти и нефтепродуктов трубопроводным транспортом;

з) в графе 8 - номера маршрутных поручений (телеграмм), заполняются из акта оказанных услуг;

и) в графе 9 - даты маршрутных поручений (телеграмм), заполняются из акта оказанных услуг;

к) в графе 10 - наименование конечного пункта маршрута нефти и нефтепродуктов заполняются из акта оказанных услуг;

л) в графе 11 - количество нефти и нефтепродуктов, сданных в пункте назначения (в тоннах), заполняются из акта оказанных услуг;

м) в графе 12 - налоговая база по соответствующей операции по реализации работ (услуг), обоснованность применения налоговой ставки 0 процентов по НДС по которой документально подтверждена;

н) в графе 13 - указывается иная информация, относящаяся к операции, реквизиты документов по которой отражены в строке Реестра, в том числе вид, номер и дата документа, представляемого одновременно с налоговой декларацией по НДС за исключением документов, указанных в графе 2, 3, 6, 9, 10 Реестра. Например, указывается дата договора на оказание услуг при условии, что она не присутствует в номере: договор (контракт) от 06.04.2020. В случае указания нескольких документов, в графе отражаются вид, номер и дата каждого документа, разделенные знаком ";" (точка запятая).

IV. Порядок заполнения реестра документов, подтверждающих факт оказания услуг по организации транспортировки (услуг по транспортировке в случае ввоза на территорию Российской Федерации) природного газа трубопроводным транспортом, предусмотренных подпунктом 3 пункта 3.3 статьи 165 Налогового кодекса Российской Федерации (в случае, если таможенное декларирование не предусмотрено правом Евразийского экономического союза или не производится)

6. В строках указываются следующие сведения:

а) в строке "Налоговый период (код)" - код, определяющий налоговый период, указанный в налоговой декларации по НДС, с которой представляется Реестр;

б) в строке "Отчетный год" - год, указанный в налоговой декларации по НДС, с которой представляется Реестр;

в) в строке "номер корректировки" - при представлении в налоговый орган первичного Реестра за налоговый период проставляется "0--", при представлении уточненного Реестра за соответствующий налоговый период указывается номер корректировки (например, "1--", "2--");

г) в строке "Налогоплательщик":

"ИНН" - идентификационный номер налогоплательщика;

"КПП" - код причины постановки на налоговый учет;

"Наименование/фамилия, имя, отчество <*> налогоплательщика" - указывается наименование организации либо наименование представительства (филиала) иностранной организации, иного обособленного подразделения иностранной организации, осуществляющего деятельность на территории Российской Федерации, а в случае представления индивидуальным предпринимателем указываются его фамилия, имя, отчество;

д) при представлении в налоговый орган по месту учета организацией-правопреемником Реестра по операциям, осуществленным реорганизованной организацией, указываются ИНН и КПП организации-правопреемника. В поле "Наименование/фамилия, имя, отчество <*> налогоплательщика" указывается наименование реорганизованной организации.

Коды форм реорганизации и код ликвидации принимает значение в соответствии с приложением N 1 к настоящему Порядку.

В полях "ИНН/КПП реорганизованной организации" указываются соответственно ИНН и КПП, которые присвоены организации до реорганизации налоговым органом по месту ее нахождения (по налогоплательщикам, отнесенным к категории крупнейших, - налоговым органом по месту учета в качестве крупнейшего налогоплательщика);

е) в строке "Код операции" - соответствующий код операции согласно приложению N 1 к Порядку заполнения налоговой декларации по налогу на добавленную стоимость, утвержденному приказом ФНС России от 29.10.2014 N ММВ-7-3/558@;

ж) в строке "ИТОГО налоговая база (в рублях)" - общая сумма налоговой базы по соответствующему коду операции по реализации услуг, обоснованность применения налоговой ставки 0 процентов по НДС по которой документально подтверждена. Данная строка формируется по коду операции и соответствует общей сумме показателей строк 020 раздела 4 налоговой декларации по НДС по соответствующей операции по реализации услуг.

7. В графах указываются следующие сведения:

а) в графе 1 - порядковый номер по соответствующей операции по реализации услуг;

б) в графе 2 - номер документа, подтверждающего факт оказания услуг по организации транспортировки (услуг по транспортировке в случае ввоза на территорию Российской Федерации) природного газа трубопроводным транспортом, в случае, если таможенное декларирование не производится (далее - коммерческий акт или акт сдачи приемки услуг по организации транспортировки газа). При отсутствии номера указывается "б/н";

в) в графе 3 - дата документа, подтверждающего оказание услуг по организации транспортировки газа;

г) в графе 4 - проставляется фактическая дата оказания услуги;

д) в графе 5 - номер договора на оказание услуг по транспортировке трубопроводным транспортом природного газа, заполняется из коммерческого акта или акта сдачи приемки услуг по организации транспортировки газа. При отсутствии номера указывается "б/н";

е) в графе 6 - дата договора на оказание услуг по транспортировке трубопроводным транспортом природного газа, заполняется из коммерческого акта или акта сдачи приемки услуг по организации транспортировки газа;

ж) в графе 7 - объем транспортировки природного газа от пункта отправления до пункта назначения (1000 кубических метров), заполняется из коммерческого акта или акта сдачи приемки услуг по организации транспортировки газа;

з) в графе 8 - объем товарно-транспортных работ (далее - ТТР) по маршруту транспортировки природного газа (1000 кубических метров/100 километров), заполняется из коммерческого акта или акта сдачи приемки услуг по организации транспортировки газа. (ТТР - товарно-транспортные работы = V (объем газа для прокачки) x L (расстояние)/100 (километров)/1000);

и) в графе 9 - код валюты договора. Принимает значение в соответствии с Общероссийским классификатором валют (принят и введен в действие постановлением Госстандарта России от 25.12.2000 N 405-ст);

к) в графе 10 - стоимость услуг транспортировки природного газа от пункта отправления до пункта назначения (1000 кубических метров /100 километров), заполняется из коммерческого акта или акта сдачи приемки услуг по организации транспортировки газа;

л) в графе 11 - налоговая база по соответствующей операции по реализации услуг, обоснованность применения налоговой ставки 0 процентов по НДС по которой документально подтверждена;

м) в графе 12 - указывается иная информация, относящаяся к операции, реквизиты документов по которой отражены в строке Реестра, в том числе вид, номер и дата документа, представляемого одновременно с налоговой декларацией по НДС за исключением документов, указанных в графе 2, 3, 5, 6 Реестра. Например, договор (контракт) N 5 от 06.04.2020. В случае указания нескольких документов, в графе отражаются вид, номер и дата каждого документа, разделенные знаком ";" (точка запятая).

V. Порядок заполнения реестра полных таможенных деклараций либо документов, подтверждающих факт оказания услуг по транспортировке нефти и нефтепродуктов трубопроводным транспортом, а также транспортных, товаросопроводительных и (или) иных документов, предусмотренных подпунктами 3 и 4 пункта 3.2 статьи 165 Налогового кодекса Российской Федерации

8. В строках указываются следующие сведения:

а) в строке "Налоговый период (код)" - код, определяющий налоговый период, указанный в налоговой декларации по НДС, с которой представляется Реестр;

б) в строке "Отчетный год" - год, указанный в налоговой декларации по НДС, с которой представляется Реестр;

в) в строке "номер корректировки" - при представлении в налоговый орган первичного Реестра за налоговый период проставляется "0--", при представлении уточненного Реестра за соответствующий налоговый период указывается номер корректировки (например, "1--", "2--");

г) в строке "Налогоплательщик":

"ИНН" - идентификационный номер налогоплательщика;

"КПП" - код причины постановки на налоговый учет;

"Наименование/фамилия, имя, отчество <*> налогоплательщика" - указывается наименование организации либо наименование представительства (филиала) иностранной организации, иного обособленного подразделения иностранной организации, осуществляющего деятельность на территории Российской Федерации, а в случае представления индивидуальным предпринимателем указываются его фамилия, имя, отчество;

д) при представлении в налоговый орган по месту учета организацией-правопреемником Реестра по операциям, осуществленным реорганизованной организацией, указываются ИНН и КПП организации-правопреемника. В поле "Наименование/фамилия, имя, отчество <*> налогоплательщика" указывается наименование реорганизованной организации.

Коды форм реорганизации и код ликвидации принимает значение в соответствии с приложением N 1 к настоящему Порядку.

В полях "ИНН/КПП реорганизованной организации" указываются соответственно ИНН и КПП, которые присвоены организации до реорганизации налоговым органом по месту ее нахождения (по налогоплательщикам, отнесенным к категории крупнейших, - налоговым органом по месту учета в качестве крупнейшего налогоплательщика);

е) в строке "Код операции" - соответствующий код операции согласно приложению N 1 к Порядку заполнения налоговой декларации по налогу на добавленную стоимость, утвержденному приказом ФНС России от 29.10.2014 N ММВ-7-3/558@;

ж) в строке "ИТОГО налоговая база (в рублях)" - общая сумма налоговой базы по соответствующему коду операции по реализации работ (услуг), обоснованность применения налоговой ставки 0 процентов по НДС по которой документально подтверждена. Данная строка формируется по коду операции и соответствует общей сумме показателей строк 020 раздела 4 налоговой декларации по НДС по соответствующей операции по реализации работ (услуг).

9. В графах указываются следующие сведения:

а) в графе 1 - порядковый номер по соответствующей операции по реализации услуг;

б) в графе 2 - признак таможенного декларирования проставляется: 1 - в случае, когда таможенное декларирование предусмотрено и 2 - в случае, когда таможенное декларирование не предусмотрено;

в) в случае, когда таможенное декларирование не предусмотрено таможенным законодательством Евразийский экономический союз заполняются графы 3 - 12;

г) в графе 3 - номер документа, подтверждающего факт оказания услуг по транспортировки нефти и нефтепродуктов трубопроводным транспортом (далее - акт оказанных услуг). При отсутствии номера указывается "б/н";

д) в графе 4 - дата документа, подтверждающего оказание услуг;

е) в графе 5 - наименование пункта назначения нефти и нефтепродуктов (за пределами территории Российской Федерации, на границе Российской Федерации, в пункте перевалки), заполняются из акта оказанных услуг;

ж) в графе 6 - номер договора на оказание услуг, заполняется из акта оказанных услуг;

з) в графе 7 - наименование грузоотправителя, заполняется из акта оказанных услуг;

и) в графе 8 - адрес грузоотправителя, заполняется из акта оказанных услуг или иного документа при транспортировке нефти и нефтепродуктов трубопроводным транспортом;

к) в графе 9 - номера маршрутных поручений (телеграмм), заполняются из акта оказанных услуг;

л) в графе 10 - даты маршрутных поручений (телеграмм), заполняются из акта оказанных услуг;

м) в графе 11 - наименование конечного пункта маршрута нефти и нефтепродуктов, заполняются из акта оказанных услуг;

н) в графе 12 - количество нефти и нефтепродуктов, сданных в пункте назначения (в тоннах), заполняются из акта оказанных услуг;

о) в графе 13 - регистрационный номер полной таможенной декларации по соответствующей операции по реализации работ (услуг). Заполняется в случае, когда таможенное декларирование предусмотрено таможенным законодательством Евразийского экономического союза;

п) в графе 14 - код вида транспортного средства, которым нефти и нефтепродукты вывозились с территории Российской Федерации или таможенного транзита по соответствующей операции по реализации работ (услуг), заполняется по видам транспорта в соответствии с приложением N 3 "Классификатора видов транспорта и транспортировки товаров", утвержденным Решением Комиссии Таможенного союза (далее - КТС) от 20.09.2010 N 378 "О классификаторах, используемых для заполнения таможенных деклараций" (официально опубликовано на сайте Евразийской экономической комиссии: http://www.eurasiancommission.org, 19.03.2013) (далее - приложение N 3 Решения Комиссии Таможенного союза от 20.09.2010 N 378). Графа заполняется в случае оказания услуг транспортировки нефти и нефтепродуктов трубопроводным транспортом;

р) в графе 15 - виды транспортных, товаросопроводительных и (или) иных документов (Международная товарно-транспортная накладная (далее - CMR), коносамент, железнодорожная накладная, книжка международной перевозки (далее - книжка МДП), поручение на отгрузку, морская накладная, иной документ), подтверждающие вывоз нефти и нефтепродуктов за пределы Российской Федерации по соответствующей операции по реализации работ, услуг (далее - товаросопроводительный документ), принимает значение в соответствии с приложением N 2 к настоящему Порядку. Налогоплательщик может не заполнять графу в случае, если в графе 14 "Код вида транспортного средства, которым нефть и нефтепродукты вывозились с территории Российской Федерации" указан код трубопроводного транспорта;

с) в графе 16 - номера транспортных, товаросопроводительных и (или) иных документов. Налогоплательщик может не заполнять графу в случае, если в графе 14 "Код вида транспортного средства, которым нефть и нефтепродукты вывозились с территории Российской Федерации" указан код трубопроводного транспорта. В случае отсутствия номера указывается "б/н";

т) в графе 17 - даты транспортных, товаросопроводительных и (или) иных документов. Налогоплательщик может не заполнять графу в случае, если в графе 14 "Код вида транспортного средства, которым нефть и нефтепродукты вывозились с территории Российской Федерации" указан код трубопроводного транспорта;

у) в графе 18 - налоговая база по соответствующей операции по реализации работ (услуг), обоснованность применения налоговой ставки 0 процентов по НДС по которой документально подтверждена;

ф) в графе 19 - указывается иная информация, относящаяся к операции, реквизиты документов по которой отражены в строке Реестра, в том числе вид, номер и дата документа, представляемого одновременно с налоговой декларацией по НДС за исключением документов, указанных в графе 3, 4, 10, 11, 15 - 17 Реестра. Например, указывается дата договора на оказание услуг при условии, что она не присутствует в номере: договор (контракт) от 06.04.2020. В случае указания нескольких документов, в графе отражаются вид, номер и дата каждого документа, разделенные знаком ";" (точка запятая).

VI. Порядок заполнения реестра таможенных деклараций (полных таможенных деклараций), а также транспортных, товаросопроводительных и (или) иных документов, предусмотренных подпунктами 3 и 4 пункта 3.6, подпунктами 3 и 4 пункта 4 статьи 165 Налогового кодекса Российской Федерации

10. В строках указываются следующие сведения:

а) в строке "Налоговый период (код)" - код, определяющий налоговый период, указанный в налоговой декларации по НДС, с которой представляется Реестр;

б) в строке "Отчетный год" - год, указанный в налоговой декларации по НДС, с которой представляется Реестр;

в) в строке "номер корректировки" - при представлении в налоговый орган первичного Реестра за налоговый период проставляется "0--", при представлении уточненного Реестра за соответствующий налоговый период указывается номер корректировки (например, "1--", "2--");

г) в строке "Налогоплательщик":

"ИНН" - идентификационный номер налогоплательщика;

"КПП" - код причины постановки на налоговый учет;

"Наименование/фамилия, имя, отчество <*> налогоплательщика" - указывается наименование организации либо наименование представительства (филиала) иностранной организации, иного обособленного подразделения иностранной организации, осуществляющего деятельность на территории Российской Федерации, а в случае представления индивидуальным предпринимателем указываются его фамилия, имя, отчество;

д) при представлении в налоговый орган по месту учета организацией-правопреемником Реестра по операциям, осуществленным реорганизованной организацией, указываются ИНН и КПП организации-правопреемника. В поле "Наименование/фамилия, имя, отчество <*> налогоплательщика" указывается наименование реорганизованной организации.

Коды форм реорганизации и код ликвидации принимает значение в соответствии с приложением N 1 к настоящему Порядку.

В полях "ИНН/КПП реорганизованной организации" указываются соответственно ИНН и КПП, которые присвоены организации до реорганизации налоговым органом по месту ее нахождения (по налогоплательщикам, отнесенным к категории крупнейших, - налоговым органом по месту учета в качестве крупнейшего налогоплательщика);

е) в строке "Код операции" - соответствующий код операции согласно приложению N 1 к Порядку заполнения налоговой декларации по налогу на добавленную стоимость, утвержденному приказом ФНС России от 29.10.2014 N ММВ-7-3/558@;

ж) в строке "ИТОГО налоговая база (в рублях)" - общая сумма налоговой базы по соответствующей операции по реализации товаров (работ, услуг), обоснованность применения налоговой ставки 0 процентов по НДС по которой документально подтверждена. Данная строка формируется по коду операции и соответствует общей сумме показателей строк 020 раздела 4 налоговой декларации по НДС по соответствующей операции по реализации товаров (работ, услуг).

11. В графах Реестра указываются следующие сведения:

а) в графе 1 - порядковый номер соответствующей операции по реализации работ, услуг;

б) в графе 2 - регистрационный номер таможенной декларации (полной таможенной декларации) по соответствующей операции по реализации (работ, услуг);

в) в графе 3 - налоговая база по соответствующей операции по реализации работ, услуг, обоснованность применения налоговой ставки 0 процентов по НДС, по которой документально подтверждена;

г) в графе 4 - коды видов транспортных средств, которыми товары ввозились на территорию Российской Федерации или вывозились с территории Российской Федерации, заполняются по видам транспорта в соответствии с приложением N 3 Решения Комиссии Таможенного союза от 20.09.2010 N 378;

д) в графе 5 - виды транспортных, товаросопроводительных и (или) иных документов (CMR, коносамент, железнодорожная накладная, авианакладная, книжка МДП, поручение на отгрузку, морская накладная, иной документ), подтверждающих вывоз товаров за пределы Российской Федерации или ввоз товаров на территорию Российской Федерации по соответствующей операции по реализации товаров (работ, услуг), принимает значение в соответствии с приложением N 2 к настоящему Порядку. Налогоплательщик может не заполнять графу в случае, если в качестве вида транспортного средства (графа 4) указан трубопроводный транспорт и линии электропередач;

е) в графе 6 - номера транспортных, товаросопроводительных и (или) иных документов, подтверждающих вывоз товаров за пределы Российской Федерации или ввоз товаров на территорию Российской Федерации по соответствующей операции по реализации товаров (работ, услуг). Налогоплательщик может не заполнять графу в случае, если в качестве вида транспортного средства (графа 4) указан трубопроводный транспорт и линии электропередач. В случае отсутствия номера указывается "б/н";

ж) в графе 7 - даты транспортных, товаросопроводительных и (или) иных документов, подтверждающих вывоз товаров за пределы Российской Федерации или ввоз товаров на территорию Российской Федерации по соответствующей операции по реализации товаров (работ, услуг). Налогоплательщик может не заполнять графу в случае, если в качестве вида транспортного средства (графа 4) указан трубопроводный транспорт и линии электропередач;

з) в графе 8 - указывается иная информация, относящаяся к операции, реквизиты документов по которой отражены в строке Реестра, в том числе вид, номер и дата документа, представляемого одновременно с налоговой декларацией по НДС за исключением документов, указанных в графе 2, 5 - 7 Реестра. Например, договор (контракт) N 5 от 06.04.2020. В случае указания нескольких документов, в графе отражаются вид, номер и дата каждого документа, разделенные знаком ";" (точка запятая).

VII. Порядок заполнения реестра деклараций на товары, предусмотренный абзацем пятым подпункта 3 пункта 1 настоящей статьи, либо транспортных, товаросопроводительных и (или) иных документов, предусмотренный подпунктом 4 пункта 1 статьи 165 Налогового кодекса Российской Федерации

12. В строках указываются следующие сведения:

а) в строке "Налоговый период (код)" - код, определяющий налоговый период, указанный в налоговой декларации по НДС, с которой представляется Реестр;

б) в строке "Отчетный год" - год, указанный в налоговой декларации по НДС, с которой представляется Реестр;

в) в строке "номер корректировки" - при представлении в налоговый орган первичного Реестра за налоговый период проставляется "0--", при представлении уточненного Реестра за соответствующий налоговый период указывается номер корректировки (например, "1--", "2--");

г) в строке "Налогоплательщик":

"ИНН" - идентификационный номер налогоплательщика;

"КПП" - код причины постановки на налоговый учет;

"Наименование/фамилия, имя, отчество <*> налогоплательщика" - указывается наименование организации либо наименование представительства (филиала) иностранной организации, иного обособленного подразделения иностранной организации, осуществляющего деятельность на территории Российской Федерации, а в случае представления индивидуальным предпринимателем указываются его фамилия, имя, отчество;

д) при представлении в налоговый орган по месту учета организацией-правопреемником Реестра по операциям, осуществленным реорганизованной организацией, указываются ИНН и КПП организации-правопреемника. В поле "Наименование/фамилия, имя, отчество <*> налогоплательщика" указывается наименование реорганизованной организации.

Коды форм реорганизации и код ликвидации принимает значение в соответствии с приложением N 1 к настоящему Порядку.

В полях "ИНН/КПП реорганизованной организации" указываются соответственно ИНН и КПП, которые присвоены организации до реорганизации налоговым органом по месту ее нахождения (по налогоплательщикам, отнесенным к категории крупнейших, - налоговым органом по месту учета в качестве крупнейшего налогоплательщика);

е) в строке "Код операции" - соответствующий код операции согласно приложению N 1 к Порядку заполнения налоговой декларации по налогу на добавленную стоимость, утвержденному приказом ФНС России от 29.10.2014 N ММВ-7-3/558@;

ж) в строке "ИТОГО налоговая база (в рублях)" - общая сумма налоговой базы по соответствующему коду операции по реализации припасов, обоснованность применения налоговой ставки 0 процентов по НДС по которой документально подтверждена. Данная строка формируется по коду операции и соответствует общей сумме показателей строк 020 раздела 4 налоговой декларации по НДС по соответствующей операции.

13. В графах Реестра указываются следующие сведения:

а) в графе 1 - порядковый номер по соответствующей операции по реализации припасов;

б) в графе 2 - цифровой код вида транспорта море/авиа по соответствующей операции по реализации припасов (на морском/речном транспорте - 10 и воздушном транспорте - 40) заполняется в соответствии с приложением N 3 Решения Комиссии Таможенного союза от 20.09.2010 N 378;

в) в графе 3 - признак таможенного декларирования проставляется: 1 - в случае, когда таможенное декларирование предусмотрено и 2 - в случае вывоза припасов в государство - член Евразийского экономического союза;

г) в графе 4 - регистрационный номер декларации на товары по соответствующей операции по реализации припасов. Графа заполняется в случае, если таможенное декларирование предусмотрено таможенным законодательством Евразийского экономического союза;

д) в графе 5 - дата отметки о вывозе припасов заполняется из декларации на товары или иного документа, подтверждающего вывоз припасов в государство - член Евразийского экономического союза воздушными и морскими судами, судами смешанного (река - море) плавания;

е) в графе 6 - виды (наименования) транспортных, товаросопроводительных и (или) иных документов (коносамент, авианакладная, заправочная ведомость, поручение на погрузку припасов или иной документ), подтверждающие вывоз припасов из Российской Федерации в государство - член Евразийского экономического союза воздушными и морскими судами, судами смешанного (река - море) плавания, принимает значение в соответствии с приложением N 2 к настоящему Порядку;

ж) в графе 7 - номер транспортного, товаросопроводительного и (или) иного документа, подтверждающего вывоз припасов из Российской Федерации в государство - член Евразийского экономического союза воздушными и морскими судами, судами смешанного (река - море) плавания. В случае отсутствия номера указывается "б/н";

з) в графе 8 - дата транспортного, товаросопроводительного и (или) иного документа, подтверждающего вывоз припасов из Российской Федерации в государство - член Евразийского экономического союза воздушными и морскими судами, судами смешанного (река - море) плавания;

и) в графе 9 - наименование воздушных судов, морских судов или судов смешанного (река-море) плавания заполняется из транспортного, товаросопроводительного и (или) иного документа, подтверждающего вывоз припасов из Российской Федерации в государство - член Евразийского экономического союза воздушными или морскими судами, судами смешанного (река - море) плавания. В зависимости от кода вида транспорта заполняется соответствующее наименование;

к) в графе 10 - коды товаров по Товарной номенклатуре внешнеэкономической деятельности Евразийского экономического союза (по припасам) далее - ТН ВЭД ЕАЭС) заполняются из транспортного, товаросопроводительного и (или) иного документа, подтверждающего вывоз припасов из Российской Федерации в государство - член Евразийского экономического союза воздушными и морскими судами, судами смешанного (река - море) плавания. Данная графа заполняется в соответствии с приложением к Решению Совета Евразийской экономической комиссии от 16.07.2012 N 54 "Об утверждении единой Товарной номенклатуры внешнеэкономической деятельности Евразийского экономического союза и Единого таможенного тарифа Евразийского экономического союза" (официально опубликовано на сайте Евразийского экономического союза: http://www.eurasiancommission/org, 19.03.2013);

л) в графе 11 - количество топлива и горюче-смазочных материалов (далее - ГСМ) (в тоннах) заполняется из транспортного, товаросопроводительного или иного документа, подтверждающего вывоз припасов из Российской Федерации в государство - член Евразийского экономического союза воздушными и морскими судами, судами смешанного (река - море) плавания. В случаях, когда в документе используется несколько наименований припасов, данная графа (количество топлива и ГСМ) указывается в разрезе каждого кода товара по ТН ВЭД ЕАЭС;

м) в графе 12 - налоговая база по соответствующей операции по реализации припасов, обоснованность применения налоговой ставки 0 процентов по НДС по которой документально подтверждена;

н) в графе 13 - указывается иная информация, относящаяся к операции, реквизиты документов по которой отражены в строке Реестра, в том числе вид, номер и дата документа, представляемого одновременно с налоговой декларацией по НДС за исключением документов, указанных в графе 4, 6 - 8 Реестра. Например, договор (контракт) N 5 от 06.04.2020. В случае указания нескольких документов, в графе отражаются вид, номер и дата каждого документа, разделенные знаком ";" (точка запятая).

VIII. Порядок заполнения реестра транспортных, товаросопроводительных и (или) иных документов, предусмотренных подпунктом 3 пункта 3.1 и подпунктом 3 пункта 3.7 статьи 165 Налогового кодекса Российской Федерации (при перевозке товаров железнодорожным транспортом)

14. В строках указываются следующие сведения:

а) в строке "Налоговый период (код)" - код, определяющий налоговый период, указанный в налоговой декларации по НДС, с которой представляется Реестр;

б) в строке "Отчетный год" - год, указанный в налоговой декларации по НДС, с которой представляется Реестр;

в) в строке "номер корректировки" - при представлении в налоговый орган первичного Реестра за налоговый период проставляется "0--", при представлении уточненного Реестра за соответствующий налоговый период указывается номер корректировки (например, "1--", "2--");

г) в строке "Налогоплательщик":

"ИНН" - идентификационный номер налогоплательщика;

"КПП" - код причины постановки на налоговый учет;

"Наименование/фамилия, имя, отчество <*> налогоплательщика" - указывается наименование организации либо наименование представительства (филиала) иностранной организации, иного обособленного подразделения иностранной организации, осуществляющего деятельность на территории Российской Федерации, а в случае представления индивидуальным предпринимателем указываются его фамилия, имя, отчество;

д) при представлении в налоговый орган по месту учета организацией-правопреемником Реестра по операциям, осуществленным реорганизованной организацией, указываются ИНН и КПП организации-правопреемника. В поле "Наименование/фамилия, имя, отчество <*> налогоплательщика" указывается наименование реорганизованной организации.

Коды форм реорганизации и код ликвидации принимает значение в соответствии с приложением N 1 к настоящему Порядку.

В полях "ИНН/КПП реорганизованной организации" указываются соответственно ИНН и КПП, которые присвоены организации до реорганизации налоговым органом по месту ее нахождения (по налогоплательщикам, отнесенным к категории крупнейших, - налоговым органом по месту учета в качестве крупнейшего налогоплательщика);

е) в строке "Код операции" - соответствующий код операции согласно приложению N 1 к Порядку заполнения налоговой декларации по налогу на добавленную стоимость, утвержденному приказом ФНС России от 29.10.2014 N ММВ-7-3/558@;

ж) в строке "ИТОГО налоговая база (в рублях)" - общая сумма налоговой базы по соответствующему коду операции по реализации услуг, обоснованность применения налоговой ставки 0 процентов по НДС по которой документально подтверждена. Данная строка формируется по коду операции и соответствует общей сумме показателей строк 020 раздела 4 налоговой декларации по НДС по соответствующей операции при реализации услуг.

15. В графах Реестра указываются следующие сведения:

а) в графе 1 - порядковый номер по соответствующей операции по реализации услуг;

б) в графе 2 - номер транспортного, товаросопроводительного и (или) иного документа, подтверждающего вывоз товаров за пределы Российской Федерации или ввоз товаров на территорию Российской Федерации по соответствующей операции по реализации услуг (далее - железнодорожная накладная). При наличии серии из букв (1 - 2 буквы) серия указывается с номером без пробелов и тире;

в) в графе 3 - регистрационные номера таможенных деклараций (при вывозе) по соответствующей операции по реализации услуг, проставленные на экземплярах транспортных (перевозочных) документов при вывозе товаров за пределы Российской Федерации железнодорожным транспортом;

г) в графе 4 - страна отправления, заполняется из железнодорожной накладной. Графа заполняется в соответствии с Общероссийским классификатором стран мира (далее - ОКСМ). Например, код CN - код Китайской Народной Республики, код DE - код Федеративной Республики Германия;

д) в графе 5 - код станции отправления груза, указанный в графе "Станция отправления" железнодорожной накладной, заполняемой в соответствии с абзацем первым пункта 2.6 Правил заполнения перевозочных документов на перевозку грузов железнодорожным транспортом, утвержденных приказом Министерства путей сообщения Российской Федерации от 18.06.2003 N 39 (зарегистрирован Министерством юстиции Российской Федерации 23.06.2003, регистрационный номер 4819) (далее - Правила) или пунктом 8 приложения N 1 Соглашении о международном железнодорожном грузовом сообщении (СМГС) (официально опубликовано на сайте http://www.mintrans.ru/, 02.02.2015) (далее - Соглашение);

е) в графе 6 - страна назначения, заполняется из железнодорожной накладной. Графа заполняется при реализации услуг, предусмотренных подпунктами 2.1, 2.7 пункта 1 статьи 164 Налогового кодекса Российской Федерации. Графа заполняется в соответствии с ОКСМ. Например, код CN - код Китайской Народной Республики, код DE - код Федеративной Республики Германия;

ж) в графе 7 - код станции назначения груза, указанный в графе "Станция назначения" железнодорожной накладной, заполняемой в соответствии с абзацем первым пункта 2.7 Правил или пунктом 8 Соглашения. Графа заполняется при реализации услуг, предусмотренных подпунктами 2.1, 2.7 пункта 1 статьи 164 Налогового кодекса Российской Федерации;

з) в графе 8 - налоговая база по соответствующей операции по реализации услуг, обоснованность применения налоговой ставки 0 процентов по НДС по которой документально подтверждена;

и) в графе 9 - виды документов (коносамент, морская накладная или любой иной документ, подтверждающий факт приема к перевозке товара, а также поручение на отгрузку) в соответствии с подпунктом 3 пункта 3.5 статьи 165 Налогового кодекса Российской Федерации, принимают значение в соответствии с приложением N 2 к настоящему Порядку. Графа заполняется в случае представления транспортных, товаросопроводительных и (или) иных документов в соответствии с подпунктом 3 пункта 3.7 статьи 165 Налогового кодекса Российской Федерации с учетом особенностей, предусмотренных подпунктом 3 пункта 3.5 статьи 165 Налогового кодекса Российской Федерации;

к) в графе 10 - номер документа, указанного в графе 9. Графа заполняется в случае представления транспортных, товаросопроводительных и (или) иных документов в соответствии с подпунктом 3 пункта 3.7 статьи 165 Налогового кодекса Российской Федерации с учетом особенностей, предусмотренных подпунктом 3 пункта 3.5 статьи 165 Налогового кодекса Российской Федерации. В случае отсутствия номера указывается "б/н";

л) в графе 11 - дата документа, указанного в графе 9. Графа заполняется в случае применения подпункта 3 пункта 3.7 статьи 165 Налогового кодекса Российской Федерации с учетом особенностей, предусмотренных подпунктом 3 пункта 3.5 статьи 165 Налогового кодекса Российской Федерации. В случае отсутствия даты на документе, подтверждающем факт приема к перевозке товара, или поручении на отгрузку, в данной графе указывается дата приема груза к перевозке;

м) в графе 12 - наименование судна заполняется из документа, указанного в графе 9. Графа заполняется в случае применения подпункта 3 пункта 3.7 статьи 165 Налогового кодекса Российской Федерации с учетом особенностей, предусмотренных подпунктом 3 пункта 3.5 статьи 165 Налогового кодекса Российской Федерации;

н) в графе 13 - дата отметки российского таможенного органа "Погрузка разрешена" проставляется на поручении на отгрузку в случае осуществления вывоза товаров морским, речным транспортом. Графа заполняется при наличии в графе 9 "Вид документа" показателя "поручение на отгрузку";

о) в графе 14 - порт разгрузки судна и код страны назначения заполняется из документа, подтверждающего факт приема товара к перевозке, и поручения на отгрузку. Графа заполняется при наличии в графе 9 "Вид документа" показателя "поручение на отгрузку". Код страны заполняется в соответствии с ОКСМ. Например, код CN - код Китайской Народной Республики, код DE - код Федеративной Республики Германия;

п) в графе 15 - указывается иная информация, относящаяся к операции, реквизиты документов по которой отражены в строке Реестра, в том числе вид, номер и дата документа, представляемого одновременно с налоговой декларацией по НДС за исключением документов, указанных в графе 2, 3, 9 - 11 Реестра. Например, договор (контракт) N 5 от 06.04.2020. В случае указания нескольких документов, в графе отражаются вид, номер и дата каждого документа, разделенные знаком ";" (точка запятая).

IX. Порядок заполнения реестра транспортных, товаросопроводительных и (или) иных документов, предусмотренных подпунктом 3 пункта 3.1 статьи 165 Налогового кодекса Российской Федерации (при перевозке товаров автомобильным транспортом)

16. В строках указываются следующие сведения:

а) в строке "Налоговый период (код)" - код, определяющий налоговый период, указанный в налоговой декларации по НДС, с которой представляется Реестр;

б) в строке "Отчетный год" - год, указанный в налоговой декларации по НДС, с которой представляется Реестр;

в) в строке "номер корректировки" - при представлении в налоговый орган первичного Реестра за налоговый период проставляется "0--", при представлении уточненного Реестра за соответствующий налоговый период указывается номер корректировки (например, "1--", "2--");

г) в строке "Налогоплательщик":

"ИНН" - идентификационный номер налогоплательщика;

"КПП" - код причины постановки на налоговый учет;

"Наименование/фамилия, имя, отчество <*> налогоплательщика" - указывается наименование организации либо наименование представительства (филиала) иностранной организации, иного обособленного подразделения иностранной организации, осуществляющего деятельность на территории Российской Федерации, а в случае представления индивидуальным предпринимателем указываются его фамилия, имя, отчество;

д) при представлении в налоговый орган по месту учета организацией-правопреемником Реестра по операциям, осуществленным реорганизованной организацией, указываются ИНН и КПП организации-правопреемника. В поле "Наименование/фамилия, имя, отчество <*> налогоплательщика" указывается наименование реорганизованной организации.

Коды форм реорганизации и код ликвидации принимает значение в соответствии с приложением N 1 к настоящему Порядку.

В полях "ИНН/КПП реорганизованной организации" указываются соответственно ИНН и КПП, которые присвоены организации до реорганизации налоговым органом по месту ее нахождения (по налогоплательщикам, отнесенным к категории крупнейших, - налоговым органом по месту учета в качестве крупнейшего налогоплательщика);

е) в строке "Код операции" - соответствующий код операции согласно приложению N 1 к Порядку заполнения налоговой декларации по налогу на добавленную стоимость, утвержденному приказом ФНС России от 29.10.2014 N ММВ-7-3/558@;

ж) в строке "ИТОГО налоговая база (в рублях)" - общая сумма налоговой базы по соответствующему коду операции по реализации услуг, обоснованность применения налоговой ставки 0 процентов по НДС по которой документально подтверждена. Данная строка формируется по коду операции и соответствует общей сумме показателей строк 020 раздела 4 налоговой декларации по НДС по соответствующей операции.

17. В графах Реестра указываются следующие сведения:

а) в графе 1 - порядковый номер по соответствующей операции по реализации услуг;

б) в графе 2 - номер транспортного, товаросопроводительного и (или) иного документа по соответствующей операции по реализации услуг, подтверждающего вывоз товаров за пределы Российской Федерации или ввоз товаров на территорию Российской Федерации (далее - накладная). При отсутствии номера указывается "б/н";

в) в графе 3 - дата транспортного, товаросопроводительного и (или) иного документа по соответствующей операции по реализации услуг, подтверждающего вывоз товаров за пределы Российской Федерации или ввоз товаров на территорию Российской Федерации;

г) в графе 4 - код направления ввоза (вывоза) товаров на (с) территорию(и) Российской Федерации, принимает значение в соответствии с приложением N 3 к настоящему Порядку;

д) в графе 5 - номер таможенной накладной, проставляется таможенным органом в пункте пропуска при прибытии транспортного средства на территорию Российской Федерации в правом верхнем углу накладной;

е) в графе 6 - регистрационные номера таможенных деклараций, проставляемые таможенным органом места убытия при вывозе товаров за пределы Российской Федерации автомобильным транспортом на накладной;

ж) в графе 7 - идентификационный номер налогоплательщика отправителя <**>;

<**> ИНН указывается при наличии в документе.

з) в графе 8 - наименование отправителя заполняется из накладной;

и) в графе 9 - адрес отправителя заполняется из накладной, указывается структурированное описание по установленной форме совокупности реквизитов местоположения объекта на местности (включая страну). Значение "Страна" указывается в соответствии с ОКСМ. Например, код CN - код Китайской Народной Республики, код DE - код Федеративной Республики Германия;

к) в графе 10 - идентификационный номер налогоплательщика получателя <**>;

л) в графе 11 - наименование получателя заполняется из накладной;

м) в графе 12 - адрес получателя заполняется из накладной, указывается структурированное описание по установленной форме совокупности реквизитов местоположения объекта на местности (включая страну). Значение "Страна" указывается в соответствии с ОКСМ. Например, код CN - код Китайской Народной Республики, код DE - код Федеративной Республики Германия;

н) в графе 13 - идентификационный номер налогоплательщика перевозчика <**>;

о) в графе 14 - наименование перевозчика заполняется из накладной, может не заполняться в случае представления Реестра налогоплательщиком, оказывающим услуги по перевозке;

п) в графе 15 - адрес перевозчика заполняется из накладной, указывается структурированное описание по установленной форме совокупности реквизитов местоположения объекта на местности (включая страну), может не заполняться в случае представления Реестра налогоплательщиком, оказывающим услуги по перевозке. Значение "Страна" указывается в соответствии с ОКСМ. Например, код CN - код Китайской Народной Республики, код DE - код Федеративной Республики Германия;

р) в графе 16 - регистрационные номера автомобилей заполняются из автомобильной накладной;

с) в графе 17 - регистрационные номера прицепов заполняются из автомобильной накладной;

т) в графе 18 - страна места погрузки груза заполняется из накладной в соответствии с ОКСМ. Например, код CN - код Китайской Народной Республики, код DE - код Федеративной Республики Германия. В случае, когда в графе 4 указано значение "D" - (прибытия транспортного средства), данная графа не заполняется;

у) в графе 19 - страна места разгрузки груза заполняется из накладной в соответствии с ОКСМ. Например, код CN - код Китайской Народной Республики, код DE - код Федеративной Республики Германия. В случае, когда в графе 4 указано значение "A" - (убытие транспортного средства), данная графа не заполняется;

ф) в графе 20 - налоговая база по соответствующей операции по реализации услуг, обоснованность применения налоговой ставки 0 процентов по НДС по которой документально подтверждена;

х) в графе 21 - указывается иная информация, относящаяся к операции, реквизиты документов по которой отражены в строке Реестра, в том числе вид, номер и дата документа, представляемого одновременно с налоговой декларацией по НДС за исключением документов, указанных в графе 2, 3, 6 Реестра. Например, договор (контракт) N 5 от 06.04.2020. В случае указания нескольких документов, в графе отражаются вид, номер и дата каждого документа, разделенные знаком ";" (точка запятая).

X. Порядок заполнения реестра транспортных, товаросопроводительных и (или) иных документов, предусмотренных подпунктом 3 пункта 3.1 статьи 165 Налогового кодекса Российской Федерации (при перевозке товаров воздушным транспортом)

18. В строках указываются следующие сведения:

а) в строке "Налоговый период (код)" - код, определяющий налоговый период, указанный в налоговой декларации по НДС, с которой представляется Реестр;

б) в строке "Отчетный год" - год, указанный в налоговой декларации по НДС, с которой представляется Реестр;

в) в строке "номер корректировки" - при представлении в налоговый орган первичного Реестра за налоговый период проставляется "0--", при представлении уточненного Реестра за соответствующий налоговый период указывается номер корректировки (например, "1--", "2--");

г) в строке "Налогоплательщик":

"ИНН" - идентификационный номер налогоплательщика;

"КПП" - код причины постановки на налоговый учет;

"Наименование/фамилия, имя, отчество <*> налогоплательщика" - указывается наименование организации либо наименование представительства (филиала) иностранной организации, иного обособленного подразделения иностранной организации, осуществляющего деятельность на территории Российской Федерации, а в случае представления индивидуальным предпринимателем указываются его фамилия, имя, отчество;

д) при представлении в налоговый орган по месту учета организацией-правопреемником Реестра по операциям, осуществленным реорганизованной организацией, указываются ИНН и КПП организации-правопреемника. В поле "Наименование/фамилия, имя, отчество <*> налогоплательщика" указывается наименование реорганизованной организации.

Коды форм реорганизации и код ликвидации принимает значение в соответствии с приложением N 1 к настоящему Порядку.

В полях "ИНН/КПП реорганизованной организации" указываются соответственно ИНН и КПП, которые присвоены организации до реорганизации налоговым органом по месту ее нахождения (по налогоплательщикам, отнесенным к категории крупнейших, - налоговым органом по месту учета в качестве крупнейшего налогоплательщика);

е) в строке "Код операции" - соответствующий код операции согласно приложению N 1 к Порядку заполнения налоговой декларации по налогу на добавленную стоимость, утвержденному приказом ФНС России от 29.10.2014 N ММВ-7-3/558@;

ж) в строке "ИТОГО налоговая база (в рублях)" - общая сумма налоговой базы по соответствующему коду операции по реализации услуг, обоснованность применения налоговой ставки 0 процентов по НДС по которой документально подтверждена. Данная строка формируется по коду операции и соответствует общей сумме показателей строк 020 раздела 4 налоговой декларации по НДС по соответствующей операции.

19. В графах Реестра указываются следующие сведения:

а) в графе 1 - порядковый номер по соответствующей операции по реализации услуг;

б) в графе 2 - номер транспортного, товаросопроводительного и (или) иного документа по соответствующей операции по реализации услуг, подтверждающего вывоз товаров за пределы Российской Федерации или ввоз товаров на территорию Российской Федерации воздушным транспортом (далее - международная авиационная грузовая накладная);

в) в графе 3 - идентификационный номер налогоплательщика отправителя <**>;

<**> ИНН указывается при наличии в документе.

г) в графе 4 - наименование отправителя заполняется из международной авиационной грузовой накладной;

д) в графе 5 - адрес отправителя заполняется из международной авиационной грузовой накладной;

е) в графе 6 - идентификационный номер налогоплательщика получателя <**>;

ж) в графе 7 - наименование получателя заполняется из международной авиационной грузовой накладной;

з) в графе 8 - адрес получателя заполняется из международной авиационной грузовой накладной;

и) в графе 9 - идентификационный номер налогоплательщика агента авиакомпании <**>;

к) в графе 10 - наименование агента авиакомпании, выдавшего грузовую авианакладную, заполняется из международной авиационной грузовой накладной;

л) в графе 11 - адрес агента авиакомпании, выдавшего грузовую накладную, заполняется из международной авиационной грузовой накладной;

м) в графе 12 - код страны аэропорта места отправления грузов, заполняется из международной авиационной грузовой накладной. Графа заполняется в соответствии с ОКСМ. Например, код CN - код Китайской Народной Республики, код DE - код Федеративной Республики Германия;

н) в графе 13 - код страны аэропорта места назначения грузов, заполняется из международной авиационной грузовой накладной. Графа заполняется в соответствии с ОКСМ. Например, код CN - код Китайской Народной Республики, код DE - код Федеративной Республики Германия;

о) в графе 14 - аэропорт отправления (наименование, код) определенных рейсов в составе маршрута, заполняются из международной авиационной грузовой накладной;

п) в графе 15 - аэропорт назначения (наименование, код) определенных рейсов в составе маршрута, заполняются из международной авиационной грузовой накладной;

р) в графе 16 - номера рейсов заполняются из международной авиационной грузовой накладной;

с) в графе 17 - даты рейсов заполняются из международной авиационной грузовой накладной;

т) в графе 18 - налоговая база по соответствующей операции по реализации услуг, обоснованность применения налоговой ставки 0 процентов по НДС по которой документально подтверждена;

у) в графе 19 - указывается иная информация, относящаяся к операции, реквизиты документов по которой отражены в строке Реестра, в том числе вид, номер и дата документа, представляемого одновременно с налоговой декларацией по НДС за исключением документов, указанных в графе 2 Реестра. Например, договор (контракт) N 5 от 06.04.2020. В случае указания нескольких документов, в графе отражаются вид, номер и дата каждого документа, разделенные знаком ";" (точка запятая).

XI. Порядок заполнения реестра транспортных, товаросопроводительных и (или) иных документов, предусмотренных подпунктом 3 пункта 3.1, подпунктом 3 пункта 3.5, подпунктом 3 пункта 3.8, подпунктом 2 пункта 14 статьи 165 Налогового кодекса Российской Федерации (при перевозке товаров морскими или речными судами, судами смешанного (река-море) плавания)

20. В строках указываются следующие сведения:

а) в строке "Налоговый период (код)" - код, определяющий налоговый период, указанный в налоговой декларации по НДС, с которой представляется Реестр;

б) в строке "Отчетный год" - год, указанный в налоговой декларации по НДС, с которой представляется Реестр;

в) в строке "номер корректировки" - при представлении в налоговый орган первичного Реестра за налоговый период проставляется "0--", при представлении уточненного Реестра за соответствующий налоговый период указывается номер корректировки (например, "1--", "2--");

г) в строке "Налогоплательщик":

"ИНН" - идентификационный номер налогоплательщика;

"КПП" - код причины постановки на налоговый учет;

"Наименование/фамилия, имя, отчество <*> налогоплательщика" - указывается наименование организации либо наименование представительства (филиала) иностранной организации, иного обособленного подразделения иностранной организации, осуществляющего деятельность на территории Российской Федерации, а в случае представления индивидуальным предпринимателем указываются его фамилия, имя, отчество;

д) при представлении в налоговый орган по месту учета организацией-правопреемником Реестра по операциям, осуществленным реорганизованной организацией, указываются ИНН и КПП организации-правопреемника. В поле "Наименование/фамилия, имя, отчество <*> налогоплательщика" указывается наименование реорганизованной организации.

Коды форм реорганизации и код ликвидации принимает значение в соответствии с приложением N 1 к настоящему Порядку.

В полях "ИНН/КПП реорганизованной организации" указываются соответственно ИНН и КПП, которые присвоены организации до реорганизации налоговым органом по месту ее нахождения (по налогоплательщикам, отнесенным к категории крупнейших, - налоговым органом по месту учета в качестве крупнейшего налогоплательщика);

е) в строке "Код операции" - соответствующий код операции согласно приложению N 1 к Порядку заполнения налоговой декларации по налогу на добавленную стоимость, утвержденному приказом ФНС России от 29.10.2014 N ММВ-7-3/558@;

ж) в строке "ИТОГО налоговая база (в рублях)" - общая сумма налоговой базы по соответствующему коду операции по реализации работ (услуг), обоснованность применения налоговой ставки 0 процентов по НДС по которой документально подтверждена. Данная строка формируется по коду операции и соответствует общей сумме показателей строк 020 раздела 4 налоговой декларации по НДС по соответствующей операции.

21. В графах Реестра указываются следующие сведения:

а) в графе 1 - порядковый номер по соответствующей операции по реализации работ (услуг);

б) в графе 2 - виды транспортных, товаросопроводительных и (или) иных документов (коносамент, морская накладная или любой иной документ, подтверждающий факт приема товара к перевозке, а также поручение на отгрузку) по соответствующей операции, принимает значение в соответствии с приложением N 2 к настоящему Порядку;

в) в графе 3 - номер транспортного, товаросопроводительного и (или) иного документа заполняется из документа, подтверждающего факт приема товара к перевозке, и поручения на отгрузку по соответствующей операции. При отсутствии номера указывается "б/н";

г) в графе 4 - дата транспортного, товаросопроводительного и (или) иного документа заполняется из документа, подтверждающего факт приема товара к перевозке, и поручения на отгрузку по соответствующей операции. В случае отсутствия даты на документе, подтверждающем факт приема товара к перевозке, или поручении на отгрузку, в данной графе указывается дата приема груза к перевозке;

д) в графе 5 - регистрационные номера таможенных деклараций по соответствующей операции по реализации работ (услуг), заполняемые в случае наличия их в поручении на отгрузку экспортных грузов;

е) в графе 6 - наименование судна заполняется из документа, подтверждающего факт приема товара к перевозке, и поручения на отгрузку по соответствующей операции по реализации работ (услуг), предусмотренных подпунктами 2.1, 2.5, 2.8, 12 пункта 1 статьи 164 Налогового кодекса Российской Федерации;

ж) в графе 7 - страна регистрации судна (флаг) из документа, подтверждающего факт приема товара к перевозке, и поручения на отгрузку. Графа заполняется в соответствии с ОКСМ. Например, код CN - код Китайской Народной Республики, код DE - код Федеративной Республики Германия;

з) в графе 8 - порт погрузки судна и код страны отправления заполняется из документа, подтверждающего факт приема товара к перевозке, и поручения на отгрузку. Код страны заполняется в соответствии с ОКСМ. Например, код CN - код Китайской Народной Республики, код DE - код Федеративной Республики Германия;

и) в графе 9 - порт разгрузки судна и код страны назначения заполняется из документа, подтверждающего факт приема товара к перевозке, и поручения на отгрузку. Код страны заполняется в соответствии с ОКСМ. Например, код CN - код Китайской Народной Республики, код DE - код Федеративной Республики Германия;

к) в графе 10 - дата отметки российского таможенного органа "Погрузка разрешена" проставляется на поручении на отгрузку в случае осуществления вывоза товаров морским, речным транспортом. Графа заполняется при наличии в графе 2 "Вид документа" показателя "поручение на отгрузку";

л) в графе 11 - дата отметки российского таможенного органа при ввозе товаров морским и речным транспортом заполняется из документа, подтверждающего факт приема товара к перевозке. Графа заполняется в случае выполнения работ (услуг), предусмотренных подпунктом 2.5 пункта 1 статьи 164 Налогового кодекса Российской Федерации и указано значение "Код страны порта разгрузки" "RU - Российская Федерация";

м) в графе 12 - налоговая база по соответствующей операции по реализации работ (услуг), обоснованность применения налоговой ставки 0 процентов по НДС по которой документально подтверждена;

н) в графе 13 - указывается иная информация, относящаяся к операции, реквизиты документов по которой отражены в строке Реестра, в том числе вид, номер и дата документа, представляемого одновременно с налоговой декларацией по НДС за исключением документов, указанных в графе 2 - 5 Реестра. Например, договор (контракт) N 5 от 06.04.2020. В случае указания нескольких документов, в графе отражаются вид, номер и дата каждого документа, разделенные знаком ";" (точка запятая).

XI. Порядок заполнения реестра перевозочных документов, предусмотренных пунктом 4.1 статьи 165 Налогового кодекса Российской Федерации

22. В строках указываются следующие сведения:

а) в строке "Налоговый период (код)" - код, определяющий налоговый период, указанный в налоговой декларации по НДС, с которой представляется Реестр;

б) в строке "Отчетный год" - год, указанный в налоговой декларации по НДС, с которой представляется Реестр;

в) в строке "номер корректировки" - при представлении в налоговый орган первичного Реестра за налоговый период проставляется "0--", при представлении уточненного Реестра за соответствующий налоговый период указывается номер корректировки (например, "1--", "2--");

г) в строке "Налогоплательщик":

"ИНН" - идентификационный номер налогоплательщика;

"КПП" - код причины постановки на налоговый учет;

"Наименование/фамилия, имя, отчество <*> налогоплательщика" - указывается наименование организации либо наименование представительства (филиала) иностранной организации, иного обособленного подразделения иностранной организации, осуществляющего деятельность на территории Российской Федерации, а в случае представления индивидуальным предпринимателем указываются его фамилия, имя, отчество;

д) при представлении в налоговый орган по месту учета организацией-правопреемником Реестра по операциям, осуществленным реорганизованной организацией, указываются ИНН и КПП организации-правопреемника. В поле "Наименование/фамилия, имя, отчество <*> налогоплательщика" указывается наименование реорганизованной организации.

Коды форм реорганизации и код ликвидации принимает значение в соответствии с приложением N 1 к настоящему Порядку.

В полях "ИНН/КПП реорганизованной организации" указываются соответственно ИНН и КПП, которые присвоены организации до реорганизации налоговым органом по месту ее нахождения (по налогоплательщикам, отнесенным к категории крупнейших, - налоговым органом по месту учета в качестве крупнейшего налогоплательщика);

е) в строке "Код операции" - соответствующий код операции согласно приложению N 1 к Порядку заполнения налоговой декларации по налогу на добавленную стоимость, утвержденному приказом ФНС России от 29.10.2014 N ММВ-7-3/558@;

ж) в строке "ИТОГО налоговая база (в рублях)" - общая сумма налоговой базы по соответствующему коду операции по реализации услуг, обоснованность применения налоговой ставки 0 процентов по НДС по которой документально подтверждена. Данная строка формируется по коду операции и соответствует общей сумме показателей строк 020 раздела 4 налоговой декларации по НДС по соответствующей операции при реализации услуг.

23. В графах Реестра указываются следующие сведения:

а) в графе 1 - порядковый номер по соответствующей операции по реализации услуг;

б) в графе 2 - номер перевозочного, товаросопроводительного и (или) иного документа, подтверждающего вывоз товаров за пределы Российской Федерации или ввоз товаров на территорию Российской Федерации по соответствующей операции по реализации услуг (далее - железнодорожная накладная);

в) в графе 3 - код станции отправления или наименование станции отправления и код страны отправления.

Наименование и код станции отправления указываются в соответствии с данными из графы "Станция отправления" железнодорожной накладной, заполняемой в соответствии с абзацем первым пункта 2.6 Правил или пунктом 8 Соглашения.

Код страны отправления заполняется в соответствии с ОКСМ. Например, код CN - код Китайской Народной Республики, код DE - код Федеративной Республики Германия;

г) в графе 4 - наименование или код входной железнодорожной станции (пограничной и (или) припортовой), указанные в графе "Станция отправления" железнодорожной накладной, заполняемой в соответствии с абзацем вторым пункта 2.6 Правил или пунктом 8 Соглашения.

д) в графе 5 - код станции назначения или наименование станции назначения и код страны назначения.

Наименование и код станции назначения указываются в соответствии с данными из графы "Станция назначения" железнодорожной накладной, заполняемой в соответствии с абзацем первым пункта 2.7 Правил или пунктом 8 Соглашения.

Код страны назначения заполняется в соответствии с ОКСМ. Например, код CN - код Китайской Народной Республики, код DE - код Федеративной Республики Германия;

е) в графе 6 - наименование или код выходной железнодорожной станции (пограничной и (или) припортовой), указанные в графе "Станция назначения" железнодорожной накладной, заполняемой в соответствии с абзацем вторым пункта 2.7 Правил или пунктом 8 Соглашения;

ж) в графе 7 - налоговая база по соответствующей операции по реализации услуг, обоснованность применения налоговой ставки 0 процентов по НДС по которой документально подтверждена;

з) в графе 8 - указывается иная информация, относящаяся к операции, реквизиты документов по которой отражены в строке Реестра, в том числе вид, номер и дата документа, представляемого одновременно с налоговой декларацией по НДС за исключением документов, указанных в графе 2 Реестра. Например, договор (контракт) N 5 от 06.04.2020. В случае указания нескольких документов, в графе отражаются вид, номер и дата каждого документа, разделенные знаком ";" (точка запятая).

XII. Порядок заполнения реестра перевозочных, товаросопроводительных или иных документов, предусмотренных пунктом 3.9 статьи 165 Налогового кодекса Российской Федерации

24. В строках указываются следующие сведения:

а) в строке "Налоговый период (код)" - код, определяющий налоговый период, указанный в налоговой декларации по НДС, с которой представляется Реестр;

б) в строке "Отчетный год" - год, указанный в налоговой декларации по НДС, с которой представляется Реестр;

в) в строке "номер корректировки" - при представлении в налоговый орган первичного Реестра за налоговый период проставляется "0--", при представлении уточненного Реестра за соответствующий налоговый период указывается номер корректировки (например, "1--", "2--");

г) в строке "Налогоплательщик":

"ИНН" - идентификационный номер налогоплательщика;

"КПП" - код причины постановки на налоговый учет;

"Наименование/фамилия, имя, отчество <*> налогоплательщика" - указывается наименование организации либо наименование представительства (филиала) иностранной организации, иного обособленного подразделения иностранной организации, осуществляющего деятельность на территории Российской Федерации, а в случае представления индивидуальным предпринимателем указываются его фамилия, имя, отчество;

д) при представлении в налоговый орган по месту учета организацией-правопреемником Реестра по операциям, осуществленным реорганизованной организацией, указываются ИНН и КПП организации-правопреемника. В поле "Наименование/фамилия, имя, отчество <*> налогоплательщика" указывается наименование реорганизованной организации.

Коды форм реорганизации и код ликвидации принимает значение в соответствии с приложением N 1 к настоящему Порядку.

В полях "ИНН/КПП реорганизованной организации" указываются соответственно ИНН и КПП, которые присвоены организации до реорганизации налоговым органом по месту ее нахождения (по налогоплательщикам, отнесенным к категории крупнейших, - налоговым органом по месту учета в качестве крупнейшего налогоплательщика);

е) в строке "Код операции" - соответствующий код операции согласно приложению N 1 к Порядку заполнения налоговой декларации по налогу на добавленную стоимость, утвержденному приказом ФНС России от 29.10.2014 N ММВ-7-3/558@;

ж) в строке "ИТОГО налоговая база (в рублях)" - общая сумма налоговой базы по соответствующему коду операции по реализации услуг, обоснованность применения налоговой ставки 0 процентов по НДС по которой документально подтверждена. Данная строка формируется по коду операции и соответствует общей сумме показателей строк 020 раздела 4 налоговой декларации по НДС по соответствующей операции при реализации услуг.

25. В графах Реестра указываются следующие сведения:

а) в графе 1 - порядковый номер по соответствующей операции по реализации услуг;

б) в графе 2 - вид перевозочного, товаросопроводительного или иного документа по соответствующей операции по реализации услуг, подтверждающего ввоз товаров на территорию Российской Федерации и вывоз товаров за пределы Российской Федерации воздушным транспортом (далее - перевозочный документ), принимает значение в соответствии с приложением N 2 к настоящему Порядку;

в) в графе 3 - номер перевозочного, товаросопроводительного или иного документа по соответствующей операции по реализации услуг, подтверждающего ввоз товаров на территорию Российской Федерации и вывоз товаров за пределы Российской Федерации воздушным транспортом;

г) в графе 4 - дата перевозочного, товаросопроводительного или иного документа по соответствующей операции по реализации услуг, подтверждающего ввоз товаров на территорию Российской Федерации и вывоз товаров за пределы Российской Федерации воздушным транспортом;

д) в графе 5 - аэропорт (наименование, код) места прибытия воздушного судна с товаром на территорию Российской Федерации и места убытия воздушного судна с товаром с территории Российской Федерации, заполняется из перевозочного документа;

е) в графе 6 - страна аэропорта отправления грузов (код), заполняется из перевозочного документа в соответствии с ОКСМ. Например, код CN - код Китайской Народной Республики, код DE - код Федеративной Республики Германия;

ж) в графе 7 - страна аэропорта прибытия/убытия грузов (код), заполняется из перевозочного документа в соответствии с ОКСМ. Например, код RU - код Российской Федерации;

з) в графе 8 - страна аэропорта места назначения грузов (код), заполняется из перевозочного документа в соответствии с ОКСМ. Например, код CN - код Китайской Народной Республики, код DE - код Федеративной Республики Германия;

и) в графе 9 - номера рейсов прибытия, заполняются из перевозочного документа;

к) в графе 10 - даты рейсов прибытия, заполняются из перевозочного документа;

л) в графе 11 - номера рейсов убытия, заполняются из перевозочного документа;

м) в графе 12 - даты рейсов убытия, заполняются из перевозочного документа;

н) в графе 13 - дата отметки российского таможенного органа, подтверждающего убытие товаров с территории Российской Федерации, проставляется на перевозочном документе;

о) в графе 14 - налоговая база по соответствующей операции по реализации услуг, обоснованность применения налоговой ставки 0 процентов по НДС по которой документально подтверждена;

п) в графе 15 - указывается иная информация, относящаяся к операции, реквизиты документов по которой отражены в строке Реестра, в том числе вид, номер и дата документа, представляемого одновременно с налоговой декларацией по НДС за исключением документов, указанных в графе 2 - 4 Реестра. Например, договор (контракт) N 5 от 06.04.2020. В случае указания нескольких документов, в графе отражаются вид, номер и дата каждого документа, разделенные знаком ";" (точка запятая).

XIII. Порядок заполнения реестра перевозочных документов, предусмотренных пунктами 5 (за исключением абзаца пятого) и 5.1 статьи 165 Налогового кодекса Российской Федерации

26. В строках указываются следующие сведения:

а) в строке "Налоговый период (код)" - код, определяющий налоговый период, указанный в налоговой декларации по НДС, с которой представляется Реестр;

б) в строке "Отчетный год" - год, указанный в налоговой декларации по НДС, с которой представляется Реестр;

в) в строке "номер корректировки" - при представлении в налоговый орган первичного Реестра за налоговый период проставляется "0--", при представлении уточненного Реестра за соответствующий налоговый период указывается номер корректировки (например, "1--", "2--");

г) в строке "Налогоплательщик":

"ИНН" - идентификационный номер налогоплательщика;

"КПП" - код причины постановки на налоговый учет;

"Наименование/фамилия, имя, отчество <*> налогоплательщика" - указывается наименование организации либо наименование представительства (филиала) иностранной организации, иного обособленного подразделения иностранной организации, осуществляющего деятельность на территории Российской Федерации, а в случае представления индивидуальным предпринимателем указываются его фамилия, имя, отчество;

д) при представлении в налоговый орган по месту учета организацией-правопреемником Реестра по операциям, осуществленным реорганизованной организацией, указываются ИНН и КПП организации-правопреемника. В поле "Наименование/фамилия, имя, отчество <*> налогоплательщика" указывается наименование реорганизованной организации.

Коды форм реорганизации и код ликвидации принимает значение в соответствии с приложением N 1 к настоящему Порядку.

В полях "ИНН/КПП реорганизованной организации" указываются соответственно ИНН и КПП, которые присвоены организации до реорганизации налоговым органом по месту ее нахождения (по налогоплательщикам, отнесенным к категории крупнейших, - налоговым органом по месту учета в качестве крупнейшего налогоплательщика);

е) в строке "Код операции" - соответствующий код операции согласно приложению N 1 к Порядку заполнения налоговой декларации по налогу на добавленную стоимость, утвержденному приказом ФНС России от 29.10.2014 N ММВ-7-3/558@;

ж) в строке "ИТОГО стоимость работ (услуг)" - общая сумма стоимости работ (услуг) по соответствующему коду операции по реализации работ (услуг), обоснованность применения налоговой ставки 0 процентов по НДС по которой документально подтверждена. Данная строка формируется по коду операции и соответствует общей сумме показателей строк 020 раздела 4 налоговой декларации по НДС по соответствующей операции.

27. В графах Реестра указываются следующие сведения:

а) в графе 1 - порядковый номер по соответствующей операции по реализации работ (услуг);

б) в графе 2 - дата реализации или оказания работ (услуг), заполняется из документов, оформленных при перевозках товаров железнодорожным транспортом (далее - железнодорожная накладная) при реализации работ (услуг), предусмотренных подпунктом 9.1 пункта 1 статьи 164 Налогового кодекса Российской Федерации;

в) в графе 3 - номер перевозочного документа, заполняется серия и номер железнодорожной накладной. При наличии серии из букв (1 - 2 буквы) серия указывается вместе с номером без пробелов и тире;

г) в графе 4 - код государства отправления, товара заполняется из железнодорожной накладной при реализации работ (услуг), предусмотренных подпунктом 3, 9, 9.1 пункта 1 статьи 164 Налогового кодекса Российской Федерации. Графа заполняется в соответствии с ОКСМ. Например, код CN - код Китайской Народной Республики, код DE - код Федеративной Республики Германия;

д) в графе 5 - код государства назначения, товара заполняется из железнодорожной накладной. Графа заполняется в соответствии с ОКСМ. Например, код CN - код Китайской Народной Республики, код DE - код Федеративной Республики Германия;

е) в графе 6 - наименование входной железнодорожной станции (пограничной и (или) припортовой), указанное в графе "Станция отправления" железнодорожной накладной, заполняемой в соответствии с абзацем вторым пункта 2.6 Правил или пунктом 8 Соглашения, в случае перевозок грузов в прямом международном железнодорожном сообщении (через российские погранпереходы), указывается входная пограничная станция перехода;

ж) в графе 7 - код входной железнодорожной станции (пограничной и (или) припортовой), указанный в графе "Станция отправления" железнодорожной накладной, заполняемой в соответствии с абзацем вторым пункта 2.6Правил или пунктом 8 Соглашения, в случае перевозок грузов в прямом международном железнодорожном сообщении (через российские погранпереходы), указывается входная пограничная станция перехода;

з) в графе 8 - наименование выходной железнодорожной станции (пограничной и (или) припортовой), указанное в графе "Станция назначения" железнодорожной накладной, заполняемой в соответствии с абзацем вторым пункта 2.7 Правил или пунктом 8 Соглашения, в случае перевозок грузов в прямом международном железнодорожном сообщении (через российские погранпереходы), указывается выходная пограничная станция перехода;

и) в графе 9 - код выходной железнодорожной станции (пограничной и (или) припортовой), указанный в графе "Станция назначения" железнодорожной накладной, заполняемой в соответствии с абзацем вторым пункта 2.7 Правил или пунктом 8 Соглашения, в случае перевозок грузов в прямом международном железнодорожном сообщении (через российские погранпереходы), указывается выходная пограничная станция перехода;

к) в графе 10 - дата помещения товара под таможенную процедуру экспорта, таможенного транзита, реэкспорта, проставляется таможенным органом на железнодорожной накладной. Графа заполняется при реализации работ (услуг), предусмотренных подпунктом 3 и 9 пункта 1 статьи 164 Налогового кодекса Российской Федерации;

л) в графе 11 - дата проставления календарного штемпеля пограничной железнодорожной станции (при перемещении товаров с территории Российской Федерации через выходные железнодорожные пограничные станции) или станции назначения (при перемещении товаров с территории Российской Федерации через выходные припортовые железнодорожные станции), либо станции отправления заполняется из железнодорожной накладной. Графа заполняется при реализации работ (услуг), предусмотренных подпунктом 9.1 пункта 1 статьи 164 Налогового кодекса Российской Федерации (перемещение через территорию Российской Федерации и вывоз с территории Российской Федерации);

м) в графе 12 - стоимость работ (услуг) заполняется по соответствующей операции по реализации работ (услуг), обоснованность применения налоговой ставки 0 процентов по НДС, по которой документально подтверждена;

н) в графе 13 - указывается иная информация, относящаяся к операции, реквизиты документов по которой отражены в строке Реестра, в том числе вид, номер и дата документа, представляемого одновременно с налоговой декларацией по НДС за исключением документов, указанных в графе 3 Реестра. Например, договор (контракт) N 5 от 06.04.2020. В случае указания нескольких документов, в графе отражаются вид, номер и дата каждого документа, разделенные знаком ";" (точка запятая).

XIV. Порядок заполнения реестра перевозочных документов, предусмотренных абзацем пятым пункта 5 и пунктами 5.3, 6, 6.1, 6.2, 6.4 статьи 165 Налогового кодекса Российской Федерации

28. В строках указываются следующие сведения:

а) в строке "Налоговый период (код)" - код, определяющий налоговый период, указанный в налоговой декларации по НДС, с которой представляется Реестр;

б) в строке "Отчетный год" - год, указанный в налоговой декларации по НДС, с которой представляется Реестр;

в) в строке "номер корректировки" - при представлении в налоговый орган первичного Реестра за налоговый период проставляется "0--", при представлении уточненного Реестра за соответствующий налоговый период указывается номер корректировки (например, "1--", "2--");

г) в строке "Налогоплательщик":

"ИНН" - идентификационный номер налогоплательщика;

"КПП" - код причины постановки на налоговый учет;

"Наименование/фамилия, имя, отчество <*> налогоплательщика" - указывается наименование организации либо наименование представительства (филиала) иностранной организации, иного обособленного подразделения иностранной организации, осуществляющего деятельность на территории Российской Федерации, а в случае представления индивидуальным предпринимателем указываются его фамилия, имя, отчество;

д) при представлении в налоговый орган по месту учета организацией-правопреемником Реестра по операциям, осуществленным реорганизованной организацией, указываются ИНН и КПП организации-правопреемника. В поле "Наименование/фамилия, имя, отчество <*> налогоплательщика" указывается наименование реорганизованной организации.

Коды форм реорганизации и код ликвидации принимает значение в соответствии с приложением N 1 к настоящему Порядку.

В полях "ИНН/КПП реорганизованной организации" указываются соответственно ИНН и КПП, которые присвоены организации до реорганизации налоговым органом по месту ее нахождения (по налогоплательщикам, отнесенным к категории крупнейших, - налоговым органом по месту учета в качестве крупнейшего налогоплательщика);

е) в строке "Код операции" - соответствующий код операции согласно приложению N 1 к Порядку заполнения налоговой декларации по налогу на добавленную стоимость, утвержденному приказом ФНС России от 29.10.2014 N ММВ-7-3/558@;

ж) в строке "ИТОГО стоимость услуг" - общая сумма стоимости услуг по соответствующему коду операции по реализации услуг, обоснованность применения налоговой ставки 0 процентов по НДС по которой документально подтверждена. Данная строка формируется по коду операции и соответствует общей сумме показателей строк 020 раздела 4 налоговой декларации по НДС по соответствующей операции.

29. В графах указываются следующие сведения:

а) в графе 1 - порядковый номер по соответствующей операции по реализации услуг;

б) в графе 2 - код вида транспорта (10 - морской/речной, 20 - железнодорожный, 30 - автомобильный, 40 - воздушный транспорт) заполняется согласно приложению N 3 Решения Комиссии Таможенного союза от 20.09.2010 N 378;

в) в графе 3 - номер перевозочного документа, заполняется из перевозочного документа, оформляемого при перевозке пассажиров и багажа по соответствующей операции по реализации услуг. В том числе указывается каждый номер перевозочного документа по перевозкам, по которым заключен договор фрахтования воздушного судна (воздушного чартера), и багажа;

г) в графе 4 - указывается фактическая дата оказания услуги по международной (внутренней) перевозке пассажиров и багажа;

д) в графе 5 - пункты отправления, заполняются из перевозочного документа, оформляемого при международной (внутренней) перевозке пассажиров и багажа по соответствующей операции по реализации услуг;

е) в графе 6 - пункты назначения, заполняются из перевозочного документа, оформляемого при международной (внутренней) перевозке пассажиров и багажа по соответствующей операции по реализации услуг;

ж) в графе 7 - стоимость услуг по перевозке пассажиров и багажа, заполняется по соответствующей операции по реализации услуг, обоснованность применения налоговой ставки 0 процентов по НДС по которой документально подтверждена;

з) в графе 8 - указывается иная информация, относящаяся к операции, реквизиты документов по которой отражены в строке Реестра, в том числе вид, номер и дата документа, представляемого одновременно с налоговой декларацией по НДС за исключением документов, указанных в графе 3 Реестра. Например, договор (контракт) N 5 от 06.04.2020. В случае указания нескольких документов, в графе отражаются вид, номер и дата каждого документа, разделенные знаком ";" (точка запятая).

Приложение N 1
к Порядку заполнения реестров,
предусмотренных пунктом 15
статьи 165 Налогового кодекса
Российской Федерации,
утвержденному приказом ФНС России
от "__" ____ 20__ г. N ____

КОДЫ ФОРМ РЕОРГАНИЗАЦИИ И КОД ЛИКВИДАЦИИ ОРГАНИЗАЦИИ

Код Наименование
1 Преобразование
2 Слияние
3 Разделение
5 Присоединение
6 Разделение с одновременным присоединением
0 Ликвидация

Приложение N 2
к Порядку заполнения реестров,
предусмотренных пунктом 15
статьи 165 Налогового кодекса
Российской Федерации,
утвержденному приказом ФНС России
от "__" ____ 20__ г. N ____

НАИМЕНОВАНИЯ И КОДЫ ВИДА ТРАНСПОРТНЫХ И ТОВАРОСОПРОВОДИТЕЛЬНЫХ ДОКУМЕНТОВ

Код Наименование транспортного и товаросопроводительного документа
01 Международная товарно-транспортная накладная (CMR)
02 Коносамент
03 Железнодорожная накладная
04 Грузовая авианакладная
05 Книжка МДП
06 Поручение на отгрузку
07 Морская накладная
08 Заправочная ведомость
09 Поручение на погрузку припасов
10 Генеральная декларация
11 Карго манифест
12 Иной документ
13 Международное почтовое отправление (CN 23)

Приложение N 3
к Порядку заполнения реестров,
предусмотренных пунктом 15
статьи 165 Налогового кодекса
Российской Федерации,
утвержденному приказом ФНС России
от "__" ____ 20__ г. N ____

КОДЫ НАПРАВЛЕНИЯ ПЕРЕМЕЩЕНИЯ ТРАНСПОРТНОГО СРЕДСТВА (далее - ТС)

Код Наименование
A Прибытие ТС с товаром на территорию Российской Федерации
D Убытие ТС с товаром с территории Российской Федерации

Приложение N 16

ФОРМАТ ПРЕДСТАВЛЕНИЯ РЕЕСТРА ТАМОЖЕННЫХ ДЕКЛАРАЦИЙ (ПОЛНЫХ ТАМОЖЕННЫХ ДЕКЛАРАЦИЙ), ПРЕДУСМОТРЕННЫХ ПОДПУНКТАМИ 3, 5 И 6 ПУНКТА 1, ПОДПУНКТОМ 3 ПУНКТА 3.2, ПОДПУНКТОМ 3 ПУНКТА 3.3, ПОДПУНКТОМ 3 ПУНКТА 3.6, ПОДПУНКТОМ 3 ПУНКТА 4 СТАТЬИ 165 НАЛОГОВОГО КОДЕКСА РОССИЙСКОЙ ФЕДЕРАЦИИ, В ЭЛЕКТРОННОЙ ФОРМЕ

I. ОБЩИЕ ПОЛОЖЕНИЯ

1. Настоящий формат описывает требования к XML файлам (далее - файл обмена) для передачи реестра таможенных деклараций (полных таможенных деклараций), предусмотренных подпунктами 3, 5 и 6 пункта 1, подпунктом 3 пункта 3.2, подпунктом 3 пункта 3.3, подпунктом 3 пункта 3.6, подпунктом 3 пункта 4 статьи 165 Налогового кодекса Российской Федерации.

В электронной форме реестр таможенных деклараций (полных таможенных деклараций), предусмотренных подпунктами 3, 5 и 6 пункта 1, подпунктом 3 пункта 3.2, подпунктом 3 пункта 3.3, подпунктом 3 пункта 3.6, подпунктом 3 пункта 4 статьи 165 Налогового кодекса Российской Федерации (далее - Реестр), представляется в виде двух обязательных форматов:

формат представления сведений, определяющих Реестр. Номер версии настоящего формата 5.02, часть 810.

формат представления сведений из документов, подтверждающих обоснованность применения налоговой ставки 0 процентов по налогу на добавленную стоимость. Номер версии настоящего формата 5.02, часть 810-1.

II. ОПИСАНИЕ ФАЙЛА ОБМЕНА СВЕДЕНИЙ, ОПРЕДЕЛЯЮЩИХ РЕЕСТР

2. Имя файла обмена должно иметь следующий вид:

R_T_A_K_О_GGGGMMDD_N, где:

R_T - префикс, принимающий значение: KO_RRTDNDS;

A_K - идентификатор получателя информации, где: A - идентификатор получателя, которому направляется файл обмена, K - идентификатор конечного получателя, для которого предназначена информация из данного файла обмена <1>. Каждый из идентификаторов (A и K) имеет вид для налоговых органов - четырехразрядный код (код налогового органа в соответствии с классификатором "Система обозначения налоговых органов") (далее - СОНО);

<1> Передача файла от отправителя к конечному получателю (K) может осуществляться в несколько этапов через другие налоговые органы, осуществляющие передачу файла на промежуточных этапах, которые обозначаются идентификатором A. В случае передачи файла от отправителя к конечному получателю при отсутствии налоговых органов, осуществляющих передачу на промежуточных этапах, значения идентификаторов A и K совпадают.

O - идентификатор отправителя информации, имеет вид:

для организаций - девятнадцатиразрядный код (идентификационный номер налогоплательщика (далее - ИНН) и код причины постановки на учет (далее - КПП) организации (обособленного подразделения);

для физических лиц - двенадцатиразрядный код (ИНН физического лица, при отсутствии ИНН - последовательность из двенадцати нулей).

GGGG - год формирования передаваемого файла, MM - месяц, DD - день;

N - идентификационный номер файла (длина - от 1 до 36 знаков, идентификационный номер файла должен обеспечивать уникальность файла).

Расширение имени файла - xml. Расширение имени файла может указываться как строчными, так и прописными буквами.

Параметры первой строки файла обмена

Первая строка XML файла должна иметь следующий вид:

<?xml version ="1.0" encoding ="windows-1251"?>

Имя файла, содержащего XML схему файла обмена, должно иметь следующий вид:

KO_RRTDNDS_1_810_01_05_02_xx, где xx - номер версии схемы.

Расширение имени файла - xsd.

XML схема файла обмена приводится отдельным файлом и размещается на сайте Федеральной налоговой службы.

3. Логическая модель файла обмена представлена в виде диаграммы структуры файла обмена на рисунке 1 настоящего формата. Элементами логической модели файла обмена являются элементы и атрибуты XML файла. Перечень структурных элементов логической модели файла обмена и сведения о них приведены в таблицах 3.1 - 3.10 настоящего формата.

Для каждого структурного элемента логической модели файла обмена приводятся следующие сведения:

наименование элемента. Приводится полное наименование элемента <2>;

<2> В строке таблицы могут быть описаны несколько элементов, наименования которых разделены символом "|". Такая форма записи применяется при наличии в файле обмена только одного элемента из описанных в этой строке.

сокращенное наименование (код) элемента. Приводится сокращенное наименование элемента. Синтаксис сокращенного наименования должен удовлетворять спецификации XML;

признак типа элемента. Может принимать следующие значения: "С" - сложный элемент логической модели (содержит вложенные элементы), "П" - простой элемент логической модели, реализованный в виде элемента XML файла, "А" - простой элемент логической модели, реализованный в виде атрибута элемента XML файла. Простой элемент логической модели не содержит вложенные элементы;

формат элемента. Формат элемента представляется следующими условными обозначениями: T - символьная строка; N - числовое значение (целое или дробное).

Формат символьной строки указывается в виде Т(n-k) или T(=k), где: n - минимальное количество знаков, k - максимальное количество знаков, символ "-" - разделитель, символ "=" означает фиксированное количество знаков в строке. В случае, если минимальное количество знаков равно 0, формат имеет вид Т(0-k). В случае, если максимальное количество знаков не ограничено, формат имеет вид Т(n-).

Формат числового значения указывается в виде N(m.k), где: m - максимальное количество знаков в числе, включая целую и дробную часть числа без разделяющей десятичной точки и знака (для отрицательного числа), k - максимальное число знаков дробной части числа. Если число знаков дробной части числа равно 0 (то есть число целое), то формат числового значения имеет вид N(m).

Для простых элементов, являющихся базовыми в XML, например, элемент с типом "date", поле "Формат элемента" не заполняется. Для таких элементов в поле "Дополнительная информация" указывается тип базового элемента;

признак обязательности элемента определяет обязательность наличия элемента (совокупности наименования элемента и его значения) в файле обмена. Признак обязательности элемента может принимать следующие значения: "О" - наличие элемента в файле обмена обязательно; "Н" - наличие элемента в файле обмена необязательно, то есть элемент может отсутствовать. Если элемент принимает ограниченный перечень значений (по классификатору, кодовому словарю и тому подобному), то признак обязательности элемента дополняется символом "К". Например, "ОК". В случае, если количество реализаций элемента может быть более одной, то признак обязательности элемента дополняется символом "М". Например, "НМ" или "ОКМ".

К вышеперечисленным признакам обязательности элемента может добавляться значение "У" в случае описания в XML схеме условий, предъявляемых к элементу в файле обмена, описанных в графе "Дополнительная информация". Например, "НУ" или "ОКУ";

дополнительная информация содержит, при необходимости, требования к элементу файла обмена, не указанные ранее. Для сложных элементов указывается ссылка на таблицу, в которой описывается состав данного элемента. Для элементов, принимающих ограниченный перечень значений из классификатора (кодового словаря и тому подобного), указывается соответствующее наименование классификатора (кодового словаря и тому подобного) или приводится перечень возможных значений. Для классификатора (кодового словаря и тому подобного) может указываться ссылка на его местонахождение. Для элементов, использующих пользовательский тип данных, указывается наименование типового элемента.

Рисунок 1. Диаграмма структуры файла обмена

Таблица 3.1

Файл обмена (Файл)

Наименование элемента Сокращенное наименование (код) элемента Признак типа элемента Формат элемента Признак обязательности элемента Дополнительная информация
Идентификатор файла ИдФайл А T(1-255) ОУ Содержит (повторяет) имя сформированного файла (без расширения)
Версия программы, с помощью которой сформирован файл ВерсПрог А T(1-40) О  
Версия формата ВерсФорм А T(1-5) О Принимает значение: 5.02
Состав и структура документа Документ С   О Состав элемента представлен в таблице 3.2

Таблица 3.2

Состав и структура документа (Документ)

Наименование элемента Сокращенное наименование (код) элемента Признак типа элемента Формат элемента Признак обязательности элемента Дополнительная информация
Код формы документа по КНД
(классификатор налоговой документации)
КНД А T(=7) ОК Типовой элемент <КНДТип>.
Принимает значение: 1155110
Дата формирования документа ДатаДок А T(=10) О Типовой элемент <ДатаТип>.
Дата в формате ДД.ММ.ГГГГ
Код налогового органа КодНО А T(=4) ОК Типовой элемент <СОНОТип>.
Значение выбирается в соответствии с классификатором "Система обозначений налоговых органов"
Налоговый период (код) Период А T(=2) ОК Принимает значение:
01 - январь |
02 - февраль |
03 - март |
04 - апрель |
05 - май |
06 - июнь |
07 - июль |
08 - август |
09 - сентябрь |
10 - октябрь |
11 - ноябрь |
12 - декабрь |
21 - 1 квартал |
22 - 2 квартал |
23 - 3 квартал |
24 - 4 квартал |
51 - 1 квартал при реорганизации (ликвидации) организации |
54 - 2 квартал при реорганизации (ликвидации) организации |
55 - 3 квартал при реорганизации (ликвидации) организации |
56 - 4 квартал при реорганизации (ликвидации) организации |
71 - за январь при реорганизации (ликвидации) организации |
72 - за февраль при реорганизации (ликвидации) организации |
73 - за март при реорганизации (ликвидации) организации |
74 - за апрель при реорганизации (ликвидации) организации |
75 - за май при реорганизации (ликвидации) организации |
76 - за июнь при реорганизации (ликвидации) организации |
77 - за июль при реорганизации (ликвидации) организации |
78 - за август при реорганизации (ликвидации) организации |
79 - за сентябрь при реорганизации (ликвидации) организации |
80 - за октябрь при реорганизации (ликвидации) организации |
81 - за ноябрь при реорганизации (ликвидации) организации |
82 - за декабрь при реорганизации (ликвидации) организации
Отчетный год ОтчетГод А   О Типовой элемент <xs:gYear>.
Год в формате ГГГГ
Имя файла налоговой декларации по налогу на добавленную стоимость ИмяФайлНДС А Т(1-255) О Содержит имя файла (без расширения) ранее представленной налоговой декларации по налогу на добавленную стоимость (с префиксом NO_NDS), к которой представляется реестр
Номер корректировки (реестра) НомКорр А N(3) О Принимает значение:
0 - первичный реестр,
1 - корректировка,
2 - последующая корректировка,
и другие
Имя файла, содержащего сведения из реестра таможенных деклараций (полных таможенных деклараций), предусмотренных подпунктами 3, 5 и 6 пункта 1, подпунктом 3 пункта 3.2, подпунктом 3 пункта 3.3, подпунктом 3 пункта 3.6, подпунктом 3 пункта 4 статьи 165 Налогового кодекса Российской Федерации НаимРеестрТД_1 А T(1-255) О Содержит (повторяет) имя файла (с расширением) с префиксом KO_RRTDNDS.2
Сведения о налогоплательщике СвНП С   О Состав элемента представлен в таблице 3.3
Сведения о лице, подписавшем документ Подписант С   О Состав элемента представлен в таблице 3.7
Реестр таможенных деклараций (полных таможенных деклараций), предусмотренных подпунктами 3, 5 и 6 пункта 1, подпунктом 3 пункта 3.2, подпунктом 3 пункта 3.3, подпунктом 3 пункта 3.6, подпунктом 3 пункта 4 статьи 165 Налогового кодекса Российской Федерации РеестрТД_1 С   ОМ Состав элемента представлен в таблице 3.9

Таблица 3.3

Сведения о налогоплательщике (СвНП)

Наименование элемента Сокращенное наименование (код) элемента Признак типа элемента Формат элемента Признак обязательности элемента Дополнительная информация
Налогоплательщик - организация |
Налогоплательщик - индивидуальный предприниматель
НПЮЛ С   О Состав элемента представлен в таблице 3.4
НПФЛ С   О Состав элемента представлен в таблице 3.6

Таблица 3.4

Налогоплательщик - организация (НПЮЛ)

Наименование элемента Сокращенное наименование (код) элемента Признак типа элемента Формат элемента Признак обязательности элемента Дополнительная информация
Наименование организации НаимОрг А T(1-1000) О  
ИНН юридического лица ИННЮЛ А T(=10) О Типовой элемент <ИННЮЛТип>
КПП КПП А T(=9) О Типовой элемент <КППТип>
Сведения о реорганизованной (ликвидированной) организации СвРеоргЮЛ С   Н Состав элемента представлен в таблице 3.5

Таблица 3.5

Сведения о реорганизованной (ликвидированной) организации (СвРеоргЮЛ)

Наименование элемента Сокращенное наименование (код) элемента Признак типа элемента Формат элемента Признак обязательности элемента Дополнительная информация
Код формы реорганизации (ликвидация) ФормРеорг А T(=1) ОК Принимает значение:
0 - ликвидация |
1 - преобразование |
2 - слияние |
3 - разделение |
5 - присоединение |
6 - разделение с одновременным присоединением
ИНН реорганизованной организации ИННЮЛ А T(=10) НУ Типовой элемент <ИННЮЛТип>.
Элемент обязателен при
<ФормРеорг> = 1 | 2 | 3 | 5 | 6
КПП реорганизованной организации КПП А T(=9) НУ Типовой элемент <КППТип>.
Элемент обязателен при
<ФормРеорг> = 1 | 2 | 3 | 5 | 6

Таблица 3.6

Налогоплательщик - индивидуальный предприниматель (НПФЛ)

Наименование элемента Сокращенное наименование (код) элемента Признак типа элемента Формат элемента Признак обязательности элемента Дополнительная информация
ИНН физического лица, зарегистрированного в качестве индивидуального предпринимателя ИННФЛ А T(=12) О Типовой элемент <ИННФЛТип>
Фамилия, имя, отчество индивидуального предпринимателя ФИО С   О Типовой элемент <ФИОТип>.
Состав элемента представлен в таблице 3.10

Таблица 3.7

Сведения о лице, подписавшем документ (Подписант)

Наименование элемента Сокращенное наименование (код) элемента Признак типа элемента Формат элемента Признак обязательности элемента Дополнительная информация
Признак лица, подписавшего документ ПрПодп А T(=1) ОК Принимает значение:
1 - налогоплательщик |
2 - представитель налогоплательщика
Номер контактного телефона Тлф А T(1-20) Н  
Фамилия, имя, отчество ФИО С   О Типовой элемент <ФИОТип>.
Состав элемента представлен в таблице 3.10
Сведения о представителе налогоплательщика СвПред С   НУ Состав элемента представлен в таблице 3.8
Элемент обязателен при <ПрПодп>=2

Таблица 3.8

Сведения о представителе налогоплательщика (СвПред)

Наименование элемента Сокращенное наименование (код) элемента Признак типа элемента Формат элемента Признак обязательности элемента Дополнительная информация
Наименование документа, подтверждающего полномочия представителя налогоплательщика НаимДок А T(1-120) О  
Наименование организации - представителя налогоплательщика НаимОрг А T(1-1000) Н  

Таблица 3.9

Реестр таможенных деклараций (полных таможенных деклараций), предусмотренных 3, 5 и 6 пункта 1, подпунктом 3 пункта 3.2, подпунктом 3 пункта 3.3, подпунктом 3 пункта 3.6, подпунктом 3 пункта 4 статьи 165 Налогового кодекса Российской Федерации (РеестрТД_1)

Наименование элемента Сокращенное наименование (код) элемента Признак типа элемента Формат элемента Признак обязательности элемента Дополнительная информация
Код операции КодОпер А T(=7) ОК Принимает значение из перечня "Коды операций", приведенного в Приложении 1 к Порядку заполнения налоговой декларации по налогу на добавленную стоимость <*>:
1010410 | 1010428 | 1010429 | 1010431 | 1010434 | 1010439 | 1010452 | 1010453 | 1010456 | 1010457 | 1010458 | 1010459 | 1010460 | 1010470 | 1010481 | 1010485 | 1010486 | 1010487 | 1011410 | 1011412 | 1011422 | 1011424 | 1011425 | 1011426 | 1010442 | 1011431 | 1011432 | 1011433 | 1011434 | 1011435 | 1011436 | 1011437 | 1011438 | 1011439 | 1011440 | 1011441 | 1011442 | 1011443 | 1011423 | 1010423 | 1010467 | 1010468 | 1010469 | 1010424 | 1010425 | 1010426 | 1010427 | 1011411 | 1011413 | 1010442 | 1011458 | 1011459
Итого налоговая база НалБазаИт А N(14) О  

<*> Утвержден приказом ФНС России от 29.10.2014 N ММВ-7-3/558@ "Об утверждении формы налоговой декларации по налогу на добавленную стоимость, порядка ее заполнения, а также формата представления налоговой декларации по налогу на добавленную стоимость в электронной форме" (зарегистрирован в Министерстве юстиции Российской Федерации 15.12.2014, регистрационный номер 35171), с учетом изменений, внесенными приказом ФНС России от 20.12.2016 N ММВ-7-3/696@ (зарегистрирован в Министерстве юстиции Российской Федерации 15.12.2014, регистрационный номер 35171), приказом ФНС России от 28.12.2018 N СА-7-3/853@ (зарегистрирован в Министерстве юстиции Российской Федерации 28.01.2019, регистрационный номер 53586), приказом ФНС России от 20.11.2019 N ММВ-7-3/579@ (зарегистрирован в Министерстве юстиции Российской Федерации 20.12.2019, регистрационный номер 56946).

Таблица 3.10

Фамилия, имя, отчество (ФИОТип)

Наименование элемента Сокращенное наименование (код) элемента Признак типа элемента Формат элемента Признак обязательности элемента Дополнительная информация
Фамилия Фамилия А T(1-60) О  
Имя Имя А T(1-60) О  
Отчество Отчество А T(1-60) Н  

III. ОПИСАНИЕ ФАЙЛА ОБМЕНА СВЕДЕНИЙ ИЗ ДОКУМЕНТОВ, ПОДТВЕРЖДАЮЩИХ ОБОСНОВАННОСТЬ ПРИМЕНЕНИЯ НАЛОГОВОЙ СТАВКИ 0 ПРОЦЕНТОВ ПО НАЛОГУ НА ДОБАВЛЕННУЮ СТОИМОСТЬ

4. Имя файла обмена должно иметь следующий вид:

R_T_A_K_О_GGGGMMDD_N, где:

R_T - префикс, принимающий значение: KO_RRTDNDS.2;

A_K - идентификатор получателя информации, где: A - идентификатор получателя, которому направляется файл обмена, K - идентификатор конечного получателя, для которого предназначена информация из данного файла обмена <3>. Каждый из идентификаторов (A и K) имеет вид для налоговых органов - четырехразрядный код (код налогового органа в соответствии с классификатором СОНО);

<3> Передача файла от отправителя к конечному получателю (K) может осуществляться в несколько этапов через другие налоговые органы, осуществляющие передачу файла на промежуточных этапах, которые обозначаются идентификатором A. В случае передачи файла от отправителя к конечному получателю при отсутствии налоговых органов, осуществляющих передачу на промежуточных этапах, значения идентификаторов A и K совпадают.

O - идентификатор отправителя информации, имеет вид:

для организаций - девятнадцатиразрядный код ИНН и КПП организации (обособленного подразделения);

для физических лиц - двенадцатиразрядный код ИНН, при отсутствии ИНН - последовательность из двенадцати нулей.

GGGG - год формирования передаваемого файла, MM - месяц, DD - день;

N - идентификационный номер файла (длина - от 1 до 36 знаков, идентификационный номер файла должен обеспечивать уникальность файла).

Расширение имени файла - xml. Расширение имени файла может указываться как строчными, так и прописными буквами.

Параметры первой строки файла обмена

Первая строка XML файла должна иметь следующий вид:

<?xml version ="1.0" encoding ="windows-1251"?>

Имя файла, содержащего XML схему файла обмена, должно иметь следующий вид:

KO_RRTDNDS.2_1_810_02_05_02_xx, где xx - номер версии схемы.

Расширение имени файла - xsd.

XML схема файла обмена приводится отдельным файлом и размещается на сайте Федеральной налоговой службы.

5. Логическая модель файла обмена представлена в виде диаграммы структуры файла обмена на рисунке 2 настоящего формата. Элементами логической модели файла обмена являются элементы и атрибуты XML файла. Перечень структурных элементов логической модели файла обмена и сведения о них приведены в таблицах 5.1 - 5.4 настоящего формата.

Для каждого структурного элемента логической модели файла обмена приводятся следующие сведения:

наименование элемента. Приводится полное наименование элемента <4>;

<4> В строке таблицы могут быть описаны несколько элементов, наименования которых разделены символом "|". Такая форма записи применяется при наличии в файле обмена только одного элемента из описанных в этой строке.

сокращенное наименование (код) элемента. Приводится сокращенное наименование элемента. Синтаксис сокращенного наименования должен удовлетворять спецификации XML;

признак типа элемента. Может принимать следующие значения: "С" - сложный элемент логической модели (содержит вложенные элементы), "П" - простой элемент логической модели, реализованный в виде элемента XML файла, "А" - простой элемент логической модели, реализованный в виде атрибута элемента XML файла. Простой элемент логической модели не содержит вложенные элементы;

формат элемента. Формат элемента представляется следующими условными обозначениями: T - символьная строка; N - числовое значение (целое или дробное).

Формат символьной строки указывается в виде Т(n-k) или T(=k), где: n - минимальное количество знаков, k - максимальное количество знаков, символ "-" - разделитель, символ "=" означает фиксированное количество знаков в строке. В случае, если минимальное количество знаков равно 0, формат имеет вид Т(0-k). В случае, если максимальное количество знаков не ограничено, формат имеет вид Т(n-).

Формат числового значения указывается в виде N(m.k), где: m - максимальное количество знаков в числе, включая целую и дробную часть числа без разделяющей десятичной точки и знака (для отрицательного числа), k - максимальное число знаков дробной части числа. Если число знаков дробной части числа равно 0 (то есть число целое), то формат числового значения имеет вид N(m).

Для простых элементов, являющихся базовыми в XML, например, элемент с типом "date", поле "Формат элемента" не заполняется. Для таких элементов в поле "Дополнительная информация" указывается тип базового элемента;

признак обязательности элемента определяет обязательность наличия элемента (совокупности наименования элемента и его значения) в файле обмена. Признак обязательности элемента может принимать следующие значения: "О" - наличие элемента в файле обмена обязательно; "Н" - наличие элемента в файле обмена необязательно, то есть элемент может отсутствовать. Если элемент принимает ограниченный перечень значений (по классификатору, кодовому словарю и тому подобному), то признак обязательности элемента дополняется символом "К". Например, "ОК". В случае, если количество реализаций элемента может быть более одной, то признак обязательности элемента дополняется символом "М". Например, "НМ" или "ОКМ".

К вышеперечисленным признакам обязательности элемента может добавляться значение "У" в случае описания в XML схеме условий, предъявляемых к элементу в файле обмена, описанных в графе "Дополнительная информация". Например, "НУ" или "ОКУ";

дополнительная информация содержит, при необходимости, требования к элементу файла обмена, не указанные ранее. Для сложных элементов указывается ссылка на таблицу, в которой описывается состав данного элемента. Для элементов, принимающих ограниченный перечень значений из классификатора (кодового словаря и тому подобного), указывается соответствующее наименование классификатора (кодового словаря и тому подобного) или приводится перечень возможных значений. Для классификатора (кодового словаря и тому подобного) может указываться ссылка на его местонахождение. Для элементов, использующих пользовательский тип данных, указывается наименование типового элемента.

Рисунок 2. Диаграмма структуры файла обмена

Таблица 5.1

Файл обмена (Файл)

Наименование элемента Сокращенное наименование (код) элемента Признак типа элемента Формат элемента Признак обязательности элемента Дополнительная информация
Идентификатор файла ИдФайл А T(1-255) ОУ Содержит (повторяет) имя сформированного файла (без расширения)
Версия программы, с помощью которой сформирован файл ВерсПрог А T(1-40) О  
Версия формата ВерсФорм А T(1-5) О Принимает значение: 5.02
Состав и структура документа Документ С   О Состав элемента представлен в таблице 5.2

Таблица 5.2

Состав и структура документа (Документ)

Наименование элемента Сокращенное наименование (код) элемента Признак типа элемента Формат элемента Признак обязательности элемента Дополнительная информация
Индекс Индекс А T(=7) ОК Типовой элемент <КНДТип>.
Принимает значение: 0005110
Номер корректировки (реестра) НомКорр А N(3) О Принимает значение:
0 - первичный реестр,
1 - корректировка,
2 - последующая корректировка,
и другие
Элемент повторяет значение элемента <НомКорр> из файла с префиксом KO_RRTDNDS
Реестр таможенных деклараций (полных таможенных деклараций), предусмотренных подпунктами 3, 5 и 6 пункта 1, подпунктом 3 пункта 3.2, подпунктом 3 пункта 3.3, подпунктом 3 пункта 3.6, подпунктом 3 пункта 4 статьи 165 Налогового кодекса Российской Федерации РеестрТД_1 С   ОМ Состав элемента представлен в таблице 5.3

Таблица 5.3

Реестр таможенных деклараций (полных таможенных деклараций), предусмотренных подпунктами 3, 5 и 6 пункта 1, подпунктом 3 пункта 3.2, подпунктом 3 пункта 3.3, подпунктом 3 пункта 3.6, подпунктом 3 пункта 4 статьи 165 Налогового кодекса Российской Федерации (РеестрТД_1)

Наименование элемента Сокращенное наименование (код) элемента Признак типа элемента Формат элемента Признак обязательности элемента Дополнительная информация
Код операции КодОпер А T(=7) ОК Принимает значение из перечня "Коды операций", приведенного в Приложении 1 к Порядку заполнения налоговой декларации по налогу на добавленную стоимость <*>:
1010410 | 1010428 | 1010429 | 1010431 | 1010434 | 1010439 | 1010452 | 1010453 | 1010456 | 1010457 | 1010458 | 1010459 | 1010460 | 1010470 | 1010481 | 1010485 | 1010486 | 1010487 | 1011410 | 1011412 | 1011422 | 1011424 | 1011425 | 1011426 | 1010442 | 1011431 | 1011432 | 1011433 | 1011434 | 1011435 | 1011436 | 1011437 | 1011438 | 1011439 | 1011440 | 1011441 | 1011442 | 1011443 | 1011423 | 1010423 | 1010467 | 1010468 | 1010469 | 1010424 | 1010425 | 1010426 | 1010427 | 1011411 | 1011413 | 1010442 | 1011458 | 1011459
Итого налоговая база НалБазаИт А N(14) О  
Сведения по таможенной декларации СведТД С   ОМ Состав элемента представлен в таблице 5.4

<*> Утвержден приказом ФНС России от 29.10.2014 N ММВ-7-3/558@ "Об утверждении формы налоговой декларации по налогу на добавленную стоимость, порядка ее заполнения, а также формата представления налоговой декларации по налогу на добавленную стоимость в электронной форме" (зарегистрирован в Министерстве юстиции Российской Федерации 15.12.2014, регистрационный номер 35171), с учетом изменений, внесенными приказом ФНС России от 20.12.2016 N ММВ-7-3/696@ (зарегистрирован в Министерстве юстиции Российской Федерации 15.12.2014, регистрационный номер 35171), приказом ФНС России от 28.12.2018 N СА-7-3/853@ (зарегистрирован в Министерстве юстиции Российской Федерации 28.01.2019, регистрационный номер 53586), приказом ФНС России от 20.11.2019 N ММВ-7-3/579@ (зарегистрирован в Министерстве юстиции Российской Федерации 20.12.2019, регистрационный номер 56946).

Таблица 5.4

Сведения по таможенной декларации (СведТД)

Наименование элемента Сокращенное наименование (код) элемента Признак типа элемента Формат элемента Признак обязательности элемента Дополнительная информация
Номер по порядку НомПор А N(7) О  
Регистрационный номер таможенной декларации (полной таможенной декларации) РегНомТД А T(23-29) О  
Налоговая база по соответствующей операции по реализации товаров (работ, услуг), обоснованность применения налоговой ставки 0 процентов по которой документально подтверждена НалБазаОпПдтв А N(16.2) О  
Примечание Прим А T(1-1000) Н  

Приложение N 17

ФОРМАТ ПРЕДСТАВЛЕНИЯ РЕЕСТРА ДОКУМЕНТОВ, ПОДТВЕРЖДАЮЩИХ ФАКТ ОКАЗАНИЯ УСЛУГ ПО ТРАНСПОРТИРОВКЕ НЕФТИ И НЕФТЕПРОДУКТОВ ТРУБОПРОВОДНЫМ ТРАНСПОРТОМ, ПРЕДУСМОТРЕННЫХ ПОДПУНКТОМ 3 ПУНКТА 3.2 СТАТЬИ 165 НАЛОГОВОГО КОДЕКСА РОССИЙСКОЙ ФЕДЕРАЦИИ (В СЛУЧАЕ, ЕСЛИ ТАМОЖЕННОЕ ДЕКЛАРИРОВАНИЕ НЕ ПРЕДУСМОТРЕНО ТАМОЖЕННЫМ ЗАКОНОДАТЕЛЬСТВОМ ТАМОЖЕННОГО СОЮЗА ИЛИ НЕ ПРОИЗВОДИТСЯ), В ЭЛЕКТРОННОЙ ФОРМЕ

I. ОБЩИЕ ПОЛОЖЕНИЯ

1. Настоящий формат описывает требования к XML файлам (далее - файл обмена) для передачи реестра документов, подтверждающих факт оказания услуг по транспортировке нефти и нефтепродуктов трубопроводным транспортом, предусмотренных подпунктом 3 пункта 3.2 статьи 165 Налогового кодекса Российской Федерации (в случае, если таможенное декларирование не предусмотрено таможенным законодательством Таможенного союза или не производится).

В электронной форме реестр документов, подтверждающих факт оказания услуг по транспортировке нефти и нефтепродуктов трубопроводным транспортом, предусмотренных подпунктом 3 пункта 3.2 статьи 165 Налогового кодекса Российской Федерации (в случае, если таможенное декларирование не предусмотрено таможенным законодательством Таможенного союза или не производится) (далее - Реестр), представляется в виде двух обязательных форматов:

формат представления сведений, определяющих Реестр. Номер версии настоящего формата 5.02, часть 819.

формат представления сведений из документов, подтверждающих обоснованность применения налоговой ставки 0 процентов по налогу на добавленную стоимость. Номер версии настоящего формата 5.02, часть 819-1.

II. ОПИСАНИЕ ФАЙЛА ОБМЕНА СВЕДЕНИЙ, ОПРЕДЕЛЯЮЩИХ РЕЕСТР

2. Имя файла обмена должно иметь следующий вид:

R_T_A_K_О_GGGGMMDD_N, где:

R_T - префикс, принимающий значение: KO_RRNFTSNDS;

A_K - идентификатор получателя информации, где: A - идентификатор получателя, которому направляется файл обмена, K - идентификатор конечного получателя, для которого предназначена информация из данного файла обмена <1>. Каждый из идентификаторов (A и K) имеет вид для налоговых органов - четырехразрядный код (код налогового органа в соответствии с классификатором "Система обозначения налоговых органов") (далее - СОНО);

<1> Передача файла от отправителя к конечному получателю (K) может осуществляться в несколько этапов через другие налоговые органы, осуществляющие передачу файла на промежуточных этапах, которые обозначаются идентификатором A. В случае передачи файла от отправителя к конечному получателю при отсутствии налоговых органов, осуществляющих передачу на промежуточных этапах, значения идентификаторов A и K совпадают.

О - идентификатор отправителя информации, имеет вид:

для организаций - девятнадцатиразрядный код (идентификационный номер налогоплательщика (далее - ИНН) и код причины постановки на учет (далее - КПП) организации (обособленного подразделения);

для физических лиц - двенадцатиразрядный код (ИНН физического лица, при отсутствии ИНН - последовательность из двенадцати нулей).

GGGG - год формирования передаваемого файла, MM - месяц, DD - день;

N - идентификационный номер файла (длина - от 1 до 36 знаков, идентификационный номер файла должен обеспечивать уникальность файла).

Расширение имени файла - xml. Расширение имени файла может указываться как строчными, так и прописными буквами.

Параметры первой строки файла обмена

Первая строка XML файла должна иметь следующий вид:

<?xml version ="1.0" encoding ="windows-1251"?>

Имя файла, содержащего XML схему файла обмена, должно иметь следующий вид:

KO_RRNFTSNDS_1_819_01_05_02_xx, где xx - номер версии схемы.

Расширение имени файла - xsd.

XML схема файла обмена приводится отдельным файлом и размещается на сайте Федеральной налоговой службы.

3. Логическая модель файла обмена представлена в виде диаграммы структуры файла обмена на рисунке 1 настоящего формата. Элементами логической модели файла обмена являются элементы и атрибуты XML файла. Перечень структурных элементов логической модели файла обмена и сведения о них приведены в таблицах 3.1-3.10 настоящего формата.

Для каждого структурного элемента логической модели документа обмена приводятся следующие сведения:

наименование элемента. Приводится полное наименование элемента <2>;

<2> В строке таблицы могут быть описаны несколько элементов, наименования которых разделены символом "|". Такая форма записи применяется при наличии в файле обмена только одного элемента из описанных в этой строке.

сокращенное наименование (код) элемента. Приводится сокращенное наименование элемента. Синтаксис сокращенного наименования должен удовлетворять спецификации XML;

признак типа элемента. Может принимать следующие значения: "С" - сложный элемент логической модели (содержит вложенные элементы), "П" - простой элемент логической модели, реализованный в виде элемента XML файла, "А" - простой элемент логической модели, реализованный в виде атрибута элемента XML файла. Простой элемент логической модели не содержит вложенные элементы;

формат элемента. Формат элемента представляется следующими условными обозначениями: T - символьная строка; N - числовое значение (целое или дробное).

Формат символьной строки указывается в виде Т(n-k) или T(=k), где: n - минимальное количество знаков, k - максимальное количество знаков, символ "-" - разделитель, символ "=" означает фиксированное количество знаков в строке. В случае, если минимальное количество знаков равно 0, формат имеет вид Т(0-k). В случае, если максимальное количество знаков не ограничено, формат имеет вид Т(n-).

Формат числового значения указывается в виде N(m.k), где: m - максимальное количество знаков в числе, включая целую и дробную часть числа без разделяющей десятичной точки и знака (для отрицательного числа), k - максимальное число знаков дробной части числа. Если число знаков дробной части числа равно 0 (то есть число целое), то формат числового значения имеет вид N(m).

Для простых элементов, являющихся базовыми в XML, например, элемент с типом "date", поле "Формат элемента" не заполняется. Для таких элементов в поле "Дополнительная информация" указывается тип базового элемента;

признак обязательности элемента определяет обязательность наличия элемента (совокупности наименования элемента и его значения) в файле обмена. Признак обязательности элемента может принимать следующие значения: "О" - наличие элемента в файле обмена обязательно; "Н" - наличие элемента в файле обмена необязательно, то есть элемент может отсутствовать. Если элемент принимает ограниченный перечень значений (по классификатору, кодовому словарю и тому подобному), то признак обязательности элемента дополняется символом "К". Например, "ОК". В случае если количество реализаций элемента может быть более одной, то признак обязательности элемента дополняется символом "М". Например, "НМ" или "ОКМ".

К вышеперечисленным признакам обязательности элемента может добавляться значение "У" в случае описания в XML схеме условий, предъявляемых к элементу в файле обмена, описанных в графе "Дополнительная информация". Например, "НУ" или "ОКУ";

дополнительная информация содержит, при необходимости, требования к элементу файла обмена, не указанные ранее. Для сложных элементов указывается ссылка на таблицу, в которой описывается состав данного элемента. Для элементов, принимающих ограниченный перечень значений из классификатора (кодового словаря и тому подобного), указывается соответствующее наименование классификатора (кодового словаря и тому подобного) или приводится перечень возможных значений. Для классификатора (кодового словаря и тому подобного) может указываться ссылка на его местонахождение. Для элементов, использующих пользовательский тип данных, указывается наименование типового элемента.

Рисунок 1. Диаграмма структуры файла обмена

Таблица 3.1

Файл обмена (Файл)

Наименование элемента Сокращенное наименование (код) элемента Признак типа элемента Формат элемента Признак обязательности элемента Дополнительная информация
Идентификатор файла ИдФайл А T(1-255) ОУ Содержит (повторяет) имя сформированного файла (без расширения)
Версия программы, с помощью которой сформирован файл ВерсПрог А T(1-40) О  
Версия формата ВерсФорм А T(1-5) О Принимает значение: 5.02
Состав и структура документа Документ С   О Состав элемента представлен в таблице 3.2

Таблица 3.2

Состав и структура документа (Документ)

Наименование элемента Сокращенное наименование (код) элемента Признак типа элемента Формат элемента Признак обязательности элемента Дополнительная информация
Код формы документа по КНД
(классификатор налоговой документации)
КНД А T(=7) ОК Типовой элемент <КНДТип>.
Принимает значение: 1155119
Дата формирования документа ДатаДок А T(=10) О Типовой элемент <ДатаТип>.
Дата в формате ДД.ММ.ГГГГ
Код налогового органа КодНО А T(=4) ОК Типовой элемент <СОНОТип>.
Значение выбирается в соответствии с классификатором "Система обозначений налоговых органов"
Налоговый период (код) Период А T(=2) ОК Принимает значение:
01 - январь |
02 - февраль |
03 - март |
04 - апрель |
05 - май |
06 - июнь |
07 - июль |
08 - август |
09 - сентябрь |
10 - октябрь |
11 - ноябрь |
12 - декабрь |
21 - 1 квартал |
22 - 2 квартал |
23 - 3 квартал |
24 - 4 квартал |
51 - 1 квартал при реорганизации (ликвидации) организации |
54 - 2 квартал при реорганизации (ликвидации) организации |
55 - 3 квартал при реорганизации (ликвидации) организации |
56 - 4 квартал при реорганизации (ликвидации) организации |
71 - за январь при реорганизации (ликвидации) организации |
72 - за февраль при реорганизации (ликвидации) организации |
73 - за март при реорганизации (ликвидации) организации
74 - за апрель при реорганизации (ликвидации) организации |
75 - за май при реорганизации (ликвидации) организации |
76 - за июнь при реорганизации (ликвидации) организации |
77 - за июль при реорганизации (ликвидации) организации |
78 - за август при реорганизации (ликвидации) организации |
79 - за сентябрь при реорганизации (ликвидации) организации |
80 - за октябрь при реорганизации (ликвидации) организации |
81 - за ноябрь при реорганизации (ликвидации) организации |
82 - за декабрь при реорганизации (ликвидации) организации
Отчетный год ОтчетГод А   О Типовой элемент <xs:gYear>.
Год в формате ГГГГ
Имя файла налоговой декларации по налогу на добавленную стоимость ИмяФайлНДС А Т(1-255) О Содержит имя файла (без расширения) ранее представленной налоговой декларации по налогу на добавленную стоимость (с префиксом NO_NDS), к которой представляется реестр
Номер корректировки (реестра) НомКорр А N(3) О Принимает значение:
0 - первичный реестр,
1 - корректировка,
2 - последующая корректировка,
и другие
Имя файла, содержащего сведения из реестра документов, подтверждающих факт оказания услуг по транспортировке нефти и нефтепродуктов трубопроводным транспортом, предусмотренных подпунктом 3 пункта 3.2 статьи 165 Налогового кодекса Российской Федерации (в случае, если таможенное декларирование не предусмотрено таможенным законодательством Таможенного союза или не производится) НаимРеестрТрНеф_2 А T(1-255) О Содержит (повторяет) имя файла (с расширением) с префиксом KO_RRNFTSNDS.2
Сведения о налогоплательщике СвНП С   О Состав элемента представлен в таблице 3.3
Сведения о лице, подписавшем документ Подписант С   О Состав элемента представлен в таблице 3.7
Реестр документов, подтверждающих факт оказания услуг по транспортировке нефти и нефтепродуктов трубопроводным транспортом, предусмотренных подпунктом 3 пункта 3.2 статьи 165 Налогового кодекса Российской Федерации (в случае, если таможенное декларирование не предусмотрено таможенным законодательством Таможенного союза или не производится) РеестрТрНеф_2 С   ОМ Состав элемента представлен в таблице 3.9

Таблица 3.3

Сведения о налогоплательщике (СвНП)

Наименование элемента Сокращенное наименование (код) элемента Признак типа элемента Формат элемента Признак обязательности элемента Дополнительная информация
Налогоплательщик - организация |
Налогоплательщик - индивидуальный предприниматель
НПЮЛ С   О Состав элемента представлен в таблице 3.4
НПФЛ С   О Состав элемента представлен в таблице 3.6

Таблица 3.4

Налогоплательщик - организация (НПЮЛ)

Наименование элемента Сокращенное наименование (код) элемента Признак типа элемента Формат элемента Признак обязательности элемента Дополнительная информация
Наименование организации НаимОрг А T(1-1000) О  
ИНН юридического лица ИННЮЛ А T(=10) О Типовой элемент <ИННЮЛТип>
КПП КПП А T(=9) О Типовой элемент <КППТип>
Сведения о реорганизованной (ликвидированной) организации СвРеоргЮЛ С   Н Состав элемента представлен в таблице 3.5

Таблица 3.5

Сведения о реорганизованной (ликвидированной) организации (СвРеоргЮЛ)

Наименование элемента Сокращенное наименование (код) элемента Признак типа элемента Формат элемента Признак обязательности элемента Дополнительная информация
Код формы реорганизации (ликвидация) ФормРеорг А T(=1) ОК Принимает значение:
0 - ликвидация |
1 - преобразование |
2 - слияние |
3 - разделение |
5 - присоединение |
6 - разделение с одновременным присоединением
ИНН реорганизованной организации ИННЮЛ А T(=10) НУ Типовой элемент <ИННЮЛТип>.
Элемент обязателен при
<ФормРеорг> = 1 | 2 | 3 | 5 | 6
КПП реорганизованной организации КПП А T(=9) НУ Типовой элемент <КППТип>.
Элемент обязателен при
<ФормРеорг> = 1 | 2 | 3 | 5 | 6

Таблица 3.6

Налогоплательщик - индивидуальный предприниматель (НПФЛ)

Наименование элемента Сокращенное наименование (код) элемента Признак типа элемента Формат элемента Признак обязательности элемента Дополнительная информация
ИНН физического лица, зарегистрированного в качестве индивидуального предпринимателя ИННФЛ А T(=12) О Типовой элемент <ИННФЛТип>
Фамилия, имя, отчество индивидуального предпринимателя ФИО С   О Типовой элемент <ФИОТип>.
Состав элемента представлен в таблице 3.10

Таблица 3.7

Сведения о лице, подписавшем документ (Подписант)

Наименование элемента Сокращенное наименование (код) элемента Признак типа элемента Формат элемента Признак обязательности элемента Дополнительная информация
Признак лица, подписавшего документ ПрПодп А T(=1) ОК Принимает значение:
1 - налогоплательщик |
2 - представитель налогоплательщика
Номер контактного телефона Тлф А T(1-20) Н  
Фамилия, имя, отчество ФИО С   О Типовой элемент <ФИОТип>.
Состав элемента представлен в таблице 3.10
Сведения о представителе налогоплательщика СвПред С   НУ Состав элемента представлен в таблице 3.8.
Элемент обязателен при <ПрПодп>=2

Таблица 3.8

Сведения о представителе налогоплательщика (СвПред)

Наименование элемента Сокращенное наименование (код) элемента Признак типа элемента Формат элемента Признак обязательности элемента Дополнительная информация
Наименование документа, подтверждающего полномочия представителя налогоплательщика НаимДок А T(1-120) О  
Наименование организации - представителя налогоплательщика НаимОрг А T(1-1000) Н  

Таблица 3.9

Реестр документов, подтверждающих факт оказания услуг по транспортировке нефти и нефтепродуктов трубопроводным транспортом, предусмотренных подпунктом 3 пункта 3.2 статьи 165 Налогового кодекса Российской Федерации (в случае, если таможенное декларирование не предусмотрено таможенным законодательством Таможенного союза или не производится) РеестрТрНеф_2

Наименование элемента Сокращенное наименование (код) элемента Признак типа элемента Формат элемента Признак обязательности элемента Дополнительная информация
Код операции КодОпер А T(=7) ОК Принимает значение из перечня "Коды операций", приведенного в Приложении 1 к Порядку заполнения налоговой декларации по налогу на добавленную стоимость <*>: 1010430 | 1010454
Итого налоговая база НалБазаИт А N(14) О  

<*> Утвержден приказом ФНС России от 29.10.2014 N ММВ-7-3/558@ (зарегистрирован в Министерстве юстиции Российской Федерации 15.12.2014, регистрационный номер 35171), с учетом изменений, внесенными приказом ФНС России от 20.12.2016 N ММВ-7-3/696@ "Об утверждении формы налоговой декларации по налогу на добавленную стоимость, порядка ее заполнения, а также формата представления налоговой декларации по налогу на добавленную стоимость в электронной форме" (зарегистрирован в Министерстве юстиции Российской Федерации 15.12.2014, регистрационный номер 35171), приказом ФНС России от 28.12.2018 N СА-7-3/853@ "Об утверждении формы налоговой декларации по налогу на добавленную стоимость, порядка ее заполнения, а также формата представления налоговой декларации по налогу на добавленную стоимость в электронной форме" (зарегистрирован в Министерстве юстиции Российской Федерации 28.01.2019, регистрационный номер 53586).

Таблица 3.10

Фамилия, имя, отчество (ФИОТип)

Наименование элемента Сокращенное наименование (код) элемента Признак типа элемента Формат элемента Признак обязательности элемента Дополнительная информация
Фамилия Фамилия А T(1-60) О  
Имя Имя А T(1-60) О  
Отчество Отчество А T(1-60) Н  

III. ОПИСАНИЕ ФАЙЛА ОБМЕНА СВЕДЕНИЙ ИЗ ДОКУМЕНТОВ, ПОДТВЕРЖДАЮЩИХ ОБОСНОВАННОСТЬ ПРИМЕНЕНИЯ НАЛОГОВОЙ СТАВКИ 0 ПРОЦЕНТОВ ПО НАЛОГУ НА ДОБАВЛЕННУЮ СТОИМОСТЬ

4. Имя файла обмена должно иметь следующий вид:

R_T_A_K_О_GGGGMMDD_N, где:

R_T - префикс, принимающий значение: KO_RRNFTSNDS.2;

A_K - идентификатор получателя информации, где: A - идентификатор получателя, которому направляется файл обмена, K - идентификатор конечного получателя, для которого предназначена информация из данного файла обмена <3>. Каждый из идентификаторов (A и K) имеет вид для налоговых органов - четырехразрядный код (код налогового органа в соответствии с классификатором СОНО);

<3> Передача файла от отправителя к конечному получателю (K) может осуществляться в несколько этапов через другие налоговые органы, осуществляющие передачу файла на промежуточных этапах, которые обозначаются идентификатором A. В случае передачи файла от отправителя к конечному получателю при отсутствии налоговых органов, осуществляющих передачу на промежуточных этапах, значения идентификаторов A и K совпадают.

О - идентификатор отправителя информации, имеет вид:

для организаций - девятнадцатиразрядный код ИНН и КПП организации (обособленного подразделения);

для физических лиц - двенадцатиразрядный код ИНН, при отсутствии ИНН - последовательность из двенадцати нулей.

GGGG - год формирования передаваемого файла, MM - месяц, DD - день;

N - идентификационный номер файла (длина - от 1 до 36 знаков, идентификационный номер файла должен обеспечивать уникальность файла).

Расширение имени файла - xml. Расширение имени файла может указываться как строчными, так и прописными буквами.

Параметры первой строки файла обмена

Первая строка XML файла должна иметь следующий вид:

<?xml version ="1.0" encoding ="windows-1251"?>

Имя файла, содержащего XML схему файла обмена, должно иметь следующий вид:

KO_RRNFTSNDS.2_1_819_02_05_02_xx, где xx - номер версии схемы.

Расширение имени файла - xsd.

XML схема файла обмена приводится отдельным файлом и размещается на сайте Федеральной налоговой службы.

5. Логическая модель файла обмена представлена в виде диаграммы структуры файла обмена на рисунке 2 настоящего формата. Элементами логической модели файла обмена являются элементы и атрибуты XML файла. Перечень структурных элементов логической модели файла обмена и сведения о них приведены в таблицах 5.1 - 5.5 настоящего формата.

Для каждого структурного элемента логической модели документа обмена приводятся следующие сведения:

наименование элемента. Приводится полное наименование элемента <4>;

<4> В строке таблицы могут быть описаны несколько элементов, наименования которых разделены символом "|". Такая форма записи применяется при наличии в файле обмена только одного элемента из описанных в этой строке.

сокращенное наименование (код) элемента. Приводится сокращенное наименование элемента. Синтаксис сокращенного наименования должен удовлетворять спецификации XML;

признак типа элемента. Может принимать следующие значения: "С" - сложный элемент логической модели (содержит вложенные элементы), "П" - простой элемент логической модели, реализованный в виде элемента XML файла, "А" - простой элемент логической модели, реализованный в виде атрибута элемента XML файла. Простой элемент логической модели не содержит вложенные элементы;

формат элемента. Формат элемента представляется следующими условными обозначениями: T - символьная строка; N - числовое значение (целое или дробное).

Формат символьной строки указывается в виде Т(n-k) или T(=k), где: n - минимальное количество знаков, k - максимальное количество знаков, символ "-" - разделитель, символ "=" означает фиксированное количество знаков в строке. В случае, если минимальное количество знаков равно 0, формат имеет вид Т(0-k). В случае, если максимальное количество знаков не ограничено, формат имеет вид Т(n-).

Формат числового значения указывается в виде N(m.k), где: m - максимальное количество знаков в числе, включая целую и дробную часть числа без разделяющей десятичной точки и знака (для отрицательного числа), k - максимальное число знаков дробной части числа. Если число знаков дробной части числа равно 0 (то есть число целое), то формат числового значения имеет вид N(m).

Для простых элементов, являющихся базовыми в XML, например, элемент с типом "date", поле "Формат элемента" не заполняется. Для таких элементов в поле "Дополнительная информация" указывается тип базового элемента;

признак обязательности элемента определяет обязательность наличия элемента (совокупности наименования элемента и его значения) в файле обмена. Признак обязательности элемента может принимать следующие значения: "О" - наличие элемента в файле обмена обязательно; "Н" - наличие элемента в файле обмена необязательно, то есть элемент может отсутствовать. Если элемент принимает ограниченный перечень значений (по классификатору, кодовому словарю и тому подобному), то признак обязательности элемента дополняется символом "К". Например, "ОК". В случае если количество реализаций элемента может быть более одной, то признак обязательности элемента дополняется символом "М". Например, "НМ" или "ОКМ".

К вышеперечисленным признакам обязательности элемента может добавляться значение "У" в случае описания в XML схеме условий, предъявляемых к элементу в файле обмена, описанных в графе "Дополнительная информация". Например, "НУ" или "ОКУ";

дополнительная информация содержит, при необходимости, требования к элементу файла обмена, не указанные ранее. Для сложных элементов указывается ссылка на таблицу, в которой описывается состав данного элемента. Для элементов, принимающих ограниченный перечень значений из классификатора (кодового словаря и тому подобного), указывается соответствующее наименование классификатора (кодового словаря и тому подобного) или приводится перечень возможных значений. Для классификатора (кодового словаря и тому подобного) может указываться ссылка на его местонахождение. Для элементов, использующих пользовательский тип данных, указывается наименование типового элемента.

Рисунок 2. Диаграмма структуры файла обмена

Таблица 5.1

Файл обмена (Файл)

Наименование элемента Сокращенное наименование (код) элемента Признак типа элемента Формат элемента Признак обязательности элемента Дополнительная информация
Идентификатор файла ИдФайл А T(1-255) ОУ Содержит (повторяет) имя сформированного файла (без расширения)
Версия программы, с помощью которой сформирован файл ВерсПрог А T(1-40) О  
Версия формата ВерсФорм А T(1-5) О Принимает значение: 5.02
Состав и структура документа Документ С   О Состав элемента представлен в таблице 5.2

Таблица 5.2

Состав и структура документа (Документ)

Наименование элемента Сокращенное наименование (код) элемента Признак типа элемента Формат элемента Признак обязательности элемента Дополнительная информация
Индекс Индекс А T(=7) ОК Типовой элемент <КНДТип>.
Принимает значение: 0005119
Номер корректировки (реестра) НомКорр А N(3) О Принимает значение:
0 - первичный реестр,
1 - корректировка,
2 - последующая корректировка,
и другие
Элемент повторяет значение элемента <НомКорр> из файла с префиксом KO_RRNFTSNDS
Реестр документов, подтверждающих факт оказания услуг по транспортировке нефти и нефтепродуктов трубопроводным транспортом, предусмотренных подпунктом 3 пункта 3.2 статьи 165 Налогового кодекса Российской Федерации (в случае, если таможенное декларирование не предусмотрено таможенным законодательством Таможенного союза или не производится) РеестрТрНеф_2 С   ОМ Состав элемента представлен в таблице 5.3

Таблица 5.3

Реестр документов, подтверждающих факт оказания услуг по транспортировке нефти и нефтепродуктов трубопроводным транспортом, предусмотренных подпунктом 3 пункта 3.2 статьи 165 Налогового кодекса Российской Федерации (в случае, если таможенное декларирование не предусмотрено таможенным законодательством Таможенного союза или не производится) РеестрТрНеф_2

Наименование элемента Сокращенное наименование (код) элемента Признак типа элемента Формат элемента Признак обязательности элемента Дополнительная информация
Код операции КодОпер А T(=7) ОК Принимает значение из перечня "Коды операций", приведенного в Приложении 1 к Порядку заполнения налоговой декларации по налогу на добавленную стоимость <*>: 1010430 | 1010454
Итого налоговая база НалБазаИт А N(14) О  
Сведения из документа, подтверждающего факт оказания услуг СведДкПдтвУслуг С   ОМ Состав элемента представлен в таблице 5.4

<*> Утвержден приказом ФНС России от 29.10.2014 N ММВ-7-3/558@ (зарегистрирован в Министерстве юстиции Российской Федерации 15.12.2014, регистрационный номер 35171), с учетом изменений, внесенными приказом ФНС России от 20.12.2016 N ММВ-7-3/696@ "Об утверждении формы налоговой декларации по налогу на добавленную стоимость, порядка ее заполнения, а также формата представления налоговой декларации по налогу на добавленную стоимость в электронной форме" (зарегистрирован в Министерстве юстиции Российской Федерации 15.12.2014, регистрационный номер 35171), приказом ФНС России от 28.12.2018 N СА-7-3/853@ "Об утверждении формы налоговой декларации по налогу на добавленную стоимость, порядка ее заполнения, а также формата представления налоговой декларации по налогу на добавленную стоимость в электронной форме" (зарегистрирован в Министерстве юстиции Российской Федерации 28.01.2019, регистрационный номер 53586).

Таблица 5.4

Сведения из документа, подтверждающего факт оказания услуг (СведДкПдтвУслуг)

Наименование элемента Сокращенное наименование (код) элемента Признак типа элемента Формат элемента Признак обязательности элемента Дополнительная информация
Номер по порядку НомПор А N(7) О  
Номер документа, подтверждающего оказание услуг НомерДк А T(1-20) О При отсутствии номера в документе элемент принимает значение "б/н"
Дата документа, подтверждающего оказание услуг ДатаДк А T(=10) О Типовой элемент <ДатаТип>.
Дата в формате ДД.ММ.ГГГГ
Номер договора на оказание услуг НомерДог А T(1-20) О  
Наименование грузоотправителя НаимОтпр А T(1-1000) О  
Адрес грузоотправителя АдресОтпр А T(1-255) О  
Налоговая база по соответствующей операции по реализации работ (услуг), обоснованность применения налоговой ставки 0 процентов по которым документально подтверждена НалБазаОпПдтв А N(16.2) О  
Примечание Прим А T(1-1000) Н  
Сведения о маршрутном поручении (телеграмме) МаршПоруч С   ОМ Состав элемента представлен в таблице 5.5

Таблица 5.5

Сведения о маршрутном поручении (телеграмме) (МаршПоруч)

Наименование элемента Сокращенное наименование (код) элемента Признак типа элемента Формат элемента Признак обязательности элемента Дополнительная информация
Номер маршрутного поручения (телеграммы) НомМаршПоруч А T(1-50) О  
Дата маршрутного поручения (телеграммы) ДатаМаршПоруч А T(=10) О Типовой элемент <ДатаТип>.
Дата в формате ДД.ММ.ГГГГ
Наименование конечного пункта маршрута НаимПунктКон А T(1-50) О  
Количество нефти и нефтепродуктов, сданных в пункте назначения (в тоннах) КолНефтПН А N(12.3) О  
Наименование пункта назначения нефти и нефтепродуктов (за пределами территории Российской Федерации или на границе Российской Федерации) НаимПунктНазн А T(1-50) О  

Приложение N 18

ФОРМАТ ПРЕДСТАВЛЕНИЯ РЕЕСТРА ДОКУМЕНТОВ, ПОДТВЕРЖДАЮЩИХ ФАКТ ОКАЗАНИЯ УСЛУГ ПО ОРГАНИЗАЦИИ ТРАНСПОРТИРОВКИ (УСЛУГ ПО ТРАНСПОРТИРОВКЕ В СЛУЧАЕ ВВОЗА НА ТЕРРИТОРИЮ РОССИЙСКОЙ ФЕДЕРАЦИИ) ПРИРОДНОГО ГАЗА ТРУБОПРОВОДНЫМ ТРАНСПОРТОМ, ПРЕДУСМОТРЕННЫХ ПОДПУНКТОМ 3 ПУНКТА 3.3 СТАТЬИ 165 НАЛОГОВОГО КОДЕКСА РОССИЙСКОЙ ФЕДЕРАЦИИ (В СЛУЧАЕ, ЕСЛИ ТАМОЖЕННОЕ ДЕКЛАРИРОВАНИЕ НЕ ПРЕДУСМОТРЕНО ТАМОЖЕННЫМ ЗАКОНОДАТЕЛЬСТВОМ ТАМОЖЕННОГО СОЮЗА ИЛИ НЕ ПРОИЗВОДИТСЯ), В ЭЛЕКТРОННОЙ ФОРМЕ

I. ОБЩИЕ ПОЛОЖЕНИЯ

1. Настоящий формат описывает требования к XML файлам (далее - файл обмена) для передачи реестра документов, подтверждающих факт оказания услуг по организации транспортировки (услуг по транспортировке в случае ввоза на территорию Российской Федерации) природного газа трубопроводным транспортом, предусмотренных подпунктом 3 пункта 3.3 статьи 165 Налогового кодекса Российской Федерации (в случае, если таможенное декларирование не предусмотрено таможенным законодательством Таможенного союза или не производится).

В электронной форме реестр документов, подтверждающих факт оказания услуг по организации транспортировки (услуг по транспортировке в случае ввоза на территорию Российской Федерации) природного газа трубопроводным транспортом, предусмотренных подпунктом 3 пункта 3.3 статьи 165 Налогового кодекса Российской Федерации (в случае, если таможенное декларирование не предусмотрено таможенным законодательством Таможенного союза или не производится) (далее - Реестр), представляется в виде двух обязательных форматов:

формат представления сведений, определяющих Реестр. Номер версии настоящего формата 5.02, часть 821.

формат представления сведений из документов, подтверждающих обоснованность применения налоговой ставки 0 процентов по налогу на добавленную стоимость. Номер версии настоящего формата 5.02, часть 821-1.

II. ОПИСАНИЕ ФАЙЛА ОБМЕНА СВЕДЕНИЙ, ОПРЕДЕЛЯЮЩИХ РЕЕСТР

2. Имя файла обмена должно иметь следующий вид:

R_T_A_K_О_GGGGMMDD_N, где:

R_T - префикс, принимающий значение: KO_RRGAZNDS;

A_K - идентификатор получателя информации, где: A - идентификатор получателя, которому направляется файл обмена, K - идентификатор конечного получателя, для которого предназначена информация из данного файла обмена <1>. Каждый из идентификаторов (A и K) имеет вид для налоговых органов - четырехразрядный код (код налогового органа в соответствии с классификатором "Система обозначения налоговых органов") (далее - СОНО);

<1> Передача файла от отправителя к конечному получателю (K) может осуществляться в несколько этапов через другие налоговые органы, осуществляющие передачу файла на промежуточных этапах, которые обозначаются идентификатором A. В случае передачи файла от отправителя к конечному получателю при отсутствии налоговых органов, осуществляющих передачу на промежуточных этапах, значения идентификаторов A и K совпадают.

О - идентификатор отправителя информации, имеет вид:

для организаций - девятнадцатиразрядный код (идентификационный номер налогоплательщика (далее - ИНН) и код причины постановки на учет (далее - КПП) организации (обособленного подразделения);

для физических лиц - двенадцатиразрядный код (ИНН физического лица, при отсутствии ИНН - последовательность из двенадцати нулей).

GGGG - год формирования передаваемого файла, MM - месяц, DD - день;

N - идентификационный номер файла (длина - от 1 до 36 знаков, идентификационный номер файла должен обеспечивать уникальность файла).

Расширение имени файла - xml. Расширение имени файла может указываться как строчными, так и прописными буквами.

Параметры первой строки файла обмена

Первая строка XML файла должна иметь следующий вид:

<?xml version ="1.0" encoding ="windows-1251"?>

Имя файла, содержащего XML схему файла обмена, должно иметь следующий вид:

KO_RRGAZNDS_1_821_01_05_02_xx, где xx - номер версии схемы.

Расширение имени файла - xsd.

XML схема файла обмена приводится отдельным файлом и размещается на сайте Федеральной налоговой службы.

3. Логическая модель файла обмена представлена в виде диаграммы структуры файла обмена на рисунке 1 настоящего формата. Элементами логической модели файла обмена являются элементы и атрибуты XML файла. Перечень структурных элементов логической модели файла обмена и сведения о них приведены в таблицах 3.1-3.10 настоящего формата.

Для каждого структурного элемента логической модели файла обмена приводятся следующие сведения:

наименование элемента. Приводится полное наименование элемента <2>;

<2> В строке таблицы могут быть описаны несколько элементов, наименования которых разделены символом "|". Такая форма записи применяется при наличии в файле обмена только одного элемента из описанных в этой строке.

сокращенное наименование (код) элемента. Приводится сокращенное наименование элемента. Синтаксис сокращенного наименования должен удовлетворять спецификации XML;

признак типа элемента. Может принимать следующие значения: "С" - сложный элемент логической модели (содержит вложенные элементы), "П" - простой элемент логической модели, реализованный в виде элемента XML файла, "А" - простой элемент логической модели, реализованный в виде атрибута элемента XML файла. Простой элемент логической модели не содержит вложенные элементы;

формат элемента. Формат элемента представляется следующими условными обозначениями: T - символьная строка; N - числовое значение (целое или дробное).

Формат символьной строки указывается в виде Т(n-k) или T(=k), где: n - минимальное количество знаков, k - максимальное количество знаков, символ "-" - разделитель, символ "=" означает фиксированное количество знаков в строке. В случае, если минимальное количество знаков равно 0, формат имеет вид Т(0-k). В случае, если максимальное количество знаков не ограничено, формат имеет вид Т(n-).

Формат числового значения указывается в виде N(m.k), где: m - максимальное количество знаков в числе, включая целую и дробную часть числа без разделяющей десятичной точки и знака (для отрицательного числа), k - максимальное число знаков дробной части числа. Если число знаков дробной части числа равно 0 (то есть число целое), то формат числового значения имеет вид N(m).

Для простых элементов, являющихся базовыми в XML, например, элемент с типом "date", поле "Формат элемента" не заполняется. Для таких элементов в поле "Дополнительная информация" указывается тип базового элемента;

признак обязательности элемента определяет обязательность наличия элемента (совокупности наименования элемента и его значения) в файле обмена. Признак обязательности элемента может принимать следующие значения: "О" - наличие элемента в файле обмена обязательно; "Н" - наличие элемента в файле обмена необязательно, то есть элемент может отсутствовать. Если элемент принимает ограниченный перечень значений (по классификатору, кодовому словарю и тому подобному), то признак обязательности элемента дополняется символом "К". Например, "ОК". В случае, если количество реализаций элемента может быть более одной, то признак обязательности элемента дополняется символом "М". Например, "НМ" или "ОКМ".

К вышеперечисленным признакам обязательности элемента может добавляться значение "У" в случае описания в XML схеме условий, предъявляемых к элементу в файле обмена, описанных в графе "Дополнительная информация". Например, "НУ" или "ОКУ";

дополнительная информация содержит, при необходимости, требования к элементу файла обмена, не указанные ранее. Для сложных элементов указывается ссылка на таблицу, в которой описывается состав данного элемента. Для элементов, принимающих ограниченный перечень значений из классификатора (кодового словаря и тому подобного), указывается соответствующее наименование классификатора (кодового словаря и тому подобного) или приводится перечень возможных значений. Для классификатора (кодового словаря и тому подобного) может указываться ссылка на его местонахождение. Для элементов, использующих пользовательский тип данных, указывается наименование типового элемента.

Рисунок 1. Диаграмма структуры файла обмена

Таблица 3.1

Файл обмена (Файл)

Наименование элемента Сокращенное наименование (код) элемента Признак типа элемента Формат элемента Признак обязательности элемента Дополнительная информация
Идентификатор файла ИдФайл А T(1-255) ОУ Содержит (повторяет) имя сформированного файла (без расширения)
Версия программы, с помощью которой сформирован файл ВерсПрог А T(1-40) О  
Версия формата ВерсФорм А T(1-5) О Принимает значение: 5.02
Состав и структура документа Документ С   О Состав элемента представлен в таблице 3.2

Таблица 3.2

Состав и структура документа (Документ)

Наименование элемента Сокращенное наименование (код) элемента Признак типа элемента Формат элемента Признак обязательности элемента Дополнительная информация
Код формы документа по КНД
(классификатор налоговой документации)
КНД А T(=7) ОК Типовой элемент <КНДТип>.
Принимает значение: 1155121
Дата формирования документа ДатаДок А T(=10) О Типовой элемент <ДатаТип>.
Дата в формате ДД.ММ.ГГГГ
Код налогового органа КодНО А T(=4) ОК Типовой элемент <СОНОТип>.
Значение выбирается в соответствии с классификатором "Система обозначений налоговых органов"
Налоговый период (код) Период А T(=2) ОК Принимает значение:
01 - январь |
02 - февраль |
03 - март |
04 - апрель |
05 - май |
06 - июнь |
07 - июль |
08 - август |
09 - сентябрь |
10 - октябрь |
11 - ноябрь |
12 - декабрь |
21 - 1 квартал |
22 - 2 квартал |
23 - 3 квартал |
24 - 4 квартал |
51 - 1 квартал при реорганизации (ликвидации) организации |
54 - 2 квартал при реорганизации (ликвидации) организации |
55 - 3 квартал при реорганизации (ликвидации) организации |
56 - 4 квартал при реорганизации (ликвидации) организации |
71 - за январь при реорганизации (ликвидации) организации |
72 - за февраль при реорганизации (ликвидации) организации |
73 - за март при реорганизации (ликвидации) организации |
74 - за апрель при реорганизации (ликвидации) организации |
75 - за май при реорганизации (ликвидации) организации |
76 - за июнь при реорганизации (ликвидации) организации |
77 - за июль при реорганизации (ликвидации) организации |
78 - за август при реорганизации (ликвидации) организации |
79 - за сентябрь при реорганизации (ликвидации) организации |
80 - за октябрь при реорганизации (ликвидации) организации |
81 - за ноябрь при реорганизации (ликвидации) организации |
82 - за декабрь при реорганизации (ликвидации) организации
Отчетный год ОтчетГод А   О Типовой элемент <xs:gYear>.
Год в формате ГГГГ
Имя файла налоговой декларации по налогу на добавленную стоимость ИмяФайлНДС А Т(1-255) О Содержит имя файла (без расширения) ранее представленной налоговой декларации по налогу на добавленную стоимость (с префиксом NO_NDS), к которой представляется реестр
Номер корректировки (реестра) НомКорр А N(3) О Принимает значение: 0 - первичный реестр, 1 - корректировка,
2 - последующая корректировка,
и другие
Имя файла, содержащего сведения из реестра документов, подтверждающих факт оказания услуг по организации транспортировки (услуг по транспортировке в случае ввоза на территорию Российской Федерации) природного газа трубопроводным транспортом, предусмотренных подпунктом 3 пункта 3.3 статьи 165 Налогового кодекса Российской Федерации (в случае, если таможенное декларирование не предусмотрено таможенным законодательством Таможенного союза или не производится) НаимРеестрТрГаз_3 А T(1-255) О Содержит (повторяет) имя файла (с расширением) с префиксом KO_RRGAZNDS.2
Сведения о налогоплательщике СвНП С   О Состав элемента представлен в таблице 3.3
Сведения о лице, подписавшем документ Подписант С   О Состав элемента представлен в таблице 3.7
Реестр документов, подтверждающих факт оказания услуг по организации транспортировки (услуг по транспортировке в случае ввоза на территорию Российской Федерации) природного газа трубопроводным транспортом, предусмотренных подпунктом 3 пункта 3.3 статьи 165 Налогового кодекса Российской Федерации (в случае, если таможенное декларирование не предусмотрено таможенным законодательством Таможенного союза или не производится) РеестрТрГаз_3 С   ОМ Состав элемента представлен в таблице 3.9

Таблица 3.3

Сведения о налогоплательщике (СвНП)

Наименование элемента Сокращенное наименование (код) элемента Признак типа элемента Формат элемента Признак обязательности элемента Дополнительная информация
Налогоплательщик - организация | НПЮЛ С   О Состав элемента представлен в таблице 3.4
Налогоплательщик - индивидуальный предприниматель НПФЛ С   О Состав элемента представлен в таблице 3.6

Таблица 3.4

Налогоплательщик - организация (НПЮЛ)

Наименование элемента Сокращенное наименование (код) элемента Признак типа элемента Формат элемента Признак обязательности элемента Дополнительная информация
Наименование организации НаимОрг А T(1-1000) О  
ИНН юридического лица ИННЮЛ А T(=10) О Типовой элемент <ИННЮЛТип>
КПП КПП А T(=9) О Типовой элемент <КППТип>
Сведения о реорганизованной (ликвидированной) организации СвРеоргЮЛ С   Н Состав элемента представлен в таблице 3.5

Таблица 3.5

Сведения о реорганизованной (ликвидированной) организации (СвРеоргЮЛ)

Наименование элемента Сокращенное наименование (код) элемента Признак типа элемента Формат элемента Признак обязательности элемента Дополнительная информация
Код формы реорганизации (ликвидация) ФормРеорг А T(=1) ОК Принимает значение:
0 - ликвидация |
1 - преобразование |
2 - слияние |
3 - разделение |
5 - присоединение |
6 - разделение с одновременным присоединением
ИНН реорганизованной организации ИННЮЛ А T(=10) НУ Типовой элемент <ИННЮЛТип>.
Элемент обязателен при
<ФормРеорг> = 1 | 2 | 3 | 5 | 6
КПП реорганизованной организации КПП А T(=9) НУ Типовой элемент <КППТип>.
Элемент обязателен при
<ФормРеорг> = 1 | 2 | 3 | 5 | 6

Таблица 3.6

Налогоплательщик - индивидуальный предприниматель (НПФЛ)

Наименование элемента Сокращенное наименование (код) элемента Признак типа элемента Формат элемента Признак обязательности элемента Дополнительная информация
ИНН физического лица, зарегистрированного в качестве индивидуального предпринимателя ИННФЛ А T(=12) О Типовой элемент <ИННФЛТип>
Фамилия, имя, отчество индивидуального предпринимателя ФИО С   О Типовой элемент <ФИОТип>.
Состав элемента представлен в таблице 3.10

Таблица 3.7

Сведения о лице, подписавшем документ (Подписант)

Наименование элемента Сокращенное наименование (код) элемента Признак типа элемента Формат элемента Признак обязательности элемента Дополнительная информация
Признак лица, подписавшего документ ПрПодп А T(=1) ОК Принимает значение:
1 - налогоплательщик |
2 - представитель налогоплательщика
Номер контактного телефона Тлф А T(1-20) Н  
Фамилия, имя, отчество ФИО С   О Типовой элемент <ФИОТип>.
Состав элемента представлен в таблице 3.10
Сведения о представителе налогоплательщика СвПред С   НУ Состав элемента представлен в таблице 3.8
Элемент обязателен при <ПрПодп>=2

Таблица 3.8

Сведения о представителе налогоплательщика (СвПред)

Наименование элемента Сокращенное наименование (код) элемента Признак типа элемента Формат элемента Признак обязательности элемента Дополнительная информация
Наименование документа, подтверждающего полномочия представителя налогоплательщика НаимДок А T(1-120) О  
Наименование организации - представителя налогоплательщика НаимОрг А T(1-1000) Н  

Таблица 3.9

Реестр документов, подтверждающих факт оказания услуг по организации транспортировки (услуг по транспортировке в случае ввоза на территорию Российской Федерации) природного газа трубопроводным транспортом, предусмотренных подпунктом 3 пункта 3.3 статьи 165 Налогового кодекса Российской Федерации (в случае, если таможенное декларирование не предусмотрено таможенным законодательством Таможенного союза или не производится) РеестрТрГаз_3

Наименование элемента Сокращенное наименование (код) элемента Признак типа элемента Формат элемента Признак обязательности элемента Дополнительная информация
Код операции КодОпер А T(=7) ОК Принимает значение из перечня "Коды операций", приведенного в Приложении 1 к Порядку заполнения налоговой декларации по налогу на добавленную стоимость <*>: 1010431
Итого налоговая база НалБазаИт А N(14) О  

<*> Утвержден приказом ФНС России от 29.10.2014 N ММВ-7-3/558@ (зарегистрирован в Министерстве юстиции Российской Федерации 15.12.2014, регистрационный номер 35171), с учетом изменений, внесенными приказом ФНС России от 20.12.2016 N ММВ-7-3/696@ "Об утверждении формы налоговой декларации по налогу на добавленную стоимость, порядка ее заполнения, а также формата представления налоговой декларации по налогу на добавленную стоимость в электронной форме" (зарегистрирован в Министерстве юстиции Российской Федерации 15.12.2014, регистрационный номер 35171), приказом ФНС России от 28.12.2018 N СА-7-3/853@ "Об утверждении формы налоговой декларации по налогу на добавленную стоимость, порядка ее заполнения, а также формата представления налоговой декларации по налогу на добавленную стоимость в электронной форме" (зарегистрирован в Министерстве юстиции Российской Федерации 28.01.2019, регистрационный номер 53586).

Таблица 3.10

Фамилия, имя, отчество (ФИОТип)

Наименование элемента Сокращенное наименование (код) элемента Признак типа элемента Формат элемента Признак обязательности элемента Дополнительная информация
Фамилия Фамилия А T(1-60) О  
Имя Имя А T(1-60) О  
Отчество Отчество А T(1-60) Н  

III. ОПИСАНИЕ ФАЙЛА ОБМЕНА СВЕДЕНИЙ ИЗ ДОКУМЕНТОВ, ПОДТВЕРЖДАЮЩИХ ОБОСНОВАННОСТЬ ПРИМЕНЕНИЯ НАЛОГОВОЙ СТАВКИ 0 ПРОЦЕНТОВ ПО НАЛОГУ НА ДОБАВЛЕННУЮ СТОИМОСТЬ

4. Имя файла обмена должно иметь следующий вид:

R_T_A_K_О_GGGGMMDD_N, где:

R_T - префикс, принимающий значение: KO_RRGAZNDS.2;

A_K - идентификатор получателя информации, где: A - идентификатор получателя, которому направляется файл обмена, K - идентификатор конечного получателя, для которого предназначена информация из данного файла обмена <3>. Каждый из идентификаторов (A и K) имеет вид для налоговых органов - четырехразрядный код (код налогового органа в соответствии с классификатором СОНО);

<3> Передача файла от отправителя к конечному получателю (K) может осуществляться в несколько этапов через другие налоговые органы, осуществляющие передачу файла на промежуточных этапах, которые обозначаются идентификатором A. В случае передачи файла от отправителя к конечному получателю при отсутствии налоговых органов, осуществляющих передачу на промежуточных этапах, значения идентификаторов A и K совпадают.

О - идентификатор отправителя информации, имеет вид:

для организаций - девятнадцатиразрядный код ИНН и КПП организации (обособленного подразделения);

для физических лиц - двенадцатиразрядный код ИНН, при отсутствии ИНН - последовательность из двенадцати нулей.

GGGG - год формирования передаваемого файла, MM - месяц, DD - день;

N - идентификационный номер файла (длина - от 1 до 36 знаков, идентификационный номер файла должен обеспечивать уникальность файла).

Расширение имени файла - xml. Расширение имени файла может указываться как строчными, так и прописными буквами.

Параметры первой строки файла обмена

Первая строка XML файла должна иметь следующий вид:

<?xml version ="1.0" encoding ="windows-1251"?>

Имя файла, содержащего XML схему файла обмена, должно иметь следующий вид:

KO_RRGAZNDS.2_1_821_02_05_02_xx, где xx - номер версии схемы.

Расширение имени файла - xsd.

XML схема файла обмена приводится отдельным файлом и размещается на сайте Федеральной налоговой службы.

5. Логическая модель файла обмена представлена в виде диаграммы структуры файла обмена на рисунке 2 настоящего формата. Элементами логической модели файла обмена являются элементы и атрибуты XML файла. Перечень структурных элементов логической модели файла обмена и сведения о них приведены в таблицах 5.1 - 5.4 настоящего формата.

Для каждого структурного элемента логической модели файла обмена приводятся следующие сведения:

наименование элемента. Приводится полное наименование элемента <4>;

<4> В строке таблицы могут быть описаны несколько элементов, наименования которых разделены символом "|". Такая форма записи применяется при наличии в файле обмена только одного элемента из описанных в этой строке.

сокращенное наименование (код) элемента. Приводится сокращенное наименование элемента. Синтаксис сокращенного наименования должен удовлетворять спецификации XML;

признак типа элемента. Может принимать следующие значения: "С" - сложный элемент логической модели (содержит вложенные элементы), "П" - простой элемент логической модели, реализованный в виде элемента XML файла, "А" - простой элемент логической модели, реализованный в виде атрибута элемента XML файла. Простой элемент логической модели не содержит вложенные элементы;

формат элемента. Формат элемента представляется следующими условными обозначениями: T - символьная строка; N - числовое значение (целое или дробное).

Формат символьной строки указывается в виде Т(n-k) или T(=k), где: n - минимальное количество знаков, k - максимальное количество знаков, символ "-" - разделитель, символ "=" означает фиксированное количество знаков в строке. В случае, если минимальное количество знаков равно 0, формат имеет вид Т(0-k). В случае, если максимальное количество знаков не ограничено, формат имеет вид Т(n-).

Формат числового значения указывается в виде N(m.k), где: m - максимальное количество знаков в числе, включая целую и дробную часть числа без разделяющей десятичной точки и знака (для отрицательного числа), k - максимальное число знаков дробной части числа. Если число знаков дробной части числа равно 0 (то есть число целое), то формат числового значения имеет вид N(m).

Для простых элементов, являющихся базовыми в XML, например, элемент с типом "date", поле "Формат элемента" не заполняется. Для таких элементов в поле "Дополнительная информация" указывается тип базового элемента;

признак обязательности элемента определяет обязательность наличия элемента (совокупности наименования элемента и его значения) в файле обмена. Признак обязательности элемента может принимать следующие значения: "О" - наличие элемента в файле обмена обязательно; "Н" - наличие элемента в файле обмена необязательно, то есть элемент может отсутствовать. Если элемент принимает ограниченный перечень значений (по классификатору, кодовому словарю и тому подобному), то признак обязательности элемента дополняется символом "К". Например, "ОК". В случае, если количество реализаций элемента может быть более одной, то признак обязательности элемента дополняется символом "М". Например, "НМ" или "ОКМ".

К вышеперечисленным признакам обязательности элемента может добавляться значение "У" в случае описания в XML схеме условий, предъявляемых к элементу в файле обмена, описанных в графе "Дополнительная информация". Например, "НУ" или "ОКУ";

дополнительная информация содержит, при необходимости, требования к элементу файла обмена, не указанные ранее. Для сложных элементов указывается ссылка на таблицу, в которой описывается состав данного элемента. Для элементов, принимающих ограниченный перечень значений из классификатора (кодового словаря и тому подобного), указывается соответствующее наименование классификатора (кодового словаря и тому подобного) или приводится перечень возможных значений. Для классификатора (кодового словаря и тому подобного) может указываться ссылка на его местонахождение. Для элементов, использующих пользовательский тип данных, указывается наименование типового элемента.

Рисунок 2. Диаграмма структуры файла обмена

Таблица 5.1

Файл обмена (Файл)

Наименование элемента Сокращенное наименование (код) элемента Признак типа элемента Формат элемента Признак обязательности элемента Дополнительная информация
Идентификатор файла ИдФайл А T(1-255) ОУ Содержит (повторяет) имя сформированного файла (без расширения)
Версия программы, с помощью которой сформирован файл ВерсПрог А T(1-40) О  
Версия формата ВерсФорм А T(1-5) О Принимает значение: 5.02
Состав и структура документа Документ С   О Состав элемента представлен в таблице 5.2

Таблица 5.2

Состав и структура документа (Документ)

Наименование элемента Сокращенное наименование (код) элемента Признак типа элемента Формат элемента Признак обязательности элемента Дополнительная информация
Индекс Индекс А T(=7) ОК Типовой элемент <КНДТип>.
Принимает значение: 0005121
Номер корректировки (реестра) НомКорр А N(3) О Принимает значение:
0 - первичный реестр,
1 - корректировка,
2 - последующая корректировка,
и другие
Элемент повторяет значение элемента <НомКорр> из файла с префиксом KO_RRGAZNDS
Реестр документов, подтверждающих факт оказания услуг по организации транспортировки (услуг по транспортировке в случае ввоза на территорию Российской Федерации) природного газа трубопроводным транспортом, предусмотренных подпунктом 3 пункта 3.3 статьи 165 Налогового кодекса Российской Федерации (в случае, если таможенное декларирование не предусмотрено таможенным законодательством Таможенного союза или не производится) РеестрТрГаз_3 С   ОМ Состав элемента представлен в таблице 5.3

Таблица 5.3

Реестр документов, подтверждающих факт оказания услуг по организации транспортировки (услуг по транспортировке в случае ввоза на территорию Российской Федерации) природного газа трубопроводным транспортом, предусмотренных подпунктом 3 пункта 3.3 статьи 165 Налогового кодекса Российской Федерации (в случае, если таможенное декларирование не предусмотрено таможенным законодательством Таможенного союза или не производится) РеестрТрГаз_3

Наименование элемента Сокращенное наименование (код) элемента Признак типа элемента Формат элемента Признак обязательности элемента Дополнительная информация
Код операции КодОпер А T(=7) ОК Принимает значение из перечня "Коды операций", приведенного в Приложении 1 к Порядку заполнения налоговой декларации по налогу на добавленную стоимость <*>: 1010431
Итого налоговая база НалБазаИт А N(14) О  
Сведения из документа, подтверждающего факт оказания услуг СведДкПдтвУслуг С   ОМ Состав элемента представлен в таблице 5.4

<*> Утвержден приказом ФНС России от 29.10.2014 N ММВ-7-3/558@ (зарегистрирован в Министерстве юстиции Российской Федерации 15.12.2014, регистрационный номер 35171), с учетом изменений, внесенными приказом ФНС России от 20.12.2016 N ММВ-7-3/696@ "Об утверждении формы налоговой декларации по налогу на добавленную стоимость, порядка ее заполнения, а также формата представления налоговой декларации по налогу на добавленную стоимость в электронной форме" (зарегистрирован в Министерстве юстиции Российской Федерации 15.12.2014, регистрационный номер 35171), приказом ФНС России от 28.12.2018 N СА-7-3/853@ "Об утверждении формы налоговой декларации по налогу на добавленную стоимость, порядка ее заполнения, а также формата представления налоговой декларации по налогу на добавленную стоимость в электронной форме" (зарегистрирован в Министерстве юстиции Российской Федерации 28.01.2019, регистрационный номер 53586).

Таблица 5.4

Сведения из документа, подтверждающего факт оказания услуг (СведДкПдтвУслуг)

Наименование элемента Сокращенное наименование (код) элемента Признак типа элемента Формат элемента Признак обязательности элемента Дополнительная информация
Номер по порядку НомПор А N(7) О  
Номер документа, подтверждающего оказание услуг по организации транспортировки газа НомерДк А T(1-20) О При отсутствии номера в документе элемент принимает значение "б/н"
Дата документа, подтверждающего оказание услуг по организации транспортировки газа ДатаДк А T(=10) О Типовой элемент <ДатаТип>.
Дата в формате ДД.ММ.ГГГГ
Дата оказания услуги ДатаУслуги А T(=10) О Типовой элемент <ДатаТип>.
Дата в формате ДД.ММ.ГГГГ
Номер договора на оказание услуг НомерДог А T(1-20) О При отсутствии номера в документе элемент принимает значение "б/н"
Дата договора на оказание услуг ДатаДог А T(=10) О Типовой элемент <ДатаТип>.
Дата в формате ДД.ММ.ГГГГ
Объем транспортировки природного газа от пункта отправления до пункта назначения (1000 куб.м) ОбГазНазн А N(12.3) О  
Объем товарно-транспортных работ (ТТР) по маршруту транспортировки природного газа (1000 куб.м/100 км) ОбГазМарш А N(12.3) О  
Код валюты договора КодВалютДог А T(=3) О Типовой элемент <ОКВТип>.
Принимает значение в соответствии с Общероссийским классификатором валют
Стоимость услуг транспортировки природного газа от пункта отправления до пункта назначения
(1000 куб.м/100 км)
СтУслугТрГаз А N(17.2) О  
Налоговая база по соответствующей операции по реализации услуг, обоснованность применения налоговой ставки 0 процентов по которым документально подтверждена НалБазаОпПдтв А N(16.2) О  
Примечание Прим А T(1-1000) Н  

Приложение N 19

ФОРМАТ ПРЕДСТАВЛЕНИЯ РЕЕСТРА ПОЛНЫХ ТАМОЖЕННЫХ ДЕКЛАРАЦИЙ ЛИБО ДОКУМЕНТОВ, ПОДТВЕРЖДАЮЩИХ ФАКТ ОКАЗАНИЯ УСЛУГ ПО ТРАНСПОРТИРОВКЕ НЕФТИ И НЕФТЕПРОДУКТОВ ТРУБОПРОВОДНЫМ ТРАНСПОРТОМ, А ТАКЖЕ ТРАНСПОРТНЫХ, ТОВАРОСОПРОВОДИТЕЛЬНЫХ И (ИЛИ) ИНЫХ ДОКУМЕНТОВ, ПРЕДУСМОТРЕННЫХ ПОДПУНКТАМИ 3 И 4 ПУНКТА 3.2 СТАТЬИ 165 НАЛОГОВОГО КОДЕКСА РОССИЙСКОЙ ФЕДЕРАЦИИ, В ЭЛЕКТРОННОЙ ФОРМЕ

I. ОБЩИЕ ПОЛОЖЕНИЯ

1. Настоящий формат описывает требования к XML файлам (далее - файл обмена) для передачи реестра полных таможенных деклараций либо документов, подтверждающих факт оказания услуг по транспортировке нефти и нефтепродуктов трубопроводным транспортом, а также транспортных, товаросопроводительных и (или) иных документов, предусмотренных подпунктами 3 и 4 пункта 3.2 статьи 165 Налогового кодекса Российской Федерации.

В электронной форме реестр полных таможенных деклараций либо документов, подтверждающих факт оказания услуг по транспортировке нефти и нефтепродуктов трубопроводным транспортом, а также транспортных, товаросопроводительных и (или) иных документов, предусмотренных подпунктами 3 и 4 пункта 3.2 статьи 165 Налогового кодекса Российской Федерации (далее - Реестр), представляется в виде двух обязательных форматов:

формат представления сведений, определяющих Реестр. Номер версии настоящего формата 5.02, часть 820.

формат представления сведений из документов, подтверждающих обоснованность применения налоговой ставки 0 процентов по налогу на добавленную стоимость. Номер версии настоящего формата 5.02, часть 820-1.

II. ОПИСАНИЕ ФАЙЛА ОБМЕНА СВЕДЕНИЙ, ОПРЕДЕЛЯЮЩИХ РЕЕСТР

2. Имя файла обмена должно иметь следующий вид:

R_T_A_K_О_GGGGMMDD_N, где:

R_T - префикс, принимающий значение: KO_RRNEFTNDS;

A_K - идентификатор получателя информации, где: A - идентификатор получателя, которому направляется файл обмена, K - идентификатор конечного получателя, для которого предназначена информация из данного файла обмена <1>. Каждый из идентификаторов (A и K) имеет вид для налоговых органов - четырехразрядный код (код налогового органа в соответствии с классификатором "Система обозначения налоговых органов") (далее - СОНО);

<1> Передача файла от отправителя к конечному получателю (K) может осуществляться в несколько этапов через другие налоговые органы, осуществляющие передачу файла на промежуточных этапах, которые обозначаются идентификатором A. В случае передачи файла от отправителя к конечному получателю при отсутствии налоговых органов, осуществляющих передачу на промежуточных этапах, значения идентификаторов A и K совпадают.

О - идентификатор отправителя информации, имеет вид:

для организаций - девятнадцатиразрядный код (идентификационный номер налогоплательщика (далее - ИНН) и код причины постановки на учет (далее - КПП) организации (обособленного подразделения);

для физических лиц - двенадцатиразрядный код (ИНН физического лица, при отсутствии ИНН - последовательность из двенадцати нулей).

GGGG - год формирования передаваемого файла, MM - месяц, DD - день;

N - идентификационный номер файла (длина - от 1 до 36 знаков, идентификационный номер файла должен обеспечивать уникальность файла).

Расширение имени файла - xml. Расширение имени файла может указываться как строчными, так и прописными буквами.

Параметры первой строки файла обмена

Первая строка XML файла должна иметь следующий вид:

<?xml version ="1.0" encoding ="windows-1251"?>

Имя файла, содержащего XML схему файла обмена, должно иметь следующий вид:

KO_RRNEFTNDS_1_820_01_05_02_xx, где xx - номер версии схемы.

Расширение имени файла - xsd.

XML схема файла обмена приводится отдельным файлом и размещается на сайте Федеральной налоговой службы.

3. Логическая модель файла обмена представлена в виде диаграммы структуры файла обмена на рисунке 1 настоящего формата. Элементами логической модели файла обмена являются элементы и атрибуты XML файла. Перечень структурных элементов логической модели файла обмена и сведения о них приведены в таблицах 3.1-3.10 настоящего формата.

Для каждого структурного элемента логической модели файла обмена приводятся следующие сведения:

наименование элемента. Приводится полное наименование элемента <2>;

<2> В строке таблицы могут быть описаны несколько элементов, наименования которых разделены символом "|". Такая форма записи применяется при наличии в файле обмена только одного элемента из описанных в этой строке.

сокращенное наименование (код) элемента. Приводится сокращенное наименование элемента. Синтаксис сокращенного наименования должен удовлетворять спецификации XML;

признак типа элемента. Может принимать следующие значения: "С" - сложный элемент логической модели (содержит вложенные элементы), "П" - простой элемент логической модели, реализованный в виде элемента XML файла, "А" - простой элемент логической модели, реализованный в виде атрибута элемента XML файла. Простой элемент логической модели не содержит вложенные элементы;

формат элемента. Формат элемента представляется следующими условными обозначениями: T - символьная строка; N - числовое значение (целое или дробное).

Формат символьной строки указывается в виде Т(n-k) или T(=k), где: n - минимальное количество знаков, k - максимальное количество знаков, символ "-" - разделитель, символ "=" означает фиксированное количество знаков в строке. В случае, если минимальное количество знаков равно 0, формат имеет вид Т(0-k). В случае, если максимальное количество знаков не ограничено, формат имеет вид Т(n-).

Формат числового значения указывается в виде N(m.k), где: m - максимальное количество знаков в числе, включая целую и дробную часть числа без разделяющей десятичной точки и знака (для отрицательного числа), k - максимальное число знаков дробной части числа. Если число знаков дробной части числа равно 0 (то есть число целое), то формат числового значения имеет вид N(m).

Для простых элементов, являющихся базовыми в XML, например, элемент с типом "date", поле "Формат элемента" не заполняется. Для таких элементов в поле "Дополнительная информация" указывается тип базового элемента;

признак обязательности элемента определяет обязательность наличия элемента (совокупности наименования элемента и его значения) в файле обмена. Признак обязательности элемента может принимать следующие значения: "О" - наличие элемента в файле обмена обязательно; "Н" - наличие элемента в файле обмена необязательно, то есть элемент может отсутствовать. Если элемент принимает ограниченный перечень значений (по классификатору, кодовому словарю и тому подобному), то признак обязательности элемента дополняется символом "К". Например, "ОК". В случае, если количество реализаций элемента может быть более одной, то признак обязательности элемента дополняется символом "М". Например, "НМ" или "ОКМ".

К вышеперечисленным признакам обязательности элемента может добавляться значение "У" в случае описания в XML схеме условий, предъявляемых к элементу в файле обмена, описанных в графе "Дополнительная информация". Например, "НУ" или "ОКУ";

дополнительная информация содержит, при необходимости, требования к элементу файла обмена, не указанные ранее. Для сложных элементов указывается ссылка на таблицу, в которой описывается состав данного элемента. Для элементов, принимающих ограниченный перечень значений из классификатора (кодового словаря и тому подобного), указывается соответствующее наименование классификатора (кодового словаря и тому подобного) или приводится перечень возможных значений. Для классификатора (кодового словаря и тому подобного) может указываться ссылка на его местонахождение. Для элементов, использующих пользовательский тип данных, указывается наименование типового элемента.

Рисунок 1. Диаграмма структуры файла обмена

Таблица 3.1

Файл обмена (Файл)

Наименование элемента Сокращенное наименование (код) элемента Признак типа элемента Формат элемента Признак обязательности элемента Дополнительная информация
Идентификатор файла ИдФайл А T(1-255) ОУ Содержит (повторяет) имя сформированного файла (без расширения)
Версия программы, с помощью которой сформирован файл ВерсПрог А T(1-40) О  
Версия формата ВерсФорм А T(1-5) О Принимает значение: 5.02
Состав и структура документа Документ С   О Состав элемента представлен в таблице 3.2

Таблица 3.2

Состав и структура документа (Документ)

Наименование элемента Сокращенное наименование (код) элемента Признак типа элемента Формат элемента Признак обязательности элемента Дополнительная информация
Код формы документа по КНД
(классификатор налоговой документации)
КНД А T(=7) ОК Типовой элемент <КНДТип>.
Принимает значение: 1155120
Дата формирования документа ДатаДок А T(=10) О Типовой элемент <ДатаТип>.
Дата в формате ДД.ММ.ГГГГ
Код налогового органа КодНО А T(=4) ОК Типовой элемент <СОНОТип>.
Значение выбирается в соответствии с классификатором "Система обозначений налоговых органов"
Налоговый период (код) Период А T(=2) ОК Принимает значение:
01 - январь |
02 - февраль |
03 - март |
04 - апрель |
05 - май |
06 - июнь |
07 - июль |
08 - август |
09 - сентябрь |
10 - октябрь |
11 - ноябрь |
12 - декабрь |
21 - 1 квартал |
22 - 2 квартал |
23 - 3 квартал |
24 - 4 квартал |
51 - 1 квартал при реорганизации (ликвидации) организации |
54 - 2 квартал при реорганизации (ликвидации) организации |
55 - 3 квартал при реорганизации (ликвидации) организации |
56 - 4 квартал при реорганизации (ликвидации) организации |
71 - за январь при реорганизации (ликвидации) организации |
72 - за февраль при реорганизации (ликвидации) организации |
73 - за март при реорганизации (ликвидации) организации |
74 - за апрель при реорганизации (ликвидации) организации |
75 - за май при реорганизации (ликвидации) организации |
76 - за июнь при реорганизации (ликвидации) организации |
77 - за июль при реорганизации (ликвидации) организации |
78 - за август при реорганизации (ликвидации) организации |
79 - за сентябрь при реорганизации (ликвидации) организации |
80 - за октябрь при реорганизации (ликвидации) организации |
81 - за ноябрь при реорганизации (ликвидации) организации |
82 - за декабрь при реорганизации (ликвидации) организации
Отчетный год ОтчетГод А   О Типовой элемент <xs:gYear>.
Год в формате ГГГГ
Имя файла налоговой декларации по налогу на добавленную стоимость ИмяФайлНДС А Т(1-255) О Содержит имя файла (без расширения) ранее представленной налоговой декларации по налогу на добавленную стоимость (с префиксом NO_NDS), к которой представляется реестр
Номер корректировки (реестра) НомКорр А N(3) О Принимает значение:
0 - первичный реестр,
1 - корректировка,
2 - последующая корректировка,
и другие
Имя файла, содержащего сведения из реестра полных таможенных деклараций либо документов, подтверждающих факт оказания услуг по транспортировке нефти и нефтепродуктов трубопроводным транспортом, а также транспортных, товаросопроводительных и (или) иных документов, предусмотренных подпунктами 3 и 4 пункта 3.2 статьи 165 Налогового кодекса Российской Федерации НаимРеестрТрНефт_4 А T(1-255) О Содержит (повторяет) имя файла (с расширением) с префиксом KO_RRNEFTNDS.2
Сведения о налогоплательщике СвНП С   О Состав элемента представлен в таблице 3.3
Сведения о лице, подписавшем документ Подписант С   О Состав элемента представлен в таблице 3.7
Реестр полных таможенных деклараций либо документов, подтверждающих факт оказания услуг по транспортировке нефти и нефтепродуктов трубопроводным транспортом, а также транспортных, товаросопроводительных и (или) иных документов, предусмотренных подпунктами 3 и 4 пункта 3.2 статьи 165 Налогового кодекса Российской Федерации РеестрТрНефт_4 С   ОМ Состав элемента представлен в таблице 3.9

Таблица 3.3

Сведения о налогоплательщике (СвНП)

Наименование элемента Сокращенное наименование (код) элемента Признак типа элемента Формат элемента Признак обязательности элемента Дополнительная информация
Налогоплательщик - организация | НПЮЛ С   О Состав элемента представлен в таблице 3.4
Налогоплательщик - индивидуальный предприниматель НПФЛ С   О Состав элемента представлен в таблице 3.6

Таблица 3.4

Налогоплательщик - организация (НПЮЛ)

Наименование элемента Сокращенное наименование (код) элемента Признак типа элемента Формат элемента Признак обязательности элемента Дополнительная информация
Наименование организации НаимОрг А T(1-1000) О  
ИНН юридического лица ИННЮЛ А T(=10) О Типовой элемент <ИННЮЛТип>
КПП КПП А T(=9) О Типовой элемент <КППТип>
Сведения о реорганизованной (ликвидированной) организации СвРеоргЮЛ С   Н Состав элемента представлен в таблице 3.5

Таблица 3.5

Сведения о реорганизованной (ликвидированной) организации (СвРеоргЮЛ)

Наименование элемента Сокращенное наименование (код) элемента Признак типа элемента Формат элемента Признак обязательности элемента Дополнительная информация
Код формы реорганизации (ликвидация) ФормРеорг А T(=1) ОК Принимает значение:
0 - ликвидация |
1 - преобразование |
2 - слияние |
3 - разделение |
5 - присоединение |
6 - разделение с одновременным присоединением
ИНН реорганизованной организации ИННЮЛ А T(=10) НУ Типовой элемент <ИННЮЛТип>.
Элемент обязателен при
<ФормРеорг> = 1 | 2 | 3 | 5 | 6
КПП реорганизованной организации КПП А T(=9) НУ Типовой элемент <КППТип>.
Элемент обязателен при
<ФормРеорг> = 1 | 2 | 3 | 5 | 6

Таблица 3.6

Налогоплательщик - индивидуальный предприниматель (НПФЛ)

Наименование элемента Сокращенное наименование (код) элемента Признак типа элемента Формат элемента Признак обязательности элемента Дополнительная информация
ИНН физического лица, зарегистрированного в качестве индивидуального предпринимателя ИННФЛ А T(=12) О Типовой элемент <ИННФЛТип>
Фамилия, имя, отчество индивидуального предпринимателя ФИО С   О Типовой элемент <ФИОТип>.
Состав элемента представлен в таблице 3.10

Таблица 3.7

Сведения о лице, подписавшем документ (Подписант)

Наименование элемента Сокращенное наименование (код) элемента Признак типа элемента Формат элемента Признак обязательности элемента Дополнительная информация
Признак лица, подписавшего документ ПрПодп А T(=1) ОК Принимает значение:
1 - налогоплательщик |
2 - представитель налогоплательщика
Номер контактного телефона Тлф А T(1-20) Н  
Фамилия, имя, отчество ФИО С   О Типовой элемент <ФИОТип>.
Состав элемента представлен в таблице 3.10
Сведения о представителе налогоплательщика СвПред С   НУ Состав элемента представлен в таблице 3.8
Элемент обязателен при <ПрПодп>=2

Таблица 3.8

Сведения о представителе налогоплательщика (СвПред)

Наименование элемента Сокращенное наименование (код) элемента Признак типа элемента Формат элемента Признак обязательности элемента Дополнительная информация
Наименование документа, подтверждающего полномочия представителя налогоплательщика НаимДок А T(1-120) О  
Наименование организации - представителя налогоплательщика НаимОрг А T(1-1000) Н  

Таблица 3.9

Реестр полных таможенных деклараций либо документов, подтверждающих факт оказания услуг по транспортировке нефти и нефтепродуктов трубопроводным транспортом, а также транспортных, товаросопроводительных и (или) иных документов, предусмотренных подпунктами 3 и 4 пункта 3.2 статьи 165 Налогового кодекса Российской Федерации (РеестрТрНефт_4)

Наименование элемента Сокращенное наименование (код) элемента Признак типа элемента Формат элемента Признак обязательности элемента Дополнительная информация
Код операции КодОпер А T(=7) ОК Принимает значение из перечня "Коды операций", приведенного в Приложении 1 к Порядку заполнения налоговой декларации по налогу на добавленную стоимость <*>:
1010428 | 1010429 | 1010452 | 1010453 | 1010470 | 1010471 | 1010472 | 1010473 | 1010474 | 1010475 | 1010476 | 1010477 | 1010478 | 1010479 | 1010480 | 1010481
Итого налоговая база НалБазаИт А N(14) О  

<*> Утвержден приказом ФНС России от 29.10.2014 N ММВ-7-3/558@ (зарегистрирован в Министерстве юстиции Российской Федерации 15.12.2014, регистрационный номер 35171), с учетом изменений, внесенными приказом ФНС России от 20.12.2016 N ММВ-7-3/696@ "Об утверждении формы налоговой декларации по налогу на добавленную стоимость, порядка ее заполнения, а также формата представления налоговой декларации по налогу на добавленную стоимость в электронной форме" (зарегистрирован в Министерстве юстиции Российской Федерации 15.12.2014, регистрационный номер 35171), приказом ФНС России от 28.12.2018 N СА-7-3/853@ "Об утверждении формы налоговой декларации по налогу на добавленную стоимость, порядка ее заполнения, а также формата представления налоговой декларации по налогу на добавленную стоимость в электронной форме" (зарегистрирован в Министерстве юстиции Российской Федерации 28.01.2019, регистрационный номер 53586).

Таблица 3.10

Фамилия, имя, отчество (ФИОТип)

Наименование элемента Сокращенное наименование (код) элемента Признак типа элемента Формат элемента Признак обязательности элемента Дополнительная информация
Фамилия Фамилия А T(1-60) О  
Имя Имя А T(1-60) О  
Отчество Отчество А T(1-60) Н  

III. ОПИСАНИЕ ФАЙЛА ОБМЕНА СВЕДЕНИЙ ИЗ ДОКУМЕНТОВ, ПОДТВЕРЖДАЮЩИХ ОБОСНОВАННОСТЬ ПРИМЕНЕНИЯ НАЛОГОВОЙ СТАВКИ 0 ПРОЦЕНТОВ ПО НАЛОГУ НА ДОБАВЛЕННУЮ СТОИМОСТЬ

4. Имя файла обмена должно иметь следующий вид:

R_T_A_K_О_GGGGMMDD_N, где:

R_T - префикс, принимающий значение: KO_RRNEFTNDS.2;

A_K - идентификатор получателя информации, где: A - идентификатор получателя, которому направляется файл обмена, K - идентификатор конечного получателя, для которого предназначена информация из данного файла обмена <3>. Каждый из идентификаторов (A и K) имеет вид для налоговых органов - четырехразрядный код (код налогового органа в соответствии с классификатором СОНО);

<3> Передача файла от отправителя к конечному получателю (K) может осуществляться в несколько этапов через другие налоговые органы, осуществляющие передачу файла на промежуточных этапах, которые обозначаются идентификатором A. В случае передачи файла от отправителя к конечному получателю при отсутствии налоговых органов, осуществляющих передачу на промежуточных этапах, значения идентификаторов A и K совпадают.

О - идентификатор отправителя информации, имеет вид:

для организаций - девятнадцатиразрядный код ИНН и КПП организации (обособленного подразделения);

для физических лиц - двенадцатиразрядный код ИНН, при отсутствии ИНН - последовательность из двенадцати нулей.

GGGG - год формирования передаваемого файла, MM - месяц, DD - день;

N - идентификационный номер файла (длина - от 1 до 36 знаков, идентификационный номер файла должен обеспечивать уникальность файла).

Расширение имени файла - xml. Расширение имени файла может указываться как строчными, так и прописными буквами.

Параметры первой строки файла обмена

Первая строка XML файла должна иметь следующий вид:

<?xml version ="1.0" encoding ="windows-1251"?>

Имя файла, содержащего XML схему файла обмена, должно иметь следующий вид:

KO_RRNEFTNDS.2_1_820_02_05_02_xx, где xx - номер версии схемы.

Расширение имени файла - xsd.

XML схема файла обмена приводится отдельным файлом и размещается на сайте Федеральной налоговой службы.

5. Логическая модель файла обмена представлена в виде диаграммы структуры файла обмена на рисунке 2 настоящего формата. Элементами логической модели файла обмена являются элементы и атрибуты XML файла. Перечень структурных элементов логической модели файла обмена и сведения о них приведены в таблицах 5.1 - 5.7 настоящего формата.

Для каждого структурного элемента логической модели файла обмена приводятся следующие сведения:

наименование элемента. Приводится полное наименование элемента <4>;

<4> В строке таблицы могут быть описаны несколько элементов, наименования которых разделены символом "|". Такая форма записи применяется при наличии в файле обмена только одного элемента из описанных в этой строке.

сокращенное наименование (код) элемента. Приводится сокращенное наименование элемента. Синтаксис сокращенного наименования должен удовлетворять спецификации XML;

признак типа элемента. Может принимать следующие значения: "С" - сложный элемент логической модели (содержит вложенные элементы), "П" - простой элемент логической модели, реализованный в виде элемента XML файла, "А" - простой элемент логической модели, реализованный в виде атрибута элемента XML файла. Простой элемент логической модели не содержит вложенные элементы;

формат элемента. Формат элемента представляется следующими условными обозначениями: T - символьная строка; N - числовое значение (целое или дробное).

Формат символьной строки указывается в виде Т(n-k) или T(=k), где: n - минимальное количество знаков, k - максимальное количество знаков, символ "-" - разделитель, символ "=" означает фиксированное количество знаков в строке. В случае, если минимальное количество знаков равно 0, формат имеет вид Т(0-k). В случае, если максимальное количество знаков не ограничено, формат имеет вид Т(n-).

Формат числового значения указывается в виде N(m.k), где: m - максимальное количество знаков в числе, включая целую и дробную часть числа без разделяющей десятичной точки и знака (для отрицательного числа), k - максимальное число знаков дробной части числа. Если число знаков дробной части числа равно 0 (то есть число целое), то формат числового значения имеет вид N(m).

Для простых элементов, являющихся базовыми в XML, например, элемент с типом "date", поле "Формат элемента" не заполняется. Для таких элементов в поле "Дополнительная информация" указывается тип базового элемента;

признак обязательности элемента определяет обязательность наличия элемента (совокупности наименования элемента и его значения) в файле обмена. Признак обязательности элемента может принимать следующие значения: "О" - наличие элемента в файле обмена обязательно; "Н" - наличие элемента в файле обмена необязательно, то есть элемент может отсутствовать. Если элемент принимает ограниченный перечень значений (по классификатору, кодовому словарю и тому подобному), то признак обязательности элемента дополняется символом "К". Например, "ОК". В случае, если количество реализаций элемента может быть более одной, то признак обязательности элемента дополняется символом "М". Например, "НМ" или "ОКМ".

К вышеперечисленным признакам обязательности элемента может добавляться значение "У" в случае описания в XML схеме условий, предъявляемых к элементу в файле обмена, описанных в графе "Дополнительная информация". Например, "НУ" или "ОКУ";

дополнительная информация содержит, при необходимости, требования к элементу файла обмена, не указанные ранее. Для сложных элементов указывается ссылка на таблицу, в которой описывается состав данного элемента. Для элементов, принимающих ограниченный перечень значений из классификатора (кодового словаря и тому подобного), указывается соответствующее наименование классификатора (кодового словаря и тому подобного) или приводится перечень возможных значений. Для классификатора (кодового словаря и тому подобного) может указываться ссылка на его местонахождение. Для элементов, использующих пользовательский тип данных, указывается наименование типового элемента.

Рисунок 2. Диаграмма структуры файла обмена

Таблица 5.1

Файл обмена (Файл)

Наименование элемента Сокращенное наименование (код) элемента Признак типа элемента Формат элемента Признак обязательности элемента Дополнительная информация
Идентификатор файла ИдФайл А T(1-255) ОУ Содержит (повторяет) имя сформированного файла (без расширения)
Версия программы, с помощью которой сформирован файл ВерсПрог А T(1-40) О  
Версия формата ВерсФорм А T(1-5) О Принимает значение: 5.02
Состав и структура документа Документ С   О Состав элемента представлен в таблице 5.2

Таблица 5.2

Состав и структура документа (Документ)

Наименование элемента Сокращенное наименование (код) элемента Признак типа элемента Формат элемента Признак обязательности элемента Дополнительная информация
Индекс Индекс А T(=7) ОК Типовой элемент <КНДТип>.
Принимает значение: 0005120
Номер корректировки (реестра) НомКорр А N(3) О Принимает значение:
0 - первичный реестр,
1 - корректировка,
2 - последующая корректировка,
и другие
Элемент повторяет значение элемента <НомКорр> из файла с префиксом KO_RRNEFTNDS
Реестр полных таможенных деклараций либо документов, подтверждающих факт оказания услуг по транспортировке нефти и нефтепродуктов трубопроводным транспортом, а также транспортных, товаросопроводительных и (или) иных документов, предусмотренных подпунктами 3 и 4 пункта 3.2 статьи 165 Налогового кодекса Российской Федерации РеестрТрНефт_4 С   ОМ Состав элемента представлен в таблице 5.3

Таблица 5.3

Реестр полных таможенных деклараций либо документов, подтверждающих факт оказания услуг по транспортировке нефти и нефтепродуктов трубопроводным транспортом, а также транспортных, товаросопроводительных и (или) иных документов, предусмотренных подпунктами 3 и 4 пункта 3.2 статьи 165 Налогового кодекса Российской Федерации (РеестрТрНефт_4)

Наименование элемента Сокращенное наименование (код) элемента Признак типа элемента Формат элемента Признак обязательности элемента Дополнительная информация
Код операции КодОпер А T(=7) ОК Принимает значение из перечня "Коды операций", приведенного в Приложении 1 к Порядку заполнения налоговой декларации по налогу на добавленную стоимость <*>:
1010428 | 1010429 | 1010452 | 1010453 | 1010470 | 1010471 | 1010472 | 1010473 | 1010474 | 1010475 | 1010476 | 1010477 | 1010478 | 1010479 | 1010480 | 1010481
Итого налоговая база НалБазаИт А N(14) О  
Сведения из документа, подтверждающего факт оказания услуг СведДкПдтвУслуг С   ОМ Состав элемента представлен в таблице 5.4

<*> Утвержден приказом ФНС России от 29.10.2014 N ММВ-7-3/558@ (зарегистрирован в Министерстве юстиции Российской Федерации 15.12.2014, регистрационный номер 35171), с учетом изменений, внесенными приказом ФНС России от 20.12.2016 N ММВ-7-3/696@ "Об утверждении формы налоговой декларации по налогу на добавленную стоимость, порядка ее заполнения, а также формата представления налоговой декларации по налогу на добавленную стоимость в электронной форме" (зарегистрирован в Министерстве юстиции Российской Федерации 15.12.2014, регистрационный номер 35171), приказом ФНС России от 28.12.2018 N СА-7-3/853@ "Об утверждении формы налоговой декларации по налогу на добавленную стоимость, порядка ее заполнения, а также формата представления налоговой декларации по налогу на добавленную стоимость в электронной форме" (зарегистрирован в Министерстве юстиции Российской Федерации 28.01.2019, регистрационный номер 53586).

Таблица 5.4

Сведения из документа, подтверждающего факт оказания услуг (СведДкПдтвУслуг)

Наименование элемента Сокращенное наименование (код) элемента Признак типа элемента Формат элемента Признак обязательности элемента Дополнительная информация
Номер по порядку НомПор А N(7) О  
Признак таможенного декларирования ПрТаможДекл А T(=1) ОК Принимает значение:
1 - таможенное декларирование предусмотрено |
2 - таможенное декларирование не предусмотрено
Номер документа, подтверждающего оказание услуг НомерДк А T(1-20) Н Элемент обязателен при <ПрТаможДекл>=2.
При отсутствии номера в документе элемент принимает значение "б/н"
Дата документа, подтверждающего оказание услуг ДатаДк А T(=10) Н Элемент обязателен при <ПрТаможДекл>=2.
Типовой элемент <ДатаТип>.
Дата в формате ДД.ММ.ГГГГ
Номер договора на оказание услуг НомерДог А T(1-20) Н Элемент обязателен при <ПрТаможДекл>=2
Наименование грузоотправителя НаимОтпр А T(1-1000) Н Элемент обязателен при <ПрТаможДекл>=2
Адрес грузоотправителя АдресОтпр А T(1-255) Н Элемент обязателен при <ПрТаможДекл>=2
Регистрационный номер полной таможенной декларации РегНомТД А T(23-29) Н Элемент обязателен при <ПрТаможДекл>=1
Налоговая база по соответствующей операции по реализации товаров (работ, услуг), обоснованность применения налоговой ставки 0 процентов по которым документально подтверждена НалБазаОпПдтв А N(16.2) О  
Примечание Прим А T(1-1000) Н  
Сведения о виде транспортного средства и транспортном документе СвВидТрДок С   ОМ Состав элемента представлен в таблице 5.5
Сведения о маршрутном поручении (телеграмме) МаршПоруч С   НМ Состав элемента представлен в таблице 5.7
Элемент обязателен при <ПрТаможДекл>=2

Таблица 5.5

Сведения о виде транспортного средства и транспортном документе (СвВидТрДок)

Наименование элемента Сокращенное наименование (код) элемента Признак типа элемента Формат элемента Признак обязательности элемента Дополнительная информация
Код вида транспортного средства, которым нефть и нефтепродукты вывозились с территории Российской Федерации КодВидТС А T(=2) ОК Принимает значение:
10 - морской/речной транспорт |
20 - железнодорожный транспорт |
30 - автодорожный транспорт, за исключением транспортных средств, указанных под кодами 31, 32 |
31 - состав транспортных средств (тягач с полуприцепом или прицепом) |
32 - состав транспортных средств (тягач с прицепом(-ами) и полуприцепом(-ами) |
71 - трубопроводный транспорт |
80 - внутренний водный транспорт |
99 - прочие
Транспортный, товаросопроводительный и (или) иной документа, подтверждающий вывоз нефти и нефтепродуктов за пределы территории Российской Федерации или таможенный транзит ТрДок С   НМ Состав элемента представлен в таблице 5.6.
Элемент обязателен, за исключением случая, когда <КодВидТС>=71

Таблица 5.6

Транспортный, товаросопроводительный и (или) иной документа, подтверждающий вывоз нефти и нефтепродуктов за пределы территории Российской Федерации или таможенный транзит (ТрДок)

Наименование элемента Сокращенное наименование (код) элемента Признак типа элемента Формат элемента Признак обязательности элемента Дополнительная информация
Вид транспортного, товаросопроводительного и (или) иного документа ВидТрДок А T(=2) ОК Принимает значение:
01 - CMR |
02 - коносамент |
03 - железнодорожная накладная |
05 - книжка МДП |
06 - поручение на отгрузку |
07 - морская накладная |
12 - иной документ
Номер транспортного, товаросопроводительного и (или) иного документа НомТрДок А T(1-50) О При отсутствии номера в документе элемент принимает значение "б/н"
Дата транспортного, товаросопроводительного и (или) иного документа ДатаТрДок А T(=10) О Типовой элемент <ДатаТип>.
Дата в формате ДД.ММ.ГГГГ

Таблица 5.7

Сведения о маршрутном поручении (телеграмме) (МаршПоруч)

Наименование элемента Сокращенное наименование (код) элемента Признак типа элемента Формат элемента Признак обязательности элемента Дополнительная информация
Номер маршрутного поручения (телеграммы) НомМаршПоруч А T(1-50) О  
Дата маршрутного поручения (телеграммы) ДатаМаршПоруч А T(=10) О Типовой элемент <ДатаТип>. Дата в формате ДД.ММ.ГГГГ
Наименование конечного пункта маршрута НаимПунктКон А T(1-100) О  
Количество нефти и нефтепродуктов, сданных в пункте назначения (в тоннах) КолНефтПН А N(12.3) О  
Наименование пункта назначения нефти и нефтепродуктов (за пределами территории Российской Федерации или на границе Российской Федерации) НаимПунктНазн А T(1-100) О  

Приложение N 20

ФОРМАТ ПРЕДСТАВЛЕНИЯ РЕЕСТРА ТАМОЖЕННЫХ ДЕКЛАРАЦИЙ (ПОЛНЫХ ТАМОЖЕННЫХ ДЕКЛАРАЦИЙ), А ТАКЖЕ ТРАНСПОРТНЫХ, ТОВАРОСОПРОВОДИТЕЛЬНЫХ И (ИЛИ) ИНЫХ ДОКУМЕНТОВ, ПРЕДУСМОТРЕННЫХ ПОДПУНКТАМИ 3 И 4 ПУНКТА 3.6, ПОДПУНКТАМИ 3 И 4 ПУНКТА 4 СТАТЬИ 165 НАЛОГОВОГО КОДЕКСА РОССИЙСКОЙ ФЕДЕРАЦИИ, В ЭЛЕКТРОННОЙ ФОРМЕ

I. ОБЩИЕ ПОЛОЖЕНИЯ

1. Настоящий формат описывает требования к XML файлам (далее - файл обмена) для передачи реестра таможенных деклараций (полных таможенных деклараций), а также транспортных, товаросопроводительных и (или) иных документов, предусмотренных подпунктами 3 и 4 пункта 3.6, подпунктами 3 и 4 пункта 4 статьи 165 Налогового кодекса Российской Федерации.

В электронной форме реестр таможенных деклараций (полных таможенных деклараций), а также транспортных, товаросопроводительных и (или) иных документов, предусмотренных, подпунктами 3 и 4 пункта 3.6, подпунктами 3 и 4 пункта 4 статьи 165 Налогового кодекса Российской Федерации (далее - Реестр), представляется в виде двух обязательных форматов:

формат представления сведений, определяющих Реестр. Номер версии настоящего формата 5.02, часть 811.

формат представления сведений из документов, подтверждающих обоснованность применения налоговой ставки 0 процентов по налогу на добавленную стоимость. Номер версии настоящего формата 5.02, часть 811-1.

II. ОПИСАНИЕ ФАЙЛА ОБМЕНА СВЕДЕНИЙ, ОПРЕДЕЛЯЮЩИХ РЕЕСТР

2. Имя файла обмена должно иметь следующий вид:

R_T_A_K_О_GGGGMMDD_N, где:

R_T - префикс, принимающий значение: KO_RRTRDNDS;

A_K - идентификатор получателя информации, где: A - идентификатор получателя, которому направляется файл обмена, K - идентификатор конечного получателя, для которого предназначена информация из данного файла обмена <1>. Каждый из идентификаторов (A и K) имеет вид для налоговых органов - четырехразрядный код (код налогового органа в соответствии с классификатором "Система обозначения налоговых органов") (далее - СОНО);

<1> Передача файла от отправителя к конечному получателю (K) может осуществляться в несколько этапов через другие налоговые органы, осуществляющие передачу файла на промежуточных этапах, которые обозначаются идентификатором A. В случае передачи файла от отправителя к конечному получателю при отсутствии налоговых органов, осуществляющих передачу на промежуточных этапах, значения идентификаторов A и K совпадают.

О - идентификатор отправителя информации, имеет вид:

для организаций - девятнадцатиразрядный код (идентификационный номер налогоплательщика (далее - ИНН) и код причины постановки на учет (далее - КПП) организации (обособленного подразделения);

для физических лиц - двенадцатиразрядный код (ИНН физического лица, при отсутствии ИНН - последовательность из двенадцати нулей).

GGGG - год формирования передаваемого файла, MM - месяц, DD - день;

N - идентификационный номер файла (длина - от 1 до 36 знаков, идентификационный номер файла должен обеспечивать уникальность файла).

Расширение имени файла - xml. Расширение имени файла может указываться как строчными, так и прописными буквами.

Параметры первой строки файла обмена

Первая строка XML файла должна иметь следующий вид:

<?xml version ="1.0" encoding ="windows-1251"?>

Имя файла, содержащего XML схему файла обмена, должно иметь следующий вид:

KO_RRTRDNDS_1_811_01_05_02_xx, где xx - номер версии схемы.

Расширение имени файла - xsd.

XML схема файла обмена приводится отдельным файлом и размещается на сайте Федеральной налоговой службы.

3. Логическая модель файла обмена представлена в виде диаграммы структуры файла обмена на рисунке 1 настоящего формата. Элементами логической модели файла обмена являются элементы и атрибуты XML файла. Перечень структурных элементов логической модели файла обмена и сведения о них приведены в таблицах 3.1-3.10 настоящего формата.

Для каждого структурного элемента логической модели файла обмена приводятся следующие сведения:

наименование элемента. Приводится полное наименование элемента <2>;

<2> В строке таблицы могут быть описаны несколько элементов, наименования которых разделены символом "|". Такая форма записи применяется при наличии в файле обмена только одного элемента из описанных в этой строке.

сокращенное наименование (код) элемента. Приводится сокращенное наименование элемента. Синтаксис сокращенного наименования должен удовлетворять спецификации XML;

признак типа элемента. Может принимать следующие значения: "С" - сложный элемент логической модели (содержит вложенные элементы), "П" - простой элемент логической модели, реализованный в виде элемента XML файла, "А" - простой элемент логической модели, реализованный в виде атрибута элемента XML файла. Простой элемент логической модели не содержит вложенные элементы;

формат элемента. Формат элемента представляется следующими условными обозначениями: T - символьная строка; N - числовое значение (целое или дробное).

Формат символьной строки указывается в виде Т(n-k) или T(=k), где: n - минимальное количество знаков, k - максимальное количество знаков, символ "-" - разделитель, символ "=" означает фиксированное количество знаков в строке. В случае, если минимальное количество знаков равно 0, формат имеет вид Т(0-k). В случае, если максимальное количество знаков не ограничено, формат имеет вид Т(n-).

Формат числового значения указывается в виде N(m.k), где: m - максимальное количество знаков в числе, включая целую и дробную часть числа без разделяющей десятичной точки и знака (для отрицательного числа), k - максимальное число знаков дробной части числа. Если число знаков дробной части числа равно 0 (то есть число целое), то формат числового значения имеет вид N(m).

Для простых элементов, являющихся базовыми в XML, например, элемент с типом "date", поле "Формат элемента" не заполняется. Для таких элементов в поле "Дополнительная информация" указывается тип базового элемента;

признак обязательности элемента определяет обязательность наличия элемента (совокупности наименования элемента и его значения) в файле обмена. Признак обязательности элемента может принимать следующие значения: "О" - наличие элемента в файле обмена обязательно; "Н" - наличие элемента в файле обмена необязательно, то есть элемент может отсутствовать. Если элемент принимает ограниченный перечень значений (по классификатору, кодовому словарю и тому подобному), то признак обязательности элемента дополняется символом "К". Например, "ОК". В случае, если количество реализаций элемента может быть более одной, то признак обязательности элемента дополняется символом "М". Например, "НМ" или "ОКМ".

К вышеперечисленным признакам обязательности элемента может добавляться значение "У" в случае описания в XML схеме условий, предъявляемых к элементу в файле обмена, описанных в графе "Дополнительная информация". Например, "НУ" или "ОКУ";

дополнительная информация содержит, при необходимости, требования к элементу файла обмена, не указанные ранее. Для сложных элементов указывается ссылка на таблицу, в которой описывается состав данного элемента. Для элементов, принимающих ограниченный перечень значений из классификатора (кодового словаря и тому подобного), указывается соответствующее наименование классификатора (кодового словаря и тому подобного) или приводится перечень возможных значений. Для классификатора (кодового словаря и тому подобного) может указываться ссылка на его местонахождение. Для элементов, использующих пользовательский тип данных, указывается наименование типового элемента.

Рисунок 1. Диаграмма структуры файла обмена

Таблица 3.1

Файл обмена (Файл)

Наименование элемента Сокращенное наименование (код) элемента Признак типа элемента Формат элемента Признак обязательности элемента Дополнительная информация
Идентификатор файла ИдФайл А T(1-255) ОУ Содержит (повторяет) имя сформированного файла (без расширения)
Версия программы, с помощью которой сформирован файл ВерсПрог А T(1-40) О  
Версия формата ВерсФорм А T(1-5) О Принимает значение: 5.02
Состав и структура документа Документ С   О Состав элемента представлен в таблице 3.2

Таблица 3.2

Состав и структура документа (Документ)

Наименование элемента Сокращенное наименование (код) элемента Признак типа элемента Формат элемента Признак обязательности элемента Дополнительная информация
Код формы документа по КНД
(классификатор налоговой документации)
КНД А T(=7) ОК Типовой элемент <КНДТип>.
Принимает значение: 1155111
Дата формирования документа ДатаДок А T(=10) О Типовой элемент <ДатаТип>.
Дата в формате ДД.ММ.ГГГГ
Код налогового органа КодНО А T(=4) ОК Типовой элемент <СОНОТип>.
Значение выбирается в соответствии с классификатором "Система обозначений налоговых органов"
Налоговый период (код) Период А T(=2) ОК Принимает значение:
01 - январь |
02 - февраль |
03 - март |
04 - апрель |
05 - май |
06 - июнь |
07 - июль |
08 - август |
09 - сентябрь |
10 - октябрь |
11 - ноябрь |
12 - декабрь |
21 - 1 квартал |
22 - 2 квартал |
23 - 3 квартал |
24 - 4 квартал |
51 - 1 квартал при реорганизации (ликвидации) организации |
54 - 2 квартал при реорганизации (ликвидации) организации |
55 - 3 квартал при реорганизации (ликвидации) организации |
56 - 4 квартал при реорганизации (ликвидации) организации |
71 - за январь при реорганизации (ликвидации) организации |
72 - за февраль при реорганизации (ликвидации) организации |
73 - за март при реорганизации (ликвидации) организации |
74 - за апрель при реорганизации (ликвидации) организации |
75 - за май при реорганизации (ликвидации) организации |
76 - за июнь при реорганизации (ликвидации) организации |
77 - за июль при реорганизации (ликвидации) организации |
78 - за август при реорганизации (ликвидации) организации |
79 - за сентябрь при реорганизации (ликвидации) организации |
80 - за октябрь при реорганизации (ликвидации) организации |
81 - за ноябрь при реорганизации (ликвидации) организации |
82 - за декабрь при реорганизации (ликвидации) организации
Отчетный год ОтчетГод А   О Типовой элемент <xs:gYear>.
Год в формате ГГГГ
Имя файла налоговой декларации по налогу на добавленную стоимость ИмяФайлНДС А Т(1-255) О Содержит имя файла (без расширения) ранее представленной налоговой декларации по налогу на добавленную стоимость (с префиксом NO_NDS), к которой представляется реестр
Номер корректировки (реестра) НомКорр А N(3) О Принимает значение:
0 - первичный реестр,
1 - корректировка,
2 - последующая корректировка,
и другие
Имя файла, содержащего сведения из реестра таможенных деклараций (полных таможенных деклараций), а также транспортных, товаросопроводительных и (или) иных документов, предусмотренных подпунктами 3 и 4 пункта 3.6, подпунктами 3 и 4 пункта 4 статьи 165 Налогового кодекса Российской Федерации НаимРеестрТРД_5 А T(1-255) О Содержит (повторяет) имя файла (с расширением) с префиксом KO_RRTRDNDS.2
Сведения о налогоплательщике СвНП С   О Состав элемента представлен в таблице 3.3
Сведения о лице, подписавшем документ Подписант С   О Состав элемента представлен в таблице 3.7
Реестр таможенных деклараций (полных таможенных деклараций), а также транспортных, товаросопроводительных и (или) иных документов, предусмотренных подпунктами 3 и 4 пункта 3.6, подпунктами 3 и 4 пункта 4 статьи 165 Налогового кодекса Российской Федерации РеестрТРД_5 С   ОМ Состав элемента представлен в таблице 3.9

Таблица 3.3

Сведения о налогоплательщике (СвНП)

Наименование элемента Сокращенное наименование (код) элемента Признак типа элемента Формат элемента Признак обязательности элемента Дополнительная информация
Налогоплательщик - организация | НПЮЛ С   О Состав элемента представлен в таблице 3.4
Налогоплательщик - индивидуальный предприниматель НПФЛ С   О Состав элемента представлен в таблице 3.6

Таблица 3.4

Налогоплательщик - организация (НПЮЛ)

Наименование элемента Сокращенное наименование (код) элемента Признак типа элемента Формат элемента Признак обязательности элемента Дополнительная информация
Наименование организации НаимОрг А T(1-1000) О  
ИНН юридического лица ИННЮЛ А T(=10) О Типовой элемент <ИННЮЛТип>
КПП КПП А T(=9) О Типовой элемент <КППТип>
Сведения о реорганизованной (ликвидированной) организации СвРеоргЮЛ С   Н Состав элемента представлен в таблице 3.5

Таблица 3.5

Сведения о реорганизованной (ликвидированной) организации (СвРеоргЮЛ)

Наименование элемента Сокращенное наименование (код) элемента Признак типа элемента Формат элемента Признак обязательности элемента Дополнительная информация
Код формы реорганизации (ликвидация) ФормРеорг А T(=1) ОК Принимает значение:
0 - ликвидация |
1 - преобразование |
2 - слияние |
3 - разделение |
5 - присоединение |
6 - разделение с одновременным присоединением
ИНН реорганизованной организации ИННЮЛ А T(=10) НУ Типовой элемент <ИННЮЛТип>.
Элемент обязателен при
<ФормРеорг> = 1 | 2 | 3 | 5 | 6
КПП реорганизованной организации КПП А T(=9) НУ Типовой элемент <КППТип>.
Элемент обязателен при
<ФормРеорг> = 1 | 2 | 3 | 5 | 6

Таблица 3.6

Налогоплательщик - индивидуальный предприниматель (НПФЛ)

Наименование элемента Сокращенное наименование (код) элемента Признак типа элемента Формат элемента Признак обязательности элемента Дополнительная информация
ИНН физического лица, зарегистрированного в качестве индивидуального предпринимателя ИННФЛ А T(=12) О Типовой элемент <ИННФЛТип>
Фамилия, имя, отчество индивидуального предпринимателя ФИО С   О Типовой элемент <ФИОТип>.
Состав элемента представлен в таблице 3.10

Таблица 3.7

Сведения о лице, подписавшем документ (Подписант)

Наименование элемента Сокращенное наименование (код) элемента Признак типа элемента Формат элемента Признак обязательности элемента Дополнительная информация
Признак лица, подписавшего документ ПрПодп А T(=1) ОК Принимает значение:
1 - налогоплательщик |
2 - представитель налогоплательщика
Номер контактного телефона Тлф А T(1-20) Н  
Фамилия, имя, отчество ФИО С   О Типовой элемент <ФИОТип>.
Состав элемента представлен в таблице 3.10
Сведения о представителе налогоплательщика СвПредНп С   НУ Состав элемента представлен в таблице 3.8
Элемент обязателен при <ПрПодп>=2

Таблица 3.8

Сведения о представителе налогоплательщика (СвПредНп)

Наименование элемента Сокращенное наименование (код) элемента Признак типа элемента Формат элемента Признак обязательности элемента Дополнительная информация
Наименование документа, подтверждающего полномочия представителя налогоплательщика НаимДок А T(1-120) О  
Наименование организации - представителя налогоплательщика НаимОрг А T(1-1000) Н  

Таблица 3.9

Реестр таможенных деклараций (полных таможенных деклараций), а также транспортных, товаросопроводительных и (или) иных документов, предусмотренных подпунктами 3 и 4 пункта 3.6, подпунктами 3 и 4 пункта 4 статьи 165 Налогового кодекса Российской Федерации (РеестрТРД_5)

Наименование элемента Сокращенное наименование (код) элемента Признак типа элемента Формат элемента Признак обязательности элемента Дополнительная информация
Код операции КодОпер А T(=7) ОК Принимает значение из перечня "Коды операций", приведенного в Приложении 1 к Порядку заполнения налоговой декларации по налогу на добавленную стоимость <*>:
1010410 | 1010434 | 1010439 | 1010456 | 1010457 | 1010458 | 1010459 | 1010460 | 1010485 | 1010486 | 1010487 | 1011410 | 1011412 | 1011422 | 1011424 | 1011425 | 1011426
Итого налоговая база НалБазаИт А N(14) О  

<*> Утвержден приказом ФНС России от 29.10.2014 N ММВ-7-3/558@ "Об утверждении формы налоговой декларации по налогу на добавленную стоимость, порядка ее заполнения, а также формата представления налоговой декларации по налогу на добавленную стоимость в электронной форме" (зарегистрирован в Министерстве юстиции Российской Федерации 15.12.2014, регистрационный номер 35171), с учетом изменений, внесенными приказом ФНС России от 20.12.2016 N ММВ-7-3/696@ (зарегистрирован в Министерстве юстиции Российской Федерации 15.12.2014, регистрационный номер 35171), приказом ФНС России от 28.12.2018 N СА-7-3/853@ (зарегистрирован в Министерстве юстиции Российской Федерации 28.01.2019, регистрационный номер 53586), приказом ФНС России от 20.11.2019 N ММВ-7-3/579@ (зарегистрирован в Министерстве юстиции Российской Федерации 20.12.2019, регистрационный номер 56946).

Таблица 3.10

Фамилия, имя, отчество (ФИОТип)

Наименование элемента Сокращенное наименование (код) элемента Признак типа элемента Формат элемента Признак обязательности элемента Дополнительная информация
Фамилия Фамилия А T(1-60) О  
Имя Имя А T(1-60) О  
Отчество Отчество А T(1-60) Н  

III. ОПИСАНИЕ ФАЙЛА ОБМЕНА СВЕДЕНИЙ ИЗ ДОКУМЕНТОВ, ПОДТВЕРЖДАЮЩИХ ОБОСНОВАННОСТЬ ПРИМЕНЕНИЯ НАЛОГОВОЙ СТАВКИ 0 ПРОЦЕНТОВ ПО НАЛОГУ НА ДОБАВЛЕННУЮ СТОИМОСТЬ

4. Имя файла обмена должно иметь следующий вид:

R_T_A_K_О_GGGGMMDD_N, где:

R_T - префикс, принимающий значение: KO_RRTRDNDS.2;

A_K - идентификатор получателя информации, где: A - идентификатор получателя, которому направляется файл обмена, K - идентификатор конечного получателя, для которого предназначена информация из данного файла обмена <3>. Каждый из идентификаторов (A и K) имеет вид для налоговых органов - четырехразрядный код (код налогового органа в соответствии с классификатором СОНО);

<3> Передача файла от отправителя к конечному получателю (K) может осуществляться в несколько этапов через другие налоговые органы, осуществляющие передачу файла на промежуточных этапах, которые обозначаются идентификатором A. В случае передачи файла от отправителя к конечному получателю при отсутствии налоговых органов, осуществляющих передачу на промежуточных этапах, значения идентификаторов A и K совпадают.

О - идентификатор отправителя информации, имеет вид:

для организаций - девятнадцатиразрядный код ИНН и КПП организации (обособленного подразделения);

для физических лиц - двенадцатиразрядный код ИНН, при отсутствии ИНН - последовательность из двенадцати нулей.

GGGG - год формирования передаваемого файла, MM - месяц, DD - день;

N - идентификационный номер файла (длина - от 1 до 36 знаков, идентификационный номер файла должен обеспечивать уникальность файла).

Расширение имени файла - xml. Расширение имени файла может указываться как строчными, так и прописными буквами.

Параметры первой строки файла обмена

Первая строка XML файла должна иметь следующий вид:

<?xml version ="1.0" encoding ="windows-1251"?>

Имя файла, содержащего XML схему файла обмена, должно иметь следующий вид:

KO_RRTRDNDS.2_1_811_02_05_02_xx, где xx - номер версии схемы.

Расширение имени файла - xsd.

XML схема файла обмена приводится отдельным файлом и размещается на сайте Федеральной налоговой службы.

5. Логическая модель файла обмена представлена в виде диаграммы структуры файла обмена на рисунке 2 настоящего формата. Элементами логической модели файла обмена являются элементы и атрибуты XML файла. Перечень структурных элементов логической модели файла обмена и сведения о них приведены в таблицах 5.1 - 5.6 настоящего формата.

Для каждого структурного элемента логической модели файла обмена приводятся следующие сведения:

наименование элемента. Приводится полное наименование элемента <4>;

<4> В строке таблицы могут быть описаны несколько элементов, наименования которых разделены символом "|". Такая форма записи применяется при наличии в файле обмена только одного элемента из описанных в этой строке.

сокращенное наименование (код) элемента. Приводится сокращенное наименование элемента. Синтаксис сокращенного наименования должен удовлетворять спецификации XML;

признак типа элемента. Может принимать следующие значения: "С" - сложный элемент логической модели (содержит вложенные элементы), "П" - простой элемент логической модели, реализованный в виде элемента XML файла, "А" - простой элемент логической модели, реализованный в виде атрибута элемента XML файла. Простой элемент логической модели не содержит вложенные элементы;

формат элемента. Формат элемента представляется следующими условными обозначениями: T - символьная строка; N - числовое значение (целое или дробное).

Формат символьной строки указывается в виде Т(n-k) или T(=k), где: n - минимальное количество знаков, k - максимальное количество знаков, символ "-" - разделитель, символ "=" означает фиксированное количество знаков в строке. В случае, если минимальное количество знаков равно 0, формат имеет вид Т(0-k). В случае, если максимальное количество знаков не ограничено, формат имеет вид Т(n-).

Формат числового значения указывается в виде N(m.k), где: m - максимальное количество знаков в числе, включая целую и дробную часть числа без разделяющей десятичной точки и знака (для отрицательного числа), k - максимальное число знаков дробной части числа. Если число знаков дробной части числа равно 0 (то есть число целое), то формат числового значения имеет вид N(m).

Для простых элементов, являющихся базовыми в XML, например, элемент с типом "date", поле "Формат элемента" не заполняется. Для таких элементов в поле "Дополнительная информация" указывается тип базового элемента;

признак обязательности элемента определяет обязательность наличия элемента (совокупности наименования элемента и его значения) в файле обмена. Признак обязательности элемента может принимать следующие значения: "О" - наличие элемента в файле обмена обязательно; "Н" - наличие элемента в файле обмена необязательно, то есть элемент может отсутствовать. Если элемент принимает ограниченный перечень значений (по классификатору, кодовому словарю и тому подобному), то признак обязательности элемента дополняется символом "К". Например, "ОК". В случае, если количество реализаций элемента может быть более одной, то признак обязательности элемента дополняется символом "М". Например, "НМ" или "ОКМ".

К вышеперечисленным признакам обязательности элемента может добавляться значение "У" в случае описания в XML схеме условий, предъявляемых к элементу в файле обмена, описанных в графе "Дополнительная информация". Например, "НУ" или "ОКУ";

дополнительная информация содержит, при необходимости, требования к элементу файла обмена, не указанные ранее. Для сложных элементов указывается ссылка на таблицу, в которой описывается состав данного элемента. Для элементов, принимающих ограниченный перечень значений из классификатора (кодового словаря и тому подобного), указывается соответствующее наименование классификатора (кодового словаря и тому подобного) или приводится перечень возможных значений. Для классификатора (кодового словаря и тому подобного) может указываться ссылка на его местонахождение. Для элементов, использующих пользовательский тип данных, указывается наименование типового элемента.

Рисунок 2. Диаграмма структуры файла обмена

Таблица 5.1

Файл обмена (Файл)

Наименование элемента Сокращенное наименование (код) элемента Признак типа элемента Формат элемента Признак обязательности элемента Дополнительная информация
Идентификатор файла ИдФайл А T(1-255) ОУ Содержит (повторяет) имя сформированного файла (без расширения)
Версия программы, с помощью которой сформирован файл ВерсПрог А T(1-40) О  
Версия формата ВерсФорм А T(1-5) О Принимает значение: 5.02
Состав и структура документа Документ С   О Состав элемента представлен в таблице 5.2

Таблица 5.2

Состав и структура документа (Документ)

Наименование элемента Сокращенное наименование (код) элемента Признак типа элемента Формат элемента Признак обязательности элемента Дополнительная информация
Индекс Индекс А T(=7) ОК Типовой элемент <КНДТип>.
Принимает значение: 0005111
Номер корректировки (реестра) НомКорр А N(3) О Принимает значение:
0 - первичный реестр, 1 - корректировка,
2 - последующая корректировка,
и другие
Элемент повторяет значение элемента <НомКорр> из файла с префиксом KO_RRTRDNDS
Реестр таможенных деклараций (полных таможенных деклараций), а также транспортных, товаросопроводительных и (или) иных документов, предусмотренных подпунктами 3 и 4 пункта 3.6, подпунктами 3 и 4 пункта 4 статьи 165 Налогового кодекса Российской Федерации РеестрТРД_5 С   ОМ Состав элемента представлен в таблице 5.3

Таблица 5.3

Реестр таможенных деклараций (полных таможенных деклараций), а также транспортных, товаросопроводительных и (или) иных документов, предусмотренных подпунктами 3 и 4 пункта 3.6, подпунктами 3 и 4 пункта 4 статьи 165 Налогового кодекса Российской Федерации (РеестрТРД_5)

Наименование элемента Сокращенное наименование (код) элемента Признак типа элемента Формат элемента Признак обязательности элемента Дополнительная информация
Код операции КодОпер А T(=7) ОК Принимает значение из перечня "Коды операций", приведенного в Приложении 1 к Порядку заполнения налоговой декларации по налогу на добавленную стоимость <*>:
1010410 | 1010434 | 1010439 | 1010456 | 1010457 | 1010458 | 1010459 | 1010460 | 1010485 | 1010486 | 1010487 | 1011410 | 1011412 | 1011422 | 1011424 | 1011425 | 1011426
Итого налоговая база НалБазаИт А N(14) О  
Сведения по таможенной декларации СведТД С   ОМ Состав элемента представлен в таблице 5.4

<*> Утвержден приказом ФНС России от 29.10.2014 N ММВ-7-3/558@ "Об утверждении формы налоговой декларации по налогу на добавленную стоимость, порядка ее заполнения, а также формата представления налоговой декларации по налогу на добавленную стоимость в электронной форме" (зарегистрирован в Министерстве юстиции Российской Федерации 15.12.2014, регистрационный номер 35171), с учетом изменений, внесенными приказом ФНС России от 20.12.2016 N ММВ-7-3/696@ (зарегистрирован в Министерстве юстиции Российской Федерации 15.12.2014, регистрационный номер 35171), приказом ФНС России от 28.12.2018 N СА-7-3/853@ (зарегистрирован в Министерстве юстиции Российской Федерации 28.01.2019, регистрационный номер 53586), приказом ФНС России от 20.11.2019 N ММВ-7-3/579@ (зарегистрирован в Министерстве юстиции Российской Федерации 20.12.2019, регистрационный номер 56946).

Таблица 5.4

Сведения по таможенной декларации (СведТД)

Наименование элемента Сокращенное наименование (код) элемента Признак типа элемента Формат элемента Признак обязательности элемента Дополнительная информация
Номер по порядку НомПор А N(7) О  
Регистрационный номер таможенной декларации (полной таможенной декларации) РегНомТД А T(23-29) О  
Налоговая база по соответствующей операции по реализации товаров (работ, услуг), обоснованность применения налоговой ставки 0 процентов по которой документально подтверждена НалБазаОпПдтв А N(16.2) О  
Примечание Прим А T(1-1000) Н  
Сведения о виде транспортного средства и транспортном документе СвВидТрДок С   ОМ Состав элемента представлен в таблице 5.5

Таблица 5.5

Сведения о виде транспортного средства и транспортном документе (СвВидТрДок)

Наименование элемента Сокращенное наименование (код) элемента Признак типа элемента Формат элемента Признак обязательности элемента Дополнительная информация
Код вида транспортного средства, которым товары ввозились на территорию Российской Федерации или вывозились с территории Российской Федерации КодВидТС А T(=2) ОК Принимает значение:
10 - морской/речной транспорт |
20 - железнодорожный транспорт |
30 - автодорожный транспорт (за исключением транспортных средств, указанных под кодами 31 и 32) |
31 - состав транспортных средств (тягач с полуприцепом или прицепом) |
32 - состав транспортных средств (тягач с прицепом(-ами) и полуприцепом(-ами) |
40 - воздушный транспорт |
50 - почтовое отправление |
71 - трубопроводный транспорт |
72 - линии электропередачи |
80 - внутренний водный транспорт |
90 - транспортное средство, перемещающееся в качестве товара своим ходом |
99 - прочие
Транспортный, товаросопроводительный и (или) иной документ, подтверждающий вывоз товаров за пределы Российской Федерации или ввоз товаров на территорию Российской Федерации ТрДок С   НМ Состав элемента представлен в таблице 5.6.
Элемент обязателен, за исключением случая, когда <КодВидТр> = 71 | 72

Таблица 5.6

Транспортный, товаросопроводительный и (или) иной документ, подтверждающий вывоз товаров за пределы Российской Федерации или ввоз товаров на территорию Российской Федерации (ТрДок)

Наименование элемента Сокращенное наименование (код) элемента Признак типа элемента Формат элемента Признак обязательности элемента Дополнительная информация
Вид транспортного, товаросопроводительного и (или) иного документа ВидТрДок А T(=2) ОК Принимает значение:
01 - CMR |
02 - коносамент |
03 - ж/д накладная |
04 - авианакладная |
05 - книжка МДП |
06 - поручение на отгрузку |
07 - морская накладная |
12 - иной документ
Номер транспортного, товаросопроводительного и (или) иного документа НомТрДок А T(1-50) О При отсутствии номера в товаросопроводительном документе элемент принимает значение "б/н"
Дата транспортного, товаросопроводительного и (или) иного документа ДатаТрДок А T(=10) О Типовой элемент <ДатаТип>. Дата в формате ДД.ММ.ГГГГ

Приложение N 21

ФОРМАТ ПРЕДСТАВЛЕНИЯ РЕЕСТРА ДЕКЛАРАЦИЙ НА ТОВАРЫ, ПРЕДУСМОТРЕННОГО АБЗАЦЕМ ПЯТЫМ ПОДПУНКТА 3 ПУНКТА 1 СТАТЬИ 165 НАЛОГОВОГО КОДЕКСА РОССИЙСКОЙ ФЕДЕРАЦИИ, ЛИБО ТРАНСПОРТНЫХ, ТОВАРОСОПРОВОДИТЕЛЬНЫХ И (ИЛИ) ИНЫХ ДОКУМЕНТОВ, ПРЕДУСМОТРЕННОГО ПОДПУНКТОМ 4 ПУНКТА 1 СТАТЬИ 165 НАЛОГОВОГО КОДЕКСА РОССИЙСКОЙ ФЕДЕРАЦИИ, В ЭЛЕКТРОННОЙ ФОРМЕ

I. ОБЩИЕ ПОЛОЖЕНИЯ

1. Настоящий формат описывает требования к XML файлам (далее - файл обмена) для передачи реестра деклараций на товары, предусмотренного абзацем пятым подпункта 3 пункта 1 статьи 165 Налогового кодекса Российской Федерации, либо транспортных, товаросопроводительных и (или) иных документов, предусмотренного подпунктом 4 пункта 1 статьи 165 Налогового кодекса Российской Федерации.

В электронной форме реестр деклараций на товары, предусмотренного абзацем пятым подпункта 3 пункта 1 статьи 165 Налогового кодекса Российской Федерации, либо транспортных, товаросопроводительных и (или) иных документов, предусмотренного подпунктом 4 пункта 1 статьи 165 Налогового кодекса Российской Федерации (далее - Реестр), представляется в виде двух обязательных форматов:

формат представления сведений, определяющих Реестр. Номер версии настоящего формата 5.02, часть 817.

формат представления сведений из документов, подтверждающих обоснованность применения налоговой ставки 0 процентов по налогу на добавленную стоимость. Номер версии настоящего формата 5.02, часть 817-1.

II. ОПИСАНИЕ ФАЙЛА ОБМЕНА СВЕДЕНИЙ, ОПРЕДЕЛЯЮЩИХ РЕЕСТР

2. Имя файла обмена должно иметь следующий вид:

R_T_A_K_О_GGGGMMDD_N, где:

R_T - префикс, принимающий значение: KO_RRDPRNDS;

A_K - идентификатор получателя информации, где: A - идентификатор получателя, которому направляется файл обмена, K - идентификатор конечного получателя, для которого предназначена информация из данного файла обмена <1>. Каждый из идентификаторов (A и K) имеет вид для налоговых органов - четырехразрядный код (код налогового органа в соответствии с классификатором "Система обозначения налоговых органов") (далее - СОНО);

<1> Передача файла от отправителя к конечному получателю (K) может осуществляться в несколько этапов через другие налоговые органы, осуществляющие передачу файла на промежуточных этапах, которые обозначаются идентификатором A. В случае передачи файла от отправителя к конечному получателю при отсутствии налоговых органов, осуществляющих передачу на промежуточных этапах, значения идентификаторов A и K совпадают.

О - идентификатор отправителя информации, имеет вид:

для организаций - девятнадцатиразрядный код (идентификационный номер налогоплательщика (далее - ИНН) и код причины постановки на учет (далее - КПП) организации (обособленного подразделения);

для физических лиц - двенадцатиразрядный код (ИНН физического лица, при отсутствии ИНН - последовательность из двенадцати нулей).

GGGG - год формирования передаваемого файла, MM - месяц, DD - день;

N - идентификационный номер файла (длина - от 1 до 36 знаков, идентификационный номер файла должен обеспечивать уникальность файла).

Расширение имени файла - xml. Расширение имени файла может указываться как строчными, так и прописными буквами.

Параметры первой строки файла обмена

Первая строка XML файла должна иметь следующий вид:

<?xml version ="1.0" encoding ="windows-1251"?>

Имя файла, содержащего XML схему файла обмена, должно иметь следующий вид:

KO_RRDPRNDS_1_817_01_05_02_xx, где xx - номер версии схемы.

Расширение имени файла - xsd.

XML схема файла обмена приводится отдельным файлом и размещается на сайте Федеральной налоговой службы.

3. Логическая модель файла обмена представлена в виде диаграммы структуры файла обмена на рисунке 1 настоящего формата. Элементами логической модели файла обмена являются элементы и атрибуты XML файла. Перечень структурных элементов логической модели файла обмена и сведения о них приведены в таблицах 3.1 - 3.10 настоящего формата.

Для каждого структурного элемента логической модели файла обмена приводятся следующие сведения:

наименование элемента. Приводится полное наименование элемента <2>;

<2> В строке таблицы могут быть описаны несколько элементов, наименования которых разделены символом "|". Такая форма записи применяется при наличии в файле обмена только одного элемента из описанных в этой строке.

сокращенное наименование (код) элемента. Приводится сокращенное наименование элемента. Синтаксис сокращенного наименования должен удовлетворять спецификации XML;

признак типа элемента. Может принимать следующие значения: "С" - сложный элемент логической модели (содержит вложенные элементы), "П" - простой элемент логической модели, реализованный в виде элемента XML файла, "А" - простой элемент логической модели, реализованный в виде атрибута элемента XML файла. Простой элемент логической модели не содержит вложенные элементы;

формат элемента. Формат элемента представляется следующими условными обозначениями: T - символьная строка; N - числовое значение (целое или дробное).

Формат символьной строки указывается в виде Т(n-k) или T(=k), где: n - минимальное количество знаков, k - максимальное количество знаков, символ "-" - разделитель, символ "=" означает фиксированное количество знаков в строке. В случае, если минимальное количество знаков равно 0, формат имеет вид Т(0-k). В случае, если максимальное количество знаков не ограничено, формат имеет вид Т(n-).

Формат числового значения указывается в виде N(m.k), где: m - максимальное количество знаков в числе, включая целую и дробную часть числа без разделяющей десятичной точки и знака (для отрицательного числа), k - максимальное число знаков дробной части числа. Если число знаков дробной части числа равно 0 (то есть число целое), то формат числового значения имеет вид N(m).

Для простых элементов, являющихся базовыми в XML, например, элемент с типом "date", поле "Формат элемента" не заполняется. Для таких элементов в поле "Дополнительная информация" указывается тип базового элемента;

признак обязательности элемента определяет обязательность наличия элемента (совокупности наименования элемента и его значения) в файле обмена. Признак обязательности элемента может принимать следующие значения: "О" - наличие элемента в файле обмена обязательно; "Н" - наличие элемента в файле обмена необязательно, то есть элемент может отсутствовать. Если элемент принимает ограниченный перечень значений (по классификатору, кодовому словарю и тому подобному), то признак обязательности элемента дополняется символом "К". Например, "ОК". В случае, если количество реализаций элемента может быть более одной, то признак обязательности элемента дополняется символом "М". Например, "НМ" или "ОКМ".

К вышеперечисленным признакам обязательности элемента может добавляться значение "У" в случае описания в XML схеме условий, предъявляемых к элементу в файле обмена, описанных в графе "Дополнительная информация". Например, "НУ" или "ОКУ";

дополнительная информация содержит, при необходимости, требования к элементу файла обмена, не указанные ранее. Для сложных элементов указывается ссылка на таблицу, в которой описывается состав данного элемента. Для элементов, принимающих ограниченный перечень значений из классификатора (кодового словаря и тому подобного), указывается соответствующее наименование классификатора (кодового словаря и тому подобного) или приводится перечень возможных значений. Для классификатора (кодового словаря и тому подобного) может указываться ссылка на его местонахождение. Для элементов, использующих пользовательский тип данных, указывается наименование типового элемента.

Рисунок 1. Диаграмма структуры файла обмена

Таблица 3.1

Файл обмена (Файл)

Наименование элемента Сокращенное наименование (код) элемента Признак типа элемента Формат элемента Признак обязательности элемента Дополнительная информация
Идентификатор файла ИдФайл А T(1-255) ОУ Содержит (повторяет) имя сформированного файла (без расширения)
Версия программы, с помощью которой сформирован файл ВерсПрог А T(1-40) О  
Версия формата ВерсФорм А T(1-5) О Принимает значение: 5.02
Состав и структура документа Документ С   О Состав элемента представлен в таблице 3.2

Таблица 3.2

Состав и структура документа (Документ)

Наименование элемента Сокращенное наименование (код) элемента Признак типа элемента Формат элемента Признак обязательности элемента Дополнительная информация
Код формы документа по КНД (классификатор налоговой документации) КНД А T(=7) ОК Типовой элемент <КНДТип>.
Принимает значение: 1155117
Дата формирования документа ДатаДок А T(=10) О Типовой элемент <ДатаТип>.
Дата в формате ДД.ММ.ГГГГ
Код налогового органа КодНО А T(=4) ОК Типовой элемент <СОНОТип>.
Значение выбирается в соответствии с классификатором "Система обозначений налоговых органов"
Налоговый период (код) Период А T(=2) ОК Принимает значение:
01 - январь |
02 - февраль |
03 - март |
04 - апрель |
05 - май |
06 - июнь |
07 - июль |
08 - август |
09 - сентябрь |
10 - октябрь |
11 - ноябрь |
12 - декабрь |
21 - 1 квартал |
22 - 2 квартал |
23 - 3 квартал |
24 - 4 квартал |
51 - 1 квартал при реорганизации (ликвидации) организации |
54 - 2 квартал при реорганизации (ликвидации) организации |
55 - 3 квартал при реорганизации (ликвидации) организации |
56 - 4 квартал при реорганизации (ликвидации) организации |
71 - за январь при реорганизации (ликвидации) организации |
72 - за февраль при реорганизации (ликвидации) организации |
73 - за март при реорганизации (ликвидации) организации |
74 - за апрель при реорганизации (ликвидации) организации |
75 - за май при реорганизации (ликвидации) организации |
76 - за июнь при реорганизации (ликвидации) организации |
77 - за июль при реорганизации (ликвидации) организации |
78 - за август при реорганизации (ликвидации) организации |
79 - за сентябрь при реорганизации (ликвидации) организации |
80 - за октябрь при реорганизации (ликвидации) организации |
81 - за ноябрь при реорганизации (ликвидации) организации |
82 - за декабрь при реорганизации (ликвидации) организации
Отчетный год ОтчетГод А   О Типовой элемент <xs:gYear>.
Год в формате ГГГГ
Имя файла налоговой декларации по налогу на добавленную стоимость ИмяФайлНДС А Т(1-255) О Содержит имя файла (без расширения) ранее представленной налоговой декларации по налогу на добавленную стоимость (с префиксом NO_NDS), к которой представляется реестр
Номер корректировки (реестра) НомКорр А N(3) О Принимает значение:
0 - первичный реестр,
1 - корректировка,
2 - последующая корректировка, и другие
Имя файла, содержащего сведения из реестра деклараций на товары, предусмотренного абзацем пятым подпункта 3 пункта 1 статьи 165 Налогового кодекса Российской Федерации, либо транспортных, товаросопроводительных и (или) иных документов, предусмотренного подпунктом 4 пункта 1 статьи 165 Налогового кодекса Российской Федерации НаимРеестрТСДПр_6 А T(1-255) О Содержит (повторяет) имя файла (с расширением) с префиксом KO_RRDPRNDS.2
Сведения о налогоплательщике СвНП С   О Состав элемента представлен в таблице 3.3
Сведения о лице, подписавшем документ Подписант С   О Состав элемента представлен в таблице 3.7
Реестр деклараций на товары, предусмотренный абзацем пятым подпункта 3 пункта 1 статьи 165 Налогового кодекса Российской Федерации, либо транспортных, товаросопроводительных и (или) иных документов, предусмотренный подпунктом 4 пункта 1 статьи 165 Налогового кодекса Российской Федерации РеестрТСДПр_6 С   ОМ Состав элемента представлен в таблице 3.9

Таблица 3.3

Сведения о налогоплательщике (СвНП)

Наименование элемента Сокращенное наименование (код) элемента Признак типа элемента Формат элемента Признак обязательности элемента Дополнительная информация
Налогоплательщик - организация | НПЮЛ С   О Состав элемента представлен в таблице 3.4
Налогоплательщик - индивидуальный предприниматель НПФЛ С   О Состав элемента представлен в таблице 3.6

Таблица 3.4

Налогоплательщик - организация (НПЮЛ)

Наименование элемента Сокращенное наименование (код) элемента Признак типа элемента Формат элемента Признак обязательности элемента Дополнительная информация
Наименование организации НаимОрг А T(1-1000) О  
ИНН юридического лица ИННЮЛ А T(=10) О Типовой элемент <ИННЮЛТип>
КПП КПП А T(=9) О Типовой элемент <КППТип>
Сведения о реорганизованной (ликвидированной) организации СвРеоргЮЛ С   Н Состав элемента представлен в таблице 3.5

Таблица 3.5

Сведения о реорганизованной (ликвидированной) организации (СвРеоргЮЛ)

Наименование элемента Сокращенное наименование (код) элемента Признак типа элемента Формат элемента Признак обязательности элемента Дополнительная информация
Код формы реорганизации (ликвидация) ФормРеорг А T(=1) ОК Принимает значение:
0 - ликвидация |
1 - преобразование |
2 - слияние |
3 - разделение |
5 - присоединение |
6 - разделение с одновременным присоединением
ИНН реорганизованной организации ИННЮЛ А T(=10) НУ Типовой элемент <ИННЮЛТип>.
Элемент обязателен при
<ФормРеорг> = 1 | 2 | 3 | 5 | 6
КПП реорганизованной организации КПП А T(=9) НУ Типовой элемент <КППТип>.
Элемент обязателен при
<ФормРеорг> = 1 | 2 | 3 | 5 | 6

Таблица 3.6

Налогоплательщик - индивидуальный предприниматель (НПФЛ)

Наименование элемента Сокращенное наименование (код) элемента Признак типа элемента Формат элемента Признак обязательности элемента Дополнительная информация
ИНН физического лица, зарегистрированного в качестве индивидуального предпринимателя ИННФЛ А T(=12) О Типовой элемент <ИННФЛТип>
Фамилия, имя, отчество индивидуального предпринимателя ФИО С   О Типовой элемент <ФИОТип>.
Состав элемента представлен в таблице 3.10

Таблица 3.7

Сведения о лице, подписавшем документ (Подписант)

Наименование элемента Сокращенное наименование (код) элемента Признак типа элемента Формат элемента Признак обязательности элемента Дополнительная информация
Признак лица, подписавшего документ ПрПодп А T(=1) ОК Принимает значение:
1 - налогоплательщик |
2 - представитель налогоплательщика
Номер контактного телефона Тлф А T(1-20) Н  
Фамилия, имя, отчество ФИО С   О Типовой элемент <ФИОТип>.
Состав элемента представлен в таблице 3.10
Сведения о представителе налогоплательщика СвПред С   НУ Состав элемента представлен в таблице 3.8
Элемент обязателен при <ПрПодп>=2

Таблица 3.8

Сведения о представителе налогоплательщика (СвПред)

Наименование элемента Сокращенное наименование (код) элемента Признак типа элемента Формат элемента Признак обязательности элемента Дополнительная информация
Наименование документа, подтверждающего полномочия представителя налогоплательщика НаимДок А T(1-120) О  
Наименование организации - представителя налогоплательщика НаимОрг А T(1-1000) Н  

Таблица 3.9

Реестр деклараций на товары, предусмотренный абзацем пятым подпункта 3 пункта 1 статьи 165 Налогового кодекса Российской Федерации, либо транспортных, товаросопроводительных и (или) иных документов, предусмотренный подпунктом 4 пункта 1 статьи 165 Налогового кодекса Российской Федерации (РеестрТСДПр_6)

Наименование элемента Сокращенное наименование (код) элемента Признак типа элемента Формат элемента Признак обязательности элемента Дополнительная информация
Код операции КодОпер А T(=7) ОК Принимает значение из перечня "Коды операций", приведенного в Приложении 1 к Порядку заполнения налоговой декларации по налогу на добавленную стоимость <*>: 1010442
Итого налоговая база НалБазаИт А N(14) О  

<*> Утвержден приказом ФНС России от 29.10.2014 N ММВ-7-3/558@ "Об утверждении формы налоговой декларации по налогу на добавленную стоимость, порядка ее заполнения, а также формата представления налоговой декларации по налогу на добавленную стоимость в электронной форме" (зарегистрирован в Министерстве юстиции Российской Федерации 15.12.2014, регистрационный номер 35171), с учетом изменений, внесенными приказом ФНС России от 20.12.2016 N ММВ-7-3/696@ (зарегистрирован в Министерстве юстиции Российской Федерации 15.12.2014, регистрационный номер 35171), приказом ФНС России от 28.12.2018 N СА-7-3/853@ (зарегистрирован в Министерстве юстиции Российской Федерации 28.01.2019, регистрационный номер 53586), приказом ФНС России от 20.11.2019 N ММВ-7-3/579@ (зарегистрирован в Министерстве юстиции Российской Федерации 20.12.2019, регистрационный номер 56946).

Таблица 3.10

Фамилия, имя, отчество (ФИОТип)

Наименование элемента Сокращенное наименование (код) элемента Признак типа элемента Формат элемента Признак обязательности элемента Дополнительная информация
Фамилия Фамилия А T(1-60) О  
Имя Имя А T(1-60) О  
Отчество Отчество А T(1-60) Н  

III. ОПИСАНИЕ ФАЙЛА ОБМЕНА СВЕДЕНИЙ ИЗ ДОКУМЕНТОВ ПОДТВЕРЖДАЮЩИХ ОБОСНОВАННОСТЬ ПРИМЕНЕНИЯ НАЛОГОВОЙ СТАВКИ 0 ПРОЦЕНТОВ ПО НАЛОГУ НА ДОБАВЛЕННУЮ СТОИМОСТЬ

4. Имя файла обмена должно иметь следующий вид:

R_T_A_K_О_GGGGMMDD_N, где:

R_T - префикс, принимающий значение: KO_RRDPRNDS.2;

A_K - идентификатор получателя информации, где: A - идентификатор получателя, которому направляется файл обмена, K - идентификатор конечного получателя, для которого предназначена информация из данного файла обмена <3>. Каждый из идентификаторов (A и K) имеет вид для налоговых органов - четырехразрядный код (код налогового органа в соответствии с классификатором СОНО);

<3> Передача файла от отправителя к конечному получателю (K) может осуществляться в несколько этапов через другие налоговые органы, осуществляющие передачу файла на промежуточных этапах, которые обозначаются идентификатором A. В случае передачи файла от отправителя к конечному получателю при отсутствии налоговых органов, осуществляющих передачу на промежуточных этапах, значения идентификаторов A и K совпадают.

О - идентификатор отправителя информации, имеет вид:

для организаций - девятнадцатиразрядный код ИНН и КПП организации (обособленного подразделения);

для физических лиц - двенадцатиразрядный код ИНН, при отсутствии ИНН - последовательность из двенадцати нулей.

GGGG - год формирования передаваемого файла, MM - месяц, DD - день;

N - идентификационный номер файла (длина - от 1 до 36 знаков, идентификационный номер файла должен обеспечивать уникальность файла).

Расширение имени файла - xml. Расширение имени файла может указываться как строчными, так и прописными буквами.

Параметры первой строки файла обмена

Первая строка XML файла должна иметь следующий вид:

<?xml version ="1.0" encoding ="windows-1251"?>

Имя файла, содержащего XML схему файла обмена, должно иметь следующий вид:

KO_RRDPRNDS.2_1_817_02_05_02_xx, где xx - номер версии схемы.

Расширение имени файла - xsd.

XML схема файла обмена приводится отдельным файлом и размещается на сайте Федеральной налоговой службы.

5. Логическая модель файла обмена представлена в виде диаграммы структуры файла обмена на рисунке 2 настоящего формата. Элементами логической модели файла обмена являются элементы и атрибуты XML файла. Перечень структурных элементов логической модели файла обмена и сведения о них приведены в таблицах 5.1 - 5.6 настоящего формата.

Для каждого структурного элемента логической модели файла обмена приводятся следующие сведения:

наименование элемента. Приводится полное наименование элемента <4>;

<4> В строке таблицы могут быть описаны несколько элементов, наименования которых разделены символом "|". Такая форма записи применяется при наличии в файле обмена только одного элемента из описанных в этой строке.

сокращенное наименование (код) элемента. Приводится сокращенное наименование элемента. Синтаксис сокращенного наименования должен удовлетворять спецификации XML;

признак типа элемента. Может принимать следующие значения: "С" - сложный элемент логической модели (содержит вложенные элементы), "П" - простой элемент логической модели, реализованный в виде элемента XML файла, "А" - простой элемент логической модели, реализованный в виде атрибута элемента XML файла. Простой элемент логической модели не содержит вложенные элементы;

формат элемента. Формат элемента представляется следующими условными обозначениями: T - символьная строка; N - числовое значение (целое или дробное).

Формат символьной строки указывается в виде Т(n-k) или T(=k), где: n - минимальное количество знаков, k - максимальное количество знаков, символ "-" - разделитель, символ "=" означает фиксированное количество знаков в строке. В случае, если минимальное количество знаков равно 0, формат имеет вид Т(0-k). В случае, если максимальное количество знаков не ограничено, формат имеет вид Т(n-).

Формат числового значения указывается в виде N(m.k), где: m - максимальное количество знаков в числе, включая целую и дробную часть числа без разделяющей десятичной точки и знака (для отрицательного числа), k - максимальное число знаков дробной части числа. Если число знаков дробной части числа равно 0 (то есть число целое), то формат числового значения имеет вид N(m).

Для простых элементов, являющихся базовыми в XML, например, элемент с типом "date", поле "Формат элемента" не заполняется. Для таких элементов в поле "Дополнительная информация" указывается тип базового элемента;

признак обязательности элемента определяет обязательность наличия элемента (совокупности наименования элемента и его значения) в файле обмена. Признак обязательности элемента может принимать следующие значения: "О" - наличие элемента в файле обмена обязательно; "Н" - наличие элемента в файле обмена необязательно, то есть элемент может отсутствовать. Если элемент принимает ограниченный перечень значений (по классификатору, кодовому словарю и тому подобному), то признак обязательности элемента дополняется символом "К". Например, "ОК". В случае, если количество реализаций элемента может быть более одной, то признак обязательности элемента дополняется символом "М". Например, "НМ" или "ОКМ".

К вышеперечисленным признакам обязательности элемента может добавляться значение "У" в случае описания в XML схеме условий, предъявляемых к элементу в файле обмена, описанных в графе "Дополнительная информация". Например, "НУ" или "ОКУ";

дополнительная информация содержит, при необходимости, требования к элементу файла обмена, не указанные ранее. Для сложных элементов указывается ссылка на таблицу, в которой описывается состав данного элемента. Для элементов, принимающих ограниченный перечень значений из классификатора (кодового словаря и тому подобного), указывается соответствующее наименование классификатора (кодового словаря и тому подобного) или приводится перечень возможных значений. Для классификатора (кодового словаря и тому подобного) может указываться ссылка на его местонахождение. Для элементов, использующих пользовательский тип данных, указывается наименование типового элемента.

Рисунок 2. Диаграмма структуры файла обмена

Таблица 5.1

Файл обмена (Файл)

Наименование элемента Сокращенное наименование (код) элемента Признак типа элемента Формат элемента Признак обязательности элемента Дополнительная информация
Идентификатор файла ИдФайл А T(1-255) ОУ Содержит (повторяет) имя сформированного файла (без расширения)
Версия программы, с помощью которой сформирован файл ВерсПрог А T(1-40) О  
Версия формата ВерсФорм А T(1-5) О Принимает значение: 5.02
Состав и структура документа Документ С   О Состав элемента представлен в таблице 5.2

Таблица 5.2

Состав и структура документа (Документ)

Наименование элемента Сокращенное наименование (код) элемента Признак типа элемента Формат элемента Признак обязательности элемента Дополнительная информация
Индекс Индекс А T(=7) ОК Типовой элемент <КНДТип>.
Принимает значение: 0005117
Номер корректировки (реестра) НомКорр А N(3) О Принимает значение:
0 - первичный реестр,
1 - корректировка,
2 - последующая корректировка, и другие
Элемент повторяет значение элемента <НомКорр> из файла с префиксом KO_RRDPRNDS
Реестр деклараций на товары, предусмотренный абзацем пятым подпункта 3 пункта 1 статьи 165 Налогового кодекса Российской Федерации, либо транспортных, товаросопроводительных и (или) иных документов, предусмотренный подпунктом 4 пункта 1 статьи 165 Налогового кодекса Российской Федерации РеестрТСДПр_6 С   ОМ Состав элемента представлен в таблице 5.3

Таблица 5.3

Реестр деклараций на товары, предусмотренный абзацем пятым подпункта 3 пункта 1 статьи 165 Налогового кодекса Российской Федерации, либо транспортных, товаросопроводительных и (или) иных документов, предусмотренный подпунктом 4 пункта 1 статьи 165 Налогового кодекса Российской Федерации (РеестрТСДПр_6)

Наименование элемента Сокращенное наименование (код) элемента Признак типа элемента Формат элемента Признак обязательности элемента Дополнительная информация
Код операции КодОпер А T(=7) ОК Принимает значение из перечня "Коды операций", приведенного в Приложении 1 к Порядку заполнения налоговой декларации по налогу на добавленную стоимость <*>: 1010442
Итого налоговая база НалБазаИт А N(14) О  
Сведения по операции по реализации припасов СведОперРеал С   ОМ Состав элемента представлен в таблице 5.4

<*> Утвержден приказом ФНС России от 29.10.2014 N ММВ-7-3/558@ "Об утверждении формы налоговой декларации по налогу на добавленную стоимость, порядка ее заполнения, а также формата представления налоговой декларации по налогу на добавленную стоимость в электронной форме" (зарегистрирован в Министерстве юстиции Российской Федерации 15.12.2014, регистрационный номер 35171), с учетом изменений, внесенными приказом ФНС России от 20.12.2016 N ММВ-7-3/696@ (зарегистрирован в Министерстве юстиции Российской Федерации 15.12.2014, регистрационный номер 35171), приказом ФНС России от 28.12.2018 N СА-7-3/853@ (зарегистрирован в Министерстве юстиции Российской Федерации 28.01.2019, регистрационный номер 53586), приказом ФНС России от 20.11.2019 N ММВ-7-3/579@ (зарегистрирован в Министерстве юстиции Российской Федерации 20.12.2019, регистрационный номер 56946).

Таблица 5.4

Сведения по операции по реализации припасов (СведОперРеал)

Наименование элемента Сокращенное наименование (код) элемента Признак типа элемента Формат элемента Признак обязательности элемента Дополнительная информация
Номер по порядку НомПор А N(7) О  
Цифровой код вида транспорта (море/авиа) КодВидТС А T(=2) ОК Принимает значение:
10 - морской/речной транспорт |
40 - авиатранспорт
Признак таможенного декларирования ПризнДекл А T(=1) ОК Принимает значение:
1 - таможенное декларирование предусмотрено |
2 - в случае вывоза припасов в государство - член Евразийского экономического союза
Регистрационный номер декларации на товары РегНомТД А T(23-29) Н Элемент обязателен при <ПризнДекл>=1
Дата отметки о вывозе припасов ДатаОтмВывоз А T(=10) О Типовой элемент <ДатаТип>.
Дата в формате ДД.ММ.ГГГГ
Налоговая база по соответствующей операции по реализации услуг, обоснованность применения налоговой ставки 0 процентов по которой документально подтверждена НалБазаОпПдтв А N(16.2) О  
Примечание Прим А T(1-1000) Н  
Сведения о транспортном, товаросопроводительном и (или) ином документе, подтверждающем вывоз припасов СвТрДок С   ОМ Состав элемента представлен в таблице 5.5

Таблица 5.5

Сведения о транспортном, товаросопроводительном и (или) ином документе, подтверждающем вывоз припасов (СвТрДок)

Наименование элемента Сокращенное наименование (код) элемента Признак типа элемента Формат элемента Признак обязательности элемента Дополнительная информация
Вид транспортного, товаросопроводительного и (или) иного документа ВидТрДок А T(=2) ОК Принимает значение:
02 - коносамент |
04 - авианакладная |
08 - заправочная ведомость |
09 - поручение на погрузку припасов |
12 - иной документ
Номер транспортного, товаросопроводительного и (или) иного документа НомТрДок А T(1-50) О При отсутствии номера в документе элемент принимает значение "б/н"
Дата транспортного, товаросопроводительного и (или) иного документа ДатаТрДок А T(=10) О Типовой элемент <ДатаТип>.
Дата в формате ДД.ММ.ГГГГ
Наименование воздушных судов, морских судов или судов смешанного (река-море) плавания НаимСудна А T(1-150) Н  
Сведения по товару (припасам) СведТовар С   ОМ Состав элемента представлен в таблице 5.6

Таблица 5.6

Сведения по товару (припасам) (СведТовар)

Наименование элемента Сокращенное наименование (код) элемента Признак типа элемента Формат элемента Признак обязательности элемента Дополнительная информация
Код товара по товарной номенклатуре внешнеэкономической деятельности (ТН ВЭД) (по припасам) КодТНВЭД А T(1-14) ОК  
Количество топлива и горюче-смазочных материалов (ГСМ) (в тоннах) КоличГСМ А N(12.3) О  

Приложение N 22

ФОРМАТ ПРЕДСТАВЛЕНИЯ РЕЕСТРА ТРАНСПОРТНЫХ, ТОВАРОСОПРОВОДИТЕЛЬНЫХ И (ИЛИ) ИНЫХ ДОКУМЕНТОВ, ПРЕДУСМОТРЕННЫХ ПОДПУНКТОМ 3 ПУНКТА 3.1 И ПОДПУНКТОМ 3 ПУНКТА 3.7 СТАТЬИ 165 НАЛОГОВОГО КОДЕКСА РОССИЙСКОЙ ФЕДЕРАЦИИ (ПРИ ПЕРЕВОЗКЕ ТОВАРОВ ЖЕЛЕЗНОДОРОЖНЫМ ТРАНСПОРТОМ), В ЭЛЕКТРОННОЙ ФОРМЕ

I. ОБЩИЕ ПОЛОЖЕНИЯ

1. Настоящий формат описывает требования к XML файлам (далее - файл обмена) для передачи реестра транспортных, товаросопроводительных и (или) иных документов, предусмотренных подпунктом 3 пункта 3.1 и подпунктом 3 пункта 3.7 статьи 165 Налогового кодекса Российской Федерации (при перевозке товаров железнодорожным транспортом).

В электронной форме реестр транспортных, товаросопроводительных и (или) иных документов, предусмотренных подпунктом 3 пункта 3.1 и подпунктом 3 пункта 3.7 статьи 165 Налогового кодекса Российской Федерации (при перевозке товаров железнодорожным транспортом) (далее - Реестр), представляется в виде двух обязательных форматов:

формат представления сведений, определяющих Реестр. Номер версии настоящего формата 5.02, часть 812.

формат представления сведений из документов, подтверждающих обоснованность применения налоговой ставки 0 процентов по налогу на добавленную стоимость. Номер версии настоящего формата 5.02, часть 812-1.

II. ОПИСАНИЕ ФАЙЛА ОБМЕНА СВЕДЕНИЙ, ОПРЕДЕЛЯЮЩИХ РЕЕСТР

2. Имя файла обмена должно иметь следующий вид:

R_T_A_K_O_GGGGMMDD_N, где:

R_T - префикс, принимающий значение: KO_RRZDNNDS;

A_K - идентификатор получателя информации, где: A - идентификатор получателя, которому направляется файл обмена, K - идентификатор конечного получателя, для которого предназначена информация из данного файла обмена <1>. Каждый из идентификаторов (A и K) имеет вид для налоговых органов - четырехразрядный код (код налогового органа в соответствии с классификатором "Система обозначения налоговых органов") (далее - СОНО);

<1> Передача файла от отправителя к конечному получателю (K) может осуществляться в несколько этапов через другие налоговые органы, осуществляющие передачу файла на промежуточных этапах, которые обозначаются идентификатором A. В случае передачи файла от отправителя к конечному получателю при отсутствии налоговых органов, осуществляющих передачу на промежуточных этапах, значения идентификаторов A и K совпадают.

O - идентификатор отправителя информации, имеет вид:

для организаций - девятнадцатиразрядный код (идентификационный номер налогоплательщика (далее - ИНН) и код причины постановки на учет (далее - КПП) организации (обособленного подразделения);

для физических лиц - двенадцатиразрядный код (ИНН физического лица, при отсутствии ИНН - последовательность из двенадцати нулей).

GGGG - год формирования передаваемого файла, MM - месяц, DD - день;

N - идентификационный номер файла (длина - от 1 до 36 знаков, идентификационный номер файла должен обеспечивать уникальность файла).

Расширение имени файла - xml. Расширение имени файла может указываться как строчными, так и прописными буквами.

Параметры первой строки файла обмена

Первая строка XML файла должна иметь следующий вид:

<?xml version ="1.0" encoding ="windows-1251"?>

Имя файла, содержащего XML схему файла обмена, должно иметь следующий вид:

KO_RRZDNNDS_1_812_01_05_02_xx, где xx - номер версии схемы.

Расширение имени файла - xsd.

XML схема файла обмена приводится отдельным файлом и размещается на сайте Федеральной налоговой службы.

3. Логическая модель файла обмена представлена в виде диаграммы структуры файла обмена на рисунке 1 настоящего формата. Элементами логической модели файла обмена являются элементы и атрибуты XML файла. Перечень структурных элементов логической модели файла обмена и сведения о них приведены в таблицах 3.1 - 3.10 настоящего формата.

Для каждого структурного элемента логической модели файла обмена приводятся следующие сведения:

наименование элемента. Приводится полное наименование элемента <2>;

<2> В строке таблицы могут быть описаны несколько элементов, наименования которых разделены символом "|". Такая форма записи применяется при наличии в файле обмена только одного элемента из описанных в этой строке.

сокращенное наименование (код) элемента. Приводится сокращенное наименование элемента. Синтаксис сокращенного наименования должен удовлетворять спецификации XML;

признак типа элемента. Может принимать следующие значения: "С" - сложный элемент логической модели (содержит вложенные элементы), "П" - простой элемент логической модели, реализованный в виде элемента XML файла, "А" - простой элемент логической модели, реализованный в виде атрибута элемента XML файла. Простой элемент логической модели не содержит вложенные элементы;

формат элемента. Формат элемента представляется следующими условными обозначениями: T - символьная строка; N - числовое значение (целое или дробное).

Формат символьной строки указывается в виде T(n-k) или T(=k), где: n - минимальное количество знаков, k - максимальное количество знаков, символ "-" - разделитель, символ "=" означает фиксированное количество знаков в строке. В случае, если минимальное количество знаков равно 0, формат имеет вид T(0-k). В случае, если максимальное количество знаков не ограничено, формат имеет вид T(n-).

Формат числового значения указывается в виде N(m.k), где: m - максимальное количество знаков в числе, включая целую и дробную часть числа без разделяющей десятичной точки и знака (для отрицательного числа), k - максимальное число знаков дробной части числа. Если число знаков дробной части числа равно 0 (то есть число целое), то формат числового значения имеет вид N(m).

Для простых элементов, являющихся базовыми в XML, например, элемент с типом "date", поле "Формат элемента" не заполняется. Для таких элементов в поле "Дополнительная информация" указывается тип базового элемента;

признак обязательности элемента определяет обязательность наличия элемента (совокупности наименования элемента и его значения) в файле обмена. Признак обязательности элемента может принимать следующие значения: "О" - наличие элемента в файле обмена обязательно; "Н" - наличие элемента в файле обмена необязательно, то есть элемент может отсутствовать. Если элемент принимает ограниченный перечень значений (по классификатору, кодовому словарю и тому подобному), то признак обязательности элемента дополняется символом "К". Например, "ОК". В случае, если количество реализаций элемента может быть более одной, то признак обязательности элемента дополняется символом "М". Например, "НМ" или "ОКМ".

К вышеперечисленным признакам обязательности элемента может добавляться значение "У" в случае описания в XML схеме условий, предъявляемых к элементу в файле обмена, описанных в графе "Дополнительная информация". Например, "НУ" или "ОКУ";

дополнительная информация содержит, при необходимости, требования к элементу файла обмена, не указанные ранее. Для сложных элементов указывается ссылка на таблицу, в которой описывается состав данного элемента. Для элементов, принимающих ограниченный перечень значений из классификатора (кодового словаря и тому подобного), указывается соответствующее наименование классификатора (кодового словаря и тому подобного) или приводится перечень возможных значений. Для классификатора (кодового словаря и тому подобного) может указываться ссылка на его местонахождение. Для элементов, использующих пользовательский тип данных, указывается наименование типового элемента.

Рисунок 1. Диаграмма структуры файла обмена

Таблица 3.1

Файл обмена (Файл)

Наименование элемента Сокращенное наименование (код) элемента Признак типа элемента Формат элемента Признак обязательности элемента Дополнительная информация
Идентификатор файла ИдФайл А T(1-255) ОУ Содержит (повторяет) имя сформированного файла (без расширения)
Версия программы, с помощью которой сформирован файл ВерсПрог А T(1-40) О  
Версия формата ВерсФорм А T(1-5) О Принимает значение: 5.02
Состав и структура документа Документ С   О Состав элемента представлен в таблице 3.2

Таблица 3.2

Состав и структура документа (Документ)

Наименование элемента Сокращенное наименование (код) элемента Признак типа элемента Формат элемента Признак обязательности элемента Дополнительная информация
Код формы документа по КНД
(классификатор налоговой документации)
КНД А T(=7) ОК Типовой элемент <КНДТип>.
Принимает значение: 1155112
Дата формирования документа ДатаДок А T(=10) О Типовой элемент <ДатаТип>. Дата в формате ДД.ММ.ГГГГ
Код налогового органа КодНО А T(=4) ОК Типовой элемент <СОНОТип>.
Значение выбирается в соответствии с классификатором "Система обозначений налоговых органов"
Налоговый период (код) Период А T(=2) ОК Принимает значение:
01 - январь |
02 - февраль |
03 - март |
04 - апрель |
05 - май |
06 - июнь |
07 - июль |
08 - август |
09 - сентябрь |
10 - октябрь |
11 - ноябрь |
12 - декабрь |
21 - 1 квартал |
22 - 2 квартал |
23 - 3 квартал |
24 - 4 квартал |
51 - 1 квартал при реорганизации (ликвидации) организации |
54 - 2 квартал при реорганизации (ликвидации) организации |
55 - 3 квартал при реорганизации (ликвидации) организации |
56 - 4 квартал при реорганизации (ликвидации) организации |
71 - за январь при реорганизации (ликвидации)
          организации |
72 - за февраль при реорганизации (ликвидации) организации |
73 - за март при реорганизации (ликвидации) организации |
74 - за апрель при реорганизации (ликвидации) организации |
75 - за май при реорганизации (ликвидации) организации |
76 - за июнь при реорганизации (ликвидации) организации |
77 - за июль при реорганизации (ликвидации) организации |
78 - за август при реорганизации (ликвидации) организации |
79 - за сентябрь при реорганизации (ликвидации) организации |
80 - за октябрь при реорганизации (ликвидации) организации |
81 - за ноябрь при реорганизации (ликвидации) организации |
82 - за декабрь при реорганизации (ликвидации) организации
Отчетный год ОтчетГод А   О Типовой элемент <xs:gYear>.
Год в формате ГГГГ
Имя файла налоговой декларации по налогу на добавленную стоимость ИмяФайлНДС А T(1-255) О Содержит имя файла (без расширения) ранее представленной налоговой декларации по налогу на добавленную стоимость (с префиксом NO_NDS), к которой представляется реестр
Номер корректировки (реестра) НомКорр А N(3) О Принимает значение:
0 - первичный реестр,
1 - корректировка,
2 - последующая корректировка, и другие
Имя файла, содержащего сведения из реестра транспортных, товаросопроводительных и (или) иных документов, предусмотренных подпунктом 3 пункта 3.1 и подпунктом 3 пункта 3.7 статьи 165 Налогового кодекса Российской Федерации (при перевозке товаров железнодорожным транспортом) НаимРеестрЖДН_7 А T(1-255) О Содержит (повторяет) имя файла (с расширением) с префиксом KO_RRZDNNDS.2
Сведения о налогоплательщике СвНП С   О Состав элемента представлен в таблице 3.3
Сведения о лице, подписавшем документ Подписант С   О Состав элемента представлен в таблице 3.7
Реестр транспортных, товаросопроводительных и (или) иных документов, предусмотренных подпунктом 3 пункта 3.1 и подпунктом 3 пункта 3.7 статьи 165 Налогового кодекса Российской Федерации (при перевозке товаров железнодорожным транспортом) РеестрЖДН_7 С   ОМ Состав элемента представлен в таблице 3.9

Таблица 3.3

Сведения о налогоплательщике (СвНП)

Наименование элемента Сокращенное наименование (код) элемента Признак типа элемента Формат элемента Признак обязательности элемента Дополнительная информация
Налогоплательщик - организация | НПЮЛ С   О Состав элемента представлен в таблице 3.4
Налогоплательщик - индивидуальный предприниматель НПФЛ С   О Состав элемента представлен в таблице 3.6

Таблица 3.4

Налогоплательщик - организация (НПЮЛ)

Наименование элемента Сокращенное наименование (код) элемента Признак типа элемента Формат элемента Признак обязательности элемента Дополнительная информация
Наименование организации НаимОрг А T(1-1000) О  
ИНН юридического лица ИННЮЛ А T(=10) О Типовой элемент <ИННЮЛТип>
КПП КПП А T(=9) О Типовой элемент <КППТип>
Сведения о реорганизованной (ликвидированной) организации СвРеоргЮЛ С   Н Состав элемента представлен в таблице 3.5

Таблица 3.5

Сведения о реорганизованной (ликвидированной) организации (СвРеоргЮЛ)

Наименование элемента Сокращенное наименование (код) элемента Признак типа элемента Формат элемента Признак обязательности элемента Дополнительная информация
Код формы реорганизации (ликвидация) ФормРеорг А T(=1) ОК Принимает значение:
0 - ликвидация |
1 - преобразование |
2 - слияние |
3 - разделение |
5 - присоединение |
6 - разделение с одновременным присоединением
ИНН реорганизованной организации ИННЮЛ А T(=10) НУ Типовой элемент <ИННЮЛТип>.
Элемент обязателен при
<ФормРеорг> = 1 | 2 | 3 | 5 | 6
КПП реорганизованной организации КПП А T(=9) НУ Типовой элемент <КППТип>.
Элемент обязателен при
<ФормРеорг> = 1 | 2 | 3 | 5 | 6

Таблица 3.6

Налогоплательщик - индивидуальный предприниматель (НПФЛ)

Наименование элемента Сокращенное наименование (код) элемента Признак типа элемента Формат элемента Признак обязательности элемента Дополнительная информация
ИНН физического лица, зарегистрированного в качестве индивидуального предпринимателя ИННФЛ А T(=12) О Типовой элемент <ИННФЛТип>
Фамилия, имя, отчество индивидуального предпринимателя ФИО С   О Типовой элемент <ФИОТип>.
Состав элемента представлен в таблице 3.10

Таблица 3.7

Сведения о лице, подписавшем документ (Подписант)

Наименование элемента Сокращенное наименование (код) элемента Признак типа элемента Формат элемента Признак обязательности элемента Дополнительная информация
Признак лица, подписавшего документ ПрПодп А T(=1) ОК Принимает значение:
1 - налогоплательщик |
2 - представитель налогоплательщика
Номер контактного телефона Тлф А T(1-20) Н  
Фамилия, имя, отчество ФИО С   О Типовой элемент <ФИОТип>.
Состав элемента представлен в таблице 3.10
Сведения о представителе налогоплательщика СвПред С   НУ Состав элемента представлен в таблице 3.8 Элемент обязателен при <ПрПодп>=2

Таблица 3.8

Сведения о представителе налогоплательщика (СвПред)

Наименование элемента Сокращенное наименование (код) элемента Признак типа элемента Формат элемента Признак обязательности элемента Дополнительная информация
Наименование документа, подтверждающего полномочия представителя налогоплательщика НаимДок А T(1-120) О  
Наименование организации - представителя налогоплательщика НаимОрг А T(1-1000) Н  

Таблица 3.9

Реестр транспортных, товаросопроводительных и (или) иных документов, предусмотренных подпунктом 3 пункта 3.1 и подпунктом 3 пункта 3.7 статьи 165 Налогового кодекса Российской Федерации (при перевозке товаров железнодорожным транспортом) РеестрЖДН_7

Наименование элемента Сокращенное наименование (код) элемента Признак типа элемента Формат элемента Признак обязательности элемента Дополнительная информация
Код операции КодОпер А T(=7) ОК Принимает значение из перечня "Коды операций", приведенного в Приложении 1 к Порядку заполнения налоговой декларации по налогу на добавленную стоимость <*>:
1010423 | 1010424 | 1010425 | 1010426 | 1010427 | 1010435 | 1010436 | 1010467 | 1010468 | 1010469
Итого налоговая база НалБазаИт А N(14) О  

<*> Утвержден приказом ФНС России от 29.10.2014 N ММВ-7-3/558@ "Об утверждении формы налоговой декларации по налогу на добавленную стоимость, порядка ее заполнения, а также формата представления налоговой декларации по налогу на добавленную стоимость в электронной форме" (зарегистрирован в Министерстве юстиции Российской Федерации 15.12.2014, регистрационный номер 35171), с учетом изменений, внесенными приказом ФНС России от 20.12.2016 N ММВ-7-3/696@ (зарегистрирован в Министерстве юстиции Российской Федерации 15.12.2014, регистрационный номер 35171), приказом ФНС России от 28.12.2018 N СА-7-3/853@ (зарегистрирован в Министерстве юстиции Российской Федерации 28.01.2019, регистрационный номер 53586), приказом ФНС России от 20.11.2019 N ММВ-7-3/579@ (зарегистрирован в Министерстве юстиции Российской Федерации 20.12.2019, регистрационный номер 56946).

Таблица 3.10

Фамилия, имя, отчество (ФИОТип)

Наименование элемента Сокращенное наименование (код) элемента Признак типа элемента Формат элемента Признак обязательности элемента Дополнительная информация
Фамилия Фамилия А T(1-60) О  
Имя Имя А T(1-60) О  
Отчество Отчество А T(1-60) Н  

III. ОПИСАНИЕ ФАЙЛА ОБМЕНА СВЕДЕНИЙ ИЗ ДОКУМЕНТОВ,ПОДТВЕРЖДАЮЩИХ ОБОСНОВАННОСТЬ ПРИМЕНЕНИЯ НАЛОГОВОЙ СТАВКИ 0 ПРОЦЕНТОВ ПО НАЛОГУ НА ДОБАВЛЕННУЮ СТОИМОСТЬ

4. Имя файла обмена должно иметь следующий вид:

R_T_A_K_O_GGGGMMDD_N, где:

R_T - префикс, принимающий значение: KO_RRZDNNDS.2;

A_K - идентификатор получателя информации, где: A - идентификатор получателя, которому направляется файл обмена, K - идентификатор конечного получателя, для которого предназначена информация из данного файла обмена <3>. Каждый из идентификаторов (A и K) имеет вид для налоговых органов - четырехразрядный код (код налогового органа в соответствии с классификатором СОНО);

<3> Передача файла от отправителя к конечному получателю (K) может осуществляться в несколько этапов через другие налоговые органы, осуществляющие передачу файла на промежуточных этапах, которые обозначаются идентификатором A. В случае передачи файла от отправителя к конечному получателю при отсутствии налоговых органов, осуществляющих передачу на промежуточных этапах, значения идентификаторов A и K совпадают.

О - идентификатор отправителя информации, имеет вид:

для организаций - девятнадцатиразрядный код ИНН и КПП организации (обособленного подразделения);

для физических лиц - двенадцатиразрядный код ИНН, при отсутствии ИНН - последовательность из двенадцати нулей.

GGGG - год формирования передаваемого файла, MM - месяц, DD - день;

N - идентификационный номер файла (длина - от 1 до 36 знаков, идентификационный номер файла должен обеспечивать уникальность файла).

Расширение имени файла - xml. Расширение имени файла может указываться как строчными, так и прописными буквами.

Параметры первой строки файла обмена

Первая строка XML файла должна иметь следующий вид:

<?xml version ="1.0" encoding ="windows-1251"?>

Имя файла, содержащего XML схему файла обмена, должно иметь следующий вид:

KO_RRZDNNDS.2_1_812_02_05_02_xx, где xx - номер версии схемы.

Расширение имени файла - xsd.

XML схема файла обмена приводится отдельным файлом и размещается на сайте Федеральной налоговой службы.

5. Логическая модель файла обмена представлена в виде диаграммы структуры файла обмена на рисунке 2 настоящего формата. Элементами логической модели файла обмена являются элементы и атрибуты XML файла. Перечень структурных элементов логической модели файла обмена и сведения о них приведены в таблицах 5.1 - 5.5 настоящего формата.

Для каждого структурного элемента логической модели файла обмена приводятся следующие сведения:

наименование элемента. Приводится полное наименование элемента <4>;

<4> В строке таблицы могут быть описаны несколько элементов, наименования которых разделены символом "|". Такая форма записи применяется при наличии в файле обмена только одного элемента из описанных в этой строке.

сокращенное наименование (код) элемента. Приводится сокращенное наименование элемента. Синтаксис сокращенного наименования должен удовлетворять спецификации XML;

признак типа элемента. Может принимать следующие значения: "С" - сложный элемент логической модели (содержит вложенные элементы), "П" - простой элемент логической модели, реализованный в виде элемента XML файла, "А" - простой элемент логической модели, реализованный в виде атрибута элемента XML файла. Простой элемент логической модели не содержит вложенные элементы;

формат элемента. Формат элемента представляется следующими условными обозначениями: T - символьная строка; N - числовое значение (целое или дробное).

Формат символьной строки указывается в виде T(n-k) или T(=k), где: n - минимальное количество знаков, k - максимальное количество знаков, символ "-" - разделитель, символ "=" означает фиксированное количество знаков в строке. В случае, если минимальное количество знаков равно 0, формат имеет вид T(0-k). В случае, если максимальное количество знаков не ограничено, формат имеет вид T(n-).

Формат числового значения указывается в виде N(m.k), где: m - максимальное количество знаков в числе, включая целую и дробную часть числа без разделяющей десятичной точки и знака (для отрицательного числа), k - максимальное число знаков дробной части числа. Если число знаков дробной части числа равно 0 (то есть число целое), то формат числового значения имеет вид N(m).

Для простых элементов, являющихся базовыми в XML, например, элемент с типом "date", поле "Формат элемента" не заполняется. Для таких элементов в поле "Дополнительная информация" указывается тип базового элемента;

признак обязательности элемента определяет обязательность наличия элемента (совокупности наименования элемента и его значения) в файле обмена. Признак обязательности элемента может принимать следующие значения: "О" - наличие элемента в файле обмена обязательно; "Н" - наличие элемента в файле обмена необязательно, то есть элемент может отсутствовать. Если элемент принимает ограниченный перечень значений (по классификатору, кодовому словарю и тому подобному), то признак обязательности элемента дополняется символом "К". Например, "ОК". В случае, если количество реализаций элемента может быть более одной, то признак обязательности элемента дополняется символом "М". Например, "НМ" или "ОКМ".

К вышеперечисленным признакам обязательности элемента может добавляться значение "У" в случае описания в XML схеме условий, предъявляемых к элементу в файле обмена, описанных в графе "Дополнительная информация". Например, "НУ" или "ОКУ";

дополнительная информация содержит, при необходимости, требования к элементу файла обмена, не указанные ранее. Для сложных элементов указывается ссылка на таблицу, в которой описывается состав данного элемента. Для элементов, принимающих ограниченный перечень значений из классификатора (кодового словаря и тому подобного), указывается соответствующее наименование классификатора (кодового словаря и тому подобного) или приводится перечень возможных значений. Для классификатора (кодового словаря и тому подобного) может указываться ссылка на его местонахождение. Для элементов, использующих пользовательский тип данных, указывается наименование типового элемента.

Рисунок 2. Диаграмма структуры файла обмена

Таблица 5.1

Файл обмена (Файл)

Наименование элемента Сокращенное наименование (код) элемента Признак типа элемента Формат элемента Признак обязательности элемента Дополнительная информация
Идентификатор файла ИдФайл А T(1-255) ОУ Содержит (повторяет) имя сформированного файла (без расширения)
Версия программы, с помощью которой сформирован файл ВерсПрог А T(1-40) О  
Версия формата ВерсФорм А T(1-5) О Принимает значение: 5.02
Состав и структура документа Документ С   О Состав элемента представлен в таблице 5.2

Таблица 5.2

Состав и структура документа (Документ)

Наименование элемента Сокращенное наименование (код) элемента Признак типа элемента Формат элемента Признак обязательности элемента Дополнительная информация
Индекс Индекс А T(=7) ОК Типовой элемент <КНДТип>.
Принимает значение: 0005112
Номер корректировки (реестра) НомКорр А N(3) О Принимает значение:
0 - первичный реестр,
1 - корректировка,
2 - последующая корректировка,
и другие
Элемент повторяет значение элемента <НомКорр> из файла с префиксом KO_RRZDNNDS
Реестр транспортных, товаросопроводительных и (или) иных документов, предусмотренных подпунктом 3 пункта 3.1 и подпунктом 3 пункта 3.7 статьи 165 Налогового кодекса Российской Федерации (при перевозке товаров железнодорожным транспортом) РеестрЖДН_7 С   ОМ Состав элемента представлен в таблице 5.3

Таблица 5.3

Реестр транспортных, товаросопроводительных и (или) иных документов, предусмотренных подпунктом 3 пункта 3.1 и подпунктом 3 пункта 3.7 статьи 165 Налогового кодекса Российской Федерации (при перевозке товаров железнодорожным транспортом) РеестрЖДН_7

Наименование элемента Сокращенное наименование (код) элемента Признак типа элемента Формат элемента Признак обязательности элемента Дополнительная информация
Код операции КодОпер А T(=7) ОК Принимает значение из перечня "Коды операций", приведенного в Приложении 1 к Порядку заполнения налоговой декларации по налогу на добавленную стоимость <*>:
1010423 | 1010424 | 1010425 | 1010426 | 1010427 | 1010435 | 1010436 | 1010467 | 1010468 | 1010469
Итого налоговая база НалБазаИт А N(14) О  
Сведения по транспортному, товаросопроводительному и (или) иному документу СведТрДок С   ОМ Состав элемента представлен в таблице 5.4

<*> Утвержден приказом ФНС России от 29.10.2014 N ММВ-7-3/558@ "Об утверждении формы налоговой декларации по налогу на добавленную стоимость, порядка ее заполнения, а также формата представления налоговой декларации по налогу на добавленную стоимость в электронной форме" (зарегистрирован в Министерстве юстиции Российской Федерации 15.12.2014, регистрационный номер 35171), с учетом изменений, внесенными приказом ФНС России от 20.12.2016 N ММВ-7-3/696@ (зарегистрирован в Министерстве юстиции Российской Федерации 15.12.2014, регистрационный номер 35171), приказом ФНС России от 28.12.2018 N СА-7-3/853@ (зарегистрирован в Министерстве юстиции Российской Федерации 28.01.2019, регистрационный номер 53586), приказом ФНС России от 20.11.2019 N ММВ-7-3/579@ (зарегистрирован в Министерстве юстиции Российской Федерации 20.12.2019, регистрационный номер 56946).

Таблица 5.4

Сведения по транспортному, товаросопроводительному и (или) иному документу (СведТрДок)

Наименование элемента Сокращенное наименование (код) элемента Признак типа элемента Формат элемента Признак обязательности элемента Дополнительная информация
Номер по порядку НомПор А N(7) О  
Номер транспортного, товаросопроводительного и (или) иного документа НомТрДок А T(1-50) О  
           
Маршрут - страна отправления СтранОтпр А T(=2) ОК Принимает значение в соответствии с Общероссийским классификатором стран мира (ОКСМ), двухзначный буквенный код.
Элемент обязателен при
<КодОпер> = 1010424 | 1010426 | 1010427 | 1010435 | 1010436
Маршрут - станция отправления СтанцОтпр А T(=6) О Элемент обязателен при
<КодОпер> = 1010424 | 1010426 | 1010427 | 1010435 | 1010436
Маршрут - страна назначения СтранНазн А T(=2) ОК Принимает значение в соответствии с Общероссийским классификатором стран мира (ОКСМ), двухзначный буквенный код.
Элемент обязателен при
<КодОпер> = 1010424 | 1010426 | 1010427 | 1010435 | 1010436
Маршрут - станция назначения СтанцНазн А T(=6) О Элемент обязателен при
<КодОпер> = 1010424 | 1010426 | 1010427 | 1010435 | 1010436
Налоговая база по соответствующей операции по реализации услуг, обоснованность применения налоговой ставки 0 процентов по которой документально подтверждена НалБазаОпПдтв А N(16.2) О  
Примечание Прим А T(1-1000) Н  
Регистрационный номер таможенной декларации (при вывозе) РегНомТД П T(23-29) НМ  
Сведения о транспортном, товаросопроводительном и (или) ином документе, подтверждающем факт убытия товара морским (речным) транспортом СведТрДокМ С   НМ Состав элемента представлен в таблице 5.5.
Элемент обязателен при <КодОпер> = 1010435 | 1010436 и при этом элемент <СтанцНазн> принимает значение, соответствующее припортовой приграничной станции

Таблица 5.5

Сведения о транспортном, товаросопроводительном и (или) ином документе, подтверждающем факт убытия товара морским (речным) транспортом (СведТрДокМ)

Наименование элемента Сокращенное наименование (код) элемента Признак типа элемента Формат элемента Признак обязательности элемента Дополнительная информация
Вид транспортного, товаросопроводительного и (или) иного документа (указанный в соответствии с абзацем вторым подпункта 3 пункта 3.7 статьи 165 Налогового кодекса Российской Федерации) ВидТрДокМ А T(=2) ОК Принимает значение:
02 - коносамент |
06 - поручение на отгрузку |
07 - морская накладная |
12 - иной документ
Номер транспортного, товаросопроводительного и (или) иного документа (указанный в соответствии с абзацем вторым подпункта 3 пункта 3.7 статьи 165 Налогового кодекса Российской Федерации) НомТрДокМ А T(1-50) О При отсутствии номера в документе элемент принимает значение "б/н"
Дата транспортного, товаросопроводительного и (или) иного документа (указанного в соответствии с абзацем вторым подпункта 3 пункта 3.7 статьи 165 Налогового кодекса Российской Федерации) ДатаТрДокМ А T(=10) О Типовой элемент <ДатаТип>. Дата в формате ДД.ММ.ГГГГ
Наименование судна НаимСудн А T(1-50) О  
Порт страны разгрузки: наименование НаимПортРазгр А T(1-50) О  
Порт страны разгрузки: код КодПортРазгр А T(=2) ОК Принимает значение в соответствии с Общероссийским классификатором стран мира (ОКСМ), двухзначный буквенный код
Дата отметки российского таможенного органа "Погрузка разрешена" (при вывозе) ДатаОтмет А T(=10) Н Типовой элемент <ДатаТип>. Дата в формате ДД.ММ.ГГГГ.
Элемент обязателен при <ВидДок> = 06

Приложение N 23

ФОРМАТ ПРЕДСТАВЛЕНИЯ РЕЕСТРА ТРАНСПОРТНЫХ, ТОВАРОСОПРОВОДИТЕЛЬНЫХ И (ИЛИ) ИНЫХ ДОКУМЕНТОВ, ПРЕДУСМОТРЕННЫХ ПОДПУНКТОМ 3 ПУНКТА 3.1 СТАТЬИ 165 НАЛОГОВОГО КОДЕКСА РОССИЙСКОЙ ФЕДЕРАЦИИ (ПРИ ПЕРЕВОЗКЕ ТОВАРОВ АВТОМОБИЛЬНЫМ ТРАНСПОРТОМ), В ЭЛЕКТРОННОЙ ФОРМЕ

I. ОБЩИЕ ПОЛОЖЕНИЯ

1. Настоящий формат описывает требования к XML файлам (далее - файл обмена) для передачи реестра транспортных, товаросопроводительных и (или) иных документов, предусмотренных подпунктом 3 пункта 3.1 статьи 165 Налогового кодекса Российской Федерации (при перевозке товаров автомобильным транспортом).

В электронной форме реестр транспортных, товаросопроводительных и (или) иных документов, предусмотренных подпунктом 3 пункта 3.1 статьи 165 Налогового кодекса Российской Федерации (при перевозке товаров автомобильным транспортом) (далее - Реестр), представляется в виде двух обязательных форматов:

формат представления сведений, определяющих Реестр. Номер версии настоящего формата 5.02, часть 813.

формат представления сведений из документов, подтверждающих обоснованность применения налоговой ставки 0 процентов по налогу на добавленную стоимость. Номер версии настоящего формата 5.02, часть 813-1.

II. ОПИСАНИЕ ФАЙЛА ОБМЕНА СВЕДЕНИЙ, ОПРЕДЕЛЯЮЩИХ РЕЕСТР

2. Имя файла обмена должно иметь следующий вид:

R_T_A_K_O_GGGGMMDD_N, где:

R_T - префикс, принимающий значение: KO_RRTRINNDS;

A_K - идентификатор получателя информации, где: A - идентификатор получателя, которому направляется файл обмена, K - идентификатор конечного получателя, для которого предназначена информация из данного файла обмена <1>. Каждый из идентификаторов (A и K) имеет вид для налоговых органов - четырехразрядный код (код налогового органа в соответствии с классификатором "Система обозначения налоговых органов") (далее - СОНО);

<1> Передача файла от отправителя к конечному получателю (K) может осуществляться в несколько этапов через другие налоговые органы, осуществляющие передачу файла на промежуточных этапах, которые обозначаются идентификатором A. В случае передачи файла от отправителя к конечному получателю при отсутствии налоговых органов, осуществляющих передачу на промежуточных этапах, значения идентификаторов A и K совпадают.

O - идентификатор отправителя информации, имеет вид:

для организаций - девятнадцатиразрядный код (идентификационный номер налогоплательщика (далее - ИНН) и код причины постановки на учет (далее - КПП) организации (обособленного подразделения);

для физических лиц - двенадцатиразрядный код (ИНН физического лица, при отсутствии ИНН - последовательность из двенадцати нулей).

GGGG - год формирования передаваемого файла, MM - месяц, DD - день;

N - идентификационный номер файла (длина - от 1 до 36 знаков, идентификационный номер файла должен обеспечивать уникальность файла).

Расширение имени файла - xml. Расширение имени файла может указываться как строчными, так и прописными буквами.

Параметры первой строки файла обмена

Первая строка XML файла должна иметь следующий вид:

<?xml version ="1.0" encoding ="windows-1251"?>

Имя файла, содержащего XML схему файла обмена, должно иметь следующий вид:

KO_RRTRINNDS_1_813_01_05_02_xx, где xx - номер версии схемы.

Расширение имени файла - xsd.

XML схема файла обмена приводится отдельным файлом и размещается на сайте Федеральной налоговой службы.

3. Логическая модель файла обмена представлена в виде диаграммы структуры файла обмена на рисунке 1 настоящего формата. Элементами логической модели файла обмена являются элементы и атрибуты XML файла. Перечень структурных элементов логической модели файла обмена и сведения о них приведены в таблицах 3.1 - 3.10 настоящего формата.

Для каждого структурного элемента логической модели файла обмена приводятся следующие сведения:

наименование элемента. Приводится полное наименование элемента <2>;

<2> В строке таблицы могут быть описаны несколько элементов, наименования которых разделены символом "|". Такая форма записи применяется при наличии в файле обмена только одного элемента из описанных в этой строке.

сокращенное наименование (код) элемента. Приводится сокращенное наименование элемента. Синтаксис сокращенного наименования должен удовлетворять спецификации XML;

признак типа элемента. Может принимать следующие значения: "С" - сложный элемент логической модели (содержит вложенные элементы), "П" - простой элемент логической модели, реализованный в виде элемента XML файла, "А" - простой элемент логической модели, реализованный в виде атрибута элемента XML файла. Простой элемент логической модели не содержит вложенные элементы;

формат элемента. Формат элемента представляется следующими условными обозначениями: T - символьная строка; N - числовое значение (целое или дробное).

Формат символьной строки указывается в виде T(n-k) или T(=k), где: n - минимальное количество знаков, k - максимальное количество знаков, символ "-" - разделитель, символ "=" означает фиксированное количество знаков в строке. В случае, если минимальное количество знаков равно 0, формат имеет вид T(0-k). В случае, если максимальное количество знаков не ограничено, формат имеет вид T(n-).

Формат числового значения указывается в виде N(m.k), где: m - максимальное количество знаков в числе, включая целую и дробную часть числа без разделяющей десятичной точки и знака (для отрицательного числа), k - максимальное число знаков дробной части числа. Если число знаков дробной части числа равно 0 (то есть число целое), то формат числового значения имеет вид N(m).

Для простых элементов, являющихся базовыми в XML, например, элемент с типом "date", поле "Формат элемента" не заполняется. Для таких элементов в поле "Дополнительная информация" указывается тип базового элемента;

признак обязательности элемента определяет обязательность наличия элемента (совокупности наименования элемента и его значения) в файле обмена. Признак обязательности элемента может принимать следующие значения: "О" - наличие элемента в файле обмена обязательно; "Н" - наличие элемента в файле обмена необязательно, то есть элемент может отсутствовать. Если элемент принимает ограниченный перечень значений (по классификатору, кодовому словарю и тому подобному), то признак обязательности элемента дополняется символом "К". Например, "ОК". В случае, если количество реализаций элемента может быть более одной, то признак обязательности элемента дополняется символом "М". Например, "НМ" или "ОКМ".

К вышеперечисленным признакам обязательности элемента может добавляться значение "У" в случае описания в XML схеме условий, предъявляемых к элементу в файле обмена, описанных в графе "Дополнительная информация". Например, "НУ" или "ОКУ";

дополнительная информация содержит, при необходимости, требования к элементу файла обмена, не указанные ранее. Для сложных элементов указывается ссылка на таблицу, в которой описывается состав данного элемента. Для элементов, принимающих ограниченный перечень значений из классификатора (кодового словаря и тому подобного), указывается соответствующее наименование классификатора (кодового словаря и тому подобного) или приводится перечень возможных значений. Для классификатора (кодового словаря и тому подобного) может указываться ссылка на его местонахождение. Для элементов, использующих пользовательский тип данных, указывается наименование типового элемента.

Рисунок 1. Диаграмма структуры файла обмена

Таблица 3.1

Файл обмена (Файл)

Наименование элемента Сокращенное наименование (код) элемента Признак типа элемента Формат элемента Признак обязательности элемента Дополнительная информация
Идентификатор файла ИдФайл А T(1-255) ОУ Содержит (повторяет) имя сформированного файла (без расширения)
Версия программы, с помощью которой сформирован файл ВерсПрог А T(1-40) О  
Версия формата ВерсФорм А T(1-5) О Принимает значение: 5.02
Состав и структура документа Документ С   О Состав элемента представлен в таблице 3.2

Таблица 3.2

Состав и структура документа (Документ)

Наименование элемента Сокращенное наименование (код) элемента Признак типа элемента Формат элемента Признак обязательности элемента Дополнительная информация
Код формы документа по КНД (классификатор налоговой документации) КНД А T(=7) ОК Типовой элемент <КНДТип>.
Принимает значение: 1155113
Дата формирования документа ДатаДок А T(=10) О Типовой элемент <ДатаТип>.
Дата в формате ДД.ММ.ГГГГ
Код налогового органа КодНО А T(=4) ОК Типовой элемент <СОНОТип>.
Значение выбирается в соответствии с классификатором "Система обозначений налоговых органов"
Налоговый период (код) Период А T(=2) ОК Принимает значение:
01 - январь |
02 - февраль |
03 - март |
04 - апрель |
05 - май |
06 - июнь |
07 - июль |
08 - август |
09 - сентябрь |
10 - октябрь |
11 - ноябрь |
12 - декабрь |
21 - 1 квартал |
22 - 2 квартал |
23 - 3 квартал |
24 - 4 квартал |
51 - 1 квартал при реорганизации (ликвидации) организации |
54 - 2 квартал при реорганизации (ликвидации) организации |
55 - 3 квартал при реорганизации (ликвидации) организации |
56 - 4 квартал при реорганизации (ликвидации) организации |
71 - за январь при реорганизации (ликвидации) организации |
          72 - за февраль при реорганизации (ликвидации) организации |
73 - за март при реорганизации (ликвидации) организации |
74 - за апрель при реорганизации (ликвидации) организации |
75 - за май при реорганизации (ликвидации) организации |
76 - за июнь при реорганизации (ликвидации) организации |
77 - за июль при реорганизации (ликвидации) организации |
78 - за август при реорганизации (ликвидации) организации |
79 - за сентябрь при реорганизации (ликвидации) организации |
80 - за октябрь при реорганизации (ликвидации) организации |
81 - за ноябрь при реорганизации (ликвидации) организации |
82 - за декабрь при реорганизации (ликвидации) организации
Отчетный год ОтчетГод А   О Типовой элемент <xs:gYear>.
Год в формате ГГГГ
Имя файла налоговой декларации по налогу на добавленную стоимость ИмяФайлНДС А T(1-255) О Содержит имя файла (без расширения) ранее представленной налоговой декларации по налогу на добавленную стоимость (с префиксом NO_NDS), к которой представляется реестр
Номер корректировки (реестра) НомКорр А N(3) О Принимает значение:
0 - первичный реестр,
1 - корректировка,
2 - последующая корректировка, и другие
Имя файла, содержащего сведения из реестра транспортных, товаросопроводительных и (или) иных документов, предусмотренных подпунктом 3 пункта 3.1 статьи 165 Налогового кодекса Российской Федерации (при перевозке товаров автомобильным транспортом) НаимРеестрТРСД_8 А T(1-255) О Содержит (повторяет) имя файла (с расширением) с префиксом KO_RRTRINNDS.2
Сведения о налогоплательщике СвНП С   О Состав элемента представлен в таблице 3.3
Сведения о лице, подписавшем документ Подписант С   О Состав элемента представлен в таблице 3.7
Реестр транспортных, товаросопроводительных и (или) иных документов, предусмотренных подпунктом 3 пункта 3.1 статьи 165 Налогового кодекса Российской Федерации (при перевозке товаров автомобильным транспортом) РеестрТРСД_8 С   ОМ Состав элемента представлен в таблице 3.9

Таблица 3.3

Сведения о налогоплательщике (СвНП)

Наименование элемента Сокращенное наименование (код) элемента Признак типа элемента Формат элемента Признак обязательности элемента Дополнительная информация
Налогоплательщик - организация | НПЮЛ С   О Состав элемента представлен в таблице 3.4
Налогоплательщик - индивидуальный предприниматель НПФЛ С   О Состав элемента представлен в таблице 3.6

Таблица 3.4

Налогоплательщик - организация (НПЮЛ)

Наименование элемента Сокращенное наименование (код) элемента Признак типа элемента Формат элемента Признак обязательности элемента Дополнительная информация
Наименование организации НаимОрг А T(1-1000) О  
ИНН юридического лица ИННЮЛ А T(=10) О Типовой элемент <ИННЮЛТип>
КПП КПП А T(=9) О Типовой элемент <КППТип>
Сведения о реорганизованной (ликвидированной) организации СвРеоргЮЛ С   Н Состав элемента представлен в таблице 3.5

Таблица 3.5

Сведения о реорганизованной (ликвидированной) организации (СвРеоргЮЛ)

Наименование элемента Сокращенное наименование (код) элемента Признак типа элемента Формат элемента Признак обязательности элемента Дополнительная информация
Код формы реорганизации (ликвидация) ФормРеорг А T(=1) ОК Принимает значение:
0 - ликвидация |
1 - преобразование |
2 - слияние |
3 - разделение |
5 - присоединение |
6 - разделение с одновременным присоединением
ИНН реорганизованной организации ИННЮЛ А T(=10) НУ Типовой элемент <ИННЮЛТип>.
Элемент обязателен при
<ФормРеорг> = 1 | 2 | 3 | 5 | 6
КПП реорганизованной организации КПП А T(=9) НУ Типовой элемент <КППТип>.
Элемент обязателен при
<ФормРеорг> = 1 | 2 | 3 | 5 | 6

Таблица 3.6

Налогоплательщик - индивидуальный предприниматель (НПФЛ)

Наименование элемента Сокращенное наименование (код) элемента Признак типа элемента Формат элемента Признак обязательности элемента Дополнительная информация
ИНН физического лица, зарегистрированного в качестве индивидуального предпринимателя ИННФЛ А T(=12) О Типовой элемент <ИННФЛТип>
Фамилия, имя, отчество индивидуального предпринимателя ФИО С   О Типовой элемент <ФИОТип>.
Состав элемента представлен в таблице 3.10

Таблица 3.7

Сведения о лице, подписавшем документ (Подписант)

Наименование элемента Сокращенное наименование (код) элемента Признак типа элемента Формат элемента Признак обязательности элемента Дополнительная информация
Признак лица, подписавшего документ ПрПодп А T(=1) ОК Принимает значение:
1 - налогоплательщик |
2 - представитель налогоплательщика
Номер контактного телефона Тлф А T(1-20) Н  
Фамилия, имя, отчество ФИО С   О Типовой элемент <ФИОТип>.
Состав элемента представлен в таблице 3.10
Сведения о представителе налогоплательщика СвПред С   НУ Состав элемента представлен в таблице 3.8
Элемент обязателен при <ПрПодп>=2

Таблица 3.8

Сведения о представителе налогоплательщика (СвПред)

Наименование элемента Сокращенное наименование (код) элемента Признак типа элемента Формат элемента Признак обязательности элемента Дополнительная информация
Наименование документа, подтверждающего полномочия представителя налогоплательщика НаимДок А T(1-120) О  
Наименование организации - представителя налогоплательщика НаимОрг А T(1-1000) Н  

Таблица 3.9

Реестр транспортных, товаросопроводительных и (или) иных документов, предусмотренных подпунктом 3 пункта 3.1 статьи 165 Налогового кодекса Российской Федерации (при перевозке товаров автомобильным транспортом) РеестрТРСД_8

Наименование элемента Сокращенное наименование (код) элемента Признак типа элемента Формат элемента Признак обязательности элемента Дополнительная информация
Код операции КодОпер А T(=7) ОК Принимает значение из перечня "Коды операций", приведенного в Приложении 1 к Порядку заполнения налоговой декларации по налогу на добавленную стоимость <*>:
1010423 | 1010425 | 1010467 | 1010468 | 1010469
Итого налоговая база НалБазаИт А N(14) О  

<*> Утвержден приказом ФНС России от 29.10.2014 N ММВ-7-3/558@ "Об утверждении формы налоговой декларации по налогу на добавленную стоимость, порядка ее заполнения, а также формата представления налоговой декларации по налогу на добавленную стоимость в электронной форме" (зарегистрирован в Министерстве юстиции Российской Федерации 15.12.2014, регистрационный номер 35171), с учетом изменений, внесенными приказом ФНС России от 20.12.2016 N ММВ-7-3/696@ (зарегистрирован в Министерстве юстиции Российской Федерации 15.12.2014, регистрационный номер 35171), приказом ФНС России от 28.12.2018 N СА-7-3/853@ (зарегистрирован в Министерстве юстиции Российской Федерации 28.01.2019, регистрационный номер 53586), приказом ФНС России от 20.11.2019 N ММВ-7-3/579@ (зарегистрирован в Министерстве юстиции Российской Федерации 20.12.2019, регистрационный номер 56946).

Таблица 3.10

Фамилия, имя, отчество (ФИОТип)

Наименование элемента Сокращенное наименование (код) элемента Признак типа элемента Формат элемента Признак обязательности элемента Дополнительная информация
Фамилия Фамилия А T(1-60) О  
Имя Имя А T(1-60) О  
Отчество Отчество А T(1-60) Н  

III. ОПИСАНИЕ ФАЙЛА ОБМЕНА СВЕДЕНИЙ ИЗ ДОКУМЕНТОВ, ПОДТВЕРЖДАЮЩИХ ОБОСНОВАННОСТЬ ПРИМЕНЕНИЯ НАЛОГОВОЙ СТАВКИ 0 ПРОЦЕНТОВ ПО НАЛОГУ НА ДОБАВЛЕННУЮ СТОИМОСТЬ

4. Имя файла обмена должно иметь следующий вид:

R_T_A_K_O_GGGGMMDD_N, где:

R_T - префикс, принимающий значение: KO_RRTRINNDS.2;

A_K - идентификатор получателя информации, где: A - идентификатор получателя, которому направляется файл обмена, K - идентификатор конечного получателя, для которого предназначена информация из данного файла обмена <3>. Каждый из идентификаторов (A и K) имеет вид для налоговых органов - четырехразрядный код (код налогового органа в соответствии с классификатором СОНО);

<3> Передача файла от отправителя к конечному получателю (K) может осуществляться в несколько этапов через другие налоговые органы, осуществляющие передачу файла на промежуточных этапах, которые обозначаются идентификатором A. В случае передачи файла от отправителя к конечному получателю при отсутствии налоговых органов, осуществляющих передачу на промежуточных этапах, значения идентификаторов A и K совпадают.

O - идентификатор отправителя информации, имеет вид:

для организаций - девятнадцатиразрядный код ИНН и КПП организации (обособленного подразделения);

для физических лиц - двенадцатиразрядный код ИНН, при отсутствии ИНН - последовательность из двенадцати нулей.

GGGG - год формирования передаваемого файла, MM - месяц, DD - день;

N - идентификационный номер файла (длина - от 1 до 36 знаков, идентификационный номер файла должен обеспечивать уникальность файла).

Расширение имени файла - xml. Расширение имени файла может указываться как строчными, так и прописными буквами.

Параметры первой строки файла обмена

Первая строка XML файла должна иметь следующий вид:

<?xml version ="1.0" encoding ="windows-1251"?>

Имя файла, содержащего XML схему файла обмена, должно иметь следующий вид:

KO_RRTRINNDS.2_1_813_02_05_02_xx, где xx - номер версии схемы.

Расширение имени файла - xsd.

XML схема файла обмена приводится отдельным файлом и размещается на сайте Федеральной налоговой службы.

5. Логическая модель файла обмена представлена в виде диаграммы структуры файла обмена на рисунке 2 настоящего формата. Элементами логической модели файла обмена являются элементы и атрибуты XML файла. Перечень структурных элементов логической модели файла обмена и сведения о них приведены в таблицах 5.1 - 5.9 настоящего формата.

Для каждого структурного элемента логической модели файла обмена приводятся следующие сведения:

наименование элемента. Приводится полное наименование элемента <4>;

<4> В строке таблицы могут быть описаны несколько элементов, наименования которых разделены символом "|". Такая форма записи применяется при наличии в файле обмена только одного элемента из описанных в этой строке.

сокращенное наименование (код) элемента. Приводится сокращенное наименование элемента. Синтаксис сокращенного наименования должен удовлетворять спецификации XML;

признак типа элемента. Может принимать следующие значения: "С" - сложный элемент логической модели (содержит вложенные элементы), "П" - простой элемент логической модели, реализованный в виде элемента XML файла, "А" - простой элемент логической модели, реализованный в виде атрибута элемента XML файла. Простой элемент логической модели не содержит вложенные элементы;

формат элемента. Формат элемента представляется следующими условными обозначениями: T - символьная строка; N - числовое значение (целое или дробное).

Формат символьной строки указывается в виде T(n-k) или T(=k), где: n - минимальное количество знаков, k - максимальное количество знаков, символ "-" - разделитель, символ "=" означает фиксированное количество знаков в строке. В случае, если минимальное количество знаков равно 0, формат имеет вид T(0-k). В случае, если максимальное количество знаков не ограничено, формат имеет вид T(n-).

Формат числового значения указывается в виде N(m.k), где: m - максимальное количество знаков в числе, включая целую и дробную часть числа без разделяющей десятичной точки и знака (для отрицательного числа), k - максимальное число знаков дробной части числа. Если число знаков дробной части числа равно 0 (то есть число целое), то формат числового значения имеет вид N(m).

Для простых элементов, являющихся базовыми в XML, например, элемент с типом "date", поле "Формат элемента" не заполняется. Для таких элементов в поле "Дополнительная информация" указывается тип базового элемента;

признак обязательности элемента определяет обязательность наличия элемента (совокупности наименования элемента и его значения) в файле обмена. Признак обязательности элемента может принимать следующие значения: "О" - наличие элемента в файле обмена обязательно; "Н" - наличие элемента в файле обмена необязательно, то есть элемент может отсутствовать. Если элемент принимает ограниченный перечень значений (по классификатору, кодовому словарю и тому подобному), то признак обязательности элемента дополняется символом "К". Например, "ОК". В случае, если количество реализаций элемента может быть более одной, то признак обязательности элемента дополняется символом "М". Например, "НМ" или "ОКМ".

К вышеперечисленным признакам обязательности элемента может добавляться значение "У" в случае описания в XML схеме условий, предъявляемых к элементу в файле обмена, описанных в графе "Дополнительная информация". Например, "НУ" или "ОКУ";

дополнительная информация содержит, при необходимости, требования к элементу файла обмена, не указанные ранее. Для сложных элементов указывается ссылка на таблицу, в которой описывается состав данного элемента. Для элементов, принимающих ограниченный перечень значений из классификатора (кодового словаря и тому подобного), указывается соответствующее наименование классификатора (кодового словаря и тому подобного) или приводится перечень возможных значений. Для классификатора (кодового словаря и тому подобного) может указываться ссылка на его местонахождение. Для элементов, использующих пользовательский тип данных, указывается наименование типового элемента.

Рисунок 2. Диаграмма структуры файла обмена

Таблица 5.1

Файл обмена (Файл)

Наименование элемента Сокращенное наименование (код) элемента Признак типа элемента Формат элемента Признак обязательности элемента Дополнительная информация
Идентификатор файла ИдФайл А T(1-255) ОУ Содержит (повторяет) имя сформированного файла (без расширения)
Версия программы, с помощью которой сформирован файл ВерсПрог А T(1-40) О  
Версия формата ВерсФорм А T(1-5) О Принимает значение: 5.02
Состав и структура документа Документ С   О Состав элемента представлен в таблице 5.2

Таблица 5.2

Состав и структура документа (Документ)

Наименование элемента Сокращенное наименование (код) элемента Признак типа элемента Формат элемента Признак обязательности элемента Дополнительная информация
Индекс Индекс А T(=7) ОК Типовой элемент <КНДТип>.
Принимает значение: 0005113
Номер корректировки (реестра) НомКорр А N(3) О Принимает значение:
0 - первичный реестр,
1 - корректировка,
2 - последующая корректировка, и другие
Элемент повторяет значение элемента <НомКорр> из файла с префиксом KO_RRTRINNDS
Реестр транспортных, товаросопроводительных и (или) иных документов, предусмотренных подпунктом 3 пункта 3.1 статьи 165 Налогового кодекса Российской Федерации (при перевозке товаров автомобильным транспортом) РеестрТРСД_8 С   ОМ Состав элемента представлен в таблице 5.3

Таблица 5.3

Реестр транспортных, товаросопроводительных и (или) иных документов, предусмотренных подпунктом 3 пункта 3.1 статьи 165 Налогового кодекса Российской Федерации (при перевозке товаров автомобильным транспортом) РеестрТРСД_8

Наименование элемента Сокращенное наименование (код) элемента Признак типа элемента Формат элемента Признак обязательности элемента Дополнительная информация
Код операции КодОпер А T(=7) ОК Принимает значение из перечня "Коды операций", приведенного в Приложении 1 к Порядку заполнения налоговой декларации по налогу на добавленную стоимость <*>:
1010423 | 1010425 | 1010467 | 1010468 | 1010469
Итого налоговая база НалБазаИт А N(14) О  
Сведения по транспортному, товаросопроводительному и (или) иному документу СведТРСД С   ОМ Состав элемента представлен в таблице 5.4

<*> Утвержден приказом ФНС России от 29.10.2014 N ММВ-7-3/558@ "Об утверждении формы налоговой декларации по налогу на добавленную стоимость, порядка ее заполнения, а также формата представления налоговой декларации по налогу на добавленную стоимость в электронной форме" (зарегистрирован в Министерстве юстиции Российской Федерации 15.12.2014, регистрационный номер 35171), с учетом изменений, внесенными приказом ФНС России от 20.12.2016 N ММВ-7-3/696@ (зарегистрирован в Министерстве юстиции Российской Федерации 15.12.2014, регистрационный номер 35171), приказом ФНС России от 28.12.2018 N СА-7-3/853@ (зарегистрирован в Министерстве юстиции Российской Федерации 28.01.2019, регистрационный номер 53586), приказом ФНС России от 20.11.2019 N ММВ-7-3/579@ (зарегистрирован в Министерстве юстиции Российской Федерации 20.12.2019, регистрационный номер 56946).

Таблица 5.4

Сведения по транспортному, товаросопроводительному и (или) иному документу (СведТРСД)

Наименование элемента Сокращенное наименование (код) элемента Признак типа элемента Формат элемента Признак обязательности элемента Дополнительная информация
Номер по порядку НомПор А N(7) О  
Номер транспортного, товаросопроводительного и (или) иного документа НомТРСДок А T(1-50) О При отсутствии номера в документе элемент принимает значение "б/н"
Дата транспортного, товаросопроводительного и (или) иного документа ДатаТРСДок А T(=10) О Типовой элемент <ДатаТип>.
Дата в формате ДД.ММ.ГГГГ
Код направления прибытия (убытия) транспортного средства с товаром КодНапрТС А T(=1) ОК Принимает значение:
A - прибытие транспортного средства |
D - убытие транспортного средства
Номер таможенной накладной (при ввозе) НомТмжНакл А T(23-29) Н  
Страна места разгрузки груза СтранРазгр А T(=2) НК Принимает значение в соответствии с Общероссийским классификатором стран мира (ОКСМ), двухзначный буквенный код.
Элемент обязателен при <КодНапрТС>=D
и не используется при <КодНапрТС>=A
Страна места погрузки груза СтранПогр А T(=2) НК Принимает значение в соответствии с Общероссийским классификатором стран мира (ОКСМ), двухзначный буквенный код.
Элемент обязателен при <КодНапрТС>=A
и не используется при <КодНапрТС>=D
Налоговая база по соответствующей операции по реализации услуг, обоснованность применения налоговой ставки 0 процентов по которой документально подтверждена НалБазаОпПдтв А N(16.2) О  
Примечание Прим А T(1-1000) Н  
Регистрационный номер таможенной декларации (при вывозе) РегНомТД П T(23-29) НМ  
Отправитель ГрузОтпр С   О Типовой элемент <ОтпрПолПерТип>. Состав элемента представлен в таблице 5.6
Получатель ГрузПолуч С   О Типовой элемент <ОтпрПолПерТип>. Состав элемента представлен в таблице 5.6
Перевозчик Перевозчик С   Н Типовой элемент <ОтпрПолПерТип>. Состав элемента представлен в таблице 5.6.
Элемент заполняется в случае, если налогоплательщик, представляющий реестр, не является перевозчиком
Сведения о транспортном средстве СведТС С   ОМ Состав элемента представлен в таблице 5.5

Таблица 5.5

Сведения о транспортном средстве (СведТС)

Наименование элемента Сокращенное наименование (код) элемента Признак типа элемента Формат элемента Признак обязательности элемента Дополнительная информация
Регистрационный номер автомобиля РегНомТС П T(1-250) О  
Регистрационный номер прицепа РегНомПриц П T(1-100) НМ  

Таблица 5.6

Отправитель (получатель), перевозчик (ОтпрПолПерТип)

Наименование элемента Сокращенное наименование (код) элемента Признак типа элемента Формат элемента Признак обязательности элемента Дополнительная информация
Адрес (местонахождение, почтовый адрес) Адрес А T(1-255) О  
Сведения об организации | СведОрг С   О Состав элемента представлен в таблице 5.7
Сведения о физическом лице СведФЛ С   О Состав элемента представлен в таблице 5.8

Таблица 5.7

Сведения об организации (СведОрг)

Наименование элемента Сокращенное наименование (код) элемента Признак типа элемента Формат элемента Признак обязательности элемента Дополнительная информация
Наименование организации НаимОрг А T(1-1000) О  
ИНН организации ИННЮЛ А T(=10) Н Типовой элемент <ИННЮЛТип>

Таблица 5.8

Сведения о физическом лице (СведФЛ)

Наименование элемента Сокращенное наименование (код) элемента Признак типа элемента Формат элемента Признак обязательности элемента Дополнительная информация
ИНН физического лица ИННФЛ А T(=12) Н Типовой элемент <ИННФЛТип>
Фамилия, имя, отчество физического лица ФИО С   О Типовой элемент <ФИОТип>.
Состав элемента представлен в таблице 5.9

Таблица 5.9

Фамилия, имя, отчество (ФИОТип)

Наименование элемента Сокращенное наименование (код) элемента Признак типа элемента Формат элемента Признак обязательности элемента Дополнительная информация
Фамилия Фамилия А T(1-60) О  
Имя Имя А T(1-60) О  
Отчество Отчество А T(1-60) Н  

Приложение N 24

ФОРМАТ ПРЕДСТАВЛЕНИЯ РЕЕСТРА ТРАНСПОРТНЫХ, ТОВАРОСОПРОВОДИТЕЛЬНЫХ И (ИЛИ) ИНЫХ ДОКУМЕНТОВ, ПРЕДУСМОТРЕННЫХ ПОДПУНКТОМ 3 ПУНКТА 3.1 СТАТЬИ 165 НАЛОГОВОГО КОДЕКСА РОССИЙСКОЙ ФЕДЕРАЦИИ (ПРИ ПЕРЕВОЗКЕ ТОВАРОВ ВОЗДУШНЫМ ТРАНСПОРТОМ), В ЭЛЕКТРОННОЙ ФОРМЕ

I. ОБЩИЕ ПОЛОЖЕНИЯ

1. Настоящий формат описывает требования к XML файлам (далее - файл обмена) для передачи реестра транспортных, товаросопроводительных и (или) иных документов, предусмотренных подпунктом 3 пункта 3.1 статьи 165 Налогового кодекса Российской Федерации (при перевозке товаров воздушным транспортом).

В электронной форме реестр транспортных, товаросопроводительных и (или) иных документов, предусмотренных подпунктом 3 пункта 3.1 статьи 165 Налогового кодекса Российской Федерации (при перевозке товаров воздушным транспортом) (далее - Реестр), представляется в виде двух обязательных форматов:

формат представления сведений, определяющих Реестр. Номер версии настоящего формата 5.02, часть 814.

формат представления сведений из документов, подтверждающих обоснованность применения налоговой ставки 0 процентов по налогу на добавленную стоимость. Номер версии настоящего формата 5.02, часть 814-1.

II. ОПИСАНИЕ ФАЙЛА ОБМЕНА СВЕДЕНИЙ, ОПРЕДЕЛЯЮЩИХ РЕЕСТР

2. Имя файла обмена должно иметь следующий вид:

R_T_A_K_O_GGGGMMDD_N, где:

R_T - префикс, принимающий значение: KO_RRAVNNDS;

A_K - идентификатор получателя информации, где: A - идентификатор получателя, которому направляется файл обмена, K - идентификатор конечного получателя, для которого предназначена информация из данного файла обмена <1>. Каждый из идентификаторов (A и K) имеет вид для налоговых органов - четырехразрядный код (код налогового органа в соответствии с классификатором "Система обозначения налоговых органов") (далее - СОНО);

<1> Передача файла от отправителя к конечному получателю (K) может осуществляться в несколько этапов через другие налоговые органы, осуществляющие передачу файла на промежуточных этапах, которые обозначаются идентификатором A. В случае передачи файла от отправителя к конечному получателю при отсутствии налоговых органов, осуществляющих передачу на промежуточных этапах, значения идентификаторов A и K совпадают.

O - идентификатор отправителя информации, имеет вид:

для организаций - девятнадцатиразрядный код (идентификационный номер налогоплательщика (далее - ИНН) и код причины постановки на учет (далее - КПП) организации (обособленного подразделения);

для физических лиц - двенадцатиразрядный код (ИНН физического лица, при отсутствии ИНН - последовательность из двенадцати нулей).

GGGG - год формирования передаваемого файла, MM - месяц, DD - день;

N - идентификационный номер файла (длина - от 1 до 36 знаков, идентификационный номер файла должен обеспечивать уникальность файла).

Расширение имени файла - xml. Расширение имени файла может указываться как строчными, так и прописными буквами.

Параметры первой строки файла обмена

Первая строка XML файла должна иметь следующий вид:

<?xml version="1.0" encoding = "windows-1251"?>

Имя файла, содержащего XML схему файла обмена, должно иметь следующий вид:

KO_RRAVNNDS_1_814_01_05_02_xx, где xx - номер версии схемы.

Расширение имени файла - xsd.

XML схема файла обмена приводится отдельным файлом и размещается на сайте Федеральной налоговой службы.

3. Логическая модель файла обмена представлена в виде диаграммы структуры файла обмена на рисунке 1 настоящего формата. Элементами логической модели файла обмена являются элементы и атрибуты XML файла. Перечень структурных элементов логической модели файла обмена и сведения о них приведены в таблицах 3.1 - 3.10 настоящего формата.

Для каждого структурного элемента логической модели файла обмена приводятся следующие сведения:

наименование элемента. Приводится полное наименование элемента <2>;

<2> В строке таблицы могут быть описаны несколько элементов, наименования которых разделены символом "|". Такая форма записи применяется при наличии в файле обмена только одного элемента из описанных в этой строке.

сокращенное наименование (код) элемента. Приводится сокращенное наименование элемента. Синтаксис сокращенного наименования должен удовлетворять спецификации XML;

признак типа элемента. Может принимать следующие значения: "С" - сложный элемент логической модели (содержит вложенные элементы), "П" - простой элемент логической модели, реализованный в виде элемента XML файла, "А" - простой элемент логической модели, реализованный в виде атрибута элемента XML файла. Простой элемент логической модели не содержит вложенные элементы;

формат элемента. Формат элемента представляется следующими условными обозначениями: T - символьная строка; N - числовое значение (целое или дробное).

Формат символьной строки указывается в виде T(n-k) или T(=k), где: n - минимальное количество знаков, k - максимальное количество знаков, символ "-" - разделитель, символ "=" означает фиксированное количество знаков в строке. В случае, если минимальное количество знаков равно 0, формат имеет вид T(0-k). В случае, если максимальное количество знаков не ограничено, формат имеет вид T(n-).

Формат числового значения указывается в виде N(m.k), где: m - максимальное количество знаков в числе, включая целую и дробную часть числа без разделяющей десятичной точки и знака (для отрицательного числа), k - максимальное число знаков дробной части числа. Если число знаков дробной части числа равно 0 (то есть число целое), то формат числового значения имеет вид N(m).

Для простых элементов, являющихся базовыми в XML, например, элемент с типом "date", поле "Формат элемента" не заполняется. Для таких элементов в поле "Дополнительная информация" указывается тип базового элемента;

признак обязательности элемента определяет обязательность наличия элемента (совокупности наименования элемента и его значения) в файле обмена. Признак обязательности элемента может принимать следующие значения: "О" - наличие элемента в файле обмена обязательно; "Н" - наличие элемента в файле обмена необязательно, то есть элемент может отсутствовать. Если элемент принимает ограниченный перечень значений (по классификатору, кодовому словарю и тому подобному), то признак обязательности элемента дополняется символом "К". Например, "ОК". В случае, если количество реализаций элемента может быть более одной, то признак обязательности элемента дополняется символом "М". Например, "НМ" или "ОКМ".

К вышеперечисленным признакам обязательности элемента может добавляться значение "У" в случае описания в XML схеме условий, предъявляемых к элементу в файле обмена, описанных в графе "Дополнительная информация". Например, "НУ" или "ОКУ";

дополнительная информация содержит, при необходимости, требования к элементу файла обмена, не указанные ранее. Для сложных элементов указывается ссылка на таблицу, в которой описывается состав данного элемента. Для элементов, принимающих ограниченный перечень значений из классификатора (кодового словаря и тому подобного), указывается соответствующее наименование классификатора (кодового словаря и тому подобного) или приводится перечень возможных значений. Для классификатора (кодового словаря и тому подобного) может указываться ссылка на его местонахождение. Для элементов, использующих пользовательский тип данных, указывается наименование типового элемента.

Рисунок 1. Диаграмма структуры файла обмена

Таблица 3.1

Файл обмена (Файл)

Наименование элемента Сокращенное наименование (код) элемента Признак типа элемента Формат элемента Признак обязательности элемента Дополнительная информация
Идентификатор файла ИдФайл А T(1-255) ОУ Содержит (повторяет) имя сформированного файла (без расширения)
Версия программы, с помощью которой сформирован файл ВерсПрог А T(1-40) О  
Версия формата ВерсФорм А T(1-5) О Принимает значение: 5.02
Состав и структура документа Документ С   О Состав элемента представлен в таблице 3.2

Таблица 3.2

Состав и структура документа (Документ)

Наименование элемента Сокращенное наименование (код) элемента Признак типа элемента Формат элемента Признак обязательности элемента Дополнительная информация
Код формы документа по КНД
(классификатор налоговой документации)
КНД А T(=7) ОК Типовой элемент <КНДТип>.
Принимает значение: 1155114
Дата формирования документа ДатаДок А T(=10) О Типовой элемент <ДатаТип>.
Дата в формате ДД.ММ.ГГГГ
Код налогового органа КодНО А T(=4) ОК Типовой элемент <СОНОТип>.
Значение выбирается в соответствии с классификатором "Система обозначений налоговых органов"
Налоговый период (код) Период А T(=2) ОК Принимает значение:
01 - январь |
02 - февраль |
03 - март |
04 - апрель |
05 - май |
06 - июнь |
07 - июль |
08 - август |
09 - сентябрь |
10 - октябрь |
11 - ноябрь |
12 - декабрь |
21 - 1 квартал |
22 - 2 квартал |
23 - 3 квартал |
24 - 4 квартал |
51 - 1 квартал при реорганизации (ликвидации) организации |
54 - 2 квартал при реорганизации (ликвидации) организации |
55 - 3 квартал при реорганизации (ликвидации) организации |
56 - 4 квартал при реорганизации (ликвидации) организации |
71 - за январь при реорганизации (ликвидации) организации |
72 - за февраль при реорганизации (ликвидации) организации |
          73 - за март при реорганизации (ликвидации) организации |
74 - за апрель при реорганизации (ликвидации) организации |
75 - за май при реорганизации (ликвидации) организации |
76 - за июнь при реорганизации (ликвидации) организации |
77 - за июль при реорганизации (ликвидации) организации |
78 - за август при реорганизации (ликвидации) организации |
79 - за сентябрь при реорганизации (ликвидации) организации |
80 - за октябрь при реорганизации (ликвидации) организации |
81 - за ноябрь при реорганизации (ликвидации) организации |
82 - за декабрь при реорганизации (ликвидации) организации
Отчетный год ОтчетГод А   О Типовой элемент <xs:gYear>.
Год в формате ГГГГ
Имя файла налоговой декларации по налогу на добавленную стоимость ИмяФайлНДС А T(1-255) О Содержит имя файла (без расширения) ранее представленной налоговой декларации по налогу на добавленную стоимость (с префиксом NO_NDS), к которой представляется реестр
Номер корректировки (реестра) НомКорр А N(3) О Принимает значение:
0 - первичный реестр,
1 - корректировка,
2 - последующая корректировка, и другие
Имя файла, содержащего сведения из реестра транспортных, товаросопроводительных и (или) иных документов, предусмотренных подпунктом 3 пункта 3.1 статьи 165 Налогового кодекса Российской Федерации (при перевозке товаров воздушным транспортом) НаимРеестрАВН_9 А T(1-255) О Содержит (повторяет) имя файла (с расширением) с префиксом KO_RRAVNNDS.2
Сведения о налогоплательщике СвНП С   О Состав элемента представлен в таблице 3.3
Сведения о лице, подписавшем документ Подписант С   О Состав элемента представлен в таблице 3.7
Реестр транспортных, товаросопроводительных и (или) иных документов, предусмотренных подпунктом 3 пункта 3.1 статьи 165 Налогового кодекса Российской Федерации (при перевозке товаров воздушным транспортом) РеестрАВН_9 С   ОМ Состав элемента представлен в таблице 3.9

Таблица 3.3

Сведения о налогоплательщике (СвНП)

Наименование элемента Сокращенное наименование (код) элемента Признак типа элемента Формат элемента Признак обязательности элемента Дополнительная информация
Налогоплательщик - организация | НПЮЛ С   О Состав элемента представлен в таблице 3.4
Налогоплательщик - индивидуальный предприниматель НПФЛ С   О Состав элемента представлен в таблице 3.6

Таблица 3.4

Налогоплательщик - организация (НПЮЛ)

Наименование элемента Сокращенное наименование (код) элемента Признак типа элемента Формат элемента Признак обязательности элемента Дополнительная информация
Наименование организации НаимОрг А T(1-1000) О  
ИНН юридического лица ИННЮЛ А T(=10) О Типовой элемент <ИННЮЛТип>
КПП КПП А T(=9) О Типовой элемент <КППТип>
Сведения о реорганизованной (ликвидированной) организации СвРеоргЮЛ С   Н Состав элемента представлен в таблице 3.5

Таблица 3.5

Сведения о реорганизованной (ликвидированной) организации (СвРеоргЮЛ)

Наименование элемента Сокращенное наименование (код) элемента Признак типа элемента Формат элемента Признак обязательности элемента Дополнительная информация
Код формы реорганизации (ликвидация) ФормРеорг А T(=1) ОК Принимает значение:
0 - ликвидация |
1 - преобразование |
2 - слияние |
3 - разделение |
5 - присоединение |
6 - разделение с одновременным присоединением
ИНН реорганизованной организации ИННЮЛ А T(=10) НУ Типовой элемент <ИННЮЛТип>.
Элемент обязателен при
<ФормРеорг> = 1 | 2 | 3 | 5 | 6
КПП реорганизованной организации КПП А T(=9) НУ Типовой элемент <КППТип>.
Элемент обязателен при
<ФормРеорг> = 1 | 2 | 3 | 5 | 6

Таблица 3.6

Налогоплательщик - индивидуальный предприниматель (НПФЛ)

Наименование элемента Сокращенное наименование (код) элемента Признак типа элемента Формат элемента Признак обязательности элемента Дополнительная информация
ИНН физического лица, зарегистрированного в качестве индивидуального предпринимателя ИННФЛ А T(=12) О Типовой элемент <ИННФЛТип>
Фамилия, имя, отчество индивидуального предпринимателя ФИО С   О Типовой элемент <ФИОТип>.
Состав элемента представлен в таблице 3.10

Таблица 3.7

Сведения о лице, подписавшем документ (Подписант)

Наименование элемента Сокращенное наименование (код) элемента Признак типа элемента Формат элемента Признак обязательности элемента Дополнительная информация
Признак лица, подписавшего документ ПрПодп А T(=1) ОК Принимает значение:
1 - налогоплательщик |
2 - представитель налогоплательщика
Номер контактного телефона Тлф А T(1-20) Н  
Фамилия, имя, отчество ФИО С   О Типовой элемент <ФИОТип>.
Состав элемента представлен в таблице 3.10
Сведения о представителе налогоплательщика СвПред С   НУ Состав элемента представлен в таблице 3.8
Элемент обязателен при <ПрПодп>=2

Таблица 3.8

Сведения о представителе налогоплательщика (СвПред)

Наименование элемента Сокращенное наименование (код) элемента Признак типа элемента Формат элемента Признак обязательности элемента Дополнительная информация
Наименование документа, подтверждающего полномочия представителя налогоплательщика НаимДок А T(1-120) О  
Наименование организации - представителя налогоплательщика НаимОрг А T(1-1000) Н  

Таблица 3.9

Реестр транспортных, товаросопроводительных и (или) иных документов, предусмотренных подпунктом 3 пункта 3.1 статьи 165 Налогового кодекса Российской Федерации (при перевозке товаров воздушным транспортом) РеестрАВН_9

Наименование элемента Сокращенное наименование (код) элемента Признак типа элемента Формат элемента Признак обязательности элемента Дополнительная информация
Код операции КодОпер А T(=7) ОК Принимает значение из перечня "Коды операций", приведенного в Приложении 1 к Порядку заполнения налоговой декларации по налогу на добавленную стоимость <*>:
1010423 | 1010425 | 1010467 | 1010468 | 1010469
Итого налоговая база НалБазаИт А N(14) О  

<*> Утвержден приказом ФНС России от 29.10.2014 N ММВ-7-3/558@ (зарегистрирован в Министерстве юстиции Российской Федерации 15.12.2014, регистрационный номер 35171), с учетом изменений, внесенными приказом ФНС России от 20.12.2016 N ММВ-7-3/696@ "Об утверждении формы налоговой декларации по налогу на добавленную стоимость, порядка ее заполнения, а также формата представления налоговой декларации по налогу на добавленную стоимость в электронной форме" (зарегистрирован в Министерстве юстиции Российской Федерации 15.12.2014, регистрационный номер 35171), приказом ФНС России от 28.12.2018 N СА-7-3/853@ "Об утверждении формы налоговой декларации по налогу на добавленную стоимость, порядка ее заполнения, а также формата представления налоговой декларации по налогу на добавленную стоимость в электронной форме" (зарегистрирован в Министерстве юстиции Российской Федерации 28.01.2019, регистрационный номер 53586).

Таблица 3.10

Фамилия, имя, отчество (ФИОТип)

Наименование элемента Сокращенное наименование (код) элемента Признак типа элемента Формат элемента Признак обязательности элемента Дополнительная информация
Фамилия Фамилия А T(1-60) О  
Имя Имя А T(1-60) О  
Отчество Отчество А T(1-60) Н  

III. ОПИСАНИЕ ФАЙЛА ОБМЕНА СВЕДЕНИЙ ИЗ ДОКУМЕНТОВ, ПОДТВЕРЖДАЮЩИХ ОБОСНОВАННОСТЬ ПРИМЕНЕНИЯ НАЛОГОВОЙ СТАВКИ 0 ПРОЦЕНТОВ ПО НАЛОГУ НА ДОБАВЛЕННУЮ СТОИМОСТЬ

4. Имя файла обмена должно иметь следующий вид:

R_T_A_K_O_GGGGMMDD_N, где:

R_T - префикс, принимающий значение: KO_RRAVNNDS.2;

A_K - идентификатор получателя информации, где: A - идентификатор получателя, которому направляется файл обмена, K - идентификатор конечного получателя, для которого предназначена информация из данного файла обмена <3>. Каждый из идентификаторов (A и K) имеет вид для налоговых органов - четырехразрядный код (код налогового органа в соответствии с классификатором СОНО);

<3> Передача файла от отправителя к конечному получателю (K) может осуществляться в несколько этапов через другие налоговые органы, осуществляющие передачу файла на промежуточных этапах, которые обозначаются идентификатором A. В случае передачи файла от отправителя к конечному получателю при отсутствии налоговых органов, осуществляющих передачу на промежуточных этапах, значения идентификаторов A и K совпадают.

O - идентификатор отправителя информации, имеет вид:

для организаций - девятнадцатиразрядный код ИНН и КПП организации (обособленного подразделения);

для физических лиц - двенадцатиразрядный код ИНН, при отсутствии ИНН - последовательность из двенадцати нулей.

GGGG - год формирования передаваемого файла, MM - месяц, DD - день;

N - идентификационный номер файла (длина - от 1 до 36 знаков, идентификационный номер файла должен обеспечивать уникальность файла).

Расширение имени файла - xml. Расширение имени файла может указываться как строчными, так и прописными буквами.

Параметры первой строки файла обмена

Первая строка XML файла должна иметь следующий вид:

<?xml version="1.0" encoding = "windows-1251"?>

Имя файла, содержащего XML схему файла обмена, должно иметь следующий вид:

KO_RRAVNNDS.2_1_814_02_05_02_xx, где xx - номер версии схемы.

Расширение имени файла - xsd.

XML схема файла обмена приводится отдельным файлом и размещается на сайте Федеральной налоговой службы.

5. Логическая модель файла обмена представлена в виде диаграммы структуры файла обмена на рисунке 2 настоящего формата. Элементами логической модели файла обмена являются элементы и атрибуты XML файла. Перечень структурных элементов логической модели файла обмена и сведения о них приведены в таблицах 5.1 - настоящего формата.

Для каждого структурного элемента логической модели файла обмена приводятся следующие сведения:

наименование элемента. Приводится полное наименование элемента <4>;

<4> В строке таблицы могут быть описаны несколько элементов, наименования которых разделены символом "|". Такая форма записи применяется при наличии в файле обмена только одного элемента из описанных в этой строке.

сокращенное наименование (код) элемента. Приводится сокращенное наименование элемента. Синтаксис сокращенного наименования должен удовлетворять спецификации XML;

признак типа элемента. Может принимать следующие значения: "С" - сложный элемент логической модели (содержит вложенные элементы), "П" - простой элемент логической модели, реализованный в виде элемента XML файла, "А" - простой элемент логической модели, реализованный в виде атрибута элемента XML файла. Простой элемент логической модели не содержит вложенные элементы;

формат элемента. Формат элемента представляется следующими условными обозначениями: T - символьная строка; N - числовое значение (целое или дробное).

Формат символьной строки указывается в виде T(n-k) или T(=k), где: n - минимальное количество знаков, k - максимальное количество знаков, символ "-" - разделитель, символ "=" означает фиксированное количество знаков в строке. В случае, если минимальное количество знаков равно 0, формат имеет вид T(0-k). В случае, если максимальное количество знаков не ограничено, формат имеет вид T(n-).

Формат числового значения указывается в виде N(m.k), где: m - максимальное количество знаков в числе, включая целую и дробную часть числа без разделяющей десятичной точки и знака (для отрицательного числа), k - максимальное число знаков дробной части числа. Если число знаков дробной части числа равно 0 (то есть число целое), то формат числового значения имеет вид N(m).

Для простых элементов, являющихся базовыми в XML, например, элемент с типом "date", поле "Формат элемента" не заполняется. Для таких элементов в поле "Дополнительная информация" указывается тип базового элемента;

признак обязательности элемента определяет обязательность наличия элемента (совокупности наименования элемента и его значения) в файле обмена. Признак обязательности элемента может принимать следующие значения: "О" - наличие элемента в файле обмена обязательно; "Н" - наличие элемента в файле обмена необязательно, то есть элемент может отсутствовать. Если элемент принимает ограниченный перечень значений (по классификатору, кодовому словарю и тому подобному), то признак обязательности элемента дополняется символом "К". Например, "ОК". В случае, если количество реализаций элемента может быть более одной, то признак обязательности элемента дополняется символом "М". Например, "НМ" или "ОКМ".

К вышеперечисленным признакам обязательности элемента может добавляться значение "У" в случае описания в XML схеме условий, предъявляемых к элементу в файле обмена, описанных в графе "Дополнительная информация". Например, "НУ" или "ОКУ";

дополнительная информация содержит, при необходимости, требования к элементу файла обмена, не указанные ранее. Для сложных элементов указывается ссылка на таблицу, в которой описывается состав данного элемента. Для элементов, принимающих ограниченный перечень значений из классификатора (кодового словаря и тому подобного), указывается соответствующее наименование классификатора (кодового словаря и тому подобного) или приводится перечень возможных значений. Для классификатора (кодового словаря и тому подобного) может указываться ссылка на его местонахождение. Для элементов, использующих пользовательский тип данных, указывается наименование типового элемента.

Рисунок 2. Диаграмма структуры файла обмена

Таблица 5.1

Файл обмена (Файл)

Наименование элемента Сокращенное наименование (код) элемента Признак типа элемента Формат элемента Признак обязательности элемента Дополнительная информация
Идентификатор файла ИдФайл А T(1-255) ОУ Содержит (повторяет) имя сформированного файла (без расширения)
Версия программы, с помощью которой сформирован файл ВерсПрог А T(1-40) О  
Версия формата ВерсФорм А T(1-5) О Принимает значение: 5.02
Состав и структура документа Документ С   О Состав элемента представлен в таблице 5.2

Таблица 5.2

Состав и структура документа (Документ)

Наименование элемента Сокращенное наименование (код) элемента Признак типа элемента Формат элемента Признак обязательности элемента Дополнительная информация
Индекс Индекс А T(=7) ОК Типовой элемент <КНДТип>.
Принимает значение: 0005114
Номер корректировки (реестра) НомКорр А N(3) О Принимает значение:
0 - первичный реестр,
1 - корректировка,
2 - последующая корректировка, и другие
Элемент повторяет значение элемента <НомКорр> из файла с префиксом KO_RRAVNNDS
Реестр транспортных, товаросопроводительных и (или) иных документов, предусмотренных подпунктом 3 пункта 3.1 статьи 165 Налогового кодекса Российской Федерации (при перевозке товаров воздушным транспортом) РеестрАВН_9 С   ОМ Состав элемента представлен в таблице 5.3

Таблица 5.3

Реестр транспортных, товаросопроводительных и (или) иных документов, предусмотренных подпунктом 3 пункта 3.1 статьи 165 Налогового кодекса Российской Федерации (при перевозке товаров воздушным транспортом) РеестрАВН_9

Наименование элемента Сокращенное наименование (код) элемента Признак типа элемента Формат элемента Признак обязательности элемента Дополнительная информация
Код операции КодОпер А T(=7) ОК Принимает значение из перечня "Коды операций", приведенного в Приложении 1 к Порядку заполнения налоговой декларации по налогу на добавленную стоимость <*>:
1010423 | 1010425 | 1010467 | 1010468 | 1010469
Итого налоговая база НалБазаИт А N(14) О  
Сведения по авианакладной СведАВН С   ОМ Состав элемента представлен в таблице 5.4

<*> Утвержден приказом ФНС России от 29.10.2014 N ММВ-7-3/558@ (зарегистрирован в Министерстве юстиции Российской Федерации 15.12.2014, регистрационный номер 35171), с учетом изменений, внесенными приказом ФНС России от 20.12.2016 N ММВ-7-3/696@ "Об утверждении формы налоговой декларации по налогу на добавленную стоимость, порядка ее заполнения, а также формата представления налоговой декларации по налогу на добавленную стоимость в электронной форме" (зарегистрирован в Министерстве юстиции Российской Федерации 15.12.2014, регистрационный номер 35171), приказом ФНС России от 28.12.2018 N СА-7-3/853@ "Об утверждении формы налоговой декларации по налогу на добавленную стоимость, порядка ее заполнения, а также формата представления налоговой декларации по налогу на добавленную стоимость в электронной форме" (зарегистрирован в Министерстве юстиции Российской Федерации 28.01.2019, регистрационный номер 53586).

Таблица 5.4

Сведения по авианакладной (СведАВН)

Наименование элемента Сокращенное наименование (код) элемента Признак типа элемента Формат элемента Признак обязательности элемента Дополнительная информация
Номер по порядку НомПор А N(7) О  
Номер транспортного, товаросопроводительного и (или) иного документа НомАВН А T(1-11) О  
Налоговая база по соответствующей операции по реализации услуг, обоснованность применения налоговой ставки 0 процентов по которой документально подтверждена НалБазаОпПдтв А N(16.2) О  
Примечание Прим А T(1-1000) Н  
Отправитель Отпр С   О Типовой элемент <ОтпрПолТип>.
Состав элемента представлен в таблице 5.7
Агент авиакомпании АгентАв С   О Типовой элемент <ОтпрПолТип>.
Состав элемента представлен в таблице 5.7
Получатель Получ С   О Типовой элемент <ОтпрПолТип>.
Состав элемента представлен в таблице 5.7
Маршрут Маршрут С   О Состав элемента представлен в таблице 5.5

Таблица 5.5

Маршрут (Маршрут)

Наименование элемента Сокращенное наименование (код) элемента Признак типа элемента Формат элемента Признак обязательности элемента Дополнительная информация
Маршрут - код страны аэропорта отправления СтранАПОтпр А T(=2) ОК Принимает значение в соответствии с Общероссийским классификатором стран мира (ОКСМ), двухзначный буквенный код
Маршрут - код страны аэропорта назначения СтранАПНазн А T(=2) ОК Принимает значение в соответствии с Общероссийским классификатором стран мира (ОКСМ), двухзначный буквенный код
Рейс Рейс С   ОМ Состав элемента представлен в таблице 5.6

Таблица 5.6

Рейс (Рейс)

Наименование элемента Сокращенное наименование (код) элемента Признак типа элемента Формат элемента Признак обязательности элемента Дополнительная информация
Аэропорт отправления: наименование НаимАПОтпр А T(1-100) О Заполняется из грузовой авианакладной
Аэропорт отправления: код КодАПОтпр А T(1-4) О Заполняется из грузовой авианакладной
Аэропорт назначения: наименование НаимАПНазн А T(1-100) О Заполняется из грузовой авианакладной
Аэропорт назначения: код КодАПНазн А T(1-4) О Заполняется из грузовой авианакладной
Номер рейса НомРейс А T(1-100) О  
Дата рейса ДатаРейс А T(=10) О Типовой элемент <ДатаТип>.
Дата в формате ДД.ММ.ГГГГ

Таблица 5.7

Отправитель (получатель) (ОтпрПолТип)

Наименование элемента Сокращенное наименование (код) элемента Признак типа элемента Формат элемента Признак обязательности элемента Дополнительная информация
Адрес (местонахождение, почтовый адрес) Адрес А T(1-255) О  
Сведения об организации | СведОрг С   О Состав элемента представлен в таблице 5.8
Сведения о физическом лице СведФЛ С   О Состав элемента представлен в таблице 5.9

Таблица 5.8

Сведения об организации (СведОрг)

Наименование элемента Сокращенное наименование (код) элемента Признак типа элемента Формат элемента Признак обязательности элемента Дополнительная информация
Наименование организации НаимОрг А T(1-1000) О  
ИНН организации ИННЮЛ А T(=10) Н Типовой элемент <ИННЮЛТип>

Таблица 5.9

Сведения о физическом лице (СведФЛ)

Наименование элемента Сокращенное наименование (код) элемента Признак типа элемента Формат элемента Признак обязательности элемента Дополнительная информация
ИНН физического лица ИННФЛ А T(=12) Н Типовой элемент <ИННФЛТип>
Фамилия, имя, отчество физического лица ФИО С   О Типовой элемент <ФИОТип>.
Состав элемента представлен в таблице 5.10

Таблица 5.10

Фамилия, имя, отчество (ФИОТип)

Наименование элемента Сокращенное наименование (код) элемента Признак типа элемента Формат элемента Признак обязательности элемента Дополнительная информация
Фамилия Фамилия А T(1-60) О  
Имя Имя А T(1-60) О  
Отчество Отчество А T(1-60) Н  

Приложение N 25

ФОРМАТ ПРЕДСТАВЛЕНИЯ РЕЕСТРА ТРАНСПОРТНЫХ, ТОВАРОСОПРОВОДИТЕЛЬНЫХ И (ИЛИ) ИНЫХ ДОКУМЕНТОВ, ПРЕДУСМОТРЕННЫХ ПОДПУНКТОМ 3 ПУНКТА 3.1, ПОДПУНКТОМ 3 ПУНКТА 3.5, ПОДПУНКТОМ 3 ПУНКТА 3.8, ПОДПУНКТОМ 2 ПУНКТА 14 СТАТЬИ 165 НАЛОГОВОГО КОДЕКСА РОССИЙСКОЙ ФЕДЕРАЦИИ (ПРИ ПЕРЕВОЗКЕ ТОВАРОВ МОРСКИМИ ИЛИ РЕЧНЫМИ СУДАМИ, СУДАМИ СМЕШАННОГО (РЕКА-МОРЕ) ПЛАВАНИЯ), В ЭЛЕКТРОННОЙ ФОРМЕ

I. ОБЩИЕ ПОЛОЖЕНИЯ

1. Настоящий формат описывает требования к XML файлам (далее - файл обмена) для передачи реестра транспортных, товаросопроводительных и (или) иных документов, предусмотренных подпунктом 3 пункта 3.1, подпунктом 3 пункта 3.5, подпунктом 3 пункта 3.8, подпунктом 2 пункта 14 статьи 165 Налогового кодекса Российской Федерации (при перевозке товаров морскими или речными судами, судами смешанного (река-море) плавания).

В электронной форме реестр транспортных, товаросопроводительных и (или) иных документов, предусмотренных подпунктом 3 пункта 3.1, подпунктом 3 пункта 3.5, подпунктом 3 пункта 3.8, подпунктом 2 пункта 14 статьи 165 Налогового кодекса Российской Федерации (при перевозке товаров морскими или речными судами, судами смешанного (река-море) плавания) (далее - Реестр), представляется в виде двух обязательных форматов:

формат представления сведений, определяющих Реестр. Номер версии настоящего формата 5.02, часть 815.

формат представления сведений из документов, подтверждающих обоснованность применения налоговой ставки 0 процентов по налогу на добавленную стоимость. Номер версии настоящего формата 5.02, часть 815-1.

II. ОПИСАНИЕ ФАЙЛА ОБМЕНА СВЕДЕНИЙ, ОПРЕДЕЛЯЮЩИХ РЕЕСТР

2. Имя файла обмена должно иметь следующий вид:

R_T_A_K_O_GGGGMMDD_N, где:

R_T - префикс, принимающий значение: KO_RRMORNDS;

A_K - идентификатор получателя информации, где: A - идентификатор получателя, которому направляется файл обмена, K - идентификатор конечного получателя, для которого предназначена информация из данного файла обмена <1>. Каждый из идентификаторов (A и K) имеет вид для налоговых органов - четырехразрядный код (код налогового органа в соответствии с классификатором "Система обозначения налоговых органов") (далее - СОНО);

<1> Передача файла от отправителя к конечному получателю (K) может осуществляться в несколько этапов через другие налоговые органы, осуществляющие передачу файла на промежуточных этапах, которые обозначаются идентификатором A. В случае передачи файла от отправителя к конечному получателю при отсутствии налоговых органов, осуществляющих передачу на промежуточных этапах, значения идентификаторов A и K совпадают.

O - идентификатор отправителя информации, имеет вид:

для организаций - девятнадцатиразрядный код (идентификационный номер налогоплательщика (далее - ИНН) и код причины постановки на учет (далее - КПП) организации (обособленного подразделения);

для физических лиц - двенадцатиразрядный код (ИНН физического лица, при отсутствии ИНН - последовательность из двенадцати нулей).

GGGG - год формирования передаваемого файла, MM - месяц, DD - день;

N - идентификационный номер файла (длина - от 1 до 36 знаков, идентификационный номер файла должен обеспечивать уникальность файла).

Расширение имени файла - xml. Расширение имени файла может указываться как строчными, так и прописными буквами.

Параметры первой строки файла обмена

Первая строка XML файла должна иметь следующий вид:

<?xml version="1.0" encoding = "windows-1251"?>

Имя файла, содержащего XML схему файла обмена, должно иметь следующий вид:

KO_RRMORNDS_1_815_01_05_02_xx, где xx - номер версии схемы.

Расширение имени файла - xsd.

XML схема файла обмена приводится отдельным файлом и размещается на сайте Федеральной налоговой службы.

3. Логическая модель файла обмена представлена в виде диаграммы структуры файла обмена на рисунке 1 настоящего формата. Элементами логической модели файла обмена являются элементы и атрибуты XML файла. Перечень структурных элементов логической модели файла обмена и сведения о них приведены в таблицах 3.1 - 3.10 настоящего формата.

Для каждого структурного элемента логической модели файла обмена приводятся следующие сведения:

наименование элемента. Приводится полное наименование элемента <2>;

<2> В строке таблицы могут быть описаны несколько элементов, наименования которых разделены символом "|". Такая форма записи применяется при наличии в файле обмена только одного элемента из описанных в этой строке.

сокращенное наименование (код) элемента. Приводится сокращенное наименование элемента. Синтаксис сокращенного наименования должен удовлетворять спецификации XML;

признак типа элемента. Может принимать следующие значения: "С" - сложный элемент логической модели (содержит вложенные элементы), "П" - простой элемент логической модели, реализованный в виде элемента XML файла, "А" - простой элемент логической модели, реализованный в виде атрибута элемента XML файла. Простой элемент логической модели не содержит вложенные элементы;

формат элемента. Формат элемента представляется следующими условными обозначениями: T - символьная строка; N - числовое значение (целое или дробное).

Формат символьной строки указывается в виде T(n-k) или T(=k), где: n - минимальное количество знаков, k - максимальное количество знаков, символ "-" - разделитель, символ "=" означает фиксированное количество знаков в строке. В случае, если минимальное количество знаков равно 0, формат имеет вид T(0-k). В случае, если максимальное количество знаков не ограничено, формат имеет вид T(n-).

Формат числового значения указывается в виде N(m.k), где: m - максимальное количество знаков в числе, включая целую и дробную часть числа без разделяющей десятичной точки и знака (для отрицательного числа), k - максимальное число знаков дробной части числа. Если число знаков дробной части числа равно 0 (то есть число целое), то формат числового значения имеет вид N(m).

Для простых элементов, являющихся базовыми в XML, например, элемент с типом "date", поле "Формат элемента" не заполняется. Для таких элементов в поле "Дополнительная информация" указывается тип базового элемента;

признак обязательности элемента определяет обязательность наличия элемента (совокупности наименования элемента и его значения) в файле обмена. Признак обязательности элемента может принимать следующие значения: "О" - наличие элемента в файле обмена обязательно; "Н" - наличие элемента в файле обмена необязательно, то есть элемент может отсутствовать. Если элемент принимает ограниченный перечень значений (по классификатору, кодовому словарю и тому подобному), то признак обязательности элемента дополняется символом "К". Например, "ОК". В случае, если количество реализаций элемента может быть более одной, то признак обязательности элемента дополняется символом "М". Например, "НМ" или "ОКМ".

К вышеперечисленным признакам обязательности элемента может добавляться значение "У" в случае описания в XML схеме условий, предъявляемых к элементу в файле обмена, описанных в графе "Дополнительная информация". Например, "НУ" или "ОКУ";

дополнительная информация содержит, при необходимости, требования к элементу файла обмена, не указанные ранее. Для сложных элементов указывается ссылка на таблицу, в которой описывается состав данного элемента. Для элементов, принимающих ограниченный перечень значений из классификатора (кодового словаря и тому подобного), указывается соответствующее наименование классификатора (кодового словаря и тому подобного) или приводится перечень возможных значений. Для классификатора (кодового словаря и тому подобного) может указываться ссылка на его местонахождение. Для элементов, использующих пользовательский тип данных, указывается наименование типового элемента.

Рисунок 1. Диаграмма структуры файла обмена

Таблица 3.1

Файл обмена (Файл)

Наименование элемента Сокращенное наименование (код) элемента Признак типа элемента Формат элемента Признак обязательности элемента Дополнительная информация
Идентификатор файла ИдФайл А T(1-255) ОУ Содержит (повторяет) имя сформированного файла (без расширения)
Версия программы, с помощью которой сформирован файл ВерсПрог А T(1-40) О  
Версия формата ВерсФорм А T(1-5) О Принимает значение: 5.02
Состав и структура документа Документ С   О Состав элемента представлен в таблице 3.2

Таблица 3.2

Состав и структура документа (Документ)

Наименование элемента Сокращенное наименование (код) элемента Признак типа элемента Формат элемента Признак обязательности элемента Дополнительная информация
Код формы документа по КНД
(классификатор налоговой документации)
КНД А T(=7) ОК Типовой элемент <КНДТип>.
Принимает значение: 1155115
Дата формирования документа ДатаДок А T(=10) О Типовой элемент <ДатаТип>.
Дата в формате ДД.ММ.ГГГГ
Код налогового органа КодНО А T(=4) ОК Типовой элемент <СОНОТип>.
Значение выбирается в соответствии с классификатором "Система обозначений налоговых органов"
Налоговый период (код) Период А T(=2) ОК Принимает значение:
01 - январь |
02 - февраль |
03 - март |
04 - апрель |
05 - май |
06 - июнь |
07 - июль |
08 - август |
09 - сентябрь |
10 - октябрь |
11 - ноябрь |
12 - декабрь |
21 - 1 квартал |
22 - 2 квартал |
23 - 3 квартал |
24 - 4 квартал |
51 - 1 квартал при реорганизации (ликвидации) организации |
54 - 2 квартал при реорганизации (ликвидации) организации |
55 - 3 квартал при реорганизации (ликвидации) организации |
56 - 4 квартал при реорганизации (ликвидации) организации |
71 - за январь при реорганизации (ликвидации) организации |
72 - за февраль при реорганизации (ликвидации) организации |
          73 - за март при реорганизации (ликвидации) организации |
74 - за апрель при реорганизации (ликвидации) организации |
75 - за май при реорганизации (ликвидации) организации |
76 - за июнь при реорганизации (ликвидации) организации |
77 - за июль при реорганизации (ликвидации) организации |
78 - за август при реорганизации (ликвидации) организации |
79 - за сентябрь при реорганизации (ликвидации) организации |
80 - за октябрь при реорганизации (ликвидации) организации |
81 - за ноябрь при реорганизации (ликвидации) организации |
82 - за декабрь при реорганизации (ликвидации) организации
Отчетный год ОтчетГод А   О Типовой элемент <xs:gYear>.
Год в формате ГГГГ
Имя файла налоговой декларации по налогу на добавленную стоимость ИмяФайлНДС А T(1-255) О Содержит имя файла (без расширения) ранее представленной налоговой декларации по налогу на добавленную стоимость (с префиксом NO_NDS), к которой представляется реестр
Номер корректировки (реестра) НомКорр А N(3) О Принимает значение:
0 - первичный реестр,
1 - корректировка,
2 - последующая корректировка, и другие
Имя файла, содержащего сведения из реестра транспортных, товаросопроводительных и (или) иных документов, предусмотренных подпунктом 3 пункта 3.1, подпунктом 3 пункта 3.5, подпунктом 3 пункта 3.8, подпунктом 2 пункта 14 статьи 165 Налогового кодекса Российской Федерации (при перевозке товаров морскими или речными судами, судами смешанного (река-море) плавания) НаимРеестрМор_10 А T(1-255) О Содержит (повторяет) имя файла (с расширением) с префиксом KO_RRMORNDS.2
Сведения о налогоплательщике СвНП С   О Состав элемента представлен в таблице 3.3
Сведения о лице, подписавшем документ Подписант С   О Состав элемента представлен в таблице 3.7
Реестр транспортных, товаросопроводительных и (или) иных документов, предусмотренных подпунктом 3 пункта 3.1, подпунктом 3 пункта 3.5, подпунктом 3 пункта 3.8, подпунктом 2 пункта 14 статьи 165 Налогового кодекса Российской Федерации (при перевозке товаров морскими или речными судами, судами смешанного (река-море) плавания) РеестрМор_10 С   ОМ Состав элемента представлен в таблице 3.9

Таблица 3.3

Сведения о налогоплательщике (СвНП)

Наименование элемента Сокращенное наименование (код) элемента Признак типа элемента Формат элемента Признак обязательности элемента Дополнительная информация
Налогоплательщик - организация | НПЮЛ С   О Состав элемента представлен в таблице 3.4
Налогоплательщик - индивидуальный предприниматель НПФЛ С   О Состав элемента представлен в таблице 3.6

Таблица 3.4

Налогоплательщик - организация (НПЮЛ)

Наименование элемента Сокращенное наименование (код) элемента Признак типа элемента Формат элемента Признак обязательности элемента Дополнительная информация
Наименование организации НаимОрг А T(1-1000) О  
ИНН юридического лица ИННЮЛ А T(=10) О Типовой элемент <ИННЮЛТип>
КПП КПП А T(=9) О Типовой элемент <КППТип>
Сведения о реорганизованной (ликвидированной) организации СвРеоргЮЛ С   Н Состав элемента представлен в таблице 3.5

Таблица 3.5

Сведения о реорганизованной (ликвидированной) организации (СвРеоргЮЛ)

Наименование элемента Сокращенное наименование (код) элемента Признак типа элемента Формат элемента Признак обязательности элемента Дополнительная информация
Код формы реорганизации (ликвидация) ФормРеорг А T(=1) ОК Принимает значение:
0 - ликвидация |
1 - преобразование |
2 - слияние |
3 - разделение |
5 - присоединение |
6 - разделение с одновременным присоединением
ИНН реорганизованной организации ИННЮЛ А T(=10) НУ Типовой элемент <ИННЮЛТип>.
Элемент обязателен при
<ФормРеорг> = 1 | 2 | 3 | 5 | 6
КПП реорганизованной организации КПП А T(=9) НУ Типовой элемент <КППТип>.
Элемент обязателен при
<ФормРеорг> = 1 | 2 | 3 | 5 | 6

Таблица 3.6

Налогоплательщик - индивидуальный предприниматель (НПФЛ)

Наименование элемента Сокращенное наименование (код) элемента Признак типа элемента Формат элемента Признак обязательности элемента Дополнительная информация
ИНН физического лица, зарегистрированного в качестве индивидуального предпринимателя ИННФЛ А T(=12) О Типовой элемент <ИННФЛТип>
Фамилия, имя, отчество индивидуального предпринимателя ФИО С   О Типовой элемент <ФИОТип>.
Состав элемента представлен в таблице 3.10

Таблица 3.7

Сведения о лице, подписавшем документ (Подписант)

Наименование элемента Сокращенное наименование (код) элемента Признак типа элемента Формат элемента Признак обязательности элемента Дополнительная информация
Признак лица, подписавшего документ ПрПодп А T(=1) ОК Принимает значение:
1 - налогоплательщик |
2 - представитель налогоплательщика
Номер контактного телефона Тлф А T(1-20) Н  
Фамилия, имя, отчество ФИО С   О Типовой элемент <ФИОТип>.
Состав элемента представлен в таблице 3.10
Сведения о представителе налогоплательщика СвПред С   НУ Состав элемента представлен в таблице 3.8
Элемент обязателен при <ПрПодп>=2

Таблица 3.8

Сведения о представителе налогоплательщика (СвПред)

Наименование элемента Сокращенное наименование (код) элемента Признак типа элемента Формат элемента Признак обязательности элемента Дополнительная информация
Наименование документа, подтверждающего полномочия представителя налогоплательщика НаимДок А T(1-120) О  
Наименование организации - представителя налогоплательщика НаимОрг А T(1-1000) Н  

Таблица 3.9

Реестр транспортных, товаросопроводительных и (или) иных документов, предусмотренных подпунктом 3 пункта 3.1, подпунктом 3 пункта 3.5, подпунктом 3 пункта 3.8, подпунктом 2 пункта 14 статьи 165Налогового кодекса Российской Федерации (при перевозке товаров морскими или речными судами, судами смешанного (река-море) плавания) РеестрМор_10

Наименование элемента Сокращенное наименование (код) элемента Признак типа элемента Формат элемента Признак обязательности элемента Дополнительная информация
Код операции КодОпер А T(=7) ОК Принимает значение из перечня "Коды операций", приведенного в Приложении 1 к Порядку заполнения налоговой декларации по налогу на добавленную стоимость <*>:
1010423 | 1010425 | 1010433 | 1010437 | 1010451 | 1010467 | 1010468 | 1010469 | 1010482 | 1010483 | 1010484 | 1011407 | 1011408 | 1011409
Итого налоговая база НалБазаИт А N(14) О  

<*> Утвержден приказом ФНС России от 29.10.2014 N ММВ-7-3/558@ "Об утверждении формы налоговой декларации по налогу на добавленную стоимость, порядка ее заполнения, а также формата представления налоговой декларации по налогу на добавленную стоимость в электронной форме" (зарегистрирован в Министерстве юстиции Российской Федерации 15.12.2014, регистрационный номер 35171), с учетом изменений, внесенными приказом ФНС России от 20.12.2016 N ММВ-7-3/696@ (зарегистрирован в Министерстве юстиции Российской Федерации 15.12.2014, регистрационный номер 35171), приказом ФНС России от 28.12.2018 N СА-7-3/853@ (зарегистрирован в Министерстве юстиции Российской Федерации 28.01.2019, регистрационный номер 53586), приказом ФНС России от 20.11.2019 N ММВ-7-3/579@ (зарегистрирован в Министерстве юстиции Российской Федерации 20.12.2019, регистрационный номер 56946).

Таблица 3.10

Фамилия, имя, отчество (ФИОТип)

Наименование элемента Сокращенное наименование (код) элемента Признак типа элемента Формат элемента Признак обязательности элемента Дополнительная информация
Фамилия Фамилия А T(1-60) О  
Имя Имя А T(1-60) О  
Отчество Отчество А T(1-60) Н  

III. ОПИСАНИЕ ФАЙЛА ОБМЕНА СВЕДЕНИЙ ИЗ ДОКУМЕНТОВ, ПОДТВЕРЖДАЮЩИХ ОБОСНОВАННОСТЬ ПРИМЕНЕНИЯ НАЛОГОВОЙ СТАВКИ 0 ПРОЦЕНТОВ ПО НАЛОГУ НА ДОБАВЛЕННУЮ СТОИМОСТЬ

4. Имя файла обмена должно иметь следующий вид:

R_T_A_K_O_GGGGMMDD_N, где:

R_T - префикс, принимающий значение: KO_RRMORNDS.2;

A_K - идентификатор получателя информации, где: A - идентификатор получателя, которому направляется файл обмена, K - идентификатор конечного получателя, для которого предназначена информация из данного файла обмена <3>. Каждый из идентификаторов (A и K) имеет вид для налоговых органов - четырехразрядный код (код налогового органа в соответствии с классификатором СОНО);

<3> Передача файла от отправителя к конечному получателю (K) может осуществляться в несколько этапов через другие налоговые органы, осуществляющие передачу файла на промежуточных этапах, которые обозначаются идентификатором A. В случае передачи файла от отправителя к конечному получателю при отсутствии налоговых органов, осуществляющих передачу на промежуточных этапах, значения идентификаторов A и K совпадают.

O - идентификатор отправителя информации, имеет вид:

для организаций - девятнадцатиразрядный код ИНН и КПП организации (обособленного подразделения);

для физических лиц - двенадцатиразрядный код ИНН, при отсутствии ИНН - последовательность из двенадцати нулей.

GGGG - год формирования передаваемого файла, MM - месяц, DD - день;

N - идентификационный номер файла (длина - от 1 до 36 знаков, идентификационный номер файла должен обеспечивать уникальность файла).

Расширение имени файла - xml. Расширение имени файла может указываться как строчными, так и прописными буквами.

Параметры первой строки файла обмена

Первая строка XML файла должна иметь следующий вид:

<?xml version="1.0" encoding = "windows-1251"?>

Имя файла, содержащего XML схему файла обмена, должно иметь следующий вид:

KO_RRMORNDS.2_1_815_02_05_02_xx, где xx - номер версии схемы.

Расширение имени файла - xsd.

XML схема файла обмена приводится отдельным файлом и размещается на сайте Федеральной налоговой службы.

5. Логическая модель файла обмена представлена в виде диаграммы структуры файла обмена на рисунке 2 настоящего формата. Элементами логической модели файла обмена являются элементы и атрибуты XML файла. Для каждого структурного элемента логической модели файла обмена приводятся следующие сведения:

наименование элемента. Приводится полное наименование элемента <4>;

<4> В строке таблицы могут быть описаны несколько элементов, наименования которых разделены символом "|". Такая форма записи применяется при наличии в файле обмена только одного элемента из описанных в этой строке.

сокращенное наименование (код) элемента. Приводится сокращенное наименование элемента. Синтаксис сокращенного наименования должен удовлетворять спецификации XML;

признак типа элемента. Может принимать следующие значения: "С" - сложный элемент логической модели (содержит вложенные элементы), "П" - простой элемент логической модели, реализованный в виде элемента XML файла, "А" - простой элемент логической модели, реализованный в виде атрибута элемента XML файла. Простой элемент логической модели не содержит вложенные элементы;

формат элемента. Формат элемента представляется следующими условными обозначениями: T - символьная строка; N - числовое значение (целое или дробное).

Формат символьной строки указывается в виде T(n-k) или T(=k), где: n - минимальное количество знаков, k - максимальное количество знаков, символ "-" - разделитель, символ "=" означает фиксированное количество знаков в строке. В случае, если минимальное количество знаков равно 0, формат имеет вид T(0-k). В случае, если максимальное количество знаков не ограничено, формат имеет вид T(n-).

Формат числового значения указывается в виде N(m.k), где: m - максимальное количество знаков в числе, включая целую и дробную часть числа без разделяющей десятичной точки и знака (для отрицательного числа), k - максимальное число знаков дробной части числа. Если число знаков дробной части числа равно 0 (то есть число целое), то формат числового значения имеет вид N(m).

Для простых элементов, являющихся базовыми в XML, например, элемент с типом "date", поле "Формат элемента" не заполняется. Для таких элементов в поле "Дополнительная информация" указывается тип базового элемента;

признак обязательности элемента определяет обязательность наличия элемента (совокупности наименования элемента и его значения) в файле обмена. Признак обязательности элемента может принимать следующие значения: "О" - наличие элемента в файле обмена обязательно; "Н" - наличие элемента в файле обмена необязательно, то есть элемент может отсутствовать. Если элемент принимает ограниченный перечень значений (по классификатору, кодовому словарю и тому подобному), то признак обязательности элемента дополняется символом "К". Например, "ОК". В случае, если количество реализаций элемента может быть более одной, то признак обязательности элемента дополняется символом "М". Например, "НМ" или "ОКМ".

К вышеперечисленным признакам обязательности элемента может добавляться значение "У" в случае описания в XML схеме условий, предъявляемых к элементу в файле обмена, описанных в графе "Дополнительная информация". Например, "НУ" или "ОКУ";

дополнительная информация содержит, при необходимости, требования к элементу файла обмена, не указанные ранее. Для сложных элементов указывается ссылка на таблицу, в которой описывается состав данного элемента. Для элементов, принимающих ограниченный перечень значений из классификатора (кодового словаря и тому подобного), указывается соответствующее наименование классификатора (кодового словаря и тому подобного) или приводится перечень возможных значений. Для классификатора (кодового словаря и тому подобного) может указываться ссылка на его местонахождение. Для элементов, использующих пользовательский тип данных, указывается наименование типового элемента.

Рисунок 2. Диаграмма структуры файла обмена

Таблица 5.1

Файл обмена (Файл)

Наименование элемента Сокращенное наименование (код) элемента Признак типа элемента Формат элемента Признак обязательности элемента Дополнительная информация
Идентификатор файла ИдФайл А T(1-255) ОУ Содержит (повторяет) имя сформированного файла (без расширения)
Версия программы, с помощью которой сформирован файл ВерсПрог А T(1-40) О  
Версия формата ВерсФорм А T(1-5) О Принимает значение: 5.02
Состав и структура документа Документ С   О Состав элемента представлен в таблице 5.2

Таблица 5.2

Состав и структура документа (Документ)

Наименование элемента Сокращенное наименование (код) элемента Признак типа элемента Формат элемента Признак обязательности элемента Дополнительная информация
Индекс Индекс А T(=7) ОК Типовой элемент <КНДТип>.
Принимает значение: 0005115
Номер корректировки (реестра) НомКорр А N(3) О Принимает значение:
0 - первичный реестр,
1 - корректировка,
2 - последующая корректировка, и другие
Элемент повторяет значение элемента <НомКорр> из файла с префиксом KO_RRMORNDS
Реестр транспортных, товаросопроводительных и (или) иных документов, предусмотренных подпунктом 3 пункта 3.1, подпунктом 3 пункта 3.5, подпунктом 3 пункта 3.8, подпунктом 2 пункта 14 статьи 165 Налогового кодекса Российской Федерации (при перевозке товаров морскими или речными судами, судами смешанного (река-море) плавания) РеестрМор_10 С   ОМ Состав элемента представлен в таблице 5.3

Таблица 5.3

Реестр транспортных, товаросопроводительных и (или) иных документов, предусмотренных подпунктом 3 пункта 3.1, подпунктом 3 пункта 3.5, подпунктом 3 пункта 3.8, подпунктом 2 пункта 14 статьи 165 Налогового кодекса Российской Федерации (при перевозке товаров морскими или речными судами, судами смешанного (река-море) плавания) РеестрМор_10

Наименование элемента Сокращенное наименование (код) элемента Признак типа элемента Формат элемента Признак обязательности элемента Дополнительная информация
Код операции КодОпер А T(=7) ОК Принимает значение из перечня "Коды операций", приведенного в Приложении 1 к Порядку заполнения налоговой декларации по налогу на добавленную стоимость <*>:
1010423 | 1010425 | 1010433 | 1010437 | 1010451 | 1010467 | 1010468 | 1010469 | 1010482 | 1010483 | 1010484 | 1011407 | 1011408 | 1011409
Итого налоговая база НалБазаИт А N(14) О  
Сведения об операции по реализации работ (услуг) СвОбОпер С   ОМ Состав элемента представлен в таблице 5.4

<*> Утвержден приказом ФНС России от 29.10.2014 N ММВ-7-3/558@ "Об утверждении формы налоговой декларации по налогу на добавленную стоимость, порядка ее заполнения, а также формата представления налоговой декларации по налогу на добавленную стоимость в электронной форме" (зарегистрирован в Министерстве юстиции Российской Федерации 15.12.2014, регистрационный номер 35171), с учетом изменений, внесенными приказом ФНС России от 20.12.2016 N ММВ-7-3/696@ (зарегистрирован в Министерстве юстиции Российской Федерации 15.12.2014, регистрационный номер 35171), приказом ФНС России от 28.12.2018 N СА-7-3/853@ (зарегистрирован в Министерстве юстиции Российской Федерации 28.01.2019, регистрационный номер 53586), приказом ФНС России от 20.11.2019 N ММВ-7-3/579@ (зарегистрирован в Министерстве юстиции Российской Федерации 20.12.2019, регистрационный номер 56946).

Таблица 5.4

Сведения об операции по реализации работ (услуг) (СвОбОпер)

Наименование элемента Сокращенное наименование (код) элемента Признак типа элемента Формат элемента Признак обязательности элемента Дополнительная информация
Номер по порядку НомПор А N(7) О  
Налоговая база по соответствующей операции по реализации услуг, обоснованность применения налоговой ставки 0 процентов по которой документально подтверждена НалБазаОпПдтв А N(16.2) О  
Примечание Прим А T(1-1000) Н  
Сведения о транспортном, товаросопроводительном и (или) ином документе, подтверждающем вывоз товаров за пределы Российской Федерации или ввоз товаров на территорию Российской Федерации СвТрДок С   ОМ Состав элемента представлен в таблице 5.5

Таблица 5.5

Сведения о транспортном, товаросопроводительном и (или) ином документе, подтверждающем вывоз товаров за пределы Российской Федерации или ввоз товаров на территорию Российской Федерации (СвТрДок)

Наименование элемента Сокращенное наименование (код) элемента Признак типа элемента Формат элемента Признак обязательности элемента Дополнительная информация
Вид транспортного, товаросопроводительного и (или) иного документа ВидТрДок А T(=2) ОК Принимает значение:
02 - коносамент |
06 - поручение на отгрузку |
07 - морская накладная |
12 - иной документ
Номер транспортного, товаросопроводительного и (или) иного документа НомТрДок А T(1-50) О При отсутствии номера в документе элемент принимает значение "б/н"
Дата транспортного, товаросопроводительного и (или) иного документа ДатаТрДок А T(=10) О Типовой элемент <ДатаТип>.
Дата в формате ДД.ММ.ГГГГ
Наименование судна НаимСудн А T(1-50) О  
Страна регистрации судна (флаг) СтранРегСудн А T(=2) НК Принимает значение в соответствии с Общероссийским классификатором стран мира (ОКСМ), двухзначный буквенный код
Порт погрузки ПортПогруз А T(1-50) О  
Код страны порта погрузки СтрПортПогруз А T(=2) ОК Принимает значение в соответствии с Общероссийским классификатором стран мира (ОКСМ), двухзначный буквенный код
Порт разгрузки ПортРазгруз А T(1-50) О  
Код страны порта разгрузки СтрПортРазгруз А T(=2) ОК Принимает значение в соответствии с Общероссийским классификатором стран мира (ОКСМ), двухзначный буквенный код
Дата отметки российского таможенного органа "Погрузка разрешена" (при вывозе) ДатаПогрРазр А T(=10) НУ Типовой элемент <ДатаТип>.
Дата в формате ДД.ММ.ГГГГ.
Элемент обязателен при <ВидТрДок>= 06
Дата отметки российского таможенного органа (при ввозе) ДатаГрузТамож А T(=10) НУ Типовой элемент <ДатаТип>.
Дата в формате ДД.ММ.ГГГГ.
Элемент обязателен при одновременном выполнении двух условий:
- <КодОпер> = 1010433 | 1010482 | 1010483 | 1010484
- <СтрПортРазгруз> = RU
(где RU - двухзначный буквенный код Российской Федерации из ОКСМ)
Регистрационный номер таможенной декларации (при вывозе) РегНомТД П T(23-29) НМ  

Приложение N 26

ФОРМАТ ПРЕДСТАВЛЕНИЯ РЕЕСТРА ПЕРЕВОЗОЧНЫХ ДОКУМЕНТОВ, ПРЕДУСМОТРЕННЫХ ПУНКТОМ 4.1 СТАТЬИ 165 НАЛОГОВОГО КОДЕКСА РОССИЙСКОЙ ФЕДЕРАЦИИ, В ЭЛЕКТРОННОЙ ФОРМЕ

I. ОБЩИЕ ПОЛОЖЕНИЯ

1. Настоящий формат описывает требования к XML файлам (далее - файл обмена) для передачи реестра перевозочных документов, предусмотренных пунктом 4.1 статьи 165 Налогового кодекса Российской Федерации.

В электронной форме реестр перевозочных документов, предусмотренных пунктом 4.1 статьи 165 Налогового кодекса Российской Федерации (далее - Реестр), представляется в виде двух обязательных форматов:

формат представления сведений, определяющих Реестр. Номер версии настоящего формата 5.02, часть 822;

формат представления сведений из документов, подтверждающих обоснованность применения налоговой ставки 0 процентов по налогу на добавленную стоимость. Номер версии настоящего формата 5.02, часть 822-1.

II. ОПИСАНИЕ ФАЙЛА ОБМЕНА СВЕДЕНИЙ, ОПРЕДЕЛЯЮЩИХ РЕЕСТР

2. Имя файла обмена должно иметь следующий вид:

R_T_A_K_O_GGGGMMDD_N, где:

R_T - префикс, принимающий значение: KO_RRGDPRVZNDS;

A_K - идентификатор получателя информации, где: A - идентификатор получателя, которому направляется файл обмена, K - идентификатор конечного получателя, для которого предназначена информация из данного файла обмена <1>. Каждый из идентификаторов (A и K) имеет вид для налоговых органов - четырехразрядный код (код налогового органа в соответствии с классификатором "Система обозначения налоговых органов") (далее - СОНО);

<1> Передача файла от отправителя к конечному получателю (K) может осуществляться в несколько этапов через другие налоговые органы, осуществляющие передачу файла на промежуточных этапах, которые обозначаются идентификатором A. В случае передачи файла от отправителя к конечному получателю при отсутствии налоговых органов, осуществляющих передачу на промежуточных этапах, значения идентификаторов A и K совпадают.

O - идентификатор отправителя информации, имеет вид:

для организаций - девятнадцатиразрядный код (идентификационный номер налогоплательщика (далее - ИНН) и код причины постановки на учет (далее - КПП) организации (обособленного подразделения);

для физических лиц - двенадцатиразрядный код (ИНН физического лица, при отсутствии ИНН - последовательность из двенадцати нулей).

GGGG - год формирования передаваемого файла, MM - месяц, DD - день;

N - идентификационный номер файла (длина - от 1 до 36 знаков, идентификационный номер файла должен обеспечивать уникальность файла).

Расширение имени файла - xml. Расширение имени файла может указываться как строчными, так и прописными буквами.

Параметры первой строки файла обмена

Первая строка XML файла должна иметь следующий вид:

<?xml version = "1.0" encoding = "windows-1251"?>

Имя файла, содержащего XML схему файла обмена, должно иметь следующий вид:

KO_RRGDPRVZNDS_1_822_01_05_02_xx, где xx - номер версии схемы.

Расширение имени файла - xsd.

XML схема файла обмена приводится отдельным файлом и размещается на сайте Федеральной налоговой службы.

3. Логическая модель файла обмена представлена в виде диаграммы структуры файла обмена на рисунке 1 настоящего формата. Элементами логической модели файла обмена являются элементы и атрибуты XML файла. Перечень структурных элементов логической модели файла обмена и сведения о них приведены в таблицах 3.1 - 3.10 настоящего формата.

Для каждого структурного элемента логической модели файла обмена приводятся следующие сведения:

наименование элемента. Приводится полное наименование элемента <2>;

<2> В строке таблицы могут быть описаны несколько элементов, наименования которых разделены символом "|". Такая форма записи применяется при наличии в файле обмена только одного элемента из описанных в этой строке.

сокращенное наименование (код) элемента. Приводится сокращенное наименование элемента. Синтаксис сокращенного наименования должен удовлетворять спецификации XML;

признак типа элемента. Может принимать следующие значения: "С" - сложный элемент логической модели (содержит вложенные элементы), "П" - простой элемент логической модели, реализованный в виде элемента XML файла, "А" - простой элемент логической модели, реализованный в виде атрибута элемента XML файла. Простой элемент логической модели не содержит вложенные элементы;

формат элемента. Формат элемента представляется следующими условными обозначениями: T - символьная строка; N - числовое значение (целое или дробное).

Формат символьной строки указывается в виде T(n-k) или T(=k), где: n - минимальное количество знаков, k - максимальное количество знаков, символ "-" - разделитель, символ "=" означает фиксированное количество знаков в строке. В случае, если минимальное количество знаков равно 0, формат имеет вид T(0-k). В случае, если максимальное количество знаков не ограничено, формат имеет вид T(n-).

Формат числового значения указывается в виде N(m.k), где: m - максимальное количество знаков в числе, включая целую и дробную часть числа без разделяющей десятичной точки и знака (для отрицательного числа), k - максимальное число знаков дробной части числа. Если число знаков дробной части числа равно 0 (то есть число целое), то формат числового значения имеет вид N(m).

Для простых элементов, являющихся базовыми в XML, например, элемент с типом "date", поле "Формат элемента" не заполняется. Для таких элементов в поле "Дополнительная информация" указывается тип базового элемента;

признак обязательности элемента определяет обязательность наличия элемента (совокупности наименования элемента и его значения) в файле обмена. Признак обязательности элемента может принимать следующие значения: "О" - наличие элемента в файле обмена обязательно; "Н" - наличие элемента в файле обмена необязательно, то есть элемент может отсутствовать. Если элемент принимает ограниченный перечень значений (по классификатору, кодовому словарю и тому подобному), то признак обязательности элемента дополняется символом "К". Например, "ОК". В случае, если количество реализаций элемента может быть более одной, то признак обязательности элемента дополняется символом "М". Например, "НМ" или "ОКМ".

К вышеперечисленным признакам обязательности элемента может добавляться значение "У" в случае описания в XML схеме условий, предъявляемых к элементу в файле обмена, описанных в графе "Дополнительная информация". Например, "НУ" или "ОКУ";

дополнительная информация содержит, при необходимости, требования к элементу файла обмена, не указанные ранее. Для сложных элементов указывается ссылка на таблицу, в которой описывается состав данного элемента. Для элементов, принимающих ограниченный перечень значений из классификатора (кодового словаря и тому подобного), указывается соответствующее наименование классификатора (кодового словаря и тому подобного) или приводится перечень возможных значений. Для классификатора (кодового словаря и тому подобного) может указываться ссылка на его местонахождение. Для элементов, использующих пользовательский тип данных, указывается наименование типового элемента.

Рисунок 1. Диаграмма структуры файла обмена

Таблица 3.1

Файл обмена (Файл)

Наименование элемента Сокращенное наименование (код) элемента Признак типа элемента Формат элемента Признак обязательности элемента Дополнительная информация
Идентификатор файла ИдФайл А T(1-255) ОУ Содержит (повторяет) имя сформированного файла (без расширения)
Версия программы, с помощью которой сформирован файл ВерсПрог А T(1-40) О  
Версия формата ВерсФорм А T(1-5) О Принимает значение: 5.02
Состав и структура документа Документ С   О Состав элемента представлен в таблице 3.2

Таблица 3.2

Состав и структура документа (Документ)

Наименование элемента Сокращенное наименование (код) элемента Признак типа элемента Формат элемента Признак обязательности элемента Дополнительная информация
Код формы документа по КНД (классификатор налоговой документации) КНД А T(=7) ОК Типовой элемент <КНДТип>.
Принимает значение: 1155122
Дата формирования документа ДатаДок А T(=10) О Типовой элемент <ДатаТип>.
Дата в формате ДД.ММ.ГГГГ
Код налогового органа КодНО А T(=4) ОК Типовой элемент <СОНОТип>.
Значение выбирается в соответствии с классификатором "Система обозначений налоговых органов"
Налоговый период (код) Период А T(=2) ОК Принимает значение:
01 - январь |
02 - февраль |
03 - март |
04 - апрель |
05 - май |
06 - июнь |
07 - июль |
08 - август |
09 - сентябрь |
10 - октябрь |
11 - ноябрь |
12 - декабрь |
21 - 1 квартал |
22 - 2 квартал |
23 - 3 квартал |
24 - 4 квартал |
51 - 1 квартал при реорганизации (ликвидации) организации |
54 - 2 квартал при реорганизации (ликвидации) организации |
55 - 3 квартал при реорганизации (ликвидации) организации |
56 - 4 квартал при реорганизации (ликвидации) организации |
71 - за январь при реорганизации (ликвидации) организации |
72 - за февраль при реорганизации (ликвидации) организации |
          73 - за март при реорганизации (ликвидации) организации |
74 - за апрель при реорганизации (ликвидации) организации |
75 - за май при реорганизации (ликвидации) организации |
76 - за июнь при реорганизации (ликвидации) организации |
77 - за июль при реорганизации (ликвидации) организации |
78 - за август при реорганизации (ликвидации) организации |
79 - за сентябрь при реорганизации (ликвидации) организации |
80 - за октябрь при реорганизации (ликвидации) организации |
81 - за ноябрь при реорганизации (ликвидации) организации |
82 - за декабрь при реорганизации (ликвидации) организации
Отчетный год ОтчетГод А   О Типовой элемент <xs:g Year>.
Год в формате ГГГГ
Имя файла налоговой декларации по налогу на добавленную стоимость ИмяФайлНДС А T(1-255) О Содержит имя файла (без расширения) ранее представленной налоговой декларации по налогу на добавленную стоимость (с префиксом NO_NDS), к которой представляется реестр
Номер корректировки (реестра) НомКорр А N(3) О Принимает значение:
0 - первичный реестр,
1 - корректировка,
2 - последующая корректировка,
и другие
Имя файла, содержащего сведения из реестра перевозочных документов, предусмотренных пунктом 4.1 статьи 165 Налогового кодекса Российской Федерации НаимРеестрЖДПер_11 А T(1-255) О Содержит (повторяет) имя файла (с расширением) с префиксом KO_RRGDPRVZNDS.2
Сведения о налогоплательщике СвНП С   О Состав элемента представлен в таблице 3.3
Сведения о лице, подписавшем документ Подписант С   О Состав элемента представлен в таблице 3.7
Реестр перевозочных документов, предусмотренных пунктом 4.1 статьи 165 Налогового кодекса Российской Федерации РеестрЖДПер_11 С   ОМ Состав элемента представлен в таблице 3.9

Таблица 3.3

Сведения о налогоплательщике (СвНП)

Наименование элемента Сокращенное наименование (код) элемента Признак типа элемента Формат элемента Признак обязательности элемента Дополнительная информация
Налогоплательщик - организация | НПЮЛ С   О Состав элемента представлен в таблице 3.4
Налогоплательщик - индивидуальный предприниматель НПФЛ С   О Состав элемента представлен в таблице 3.6

Таблица 3.4

Налогоплательщик - организация (НПЮЛ)

Наименование элемента Сокращенное наименование (код) элемента Признак типа элемента Формат элемента Признак обязательности элемента Дополнительная информация
Наименование организации НаимОрг А T(1-1000) О  
ИНН юридического лица ИННЮЛ А T(=10) О Типовой элемент <ИННЮЛТип>
КПП КПП А T(=9) О Типовой элемент <КППТип>
Сведения о реорганизованной (ликвидированной) организации СвРеоргЮЛ С   Н Состав элемента представлен в таблице 3.5

Таблица 3.5

Сведения о реорганизованной (ликвидированной) организации (СвРеоргЮЛ)

Наименование элемента Сокращенное наименование (код) элемента Признак типа элемента Формат элемента Признак обязательности элемента Дополнительная информация
Код формы реорганизации (ликвидация) ФормРеорг А T(=1) ОК Принимает значение:
0 - ликвидация |
1 - преобразование |
2 - слияние |
3 - разделение |
5 - присоединение |
6 - разделение с одновременным присоединением
ИНН реорганизованной организации ИННЮЛ А T(=10) НУ Типовой элемент <ИННЮЛТип>.
Элемент обязателен при <ФормРеорг> = 1 | 2 | 3 | 5 | 6
КПП реорганизованной организации КПП А T(=9) НУ Типовой элемент <КППТип>.
Элемент обязателен при
<ФормРеорг> = 1 | 2 | 3 | 5 | 6

Таблица 3.6

Налогоплательщик - индивидуальный предприниматель (НПФЛ)

Наименование элемента Сокращенное наименование (код) элемента Признак типа элемента Формат элемента Признак обязательности элемента Дополнительная информация
ИНН физического лица, зарегистрированного в качестве индивидуального предпринимателя ИННФЛ А T(=12) О Типовой элемент <ИННФЛТип>
Фамилия, имя, отчество индивидуального предпринимателя ФИО С   О Типовой элемент <ФИОТип>.
Состав элемента представлен в таблице 3.10

Таблица 3.7

Сведения о лице, подписавшем документ (Подписант)

Наименование элемента Сокращенное наименование (код) элемента Признак типа элемента Формат элемента Признак обязательности элемента Дополнительная информация
Признак лица, подписавшего документ ПрПодп А T(=1) ОК Принимает значение:
1 - налогоплательщик |
2 - представитель налогоплательщика
Номер контактного телефона Тлф А T(1-20) Н  
Фамилия, имя, отчество ФИО С   О Типовой элемент <ФИОТип>.
Состав элемента представлен в таблице 3.10
Сведения о представителе налогоплательщика СвПред С   НУ Состав элемента представлен в таблице 3.8
Элемент обязателен при <ПрПодп>=2

Таблица 3.8

Сведения о представителе налогоплательщика (СвПред)

Наименование элемента Сокращенное наименование (код) элемента Признак типа элемента Формат элемента Признак обязательности элемента Дополнительная информация
Наименование документа, подтверждающего полномочия представителя налогоплательщика НаимДок А T(1-120) О  
Наименование организации - представителя налогоплательщика НаимОрг А T(1-1000) Н  

Таблица 3.9

Реестр перевозочных документов, предусмотренных пунктом 4.1 статьи 165 Налогового кодекса Российской Федерации (РеестрЖДПер_11)

Наименование элемента Сокращенное наименование (код) элемента Признак типа элемента Формат элемента Признак обязательности элемента Дополнительная информация
Код операции КодОпер А T(=7) ОК Принимает значение из перечня "Коды операций", приведенного в Приложении 1 к Порядку заполнения налоговой декларации по налогу на добавленную стоимость <*>: 1010440 | 1010441
Итого налоговая база НалБазаИт А N(14) О  

<*> Утвержден приказом ФНС России от 29.10.2014 N ММВ-7-3/558@ (зарегистрирован в Министерстве юстиции Российской Федерации 15.12.2014, регистрационный номер 35171), с учетом изменений, внесенными приказом ФНС России от 20.12.2016 N ММВ-7-3/696@ "Об утверждении формы налоговой декларации по налогу на добавленную стоимость, порядка ее заполнения, а также формата представления налоговой декларации по налогу на добавленную стоимость в электронной форме" (зарегистрирован в Министерстве юстиции Российской Федерации 15.12.2014, регистрационный номер 35171), приказом ФНС России от 28.12.2018 N СА-7-3/853@ "Об утверждении формы налоговой декларации по налогу на добавленную стоимость, порядка ее заполнения, а также формата представления налоговой декларации по налогу на добавленную стоимость в электронной форме" (зарегистрирован в Министерстве юстиции Российской Федерации 28.01.2019, регистрационный номер 53586).

Таблица 3.10

Фамилия, имя, отчество (ФИОТип)

Наименование элемента Сокращенное наименование (код) элемента Признак типа элемента Формат элемента Признак обязательности элемента Дополнительная информация
Фамилия Фамилия А T(1-60) О  
Имя Имя А T(1-60) О  
Отчество Отчество А T(1-60) Н  

III. ОПИСАНИЕ ФАЙЛА ОБМЕНА СВЕДЕНИЙ ИЗ ДОКУМЕНТОВ, ПОДТВЕРЖДАЮЩИХ ОБОСНОВАННОСТЬ ПРИМЕНЕНИЯ НАЛОГОВОЙ СТАВКИ 0 ПРОЦЕНТОВ ПО НАЛОГУ НА ДОБАВЛЕННУЮ СТОИМОСТЬ

4. Имя файла обмена должно иметь следующий вид:

R_T_A_K_O_GGGGMMDD_N, где:

R_T - префикс, принимающий значение: KO_RRGDPRVZNDS.2;

A_K - идентификатор получателя информации, где: A - идентификатор получателя, которому направляется файл обмена, K - идентификатор конечного получателя, для которого предназначена информация из данного файла обмена <3>. Каждый из идентификаторов (A и K) имеет вид для налоговых органов - четырехразрядный код (код налогового органа в соответствии с классификатором СОНО);

<3> Передача файла от отправителя к конечному получателю (K) может осуществляться в несколько этапов через другие налоговые органы, осуществляющие передачу файла на промежуточных этапах, которые обозначаются идентификатором A. В случае передачи файла от отправителя к конечному получателю при отсутствии налоговых органов, осуществляющих передачу на промежуточных этапах, значения идентификаторов A и K совпадают.

O - идентификатор отправителя информации, имеет вид:

для организаций - девятнадцатиразрядный код ИНН и КПП организации (обособленного подразделения);

для физических лиц - двенадцатиразрядный код ИНН, при отсутствии ИНН - последовательность из двенадцати нулей.

GGGG - год формирования передаваемого файла, MM - месяц, DD - день;

N - идентификационный номер файла (длина - от 1 до 36 знаков, идентификационный номер файла должен обеспечивать уникальность файла).

Расширение имени файла - xml. Расширение имени файла может указываться как строчными, так и прописными буквами.

Параметры первой строки файла обмена

Первая строка XML файла должна иметь следующий вид:

<?xml version ="1.0" encoding ="windows-1251"?>

Имя файла, содержащего XML схему файла обмена, должно иметь следующий вид:

KO_RRGDPRVZNDS.2_1_822_02_05_02_xx, где xx - номер версии схемы.

Расширение имени файла - xsd.

XML схема файла обмена приводится отдельным файлом и размещается на сайте Федеральной налоговой службы.

5. Логическая модель файла обмена представлена в виде диаграммы структуры файла обмена на рисунке 2 настоящего формата. Элементами логической модели файла обмена являются элементы и атрибуты XML файла. Перечень структурных элементов логической модели файла обмена и сведения о них приведены в таблицах 5.1 - 5.4 настоящего формата.

Для каждого структурного элемента логической модели файла обмена приводятся следующие сведения:

наименование элемента. Приводится полное наименование элемента <4>;

<4> В строке таблицы могут быть описаны несколько элементов, наименования которых разделены символом "|". Такая форма записи применяется при наличии в файле обмена только одного элемента из описанных в этой строке.

сокращенное наименование (код) элемента. Приводится сокращенное наименование элемента. Синтаксис сокращенного наименования должен удовлетворять спецификации XML;

признак типа элемента. Может принимать следующие значения: "С" - сложный элемент логической модели (содержит вложенные элементы), "П" - простой элемент логической модели, реализованный в виде элемента XML файла, "A" - простой элемент логической модели, реализованный в виде атрибута элемента XML файла. Простой элемент логической модели не содержит вложенные элементы;

формат элемента. Формат элемента представляется следующими условными обозначениями: T - символьная строка; N - числовое значение (целое или дробное).

Формат символьной строки указывается в виде T(n-k) или T(=k), где: n - минимальное количество знаков, k - максимальное количество знаков, символ "-" - разделитель, символ "=" означает фиксированное количество знаков в строке. В случае, если минимальное количество знаков равно 0, формат имеет вид T(0-k). В случае, если максимальное количество знаков не ограничено, формат имеет вид T(n-).

Формат числового значения указывается в виде N(m.k), где: m - максимальное количество знаков в числе, включая целую и дробную часть числа без разделяющей десятичной точки и знака (для отрицательного числа), k - максимальное число знаков дробной части числа. Если число знаков дробной части числа равно 0 (то есть число целое), то формат числового значения имеет вид N(m).

Для простых элементов, являющихся базовыми в XML, например, элемент с типом "date", поле "Формат элемента" не заполняется. Для таких элементов в поле "Дополнительная информация" указывается тип базового элемента;

признак обязательности элемента определяет обязательность наличия элемента (совокупности наименования элемента и его значения) в файле обмена. Признак обязательности элемента может принимать следующие значения: "О" - наличие элемента в файле обмена обязательно; "Н" - наличие элемента в файле обмена необязательно, то есть элемент может отсутствовать. Если элемент принимает ограниченный перечень значений (по классификатору, кодовому словарю и тому подобному), то признак обязательности элемента дополняется символом "К". Например, "ОК". В случае, если количество реализаций элемента может быть более одной, то признак обязательности элемента дополняется символом "М". Например, "НМ" или "ОКМ".

К вышеперечисленным признакам обязательности элемента может добавляться значение "У" в случае описания в XML схеме условий, предъявляемых к элементу в файле обмена, описанных в графе "Дополнительная информация". Например, "НУ" или "ОКУ";

дополнительная информация содержит, при необходимости, требования к элементу файла обмена, не указанные ранее. Для сложных элементов указывается ссылка на таблицу, в которой описывается состав данного элемента. Для элементов, принимающих ограниченный перечень значений из классификатора (кодового словаря и тому подобного), указывается соответствующее наименование классификатора (кодового словаря и тому подобного) или приводится перечень возможных значений. Для классификатора (кодового словаря и тому подобного) может указываться ссылка на его местонахождение. Для элементов, использующих пользовательский тип данных, указывается наименование типового элемента.

Рисунок 2. Диаграмма структуры файла обмена

Таблица 5.1

Файл обмена (Файл)

Наименование элемента Сокращенное наименование (код) элемента Признак типа элемента Формат элемента Признак обязательности элемента Дополнительная информация
Идентификатор файла ИдФайл А T(1-255) ОУ Содержит (повторяет) имя сформированного файла (без расширения)
Версия программы, с помощью которой сформирован файл ВерсПрог А T(1-40) О  
Версия формата ВерсФорм А T(1-5) О Принимает значение: 5.02
Состав и структура документа Документ С   О Состав элемента представлен в таблице 5.2

Таблица 5.2

Состав и структура документа (Документ)

Наименование элемента Сокращенное наименование (код) элемента Признак типа элемента Формат элемента Признак обязательности элемента Дополнительная информация
Индекс Индекс А T(=7) ОК Типовой элемент <КНДТип>.
Принимает значение: 0005122
Номер корректировки (реестра) НомКорр А N(3) О Принимает значение:
0 - первичный реестр,
1 - корректировка,
2 - последующая корректировка,
и другие
Элемент повторяет значение элемента <НомКорр> из файла с префиксом KO_RRGDPRVZNDS
Реестр перевозочных документов, предусмотренных пунктом 4.1 статьи 165 Налогового кодекса Российской Федерации РеестрЖДПер_11 С   ОМ Состав элемента представлен в таблице 5.3

Таблица 5.3

Реестр перевозочных документов, предусмотренных пунктом 4.1 статьи 165 Налогового кодекса Российской Федерации (РеестрЖДПер_11)

Наименование элемента Сокращенное наименование (код) элемента Признак типа элемента Формат элемента Признак обязательности элемента Дополнительная информация
Код операции КодОпер А T(=7) ОК Принимает значение из перечня "Коды операций", приведенного в Приложении 1 к Порядку заполнения налоговой декларации по налогу на добавленную стоимость <*>:
1010440 | 1010441
Итого налоговая база НалБазаИт А N(14) О  
Сведения по операции по реализации услуг по перевозке на железнодорожном транспорте СведЖДУслуг С   ОМ Состав элемента представлен в таблице 5.4

<*> Утвержден приказом ФНС России от 29.10.2014 N ММВ-7-3/558@ (зарегистрирован в Министерстве юстиции Российской Федерации 15.12.2014, регистрационный номер 35171), с учетом изменений, внесенными приказом ФНС России от 20.12.2016 N ММВ-7-3/696@ "Об утверждении формы налоговой декларации по налогу на добавленную стоимость, порядка ее заполнения, а также формата представления налоговой декларации по налогу на добавленную стоимость в электронной форме" (зарегистрирован в Министерстве юстиции Российской Федерации 15.12.2014, регистрационный номер 35171), приказом ФНС России от 28.12.2018 N СА-7-3/853@ "Об утверждении формы налоговой декларации по налогу на добавленную стоимость, порядка ее заполнения, а также формата представления налоговой декларации по налогу на добавленную стоимость в электронной форме" (зарегистрирован в Министерстве юстиции Российской Федерации 28.01.2019, регистрационный номер 53586).

Таблица 5.4

Сведения по операции по реализации услуг по перевозке на железнодорожном транспорте (СведЖДУслуг)

Наименование элемента Сокращенное наименование (код) элемента Признак типа элемента Формат элемента Признак обязательности элемента Дополнительная информация
Номер по порядку НомПор А N(7) О  
Номер перевозочного, товаросопроводительного и (или) иного документа НомТрДок А T(1-50) О  
Код страны станции отправления СтрСтанцОтпр А T(=2) НК Принимает значение в соответствии с Общероссийским классификатором стран мира (ОКСМ), двухзначный буквенный код. Элемент обязателен, если не заполнен показатель <КодСтанцОтпр>
Наименование станции отправления НаимСтанцОтпр А T(1-100) Н Элемент обязателен, если не заполнен показатель <КодСтанцОтпр>
Код станции отправления КодСтанцОтпр А T(=6) Н Элемент обязателен, если не заполнены показатели <НаимСтанцОтпр> и <СтрСтанцОтпр>
Наименование входной железнодорожной станции (пограничной и (или) припортовой) НаимВхСтанц А T(1-100) Н Элемент обязателен, если не заполнен показатель <КодВхСтанц>
Код входной железнодорожной станции (пограничной и (или) припортовой) КодВхСтанц А T(=6) Н Элемент обязателен, если не заполнен показатель <НаимВхСтанц>
Код страны станции назначения СтрСтанцНазн А T(=2) НК Принимает значение в соответствии с Общероссийским классификатором стран мира (ОКСМ), двухзначный буквенный код.
Элемент обязателен, если не заполнен показатель <КодСтанцНазн>
Наименование станции назначения НаимСтанцНазн А T(1-100) Н Элемент обязателен, если не заполнен показатель <КодСтанцНазн>
Код станции назначения КодСтанцНазн А T(=6) Н Элемент обязателен, если не заполнены показатели <НаимСтанцНазн> и <СтрСтанцНазн>
Наименование выходной железнодорожной станции (пограничной и (или) припортовой) НаимВыхСтанц А T(1-100) Н Элемент обязателен, если не заполнен показатель <КодВыхСтанц>
Код выходной железнодорожной станции (пограничной и (или) припортовой) КодВыхСтанц А T(=6) Н Элемент обязателен, если не заполнен показатель <НаимВыхСтанц>
Налоговая база по соответствующей операции по реализации услуг, обоснованность применения налоговой ставки 0 процентов по которой документально подтверждена НалБазаОпПдтв А N(16.2) О  
Примечание Прим А T(1-1000) Н  

Приложение N 27

ФОРМАТ ПРЕДСТАВЛЕНИЯ РЕЕСТРА ПЕРЕВОЗОЧНЫХ, ТОВАРОСОПРОВОДИТЕЛЬНЫХ ИЛИ ИНЫХ ДОКУМЕНТОВ, ПРЕДУСМОТРЕННЫХ ПУНКТОМ 3.9 СТАТЬИ 165 НАЛОГОВОГО КОДЕКСА РОССИЙСКОЙ ФЕДЕРАЦИИ, В ЭЛЕКТРОННОЙ ФОРМЕ

I. ОБЩИЕ ПОЛОЖЕНИЯ

1. Настоящий формат описывает требования к XML файлам (далее - файл обмена) для передачи реестра перевозочных, товаросопроводительных или иных документов, предусмотренных пунктом 3.9 статьи 165 Налогового кодекса Российской Федерации.

В электронной форме реестр перевозочных, товаросопроводительных или иных документов, предусмотренных пунктом 3.9 статьи 165 Налогового кодекса Российской Федерации (далее - Реестр), представляется в виде двух обязательных форматов:

формат представления сведений, определяющих Реестр. Номер версии настоящего формата 5.02, часть 823.

формат представления сведений из документов, подтверждающих обоснованность применения налоговой ставки 0 процентов по налогу на добавленную стоимость. Номер версии настоящего формата 5.02, часть 823-1.

II. ОПИСАНИЕ ФАЙЛА ОБМЕНА СВЕДЕНИЙ, ОПРЕДЕЛЯЮЩИХ РЕЕСТР

2. Имя файла обмена должно иметь следующий вид:

R_T_A_K_O_GGGGMMDD_N, где:

R_T - префикс, принимающий значение: KO_RRAVPRVZNDS;

A_K - идентификатор получателя информации, где: A - идентификатор получателя, которому направляется файл обмена, K - идентификатор конечного получателя, для которого предназначена информация из данного файла обмена <1>. Каждый из идентификаторов (A и K) имеет вид для налоговых органов - четырехразрядный код (код налогового органа в соответствии с классификатором "Система обозначения налоговых органов") (далее - СОНО);

<1> Передача файла от отправителя к конечному получателю (K) может осуществляться в несколько этапов через другие налоговые органы, осуществляющие передачу файла на промежуточных этапах, которые обозначаются идентификатором A. В случае передачи файла от отправителя к конечному получателю при отсутствии налоговых органов, осуществляющих передачу на промежуточных этапах, значения идентификаторов A и K совпадают.

O - идентификатор отправителя информации, имеет вид:

для организаций - девятнадцатиразрядный код (идентификационный номер налогоплательщика (далее - ИНН) и код причины постановки на учет (далее - КПП) организации (обособленного подразделения);

для физических лиц - двенадцатиразрядный код (ИНН физического лица, при отсутствии ИНН - последовательность из двенадцати нулей).

GGGG - год формирования передаваемого файла, MM - месяц, DD - день;

N - идентификационный номер файла (длина - от 1 до 36 знаков, идентификационный номер файла должен обеспечивать уникальность файла).

Расширение имени файла - xml. Расширение имени файла может указываться как строчными, так и прописными буквами.

Параметры первой строки файла обмена

Первая строка XML файла должна иметь следующий вид:

<?xml version ="1.0" encoding ="windows-1251"?>

Имя файла, содержащего XML схему файла обмена, должно иметь следующий вид:

KO_RRAVPRVZNDS_1_823_01_05_02_xx, где xx - номер версии схемы.

Расширение имени файла - xsd.

XML схема файла обмена приводится отдельным файлом и размещается на сайте Федеральной налоговой службы.

3. Логическая модель файла обмена представлена в виде диаграммы структуры файла обмена на рисунке 1 настоящего формата. Элементами логической модели файла обмена являются элементы и атрибуты XML файла. Перечень структурных элементов логической модели файла обмена и сведения о них приведены в таблицах 3.1 - 3.10 настоящего формата.

Для каждого структурного элемента логической модели файла обмена приводятся следующие сведения:

наименование элемента. Приводится полное наименование элемента <2>;

<2> В строке таблицы могут быть описаны несколько элементов, наименования которых разделены символом "|". Такая форма записи применяется при наличии в файле обмена только одного элемента из описанных в этой строке.

сокращенное наименование (код) элемента. Приводится сокращенное наименование элемента. Синтаксис сокращенного наименования должен удовлетворять спецификации XML;

признак типа элемента. Может принимать следующие значения: "С" - сложный элемент логической модели (содержит вложенные элементы), "П" - простой элемент логической модели, реализованный в виде элемента XML файла, "А" - простой элемент логической модели, реализованный в виде атрибута элемента XML файла. Простой элемент логической модели не содержит вложенные элементы;

формат элемента. Формат элемента представляется следующими условными обозначениями: T - символьная строка; N - числовое значение (целое или дробное).

Формат символьной строки указывается в виде T(n-k) или T(=k), где: n - минимальное количество знаков, k - максимальное количество знаков, символ "-" - разделитель, символ "=" означает фиксированное количество знаков в строке. В случае, если минимальное количество знаков равно 0, формат имеет вид T(0-k). В случае, если максимальное количество знаков не ограничено, формат имеет вид T(n-).

Формат числового значения указывается в виде N(m.k), где: m - максимальное количество знаков в числе, включая целую и дробную часть числа без разделяющей десятичной точки и знака (для отрицательного числа), k - максимальное число знаков дробной части числа. Если число знаков дробной части числа равно 0 (то есть число целое), то формат числового значения имеет вид N(m).

Для простых элементов, являющихся базовыми в XML, например, элемент с типом "date", поле "Формат элемента" не заполняется. Для таких элементов в поле "Дополнительная информация" указывается тип базового элемента;

признак обязательности элемента определяет обязательность наличия элемента (совокупности наименования элемента и его значения) в файле обмена. Признак обязательности элемента может принимать следующие значения: "О" - наличие элемента в файле обмена обязательно; "Н" - наличие элемента в файле обмена необязательно, то есть элемент может отсутствовать. Если элемент принимает ограниченный перечень значений (по классификатору, кодовому словарю и тому подобному), то признак обязательности элемента дополняется символом "К". Например, "ОК". В случае, если количество реализаций элемента может быть более одной, то признак обязательности элемента дополняется символом "М". Например, "НМ" или "ОКМ".

К вышеперечисленным признакам обязательности элемента может добавляться значение "У" в случае описания в XML схеме условий, предъявляемых к элементу в файле обмена, описанных в графе "Дополнительная информация". Например, "НУ" или "ОКУ";

дополнительная информация содержит, при необходимости, требования к элементу файла обмена, не указанные ранее. Для сложных элементов указывается ссылка на таблицу, в которой описывается состав данного элемента. Для элементов, принимающих ограниченный перечень значений из классификатора (кодового словаря и тому подобного), указывается соответствующее наименование классификатора (кодового словаря и тому подобного) или приводится перечень возможных значений. Для классификатора (кодового словаря и тому подобного) может указываться ссылка на его местонахождение. Для элементов, использующих пользовательский тип данных, указывается наименование типового элемента.

Рисунок 1. Диаграмма структуры файла обмена

Таблица 3.1

Файл обмена (Файл)

Наименование элемента Сокращенное наименование (код) элемента Признак типа элемента Формат элемента Признак обязательности элемента Дополнительная информация
Идентификатор файла ИдФайл А T(1-255) ОУ Содержит (повторяет) имя сформированного файла (без расширения)
Версия программы, с помощью которой сформирован файл ВерсПрог А T(1-40) О  
Версия формата ВерсФорм А T(1-5) О Принимает значение: 5.02
Состав и структура документа Документ С   О Состав элемента представлен в таблице 3.2

Таблица 3.2

Состав и структура документа (Документ)

Наименование элемента Сокращенное наименование (код) элемента Признак типа элемента Формат элемента Признак обязательности элемента Дополнительная информация
Код формы документа по КНД (классификатор налоговой документации) КНД А T(=7) ОК Типовой элемент <КНДТип>.
Принимает значение: 1155123
Дата формирования документа ДатаДок А T(=10) О Типовой элемент <ДатаТип>.
Дата в формате ДД.ММ.ГГГГ
Код налогового органа КодНО А T(=4) ОК Типовой элемент <СОНОТип>.
Значение выбирается в соответствии с классификатором "Система обозначений налоговых органов"
Налоговый период (код) Период А T(=2) ОК Принимает значение:
01 - январь |
02 - февраль |
03 - март |
04 - апрель |
05 - май |
06 - июнь |
07 - июль |
08 - август |
09 - сентябрь |
10 - октябрь |
11 - ноябрь |
12 - декабрь |
21 - 1 квартал |
22 - 2 квартал |
23 - 3 квартал |
24 - 4 квартал |
51 - 1 квартал при реорганизации (ликвидации) организации |
54 - 2 квартал при реорганизации (ликвидации) организации |
55 - 3 квартал при реорганизации (ликвидации) организации |
56 - 4 квартал при реорганизации (ликвидации) организации |
71 - за январь при реорганизации (ликвидации) организации |
72 - за февраль при реорганизации (ликвидации) организации |
          73 - за март при реорганизации (ликвидации) организации |
74 - за апрель при реорганизации (ликвидации) организации |
75 - за май при реорганизации (ликвидации) организации |
76 - за июнь при реорганизации (ликвидации) организации |
77 - за июль при реорганизации (ликвидации) организации |
78 - за август при реорганизации (ликвидации) организации |
79 - за сентябрь при реорганизации (ликвидации) организации |
80 - за октябрь при реорганизации (ликвидации) организации |
81 - за ноябрь при реорганизации (ликвидации) организации |
82 - за декабрь при реорганизации (ликвидации) организации
Отчетный год ОтчетГод А   О Типовой элемент <xs:gYear>.
Год в формате ГГГГ
Имя файла налоговой декларации по налогу на добавленную стоимость ИмяФайлНДС А T(1-255) О Содержит имя файла (без расширения) ранее представленной налоговой декларации по налогу на добавленную стоимость (с префиксом NO_NDS), к которой представляется реестр
Номер корректировки (реестра) НомКорр А N(3) О Принимает значение: 0 - первичный реестр, 1 - корректировка,
2 - последующая корректировка,
и другие
Имя файла, содержащего сведения из реестра перевозочных, товаросопроводительных или иных документов, предусмотренных пунктом 3.9 статьи 165 Налогового кодекса Российской Федерации НаимРеестрАвПер_12 А T(1-255) О Содержит (повторяет) имя файла (с расширением) с префиксом KO_RRAVPRVZNDS.2
Сведения о налогоплательщике СвНП С   О Состав элемента представлен в таблице 3.3
Сведения о лице, подписавшем документ Подписант С   О Состав элемента представлен в таблице 3.7
Реестр перевозочных, товаросопроводительных или иных документов, предусмотренных пунктом 3.9 статьи 165 Налогового кодекса Российской Федерации РеестрАвПер_12 С   ОМ Состав элемента представлен в таблице 3.9

Таблица 3.3

Сведения о налогоплательщике (СвНП)

Наименование элемента Сокращенное наименование (код) элемента Признак типа элемента Формат элемента Признак обязательности элемента Дополнительная информация
Налогоплательщик - организация | НПЮЛ С   О Состав элемента представлен в таблице 3.4
Налогоплательщик - индивидуальный предприниматель НПФЛ С   О Состав элемента представлен в таблице 3.6

Таблица 3.4

Налогоплательщик - организация (НПЮЛ)

Наименование элемента Сокращенное наименование (код) элемента Признак типа элемента Формат элемента Признак обязательности элемента Дополнительная информация
Наименование организации НаимОрг А T(1-1000) О  
ИНН юридического лица ИННЮЛ А T(=10) О Типовой элемент <ИННЮЛТип>
КПП КПП А T(=9) О Типовой элемент <КППТип>
Сведения о реорганизованной (ликвидированной) организации СвРеоргЮЛ С   Н Состав элемента представлен в таблице 3.5

Таблица 3.5

Сведения о реорганизованной (ликвидированной) организации (СвРеоргЮЛ)

Наименование элемента Сокращенное наименование (код) элемента Признак типа элемента Формат элемента Признак обязательности элемента Дополнительная информация
Код формы реорганизации (ликвидация) ФормРеорг А T(=1) ОК Принимает значение:
0 - ликвидация |
1 - преобразование |
2 - слияние |
3 - разделение |
5 - присоединение |
6 - разделение с одновременным присоединением
ИНН реорганизованной организации ИННЮЛ А T(=10) НУ Типовой элемент <ИННЮЛТип>.
Элемент обязателен при <ФормРеорг> = 1 | 2 | 3 | 5 | 6
КПП реорганизованной организации КПП А T(=9) НУ Типовой элемент <КППТип>.
Элемент обязателен при <ФормРеорг> = 1 | 2 | 3 | 5 | 6

Таблица 3.6

Налогоплательщик - индивидуальный предприниматель (НПФЛ)

Наименование элемента Сокращенное наименование (код) элемента Признак типа элемента Формат элемента Признак обязательности элемента Дополнительная информация
ИНН физического лица, зарегистрированного в качестве индивидуального предпринимателя ИННФЛ А T(=12) О Типовой элемент <ИННФЛТип>
Фамилия, имя, отчество индивидуального предпринимателя ФИО С   О Типовой элемент <ФИОТип>.
Состав элемента представлен в таблице 3.10

Таблица 3.7

Сведения о лице, подписавшем документ (Подписант)

Наименование элемента Сокращенное наименование (код) элемента Признак типа элемента Формат элемента Признак обязательности элемента Дополнительная информация
Признак лица, подписавшего документ ПрПодп А T(=1) ОК Принимает значение:
1 - налогоплательщик |
2 - представитель налогоплательщика
Номер контактного телефона Тлф А T(1-20) Н  
Фамилия, имя, отчество ФИО С   О Типовой элемент <ФИОТип>.
Состав элемента представлен в таблице 3.10
Сведения о представителе налогоплательщика СвПред С   НУ Состав элемента представлен в таблице 3.8
Элемент обязателен при <ПрПодп>=2

Таблица 3.8

Сведения о представителе налогоплательщика (СвПред)

Наименование элемента Сокращенное наименование (код) элемента Признак типа элемента Формат элемента Признак обязательности элемента Дополнительная информация
Наименование документа, подтверждающего полномочия представителя налогоплательщика НаимДок А T(1-120) О  
Наименование организации - представителя налогоплательщика НаимОрг А T(1-1000) Н  

Таблица 3.9

Реестр перевозочных, товаросопроводительных или иных документов, предусмотренных пунктом 3.9 статьи 165 Налогового кодекса Российской Федерации (РеестрАвПер_12)

Наименование элемента Сокращенное наименование (код) элемента Признак типа элемента Формат элемента Признак обязательности элемента Дополнительная информация
Код операции КодОпер А T(=7) ОК Принимает значение из перечня "Коды операций", приведенного в Приложении 1 к Порядку заполнения налоговой декларации по налогу на добавленную стоимость <*>: 1011471
Итого налоговая база НалБазаИт А N(14) О  

<*> Утвержден приказом ФНС России от 29.10.2014 N ММВ-7-3/558@ (зарегистрирован в Министерстве юстиции Российской Федерации 15.12.2014, регистрационный номер 35171), с учетом изменений, внесенными приказом ФНС России от 20.12.2016 N ММВ-7-3/696@ "Об утверждении формы налоговой декларации по налогу на добавленную стоимость, порядка ее заполнения, а также формата представления налоговой декларации по налогу на добавленную стоимость в электронной форме" (зарегистрирован в Министерстве юстиции Российской Федерации 15.12.2014, регистрационный номер 35171), приказом ФНС России от 28.12.2018 N СА-7-3/853@ "Об утверждении формы налоговой декларации по налогу на добавленную стоимость, порядка ее заполнения, а также формата представления налоговой декларации по налогу на добавленную стоимость в электронной форме" (зарегистрирован в Министерстве юстиции Российской Федерации 28.01.2019, регистрационный номер 53586).

Таблица 3.10

Фамилия, имя, отчество (ФИОТип)

Наименование элемента Сокращенное наименование (код) элемента Признак типа элемента Формат элемента Признак обязательности элемента Дополнительная информация
Фамилия Фамилия А T(1-60) О  
Имя Имя А T(1-60) О  
Отчество Отчество А T(1-60) Н  

III. ОПИСАНИЕ ФАЙЛА ОБМЕНА СВЕДЕНИЙ ИЗ ДОКУМЕНТОВ, ПОДТВЕРЖДАЮЩИХ ОБОСНОВАННОСТЬ ПРИМЕНЕНИЯ НАЛОГОВОЙ СТАВКИ 0 ПРОЦЕНТОВ ПО НАЛОГУ НА ДОБАВЛЕННУЮ СТОИМОСТЬ

4. Имя файла обмена должно иметь следующий вид:

R_T_A_K_O_GGGGMMDD_N, где:

R_T - префикс, принимающий значение: KO_RRAVPRVZNDS.2;

A_K - идентификатор получателя информации, где: A - идентификатор получателя, которому направляется файл обмена, K - идентификатор конечного получателя, для которого предназначена информация из данного файла обмена <3>. Каждый из идентификаторов (A и K) имеет вид для налоговых органов - четырехразрядный код (код налогового органа в соответствии с классификатором СОНО);

<3> Передача файла от отправителя к конечному получателю (K) может осуществляться в несколько этапов через другие налоговые органы, осуществляющие передачу файла на промежуточных этапах, которые обозначаются идентификатором A. В случае передачи файла от отправителя к конечному получателю при отсутствии налоговых органов, осуществляющих передачу на промежуточных этапах, значения идентификаторов A и K совпадают.

O - идентификатор отправителя информации, имеет вид:

для организаций - девятнадцатиразрядный код ИНН и КПП организации (обособленного подразделения);

для физических лиц - двенадцатиразрядный код ИНН, при отсутствии ИНН - последовательность из двенадцати нулей.

GGGG - год формирования передаваемого файла, MM - месяц, DD - день;

N - идентификационный номер файла (длина - от 1 до 36 знаков, идентификационный номер файла должен обеспечивать уникальность файла).

Расширение имени файла - xml. Расширение имени файла может указываться как строчными, так и прописными буквами.

Параметры первой строки файла обмена

Первая строка XML файла должна иметь следующий вид:

<?xml version ="1.0" encoding ="windows-1251"?>

Имя файла, содержащего XML схему файла обмена, должно иметь следующий вид:

KO_RRAVPRVZNDS.2_1_823_02_05_02_xx, где xx - номер версии схемы.

Расширение имени файла - xsd.

XML схема файла обмена приводится отдельным файлом и размещается на сайте Федеральной налоговой службы.

5. Логическая модель файла обмена представлена в виде диаграммы структуры файла обмена на рисунке 2 настоящего формата. Элементами логической модели файла обмена являются элементы и атрибуты XML файла. Перечень структурных элементов логической модели файла обмена и сведения о них приведены в таблицах 5.1 - 5.8 настоящего формата.

Для каждого структурного элемента логической модели файла обмена приводятся следующие сведения:

наименование элемента. Приводится полное наименование элемента <4>;

<4> В строке таблицы могут быть описаны несколько элементов, наименования которых разделены символом "|". Такая форма записи применяется при наличии в файле обмена только одного элемента из описанных в этой строке.

сокращенное наименование (код) элемента. Приводится сокращенное наименование элемента. Синтаксис сокращенного наименования должен удовлетворять спецификации XML;

признак типа элемента. Может принимать следующие значения: "С" - сложный элемент логической модели (содержит вложенные элементы), "П" - простой элемент логической модели, реализованный в виде элемента XML файла, "А" - простой элемент логической модели, реализованный в виде атрибута элемента XML файла. Простой элемент логической модели не содержит вложенные элементы;

формат элемента. Формат элемента представляется следующими условными обозначениями: T - символьная строка; N - числовое значение (целое или дробное).

Формат символьной строки указывается в виде T(n-k) или T(=k), где: n - минимальное количество знаков, k - максимальное количество знаков, символ "-" - разделитель, символ "=" означает фиксированное количество знаков в строке. В случае, если минимальное количество знаков равно 0, формат имеет вид T(0-k). В случае, если максимальное количество знаков не ограничено, формат имеет вид T(n-).

Формат числового значения указывается в виде N(m.k), где: m - максимальное количество знаков в числе, включая целую и дробную часть числа без разделяющей десятичной точки и знака (для отрицательного числа), k - максимальное число знаков дробной части числа. Если число знаков дробной части числа равно 0 (то есть число целое), то формат числового значения имеет вид N(m).

Для простых элементов, являющихся базовыми в XML, например, элемент с типом "date", поле "Формат элемента" не заполняется. Для таких элементов в поле "Дополнительная информация" указывается тип базового элемента;

признак обязательности элемента определяет обязательность наличия элемента (совокупности наименования элемента и его значения) в файле обмена. Признак обязательности элемента может принимать следующие значения: "О" - наличие элемента в файле обмена обязательно; "Н" - наличие элемента в файле обмена необязательно, то есть элемент может отсутствовать. Если элемент принимает ограниченный перечень значений (по классификатору, кодовому словарю и тому подобному), то признак обязательности элемента дополняется символом "К". Например, "ОК". В случае, если количество реализаций элемента может быть более одной, то признак обязательности элемента дополняется символом "М". Например, "НМ" или "ОКМ".

К вышеперечисленным признакам обязательности элемента может добавляться значение "У" в случае описания в XML схеме условий, предъявляемых к элементу в файле обмена, описанных в графе "Дополнительная информация". Например, "НУ" или "ОКУ";

дополнительная информация содержит, при необходимости, требования к элементу файла обмена, не указанные ранее. Для сложных элементов указывается ссылка на таблицу, в которой описывается состав данного элемента. Для элементов, принимающих ограниченный перечень значений из классификатора (кодового словаря и тому подобного), указывается соответствующее наименование классификатора (кодового словаря и тому подобного) или приводится перечень возможных значений. Для классификатора (кодового словаря и тому подобного) может указываться ссылка на его местонахождение. Для элементов, использующих пользовательский тип данных, указывается наименование типового элемента.

Рисунок 2. Диаграмма структуры файла обмена

Таблица 5.1

Файл обмена (Файл)

Наименование элемента Сокращенное наименование (код) элемента Признак типа элемента Формат элемента Признак обязательности элемента Дополнительная информация
Идентификатор файла ИдФайл А T(1-255) ОУ Содержит (повторяет) имя сформированного файла (без расширения)
Версия программы, с помощью которой сформирован файл ВерсПрог А T(1-40) О  
Версия формата ВерсФорм А T(1-5) О Принимает значение: 5.02
Состав и структура документа Документ С   О Состав элемента представлен в таблице 5.2

Таблица 5.2

Состав и структура документа (Документ)

Наименование элемента Сокращенное наименование (код) элемента Признак типа элемента Формат элемента Признак обязательности элемента Дополнительная информация
Индекс Индекс А T(=7) ОК Типовой элемент <КНДТип>.
Принимает значение: 0005123
Номер корректировки (реестра) НомКорр А N(3) О Принимает значение:
0 - первичный реестр,
1 - корректировка,
2 - последующая корректировка,
и другие.
Элемент повторяет значение элемента <НомКорр> из файла с префиксом KO_RRAVPRVZNDS
Реестр перевозочных, товаросопроводительных или иных документов, предусмотренных пунктом 3.9 статьи 165 Налогового кодекса Российской Федерации РеестрАвПер_12 С   ОМ Состав элемента представлен в таблице 5.3

Таблица 5.3

Реестр перевозочных, товаросопроводительных или иных документов, предусмотренных пунктом 3.9 статьи 165 Налогового кодекса Российской Федерации (РеестрАвПер_12)

Наименование элемента Сокращенное наименование (код) элемента Признак типа элемента Формат элемента Признак обязательности элемента Дополнительная информация
Код операции КодОпер А T(=7) ОК Принимает значение из перечня "Коды операций", приведенного в Приложении 1 к Порядку заполнения налоговой декларации по налогу на добавленную стоимость <*>: 1011471
Итого налоговая база НалБазаИт А N(14) О  
Сведения об операции по реализации работ (услуг) СвОбОпер С   ОМ Состав элемента представлен в таблице 5.4

<*> Утвержден приказом ФНС России от 29.10.2014 N ММВ-7-3/558@ (зарегистрирован в Министерстве юстиции Российской Федерации 15.12.2014, регистрационный номер 35171), с учетом изменений, внесенными приказом ФНС России от 20.12.2016 N ММВ-7-3/696@ "Об утверждении формы налоговой декларации по налогу на добавленную стоимость, порядка ее заполнения, а также формата представления налоговой декларации по налогу на добавленную стоимость в электронной форме" (зарегистрирован в Министерстве юстиции Российской Федерации 15.12.2014, регистрационный номер 35171), приказом ФНС России от 28.12.2018 N СА-7-3/853@ "Об утверждении формы налоговой декларации по налогу на добавленную стоимость, порядка ее заполнения, а также формата представления налоговой декларации по налогу на добавленную стоимость в электронной форме" (зарегистрирован в Министерстве юстиции Российской Федерации 28.01.2019, регистрационный номер 53586).

Таблица 5.4

Сведения об операции по реализации работ (услуг) (СвОбОпер)

Наименование элемента Сокращенное наименование (код) элемента Признак типа элемента Формат элемента Признак обязательности элемента Дополнительная информация
Номер по порядку НомПор А N(7) О  
Налоговая база по соответствующей операции по реализации услуг, обоснованность применения налоговой ставки 0 процентов по которой документально подтверждена НалБазаОпПдтв А N(16.2) О  
Примечание Прим А T(1-1000) Н  
Сведения о перевозочном, товаросопроводительном или ином документе СвТрДок С   ОМ Состав элемента представлен в таблице 5.5

Таблица 5.5

Сведения о перевозочном, товаросопроводительном или ином документе (СвТрДок)

Наименование элемента Сокращенное наименование (код) элемента Признак типа элемента Формат элемента Признак обязательности элемента Дополнительная информация
Вид перевозочного, товаросопроводительного или иного документа ВидПрвзДок А T(=2) ОК Принимает значение:
04 - авианакладная |
10 - генеральная декларация |
11 - карго манифест
Номер перевозочного, товаросопроводительного или иного документа НомПрвзДок А T(1-50) О  
Дата перевозочного, товаросопроводительного или иного документа ДатаПрвзДок А T(=10) О Типовой элемент <ДатаТип>.
Дата в формате ДД.ММ.ГГГГ
Наименование аэропорта прибытия (убытия) воздушного судна с товаром на территорию Российской Федерации (с территории Российской Федерации) НаимАППриб А T(1-100) О  
Код аэропорта прибытия (убытия) воздушного судна с товаром на территорию Российской Федерации (с территории Российской Федерации) КодАПОтпр А T(1-4) О  
Дата отметки российского таможенного органа ДатаОтмТамож А T(=10) О Типовой элемент <ДатаТип>.
Дата в формате ДД.ММ.ГГГГ
Маршрут Маршрут С   О Состав элемента представлен в таблице 5.6

Таблица 5.6

Маршрут (Маршрут)

Наименование элемента Сокращенное наименование (код) элемента Признак типа элемента Формат элемента Признак обязательности элемента Дополнительная информация
Маршрут - код страны аэропорта отправления СтранАПОтпр А T(=2) ОК Принимает значение в соответствии с Общероссийским классификатором стран мира (ОКСМ), двухзначный буквенный код
Маршрут - код страны аэропорта прибытия/убытия СтранАППриб А T(=2) ОК Принимает значение в соответствии с Общероссийским классификатором стран мира (ОКСМ), двухзначный буквенный код
Маршрут - код страны аэропорта назначения СтранАПНазн А T(=2) ОК Принимает значение в соответствии с Общероссийским классификатором стран мира (ОКСМ), двухзначный буквенный код
Рейс прибытия РейсПр С   ОМ Состав элемента представлен в таблице 5.7
Рейс убытия РейсУб С   ОМ Состав элемента представлен в таблице 5.8

Таблица 5.7

Рейс прибытия (РейсПр)

Наименование элемента Сокращенное наименование (код) элемента Признак типа элемента Формат элемента Признак обязательности элемента Дополнительная информация
Номер рейса прибытия НомРейсПр А T(1-100) О  
Дата рейса прибытия ДатаРейсПр А T(=10) О Типовой элемент <ДатаТип>.
Дата в формате ДД.ММ.ГГГГ

Таблица 5.8

Рейс убытия (РейсУб)

Наименование элемента Сокращенное наименование (код) элемента Признак типа элемента Формат элемента Признак обязательности элемента Дополнительная информация
Номер рейса убытия НомРейсУб А T(1-100) О  
Дата рейса убытия ДатаРейсУб А T(=10) О Типовой элемент <ДатаТип>.
Дата в формате ДД.ММ.ГГГГ

Приложение N 28

ФОРМАТ ПРЕДСТАВЛЕНИЯ РЕЕСТРА ПЕРЕВОЗОЧНЫХ ДОКУМЕНТОВ, ПРЕДУСМОТРЕННЫХ ПУНКТАМИ 5 (ЗА ИСКЛЮЧЕНИЕМ АБЗАЦА ПЯТОГО) И 5.1 СТАТЬИ 165 НАЛОГОВОГО КОДЕКСА РОССИЙСКОЙ ФЕДЕРАЦИИ, В ЭЛЕКТРОННОЙ ФОРМЕ

I. ОБЩИЕ ПОЛОЖЕНИЯ

1. Настоящий формат описывает требования к XML файлам (далее - файл обмена) для передачи реестра перевозочных документов, предусмотренных пунктами 5 (за исключением абзаца пятого) и 5.1 статьи 165 Налогового кодекса Российской Федерации.

В электронной форме реестр перевозочных документов, предусмотренный пунктами 5 (за исключением абзаца пятого) и 5.1 статьи 165 Налогового кодекса Российской Федерации (далее - Реестр), представляется в виде двух обязательных форматов:

формат представления сведений, определяющих Реестр. Номер версии настоящего формата 5.02, часть 816;

формат представления сведений из документов, подтверждающих обоснованность применения налоговой ставки 0 процентов по налогу на добавленную стоимость. Номер версии настоящего формата 5.02, часть 816-1.

II. ОПИСАНИЕ ФАЙЛА ОБМЕНА СВЕДЕНИЙ, ОПРЕДЕЛЯЮЩИХ РЕЕСТР

2. Имя файла обмена должно иметь следующий вид:

R_T_A_K_O_GGGGMMDD_N, где:

R_T - префикс, принимающий значение: KO_RRGDTRNDS;

A_K - идентификатор получателя информации, где: A - идентификатор получателя, которому направляется файл обмена, K - идентификатор конечного получателя, для которого предназначена информация из данного файла обмена <1>. Каждый из идентификаторов (A и K) имеет вид для налоговых органов - четырехразрядный код (код налогового органа в соответствии с классификатором "Система обозначения налоговых органов") (далее - СОНО);

<1> Передача файла от отправителя к конечному получателю (K) может осуществляться в несколько этапов через другие налоговые органы, осуществляющие передачу файла на промежуточных этапах, которые обозначаются идентификатором A. В случае передачи файла от отправителя к конечному получателю при отсутствии налоговых органов, осуществляющих передачу на промежуточных этапах, значения идентификаторов A и K совпадают.

O - идентификатор отправителя информации, имеет вид:

для организаций - девятнадцатиразрядный код (идентификационный номер налогоплательщика (далее - ИНН) и код причины постановки на учет (далее - КПП) организации (обособленного подразделения);

для физических лиц - двенадцатиразрядный код (ИНН физического лица, при отсутствии ИНН - последовательность из двенадцати нулей).

GGGG - год формирования передаваемого файла, MM - месяц, DD - день;

N - идентификационный номер файла (длина - от 1 до 36 знаков, идентификационный номер файла должен обеспечивать уникальность файла).

Расширение имени файла - xml. Расширение имени файла может указываться как строчными, так и прописными буквами.

Параметры первой строки файла обмена

Первая строка XML файла должна иметь следующий вид:

<?xml version ="1.0" encoding ="windows-1251"?>

Имя файла, содержащего XML схему файла обмена, должно иметь следующий вид:

KO_RRGDTRNDS_1_816_01_05_02_xx, где xx - номер версии схемы.

Расширение имени файла - xsd.

XML схема файла обмена приводится отдельным файлом и размещается на сайте Федеральной налоговой службы.

3. Логическая модель файла обмена представлена в виде диаграммы структуры файла обмена на рисунке 1 настоящего формата. Элементами логической модели файла обмена являются элементы и атрибуты XML файла. Перечень структурных элементов логической модели файла обмена и сведения о них приведены в таблицах 3.1 - 3.10 настоящего формата.

Для каждого структурного элемента логической модели файла обмена приводятся следующие сведения:

наименование элемента. Приводится полное наименование элемента <2>;

<2> В строке таблицы могут быть описаны несколько элементов, наименования которых разделены символом "|". Такая форма записи применяется при наличии в файле обмена только одного элемента из описанных в этой строке.

сокращенное наименование (код) элемента. Приводится сокращенное наименование элемента. Синтаксис сокращенного наименования должен удовлетворять спецификации XML;

признак типа элемента. Может принимать следующие значения: "С" - сложный элемент логической модели (содержит вложенные элементы), "П" - простой элемент логической модели, реализованный в виде элемента XML файла, "А" - простой элемент логической модели, реализованный в виде атрибута элемента XML файла. Простой элемент логической модели не содержит вложенные элементы;

формат элемента. Формат элемента представляется следующими условными обозначениями: T - символьная строка; N - числовое значение (целое или дробное).

Формат символьной строки указывается в виде T(n-k) или T(=k), где: n - минимальное количество знаков, k - максимальное количество знаков, символ "-" - разделитель, символ "=" означает фиксированное количество знаков в строке. В случае, если минимальное количество знаков равно 0, формат имеет вид T(0-k). В случае, если максимальное количество знаков не ограничено, формат имеет вид T(n-).

Формат числового значения указывается в виде N(m.k), где: m - максимальное количество знаков в числе, включая целую и дробную часть числа без разделяющей десятичной точки и знака (для отрицательного числа), k - максимальное число знаков дробной части числа. Если число знаков дробной части числа равно 0 (то есть число целое), то формат числового значения имеет вид N(m).

Для простых элементов, являющихся базовыми в XML, например, элемент с типом "date", поле "Формат элемента" не заполняется. Для таких элементов в поле "Дополнительная информация" указывается тип базового элемента;

признак обязательности элемента определяет обязательность наличия элемента (совокупности наименования элемента и его значения) в файле обмена. Признак обязательности элемента может принимать следующие значения: "О" - наличие элемента в файле обмена обязательно; "Н" - наличие элемента в файле обмена необязательно, то есть элемент может отсутствовать. Если элемент принимает ограниченный перечень значений (по классификатору, кодовому словарю и тому подобному), то признак обязательности элемента дополняется символом "К". Например, "ОК". В случае, если количество реализаций элемента может быть более одной, то признак обязательности элемента дополняется символом "М". Например, "НМ" или "ОКМ".

К вышеперечисленным признакам обязательности элемента может добавляться значение "У" в случае описания в XML схеме условий, предъявляемых к элементу в файле обмена, описанных в графе "Дополнительная информация". Например, "НУ" или "ОКУ";

дополнительная информация содержит, при необходимости, требования к элементу файла обмена, не указанные ранее. Для сложных элементов указывается ссылка на таблицу, в которой описывается состав данного элемента. Для элементов, принимающих ограниченный перечень значений из классификатора (кодового словаря и тому подобного), указывается соответствующее наименование классификатора (кодового словаря и тому подобного) или приводится перечень возможных значений. Для классификатора (кодового словаря и тому подобного) может указываться ссылка на его местонахождение. Для элементов, использующих пользовательский тип данных, указывается наименование типового элемента.

Рисунок 1. Диаграмма структуры файла обмена

Таблица 3.1

Файл обмена (Файл)

Наименование элемента Сокращенное наименование (код) элемента Признак типа элемента Формат элемента Признак обязательности элемента Дополнительная информация
Идентификатор файла ИдФайл А T(1-255) ОУ Содержит (повторяет) имя сформированного файла (без расширения)
Версия программы, с помощью которой сформирован файл ВерсПрог А T(1-40) О  
Версия формата ВерсФорм А T(1-5) О Принимает значение: 5.02
Состав и структура документа Документ С   О Состав элемента представлен в таблице 3.2

Таблица 3.2

Состав и структура документа (Документ)

Наименование элемента Сокращенное наименование (код) элемента Признак типа элемента Формат элемента Признак обязательности элемента Дополнительная информация
Код формы документа по КНД
(классификатор налоговой документации)
КНД А T(=7) ОК Типовой элемент <КНДТип>.
Принимает значение: 1155116
Дата формирования документа ДатаДок А T(=10) О Типовой элемент <ДатаТип>.
Дата в формате ДД.ММ.ГГГГ
Код налогового органа КодНО А T(=4) ОК Типовой элемент <СОНОТип>.
Значение выбирается в соответствии с классификатором "Система обозначений налоговых органов"
Налоговый период (код) Период А T(=2) ОК Принимает значение:
01 - январь |
02 - февраль |
03 - март |
04 - апрель |
05 - май |
06 - июнь |
07 - июль |
08 - август |
09 - сентябрь |
10 - октябрь |
11 - ноябрь |
12 - декабрь |
21 - 1 квартал |
22 - 2 квартал |
23 - 3 квартал |
24 - 4 квартал |
51 - 1 квартал при реорганизации (ликвидации) организации |
54 - 2 квартал при реорганизации (ликвидации) организации |
55 - 3 квартал при реорганизации (ликвидации) организации |
56 - 4 квартал при реорганизации (ликвидации) организации |
71 - за январь при реорганизации (ликвидации) организации |
72 - за февраль при реорганизации (ликвидации) организации |
          73 - за март при реорганизации (ликвидации) организации |
74 - за апрель при реорганизации (ликвидации) организации |
75 - за май при реорганизации (ликвидации) организации |
76 - за июнь при реорганизации (ликвидации) организации |
77 - за июль при реорганизации (ликвидации) организации |
78 - за август при реорганизации (ликвидации) организации |
79 - за сентябрь при реорганизации (ликвидации) организации |
80 - за октябрь при реорганизации (ликвидации) организации |
81 - за ноябрь при реорганизации (ликвидации) организации |
82 - за декабрь при реорганизации (ликвидации) организации
Отчетный год ОтчетГод А   О Типовой элемент <xs:gYear>.
Год в формате ГГГГ
Имя файла налоговой декларации по налогу на добавленную стоимость ИмяФайлНДС А T(1-255) О Содержит имя файла (без расширения) ранее представленной налоговой декларации по налогу на добавленную стоимость (с префиксом NO_NDS), к которой представляется реестр
Номер корректировки (реестра) НомКорр А N(3) О Принимает значение:
0 - первичный реестр,
1 - корректировка,
2 - последующая корректировка, и другие
Имя файла, содержащего сведения из реестра перевозочных документов, предусмотренных пунктами 5 (за исключением абзаца пятого) и 5.1 статьи 165 Налогового кодекса Российской Федерации НаимРеестрЖДТр_13 А T(1-255) О Содержит (повторяет) имя файла (с расширением) с префиксом KO_RRGDTRNDS.2
Сведения о налогоплательщике СвНП С   О Состав элемента представлен в таблице 3.3
Сведения о лице, подписавшем документ Подписант С   О Состав элемента представлен в таблице 3.7
Реестр перевозочных документов, предусмотренных пунктами 5 (за исключением абзаца пятого) и 5.1 статьи 165 Налогового кодекса Российской Федерации РеестрЖДТр_13 С   ОМ Состав элемента представлен в таблице 3.9

Таблица 3.3

Сведения о налогоплательщике (СвНП)

Наименование элемента Сокращенное наименование (код) элемента Признак типа элемента Формат элемента Признак обязательности элемента Дополнительная информация
Налогоплательщик - организация | НПЮЛ С   О Состав элемента представлен в таблице 3.4
Налогоплательщик - индивидуальный предприниматель НПФЛ С   О Состав элемента представлен в таблице 3.6

Таблица 3.4

Налогоплательщик - организация (НПЮЛ)

Наименование элемента Сокращенное наименование (код) элемента Признак типа элемента Формат элемента Признак обязательности элемента Дополнительная информация
Наименование организации НаимОрг А T(1-1000) О  
ИНН юридического лица ИННЮЛ А T(=10) О Типовой элемент <ИННЮЛТип>
КПП КПП А T(=9) О Типовой элемент <КППТип>
Сведения о реорганизованной (ликвидированной) организации СвРеоргЮЛ С   Н Состав элемента представлен в таблице 3.5

Таблица 3.5

Сведения о реорганизованной (ликвидированной) организации (СвРеоргЮЛ)

Наименование элемента Сокращенное наименование (код) элемента Признак типа элемента Формат элемента Признак обязательности элемента Дополнительная информация
Код формы реорганизации (ликвидация) ФормРеорг А T(=1) ОК Принимает значение:
0 - ликвидация |
1 - преобразование |
2 - слияние |
3 - разделение |
5 - присоединение |
6 - разделение с одновременным присоединением
ИНН реорганизованной организации ИННЮЛ А T(=10) НУ Типовой элемент <ИННЮЛТип>.
Элемент обязателен при <ФормРеорг> = 1 | 2 | 3 | 5 | 6
КПП реорганизованной организации КПП А T(=9) НУ Типовой элемент <КППТип>.
Элемент обязателен при <ФормРеорг> = 1 | 2 | 3 | 5 | 6

Таблица 3.6

Налогоплательщик - индивидуальный предприниматель (НПФЛ)

Наименование элемента Сокращенное наименование (код) элемента Признак типа элемента Формат элемента Признак обязательности элемента Дополнительная информация
ИНН физического лица, зарегистрированного в качестве индивидуального предпринимателя ИННФЛ А T(=12) О Типовой элемент <ИННФЛТип>
Фамилия, имя, отчество индивидуального предпринимателя ФИО С   О Типовой элемент <ФИОТип>.
Состав элемента представлен в таблице 3.10

Таблица 3.7

Сведения о лице, подписавшем документ (Подписант)

Наименование элемента Сокращенное наименование (код) элемента Признак типа элемента Формат элемента Признак обязательности элемента Дополнительная информация
Признак лица, подписавшего документ ПрПодп А T(=1) ОК Принимает значение:
1 - налогоплательщик |
2 - представитель налогоплательщика
Номер контактного телефона Тлф А T(1-20) Н  
Фамилия, имя, отчество ФИО С   О Типовой элемент <ФИОТип>.
Состав элемента представлен в таблице 3.10
Сведения о представителе налогоплательщика СвПред С   НУ Состав элемента представлен в таблице 3.8
Элемент обязателен при <ПрПодп>=2

Таблица 3.8

Сведения о представителе налогоплательщика (СвПред)

Наименование элемента Сокращенное наименование (код) элемента Признак типа элемента Формат элемента Признак обязательности элемента Дополнительная информация
Наименование документа, подтверждающего полномочия представителя налогоплательщика НаимДок А T(1-120) О  
Наименование организации - представителя налогоплательщика НаимОрг А T(1-1000) Н Наименование организации - представителя налогоплательщика

Таблица 3.9

Реестр перевозочных документов, предусмотренных пунктами 5 (за исключением абзаца пятого) и 5.1 статьи 165 Налогового кодекса Российской Федерации (РеестрЖДТр_13)

Наименование элемента Сокращенное наименование (код) элемента Признак типа элемента Формат элемента Признак обязательности элемента Дополнительная информация
Код операции КодОпер А T(=7) ОК Принимает значение из перечня "Коды операций", приведенного в Приложении 1 к Порядку заполнения налоговой декларации по налогу на добавленную стоимость <*>:
1010439 | 1010443 | 1010444 | 1010445
Итого стоимость работ (услуг) СтоимУслугИт А N(14) О  

<*> Утвержден приказом ФНС России от 29.10.2014 N ММВ-7-3/558@ (зарегистрирован в Министерстве юстиции Российской Федерации 15.12.2014, регистрационный номер 35171), с учетом изменений, внесенными приказом ФНС России от 20.12.2016 N ММВ-7-3/696@ "Об утверждении формы налоговой декларации по налогу на добавленную стоимость, порядка ее заполнения, а также формата представления налоговой декларации по налогу на добавленную стоимость в электронной форме" (зарегистрирован в Министерстве юстиции Российской Федерации 15.12.2014, регистрационный номер 35171), приказом ФНС России от 28.12.2018 N СА-7-3/853@ "Об утверждении формы налоговой декларации по налогу на добавленную стоимость, порядка ее заполнения, а также формата представления налоговой декларации по налогу на добавленную стоимость в электронной форме" (зарегистрирован в Министерстве юстиции Российской Федерации 28.01.2019, регистрационный номер 53586).

Таблица 3.10

Фамилия, имя, отчество (ФИОТип)

Наименование элемента Сокращенное наименование (код) элемента Признак типа элемента Формат элемента Признак обязательности элемента Дополнительная информация
Фамилия Фамилия А T(1-60) О  
Имя Имя А T(1-60) О  
Отчество Отчество А T(1-60) Н  

III. ОПИСАНИЕ ФАЙЛА ОБМЕНА СВЕДЕНИЙ ИЗ ДОКУМЕНТОВ, ПОДТВЕРЖДАЮЩИХ ОБОСНОВАННОСТЬ ПРИМЕНЕНИЯ НАЛОГОВОЙ СТАВКИ 0 ПРОЦЕНТОВ ПО НАЛОГУ НА ДОБАВЛЕННУЮ СТОИМОСТЬ

4. Имя файла обмена должно иметь следующий вид:

R_T_A_K_O_GGGGMMDD_N, где:

R_T - префикс, принимающий значение: KO_RRGDTRNDS.2;

A_K - идентификатор получателя информации, где: A - идентификатор получателя, которому направляется файл обмена, K - идентификатор конечного получателя, для которого предназначена информация из данного файла обмена <3>. Каждый из идентификаторов (A и K) имеет вид для налоговых органов - четырехразрядный код (код налогового органа в соответствии с классификатором СОНО);

<3> Передача файла от отправителя к конечному получателю (K) может осуществляться в несколько этапов через другие налоговые органы, осуществляющие передачу файла на промежуточных этапах, которые обозначаются идентификатором A. В случае передачи файла от отправителя к конечному получателю при отсутствии налоговых органов, осуществляющих передачу на промежуточных этапах, значения идентификаторов A и K совпадают.

O - идентификатор отправителя информации, имеет вид:

для организаций - девятнадцатиразрядный код ИНН и КПП организации (обособленного подразделения);

для физических лиц - двенадцатиразрядный код ИНН, при отсутствии ИНН - последовательность из двенадцати нулей.

GGGG - год формирования передаваемого файла, MM - месяц, DD - день;

N - идентификационный номер файла (длина - от 1 до 36 знаков, идентификационный номер файла должен обеспечивать уникальность файла).

Расширение имени файла - xml. Расширение имени файла может указываться как строчными, так и прописными буквами.

Параметры первой строки файла обмена

Первая строка XML файла должна иметь следующий вид:

<?xml version ="1.0" encoding ="windows-1251"?>

Имя файла, содержащего XML схему файла обмена, должно иметь следующий вид:

KO_RRGDTRNDS.2_1_816_02_05_02_xx, где xx - номер версии схемы.

Расширение имени файла - xsd.

XML схема файла обмена приводится отдельным файлом и размещается на сайте Федеральной налоговой службы.

5. Логическая модель файла обмена представлена в виде диаграммы структуры файла обмена на рисунке 2 настоящего формата. Элементами логической модели файла обмена являются элементы и атрибуты XML файла. Перечень структурных элементов логической модели файла обмена и сведения о них приведены в таблицах 5.1 - 5.4 настоящего формата.

Для каждого структурного элемента логической модели файла обмена приводятся следующие сведения:

наименование элемента. Приводится полное наименование элемента <4>;

<4> В строке таблицы могут быть описаны несколько элементов, наименования которых разделены символом "|". Такая форма записи применяется при наличии в файле обмена только одного элемента из описанных в этой строке.

сокращенное наименование (код) элемента. Приводится сокращенное наименование элемента. Синтаксис сокращенного наименования должен удовлетворять спецификации XML;

признак типа элемента. Может принимать следующие значения: "С" - сложный элемент логической модели (содержит вложенные элементы), "П" - простой элемент логической модели, реализованный в виде элемента XML файла, "А" - простой элемент логической модели, реализованный в виде атрибута элемента XML файла. Простой элемент логической модели не содержит вложенные элементы;

формат элемента. Формат элемента представляется следующими условными обозначениями: T - символьная строка; N - числовое значение (целое или дробное).

Формат символьной строки указывается в виде T(n-k) или T(=k), где: n - минимальное количество знаков, k - максимальное количество знаков, символ "-" - разделитель, символ "=" означает фиксированное количество знаков в строке. В случае, если минимальное количество знаков равно 0, формат имеет вид T(0-k). В случае, если максимальное количество знаков не ограничено, формат имеет вид T(n-).

Формат числового значения указывается в виде N(m.k), где: m - максимальное количество знаков в числе, включая целую и дробную часть числа без разделяющей десятичной точки и знака (для отрицательного числа), k - максимальное число знаков дробной части числа. Если число знаков дробной части числа равно 0 (то есть число целое), то формат числового значения имеет вид N(m).

Для простых элементов, являющихся базовыми в XML, например, элемент с типом "date", поле "Формат элемента" не заполняется. Для таких элементов в поле "Дополнительная информация" указывается тип базового элемента;

признак обязательности элемента определяет обязательность наличия элемента (совокупности наименования элемента и его значения) в файле обмена. Признак обязательности элемента может принимать следующие значения: "О" - наличие элемента в файле обмена обязательно; "Н" - наличие элемента в файле обмена необязательно, то есть элемент может отсутствовать. Если элемент принимает ограниченный перечень значений (по классификатору, кодовому словарю и тому подобному), то признак обязательности элемента дополняется символом "К". Например, "ОК". В случае, если количество реализаций элемента может быть более одной, то признак обязательности элемента дополняется символом "М". Например, "НМ" или "ОКМ".

К вышеперечисленным признакам обязательности элемента может добавляться значение "У" в случае описания в XML схеме условий, предъявляемых к элементу в файле обмена, описанных в графе "Дополнительная информация". Например, "НУ" или "ОКУ";

дополнительная информация содержит, при необходимости, требования к элементу файла обмена, не указанные ранее. Для сложных элементов указывается ссылка на таблицу, в которой описывается состав данного элемента. Для элементов, принимающих ограниченный перечень значений из классификатора (кодового словаря и тому подобного), указывается соответствующее наименование классификатора (кодового словаря и тому подобного) или приводится перечень возможных значений. Для классификатора (кодового словаря и тому подобного) может указываться ссылка на его местонахождение. Для элементов, использующих пользовательский тип данных, указывается наименование типового элемента.

Рисунок 2. Диаграмма структуры файла обмена

Таблица 5.1

Файл обмена (Файл)

Наименование элемента Сокращенное наименование (код) элемента Признак типа элемента Формат элемента Признак обязательности элемента Дополнительная информация
Идентификатор файла ИдФайл А T(1-255) ОУ Содержит (повторяет) имя сформированного файла (без расширения)
Версия программы, с помощью которой сформирован файл ВерсПрог А T(1-40) О  
Версия формата ВерсФорм А T(1-5) О Принимает значение: 5.02
Состав и структура документа Документ С   О Состав элемента представлен в таблице 5.2

Таблица 5.2

Состав и структура документа (Документ)

Наименование элемента Сокращенное наименование (код) элемента Признак типа элемента Формат элемента Признак обязательности элемента Дополнительная информация
Индекс Индекс А T(=7) ОК Типовой элемент <КНДТип>.
Принимает значение: 0005116
Номер корректировки (реестра) НомКорр А N(3) О Принимает значение:
0 - первичный реестр,
1 - корректировка,
2 - последующая корректировка,
и другие
Элемент повторяет значение элемента <НомКорр> из файла с префиксом KO_RRGDTRNDS
Реестр перевозочных документов, предусмотренных пунктами 5 (за исключением абзаца пятого) и 5.1 статьи 165 Налогового кодекса Российской Федерации РеестрЖДТр_13 С   ОМ Состав элемента представлен в таблице 5.3

Таблица 5.3

Реестр перевозочных документов, предусмотренных пунктами 5 (за исключением абзаца пятого) и 5.1 статьи 165 Налогового кодекса Российской Федерации (РеестрЖДТр_13)

Наименование элемента Сокращенное наименование (код) элемента Признак типа элемента Формат элемента Признак обязательности элемента Дополнительная информация
Код операции КодОпер А T(=7) ОК Принимает значение из перечня "Коды операций", приведенного в Приложении 1 к Порядку заполнения налоговой декларации по налогу на добавленную стоимость <*>:
1010439 | 1010443 | 1010444 | 1010445
Итого стоимость работ (услуг) СтоимУслугИт А N(14) О  
Сведения по работе (услуге) по грузовой перевозке на железнодорожном транспорте СведЖДУслуг С   ОМ Состав элемента представлен в таблице 5.4

<*> Утвержден приказом ФНС России от 29.10.2014 N ММВ-7-3/558@ (зарегистрирован в Министерстве юстиции Российской Федерации 15.12.2014, регистрационный номер 35171), с учетом изменений, внесенными приказом ФНС России от 20.12.2016 N ММВ-7-3/696@ "Об утверждении формы налоговой декларации по налогу на добавленную стоимость, порядка ее заполнения, а также формата представления налоговой декларации по налогу на добавленную стоимость в электронной форме" (зарегистрирован в Министерстве юстиции Российской Федерации 15.12.2014, регистрационный номер 35171), приказом ФНС России от 28.12.2018 N СА-7-3/853@ "Об утверждении формы налоговой декларации по налогу на добавленную стоимость, порядка ее заполнения, а также формата представления налоговой декларации по налогу на добавленную стоимость в электронной форме" (зарегистрирован в Министерстве юстиции Российской Федерации 28.01.2019, регистрационный номер 53586).

Таблица 5.4

Сведения по работе (услуге) по грузовой перевозке на железнодорожном транспорте (СведЖДУслуг)

Наименование элемента Сокращенное наименование (код) элемента Признак типа элемента Формат элемента Признак обязательности элемента Дополнительная информация
Номер по порядку НомПор А N(7) О  
Дата реализации работы (услуги) ДатаРеалУсл А T(=10) О Типовой элемент <ДатаТип>.
Дата в формате ДД.ММ.ГГГГ
Номер перевозочного документа НомПрвзДок А T(1-50) О При отсутствии номера в документе элемент принимает значение "б/н"
Наименование государства отправления товара НаимСтрОтпрТов А T(1-100) НК Принимает значение в соответствии с Общероссийским классификатором стран мира (ОКСМ).
Элемент обязателен, если не заполнен показатель <КодСтрОтпрТов>.
Код государства отправления товара КодСтрОтпрТов А T(=2) НК Принимает значение в соответствии с Общероссийским классификатором стран мира (ОКСМ), двухзначный буквенный код
Элемент обязателен, если не заполнен показатель <НаимСтрОтпрТов>.
Наименование государства назначения товара НаимСтрНазнТов А T(1-100) НК Принимает значение в соответствии с Общероссийским классификатором стран мира (ОКСМ).
Элемент обязателен, если не заполнен показатель <КодСтрНазнТов>.
Код государства назначения товара КодСтрНазнТов А T(=2) НК Принимает значение в соответствии с Общероссийским классификатором стран мира (ОКСМ), двухзначный буквенный код
Элемент обязателен, если не заполнен показатель <НаимСтрНазнТов>.
Наименование входной пограничной или припортовой железнодорожной станции НаимВхСтанц А T(1-100) Н Элемент обязателен, если не заполнен показатель <КодВхСтанц> и <КодОпер> = 1010439 | 1010445
Код входной пограничной или припортовой железнодорожной станции КодВхСтанц А T(=6) Н Элемент обязателен, если не заполнен показатель <НаимВхСтанц> и <КодОпер> = 1010439 | 1010445
Наименование выходной пограничной или припортовой железнодорожной станции НаимВыхСтанц А T(1-100) Н Элемент обязателен, если не заполнен показатель <КодВыхСтанц>.
Код выходной пограничной или припортовой железнодорожной станции КодВыхСтанц А T(=6) Н Элемент обязателен, если не заполнен показатель <НаимВыхСтанц>.
Дата помещения товара под таможенную процедуру экспорта, таможенного транзита, реэкспорта ДатаТаможПроц А T(=10) Н Типовой элемент <ДатаТип>.
Дата в формате ДД.ММ.ГГГГ.
Элемент обязателен при <КодОпер> = 1010439 | 1010443
Дата проставления календарного штемпеля пограничной железнодорожной станции или станции назначения, либо станции отправления ДатаШтемп А T(=10) Н Типовой элемент <ДатаТип>.
Дата в формате ДД.ММ.ГГГГ.
Элемент обязателен при <КодОпер> = 1010444 | 1010445
Стоимость работ (услуг) СтоимУслуг А N(16.2) О  
Примечание Прим А T(1-1000) Н  

Приложение N 29

ФОРМАТ ПРЕДСТАВЛЕНИЯ РЕЕСТРА ПЕРЕВОЗОЧНЫХ ДОКУМЕНТОВ, ПРЕДУСМОТРЕННЫХ АБЗАЦЕМ ПЯТЫМ ПУНКТА 5 И ПУНКТАМИ 5.3, 6, 6.1, 6.2, 6.4 СТАТЬИ 165 НАЛОГОВОГО КОДЕКСА РОССИЙСКОЙ ФЕДЕРАЦИИ, В ЭЛЕКТРОННОЙ ФОРМЕ

I. ОБЩИЕ ПОЛОЖЕНИЯ

1. Настоящий формат описывает требования к XML файлам (далее - файл обмена) для передачи реестра перевозочных документов, предусмотренных абзацем пятым пункта 5 и пунктами 5.3, 6, 6.1, 6.2, 6.4 статьи 165 Налогового кодекса Российской Федерации.

В электронной форме реестр перевозочных документов, предусмотренных абзацем пятым пункта 5 и пунктами 5.3, 6, 6.1, 6.2, 6.4 статьи 165 Налогового кодекса Российской Федерации (далее - Реестр), представляется в виде двух обязательных форматов:

формат представления сведений, определяющих Реестр. Номер версии настоящего формата 5.04, часть 818.

формат представления сведений из документов, подтверждающих обоснованность применения налоговой ставки 0 процентов по налогу на добавленную стоимость. Номер версии настоящего формата 5.04, часть 818-1.

II. ОПИСАНИЕ ФАЙЛА ОБМЕНА СВЕДЕНИЙ, ОПРЕДЕЛЯЮЩИХ РЕЕСТР

2. Имя файла обмена должно иметь следующий вид:

R_T_A_K_O_GGGGMMDD_N, где:

R_T - префикс, принимающий значение: KO_RRPRVZNDS;

A_K - идентификатор получателя информации, где: A - идентификатор получателя, которому направляется файл обмена, K - идентификатор конечного получателя, для которого предназначена информация из данного файла обмена <1>. Каждый из идентификаторов (A и K) имеет вид для налоговых органов - четырехразрядный код налогового органа (далее - СОНО);

<1> Передача файла от отправителя к конечному получателю (K) может осуществляться в несколько этапов через другие налоговые органы, осуществляющие передачу файла на промежуточных этапах, которые обозначаются идентификатором A. В случае передачи файла от отправителя к конечному получателю при отсутствии налоговых органов, осуществляющих передачу на промежуточных этапах, значения идентификаторов A и K совпадают.

O - идентификатор отправителя информации, имеет вид:

для организаций - девятнадцатиразрядный код (идентификационный номер налогоплательщика (далее - ИНН) и код причины постановки на учет (далее - КПП) организации (обособленного подразделения);

для физических лиц - двенадцатиразрядный код (ИНН физического лица, при отсутствии ИНН - последовательность из двенадцати нулей).

GGGG - год формирования передаваемого файла, MM - месяц, DD - день;

N - идентификационный номер файла (длина - от 1 до 36 знаков, идентификационный номер файла должен обеспечивать уникальность файла).

Расширение имени файла - xml. Расширение имени файла может указываться как строчными, так и прописными буквами.

Параметры первой строки файла обмена

Первая строка XML файла должна иметь следующий вид:

<?xml version ="1.0" encoding ="windows-1251"?>

Имя файла, содержащего XML схему файла обмена, должно иметь следующий вид:

KO_RRPRVZNDS_1_818_01_05_04_xx, где xx - номер версии схемы.

Расширение имени файла - xsd.

XML схема файла обмена приводится отдельным файлом и размещается на сайте Федеральной налоговой службы.

3. Логическая модель файла обмена представлена в виде диаграммы структуры файла обмена на рисунке 1 настоящего формата. Элементами логической модели файла обмена являются элементы и атрибуты XML файла. Перечень структурных элементов логической модели файла обмена и сведения о них приведены в таблицах 3.1 - 3.10 настоящего формата.

Для каждого структурного элемента логической модели файла обмена приводятся следующие сведения:

наименование элемента. Приводится полное наименование элемента <2>;

<2> В строке таблицы могут быть описаны несколько элементов, наименования которых разделены символом "|". Такая форма записи применяется при наличии в файле обмена только одного элемента из описанных в этой строке.

сокращенное наименование (код) элемента. Приводится сокращенное наименование элемента. Синтаксис сокращенного наименования должен удовлетворять спецификации XML;

признак типа элемента. Может принимать следующие значения: "С" - сложный элемент логической модели (содержит вложенные элементы), "П" - простой элемент логической модели, реализованный в виде элемента XML файла, "А" - простой элемент логической модели, реализованный в виде атрибута элемента XML файла. Простой элемент логической модели не содержит вложенные элементы;

формат элемента. Формат элемента представляется следующими условными обозначениями: T - символьная строка; N - числовое значение (целое или дробное).

Формат символьной строки указывается в виде T(n-k) или T(=k), где: n - минимальное количество знаков, k - максимальное количество знаков, символ "-" - разделитель, символ "=" означает фиксированное количество знаков в строке. В случае, если минимальное количество знаков равно 0, формат имеет вид T(0-k). В случае, если максимальное количество знаков не ограничено, формат имеет вид T(n-).

Формат числового значения указывается в виде N(m.k), где: m - максимальное количество знаков в числе, включая целую и дробную часть числа без разделяющей десятичной точки и знака (для отрицательного числа), k - максимальное число знаков дробной части числа. Если число знаков дробной части числа равно 0 (то есть число целое), то формат числового значения имеет вид N(m).

Для простых элементов, являющихся базовыми в XML, например, элемент с типом "date", поле "Формат элемента" не заполняется. Для таких элементов в поле "Дополнительная информация" указывается тип базового элемента;

признак обязательности элемента определяет обязательность наличия элемента (совокупности наименования элемента и его значения) в файле обмена. Признак обязательности элемента может принимать следующие значения: "О" - наличие элемента в файле обмена обязательно; "Н" - наличие элемента в файле обмена необязательно, то есть элемент может отсутствовать. Если элемент принимает ограниченный перечень значений (по классификатору, кодовому словарю и тому подобному), то признак обязательности элемента дополняется символом "К". Например, "ОК". В случае, если количество реализаций элемента может быть более одной, то признак обязательности элемента дополняется символом "М". Например, "НМ" или "ОКМ".

К вышеперечисленным признакам обязательности элемента может добавляться значение "У" в случае описания в XML схеме условий, предъявляемых к элементу в файле обмена, описанных в графе "Дополнительная информация". Например, "НУ" или "ОКУ";

дополнительная информация содержит, при необходимости, требования к элементу файла обмена, не указанные ранее. Для сложных элементов указывается ссылка на таблицу, в которой описывается состав данного элемента. Для элементов, принимающих ограниченный перечень значений из классификатора (кодового словаря и тому подобного), указывается соответствующее наименование классификатора (кодового словаря и тому подобного) или приводится перечень возможных значений. Для классификатора (кодового словаря и тому подобного) может указываться ссылка на его местонахождение. Для элементов, использующих пользовательский тип данных, указывается наименование типового элемента.

Рисунок 1. Диаграмма структуры файла обмена

Таблица 3.1

Файл обмена (Файл)

Наименование элемента Сокращенное наименование (код) элемента Признак типа элемента Формат элемента Признак обязательности элемента Дополнительная информация
Идентификатор файла ИдФайл А T(1-255) ОУ Содержит (повторяет) имя сформированного файла (без расширения)
Версия программы, с помощью которой сформирован файл ВерсПрог А T(1-40) О  
Версия формата ВерсФорм А T(1-5) О Принимает значение: 5.04
Состав и структура документа Документ С   О Состав элемента представлен в таблице 3.2

Таблица 3.2

Состав и структура документа (Документ)

Наименование элемента Сокращенное наименование (код) элемента Признак типа элемента Формат элемента Признак обязательности элемента Дополнительная информация
Код формы документа по КНД
(классификатор налоговой документации)
КНД А T(=7) ОК Типовой элемент <КНДТип>.
Принимает значение: 1155118
Дата формирования документа ДатаДок А T(=10) О Типовой элемент <ДатаТип>.
Дата в формате ДД.ММ.ГГГГ
Код налогового органа КодНО А T(=4) ОК Типовой элемент <СОНОТип>
Налоговый период (код) Период А T(=2) ОК Принимает значение:
01 - январь |
02 - февраль |
03 - март |
04 - апрель |
05 - май |
06 - июнь |
07 - июль |
08 - август |
09 - сентябрь |
10 - октябрь |
11 - ноябрь |
12 - декабрь |
21 - 1 квартал |
22 - 2 квартал |
23 - 3 квартал |
24 - 4 квартал |
51 - 1 квартал при реорганизации (ликвидации) организации |
54 - 2 квартал при реорганизации (ликвидации) организации |
55 - 3 квартал при реорганизации (ликвидации) организации |
56 - 4 квартал при реорганизации (ликвидации) организации |
71 - за январь при реорганизации (ликвидации) организации |
72 - за февраль при реорганизации (ликвидации)
          организации |
73 - за март при реорганизации (ликвидации) организации |
74 - за апрель при реорганизации (ликвидации) организации |
75 - за май при реорганизации (ликвидации) организации |
76 - за июнь при реорганизации (ликвидации) организации |
77 - за июль при реорганизации (ликвидации) организации |
78 - за август при реорганизации (ликвидации) организации |
79 - за сентябрь при реорганизации (ликвидации) организации |
80 - за октябрь при реорганизации (ликвидации) организации |
81 - за ноябрь при реорганизации (ликвидации) организации |
82 - за декабрь при реорганизации (ликвидации) организации
Отчетный год ОтчетГод А   О Типовой элемент <xs:gYear>.
Год в формате ГГГГ
Имя файла налоговой декларации по налогу на добавленную стоимость ИмяФайлНДС А T(1-255) О Содержит имя файла (без расширения) ранее представленной налоговой декларации по налогу на добавленную стоимость (с префиксом NO_NDS), к которой представляется реестр
Номер корректировки (реестра) НомКорр А N(3) О Принимает значение:
0 - первичный реестр,
1 - корректировка,
2 - последующая корректировка, и другие
Имя файла, содержащего сведения из реестра перевозочных документов, предусмотренных абзацем пятым пункта 5 и пунктами 5.3, 6, 6.1, 6.2, 6.4 статьи 165 Налогового кодекса Российской Федерации НаимРеестрПрвзД_14 А T(1-255) О Содержит (повторяет) имя файла (с расширением) с префиксом KO_RRPRVZNDS.2
Сведения о налогоплательщике СвНП С   О Состав элемента представлен в таблице 3.3
Сведения о лице, подписавшем документ Подписант С   О Состав элемента представлен в таблице 3.7
Реестр перевозочных документов, предусмотренных абзацем пятым пункта 5 и пунктами 5.3, 6, 6.1, 6.2, 6.4 статьи 165 Налогового кодекса Российской Федерации РеестрПрвзД_14 С   ОМ Состав элемента представлен в таблице 3.9

Таблица 3.3

Сведения о налогоплательщике (СвНП)

Наименование элемента Сокращенное наименование (код) элемента Признак типа элемента Формат элемента Признак обязательности элемента Дополнительная информация
Налогоплательщик - организация | НПЮЛ С   О Состав элемента представлен в таблице 3.4
Налогоплательщик - индивидуальный предприниматель НПФЛ С   О Состав элемента представлен в таблице 3.6

Таблица 3.4

Налогоплательщик - организация (НПЮЛ)

Наименование элемента Сокращенное наименование (код) элемента Признак типа элемента Формат элемента Признак обязательности элемента Дополнительная информация
Наименование организации НаимОрг А T(1-1000) О  
ИНН юридического лица ИННЮЛ А T(=10) О Типовой элемент <ИННЮЛТип>
КПП КПП А T(=9) О Типовой элемент <КППТип>
Сведения о реорганизованной (ликвидированной) организации СвРеоргЮЛ С   Н Состав элемента представлен в таблице 3.5

Таблица 3.5

Сведения о реорганизованной (ликвидированной) организации (СвРеоргЮЛ)

Наименование элемента Сокращенное наименование (код) элемента Признак типа элемента Формат элемента Признак обязательности элемента Дополнительная информация
Код формы реорганизации (ликвидация) ФормРеорг А T(=1) ОК Принимает значение:
0 - ликвидация |
1 - преобразование |
2 - слияние |
3 - разделение |
5 - присоединение |
6 - разделение с одновременным присоединением
ИНН реорганизованной организации ИННЮЛ А T(=10) НУ Типовой элемент <ИННЮЛТип>.
Элемент обязателен при <ФормРеорг> = 1 | 2 | 3 | 5 | 6
КПП реорганизованной организации КПП А T(=9) НУ Типовой элемент <КППТип>.
Элемент обязателен при <ФормРеорг> = 1 | 2 | 3 | 5 | 6

Таблица 3.6

Налогоплательщик - индивидуальный предприниматель (НПФЛ)

Наименование элемента Сокращенное наименование (код) элемента Признак типа элемента Формат элемента Признак обязательности элемента Дополнительная информация
ИНН физического лица, зарегистрированного в качестве индивидуального предпринимателя ИННФЛ А T(=12) О Типовой элемент <ИННФЛТип>
Фамилия, имя, отчество индивидуального предпринимателя ФИО С   О Типовой элемент <ФИОТип>.
Состав элемента представлен в таблице 3.10

Таблица 3.7

Сведения о лице, подписавшем документ (Подписант)

Наименование элемента Сокращенное наименование (код) элемента Признак типа элемента Формат элемента Признак обязательности элемента Дополнительная информация
Признак лица, подписавшего документ ПрПодп А T(=1) ОК Принимает значение:
1 - налогоплательщик |
2 - представитель налогоплательщика
Номер контактного телефона Тлф А T(1-20) Н  
Фамилия, имя, отчество ФИО С   О Типовой элемент <ФИОТип>.
Состав элемента представлен в таблице 3.10
Сведения о представителе налогоплательщика СвПред С   НУ Состав элемента представлен в таблице 3.8
Элемент обязателен при <ПрПодп>=2

Таблица 3.8

Сведения о представителе налогоплательщика (СвПред)

Наименование элемента Сокращенное наименование (код) элемента Признак типа элемента Формат элемента Признак обязательности элемента Дополнительная информация
Наименование документа, подтверждающего полномочия представителя налогоплательщика НаимДок А T(1-120) О  
Наименование организации - представителя налогоплательщика НаимОрг А T(1-1000) Н  

Таблица 3.9

Реестр перевозочных документов, предусмотренных абзацем пятым пункта 5, пунктами 5.3, 6, 6.1, 6.2, 6.4 статьи 165 Налогового кодекса Российской Федерации (РеестрПрвзД_14)

Наименование элемента Сокращенное наименование (код) элемента Признак типа элемента Формат элемента Признак обязательности элемента Дополнительная информация
Код операции КодОпер А T(=7) ОК Принимает значение из перечня "Коды операций", приведенного в Приложении 1 к Порядку заполнения налоговой декларации по налогу на добавленную стоимость <*>:
1010408 | 1010455 | 1011445 | 1011452 | 1011419 | 1010444
Итого стоимость услуг СтоимУслугИт А N(14) О  

<*> Утвержден приказом ФНС России от 29.10.2014 N ММВ-7-3/558@ "Об утверждении формы налоговой декларации по налогу на добавленную стоимость, порядка ее заполнения, а также формата представления налоговой декларации по налогу на добавленную стоимость в электронной форме" (зарегистрирован в Министерстве юстиции Российской Федерации 15.12.2014, регистрационный номер 35171), с учетом изменений, внесенными приказом ФНС России от 20.12.2016 N ММВ-7-3/696@ (зарегистрирован в Министерстве юстиции Российской Федерации 15.12.2014, регистрационный номер 35171), приказом ФНС России от 28.12.2018 N СА-7-3/853@ (зарегистрирован в Министерстве юстиции Российской Федерации 28.01.2019, регистрационный номер 53586), приказом ФНС России от 20.11.2019 N ММВ-7-3/579@ (зарегистрирован в Министерстве юстиции Российской Федерации 20.12.2019, регистрационный номер 56946).

Таблица 3.10

Фамилия, имя, отчество (ФИОТип)

Наименование элемента Сокращенное наименование (код) элемента Признак типа элемента Формат элемента Признак обязательности элемента Дополнительная информация
Фамилия Фамилия А T(1-60) О  
Имя Имя А T(1-60) О  
Отчество Отчество А T(1-60) Н  

III. ОПИСАНИЕ ФАЙЛА ОБМЕНА СВЕДЕНИЙ ИЗ ДОКУМЕНТОВ, ПОДТВЕРЖДАЮЩИХ ОБОСНОВАННОСТЬ ПРИМЕНЕНИЯ НАЛОГОВОЙ СТАВКИ 0 ПРОЦЕНТОВ ПО НАЛОГУ НА ДОБАВЛЕННУЮ СТОИМОСТЬ

4. Имя файла обмена должно иметь следующий вид:

R_T_A_K_O_GGGGMMDD_N, где:

R_T - префикс, принимающий значение: KO_RRPRVZNDS.2;

A_K - идентификатор получателя информации, где: A - идентификатор получателя, которому направляется файл обмена, K - идентификатор конечного получателя, для которого предназначена информация из данного файла обмена <3>. Каждый из идентификаторов (A и K) имеет вид для налоговых органов - четырехразрядный код налогового органа СОНО;

<3> Передача файла от отправителя к конечному получателю (K) может осуществляться в несколько этапов через другие налоговые органы, осуществляющие передачу файла на промежуточных этапах, которые обозначаются идентификатором A. В случае передачи файла от отправителя к конечному получателю при отсутствии налоговых органов, осуществляющих передачу на промежуточных этапах, значения идентификаторов A и K совпадают.

O - идентификатор отправителя информации, имеет вид:

для организаций - девятнадцатиразрядный код ИНН и КПП организации (обособленного подразделения);

для физических лиц - двенадцатиразрядный код ИНН, при отсутствии ИНН - последовательность из двенадцати нулей.

GGGG - год формирования передаваемого файла, MM - месяц, DD - день;

N - идентификационный номер файла (длина - от 1 до 36 знаков, идентификационный номер файла должен обеспечивать уникальность файла).

Расширение имени файла - xml. Расширение имени файла может указываться как строчными, так и прописными буквами.

Параметры первой строки файла обмена

Первая строка XML файла должна иметь следующий вид:

<?xml version ="1.0" encoding ="windows-1251"?>

Имя файла, содержащего XML схему файла обмена, должно иметь следующий вид:

KO_RRPRVZNDS.2_1_818_02_05_04_xx, где xx - номер версии схемы.

Расширение имени файла - xsd.

XML схема файла обмена приводится отдельным файлом и размещается на сайте Федеральной налоговой службы.

5. Логическая модель файла обмена представлена в виде диаграммы структуры файла обмена на рисунке 2 настоящего формата. Элементами логической модели файла обмена являются элементы и атрибуты XML файла. Перечень структурных элементов логической модели файла обмена и сведения о них приведены в таблицах 5.1 - 5.5 настоящего формата.

Для каждого структурного элемента логической модели файла обмена приводятся следующие сведения:

наименование элемента. Приводится полное наименование элемента <4>;

<4> В строке таблицы могут быть описаны несколько элементов, наименования которых разделены символом "|". Такая форма записи применяется при наличии в файле обмена только одного элемента из описанных в этой строке.

сокращенное наименование (код) элемента. Приводится сокращенное наименование элемента. Синтаксис сокращенного наименования должен удовлетворять спецификации XML;

признак типа элемента. Может принимать следующие значения: "С" - сложный элемент логической модели (содержит вложенные элементы), "П" - простой элемент логической модели, реализованный в виде элемента XML файла, "А" - простой элемент логической модели, реализованный в виде атрибута элемента XML файла. Простой элемент логической модели не содержит вложенные элементы;

формат элемента. Формат элемента представляется следующими условными обозначениями: T - символьная строка; N - числовое значение (целое или дробное).

Формат символьной строки указывается в виде T(n-k) или T(=k), где: n - минимальное количество знаков, k - максимальное количество знаков, символ "-" - разделитель, символ "=" означает фиксированное количество знаков в строке. В случае, если минимальное количество знаков равно 0, формат имеет вид T(0-k). В случае, если максимальное количество знаков не ограничено, формат имеет вид T(n-).

Формат числового значения указывается в виде N(m.k), где: m - максимальное количество знаков в числе, включая целую и дробную часть числа без разделяющей десятичной точки и знака (для отрицательного числа), k - максимальное число знаков дробной части числа. Если число знаков дробной части числа равно 0 (то есть число целое), то формат числового значения имеет вид N(m).

Для простых элементов, являющихся базовыми в XML, например, элемент с типом "date", поле "Формат элемента" не заполняется. Для таких элементов в поле "Дополнительная информация" указывается тип базового элемента;

признак обязательности элемента определяет обязательность наличия элемента (совокупности наименования элемента и его значения) в файле обмена. Признак обязательности элемента может принимать следующие значения: "О" - наличие элемента в файле обмена обязательно; "Н" - наличие элемента в файле обмена необязательно, то есть элемент может отсутствовать. Если элемент принимает ограниченный перечень значений (по классификатору, кодовому словарю и тому подобному), то признак обязательности элемента дополняется символом "К". Например, "ОК". В случае, если количество реализаций элемента может быть более одной, то признак обязательности элемента дополняется символом "М". Например, "НМ" или "ОКМ".

К вышеперечисленным признакам обязательности элемента может добавляться значение "У" в случае описания в XML схеме условий, предъявляемых к элементу в файле обмена, описанных в графе "Дополнительная информация". Например, "НУ" или "ОКУ";

дополнительная информация содержит, при необходимости, требования к элементу файла обмена, не указанные ранее. Для сложных элементов указывается ссылка на таблицу, в которой описывается состав данного элемента. Для элементов, принимающих ограниченный перечень значений из классификатора (кодового словаря и тому подобного), указывается соответствующее наименование классификатора (кодового словаря и тому подобного) или приводится перечень возможных значений. Для классификатора (кодового словаря и тому подобного) может указываться ссылка на его местонахождение. Для элементов, использующих пользовательский тип данных, указывается наименование типового элемента.

Рисунок 2. Диаграмма структуры файла обмена

Таблица 5.1

Файл обмена (Файл)

Наименование элемента Сокращенное наименование (код) элемента Признак типа элемента Формат элемента Признак обязательности элемента Дополнительная информация
Идентификатор файла ИдФайл А T(1-255) ОУ Содержит (повторяет) имя сформированного файла (без расширения)
Версия программы, с помощью которой сформирован файл ВерсПрог А T(1-40) О  
Версия формата ВерсФорм А T(1-5) О Принимает значение: 5.04
Состав и структура документа Документ С   О Состав элемента представлен в таблице 5.2

Таблица 5.2

Состав и структура документа (Документ)

Наименование элемента Сокращенное наименование (код) элемента Признак типа элемента Формат элемента Признак обязательности элемента Дополнительная информация
Индекс Индекс А T(=7) ОК Типовой элемент <КНДТип>.
Принимает значение: 0005118
Номер корректировки (реестра) НомКорр А N(3) О Принимает значение:
0 - первичный реестр,
1 - корректировка,
2 - последующая корректировка, и другие
Элемент повторяет значение элемента <НомКорр> из файла с префиксом KO_RRPRVZNDS
Реестр перевозочных документов, предусмотренных абзацем пятым пункта 5 и пунктами 5.3, 6, 6.1, 6.2, 6.4 статьи 165 Налогового кодекса Российской Федерации РеестрПрвзД_14 С   ОМ Состав элемента представлен в таблице 5.3

Таблица 5.3

Реестр перевозочных документов, предусмотренных абзацем пятым пункта 5, пунктами 5.3, 6, 6.1, 6.2, 6.4 статьи 165 Налогового кодекса Российской Федерации (РеестрПрвзД_14)

Наименование элемента Сокращенное наименование (код) элемента Признак типа элемента Формат элемента Признак обязательности элемента Дополнительная информация
Код операции КодОпер А T(=7) ОК Принимает значение из перечня "Коды операций", приведенного в Приложении 1 к Порядку заполнения налоговой декларации по налогу на добавленную стоимость <*>:
1010408 | 1010455 | 1011445 | 1011452 | 1011419 | 1010444
Итого стоимость услуг СтоимУслугИт А N(14) О  
Сведения по перевозочному документу СведПрвзД С   ОМ Состав элемента представлен в таблице 5.4

<*> Утвержден приказом ФНС России от 29.10.2014 N ММВ-7-3/558@ "Об утверждении формы налоговой декларации по налогу на добавленную стоимость, порядка ее заполнения, а также формата представления налоговой декларации по налогу на добавленную стоимость в электронной форме" (зарегистрирован в Министерстве юстиции Российской Федерации 15.12.2014, регистрационный номер 35171), с учетом изменений, внесенными приказом ФНС России от 20.12.2016 N ММВ-7-3/696@ (зарегистрирован в Министерстве юстиции Российской Федерации 15.12.2014, регистрационный номер 35171), приказом ФНС России от 28.12.2018 N СА-7-3/853@ (зарегистрирован в Министерстве юстиции Российской Федерации 28.01.2019, регистрационный номер 53586), приказом ФНС России от 20.11.2019 N ММВ-7-3/579@ (зарегистрирован в Министерстве юстиции Российской Федерации 20.12.2019, регистрационный номер 56946).

Таблица 5.4

Сведения по перевозочному документу (СведПрвзД)

Наименование элемента Сокращенное наименование (код) элемента Признак типа элемента Формат элемента Признак обязательности элемента Дополнительная информация
Номер по порядку НомПор А N(7) О  
Код вида транспорта КодВидТС А T(=2) ОК Принимает значение:
10 - морской/речной транспорт |
20 - железнодорожный транспорт |
30 - автомобильный транспорт |
40 - воздушный транспорт
Дата оказания услуги ДатаУсл А T(=10) О Типовой элемент <ДатаТип>.
Дата в формате ДД.ММ.ГГГГ
Стоимость услуг по перевозке пассажиров и багажа СтоимУслуг А N(16.2) О  
Примечание Прим А T(1-1000) Н  
Номер перевозочного документа НомПрвзДок П T(1-50) ОМ Элемент является множественным при <КодВидТС> = 40 и
<КодОпер> = 1011452 | 1011445 | 1010455
Маршрут Маршрут С   ОМ Состав элемента представлен в таблице 5.5

Таблица 5.5

Маршрут (Маршрут)

Наименование элемента Сокращенное наименование (код) элемента Признак типа элемента Формат элемента Признак обязательности элемента Дополнительная информация
Пункт отправления ПунктОтпр А T(1-30) О  
Пункт назначения ПунктНазн А T(1-30) О  

Приложение N 30
к приказу ФНС России
от "__" _________202_ г. N ____

ПОРЯДОК ПРЕДСТАВЛЕНИЯ РЕЕСТРОВ, ПРЕДУСМОТРЕННЫХ ПУНКТОМ 15 СТАТЬИ 165 НАЛОГОВОГО КОДЕКСА РОССИЙСКОЙ ФЕДЕРАЦИИ (ЗА ИСКЛЮЧЕНИЕМ АБЗАЦЕВ ДЕСЯТЬ И ДВЕНАДЦАТЬ ПУНКТА 15 СТАТЬИ 165 НАЛОГОВОГО КОДЕКСА РОССИЙСКОЙ ФЕДЕРАЦИИ)

1. Налогоплательщик представляет в налоговый орган реестр, предусмотренный пунктом 15 статьи 165 Налогового кодекса Российской Федерации (за исключением абзацев десять и двенадцать пункта 15 статьи 165 Налогового кодекса Российской Федерации) (далее - Реестр).

2. Представление Реестра в электронной форме по телекоммуникационным каналам связи допускается при обязательном использовании сертифицированных средств усиленной квалифицированной электронной подписи.

3. Участниками информационного обмена при представлении Реестра в электронной форме по телекоммуникационным каналам связи являются налогоплательщики (их представители), налоговые органы и операторы электронного документооборота.

4. В процессе электронного документооборота при представлении в налоговый орган Реестра по телекоммуникационным каналам связи также используются технологические электронные документы, указанные в подпунктах 1 - 4 и 6 пункта 3 Порядка представления организациями и индивидуальными предпринимателями, а также нотариусами, занимающимися частной практикой, и адвокатами, учредившими адвокатские кабинеты, сообщений, предусмотренных пунктами 2 и 3 статьи 23 Налогового кодекса Российской Федерации, в электронном виде по телекоммуникационным каналам связи (далее - Порядок), утвержденного приказом Федеральной налоговой службы от 09.06.2011 N ММВ-7-6/362@ "Об утверждении форм и форматов сообщений, предусмотренных пунктами 2 и 3 статьи 23 Налогового кодекса Российской Федерации, а также порядка заполнения форм сообщений и порядка представления сообщений в электронном виде по телекоммуникационным каналам связи" (зарегистрирован Министерством юстиции Российской Федерации 11.07.2011, регистрационный номер 21307), с изменениями, внесенными приказами Федеральной налоговой службы от 21.11.2011 N ММВ-7-6/790@ (зарегистрирован Министерством юстиции Российской Федерации 21.12.2011, регистрационный номер 22728), от 28.10.2014 N ММВ-7-14/556@ (зарегистрирован Министерством юстиции Российской Федерации 18.11.2014, регистрационный номер 34752), от 11.08.2015 N СА-7-14/345@ (зарегистрирован Министерством юстиции Российской Федерации 27.08.2015, регистрационный номер 38704), от 19.10.2018 N ММВ-7-6/602@ (зарегистрирован Министерством юстиции Российской Федерации 11.01.2019, регистрационный номер 53294), по формам и форматам, приведенным в соответствующих приложениях к указанному Порядку.

5. Участники информационного обмена не реже одного раза в течение рабочего дня проверяют поступление Реестра и технологических электронных документов.

6. Датой представления Реестра в налоговый орган считается дата отправки файла Реестров в электронной форме по телекоммуникационным каналам связи, зафиксированная в подтверждении даты отправки.

7. Участники информационного обмена обеспечивают хранение всех отправленных и принятых Реестра и технологических электронных документов с усиленной квалифицированной электронной подписью и квалифицированных сертификатов ключей проверки электронной подписи, применявшихся для формирования усиленной квалифицированной электронной подписи в указанных Реестрах и технологических электронных документах, за исключением извещения о получении.

8. Реестр считается представленным в налоговый орган, если налогоплательщику поступила квитанция о приеме, подписанная усиленной квалифицированной электронной подписью, позволяющей идентифицировать соответствующий налоговый орган (владельца квалифицированного сертификата ключа проверки электронной подписи).

9. При получении налогоплательщиком квитанции о приеме Реестра датой получения Реестра налоговым органом в электронной форме по телекоммуникационным каналам связи считается дата, указанная в квитанции о приеме.

10. Реестр не считается принятым налоговым органом, если:

1) не соответствует утвержденному формату;

2) отсутствует (не соответствует) усиленная квалифицированная электронная подпись налогоплательщика;

3) направлен в налоговый орган, в компетенцию которого не входит проверка Реестров (ошибочное направление).

В электронном документе нумерация пунктов соответствует официальному источнику.

10. Налогоплательщиком формируется Реестр в электронной форме, подписывается усиленной квалифицированной электронной подписью и направляется по телекоммуникационным каналам связи в налоговый орган.

11. Налогоплательщик в течение следующего рабочего дня после отправки Реестра в электронной форме по телекоммуникационным каналам связи получает:

1) подтверждение даты отправки;

2) квитанцию о приеме или уведомление об отказе в приеме, подписанные усиленной квалифицированной электронной подписью, позволяющей идентифицировать соответствующий налоговый орган (владельца квалифицированного сертификата ключа проверки электронной подписи).

При получении уведомления об отказе в приеме налогоплательщик устраняет указанные в этом уведомлении ошибки и повторяет процедуру направления Реестра.

12. Налоговый орган при отсутствии оснований для отказа в приеме Реестров в течение рабочего дня с даты его получения формирует квитанцию о приеме, подписывает ее усиленной квалифицированной электронной подписью и направляет налогоплательщику.

При наличии оснований для отказа в приеме Реестра налоговый орган формирует уведомление об отказе в приеме, подписывает усиленной квалифицированной электронной подписью и направляет его налогоплательщику.

13. Оператор электронного документооборота:

1) фиксирует дату направления Реестра и формирует подтверждение даты отправки;

2) подписывает подтверждение даты отправки усиленной квалифицированной электронной подписью и высылает его одновременно участникам информационного обмена. Подтверждение даты отправки направляется налоговому органу вместе с Реестром в электронной форме по телекоммуникационным каналам связи.