Приказ ФНС РФ от 15.11.2016 N ММВ-7-17/615@

"Об утверждении формы, формата согласия налогоплательщика (плательщика страховых взносов) на признание сведений, составляющих налоговую тайну, общедоступными, Порядка заполнения формы, а также порядка его представления в налоговые органы"
Редакция от 16.07.2020 — Документ утратил силу, см. «Приказ ФНС РФ от 14.11.2022 N ЕД-7-19/1085@»
Показать изменения

Зарегистрировано в Минюсте России 19 декабря 2016 г. N 44786


ФЕДЕРАЛЬНАЯ НАЛОГОВАЯ СЛУЖБА

ПРИКАЗ
от 15 ноября 2016 г. N ММВ-7-17/615@

ОБ УТВЕРЖДЕНИИ ФОРМЫ, ФОРМАТА СОГЛАСИЯ НАЛОГОПЛАТЕЛЬЩИКА (ПЛАТЕЛЬЩИКА СТРАХОВЫХ ВЗНОСОВ) НА ПРИЗНАНИЕ СВЕДЕНИЙ, СОСТАВЛЯЮЩИХ НАЛОГОВУЮ ТАЙНУ, ОБЩЕДОСТУПНЫМИ, ПОРЯДКА ЗАПОЛНЕНИЯ ФОРМЫ, А ТАКЖЕ ПОРЯДКА ЕГО ПРЕДСТАВЛЕНИЯ В НАЛОГОВЫЕ ОРГАНЫ

(в ред. Приказа ФНС РФ от 16.07.2020 N ЕД-7-2/448@)

В соответствии с пунктом 4 статьи 31 и подпунктом 1 пункта 1 статьи 102 Налогового кодекса Российской Федерации (Собрание законодательства Российской Федерации, 1998, N 31, ст. 3824; 2016, N 27, ст. 4177) приказываю:

1. Утвердить:

форму согласия налогоплательщика (плательщика страховых взносов) на признание сведений, составляющих налоговую тайну, общедоступными согласно приложению N 1 к настоящему приказу;

формат представления согласия налогоплательщика (плательщика страховых взносов) на признание сведений, составляющих налоговую тайну, общедоступными в электронной форме согласно приложению N 2 к настоящему приказу;

порядок заполнения формы согласия налогоплательщика (плательщика страховых взносов) на признание сведений, составляющих налоговую тайну, общедоступными согласно приложению N 3 к настоящему приказу;

Абзац пятый. - Утратил силу. (в ред. Приказа ФНС РФ от 16.07.2020 N ЕД-7-2/448@)

2. Настоящий приказ вступает в силу с 01.04.2017.

3. Контроль за исполнением настоящего приказа возложить на заместителя руководителя Федеральной налоговой службы, координирующего и контролирующего деятельность Управления стандартов и международного сотрудничества.

Руководитель Федеральной
налоговой службы
М.В. МИШУСТИН

Приложение N 1
к приказу ФНС России
от 15.11.2016 N ММВ-7-17/615@

                    ИНН        
                                                             
    8650   1019     КПП                   Стр. 0 0 1

Форма по КНД 1110058

СОГЛАСИЕ НАЛОГОПЛАТЕЛЬЩИКА (ПЛАТЕЛЬЩИКА СТРАХОВЫХ ВЗНОСОВ) НА ПРИЗНАНИЕ СВЕДЕНИЙ, СОСТАВЛЯЮЩИХ НАЛОГОВУЮ ТАЙНУ, ОБЩЕДОСТУПНЫМИ

Представляется в налоговый орган (код)                                                      
                                                                               
                                                                             
                                                                               
                                                                             
                                                                               
                                                                             
                                                                               
                                                                             
                                                                               
(наименование организации, Ф.И.О. <1> физического лица)
                                                                               
                                                                               
Сведения о документе, удостоверяющем личность физического лица:       Код вида документа                  
                                                                               
Серия и номер                                         Дата выдачи     .     .        
                                                                               
Дает согласие на признание следующих сведений, составляющих в соответствии со статьей 102 Налогового кодекса
Российской Федерации налоговую тайну, общедоступными: <2>     1 - все сведения                          
                                        2 - часть сведений                        
                                                                               
Период, за который сведения, составляющие налоговую тайну, признаются общедоступными              
                                                                               
с     .     .         по     .     .                                          
                                                                               
Согласие составлено на         страницах с приложением подтверждающих документов или их копий <3> на         листах
Достоверность и полноту сведений, указанных в настоящем согласии, подтверждаю:         Заполняется работником налогового органа
                                                                                   
  1 - руководитель организации     Сведения о получении настоящего согласия
  2 - индивидуальный предприниматель                                            
  3 - физическое лицо, не являющееся индивидуальным предпринимателем     Настоящее согласие представлено              
  4 - представитель налогоплательщика (плательщика страховых взносов)     (Код способа представления)                    
                                                                                   
                                        на         страницах            
                                                                                   
                                        с приложением подтверждающих документов            
                                                                                   
                                        или их копий <3> на         листах    
                                                                                   
(фамилия, имя, отчество <1> руководителя организации либо уполномоченного представителя налогоплательщика (плательщика страховых взносов)                                            
                                                                                   
Номер контактного телефона               Дата представления     .     .        
                                            настоящего согласия                  
                                                                               
                                                                                   
Подпись       Дата     .     .             Зарегистрировано                          
                                            за N                              
Наименование и реквизиты документа, подтверждающего полномочия представителя налогоплательщика (плательщика страховых взносов)                                            
                                                                                   
                                                                               
                                                                                   
                                        Ф.И.О. <1>     Подпись
                                                                                   

<1> Отчество указывается при наличии.
<2> Понятие "общедоступные сведения" определяется в соответствии со статьей 7 Федерального закона от 27.07.2006 N 149-ФЗ "Об информации, информационных технологиях и о защите информации" (Собрание законодательства Российской Федерации, 2006, N 31, статья 3448; 2016, N 28, статья 4558).
<3> Прилагается документ (или его копия), подтверждающий полномочия представителя налогоплательщика (плательщика страховых взносов).
                                                                                   
                                                                                   
                    ИНН        
                                                             
    8650   1026     КПП                   Стр. 0 0 2

КОДЫ СВЕДЕНИЙ, СОСТАВЛЯЮЩИХ В СООТВЕТСТВИИ СО СТАТЬЕЙ 102 НАЛОГОВОГО КОДЕКСА РОССИЙСКОЙ ФЕДЕРАЦИИ НАЛОГОВУЮ ТАЙНУ <1>

Настоящим даю свое согласие на признание сведений общедоступными: <2>                            
                                                                             
                                                                           
                                                                             
                                                                           
                                                                             
                                                                           
                                                                             
                                                                           
                                                                             
                                                                           
                                                                             
                                                                           
                                                                             
                                                                           
                                                                             
                                                                           
                                                                             
                                                                           
                                                                             
                                                                           
                                                                             
                                                                           
                                                                             
                                                                           
Для кода 1400:                                                                  
                                                                               
                                                                           
                                                                               
                                                                           
                                                                               
                                                                           
                                                                               
                                                                           
                                                                               

<1> Заполняется в соответствии с приложением N 3 к Порядку заполнения формы согласия налогоплательщика на признание сведений, составляющих налоговую тайну, общедоступными.
<2> Понятие "общедоступные сведения" определяется в соответствии со статьей 7 Федерального закона от 27.07.2006 N 149-ФЗ "Об информации, информационных технологиях и о защите информации" (Собрание законодательства Российской Федерации, 2006, N 31, статья 3448; 2016, N 28, статья 4558).
                                                                               
                          (подпись)                 (дата)                      
                                                                               
                                                                               

Приложение N 2
к приказу ФНС России
от 15.11.2016 N ММВ-7-17/615@

ФОРМАТ
ПРЕДСТАВЛЕНИЯ СОГЛАСИЯ НАЛОГОПЛАТЕЛЬЩИКА (ПЛАТЕЛЬЩИКА СТРАХОВЫХ ВЗНОСОВ) НА ПРИЗНАНИЕ СВЕДЕНИЙ, СОСТАВЛЯЮЩИХ НАЛОГОВУЮ ТАЙНУ, ОБЩЕДОСТУПНЫМИ В ЭЛЕКТРОННОЙ ФОРМЕ

I. ОБЩИЕ СВЕДЕНИЯ

1. Настоящий формат описывает требования к XML файлам (далее - файл обмена) представления согласия налогоплательщика (плательщика страховых взносов) на признание сведений, составляющих налоговую тайну, общедоступными в налоговые органы в электронной форме.

2. Номер версии настоящего формата 5.01, часть DCCCLXV.

II. ОПИСАНИЕ ФАЙЛА ОБМЕНА

3. Имя файла обмена должно иметь следующий вид:

R_T_A_K_O_GGGGMMDD_N , где:

R_T - префикс, принимающий значение IU_SOGNTOB;

А_К - идентификатор получателя информации, где: А - идентификатор получателя, которому направляется файл обмена, К - идентификатор конечного получателя, для которого предназначена информация из данного файла обмена <1>. Каждый из идентификаторов (А и К) имеет вид для налоговых органов - четырехразрядный код (код налогового органа в соответствии с классификатором "Система обозначения налоговых органов" (СОНО);

<1> Передача файла от отправителя к конечному получателю (К) может осуществляться в несколько этапов через другие налоговые органы, осуществляющие передачу файла на промежуточных этапах, которые обозначаются идентификатором А. В случае передачи файла от отправителя к конечному получателю при отсутствии налоговых органов, осуществляющих передачу на промежуточных этапах, значения идентификаторов А и К совпадают.

О - идентификатор отправителя информации, имеет вид:

для организаций - девятнадцатиразрядный код (идентификационный номер налогоплательщика (далее - ИНН) и код причины постановки на учет (далее - КПП) организации (обособленного подразделения);

для физических лиц - двенадцатиразрядный код (ИНН физического лица, при наличии. При отсутствии ИНН - последовательность из двенадцати нулей);

GGGG - год формирования передаваемого файла, ММ - месяц, DD - день;

N - идентификационный номер файла (длина - от 1 до 36 знаков. Идентификационный номер файла должен обеспечивать уникальность файла).

Расширение имени файла - xml. Расширение имени файла может указываться как строчными, так и прописными буквами.

Параметры первой строки файла обмена

Первая строка XML файла должна иметь следующий вид:

<?xml version ="1.0" encoding ="windows-1251"?>

Имя файла, содержащего XML схему файла обмена, должно иметь следующий вид:

IU_SOGNTOB_1_865_01_05_01_xx, где хх - номер версии схемы.

Расширение имени файла - xsd.

XML схема файла обмена приводится отдельным файлом и размещается на официальном сайте Федеральной налоговой службы.

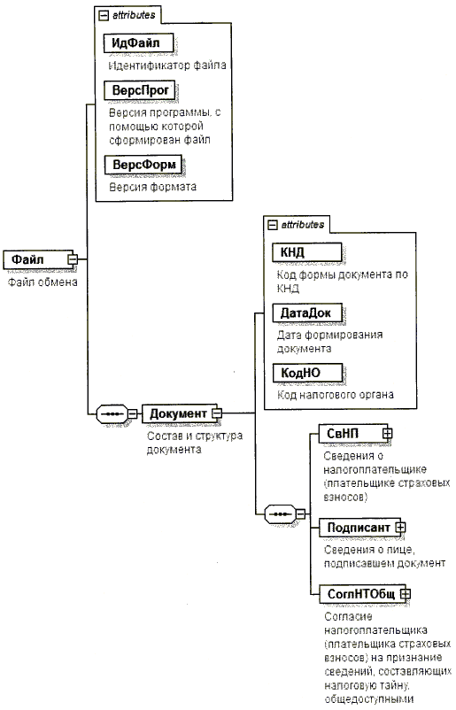
4. Логическая модель файла обмена представлена в виде диаграммы структуры файла обмена на рисунке 1 настоящего формата. Элементами логической модели файла обмена являются элементы и атрибуты XML файла. Перечень структурных элементов логической модели файла обмена и сведения о них приведены в таблицах 4.1 - 4.11 настоящего формата.

Для каждого структурного элемента логической модели файла обмена приводятся следующие сведения:

наименование элемента. Приводится полное наименование элемента <2>;

<2> В строке таблицы могут быть описаны несколько элементов, наименования которых разделены символом "|". Такая форма записи применяется при наличии в файле обмена только одного элемента из описанных в этой строке.

сокращенное наименование (код) элемента. Приводится сокращенное наименование элемента. Синтаксис сокращенного наименования должен удовлетворять спецификации XML;

признак типа элемента. Может принимать следующие значения: "С" - сложный элемент логической модели (содержит вложенные элементы), "П" - простой элемент логической модели, реализованный в виде элемента XML файла, "А" - простой элемент логической модели, реализованный в виде атрибута элемента XML файла. Простой элемент логической модели не содержит вложенные элементы;

формат элемента. Формат элемента представляется следующими условными обозначениями: Т - символьная строка; N - числовое значение (целое или дробное).

Формат символьной строки указывается в виде Т(n-к) или Т(=к), где: n - минимальное количество знаков, к - максимальное количество знаков, символ "-" - разделитель, символ "=" означает фиксированное количество знаков в строке. В случае, если минимальное количество знаков равно 0, формат имеет вид Т(0-к). В случае, если максимальное количество знаков неограничено, формат имеет вид Т(n-).

Формат числового значения указывается в виде N (m.K), где: m - максимальное количество знаков в числе, включая знак (для отрицательного числа), целую и дробную часть числа без разделяющей десятичной точки, к - максимальное число знаков дробной части числа. Если число знаков дробной части числа равно 0 (то есть число целое), то формат числового значения имеет вид N(m).

Для простых элементов, являющихся базовыми в XML (определенными в сети Интернет по электронному адресу: http://www.w3.org/TR/xmlschema-0), например, элемент с типом "date", поле "Формат элемента" не заполняется. Для таких элементов в поле "Дополнительная информация" указывается тип базового элемента;

признак обязательности элемента определяет обязательность наличия элемента (совокупности наименования элемента и его значения) в файле обмена. Признак обязательности элемента может принимать следующие значения: "О" - наличие элемента в файле обмена обязательно; "Н" - наличие элемента в файле обмена необязательно, то есть элемент может отсутствовать. Если элемент принимает ограниченный перечень значений (по классификатору, кодовому словарю), то признак обязательности элемента дополняется символом "К". Например, "ОК". В случае, если количество реализаций элемента может быть более одной, то признак обязательности элемента дополняется символом "М". Например, "НМ" или "ОКМ".

К вышеперечисленным признакам обязательности элемента может добавляться значение "У" в случае описания в XML схеме условий, предъявляемых к элементу в файле обмена, описанных в графе "Дополнительная информация". Например, "НУ" или "ОКУ";

дополнительная информация содержит, при необходимости, требования к элементу файла обмена, не указанные ранее. Для сложных элементов указывается ссылка на таблицу, в которой описывается состав данного элемента. Для элементов, принимающих ограниченный перечень значений из классификатора (кодового словаря и тому подобного), указывается соответствующее наименование классификатора (кодового словаря и тому подобного) или приводится перечень возможных значений. Для классификатора (кодового словаря и тому подобного) может указываться ссылка на его местонахождение. Для элементов, использующих пользовательский тип данных, указывается наименование типового элемента.

Рисунок 1. Диаграмма структуры файла обмена

Таблица 4.1

Файл обмена (Файл)

Наименование элемента Сокращенное наименование (код) элемента Признак типа элемента Формат элемента Признак обязательности элемента Дополнительная информация
Идентификатор файла ИдФайл А Т(1-255) ОУ Содержит (повторяет) имя сформированного файла (без расширения)
Версия программы, с помощью которой сформирован файл ВерсПрог А Т(1-40) О
Версия формата ВерсФорм А Т(1-5) О Принимает значение: 5.01
Состав и структура документа Документ С О Состав элемента представлен в таблице 4.2

Таблица 4.2

Состав и структура документа (Документ)

Наименование элемента Сокращенное наименование (код) элемента Признак типа элемента Формат элемента Признак обязательности элемента Дополнительная информация
Код формы документа по КНД КНД А Т(=7) ОК Типовой элемент <КНДТип>.
Принимает значение: 1110058
Дата формирования документа ДатаДок А Т(=10) О Типовой элемент <ДатаТип>.
Дата в формате ДД.ММ.ГГГГ
Код налогового органа КодНО А Т(=4) ОК Типовой элемент <СОНОТип>
Сведения о налогоплательщике (плательщике страховых взносов) СвНП С О Состав элемента представлен в таблице 4.3
Сведения о лице, подписавшем документ Подписант С О Состав элемента представлен в таблице 4.8
Согласие налогоплательщика (плательщика страховых взносов) на признание сведений, составляющих налоговую тайну, общедоступными СоглНТОбщ С О Состав элемента представлен в таблице 4.10

Таблица 4.3

Сведения о налогоплательщике (плательщике страховых взносов) (СвНП)

Наименование элемента Сокращенное наименование (код) элемента Признак типа элемента Формат элемента Признак обязательности элемента Дополнительная информация
Налогоплательщик (плательщик страховых взносов) - организация | НПЮЛ С   О Состав элемента представлен в таблице 4.4
Налогоплательщик (плательщик страховых взносов) - физическое лицо, зарегистрированное в качестве индивидуального предпринимателя | НПИП С   О Состав элемента представлен в таблице 4.5
Налогоплательщик (плательщик страховых взносов) - физическое лицо, не являющееся индивидуальным предпринимателем НПФЛ С О Состав элемента представлен в таблице 4.6

Таблица 4.4

Налогоплательщик (плательщик страховых взносов) - организация (НПЮЛ)

Наименование элемента Сокращенное наименование (код) элемента Признак типа элемента Формат элемента Признак обязательности элемента Дополнительная информация
Наименование организации НаимОрг А Т(1-1000) О
ИНН организации ИННЮЛ А Т(=10) О Типовой элемент <ИННЮЛТип>
КПП КПП А Т(=9) О Типовой элемент <КППТип>

Таблица 4.5

Налогоплательщик (плательщик страховых взносов) - физическое лицо, зарегистрированное в качестве индивидуального предпринимателя (НПИП)

Наименование элемента Сокращенное наименование (код) элемента Признак типа элемента Формат элемента Признак обязательности элемента Дополнительная информация
ИНН физического лица ИННФЛ А Т(=12) О Типовой элемент <ИННФЛТип>
Фамилия, имя, отчество индивидуального предпринимателя ФИОИП С О Типовой элемент <ФИОТип>.
Состав элемента представлен в таблице 4.11

Таблица 4.6

Налогоплательщик (плательщик страховых взносов) - физическое лицо, не являющееся индивидуальным предпринимателем (НПФЛ)

Наименование элемента Сокращенное наименование (код) элемента Признак типа элемента Формат элемента Признак обязательности элемента Дополнительная информация
ИНН физического лица ИННФЛ А Т(=12) Н Типовой элемент <ИННФЛТип>
Фамилия, имя, отчество физического лица ФИО С О Типовой элемент <ФИОТип>.
Состав элемента представлен в таблице 4.11
Сведения о документе, удостоверяющем личность физического лица УдЛичнФЛ С О Состав элемента представлен в таблице 4.7

Таблица 4.7

Сведения о документе, удостоверяющем личность физического лица (УдЛичнФЛ)

Наименование элемента Сокращенное наименование (код) элемента Признак типа элемента Формат элемента Признак обязательности элемента Дополнительная информация
Код вида документа, удостоверяющего личность КодВидДок А Т(=2) ОК Типовой элемент <СПДУЛТип>. Принимает значение в соответствии с приложением N 1 к Порядку заполнения согласия налогоплательщика (плательщика страховых взносов) на признание сведений, составляющих налоговую тайну, общедоступными
Серия и номер документа, удостоверяющего личность СерНомДок А Т(1-25) О
Дата выдачи документа, удостоверяющего личность ДатаДок А Т(=10) О Типовой элемент <ДатаТип>.
Дата в формате ДД.ММ.ГГГГ

Таблица 4.8

Сведения о лице, подписавшем документ (Подписант)

Наименование элемента Сокращенное наименование (код) элемента Признак типа элемента Формат элемента Признак обязательности элемента Дополнительная информация
Признак лица, подписавшего документ ПрПодп А Т(=1) ОК Принимает значение:
1 - руководитель организации |
2 - индивидуальный предприниматель |
3 - физическое лицо, не являющееся
индивидуальным предпринимателем |
4 - представитель налогоплательщика
(плательщика страховых взносов)
Номер контактного телефона Тлф А Т(1-20) Н
Фамилия, имя, отчество ФИО С НУ Типовой элемент <ФИОТип>.
Состав элемента представлен в таблице 4.11.
Элемент обязателен при <ПрПодп> = 1 | 4
Сведения о представителе СвПред С НУ Состав элемента представлен в таблице 4.9 Элемент обязателен при <ПрПодп>=4

Таблица 4.9

Сведения о представителе (СвПред)

Наименование элемента Сокращенное наименование (код) элемента Признак типа элемента Формат элемента Признак обязательности элемента Дополнительная информация
Наименование и реквизиты документа, подтверждающего полномочия представителя налогоплательщика (плательщика страховых взносов) НаимДок А Т(1-120) О
Наименование организации - представителя налогоплательщика (плательщика страховых взносов) НаимОрг А Т(1-1000) Н Элемент применяется только при представлении уведомления в электронной форме и при этом обязателен, если <ПрПодп>= 4
и представителем является организация

Таблица 4.10

Согласие налогоплательщика (плательщика страховых взносов) на признание сведений, составляющих налоговую тайну, общедоступными (СоглНТОбщ)

Наименование элемента Сокращенное наименование (код) элемента Признак типа элемента Формат элемента Признак обязательности элемента Дополнительная информация
Признак сведений, составляющих в соответствии со статьей 102 Налогового кодекса Российской Федерации, налоговую тайну, по которым представлено согласие на признание их общедоступными ПризСвед А Т(=1) ОК Принимает значение:
1 - все сведения |
2 - часть сведений в соответствии со Справочником сведений, признаваемых общедоступными
Дата начала периода, за который сведения, составляющие налоговую тайну, признаются общедоступными ДатаНачПер А Т(=10) О Типовой элемент <ДатаТип>.
Дата в формате ДД.ММ.ГГГГ
Дата окончания периода, за который сведения, составляющие налоговую тайну, признаются общедоступными ДатаКонПер А Т(=10) Н Типовой элемент <ДатаТип>.
Дата в формате ДД.ММ.ГГГГ
Коды сведений, составляющих в соответствии со статьей 102 Налогового кодекса Российской Федерации, налоговую тайну КодСвед П Т(1-4) НМУ Элемент обязателен при <ПризСвед>=2 и отсутствует при <ПризСвед>=1
Иные сведения, составляющие в соответствии со статьей 102 Налогового кодекса Российской Федерации налоговую тайну (для кода 1400) ТекстСвед П Т(1-250) НУ Элемент обязателен при <КодСвед>=1400

Таблица 4.11

Фамилия, имя, отчество (ФИОТип)

Наименование элемента Сокращенное наименование (код) элемента Признак типа элемента Формат элемента Признак обязательности элемента Дополнительная информация
Фамилия Фамилия А Т(1-60) О
Имя Имя А Т(1-60) О
Отчество Отчество А Т(1-60) Н

Приложение N 3
к приказу ФНС России
от 15.11.2016 N ММВ-7-17/615@

ПОРЯДОК
ЗАПОЛНЕНИЯ ФОРМЫ СОГЛАСИЯ НАЛОГОПЛАТЕЛЬЩИКА (ПЛАТЕЛЬЩИКА СТРАХОВЫХ ВЗНОСОВ) НА ПРИЗНАНИЕ СВЕДЕНИЙ, СОСТАВЛЯЮЩИХ НАЛОГОВУЮ ТАЙНУ,ОБЩЕДОСТУПНЫМИ

I. Общие положения

1. Раздел "Коды сведений, составляющих в соответствии со статьей 102 Налогового кодекса Российской Федерации налоговую тайну" формы согласия налогоплательщика (плательщика страховых взносов) на признание сведений, составляющих налоговую тайну, общедоступными (далее - Согласие) заполняется налогоплательщиком (плательщиком страховых взносов), представителем налогоплательщика (плательщика страховых взносов) в соответствии с приложением N 3 к порядку заполнения формы согласия налогоплательщика (плательщика страховых взносов) на признание сведений, составляющих налоговую тайну, общедоступными (далее - Порядок).

II. Общие требования к заполнению Согласия

2. Форма Согласия заполняется рукописным способом чернилами черного, фиолетового или синего цвета либо с использованием соответствующего программного обеспечения, предусматривающего при распечатывании Согласия вывод двумерного штрих-кода, либо через сервис Личный кабинет налогоплательщика в электронной форме.

Согласие составляется в одном экземпляре.

3. Все поля Согласия подлежат обязательному заполнению, за исключением случаев, установленных настоящим Порядком. Каждому показателю соответствует одно поле, состоящее из определенного количества знакомест.

4. Для указания даты используются последовательно три поля: день (поле из двух ячеек), месяц (поле из двух ячеек) и год (поле из четырех ячеек), разделенные знаком "." (точка).

5. Не допускается двусторонняя печать Согласия на бумажном носителе и скрепление листов Согласия, приводящее к порче бумажного носителя, а также исправление ошибок с помощью корректирующего и иного аналогичного средства.

6. Заполнение полей значениями текстовых, числовых, кодовых показателей осуществляется слева направо, начиная с первого (левого) знакоместа.

7. Заполнение текстовых полей осуществляется заглавными печатными буквами.

8. При отсутствии данных для заполнения показателя во всех знакоместах соответствующего поля проставляется прочерк. В случае, если для указания какого-либо показателя не требуется заполнения всех знакомест соответствующего поля, в незаполненных знакоместах проставляется прочерк.

9. При распечатке на принтере Согласия, заполненного с использованием соответствующего программного обеспечения, допускается отсутствие обрамления знакомест и прочерков для незаполненных знакомест, расположение и размеры зон значений показателей не должны изменяться. Печать знаков должна выполняться шрифтом Courier New высотой 16 - 18 пунктов.

10. После заполнения Согласия налогоплательщику необходимо проставить сквозную нумерацию заполненных страниц в поле "Стр." Порядковый номер страницы указывается в определенном для нумерации поле слева направо, начиная с первого (левого) знакоместа, например, для первой страницы - "001", для двенадцатой - "012".

11. Копия документа, подтверждающего полномочия представителя налогоплательщика (плательщика страховых взносов) на подписание представляемого Согласия, должна прилагаться к Согласию.

III. Порядок заполнения Согласия

12. В верхней части Согласия в полях "ИНН" и "КПП" указываются:

1) организацией - идентификационный номер налогоплательщика (ИНН) и код причины постановки на учет (КПП) организации, присвоенные ей при постановке на учет в налоговом органе по месту ее нахождения;

2) индивидуальным предпринимателем или физическим лицом, не являющимся индивидуальным предпринимателем, - ИНН (указывается при наличии).

В случае, если для указания какого-либо показателя не требуется заполнения всех ячеек соответствующего поля, в незаполненных ячейках в правой части поля проставляется прочерк. Например, при указании десятизначного ИНН организации "5024002119" в поле ИНН из двенадцати ячеек показатель заполняется следующим образом: "5024002119--".

13. В поле "Представляется в налоговый орган (код)" указывается:

1) организацией - код налогового органа по месту нахождения организации;

2) индивидуальным предпринимателем или физическим лицом, не являющимся индивидуальным предпринимателем, - код налогового органа по месту жительства или код налогового органа постановки на учет по месту пребывания - при отсутствии у физического лица места жительства на территории Российской Федерации.

14. В поле "Наименование организации, Ф.И.О. <1> физического лица" указывается:

<1> Отчество физического лица указывается при наличии.

1) для организации - полное наименование организации, соответствующее наименованию, указанному в учредительном документе;

2) для физического лица - фамилия, имя, отчество в соответствии с документом, удостоверяющим личность налогоплательщика (плательщика страховых взносов).

15. В поле "Сведения о документе, удостоверяющем личность физического лица" указываются сведения о документе, удостоверяющем личность налогоплательщика (плательщика страховых взносов):

1) код вида документа, удостоверяющего личность налогоплательщика (плательщика страховых взносов), в соответствии со Справочником "Коды вида документа, удостоверяющего личность налогоплательщика", согласно приложению N 1 к настоящему Порядку;

2) серия, номер и дата выдачи документа, удостоверяющего личность налогоплательщика (плательщика страховых взносов).

16. В поле "Дает согласие на признание следующих сведений, составляющих в соответствии со статьей 102 Налогового кодекса Российской Федерации налоговую тайну, общедоступными" в знакоместе указывается соответствующая цифра:

"1" - при определении всех сведений, составляющих в соответствии со статьей 102 Налогового кодекса Российской Федерации налоговую тайну, общедоступными;

"2" - при выборе части сведений в соответствии с приложением N 3 к настоящему Порядку.

При выборе цифры "2" заполняется раздел Согласия "Коды сведений, составляющих в соответствии со статьей 102 Налогового кодекса Российской Федерации, налоговую тайну".

17. В поле "Период, за который сведения, составляющие налоговую тайну, признаются общедоступными" указываются даты начала и окончания соответствующего периода (например, если выбирается период 2015 год, поле заполняется следующим образом: с 01.01.2015 по 31.12.2015).

18. В поле "Согласие составлено на страницах с приложением подтверждающих документов или их копий <2> на листах" указывается количество страниц, на которых составлено Согласие, а также количество листов документа (копии документа), подтверждающего полномочия представителя налогоплательщика (плательщика страховых взносов).

19. В Разделе "Достоверность и полноту сведений, указанных в настоящем согласии, подтверждаю" указывается соответствующая цифра:

"1" - руководитель организации;

"2" - индивидуальный предприниматель;

"3" - физическое лицо, не являющееся индивидуальным предпринимателем;

"4" - представитель налогоплательщика (плательщика страховых взносов). В поле "фамилия, имя, отчество <1> руководителя организации либо уполномоченного представителя налогоплательщика (плательщика страховых взносов)" при подтверждении достоверности и полноты сведений в Согласии: руководителем организации указываются построчно фамилия, имя, отчество руководителя организации полностью, в соответствии с документом, удостоверяющим личность;

уполномоченным представителем налогоплательщика (плательщика страховых взносов) - физическим лицом указываются построчно фамилия, имя, отчество физического лица полностью в соответствии с документом, удостоверяющим личность;

уполномоченным представителем налогоплательщика (плательщика страховых взносов) - юридическим лицом указываются построчно фамилия, имя, отчество руководителя организации - представителя налогоплательщика (плательщика страховых взносов), уполномоченного в соответствии с учредительными документами организации удостоверять достоверность и полноту сведений, указанных в Согласии;

индивидуальным предпринимателем - физическим лицом или физическим лицом, не являющимся индивидуальными предпринимателем, указанное поле не заполняется.

20. В поле "Номер контактного телефона" указывается телефон налогоплательщика (плательщика страховых взносов, уполномоченного представителя налогоплательщика (плательщика страховых взносов). Номер телефона указывается без пробелов, прочерков, скобок (например, 89161234567, 84951234567).

21. В поле "Подпись" проставляется подпись руководителя организации либо уполномоченного представителя налогоплательщика (плательщика страховых взносов), либо индивидуального предпринимателя, либо физического лица, не являющегося индивидуальным предпринимателем.

Личная подпись не проставляется в случае заполнения Согласия руководителем организации либо индивидуальным предпринимателем, либо уполномоченным представителем налогоплательщика (плательщика страховых взносов) в электронной форме. При этом Согласие подписывается усиленной квалифицированной электронной подписью.

Личная подпись не проставляется в случае заполнения Согласия физическим лицом, не являющимся индивидуальным предпринимателем, в электронной форме. При этом Согласие подписывается усиленной неквалифицированной электронной подписью или усиленной квалифицированной электронной подписью.

22. Поле "Дата" заполняется в соответствии с пунктом 4 настоящего Порядка.

23. В поле "Наименование и реквизиты документа, подтверждающего полномочия представителя налогоплательщика (плательщика страховых взносов)" указываются наименование документа, подтверждающего полномочия представителя налогоплательщика (плательщика страховых взносов), номер (при наличии номера указывается знак "N ", далее номер документа, при отсутствии номера - "б/н") и дата выдачи документа. Между наименованием документа, номером и датой выдачи документа проставляются пробелы в виде одного незаполненного знакоместа (например, доверенность N 1 31.12.2015, доверенность б/н 31.12.2015).

24. Раздел "Заполняется работником налогового органа" содержит сведения о коде способа представления Согласия (заполняется в соответствии с приложением N 2 к настоящему Порядку), количестве листов подтверждающих документов или их копий, приложенных к Согласию, дате его представления (получения), номере, под которым зарегистрировано Согласие, фамилии и инициалах имени и отчества работника налогового органа, принявшего Согласие, его подпись.

25. В четырехзначном поле раздела "Коды сведений, составляющих в соответствии со статьей 102 Налогового кодекса Российской Федерации налоговую тайну", в знакоместе указывается набор цифр, соответствующий коду сведений приложения N 3 к настоящему Порядку.

26. В случае, если указывается код 1400 "Иное", то в поле "Для кода 1400" указываются сведения, составляющие налоговую тайну, подлежащие признанию общедоступными.

27. В поле " __________ (подпись)" "____________ (дата)" проставляется подпись и указывается дата подписания:

при представлении Согласия организацией проставляется личная подпись руководителя организации и дата подписания;

при представлении Согласия физическим лицом, не являющимся индивидуальным предпринимателем, проставляется личная подпись налогоплательщика;

при представлении Согласия представителем налогоплательщика (плательщика страховых взносов) - физическим лицом, проставляется личная подпись представителя налогоплательщика (плательщика страховых взносов);

при представлении Согласия уполномоченным представителем налогоплательщика - организацией, проставляется личная подпись лица, сведения о котором указаны по строке "фамилия, имя, отчество руководителя организации либо уполномоченного представителя налогоплательщика (плательщика страховых взносов)" и дата подписания.

Личная подпись не проставляется в случае заполнения Согласия в личном кабинете налогоплательщика в электронной форме. При этом Согласие подписывается усиленной неквалифицированной электронной подписью или усиленной квалифицированной электронной подписью.

Приложение N 1
к Порядку заполнения формы согласия
налогоплательщика (плательщика страховых
взносов) на признание сведений,
составляющих налоговую тайну,
общедоступными, утвержденному приказом
ФНС России
от _______________ N ________

СПРАВОЧНИК "КОДЫ ВИДА ДОКУМЕНТА, УДОСТОВЕРЯЮЩЕГО ЛИЧНОСТЬ НАЛОГОПЛАТЕЛЬЩИКА"

Код Наименование документа
21 Паспорт гражданина Российской Федерации
03 Свидетельство о рождении
07 Военный билет
08 Временное удостоверение, выданное взамен военного билета
10 Паспорт иностранного гражданина
11 Свидетельство о рассмотрении ходатайства о признании лица беженцем на территории Российской Федерации по существу
12 Вид на жительство в Российской Федерации
13 Удостоверение беженца
14 Временное удостоверение личности гражданина Российской Федерации
15 Разрешение на временное проживание в Российской Федерации
18 Свидетельство о предоставлении временного убежища на территории Российской Федерации
23 Свидетельство о рождении, выданное уполномоченным органом иностранного государства
24 Удостоверение личности военнослужащего Российской Федерации Военный билет офицера запаса
91 Иные документы

Приложение N 2
к Порядку заполнения формы согласия
налогоплательщика (плательщика страховых
взносов) на признание сведений,
составляющих налоговую тайну,
общедоступными, утвержденному приказом
ФНС России
от _______________ N ________

КОДЫ, ОПРЕДЕЛЯЮЩИЕ СПОСОБ ПРЕДСТАВЛЕНИЯ В НАЛОГОВЫЙ ОРГАН СОГЛАСИЯ НАЛОГОПЛАТЕЛЬЩИКА (ПЛАТЕЛЬЩИКА СТРАХОВЫХ ВЗНОСОВ) НА ПРИЗНАНИЕ СВЕДЕНИЙ, СОСТАВЛЯЮЩИХ НАЛОГОВУЮ ТАЙНУ, ОБЩЕДОСТУПНЫМИ

Код Наименование
01 на бумажном носителе (по почте)
02 на бумажном носителе (лично)
04 по телекоммуникационным каналам связи с электронной подписью
09 на бумажном носителе с использованием штрих-кода (лично)
10 на бумажном носителе с использованием штрих-кода (по почте)
13 через личный кабинет налогоплательщика

Приложение N 3
к Порядку заполнения формы согласия
налогоплательщика (плательщика страховых
взносов) на признание сведений,
составляющих налоговую тайну,
общедоступными, утвержденному приказом
ФНС России
от _______________ N ________

СПРАВОЧНИК СВЕДЕНИЙ, СОСТАВЛЯЮЩИХ НАЛОГОВУЮ ТАЙНУ, ПРИЗНАВАЕМЫХ ОБЩЕДОСТУПНЫМИ

Код Наименование сведений Состав сведений
0100 Сведения о физическом лице Ф.И.О., вид, серия, номер, дата выдачи документа, удостоверяющего личность; дата и место рождения; гражданство; адрес места жительства; страна проживания; адрес в стране проживания
0200 Сведения об организации Сведения об обособленных подразделениях организации; сведения о лицензиях (разрешениях) на право пользования недрами
0300 Сведения из бухгалтерской (финансовой) отчетности Сведения из бухгалтерской (финансовой) отчетности
0400 Сведения о счетах в банках и лицевых счетах, движениях денежных средств по счетам в банках Наименование банка, открывшей счет организации, физическому лицу - индивидуальному предпринимателю, физическому лицу, не являющемуся индивидуальным предпринимателем; номер счета; тип и вид счета; дата открытия счета; дата закрытия счета; сведения о движении денежных средств по банковским счетам. Наименование органа, осуществляющего открытие и ведение лицевых счетов в соответствии с бюджетным законодательством Российской Федерации, номер лицевого счета, дата открытия лицевого счета, дата закрытия лицевого счета.
0500 Сведения, полученные по результатам налогового контроля Дата акта об обнаружении фактов, свидетельствующих о предусмотренных Налоговым кодексом Российской Федерации налоговых правонарушениях; дата представления в налоговый орган налоговой декларации, расчета (для камеральной налоговой проверки); дата акта налоговой проверки; дата начала и окончания налоговой проверки; предмет и период, за который проведена проверка; наименование проверяемого налога (сбора); проценты, начисленные в соответствии с Налоговым кодексом Российской Федерации
0600 Сведения о сумме налога (авансового платежа), сбора, страховых взносов исчисленных организации Наименование налога (авансового платежа), сбора, страховых взносов, акциза; налоговый период; сумма, исчисленная к уплате; дата и номер документа, служащего основанием для исчисления налога (авансового платежа), сбора, страховых взносов, акциза
0700 Сведения о сумме налога (авансового платежа), сбора, страховых взносов, исчисленных индивидуальному предпринимателю Наименование налога (авансового платежа), сбора, страховых взносов, акциза; налоговый период; сумма, исчисленная к уплате; дата и номер документа, служащего основанием для исчисления налога (авансового платежа), сбора, страховых взносов, акциза
0800 Сведения о сумме налога (авансового платежа), сбора, страховых взносов, исчисленных физическому лицу, не являющемуся индивидуальным предпринимателем Наименование налога (авансового платежа), сбора, страховых взносов; налоговый период; сумма, исчисленная к уплате в бюджет; дата и номер документа, служащего основанием для исчисления налога (авансового платежа), сбора, страховых взносов
0900 Сведения о сумме налога, подлежащей возмещению из бюджета Дата представления налоговой декларации; наименование налога, по которому представлена налоговая декларация; сумма налога, подлежащая к возмещению; налоговый период; дата акта налоговой проверки, сведения о решениях о возмещении (полностью или частично) сумм налога на добавленную стоимость, решениях об отказе в возмещении (полностью или частично) сумм налога на добавленную стоимость, сумма акциза
1000 Сведения об объектах налогообложения Реквизиты документа о государственной регистрации прав на недвижимое имущество, транспортные средства и сделок с ними; тип имущества, кадастровый номер объекта имущества, тип транспортного средства; идентификационный номер транспортного средства; марка; регистрационный знак
1100 Сведения из налоговых деклараций (расчетов) Сведения, содержащиеся в налоговых декларациях (расчетах), представляемых по окончании каждого налогового (отчетного) периода
1200 Сведения о доходах физических лиц Сведения, содержащиеся в налоговых декларациях (расчетах), представляемых по окончании каждого отчетного (налогового) периода, сведения из сведений о доходах физических лиц (форма 2-НДФЛ), сведения из налоговых деклараций по налогу на доходы физических лиц (форма 3-НДФЛ), сведения из налоговых деклараций о предполагаемом доходе физического лица (форма 4-НДФЛ), сведения о расчете суммы налога на доходы физических лиц, исчисленной и удержанной налоговым агентом (форма 6-НДФЛ)
1300 Сведения о страховых взносах Сведения о страховых взносах
1400 Иное Сведения, составляющие налоговую тайну, признаваемые общедоступными

Приложение N 4
к приказу ФНС России
от 15.11.2016 N ММВ-7-17/615@

ПРИЛОЖЕНИЕ 4. - Утратило силу. (в ред. Приказа ФНС РФ от 16.07.2020 N ЕД-7-2/448@)