Приказ ФНС РФ от 29.08.2017 N ММВ-7-15/693@

"Об утверждении формы и Порядка заполнения Реестра, предусмотренного пунктом 5 статьи 148 Налогового кодекса Российской Федерации, а также формата представления и порядка направления реестра в электронной форме"
Редакция от 16.07.2020 — Действует с 30.08.2020
Показать изменения

Зарегистрировано в Минюсте России 19 декабря 2017 г. N 49307


ФЕДЕРАЛЬНАЯ НАЛОГОВАЯ СЛУЖБА

ПРИКАЗ
от 29 августа 2017 г. N ММВ-7-15/693@

ОБ УТВЕРЖДЕНИИ ФОРМЫ И ПОРЯДКА ЗАПОЛНЕНИЯ РЕЕСТРА, ПРЕДУСМОТРЕННОГО ПУНКТОМ 5 СТАТЬИ 148 НАЛОГОВОГО КОДЕКСА РОССИЙСКОЙ ФЕДЕРАЦИИ, А ТАКЖЕ ФОРМАТА ПРЕДСТАВЛЕНИЯ И ПОРЯДКА НАПРАВЛЕНИЯ РЕЕСТРА В ЭЛЕКТРОННОЙ ФОРМЕ

(в ред. Приказа ФНС РФ от 16.07.2020 N ЕД-7-2/448@)

В соответствии с пунктом 4 статьи 31 части первой Налогового кодекса Российской Федерации (Собрание законодательства Российской Федерации, 1998, N 31, ст. 3824; 2017, N 30, ст. 4453), пунктом 5 статьи 148 части второй Налогового кодекса Российской Федерации (Собрание законодательства Российской Федерации, 2000, N 32, ст. 3340; 2017, N 30, ст. 4441) и пунктом 1 Положения о Федеральной налоговой службе, утвержденного постановлением Правительства Российской Федерации от 30.09.2004 N 506 "Об утверждении Положения о Федеральной налоговой службе" (Собрание законодательства Российской Федерации, 2004, N 40, ст. 3961; 2017, N 29, ст. 4375), приказываю:

1. Утвердить:

1.1. Форму реестра операций с указанием информации о выполнении условий, предусмотренных абзацами четырнадцатым - семнадцатым подпункта 4 пункта 1 статьи 148 Налогового кодекса Российской Федерации, а также стоимости услуг, указанных в пункте 1 статьи 174.2 Налогового кодекса Российской Федерации, согласно приложению N 1 к настоящему приказу.

1.2. Порядок заполнения реестра операций с указанием информации о выполнении условий, предусмотренных абзацами четырнадцатым - семнадцатым подпункта 4 пункта 1 статьи 148 Налогового кодекса Российской Федерации, а также стоимости услуг, указанных в пункте 1 статьи 174.2 Налогового кодекса Российской Федерации, согласно приложению N 2 к настоящему приказу.

1.3. Формат представления реестра операций с указанием информации о выполнении условий, предусмотренных абзацами четырнадцатым - семнадцатым подпункта 4 пункта 1 статьи 148 Налогового кодекса Российской Федерации, а также стоимости услуг, указанных в пункте 1 статьи 174.2 Налогового кодекса Российской Федерации, в электронной форме согласно приложению N 3 к настоящему приказу.

1.4. Пункт утратил силу. (в ред. Приказа ФНС РФ от 16.07.2020 N ЕД-7-2/448@)

2. Руководителям (исполняющим обязанности руководителей) Управлений ФНС России по субъектам Российской Федерации довести настоящий приказ до нижестоящих налоговых органов и налогоплательщиков и обеспечить его применение.

3. Контроль за исполнением настоящего приказа возложить на заместителя руководителя Федеральной налоговой службы, координирующего вопросы камерального контроля.

Руководитель Федеральной
налоговой службы
М.В. МИШУСТИН

Приложение N 1

УТВЕРЖДЕНО
приказом ФНС России
от 29.08.2017 N ММВ-7-15/693@

Форма по КНД 1150077

РЕЕСТР ОПЕРАЦИЙ С УКАЗАНИЕМ ИНФОРМАЦИИ О ВЫПОЛНЕНИИ УСЛОВИЙ, ПРЕДУСМОТРЕННЫХ АБЗАЦАМИ ЧЕТЫРНАДЦАТЫМ - СЕМНАДЦАТЫМ ПОДПУНКТА 4 ПУНКТА 1 СТАТЬИ 148 НАЛОГОВОГО КОДЕКСА РОССИЙСКОЙ ФЕДЕРАЦИИ, А ТАКЖЕ СТОИМОСТИ УСЛУГ, УКАЗАННЫХ В ПУНКТЕ 1 СТАТЬИ 174.2 НАЛОГОВОГО КОДЕКСА РОССИЙСКОЙ ФЕДЕРАЦИИ

Налоговый период:        
Отчетный год:        
Номер корректировки:        
Представляется в налоговый орган (код):        
         
Полное наименование иностранной организации:    
Код страны:    
ИНН:    
КПП:    
    1 - налогоплательщик    
Признак иностранной организации:   2 - налоговый агент    
Код вида оказанной услуги:   Итоговая стоимость услуги, оказанной на территории Российской Федерации, с учетом суммы налога на добавленную стоимость по соответствующему коду вида оказанной услуги в рублях:  
Итоговая стоимость услуги, оказанной на территории Российской Федерации, не подлежащая налогообложению (освобождаемая от налогообложения) налогом на добавленную стоимость, по соответствующему коду вида оказанной услуги в рублях:  

N п/п Дата и время осуществления операции Уникальный идентификатор операции Уникальный идентификатор покупателя - физического лица Стоимость услуги в валюте платежа Сумма налога на добавленную стоимость в валюте платежа Код валюты Официальный курс рубля на последний день налогового периода Стоимость услуги в рублях Сумма налога на добавленную стоимость в рублях Информация о выполнении условий, предусмотренных абзацами четырнадцатым - семнадцатым подпункта 4 пункта 1 статьи 148 Налогового кодекса Российской Федерации Полное наименование иностранной организации, за которую налоговый агент исполняет обязанность по уплате налога в соответствии с абзацем вторым пункта 3 статьи 174.2 Налогового кодекса Российской Федерации на основании договора поручения, комиссии, агентского или иного аналогичного договора Примечание
Признак условия Значение условия
1 2 3 4 5.1 5.2 6 7 8.1 8.2 9 10 11 12

Достоверность и полноту сведений, указанных в настоящем реестре, подтверждаю:

1 - налогоплательщик, налоговый агент
2- представитель налогоплательщика, налогового агента
Фамилия    
Имя    
Отчество <*>    

Наименование организации - представителя налогоплательщика, налогового агента:

Наименование документа, подтверждающего полномочия представителя налогоплательщика, налогового агента:

<*> Отчество указывается при наличии

Приложение N 2

УТВЕРЖДЕН
приказом ФНС России
от 29.08.2017 N ММВ-7-15/693@

ПОРЯДОК ЗАПОЛНЕНИЯ РЕЕСТРА ОПЕРАЦИЙ С УКАЗАНИЕМ ИНФОРМАЦИИ О ВЫПОЛНЕНИИ УСЛОВИЙ, ПРЕДУСМОТРЕННЫХ АБЗАЦАМИ ЧЕТЫРНАДЦАТЫМ - СЕМНАДЦАТЫМ ПОДПУНКТА 4 ПУНКТА 1 СТАТЬИ 148 НАЛОГОВОГО КОДЕКСА РОССИЙСКОЙ ФЕДЕРАЦИИ, А ТАКЖЕ СТОИМОСТИ УСЛУГ, УКАЗАННЫХ В ПУНКТЕ 1 СТАТЬИ 174.2 НАЛОГОВОГО КОДЕКСА РОССИЙСКОЙ ФЕДЕРАЦИИ

1. Стоимостные значения показателей реестра операций с указанием информации о выполнении условий, предусмотренных абзацами четырнадцатым - семнадцатым подпункта 4 пункта 1 статьи 148 Налогового кодекса Российской Федерации (далее - Кодекс), а также стоимости услуг, указанных в пункте 1 статьи 174.2 Кодекса, указываются в полных рублях, а в показателях, предусматривающих их заполнение в иностранной валюте - в полных единицах иностранной валюты.

При указании значений стоимостных показателей в полных рублях значения показателей менее 50 копеек отбрасываются, а 50 копеек и более округляются до полного рубля.

2. В случае обнаружения иностранной организацией, оказывающей физическим лицам услуги в электронной форме, указанные в пункте 1 статьи 174.2 Кодекса, в том числе являющейся налоговым агентом в соответствии с абзацем вторым пункта 3 статьи 174.2 Кодекса (далее - иностранная организация) в представленном в налоговый орган реестре операций с указанием информации о выполнении условий, предусмотренных абзацами четырнадцатым - семнадцатым подпункта 4 пункта 1 статьи 148 Кодекса, а также стоимости услуг, указанных в пункте 1 статьи 174.2 Кодекса (далее - Реестр операций), недостоверных сведений, а также ошибок, иностранная организация вправе представить в налоговый орган уточненный Реестр операций.

3. В случае, если иностранной организацией за налоговый период оказано несколько различных видов услуг в электронной форме, то Реестр операций заполняется по каждому виду услуги отдельно.

4. В случае, если иностранная организация получает оплату (частичную оплату) оказанных услуг в нескольких видах валют, то Реестр операций заполняется по каждому виду валюты в отношении определенного вида оказанной услуги.

5. В поле "Налоговый период" Реестра операций указывается код, определяющий налоговый период, согласно приложению N 2 к Порядку заполнения налоговой декларации по налогу на добавленную стоимость при оказании иностранными организациями услуг в электронной форме (далее - Порядок заполнения декларации), утвержденному приказом ФНС России от 30.11.2016 N ММВ-7-3/646@ "Об утверждении формы налоговой декларации по налогу на добавленную стоимость при оказании иностранными организациями услуг в электронной форме, порядка ее заполнения, а также формата представления в электронной форме налоговой декларации по налогу на добавленную стоимость при оказании иностранными организациями услуг в электронной форме" (зарегистрирован Министерством юстиции Российской Федерации 26.12.2016, регистрационный N 44951) (далее - приказ ФНС России от 30.11.2016 N ММВ-7-3/646@).

6. В поле "Отчетный год" Реестра операций указывается год, указанный в налоговой декларации по налогу на добавленную стоимость при оказании иностранными организациями услуг в электронной форме, утвержденной приказом ФНС России от 30.11.2016 N ММВ-7-3/646@ (далее - Декларация), которой соответствует Реестр операций.

7. При заполнении поля "Номер корректировки":

при представлении в налоговый орган первичного Реестра операций за налоговый период проставляется "0--";

при представлении уточненного Реестра операций за соответствующий налоговый период указывается номер корректировки (например, "1--", "2--").

8. В поле "Представляется в налоговый орган (код)" Реестра операций указывается код налогового органа, в который представляется Реестр операций.

9. В поле "Полное наименование иностранной организации" Реестра операций указывается полное наименование иностранной организации, соответствующее наименованию, указанному в Уведомлении о постановке на учет иностранной организации в налоговом органе, форма которого утверждена приказом ФНС России от 13.02.2012 N ММВ-7-6/80@ "Об утверждении форм, порядка их заполнения и форматов документов, используемых при учете иностранных организаций в налоговых органах" (зарегистрирован Министерством юстиции Российской Федерации 05.04.2012, регистрационный N 23733).

10. В поле "Код страны" Реестра операций указывается цифровой код страны постоянного местонахождения иностранной организации по Общероссийскому классификатору стран мира ОК (МК (ИСО 3166) 004-97) 025-2001.

11. При заполнении полей "ИНН" и "КПП" Реестра операций указывается ИНН и КПП иностранной организации согласно Уведомлению о постановке на учет иностранной организации в налоговом органе.

12. При заполнении поля "Признак иностранной организации" Реестра операций указывается:

"1" - в случае, если иностранная организация, оказывающая физическим лицам услуги в электронной форме, указанные в пункте 1 статьи 174.2 Кодекса, осуществляет расчеты непосредственно с указанными физическими лицами;

"2" - в случае, если иностранная организация - посредник, являющаяся налоговым агентом в соответствии с абзацем вторым пункта 3 статьи 174.2 Кодекса, оказывает физическим лицам услуги в электронной форме, указанные в пункте 1 статьи 174.2 Кодекса. В этом случае графа 11 Реестра операций обязательна для заполнения;

13. В поле "Код вида оказанной услуги" Реестра операций указывается код вида услуги, оказываемой иностранной организацией в электронной форме, согласно приложению N 1 к Порядку заполнения декларации;

14. В поле "Итоговая стоимость услуги, оказанной на территории Российской Федерации, с учетом суммы налога на добавленную стоимость по соответствующему коду вида оказанной услуги в рублях" Реестра операций указывается общая стоимость услуги, оказанной на территории Российской Федерации (с учетом суммы налога на добавленную стоимость) по соответствующему коду вида оказанной услуги, указанному в поле "Код вида оказанной услуги" Реестра операций.

Значение показателя, отражаемого в данном поле, определяется как сумма значений по графе 8.1 Реестра операций в случае, если заполнена графа 8.2 Реестра операций, и должно соответствовать показателю строки 245 раздела 2 Декларации.

15. В поле "Итоговая стоимость услуги, оказанной на территории Российской Федерации, не подлежащая налогообложению (освобождаемая от налогообложения) налогом на добавленную стоимость, по соответствующему коду вида оказанной услуги в рублях" Реестра операций указывается общая стоимость не подлежащей налогообложению (освобождаемой от налогообложения) услуги, оказанной на территории Российской Федерации, в рублях по соответствующему коду вида оказанной услуги, указанному в поле "Код вида оказанной услуги" Реестра операций.

Значение показателя, отражаемого в данном поле, определяется как сумма значений по графе 8.1 Реестра операций в случае, если не заполнена графа 8.2 Реестра операций, и должно соответствовать показателю строки 345 раздела 3 Декларации.

16. При заполнении поля "Достоверность и полноту сведений, указанных в настоящем реестре, подтверждаю" указывается:

"1" - при представлении Реестра операций иностранной организацией, в том числе являющейся налоговым агентом, указанной в пункте 3 статьи 174.2 Кодекса;

"2" - при представлении Реестра операций уполномоченным представителем иностранной организации, в том числе являющейся налоговым агентом, в соответствии со статьями 27 и 29 Кодекса.

16. В поле "Фамилия", "Имя", "Отчество <1>" указываются построчно соответственно фамилия, имя, отчество руководителя или уполномоченного представителя иностранной организации полностью.

<1> Отчество указывается при наличии.

В электронном документе нумерация пунктов соответствует официальному источнику.

Поле "Отчество <*>" заполняется при наличии отчества у руководителя или уполномоченного представителя иностранной организации.

18. В поле "Наименование организации - представителя налогоплательщика, налогового агента" указывается наименование юридического лица - уполномоченного представителя иностранной организации.

19. В поле "Наименование документа, подтверждающего полномочия представителя налогоплательщика, налогового агента" указывается вид документа, подтверждающего полномочия представителя иностранной организации удостоверять достоверность и полноту сведений, указанных в Реестре операций.

20. В графах Реестра операций указываются следующие сведения:

1) в графе 1 - порядковый номер оказанной физическому лицу услуги в электронной форме, указанной в пункте 1 статьи 174.2 Кодекса, местом реализации которой признается территория Российской Федерации (далее - услуга в электронной форме);

2) в графе 2 - дата и время осуществления операции по оказанию физическому лицу услуги в электронной форме (далее - операция);

3) в графе 3 - уникальный идентификатор операции, который присваивается автоматизированной учетной системой продавца;

4) в графе 4 - уникальный идентификатор покупателя - физического лица, который присваивается автоматизированной учетной системой продавца;

5) в графе 5.1 - стоимость услуги в электронной форме в валюте платежа.

В отношении услуг в электронной форме, подлежащих налогообложению налогом на добавленную стоимость на территории Российской Федерации, указывается сумма платежа с учетом суммы налога на добавленную стоимость.

В отношении услуг в электронной форме, не подлежащих налогообложению (освобождаемых от налогообложения) налогом на добавленную стоимость на территории Российской Федерации, указывается сумма платежа.

В случае, если осуществлен возврат оплаты покупателю - физическому лицу, сумма в графе 5.1 Реестра операций указывается с отрицательным значением;

6) в графе 5.2 - сумма налога на добавленную стоимость по каждой услуге в электронной форме, подлежащей налогообложению налогом на добавленную стоимость на территории Российской Федерации, в валюте платежа.

В отношении услуг в электронной форме, не подлежащих налогообложению (освобождаемых от налогообложения) налогом на добавленную стоимость на территории Российской Федерации, графа 5.2 Реестра операций не заполняется.

В случае, если осуществлен возврат оплаты покупателю - физическому лицу, сумма в графе 5.2 Реестра операций указывается с отрицательным значением;

7) в графе 6 - цифровой код валюты, в которой иностранная организация получает оплату (частичную оплату) услуг в электронной форме, по Общероссийскому классификатору валют ОК (МК (ИСО 4217) 003-97) 014-2000 (далее - ОКВ);

8) в графе 7 - официальный курс валюты, в которой иностранная организация получает оплату (частичную оплату) услуг в электронной форме, по отношению к рублю, установленный Центральным банком Российской Федерации на последний день налогового периода, в котором поступила оплата (частичная оплата) услуг в электронной форме иностранной организации.

Если иностранная организация получает оплату (частичную оплату) в валюте Российской Федерации, то в графе 7 Реестра операций указывается значение "1";

9) в графе 8.1 - стоимость услуги в электронной форме в рублях.

В отношении услуг в электронной форме, подлежащих налогообложению налогом на добавленную стоимость на территории Российской Федерации, указывается сумма платежа с учетом суммы налога на добавленную стоимость.

В отношении услуг в электронной форме, не подлежащих налогообложению (освобождаемых от налогообложения) налогом на добавленную стоимость на территории Российской Федерации, указывается сумма платежа.

В случае, если осуществлен возврат оплаты покупателю - физическому лицу, сумма в графе 8.1 Реестра операций указывается с отрицательным значением;

10) в графе 8.2 - сумма налога на добавленную стоимость по каждой услуге в электронной форме, подлежащей налогообложению налогом на добавленную стоимость на территории Российской Федерации, в рублях.

В отношении услуг в электронной форме, не подлежащих налогообложению (освобождаемых от налогообложения) налогом на добавленную стоимость на территории Российской Федерации, графа 8.2 Реестра операций не заполняется.

В случае, если осуществлен возврат оплаты покупателю - физическому лицу, сумма в графе 8.2 Реестра операций указывается с отрицательным значением;

11) в графе 9 - признак, определяющий выполнение одного из указанных в абзацах четырнадцатом - семнадцатом пункта 1 статьи 148 Кодекса условий признания территории Российской Федерации местом осуществления деятельности покупателя - физического лица, не являющегося индивидуальным предпринимателем, приобретающего услуги, указанные в пункте 1 статьи 174.2 Кодекса:

1 - в случае, если местом жительства покупателя является Российская Федерация;

2 - в случае, если место нахождения банка, в котором открыт счет, используемый покупателем для оплаты услуг, - на территории Российской Федерации

3 - в случае, если место нахождения оператора электронных денежных средств, через которого осуществляется покупателем оплата услуг, - на территории Российской Федерации;

4 - в случае, если сетевой адрес покупателя, использованный при приобретении услуг, зарегистрирован в Российской Федерации;

5 - в случае, если международный код страны телефонного номера, используемого для приобретения или оплаты услуг, присвоен Российской Федерации.

12) в графе 10 - сведения, подтверждающие выполнение указанного в абзацах четырнадцатом - семнадцатом пункта 1 статьи 148 Кодекса условия в соответствии с признаком, который отражен иностранной организацией в графе 9 Реестра операций:

цифровой код страны по Общероссийскому классификатору стран мира ОК (МК (ИСО 3166) 004-97) 025-2001;

БИК (Банковский Идентификационный Код) банковского счета, который указал покупатель - физическое лицо при приобретении услуги, в соответствии с Положением о Справочнике банковских идентификационных кодов участников расчетов, осуществляющих перевод денежных средств в рамках платежной системы Банка России, и подразделений Банка России, не являющихся участниками расчетов, утвержденным Банком России 19.05.2016 N 544-П (зарегистрировано Министерством юстиции Российской Федерации 23.06.2016, регистрационный номер 42626);

наименование оператора электронных денежных средств, через которого осуществляется покупателем оплата услуг в электронной форме;

сетевой адрес, который использовал покупатель - физическое лицо при приобретении услуги, или доменное имя, которое использовал покупатель - физическое лицо при приобретении услуги;

международный код страны телефонного номера, который использовал покупатель - физическое лицо для приобретения или оплаты услуги;

13) в графе 11 - полное наименование иностранной организации, за которую налоговый агент исполняет обязанность по уплате налога в соответствии с абзацем вторым пункта 3 статьи 174.2 Кодекса на основании договора поручения, комиссии, агентского или иного аналогичного договора (в латинской транскрипции).

Графа 11 Реестра операций заполняется при указании в поле "Признак иностранной организации" Реестра операций значения "2".

14) в графе 12 - иная информация.

Например, счет N 2017 от 14.01.2017.

В случае указания нескольких документов в графе отражаются вид, номер и дата каждого документа, разделенные знаком (точка с запятой).

Приложение N 3

УТВЕРЖДЕН
приказом ФНС России
от 29.08.2017 N ММВ-7-15/693@

ФОРМАТ ПРЕДСТАВЛЕНИЯ РЕЕСТРА ОПЕРАЦИЙ С УКАЗАНИЕМ ИНФОРМАЦИИ О ВЫПОЛНЕНИИ УСЛОВИЙ, ПРЕДУСМОТРЕННЫХ АБЗАЦАМИ ЧЕТЫРНАДЦАТЫМ - СЕМНАДЦАТЫМ ПОДПУНКТА 4 ПУНКТА 1 СТАТЬИ 148 НАЛОГОВОГО КОДЕКСА РОССИЙСКОЙ ФЕДЕРАЦИИ, А ТАКЖЕ СТОИМОСТИ УСЛУГ, УКАЗАННЫХ В ПУНКТЕ 1 СТАТЬИ 174.2 НАЛОГОВОГО КОДЕКСА РОССИЙСКОЙ ФЕДЕРАЦИИ, В ЭЛЕКТРОННОЙ ФОРМЕ

I. Общие сведения

1. Настоящий формат описывает требования к XML файлам (далее - файл обмена) передачи в налоговые органы реестра операций с указанием информации о выполнении условий, предусмотренных абзацами четырнадцатым - семнадцатым подпункта 4 пункта 1 статьи 148 Налогового кодекса Российской Федерации, а также стоимости услуг, указанных в пункте 1 статьи 174.2 Налогового кодекса Российской Федерации, в электронной форме.

2. Номер версии настоящего формата 5.01, часть DCCCV.

II. Описание файла обмена

3. Имя файла обмена должно иметь следующий вид:

R_T_A_K_O_GGGGMMDD_N, где:

R_T - префикс, принимающий значение KO_ROPUKINF;

A_K - идентификатор получателя информации, где: A - идентификатор получателя, которому направляется файл обмена, K - идентификатор конечного получателя, для которого предназначена информация из данного файла обмена <1>. Каждый из идентификаторов (A и K) имеет вид для налоговых органов - четырехразрядный код налогового органа;

<1> Передача файла от отправителя к конечному получателю (K) может осуществляться в несколько этапов через другие налоговые органы, осуществляющие передачу файла на промежуточных этапах, которые обозначаются идентификатором A. В случае передачи файла от отправителя к конечному получателю при отсутствии налоговых органов, осуществляющих передачу на промежуточных этапах, значения идентификаторов A и K совпадают.

O - идентификатор отправителя информации, имеет вид:

для организаций - девятнадцатиразрядный код (идентификационный номер налогоплательщика (далее - ИНН) и код причины постановки на учет (далее - КПП) организации (обособленного подразделения);

для физических лиц - двенадцатиразрядный код (ИНН физического лица, при наличии. При отсутствии ИНН - последовательность из двенадцати нулей).

GGGG - год формирования передаваемого файла, MM - месяц, DD - день;

N - идентификационный номер файла. (Длина - от 1 до 36 знаков. Идентификационный номер файла должен обеспечивать уникальность файла).

Расширение имени файла - xml. Расширение имени файла может указываться как строчными, так и прописными буквами.

Параметры первой строки файла обмена.

Первая строка XML файла должна иметь следующий вид:

<?xml version = "1.0" encoding = "windows-1251"?>

Имя файла, содержащего XML схему файла обмена, должно иметь следующий вид:

KO_ROPUKINF_1_805_00_05_01_xx, где xx - номер версии схемы.

Расширение имени файла - xsd.

XML схема файла обмена приводится отдельным файлом и размещается на официальном сайте Федеральной налоговой службы.

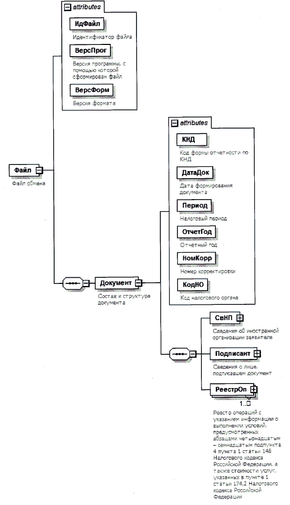
4. Логическая модель файла обмена представлена в виде диаграммы структуры файла обмена на рисунке 1 настоящего формата. Элементами логической модели файла обмена являются элементы и атрибуты XML файла. Перечень структурных элементов логической модели файла обмена и сведения о них приведены в таблицах 4.1 - 4.16 настоящего формата.

Для каждого структурного элемента логической модели файла обмена приводятся следующие сведения:

наименование элемента. Приводится полное наименование элемента <2>;

<2> В строке таблицы могут быть описаны несколько элементов, наименования которых разделены символом "|". Такая форма записи применяется при наличии в файле обмена только одного элемента из описанных в этой строке.

сокращенное наименование (код) элемента. Приводится сокращенное наименование элемента. Синтаксис сокращенного наименования должен удовлетворять спецификации XML;

признак типа элемента. Может принимать следующие значения: "С" - сложный элемент логической модели (содержит вложенные элементы), "П" - простой элемент логической модели, реализованный в виде элемента XML файла, "А" - простой элемент логической модели, реализованный в виде атрибута элемента XML файла. Простой элемент логической модели не содержит вложенные элементы;

формат элемента. Формат элемента представляется следующими условными обозначениями: T - символьная строка; N - числовое значение (целое или дробное).

Формат символьной строки указывается в виде Т(n-к) или Т(=к), где: n - минимальное количество знаков, к - максимальное количество знаков, символ "-" - разделитель, символ "=" означает фиксированное количество знаков в строке. В случае, если минимальное количество знаков равно 0, формат имеет вид Т(0-к). В случае, если максимальное количество знаков не ограничено, формат имеет вид Т(n-).

Формат числового значения указывается в виде N(m.к), где: m - максимальное количество знаков в числе, включая знак (для отрицательного числа), целую и дробную часть числа без разделяющей десятичной точки, к - максимальное число знаков дробной части числа. Если число знаков дробной части числа равно 0 (то есть число целое), то формат числового значения имеет вид N(m).

Для простых элементов, являющихся базовыми в XML (определенными в сети "Интернет" по электронному адресу: http://www.w3.org/TR/xmlschema-0), например, элемент с типом "date", поле "Формат элемента" не заполняется. Для таких элементов в поле "Дополнительная информация" указывается тип базового элемента;

признак обязательности элемента определяет обязательность наличия элемента (совокупности наименования элемента и его значения) в файле обмена. Признак обязательности элемента может принимать следующие значения: "О" - наличие элемента в файле обмена обязательно; "Н" - наличие элемента в файле обмена необязательно, то есть элемент может отсутствовать. Если элемент принимает ограниченный перечень значений (по классификатору, кодовому словарю и тому подобному), то признак обязательности элемента дополняется символом "К". Например, "ОК". В случае, если количество реализаций элемента может быть более одной, то признак обязательности элемента дополняется символом "М". Например, "НМ" или "ОКМ".

К вышеперечисленным признакам обязательности элемента может добавляться значение "У" в случае описания в XML схеме условий, предъявляемых к элементу в файле обмена, описанных в графе "Дополнительная информация". Например, "НУ" или "ОКУ";

дополнительная информация содержит, при необходимости, требования к элементу файла обмена, не указанные ранее. Для сложных элементов указывается ссылка на таблицу, в которой описывается состав данного элемента. Для элементов, принимающих ограниченный перечень значений из классификатора (кодового словаря и тому подобного), указывается соответствующее наименование классификатора (кодового словаря и тому подобного) или приводится перечень возможных значений. Для классификатора (кодового словаря и тому подобного) может указываться ссылка на его местонахождение. Для элементов, использующих пользовательский тип данных, указывается наименование типового элемента.

Рисунок 1. Диаграмма структуры файла обмена

Таблица 4.1

Файл обмена (Файл)

Наименование элемента Сокращенное наименование (код) элемента Признак типа элемента Формат элемента Признак обязательности элемента Дополнительная информация
Идентификатор файла ИдФайл А Т(1-255) ОУ Содержит (повторяет) имя сформированного файла (без расширения)
Версия программы, с помощью которой сформирован файл ВерсПрог А Т(1-40) О  
Версия формата ВерсФорм А Т(1-5) О Принимает значение: 5.01
Состав и структура документа Документ С   О Состав элемента представлен в таблице 4.2

Таблица 4.2

Состав и структура документа (Документ)

Наименование элемента Сокращенное наименование (код) элемента Признак типа элемента Формат
элемента
Признак обязательности элемента Дополнительная информация
Код формы отчетности по КНД КНД А Т(=7) ОК Типовой элемент <КНДТип>.
Принимает значение: 1150077
Дата формирования документа ДатаДок А Т(=10) О Типовой элемент <ДатаТип>.
Дата в формате ДД.ММ.ГГГГ
Налоговый период Период А Т(=2) ОК Принимает значение:
21- 1 квартал |
22 - 2 квартал |
23 - 3 квартал |
24 - 4 квартал
Отчетный год ОтчетГод А О Типовой элемент <xs:gУеаr>.
Год в формате ГГГГ
Номер корректировки НомКорр А N(3) О Принимает значение:
0 - первичный документ,
1 - 999 - номер корректировки для корректирующего документа
Код налогового органа КодНО А Т(=4) О Типовой элемент <СОНОТип>
Сведения об иностранной организации заявителе СвНП С О Состав элемента представлен в таблице 4.3
Сведения о лице, подписавшем документ Подписант С О Состав элемента представлен в таблице 4.5
Реестр операций с указанием информации о выполнении условий, предусмотренных абзацами четырнадцатым - семнадцатым подпункта 4 пункта 1 статьи 148 Налогового кодекса Российской Федерации, а также стоимости услуг, указанных в пункте 1 статьи 174.2 Налогового кодекса Российской Федерации РеестрОп С ОМ Состав элемента представлен в таблице 4.7

Таблица 4.3

Сведения об иностранной организации-заявителе (СвНП)

Наименование элемента Сокращенное наименование (код) элемента Признак типа элемента Формат элемента Признак обязательности элемента Дополнительная информация
Код страны ОКСМ А Т(=3) ОК Типовой элемент <ОКСМТип>.
Цифровой код страны по Общероссийскому классификатору стран мира ОК (МК (ИСО 3166) 004-97) 025-2001
Налогоплательщик (налоговый агент) - иностранная организация НПЮЛ С О Состав элемента представлен в таблице 4.4

Таблица 4.4

Налогоплательщик (налоговый агент) - иностранная организация (НПЮЛ)

Наименование элемента Сокращенное наименование(код) элемента Признак типа элемента Формат элемента Признак обязательности элемента Дополнительная информация
Полное наименование иностранной организации НаимОрг А Т(1-1000) О
ИНН организации ИННЮЛ А Т(=10) О Типовой элемент <ИННЮЛТип>
КПП КПП А Т(=9) О Типовой элемент <КППТип>

Таблица 4.5

Сведения о лице, подписавшем документ (Подписант)

Наименование элемента Сокращенное наименование (код) элемента Признак типа элемента Формат элемента Признак обязательности элемента Дополнительная информация
Признак лица, подписавшего документ ПрПодп А Т(=1) ОК Принимает значение:
1 - налогоплательщик, налоговый агент |
2 - представитель налогоплательщика, налогового агента
Фамилия, имя, отчество ФИО С О Типовой элемент <ФИОТип>.
Состав элемента представлен в таблице 4.16
Сведения о представителе налогоплательщика, налогового агента СвПред С НУ Состав элемента представлен в таблице 4.6
Элемент обязателен при <ПрПодп>=2

Таблица 4.6

Сведения о представителе налогоплательщика, налогового агента (СвПред)

Наименование элемента Сокращенное наименование (код) элемента Признак типа элемента Формат элемента Признак обязательности элемента Дополнительная информация
Наименование организации - представителя налогоплательщика, налогового агента НаимОрг А Т(1-1000) Н
Наименование документа, подтверждающего полномочия представителя налогоплательщика, налогового агента НаимДок А Т(1-120) О

Таблица 4.7

Реестр операций с указанием информации о выполнении условий, предусмотренных абзацами четырнадцатым - семнадцатым подпункта 4 пункта 1 статьи 148 Налогового кодекса Российской Федерации, а также стоимости услуг, указанных в пункте 1 статьи 174.2 Налогового кодекса Российской Федерации (РеестрОп)

Наименование элемента Сокращенное наименование (код) элемента Признак типа элемента Формат элемента Признак обязательности элемента Дополнительная информация
Признак иностранной организации ПрИО А Т(=1) ОК Принимает значение:
1 - налогоплательщик |
2 - налоговый агент
Информация по коду услуги ИнфКодУслуг С ОМ Состав элемента представлен в таблице 4.8

Таблица 4.8

Информация по коду услуги (ИнфКодУслуг)

Наименование элемента Сокращенное наименование (код) элемента Признак типа элемента Формат элемента Признак обязательности элемента Дополнительная информация
Код вида оказанной услуги КодУслуг А Т(=3) ОК Принимает значения из перечня "Коды видов услуг, оказываемых иностранной организацией в электронной форме", приведенного в приложении N 1 к Порядку заполнения налоговой декларации по налогу на добавленную стоимость при оказании иностранными организациями услуг в электронной форме, утвержденному приказом ФНС России от 30.11.2016 N ММВ-7-3/646@ (зарегистрирован Министерством юстиции Российской Федерации 26.12.2016, регистрационный номер 44951)
Итоговая стоимость услуги, оказанной на территории Российской Федерации, с учетом суммы налога на добавленную стоимость по соответствующему коду вида оказанной услуги в рублях ИтогСтоимУслугР А N(15) НУ Обязателен при отсутствии элемента <ИтогСтоимУ слугНеОблР>
Итоговая стоимость услуги, оказанной на территории Российской Федерации, не подлежащая налогообложению (освобождаемая от налогообложения) налогом на добавленную стоимость, по соответствующему коду вида оказанной услуги в рублях ИтогСтоимУ слугНеОблР А N(15) НУ Обязателен при отсутствии элемента <ИтогСтоимУслугР>
Информация об услуге ИнфУслуг С ОМ Состав элемента представлен в таблице 4.9

Таблица 4.9

Информация об услуге (ИнфУслуг)

Наименование элемента Сокращенное наименование (код) элемента Признак типа элемента Формат элемента Признак обязательности элемента Дополнительная информация
Номер по порядку НомПор А N(7) О
Дата и время осуществления операции ДатаВремяОсущОп А О Типовой элемент <xs:dateTime>
Уникальный идентификатор операции УнИдентОп А Т(1-255) О
Уникальный идентификатор покупателя - физического лица УнИдентПокупФЛ А Т( 1-255) О
Стоимость услуги в валюте платежа СтоимУслуг А N(15) О
Сумма налога на добавленную стоимость в валюте платежа СуммаНДС А N(15) н
Код валюты ОКВ А Т(=3) ок Типовой элемент <ОКВТип>.
Принимает значение в соответствии с Общероссийским классификатором валют ОК (ИСО 4217) 003-97) 014-2000
Официальный курс рубля на последний день налогового периода КурсРубПер А N(10.4) О
Стоимость услуги в рублях СтоимУслугР А N(15) О
Сумма налога на добавленную стоимость в рублях СуммаНДСР А N(15) Н
Полное наименование иностранной организации, за которую налоговый агент исполняет обязанность по уплате налога в соответствии с абзацем вторым пункта 3 статьи 174.2 Налогового кодекса Российской Федерации на основании договора поручения, комиссии, агентского или иного аналогичного договора НаимИнОрг А Т(1-1000) НУ Указывается в латинской транскрипции
Элемент обязателен при <ПрИО>=2
Элемент не заполняется при <ПрИО>=1
Примечание Прим А Т(1-1000) Н
Информация о выполнении условий, предусмотренных абзацами четырнадцатым - семнадцатым подпункта 4 пункта 1 статьи 148 Налогового кодекса Российской Федерации ИнфПодтвРФ С О Состав элемента представлен в таблице 4.10

Таблица 4.10

Информация о выполнении условий, предусмотренных абзацами четырнадцатым - семнадцатым подпункта 4 пункта 1 статьи 148 Налогового кодекса Российской Федерации (ИнфПодтвРФ)

Наименование элемента Сокращенное наименование (код) элемента Признак типа элемента Формат элемента Признак обязательности элемента Дополнительная информация
Цифровой код страны ЦифрКодСтр С НУ Состав элемента представлен в таблице 4.11
Обязателен при отсутствии элементов <БИКФЛПокуп>, <НаимОперЭДС>, <СетАдресДомен>, <МеждТелКод>
БИК банковского счета, который использовал покупатель - физическое лицо при приобретении услуги БИКФЛПокуп С НУ Состав элемента представлен в таблице 4.12
Обязателен при отсутствии элементов <ЦифрКодСтр>, <НаимОперЭДС>, <СетАдресДомен>, <МеждТелКод>
Наименование оператора электронных денежных средств, через которого осуществляется покупателем оплата услуг НаимОперЭДС С НУ Состав элемента представлен в таблице 4.13
Обязателен при отсутствии элементов <ЦифрКодСтр>, <БИКФЛПокуп>, <СетАдресДомен>, <МеждТелКод>
Сетевой адрес или домен, который использовал покупатель - физическое лицо при приобретении услуги СетАдресДомен С НУ Состав элемента представлен в таблице 4.14
Обязателен при отсутствии элементов <ЦифрКодСтр>, <БИКФЛПокуп>, <НаимОперЭДС>, <МеждТелКод>
Международный код страны телефонного номера, который использовал покупатель - физическое лицо для приобретения или оплаты услуги МеждТелКод С НУ Состав элемента представлен в таблице 4.15
Обязателен при отсутствии элементов <ЦифрКодСтр>, <БИКФЛПокуп>, <НаимОперЭДС>, <СетАдресДомен>,

Таблица 4.11

Цифровой код страны (ЦифрКодСтр)

Наименование элемента Сокращенное наименование (код) элемента Признак типа элемента Формат элемента Признак обязательности элемента Дополнительная информация
Признак условия КодУслОКСМ А Т(=2) ОК Принимает значение: 01 - цифровой код страны
Значение условия ЗначУслОКСМ А Т(=3) ОК Типовой элемент <ОКСМТип>.
Цифровой код страны по Общероссийскому классификатору стран мира ОК (МК (ИСО 3166) 004-97) 025-2001

Таблица 4.12

БИК банковского счета, который использовал покупатель - физическое лицо при приобретении услуги (БИКФЛПокуп)

Наименование элемента Сокращенное наименование (код) элемента Признак типа элемента Формат элемента Признак обязательности элемента Дополнительная информация
Признак условия КодУслБИК А Т(=2) ОК Принимает значение: 02 - БИК банка
Значение условия ЗначУслБИК А Т(=9) ОК Типовой элемент <БИКТип>.
Принимает значение в соответствии с Положением о Справочнике банковских идентификационных кодов участников расчетов, осуществляющих перевод денежных средств в рамках платежной системы Банка России, и подразделений Банка России, не являющихся участниками расчетов, утвержденным Банком России 19.05.2016 N 544-П (зарегистрировано Министерством юстиции Российской Федерации 23.06.2016, регистрационный номер 42626)

Таблица 4.13

Наименование оператора электронных денежных средств, через которого осуществляется покупателем оплата услуг (НаимОперЭДС)

Наименование элемента Сокращенное наименование (код) элемента Признак типа элемента Формат элемента Признак обязательности элемента Дополнительная информация
Признак условия КодУслОперЭДС А Т(=2) ОК Принимает значение: 03 - наименование оператора электронных денежных средств
Значение условия ЗначУслОперЭДС А Т(1-1000) О Наименование оператора электронных денежных средств

Таблица 4.14

Сетевой адрес или домен, который использовал покупатель - физическое лицо при приобретении услуги (СетАдресДомен)

Наименование элемента Сокращенное наименование (код) элемента Признак типа элемента Формат элемента Признак обязательности элемента Дополнительная информация
Признак условия КодУслСАдрДомен А Т(=2) ОК Принимает значение: 04 - сетевой адрес или домен
Значение условия ЗначУслСАдрДомен А Т(1-40) О Сетевой адрес или домен

Таблица 4.15

Международный код страны телефонного номера, который использовал покупатель - физическое лицо для приобретения или оплаты услуги (МеждТелКод)

Наименование элемента Сокращенное наименование (код) элемента Признак типа элемента Формат элемента Признак обязательности элемента Дополнительная информация
Признак условия КодУслМТК А Т(=2) ОК Принимает значение: 05 - международный код страны телефонного номера
Значение условия ЗначУслМТК А Т(1-4) ОК Принимает значение в соответствии с международными телефонными кодами стран мира.

Таблица 4.16

Фамилия, имя, отчество (ФИОТип)

Наименование элемента Сокращенное наименование (код) элемента Признак типа элемента Формат элемента Признак обязательности элемента Дополнительная информация
Фамилия Фамилия А Т(1-60) О
Имя Имя А Т(1-60) О
Отчество Отчество А Т(1-60) Н

ПРИЛОЖЕНИЕ 4. - Утратило силу. (в ред. Приказа ФНС РФ от 16.07.2020 N ЕД-7-2/448@)