Приказ ФНС РФ от 21.10.2020 N ЕД-7-13/768@

"Об утверждении рекомендуемых форматов представления документов (информации), предоставляемых налогоплательщиками в целях заключения соглашения о ценообразовании, в электронной форме и представления документов (информации), направляемых налогоплательщикам в целях заключения соглашения о ценообразовании, в электронной форме"
Редакция от 21.10.2020 — Не действует Перейти в действующую
Показать изменения

ФЕДЕРАЛЬНАЯ НАЛОГОВАЯ СЛУЖБА

ПРИКАЗ
от 21 октября 2020 г. N ЕД-7-13/768@

ОБ УТВЕРЖДЕНИИ РЕКОМЕНДУЕМЫХ ФОРМАТОВ ПРЕДСТАВЛЕНИЯ ДОКУМЕНТОВ (ИНФОРМАЦИИ), ПРЕДОСТАВЛЯЕМЫХ НАЛОГОПЛАТЕЛЬЩИКАМИ В ЦЕЛЯХ ЗАКЛЮЧЕНИЯ СОГЛАШЕНИЯ О ЦЕНООБРАЗОВАНИИ, В ЭЛЕКТРОННОЙ ФОРМЕ И ПРЕДСТАВЛЕНИЯ ДОКУМЕНТОВ (ИНФОРМАЦИИ), НАПРАВЛЯЕМЫХ НАЛОГОПЛАТЕЛЬЩИКАМ В ЦЕЛЯХ ЗАКЛЮЧЕНИЯ СОГЛАШЕНИЯ О ЦЕНООБРАЗОВАНИИ, В ЭЛЕКТРОННОЙ ФОРМЕ

На основании подпункта 5.9.37 пункта 5 Положения о Федеральной налоговой службе, утвержденного постановлением Правительства Российской Федерации от 30.09.2004 N 506 (Собрание законодательства Российской Федерации, 2004, N 40, ст. 3961; 2015, N 15, ст. 2286), в целях обеспечения реализации приказа ФНС России от 26.03.2012 N ММВ-7-13/182@ "Об утверждении форм документов, используемых ФНС России при реализации своих полномочий в отношениях, регулируемых законодательством о налогах и сборах, оснований и порядка продления срока рассмотрения заявления о заключении соглашения о ценообразовании для целей налогообложения и прилагаемых к нему документов" (зарегистрирован Министерством юстиции Российской Федерации 23.04.2012, регистрационный N 23929), а также приказа Минфина России от 29.03.2018 N 60н "Об утверждении Порядка заключения соглашения о ценообразовании для целей налогообложения в отношении внешнеторговой сделки, хотя бы одна сторона которой является налоговым резидентом иностранного государства, с которым заключен договор (соглашение) об избежании двойного налогообложения, с участием уполномоченного органа исполнительной власти такого иностранного государства" (зарегистрирован Министерством юстиции Российской Федерации 03.05.2018, регистрационный N 50957) приказываю:

1. Утвердить:

рекомендуемый формат представления документов (информации), предоставляемых налогоплательщиками в целях заключения соглашения о ценообразовании, в электронной форме согласно приложению N 1 к настоящему приказу;

рекомендуемый формат представления документов (информации), направляемых налогоплательщикам в целях заключения соглашения о ценообразовании, в электронной форме согласно приложению N 2 к настоящему приказу.

2. Контроль за исполнением настоящего приказа возложить на заместителя руководителя Федеральной налоговой службы, координирующего методологическое и организационное обеспечение работы ФНС России и территориальных налоговых органов по вопросам налогового администрирования цен и трансфертного ценообразования для целей налогообложения и выявления налоговых рисков.

Руководитель
Федеральной налоговой службы
Д.В. ЕГОРОВ

Приложение N 1
Утвержден
приказом ФНС России
от "__" ________ 2020 г. N ___

ФОРМАТ ПРЕДСТАВЛЕНИЯ ДОКУМЕНТОВ (ИНФОРМАЦИИ), ПРЕДОСТАВЛЯЕМЫХ НАЛОГОПЛАТЕЛЬЩИКАМИ В ЦЕЛЯХ ЗАКЛЮЧЕНИЯ СОГЛАШЕНИЯ О ЦЕНООБРАЗОВАНИИ, В ЭЛЕКТРОННОЙ ФОРМЕ

I. ОБЩИЕ СВЕДЕНИЯ

1. Настоящий формат описывает требования к XML файлам (далее - файл обмена) передачи в электронной форме документов (информации), предоставляемых налогоплательщиками в целях заключения соглашения о ценообразовании.

2. Номер версии настоящего формата 5.01, часть DLVI.

II. ОПИСАНИЕ ФАЙЛА ОБМЕНА

3. Имя файла обмена должно иметь следующий вид:

R_T_A_K_O_GGGGMMDD_N, где:

R_T - префикс, принимающий значение NO_SOGLTRVX

A_K - идентификатор получателя информации, где: A - идентификатор получателя, которому направляется файл обмена, K - идентификатор конечного получателя, для которого предназначена информация из данного файла обмена <1>. Каждый из идентификаторов (A и K) имеет вид для налоговых органов - четырехразрядный код налогового органа;

<1> Передача файла от отправителя к конечному получателю (K) может осуществляться в несколько этапов через другие налоговые органы, осуществляющие передачу файла на промежуточных этапах, которые обозначаются идентификатором A. В случае передачи файла от отправителя к конечному получателю при отсутствии налоговых органов, осуществляющих передачу на промежуточных этапах, значения идентификаторов A и K совпадают.

O - идентификатор отправителя информации, имеет вид:

для организаций - девятнадцатиразрядный код (идентификационный номер налогоплательщика (далее - ИНН) и код причины постановки на учет (далее - КПП) организации (обособленного подразделения);

для физических лиц - двенадцатиразрядный код (ИНН физического лица, при наличии. При отсутствии ИНН - последовательность из двенадцати нулей).

GGGG - год формирования передаваемого файла, MM - месяц, DD - день;

N - идентификационный номер файла. (Длина - от 1 до 36 знаков. Идентификационный номер файла должен обеспечивать уникальность файла).

Расширение имени файла - xml. Расширение имени файла может указываться как строчными, так и прописными буквами.

Параметры первой строки файла обмена

Первая строка XML файла должна иметь следующий вид:

<?xml version ="1.0" encoding ="windows-1251"?>

Имя файла, содержащего XML схему файла обмена, должно иметь следующий вид:

NO_SOGLTRVX_1_556_00_05_01_xx, где xx - номер версии схемы.

Расширение имени файла - xsd.

XML схема файла обмена приводится отдельным файлом и размещается на официальном сайте Федеральной налоговой службы.

4. Логическая модель файла обмена представлена в виде диаграммы структуры файла обмена на рисунке 1 настоящего формата. Элементами логической модели файла обмена являются элементы и атрибуты XML файла. Перечень структурных элементов логической модели файла обмена и сведения о них приведены в таблицах 4.1 - 4.12 настоящего формата.

Для каждого структурного элемента логической модели файла обмена приводятся следующие сведения:

наименование элемента. Приводится полное наименование элемента <2>;

<2> В строке таблицы могут быть описаны несколько элементов, наименования которых разделены символом "|". Такая форма записи применяется при наличии в файле обмена только одного элемента из описанных в этой строке.

сокращенное наименование (код) элемента. Приводится сокращенное наименование элемента. Синтаксис сокращенного наименования должен удовлетворять спецификации XML;

признак типа элемента. Может принимать следующие значения: "С" - сложный элемент логической модели (содержит вложенные элементы), "П" - простой элемент логической модели, реализованный в виде элемента XML файла, "А" - простой элемент логической модели, реализованный в виде атрибута элемента XML файла. Простой элемент логической модели не содержит вложенные элементы;

формат элемента. Формат элемента представляется следующими условными обозначениями: T - символьная строка; N - числовое значение (целое или дробное).

Формат символьной строки указывается в виде T(n-k) или T(=k), где: n - минимальное количество знаков, k - максимальное количество знаков, символ "-" - разделитель, символ "=" означает фиксированное количество знаков в строке. В случае, если минимальное количество знаков равно 0, формат имеет вид T(0-k). В случае, если максимальное количество знаков не ограничено, формат имеет вид T(n-).

Формат числового значения указывается в виде N(m.k), где: m - максимальное количество знаков в числе, включая целую и дробную часть числа без разделяющей десятичной точки и знака (для отрицательного числа), k - максимальное число знаков дробной части числа. Если число знаков дробной части числа равно 0 (то есть число целое), то формат числового значения имеет вид N(m).

Для простых элементов, являющихся базовыми в XML, например, элемент с типом "date", поле "Формат элемента" не заполняется. Для таких элементов в поле "Дополнительная информация" указывается тип базового элемента;

признак обязательности элемента определяет обязательность наличия элемента (совокупности наименования элемента и его значения) в файле обмена. Признак обязательности элемента может принимать следующие значения: "О" - наличие элемента в файле обмена обязательно; "Н" - наличие элемента в файле обмена необязательно, то есть элемент может отсутствовать. Если элемент принимает ограниченный перечень значений (по классификатору, кодовому словарю и тому подобному), то признак обязательности элемента дополняется символом "К". Например, "ОК". В случае если количество реализаций элемента может быть более одной, то признак обязательности элемента дополняется символом "М". Например, "НМ" или "ОКМ".

К вышеперечисленным признакам обязательности элемента может добавляться значение "У" в случае описания в XML схеме условий, предъявляемых к элементу в файле обмена, описанных в графе "Дополнительная информация". Например, "НУ" или "ОКУ";

дополнительная информация содержит, при необходимости, требования к элементу файла обмена, не указанные ранее. Для сложных элементов указывается ссылка на таблицу, в которой описывается состав данного элемента. Для элементов, принимающих ограниченный перечень значений из классификатора (кодового словаря и тому подобного), указывается соответствующее наименование классификатора (кодового словаря и тому подобного) или приводится перечень возможных значений. Для классификатора (кодового словаря и тому подобного) может указываться ссылка на его местонахождение. Для элементов, использующих пользовательский тип данных, указывается наименование типового элемента.

Рисунок 1. Диаграмма структуры файла обмена

Таблица 4.1

Файл обмена (Файл)

Наименование элемента Сокращенное наименование (код) элемента Признак типа элемента Формат элемента Признак обязательности элемента Дополнительная информация
Идентификатор файла ИдФайл А T(1-255) ОУ Содержит (повторяет) имя сформированного файла (без расширения)
Версия программы, с помощью которой сформирован файл ВерсПрог А T(1-40) О  
Версия формата ВерсФорм А T(1-5) О Принимает значение: 5.01
Состав и структура документа Документ С   О Состав элемента представлен в таблице 4.2

Таблица 4.2

Состав и структура документа (Документ)

Наименование элемента Сокращенное наименование (код) элемента Признак типа элемента Формат элемента Признак обязательности элемента Дополнительная информация
Код формы отчетности по КНД КНД А T(=7) ОК Типовой элемент <КНДТип>.
Принимает значение: 1184013
Тип формы ТипФорм А T(=2) ОК Принимает значение:
01 - письмо о предварительной встрече |
02 - заявление о заключении соглашения |
03 - заявление о повторном представлении доработанного проекта соглашения |
04 - письмо о предоставлении отчета об исполнении условий соглашения |
05 - заявление об изменении условий соглашения |
06 - заявление о продлении срока действия соглашения |
07 - письмо о досрочном прекращении действия соглашения |
08 - письмо о возврате заявления о заключении соглашения |
09 - заявление о заключении (об изменении) соглашения о ценообразовании в отношении внешнеторговых сделок |
10 - заявление о повторном представлении проекта соглашения о ценообразовании в отношении внешнеторговых сделок
Тип сообщения ТипСообщ А T(=1) НК Принимает значение:
1 - ответ |
2 - запрос
Код налогового органа КодНО А T(=4) ОК Типовой элемент <СОНОТип>
Номер дела НомДел А T(1-25) Н Элемент является обязательным при выполнении одного из условий:
- <ТипФорм> = 01 | 02 | 09 и наличие открытого дела в налоговом органе
- <ТипФорм> = 03 | 04 | 05 | 06 | 07 | 08 | 10
Идентификатор файла основания, в ответ на который формируется данный файл ИдФайлОсн А T(1-255) Н Содержит (повторяет) имя файла основания (без расширения).
Элемент является обязательным при выполнении одного из условий:
- <ТипФорм> = 01 | 02 | 09 и наличие открытого дела в налоговом органе
- <ТипФорм> = 03 | 04 | 05 | 06 | 07 | 08 | 10
Сведения о налогоплательщике СвНП С   О Состав элемента представлен в таблице 4.3
Сведения о лице, подписавшем документ Подписант С   О Состав элемента представлен в таблице 4.5
Сведения о соглашении СведСогл С   ОМ Состав элемента представлен в таблице 4.7

Таблица 4.3

Сведения о налогоплательщике (СвНП)

Наименование элемента Сокращенное наименование (код) элемента Признак типа элемента Формат элемента Признак обязательности элемента Дополнительная информация
Номер контактного телефона Тлф А T(1-20) Н  
Налогоплательщик - организация НПЮЛ С   О Состав элемента представлен в таблице 4.4

Таблица 4.4

Налогоплательщик - организация (НПЮЛ)

Наименование элемента Сокращенное наименование (код) элемента Признак типа элемента Формат элемента Признак обязательности элемента Дополнительная информация
Наименование организации НаимОрг А T(1-1000) О  
ИНН организации ИННЮЛ А T(=10) О Типовой элемент <ИННЮЛТип>
КПП КПП А T(=9) О Типовой элемент <КППТип>

Таблица 4.5

Сведения о лице, подписавшем документ (Подписант)

Наименование элемента Сокращенное наименование (код) элемента Признак типа элемента Формат элемента Признак обязательности элемента Дополнительная информация
Признак лица, подписавшего документ ПрПодп А T(=1) ОК Принимает значение:
1 - руководитель организации |
2 - представитель
Фамилия, имя, отчество ФИО С   О Типовой элемент <ФИОТип>.
Состав элемента представлен в таблице 4.12
Сведения о представителе СвПред С   НУ Состав элемента представлен в таблице 4.6.
Элемент обязателен при <ПрПодп> = 2

Таблица 4.6

Сведения о представителе (СвПред)

Наименование элемента Сокращенное наименование (код) элемента Признак типа элемента Формат элемента Признак обязательности элемента Дополнительная информация
Наименование и реквизиты документа, подтверждающего полномочия представителя НаимДок А T(1-120) О  
Наименование организации - представителя налогоплательщика НаимОрг А T(1-1000) Н  

Таблица 4.7

Сведения о соглашении (СведСогл)

Наименование элемента Сокращенное наименование (код) элемента Признак типа элемента Формат элемента Признак обязательности элемента Дополнительная информация
Тип соглашения ТипСогл А T(=1) ОК Принимает значение:
1 - одностороннее |
2 - одностороннее с участием иностранного государства |
3 - многостороннее |
4 - многостороннее с участием иностранного государства
Краткое описание КраткОпис А T(1-5000) О  
Срок Срок А T(=1) ОК Принимает значение:
1 - 1 год |
2 - 2 года |
3 - 3 года
Код наименования сделки КодНаимСд А T(=3) ОК Принимает значение в соответствии с кодами наименования сделки, приведенными в Приложении N 1 к Порядку заполнения формы уведомления о контролируемых сделках, утвержденному приказом ФНС России от 07.05.2018 N ММВ-7-13/249@
Год совершения сделки ГодСд А   О Типовой элемент <xs:gYear>.
Год в формате ГГГГ.
Принимает значение от 2012 до 2099
Количество прилагаемых файлов КолФайл А N(2) Н Является обязательным при наличии элемента <НапрДок>
Код участвующей страны по классификатору ОКСМ (цифровой) КодСтран П T(=3) ОКМ Типовой элемент <ОКСМТип>.
Принимает значение в соответствии с Общероссийским классификатором стран мира (ОКСМ) ОК (МК (ИСО 3166) 004-97) 025-2001.
Также может принимать значения:
980 - Евросоюз |
981 - ЕАЭС
Сведения о контрагенте СведКонтр С   ОМ Состав элемента представлен в таблице 4.8
Направляемые документы НапрДок С   НМ Состав элемента представлен в таблице 4.11

Таблица 4.8

Сведения о контрагенте (СведКонтр)

Наименование элемента Сокращенное наименование (код) элемента Признак типа элемента Формат элемента Признак обязательности элемента Дополнительная информация
Сведения о контрагенте, являющемся российской организацией | КонтрРФ С   О Состав элемента представлен в таблице 4.9
Сведения о контрагенте, являющемся иностранной организацией КонтрИН С   О Состав элемента представлен в таблице 4.10

Таблица 4.9

Сведения о контрагенте, являющемся российской организацией (КонтрРФ)

Наименование элемента Сокращенное наименование (код) элемента Признак типа элемента Формат элемента Признак обязательности элемента Дополнительная информация
Наименование организации НаимОрг А T(1-1000) О  
ИНН организации ИННЮЛ А T(=10) О Типовой элемент <ИННЮЛТип>
КПП КПП А T(=9) О Типовой элемент <КППТип>

Таблица 4.10

Сведения о контрагенте, являющемся иностранной организацией (КонтрИН)

Наименование элемента Сокращенное наименование (код) элемента Признак типа элемента Формат элемента Признак обязательности элемента Дополнительная информация
Наименование иностранной организации (в русской транскрипции) НаимОрг А T(1-1000) О  
Наименование иностранной организации (в латинской транскрипции) НаимОргЛат А T(1-1000) О  
Код государства (территории) регистрации (инкорпорации) СтрРег А T(=3) ОК Типовой элемент <ОКСМТип>.
Принимает значение (цифровой код) в соответствии с Общероссийским классификатором стран мира
Регистрационный номер в государстве (на территории) регистрации (инкорпорации) или аналог РегНомер А T(1-70) Н  
Код налогоплательщика в государстве (на территории) регистрации (инкорпорации) или аналог КодНПРег А T(1-50) Н  
Адрес в государстве (на территории) регистрации (инкорпорации) АдрСтрРег А T(1-254) О  

Таблица 4.11

Направляемые документы (НапрДок)

Наименование элемента Сокращенное наименование (код) элемента Признак типа элемента Формат элемента Признак обязательности элемента Дополнительная информация
Код документа КодДок А T(4-7) ОК Принимает значение в соответствии со Справочником видов документов <3>, а именно: 0260
Наименование, реквизиты или иные индивидуализирующие признаки документа НаимДок А T(1-1000) О  
Имя файла прилагаемого документа ИмяФайл П T(1-255) ОМ Имя файла сканированного документа имеет вид: KD_O_P_N 1_GGGGMMDD_N 2, где:
- KD - префикс, принимающий значение кода документа в соответствии с <КодДок>;
- O - идентификатор отправителя имеет вид:
для организаций - девятнадцатиразрядный код (ИНН и КПП организации);
для физических лиц - двенадцатиразрядный код (ИНН физического лица, при отсутствии ИНН - последовательность из двенадцати нулей);
- P - идентификатор конечного получателя, четырехразрядный код налогового органа;
- GGGGMMDD - дата формирования файла;
- N 1, N 2 - идентификационные номера файла (GUID). Если документ состоит из нескольких файлов, N 1 одинаковый для всех файлов одного документа, N 2 уникален для каждого файла независимо от принадлежности к документу.
Расширение имени файла - tif | jpg | pdf | png.
К файлам, содержащим отсканированные изображения, предъявляются следующие требования: черно-белое изображение с разрешением отсканированного документа не менее 150 и не более 300 точек на дюйм с использованием 256 градаций серого цвета.

<3> Справочник видов документов актуализируется ФНС России в соответствии с действующим законодательством Российской Федерации о налогах и сборах и размещается на официальном сайте ФНС России в информационно-телекоммуникационной сети "Интернет".

Таблица 4.12

Фамилия, имя, отчество (ФИОТип)

Наименование элемента Сокращенное наименование (код) элемента Признак типа элемента Формат элемента Признак обязательности элемента Дополнительная информация
Фамилия Фамилия А T(1-60) О  
Имя Имя А T(1-60) О  
Отчество Отчество А T(1-60) Н  

Приложение N 2
Утвержден
приказом ФНС России
от "__" ________ 2020 г. N ___

ФОРМАТ ПРЕДСТАВЛЕНИЯ ДОКУМЕНТОВ (ИНФОРМАЦИИ), НАПРАВЛЯЕМЫХ НАЛОГОПЛАТЕЛЬЩИКАМ В ЦЕЛЯХ ЗАКЛЮЧЕНИЯ СОГЛАШЕНИЯ О ЦЕНООБРАЗОВАНИИ, В ЭЛЕКТРОННОЙ ФОРМЕ

I. ОБЩИЕ СВЕДЕНИЯ

1. Настоящий формат описывает требования к XML файлам (далее - файл обмена) передачи в электронной форме документов (информации), направляемых налогоплательщикам в целях заключения соглашения о ценообразовании.

2. Номер версии настоящего формата 5.01, часть DCCCLXXII.

II. ОПИСАНИЕ ФАЙЛА ОБМЕНА

3. Имя файла обмена должно иметь следующий вид:

R_T_A_K_O_GGGGMMDD_N, где:

R_T - префикс, принимающий значение IU_SOGLTRISX

A_K - идентификатор получателя информации, где: A - идентификатор получателя, которому направляется файл обмена, K - идентификатор конечного получателя, для которого предназначена информация из данного файла обмена <1>. Каждый из идентификаторов (A и K) имеет вид:

<1> Передача файла от отправителя к конечному получателю (K) может осуществляться в несколько этапов через другие налоговые органы, осуществляющие передачу файла на промежуточных этапах, которые обозначаются идентификатором A. В случае передачи файла от отправителя к конечному получателю при отсутствии налоговых органов, осуществляющих передачу на промежуточных этапах, значения идентификаторов A и K совпадают.

для организаций - девятнадцатиразрядный код (идентификационный номер налогоплательщика (далее - ИНН) и код причины постановки на учет (далее - КПП) организации (обособленного подразделения);

для физических лиц - двенадцатиразрядный код (ИНН физического лица, при наличии. При отсутствии ИНН - последовательность из двенадцати нулей);

для налоговых органов (только для идентификатора A) - четырехразрядный код налогового органа;

O - идентификатор отправителя информации, для налоговых органов представляется в виде четырехразрядного кода налогового органа;

GGGG - год формирования передаваемого файла, MM - месяц, DD - день;

N - идентификационный номер файла. (Длина - от 1 до 36 знаков. Идентификационный номер файла должен обеспечивать уникальность файла).

Расширение имени файла - xml. Расширение имени файла может указываться как строчными, так и прописными буквами.

Параметры первой строки файла обмена

Первая строка XML файла должна иметь следующий вид:

<?xml version ="1.0" encoding ="windows-1251"?>

Имя файла, содержащего схему файла обмена

Имя файла, содержащего XSD схему файла обмена, должно иметь следующий вид:

IU_SOGLTRISX_1_872_00_05_01_xx, где xx - номер версии схемы.

Расширение имени файла - xsd.

XML схема файла обмена приводится отдельным файлом и размещается на официальном сайте Федеральной налоговой службы.

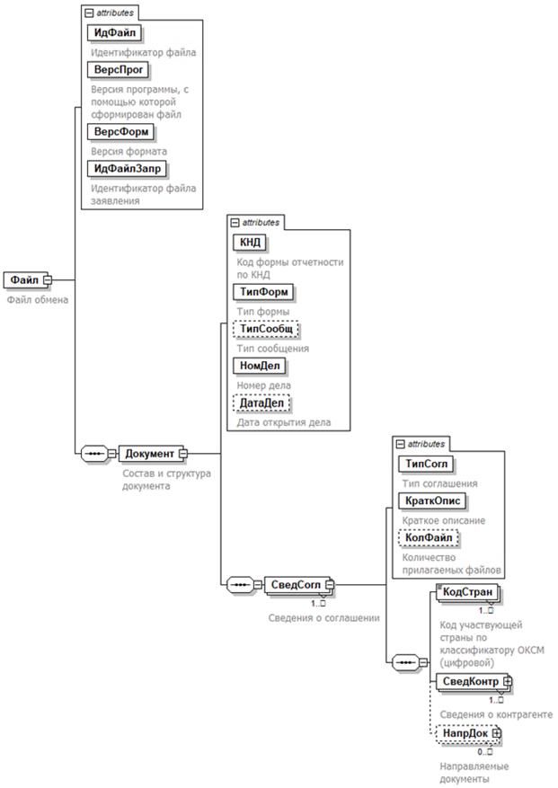
4. Логическая модель файла обмена представлена в виде диаграммы структуры файла обмена на рисунке 1 настоящего формата. Элементами логической модели файла обмена являются элементы и атрибуты XML файла. Перечень структурных элементов логической модели файла обмена и сведения о них приведены в таблицах 4.1 - 4.7 настоящего формата.

Для каждого структурного элемента логической модели файла обмена приводятся следующие сведения:

наименование элемента. Приводится полное наименование элемента <2>;

<2> В строке таблицы могут быть описаны несколько элементов, наименования которых разделены символом "|". Такая форма записи применяется при наличии в файле обмена только одного элемента из описанных в этой строке.

сокращенное наименование (код) элемента. Приводится сокращенное наименование элемента. Синтаксис сокращенного наименования должен удовлетворять спецификации XML;

признак типа элемента. Может принимать следующие значения: "С" - сложный элемент логической модели (содержит вложенные элементы), "П" - простой элемент логической модели, реализованный в виде элемента XML файла, "А" - простой элемент логической модели, реализованный в виде атрибута элемента XML файла. Простой элемент логической модели не содержит вложенные элементы;

формат элемента. Формат элемента представляется следующими условными обозначениями: T - символьная строка; N - числовое значение (целое или дробное).

Формат символьной строки указывается в виде T(n-k) или T(=k), где: n - минимальное количество знаков, k - максимальное количество знаков, символ "-" - разделитель, символ "=" означает фиксированное количество знаков в строке. В случае, если минимальное количество знаков равно 0, формат имеет вид T(0-k). В случае, если максимальное количество знаков не ограничено, формат имеет вид T(n-).

Формат числового значения указывается в виде N(m.k), где: m - максимальное количество знаков в числе, включая знак (для отрицательного числа), целую и дробную часть числа без разделяющей десятичной точки, k - максимальное число знаков дробной части числа. Если число знаков дробной части числа равно 0 (то есть число целое), то формат числового значения имеет вид N(m).

Для простых элементов, являющихся базовыми в XML, например, элемент с типом "date", поле "Формат элемента" не заполняется. Для таких элементов в поле "Дополнительная информация" указывается тип базового элемента;

признак обязательности элемента определяет обязательность наличия элемента (совокупности наименования элемента и его значения) в файле обмена. Признак обязательности элемента может принимать следующие значения: "О" - наличие элемента в файле обмена обязательно; "Н" - наличие элемента в файле обмена необязательно, то есть элемент может отсутствовать. Если элемент принимает ограниченный перечень значений (по классификатору, кодовому словарю и тому подобному), то признак обязательности элемента дополняется символом "К". Например, "ОК". В случае если количество реализаций элемента может быть более одной, то признак обязательности элемента дополняется символом "М". Например, "НМ" или "ОКМ".

К вышеперечисленным признакам обязательности элемента может добавляться значение "У" в случае описания в XML схеме условий, предъявляемых к элементу в файле обмена, описанных в графе "Дополнительная информация". Например, "НУ" или "ОКУ";

дополнительная информация содержит, при необходимости, требования к элементу файла обмена, не указанные ранее. Для сложных элементов указывается ссылка на таблицу, в которой описывается состав данного элемента. Для элементов, принимающих ограниченный перечень значений из классификатора (кодового словаря и тому подобного), указывается соответствующее наименование классификатора (кодового словаря и тому подобного) или приводится перечень возможных значений. Для классификатора (кодового словаря и тому подобного) может указываться ссылка на его местонахождение. Для элементов, использующих пользовательский тип данных, указывается наименование типового элемента.

Рисунок 1. Диаграмма структуры файла обмена

Таблица 4.1

Файл обмена (Файл)

Наименование элемента Сокращенное наименование (код) элемента Признак типа элемента Формат элемента Признак обязательности элемента Дополнительная информация
Идентификатор файла ИдФайл А T(1-255) ОУ Содержит (повторяет) имя сформированного файла (без расширения)
Версия программы, с помощью которой сформирован файл ВерсПрог А T(1-40) О  
Версия формата ВерсФорм А T(1-5) О Принимает значение: 5.01
Идентификатор файла заявления ИдФайлЗапр А T(1-255) О  
Состав и структура документа Документ С   О Состав элемента представлен в таблице 4.2

Таблица 4.2

Состав и структура документа (Документ)

Наименование элемента Сокращенное наименование (код) элемента Признак типа элемента Формат элемента Признак обязательности элемента Дополнительная информация
Код формы отчетности по КНД КНД А T(=7) ОК Типовой элемент <КНДТип>.
Принимает значение: 1184014
Тип формы ТипФорм А T(=2) ОК Принимает значение:
01 - ответ ФНС России на письмо НП о предварительной встрече |
02 - письмо ФНС России о возврате заявления о заключении соглашения |
03 - решение о продлении срока рассмотрения заявления о заключении соглашения |
04 - решение о заключении соглашения |
05 - решение о необходимости доработки соглашения |
06 - решение об отказе от заключения соглашения |
07 - решение об изменении условий соглашения |
08 - решение о продлении срока действия соглашения |
09 - решение о досрочном прекращении действия соглашения |
10 - письмо о результатах предварительного обсуждения
Тип сообщения ТипСообщ А T(=1) НК Принимает значение:
1 - ответ |
2 - запрос
Номер дела НомДел А T(1-25) О  
Дата открытия дела ДатаДел А T(=10) Н Типовой элемент <ДатаТип>.
Дата в формате ДД.ММ.ГГГГ
Сведения о соглашении СведСогл С   ОМ Состав элемента представлен в таблице 4.3

Таблица 4.3

Сведения о соглашении (СведСогл)

Наименование элемента Сокращенное наименование (код) элемента Признак типа элемента Формат элемента Признак обязательности элемента Дополнительная информация
Тип соглашения ТипСогл А T(=1) ОК Принимает значение:
1 - одностороннее |
2 - одностороннее с участием иностранного государства |
3 - многостороннее |
4 - многостороннее с участием иностранного государства
Краткое описание КраткОпис А T(1-5000) О  
Количество прилагаемых файлов КолФайл А N(2) Н Является обязательным при наличии элемента <НапрДок>
Код участвующей страны по классификатору ОКСМ (цифровой) КодСтран П T(=3) ОКМ Типовой элемент <ОКСМТип>.
Принимает значение в соответствии с Общероссийским классификатором стран мира (ОКСМ) ОК (МК (ИСО 3166) 004-97) 025-2001.
Также может принимать значения:
980 - Евросоюз |
981 - ЕАЭС
Сведения о контрагенте СведКонтр С   ОМ Состав элемента представлен в таблице 4.4
Направляемые документы НапрДок С   НМ Состав элемента представлен в таблице 4.7

Таблица 4.4

Сведения о контрагенте (СведКонтр)

Наименование элемента Сокращенное наименование (код) элемента Признак типа элемента Формат элемента Признак обязательности элемента Дополнительная информация
Сведения о контрагенте, являющемся российской организацией | КонтрРФ С   О Состав элемента представлен в таблице 4.5
Сведения о контрагенте, являющемся иностранной организацией КонтрИН С   О Состав элемента представлен в таблице 4.6

Таблица 4.5

Сведения о контрагенте, являющемся российской организацией (КонтрРФ)

Наименование элемента Сокращенное наименование (код) элемента Признак типа элемента Формат элемента Признак обязательности элемента Дополнительная информация
Наименование организации НаимОрг А T(1-1000) О  
ИНН организации ИННЮЛ А T(=10) О Типовой элемент <ИННЮЛТип>
КПП КПП А T(=9) О Типовой элемент <КППТип>

Таблица 4.6

Сведения о контрагенте, являющемся иностранной организацией (КонтрИН)

Наименование элемента Сокращенное наименование (код) элемента Признак типа элемента Формат элемента Признак обязательности элемента Дополнительная информация
Наименование иностранной организации (в русской транскрипции) НаимОрг А T(1-1000) О  
Наименование иностранной организации (в латинской транскрипции) НаимОргЛат А T(1-1000) О  
Код государства (территории) регистрации (инкорпорации) СтрРег А T(=3) ОК Типовой элемент <ОКСМТип>.
Принимает значение (цифровой код) в соответствии с Общероссийским классификатором стран мира
Регистрационный номер (номера) в государстве (на территории) регистрации (инкорпорации) или их аналоги РегНомер А T(1-100) Н  
Код (коды) налогоплательщика в государстве (на территории) регистрации (инкорпорации) или их аналоги КодНПРег А T(1-100) Н  
Адрес в государстве (на территории) регистрации (инкорпорации) АдрСтрРег А T(1-254) О  

Таблица 4.7

Направляемые документы (НапрДок)

Наименование элемента Сокращенное наименование (код) элемента Признак типа элемента Формат элемента Признак обязательности элемента Дополнительная информация
Код документа КодДок А T(4-7) ОК Принимает значение в соответствии со Справочником видов документов <3>, а именно: 0260
Наименование, реквизиты или иные индивидуализирующие признаки документа НаимДок А T(1-1000) О  
Имя файла прилагаемого документа ИмяФайл П T(1-255) ОМ Имя файла сканированного документа имеет вид: KD_O_P_N 1_GGGGMMDD_N 2, где:
- KD - префикс, принимающий значение кода документа в соответствии с <КодДок>;
- О - идентификатор налогового органа, сформировавшего файл - четырехразрядный код налогового органа;
- P - идентификатор налогоплательщика, для которого предназначен файл, имеет вид: для организаций - девятнадцатиразрядный код (ИНН и КПП организации);
для физических лиц - двенадцатиразрядный код (ИНН физического лица, при отсутствии ИНН - последовательность из двенадцати нулей);
- GGGGMMDD - дата формирования файла;
- N 1, N 2 - идентификационные номера файла (GUID). Если документ состоит из нескольких файлов, N 1 одинаковый для всех файлов одного документа, N 2 уникален для каждого файла независимо от принадлежности к документу.
Расширение имени файла - tif | jpg | pdf | png.
К файлам, содержащим отсканированные изображения, предъявляются следующие требования: черно-белое изображение с разрешением отсканированного документа не менее 150 и не более 300 точек на дюйм с использованием 256 градаций серого цвета.

<3> Справочник видов документов актуализируется ФНС России в соответствии с действующим законодательством Российской Федерации о налогах и сборах и размещается на официальном сайте ФНС России в информационно-телекоммуникационной сети "Интернет".