Решение Коллегии Евразийской экономической комиссии от 11.08.2020 N 100

"О фармакопее Евразийского экономического союза"
Редакция от 11.08.2020 — Документ не действует Перейти в последнюю редакцию
Показать изменения

КОЛЛЕГИЯ ЕВРАЗИЙСКОЙ ЭКОНОМИЧЕСКОЙ КОМИССИИ

РЕШЕНИЕ
от 11 августа 2020 г. N 100

О ФАРМАКОПЕЕ ЕВРАЗИЙСКОГО ЭКОНОМИЧЕСКОГО СОЮЗА

В соответствии со статьями 30 и 56 Договора о Евразийском экономическом союзе от 29 мая 2014 года, пунктом 14 Протокола о применении санитарных, ветеринарно-санитарных и карантинных фитосанитарных мер (приложение N 12 к Договору о Евразийском экономическом союзе от 29 мая 2014 года), пунктом 3 статьи 5 Соглашения о единых принципах и правилах обращения лекарственных средств в рамках Евразийского экономического союза от 23 декабря 2014 года и Концепцией гармонизации фармакопей государств - членов Евразийского экономического союза, утвержденной Решением Коллегии Евразийской экономической комиссии от 22 сентября 2015 г. N 119, Коллегия Евразийской экономической комиссии решила:

1. Утвердить прилагаемую Фармакопею Евразийского экономического союза и ввести ее в действие с 1 марта 2021 г.

2. Установить, что до 1 января 2026 г. регистрационные досье лекарственных средств для медицинского применения и ветеринарных лекарственных средств должны быть приведены в соответствие с требованиями Фармакопеи Евразийского экономического союза, утвержденной настоящим Решением.

3. Настоящее Решение вступает в силу по истечении 180 календарных дней с даты его официального опубликования.

Председатель Коллеги
Евразийской экономической комиссии
М. МЯСНИКОВИЧ

УТВЕРЖДЕНА
Решением Коллегии
Евразийской экономической комиссии
от 11 августа 2020 г. N 100

ФАРМАКОПЕЯ ЕВРАЗИЙСКОГО ЭКОНОМИЧЕСКОГО СОЮЗА

1. ОБЩИЕ СВЕДЕНИЯ

10100000-2019

1.1. Общие положения

Положения раздела 1. Общие сведения распространяются на все тексты Фармакопеи Евразийского экономического союза.

Фармакопея Евразийского экономического союза представляет собой свод региональных требований и положений, устанавливающих предельный допустимый уровень качества лекарственных средств на фармацевтическом рынке Евразийского экономического союза. В текстах фармакопеи приводится сокращенное ее название - Фармакопея Союза. В ряде случаев может использоваться слово "фармакопея", которое подразумевает Фармакопею Союза.

Тексты Фармакопеи Союза включают общие сведения, общие разделы, фармакопейные статьи и приложения, которые публикуются на русском языке и являются официальными.

Фармакопейная статья (фармакопейная монография) представляет собой статью (монографию), устанавливающую требования и положения фармакопеи к лекарственным средствам, вспомогательным веществам и материалам, а также испытаниям и методам их проведения.

Фармакопейные статьи могут быть общими и частными.

Общая фармакопейная статья (общая фармакопейная монография) представляет собой фармакопейную статью (фармакопейную монографию), устанавливающую общие требования и положения к качеству и упаковке лекарственных средств, вспомогательных веществ и материалов, а также испытаниям, методам их проведения и используемым реактивам.

Частная фармакопейная статья (частная фармакопейная монография) представляет собой фармакопейную статью (фармакопейную монографию), устанавливающую специальные требования к качеству конкретных лекарственных средств, вспомогательных веществ и материалов.

Ссылка в материалах фармакопеи на фармакопейную статью и (или) ее раздел означает, что лекарственные средства, вспомогательные вещества и материалы соответствуют требованиям данной фармакопейной статьи. Название фармакопейной статьи, на которую приводится ссылка, и ее номер выделяются курсивом.

Требования фармакопеи на лекарственные препараты должны выполняться на всем протяжении их срока хранения. Фармакопейная статья не регламентирует срок хранения лекарственного препарата и (или) его спецификацию качества для вскрытой упаковки, которые должны быть согласованы с уполномоченным органом. Требования фармакопейных статей на любые другие материалы (активная фармацевтическая субстанция, вспомогательное вещество и др.), должны выполняться на всем протяжении их периода использования. Срок хранения и время, от которого отсчитывается срок хранения, должны быть согласованы с уполномоченным органом на основании экспериментальных результатов исследования стабильности.

Требования фармакопейных статей могут носить обязательный, рекомендательный и информационный характер. Требования частных фармакопейных статей являются обязательными при отсутствии других указаний, изложенных в 1. Общие сведения или общих фармакопейных статьях. Общие фармакопейные статьи становятся обязательными, если на них приводится ссылка в частной фармакопейной статье, за исключением случаев, когда ссылка имеет информационный или рекомендательный характер.

Активные фармацевтические субстанции, вспомогательные вещества, лекарственные препараты и другие материалы, описываемые в фармакопейных статьях, предназначены для применения как в медицине, так и ветеринарии, при отсутствии особого указания об использовании только в одной из данных областей.

Системы качества. Стандарты качества, установленные в фармакопейных статьях, применимы к рассматриваемым лекарственным средствам, вспомогательным веществам и материалам лишь при условии их производства в рамках соответствующей системы качества. Система качества должна обеспечивать постоянное соответствие лекарственных средств, вспомогательных веществ и материалов требованиям фармакопейных стандартов.

Альтернативные методики. Все испытания и методики, приведенные в фармакопее, являются официальными и составляют основу фармакопейных стандартов качества.

По согласованию с уполномоченным органом при контроле качества лекарственных средств могут использоваться альтернативные методики. Альтернативные методики, включаемые в спецификации качества производителя и (или) нормативные документы по качеству, должны обеспечивать возможность принятия такого же однозначного решения о соответствии лекарственного средства требованиям фармакопейной статьи, как и при использовании официальных методик. Альтернативность предложенных методик подтверждается путем проведения валидации по тем же валидационным характеристикам, что и в случае фармакопейных методик. Валидация аналитических методик должна проводиться в соответствии с требованиями общей фармакопейной статьи Валидация аналитических методик. В случае сомнений и разногласий основополагающими являются только фармакопейные методики анализа.

Подтверждение соответствия требованиям фармакопеи. (1) Лекарственное средство, вспомогательное вещество и материал считаются фармакопейного качества лишь при его соответствии всем требованиям частной фармакопейной статьи. Данное условие не означает необходимость выполнения производителем всех испытаний, описанных в частной фармакопейной статье, при оценке соответствия фармакопее до выпуска лекарственного препарата в обращение. Производитель может быть уверенным в фармакопейном качестве лекарственного средства на основании данных его разработки, сопровождаемых стратегией его контроля и данными, полученными, например, при валидации производственного процесса.

(2) Улучшенный подход к контролю качества может предусматривать использование процессно-аналитической технологии и/или стратегии испытаний при выпуске в режиме реального времени (включая выпуск по параметрам производственного процесса) как единственной альтернативы испытаниям готового продукта. Испытания при выпуске в режиме реального времени в условиях, признанных приемлемыми уполномоченным органом, не исключают, таким образом, необходимость соответствовать фармакопейным требованиям.

(3) Сокращение испытаний на животных: фармакопея предусматривает постепенный отказ от испытаний с использованием животных путем замены, сокращения, усовершенствования испытаний в соответствии с положениями Европейской конвенции по защите позвоночных животных, используемых в экспериментальных и других научных целях. Для подтверждения соответствия требованиям фармакопеи, как показано выше (1), производители могут устанавливать дополнительные системы для контроля постоянства производства. По согласованию с уполномоченным органом выбор испытаний для оценки соответствия требованиям фармакопеи, включающих испытания на животных, осуществляется таким образом, чтобы минимизировать по возможности их использование.

Квалификация материалов. Некоторые материалы, требования к которым установлены в частных фармакопейных статьях, могут производиться с различным качеством в зависимости от их назначения. При отсутствии других указаний в частной фармакопейной статье ее требования распространяются на все квалификации (категории, формы, марки, классы) материалов. В некоторых частных фармакопейных статьях, например, на вспомогательные вещества, в качестве дополнительной информации может быть приведен перечень функциональных характеристик вещества, важных для его использования. Кроме того, в частной фармакопейной статье для информации могут быть приведены методики определения одной или нескольких таких характеристик. Информационный или рекомендательный характер сведений на вспомогательные вещества указан в общей фармакопейной статье Функциональные характеристики вспомогательных веществ.

Валидация фармакопейных методик. Методики испытания, приведенные в общих и частных фармакопейных статьях, валидированы в соответствии с общепринятой научной практикой и современными рекомендациями по валидации аналитических методик. При отсутствии других указаний в общей и частной фармакопейных статьях проведение валидации аналитической методики не требуется.

Выполнение фармакопейных методик. При выполнении фармакопейных методик исполнитель должен оценить (верифицировать), подходит ли методика в реальных условиях использования и в какой степени подходит для подтверждения соответствия требованиям частных и общих фармакопейных статей, а также систем качества. Оценка пригодности фармакопейной методики и степени ее пригодности должна проводиться в соответствии с требованиями общей фармакопейной статьи Верификация фармакопейных методик.

Принятая терминология. Термин "уполномоченный орган (организация)" означает орган (организацию), наделенный(ую) правом принятия решений по вопросам обращения лекарственных средств.

Выражение "при отсутствии другого обоснования и разрешения уполномоченного органа" означает, что требования фармакопейной статьи должны быть выполнены, если только по разрешению уполномоченного органа в эти требования не внесены изменения или исключения, обоснованные для определенного случая,

В некоторых фармакопейных статьях или других текстах при описании реактива, микроорганизма, методики испытания и т.д. используется термин "подходящий" или "пригодный". Если при этом критерии их пригодности не описаны в фармакопейной статье, пригодность должна быть подтверждена перед уполномоченным органом.

В фармакопее используют следующие ключевые термины и их определения.

Лекарственное средство - средство, представляющее собой или содержащее вещество или комбинацию веществ, вступающее в контакт с организмом человека, предназначенное для лечения, профилактики заболеваний человека или восстановления, коррекции или изменения его физиологических функций посредством фармакологического, иммунологического или метаболического воздействия или для диагностики заболеваний и состояний человека.

Лекарственный препарат - лекарственное средство в виде лекарственной формы.

Лекарственная форма - состояние лекарственного препарата, соответствующее способам его введения и применения и обеспечивающее достижение необходимого эффекта.

Субстанция для фармацевтического применения - субстанция, предназначенная для производства и изготовления лекарственных препаратов.

Активная фармацевтическая субстанция (фармацевтическая субстанция) - субстанция для фармацевтического применения, содержащая действующее(ие) вещество(а) химического, растительного, животного и человеческого происхождения.

Вспомогательное вещество - субстанция для фармацевтического применения, не являющаяся активной фармацевтической субстанцией для данного лекарственного препарата и предназначенная для создания лекарственной формы с определенными свойствами.

Ссылки на регуляторные документы. Общие и частные фармакопейные статьи могут содержать ссылки на нормативные правовые акты Союза. Данные ссылки представлены пользователям фармакопеи для информации. Включение такой ссылки не изменяет статус указанного документа, который может быть обязательным или рекомендательным.

102000000-2019

1.2. Иные положения, распространяющиеся на общие и частные фармакопейные статьи

Количество вещества. В испытаниях с численно заданными пределами или в методиках количественного определения указывается приблизительное количество испытуемой пробы. Количество вещества, которое может отклоняться в пределах не более 10% от указанного в фармакопейной статье количества, точно взвешивают или отмеряют, и все вычисления производят с использованием полученного точного количества. Если пределы в испытании не заданы численно, а определяются путем сравнения со стандартным образцом при тех же условиях, в испытаниях используют строго указанное в фармакопейной статье количество анализируемой пробы, Реактивы всегда применяют в указанных количествах.

Количество вещества взвешивают или отмеряют в соответствии с указанной степенью точности. Точность взвешивания должна составлять +/- 5 единиц после последней указанной в фармакопейной статье цифры (например, навеска 0,25 г должна быть взята в пределах от 0,245 г до 0,255 г). Объемы отмеривают следующим образом. Если после десятичной запятой стоит 0 или число, заканчивающееся 0 (например, 10,0 мл или 0,50 мл), требуемый объем отмеряют с помощью пипетки, мерной колбы или бюретки. В остальных случаях можно использовать градуированный мерный цилиндр или градуированную пипетку, Объем жидкости, выраженный в микролитрах, отмеряют с помощью микропипетки или микрошприца.

Однако в некоторых случаях точность, с которой указывают количество вещества, может не соответствовать числу значащих цифр, указанных в заданных количественных пределах. Взвешивание и измерение в данных случаях должны проводиться с более высокой точностью.

Оборудование и аналитические операции. Мерная посуда должна отвечать требованиям класса A соответствующего стандарта Международной организации по стандартизации (ISO). Допускается использование мерной посуды класса точности 1 соответствующего стандарта государства - члена Союза при условии подтверждения, что замена мерной посуды класса A на мерную посуду класса 1 не увеличивает значение расширенной неопределенности результата испытания.

Аналитические операции, при отсутствии других указаний в частной фармакопейной статье, проводят при температуре от 15 °C до 25 °C.

Сравнительные испытания, при отсутствии других указаний в частной фармакопейной статье, выполняют с использованием идентичных пробирок из бесцветного прозрачного нейтрального стекла с плоским основанием и внутренним диаметром 16 мм, так как указываемые объемы жидкостей рассчитаны для данного диаметра; пробирки с большим внутренним диаметром могут применяться при условии корректирования объема используемой жидкости (общая фармакопейная статья 2.1.1.5). Сравнение равных объемов жидкостей выполняют по направлению вниз вдоль вертикальной оси пробирок на белом или, при необходимости, черном фоне. Испытание проводят в рассеянном свете.

Если для проведения испытания или количественного определения требуется использовать растворитель с растворенным в нем индикатором и при этом не предусмотрен контрольный опыт, растворитель предварительно нейтрализуют по данному индикатору.

Водяная баня. Термин "водяная баня" означает баню с кипящей водой, при отсутствии указаний в частной фармакопейной статье другой температуры воды.

Допускается использование других способов нагревания, если обеспечивается температура, близкая, но не выше 100 °C или другой указанной температуры.

Высушивание и прокаливание до постоянной массы. Термины "высушивание до постоянной массы" или "прокаливание до постоянной массы" означают, что результаты двух последовательных взвешиваний не должны отличаться более чем на 0,5 мг; продолжительность дополнительного высушивания или прокаливания перед вторым взвешиванием определяется свойствами и количеством высушиваемого или прокаливаемого остатка.

В тех случаях, когда требуется высушивание в эксикаторе или в вакууме, высушивание осуществляется в соответствии с условиями, описанными в общей фармакопейной статье. Потеря в массе при высушивании.

Реактивы. Надлежащее выполнение аналитических операций, описанных в фармакопее, и достоверность получаемых результатов зависит, в частности, от качества используемых реактивов. Спецификации на реактивы приведены в общих фармакопейных статьях раздела Реактивы. При проведении испытаний предполагается использование реактивов квалификации "аналитическая степень чистоты" для некоторых реактивов в спецификации включают испытания для определения пригодности.

Растворители. Если в фармакопейной статье не указывается название растворителя, термин "раствор" означает водный раствор.

Термин "вода" означает воду очищенную. Для проведения описанных в фармакопее аналитических операций или приготовления реактивов используют воду, соответствующую требованиям частной фармакопейной статьи Вода очищенная, за исключением требований к содержанию бактериальных эндотоксинов (Воды очищенной нерасфасованный продукт) и микробиологической чистоты (Вода очищенная в упаковке). Термин "вода дистиллированная" означает воду очищенную, полученную методом дистилляции.

Термин "этанол" без указания квалификации означает этанол безводный. Термин "спирт" без указания квалификации означает 96% (об/об) этанол. Другие степени разбавления обозначают термином "этанол" или "спирт" с указанием содержания этанола () в объемных процентах.

Способы выражения содержания. При определении содержания выражение "процент" используется в зависимости от условий в одном из трех значений:

- массовый процент (м/м), выражающий количество граммов вещества в 100 граммах готового продукта;

- объемный процент (об/об), выражающий количество миллилитров вещества в 100 миллилитрах готового продукта;

- массо-объемный процент (м/об), выражающий количество граммов вещества в 100 миллилитрах готового продукта.

Обозначение миллионной доли или части на миллион (или ppm) и миллиардной доли или части на миллиард (или ppb) подразумевает массовое соотношение, при отсутствии других указаний в частной фармакопейной статье.

Количества жидких веществ и растворов, применяемых при приготовлении смесей, могут указываться в виде соотношения по объему (об/об).

Температура. Если в аналитических методиках не указаны значения температуры, используют следующие общие термины:

В морозильной камере ниже -15 °C
В холодильнике от 2 °C до 8 °C
В прохладном месте от 8 °C до 15 °C
Теплый от 40 °C до 50 °C
Горячий от 80 °C до 90 °C
Температура "водяной бани" от 98 °C до 100 °C
Температура "ледяной бани" 0 °C

103000000-2019

1.3. Общие разделы (главы) и общие фармакопейные статьи

Названия общих разделов (глав) и общих фармакопейных статей приводят на русском языке. В ряде случаев (например, в общих фармакопейных статьях на лекарственные формы) допускается дополнительное указание названий на латинском языке.

Общие разделы (главы). Общие разделы (главы) фармакопеи могут включать несколько общих фармакопейных статей, объединенных по типам объектов фармакопейной стандартизации, видам испытаний и методам их проведения, характеру требований и т.д. Например, общие разделы (главы) могут содержать общие фармакопейные статьи на физические и физико-химические методы испытаний, биологические методы испытаний, упаковку и материалы упаковки, реактивы и др.

Общие фармакопейные статьи. Субстанции для фармацевтического применения, лекарственные препараты и другие материалы, описанные в частных фармакопейных статьях, должны также отвечать требованиям соответствующей общей фармакопейной статьи.

Общие фармакопейные статьи распространяются на все субстанции для фармацевтического применения и лекарственные препараты согласно области применения данных общих статей, за исключением случаев, когда это применение ограничивается указаниями в частных фармакопейных статьях или вводной части общей фармакопейной статьи, например, только для субстанций для фармацевтического применения и лекарственных препаратов, описанных в частной фармакопейной статье.

Общая фармакопейная статья на ту или иную лекарственную форму распространяется на все лекарственные препараты, произведенные в данной лекарственной форме. Для конкретного лекарственного препарата требования соответствующей общей фармакопейной статьи необязательно являются исчерпывающими и могут быть дополнены по согласованию с уполномоченным органом.

Общие и частные фармакопейные статьи взаимно дополняют друг друга. Если требования общей фармакопейной статьи не применимы к определенному лекарственному препарату, об этом указывают в частной фармакопейной статье.

Упаковка. Материалы, применяемые для упаковки, описаны в общем разделе Фармакопеи Союза. Для материалов, используемых для производства упаковки, особенно полимерных материалов, применяют общие названия, каждое из которых охватывает ряд материалов, отличающихся как свойствами основного компонента, так и используемыми добавками. Методики испытаний и допустимые пределы показателей качества зависят от конкретного состава материала и, таким образом, применимы только к материалам, состав которых соответствует вводной части его спецификации. Использование материалов с другим составом, методик испытаний и допустимых пределов показателей их качества должно быть согласовано с уполномоченным органом.

Спецификации на упаковку, включенные в общий раздел Фармакопеи Союза, разработаны для упаковок всех указанных категорий. Однако, учитывая большое разнообразие существующих упаковок и вероятность появления новых упаковок, не исключается возможность использования упаковок, соответствующих другим спецификациям, при согласовании с уполномоченным органом.

В фармакопейных статьях могут быть приведены ссылки на определения и спецификации упаковок, содержащиеся в разделе Упаковка. В разделах Определение и Производство общих фармакопейных статей на лекарственные формы может содержаться требование по использованию определенного типа упаковки. В разделе Хранение некоторых фармакопейных статей может указываться тип рекомендуемой упаковки.

104000000-2019

1.4. Частные фармакопейные статьи

Частная фармакопейная статья может включать следующие разделы.

НАЗВАНИЯ

Названия частных фармакопейных статей приводят на русском языке, а также латинском и английском языках.

В названиях частных фармакопейных статей на субстанции для фармацевтического применения указывают международное непатентованное название (МНН), а при его отсутствии - общепринятое название действующего вещества. При необходимости оно дополняется названием аниона или катиона и степенью гидратации.

В названиях частных фармакопейных статей на лекарственные препараты дополнительно указывают вид лекарственной формы.

ОТНОСИТЕЛЬНЫЕ АТОМНЫЕ И МОЛЕКУЛЯРНЫЕ МАССЫ

Относительные атомные массы и относительные молекулярные массы указывают в частных фармакопейных статьях на субстанции для фармацевтического применения.

Относительная атомная масса () или относительная молекулярная масса () указывается, в случае приемлемости, в начале частной фармакопейной статьи. Относительную атомную и относительную молекулярную массы, молекулярную и графическую формулы приводят в информационных целях.

РЕГИСТРАЦИОННЫЕ НОМЕРА ХИМИЧЕСКОЙ РЕФЕРАТИВНОЙ СЛУЖБЫ

Регистрационные номера Химической реферативной службы (CAS) включаются, в случае применимости, в частные фармакопейные статьи на субстанции для фармацевтического применения для информации с целью предоставления пользователям удобного к ней доступа. Регистрационные номера CAS являются зарегистрированной торговой маркой Американского химического общества.

ОПРЕДЕЛЕНИЕ

Положения, указанные в разделе Определение частной фармакопейной статьи, представляют собой официальное определение субстанции для фармацевтического применения, лекарственного препарата или другого материала, являющегося предметом частной фармакопейной статьи.

Пределы содержания. Пределы содержания, указанные в частной фармакопейной статье, означают пределы, полученные с использованием методики, приведенной в разделе Количественное определение.

Лекарственное растительное сырье. В частных фармакопейных статьях на лекарственное растительное сырье в разделе Определение указывается предмет статьи, например, цельное сырье или сырье, измельченное в порошок. Если частная фармакопейная статья распространяется на лекарственное растительное сырье в нескольких состояниях, например, цельное или измельченное в порошок сырье, то это указывается в определении.

ПРОИЗВОДСТВО

Положения, приведенные в разделе Производство частной фармакопейной статьи, предназначены для выделения некоторых важных аспектов процесса производства и необязательно являются исчерпывающими. В разделе содержатся обязательные требования к производителю при отсутствии других указаний. Они могут относиться, например, к исходным материалам, технологическому процессу, его валидации и контролю, внутрипроизводственному контролю, а также к испытаниям, которые производитель должен проводить перед выпуском на каждой серии или выбранных сериях готового продукта. Данные требования необязательно могут быть подтверждены при независимом контроле образцов готового продукта. Уполномоченным органом может быть установлено выполнение требований, например, путем проверки полученных от производителя данных, или при инспектировании производства, или испытании соответствующих образцов.

Отсутствие в частной фармакопейной статье раздела Производство не означает, что требования к процессам производства, например, указанные выше, не должны выполняться.

Выбор вакцинного штамма. Выбор состава вакцины. В разделе Производство частной фармакопейной статьи на вакцину могут быть указаны характеристики вакцинного штамма или ее состав. При отсутствии других указаний методики испытаний, описываемые в разделе для подтверждения данных характеристик, приводятся для информации в качестве примера подходящих методик. По разрешению уполномоченного органа без проведения валидации могут использоваться другие методики испытаний при условии их сравнения с методиками, описанными в частной фармакопейной статье.

ВОЗМОЖНАЯ ФАЛЬСИФИКАЦИЯ

В связи с увеличением количества случаев фальсификации лекарственных средств и активизации подобной деятельности для пользователей фармакопеи должна быть доступной любая информация с целью содействия обнаружению фальсифицированных материалов (т.е. активных фармацевтических субстанций, вспомогательных веществ, промежуточной продукции, нерасфасованной продукции и готовой продукции).

С этой целью методика обнаружения возможных фальсификатов и соответствующие пределы содержания вместе с указанием, что все стадии производства и поставки сырья и материалов являются предметом соответствующих систем качества, могут включаться в данный раздел частных фармакопейных статей на субстанции для фармацевтического применения, для которых имел место или присутствует риск преднамеренной контаминации. Частота испытаний, проводимых производителями или пользователями (например, производителями промежуточной продукции, нерасфасованной продукции и готовой продукции, соответственно), зависит от оценки рисков, учитывающей уровень сведений о полной цепи поставок и региональных требованиях.

Данный раздел устанавливает требования для полной цепи поставок от производителей до пользователей (например, производителей промежуточной продукции, нерасфасованной продукции и готовой продукции, соответственно). Отсутствие в частной фармакопейной статье данного раздела не означает, что требования, например, указанные выше, не должны выполняться.

СВОЙСТВА

Раздел Свойства приводится в частных фармакопейных статьях на субстанции для фармацевтического применения.

Сведения, приведенные в данном разделе частной фармакопейной статьи, как правило, могут не рассматриваться в качестве обязательных указаний и носят информационный характер.

ИДЕНТИФИКАЦИЯ

Раздел Идентификация приводится в частных фармакопейных статьях как на субстанции для фармацевтического применения, так и лекарственные препараты.

Область применения. Испытания, приведенные в данном разделе частной фармакопейной статьи, не обеспечивают полное подтверждение химической структуры или состава лекарственного средства или вспомогательного материала. Они предназначены для подтверждения с приемлемой степенью достоверности того, что лекарственное средство, вспомогательное вещество или материал соответствует информации, приведенной на этикетке.

Первая и вторая идентификация. В некоторых частных фармакопейных статьях имеются подразделы Первая идентификация и Вторая идентификация. Во всех случаях может(гут) применяться испытание(я), приведенное(ые) в подразделе Первая идентификация. Испытание(я), включенное(ые) в подраздел Вторая идентификация, может(гут) использоваться в аптеках при наличии доказательства полной принадлежности субстанции для фармацевтического применения или лекарственного препарата серии, сертифицированной на соответствие всем другим требованиям частной фармакопейной статьи.

Некоторые частные фармакопейные статьи содержат два и несколько испытаний, предназначенных для первой идентификации, которые являются взаимозаменяемыми и могут применяться независимо друг от друга. Как правило, одно или несколько таких испытаний включают перекрестную ссылку на испытание, указанное в разделе Испытания частной фармакопейной статьи. Это может использоваться для упрощения работы аналитика, выполняющего идентификацию и указанные испытания. Например, в одном испытании на подлинность имеется ссылка на испытание энантиомерной чистоты, в то время как другое представляет собой определение удельного оптического вращения, при этом цель обоих испытаний одинакова: подтвердить присутствие соответствующего энантиомера.

Лекарственное растительное сырье, измельченное в порошок. Частные фармакопейные статьи на лекарственное растительное сырье могут содержать схематическое изображение (рисунки, микрофотографии) диагностических анатомических признаков лекарственного растительного сырья, измельченного в порошок. Такие иллюстрации дополняют описание, приведенное в соответствующем испытании на подлинность.

ИСПЫТАНИЯ И КОЛИЧЕСТВЕННОЕ ОПРЕДЕЛЕНИЕ

Разделы Испытания и Количественное определение приводятся в частных фармакопейных статьях как на субстанции для фармацевтического применения, так и лекарственные препараты.

Область применения. Содержащиеся в частной фармакопейной статье требования не рассчитаны на оценку всех возможных примесей. В частности, если примесь не определяется с помощью приведенных в частной фармакопейной статье испытаний, а практическая целесообразность и надлежащая фармацевтическая практика не допускают ее присутствия, не следует считать такую примесь допустимой (см. также ниже раздел Примеси).

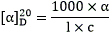
Расчеты. Если для получения окончательного результата испытаний или количественного определения требуется выполнить пересчет на сухую или безводную субстанцию или на какое-либо другое условие, потерю в массе при высушивании, содержание воды или иной показатель определяют по методике испытания, описанной в частной фармакопейной статье. Если проводится количественное определение остаточных растворителей, но не проводится определение потери в массе при высушивании, содержание остаточных растворителей учитывают при расчете количественного содержания основного вещества, удельного оптического вращения и удельного показателя поглощения.

Пределы. Указанные в частной фармакопейной статье пределы основаны на результатах, полученных в рамках обычной аналитической практики, когда в них уже учтены погрешности аналитического эксперимента, допустимый разброс при производстве и изготовлении, а также ухудшение качества в приемлемой степени при хранении. При определении соответствия лекарственного средства, вспомогательного вещества и материала требованиям частной фармакопейной статьи к указанным пределам не должны добавляться никакие дополнительные допуски.

При установлении соответствия численному значению предела результаты, полученные при испытании или количественном определении, округляют до указанного в пределе числа значащих цифр, при отсутствии других указаний в частной фармакопейной статье. Пределы, независимо от выражения их в процентах или абсолютных величинах, считают значимыми до последнего знака (например, в числе 140 имеется три значащих цифры). При этом последнюю цифру результата увеличивают на единицу, если цифра, отбрасываемая при округлении, больше или равна пяти; если цифра, отбрасываемая при округлении, меньше пяти, последнюю цифру оставляют неизменной.

Нормирование пределов содержания примесей. В частных фармакопейных статьях критерии приемлемости содержания родственных примесей выражают либо путем сравнения площадей пиков (сравнительные испытания), либо в виде численных значений. При сравнительных испытаниях примерное допустимое содержание примеси или суммы примесей может указываться в скобках лишь для информации. Решение о качестве материала или лекарственного препарата принимают на основе соответствия или несоответствия требованиям приведенного в частной фармакопейной статье испытания. Если для данной примеси не предусмотрено использование стандартного образца, ее содержание может быть выражено, исходя из номинальной концентрации вещества, используемого для приготовления указанного в частной фармакопейной статье раствора сравнения, при отсутствии других указаний.

Лекарственное растительное сырье. Для лекарственного растительного сырья сульфатную золу, общую золу, водорастворимые примеси, примеси, растворимые в спирте, содержание воды, содержание эфирных масел и содержание активных веществ вычисляют в расчете на лекарственное сырье, которое не было специально высушено при отсутствии других указаний в частной фармакопейной статье.

Эквиваленты. Приведенные в частных фармакопейных статьях значения эквивалентов указаны с количеством значащих цифр, требуемых в данной фармакопейной статье.

Питательные среды. Выбор питательных сред, описанных в общих и частных фармакопейных статьях, основан на их предполагаемом применении. Однако компоненты среды, особенно биологического происхождения, могут иметь различное качество, в связи с чем для лучшего выполнения испытания может потребоваться изменение концентрации некоторых ингредиентов, в частности:

- пептонов, а также мясных или дрожжевых экстрактов с учетом их питательных свойств;

- буферных веществ;

- желчных солей, желчного экстракта, дезоксихолата, красящих веществ в зависимости от их селективных свойств;

- антибиотиков в зависимости от их активности.

ХРАНЕНИЕ

Информация и рекомендации, приведенные в разделе Хранение частной фармакопейной статьи, не являются обязательными, однако по согласованию с уполномоченным органом могут указываться конкретные условия хранения, обязательные для исполнения.

Описанные в фармакопее лекарственные средства, вспомогательные вещества и материалы хранят таким образом, чтобы предотвратить их загрязнение и, по возможности, ухудшение качества. Если рекомендуются особые условия хранения, включая тип упаковки (см. Общие разделы и общие фармакопейные статьи) и температурные пределы, они указываются в частной фармакопейной статье.

Ниже приводятся значения терминов, используемых в частных фармакопейных статьях в разделе Хранение.

Требование "В воздухонепроницаемой упаковке" означает, что лекарственные средства, вспомогательные вещества и материалы должны храниться в воздухонепроницаемой упаковке. При вскрытии упаковки во влажной атмосфере следует проявлять осторожность. При необходимости низкое содержание влаги можно поддерживать с помощью осушающих веществ при условии, что их прямой контакт с содержимым упаковки будет исключен.

Требование "В защищенном от света месте" означает одно из трех условий:

- лекарственное средство, вспомогательное вещество и материал должны храниться в упаковке, изготовленной из материала, который в достаточной степени поглощает актиничный свет;

- упаковка с лекарственным средством, вспомогательным веществом и материалом должна быть помещена во внешнюю упаковку, обеспечивающую защиту от действия актиничного света;

- лекарственное средство, вспомогательное вещество и материал должны храниться в месте, исключающем возможность попадания актиничного света.

МАРКИРОВКА

Требования фармакопеи к маркировке не являются всеобъемлющими, более того, для фармакопейных целей обязательными являются лишь те положения, которые необходимы для подтверждения соответствия или несоответствия лекарственного препарата требованиям частной фармакопейной статьи. Все другие положения носят рекомендательный характер. В тех случаях, когда в фармакопее используется термин "этикетка", по решению уполномоченного органа соответствующая информация может приводиться на упаковке, в инструкции по медицинскому применению, общей характеристике лекарственного препарата (листке-вкладыше) или сертификате анализа, сопровождающем лекарственное средство, вспомогательное вещество и материал.

ПРЕДОСТЕРЕЖЕНИЯ

Описываемые в фармакопее материалы и реактивы могут оказаться опасными для здоровья, если не предпринять необходимых мер предосторожности. Во всех случаях необходимо придерживаться принципов надлежащей лабораторной практики в контроле качества, а также соответствующих правил техники безопасности. В некоторые частные фармакопейные статьи включаются специальные указания о необходимых мерах предосторожности. Но отсутствие таких указаний не должно рассматриваться как отсутствие всякого риска.

ПРИМЕСИ

Раздел Примеси приводится в частных фармакопейных статьях на субстанции для фармацевтического применения.

В частной фармакопейной статье может быть приведен перечень всех известных и возможных примесей, которые могут быть обнаружены с помощью описанных в данной фармакопейной статье испытаний (см. также общую фармакопейную статью Контроль примесей в субстанциях для фармацевтического применения). Примеси обозначаются буквами латинского алфавита. Если буква отсутствует, это означает, что примесь, соответствующая этой букве, исключена из перечня примесей при разработке или пересмотре частной фармакопейной статьи.

ФУНКЦИОНАЛЬНЫЕ ХАРАКТЕРИСТИКИ ВСПОМОГАТЕЛЬНЫХ ВЕЩЕСТВ

В частные фармакопейные статьи на вспомогательные вещества может быть включен раздел, описывающий функциональные характеристики. Характеристики, методики испытаний для их определения и допустимые нормы отклонения, описанные в данном разделе, не являются обязательными требованиями. Тем не менее, они могут быть важны при использовании вспомогательных веществ и приводятся для информации (см. также 1.1. Общие положения).

СТАНДАРТНЫЕ ОБРАЗЦЫ

Некоторые частные фармакопейные статьи требуют использования стандартных образцов, к которым относятся стандартные образцы химических веществ, растительные стандартные образцы, стандартные образцы биологических препаратов, стандартные спектры (см. также общую фармакопейную статью Стандартные образцы).

В качестве стандартных образцов Фармакопеи Союза принимаются стандартные образцы фармакопей государств - членов Союза и основных фармакопей, с которыми гармонизирована Фармакопея Союза.

105000000-2019

1.5. Сокращения и обозначения

A Поглощение (оптическая плотность)
Удельный показатель поглощения
Относительная атомная масса
Удельное оптическое вращение
BRP Стандартный образец биологического препарата
CRS Стандартный образец химического вещества
Относительная плотность
л Длина волны
HRS Растительный стандартный образец
M Молярная концентрация
МЕ Международная единица биологической активности
Относительная молекулярная масса
Показатель преломления
Ph. Eur. U. Единица Европейской фармакопеи
ppb Миллиардная доля или часть на миллиард (микрограмм на килограмм)
ppm Миллионная доля или часть на миллион (миллиграмм на килограмм)
P Вещество или раствор, указанные в разделе Реактивы
Коэффициент замедления (общая фармакопейная статья 2.1.2.36)
Используемое в хроматографии отношение расстояния, пройденного веществом, к расстоянию, пройденному стандартным образцом
PO Вещество, используемое в качестве первичного стандартного образца в объемном анализе (фармакопейная статья 2.2.2.1)
Температура кипения
Температура плавления

СОКРАЩЕНИЯ, ИСПОЛЬЗУЕМЫЕ В СТАТЬЯХ НА ИММУНОГЛОБУЛИНЫ, СЫВОРОТКИ И ВАКЦИНЫ

Колониеобразующие единицы Статистически определенное количество субстанции, которое при указанном пути введения, способно вызвать гибель 50% испытуемых животных в течение определенного периода времени
MLD Минимальная летальная доза
Доза L+/10 Наименьшее количество токсина, которое в смеси с 0,1 МЕ антитоксина при указанном пути введения в условиях испытания вызывает гибель испытуемых животных в течение определенного периода времени
Доза L+ Наименьшее количество токсина, которое в смеси с 1 МЕ антитоксина при указанном пути введения в условиях испытания вызывает гибель испытуемых животных в течение определенного периода времени
Доза Ir/100 Наименьшее количество токсина, которое в смеси с 0,01 МЕ антитоксина при внутрикожном введении в условиях испытания вызывает характерные реакции в месте введения у испытуемых животных в течение определенного периода времени
Доза Lp/10 Наименьшее количество токсина, которое в смеси с 0,1 МЕ антитоксина при указанном пути введения в условиях испытания вызывает паралич у испытуемых животных в течение определенного периода времени
Доза Lo/10 Наибольшее количество токсина, которое в смеси с 0,1 МЕ антитоксина при указанном пути введения в условиях испытания не вызывает токсической реакции у испытуемых животных в течение определенного периода времени
Доза Lf Количество токсина или анатоксина, способное связать 1 МЕ антитоксина за кратчайшее время
Статистически определенное количество вирусных частиц, способное при внесении в клеточную культуру инфицировать 50% клеток, в которые было внесено
Статистически определенное количество вирусных частиц, способное при внесении в куриные эмбрионы инфицировать 50% эмбрионов, в которые было внесено
Статистически определенное количество вирусных частиц, способное при введении в организм животных инфицировать 50% особей, которым было введено
Статистически определенная доза вакцины, способная в условиях испытания защитить 50% животных от инфицирующей дозы микроорганизмов или токсинов, в отношении которых данная вакцина активна
Статистически определенная доза вакцины, способная в условиях испытания индуцировать выработку специфических антител к соответствующим антигенам вакцины у 50% животных
PFU Оспинообразующие единицы или бляшкообразующие единицы
SPF Свободный от специфической патогенной микрофлоры

КОЛЛЕКЦИИ И ДЕПОЗИТАРИИ МИКРООРГАНИЗМОВ

ATCC Американская коллекция типовых культур
AmericanTypeCultureCollection
10801 University Boulevard
Manassas, Virginia 20110 - 2209, USA
C. I. P. Коллекция Пастеровского института (штаммы бактерий)
Collection de de l'Institut Pasteur,
B. P. 52, 25 rue du Docteur Roux,
75724 Paris Cedex 15, France
IMI Международный институт микологии
International Mycological Institute
Bakeham Lane Surrey
TW20 9TY, Great Britain
I. P. Национальная коллекция культур микроорганизмов
Collection Nationale de Culture de Microorganismes (C. N. C. M.)
Institut Pasteur
25, rue du Docteur-Roux
75724 Paris Cedex 15, France
NCIMB Национальная коллекция промышленных и морских бактерий
National Collection of Industrial and Marine Bacteria Ltd
23 St Machar Drive
Aberdeen AB2 1 RY, Great Britain
NCPF Национальная коллекция патогенных грибов
National Collection of Pathogenic Fungi
London School of Hygiene and Tropical Medicine
Keppel Street
London WC1E 7HT, Great Britain
NCTC Национальная коллекция типовых культур
National Collection of Type Cultures Central Public Health Laboratory, Colindale Avenue London NW9 5HT, Great Britain
NCYC Национальная коллекция дрожжей
National Collection of Yeast Cultures
AFRC Food Research Institute
Colney Lane
Norwich NR4 7UA, Great Britain
NITE Центр биологических ресурсов
Департамент биотехнологии
Национальный институт технологии и экспертизы
Biological Resource Center
Department of Biotechnology
National Institute of Technology and Evaluation
2-5-8 Kazusakamatari, Kisarazu-shi, Chiba, 292-0818, Japan
S. S. I. Государственный институт сывороток
StatensSerumInstitut
80 Amager Boulevard, Copenhagen, Denmark

РЕСПУБЛИКА БЕЛАРУСЬ

СКВБ Специализированная коллекция вирусов и бактерий, патогенных для человека: ГУ "Республиканский научно-практический центр эпидемиологии и микробиологии" Министерства здравоохранения Республики Беларусь
БИМ Белорусская коллекция непатогенных микроорганизмов:
ГНУ "Институт микробиологии" Национальной академии наук Республики Беларусь

РЕСПУБЛИКА КАЗАХСТАН

КВООИ Коллекция возбудителей особо опасных инфекций:
РГП на ПХВ "Казахский научный центр карантинных и зоонозных инфекций им. М. Айкимбаева" Министерства здравоохранения Республики Казахстан;
РГП на ПХВ "Национальный референтный центр по ветеринарии" Министерства сельского хозяйства Республики Казахстан
КПМ Коллекция промышленных микроорганизмов:
РГП на ПХВ "Национальный центр биотехнологии" Министерства образования и науки Республики Казахстан.
ДВООИ Депозитарий возбудителей особо опасных инфекций:
РГП на ПХВ "Казахский научный центр карантинных и зоонозных инфекций им. М. Айкимбаева" Министерства здравоохранения Республики Казахстан;
РГП на ПХВ "Научно-исследовательский институт проблем биологической безопасности" Министерства образования и науки Республики Казахстан;
РГП на ПХВ "Национальный референтный центр по ветеринарии" Министерства сельского хозяйства Республики Казахстан

РОССИЙСКАЯ ФЕДЕРАЦИЯ

ГКПМ Государственная коллекция патогенных микроорганизмов:
Федеральное государственное бюджетное учреждение "Научный центр экспертизы средств медицинского применения" Министерства здравоохранения Российской Федерации (ФГБУ "НЦЭСМП");
Российский научно-исследовательский противочумный институт "Микроб" ("Микроб".
ВКПМ Всероссийская коллекция промышленных микроорганизмов:
Государственный научно-исследовательский институт генетики и селекции промышленных микроорганизмов.
ВКНПМ Всероссийская коллекция непатогенных микроорганизмов:
Институт биохимии и физиологии микроорганизмов им. Г.К. Скрябина РАН;
Государственный научный центр прикладной микробиологии и биотехнологии (ГНЦ ПМБ).
РКПГ Российская коллекция патогенных грибов:
Санкт-Петербургская медицинская академия последипломного образования;
Научно-исследовательский институт медицинской микологии им. П.Н. Кашкина.
ГКМОБЖ Государственная коллекция микроорганизмов, вызывающих опасные, особо опасные, в том числе зооантропонозные и не встречающиеся на территории страны болезни животных: Федеральное государственное бюджетное научное учреждение "Федеральный исследовательский центр вирусологии и микробиологии" (ФГБНУ "ФИЦВиМ")
ВКПиВШМ Всероссийская коллекция патогенных и вакцинных штаммов микроорганизмов-возбудителей инфекционных болезней животных:
ФГБНУ Всероссийский научно-исследовательский институт экспериментальной ветеринарии им. Я.Р. Коваленко.
КНПМСН Коллекция непатогенных микроорганизмов сельскохозяйственного назначения:
Всероссийский научно-исследовательский институт сельскохозяйственной микробиологии (ВНИИСХМ).
ВГКШМВЖ Всероссийская государственная коллекция штаммов микроорганизмов, используемых в ветеринарии и животноводстве:
Федеральное государственное бюджетное учреждение "Всероссийский государственный центр качества и стандартизации лекарственных средств для животных и кормов" (ФГБУ "ВГНКИ").
ГКВ Государственная коллекция вирусов:
Подразделение Института вирусологии им. Д.И. Ивановского
ФГБУ "НИЦЭМ им. Н.Ф. Гамалеи" Министерства здравоохранения Российской Федерации. Национальный музей культур бруцелл; Коллекция культур бактерий родов Legionella и Listeria; Международная коллекция эталонных штаммов патогенных и сапрофитных лептоспир; Коллекция микоплазм;
Коллекция бактерий рода Borrelia; Коллекция культур Francisellatularensis; Всероссийский музей риккетсиозных культур:
Федеральное государственное бюджетное учреждение "Научно-исследовательский центр эпидемиологии и микробиологии им. Н.Ф. Гамалеи" Министерства здравоохранения Российской Федерации (ФГБУ "НИЦЭМ").
КЦ Коллекционный центр:
Волгоградский научно-исследовательский противочумный институт (ВолгНИПЧИ).
МЖК Музей живых культур (рабочая коллекция бактерий I - IV групп патогенности - вибрионов и
иерсиний разных видов):
Ростовский научно-исследовательский противочумный институт.

106000000-2019

1.6. Единицы международной системы (СИ), используемые в Фармакопее СОЮЗА, и их соответствие другим единицам

МЕЖДУНАРОДНАЯ СИСТЕМА ЕДИНИЦ

Международная система единиц (СИ) включает три класса единиц: основные единицы, производные единицы и дополнительные единицы. Основные единицы и их определения приведены в таблице 1.6.-1.

Таблица 1.6.-1

Основные единицы Международной системы единиц

Величина Единица Определение
Наименование Обозначение Наименование Обозначение
Длина l метр м Один метр представляет собой длину пути света в вакууме за 1/299 792 458 часть секунды
Масса m килограмм кг Один килограмм равен массе международного прототипа килограмма
Время t секунда с Одна секунда представляет собой время, равное 9 192 631 770 периодов излучения, соответствующее переходу между двумя сверхтонкими уровнями основного состояния атома цезия-133
Сила электрического тока I ампер А Один ампер представляет собой силу постоянного тока, который, проходя в двух строго параллельных проводниках бесконечной длины и ничтожно малого поперечного сечения, расположенных в вакууме на расстоянии 1 метр, вызывает между этими проводниками силу взаимодействия, равную 2· ньютон на каждый метр длины
Термодинамическая температура T кельвин К Один кельвин представляет собой 1/273,16 часть от термодинамической температуры тройной точки воды
Количество вещества n моль моль Один моль представляет собой количество вещества, содержащее столько структурных единиц (атомов, молекул, ионов, электронов и других частиц), сколько атомов содержится в 0,012 килограмм углерода-12
Сила света канделла кд Одна кандела представляет собой интенсивность свечения монохроматического излучения частотой 540·1012 герц и мощностью 1/683 ватт на один стерадиан

Производные единицы могут быть образованы сочетанием основных единиц согласно алгебраическим соотношениям, связывающим соответствующие количества. Некоторые из таких производных единиц имеют свои названия и обозначения. Единицы СИ, используемые в Фармакопее Союза, приведены в таблице 1.6.-2.

Таблица 1.6.-2

Единицы Международной системы единиц, используемые в Фармакопее Союза, и их соответствие другим единицам

Величина Единица Преобразование других единиц в единицы СИ
Наименование Обозначение Наименование Обозначение Выражение в основных единицах СИ Выражение в других единицах СИ
Волновое число н единица на метр 1/м    
Длина волны л микрометр
нанометр
мкм
нм
м
м
   
Площадь A, S квадратный метр    
Объем V кубический метр   1 мл = 1 =
Частота н герц Гц    
Плотность c килограмм на кубический метр кг/ кг·   1 г/мл = 1 г/ = кг·
Скорость н метр в секунду м/с м·    
Сила F ньютон Н м·кг·   1 дин = 1 г·см· = Н
1 кгс = 9,80665 Н
Давление p паскаль Па ·кг· Н· 1 дин/ = Па = Н·
1 атм = 101 325 Па = 101,325 кПа
1 бар = Па = 0,1 МПа
1 мм рт. ст. = 133,322 387 Па
1 Торр = 133,322 368 Па
1 psi = 6,894 757 кПа

Таблица 1.6.-2. - (окончание)

Величина Единица Преобразование других единиц в единицы СИ
Наименование Обозначение Наименование Обозначение Выражение в основных единицах СИ Выражение в других единицах СИ
Динамическая вязкость з паскаль-секунда Па·с ·кг· Н·с· 1 П = Па·с = Н·с·
1 сП = 1 мПа·с
Кинематическая вязкость н квадратный метр на секунду · Па·с··
Н·м·с·
1 Ст = 1 · = ·
Энергия W джоуль Дж ·кг· Н·м 1 эрг = 1 ·г· = 1 дин·см = Дж
1 кал = 4,1868 Дж
Поток электромагнитного излучения P ватт Вт ·кг· Н·м·
Дж·
1 эрг/с = 1 дин·см· = Вт = Н·м· = Дж·
Поглощенная доза ионизирующего излучения D грей Гр · Дж· 1 рад = Гр
Электрический потенциал, электродвижущая сила U вольт В ·кг·· Вт·  
Электрическое сопротивление R ом Ом ·кг·· В·  
Количество электричества Q кулон Кл А·с    
Радиоактивность вещества A беккерель Бк   1 Ки = 37· Бк = 37·
Молярная концентрация c, C моль на кубический метр моль/ моль·   1 моль/л = 1 М = 1 моль/ = моль·
Массовая концентрация с килограмм на кубический метр кг/ кг·   1 г/л = 1 г/ = 1 кг·

Некоторые важные и широко используемые единицы, не входящие в СИ, приведены в таблице 1.6.-3.

Таблица 1.6.-3

Единицы, используемые наряду с единицами Международной системы единиц

Величина Единица Значение в единицах СИ
Наименование Обозначение
Время минута мин 1 мин = 60 с
час ч 1 ч = 60 мин = 3600 с
  сутки сут 1 сут = 24 ч = 86 400 с
Угол на плоскости градус ° 1°=(/180) рад
Объем литр л 1 л = 1 =
Масса тонна т 1 т = кг
Частота вращения оборот в минуту об/мин 1 об/мин = (1/60)

Множители и приставки для образования десятичных кратных и дольных единиц приведены в таблице 1.6.-4.

Таблица 1.6.-4

Множители и приставки для образования десятичных кратных и дольных единиц

Множитель Приставка Обозначение Множитель Приставка Обозначение
экза Е деци д
пета Р санти с
тера Т милли м
гига Г микро мк
мега М нано н
кило к пико п
гекто г фемто ф
дека да атто а

ПРИМЕЧАНИЯ

1. В Фармакопее Союза температуру выражают по шкале Цельсия (обозначение t). Температуру по Цельсию определяют по уравнению:

,

где = 273,15 K. Температуру по шкале Цельсия выражают в градусах Цельсия (обозначение °C). Один градус Цельсия равен одному кельвину.

2. Практические выражения для концентраций, используемых в фармакопее, определены в общем разделе 1. Общие сведения.

3. Радиан представляет собой угол на плоскости между двумя радиусами круга, отсекающими на окружности дугу, равную по длине радиусу.

4. В Фармакопее Союза условия центрифугирования определяют центробежным ускорением по отношению к ускорению свободного падения (g):

g = 9,80665 м·.

5. В Фармакопее Союза некоторые величины используют без указания единиц измерения, например, относительная плотность (2.1.2.5), поглощение (2.1.2.24), удельный показатель поглощения и показатель преломления (2.1.2.6).

6. Микрокатал представляет собой единицу ферментативной активности, которая при указанных условиях приводит к трансформации (например, к гидролизу) 1 микромоль субстрата в секунду.

2. ОБЩИЕ ФАРМАКОПЕЙНЫЕ СТАТЬИ

2.1. МЕТОДЫ АНАЛИЗА

2.1.1. ОБОРУДОВАНИЕ

201010001-2019

2.1.1.1. Каплемеры

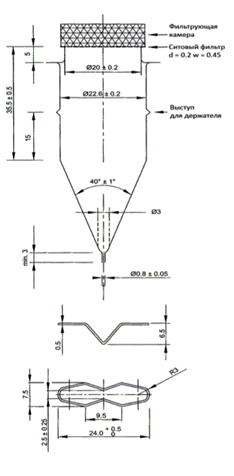
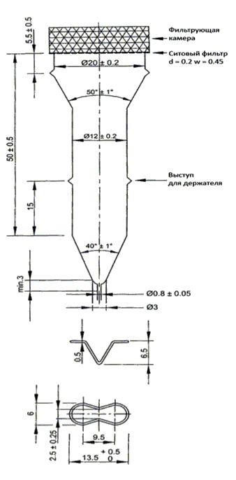
Термин "капли" обозначает капли, свободно вытекающие из стандартного каплемера (рисунок 2.1.1.1.-1). Стандартные каплемеры изготавливают из бесцветного стекла. Нижний конец имеет круглое отверстие, расположенное в плоскости, перпендикулярной оси.

Рисунок 2.1.1.1.-1. - Стандартный каплемер. Размеры приведены в миллиметрах

Другие каплемеры могут быть использованы, если они отвечают требованиям следующего теста.

Двадцать капель воды P при температуре 20 +/- 1 °C, свободно вытекающих из каплемера (пипетки), удерживаемого в вертикальном положении, со скоростью одна капля в секунду, должны иметь массу 1000 +/- 50 мг.

Каплемер перед использованием должен быть тщательно вымыт. Проводят три измерения для каждого каплемера. Ни один из результатов не должен отклоняться более чем на 5% от среднего значения трех измерений.

201010002-2019

2.1.1.2. Пористость стеклянных фильтров

Области применения фильтров (диаметр в микрометрах), пределы которых являются приблизительными:

- 2,5 - бактериальная фильтрация;

Таблица 2.1.1.2.-1

Пористость стеклянных фильтров

Пористость фильтра <1> Максимальный диаметр пор, мкм Германия Франция Великобритания
1.6 менее 1,6 5f - -
- 1 - 2,5 5   5
4 1,6 - 4 - - -
- 4 - 6 - 5 -
10 4 - 10 4f - 4
16 10 - 16 4 4 -
40 16 - 40 3 3 3
- 40 - 50 - - 2
100 40 - 100 2 2 -
- 100 - 120 - - 1
160 100 - 160 1 1 -
- 150 - 200 0 0 -
250 160 - 250 - - -
- 200 - 500 - 00 -

<1> Система, предложенная Международной Организацией по Стандартизации (ISO) и одобренная Европейской Фармакопеей (Ph. Eur.).

- 4 - 10 - ультратонкая фильтрация, отделение микроорганизмов большого диаметра;

- 10 - 40 - аналитическая фильтрация, очень тонкая фильтрация ртути, очень тонкое диспергирование газов;

- 40 - 100 - тонкая фильтрация, фильтрация ртути, тонкое диспергирование газов;

- 100 - 160 - фильтрация крупнозернистых материалов, диспергирование и промывка газов, использование в качестве подложки для других фильтрующих материалов;

- 160 - 500 - фильтрация очень крупнозернистых материалов, диспергирование и промывка газов.

201010003-2019

2.1.1.3. Лампы с ультрафиолетовым излучением для аналитических целей

В качестве источника ультрафиолетового излучения в кварцевых лампах используются пары ртути. Для устранения видимой части спектра, испускаемого лампой, может использоваться подходящий фильтр. Если Фармакопея предписывает использование ультрафиолетовой лампы 254 нм или 365 нм, используют прибор, состоящий из лампы, содержащей пары ртути и фильтра, дающего спектр излучения с максимальной интенсивностью около 254 нм или 365 нм. Используемая лампа должна позволять однозначно обнаруживать стандартное пятно натрия салицилата диаметром около 5 мм на пластинке со слоем силикагеля G P, причем пятно должно исследоваться в положении, перпендикулярном к излучению лампы.

Для этой цели используют 5 мкл раствора 0,4 г/л натрия салицилата P в 96% спирте P (спирт не должен флуоресцировать) для ламп с максимальным излучением 254 нм и 5 мкл раствора 2 г/л натрия салицилата P в 96% спирте P для ламп с максимальным излучением при 365 нм. Расстояние между лампой и хроматографической пластинкой, указанное в частной фармакопейной статье, не должно превышать расстояния при проведении вышеуказанного испытания.

201010004-2019

2.1.1.4. Сита

Сита с квадратными отверстиями производят из соответствующих материалов. Для неаналитических процедур могут быть использованы сита с круглыми отверстиями, диаметр которых в 1,25 раза превышает размер стороны квадратного отверстия сита соответствующего номера. Не должно быть взаимодействия между материалом, из которого изготовлено сито, и веществом, которое просеивают. Степень измельчения в частной фармакопейной статье указывают, используя номер сита, соответствующий номинальному размеру стороны отверстия в микрометрах, который приводится в скобках после названия вещества (таблица 2.1.1.4.-1).

Таблица 2.1.1.4.-1

Характеристика сит

Номер сита (номинальный размер отверстия, мкм) Допуск для отверстия, мкм Диаметр проволоки, мкм
Максимальный допуск для отверстия Допуск для среднего значения размера отверстия Промежуточный допуск Рекомендованный номинальный диаметр Допустимый предел
+X +/- Y +Z d
11 200 770 350 560 2500 2900 2100
8000 600 250 430 2000 2300 1700
5600 470 180 320 1600 1900 1300
4000 370 130 250 1400 1700 1200
2800 290 90 190 1120 1300 950
2000 230 70 150 900 1040 770
1400 180 50 110 710 820 600
1000 140 30 90 560 640 480
710 112 25 69 450 520 380
500 89 18 54 315 360 270
355 72 13 43 224 260 190
250 58 9,9 34 160 190 130
180 47 7,6 27 125 150 106
125 38 5,8 22 90 104 77
90 32 4,6 18 63 72 54
63 26 3,7 15 45 52 38
45 22 3,1 13 32 37 27
38 - - - 30 35 24

Максимальный допуск для размера отверстия (+X): не должно быть отверстий, размер которых превышает номинальный размер более чем на величину X:

,

где: - номинальный размер отверстия.

Допуск для среднего значения размера отверстия (+/- Y): средний размер отверстия не должен отклоняться от номинального размера более чем на величину +/- Y:

.

Промежуточный допуск (+Z): не более 6% общего числа отверстий могут иметь размеры между "номинальный +X" и "номинальный +Z":

.

Диаметр проволоки, применяемой для плетения металлической проволочной ткани, вставленной в рамку, представлен в таблице 2.1.1.4.-1. Номинальные размеры диаметра проволоки могут отклоняться от указанных значений d в пределах и . Пределы установлены в допустимом диапазоне +/- 15% от рекомендуемых номинальных размеров. Диаметр проволоки по всему ситу должен быть одинаковым.

201010005-2019

2.1.1.5. Пробирки для сравнительных испытаний

Пробирки, используемые для сравнительных испытаний, - это специально подобранные пробирки из бесцветного стекла с одинаковым внутренним диаметром и прозрачным плоским дном.

Слой жидкости исследуют сверху вниз вдоль вертикальной оси пробирки на белом или, при необходимости, на черном фоне. Испытание проводят при рассеянном свете.

Принято использовать пробирки с внутренним диаметром 16 мм. Пробирки с большим внутренним диаметром могут быть использованы вместо вышеупомянутых при условии увеличения объема испытуемой жидкости настолько, чтобы высота жидкости в пробирках была не ниже, чем при аналогичном испытании с использованием жидкости в пробирках с внутренним диаметром 16 мм.

201010006-2019

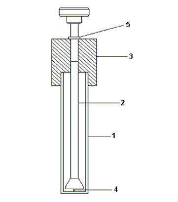
2.1.1.6. Индикаторные трубки

Индикаторные трубки - герметичные цилиндрические трубки, состоящие из инертного прозрачного материала и сконструированные с учетом возможности пропускания через них газа. Они содержат реагент, подходящий для визуализации обнаруживаемого вещества, адсорбированный на инертном носителе и, при необходимости, дополнительные верхние слои и/или адсорбирующие фильтры для удаления веществ, которые могут взаимодействовать с обнаруживаемым веществом. Слой индикатора содержит либо один реагент, позволяющий обнаружить определенное вещество, либо несколько реагентов для обнаружения нескольких веществ (однослойные и многослойные трубки).

Испытания проводят путем пропускания требуемого объема газа через индикаторную трубку. Длина окрашенного слоя или интенсивность изменения цвета на градуировочной шкале является функцией и мерой массовой концентрации определяемого компонента.

Проверка индикаторных трубок проводится в соответствии с инструкциями изготовителя.

Подготовка к измерению. Проводится согласно инструкциям изготовителя или следующим образом.

Устройство для подачи газа подсоединяют к регулятору давления с игольчатым клапаном. Соединяют гибкий шланг трубки с Т-образным участком клапана и продувают систему (рисунок 2.1.1.6.-1). Присоединяют открытый конец индикаторный трубки к короткому концу шланга и регулируют насосом объем анализируемого газа, проходящего через трубку. Записывают значения, соответствующие длине окрашенного слоя или интенсивности цвета на градуировочной шкале. При отрицательном результате анализа индикаторная трубка должна быть проверена с помощью калибровочного газа, содержащего соответствующую примесь.

Рисунок 2.1.1.6.-1
Прибор для индикаторных трубок. 1. Подача газа; 2. Регулятор давления; 3. Игольчатый клапан; 4. Т-образный участок; 5. Индикаторная трубка; 6. Насос для индикаторной трубки; 7. Открытый конец для выхода газа в атмосферу.

Ввиду широкого использования разнообразных компрессорных масел необходимо проверить реакцию трубки для масел на используемое масло. Информация о реакционной способности для различных масел приводится в сопроводительном листке, прилагаемом к трубке. Если используемое масло не указано в сопроводительном листке, изготовитель трубки должен проверить реакционную способность и, при необходимости, обеспечить прибор специальной трубкой для данного масла.

Индикаторная трубка для углерода диоксида. Герметичная стеклянная трубка, содержащая адсорбирующие фильтры и подходящие носители для индикаторов: гидразина и кристаллического фиолетового. Минимальная определяемая концентрация - 100 ppm с относительным стандартным отклонением +/- 15%.

Индикаторная трубка для серы диоксида. Герметичная стеклянная трубка, содержащая адсорбирующие фильтры и подходящие носители для индикаторов: йода и крахмала. Минимальная определяемая концентрация - 0,5 ppm с относительным стандартным отклонением +/- 15%.

Индикаторная трубка для масел. Герметичная стеклянная трубка, содержащая адсорбирующие фильтры и подходящие носители для индикатора - серной кислоты. Минимальная определяемая концентрация - 0,1 мг/м3 с относительным стандартным отклонением +/- 30%.

Индикаторная трубка для азота монооксида и азота диоксида. Герметичная стеклянная трубка, содержащая адсорбирующие фильтры и подходящие носители для окисляющего слоя (соль Cr (VI)) и индикатора - дифенил-бензидина. Минимальная определяемая концентрация - 0,5 ppm с относительным стандартным отклонением +/- 15%.

Индикаторная трубка для углерода монооксида. Герметичная стеклянная трубка, содержащая адсорбирующие фильтры и подходящие носители для индикаторов: йода (V) оксида, селена диоксида и серной кислоты дымящей. Минимальная определяемая концентрация - 5 ppm или менее с относительным стандартным отклонением +/- 15%.

Индикаторная трубка для сероводорода. Герметичная стеклянная трубка, содержащая адсорбирующие фильтры и подходящие носители для индикатора - соли свинца. Минимальная определяемая концентрация - 1 ppm или менее с относительным стандартным отклонением +/- 10%.

Индикаторная трубка для паров воды. Герметичная стеклянная трубка, содержащая адсорбирующие фильтры и подходящие носители для индикатора - магния перхлората. Минимальная определяемая концентрация - 67 ppm или менее с относительным стандартным отклонением +/- 20%.

2.1.2. ФИЗИЧЕСКИЕ И ФИЗИКО-ХИМИЧЕСКИЕ МЕТОДЫ АНАЛИЗА

201020001-2019

2.1.2.1. Прозрачность и степень опалесценции жидкостей

ВИЗУАЛЬНЫЙ МЕТОД

Для определения прозрачности и степени мутности жидкостей используют одинаковые пробирки из бесцветного, прозрачного и нейтрального стекла с плоским дном, которые имеют внутренний диаметр от 15 мм до 25 мм; слой испытуемой жидкости высотой 40 мм. Жидкость сравнивают со свежеприготовленной суспензией сравнения (высота слоя 40 мм) при рассеянном дневном освещении через 5 мин после приготовления суспензии сравнения, просматривая объекты вдоль вертикальной оси пробирок на черном фоне. Рассеянный свет должен быть таким, чтобы суспензия сравнения I легко отличалась от воды P., а суспензия сравнения II легко отличалась от суспензии сравнения I.

Прозрачными считаются жидкости, которые по прозрачности не отличаются от воды P, или растворителя, который используют при приготовлении раствора в описанных выше условиях, или которые не превышают по интенсивности мутность суспензии сравнения I.

Раствор гидразина сульфата. 1,0 г гидразина сульфата P растворяют в воде P и доводят водой P до объема 100,0 мл. Раствор выдерживают в течение 4 - 6 ч.

Раствор гексаметилентетрамина. 2,5 г гексаметилентетрамина P растворяют в 25,0 мл воды P в колбе с притертой пробкой вместимостью 100 мл.

Первичная опалесцирующая суспензия (суспензия формазина). 25,0 мл раствора гидразина сульфата прибавляют к приготовленному раствору гексаметилентетрамина, перемешивают и выдерживают в течение 24 ч. Суспензия стабильна в течение 2 месяцев при хранении в стеклянной посуде, которая не имеет дефектов поверхности. Частицы суспензии могут прилипать к стеклу, поэтому перед применением суспензию тщательно взбалтывают.

Стандарт опалесценции. 15,0 мл первичной опалесцирующей суспензии доводят водой P до объема 1000,0 мл. Срок годности стандарта опалесценции составляет не более 24 ч.

Суспензии сравнения. Приготовление суспензий сравнения проводят в соответствии с таблицей 2.1.2.1.-1. Стандарт опалесценции и воду P смешивают и встряхивают непосредственно перед применением.

Таблица 2.1.2.1.-1

Приготовление суспензий сравнения

I II III IV
Стандарт опалесценции, мл 5,0 10,0 30,0 50,0
Вода P, мл 95,0 90,0 70,0 50,0

Стандарт мутности. Суспензия формазина, приготовленная смешиванием равных объемов раствора гидразина сульфата и раствора гексаметилентетрамина, является первичной суспензией сравнения с 4000 NTU (Nephelometric Turbidity Units - нефелометрические единицы мутности). Суспензии сравнения I, II, III и IV имеют значения 3 NTU, 6 NTU, 18 NTU и 30 NTU соответственно. Стабилизированные суспензии формазина, пригодные для приготовления стабильных разведенных стандартов мутности, являются коммерчески доступными и могут быть использованы в случае, если выдерживают сравнение со стандартами, приготовленными как указано выше.

Формазин обладает рядом характеристик, обуславливающих его широкое использование в качестве стандарта для определения мутности. Он может быть воспроизводимо приготовлен из предварительно проанализированных реактивов. Физические характеристики позволяют использовать его в качестве стандарта для калибровки светорассеяния. Полимер формазин состоит из цепей различной длины, которые принимают случайные конфигурации. Это приводит к получению частиц с широким спектром форм и размеров, аналитически соответствующих частицам с другими возможными размерами и формами, находящимся в испытуемых образцах. Благодаря трассируемости, воспроизводимости и светорассеивающим свойствам формазина инструментальные калибровочные алгоритмы и критерии выполнения основаны на этом стандарте.

ИНСТРУМЕНТАЛЬНЫЕ МЕТОДЫ

ВВЕДЕНИЕ

Степень мутности раствора может быть определена с помощью инструментального измерения поглощения или рассеяния света за счет субмикроскопических неоднородностей оптической плотности опалесцирующих растворов и суспензий. На практике используются 2 метода: нефелометрия и турбидиметрия. Для измерения мутности окрашенных испытуемых образцов используют методы относительной турбидиметрии и нефелометрии, основанные на соотношении выбранных сигналов.

Эффект рассеяния света суспендированными частицами может быть измерен с помощью либо проходящего света (турбидиметрия), либо рассеянного света (нефелометрия). Относительная турбидиметрия сочетает принципы и нефелометрии, и турбидиметрии. Тубидиметрия и нефелометрия могут использоваться в случае со слегка опалесцирующими суспензиями. Должны использоваться только суспензии сравнения, приготовленные при четко определенных условиях. Для количественных определений необходимым является построение калибровочного графика, так как зависимость между оптическими свойствами суспензий и концентрации диспергированной фазы является в лучшем случае полуэмпирической.

Определение опалесценции окрашенных жидкостей проводят методом относительной турбидиметрии или нефелометрии, основанной на соотношении выбранных сигналов, так как окрашивание оказывает негативное воздействие, ослабляя как падающий, так и рассеянный свет, и уменьшает значение мутности. Эффект настолько велик, что даже в случае умеренно окрашенных образцов обычные нефелометры не могут быть использованы.

Инструментальная оценка прозрачности и опалесценции является более селективным методом, который не зависит от остроты зрения аналитика. Числовые результаты более наглядны для мониторинга качества и контроля процесса, особенно в проверке стабильности при хранении. Например, предварительные числовые данные по стабильности могут быть использованы для определения возможности того, что данная партия лекарственного препарата или фармацевтической субстанции превысит предельное значение для срока годности до окончания срока хранения.

НЕФЕЛОМЕТРИЯ

При просматривании суспензии под определенным углом к направлению падающего света система кажется мутной вследствие отражения света от частичек суспензии (эффект Тиндаля). Определенная часть светового луча, попадающего в мутную жидкость, проходит через нее, другая часть поглощается, а оставшаяся часть рассеивается суспендированными частицами. Если измерение проводят под углом 90° к падающему лучу света, рассеянный суспендированными частицами свет может быть использован для определения их концентрации, при условии, что количество и размер частиц, влияющих на рассеяние, остается постоянным. Суспензия сравнения должна иметь постоянную степень мутности, а испытуемый образец и суспензии сравнения должны быть приготовлены в идентичных условиях. Эффект Тиндаля зависит и от числа частиц, и от их размеров. Нефелометрические данные более достоверны при низкой мутности суспензий, когда наблюдается линейная зависимость между значением нефелометрической единицы мутности (NTU) и относительным сигналом детектора. При возрастании степени мутности падающий свет попадает не на все частицы, а рассеянное излучение других частиц поглощается на пути к детектору. Максимальное нефелометрическое значение, при котором может быть проведено достоверное измерение, находится в диапазоне 1750 - 2000 NTU. Для подтверждения линейности необходимо построение калибровочного графика как минимум по четырем концентрациям.

ТУРБИДИМЕТРИЯ

Мутность - это оптическое свойство, возникающее при взаимодействии между светом и суспендированными в жидкости частицами. Это определение оптического свойства, обусловливающего то, что падающий свет в большей степени рассеивается или поглощается, чем проходит через испытуемый образец по прямой. Количество твердых частиц в суспензии может быть определено с помощью измерения интенсивности прошедшего света. Линейная зависимость между мутностью и концентрацией наблюдается в случае однородности и гомогенности размера частиц в суспензии. Это справедливо только для очень разведенных суспензий, содержащих маленькие частицы. Для подтверждения линейности необходимо построение калибровочного графика как минимум по четырем концентрациям.

ОТНОСИТЕЛЬНАЯ ТУРБИДИМЕТРИЯ

В относительной турбидиметрии находят отношение интенсивности прошедшего света к интенсивности рассеянного света под углом 90°. Проведение такого испытания компенсирует влияние окрашивания испытуемого образца. Этого эффекта можно добиться также за счет использования в качестве источника света инфракрасного светоиспускающего диода при длине волны 860 нм. Фотодиодные детекторы прибора получают и измеряют интенсивность рассеянного света под углом 90°, а также интенсивность рассеяния в прямом направлении (отраженный свет) перед испытуемым образцом и интенсивность света, прошедшего непосредственно через испытуемый образец. Измеренные результаты в единицах NTU (отношение) рассчитываются как отношение интенсивности рассеянного света под углом 90° к сумме интенсивности рассеяния в прямом направлении и интенсивности прошедшего света. В относительной турбидиметрии влияние постороннего света становится незначительным. Нефелометры используют для измерения степени мутности бесцветных жидкостей.

Определение степени мутности суспензий сравнения I - IV с помощью относительной турбидиметрии показало, что зависимость между концентрациями и измеренными значениями NTU является линейной (см. таблицу 2.1.2.1.-2). Суспензии сравнения I - IV могут быть использованы для калибровки прибора.

Таблица 2.1.2.1.-2

Значения опалесценции для различных суспензий формазина

Суспензия формазина Значение опалесценции (NTU)
Суспензия сравнения I 3
Суспензия сравнения II 6
Суспензия сравнения III 18
Суспензия сравнения IV 30
Стандарт опалесценции 60
Первичная опалесцирующая суспензия 4000

ИНСТРУМЕНТАЛЬНОЕ ОПРЕДЕЛЕНИЕ ОПАЛЕСЦЕНЦИИ

Требования, приведенные в частных фармакопейных статьях, указаны в терминах для визуального определения степени мутности в сравнении с конкретной суспензией сравнения. Для подтверждения соответствия требованиям, приведенным в частных фармакопейных статьях, могут быть использованы также инструментальные методы определения степени мутности при условии, что прибор соответствует требованиям, указанным ниже, и если проведена калибровка с использованием суспензий сравнения I - IV и воды P или используемого растворителя.

Прибор. В качестве источников света в приборах для относительной турбидиметрии или нефелометрах, использующих соотношение выбранных сигналов, используют вольфрамовую лампу со спектральной чувствительностью около 550 нм, работающую при температуре 2700 К, или инфракрасный светоиспускающий диод, имеющий максимум испускания при 860 нм со спектральной полосой пропускания 60 нм. Могут использоваться и другие подходящие источники света. В качестве детекторов, записывающих изменения в рассеянии или пропускании света испытуемым образцом, обычно используют кремниевые фотодиоды и фотоумножители. Рассеянный свет под углом (90 +/- 2,5)° регистрируется первичным детектором. Остальные детекторы регистрируют интенсивность рассеяния в прямом и в обратном направлениях, а также интенсивность проходящего света. Используемые приборы калибруют с использованием стандартов с известной степенью мутности; кроме этого, приборы должны быть способны к автоматическому определению степени мутности. Результаты испытания, выраженные в NTU, считываются непосредственно с дисплея прибора и сравниваются со спецификацией, приведенной в частной фармакопейной статье.

Прибор считают пригодным, если он соответствует следующим техническим условиям.

- Единицы измерения: NTU. NTU основана на мутности первичного стандартного образца формазина. Также могут использоваться FTU (Formazin Turbidity Units - единицы мутности по формазину) или FNU (Formazin Nephelometry Units - формазиновые нефелометрические единицы), которые эквивалентны NTU при низких значениях (до 40 NTU). Эти единицы используются во всех трех инструментальных методах (нефелометрия, турбидиметрия и относительная турбидиметрия).

- Диапазон измерений: от 0,01 NTU до 1100 NTU.

- Разрешение: 0,01 NTU в диапазоне (0 - 10) NTU; 0,1 NTU в диапазоне (10 - 100) NTU; 1 NTU в диапазоне более 100 NTU. Прибор калибруют и контролируют с использованием суспензий сравнения формазина.

- Точность: в диапазоне (0 - 10) NTU: +/- (2% от показания прибора +0,01) NTU; в диапазоне (10 - 1000) NTU: +/- 5%.

- Повторяемость: в диапазоне 1 - 10 NTU: +/- 0,01 NTU; в диапазоне (10 - 1000) NTU: +/- 2% от измеренного значения.

- Калибровка: используют 4 суспензии сравнения формазина в интересующем диапазоне. Могут быть использованы суспензии сравнения, описанные выше, или подходящие стандартные образцы, откалиброванные по первичным суспензиям сравнения.

- Посторонний свет: посторонний свет является существенным источником ошибок при низких значениях турбидиметрических измерений; посторонний свет попадает на оптическую систему детектора, но приходит не от испытуемого образца; менее 0,15 NTU в диапазоне (0 - 10) NTU, менее 0,5 NTU в диапазоне (10 - 1000) NTU.

Приборы, отвечающие требованиям, указанным выше, и поверенные с использованием суспензий сравнения, описанных в разделе "Визуальный метод", могут быть использованы для подтверждения соответствия требованиям частной фармакопейной статьи вместо визуального определения.

Могут быть использованы приборы с характеристиками (диапазоном измерения, разрешением, точностью, повторяемостью), отличными от указанных выше, при условии, что они полностью валидированы и подходят для предполагаемого использования. Для отдельных испытуемых фармацевтических субстанций/лекарственных препаратов для подтверждения возможности использования также должна быть валидирована методика испытания. Прибор и методология не должны противоречить свойствам испытуемого образца.

201020002-2019

2.1.2.2. Окраска и интенсивность окраски жидкостей

Определение степени окрашивания жидкостей и растворов в ряду коричневый - желтый - красный проводят визуально путем сравнения с соответствующими растворами сравнения одним из двух описанных ниже методов, как указано в частной фармакопейной статье.

Использование инструментальных фармакопейных методов для определения окраски и интенсивности окраски жидкостей допускается при наличии соответствующей валидации.

Раствор считается бесцветным, если он выдерживает сравнение с водой P или растворителем, или окрашен не более интенсивно, чем раствор сравнения B9.

МЕТОД I

2,0 мл испытуемой жидкости сравнивают с 2,0 мл воды P, растворителя или раствора сравнения (см. таблицы растворов сравнения), указанного в частной статье, используя одинаковые пробирки из бесцветного, прозрачного, нейтрального стекла с внешним диаметром 12 мм. Сравнение окраски проводят при дневном освещении в рассеянном отраженном свете, просматривая объекты горизонтально (перпендикулярно оси пробирок) на белом матовом фоне.

МЕТОД II

Испытуемую жидкость высотой слоя 40 мм сравнивают со слоем 40 мм воды P, растворителя или раствора сравнения (см. таблицы растворов сравнения), указанного в частной статье, используя одинаковые пробирки из бесцветного, прозрачного, нейтрального стекла с плоским дном, которые имеют внутренний диаметр от 15 мм до 25 мм. Сравнение окраски проводят при дневном освещении в рассеянном отраженном свете, просматривая объекты вдоль вертикальной оси пробирок на белом фоне.

РЕАКТИВЫ

ПЕРВИЧНЫЕ РАСТВОРЫ

Желтый раствор. 46 г железа (III) хлорида P растворяют в 900 мл смеси хлороводородная кислота P - вода P (25:975, об/об) и доводят до объема 1000,0 мл этим же растворителем. Определяют концентрацию полученного раствора и разводят раствор этим же растворителем таким образом, чтобы содержание в 1 мл равнялось 45,0 мг.

Раствор хранят в защищенном от света месте.

Определение концентрации. 10,0 мл полученного раствора помещают в коническую колбу с притертой пробкой вместимостью 250 мл, прибавляют 15 мл воды P, 5 мл хлороводородной кислоты P и 4 г калия йодида P, колбу закрывают и выдерживают в течение 15 мин в темном месте. Прибавляют 100 мл воды Р и выделившийся йод титруют 0,1 M раствором натрия тиосульфата, прибавляя в конце титрования в качестве индикатора 0,5 мл крахмала раствора.

1 мл 0,1 M раствора натрия тиосульфата соответствует 27,03 мг .

Красный раствор. 60 г кобальта хлорида P растворяют в 900 мл смеси хлороводородная кислота P - вода P (25:975, об/об) и доводят до объема 1000,0 мл этим же растворителем. Определяют концентрацию полученного раствора и разводят раствор этим же растворителем таким образом, чтобы содержание в 1 мл равнялось 59,5 мг.

Определение концентрации. 5,0 мл полученного раствора помещают в коническую колбу с притертой пробкой вместимостью 250 мл, прибавляют 5 мл раствора водорода пероксида разбавленного P и 10 мл раствора 300 г/л натрия гидроксида P, осторожно кипятят в течение 10 минут, охлаждают и прибавляют 60 мл серной кислоты разбавленной P и 2 г калия йодида P. Колбу закрывают и осторожно встряхивают до полного растворения осадка. Выделившийся йод титруют 0,1 M раствором натрия тиосульфата, прибавляя в конце титрования в качестве индикатора 0,5 мл крахмала раствора P и титруют до появления бледно-розового окрашивания.

1 мл 0,1 M раствора натрия тиосульфата соответствует 23,79 мг .

Синий раствор. 63 г Меди (II) сульфата пентагидрата P растворяют в 900 мл смеси хлороводородная кислота P - вода P (25:975, об/об) и доводят до объема 1000,0 мл этим же растворителем. Определяют концентрацию полученного раствора и разводят раствор этим же растворителем таким образом, чтобы содержание в 1 мл равнялось 62,4 мг.

Определение концентрации. 10,0 мл полученного раствора помещают в коническую колбу с притертой пробкой вместимостью 250 мл, прибавляют 50 мл воды P, 12 мл уксусной кислоты разбавленной P и 3 г калия йодида P. Выделившийся йод титруют 0,1 M раствором натрия тиосульфата, прибавляя в конце титрования в качестве индикатора 0,5 мл крахмала раствора P и титруют до появления бледно-коричневого окрашивания.

1 мл 0,1 M раствора натрия тиосульфата соответствует 24,97 мг .

СТАНДАРТНЫЕ РАСТВОРЫ

Пять стандартных растворов готовят с использованием трех первичных растворов, как указано в таблице 2.1.2.2.-1.

Таблица 2.1.2.2.-1

Стандартный раствор Объем, мл
Желтый раствор Красный раствор Синий раствор Хлороводородная кислота (10 г/л)
B (коричневый) 3,0 3,0 2,4 1,6
BY (коричневато-желтый) 2,4 1,0 0,4 6,2
Y (желтый) 2,4 0,6 0,0 7,0
GY (зеленовато-желтый) 9,6 0,2 0,2 0,0
R (красный) 1,0 2,0 0,0 7,0

Стандартные растворы

Растворы сравнения для методов I и II.

Растворы сравнения готовят с использованием пяти стандартных растворов, как указано в таблицах 2.1.2.2.-2 - 2.1.2.2.-6.

Таблица 2.1.2.2.-2

Растворы сравнения B

Раствор сравнения Объем, мл
Стандартный раствор B Хлороводородная кислота (10 г/л HCl)
75,0 25,0
50,0 50,0
37,5 62,5
25,0 75,0
12,5 87,5
5,0 95,0
2,5 97,5
1,5 98,5
1,0 99,0

Таблица 2.1.2.2.-3

Растворы сравнения BY

Раствор сравнения Объем, мл
Стандартный раствор BY Хлороводородная кислота (10 г/л HCl)
100,0 0,0
75,0 25,0
50,0 50,0
25,0 75,0
12,5 87,5
5,0 95,0
2,5 97,5

Таблица 2.1.2.2.-4

Растворы сравнения Y

Раствор сравнения Объем, мл
Стандартный раствор Y Хлороводородная кислота (10 г/л HCl)
100,0 0,0
75,0 25,0
50,0 50,0
25,0 75,0
12,5 87,5
5,0 95,0
2,5 97,5

Таблица 2.1.2.2.-5

Растворы сравнения GY

Раствор сравнения Объем, мл
Стандартный раствор GY Хлороводородная кислота (10 г/л HCl)
25,0 75,0
15,0 85,0
8,5 91,5
5,0 95,0
3,0 97,0
1,5 98,5
0,75 99,25

Таблица 2.1.2.2.-6

Растворы сравнения R

Раствор сравнения Объем, мл
Стандартный раствор R Хлороводородная кислота (10 г/л HCl)
100,0 0,0
75,0 25,0
50,0 50,0
37,5 62,5
25,0 75,0
12,5 87,5
5,0 95,0

Хранение

Растворы сравнения для определения интенсивности окраски жидкостей по методу I могут храниться в защищенном от света месте в запаянных пробирках из бесцветного, прозрачного, нейтрального стекла с внешним диаметром 12 мм.

Растворы сравнения для определения интенсивности окраски жидкостей по методу II готовят из стандартных растворов непосредственно перед применением.

201020003-2019

2.1.2.3. Потенциометрическое определение pH

Значение pH водного раствора представляет собой отрицательный логарифм активности находящихся в нем ионов водорода, условно выражающее концентрацию ионов водорода в растворе. На практике это значение определяют экспериментально.

Значение pH испытуемого раствора связано со значением pH раствора сравнения () следующим уравнением:

,

где: E - электродвижущая сила ячейки с испытуемым раствором, выраженная в вольтах;

- Электродвижущая сила ячейки с раствором сравнения с известным pH (), выраженная в вольтах;

k - коэффициент наклона (изменение потенциала при изменении значения pH на единицу и рассчитанное по уравнению Нернста), выраженный в вольтах (см. таблицу 2.1.2.3-1).

Потенциометрическое определение pH проводят путем измерения электродвижущей силы (ЭДС) гальванического элемента, составленного из погруженных в анализируемый раствор двух подходящих электродов; один из электродов чувствителен к ионам водорода (обычно это стеклянный электрод), другой - электрод сравнения (например, хлорсеребряный электрод). Часто вместе с температурным датчиком их объединяют в один компактный электрод.

Таблица 2.1.2.3.-1

Значения k при различных температурах

Температура, °C k, В
15 0,0572
20 0,0582
25 0,0592
30 0,0601
35 0,0611

Прибор. Измерительным прибором служит вольтметр с входным сопротивлением, как минимум в 100 раз превышающим сопротивление используемых электродов. Прибор обычно градуирован в единицах pH и имеет чувствительность, позволяющую провести измерение с точностью, по крайней мере, 0,05 единиц pH или 0,003 В.

Современные pH-метры являются микропроцессорными и управляются с помощью прошивки или программного обеспечения производителя прибора в соответствии с прилагаемыми инструкциями.

Обращение с электродами. Электроды хранят надлежащим образом и в соответствии с рекомендациями производителя (например, в растворе электролита или подходящем растворе для хранения). Перед измерением электроды проверяют визуально. Для пополняемых электродов проверяют, чтобы в стеклянном шарике отсутствовали пузырьки воздуха, и убеждаются в достаточном уровне внутреннего раствора электролита. Во время измерения отверстие пополнения должно оставаться открытым. Также рекомендуется проверять диафрагму электрода сравнения. Перед первым использованием электрода или если электрод хранился в отсутствии раствора электролита обычно необходимо проведение кондиционирования электрода в соответствии с рекомендациями производителя. Слишком медленная стабилизация значения pH (то есть большое время отклика), или смещение нулевой точки, уменьшение наклона или любые иные проблемы, наблюдаемые при калибровке, указывает на возможную необходимость очистки или замены электрода. Очистку проводят в зависимости от типа образца и в соответствии с руководством производителя. Очистку рекомендуется проводить регулярно.

Условия калибровки и измерений. При отсутствии других указаний в частной фармакопейной статье, все измерения проводят при той же температуре, при которой проводилась калибровка (+/- 2,5 °C), обычно при температуре от 20 °C до 25 °C. В таблице 2.1.2.3.-2 приведена зависимость значения pH от температуры для различных буферных растворов сравнения, используемых для калибровки. Используют температурные поправки в соответствии с инструкциями производителя.

Таблица 2.1.2.3.-2

Значение pH буферных растворов сравнения при различных температурах

Температура, °C 0,05 M раствор калия тетраоксалата Насыщенный при 25 °C раствор калия гидротартрата 0,05 M раствор калия дигидроцитрата 0,05 M раствор калия гидрофталата 0,025 M раствор калия дигидрофосфата + 0,025 M раствор динатриягидрофосфата 0,0087 M раствор калия дигидрофосфата + 0,0303 M раствор динатриягидрофосфата 0,01 M раствор натрия тетрабората 0,025 M раствор натрия карбоната + 0,025 M раствор натрия гидрокарбоната Насыщенный при 25 °C раствор кальция гидроксида
+ + +
15 1,67   3,80 4,00 6,90 7,45 9,28 10,12 12,81
20 1,68   3,79 4,00 6,88 7,43 9,23 10,06 12,63
25 1,68 3,56 3,78 4,01 6,87 7,41 9,18 10,01 12,45
30 1,68 3,55 3,77 4,02 6,85 7,40 9,14 9,97 12,29
35 1,69 3,55 3,76 4,02 6,84 7,39 9,10 9,93 12,13
<1> +0,001 -0,0014 -0,0022 +0,0012 -0,0028 -0,0028 -0,0082 -0,0096 -0,034

<1> Изменение pH при изменении температуры на 1 градус по Цельсию.

Калибровка состоит из определения наклона (например, 95 - 105%) и смещения измерительной системы. Большинство коммерчески доступных pH-метров позволяют проводить самодиагностику или диагностику при включении, при этом, например, проверяемые наклон и асимметрия потенциала сравниваются со спецификацией производителя. Прибор калибруют с использованием не менее двух выбранных буферных растворов таким образом, чтобы ожидаемое значение pH испытуемого раствора лежало между значениями pH буферных растворов. Диапазон должен быть не менее двух единиц pH. Показание прибора для буферного раствора с промежуточным значением pH не должно отличаться более чем на 0,05 единиц pH от значения pH, соответствующего этому раствору.

Предпочтительно использовать коммерческие сертифицированные буферные растворы сравнения.

В качестве альтернативы буферные растворы могут быть приготовлены в соответствии с таблицей 2.1.2.3.-2. Данные растворы должны быть прослеживаемы до первичных стандартов.

Калибровка должна проводиться регулярно, желательно ежедневно перед использованием либо перед каждой серией измерений.

Электроды помещают в испытуемый раствор и считывают показания в тех же условиях, что и при использовании буферных растворов сравнения.

Если откалиброванная как указано выше система используется для измерения pH в суспензиях, эмульсиях или неводных или частично водных образцах, показания pH могут считаться, лишь аппроксимацией истинного значения. Для измерения pH таких смесей должны использоваться подходящие электроды.

ПРИГОТОВЛЕНИЕ БУФЕРНЫХ РАСТВОРОВ СРАВНЕНИЯ

0,05 M раствор калия тетраоксалата.

12,61 г растворяют в воде, свободной от углерода диоксида, P и доводят объем раствора тем же растворителем до 1000,0 мл.

Насыщенный при 25 °C раствор калия гидротартрата. Избыток энергично встряхивают с водой, свободной от углерода диоксида, P при температуре 25 °C в течение 30 мин. Надосадочную жидкость фильтруют или сливают. Раствор готовят непосредственно перед использованием.

0,05 M раствор калия дигидроцитрата.

11,41 г растворяют в воде, свободной от углерода диоксида, P и доводят объем раствора тем же растворителем до 1000,0 мл. Раствор готовят непосредственно перед использованием.

0,05 M раствор калия гидрофталата.

10,13 г , предварительно высушенного при температуре (110 +/- 2) °C в течение 1 ч, растворяют в воде, свободной от углерода диоксида, P и доводят объем раствора тем же растворителем до 1000,0 мл.

0,025 M раствор калия дигидрофосфата + 0,025 M раствор динатриягидрофосфата.

3,39 г и 3,53 г , предварительно высушенных при температуре (120 +/- 2) °C в течение 2 ч, растворяют в воде P и доводят объем раствора тем же растворителем до 1000,0 мл.

0,0087 M раствор калия дигидрофосфата + 0,0303 M раствор динатриягидрофосфата. 1,18 г и 4,30 г , предварительно высушенных при температуре (120 +/- 2) °C в течение 2 часов, растворяют в воде, свободной от углерода диоксида, P и доводят объем раствора тем же растворителем до 1000,0 мл.

0,01 M раствор натрия тетрабората. 3,80 г растворяют в воде, свободной от углерода диоксида, Р и доводят объем раствора тем же растворителем до 1000,0 мл. Хранят в месте, защищенном от атмосферного углерода диоксида.

0,025 M раствор натрия карбоната + 0,025 M раствор натрия гидрокарбоната. 2,64 г и 2,09 г растворяют в воде P, свободной от углерода диоксида, P и доводят объем раствора тем же растворителем до 1000,0 мл. Хранят в месте, защищенном от атмосферного углерода диоксида.

Насыщенный при 25 °C раствор кальция гидроксида. Избыток кальция гидроксида P встряхивают с водой P, свободной от углерода диоксида P, и сливают надосадочную жидкость при температуре 25 °C. Хранят в месте, защищенном от атмосферного углерода диоксида.

ХРАНЕНИЕ БУФЕРНЫХ РАСТВОРОВ

Буферные растворы хранят в подходящих химически стойких плотно укупориваемых контейнерах, таких как контейнеры из стекла класса I или полимерные контейнеры для водных растворов.

201020004-2019

2.1.2.4. Определение приблизительного значения pH

Приблизительное значение pH определяют с помощью индикаторных полосок для определения pH. Кроме того, могут быть использованы индикаторы для определения pH, указанные в таблице 2.1.2.4.-1.

Таблица 2.1.2.4.-1

Индикаторы для определения pH

Реакция раствора pH Индикатор
Щелочная > 8 Лакмусовая бумага красная P
Слабощелочная 8 - 10 Фенофталеина раствор P
Тимолового синего раствор P
Сильнощелочная > 10 Фенолфталеиновая бумага P
Тимолового синего раствор P
Нейтральная 6 - 8 Метилового красного раствор P
Фенолового красного раствор P
Кислая < 6 Метилового красного раствор P
Бромтимолового синего раствор P
Слабокислая 4 - 6 Метилового красного раствор P
Бромкрезолового зеленого раствор P
Сильнокислая < 4 Конго красного бумага P

201020005-2019

2.1.2.5. Относительная плотность

Относительная плотность представляет собой отношение массы определенного объема вещества при температуре к массе равного ему объема воды при температуре .

Если нет других указаний в частной фармакопейной статье, используют относительную плотность . Относительная плотность также часто выражается как . Может использоваться плотность , определяемая как масса единицы объема вещества при температуре 20 °C и выражаемая в килограммах на кубический метр или в граммах на кубический сантиметр (1 кг/м3 = 0,001 г/см3). Эти величины связаны между собой следующими уравнениями, в которых плотность выражена в граммах на кубический сантиметр:

или ,

или ,

.

Относительную плотность или плотность определяют с точностью до десятичных знаков, указанных в частной фармакопейной статье, с использованием пикнометра (для твердых веществ и жидкостей), гидростатических весов (для твердых веществ), ареометра (для жидкостей) или цифрового денсиметра (плотномера) с осциллирующим датчиком (для жидкостей и газов). Атмосферное давление в определениях с использованием взвешивания не учитывают, так как связанная с ним ошибка не превышает единицы в третьем десятичном знаке. Давление воздуха не оказывает влияние на определения с использованием денсиметра.

Денсиметр с осциллирующим датчиком. Прибор состоит из следующих основных составляющих:

- U-образная трубка, обычно из боросиликатного стекла, в которую помещают испытуемую жидкость;

- генератор магнитоэлектрического или пьезоэлектрического возбуждения, заставляющий колебаться U-образную трубку с характеристической частотой, зависящей от плотности испытуемой жидкости;

- измерительный аппарат, определяющий период колебаний (T), который может быть преобразован прибором непосредственно в плотность, либо использован для расчета плотности с использованием постоянных A и B как указано ниже.

Резонансная частота (f) является функцией константы упругости (c) и массы (m) системы:

.

Отсюда:

,

где: M - масса трубки;

V - внутренний объем трубки.

Введение двух постоянных и B=M/V приводит уравнение к классическому виду для осциллирующего датчика:

.

Постоянные A и B определяют для конкретного прибора, заполняя U-образную трубку двумя различными образцами с известными плотностями, например дегазированной водой P и воздухом. Может быть использован следующий способ дегазации: воду нагревают при аккуратном перемешивании до температуры около 41 °C, немедленно фильтруют под вакуумом через фильтр с размером пор 0,45 мкм или менее при интенсивном перемешивании и продолжают перемешивать под вакуумом в течение около 5 мин. Также может быть использован иной валидированный метод удаления растворенных газов.

Проверку получаемых данных проводят ежедневно с использованием дегазированной воды P. Результаты, полученные при проверке с использованием дегазированной воды P, не должны отличаться от стандартных значений (=0998203 г/см3, =1,000000) более чем на погрешность измерений, указанную в спецификации. Например, прибор с погрешностью измерений до +/- 0,0001 г/см3, считается пригодным для дальнейших измерений, если выдает значение 0,9982 +/- 0,0001 г/см3. В противном случае необходима повторная настройка. Регулярно должна проводиться калибровка с использованием сертифицированных стандартных образцов. Измерения должны проводиться при тех же условиях, что и калибровка. Перед помещением в трубку испытуемую жидкость при необходимости термостатируют при 20 °C для предотвращения образования пузырьков газа и для уменьшения времени, необходимого для измерения.

Факторы, влияющие на точность измерения:

- неравномерность температуры во всем объеме трубки;

- отсутствие линейности в диапазоне измеряемого значения плотности;

- мешающие резонансные эффекты;

- вязкость, вследствие чего растворы с вязкостью большей, чем у раствора, по которому проводилась калибровка, показывают плотность заметно более высокую, чем истинная.

Проблемы, связанные с эффектами отсутствия линейности и вязкости, могут быть решены при использовании для калибровки веществ со значениями плотности и вязкости близкими к таковым для испытуемой жидкости (+/- 5% для плотности и +/- 50% для вязкости). Денсиметр может иметь функцию для автоматической коррекции вязкости и для коррекции ошибок, связанных с отсутствием линейности и с изменениями температуры.

Прецизионность является функцией воспроизводимости и стабильности частоты осциллирующего датчика, которая зависит от стабильности объема, массы и константы упругости ячейки.

Денсиметры способны проводить измерения с точностью от 1· г/см3 до 1· г/см3 и повторяемостью от 1· г/см3 до 1· г/см3.

Определение плотности при помощи пикнометра проводят, как указано в методах 1 и 2, при помощи ареометра - как указано в методе 3, при отсутствии других указаний в частной фармакопейной статье.

Метод 1. Применяют в случае определения плотности жидкостей с точностью до 0,001 г/см3.

Чистый сухой пикнометр взвешивают с точностью до 0,0002 г, заполняют с помощью сухой воронки водой P чуть выше метки, закрывают пробкой и термостатируют в течение 20 мин при температуре (20 +/- 0,1) °C. При этой температуре доводят уровень воды в пикнометре до метки, быстро отбирая избыток воды с помощью пипетки или свернутой в трубку полоски фильтровальной бумаги. Пикнометр снова закрывают пробкой и термостатируют еще 10 мин, проверяя положение мениска по отношению к метке. Затем пикнометр вынимают из термостата, фильтровальной бумагой вытирают внутреннюю поверхность шейки пикнометра, а также весь пикнометр снаружи, выдерживают под стеклом весов в течение 10 мин и взвешивают с точностью, указанной выше.

Пикнометр освобождают от воды, высушивают, ополаскивая последовательно 96% спиртом P и эфиром P (сушить пикнометр путем нагревания не допускается), удаляют остаток эфира продуванием воздуха, заполняют пикнометр испытуемой жидкостью и затем проводят те же операции, что и с водой P.

Плотность (г/см3) рассчитывают по формуле:

,

где: m - масса пустого пикнометра, г;

- масса пикнометра с водой P, г;

- масса пикнометра с испытуемой жидкостью, г;

0,99703 - значение плотности воды при 20 °C, г/см3 (с учетом плотности воздуха);

0,0012 - значение плотности воздуха при 20 °C, г/см3 и барометрическом давлении 101,3 кПа (760 мм рт. ст.).

Метод 2. Применяют для определения плотности твердых жиров и воска с точностью до 0,001 г/см3.

Взвешивают пустой пикнометр, затем взвешивают тот же пикнометр, заполненный водой P. После этого воду удаляют и пикнометр высушивают. Все операции проводят, соблюдая условия, указанные в методе 1.

В пикнометр вливают при помощи пипетки или небольшой воронки с тонкооттянутым концом расплавленный жир или воск в таком количестве, чтобы он занимал от 1/3 до 1/2 объема пикнометра. Пикнометр выдерживают в течение 1 ч без пробки в горячей воде, затем охлаждают до температуры 20 °C, взвешивают, доводят до метки водой P при температуре 20 °C, вытирают насухо и снова взвешивают. В обеих фазах и на поверхности их раздела не должно быть пузырьков воздуха.

Плотность (г/см3) рассчитывают по формуле:

,

где: m - масса пустого пикнометра, г;

- масса пикнометра с водой P, г;

- масса пикнометра с испытуемым образцом, г;

- масса пикнометра с испытуемым образцом и водой P, г.

Метод 3. Применяют в случае определения плотности жидкостей с точностью до 0,01 г/см3.

Испытуемую жидкость помещают в цилиндр и при температуре жидкости 20 °C осторожно опускают в нее чистый сухой ареометр, шкала которого позволяет определить ожидаемую величину плотности. Ареометр не выпускают из рук, пока не станет очевидным, что он плавает; при этом необходимо следить, чтобы ареометр не касался стенок и дна цилиндра. Отсчет плотности проводят через 3 - 4 мин после погружения ареометра по делению на шкале, соответствующему нижнему мениску жидкости (в случае определения темноокрашенных жидкостей отсчет производят по верхнему мениску). При отсчете глаз должен быть на уровне мениска. Определение плотности сильно летучих веществ ареометром не допускается.

201020006-2019

2.1.2.6. Показатель преломления (индекс рефракции)

Показатель преломления среды относительно воздуха равняется отношению синуса угла падения луча света в воздухе к синусу угла преломления луча света в данной среде.

При отсутствии других указаний в частной фармакопейной статье определение показателя преломления проводят при температуре (20 +/- 0,5) °C при длине волны линии D спектра натрия (=589,3 нм); показатель преломления, определенный в таких условиях, обозначают символом .

Рефрактометры обычно определяют критический угол. В таком приборе главной частью является призма с известным показателем преломления, которая контактирует с испытуемой жидкостью.

Для калибровки прибора используют сертифицированные стандартные образцы.

При использовании белого света рефрактометры должны быть оборудованы компенсационной системой. Прибор должен давать показания с точностью как минимум до третьего десятичного знака и обеспечивать возможность проведения операций при заданной температуре. Цена деления термометра не должна превышать 0,5 °C.

201020007-2019

2.1.2.7. Оптическое вращение

Оптическое вращение - это свойство вещества вращать плоскость поляризации поляризованного света.

Оптическое вращение считается положительным (+) для правовращающих веществ (то есть тех, которые вращают плоскость поляризации по часовой стрелке) и отрицательным (-) для левовращающих веществ.

Удельное оптическое вращение , выраженное в радианах (рад), представляет собой оптическое вращение, которое производит слой жидкости или раствора толщиной 1 м, содержащий 1 кг/м3 оптически активного вещества при прохождении через него поляризованного света с длиной волны при температуре t. Для практических целей удельное оптическое вращение обычно выражают в миллирадианметрах квадратных на килограмм (мрад·м2·).

В Фармакопее используются следующие общепринятые определения.

Угол оптического вращения жидких веществ представляет собой угол вращения а плоскости поляризации, выраженный в градусах (°), при длине волны линии D спектра натрия ( нм), измеренный при температуре 20 °C в толщине слоя 1 дм. Для растворов способ приготовления указывают в частной фармакопейной статье.

Удельное оптическое вращение жидкости представляет собой угол оптического вращения плоскости поляризации, выраженный в градусах (°), при длине волны линии D спектра натрия (=589,3 нм), измеренный при температуре 20 °C, рассчитанный для толщины слоя 1 дм испытуемого вещества и деленный на плотность, выраженную в граммах на кубический сантиметр.

Удельное оптическое вращение вещества в растворе представляет собой угол оптического вращения плоскости поляризации, выраженный в градусах (°), при длине волны линии D спектра натрия (=589,3 нм), измеренный при температуре 20 °C в растворе испытуемого вещества, и рассчитанный для слоя 1 дм в пересчете на содержание вещества 1 г/мл в растворе. Для удельного вращения вещества в растворе всегда указывают используемый растворитель и концентрацию раствора.

В Фармакопее удельное оптическое вращение выражают без размерности; реальная размерность выражается в градус-миллилитрах на дециметр-грамм [(°)·мл··].

Пересчет удельного вращения в единицах по Международной Системе в единицы, используемые Фармакопеей, проводят по формуле:

=.

В отдельных случаях, указанных в частной фармакопейной статье, угол вращения может быть измерен при температурах, отличных от 20 °C, и при других длинах волн.

Используемый поляриметр должен обеспечивать точность измерения до 0,01°. Шкалу обычно проверяют с помощью сертифицированных кварцевых пластинок. Линейность шкалы может быть проверена с помощью растворов сахарозы.

Методика. Определяют ноль поляриметра и угол оптического вращения плоскости поляризации при длине волны линии D спектра натрия (=589,3 нм) при температуре (20 +/- 0,5) °C. Измерения оптического вращения могут проводиться при других температурах только в тех случаях, если в частной фармакопейной статье указан способ учета температуры. Ноль прибора определяют с закрытой трубкой; для жидкостей - с пустой трубкой; для растворов твердых веществ - с трубкой, заполненной соответствующим растворителем.

Удельное оптическое вращение рассчитывают по следующим формулам.

Для жидкостей:

.

Для веществ в растворе:

,

где: c - концентрация вещества в растворе, г/л.

Содержание c (г/л) или c' (% (м/м)) растворенного вещества рассчитывают по формулам:

, ,

где: - угол оптического вращения, измеренный при температуре (20 +/- 0,5) °c, в градусах;

l - длина поляриметрической трубки, в дециметрах;

- плотность при температуре 20 °C, в граммах на кубический сантиметр. В фармакопейном анализе плотность заменяют относительной плотностью.

201020008-2019

2.1.2.8. Вязкость

Динамическая вязкость, или коэффициент вязкости - это тангенциальная сила, действующая на единицу поверхности, которая также называется напряжением сдвига , выраженная в паскалях (Па), которую необходимо приложить для того, чтобы переместить слой жидкости площадью 1 м2 со скоростью (v) 1 метр в секунду (м·) на расстояние (x) 1 м относительно другого слоя, параллельно поверхности скольжения,

Величина dv/dx представляет собой градиент скорости и обусловливает скорость сдвига D, выраженную в обратных секундах (). Таким образом, .

Единицей динамической вязкости является паскаль-секунда (Па·с). Чаще всего используется дольная единица - миллипаскаль-секунда (мПа·с).

Кинематическая вязкость V, выраженная в метрах квадратных в секунду (м2·), рассматривается как отношение величины динамической вязкости к плотности жидкости , выраженной в килограммах на метр кубический (кг·/м3), измеренной при этой же температуре: . Кинематическую вязкость обычно выражают в миллиметрах квадратных на секунду (мм2·).

Для определения вязкости ньютоновских жидкостей можно использовать капиллярный вискозиметр; для определения вязкости как ньютоновских, так и неньютоновских жидкостей можно использовать ротационный вискозиметр. Допускается использование и других типов вискозиметров с учетом того, что правильность и прецизионность измерений не будут уступать таковым для указанных в настоящей статье вискозиметров.

201020009-2019

2.1.2.9. Метод капиллярной вискозиметрии

Определение вязкости проводят, используя подходящий капиллярный вискозиметр, при температуре (20 +/- 0,1) °C при отсутствии других указаний в частной фармакопейной статье. Время вытекания от одной отметки вискозиметра до другой измеряется секундомером с точностью до одной пятой секунды. Полученные данные считаются достоверными при условии, что результаты двух последовательных измерений отличаются не более чем на 1%.

Время вытекания испытуемой жидкости определяют как среднее не менее трех измерений.

Динамическую вязкость (2.1.2.8), выраженную в миллипаскаль-секундах (мПа·с), рассчитывают по формуле:

где: k - постоянная вискозиметра, в миллиметрах квадратных на секунду в квадрате (мм2·);

- плотность испытуемой жидкости, в миллиграммах на миллиметр кубический (мг·), полученная умножением относительной плотности () на 0,9982;

t - время вытекания испытуемой жидкости, в секундах (с).

Постоянную k определяют с использованием соответствующей жидкости для калибровки вискозиметров,

Кинематическую вязкость, выраженную в миллиметрах квадратных на секунду (мм2·), рассчитывают по формуле:

.

Определение вязкости может проводиться при помощи прибора (предложен Международной организацией по стандартизации), характеристики которого представлены на рисунке 2.1.2.9.-1 и в таблице 2.1.2.9.-1.

Рисунок 2.1.2.9-1
Вискозиметр с висячим уровнем. Размеры приведены в миллиметрах

Таблица 2.1.2.9.-1

Характеристики вискозиметра с висячим уровнем

Размер Номинальная постоянная вискозиметра Диапазон кинематической вязкости Внутренний диаметр трубки R Объем расширения C Внутренний диаметр трубки N
мм2· мм2· мм (+/- 2%) мл (+/- 5%) мм
1 0,01 от 3,5 до 10 0,64 5,6 от 2,8 до 3,2
0,03 от 6 до 30 0,84 5,6 от 2,8 до 3,2
2 0,1 от 20 до 100 1,15 5,6 от 2,8 до 3,2
0,3 от 60 до 300 1,51 5,6 от 2,8 до 3,2
3 1,0 от 200 до 1000 2,06 5,6 от 3,7 до 4,3
3,0 от 600 до 3000 2,74 5,6 от 4,6 до 5,4
4 10 от 2000 до 10 000 3,70 5,6 от 4,6 до 5,4
30 от 6000 до 30 000 4,07 5,6 от 5,6 до 6,4
5 100 от 20 000 до 100 000 6,76 5,6 от 6,8 до 7,5

Минимальное время вытекания должно быть 350 с для размера 1 и 200 с - для остальных размеров.

Методика. Испытуемую жидкость, имеющую температуру 20 °C, при отсутствии других указаний в частной фармакопейной статье, заливают в вискозиметр через трубку (L) в таком количестве, чтобы заполнить расширение (A), но при этом уровень жидкости в расширении (B) должен остаться ниже выхода к вентиляционной трубке (M). Вискозиметр в вертикальном положении погружают в водяную баню при температуре (20 +/- 1) °C, если в частной фармакопейной статье не указана иная температура, удерживая его в этом положении не менее 30 минут для установления температурного равновесия. Трубку (M) закрывают и повышают уровень жидкости в трубке (N) таким образом, чтобы она находилась примерно на 8 мм выше метки (E). Удерживают жидкость на этом уровне, закрыв трубку (N) и открыв трубку (M). Затем открывают трубку (N) и измеряют время, за которое уровень жидкости снизится от метки (E) до метки (F), секундомером с точностью до одной пятой секунды.

Работа с прибором, описанным выше, допускает использование вискозиметров капиллярных стеклянных с висячим уровнем (например, вискозиметры капиллярные стеклянные типа ВПЖ-1), параметры которого аналогичны приведенным на рисунке 2.1.2.9.-1. Вязкость измеряют в соответствии с инструкцией по применению вискозиметра.

Для определения относительной вязкости жидкости измеряют время вытекания между верхней и нижней отметкой вискозиметра той жидкости, относительно которой проводят измерение . Затем в том же чистом и сухом вискозиметре при тех же условиях определяют время вытекания испытуемой жидкости.

Одновременно измеряют плотность жидкостей, которые изучаются, пикнометром ( и ) при той же температуре, при которой определяют вязкость, и рассчитывают относительную вязкость по формуле:

.

Для определения характеристической вязкости готовят не менее пяти испытуемых растворов разной концентрации. При этом должно выполняться условие возможности линейной экстраполяции приведенной вязкости к нулевой концентрации, то есть нужно выбирать минимальные концентрации раствора в пределах чувствительности и точности метода измерения. Для каждой концентрации раствора определяют и рассчитывают приведенную вязкость. Затем строят зависимость от концентрации c и графически или линейным методом наименьших квадратов экстраполируют приведенную вязкость к нулевой концентрации, то есть находят характеристическую вязкость.

201020010-2019

2.1.2.10. Метод ротационной вискозиметрии

Принцип метода заключается в измерении силы, действующей на ротор (вращающий момент) во время его вращения с постоянной угловой скоростью (скорость вращения) в жидкости. Ротационные вискозиметры используются для измерения вязкости ньютоновских жидкостей (вязкость не зависит от напряжения сдвига) и неньютоновских жидкостей (вязкость зависит от напряжения сдвига, кажущаяся вязкость). Ротационные вискозиметры могут быть разделены на две группы, а именно: абсолютные вискозиметры и относительные вискозиметры. В абсолютных вискозиметрах время вытекания в используемой геометрии хорошо известно. Результаты измерений представляются в единицах абсолютной вязкости, которые могут сравниваться с любыми другими абсолютными значениями. В относительных вискозиметрах время вытекания в используемой геометрии не определено. Результаты измерений представляются в единицах относительной вязкости, которые не могут быть соотнесены с абсолютными значениями вязкости или со значениями относительной вязкости, полученными не на том же самом приборе.

Для данных диапазонов вязкости и для различных скоростей вращения доступны различные измерительные системы.

ПРИБОР

Наиболее обычными являются следующие типы приборов.

КОНЦЕНТРИЧЕСКИЕ ЦИЛИНДРИЧЕСКИЕ ВИСКОЗИМЕТРЫ (АБСОЛЮТНЫЕ ВИСКОЗИМЕТРЫ)

В концентрических цилиндрических вискозиметрах (коаксиальный двойной цилиндрический вискозиметр или просто коаксиальный вискозиметр) вязкость определяют, помещая испытуемую жидкость в зазор между внутренним и внешним цилиндрами. При проведении измерений вращают либо внутренний цилиндр (вискозиметр типа Сирла (Searle)), либо внешний цилиндр (вискозиметр типа Куэтта (Couette)), как показано на рисунках 2.1.2.10.-1 и 2.1.2.10.-2 соответственно. Для ламинарного потока вязкость (или кажущуюся вязкость) , выраженную в паскаль-секундах (Па·с), рассчитывают по формуле:

,

где: M - вращающий момент, действующий на цилиндрическую поверхность, в ньютон-метрах;

- угловая скорость, в радианах в секунду;

h - глубина погружения внутреннего цилиндра в жидкую среду, в метрах;

- радиус внутреннего цилиндра, в метрах;

- радиус внешнего цилиндра, в метрах;

k - постоянная прибора, в радианах на метр кубический.

Рисунок 2.1.2.10.-1

Рисунок 2.1.2.10.-2

Для неньютоновских жидкостей необходимо указывать напряжение при сдвиге () или скорость сдвига (), при которых измеряется вязкость. В узком интервале условий (подходящих для абсолютных вискозиметров) наблюдается пропорциональная зависимость между M и , а также между и :

=AM; =B,

где: A и B - постоянные прибора, которые рассчитывают по следующим формулам:

- для концентрической поверхности:

; ,

- для устройства конус-плита:

; ,

где: M - вращающий момент, действующий на коническую или цилиндрическую поверхность, в ньютон-метрах;

- угловая скорость, в радианах в секунду;

- радиус внутреннего цилиндра, в метрах;

- радиус внешнего цилиндра, в метрах;

R - радиус конуса, в метрах;

h - глубина погружения внутреннего цилиндра в жидкую среду, в метрах;

- угол между плоским диском и конусом, в радианах;

- напряжение при сдвиге, в паскалях (Па);

- скорость сдвига, в обратных секундах (с-1).

ВИСКОЗИМЕТРЫ КОНУС-ПЛИТА (АБСОЛЮТНЫЕ ВИСКОЗИМЕТРЫ)

В вискозиметрах типа конус-плита жидкость помещают в промежуток между плоским диском и конусом с определенным углом. Определение вязкости проводят, вращая конус или плоский диск, как показано на рисунках 2.1.2.10.-3 или 2.1.2.10.-4 соответственно. Вязкость (или кажущуюся вязкость) , выраженную в паскаль-секундах (Па·с) для ламинарного потока рассчитывают по формуле:

,

где: M - вращающий момент, действующий на коническую поверхность или поверхность плоского диска, в ньютон-метрах;

- угловая скорость, в радианах в секунду;

- угол между плоским диском и конусом, в радианах;

R - радиус конуса, в метрах;

k - постоянная прибора, в радианах на метр кубический.

Постоянные A и B прибора определяют аналогично как для концентрических цилиндрических вискозиметров.

Рисунок 2.1.2.10.-3.

Рисунок 2.1.2.10.-4.

ШПИНДЕЛЬНЫЕ ВИСКОЗИМЕТРЫ (ОТНОСИТЕЛЬНЫЕ ВИСКОЗИМЕТРЫ)

В шпиндельном вискозиметре вязкость определяют с помощью вращающегося шпинделя (например, цилиндрического или дискообразного, как показано на рисунках 2.1.2.10.-5 и 2.1.2.10.-6 соответственно), помещенного в жидкость. Относительные значения вязкости (или кажущейся вязкости) могут быть рассчитаны непосредственно с использованием коэффициентов пересчета исходя из показаний прибора при данной скорости вращения.

Рисунок 2.1.2.10.-5.

Рисунок 2.1.2.10.-6.

В общем случае постоянная k прибора может быть определена для разных скоростей вращения с использованием жидкости, сертифицированной для калибровки вискозиметра. После этого вязкость рассчитывают по формуле:

.

МЕТОДИКА

Измеряют вязкость (или кажущуюся вязкость) в соответствии с инструкциями производителя ротационного вискозиметра. Температуру, при которой измеряют вязкость, указывают в частной фармакопейной статье. Для неньютоновских систем в частной фармакопейной статье указывают тип используемого вискозиметра и, если используются абсолютные вискозиметры, угловую скорость или скорость сдвига, при которых производится измерение. В случае если точно получить необходимую скорость сдвига невозможно, используют значения скорости сдвига выше и ниже необходимого и интерполируют.

В случае относительных вискозиметров скорость сдвига не является постоянной по всему объему образца и, таким образом, она не может быть определена. В этих условиях вязкость неньютоновских жидкостей, определенная по вышеприведенной формуле, имеет относительный характер, который зависит от типа шпинделя, угловой скорости, а также от размеров контейнера для образцов ( = не менее 80 мм) и глубины погружения шпинделя. Получаемые результаты сопоставимы только при соблюдении строго одинаковых условий эксперимента.

201020011-2019

2.1.2.11. Температурные пределы перегонки

Температурные пределы перегонки представляют собой интервал температур, приведенных к давлению 101,3 кПа (760 мм рт. ст.), в пределах которого перегоняется жидкость или некоторая ее фракция в следующих условиях.

Прибор. Прибор (рисунок 2.1.2.11.-1) состоит из перегонной колбы (A), прямого холодильника (B), присоединенного к отводной трубке перегонной колбы, и вставной трубки (аллонжа) (C), присоединенной к концу холодильника. В качестве альтернативы, нижний конец холодильника может быть изогнут, для того чтобы исключить аллонж. В горловину перегонной колбы помещают термометр таким образом, чтобы верхний конец шарика термометра находился на 5 мм ниже нижнего края отводной трубки перегонной колбы. Используют термометр с диапазоном шкалы не менее 50 °C и ценой деления 0,2 °C. Во время испытания колбу, включая горловину, защищают от охлаждения подходящим экраном.

Рисунок 2.1.2.11.-1.

- Прибор для определения температурных пределов перегонки. Размеры приведены в миллиметрах.

Методика. 50,0 мл испытуемой жидкости и несколько кусочков пористого керамического материала помещают в колбу (A). Для сбора отгона используют цилиндр вместимостью 50 мл с ценой деления 1 мл. Для жидкостей, кипящих при температуре ниже 150 °C, применяют охлаждение циркулирующей водой. Колбу нагревают таким образом, чтобы быстро достичь кипения, и отмечают температуру, при которой в цилиндр поступает первая капля отгона. Устанавливают нагревание, которое обеспечивает скорость перегонки от 2 до 3 мл в минуту, и отмечают температуру, при которой вся жидкость или некоторая ее фракция, объем которой измеряют при температуре 20 °C, отогнаны.

Вносят поправку в наблюдаемую температуру для приведения к нормальному давлению по формуле:

,

где: - исправленная температура;

- наблюдаемая температура при атмосферном давлении b;

k - поправочный коэффициент в соответствии с таблицей 2.1.2.11.-1, если не указано иного;

b - барометрическое давление во время перегонки, в килопаскалях.

Таблица 2.1.2.11.-1

Коэффициент поправки для приведения к нормальному давлению

Температура перегонки Поправочный коэффициент k
До 100 °C 0,30
Свыше 100 °C до 140 °C 0,34
Свыше 140 °C до 190 °C 0,38
Свыше 190 °C до 240 °C 0,41
Свыше 240 °C 0,45

201020012-2019

2.1.2.12. Температура кипения

Точкой кипения называют скорректированную температуру, при которой давление паров жидкости равно 101,3 кПа.

Прибор. В данном случае используют тот же прибор, что и для определения пределов перегонки (2.1.2.11.), за исключением того, что термометр вводят в горло колбы таким образом, чтобы нижний конец шарика термометра был на уровне нижнего конца горла перегонной колбы, и чтобы сама колба располагалась на пластине из изолирующего материала со сквозным отверстием диаметром 35 мм.

Методика. 20 мл испытуемой жидкости и несколько кусочков пористого материала помещают в колбу (A). Колбу нагревают таким образом, чтобы быстро достичь кипения, и отмечают температуру, при которой жидкость начинает вытекать из отводной трубки в холодильник.

Вносят поправку в наблюдаемую температуру для приведения к нормальному давлению по формуле:

,

где: - исправленная температура;

- наблюдаемая температура при атмосферном давлении b;

k - поправочный коэффициент в соответствии с таблицей 2.1.2.11.-1;

b - барометрическое давление во время перегонки, в килопаскалях.

201020013-2019

2.1.2.13. Определение воды методом отгонки

Прибор (рисунок 2.1.2.13.-1) состоит из стеклянной круглодонной колбы (A), соединенной трубкой (D) с цилиндрической трубкой (B), снабженной градуированным приемником (E) и обратным холодильником (C). Цена деления приемника (E) 0,1 мл. Для соответствующего нагревания целесообразно использовать электрический нагреватель с реостатом или масляную баню. Верхняя часть колбы и соединительная трубка могут быть покрыты теплоизоляцией.

Рисунок 2.1.2.13.-1
Прибор для определения воды методом отгонки. Размеры приведены в миллиметрах.

Методика. Приемник и холодильник прибора очищают, промывают водой и высушивают.

200 мл толуола P и около 2 мл воды P помещают в сухую колбу и перегоняют в течение 2 ч. Колбу охлаждают в течение 30 мин и записывают объем воды с точностью до 0,05 мл. В колбу помещают количество вещества, отвешенного с точностью до 1%, которое содержит приблизительно от 2 до 3 мл воды. Если вещество имеет пастоподобную консистенцию, его взвешивают на кусочке металлической фольги. В колбу вносят несколько кусочков пористого материала и осторожно нагревают в течение 15 мин. Когда толуол начнет кипеть, отгоняют со скоростью около двух капель в секунду, пока большая часть воды не отгонится, а затем увеличивают скорость отгонки до четырех капель в секунду.

Когда вода отгонится полностью, внутреннюю трубку холодильника промывают толуолом P. Нагревание продолжают еще 5 мин, затем нагреватель убирают, дают приемнику охладиться до комнатной температуры и стряхивают все капли воды, которые находятся на стенках приемника. После полного разделения воды и толуола записывают объем воды и определяют ее содержание в миллилитрах на килограмм по формуле:

,

где: m - масса испытуемого образца, в граммах;

- объем воды, определенный при первом отгоне, в миллилитрах;

- общий объем отогнанной воды, определенный в обоих отгонах, в миллилитрах.

201020014-2019

2.1.2.14. Температура плавления - капиллярный метод

Температура плавления, определенная капиллярным методом, представляет собой температуру, при которой последняя твердая частичка уплотненного столбика вещества в капиллярной трубке переходит в жидкую фазу.

Если есть указание в частной фармакопейной статье, тот же прибор и методику применяют для определения других показателей, таких, как образование мениска или диапазона плавления, характеризующих поведение вещества при плавлении.

Прибор. Составными частями прибора являются:

- подходящий стеклянный сосуд, содержащий жидкость (например, воду, вазелиновое или силиконовое масло), используемый в качестве бани и оснащенный подходящим устройством для нагрева;

- устройство для перемешивания, обеспечивающее однородную температуру внутри бани;

- термометр с меткой погружения и ценой деления не более 0,5 °C. Разность между верхним и нижним делениями термометра в области измеряемой температуры - не более 100 °C;

- запаянные с одного конца капиллярные трубки из бесщелочного прочного стекла диаметром от 0,9 мм до 1,1 мм и толщиной стенок от 0,10 мм до 0,15 мм.

Методика. При отсутствии других указаний в частной фармакопейной статье тонкоизмельченное вещество сушат в вакууме над силикагелем безводным P в течение 24 ч. Достаточное количество вещества помещают в капиллярную трубку до получения уплотненного столбика высотой от 4 мм до 6 мм.

Повышают температуру бани до температуры приблизительно на 10 °C ниже предполагаемой температуры плавления и затем продолжают нагревание со скоростью около 1 °C/мин. Когда температура достигнет значения на 5 °C ниже предполагаемой температуры плавления, помещают капиллярную трубку с веществом в прибор. Для описанного выше прибора капиллярную трубку помещают таким образом, чтобы ее запаянный конец располагался около центра шарика термометра, метка погружения которого находится на уровне поверхности жидкости. Отмечают температуру, при которой последняя твердая частичка переходит в жидкую фазу.

Калибровка прибора. Для калибровки прибора используют подходящие вещества, пригодные для этих целей.

Допускается применение других приборов (например, как указано в статье 2.1.2.42.), использующих капиллярный метод, если показано, что прецизионность и правильность измерений будут не хуже, чем в случае применения прибора, описанного выше.

201020015-2019

2.1.2.15. Температура плавления - открытый капиллярный метод

Данный метод используют для определения температуры плавления (также известной как температура сдвига или подъема, либо температура разжижения) некоторых веществ.

Используют стеклянную капиллярную трубку, открытую с обоих концов, длиной около 80 мм, наружным диаметром от 1,4 мм до 1,5 мм и внутренним диаметром от 1,0 мм до 1,2 мм.

Вещество, предварительно обработанное, как указано в частной фармакопейной статье, помещают в каждую из пяти капиллярных трубок в количестве, достаточном для формирования в каждой трубке столбика высотой около 10 мм. Трубки выдерживают определенное время при температуре, указанной в частной фармакопейной статье.

При отсутствии других указаний в частной фармакопейной статье вещества с воскообразной консистенцией осторожно полностью расплавляют на водяной бане перед заполнением капиллярных трубок. Трубки выдерживают в течение 2 ч при температуре от 2 °C до 8 °C.

Прикрепляют одну из капиллярных трубок к термометру с ценой деления 0,5 °C таким образом, чтобы вещество находилось в непосредственной близости к шарику термометра. Термометр с прикрепленной капиллярной трубкой помещают в стакан так, чтобы расстояние между дном стакана и нижней частью шарика термометра составляло 1 см. Стакан наполняют водой таким образом, чтобы высота слоя составляла 5 см. Повышают температуру воды со скоростью 1 °C/мин.

За температуру плавления принимают температуру, при которой вещество начинает подниматься по капиллярной трубке.

Повторяют эту операцию с четырьмя другими капиллярными трубками и рассчитывают результат как среднее из пяти показаний.

201020016-2019

2.1.2.16. Температура плавления - метод мгновенного плавления

Температуру плавления по методу мгновенного плавления рассчитывают по формуле:

,

где: - первая температура, определяемая в условиях, приведенных ниже;

- вторая температура, определяемая в условиях, приведенных ниже.

Прибор. Прибор состоит из металлического блока, изготовленного из материала, обладающего высокой теплопроводностью и не взаимодействующего с испытуемым веществом, например, из латуни. Верхняя поверхность блока должна быть плоской и тщательно отполированной. Блок равномерно нагревают по всей массе газовой горелкой с микрорегулировкой или электрическим нагревателем с тонкой регулировкой. Блок имеет достаточно широкую цилиндрическую полость для размещения термометра, который должен находиться в одном и том же положении как при калибровке, так и при определении температуры плавления испытуемого вещества. Цилиндрическая полость размещена параллельно отполированной верхней поверхности блока и на расстоянии около 3 мм от нее. Прибор калибруют, используя подходящие вещества с известной температурой плавления.

Методика. Блок быстро нагревают до температуры на 10 °C ниже предполагаемой температуры плавления и затем устанавливают скорость нагревания около 1 °C/мин. Несколько частиц тонко измельченного вещества, высушенного в вакууме над силикагелем безводным P в течение 24 ч, бросают через равные промежутки времени на поверхность блока в непосредственной близости от шарика термометра, очищая поверхность после каждого испытания. Записывают температуру , при которой вещество плавится мгновенно при соприкосновении с металлом. Останавливают нагревание. Во время охлаждения через равные временные промежутки бросают несколько частичек вещества на поверхность блока, очищая ее после каждого испытания. Записывают температуру , при которой вещество прекращает мгновенно плавиться при соприкосновении с металлом.

Калибровка прибора. Для калибровки прибора используют подходящие вещества, пригодные для этих целей.

201020017-2019

2.1.2.17. Температура затвердевания

Температура затвердевания представляет собой максимальную температуру, при которой происходит затвердевание переохлажденной жидкости.

Прибор. Прибор (рисунок 2.1.2.17.-1) состоит из пробирки для проведения определения диаметром около 25 мм и длиной около 150 мм, помещенной вовнутрь другой пробирки диаметром около 40 мм и длиной около 160 мм. Внутренняя пробирка закрыта пробкой, снабженной термометром длиной около 175 мм с ценой деления 0,2 °C, который закреплен таким образом, чтобы ртутный шарик находился на уровне около 15 мм от дна пробирки. В пробке имеется отверстие, через которое проходит вал мешалки, изготовленный из стеклянного стержня или другого подходящего материала, загнутый на конце под прямым углом в виде петли, внешний диаметр которой около 18 мм. Внутреннюю пробирку вместе с внешней пробиркой размещают в центре сосуда вместимостью 1 л, в который помещают подходящую охлаждающую жидкость, уровень которой находится в пределах не ниже 20 мм от верхнего края сосуда. Охлаждающая баня также должна быть снабжена термометром.

Рисунок 2.1.2.17.-1
Прибор для определения температуры затвердевания. Размеры приведены в миллиметрах.

Методика. Во внутреннюю пробирку помещают достаточное количество жидкости или предварительно расплавленного вещества, чтобы покрыть ртутный шарик термометра (ртутный шарик термометра должен находиться посередине слоя испытуемого вещества), и при быстром охлаждении определяют приблизительную температуру затвердевания. Внутреннюю пробирку помещают в водяную баню с температурой на 5 °C выше приблизительно определенной температуры до полного расплавления кристаллов. Затем заполняют сосуд водой или насыщенным раствором натрия хлорида с температурой на 5 °C ниже ожидаемой температуры затвердевания. Внутреннюю пробирку вместе с внешней помещают в сосуд, убеждаются в наличии центров кристаллизации и тщательно перемешивают испытуемый образец в течение затвердевания. Отмечают наиболее высокую температуру, наблюдаемую во время затвердевания.

201020018-2019

2.1.2.18. Амперометрическое титрование

Амперометрическое титрование является методом количественного анализа, при котором конечная точка титрования определяется по изменению тока между погруженными в анализируемый раствор электродами в зависимости от количества прибавляемого титранта. Один из электродов - индикаторный, второй - электрод сравнения, обладающий постоянным потенциалом. Напряжение, накладываемое на электроды, должно быть таким, чтобы потенциал индикаторного электрода обеспечивал предельный диффузионный ток, обусловленный разрядом электрохимически активных соединений, участвующих в титриметрической реакции.

Разновидностью метода является использование пары идентичных индикаторных электродов небольшой поверхности (обычно платиновые или золотые), находящихся под напряжением, достаточным для протекания катодного и анодного процессов при наличии в растворе окислительно-восстановительной пары. Это вид титрования рекомендуется при йодометрическом и нитритометрическом определении, а также при определении воды по методу К. Фишера.

Оборудование. Прибор для амперометрического титрования состоит из источника постоянного тока с регулируемым напряжением, микроамперметра и электродной пары. В качестве индикаторного электрода обычно используют инертные электроды - платиновый, золотой, ртутный капельный, графитовый или стеклоуглеродный, а также сделанный из этих материалов вращающийся дисковый электрод. В качестве электрода сравнения обычно используют каломельный или хлорсеребряный электрод.

При титровании в средах с большим сопротивлением может использоваться трехэлектродная схема. Напряжение накладывается на индикаторный и вспомогательный электроды, а требуемый потенциал индикаторного электрода устанавливается относительно электрода сравнения.

Методика. При амперометрическом титровании устанавливают потенциал индикаторного электрода, обеспечивающий протекание электрохимической реакции, и регистрируют величину тока в зависимости от количества прибавленного титранта. Титрование продолжают после достижения предполагаемой точки эквивалентности. По меньшей мере, три точки с двух сторон от точки эквивалентности должны лежать на прямой. Конечная точка титрования является точкой пересечения двух прямых.

При амперометрическом титровании с двумя индикаторными электродами регистрируют всю кривую титрования и используют для определения конечной точки титрования.

Перечень параметров, указываемых в частных фармакопейных статьях. Конкретные параметры - тип индикаторного электрода, потенциал индикаторного электрода (или разность потенциалов двух индикаторных электродов), электрод сравнения, массу анализируемого вещества, тип и концентрацию титранта - указывают в частных фармакопейных статьях.

201020019-2019

2.1.2.19. Потенциометрическое титрование

При потенциометрическом титровании (объемном титровании с потенциометрическим определением конечной точки) конечную точку определяют путем регистрации изменения потенциала между 2 электродами (либо 1 индикаторный электрод и 1 электрод сравнения, либо комбинированный электрод), погруженными в испытуемый раствор, как функции добавленного объема титранта.

Прибор. Прибор представляет собой милливольтметр. Могут быть использованы коммерчески доступные автоматические титраторы, эксплуатируемые в соответствии с инструкциями заводов-изготовителей, с использованием электродов, рекомендуемых для описываемого типа титрования.

В зависимости от природы определяемого вещества подбирают подходящий индикаторный электрод, который может быть стеклянным или металлическим (например, платиновым, золотым или серебряным).

Для кислотно-основных титрований обычно используют комбинированные стеклянные электроды.

Метод. Раствор образца готовят, как указано в частной фармакопейной статье. Добавляют подходящие аликвоты титранта, уделяя особое внимание скорости добавления и величине шага около конечной точки. Титрование продолжают сверх предполагаемой конечной точки для ее четкого определения.

Конечная точка титрования соответствует максимальному изменению потенциала на графике зависимости значения потенциала от объема титранта, и выражается как соответствующий объем титранта. Определению конечной точки может способствовать регистрация первой или второй производной.

При потенциометрическом титровании слабой кислоты или основания с использованием неводных растворителей при необходимости проводят либо контрольный опыт, либо предварительно нейтрализуют смесь растворителей. В случае если использование для этих целей потенциометрического детектирования не целесообразно, смесь растворителей может быть предварительно нейтрализована путем титрования с использованием подходящего индикатора. Некоторые примеры приведены в таблице 2.1.2.19.-1.

Таблица 2.1.2.19.-1

Индикаторы, подходящие для нейтрализации смеси растворителей

Титрант Индикатор
Хлорная кислота Кристаллического фиолетового раствор P
Тетрабутиламмония гидроксид 3 г/л раствор тимолового синего P в метаноле P
Натрия гидроксида этанольный раствор Тимолфталеина раствор P

201020020-2019

2.1.2.20. Флуориметрия

Флуориметрия - метод анализа, основанный на измерении интенсивности флуоресценции, излучаемой испытуемым веществом, относительно флуоресценции, излучаемой стандартным образцом.

Метод. Испытуемое вещество растворяют в растворителе или смеси растворителей, указанных в частной фармакопейной статье. Полученный раствор помещают в кювету или камеру флуориметра и облучают возбуждающим светом, имеющим как можно большую монохроматичность, при длине волны, указанной в частной фармакопейной статье.

Измеряют интенсивность испускаемого света под углом 90° относительно возбуждающего света после прохождения сквозь фильтр, избирательно пропускающий свет с длиной волны максимальной флуоресценции. Могут быть использованы и другие типы приборов при условии получения аналогичных результатов.

При проведении количественных определений в прибор помещают растворитель или смесь растворителей, используемые для растворения испытуемого вещества, и устанавливают регистрирующее устройство прибора на нулевое значение. Затем помещают стандартный раствор и устанавливают чувствительность прибора таким образом, чтобы отклик показаний был больше 50. Если другое регулирование было проведено с изменением ширины щели, повторно устанавливают регистрирующее устройство прибора на нулевое значение и снова измеряют интенсивность флуоресценции стандартного раствора. Затем в прибор помещают испытуемый раствор с неизвестной концентрацией и регистрируют показания прибора. Концентрацию (cx) испытуемого вещества в растворе рассчитывают по формуле:

,

где: - концентрация испытуемого раствора;

- концентрация стандартного раствора;

- интенсивность флуоресценции испытуемого раствора;

- интенсивность флуоресценции стандартного раствора.

Если значения интенсивности флуоресценции не строго пропорциональны значениям концентрации растворов, измерения могут проводиться с использованием калибровочного графика.

В некоторых случаях измерения могут проводиться с использованием фиксированного стандарта (например, флуоресцирующего стекла или раствора флуоресцирующей жидкости). В таких случаях концентрация испытуемого вещества может определяться с использованием калибровочного графика, построенного в тех же условиях.

201020021-2019

2.1.2.21. Атомно-эмиссионная спектрометрия

ОСНОВНОЙ ПРИНЦИП

Атомная эмиссия - процесс испускания электромагнитного излучения возбужденными атомами или ионами. В атомно-эмиссионной спектрометрии испытуемый образец подвергается воздействию достаточно высоких температур, вызывающих как диссоциацию на атомы, так и значительное количество соударений, приводящих к возбуждению и ионизации атомов испытуемого образца. Атомы и ионы, будучи в возбужденном состоянии, способны возвращаться в основное энергетическое состояние с передачей тепловой или излучающей энергии и испусканием (эмиссией) электромагнитного излучения. Эмиссионный спектр элемента содержит несколько больше линий, чем соответствующий абсорбционный спектр.

Атомно-эмиссионная спектрометрия - метод определения содержания химического элемента в испытуемом образце посредством измерения интенсивности одной из эмиссионных линий атомного пара элемента. Определение проводят при длине волны, соответствующей выбранной эмиссионной линии.

В данной общей фармакопейной статье рассматривается только пламенная атомизация. Метод атомно-эмиссионной спектрометрии с индуктивно связанной плазмой (АЭС-ИСП) описан в другой общей фармакопейной статье.

ПРИБОР

Главными составляющими частями прибора являются:

- система введения и распыления образца;

- пламенный генератор атомного пара;

- монохроматор;

- детектор;

- блок сбора данных.

Для получения пламени могут быть использованы водород, ацетилен, пропан или бутан в сочетании с кислородом или воздухом. Выбор генератора атомного пара является критическим моментом, так как он должен обеспечивать достаточную энергию для возбуждения и распыления атомов. Атомные спектры, полученные с использованием пламенного генератора атомного пара, имеют преимущества, будучи более простыми, по сравнению со спектрами, полученными с использованием генераторов атомного пара других типов, однако основным лимитирующим фактором в его использовании является недостаточная мощность для возбуждения атомов многих элементов. Предпочтительным растворителем для приготовления испытуемых растворов и растворов сравнения является подкисленная вода, но могут быть использованы и органические растворители, если доказано, что они не влияют на стабильность пламени.

ИНТЕРФЕРЕНЦИЯ

Спектральную интерференцию уменьшают или исключают путем выбора для измерения подходящей линии спектра либо подбора ширины щели. Физическую интерференцию корректируют разведением раствора испытуемого образца, подбором матрицы или использованием метода стандартных добавок. Химическую интерференцию уменьшают использованием химических модификаторов или ионизационных буферов.

ЭФФЕКТ ПАМЯТИ

Влияние эффекта памяти, обусловленного осаждением определяемого элемента в приборе, может быть снижено тщательным промыванием прибора между испытаниями, разведением, если это возможно, измеряемых растворов, снижающим таким образом содержание соли, и по возможности быстрым впрыскиванием растворов.

МЕТОД

Определения проводят путем сравнения со стандартными растворами с известными концентрациями определяемого элемента методом калибровочного графика (метод I) или методом стандартных добавок (метод II).

Атомно-эмиссионный спектрометр выводят на режим в соответствии с инструкцией завода-производителя и устанавливают необходимую длину волны. Устанавливают параметры эксперимента (температура пламени, настройка горелки, использование ионного буфера, концентрация растворов), необходимые для определения анализируемого элемента, учитывая матрицу образца. В генератор атомного пара вводят контрольный раствор и настраивают регистрирующее устройство на нулевое значение или на значение контрольного опыта. Вводят раствор сравнения определяемого элемента с наибольшей концентрацией и настраивают прибор так, чтобы получить регистрируемый сигнал в оптимальном диапазоне измерений.

Предпочтительно, чтобы концентрации растворов находились в линейной части калибровочного графика. Если это невозможно, могут быть использованы криволинейные калибровочные графики с применением подходящего программного обеспечения.

На всех этапах проведения испытания рекомендуется по возможности использовать полимерную лабораторную посуду.

МЕТОД I - МЕТОД КАЛИБРОВОЧНОГО ГРАФИКА

Обычно для измерений готовят и используют три раствора сравнения определяемого элемента и контрольный раствор.

Раствор испытуемого образца (испытуемый раствор) готовят, как указано в частной фармакопейной статье. Не менее трех растворов сравнения определяемого элемента готовят так, чтобы диапазон концентраций этих растворов включал ожидаемое значение концентрации определяемого элемента в испытуемом растворе. Для количественного анализа оптимальные значения калибровки должны находиться в диапазоне от 0,7 до 1,3 от ожидаемого содержания определяемого элемента или от предела, указанного в частной фармакопейной статье. Для анализа на содержание примесей оптимальные значения калибровки должны находиться в диапазоне от предела обнаружения до 1,2 от предельного значения для определяемого элемента. Любые реактивы, используемые при приготовлении испытуемого раствора, прибавляют в контрольный раствор и растворы сравнения в таких же количествах, как и в испытуемый раствор.

Вводят растворы, используя одинаковое количество повторов для получения устойчивых результатов.

Расчет. Строят калибровочную кривую зависимости средних значений эмиссии растворов сравнения от концентрации, по которой определяют концентрацию элемента в испытуемом растворе.

МЕТОД II - МЕТОД СТАНДАРТНЫХ ДОБАВОК

Раствор испытуемого образца (испытуемый раствор) готовят, как указано в частной фармакопейной статье. Равные объемы испытуемого раствора помещают не менее чем в три мерные колбы одинакового объема. Во все мерные колбы кроме одной прибавляют пропорционально увеличивающиеся объемы раствора сравнения с известной концентрацией определяемого элемента, получая серию растворов, содержащих устойчиво возрастающие концентрации элемента, значения эмиссии которого, если это возможно, находятся в линейной области калибровочного графика. Доводят содержимое каждой колбы растворителем до метки.

Вводят растворы, используя одинаковое количество повторов для получения устойчивых результатов.

Расчет. Методом наименьших квадратов рассчитывают линейное уравнение графика и по нему - концентрацию определяемого элемента в испытуемом растворе.

ВАЛИДАЦИЯ МЕТОДИКИ

Через определенные временные интервалы верифицируют удовлетворительное исполнение методики, описанной в частной фармакопейной статье.

ЛИНЕЙНОСТЬ

Готовят и анализируют не менее четырех растворов сравнения, концентрация которых находится в пределах диапазона калибровки, и контрольный раствор. Проводят не менее пяти измерений.

Используя все полученные данные, рассчитывают калибровочную кривую методом наименьших квадратов. Строят кривую регрессии, отмечая средние значения, измеренные значения и доверительный интервал калибровочного графика. Метод является пригодным при условии соблюдения следующих требований:

- коэффициент корреляции должен быть не менее 0,99;

- на калибровочном графике погрешности каждого калибровочного уровня должны быть распределены случайным образом.

Рассчитывают среднее значение и относительное стандартное отклонение для наименьшего и наибольшего калибровочного уровня.

В случае если отношение рассчитанного стандартного отклонения наименьшего и наибольшего калибровочного уровня менее 0,5 или более 2,0, то более точная оценка калибровочного графика может быть получена с использованием взвешенной линейной регрессии. Линейная и квадратичная весовая функции применяются к полученным данным для нахождения наиболее подходящей для использования весовой функции. Если средние значения при сравнении с калибровочным графиком проявляют отклонение от линейности, используют двухмерную линейную регрессию.

ПРАВИЛЬНОСТЬ

Предпочтительно верифицировать правильность с использованием сертифицированных стандартных образцов. Если это невозможно, проверяют открываемость.

Открываемость. В случае методик количественного определения открываемость должна быть от 90% до 110%. Для других определений, например для определения следовых количеств элемента, открываемость должна быть от 80% до 120% от теоретического значения. Открываемость может быть определена с использованием подходящего раствора сравнения (матриксного раствора), содержащего известное количество определяемого элемента (средняя концентрация калибровочного графика).

ПОВТОРЯЕМОСТЬ

Повторяемость должна быть не более 3% для количественного определения и не более 5% для испытания на содержание примесей.

ПРЕДЕЛ КОЛИЧЕСТВЕННОГО ОПРЕДЕЛЕНИЯ

Удостоверяются, что предел количественного определения (например, определенный с использованием приближения 10) ниже измеряемого значения.

201020022-2019

2.1.2.22. Атомно-абсорбционная спектрометрия

ОСНОВНОЙ ПРИНЦИП

Атомная абсорбция - процесс поглощения электромагнитного излучения специфической длины волны атомом в основном состоянии с переходом в возбужденное состояние. Атомы в основном состоянии поглощают энергию с резонансной частотой, и вследствие такого резонансного поглощения электромагнитное излучение ослабляется. Поглощенная энергия фактически прямо пропорциональна количеству присутствующих атомов.

Данная общая фармакопейная статья приводит общую информацию и определяет порядок действия при определении элементов атомноабсорбционной спектрометрией либо с помощью атомизации с использованием пламени, электротермического испарения в графитовой печи, получения гидридов, либо способом холодного пара для определения ртути.

Атомно-абсорбционная спектрометрия - техника определения концентрации элемента в испытуемом образце путем измерения поглощения электромагнитного излучения атомным паром элемента испытуемого образца. Испытание проводят при длине волны одной из линий поглощения (резонансных линий) определяемого элемента. Количество поглощенного излучения, в соответствии с законом Бугера - Ламберта - Бера, пропорционально концентрации элемента.

ПРИБОР

Основными составляющими частями прибора являются:

- источник излучения;

- система введения и распыления образца;

- атомизатор;

- монохроматор или полихроматор;

- детектор;

- блок сбора данных.

Прибор обычно оснащают системой коррекции фона. В качестве источника излучения используют лампы с полым катодом (ЛПК, HCL - hollow-cathodelamp) и безэлектродные газоразрядные лампы (БЭГЛ, EDL - electrodeless-dischargelamp). Излучение таких ламп имеет спектр определяемого элемента, состоящий из очень узких линий с полушириной около 0,002 нм.

Существует три типа атомизаторов:

- Пламенный способ

Пламенный атомизатор состоит из системы распыления с пневматическим приспособлением для получения аэрозоля, регулятора газа и горелки. Для получения температуры от 2000 К до 3000 К используют различные смеси горючего газа (пропан, водород и ацетилен) и окислителя (воздух и оксид азота). Конфигурацию горелки адаптируют под используемые газы, скорость подачи газа регулируется. Образцы распыляют, используя подкисленную воду как предпочтительный растворитель для приготовления испытуемых растворов и растворов сравнения. Могут быть использованы и органические растворители, если гарантировано, что они не влияют на стабильность пламени.

- Способ электротермической атомизации

Основными составляющими электротермического атомизатора являются графитовая трубчатая печь и источник электроэнергии. При использовании графитовой трубчатой печи происходит полная атомизация образца и атомный пар удерживается на пути излучения в течение длительного времени, что улучшает предел определения. Образцы (жидкости и твердые вещества) вводят непосредственно в графитовую трубчатую печь, которая нагревается постепенно по заданной программе, сначала высушивая образец, затем удаляя основные компоненты матрикса путем пиролиза, после чего атомизируя весь определяемый элемент. Очищают печь, нагревая ее до температуры более высокой, чем температура атомизации. Продувание графитовой печи инертным газом во время пиролиза приводит к более качественному процессу атомизации.

- Способ холодного пара и гидридный метод

Атомный пар может быть получен и вне спектрометра. Такой способ получения атомного пара используют в методе холодного пара при определении ртути или для определения таких элементов, образующих гидриды, как мышьяк, сурьма, висмут, селен и олово. В случае определения ртути, атомы генерируют химическим восстановлением с помощью олова хлорида или натрия натрия, после чего атомный пар быстро переносят с помощью инертного газа в холодную кварцевую кювету, расположенную на пути излучения, испускаемого лампой. Гидриды, генерированные таким образом, переносятся с помощью инертного газа в горячую кювету, где они диссоциируют на атомы.

ИНТЕРФЕРЕНЦИЯ

При измерениях атомной абсорбции могут иметь место химическая, физическая, ионизационная и спектральная интерференции. Химическую интерференцию компенсируют использованием модификаторов матрикса или высвобождающих агентов, либо использованием высоких температур пламени азота оксида - ацетилен. Ионизационную интерференцию компенсируют использованием специальных ионизационных буферов (например, лантановых или цезиевых). Физическую интерференцию, обусловленную высоким содержанием соли или вязкостью, компенсируют, используя разведение образца, посредством метода стандартных добавок или подбором матрикса. Спектральная интерференция происходит при перекрывании резонансных линий, и для ее исключения используют другую резонансную линию. Использование коррекции фона Зеемана также компенсирует спектральную интерференцию и помехи, связанные с поглощением излучения молекулами, особенно при использовании способа электротермической атомизации. Также к спектральной интерференции может приводить использование многоэлементных ламп с полым катодом. Специфическое или неспецифическое поглощение измеряют в спектральном диапазоне, определяемом выбранной шириной щели монохроматора (0,2 - 2 нм).

КОРРЕКЦИЯ ФОНА

Рассеивание и фон увеличивают значение измеряемого поглощения при атомизации пламенем или при электротермической атомизации. Поглощение фоном охватывает широкий диапазон длин волн, в то время как атомы поглощают в очень узких диапазонах порядка 0,005 - 0,02 нм. Поглощение фоном может быть скорректировано использованием контрольного раствора, имеющего точно такой же состав, что и раствор образца, за исключением определяемого элемента, что, однако, часто является неосуществимым. При электротермической атомизации температура пиролиза должна быть подобрана так, чтобы исключить продукты разложения матрикса, вызывающие фоновое поглощение. Коррекция фона может быть проведена также с использованием двух различных источников энергии: лампы с полым катодом, с помощью которой измеряют общее поглощение (элемент + фон), и дейтериевой лампы с непрерывной эмиссией, с помощью которой измеряют фоновое поглощение. Для коррекции фона сигнал, полученный от дейтериевой лампы, вычитают из сигнала, полученного от лампы с полым катодом. Этот способ лимитирован спектральным диапазоном дейтериевой лампы (от 190 нм до 400 нм). Фоновое поглощение также может быть найдено путем измерения поглощения при двух длинах волн: резонансной линии и длине волны, близкой к резонансной, но при которой не наблюдается поглощения образцом, и последующим вычитанием из поглощения резонансной линии поглощения второй длины волны.

Еще один способ коррекции фона - эффект Зеемана (основан на расщеплении Зеемана линии поглощения в магнитном поле). Данный способ особенно полезен в случае, если фон имеет тонкую структуру, а также позволяет значительно скорректировать фон в диапазоне от 185 нм до 900 нм.

ВЫБОР УСЛОВИЙ ПРОВЕДЕНИЯ ИСПЫТАНИЯ

После подбора подходящей длины волны и ширины щели для определяемого элемента рассматривают следующие моменты:

- коррекцию неспецифического фонового поглощения;

- необходимость прибавления химических модификаторов или ионизационных буферов к образцу, а также к контрольному раствору и растворам сравнения;

- разведение образца (например, для минимизации физической интерференции);

- детали температурной программы, предварительный нагрев, высушивание, пиролиз, атомизацию, постатомизацию со временем линейного нарастания и временем удерживания;

- расход инертного газа;

- модификаторы матрикса для электротермической атомизации (печь);

- химические восстанавливающие реагенты для определений ртути или других гидридобразующих элементов вместе с температурой кюветы с холодным паром или температуры нагреваемой кюветы;

- технические требования по исполнению печи (камера, платформа Львова и другие).

МЕТОД

Определения проводят путем сравнения со стандартными растворами с известными концентрациями определяемого элемента методом калибровочного графика (метод I), или методом стандартных добавок (метод II).

Атомно-абсорбционный спектрометр выводят на режим в соответствии с инструкцией завода-производителя и устанавливают необходимую длину волны. В генератор атомного пара вводят контрольный раствор и настраивают регистрирующее устройство на максимум пропускания. Значение для контрольного раствора может быть определено путем использования растворителя для установки прибора на нулевое значение. Вводят раствор сравнения определяемого элемента с наибольшей концентрацией и настраивают прибор так, чтобы получить максимальный регистрируемый сигнал. Во избежание загрязнения и эффекта памяти тщательно промывают прибор. После завершения анализа прибор промывают водой P или подкисленной водой.

В случае использования техники ввода твердых проб, все условия проведения испытания описывают в частной фармакопейной статье.

Предпочтительно, чтобы концентрации растворов находились в линейной части калибровочного графика. Если это невозможно, могут быть использованы криволинейные калибровочные графики с применением подходящего программного обеспечения.

На всех этапах проведения испытания рекомендуется по возможности использовать полимерную лабораторную посуду. Для подготовки образца может потребоваться растворение, разложение (как правило, в микроволновой печи), озоление или сочетание указанных операций для того, чтобы очистить матрикс образца и/или удалить углеродсодержащие вещества. Если процесс происходит в открытой системе, при отсутствии других указаний в частной фармакопейной статье, температура прокаливания не должна превышать 600 °C по причине летучести некоторых металлов.

МЕТОД I - МЕТОД КАЛИБРОВОЧНОГО ГРАФИКА

Обычно для измерений готовят и используют три раствора сравнения определяемого элемента и контрольный раствор.

Испытуемый раствор готовят, как указано в частной фармакопейной статье. Не менее трех растворов сравнения определяемого элемента готовят так, чтобы диапазон концентраций этих растворов включал ожидаемое значение концентрации определяемого элемента в испытуемом растворе. Для количественного анализа оптимальные значения калибровки должны находиться в диапазоне от 0,7 до 1,3 от ожидаемого содержания определяемого элемента или от предела, указанного в частной фармакопейной статье. Для анализа на содержание примесей оптимальные значения калибровки должны находиться в диапазоне от предела обнаружения до 1,2 от предельного значения для определяемого элемента. Любые реактивы, используемые при приготовлении испытуемого раствора, прибавляют в контрольный раствор и растворы сравнения в таких же количествах, как и в испытуемый раствор.

Вводят растворы, используя одинаковое количество повторов для получения устойчивых результатов.

Расчет. Строят калибровочную кривую зависимости средних значений поглощения растворов сравнения от концентрации, по которой определяют концентрацию элемента в испытуемом растворе.

МЕТОД II - МЕТОД СТАНДАРТНЫХ ДОБАВОК

Испытуемый раствор готовят, как указано в частной фармакопейной статье. Равные объемы испытуемого раствора помещают не менее, чем в три мерные колбы одинакового объема. Во все мерные колбы кроме одной прибавляют пропорционально увеличивающиеся объемы раствора сравнения с известной концентрацией определяемого элемента, получая серию растворов, содержащих устойчиво возрастающие концентрации определяемого элемента, получая, если это возможно, значения в линейной области кривой. Доводят содержимое каждой колбы растворителем до метки.

Вводят растворы, используя одинаковое количество повторов для получения устойчивых результатов.

Расчет. Методом наименьших квадратов находят линейное уравнение графика и по нему рассчитывают концентрацию определяемого элемента в испытуемом растворе.

ВАЛИДАЦИЯ МЕТОДИКИ

Через определенные временные интервалы верифицируют удовлетворительное исполнение методики, описанной в частной фармакопейной статье.

ЛИНЕЙНОСТЬ

Готовят и анализируют не менее четырех растворов сравнения, концентрация которых находится в пределах диапазона калибровки, и контрольный раствор. Проводят не менее пяти измерений.

Используя все полученные данные, рассчитывают калибровочную кривую методом наименьших квадратов. Строят кривую регрессии, отмечая средние значения, измеренные значения и доверительный интервал калибровочного графика. Метод является пригодным при условии соблюдения следующих требований:

- коэффициент корреляции должен быть не менее 0,99;

- на калибровочном графике погрешности каждого калибровочного уровня должны быть распределены случайным образом.

Рассчитывают среднее значение и относительное стандартное отклонение для наименьшего и наибольшего калибровочного уровня.

В случае если отношение рассчитанного стандартного отклонения наименьшего и наибольшего калибровочного уровня менее 0,5 или более 2,0, может быть получена более точная оценка калибровочного графика с использованием взвешенной линейной регрессии. И линейная, и квадратичная весовая функции применяются к полученным данным для нахождения наиболее подходящей для использования весовой функции. Если средние значения при сравнении с калибровочным графиком проявляют отклонение от линейности, используют двухмерную линейную регрессию.

ПРАВИЛЬНОСТЬ

Предпочтительно верифицировать правильность с использованием сертифицированных стандартных образцов. Если это невозможно, проверяют открываемость.

Открываемость. В случае методик количественного определения открываемость должна быть от 90% до 110%. Для других определений, например для определения следовых количеств элемента, открываемость должна быть от 80% до 120% от теоретического значения. Открываемость может быть определена с использованием подходящего раствора сравнения (матриксного раствора), содержащего известное количество определяемого элемента (средняя концентрация калибровочного графика).

ПОВТОРЯЕМОСТЬ

Повторяемость должна быть не более 3% для количественного определения и не более 5% для испытания на содержание примесей.

ПРЕДЕЛ КОЛИЧЕСТВЕННОГО ОПРЕДЕЛЕНИЯ

Удостоверяются, что предел количественного определения (например, определенный с использованием приближения 10) ниже измеряемого значения.

201020023-2019

2.1.2.23. Абсорбционная спектрофотометрия в инфракрасной области

Инфракрасные спектрофотометры применяют для записи спектров в области от 4000 до 650 (от 2,5 мкм до 15,4 мкм), а в некоторых случаях до 200 (до 50 мкм).

ПРИБОР

Спектрофотометры для записи спектров состоят из подходящего источника излучения, монохроматора или интерферометра и детектора.

В спектрофотометрах с Фурье-преобразованием используется полихроматическое излучение и рассчитывается спектр в заданной области частот путем Фурье-преобразования исходных данных. Также могут быть использованы спектрофотометры, снабженные оптической системой, способной выделять монохроматическое излучение в измеряемой области. Обычно спектр представляется как функция пропускания, т.е. отношения интенсивности прошедшего к падающему на образец излучению. Но также может быть представлен как функция поглощения.

Оптическую плотность (A) определяют как десятичный логарифм обратной величины пропускания (T):

,

где:

- интенсивность излучения, падающего на вещество;

I - интенсивность излучения, прошедшего через вещество.

ПОДГОТОВКА ОБРАЗЦА
 
ДЛЯ ПОЛУЧЕНИЯ СПЕКТРОВ ПРОПУСКАНИЯ ИЛИ ПОГЛОЩЕНИЯ

Испытуемый образец готовят по одной из следующих методик.

Жидкости. Жидкости исследуют в форме пленки, находящейся между двумя пластинками, прозрачными для инфракрасного излучения, или в кювете с соответствующей толщиной слоя, также прозрачной для инфракрасного излучения.

Жидкости или твердые вещества в растворе. Готовят раствор испытуемого образца в подходящем растворителе. Выбирают концентрацию вещества и толщину слоя кюветы, позволяющие получить удовлетворительный спектр. Обычно хорошие результаты получают при концентрациях от 10 г/л до 100 г/л и толщине слоя от 0,5 мм до 0,1 мм. Поглощение растворителя компенсируют путем помещения в канал сравнения аналогичной кюветы, содержащей выбранный растворитель. При использовании прибора с Фурье-преобразованием записывают поочередно спектр растворителя и спектр образца, и вычитают поглощение растворителя с учетом коэффициента компенсации.

Твердые вещества. Твердые вещества исследуют в виде суспензий, полученных путем диспергирования в подходящей жидкости, или в твердом состоянии (диски из галогенидов). Если указано в частной фармакопейной статье, формируют пленку из расплавленной массы между двумя пластинами, прозрачными для инфракрасного излучения.

а) Суспензия. Небольшое количество испытуемого вещества растирают с минимальным количеством вазелинового масла P или другой подходящей жидкости; обычно от 5 мг до 10 мг испытуемого вещества достаточно для получения подходящей суспензии с использованием одной капли вазелинового масла P. Полученную суспензию сжимают между двумя пластинками, прозрачными для инфракрасного излучения.

б) Диски. От 1 мг до 2 мг испытуемого вещества растирают с 300 - 400 мг, при отсутствии других указаний в частной фармакопейной статье, тщательно измельченного и высушенного калия бромида P или калия хлорида P. Обычно этих количеств достаточно для получения диска диаметром 10 - 15 мм и спектра соответствующей интенсивности. Если вещество является гидрохлоридом, рекомендуют использовать калия хлорид P. Смесь тщательно растирают, помещают равномерно в пуансон и прессуют при давлении около 800 МПа (8 т·). Диски из нестабильных при обычных атмосферных условиях или гигроскопичных веществ прессуют в вакууме. Причиной образования некачественных дисков могут быть такие факторы, как недостаточное или чрезмерное растирание, влажность или иные примеси в дисперсионной среде и недостаточное измельчение частиц. Диск непригоден для испытания, если он при визуальном осмотре неоднороден по прозрачности или пропускание при 2000 (5 мкм) составляет менее 60% без компенсации при отсутствии специфической полосы поглощения вещества.

Газы. Газы исследуют в кювете, прозрачной для инфракрасного излучения, с длиной оптического пути около 100 мм. Из кюветы откачивают воздух и заполняют ее необходимым газом до требуемого давления через кран или при помощи игольчатого клапана через подходящую газовую линию между кюветой и контейнером с веществом, предназначенным для испытания.

При необходимости, давление в кювете доводят до атмосферного, используя газ, прозрачный для инфракрасного излучения (например, азот P или аргон P). Мешающее влияние поглощения воды, углерода диоксида или других атмосферных газов исключают путем помещения в канал сравнения идентичной кюветы, которая либо вакуумирована, либо заполнена газом, прозрачным для инфракрасного излучения.

ДЛЯ ПОЛУЧЕНИЯ СПЕКТРОВ ДИФФУЗНОГО ОТРАЖЕНИЯ

Твердые вещества. Смесь испытуемого вещества с тонко измельченным и высушенным калия бромидом P или калия хлоридом P растирают в порошок. При отсутствии других указаний в частной фармакопейной статье, готовят смесь, содержащую около 5% вещества. Смесь растирают, помещают в чашку для образца и записывают спектр отражения.

После математической обработки записанного спектра по функции Кубелка - Мунка может быть получен спектр поглощения вещества.

ДЛЯ ПОЛУЧЕНИЯ СПЕКТРОВ НАРУШЕННОГО ПОЛНОГО ВНУТРЕННЕГО ОТРАЖЕНИЯ

Нарушенное полное отражение (включая многократное отражение) касается света, обычно многократно внутренне отраженного пропускающей средой. Существуют приборы, где происходит только одно отражение. Испытуемое вещество помещают на внутренний отражающий элемент (ВОЭ, IRE), например, из алмаза, германия, цинка селенида, таллия бромида - таллия йодида (KRS-5) или из другого подходящего вещества с высоким показателем преломления, и добиваются плотного и однородного контакта со всей поверхностью кристалла внутреннего отражающего элемента с помощью давления или растворяя вещество в подходящем растворителе и высушивая полученный раствор на внутреннем отражающем элементе. Просматривают спектр нарушенного полного внутреннего отражения (НПВО, ATR).

ИДЕНТИФИКАЦИЯ С ИСПОЛЬЗОВАНИЕМ СТАНДАРТНЫХ ОБРАЗЦОВ

Образцы испытуемого вещества и стандартного образца готовят по одной и той же методике и записывают спектры в области от 4000 до 650 (от 2,5 мкм до 15,4 мкм) в одних и тех же условиях. Минимумы пропускания (максимумы поглощения) в спектрах испытуемого вещества должны соответствовать по положению и относительной величине таковым в спектре стандартного образца.

Если спектры, полученные в твердом состоянии, отличаются по положению минимумов пропускания (максимумов поглощения), то испытуемое вещество и стандартный образец обрабатывают одним и тем же способом так, чтобы они кристаллизовались или получались в одной и той же форме, или обрабатывают способом, указанным в частной фармакопейной статье, а затем снимают спектры.

ИДЕНТИФИКАЦИЯ С ИСПОЛЬЗОВАНИЕМ СТАНДАРТНЫХ СПЕКТРОВ

Контроль разрешающей способности. В случае приборов с монохроматором записывают спектр пленки полистирола толщиной около 35 мкм. Разность x (см. рисунок 2.1.2.23.-1) между процентом пропускания в максимуме пропускания A при 2870 (3,48 мкм) и минимуме пропускания B при 2849,5 (3,51 мкм) должна быть более 18. Разность y между процентом пропускания в максимуме пропускания C при 1589 (6,29 мкм) и минимуме пропускания D при 1583 (6,32 мкм) должна быть более 10.

Рисунок 2.1.2.23.-1.

В случае приборов с Фурье-преобразованием устанавливают подходящее разрешение с соответствующей аподизацией, рекомендуемое производителем. Для контроля разрешающей способности используют подходящие методы, например, записывают спектр пленки полистирола толщиной около 35 мкм. Разность между поглощением в минимуме поглощения при 2870 и максимуме поглощения при 2849,5 должна быть более 0,33. Разность между поглощением в минимуме поглощения при 1589 и максимуме поглощения при 1583 должна быть более 0,08.

Типичный спектр полистирола, используемого для проверки разрешающей способности.

Проверка шкалы волновых чисел. Шкала волновых чисел может быть проверена с использованием пленки полистирола, которая имеет минимум пропускания (максимум поглощения) при волновых числах (), приведенных в таблице 2.1.2.23.-1.

Таблица 2.1.2.23.-1

Минимумы пропускания и допустимые отклонения для пленки полистирола

Минимум пропускания (см-1) Допустимые отклонения (см-1)
Прибор с монохроматором Прибор с Фурье-преобразованием
3060,0 +/- 1,5 +/- 1,0
2849,5 +/- 2,0 +/- 1,0
1942,9 +/- 1,5 +/- 1,0
1601,2 +/- 1,0 +/- 1,0
1583,0 +/- 1,0 +/- 1,0
1154,5 +/- 1,0 +/- 1,0
1028,3 +/- 1,0 +/- 1,0

Методика. Испытуемое вещество готовят к испытанию согласно инструкции, приложенной к стандартному спектру/стандартному образцу. Используя условия, при которых проводилась проверка разрешающей способности и получен стандартный спектр, записывают спектр испытуемого вещества.

Положения и относительные величины полос в спектре испытуемого вещества и стандартном спектре должны согласовываться между собой.

Компенсация влияния паров воды и атмосферного углерода диоксида. При использовании приборов с Фурье-преобразованием спектральная интерференция, вызываемая парами воды и диоксидом углерода, компенсируется с использованием подходящих алгоритмов в соответствии с инструкциями производителя. Кроме того, спектры могут быть получены либо на приборах, очищенных соответствующим образом, либо при абсолютно одинаковых условиях записи однолучевого спектра фона и спектра образца.

ПРИМЕСИ В ГАЗАХ

Для анализа примесей используют кювету, прозрачную для инфракрасного излучения и имеющую соответствующую длину оптического пути (например, от 1 м до 20 м). Кювету заполняют так, как указано в разделе "Газы". Для определения и количественной оценки примесей используют методики, указанные в частных фармакопейных статьях.

201020024-2019

2.1.2.24. Абсорбционная спектрофотометрия в ультрафиолетовой и видимой областях

Определение оптической плотности. Оптическая плотность (A) раствора представляет собой десятичный логарифм обратной величины пропускания (T) для монохроматического излучения и выражается соотношением:

,

где: ;

- интенсивность падающего монохроматического излучения;

I - интенсивность прошедшего монохроматического излучения.

В отсутствие других физико-химических факторов измеренная оптическая плотность (A) пропорциональна длине пути (b), через который проходит излучение, и концентрации (c) вещества в растворе в соответствии с уравнением:

,

где: - молярный коэффициент поглощения;

b - длина оптического пути, в сантиметрах;

c - концентрация вещества в растворе, в моль на литр.

Величина представляет собой удельный показатель поглощения, то есть оптическую плотность раствора вещества с концентрацией 10 г/л в кювете с толщиной слоя 1 см:

При отсутствии других указаний в частной фармакопейной статье измерение оптической плотности проводят при указанной длине волны с использованием кюветы 1 см. При отсутствии других указаний в частной фармакопейной статье измерение проводят по сравнению с тем же растворителем или той же смесью растворителей, в которой растворено вещество. Оптическая плотность растворителя, измеренная против воздуха при указанной длине волны, не должна превышать 0,4 и желательно, чтобы она была менее 0,2. Спектр поглощения представляют таким образом, чтобы оптическая плотность или ее некоторая функция были приведены по оси ординат, а длина волны или некоторая функция от длины волны - по оси абсцисс.

Если в частной фармакопейной статье приводят только одно значение для положения максимума поглощения, то это означает, что полученное значение максимума не должно отличаться от указанного более чем на +/- 2 нм.

Прибор. Спектрофотометры, предназначенные для измерений в ультрафиолетовой и видимой областях спектра, состоят из оптической системы, выделяющей монохроматическое излучение в области от 200 нм до 800 нм, и устройства для измерения оптической плотности.

Проверка шкалы длин волн. Для проверки шкалы длин волн используют линии водородной или дейтериевой разрядной лампы или линии паров ртути, а также максимумы поглощения гольмия перхлората раствор P, которые представлены в таблице 2.2.2.24.-1. Допустимое отклонение составляет +/- 1 нм для ультрафиолетового и +/- 3 нм для видимого диапазонов. Также могут быть использованы и другие сертифицированные стандартные образцы.

Таблица 2.1.2.24.-1

Максимумы поглощения (или испускания) для проверки шкалы длин волн

241,15 нм (Ho) 404,66 нм (Hg)
253,7 нм (Hg) 435,83 нм (Hg)
287,15 нм (Ho) 486,0 нм ()
302,25 нм (Hg) 486,1 нм ()
313,16 нм (Hg) 536,3 нм (Ho)
334,15 нм (Hg) 546,07 нм (Hg)
361,5 нм (Ho) 576,96 нм (Hg)
365,48 нм (Hg) 579,07 нм (Hg)

Проверка шкалы оптической плотности. Проверяют значения оптических плотностей, используя подходящие фильтры или калия дихромата раствор P при длинах волн, указанных в таблице 2.1.2.24.-2. В таблице 2.1.2.24.-2 приведены точные значения удельного показателя поглощения и его допустимые пределы для каждой длины волны. Данные таблицы основаны на допустимой погрешности при измерении поглощения +/- 0,01.

Таблица 2.1.2.24.-2

Значения удельного показателя поглощения и его допустимые пределы

Длина волны, нм Удельный показатель поглощения Допустимые пределы
235 124,5 от 122,9 до 126,2
257 144,5 от 142,8 до 146,2
313 48,6 от 47,0 до 50,3
350 107,3 от 105,6 до 109,0
430 15,9 от 15,7 до 16,1

Для проверки шкалы оптических плотностей используют растворы калия дихромата P, который предварительно сушат при температуре 130 °C до постоянной массы. Для проверки шкалы оптических плотностей при длинах волн 235 нм, 257 нм, 313 нм и 350 нм растворяют (57,0 - 63,0) мг калия дихромата P в 0,005 M растворе серной кислоты и доводят до объема 1000,0 мл этим же растворителем. Для проверки шкалы оптических плотностей при длине волны 430 нм растворяют (57,0 - 63,0) мг калия дихромата P в 0,005 M растворе серной кислоты и доводят до объема 100,0 мл этим же растворителем. Также могут быть использованы и другие сертифицированные стандартные образцы.

Предельный уровень рассеянного света. Рассеянный свет может быть определен при данной длине волны с использованием соответствующих фильтров или растворов. Например, оптическая плотность раствора 12 г/л калия хлорида P в кювете с толщиной слоя 1 см резко возрастает между 220 нм и 200 нм и имеет значение более 2,0 при 198 нм при использовании воды в качестве компенсационного раствора. Также могут быть использованы и другие сертифицированные стандартные образцы.

Разрешающая способность (для качественного анализа). Если указано в частной фармакопейной статье, то определяют разрешающую способность спектрофотометра следующим образом. Записывают спектр 0,02% (об/об) раствора толуола P в гексане P. Минимально допустимое значение отношения оптической плотности в максимуме поглощения при 269 нм к оптической плотности в минимуме поглощения при 266 нм указывают в частной фармакопейной статье. Также могут быть использованы и другие сертифицированные стандартные образцы.

Ширина спектральной щели (для количественного анализа). В случае использования спектрофотометра с изменяемой шириной спектральной щели при выбранной длине волны возможны погрешности, связанные с шириной этой щели. Для их исключения ширина спектральной щели должна быть малой по сравнению с полушириной полосы поглощения и в то же время должна быть максимально велика для получения высокого уровня I0. Таким образом, ширина щели должна быть такой, чтобы дальнейшее ее уменьшение не изменяло величину измеряемой оптической плотности.

Кюветы. Допустимые вариации в толщине слоя используемых кювет должны быть не более +/- 0,005 см. Кюветы, предназначенные для испытуемого и компенсационного растворов, должны иметь одинаковое пропускание (или оптическую плотность) при заполнении одним и тем же растворителем. В противном случае это различие следует учитывать.

Чистка и обращение с кюветами должны быть аккуратными.

ПРОИЗВОДНАЯ СПЕКТРОФОТОМЕТРИЯ

В производной спектрофотометрии используется преобразование исходного спектра поглощения (нулевой порядок) в производные спектры первого, второго и более высоких порядков.

Производный спектр первого порядка представляет собой график зависимости градиента кривой поглощения (скорость изменения оптической плотности с длиной волны (dA/d) от длины волны.

Производный спектр второго порядка представляет собой график зависимости кривизны спектра поглощения от длины волны (). Вторая производная при любой длине волны X связана с концентрацией следующим соотношением:

,

где: c' - концентрация поглощающего раствора, в граммах на литр.

Прибор. Используют спектрофотометр, отвечающий указанным выше требованиям и оснащенный аналоговым резистентноемкостным дифференцирующим модулем, цифровым дифференциатором или другими средствами получения производных спектров. Некоторые методы получения производных спектров второго порядка сдвигают их относительно спектра нулевого порядка, что следует учитывать в случае применимости.

Разрешающая способность. Если указано в частной фармакопейной статье, записывают производный спектр второго порядка для раствора 0,02% (об/об) толуола P в метаноле P, используя метанол P в качестве компенсационного раствора. На спектре должен присутствовать небольшой отрицательный экстремум, расположенный между двумя большими отрицательными экстремумами при 261 нм и 268 нм, соответственно, как показано на рисунке 2.1.2.24.-1. При отсутствии других указаний в частной фармакопейной статье отношение A/B (см. рисунок 2.1.2.24.-1) должно быть не менее 0,2.

Рисунок 2.1.2.24.-1
Производный спектр второго порядка раствора 0,02% (об/об) толуола P в метаноле P

Методика. Готовят раствор испытуемого вещества, устанавливают различные инструментальные характеристики в соответствии с инструкцией к прибору и рассчитывают количество определяемого вещества, как указано в частной фармакопейной статье.

201020025-2019

2.1.2.25. Бумажная хроматография

Бумажная хроматография представляет собой метод разделения, основанный на перемещении подвижной фазы по капиллярам и поверхности фильтровальной бумаги.

Неподвижной фазой является бумага или вещества, предварительно нанесенные на ее волокна. Механизм хроматографии на бумаге может быть распределительным или адсорбционным. Перемещение подвижной фазы происходит либо только под действием капиллярных сил (восходящая бумажная хроматография), либо под действием капиллярных сил и силы тяжести (нисходящая бумажная хроматография).

При хроматографировании определяемые вещества образуют на бумаге зоны адсорбции в виде круглых или овальных пятен или полос в зависимости от способа нанесения (в точку или полосой).

Подвижность вещества при хроматографировании характеризуется коэффициентом замедления (Rf) (общая фармакопейная статья 2.1.2.36. Хроматографические методы разделения).

Бумажная хроматография может использоваться для идентификации, испытания на чистоту и количественное определение.

ВОСХОДЯЩАЯ БУМАЖНАЯ ХРОМАТОГРАФИЯ

Оборудование. Оборудование состоит из стеклянной камеры, по размеру соответствующей используемой хроматографической бумаге, с плотно пришлифованной крышкой. В верхней части камеры имеется специальное приспособление, удерживающее в подвешенном состоянии хроматографическую бумагу и способное опускать ее при закрытой камере. На дно камеры помещают лодочку с подвижной фазой, в которую опускают конец бумаги. Хроматографическую бумагу, представляющую собой подходящую фильтровальную бумагу, разрезают в направлении ее текстуры на полосы достаточной длины и шириной не менее 2,5 см.

Методика. Лодочку заполняют подвижной фазой до образования слоя глубиной 2,5 см. При указании в частной фармакопейной статье между стенками камеры и лодочки помещают хроматографическую бумагу. Для насыщения камеру закрывают крышкой и выдерживают обычно в течение 24 ч при температуре от 20 °C до 25 °C. Камеру термостатируют при данной температуре в течение всего испытания. Отступив от края 3 см, на хроматографической бумаге карандашом проводят горизонтальную линию (линия старта), на которую микропипеткой наносят объем раствора в соответствии с описанием в частной фармакопейной статье. Поскольку диаметр пятна не должен превышать 10 мм, большой объем раствора наносят в несколько приемов, позволяя каждой порции высохнуть перед следующим нанесением. При совместном хроматографировании нескольких растворов расстояние между пятнами на линии старта должно быть не менее 3 см. Бумагу помещают в камеру, закрывают ее крышкой и выдерживают в течение 1 ч 30 мин. Хроматографируют в течение времени или до расстояния, указанных в частной фармакопейной статье. Хроматограмму вынимают из камеры, сушат на воздухе. Хроматографическую бумагу защищают от яркого света в течение всего процесса разделения.

НИСХОДЯЩАЯ БУМАЖНАЯ ХРОМАТОГРАФИЯ

Оборудование. Оборудование состоит из стеклянной камеры, по размеру соответствующей используемой хроматографической бумаге, с плотно пришлифованной крышкой. В центре крышки должно быть отверстие диаметром около 1,5 см, закрытое тяжелой стеклянной пластиной или пробкой. В верхней части камеры подвешивают лодочку для подвижной фазы. На каждой стороне лодочки параллельно и чуть выше ее верхних краев устанавливают два стеклянных регулирующих стержня, удерживающих бумагу таким образом, чтобы она не соприкасалась со стенками камеры. Хроматографическую бумагу, представляющую собой подходящую фильтровальную бумагу, разрезают в направлении ее текстуры на полосы достаточной длины и шириной не менее 2,5 см и не более длины лодочки.

Методика. На дно камеры помещают указанную в частной фармакопейной статье подвижную фазу до образования слоя глубиной 2,5 см, закрывают крышкой и выдерживают в течение 24 ч при температуре от 20 °C до 25 °C. Камеру термостатируют при данной температуре в течение всего испытания. Карандашом проводят линию старта на одном конце бумаги, отступив от ее края на такое расстояние, чтобы линия находилась на несколько сантиметров выше регулирующего стержня и была параллельна ему после закрепления конца бумаги в лодочке. Остальная часть листа бумаги должна свободно свисать над регулирующим стержнем. На линию старта микропипеткой наносят указанный в частной монографии объем раствора. Поскольку диаметр пятна не должен превышать 10 мм, большой объем раствора наносят в несколько приемов, позволяя каждой порции высохнуть перед следующим нанесением. При совместном хроматографировании нескольких растворов расстояние между пятнами на линии старта должно быть не менее 3 см.

Хроматограмму помещают в камеру, закрывают ее крышкой и выдерживают в течение 1 ч 30 мин. Затем через отверстие в крышке заполняют лодочку подвижной фазой, закрывают отверстие и хроматографируют в течение времени или до расстояния, указанных в частной фармакопейной статье. Хроматограмму вынимают из камеры и сушат на воздухе. В процессе разделения хроматографическую бумагу защищают от яркого света.

201020026-2019

2.1.2.26. Тонкослойная хроматография

Тонкослойная хроматография (ТСХ) представляет собой метод разделения, основанный на процессах адсорбции, распределения, ионного обмена или на их комбинации и осуществляется посредством перемещения в тонком слое (неподвижной фазе) определяемых веществ (аналитов), растворенных в растворителе или в соответствующей смеси растворителей (подвижной фазе). Неподвижная фаза состоит из подходящего материала, нанесенного в виде тонкого слоя и зафиксированного на подложке (пластинке) из стекла, металла или полимера. Перед хроматографированием растворы определяемых веществ наносят на пластинку.

Усовершенствованный метод, позволяющий достигать лучших показателей чувствительности и эффективности разделения за счет использования специальных пластинок с более мелким размером частиц сорбента, носит название высокоэффективной тонкослойной хроматографии (ВЭТСХ).

ОБОРУДОВАНИЕ

Пластинки. Хроматографирование проводят с использованием пластинок, полученных в соответствии с указаниями общей фармакопейной статье 2.2.1.1. Реактивы. При описании испытаний размер частиц силикагеля указывается после его названия.

Предварительная подготовка пластинок. При необходимости перед использованием пластинки либо промывают путем хроматографирования в подходящем растворителе, либо пропитывают посредством элюирования, погружения или опрыскивания, либо, при необходимости, активируют, нагревая в сушильном шкафу при температуре 120 °C в течение 20 мин.

Хроматографическая камера для вертикального элюирования представляет собой емкость с плотно подогнанной крышкой и плоским дном или дном с двумя желобами из инертного прозрачного материала, соответствующими по размеру используемым пластинкам. Для горизонтального элюирования хроматографическая камера имеет желоб для подвижной фазы и дополнительно содержит устройство для подачи подвижной фазы к неподвижной фазе.

Микропипетки, микрошприцы, калиброванные капилляры или другие устройства, пригодные для нанесения растворов.

Устройство для обнаружения флуоресценции. Для измерения непосредственной флуоресценции или обнаружения тушения флуоресценции.

Проявляющие устройства и реактивы. Для проявления разделенных веществ используют подходящие устройства, пригодные для нанесения реактивов на пластинку (посредством опрыскивания, погружения или обработки парами) и, в случае применимости, нагревания.

Документирование. Допускается использование устройств, обеспечивающих регистрацию визуализированных хроматограмм, например, фотографирование или создание компьютерного файла.

МЕТОД

Нанесение. На линию, параллельную нижнему краю пластинки, на соответствующем расстоянии от ее нижнего края и сторон наносят указанные объемы растворов; расстояние между центрами круглых пятен должно составлять не менее 10 мм (5 мм для пластинок для ВЭТСХ), расстояние между краями полос - не менее 5 мм (2 мм для пластинок для ВЭТСХ). Растворы наносят минимальными порциями для получения пятен диаметром 2 - 5 мм (1 - 2 мм для пластинок для ВЭТСХ) или полос длиной 10 - 20 мм (5 - 10 мм для пластинок для ВЭТСХ) и шириной 1 - 2 мм.

Если в частной фармакопейной статье предусмотрено использование наряду с обычными пластинками пластинок для ВЭТСХ, рабочие условия для высокоэффективной тонкослойной хроматографии указывают в квадратных скобках [ ] после указания условий для обычных пластинок.

Вертикальное хроматографирование. Стенки хроматографической камеры выстилают фильтровальной бумагой. Подвижную фазу наливают в камеру в количестве, достаточном для того, чтобы после смачивания фильтровальной бумаги покрыть дно камеры слоем жидкости, необходимым для хроматографирования. Для насыщения хроматографическую камеру с подвижной фазой закрывают крышкой и выдерживают при температуре от 20 °C до 25 °C в течение 1 ч. При отсутствии других указаний в частной фармакопейной статье хроматографирование проводят в насыщенной камере. Наносят указанные объемы растворов как описано выше. После испарения растворителей из нанесенных проб пластинку помещают в хроматографическую камеру как можно более вертикально, следя за тем, чтобы пятна или полосы находились выше поверхности подвижной фазы. Камеру закрывают, оставляют ее при температуре от 20 °C до 25 °C в защищенном от попадания прямых солнечных лучей месте. После того, как подвижная фаза пройдет расстояние, указанное в частной фармакопейной статье, пластинку вынимают, сушат и обнаруживают пятна способом, указанным в частной фармакопейной статье.

В случае двумерной хроматографии после первого хроматографирования пластинку сушат и выполняют второе хроматографирование в направлении, перпендикулярном первому.

Горизонтальное хроматографирование. Наносят указанные объемы растворов как описано выше. После испарения растворителей из нанесенных проб в желоб хроматографической камеры вводят с помощью шприца или пипетки достаточное количество подвижной фазы, помещают пластинку, убеждаясь, что она расположена горизонтально и подсоединена к устройству для подачи подвижной фазы в соответствии с инструкциями производителя. Если указано в частной фармакопейной статье, пластинку элюируют, начиная одновременно с двух концов. Камеру закрывают и проводят хроматографирование при температуре от 20 °C до 25 °C. После того, как подвижная фаза пройдет расстояние, указанное в частной фармакопейной статье, пластинку вынимают, сушат и обнаруживают пятна указанным способом.

В случае двумерной хроматографии после первого хроматографирования пластинку сушат и выполняют второе хроматографирование в направлении, перпендикулярном первому.

Ступенчатое хроматографирование. Наносят указанные объемы растворов как описано выше. В процессе хроматографирования ступенчато изменяют состав подвижной фазы либо иные условия хроматографирования. Например, ступенчатое хроматографирование с различными подвижными фазами применяют в случае, если для разделения анализируемой смеси недостаточно хроматографирования с использованием лишь одной подвижной фазы.

ВИЗУАЛЬНАЯ ОЦЕНКА

Идентификация. Визуально сравнивают цвет, размер и коэффициент замедления (RF) либо коэффициент Rst основного пятна на хроматограмме испытуемого раствора с соответствующим пятном на хроматограмме раствора сравнения.

Коэффициент замедления определяют как отношение расстояния от точки нанесения пробы до центра пятна и расстояния, пройденного фронтом растворителя от точки нанесения пробы (см. общую фармакопейную статью 2.1.2.36.).

Проверка разделяющей способности неподвижной фазы для идентификации. Обычно для оценки пригодности достаточно испытания на пригодность неподвижной фазы, описанного в общей фармакопейной статье 2.2.1.1. Реактивы. В особых случаях дополнительные требования указывают в частной фармакопейной статье.

Испытание на родственные примеси. Дополнительное(ые) пятно(а) на хроматограмме испытуемого раствора сравнивают визуально с соответствующим(и) пятном(ами) на хроматограмме раствора сравнения, содержащего примесь (примеси), или раствора сравнения, приготовленного путем разведения испытуемого раствора.

Проверка разделяющей способности. Требования для проверки разделяющей способности приводят в соответствующих частных фармакопейных статьях.

Проверка чувствительности. Чувствительность считается удовлетворительной, если на хроматограмме наиболее разведенного раствора сравнения четко обнаруживается пятно или полоса.

КОЛИЧЕСТВЕННЫЕ ИЗМЕРЕНИЯ

Требования к разрешению и разделению приводят в соответствующих частных фармакопейных статьях.

В том случае, когда вещества, разделяемые методом тонкослойной хроматографии, поглощают или флуоресцируют в ультрафиолетовом или видимом свете, их можно количественно определить непосредственно на пластинке, используя подходящее оборудование. Для этого измеряют отражение или пропускание падающего света, передвигая пластинку или измеряющее устройство. Аналогичным образом, используя подходящее оптическое оборудование, можно измерять флуоресценцию. Вещества, содержащие радионуклиды, могут быть количественно определены тремя способами:

- непосредственно на пластинке - передвигая пластинки вдоль подходящего счетчика радиоактивности или счетчика радиоактивности вдоль пластины (см. общую фармакопейную статью Радиофармацевтические препараты);

- разрезанием пластинки на полосы и измерением радиоактивности на каждой полосе, используя подходящий счетчик радиоактивности;

- соскребанием неподвижной фазы, растворением ее в подходящем сцинтилляционном коктейле и измерением радиоактивности с использованием жидкостного сцинтилляционного счетчика.

Оборудование. Оборудование для измерений непосредственно на пластинке включает в себя:

- устройство для точного нанесения в определенном месте пластинки необходимого количества вещества;

- механическое устройство для передвижения пластинки или измерительного устройства вдоль осей X или Y;

- регистрирующее устройство и интегратор или компьютер;

- для веществ, поглощающих или флуоресцирующих в ультрафиолетовом или видимом свете: для измерения отражения или пропускания используются фотометр с источником света, оптическое устройство, генерирующее монохроматический свет, и фотоэлемент соответствующей чувствительности; в том случае, когда измеряется флуоресценция, требуется дополнительно монохроматический фильтр для выбора соответствующей спектральной области излучаемого света;

- для веществ, содержащих радионуклиды: подходящий счетчик радиоактивности; для него необходимо проверить линейность диапазона.

Методика. Готовят раствор испытуемого образца (испытуемый раствор) в соответствии с указаниями в частной фармакопейной статье и, при необходимости, растворы стандартных образцов анализируемых веществ (растворы сравнения), используя тот же растворитель, что и для приготовления испытуемого раствора. На пластинку наносят одинаковые объемы каждого из растворов и хроматографируют.

Вещества, поглощающие или флуоресцирующие в ультрафиолетовом или видимом свете. Готовят и наносят не менее трех растворов сравнения, концентрации которых охватывают предполагаемое значение концентрации испытуемого раствора (около 80%, 100% и 120% от этой концентрации). Обрабатывают, при необходимости, указанным реактивом и регистрируют отражение, пропускание или флуоресценцию на хроматограммах испытуемого раствора и растворов сравнения. По полученным данным рассчитывают количество вещества в испытуемом растворе.

Вещества, содержащие радионуклиды. Готовят и наносят испытуемый раствор, содержащий около 100% предполагаемого значения концентрации. Измеряют радиоактивность как функцию длины пути и записывают значение радиоактивности каждого полученного пика в процентах от суммарной радиоактивности.

Критерии оценки пригодности системы приведены в общей фармакопейной статье 2.1.2.36. Хроматографические методы разделения. В данной статье также приведены пределы, в которых могут корректироваться параметры хроматографической системы для соответствия критериям ее пригодности.

201020027-2019

2.1.2.27. Газовая хроматография

Газовая хроматография (ГХ) представляет собой метод хроматографического разделения, основанный на различном распределении веществ между двумя несмешивающимися фазами, в котором газ-носитель, являющийся подвижной фазой, проходит через неподвижную фазу, находящуюся в колонке. Метод может быть применен к летучим или летучим при нагревании веществам или их производным.

Газовая хроматография основана на механизмах адсорбции, распределения по массам или размерам (эксклюзии).

ПРИБОР

Прибор состоит из блока ввода проб (инжектора), хроматографической колонки, помещенной в термостат, детектора и регистрирующего устройства (интегрирующее устройство со специальным программным обеспечением или самописец). Газ-носитель проходит с заданной скоростью или давлением через колонку, а затем через детектор.

Определение проводят при постоянной температуре колонки или в соответствии с заданной температурной программой.

БЛОК ВВОДА ПРОБ (ИНЖЕКТОР)

Прямой ввод растворов является обычным способом ввода проб, при отсутствии других указаний в частной фармакопейной статье. Ввод пробы может осуществляться либо непосредственно в начало колонки с использованием шприца или инжекторного клапана, либо в испаритель, который может оснащаться делителем потока.

Ввод паровой фазы может осуществляться с использованием статической или динамической парофазной системы ввода.

Динамическая парофазная (продувка и ловушка) система ввода включает барботажную установку, при помощи которой летучие вещества в растворе продуваются через поглотительную трубку при невысокой температуре. Удерживаемые вещества затем десорбируются в подвижную фазу при быстром нагревании поглотительной трубки.

Статическая парофазная система ввода включает термостатируемую нагревающую камеру для образцов, в которую помещены закрытые флаконы с твердыми или жидкими образцами на фиксированный период времени, позволяющий летучим компонентам образца достичь равновесия между негазовой и паровой фазами. После достижения равновесия заданное количество паровой фазы из флаконов вводится в газовый хроматограф.

НЕПОДВИЖНАЯ ФАЗА

Типы колонок, заполненных неподвижными фазами:

- капиллярные, как правило, кварцевые колонки, внутренние стенки которых покрыты неподвижной фазой;

- набивные колонки, заполненные инертными частицами, импрегнированными неподвижной фазой;

- набивные колонки, заполненные твердой неподвижной фазой.

Капиллярные колонки, как правило, имеют внутренний диаметр от 0,1 мм до 0,53 мм и длину от 5 м до 60 м. Жидкость или неподвижная фаза, которая может быть химически связана с внутренней поверхностью, представляет собой пленку толщиной от 0,1 мкм до 5,0 мкм.

Набивные колонки, изготовленные из стекла или металла, имеют длину обычно от 1 м до 3 м и внутренний диаметр от 2 мм до 4 мм. Неподвижная фаза обычно состоит из пористых полимеров или твердых носителей, импрегнированных жидкой фазой. Во избежание образования пика с растянутым задним фронтом ("хвостом") при определении полярных соединений на колонках, заполненных неподвижной фазой с низкой емкостью и низкой полярностью, следует использовать инертные носители.

Реакционная способность носителей может быть снижена путем силанизации, предшествующей нанесению жидкой фазы. Обычно используют обработанный кислотой и прокаленный диатомит. Размер частиц может быть разный, но наиболее часто используются частицы размером от 150 мкм до 180 мкм и от 125 мкм до 150 мкм.

ПОДВИЖНАЯ ФАЗА

Скорость потока газа-носителя влияет на время удерживания и характеристики пика; время удерживания прямо пропорционально длине колонки, а разрешение пропорционально квадратному корню из длины колонки. Для набивных колонок скорость потока газа-носителя обычно выражают в миллилитрах в минуту при атмосферном давлении и комнатной температуре. Скорость потока измеряется при рабочей температуре колонки на выходе из детектора с помощью калиброванного механического устройства или пенного измерителя. Линейная скорость газа-носителя через набивную колонку обратно пропорциональна корню квадратному из внутреннего диаметра колонки для заданного объема потока. Скорости потока 60 мл/мин при внутреннем диаметре колонки 4 мм и 15 мл/мин при внутреннем диаметре 2 мм дают идентичные линейные скорости и, следовательно, близкие времена удерживания.

В качестве газа-носителя для набивных колонок обычно используют гелий или азот, для капиллярных - азот, гелий и водород.

ДЕТЕКТОРЫ

Обычно используют пламенно-ионизационные детекторы; кроме этого, в зависимости от цели анализа могут применяться следующие типы детекторов: электронного захвата, азотно-фосфорный, масс-спектрометрический, термокондуктометрический, ИК-спектрофотометрический с Фурье-преобразованием и другие.

МЕТОД

Колонку, блок ввода пробы и детектор уравновешивают при указанной в частной фармакопейной статье температуре и скорости газа-носителя до получения стабильной базовой линии. Готовят испытуемый(е) раствор(ы) и раствор(ы) сравнения, как указано в частной фармакопейной статье. Растворы не должны содержать твердых частиц.

Критерии оценки пригодности хроматографической системы описаны в общей фармакопейной статье 2.1.2.36. Хроматографические методы разделения. В данной статье также приведены пределы, в которых могут корректироваться параметры хроматографической системы для соответствия критериям ее пригодности.

Статическая парофазная газовая хроматография

Статическая парофазная газовая хроматография является методом, наиболее подходящим для разделения и определения летучих соединений, которые присутствуют в твердых или жидких образцах. Метод основан на анализе паровой фазы, находящейся в равновесии с твердой или жидкой фазой.

ПРИБОР

Прибор состоит из газового хроматографа, снабженного блоком для ввода испытуемого образца, который может быть связан с модулем автоматического контроля давления и температуры. При необходимости используют устройство для удаления растворителей,

Испытуемый образец вносят во флакон, снабженный подходящей пробкой и клапанной системой, которая регулирует прохождение газа-носителя. Флакон помещают в термостатируемую камеру с температурой, устанавливаемой в соответствии со свойствами испытуемого образца. Флакон выдерживают при заданной температуре в течение времени, достаточного для установления равновесия между твердой или жидкой фазой и паровой фазой.

Во флакон вводят газ-носитель и по истечении указанного времени открывают клапан, чтобы газ поступал в хроматографическую колонку, перенося с собой перешедшие в паровую фазу компоненты.

Вместо специально оснащенного блока для ввода проб хроматографа возможно использование газовых шприцов и обычного хроматографа. Уравновешивание в таком случае проводится в отдельной камере, а паровая фаза вводится в колонку с соблюдением необходимых мер предосторожности для предотвращения любых изменений в равновесной системе.

МЕТОД

Настраивают прибор для получения необходимого сигнала, используя подготовленные образцы сравнения.

МЕТОД ПРЯМОЙ КАЛИБРОВКИ

В одинаковые флаконы раздельно помещают испытуемый образец и каждый из образцов сравнения, приготовленные, как указано в частной фармакопейной статье, избегая контакта между блоком для ввода проб и образцами.

Флаконы герметично закрывают и помещают в термостатируемую камеру с температурой и давлением, указанными в частной фармакопейной статье. После установления равновесия паровую фазу хроматографируют в указанных условиях.

МЕТОД СТАНДАРТНЫХ ДОБАВОК

Равные объемы испытуемого образца помещают в одинаковые подходящие флаконы. Во все флаконы, кроме одного, прибавляют указанные количества раствора сравнения, содержащего известную концентрацию определяемого вещества, для получения ряда образцов с равномерно увеличивающимися концентрациями этого вещества.

Флаконы герметично закрывают и помещают в термостатируемую камеру с температурой и давлением, указанными в частной фармакопейной статье. После установления равновесия хроматографирование проводят в указанных условиях.

Уравнение линейной зависимости рассчитывают методом наименьших квадратов. По полученному уравнению определяют концентрацию определяемого вещества в испытуемом образце.

Допускается определение концентрации с использованием графического метода. Для этого по оси ординат откладывают средние значения полученных результатов, а по оси абсцисс - концентрации стандартных добавок определяемого вещества. Экстраполируют линию, проходящую через полученные точки, до пересечения с осью абсцисс. Расстояние между этой точкой и началом координат представляет собой концентрацию определяемого вещества в испытуемом образце.

МЕТОД ПОСЛЕДОВАТЕЛЬНЫХ ОТБОРОВ (МНОГОКРАТНАЯ ПАРОФАЗНАЯ ЭКСТРАКЦИЯ)

Если используется многократная парофазная экстракция, этот метод должен быть полностью описан в частной фармакопейной статье.

201010028-2019

2.1.2.28. Высокоэффективная жидкостная хроматография

Высокоэффективная жидкостная хроматография (ВЭЖХ) представляет собой метод разделения, основанный на различном распределении веществ между двумя не смешивающимися фазами, в котором жидкость, являющаяся подвижной фазой, проходит через неподвижную фазу, помещенную в колонку с высоким гидравлическим сопротивлением. Жидкостная хроматография, в которой используются колонки с уменьшенным размером частиц (например, менее 2 мкм) называется сверхвысокоэффективной жидкостной хроматографией (СВЭЖХ).

В последнем случае требуется оборудование, характеризующееся следующим: возможность использования высоких давлений (обычно до 100 МПа, то есть около 15 000 psi), уменьшенное внеколоночное уширение пиков, улучшенные параметры градиентного смешивания и увеличенная скорость получения данных системой детектирования.

Жидкостная хроматография в зависимости от механизма разделения веществ может быть адсорбционной, распределительной, ионообменной, эксклюзионной, хиральной и др. в соответствии с характером основных проявляющихся межмолекулярных взаимодействий. Каждый из этих видов может быть высокоэффективным, если для проведения хроматографии используется режим хроматографирования с высоким давлением в колонке.

ПРИБОР

Прибор обычно состоит из узла подготовки подвижной фазы с системой дегазации, насосной системы, смесителя подвижной фазы (при необходимости), блока ввода пробы (инжектора), хроматографической колонки (может использоваться устройство контроля температуры колонки), детектора и системы сбора и обработки данных (интегрирующее устройство или самописец). Помимо этого в состав хроматографа могут входить: система пробоподготовки и предколоночный реактор, система переключения колонок, постколоночный реактор и другое оборудование. Подвижная фаза из одной или нескольких емкостей протекает обычно с постоянной скоростью через колонку, а затем через детектор.

НАСОСНАЯ СИСТЕМА

Насосная система необходима для поддержания контролируемой скорости подачи подвижной фазы. Колебания давления должны быть минимизированы, например, путем пропускания подвижной фазы, находящейся под давлением, через демпферное устройство. Проводящая система капилляров и соединительные узлы должны выдерживать давление, которое развивается при работе насосной системы. Насосные системы, использующиеся в высокоэффективной жидкостной хроматографии, могут оснащаться дегазаторами.

Системы подачи подвижной фазы, контролируемые микропроцессором, должны обеспечивать точную подачу подвижной фазы постоянного (изократическое элюирование) или переменного (градиентное элюирование) состава в соответствии с определенной программой. В случае градиентного элюирования используют насосные системы, подающие растворитель (растворители) из нескольких резервуаров, смешивание которых происходит при низком либо высоком давлении, создаваемом насосами.

БЛОК ВВОДА ПРОБ (ИНЖЕКТОР)

Раствор испытуемого образца вводится в поток подвижной фазы, поступающей в колонку, при помощи блока ввода проб, функционирующего при высоком давлении. Для ввода пробы используют петлевые дозаторы фиксированного объема или устройства с регулируемым объемом, которые могут управляться вручную или автоматически. Частичное заполнение петлевого дозатора вручную снижает точность вводимого объема пробы.

НЕПОДВИЖНАЯ ФАЗА

В высокоэффективной жидкостной хроматографии используются неподвижные фазы следующих типов:

- силикагель, оксид алюминия или пористый графит, используемый в нормально-фазовой хроматографии, в которой разделение основано на разнице в адсорбции и/или массовом распределении (распределительная хроматография);

- большое количество химически модифицированных носителей, изготовленных из полимеров, силикагеля или пористого графита, используемых в нормально-фазовой (адсорбционная хроматография) и обращенно-фазовой хроматографии, в которой разделение основано на разделении молекул между подвижной и неподвижной фазой;

- смолы или полимеры, модифицированные кислотными или основными группами, используемые в ионообменной хроматографии, в которой разделение основано на конкурирующем взаимодействии между разделяемыми ионами и ионами подвижной фазы;

- пористый силикагель или полимеры, используемые в эксклюзионной хроматографии, в которой разделение основано на разнице в размерах молекул, соответствующих стерической эксклюзии;

- специальные химически модифицированные неподвижные фазы, например, производными целлюлозы или амилозы, белками и пептидами, циклодекстринами и т.д., используемые для разделения энантиомеров (хроматография на хиральных неподвижных фазах);

- другие неподвижные фазы, используемые в высокоэффективных модификациях различных типов жидкостной хроматографии.

Большая часть разделений основана на механизме распределения между химически модифицированным силикагелем, использующимся в качестве неподвижной фазы, и полярными растворителями, использующимися в качестве подвижной фазы. Поверхность носителя, например, силанольные группы силикагеля, реагирует с различными силановыми реагентами с образованием ковалентно связанных силильных производных, покрывающих различное число активных групп на поверхности носителя. Природа привитой фазы является важной характеристикой, определяющей разделяющие свойства хроматографической системы.

Ниже представлены наиболее часто используемые привитые фазы:

Октильная -
Октадецильная -
Фенильная -
Цианопропильная - CN
Аминопропильная -
Диольная -  

При отсутствии других указаний производителя, находящаяся в колонках обращенно-фазовая неподвижная фаза на основе силикагеля считается стабильной в подвижных фазах при значениях pH в диапазоне от 2,0 до 8,0. Колонки, содержащие пористый графит или частицы полимерных материалов, например, сополимера стирола с дивинилбензолом, стабильны в более широком диапазоне значений pH.

В некоторых случаях для анализа применяют нормально-фазовую хроматографию, используя в качестве неподвижной фазы немодифицированный силикагель, пористый графит или силикагель, химически модифицированный полярными группами (например, цианопропильными или диольными).

Размер частиц для большинства используемых неподвижных фаз составляет от 2 мкм до 10 мкм. Частицы могут иметь сферическую или неправильную форму, различную пористость и удельную площадь поверхности. Эти параметры определяют хроматографическое поведение конкретных неподвижных фаз. В обращенно-фазовой хроматографии дополнительными определяющими факторами являются природа неподвижной фазы, степень связывания, выражаемая содержанием углерода, и эндкепирование (т.е. силилирование оставшихся силанольных групп). Остаточные силанольные группы могут являться причиной размывания заднего фронта пика, особенно для веществ основного характера.

Кроме пористых частиц могут быть использованы поверхностно-пористые или монолитные материалы.

При отсутствии других указаний в частной фармакопейной статье в аналитической хроматографии используют колонки из нержавеющей стали различной длины и внутреннего диаметра. Колонки с внутренним диаметром менее 2 мм часто относят к микроколонкам. Температура подвижной фазы и колонки в течение анализа должна быть постоянной. Большинство анализов проводится при комнатной температуре, но для обеспечения оптимального функционирования колонки может потребоваться использование других температур.

ПОДВИЖНАЯ ФАЗА

В нормально-фазовой хроматографии обычно используют малополярные органические растворители (гексан, циклогексан, гептан и др.) с небольшими добавками полярных органических соединений, которые регулируют элюирующую силу подвижной фазы. Для получения воспроизводимых результатов в нормально-фазовой хроматографии необходимо строго контролировать содержание воды в растворителях, использующихся в подвижной фазе.

В обращенно-фазовой хроматографии используют водные подвижные фазы, содержащие или не содержащие органические растворители. Органическими добавками обычно служат полярные органические растворители (ацетонитрил и метанол). Для оптимизации разделения могут использоваться водные растворы с определенным значением pH, в частности буферные растворы, а также различные добавки в подвижную фазу: фосфорная и уксусная кислоты при разделении соединений кислотного характера; аммиак и алифатические амины при разделении соединений основного характера, и другие модификаторы.

Компоненты подвижной фазы обычно фильтруют для удаления частиц с размером более 0,45 мкм (или 0,2 мкм, если неподвижная фаза состоит из частиц размером менее 2 мкм, а также, если используются специальные детекторы, например, детектор светорассеяния). При приготовлении многокомпонентных подвижных фаз смешивают отмеренные объемы (если массы не указаны) индивидуальных компонентов. Кроме этого, растворители могут подаваться индивидуальными насосами, снабженными дозирующими клапанами, с помощью которых осуществляют смешивание растворителей в необходимых пропорциях. Во избежание образования пузырьков газа и попадания их в ячейку детектора растворители обычно дегазируют путем пропускания через них гелия, обработкой ультразвуком и/или использованием мембранно-вакуумных модулей, работающих в режиме "on-line".

Растворители для приготовления подвижных фаз обычно не содержат стабилизаторов, а при использовании ультрафиолетовых детекторов должны быть прозрачными при длине волны детектирования. Растворители и другие компоненты подвижной фазы должны быть приемлемого качества. При необходимости значение pH корректируют, используя только водный компонент подвижной фазы, но не смеси. При использовании буферных или солевых растворов для предотвращения кристаллизации солей по окончании хроматографирования систему промывают смесью воды и небольшого количества органической части подвижной фазы (5% (об/об)).

Подвижные фазы могут содержать другие компоненты, например, контр-ионы для ион-парной хроматографии или хиральные селекторы для хроматографии, использующей ахиральные неподвижные фазы.

ДЕТЕКТОРЫ

Наиболее часто в качестве детекторов используют спектрофотометры, работающие в ультрафиолетовой/видимой областях. Спектрофотометрический детектор позволяет проводить детектирование при любой длине волны в его рабочем диапазоне (как правило, 190 - 600 нм). Применяются также многоволновые детекторы, позволяющие проводить детектирование при нескольких длинах волн одновременно, идиодноматричные детекторы, с помощью которых можно регистрировать оптическую плотность одновременно во всем рабочем диапазоне длин волн (как правило, 190 - 950 нм). Это позволяет регистрировать спектры поглощения проходящих через ячейку детектора компонентов. Кроме этого могут использоваться специальные детекторы. Флуоресцентный детектор применяется для определения флуоресцирующих соединений или не флуоресцирующих соединений в виде их флуоресцирующих производных, и обладает очень высокой чувствительностью и селективностью. Для определения соединений, слабо поглощающих в ультрафиолетовой и видимой областях спектра (например, углеводов), используют рефрактометрические детекторы (рефрактометры). Недостатки этих детекторов - их относительно низкая чувствительность и значительная температурная зависимость интенсивности сигнала (детектор необходимо термостатировать), а также невозможность их использования в режиме градиентного элюирования. Кроме того, могут использоваться электрохимические детекторы (амперометрический, кондуктометрический) для электроактивных соединений, светорассеивающие детекторы, детекторы заряженных аэрозолей, масс-спектрометрические детекторы, обладающие очень высокой чувствительностью и селективностью, Фурье-ИК-детекторы, детекторы радиоактивности и другие.

СИСТЕМА СБОРА И ОБРАБОТКИ ДАННЫХ

Современная система обработки данных представляет собой сопряженный с хроматографом персональный компьютер с установленным программным обеспечением, позволяющим регистрировать и обрабатывать хроматограмму, а также управлять работой хроматографа и следить за основными параметрами хроматографической системы.

МЕТОДИКА

Колонку уравновешивают при указанном составе и скорости подвижной фазы, а также при комнатной температуре или температуре, указанной в частной фармакопейной статье, до получения стабильной базовой линии. Готовят испытуемый(е) раствор(ы) и раствор(ы) сравнения, в соответствии с указаниями в частной фармакопейной статье. Растворы не должны содержать твердых частиц. Критерии оценки пригодности хроматографической системы описаны в общей фармакопейной статье 2.1.2.36. Хроматографические методы разделения. В данной статье также приведены пределы, в которых могут корректироваться параметры хроматографической системы без принципиального изменения методики для соответствия критериям ее пригодности.

201020029-2019

2.1.2.29. Эксклюзионная хроматография

Эксклюзионная хроматография представляет собой хроматографический метод разделения молекул в растворе в соответствии с их размерами. При использовании органической подвижной фазы метод называют гель-проникающей хроматографией, а при использовании водной подвижной фазы - гель-фильтрационной хроматографией. Проба вводится в колонку, заполненную гелем или пористыми частичками наполнителя, и переносится подвижной фазой через колонку. Разделение в соответствии с размерами происходит за счет неоднократного обмена молекул растворенного вещества между молекулами растворителя подвижной фазы и тем же растворителем, находящимся в порах материала, которым заполнена колонка (неподвижная фаза). Диапазон размеров распределяемых молекул определяется диапазоном размеров пор наполнителя.

Достаточно маленькие молекулы проникают во все поры материала наполнителя и элюируются в полном проникающем объеме колонки (Vt). Молекулы с размерами, превышающими размер всех пор материала колонки, мигрируют лишь через пространство между частицами наполнителя, не удерживаясь им, и элюируются в свободном объеме колонки или объеме эксклюзии (V0, объем пустот). Разделение молекул в соответствии с размерами происходит между объемом эксклюзии и полным проникающим объемом колонки; наиболее эффективное разделение происходит в первые две трети данного диапазона.

ПРИБОР

Основной частью прибора является хроматографическая колонка с различными длиной и внутренним диаметром, заполненная материалом, обеспечивающим разделение молекул по размерам в необходимом диапазоне. При необходимости колонку термостатируют. Через колонку с постоянной скоростью пропускают элюент. К одному концу колонки обычно присоединяют блок для ввода проб, например, инжектор с прерывателем потока, шприцевой инжектор с мембраной для ввода проб без приостановки потока или петлевой инжектор с клапаном, перекрывающий поток. К этому же концу колонки также может быть присоединен соответствующий насос для подачи элюента с контролируемой скоростью. Проба может также наноситься непосредственно на сухую поверхность материала колонки или, если плотность пробы превышает плотность элюента, может наслаиваться на поверхность материала колонки под элюент. Другой конец колонки обычно присоединяют к соответствующему детектору с автоматическим регистрирующим устройством, обеспечивающим контроль относительных концентраций разделенных компонентов пробы. Обычно используют детекторы: фотометрический, рефрактометрический или люминесцентный. При необходимости, может быть присоединен автоматический коллектор фракций.

В качестве неподвижной фазы может использоваться или мягкий носитель, например, набухший гель, или твердый - пористое стекло, силикагель или подходящий для данного растворителя поперечно-сшитый органический полимер. При использовании твердых носителей обычно требуется подача подвижной фазы под давлением, что ускоряет разделение. Подвижную фазу выбирают исходя из природы пробы, наполнителя и метода детектирования. Перед проведением разделения неподвижную фазу обрабатывают и заполняют колонку в соответствии с указаниями в частной фармакопейной статье или инструкцией производителя.

Критерии оценки пригодности хроматографической системы описаны в общей фармакопейной статье 2.1.2.36. Хроматографические методы разделения. В данной статье также приведены пределы, в которых могут корректироваться параметры хроматографической системы для соответствия критериям ее пригодности.

ОПРЕДЕЛЕНИЕ ОТНОСИТЕЛЬНОГО КОМПОНЕНТНОГО СОСТАВА СМЕСЕЙ

Разделение проводят в соответствии с указаниями в частной фармакопейной статье. По возможности постоянно контролируют элюирование компонентов и измеряют площади соответствующих пиков. Если контроль пробы проводится по физико-химическому свойству, по которому все рассматриваемые компоненты дают одинаковые аналитические сигналы (например, одинаковое удельное оптическое поглощение), относительное содержание каждого компонента рассчитывают как отношение площади пика соответствующего компонента к сумме площадей пиков всех компонентов. Если аналитические сигналы компонентов по детектируемому свойству отличаются, содержание каждого компонента рассчитывают по калибровочным графикам, полученным с использованием соответствующих стандартных образцов, как указано в частной фармакопейной статье.

ОПРЕДЕЛЕНИЕ МОЛЕКУЛЯРНЫХ МАСС

Эксклюзионная хроматография может быть использована для определения молекулярных масс веществ путем сравнения с соответствующими стандартными образцами для калибровки, указанными в частной фармакопейной статье. Для стандартных образцов строят график зависимости объема удерживания веществ от логарифма их молекулярных масс. График, построенный в пределах, ограниченных значениями объема эксклюзии и полного проникающего объема, обычно приближается к прямой линии для данной колонки в данных экспериментальных условиях. По данному графику могут быть рассчитаны значения молекулярных масс. Использование метода калибровочного графика для молекулярно-массового распределения позволяет получать достоверные результаты лишь для частных случаев систем высокомолекулярное вещество/растворитель в описанных экспериментальных условиях.

ОПРЕДЕЛЕНИЕ МОЛЕКУЛЯРНО-МАССОВОГО РАСПРЕДЕЛЕНИЯ ПОЛИМЕРОВ

Эксклюзионная хроматография может быть использована для определения молекулярно-массового распределения полимеров. Однако сравнить между собой можно лишь результаты, полученные в одинаковых экспериментальных условиях. Стандартные образцы, используемые для калибровки, и методики определения молекулярно-массового распределения полимеров приводят в частных фармакопейных статьях.

201020030-2019

2.1.2.30. Электрофорез

1. ОБЩИЙ ПРИНЦИП

Под действием электрического поля заряженные частицы, растворенные или диспергированные в растворе электролита, передвигаются в направлении электрода противоположной полярности. При электрофорезе в геле движение частиц замедляется взаимодействием с окружающей гель-матрицей, действующей как молекулярное сито. Противоположные взаимодействия электрического тока и молекулярного сита приводят к различиям в скорости миграции частиц в зависимости от их размеров, форм и зарядов. Вследствие различий физико-химических свойств разные макромолекулы в смеси будут мигрировать с разной скоростью при электрофорезе и, таким образом, будут разделены на дискретные фракции. Электрофоретическое разделение может быть проведено в системах без опорных фаз (например, разделение свободного раствора в капиллярном электрофорезе) и в стабилизированных средах, таких, как тонкослойные пластины, пленки или гели.

2. ЭЛЕКТРОФОРЕЗ В СВОБОДНОМ РАСТВОРЕ ИЛИ ФРОНТАЛЬНЫЙ ЭЛЕКТРОФОРЕЗ

Этот метод в основном используется для определения электрофоретической подвижности, являющейся экспериментальной непосредственно измеряемой и воспроизводимой характеристикой веществ. Метод обычно применяется для веществ с высокой относительной молекулярной массой, которые имеют малую способность к диффузии. Перед началом определения фиксируют месторасположение границ физическими методами, например, рефрактометрией или кондуктометрией. После наложения определенного электрического поля, в течение точно измеренного времени, определяют новые границы и их относительное положение. Условия испытания подбирают так, чтобы можно было определять столько границ, сколько веществ присутствует в испытуемом образце.

3. ЗОННЫЙ ЭЛЕКТРОФОРЕЗ С ИСПОЛЬЗОВАНИЕМ ФАЗЫ НОСИТЕЛЯ

Для проведения этого испытания требуется лишь небольшое количество испытуемого образца.

Природа носителя, например, бумага, агарозный гель, ацетат целлюлозы, крахмал, агароза, полиакриламид, смешанный гель, служит причиной ряда дополнительных факторов, влияющих на подвижность:

а) вследствие капиллярных эффектов в фазе носителя кажущееся пройденное расстояние меньше реального пройденного расстояния;

б) некоторые фазы носителя не являются электрически нейтральными. Поскольку носители являются неподвижной фазой, это иногда может приводить к значительному электроэндоосмотическому потоку;

в) любое нагревание в результате эффекта Джоуля может вызвать некоторое испарение жидкости с фазы носителя, что вследствие капиллярного эффекта приводит к движению раствора в направлении от краев к центру. Ионная сила в этом случае возрастает.

Следовательно, скорость передвижения зависит от четырех главных факторов: подвижности заряженной частицы, скорости потока электроэндоосмоса, испарения жидкости с фазы носителя, напряженности поля. Поэтому необходимо проводить испытание в строго определенных экспериментальных условиях и, по возможности, использовать стандартные вещества.

Основными составляющими прибора для электрофореза являются:

- Источник постоянного тока, напряжение которого можно контролировать и, желательно, стабилизировать.

- Электрофоретическая камера. Обычно это камера из стекла или твердого полимера, состоящая из двух отдельных резервуаров - анодного и катодного, содержащих раствор электролита. В каждый резервуар камеры погружается электрод, например, платиновый или графитовый. Они присоединяются изолированной схемой к соответствующему выходу источника питания и образуют анод и катод. Для предотвращения сифонирования уровень жидкости в обоих резервуарах камеры поддерживается одинаковым.

Электрофоретическая камера снабжена воздухонепроницаемой крышкой, которая поддерживает атмосферу насыщенной влажности на протяжении испытания и уменьшает испарение растворителя. При снятии крышки ток отключается предохранителем. Если мощность тока, измеренная поперек полосы, превышает 10 Вт, желательно охладить камеру.

- Приспособление установки носителя:

Электрофорез на полосках. Каждый конец несущей полоски, предварительно смоченной тем же электролитом, погружают в электродную камеру, закрепляют и фиксируют соответствующим держателем для предупреждения диффузии электролита. Такими держателями могут быть горизонтальная рамка, перевернуто-V-образная подставка или однородная поверхность с точками контакта через определенные интервалы.

Гель-электрофорез. Приспособление в основном состоит из стеклянной пластинки (например, предметное стекло), на поверхность которой нанесен слой хорошо закрепленного геля одинаковой толщины. Соединение геля с электролитом осуществляется разными способами в зависимости от типа используемого прибора. Необходимо принять меры для предупреждения конденсации воды или высыхания твердого слоя.

- Измерительное устройство или детектор.

Методика. Раствор электролита помещают в электродные отделения. Носитель, пропитанный раствором электролита, помещают в камеру в соответствии с инструкцией для используемого прибора. Устанавливают линию старта и наносят образец. Подают электрический ток в течение указанного времени. После отключения тока носитель вынимают из камеры, высушивают и проявляют.

4. ЭЛЕКТРОФОРЕЗ НА КОЛОНКАХ С ПОЛИАКРИЛАМИДНЫМ ГЕЛЕМ

При электрофорезе на колонках с полиакриламидным гелем стационарной фазой является гель, приготовленный из смеси акриламида и N,N'-метиленбисакриламида. Колонки с гелем готовят с использованием трубок длиной 7,5 см и внутренним диаметром 0,5 см, во всех трубках должен быть использован один и тот же раствор.

Прибор. Прибор состоит из двух вставленных вертикально один над одним резервуаров для буферного раствора, изготовленных из подходящего материала, например, поли(метилметакрилата). Каждый резервуар снабжен платиновым электродом. Электроды присоединены к источнику тока, что позволяет проводить испытание либо при постоянном токе, либо при постоянном напряжении. В основании верхнего резервуара имеется ряд держателей, равноудаленных от электрода.

Методика. Обычно растворы дегазируют до начала полимеризации, гели используют сразу после приготовления. Готовят предписанную смесь компонентов, заливают ее в соответствующие закрытые снизу стеклянные трубки до одинакового уровня, не достигая около 1 см от верхнего края, избегая попадания пузырьков воздуха в трубки. На смесь наслаивают слой воды P, чтобы исключить контакт с воздухом, и оставляют для полимеризации. Гелеобразование обычно занимает около 30 минут и завершается, когда образуется граница, четко разделяющая поверхности геля от слоя воды. Водный слой удаляют. Нижний резервуар наполняют предписанным буферным раствором. Стеклянные трубки открывают (снимают колпачки с нижнего конца) и вставляют в держатели верхнего резервуара так, чтобы дно трубок было погружено в буферный раствор нижнего резервуара. Колонки осторожно наполняют предписанным буферным раствором. Готовят испытуемые и контрольные образцы, содержащие предписанный индикаторный краситель, и уплотняют путем растворения в них, например, сахарозы P.

Приготовленные образцы наслаивают на поверхность геля, используя для каждого образца отдельную трубку. Верхний резервуар наполняют тем же буферным раствором. Электроды подключают к источнику тока и проводят процесс электрофореза при заданной температуре и с использованием заданного постоянного напряжения или тока.

Источник тока отключают, когда индикаторный краситель почти переходит в нижний резервуар. Каждую трубку сразу вынимают из прибора и путем выдавливания извлекают гель. Определяют, как предписано, местоположение полос на электрофореграмме.

5. ЭЛЕКТРОФОРЕЗ БЕЛКОВ В ПОЛИАКРИЛАМИДНОМ ГЕЛЕ, СОДЕРЖАЩЕМ ДОДЕЦИЛСУЛЬФАТ НАТРИЯ (ДСН-ПААГ)

5-1. ДСН-ПААГ - ГЕЛИ С ОДНОРОДНОЙ КОНЦЕНТРАЦИЕЙ

Область применения. Электрофорез в полиакриламидном геле применяется для качественной идентификации белков в биологических препаратах, контроля их чистоты и количественных определений.

Цель. Аналитический гель-электрофорез - метод, позволяющий идентифицировать и оценить гомогенность белков в лекарственных средствах. Метод обычно используется для определения молекулярных масс белковых субъединиц и субъединичного состава очищенных белков.

Готовые гели и реактивы широко доступны на рынке и могут быть использованы вместо описанных в данной фармакопейной статье, при условии, что они дают эквивалентные результаты и отвечают требованиям раздела "Валидация испытания", приведенного ниже.

5-1-1. СВОЙСТВА ПОЛИАКРИЛАМИДНЫХ ГЕЛЕЙ

Разделяющие свойства полиакриламидных гелей (ПААГ) обусловлены трехмерной сетью волокон и пор, образующихся благодаря бифункциональным бис-акриламидным поперечным связям между соседними полиакриламидными цепями. Процесс полимеризации катализируется системой, генерирующей свободные радикалы, состоящей из аммония персульфата и N,N,N",N'-тетраметилэтилендиамина (ТЕМЭД).

При увеличении концентрации акриламида уменьшается эффективный размер пор в геле. Эффективный размер пор геля функционально определяется его просеивающими свойствами, то есть сопротивлением, которое он придает миграции макромолекул. Существуют ограничения на концентрации акриламида, которые могут быть использованы. При высоких концентрациях акриламида гели становятся более ломкими и трудны в обращении. С уменьшением размера пор геля скорость миграции белка через гель уменьшается. Регулируя размер пор и концентрацию акриламида, можно оптимизировать разрешающую способность метода для конкретного анализируемого белкового продукта. Таким образом, свойства конкретного геля определяются процентным содержанием в нем акриламида и бисакриламида.

Кроме состава геля, важным компонентом электрофоретической подвижности является состояние анализируемого белка. Электрофоретическая подвижность белка зависит от значения pH заряженных групп и размера молекулы. На подвижность влияют тип, концентрация и pH буферного раствора, температура и напряжение электрического поля, а также природа материала носителя.

5-1-2. ДЕНАТУРИРУЮЩИЙ ЭЛЕКТРОФОРЕЗ В ПОЛИАКРИЛАМИДНОМ ГЕЛЕ

Данный метод позволяет анализировать мономеры полипептидов с молекулярной массой от 14 000 до 100 000 дальтон. Возможно расширение границ молекулярных масс с использованием различных методик (например, путем использования градиентных гелей, определенных буферных систем). Например, трицин-ПААГ гели, содержащие трицин в качестве отстающего иона в разделяющем буферном растворе для электрофореза (вместо глицина, как в методе, описанном выше), позволяют разделять очень маленькие белки и пептиды от менее 10 000 до 15 000 дальтон.

Денатурирующий электрофорез в полиакриламидном геле с использованием натрия додецилсульфата (ДСН-ПААГ) является наиболее общепринятым методом электрофореза, который используется для оценки качества белков в фармацевтической продукции и описан ниже в качестве примера указанного метода. Как правило аналитический электрофорез белков проводят в полиакриламидных гелях в условиях, обеспечивающих их диссоциацию на отдельные полипептидные субъединицы и минимизирующих агрегацию. Чаще всего перед нанесением на гель белки подвергают диссоциации нагреванием с сильным анионным детергентом - натрия додецилсульфатом (ДСН). Денатурированные полипептиды связываются с ДСН, превращаясь в отрицательно заряженные частицы с постоянным отношением массы к заряду независимо от типа белка. Поскольку количество связанного ДСН почти всегда пропорционально молекулярной массе полипептида и не зависит от его последовательности, ДСН-полипептидные комплексы мигрируют в полиакриламидном геле со скоростью, зависящей от размера полипептида.

Электрофоретическая подвижность полученных детергент-полипептидных комплексов находится в функциональной взаимосвязи с их молекулярными массами. Миграция ДСН-комплексов происходит в направлении к аноду, при этом комплексы с низкими молекулярными массами движутся быстрее, чем с большими молекулярными массами. Следовательно, молекулярная масса белка может быть определена по его относительной подвижности в калиброванном ДСН-ПААГ, а наличие единичной полосы в геле является критерием чистоты белка.

Модификации полипептидной цепи, например, N- или O-связанное гликозилирование, приводят к значительному влиянию на кажущуюся среднюю молекулярную массу белка, поскольку ДСН не связывается с углеводным компонентом так же, как с полипептидным. В этом случае постоянное отношение заряда к молекулярной массе не сохраняется.

В зависимости от степени гликозилирования и других посттрансляционных модификаций средняя молекулярная масса белков не может быть истинным отражением массы полипептидной цепи.

Восстанавливающие условия. Полипептидные субъединицы и трехмерная структура белков часто поддерживаются благодаря присутствию дисульфидных связей. Цель анализа ДСН-ПААГ в восстанавливающих условиях состоит в том, чтобы разрушить структуру белков расщеплением дисульфидных связей. Полная денатурация и диссоциация белков обработкой 2-меркаптоэтанолом или дитиотреитолом (ДТТ) приводит к разворачиванию полипептидной цепи и последующему комплексообразованию с ДСН. В этих условиях молекулярную массу полипептидных субъединиц можно рассчитать методом линейной регрессии (для получения более точного результата - методом нелинейной регрессии) при использовании подходящих стандартов молекулярных масс.

Невосстанавливающие условия. Для ряда испытаний полная диссоциация белка на полипептидные субъединицы нежелательна. В отсутствие обработки восстанавливающими агентами, такими, как 2-меркаптоэтанол или ДТТ, дисульфидные ковалентные связи остаются неповрежденными и разделения на полипептидные субъединицы не происходит. Олигомерные ДСН-белковые комплексы мигрируют медленнее, чем их ДСН-полипептидные субъединицы. Кроме того, невосстановленные белки не могут быть целиком насыщены ДСН и, соответственно, поэтому не могут связывать детергент в постоянном массовом отношении. Дисульфидные связи внутри цепи укрепляют структуру полипептида, обычно посредством уменьшения гидродинамического радиуса молекулы, и таким образом уменьшая кажущуюся среднюю молекулярную массу. В связи с этим, определение молекулярной массы этих молекул с использованием ДСН-ПААГ является менее стандартизованным, чем анализ полностью денатурированных полипептидов, так как необходимо, чтобы и стандарты и анализируемые белки имели бы одинаковые конфигурации для достоверного сравнения.

5-1-3. ХАРАКТЕРИСТИКА ЭЛЕКТРОФОРЕЗА В ГЕЛЕ С ПРЕРЫВИСТОЙ БУФЕРНОЙ СИСТЕМОЙ (ДИСК-ЭЛЕКТРОФОРЕЗ)

Наиболее широко применяемый электрофоретический метод исследования сложных белковых смесей, использует прерывистую буферную систему, включающую два смежных, но разных геля: разрешающий или разделяющий (нижний) гель и концентрирующий (верхний) гель. Эти два геля отличаются размерами пор, pH и ионной силой. Кроме того, используются разные по подвижности ионы в геле и электродных буферных растворах. Благодаря наличию прерывистости буферной системы происходит концентрирование больших объемов анализируемого образца в концентрирующем геле, что обеспечивает его наилучшее разрешение. После подключения источника тока перепад напряжения приводит к тому, что белки проникают в концентрирующий гель. Глицинат-ионы из электродного буферного раствора двигаются вслед за белками в концентрирующий гель. Быстро образуется область подвижной границы с высокоподвижными хлорид-ионами на переднем краю и относительно медленными глицинат-ионами на заднем. Образуется локализованный высоковольтный градиент между фронтами лидирующих и отстающих ионов, заставляя ДСН-белковые комплексы формировать тонкие зоны (диски) и мигрировать между фазами хлорида и глицината.

В широких границах, независимо от высоты нанесенного образца, все ДСН-белки концентрируются в очень узкую область и двигаются по направлению к разрешающему гелю в виде четко определенной тонкой зоны с высокой плотностью белка. Крупнопористый концентрирующий гель не задерживает миграцию большинства белков и, в основном, служит антиконвекционной средой. На границе раздела концентрирующего и разрешающего гелей происходит резкое возрастание эффекта задерживания белков вследствие ограниченного размера пор разрешающего геля и прерывистости буферного раствора, что также способствует фокусированию белков. Одновременно движение белков в разрешающем геле продолжает замедляться вследствие ситовых (разделяющих) свойств матрицы. Глицинат-ионы догоняют белки, которые далее передвигаются в пространстве с постоянным pH, образованным трис(гидроксиметил)аминометаном и глицином. Молекулярно-ситовые свойства фазы приводят к разделению ДСН-полипептидных комплексов в соответствии с их молекулярными массами.

5-1-4. ПРИГОТОВЛЕНИЕ ВЕРТИКАЛЬНЫХ ПРЕРЫВИСТО-БУФЕРНЫХ ДСН-ПОЛИАКРИЛАМИДНЫХ ГЕЛЕЙ

Данный раздел описывает приготовление гелей с использованием специального инструментария. Это не относится к сборным гелям. В случае применения предварительно приготовленных или любых других коммерчески доступных гелей и иного оборудования необходимо руководствоваться инструкциями производителя. Рекомендуется использовать коммерчески доступные реактивы, очищенные в растворе. В ином случае, а также при использовании недостаточно очищенных реактивов, проводят предварительную обработку. Например, раствор, имеющий такую степень загрязнения, что его необходимо фильтровать, должен быть также деионизирован с использованием ионообменной смолы смешанного типа (катионообменной/анионообменной) для удаления акриловой кислоты и других заряженных продуктов разложения. Растворы акриламида/бисакриламида и персульфат в твердом состоянии остаются стабильными в течение длительного периода при условии хранения в соответствии с рекомендациями.

Сборка кассет, формирующих гель. Две стеклянные пластинки (например, размером 10 см x 8 см), политетрафторэтиленовую гребенку, две прокладки и силиконовые трубки (например, диаметром 0,6 мм и длиной 35 см) моют с использованием мягких моющих средств и тщательно ополаскивают водой, а затем безводным этанолом и высушивают при комнатной температуре. Прокладки и трубки смазывают несиликоновым маслом. Прокладки укладывают вдоль двух коротких сторон стеклянных пластин на расстоянии 2 мм от их краев и 2 мм от длинной стороны, являющейся дном геля. Используя одну прокладку в качестве основы, начинают укладывать трубку. Осторожно загибают трубку к низу прокладки и протягивают вдоль длинной стороны стеклянной пластинки. Придерживая трубку вдоль длинной стороны пластинки, снова загибают трубку и протягивают ее по короткой стороне стеклянной пластинки, используя прокладку в качестве направляющей. Накрывают другой стеклянной пластинкой, плотно прижимая кассету руками. Устанавливают по два зажима на две короткие стороны кассеты. Осторожно устанавливают четыре зажима на длинную сторону кассеты геля, формируя дно кассеты. Необходимо удостовериться, чтобы трубка проходила вдоль края стеклянной пластинки и нигде не выдавливалась при размещении зажимов. Кассета готова для заливания гелем.

Приготовление геля. В случае приготовления прерывистого буферного ДСН-полиакриламидного геля рекомендуется сначала залить разделяющий гель, дождаться его полимеризации, а затем залить концентрирующий гель, поскольку гели различаются содержанием акриламида-бисакриламида, буферным раствором и pH.

Приготовление разделяющего геля. В конической колбе готовят соответствующий объем раствора с необходимой концентрацией акриламида для формирования разрешающего геля, используя указания, приведенные в таблице 2.1.2.30.-1. Компоненты смешивают в указанной последовательности. При необходимости перед добавлением раствора аммония персульфата и ТЕМЭДа раствор фильтруют под вакуумом через ацетатцеллюлозную мембрану (диаметр пор 0,45 мкм); раствор выдерживают под вакуумом, взбалтывая фильтрационное приспособление до окончания образования в растворе пузырьков. Затем добавляют соответствующее количество раствора аммония персульфата и ТЕМЭДа, как указано в таблице 2.1.2.30.-1, взбалтывают и сразу заливают в пространство между двумя пластинками кассеты. Оставляют необходимое место для концентрирующего геля (длина зубцов гребенки плюс 1 см). Используя заостренную стеклянную пипетку, осторожно наслаивают насыщенный водой раствор изобутанола. Гель выдерживают в вертикальном положении при комнатной температуре до полимеризации геля.

Таблица 2.1.2.30.-1

Приготовление разделяющего геля

Компоненты раствора Объем компонента (мл) на 1 кассету геля вместимостью
5 мл 10 мл 15 мл 20 мл 25 мл 30 мл 40 мл 50 мл
6% акриламид
Вода P 2,6 5,3 7,9 10,6 13,2 15,9 21,2 26,5
Раствор акриламида <1> 1,0 2,0 3,0 4,0 5,0 6,0 8,0 10,0
1,5 МТрис (pH 8,8) <2> 1,3 2,5 3,8 5,0 6,3 7,5 10,0 12,5
Раствор 100 г/л ДСН <2> 0,05 0,1 0,15 0,2 0,25 0,3 0,4 0,5
Раствор 100 г/л АПС <4> 0,05 0,1 0,15 0,2 0,25 0,3 0,4 0,5
ТЕМЭД <5> 0,004 0,008 0,012 0,016 0,02 0,024 0,032 0,04
8% акриламид
Вода P 2,3 4,6 6,9 9,3 11,5 13,9 18,5 23,2
Раствор акриламида <1> 1,3 2,7 4,0 5,3 6,7 8,0 10,7 13,3
1,5 МТрис (pH 8,8) <2> 1,3 2,5 3,8 5,0 6,3 7,5 10,0 12,5
Раствор 100 г/л ДСН <3> 0,05 0,1 0,15 0,2 0,25 0,3 0,4 0,5
Раствор 100 г/л АПС <4> 0,05 0,1 0,15 0,2 0,25 0,3 0,4 0,5
ТЕМЭД <5> 0,003 0,006 0,009 0,012 0,015 0,018 0,024 0,03
10% акриламид
Вода P 1,9 4,0 5,9 7,9 9,9 11,9 15,9 19,8
Раствор акриламида <1> 1,7 3,3 5,0 6,7 8,3 10,0 13,3 16,7
1,5 МТрис (pH 8,8) <2> 1,3 2,5 3,8 5,0 6,3 7,5 10,0 12,5
Раствор 100 г/л ДСН <3> 0,05 0,1 0,15 0,2 0,25 0,3 0,4 0,5
Раствор 100 г/л АПС <4> 0,05 0,1 0,15 0,2 0,25 0,3 0,4 0,5
ТЕМЭД <5> 0,002 0,004 0,006 0,008 0,01 0,012 0,016 0,02
12% акриламид
Вода P 1,6 3,3 4,9 6,6 8,2 9,9 13,2 16,5
Раствор акриламида <1> 2,0 4,0 6,0 8,0 10,0 12,0 16,0 20,0
1,5 МТрис (pH 8,8) <2> 1,3 2,5 3,8 5,0 6,3 7,5 10,0 12,5
Раствор 100 г/л ДСН <3> 0,05 0,1 0,15 0,2 0,25 0,3 0,4 0,5
Раствор 100 г/л АПС <4> 0,05 0,1 0,15 0,2 0,25 0,3 0,4 0,5
ТЕМЭД <5> 0,002 0,004 0,006 0,008 0,01 0,012 0,016 0,02
14% акриламид
Вода P 1,4 2,7 3,9 5,3 6,6 8,0 10,6 13,8
Раствор акриламида <1> 2,3 4,6 7,0 9,3 11,6 13,9 18,6 23,2
1,5 МТрис (pH 8,8) <2> 1,2 2,5 3,6 5,0 6,3 7,5 10,0 12,5
Раствор 100 г/л ДСН <3> 0,05 0,1 0,15 0,2 0,25 0,3 0,4 0,5
Раствор 100 г/л АПС <4> 0,05 0,1 0,15 0,2 0,25 0,3 0,4 0,5
ТЕМЭД <5> 0,002 0,004 0,006 0,008 0,01 0,012 0,016 0,02
15% акриламид
Вода P 1,1 2,3 3,4 4,6 5,7 6,9 9,2 11,5
Раствор акриламида <1> 2,5 5,0 7,5 10,0 12,5 15,0 20,0 25,0
1,5 МТрис (pH 8,8) <2> 1,3 2,5 3,8 5,0 6,3 7,5 10,0 12,5
Раствор 100 г/л ДСН <3> 0,05 0,1 0,15 0,2 0,25 0,3 0,4 0,5
Раствор 100 г/л АПС <4> 0,05 0,1 0,15 0,2 0,25 0,3 0,4 0,5
ТЕМЭД <5> 0,002 0,004 0,006 0,008 0,01 0,012 0,016 0,02

<1> Раствор акриламида: 30% раствор акриламид-бисакриламида (29:1) P.

<2> 1,5 МТрис (pH 8,8): 1,5 M буферный раствор трис-гидрохлорида pH 8,8 P.

<3> Раствор 100 г/л ДСН: раствор 100 г/л натрия додецилсульфата P.

<4> Раствор 100 г/л АПС: раствор 100 г/л аммония персульфата P. Благодаря аммония персульфату появляются свободные радикалы, ускоряющие полимеризацию акриламида и бисакриламида. Так как раствор аммония персульфата быстро разлагается, свежие растворы следует готовить ежедневно.

<5> ТЕМЭД: тетраметилэтилендиамин P.

Приготовление концентрирующего геля. После завершения полимеризации (около 30 мин) сливают изобутанол и промывают верхнюю поверхность геля несколько раз водой для удаления нанесенного изобутанола и неполимеризованных излишков акриламида. По возможности с верхней поверхности геля сливают воду, а затем удаляют остатки воды при помощи кончика бумажной салфетки.

В конической колбе готовят соответствующий объем раствора с необходимой концентрацией акриламида для формирования геля, используя значения, приведенные в таблице 2.1.2.30.-2. Компоненты смешивают в указанной последовательности. При необходимости перед добавлением раствора аммония персульфата и ТЕМЭДа раствор фильтруют под вакуумом через ацетатцеллюлозную мембрану (диаметр пор 0,45 мкм); раствор выдерживают под вакуумом, встряхивая фильтрационное приспособление до окончания образования в растворе пузырьков. Прибавляют соответствующее количество раствора аммония персульфата и ТЕМЭДа, как указано в таблице 2.1.2.30.-2, взбалтывают и сразу заливают в пространство между двумя стеклянными пластинками кассеты прямо на поверхность ранее заполимеризованного разделяющего геля. Во избежание появления воздушных пузырьков в раствор концентрирующего геля сразу вставляют чистую политетрафторэтиленовую гребенку. Добавляют еще раствор концентрирующего геля до полного заполнения пространства между гребенкой и разделяющим гелем. Гель выдерживают в вертикальном положении при комнатной температуре до полимеризации геля.

Таблица 2.1.2.30.-2

Приготовление концентрирующего геля

Компоненты раствора Объем компонента (мл) на 1 кассету геля вместимостью
1 мл 2 мл 3 мл 4 мл 5 мл 6 мл 8 мл 10 мл
Вода P 0,68 1,4 2,1 2,7 3,4 4,1 5,5 6,8
Раствор акриламида <1> 0,17 0,33 0,5 0,67 0,83 1,0 1,3 1,7
1,0 МТрис (pH 6,8) <2> 0,13 0,25 0,38 0,5 0,63 0,75 1,0 1,25
Раствор 100 г/л ДСН <3> 0,01 0,02 0,03 0,04 0,05 0,06 0,08 0,1
Раствор 100 г/л АПС <4> 0,01 0,02 0,03 0,04 0,05 0,06 0,08 0,1
ТЕМЭД <5> 0,001 0,002 0,003 0,004 0,005 0,006 0,008 0,01

<1> Раствор акриламида: 30% раствор акриламид/бисакриламида (29:1) P.

<2> МТрис (pH 6,8): 1 M буферный раствор трис-гидрохлорида pH 6,8 P.

<3> Раствор 100 г/л ДСН: раствор 100 г/л натрия додецилсульфата P.

<4> Раствор 100 г/л АПС: раствор 100 г/л аммония персульфата P. Благодаря аммония персульфату появляются свободные радикалы, ускоряющие полимеризацию акриламида и бисакриламида. Поскольку раствор аммония персульфата быстро разлагается, свежие растворы следует готовить ежедневно.

<5> ТЕМЭД: тетраметилэтилендиамин P.

Приготовление образцов. Если иное не указано в частной фармакопейной статье, образцы могут быть приготовлены приведенными ниже способами.

Приготовление образцов (невосстанавливающие условия). Смешивают равные объемы смеси, состоящей из воды P и испытуемого препарата или препарата сравнения, и концентрированного буферного раствора для приготовления образцов при электрофорезе в полиакриламидном геле в присутствии додецилсульфата натрия P.

Приготовление образцов (восстанавливающие условия). Смешивают равные объемы смеси, состоящей из воды P и испытуемого препарата или препарата сравнения, и концентрированного буферного раствора для приготовления образцов в восстанавливающих условиях при электрофорезе в полиакриламидном геле в присутствии додецилсульфата натрия P, содержащего 2-меркаптоэтанол (или дитиотреитол) в качестве восстановителя.

Концентрация, указанная в частной фармакопейной статье, может варьировать в зависимости от белка и способа окрашивания.

Обработка образца: образец выдерживают в кипящей водяной бане в течение 5 мин или нагревательном блоке при температуре 100 °C, затем охлаждают. Температура и время, указанные в частной фармакопейной статье могут варьировать в связи с возможным разрушением белка, которое может произойти при термической обработке.

Установка геля в приборе для электрофореза и электрофоретическое разделение. После завершения полимеризации (около 30 мин) политетрафторэтиленовую гребенку осторожно удаляют. Лунки незамедлительно промывают водой или буферным рабочим раствором для электрофореза в полиакриламидном геле в присутствии додецилсульфата натрия P для удаления неполимеризованного акриламида. При необходимости выравнивают перегородки концентрирующего геля с помощью тупой иглы для подкожных инъекций, прикрепленной к шприцу. Снимают зажимы с одной короткой стороны, осторожно вытягивают трубку и возвращают зажимы на место. Повторяют эти операции с другой короткой стороны. Удаляют трубку со дна геля. Помещают гель в прибор для электрофореза. Верхний и нижний резервуары наполняют буферным раствором для электрофореза. Удаляют все пузырьки, образующиеся на дне геля между двумя стеклянными пластинками. Для этих целей лучше всего использовать изогнутую иглу, прикрепленную к шприцу. Не следует проводить первоначальный электрофорез до нанесения образцов, так как это приведет к нарушению прерывистости буферной системы. Перед нанесением образцов осторожно ополаскивают каждую лунку рабочим раствором для электрофореза в полиакриламидном геле в присутствии додецилсульфата натрия P. Готовят испытуемый и контрольный образцы в рекомендованном буферном растворе для образцов и обрабатывают, как указано в частной фармакопейной статье. Наносят необходимое количество каждого раствора в лунки концентрирующего геля.

Электрофорез проводят в условиях, рекомендованных производителем оборудования. Производители оборудования для ДСН-ПААГ могут предоставлять гели различной площади и толщины. Время проведения электрофореза и показатели ток/напряжение могут варьировать при достижении оптимального разделения. Необходимо удостовериться, что фронт красителя перемещается в разделяющий гель. Когда краситель доходит до нижнего края геля, электрофорез останавливают. Кассету с гелем вынимают из прибора и осторожно разделяют стеклянные пластины. Удаляют прокладки, отрезают и отбрасывают концентрирующий гель и немедленно начинают окрашивание оставшегося геля.

5-2. ДСН-ПААГ ГРАДИЕНТНЫЕ КОНТРАЦИОННЫЕ ГЕЛИ

Градиентные гели (разделяющие гели) готовят с увеличением концентрации акриламида в направлении сверху вниз. Для приготовления градиентных гелей требуется устройство для формирования градиента. Готовые градиентные гели доступны в продаже с использованием рекомендованных протоколов.

Градиентные гели обладают некоторыми преимуществами, так как они позволяют разделять белки, которые совместно мигрируют в гелях с фиксированной концентрацией акриламида. При электрофорезе белки мигрируют до тех пор, пока размер пор не препятствует их дальнейшему продвижению, и поэтому возникает эффект укладки, который приводит к появлению более резких полос. Как показано в таблице 2.1.2.30.-3, градиентные гели также позволяют разделять белки с более широким диапазоном молекулярных масс по сравнению с гелями с фиксированной концентрацией.

Таблица 2.1.2.30.-3

Разделяющая способность гелей с градиентом концентрации.

Акриламид (%) Диапазон молекулярных масс белка (кДа)
5 - 15 20 - 250
5 - 20 10 - 200
10 - 20 10 - 150
8 - 20 8 - 150

В таблице приведены рекомендованные составы линейного градиента, с сопоставлением диапазона концентраций акриламида к соответствующим диапазонам молекулярных масс белка. Необходимо учитывать, что могут быть приготовлены другие формы градиента (например, вогнутая) для специального применения.

Градиентные гели также применяются для определения молекулярной массы и степени чистоты белка.

5-3. ОБНАРУЖЕНИЕ БЕЛКОВ В ГЕЛЯХ

Ниже детально описаны наиболее широко применяемые методы окрашивания белков красителем Кумасси и серебром. Коммерчески доступны также и другие красители, методы обнаружения и наборы. Например, флуоресцентные красители используются совместно с флуоресцентным устройством для получения изображений и часто обеспечивают линейную зависимость аналитического сигнала в широком диапазоне концентраций белка, часто в пределах нескольких порядков в зависимости от природы белка.

Окрашивание красителем Кумасси позволяет определять от 1 мкг до 10 мкг белков в одной полосе. Окрашивание серебром - более чувствительный метод окрашивания белков, при этом могут быть обнаружены полосы, содержащие от 10 нг до 100 нг белка. Эти цифры считаются реально достижимыми для данной окраски гелей. Иногда в литературе указывается чувствительность окрашивания серебром на 1 или 2 порядка выше.

Окрашивание красителем Кумасси обеспечивает более линейный сигнал, чем окрашивание серебром; тем не менее, сигнал и диапазон зависят от природы белка и времени проведения электрофоретического разделения. Воспроизводимость при окрашивании красителем Кумасси и серебром может уменьшаться, если окрашивание прекращают из субъективных соображений, то есть в момент, когда оно кажется достаточным. Очень важно использовать динамические диапазоны стандартных белков, так как они помогают оценить чувствительность и линейность при проведении испытания. Все стадии окрашивания гелем выполняются в одноразовых перчатках, при комнатной температуре, при осторожном перемешивании (например, на платформе орбитального шейкера) и с использованием любого удобного контейнера.

Окрашивание красителем Кумасси. Гель погружают в большой объем окрашивающего раствора Кумасси P, выдерживают в течение не менее 1 ч. Затем сливают окрашивающий раствор.

Гель обесцвечивают большим объемом отмывающего раствора P. Отмывающий раствор меняют несколько раз до четкого проявления белковых полос на прозрачном фоне. Чем тщательнее отмывают гель, тем меньшее количество белков можно найти этим методом. Обесцвечивание можно ускорить добавлением в отмывающий раствор P нескольких граммов анионообменной смолы или маленького кусочка пористого материала.

ПРИМЕЧАНИЕ. Кислотно-спиртовые растворы, используемые в указанной методике, не позволяют полностью фиксировать белки в геле. Это может привести к потерям некоторых низкомолекулярных белков в процессе окрашивания и обесцвечивания тонких гелей. Полная фиксация возможна при выдерживании геля в смеси трихлоруксусная кислота P - метанол P - вода P (1:4:5, об/об/об) в течение 1 ч перед погружением геля в окрашивающий раствор Кумасси P.

Окрашивание серебром. Гель погружают в большой объем фиксирующего раствора P и выдерживают в течение 1 ч. Фиксирующий раствор сливают, добавляют новую порцию фиксирующего раствора, выдерживают в течение не менее 1 ч или, если возможно, в течение ночи. Затем фиксирующий раствор сливают и гель промывают большим объемом воды P в течение 1 ч. Далее гель выдерживают в 1% растворе глутарового альдегида P (об/об) в течение 15 мин, дважды промывают большим объемом воды P, каждый раз в течение 15 мин, помещают в свежеприготовленный реактив серебра нитрата P и выдерживают в течение 15 мин в темном месте. Затем трижды промывают большим объемом воды P, каждый раз в течение 5 мин. Гель выдерживают в растворе проявителя P в течение около 1 мин до достаточного окрашивания. Проявление останавливают, помещая гель в блокирующий раствор P на 15 мин. Ополаскивают гель водой P.

5-4. ОФОРМЛЕНИЕ РЕЗУЛЬТАТОВ

Гели фотографируют и сканируют пока они еще влажные или после соответствующей процедуры сушки. В настоящее время доступны системы для сканирования гелей, оснащенные программным обеспечением для анализа данных и позволяющие незамедлительно фотографировать и анализировать мокрые гели.

Гели обрабатывают в зависимости от используемого метода окрашивания. Окрашенные красителем Кумасси гели после стадии обесцвечивания выдерживают в растворе 100 г/л глицерина P в течение не менее 2 ч (возможно инкубирование в течение ночи). При окрашивании серебром на конечной стадии отмывания гели выдерживают в растворе 20 г/л глицерина P в течение 5 мин.

Высушивание окрашенных ДСН-полиакриламидных гелей является одним из методов, применяемых для долговременного документирования. Этот метод часто приводит к растрескиванию геля во время высушивания между целлюлозными пленками.

Два листа пористой целлюлозной пленки погружают в воду P и выдерживают в течение 5 - 10 мин. Растягивают один из листов пленки на рамке для высушивания, на натянутую целлюлозную пленку аккуратно помещают пропитанный в растворе гель, удаляют все случайно попавшие воздушные пузыри, заливают вокруг граней геля несколько миллилитров воды P, помещают второй лист пленки сверху и снова удаляют все воздушные пузыри, заканчивают сборку рамки для сушки геля и помещают ее в сушильный шкаф или оставляют при комнатной температуре до полного высыхания геля.

5-5. ОПРЕДЕЛЕНИЕ МОЛЕКУЛЯРНОЙ МАССЫ

Молекулярные массы белков определяют, сравнивая их подвижность с подвижностью нескольких маркерных белков с известной молекулярной массой. Для калибровки гелей доступны смеси из предварительно окрашенных и неокрашенных белков с точно известными молекулярными массами, смешанными для равномерного окрашивания. Получены смеси для различных диапазонов молекулярных масс. Концентрированные растворы белков с известной молекулярной массой разводят соответствующим буфером образца и наносят на тот же гель, что и испытуемый образец.

Сразу после проведения электрофореза отмечают положение полосы красителя бромфенолового синего, которая соответствует передней кромке электрофоретического ионного фронта. Это можно сделать нанесением надреза края геля или путем прокола геля в зоне окрашенного геля иглой, предварительно смоченной в черную тушь или другой подходящий контрастный краситель. После окрашивания геля измеряют пробег для каждой полосы белка (маркеров или испытуемого образца) от вершины разрешающего геля. Вычисляют отношение расстояние пробега каждого белка к расстоянию пробега, пройденного красителем. Нормализованные расстояния пробега, вычисленные таким образом, называются относительными подвижностями белков (относительно фронта красителя) и обозначаются, как RF. Строят график зависимости логарифма относительных молекулярных масс (М.м.) белковых стандартных образцов от полученных значений RF. Неизвестные молекулярные массы определяют с помощью метода линейной регрессии (для получения более точного результата - методом нелинейной регрессии) или интерполяцией кривых зависимости log от RF, если значения, полученные для испытуемых образцов, располагаются на линейной части графика.

5-6. ВАЛИДАЦИЯ ИСПЫТАНИЯ

Результаты испытания признаются достоверными, если требуемый диапазон разрешения геля подтвержден распределением маркерных белков с известными молекулярным массами, например, на протяжении 80% длины геля. Разделение, полученное для маркерных белков, должно проявлять линейную зависимость логарифма молекулярной массы от RF. Если график имеет сигмовидную форму, то в расчетах могут быть использованы только данные участка линейной области кривой. В частной фармакопейной статье могут быть указаны дополнительные требования к валидации по отношению к испытуемому образцу.

Чувствительность также должна быть валидирована. Для проверки пригодности системы может применяться стандартный образец белка с концентрацией, соответствующей необходимому пределу, анализируемый параллельно с испытуемыми образцами.

5-7. КОЛИЧЕСТВЕННОЕ ОПРЕДЕЛЕНИЕ ПРИМЕСЕЙ

ДСН-ПААГ часто используется при проведении испытания на предельное содержание примесей. В случае, если содержание примесей определяется методом нормализации и по отношению к основной полосе с использованием денситометрического интегрирования или путем анализа изображений, линейность сигнала должна быть валидирована. Необходимо учитывать, что в зависимости от метода обнаружения, диапазон линейности может варьировать, но он должен быть определен при каждом испытании с использованием одного или более контрольных образцов, содержащих белки в подходящем диапазоне концентраций.

В тех случаях, когда предельное содержание примесей указано в частной фармакопейной статье, в испытании необходимо использовать раствор сравнения, соответствующий этому уровню содержания примеси, приготовленный разведением испытуемого раствора. Например, если предельное содержание примесей составляет 5%, необходимо приготовить раствор сравнения путем разведения испытуемого раствора в соотношении 1:20. На электрофореграмме с испытуемым раствором ни одна полоса, кроме основной, не должна быть интенсивнее полосы, полученной с раствором сравнения.

Для валидированной методики содержание примесей может быть количественно определено методом внутренней нормализации по отношению к основной полосе с использованием интегрирующего денситометра или путем анализа изображений. При валидации методики должна быть подтверждена линейность.

201020031-2019

2.1.2.31. Потеря в массе при высушивании

Определение потери в массе при высушивании проводят одним из приведенных способов и выражают в процентах (м/м).

Методика. Указанное в частной фармакопейной статье количество испытуемого образца помещают во взвешенный бюкс, предварительно высушенный в условиях, описанных для испытуемого образца. Образец сушат в бюксе с открытой крышкой до постоянной массы одним из следующих ниже способов, при необходимости охлаждают в эксикаторе и взвешивают с закрытой крышкой бюкса. Если температурный интервал не указан, то высушивание проводят при указанной температуре +/- 2 °C.

Способ 1. Пробу высушивают в сушильном шкафу, проверку пригодности которого проводят в соответствии с установленными процедурами системы качества, например, с использованием подходящих сертифицированных стандартных образцов. Если в частной фармакопейной статье не указано иначе, высушивание проводят в течение 2 ч при 105 °C, затем открытый бюкс вместе с крышкой помещают в эксикатор для охлаждения на 50 мин, после чего закрывают крышкой и взвешивают. Последующие взвешивания проводят после каждого часа дальнейшего высушивания до достижения постоянной массы.

Способ 2. Высушивание проводят над фосфора (V) оксидом P одним из следующих методов:

- в эксикаторе при атмосферном давлении и комнатной температуре;

- в вакууме при давлении от 1,5 кПа до 2,5 кПа и комнатной температуре или температуре, указанной в частной фармакопейной статье или в нормативном документе по качеству;

- в "высоком вакууме": при давлении не более 0,1 кПа и температуре, указанной в частной фармакопейной статье или нормативной документации.

В случае использования иных условий, используемая методика полностью описывается в частной фармакопейной статье.

201020032-2019

2.1.2.32. Осмоляльность

Осмоляльность - показатель, позволяющий оценить суммарный вклад различных растворенных веществ в осмотическое давление раствора.

Приближенный расчет осмоляльности водного раствора проводят по формуле:

,

где: - суммарное число ионов, образующихся из одной молекулы растворенного вещества в результате диссоциации. В случае если растворенное вещество не диссоциирует на ионы, =1;

m - моляльность раствора, т.е. число моль растворенного вещества на килограмм растворителя;

Ф - моляльный осмотический коэффициент, учитывающий взаимодействие между ионами противоположного знака в растворе и зависящий от величины m. По мере усложнения состава раствора усложняется и определение величины Ф.

Единицей осмоляльности является осмоль на килограмм (осмоль/кг), но на практике обычно используется единица миллиосмоль на килограмм (мосмоль/кг).

При отсутствии других указаний в частной фармакопейной статье осмоляльность определяют по понижению температуры замерзания раствора. Зависимость между осмоляльностью и понижением температуры замерзания выражают соотношением:

мосмоль/кг.

Прибор. Составными частями прибора (осмометра) являются:

- приспособление для охлаждения сосуда с измерительной ячейкой;

- система для измерения температуры, состоящая из чувствительного к температуре сопротивления (термистора) с соответствующим устройством для измерения тока или разности потенциалов. Измерительное устройство может быть откалибровано в градусах понижения температуры или непосредственно в единицах осмоляльности;

- как правило, приспособление для перемешивания образца.

Методика. Готовят стандартные растворы в соответствии с таблицей 2.1.2.32.-1. Устанавливают нулевое значение на шкале прибора, используя воду P. Проводят калибровку прибора, используя стандартные растворы: помещают соответствующие объемы стандартного раствора в измерительную ячейку и начинают охлаждение системы. Чтобы предотвратить переохлаждение, измерительное устройство, как правило, программируют на работу при температурах более низких, чем ожидаемое криоскопическое понижение температуры. Подходящее устройство указывает на достижение равновесия. Перед каждым измерением измерительную ячейку ополаскивают соответствующим стандартным раствором.

Таблица 2.1.2.32.-1

Стандартные растворы для калибровки осмометра

Масса натрия хлорида P, в граммах на килограмм воды P Фактическая осмоляльность (мосмоль/кг) Теоретическая осмоляльность идеального раствора (мосмоль/кг) Моляльный осмотический коэффициент Криоскопическое понижение температуры (°C)
3,087 100 105,67 0,9463 0,186
6,260 200 214,20 0,9337 0,372
9,463 300 323,83 0,9264 0,558
12,684 400 434,07 0,9215 0,744
15,916 500 544,66 0,9180 0,930
19,147 600 655,24 0,9157 1,116
22,380 700 765,86 0,9140 1,302

Те же операции проводят с испытуемым раствором. При этом перед каждым измерением измерительную ячейку ополаскивают испытуемым раствором. Результаты либо непосредственно определяют по шкале прибора, либо рассчитывают по измеренному понижению температуры замерзания. Результаты считают достоверными, если полученное значение осмоляльности испытуемого раствора не выходит за пределы значений осмоляльности двух стандартных растворов, использованных для калибровки.

201020033-2019

2.1.2.33. Электропроводность

Сила тока I (в амперах), протекающего через проводник, прямо пропорциональна приложенной электродвижущей силе E (в вольтах) и обратно пропорциональна сопротивлению проводника R (в омах):

.

Электрическая проводимость (ранее называемая удельной электропроводностью) раствора (k) является, по определению, величиной, обратной сопротивлению (). Сопротивление определяют как отношение напряженности электрического поля к плотности тока. Сопротивление R (Ом) проводника, имеющего площадь сечения S (см2) и длину L (см), рассчитывают по формуле:

.

Таким образом:

или

,

где L/S соответствует константе идеальной ячейки.

Единицей электрической проводимости в системе СИ является сименс на метр (См·), На практике электрическую проводимость раствора выражают в сименсах на сантиметр (См·) или в микросименсах на сантиметр (мкСм·). Единицей сопротивления в системе СИ является ом-метр (Ом·м). На практике сопротивление раствора обычно выражают в ом-сантиметрах (Ом·см). При отсутствии других указаний в частной фармакопейной статье значения электрической проводимости или сопротивления приводят для стандартной температуры 25 °C.

Описание прибора и порядок проведения испытания, описанные ниже, пригодны для лабораторного измерения электрической проводимости, значения которой больше, чем 10 мкСм·. Измерение электрической проводимости воды проводят, как описано в соответствующих частных фармакопейных статьях.

ПРИБОР

Принцип работы используемого прибора (кондуктометра или омметра) основан на измерении сопротивления столба жидкости между электродами погруженного измеряющего устройства (кондуктометрическая ячейка). Во избежание поляризации электродов прибор подключают к переменному току. Прибор также оснащен датчиком температуры и температурным компенсатором.

Кондуктометрическая ячейка содержит два платиновых электрода, каждый с площадью поверхности S, располагающихся параллельно один к другому на расстоянии L и покрытых платиновой чернью. Обычно оба электрода защищены стеклянной трубкой. Допускается использование других типов ячеек.

ПОРЯДОК ПРОВЕДЕНИЯ ИСПЫТАНИЯ

Определение константы ячейки

Выбирают кондуктометрическую ячейку, соответствующую свойствам и электрической проводимости испытуемого раствора. Чем выше предполагаемая электрическая проводимость, тем большей должна быть величина константы ячейки (низкая ). Обычно используют кондуктометрические ячейки с константами порядка 0,1 см-1, 1 и 10 . Для проведения измерения используют сертифицированный стандартный образец, например, раствор калия хлорида, приемлемый для измерения. Значение электрической проводимости сертифицированного стандартного образца должно быть близким к предполагаемому значению электрической проводимости испытуемого раствора. Допускается использование других сертифицированных стандартных образцов, особенно для ячеек с константой порядка 0,1 . Ячейку промывают несколько раз водой дистиллированной P и как минимум дважды сертифицированным стандартным образцом, используемым для определения константы кондуктометрической ячейки. Измеряют сопротивление кондуктометрической ячейки, используя сертифицированный стандартный образец при температуре 25 +/- 1 °C. Константа ячейки () зависит от геометрической формы кондуктометрической ячейки и рассчитывается по формуле:

,

где: - измеренное сопротивление в мегаомах;

- электрическая проводимость сертифицированного стандартного образца в микросименсах на сантиметр.

Измеренное значение константы кондуктометрической ячейки не должно отличаться от указанного значения более чем на 5%.

Если определение константы кондуктометрической ячейки проводят при температуре, отличающейся от указанной для сертифицированного стандартного материала, значение электрической проводимости рассчитывают по формуле:

,

где: - значение электрической проводимости при другой температуре;

- значение электрической проводимости сертифицированного стандартного образца;

Т - температура, установленная для калибровки;

ТССО - температура, указанная для сертифицированного стандартного образца;

- температурный коэффициент для значения электрической проводимости сертифицированного стандартного образца; для калия хлорида =0,021.

Определение удельной электрической проводимости испытуемого раствора

После калибровки прибора с использованием раствора сертифицированного стандартного образца, кондуктометрическую ячейку промывают несколько раз водой дистиллированной P и не менее двух раз испытуемым водным раствором. Последующие измерения проводят в соответствии с указаниями частной фармакопейной статьи.

201020034-2019

2.1.2.34. Спектроскопия в ближней инфракрасной области

Спектроскопия в ближней инфракрасной (БИК) области - метод с широкими и разнообразными применением в фармацевтическом анализе. Ближняя инфракрасная спектральная область охватывает диапазон длин волн от 780 нм до 2500 нм (диапазон волновых чисел от 12 800 до 4000 ). В спектрах БИК области представлены главным образом обертоны колебаний C-H, N-H, O-H и S-H и комбинации основных типов колебаний средней инфракрасной области. Они несут сложную химическую и физическую информацию, которая в большинстве случаев извлечена путем математической обработки данных. Полосы в БИК области значительно более слабые, чем полосы основных колебаний в средней ИК области, от которых они происходят. Так как абсорбционные способности в БИК области малы, излучение способно проникать в материал (включая твердые вещества) на несколько миллиметров. Кроме того, многие вещества, такие как стекло, являются относительно прозрачными в этой области длин волн.

В дополнение к стандартным процедурам отбора проб и проведению испытаний, измерения могут быть проведены на образцах in situ. Измерения в БИК области могут проводиться, как в автономном режиме (off-line), так и в поточном режиме (at-line, in-line, on-line) для производственно-аналитической технологии (PAT). Для целей идентификации может потребоваться использование подходящих хемометрических методов. Однако при соблюдении критериев специфичности для качественного метода, химическая идентификация или характеристика твердых тел становится возможна путем прямого сравнения необработанных или предварительно обработанных спектров испытуемого химического образца со спектром стандартного образца.

БИК спектроскопия имеет широкую область применения для химического, физического и процессного анализа, например:

Химический анализ:

- идентификация активных субстанций, вспомогательных веществ, готовых лекарственных форм, промежуточных продуктов производства, химического сырья и упаковочных материалов;

- квалификация активных субстанций, вспомогательных веществ, готовых лекарственных форм, промежуточных продуктов производства и упаковочных материалов, включая спектральное сравнение серий и оценку смены поставщика;

- количественное определение содержания активных субстанций в матрице образца, определение химических чисел, таких как гидроксильное число, определение абсолютного содержания воды, определение степени гидроксилирования, контроль содержания растворителей.

Физический анализ:

- кристаллическая форма и кристалличность, полиморфизм, сольваты, размер частиц;

- распадаемость, твердость;

- свойства пленок.

Производственный анализ:

- мониторинг производственных операций, например, синтеза, смешивания, высушивания, гранулирования и покрытия оболочкой с целью контроля производственного процесса;

- контроль и определение конечных точек.

На измерения в БИК области влияют многие химические и физические факторы, описанные ниже; воспроизводимость и релевантность результатов зависят от контроля этих факторов; измерения справедливы обычно только для конкретной модели калибровки.

ПРИБОР

Все измерения в БИК области основаны на прохождении светового излучения через или вглубь образца и измерении интенсивности (прошедшего или отраженного) луча. Спектрометры для измерений в БИК области имеют подходящий источник света (такой как высокостабильная кварцево-вольфрамовая лампа), монохроматор или интерферометр и детектор. Обычные монохроматоры представляют собой акустооптические перестраиваемые фильтры (АОЛФ), дифракционные решетки или призмы. Традиционно многие БИК спектрометры имеют однолучевое строение, хотя некоторые процессы приборов используют внутреннее сравнение и таким образом могут быть двулучевыми (например, приборы с диодной матрицей). Примерами материалов детектора являются кремний, свинца сульфид и индия-галлия арсенид. Примерами некоторых держателей образцов являются обычные держатели кювет, оптоволоконные зонды, погружные ячейки для пропускания, нейтральные боросиликатные флаконы и вращающиеся или подвижные держатели образца, Выбор прибора зависит от предполагаемого применения, особое внимание обращают на пригодность держателя образцов для соответствующего типа анализируемых образцов. Подходящие блоки по обработке данных и их оценке (например, программное обеспечение и компьютер) обычно являются частью системы.

В зависимости от способа измерения и прибора обычно выражают длину волны () в нанометрах (нм) либо волновое число (v) в обратных сантиметрах (). Пересчет между нанометрами и обратными сантиметрами проводят по формуле:

.

МЕТОДЫ ИЗМЕРЕНИЙ

Режим пропускания. Пропускание (T) является мерой снижения интенсивности излучения при данных длинах волн при прохождении излучения сквозь образец. Образец помещают в оптический луч между источником и детектором. Такое расположение применяется во многих традиционных спектрофотометрах. Полученный спектр может быть представлен непосредственно в виде графика зависимости пропускания (T) и/или поглощения (A) (ось y) от длины волны или волнового числа (ось x).

,

где: I - интенсивность падающего излучения;

- интенсивность прошедшего излучения.

.

Режим диффузного отражения. Режим диффузного отражения основан на измерении отражения (R) - отношения интенсивности света, отраженного от образца (I) к интенсивности света, отраженного от фона или стандартной отражающей поверхности (). В зависимости от химического состава и физических характеристик образца, БИК излучение может проникать на более или менее существенное расстояние вглубь образца, где может быть поглощено колебательными комбинациями и обертонами аналита, присутствующего в образце. Непоглощенное излучение отражается от образца на детектор. БИК спектр отражения обычно получают путем расчета и построением графика зависимости (ось y) от длины волны или волнового числа (ось x).

,

где: I - интенсивность излучения, диффузно отраженного от образца;

- интенсивность излучения, диффузно отраженного от фона или отраженного от поверхности сравнения.

.

Режим пропускания-отражения. Этот режим является комбинацией пропускания и отражения. При измерении пропускания-отражения (T*) используется зеркало или диффузная отражающая поверхность для отражения излучения, прошедшего сквозь образец, второй раз, удваивая, таким образом, оптический путь. Непоглощенное излучение отражается от образца на детектор,

,

где: - интенсивность прошедшего и отраженного излучения без образца;

I - интенсивность прошедшего и отраженного излучения, измеренная с образцом.

.

ПРИГОТОВЛЕНИЕ/ПОДАЧА ОБРАЗЦА

Приготовление и подача образца могут варьировать в зависимости от режима измерения. Следующие требования являются обязательными для всех методик пробоподготовки:

- оптимизируют время измерения и число сканирований для оптимизации отношения сигнал/шум;

- находят наиболее подходящий режим измерения для предполагаемого применения (пропускание, диффузное отражение, пропускание-отражение);

- находят наилучшую ориентацию образца (например, для минимизации влияния присутствующего тиснения на таблетках);

- находят наиболее подходящее приспособление (например, ячейка пропускания или погружной зонд);

- оптимизируют длину пути в режимах пропускания и пропускания-отражения;

- находят подходящий спектроскопический фоновый стандартный образец;

- подтверждают, что фоновый стандартный образец не меняется во времени, а показания фона являются воспроизводимыми и стабильными с течением времени;

- при измерении движущихся материалов или образцов (для измерений, касающихся производственных процессов) важным является получение репрезентативного спектра (например, с помощью корректировки времени измерения, количества сканирований, сложения индивидуальных спектров или увеличения размера луча);

- проверяют сенсор на возможное засорение, например, от налипшего материала или загрязнения;

- должны быть обоснованы условия проведения измерения (время измерения, размер луча) в отношении минимального размера образца.

При контроле процесса производства в некоторых случаях является невозможным извлечение датчика для сбора справочных данных, получаемых от сравнительного фона; при этом необходимо предусмотреть различные варианты, включая внутреннее сравнение, измерение сравнительного фона с использованием второго детектора и другие. Прямое сравнение спектров возможно только при условии получения спектров относительно фона, обладающего аналогичными оптическими свойствами.

Режим пропускания. Измерение и расчет пропускания (T) зависит от фонового пропускания. Для определения фонового пропускания обычно используют воздух, полимерный диск, пустую кювету, используемый растворитель или, в специальных случаях, стандартный образец. Метод в основном применяется для исследования разведенных и неразведенных жидкостей, дисперсионных систем, растворов и твердых образцов (включая таблетки и капсулы). Для измерения пропускания твердых образцов необходимо использовать подходящие приспособления для образцов. Жидкие образцы исследуются либо в кюветах подходящей длины (обычно от 0,5 мм до 4 мм), прозрачных в БИК области, либо путем погружения оптико-волоконного зонда подходящей конфигурации.

Режим диффузного отражения. Данный режим обычно используется для твердых тел. Образцы исследуют непосредственно, либо с помощью подходящего устройства (например, держателя образца), либо путем прямого контакта с оптоволоконным зондом. При контроле процесса производства материалы могут контролироваться через полированное окошко (например, сапфировое) или с использованием оптоволоконного зонда. Должны быть приняты меры для обеспечения воспроизводимости условий измерения спектров от образца к образцу. Для получения базовой линии сканируется отраженное излучение фона, а затем измеряется отражение одного или нескольких исследуемых образцов. В качестве стандартной отражательной поверхности обычно используются керамика, термопластические смолы и золото. Могут использоваться и другие подходящие материалы.

Режим пропускания-отражения. Данный режим обычно используется для жидкостей, суспензий и прозрачных полимерных материалов. Отражатель размещается позади образца таким образом, чтобы удваивать оптический путь. Такая конфигурация может быть адаптирована для совместного использования одной и той же геометрии прибора для системы с отражателем и системы с оптико-волоконным зондом, когда источник излучения и детектор располагаются по одну сторону образца. Образец исследуется в кювете с зеркалом или подходящим диффузным отражателем, сделанным либо из металла, либо из инертного вещества (например, высушенного титана диоксида), которое не поглощает в БИК области. Жидкости также могут быть измерены с использованием in-line зондов пропускания-отражения.

ФАКТОРЫ, ВЛИЯЮЩИЕ НА СПЕКТРАЛЬНЫЙ ОТКЛИК

Окружающая среда. При проведении испытаний должны учитываться температура и влажность окружающей среды.

Область контакта образца. Область контакта образца или конец зонда должны быть очищены перед проведением измерения. Аналогично, в in-line или on-line области контакта с образцом не должно быть значительного налипания продукта либо загрязнений, которые могли бы влиять на измерение.

Температура образца. Данный параметр важен при исследовании водных растворов и многих жидкостей, когда различие в несколько градусов может приводить к существенным изменениям спектра, которые могут иметь значительное влияние на анализ. Кроме того, температура играет важную роль при исследовании твердых образцов и порошков, содержащих воду.

Влага и остаточные растворители. Влага и остаточные растворители, присутствующие в образце, приводят к значительным полосам поглощения в БИК области.

Толщина образца. Толщина образца является известным источником спектральной изменчивости и должна учитываться и/или контролироваться, особенно при анализе таблеток и капсул в режиме пропускания. Для измерения прессованных порошков бесконечная толщина обычно достигается при глубине образца более 5 мм (например, во флаконе).

Оптические свойства образца. Для твердых материалов должны учитываться рассеивающие свойства, как поверхности, так и насыпной массы образца. Для записи спектров физически, химически или оптически неоднородных образцов для получения репрезентативного спектра образца может понадобиться увеличение пучка излучения, исследование большого количества образцов или вращение образца. Определенные факторы, такие как степень уплотнения или размер частиц порошков, а также характер поверхности могут вызывать значительные спектральные изменения.

Формы твердого состояния. На вибрационные спектры оказывают влияние различия в формах твердого состояния (полиморфные формы, гидраты, сольваты и аморфные формы). Следовательно, различные кристаллические формы, а также аморфные формы твердых тел можно отличить друг от друга на основании их БИК спектров. В случае наличия различных кристаллических форм, необходимо обеспечить, чтобы и калибровочные стандартные образцы имели распределение форм, подходящее для предполагаемого использования.

Возраст образца. Со временем физические, химические или оптические свойства образцов могут измениться. В зависимости от условий хранения твердые образцы могут абсорбировать или терять воду, а части аморфного вещества могут кристаллизоваться. Материалы, используемые для БИК калибровки, должны быть репрезентативны в отношении будущих образцов и вариабельности их матрицы.

ПРЕДВАРИТЕЛЬНАЯ ОБРАБОТКА ДАННЫХ БИК СПЕКТРОВ

Перед разработкой классификации или калибровочной модели во многих случаях и, в частности, для спектров, получаемых в режиме отражения, может понадобиться некоторая форма предварительной математической обработки спектра. Это может быть сделано с целью, например, уменьшения вариабильности базовой линии, уменьшения воздействия известных помех, которые оказывают влияние на последующие математические модели, или для упрощения данных перед их использованием. В некоторых случаях спектры также могут быть нормализованы или скорректировано рассеяние, например, с использованием преобразования стандартного отклонения случайной величины с нормальным распределением. Предварительная спектральная обработка может включать, например, кадрирование, снижение шума и численный расчет производных спектра первого или второго порядка. Производные более высоких порядков использовать не рекомендуется ввиду увеличивающегося спектрального шума.

КОНТРОЛЬ ПАРАМЕТРОВ ПРИБОРА

Прибор эксплуатируют согласно инструкциям изготовителя и регулярно проводят предписанные проверки в соответствии с использованием прибора и его применением. Использование альтернативных способов проверки пригодности прибора применяемого в поточных режимах (on-line и in-line) должно быть научно обосновано. Например, использование стандартных образцов, встроенных в прибор или в отдельный канал/зонд для подтверждения надлежащей работы прибора (проверка практичности).

Перед сканированием образца может понадобиться проведение испытания пригодности системы, а также должны быть проверены характеристики прибора, оказывающие возможное влияние на результат измерения (обычно фотометрический шум и точность установки длин волн). Частота проведения каждой проверки работоспособности прибора должна основываться на оценке рисков с учетом типа прибора и условий окружающий его среды. Например, для приборов, эксплуатирующихся в неблагоприятных условиях окружающей среды с колебаниями температуры и влажности, могут потребоваться частые проверки работоспособности. Также необходимо учитывать случаи, когда измерительная система не может быть извлечена, например, in-line зонд или проточная кювета.

Некоторые элементы прибора могут быть выполнены по индивидуальному заказу, в таком случае необходима и адекватная проверка работоспособности.

Проверка и калибровка шкалы длин волн или волновых чисел (кроме прибора, оснащенного фильтром). Используемую шкалу длин волн, обычно в области между 780 нм и 2500 нм (от 12 800 до 4000 ) или в требуемой спектральной области, проверяют с помощью одного или более подходящих стандартных образцов для определения длин волн, которые имеют характеристические максимумы или минимумы в диапазоне используемых длин волн. Подходящими стандартными образцами являются например, метиленхлорид P, тальк P, лампы с референсными длинами волн или смесь оксидов редкоземельных металлов. Могут быть использованы и другие подходящие стандартные образцы. Снимают спектр и измеряют положения не менее 3 пиков, находящихся в рабочем диапазоне. Подходящие стандартные образцы оксидов редкоземельных металлов доступны от Национального Института Стандартов и Технологий (NIST). Приборы с Фурье-преобразователем имеют линейный диапазон частот, поэтому достаточно сертификации длины волны на одной частоте.

Проверка и калибровка фотометрической линейности. Проверка фотометрической линейности проводится с помощью набора стандартных образцов пропускания или отражения с известными процентными показателями пропускания или отражения. Для измерения отражения доступны стандарты полимеров легированных углеродом. Удостоверяются, что поглощение используемых материалов является подходящим для предполагаемого линейного рабочего диапазона методики. Первоначальные значения поглощения могут служить в качестве стандартных значений при последующих проверках фотометрической линейности. Модели нелинейных калибровок и, следовательно, нелинейные отклики являются допустимыми при демонстрации пользователем понимания данного процесса.

Спектры стандартных образцов отражения и пропускания подвержены вариабельности вследствие различий экспериментальных условий, в которых производилась их заводская калибровка, и условиями, в которых они впоследствии использовались. Поэтому процентные значения коэффициентов отражения, предоставляемые вместе с набором калибровочных стандартных образцов, могут быть не применимы для получения "абсолютной" калибровки конкретного прибора. Однако при условии отсутствия изменений физических или химических свойств стандартных образцов и использования такого же фонового материала сравнения, как и при получении сертифицированных значений, последующие измерения этих стандартных образцов при идентичных условиях, включая точное положение пробы, используются для оценки периода сохранения стабильности фотометрического отклика. Отклонение +/- 2% от значения поглощения является приемлемым для длительной стабильности; данная проверка необходима только в случае использования спектров без предварительной обработки.

В таблице 2.1.2.34.-1 приведены рекомендованные условия для проверки пригодности прибора для различных режимов измерения.

Таблица 2.1.2.34.-1

Проверка пригодности прибора

Режим измерения Отражение Пропускание-отражение Пропускание
Проверка шкалы длин волн (кроме прибора, оснащенного фильтром) Типовые отклонения для подтверждения соответствия стандартным значениям:
+/- 1,0 нм при 780 нм (+/- 16 при 12 800 );
+/- 1,0 нм при 1200 нм (+/- 8 при 8300 );
+/- 1,0 нм при 1600 нм (+/- 6 при 6250 );
+/- 1,5 нм при 2000 нм (+/- 4 при 5000 );
+/- 1,5 нм при 2500 нм (+/- 2 при 4000 ).
Для используемого стандартного образца применяют отклонения ближайшей длины волны или волнового числа для каждого пика. Для приборов с диодной матрицей пиксельное разрешение (длина волны между пикселями) чаще всего может доходить до 10 нм. Пиксельное разрешение должно быть адаптировано, чтобы спектральное разрешение было соответствующим. Алгоритмы нахождения пиков является критичными для точности установки длин волн. На практике, точность длины волны пика +/- 2 нм является приемлемой при использовании таких приборов. В качестве альтернативы допускается использовать спецификации производителя прибора.
Стендовые/мобильные приборы Измеряют тальк P с использованием подходящей среды или оптико-волоконного зонда. Тальк P имеет подходящие для калибровки характеристические пики при 948 нм, 1391 нм и 2312 нм. Альтернативно может использоваться другой подходящий стандартный образец, обеспечивающий точность длины волны в рабочем диапазоне методики. Например, измеряют внутренний стандарт полистирола, если он встроен, или измеряют стандартный образец NIST или другой прослеживаемый материал, и оценивают для калибровки три пика в пределах диапазона длин волн. Суспензия 1,2 г сухого титана диоксида P в приблизительно 4 мл метиленхлорида P используется непосредственно для кюветы или зонда. Титана диоксид не поглощает в БИК области. Спектры записывают с максимальной номинальной шириной полосы пропускания 10 нм при 2500 нм (16 при 4000 ). Метиленхлорид имеет характеристические острые полосы при 1155 нм, 1366 нм, 1417 нм, 1690 нм, 1838 нм, 1894 нм, 2068 нм и 2245 нм. Для калибровки выбирают три пика в пределах диапазона длин волн. Также может использоваться и другой подходящий стандартный образец, такой как жидкий стандартный образец пропускания-отражения в смеси с титана диоксидом или любой другой отражающей средой. Может быть использован метиленхлорид P, который имеет характеристические острые полосы при 1155 нм, 1366 нм, 1417 нм, 1690 нм, 1838 нм, 1894 нм, 2068 нм и 2245 нм. Для калибровки выбирают три пика в пределах диапазона длин волн. Также может использоваться и другой подходящий стандартный образец.
Приборы для производственного процесса В случае если на практике невозможно измерить прослеживаемый стандартный образец в точке измерения образца, используют внутренние стандартные материалы, такие как полистирол, стекловолокно или растворитель и/или водяной пар. Альтернативно устанавливают второй внешний канал/зонд.
Для приборов с Фурье-преобразователем калибровка шкалы волновых чисел может быть проведена с использованием узкой изолированной линии водяного пара, например, линии при 7306,74 , или 7299,45 , или 7299,81 или узкой линии сертифицированного стандартного образца.
Проверка сходимости длин волн (кроме прибора, оснащенного фильтром) Стандартное отклонение длины волны должно быть сопоставимо со спецификациями производителя прибора либо быть научно обоснованным.

Таблица 2.1.2.34.-1. - (продолжение)

Режим измерения Отражение Пропускание-отражение Пропускание
Стендовые/мобильные приборы Проверяют сходимость длин волн с использованием подходящего внешнего или внутреннего стандартного образца.
Приборы для производственного процесса Проверяют сходимость длин волн с использованием подходящего внешнего или внутреннего стандартного образца.
Проверка фотометрической линейности и стабильности отклика <1> Измеряют 4 фотометрических стандартных образца в пределах рабочего диапазона поглощения методики.
Стендовые/мобильные приборы Анализируют 4 стандартных образца отражения, например, в диапазоне (10 - 99)%, включая 10%, 20%, 40% и 80%. В некоторых случаях может быть использовано значение 2%. Оценивают наблюдаемые значения поглощения относительно стандартных, например, с помощью линейной регрессии. Для первой проверки фотометрической линейности прибора допустимыми являются отклонения 1,00 +/- 0,05 для наклона и 0,00 +/- 0,05 для отсекаемого отрезка. При последующих проверках фотометрической линейности в качестве стандартных показателей поглощения могут быть использованы показатели, полученные при первой проверке. При измерениях пропускания-отражения могут быть использованы подходящие стандартные образцы отражения или пропускания и критерии оценки. Анализируют 4 стандартных образца пропускания во всем рабочем диапазоне поглощения моделируемых данных. Оценивают наблюдаемые значения поглощения относительно стандартных, например, с помощью линейной регрессии. Для первой проверки фотометрической линейности прибора допустимыми являются отклонения 1,00 +/- 0,05 для наклона и 0,00 +/- 0,05 для отсекаемого отрезка. При последующих проверках фотометрической линейности в качестве стандартных показателей поглощения могут быть использованы показатели, полученные при первой проверке.
Приборы для производственного процесса В случае если невозможно измерить фотометрический стандартный образец отражения или пропускания в точке измерения образца, используют фотометрические стандартные образцы, встроенные в прибор.
Для приборов для производственного процесса для проверки фотометрической линейности могут быть использованы внутренние фотометрические стандартные образцы. В этих случаях следуют проверенным допускам от производителя прибора.
Проверка фотометрического шума <1> Фотометрический шум в соответствующей фотометрической области спектра определяют с использованием подходящих стандартных образцов отражения, например, стандарты белых керамических плиток или стандарты полимеров, легированных углеродом. Используют методологию и спецификации производителя прибора.
Стендовые/мобильные приборы Сканируют стандартный образец отражения низкого потока (например, 5% или 10%, стандартный образец полимера, легированного углеродом) в соответствии с рекомендациями изготовителя спектрофотометра в подходящем диапазоне длин волн и рассчитывают фотометрический шум как соотношение пик сигнала/пик базовой линии. Сканируют стандартный образец пропускания высокого потока (например, 90% или 99%, стандартный образец полимера, легированного углеродом) в соответствии с рекомендациями изготовителя спектрофотометра в соответствующем диапазоне длин волн/волновых чисел и рассчитывают фотометрический шум как соотношение пик сигнала/пик базовой линии.

Таблица 2.1.2.34.-1. - (окончание)

Режим измерения Отражение Пропускание-отражение Пропускание
Приборы для производственного процесса Как описано выше или, при отсутствии такой практической возможности, для проверки шума и специфицированных характеристик используют стандартный образец, встроенный в прибор. Как описано выше или, при отсутствии такой практической возможности, для проверки шума и специфицированных характеристик используют стандартный образец, встроенный в прибор.

<1> Проверка фотометрической линейности и Проверка фотометрического шума не требуется для приборов, использующихся для простых испытаний на подлинность, для которых фотометрическое поглощение не используется как часть стратегии моделирования (например, простая корреляция с поглощающими длинами волн).

КАЧЕСТВЕННЫЙ АНАЛИЗ (ИДЕНТИФИКАЦИЯ И ХАРАКТЕРИСТИКА)

Создание библиотеки стандартных спектров. Снимают спектры подходящего количества репрезентативных образцов известного вещества с прослеживаемыми свойствами и типичной изменчивостью (например, по форме твердого тела, размеру частиц и т.п.). Библиотеки создаются с использованием репрезентативных образцов в подходящих условиях окружающей среды. Набор полученных спектров представляет собой информацию, которая может быть использована для идентификации анализируемого образца.

Коллекция спектров в библиотеке может быть представлена различными способами, определяемыми математическим методом, используемым для идентификации. Такими способами могут быть:

- все индивидуальные спектры, представляющие вещество;

- усредненный спектр измеренных серий для каждого химического вещества;

- при необходимости, описание изменчивости в спектрах вещества.

Количество спектров веществ в библиотеке зависит от ее специфического применения. Все спектры в используемой библиотеке должны иметь одинаковые:

- спектральный диапазон и количество исходных точек;

- технику измерения;

- предварительную обработку данных.

Если создаются подгруппы (подбиблиотеки), то для каждой группы независимо применяются вышеупомянутые критерии. Подбиблиотеки валидируют индивидуально. Исходные спектральные данные для подготовки библиотеки спектров должны быть архивированы. При любом математическом преобразовании следует соблюдать осторожность, так как в данные могут быть внесены артефакты или может быть потеряна существенная информация (необходимая для методов квалификации). Пригодность используемого алгоритма должна быть подтверждена успешной валидацией методики, и во всех случаях необходимо дать рациональное обоснование использования математического преобразования.

Прямое сравнение спектров испытуемого вещества и стандартного образца. Если позволяет специфичность, для целей качественной химической или физической идентификации использование спектральной библиотеки сравнения может не требоваться.

Оценка данных. Проводится прямое сравнение спектра испытуемого вещества с индивидуальным или средним стандартным спектром всех веществ в базе данных на основе их математической корреляции или других соответствующих алгоритмов. В алгоритме, применяющемся для целей идентификации, может быть использован набор известных средних стандартных спектров и изменчивость этих средних спектров; кроме того, можно добиться визуального сравнения путем наложения спектральных данных если присутствует специфичность. Существуют различные алгоритмы, такие как анализ главных компонентов, кластерный анализ, мягкое независимое моделирование по аналогии классов. Надежность методики, выбранной для конкретного использования, должна быть валидирована.

Валидация модели. Методики идентификации с использованием прямого сравнения спектров должны быть валидированы в соответствии с процедурами валидации методики идентификации. Для качественных методик валидационными характеристиками являются робастность и специфичность.

АНАЛИЗ ПРЕДЕЛЬНОГО СОДЕРЖАНИЯ

Относительное сравнение спектров. Для целей такого анализа предельного содержания, как максимальная или минимальная оптическая плотность, при которых поглощает аналит, когда происходит сравнение спектров, калибровка не требуется. Кроме того, для контроля конечной точки сушки, в пределах специфичных длин волн поглощения, может быть использован подход, как в качественном анализе. Необходимо продемонстрировать пригодность спектрального диапазона и предварительной обработки данных (при ее использовании) для намеченных целей.

Специфичность. Для предельного испытания должна быть продемонстрирована относительная отличительная способность. Объем испытаний по определению специфичности зависит от применения и контролируемых рисков. Изменчивость в концентрациях матрикса в пределах рабочего диапазона не должна оказывать влияние на измерение.

АНАЛИЗ ТРЕНДОВ

Относительное сравнение спектров. Калибровка не обязательна при сравнении спектров с целью анализа трендов, таких как подход подвижного блока для расчета статистических параметров, таких как среднее, медианное и стандартное отклонение. Например, для контроля однородности смеси с использованием БИК спектроскопии принят такой метод анализа данных. Для анализа трендов должны использоваться подходящие спектральные диапазоны и алгоритмы.

Специфичность. Должна быть продемонстрирована относительная отличительная способность анализа трендов. Объем испытаний по определению специфичности зависит от применения и контролируемых рисков. Изменчивость в концентрациях матрикса в пределах рабочего диапазона не должна оказывать влияние на анализ трендов.

КОЛИЧЕСТВЕННЫЙ АНАЛИЗ

Создание библиотеки спектров сравнения для калибровочной модели. Калибровка - процесс построения математической модели, связывающей отклик, полученный при сканировании образца аналитическим прибором, со свойствами образцов. Может использоваться любая модель калибровки, которая может быть ясно описана точным математическим выражением и обеспечивает получение соответствующих результатов. Регистрируют спектры соответствующего количества репрезентативных образцов с известными или впоследствии устанавливаемыми значениями показателя (например, содержание воды) по всему измеряемому диапазону. Количество образцов для калибровки будет зависеть от сложности матрицы образца и оказываемых воздействий (например, температура, размер частиц и т.п.). Все образцы должны давать количественные результаты в пределах калибровочного интервала, определенного в соответствии с предполагаемым назначением методики. Обычно используются модель множественной линейной регрессии, регрессия главных компонент и метод частных наименьших квадратов. Для калибровочных моделей, полученных методом регрессии главных компонент и методом частных наименьших квадратов, по коэффициентам регрессии и/или весовым коэффициентам можно построить график и области наибольших коэффициентов или весовых коэффициентов сопоставить со спектром аналита. Диаграммы расчетной остаточной ошибки суммы квадратов способствуют оптимизации числа факторов метода регрессии главных компонент и метода частных наименьших квадратов.

Предварительная обработка данных. Выбор длины волны или исключение некоторых диапазонов длин волн могут увеличить правильность и робастность калибровочных моделей. К данным может быть применено сжатие длин волн (усреднение длин волн).

Параметры валидации модели. Валидационные характеристики методик на основе спектроскопии в БИК области, аналогичны параметрам валидации любой другой аналитической методики. Специфические критерии приемлемости для каждого параметра валидации должны соответствовать предполагаемому назначению методики. Для количественных методик валидационными характеристиками являются правильность, линейность, прецизионность (сходимость и внутрилабораторная прецизионность), робастность и специфичность.

ПОСЛЕДУЮЩАЯ ОЦЕНКА МОДЕЛИ

Валидированные для использования БИК модели подлежат последующей регулярной оценке пригодности и мониторингу параметров валидации.

ПЕРЕНОС БАЗ ДАННЫХ

При переносе баз данных на другой прибор должны быть учтены спектральный диапазон, количество экспериментальных точек, спектральное разрешение и другие параметры. Для демонстрации того, что модель остается пригодной для новой базы данных или нового прибора, в дальнейшем должны быть предусмотрены процедуры и установлены соответствующие критерии.

201020035-2019

2.1.2.35. Общий органический углерод в воде для фармацевтического применения

Определение содержания общего органического углерода (ООУ) является косвенным методом определения содержания органических веществ в воде для фармацевтического применения. Определение содержания ООУ может также использоваться при контроле выполнения различных операций в производстве лекарственных средств.

Поскольку для определения содержания ООУ могут применяться различные методики, в данной общей фармакопейной статье приведены не описания методик, а их квалификация и интерпретация результатов в предельных испытаниях. Испытания раствора сравнения проводят через определенные интервалы времени в зависимости от частоты измерений; раствор готовят с использованием легкоокисляющейся субстанции (например, сахарозы) с такой концентрацией, чтобы сигнал прибора соответствовал измеряемому пределу содержания ООУ. Пригодность системы проверяют с использованием трудноокисляющейся субстанции (например, 1,4-бензохинона).

Разные типы приборов для определения ООУ в воде для фармацевтического применения, как правило, предназначены для полного окисления органических молекул в образце воды до углерода диоксида с последующим измерением его количества, используемого затем для расчета концентрации углерода в воде.

Используемый прибор в процессе работы должен различать органический углерод и неорганический углерод, который присутствует в виде карбонатов. Это может обеспечиваться путем определения количества неорганического углерода и вычитанием его из количества общего углерода или удалением неорганического углерода из образца при помощи продувания перед окислением. В процессе продувания из испытуемого образца могут удаляться и органические молекулы, но часть связанного с ними углерода в воде для фармацевтического применения незначительна.

Прибор. Используют откалиброванный прибор, установленный в режим "on-line" или "off-line". Пригодность системы проверяют, как описано ниже, через определенный промежуток времени. Прибор должен иметь предел обнаружения углерода 0,05 мг/л или менее, соответственно паспорту изготовителя прибора.

Вода для определения содержания ООУ. Используют воду высокоочищенную, соответствующую следующим требованиям:

- электропроводность не более 1,0 мкСм· при температуре 25 °C;

- содержание общего органического углерода: не более 0,1 мг/л.

В зависимости от типа используемого прибора критическим параметром может быть также содержание в воде тяжелых металлов или меди, что должно быть указано в инструкции изготовителя прибора.

Подготовка посуды. Используют посуду, тщательно вымытую с помощью метода, позволяющего удалить органические вещества. Для последнего промывания используют воду для определения содержания ООУ.

Раствор сравнения. Сахарозу P, предварительно высушенную при температуре 105 °C в течение 3 ч, растворяют в воде для определения содержания ООУ, получая раствор, содержащий 1,19 мг/л сахарозы (0,50 мг/л углерода).

Испытуемый раствор. Испытуемую воду собирают, исключая минимальное воздушное пространство, в воздухонепроницаемый контейнер, используя все возможные меры для предотвращения загрязнения. Испытание проводят с минимальной задержкой по времени с целью уменьшения возможного загрязнения воды от контейнера и его укупорочного материала.

Раствор для проверки пригодности системы. Готовят раствор 0,75 мг/л 1,4-бензохинона P в воде для определения содержания ООУ (0,50 мг/л углерода).

Контрольная вода для определения содержания ООУ. Используют воду для определения содержания ООУ, полученную одновременно с водой для приготовления раствора сравнения и раствора для проверки пригодности системы.

Контрольные растворы. Кроме контрольной воды для определения содержания ООУ готовят подходящие контрольные растворы или другие растворы, необходимые для восстановления базовой линии или корректирования калибровки в соответствии с инструкцией изготовителя прибора; используя контрольные растворы, устанавливают ноль прибора.

Проверка пригодности системы. Проводят испытания указанных растворов и записывают сигналы прибора: вода для определения содержания ООУ, раствор сравнения, раствор для проверки пригодности системы. Эффективность сигналов, в процентах, рассчитывают по формуле:

,

где: - сигнал прибора для воды для определения содержания ООУ;

- сигнал прибора для раствора сравнения;

- сигнал прибора для раствора для проверки пригодности системы.

Система считается пригодной, если эффективность сигнала прибора составляет не менее 85% и не более 115% от теоретического сигнала.

Методика. Записывают сигнал () для испытуемого раствора. Испытуемый раствор выдерживает испытание, если значениене превышает значение .

Данная методика может быть выполнена в режиме "on-line" на приборе, который соответствующим образом откалиброван и соответствует требованиям пригодности системы. Выбранное место расположения прибора должно обеспечивать репрезентативность показаний прибора в отношении используемой воды.

201020036-2019

2.1.2.36. Хроматографические методы разделения

Хроматографическими называют многостадийные методы разделения, в которых компоненты образца распределяются между двумя фазами (неподвижной и подвижной). Неподвижная фаза может быть твердым веществом, жидкостью, нанесенной на твердый носитель, или гелем. Неподвижная фаза может помещаться в колонку, наноситься в виде тонкого слоя или пленки и т.д. Подвижная фаза может быть газом, жидкостью или сверхкритическим газом (флюидом). Разделение может быть основано на адсорбции, распределении (разделении) масс, ионном обмене и т.д. или на различиях в физико-химических свойствах молекул, таких, как размер, масса, объем и т.д.

Данный раздел содержит определения и расчеты общих параметров и применимых ко всем хроматографическим методам требований для пригодности системы. Принципы разделения, описание приборов и методик приводятся в следующих общих статьях:

- Бумажная хроматография (2.1.2.25);

- Тонкослойная хроматография (2.1.2.26);

- Газовая хроматография (2.1.2.27);

- Высокоэффективная жидкостная хроматография (2.1.2.28);

- Эксклюзионная хроматография (2.1.2.29);

- Сверхкритическая флюидная хроматография.

ОПРЕДЕЛЕНИЯ

Для установления пригодности хроматографической системы и расчета критериев приемлемости в частных фармакопейных статьях использованы приведенные ниже определения. Ряд параметров (например, отношение сигнал/шум и разрешение) может быть рассчитан с помощью программного обеспечения, предоставляемого производителем используемого оборудования. Обеспечение соответствия способов расчета, используемых в программном обеспечении, требованиям Фармакопеи и внесение необходимых поправок в случае их несоответствия входит в ответственность пользователя.

Хроматограмма - (графическое или иное представление зависимости сигнала детектора, цвета и интенсивности зон, концентрации веществ в элюате или другой количественной величины, используемой для измерения концентрации веществ в элюате, от времени, объема или расстояния. В идеале хроматограммы представляют собой последовательность гауссовых пиков, расположенных на базовой линии (рисунок 2.1.2.36.-1).

Рисунок 2.1.2.36-1
Схематическое изображение хроматограммы.

Пик - участок хроматограммы с записанным сигналом детектора при элюировании из колонки одного компонента (или двух и более неразделенных компонентов).

Пик может быть охарактеризован площадью пика, или высотой пика (h) и шириной пика на половине высоты (), или высотой пика (h) и шириной пика между точками перегиба (). Для гауссовых пиков (рисунок 2.1.2.36.-1) выполняется соотношение:

.

Зона адсорбции - часть хроматографической пластинки, содержащая адсорбированное определяемое вещество и визуализируемая в виде пятна (круглого или эллипсовидного) или полосы.

Время удерживания () - время, необходимое для элюирования компонента (рисунок 2.1.2.36.-1, шкала базовой линии в минутах).

Объем удерживания () - объем подвижной фазы, необходимый для элюирования компонента. Объем удерживания может быть рассчитан по времени удерживания и скорости подвижной фазы (F) (в миллилитрах в минуту) по формуле:

.

"Мертвое" время () - время, необходимое для элюирования неудерживаемого компонента (рисунок 2.1.2.36.-1, шкала базовой линии в минутах). В эксклюзионной хроматографии используют символ (см. ниже).

"Мертвый" объем () - объем подвижной фазы, необходимый для элюирования неудерживаемого компонента. "Мертвый" объем может быть рассчитан по "мертвому" времени и скорости подвижной фазы (F) (в миллилитрах в минуту) по формуле:

.

В эксклюзионной хроматографии используют символ (см. ниже).

Коэффициент удерживания (k) - характеристика, определяемая по формуле:

,

где: - константа распределения (известная также как коэффициент равновесного распределения);

- объем неподвижной фазы;

- объем подвижной фазы.

Коэффициент удерживания компонента может быть определен из хроматограммы по формуле:

.

Общее время подвижной фазы () - время удерживания компонента, молекулы которого меньше, чем размер наименьшей поры геля в эксклюзионной хроматографии (известное также как полное время эксклюзии) (рисунок 2.1.2.36.-2).

Рисунок 2.1.2.36.-2
Временные/объемные показатели хроматограмм.

Полный объем эксклюзии () - объем удерживания компонента, молекулы которого меньше, чем размер наименьшей поры геля в эксклюзионной хроматографии. Полный объем эксклюзии может быть рассчитан по общему времени подвижной фазы и скорости подвижной фазы (F) (в миллилитрах в минуту) по формуле:

.

Время удерживания неудерживаемого компонента () - время удерживания компонента, молекулы которого больше, чем размер наибольшей поры геля в эксклюзионной хроматографии (рисунок 2.1.2.36.-2).

Объем удерживания неудерживаемого компонента () - объем удерживания компонента, молекулы которого больше, чем размер наибольшей поры геля в эксклюзионной хроматографии. Объем удерживания неудерживаемого компонента может быть рассчитан по времени удерживания неудерживаемого компонента и скорости подвижной фазы (F) (в миллилитрах в минуту) по формуле:

.

Константа распределения () - характеристика элюентных свойств компонента в определенной колонке в эксклюзионной хроматографии, рассчитываемая по формуле:

.

Коэффициент замедления () - характеристика относительной скорости перемещения компонента в тонком слое (известная также как коэффициент удерживания (Rf) в плоскостной хроматографии). Коэффициент замедления равен отношению расстояния от точки нанесения пробы до центра зоны адсорбции и расстояния, пройденного фронтом растворителя от точки нанесения пробы (рисунок 2.1.2.36.-3):

,

где: b - расстояние, пройденное компонентом;

a - расстояние, пройденное фронтом растворителя.

Рисунок 2.1.2.36.-3
Схематическое изображение тонкослойной хроматограммы. A - фронт подвижной фазы; B - пятно; C - линия нанесения пробы (линия старта).

Число теоретических тарелок (N) - характеристика эффективности (кажущейся эффективности) колонки. Число теоретических тарелок может быть рассчитано по данным, полученным в зависимости от методики как при изотермическом или изократическом режимах, так и режиме постоянной плотности по формуле, в которой величины и должны быть выражены в одинаковых единицах:

,

где: - время удерживания пика компонента;

- ширина пика на половине его высоты.

Число теоретических тарелок зависит как от компонента, так и используемой колонки и ее температуры, а также от подвижной фазы и времени удерживания.

Объем задержки (D) - объем между точкой, при которой происходит смешение элюентов, и входом в колонку (известный также как объем задержки градиента). Объем задержки может быть определен в приведенных ниже условиях хроматографирования.

Колонка: хроматографическую колонку заменяют подходящей капиллярной трубкой (например, длиной 1 м и внутренним диаметром 0,12 мм);

Подвижная фаза:

- подвижная фаза A: вода P;

- подвижная фаза B: 0,1% (об/об) раствор ацетона P;

Время (мин) Подвижная фаза А (%, об/об) Подвижная фаза В (%, об/об)
0 - 20 1000 0100
20 - 30 0 100

Скорость подвижной фазы: устанавливают до достаточного обратного давления (например, 2 мл/мин);

Детектирование: спектрофотометр, при длине волны 265 нм,

Определяют время (t0,5) (в минутах), при котором оптическая плотность увеличивается на 50% (рисунок 2.1.2.36.-4).

Рисунок 2.1.2.36.-4
Определение объема градиентной задержки.

,

где: --0,5 (в минутах);

- предварительно установленное время градиента (равное 20 мин);

F - скорость подвижной фазы (в миллилитрах в минуту).

Коэффициент симметрии () - характеристика симметричности пика, (рисунок 2.1.2.36.-5), рассчитываемая по формуле:

,

где: - ширина пика на одной двадцатой его высоты;

d - расстояние между перпендикуляром, опущенным из максимума пика, и передней границей пика на одной двадцатой его высоты.

Рисунок 2.1.2.36.-5
Схематическое изображение пика с растянутым задним фронтом.

Значение As, равное 1,0, означает полную симметрию. Если >1,0, пик имеет растянутый задний фронт ("хвост"); если <1,0, пик имеет растянутый передний фронт.

Разрешение () - характеристика степени разделения между пиками двух компонентов (рисунок 2.1.2.36.-6), которая может быть рассчитана по формуле:

,

где: >

и - времена удерживания пиков;

и - ширина пиков на половине высоты.

Рисунок 2.1.2.36.-6
Схематическое изображение неразделившихся пиков.

В количественной плоскостной хроматографии с использованием денситометрии вместо времен удерживания используют пройденные расстояния, и разрешение между пиками двух компонентов рассчитывают по формуле:

,

где: RF1 и RF2 - коэффициенты замедления пиков;

wh1 и wh2 - ширина пиков на половине их высоты;

a - расстояние, пройденное фронтом растворителя.

Отношение пик/впадина (p/v) - характеристика, используемая в качестве критерия пригодности хроматографической системы в испытании на родственные примеси, когда разделение двух пиков до базовой линии не достигнуто (рисунок 2.1.2.36.-7). Отношение пик/впадина рассчитывают по формуле:

,

где: - высота меньшего пика относительно экстраполированной базовой линии;

- высота над экстраполированной базовой линией наиболее низкой точки кривой, разделяющей меньший и больший пики.

Рисунок 2.1.2.36.-7
Схематическое изображение параметров для расчета отношения сигнал/шум.

Относительное удерживание (r) (характеристика, рассчитываемая по формуле:

,

где: - время удерживания пика определяемого компонента;

- время удерживания пика сравнения (обычно пик испытуемого вещества);

- "мертвое" время.

Неоткорректированное относительное удерживание (rG) рассчитывают по формуле:

.

При отсутствии других указаний значения относительного удерживания, указанные в частных фармакопейных статьях, соответствуют неоткорректированному относительному удерживанию.

В плоскостной хроматографии вместо и используют коэффициенты замедления и . Полученное значение является коэффициентом RSt.

Отношение сигнал/шум (S/N) - характеристика влияния кратковременного шума на прецизионность количественного определения. Отношение сигнал/шум рассчитывают по формуле:

,

где: H - высота пика (рисунок 2.1.2.36.-7) рассматриваемого компонента на хроматограмме указанного раствора сравнения; высоту измеряют от максимума пика до экстраполированной базовой линии сигнала, наблюдаемого на расстоянии, равном не менее пятикратной ширине пика на половине его высоты;

h - область фонового шума на хроматограмме, полученной при введении или нанесении контрольного раствора, наблюдаемая на расстоянии, равном не менее пятикратной ширине пика на половине высоты пика на хроматограмме указанного раствора сравнения, и, по возможности, расположенная по обе равные стороны от места возможного обнаружения пика.

Повторяемость системы - характеристика сигнала, выражаемая в виде рассчитанного относительного стандартного отклонения в процентах ((%)) последовательных серий измерений для не менее трех введений или нанесений раствора сравнения и рассчитываемая по формуле:

,

где: - индивидуальные значения площади пика, высоты пика или отношения площадей в методе внутреннего стандарта;

- среднее индивидуальных значений;

n - число индивидуальных значений.

Неучитываемый предел - предел, при котором и ниже которого пики не учитываются.

ПРИГОДНОСТЬ ХРОМАТОГРАФИЧЕСКОЙ СИСТЕМЫ

Различные части применяемого оборудования должны быть квалифицированы и способны к достижению уровня функционирования, необходимого для проведения испытания или количественного определения.

Испытания пригодности системы являются неотъемлемой частью методики и используются для обеспечения надлежащего функционирования хроматографической системы. Для оценки работы колонки обычно используют следующие параметры: кажущаяся эффективность, коэффициент удерживания (коэффициент распределения масс), разрешение и коэффициент симметрии.

На хроматографическое поведение могут влиять следующие факторы:

- состав, ионная сила, температура и кажущийся pH подвижной фазы;

- скорость подвижной фазы, размеры колонки, температура колонки и давление;

- характеристика неподвижной фазы, в том числе тип хроматографического носителя (состоящий из частиц, или монолитный), размер частиц или макропор, пористость, удельная площадь поверхности;

- химическая модификация поверхности неподвижной фазы (обращенно-фазовая и другие модификации), степень химической модификации (блокирование концевых групп, т.е. эндкепирование), содержание углерода в процентах и т.д.).

При отсутствии других указаний должны выполняться следующие требования и любые другие дополнительные требования, приведенные в частной фармакопейной статье:

- при испытании на родственные примеси и количественном определении величина коэффициента симметрии пика, полученного на хроматограмме раствора сравнения, используемого для количественных расчетов, должна находиться в пределах от 0,8 до 1,5 при отсутствии других указаний;

- при количественном определении действующего вещества при значении 100% для чистого вещества, максимально допустимое относительное стандартное отклонение (sr (%)) для заданных пределов рассчитывают из серии введений раствора сравнения по формуле:

,

где: K - константа (0,349), полученная из уравнения , в котором соответствует значению относительного стандартного отклонения (в процентах) при шести повторных вводах пробы для B=1,0;

B - верхний предел количественного содержания, указанный в частной фармакопейной статье, минус 100%;

n - число повторных вводов раствора сравнения (3n6);

- коэффициент Стьюдента t при доверительной вероятности 90% в двустороннем интервале с числом степеней свободы n - 1.

При отсутствии других указаний, максимально допустимое относительное стандартное отклонение не должно превышать соответствующих значений, приведенных в таблице 2.1.2.36.-1. Данное требование не распространяется на испытания на родственные примеси - в испытании на родственные примеси предел количественного содержания (соответствующий отношению сигнал/шум, равному 10) должен быть равен или меньше неучитываемого предела.

Таблица 2.1.2.36.-1

Требования к повторяемости

B (%) Число отдельных вводов пробы
3 4 5 6
Максимально допустимое относительное стандартное отклонение
2,0 0,41 0,59 0,73 0,85
2,5 0,52 0,74 0,92 1,06
3,0 0,62 0,89 1,10 1,27

Соответствие требованиям пригодности системы должно поддерживаться в течение всего процесса хроматографирования. В зависимости от различных факторов, таких как частота использования методики, опыта работы с хроматографической системой, аналитик подбирает подходящую схему проверки для контроля данного соответствия.

РЕГУЛИРОВАНИЕ УСЛОВИЙ ХРОМАТОГРАФИРОВАНИЯ

Ниже приведены пределы, в которых могут корректироваться различные параметры хроматографических испытаний для соответствия критериям пригодности хроматографической системы без принципиального изменения методики.

Регулирование условий хроматографирования с градиентным элюированием является более критичным, чем с изократическим элюированием, так как может вызвать сдвиг пиков на различных уровнях градиента, и, таким образом, привести к некорректному установлению пиков, маскированию пиков или к такому их смещению, при котором элюирование будет происходить за пределами указанного времени элюирования.

Изменения, отличные от указанных, требуют ревалидации методики. Описанные условия хроматографирования должны быть валидированы при разработке частной фармакопейной статьи.

Проверку пригодности хроматографической системы включают с целью подтверждения достижения степени разделения, необходимой для надлежащего проведения испытания или количественного определения. Тем не менее, поскольку неподвижные фазы описаны в общем виде и существует широкое разнообразие доступных в продаже фаз, отличающихся хроматографическим поведением, может потребоваться некоторое корректирование условий хроматографирования для выполнения указанных требований пригодности системы. В частности, в методиках обращенно-фазовой хроматографии корректирование различных параметров не всегда приводит к удовлетворительному разделению. В данном случае может быть необходимой замена колонки другой однотипной колонкой (например, силикагель октадецилсилильный), проявляющей требуемое хроматографическое поведение.

Корректирование критических параметров для обеспечения пригодности системы четко указывают в частной фармакопейной статье.

Тонкослойная и бумажная хроматография

Состав подвижной фазы: содержание компонента-растворителя, присутствующего в меньшем количестве, может корректироваться в пределах +/- 30% (относительное содержание) или +/- 2% (абсолютное содержание), в зависимости от того, что из них больше. Например, для меньшего по содержанию компонента, составляющего 10% подвижной фазы, корректирование относительного содержания на 30% допускает предельные значения от 7% до 13%, а корректирование абсолютного содержания на 2% допускает предельные значения от 8% до 12%, т.е. корректирование по относительному содержанию больше. Для меньшего по содержанию компонента, составляющего 5% подвижной фазы, корректирование относительного содержания на 30% допускает предельные значения от 3,5% до 6,5%, а корректирование абсолютного содержания на 2% допускает предельные значения от 3% до 7%, т.е. в данном случае корректирование по абсолютному содержанию больше. Абсолютное содержание других компонентов не может быть изменено более чем на 10%.

pH водного компонента подвижной фазы: +/- 0,2 pH при отсутствии других указаний в частной фармакопейной статье или +/- 1,0 pH в случае испытания неионизированных веществ.

Концентрация солей в буферном компоненте подвижной фазы: +/- 10%.

Наносимый объем пробы: от 10% до 20% от указанного объема при использовании пластинок с малым размером частиц (от 2 мкм до 10 мкм).

Жидкостная хроматография: изократическое элюирование

Состав подвижной фазы: содержание компонента-растворителя, присутствующего в меньшем количестве, может корректироваться в пределах +/- 30% (относительное содержание) или +/- 2% (абсолютное содержание), в зависимости от того, что из них больше (см. пример выше). Абсолютное содержание других компонентов не может быть изменено более чем на 10%.

pH водного компонента подвижной фазы: +/- 0,2 pH при отсутствии других указаний в частной фармакопейной статье, или +/- 1,0 pH в случае испытания неионизированных веществ.

Концентрация солей в буферном компоненте подвижной фазы: +/- 10%.

Скорость подвижной фазы: +/- 50%; при изменении размеров колонки допускается большее корректирование (см. формулу ниже).

Характеристики колонки:

Неподвижная фаза:

- не допускается изменение заместителей неподвижной фазы (т.е. не допускается замена на );

- размер частиц: допускается максимальное уменьшение размера на 50%, увеличение не допускается.

Размер колонки:

- длина: +/- 70%;

- внутренний диаметр: +/- 25%.

При изменении размера колонки скорость подвижной фазы может корректироваться, при необходимости, по формуле:

,

где: - скорость подвижной фазы, указанная в частной фармакопейной статье, в миллилитрах в минуту;

- скорректированная скорость подвижной фазы в миллилитрах в минуту;

- длина колонки, указанная в частной фармакопейной статье, в миллиметрах;

- длина используемой колонки, в миллиметрах;

- внутренний диаметр колонки, указанный в частной фармакопейной статье, в миллиметрах;

- внутренний диаметр используемой колонки в миллиметрах.

Температура: +/- 10 °C в случае контролируемой рабочей температуры при отсутствии других указаний в частной фармакопейной статье.

Длина волны детектора: корректирование не допускается.

Объем вводимой пробы: может быть уменьшен при условии, что используемое детектирование и повторяемость пика(ов) остаются удовлетворительными; увеличение не допускается.

Жидкостная хроматография: градиентное элюирование

Регулирование условий хроматографирования при градиентном элюировании требует большей осторожности, чем при изократическом элюировании.

Состав подвижной фазы/градиентного элюирования: незначительное корректирование состава подвижной фазы и системы градиента допустимо при следующих условиях:

- выполняются требования пригодности хроматографической системы;

- основной(ые) пик(и) элюируется в пределах +/- 15% от указанного(ых) времени(ен) удерживания;

- элюирующая способность конечного состава подвижной фазы должна быть не ниже, чем у состава, указанного в частной фармакопейной статье.

Если соответствие требованиям пригодности хроматографической системы не может быть достигнуто, предпочтительным зачастую является оценка объема задержки или замена хроматографической колонки.

Объем задержки. Конфигурация используемого оборудования может значительно изменить разрешение, время удерживания или относительное удерживание, описанные в методике, что может произойти из-за избыточного объема задержки. В частных фармакопейных статьях обычно включают изократическую стадию до начала программы градиентного элюирования, обеспечивая адаптацию к временным точкам градиента с учетом разницы в объеме задержки между системой, использованной при разработке частной фармакопейной статьи, и фактически используемой системы. Адаптация продолжительности изократической стадии в зависимости от используемого аналитического оборудования входит в ответственность пользователя. Если в частной фармакопейной статье приведен объем задержки, установленный при ее разработке, то временные точки (t, мин), указанные в таблице градиента, могут быть заменены на адаптированные временные точки (, мин), рассчитанные по формуле:

,

где: D - объем задержки в миллилитрах;

- объем задержки, использованный при разработке методики, в миллилитрах;

F - скорость подвижной фазы в миллилитрах в минуту.

Изократическая стадия, введенная с данной целью, может быть исключена при наличии данных по валидации методики, применяемой без указанной стадии.

pH водного компонента подвижной фазы: корректирование не допускается.

Концентрация солей в буферном компоненте подвижной фазы: корректирование не допускается.

Скорость подвижной фазы: корректирование допускается при изменении размеров колонки (см. формулу ниже).

Характеристики колонки:

Неподвижная фаза:

- не допускается изменение заместителей неподвижной фазы (т.е. не допускается замена на ;

- размер частиц: корректирование не допускается.

Размер колонки:

- длина: +/- 70%;

- внутренний диаметр: +/- 25%.

При изменении размера колонки скорость подвижной фазы может корректироваться, при необходимости, по формуле:

,

где: - скорость подвижной фазы, указанная в частной фармакопейной статье, в миллилитрах в минуту;

- скорректированная скорость подвижной фазы в миллилитрах в минуту;

- длина колонки, указанная в частной фармакопейной статье в миллиметрах;

- длина используемой колонки в миллиметрах;

- внутренний диаметр колонки, указанный в частной фармакопейной статье в миллиметрах;

- внутренний диаметр используемой колонки в миллиметрах.

Температура: +/- 5 °C в случае контролируемой рабочей температуры при отсутствии других указаний в частной фармакопейной статье.

Длина волны детектора: корректирование не допускается.

Объем вводимой пробы: может быть уменьшен при условии, что используемое детектирование и повторяемость пика(ов) остаются удовлетворительными; увеличение не допускается.

Газовая хроматография

Характеристики колонки:

Неподвижная фаза:

- размер частиц: допускается максимальное уменьшение размера на 50 %, увеличение не допускается (набивные колонки);

- толщина слоя: от -50% до +100% (капиллярные колонки).

Размер колонки:

- длина: +/- 70%;

- внутренний диаметр: +/- 50%.

Скорость потока: +/- 50%.

Температура: +/- 10%.

Вводимый объем пробы: может быть изменен при условии, что используемое детектирование и повторяемость остаются удовлетворительными.

Сверхкритическая флюидная хроматография

Состав подвижной фазы: для набивных колонок содержание компонента-растворителя, присутствующего в меньшем количестве, может корректироваться в пределах +/- 30% (относительное содержание) или +/- 2% (абсолютное содержание) в зависимости от того, что из них больше. Для капиллярных колонок изменения не допускаются.

Длина волны детектора: корректирование не допускаются.

Характеристики колонки:

Неподвижная фаза:

- размер частиц: допускается максимальное уменьшение размера на 50%, увеличение не допускается (набивные колонки);

Размер колонки:

- длина: +/- 70%;

- внутренний диаметр:

+/- 25% (набивные колонки);

+/- 50% (капиллярные колонки).

Скорость потока: +/- 50%.

Температура: +/- 5 °C в случае контролируемой рабочей температуры.

Вводимый объем пробы: может быть уменьшен при условии, что используемое детектирование и повторяемость остаются удовлетворительными; увеличение не допускается.

КОЛИЧЕСТВЕННОЕ ОПРЕДЕЛЕНИЕ

При количественном определении не учитывают пики растворителей и реактивов, а также пики подвижной фазы и матрицы испытуемого образца.

- Чувствительность детектора. Чувствительность детектора представляет собой сигнал на выходе на единицу концентрации или единицу массы вещества в подвижной фазе, входящей в детектор. Коэффициент относительной чувствительности детектора, называемый обычно коэффициентом чувствительности выражает чувствительность детектора к данному веществу относительно стандартного вещества. Поправочный коэффициент обратно пропорционален коэффициенту чувствительности.

- Метод внешнего стандарта. Концентрацию определяемого(ых) компонента(ов) находят путем сравнения сигнала(ов) детектора (пика(ов)), полученного(ых) для испытуемого раствора, и сигнала(ов) детектора (пика(ов)), полученного(ых) для раствора сравнения.

- Метод внутреннего стандарта. В испытуемый раствор и раствор сравнения вводят равные количества компонента (внутреннего стандарта), который разделяют с исследуемым веществом. Внутренний стандарт не должен взаимодействовать с исследуемым веществом, должен быть стабильным и не содержать примесей с временем удерживания, совпадающим с исследуемым веществом. Концентрацию исследуемого вещества определяют путем сравнения отношения площадей или высот пиков, соответствующих исследуемому веществу и внутреннему стандарту в испытуемом растворе, и отношения площадей или высот пиков, соответствующих исследуемому веществу и внутреннему стандарту в растворе сравнения.

- Метод внутренней нормализации. Содержание компонента исследуемого вещества в процентах рассчитывают путем определения площади соответствующего пика как части, выраженной в процентах от общей площади всех пиков, за исключением пиков растворителей или реактивов, или пиков, обусловленных компонентами подвижной фазы или матрицы испытуемого образца, а также пиков веществ, с площадью, равной или меньшей неучитываемого предела.

- Метод калибровочной функции. Определяют зависимость между измеренным или рассчитанным сигналом (y) и количеством (концентрацией, массой и т.д.) исследуемого вещества (x) и рассчитывают уравнение калибровочной функции. Результаты испытания определяют, исходя из измеренного или рассчитанного сигнала исследуемого вещества, с помощью обратной функции.

В испытаниях на родственные примеси как методом внешнего стандарта с использованием в качестве раствора сравнения разведенного испытуемого раствора, так и методом внутренней нормализации применяют поправочные коэффициенты, приведенные в частной фармакопейной статье (т.е. когда коэффициент чувствительности выходит за пределы от 0,8 до 1,2).

Если в испытании на родственные примеси определяют сумму примесей или проводят количественное определение примеси, важно выбрать соответствующие пороговые значения и подходящие условия для интегрирования площадей пиков. В таких испытаниях неучитываемый предел обычно составляет 0,05%. Интегрирование площади пика любой примеси, которая не полностью разделяется с основным пиком, преимущественно проводят экстраполяцией по нижним точкам пика (по касательной).

201020037-2019

2.1.2.37. Капиллярный электрофорез

ОБЩИЕ ПРИНЦИПЫ

Капиллярный электрофорез представляет собой физический метод анализа, основанный на миграции внутри капилляра заряженных частиц определяемых веществ, растворенных в растворе электролита, под влиянием постоянного электрического поля.

Скорость миграции частиц определяемого вещества под влиянием электрического поля с напряженностью E определяется их электрофоретической подвижностью и электроосмотической подвижностью буферного раствора внутри капилляра. Электрофоретическая подвижность растворенного вещества () зависит от его свойств (электрический заряд, размер и форма молекул) и от свойств буферного раствора, в котором происходит процесс миграции (тип и ионная сила электролита, значение pH, вязкость и наличие добавок). Электрофоретическая скорость растворенного вещества (), частицы которого принимаются за сферические, описывается уравнением:

,

где: q - эффективный заряд вещества;

r - Стоксовский радиус частиц вещества;

- вязкость раствора электролита;

V - приложенное напряжение;

L - общая длина капилляра.

При помещении капилляра, заполненного буферным раствором, в электрическое поле внутри капилляра начинается перемещение растворителя, называемое электроосмотическим потоком. Скорость электроосмотического потока зависит от электроосмотической подвижности (), которая, в свою очередь, зависит от плотности заряда на внутренней стенке капилляра и свойств буферного раствора. Электроосмотическая скорость () описывается уравнением:

,

где: - диэлектрическая постоянная буферного раствора;

- дзета-потенциал поверхности капилляра.

Скорость вещества (v) определяется как:

.

В зависимости от заряда частиц вещества его электрофоретическая подвижность и электроосмотическая подвижность могут иметь одинаковое или противоположное направление. В условиях нормального капиллярного электрофореза анионы перемещаются в направлении, противоположном направлению электроосмотического потока, а их скорости меньше электроосмотической скорости. Катионы мигрируют в направлении, совпадающем с направлением электроосмотического потока, а их скорости превышают электроосмотическую скорость. В условиях, когда электроосмотическая скорость превышает электрофоретическую, катионы и анионы могут быть разделены в течение одного анализа.

Время (t), необходимое веществу для миграции на расстояние (l) от конца капилляра, в который вводится вещество, до точки детекции (эффективная длина капилляра), определяется уравнением:

.

В общем, при значении pH более 3 капилляры с немодифицированной поверхностью, изготовленные из плавленого кварца, имеют отрицательный заряд, обусловленный ионизацией силанольных групп, расположенных на внутренней стенке капилляра. Соответственно, электроосмотический поток направлен от анода к катоду. Для достижения надлежащей воспроизводимости скорости миграции растворенных веществ от анализа к анализу, электроосмотический поток должен оставаться постоянным. В некоторых случаях требуется уменьшить или устранить электроосмотический поток путем модификации внутренней стенки капилляра или изменения концентрации, состава и/или pH буферного раствора.

После введения испытуемого образца в капилляр каждый ион определяемого вещества, входящего в состав пробы, мигрирует в среде фонового электролита согласно своей электрофоретической подвижности как независимая зона. Дисперсия зоны, представляющая собой уширение полосы каждого вещества, является следствием различных явлений. В идеальных условиях вклад в процесс уширения зоны вещества вносит только молекулярная диффузия вещества вдоль капилляра (продольная диффузия). В таком идеальном случае эффективность зоны, выражаемая числом теоретических тарелок (N), определяется как:

,

где: D - коэффициент молекулярной диффузии вещества в буферном растворе.

На практике значительный вклад в дисперсию полосы вносят процессы тепловой конвекции, адсорбции образца на стенках капилляра, а также неодинаковая проводимость между образцом и буферным раствором, длина устройства для ввода пробы, размер ячейки детектора и расположение емкостей с буферными растворами на разных уровнях.

Разделение двух полос (выражаемое как разрешение, ) может быть достигнуто при изменении электрофоретической подвижности частиц определяемых веществ и электроосмотической подвижности, а также при увеличении эффективности полосы для каждого определяемого вещества, согласно уравнению:

,

где: и - электрофоретические подвижности двух разделяемых веществ;

- средняя электрофоретическая подвижность двух определяемых веществ .

ПРИБОР

Прибор для капиллярного электрофореза состоит из:

- регулируемого высоковольтного источника постоянного тока;

- двух резервуаров с буферными растворами, расположенных на одном и том же уровне и содержащих указанные анодный и катодный растворы;

- двух электродов (катода и анода), погруженных в резервуары с буферными растворами и соединенных с источником питания;

- капилляра, в котором проводится разделение (обычно изготовленного из плавленого кварца); при использовании некоторых типов детекторов капилляр имеет оптическое окошко, расположенное на уровне детектора; концы капилляра помещены в резервуары с буферными растворами; капилляр заполняют раствором, указанным в частной фармакопейной статье;

- подходящей системы ввода пробы;

- детектора, способного контролировать количество определяемых веществ, проходящих через разделяющий сегмент капилляра в течение определенного времени; детектирование обычно основано на абсорбционной спектрофотометрии (в ультрафиолетовой и видимой областях) или флуориметрии, в ряде случаев может быть использовано также кондуктометрическое, амперометрическое или масс-спектрометрическое детектирование; альтернативным способом детектирования веществ, которые не поглощают УФ-излучение и не флуоресцируют, является непрямое детектирование;

- термостата, способного поддерживать постоянную температуру внутри капилляра для получения воспроизводимых результатов разделения;

- регистрирующего устройства и походящего интегратора или компьютера.

Для точного количественного анализа критическими факторами являются определение процесса ввода пробы и его автоматизация. Ввод пробы может быть основан на использовании силы тяжести, давления, вакуума и электрокинетических сил. Количество каждого компонента образца, введенного электрокинетическим способом, зависит от его электрофоретической подвижности, что приводит к возможным неравным условиям для разных веществ при использовании данного режима ввода пробы.

Используют капилляр, буферные растворы, предварительную подготовку, раствор пробы и условия миграции, указанные в частной фармакопейной статье для испытуемого образца. Применяемый раствор электролита фильтруют для удаления твердых частиц и дегазируют для предотвращения образования пузырьков, мешающих работе детектора и созданию электрического контакта в капилляре во время процесса разделения. Для обеспечения воспроизводимых значений времени миграции веществ для каждой аналитической методики должна быть разработана методика тщательной промывки системы.

КАПИЛЛЯРНЫЙ ЗОННЫЙ ЭЛЕКТРОФОРЕЗ

ПРИНЦИП

В капиллярном зонном электрофорезе определяемые вещества разделяются в капилляре, содержащем только буферный раствор без какой-либо противоточной среды. В данном методе разделение обусловлено миграцией различных компонентов образца с различной скоростью в виде отдельных полос. Скорость перемещения каждой полосы зависит от электрофоретической подвижности частиц растворенного вещества и электроосмотического потока в капилляре (см. Общие принципы). Для улучшения разделения веществ, адсорбирующихся на кварцевой поверхности, могут быть использованы капилляры с модифицированной поверхностью.

При использовании данного вида капиллярного электрофореза возможно проведение анализа как малых (<2000), так и больших молекул (2000<<100 000). Благодаря высокой эффективности капиллярного зонного электрофореза может быть проведено разделение молекул, имеющих очень незначительные различия в величинах отношений заряда к массе. При добавлении к разделяющему буферному раствору хиральных селекторов можно разделять хиральные соединения.

ОПТИМИЗАЦИЯ

Оптимизация разделения является комплексным процессом, в котором основную роль могут играть несколько параметров разделения. Основными факторами, которые следует принимать во внимание при разработке методик разделения, являются инструментальные параметры, а также параметры раствора электролита.

Инструментальные параметры

Напряжение. Для оптимизации прилагаемого напряжения и температуры капилляра полезен график Джоулева нагрева. Время разделения обратно пропорционально приложенному напряжению. Однако увеличение напряжения может вызвать избыточное выделение тепла, повышение температуры и, как результат, образование градиентов вязкости в буферном растворе, находящемся в капилляре. Данный эффект приводит к уширению полосы и уменьшению разрешения.

Полярность. Полярность электродов может быть нормальной (анод на входе и катод на выходе), электроосмотический поток при этом перемещается по направлению к катоду. В случае обращенной полярности электродов электроосмотический поток направлен от выхода из капилляра, и только заряженные определяемые вещества с электрофоретическими подвижностями, превышающими величину электрофоретического потока, попадают к выходу.

Температура. Температура влияет, главным образом, на вязкость и электрическую проводимость и, как следствие, на скорость миграции. В некоторых случаях увеличение температуры капилляра может вызвать конформационные изменения в молекулах белков, что изменяет их времена миграции и эффективность разделения.

Капилляр. Размеры капилляра (длина и внутренний диаметр) влияют на время анализа, эффективность разделения и загрузочную емкость. Увеличение как эффективной, так и общей длины капилляра может ослабить электрическое поле (в случае работы при постоянном напряжении), что приводит к увеличению времени миграции. Для определенного буферного раствора и электрического поля тепловая конвекция и, следовательно, уширение полос образца зависит от величины внутреннего диаметра капилляра. Кроме этого, величина внутреннего диаметра капилляра влияет на предел обнаружения, зависящий от объема введенной пробы и используемого детектора.

Поскольку адсорбция компонентов образца на стенке капилляра ограничивает эффективность, при разработке методики разделения следует предусмотреть способы предотвращения таких взаимодействий. В случае белков во избежание их адсорбции было разработано несколько способов. Некоторые из таких способов (использование экстремальных значений pH и адсорбция положительно заряженных буферных добавок) для предотвращения адсорбции белков требуют лишь изменения состава буферной смеси. В других способах внутренняя стенка капилляра покрывается полимером, ковалентно связанным с поверхностью, что предотвращает взаимодействие между белками и отрицательно заряженной поверхностью кварца. Для этих целей выпускаются готовые к использованию капилляры с покрытиями, состоящими из нейтральных гидрофильных, катионных или анионных полимеров.

Параметры раствора электролита

Тип и концентрация буферного раствора. Буферные растворы, подходящие для капиллярного электрофореза, имеют соответствующую буферную емкость в выбранном диапазоне pH и низкую подвижность для минимизации образования тока.

Подбор во всех возможных случаях буферного иона с подвижностью, соответствующей подвижности растворенного вещества, важен для минимизации искажения полосы. Тип растворителя, использованного для растворения определяемого вещества, также важен для достижения фокусирования вещества на колонке, что увеличивает эффективность разделения и улучшает детектирование.

Увеличение концентрации буферного раствора (для данного значения pH) уменьшает электроосмотический поток и скорость миграции растворенного вещества.

Значение pH буферного раствора. Значение pH буферного раствора может влиять на разделение вследствие изменения заряда определяемого вещества или добавок, а также электроосмотического потока. При разделении белков и пептидов изменение pH буферного раствора от значения, превышающего изоэлектрическую точку (pI), до значения, которое меньше ее, изменяет суммарный отрицательный заряд вещества на положительный. Увеличение pH буферного раствора обычно увеличивает электроосмотический поток.

Органические растворители. К водным буферным растворам для увеличения растворимости веществ или других добавок, и/или воздействия на степень ионизации компонентов образца могут быть добавлены органические модификаторы (метанол, ацетонитрил и др.). Добавление таких органических модификаторов к буферному раствору обычно вызывает уменьшение электроосмотического потока.

Добавки для хиральных разделений. Для разделения оптических изомеров к разделяющему буферному раствору добавляют хиральный селектор. Наиболее часто используемыми хиральными селекторами являются циклодекстрины, но кроме этого могут быть использованы краун-эфиры, полисахариды и белки. Поскольку хиральное распознавание управляется различными взаимодействиями между хиральным селектором и каждым из энантиомеров, разрешение, достигаемое для хиральных соединений, зависит, главным образом, от типа использованного хирального селектора. В связи с этим при разработке данных методик разделения может оказаться полезным испытание с циклодекстринами с различным размером полостей (-, - или -циклодекстрин) или модифицированными циклодекстринами с нейтральными (метил-, этил-, гидроксиалкил- и другие) или способными к ионизации (аминометил-, карбоксиметил-, сульфобутиловые эфиры и другие) группами. При использовании модифицированных циклодекстринов следует принимать во внимание различия в степени замещения между разными партиями данных веществ, поскольку это может оказывать влияние на селективность. Другими факторами, контролирующими разрешение при хиральных разделениях, являются концентрация хирального селектора, состав и значение pH буферного раствора, а также температура. Достигнутую величину разрешения также может изменять использование органических добавок, таких как метанол или мочевина.

КАПИЛЛЯРНЫЙ ГЕЛЬ-ЭЛЕКТРОФОРЕЗ

ПРИНЦИП

В капиллярном гель-электрофорезе разделение происходит внутри капилляра, заполненного гелем, действующим как молекулярное сито. Поскольку молекулы меньшего размера легче проникают в структуру геля и мигрируют быстрее, чем большие, разделение молекул с близкими величинами отношения заряда к массе происходит в соответствии с их размерами. Таким образом, методом капиллярного гель-электрофореза по величинам молекулярных масс могут быть разделены различные биологические макромолекулы (например, белки и фрагменты ДНК), часто имеющие близкие величины отношения заряда к массе.

ХАРАКТЕРИСТИКИ ГЕЛЕЙ

В капиллярном электрофорезе используют гели двух типов: химически модифицированные и динамически модифицированные. Химически модифицированные гели, например, поперечно-сшитый полиакриламид, получают полимеризацией мономеров внутри капилляра. Они обычно химически связаны с поверхностью плавленого кварца и не могут быть удалены без разрушения капилляра. Если гели используются для анализа белков, разделяющий буферный раствор обычно содержит натрия додецилсульфат и пробы перед вводом денатурируют нагреванием в смеси натрия додецилсульфата и 2-меркаптоэтанола или дитиотреитола. При использовании не восстанавливающих условий (например, анализ интактного антитела) 2-меркаптоэтанол и дитиотреитол не применяют. Разделение на поперечно-сшитых гелях может быть оптимизированно изменением разделяющего буферного раствора (в соответствии с указаниями в разделе, посвященном капиллярному зонному электрофорезу), и контролем пористости геля во время его получения. Пористость поперечно-сшитых полиакриламидных гелей может быть модифицирована путем изменения концентрации акриламида и/или пропорции сшивающего реагента. Как правило, уменьшение пористости геля приводит к уменьшению подвижности разделяемых веществ. Вследствие жесткости подобных гелей может быть использован только электрокинетический ввод пробы. Динамически модифицированные гели представляют собой гидрофильные полимеры, такие как линейный полиакриламид, производные целлюлозы, декстран и другие, способные растворяться в водных разделяющих буферных растворах и образующие разделяющую среду, которая также действует как молекулярное сито. Такие разделяющие среды получить легче, чем поперечно-сшитые полимеры. Они могут быть приготовлены в пробирке и помещены под давлением в капилляр с модифицированной поверхностью (без электроосмотического потока). Замена геля перед каждым вводом пробы обычно улучшает воспроизводимость разделения. Пористость гелей может быть увеличена при использовании полимеров с большей молекулярной массой (при определенной концентрации полимера) или путем уменьшения концентрации полимера (при определенной молекулярной массе полимера). Уменьшение пористости геля приводит к уменьшению подвижности вещества для того же самого буферного раствора. Поскольку при растворении таких полимеров в буферном растворе образуются растворы с низкой вязкостью, может быть использован как гидродинамический, так и электрокинетический ввод пробы.

КАПИЛЛЯРНОЕ ИЗОЭЛЕКТРИЧЕСКОЕ ФОКУСИРОВАНИЕ

ПРИНЦИП

При изоэлектрическом фокусировании молекулы мигрируют под влиянием электрического поля до тех пор, пока они остаются заряженными в градиенте pH, создаваемом амфолитами, имеющими широкий диапазон значений pI (полиаминокарбоновые кислоты), растворенными в буферном растворе. Тремя основными стадиями изоэлектрического фокусирования являются загрузка, фокусирование и мобилизация.

Стадия загрузки. Могут быть использованы два способа:

- одноступенчатая загрузка: проба смешивается с амфолитами и вводится в капилляр под давлением или с помощью вакуума;

- последовательная загрузка: в капилляр вводят сначала ведущий буферный раствор, затем амфолиты, затем пробу, смешанную с амфолитами, после чего снова амфолиты и в конце замыкающий буферный раствор. Объем пробы должен быть небольшим, чтобы не повлиять на величину градиента pH.

Стадия фокусирования. При наложении напряжения амфолиты, в зависимости от своего суммарного заряда, мигрируют по направлению к катоду или аноду, тем самым создавая градиент от анода (более низкие значения pH) к катоду (более высокие значения pH). На данной стадии разделяемые компоненты мигрируют до тех пор, пока не достигнут значения pH, соответствующего своей изоэлектрической точке (pI) и ток не упадет до очень низких значений.

Стадия мобилизации. Если для детектирования необходима мобилизация, используют один из следующих способов:

- в первом способе мобилизация проводится в течение стадии фокусирования вследствие действия электроосмотического потока; электроосмотический поток должен быть достаточно малым, чтобы позволить провести фокусирование компонентов;

- во втором способе мобилизация проводится после стадии фокусирования путем использования положительного давления;

- в третьем способе мобилизация проводится после стадии фокусирования путем добавления солей в катодный или анодный резервуар (в зависимости от направления, выбранного для мобилизации) для изменения pH в капилляре при наложении напряжения. Поскольку pH изменяется, белки и электролиты перемещаются по направлению к резервуару, который содержит добавленные соли, и проходят через детектор.

Достигаемое разделение, выраженное как , зависит от градиента pH(dpH/dx), количества амфолитов, имеющих различные величины pI, коэффициента молекулярной диффузии (D), напряженности электрического поля (E) и изменения электрофоретической подвижности определяемого вещества при изменении pH(d/dpH):

.

ОПТИМИЗАЦИЯ

Основными параметрами, которые следует учитывать при разработке методик разделения, являются следующие.

Напряжение. В капиллярном изоэлектрическом фокусировании на стадии фокусирования используется электрическое поле с очень высокой напряженностью - от 300 В/см до 1000 В/см.

Капилляр. В зависимости от способа мобилизации (см. выше) электроосмотический поток должен быть уменьшен или подавлен. Капилляры с модифицированной поверхностью, как правило, уменьшают электроосмотический поток.

Растворы. Резервуар с анодным буферным раствором заполняют раствором, значение pH которого меньше значения pI большинства кислотных амфолитов, а катодный резервуар - раствором, значение pH которого больше значения pI большинства основных амфолитов. Для анодных буферных растворов часто используют фосфорную кислоту, а для катодных - натрия гидроксид.

Добавление полимера, такого как метилцеллюлоза, в раствор амфолита приводит к подавлению конвективных сил (если такие имеются) и электроосмотического потока, что обусловлено увеличением вязкости. Имеющиеся в продаже амфолиты покрывают множество диапазонов pH, а при необходимости для получения более широкого диапазона pH их можно смешивать. Широкие диапазоны pH используются для оценки величины изоэлектрической точки, в то время как более узкие применяются для улучшения точности анализа. Для калибровки можно использовать зависимость между временем миграции и изоэлектрической точкой для серии белковых маркеров. При необходимости, осаждение белков в изоэлектрической точке во время стадии фокусирования может быть предотвращено добавлением к буферному раствору глицерина, поверхностно-активных веществ, мочевины или цвиттер-ионных буферных растворов. Следует иметь в виду, что мочевина в зависимости от концентрации денатурирует белки.

МИЦЕЛЛЯРНАЯ ЭЛЕКТРОКИНЕТИЧЕСКАЯ ХРОМАТОГРАФИЯ

ПРИНЦИП

В мицеллярной электрокинетической хроматографии (МЭКХ, МЕКС) разделение происходит в растворе электролита, который содержит поверхностно-активное вещество в концентрации, превышающей критическую концентрацию мицеллообразования (ккм). Молекулы растворенного вещества распределяются между водным буферным раствором и псевдонеподвижной фазой, образованной мицеллами, в соответствии со своим коэффициентом распределения. Таким образом, данный метод можно рассматривать как гибрид электрофореза и хроматографии. Он может быть использован для разделения как заряженных, так и нейтральных растворенных веществ, сохраняя при этом эффективность, скорость, а также оборудование, присущие капиллярному электрофорезу. Одним из поверхностно-активных веществ, широко используемым в МЭКХ, является анионное поверхностно-активное вещество натрия додецилсульфат. Применяются также и другие поверхностно-активные вещества, например, катионные поверхностно-активные вещества, такие как соли цетилтриметиламмония.

Механизм разделения заключается в следующем. В нейтральной или щелочной среде возникает сильный электроосмотический поток, который перемещает ионы разделяющего буферного раствора по направлению к катоду. Если в качестве поверхностно-активного вещества используется натрия додецилсульфат, электрофоретическая миграция анионных мицелл происходит в противоположном направлении, т.е. к аноду. В результате общая скорость миграции мицелл уменьшается по сравнению со скоростью потока раствора электролита. В случае нейтральных разделяемых веществ скорость миграции определяемого вещества будет зависеть только от величины его коэффициента распределения между мицеллой и водным буферным раствором, поскольку определяемое вещество способно распределяться между мицеллой и водным буферным раствором не обладает электрофоретической подвижностью. На электрофореграмме пики, соответствующие каждому из разделяемых незаряженных растворенных веществ, всегда находятся между пиком маркера электроосмотического потока и пиком мицеллы (время между этими двумя пиками называется окном разделения). Для заряженных растворенных веществ скорость миграции зависит как от коэффициента распределения вещества между мицеллой и водным буферным раствором, так и от электрофоретической подвижности вещества в отсутствии мицеллы.

Поскольку механизм разделения в МЭКХ нейтральных и слабоионизированных растворенных веществ главным образом хроматографический, миграция растворенного вещества и разрешение могут быть охарактеризованы с помощью коэффициента удерживания вещества (k'), также известного как концентрационный коэффициент распределения (), который представляет собой отношение количества моль растворенного вещества, находящегося в мицелле, к количеству моль данного вещества в подвижной фазе.

Для нейтральных соединений k' определяется как:

,

где: - время миграции растворенного вещества;

- время анализа неудерживаемого растворенного вещества (определяемое с помощью маркера электроосмотического тока, не входящего в мицеллу, например, метанола);

- время миграции мицеллы (измеряется с помощью маркера мицеллы, такого как Судан III, который мигрирует, полностью находясь в мицеллах);

K - коэффициент распределения растворенного вещества;

- объем мицеллярной фазы;

- объем подвижной фазы.

Аналогично, разрешение между пиками двух близко мигрирующих веществ () определяется как:

,

где: N - число теоретических тарелок для одного из веществ;

- селективность;

и - коэффициенты удерживания для обоих веществ соответственно (>).

Подобные, но не идентичные уравнения для значений k' и используются и в случае разделения заряженных веществ.

ОПТИМИЗАЦИЯ

Основными параметрами, которые следует принимать во внимание при разработке методик разделения в МЭКХ, являются инструментальные, а также параметры раствора электролита.

Инструментальные параметры

Напряжение. Время разделения обратно пропорционально приложенному напряжению. Однако увеличение напряжения может вызвать избыточное выделение тепла, повышение температуры и, как результат, образование градиентов температуры и вязкости в буферном растворе, находящемся в капилляре. Данный эффект особенно характерен для буферных растворов с высокой электрической проводимостью и содержащих мицеллы. Неудовлетворительная тепловая конвекция приводит к уширению полосы и уменьшает разрешение.

Температура. Изменения температуры капилляра влияют на коэффициент распределения вещества между буферным раствором и мицеллой, критическую концентрацию мицеллообразования и вязкость буферного раствора. Данные параметры вносят вклад в величину времени миграции растворенного вещества. Использование надлежащей охлаждающей системы улучшает воспроизводимость времени миграции растворенных веществ.

Капилляр. Как и в случае капиллярного зонного электрофореза, размеры капилляра (длина и внутренний диаметр) влияют на продолжительность анализа и эффективность разделения. Увеличение как эффективной, так и общей длины капилляра может ослабить электрическое поле (в случае работы при постоянном напряжении), увеличить время миграции и улучшить эффективность разделения. Внутренний диаметр контролирует тепловую конвекцию (для определенного буферного раствора и электрического поля) и, соответственно, уширение полосы вещества.

Параметры раствора электролита

Тип и концентрация поверхностно-активного вещества. Тип поверхностно-активного вещества таким же образом, как и неподвижная фаза в хроматографии, влияет на разрешение, поскольку изменяет селективность разделения. Величина lgk' нейтрального соединения линейно увеличивается при увеличении концентрации поверхностно-активного вещества в подвижной фазе. Поскольку разрешение в МЭКХ достигает максимума при приближении величины k' к значению , изменение концентрации поверхностно-активного вещества в подвижной фазе изменяет величину разрешения.

Значение pH буферного раствора. Несмотря на то, что значение pH не изменяет коэффициент распределения неионизированных веществ, оно может изменять электроосмотический поток в капиллярах с немодифицированной поверхностью. Уменьшение значения pH буферного раствора уменьшает электроосмотический потоки и тем самым увеличивает разрешение нейтральных веществ в МЭКХ вследствие увеличения продолжительности анализа.

Органические растворители. Для улучшения МЭКХ-разделения гидрофобных соединений к раствору электролита могут быть добавлены органические модификаторы (метанол, пропанол, ацетонитрил и др.). Добавление таких модификаторов обычно уменьшает время миграции и селективность разделения. Поскольку добавление органических модификаторов влияет на величину критической концентрации мицеллообразования, определенная концентрация поверхностно-активного вещества может быть использована только в пределах некоторого процентного содержания органического модификатора до прекращения мицеллообразования или отрицательного влияния на этот процесс, приводящего к исчезновению мицелл и прекращению разделения. Диссоциация мицелл в присутствии большого количества органического растворителя не всегда означает невозможность дальнейшего разделения; в некоторых случаях гидрофобное взаимодействие между мономером ионного поверхностно-активного вещества и нейтральным разделяемым веществом приводит к образованию сольвофобных комплексов, которые могут быть разделены электрофоретически.

Добавки для хиральных разделений. Для разделения энантиомеров с использованием МЭКХ хиральный селектор включается в мицеллярную систему, либо ковалентно связывается с поверхностно-активным веществом либо добавляется к раствору электролита, в котором происходит разделение мицелл. Мицеллы, способные к хиральным разделениям, обычно включают в себя соли N-додеканоил-L-аминокислот, соли желчных кислот и т.д. Хиральное разделение может быть также проведено с помощью циклодекстринов, добавленных к растворам электролитов, содержащих мицеллы ахиральных поверхностно-активных веществ.

Другие добавки. Существует ряд подходов, предполагающих добавление различных реагентов к буферному раствору для изменения селективности. Добавление некоторых типов циклодекстринов к буферному раствору также может быть использовано для уменьшения взаимодействия гидрофобных веществ с мицеллой, тем самым увеличивая селективность разделения для такого типа соединений.

Добавление веществ, которые способны изменять взаимодействие между разделяемым веществом и мицеллой вследствие адсорбции на последней, используется для улучшения селективности разделения в МЭКХ. Данные добавки могут представлять собой второе поверхностно-активное вещество (ионное или неионное), которое увеличивает количество смешанных мицелл или катионов металлов, которые растворяются в мицелле и образуют координационные комплексы с разделяемыми веществами.

КОЛИЧЕСТВЕННОЕ ОПРЕДЕЛЕНИЕ

Площади пиков должны быть разделены соответствующими временами миграции, чтобы в итоге получить исправленную площадь, позволяющую компенсировать:

- смещение времен удерживания от анализа к анализу и тем самым уменьшить различия в величине аналитического сигнала;

- различные аналитические сигналы компонентов пробы с различными временами миграции.

При использовании внутреннего стандарта следует убедиться в том, что пик испытуемого вещества не перекрывается пиком внутреннего стандарта.

РАСЧЕТЫ

По полученным данным рассчитывают содержание испытуемого компонента или компонентов. Если указано, рассчитывают процентное содержание одного или нескольких компонентов образца путем определения исправленной площади пика или пиков как процентной части исправленных площадей всех пиков, исключая пики, соответствующие растворителям или любым добавленным реагентам (метод нормализации). Рекомендуется использование автоматической системы интегрирования (интегратора или системы получения и обработки данных).

ПРИГОДНОСТЬ СИСТЕМЫ

Параметры пригодности системы используются для проверки поведения системы капиллярного электрофореза. Выбор параметров зависит от используемого вида капиллярного электрофореза. К ним относятся: коэффициент емкости (k') (только для мицеллярной электрокинетической хроматографии), число теоретических тарелок (N), коэффициент симметрии (AS) и разрешение (RS). В предыдущих разделах были описаны уравнения для расчетов N и , ниже приведены уравнения, позволяющие рассчитать эти параметры из электрофореграмм.

ЧИСЛО ТЕОРЕТИЧЕСКИХ ТАРЕЛОК

Число теоретических тарелок (N) может быть рассчитано по формуле:

,

где: - время миграции или расстояние по базовой линии от точки ввода пробы до перпендикуляра, опущенного из максимума пика, соответствующего компоненту;

- ширина пика на половине высоты.

РАЗРЕШЕНИЕ

Разрешение (RS) близких по высоте пиков двух компонентов может быть рассчитано по формуле:

, >,

где: и - времена миграции или расстояния по базовой линии от точки ввода пробы до перпендикуляров, опущенных из максимумов двух соседних пиков;

и - ширины пиков на половине высоты.

При необходимости разрешение может быть рассчитано путем измерения высоты впадины (Hv) между двумя частично разделенными пиками в стандартном образце, высоты меньшего пика (Hp) и расчета отношения пик/впадина:

.

КОЭФФИЦИЕНТ СИММЕТРИИ

Коэффициент симметрии пика () рассчитывают по формуле:

,

где: - ширина пика на одной двадцатой его высоты;

d - расстояние между перпендикуляром, опущенным из максимума пика, и передней границей пика на одной двадцатой его высоты.

Испытания на повторяемость площадей (стандартное отклонение площадей или отношений площадь/время миграции) и времен миграции (стандартное отклонение времени миграции) используются в качестве параметров пригодности. Повторяемость времени миграции обеспечивает испытание пригодности процедуры промывки капилляра. Альтернативным способом предупреждения ухудшения повторяемости времени миграции является использование времени миграции относительно времени миграция внутреннего стандарта.

Для определения родственных примесей может быть полезно испытание на подтверждение отношения сигнал/шум для стандартного образца (или определение предела количественного определения).

ОТНОШЕНИЕ СИГНАЛ/ШУМ

Пределы обнаружения и количественного определения отвечают отношению сигнал/шум 3 и 10 соответственно. Отношение сигнал/шум (S/N) рассчитывают по формуле:

,

где: H - высота пика рассматриваемого компонента на электрофореграмме, указанного раствора сравнения; высоту измеряют от максимума пика до экстраполированной базовой линии сигнала, наблюдаемого на расстоянии, равном не менее двадцатикратной ширине пика на половине его высоты;

h - область фонового шума на электрофореграмме, полученной при введении контрольного раствора, наблюдаемая на расстоянии, равном не менее двадцатикратной ширины пика на половине высоты пика на электрофореграмме указанного раствора сравнения и, по возможности, расположенная по обе стороны от места возможного обнаружения пика.

201020039-2019

2.1.2.38. Изоэлектрическое фокусирование

ОБЩИЕ ПРИНЦИПЫ

Изоэлектрическое фокусирование (ИЭФ) представляет собой метод электрофореза, основанный на разделении белков в соответствии с их изоэлектрическими точками. Разделение проводится на пластине из полиакриламидного или агарозного геля, содержащего смесь амфотерных электролитов (амфолитов). При действии электрического поля амфолиты мигрируют в геле, создавая градиент pH. В некоторых случаях используют гели с фиксированным градиентом pH, полученные путем включения слабых кислот или оснований в определенные места геля во время его приготовления. Когда нанесенные белки достигают фракции геля, которая имеет такое же значение pH, что и их изоэлектрическая точка (pI), заряд данных белков нейтрализуется и миграция прекращается. Градиенты могут быть созданы в различных диапазонах pH в зависимости от выбранной смеси амфолитов.

ТЕОРЕТИЧЕСКИЕ АСПЕКТЫ

В изоэлектрической точке молекула белка не заряжена и не может передвигаться в матрице геля под действием электрического поля. Ее перемещение, однако, может происходить в результате диффузии. Градиент pH вынуждает белок оставаться в изоэлектрическом состоянии, концентрируя данное вещество. Такое концентрирование называется "фокусированием". Увеличение приложенного напряжения или уменьшение количества нанесенного вещества улучшает разделение полос. Величина приложенного напряжения ограничена выделяющейся теплотой, которая должна быть рассеяна. Использование тонких слоев геля, а также пластин с эффективным охлаждением, контролируемых термостатирующим устройством, предотвращает возгорание геля и в тоже время обеспечивает точное фокусирование. Разделение оценивают по минимальной разности pI(), которая необходима для разделения двух соседних полос:

,

где: D - коэффициент диффузии белка;

- градиент pH;

E - напряженность электрического поля, в вольтах на сантиметр;

- изменение подвижности вещества при изменении pH в диапазоне, близком к pI.

Поскольку D и для определенного белка не могут быть изменены, улучшить разделение можно при использовании более узкого диапазона pH либо при увеличении напряженности электрического поля.

Разрешение между полосами белков в случае использования ИЭФ-геля, содержащего ведущие амфолиты, достаточно хорошее. Улучшить разрешение можно при использовании фиксированных градиентов pH, для создания которых применяются буферные вещества, аналогичные ведущим электролитам, сополимеризованные с матрицей геля. При использовании геля, содержащего ведущие электролиты, могут быть разделены белки, значения pI которых отличаются в пределах 0,02 единиц pH, в то время как фиксированные градиенты pH позволяют разделить белки, изоэлектрические точки которых различаются приблизительно на 0,001 pH.

ПРАКТИЧЕСКИЕ АСПЕКТЫ

Следует уделять особое внимание характеристикам и/или подготовке образца. Наличие солей в образце может вызвать ряд проблем, поэтому лучше всего при его приготовлении использовать деионизированную воду или 2% раствор амфолитов, используя при необходимости диализ или гель-фильтрацию.

Время, необходимое для завершения фокусирования в тонком слое полиакриламидных гелей, определяют путем нанесения окрашенного белка (например, гемоглобина) в различные области поверхности геля и применения электрического поля: стабильное состояние достигается тогда, когда все нанесения дают идентичный образец полос. В ряде случаев о завершении фокусирования судят по времени, прошедшему после нанесения образца.

ИЭФ может быть использовано в качестве испытания на подлинность. В этом случае испытуемый образец, мигрирующий на геле, сравнивается с подходящим стандартным образцом и ИЭФ-калибровочными белками. ИЭФ может быть использовано в качестве испытания на предельное содержание. При этом плотность полосы на ИЭФ сравнивается, соответственно, с полосой на ИЭФ, появляющейся при использовании стандартного образца, если измерение производится с помощью денситометра или аналогичного устройства, позволяющего определить относительную концентрацию белка в полосе. ИЭФ может быть также использовано при испытании на количественное содержание белков.

ПРИБОР

Прибор для ИЭФ состоит из:

- управляемого генератора для создания постоянного потенциала, тока и мощности; используются потенциалы величиной 2500 В: они считаются оптимальными для используемых условий работы; рекомендуется источник тока, имеющий постоянную мощность до 30 Вт;

- жесткой пластиковой ИЭФ камеры, в которой находится охлаждаемая пластинка или подходящий материал, служащий основой для нанесения геля;

- полимерной крышки с платиновыми электродами, которые соединены с гелем с помощью бумажных фитилей подходящей ширины, длины и толщины, пропитанных растворами анодных и катодных электролитов.

ИЗОЭЛЕКТРИЧЕСКОЕ ФОКУСИРОВАНИЕ В ПОЛИАКРИЛАМИДНЫХ ГЕЛЯХ: ПОДРОБНАЯ МЕТОДИКА

Приведенная ниже методика представляет собой подробное описание процедуры ИЭФ в пластинах полиакриламидного геля, используемой при отсутствии других указаний в частной фармакопейной статье.

ПРИГОТОВЛЕНИЕ ГЕЛЕЙ

Матрица формования. Матрица формования (см. рисунок 2.1.2.38.-1) состоит из стеклянной пластинки (A), на которую для облегчения работы с гелем помещена полиэфирная пленка (B), одной или нескольких распорных деталей (C), второй стеклянной пластинки (D) и зажимов, скрепляющих всю конструкцию.

Рисунок 2.1.2.38.-1
Матрица формования

7,5%-ный полиакриламидный гель. 29,1 г акриламида P и 0,9 г метиленбисакриламида P растворяют в 100 мл воды P. К 2,5 объемам полученного раствора прибавляют смесь амфолитов, указанных в частной фармакопейной статье, и доводят водой P до объема 10 мл. Раствор тщательно перемешивают и дегазируют.

Приготовление формы. Полиэфирную пленку помещают на нижнюю стеклянную пластинку, вставляют распорную деталь, помещают вторую стеклянную пластинку и скрепляют конструкцию зажимами. Перед использованием раствор помещают на магнитную мешалку и прибавляют к нему 0,25 объема раствора 100 г/л аммония персульфата P и 0,25 объема тетраметилэтилендиамина P. Немедленно заполняют раствором пространство между стеклянными пластинками формы.

МЕТОДИКА

Форму разбирают на составные части и, используя полиэфирную пленку, переносят гель на охлажденную подложку, увлажненную несколькими миллилитрами подходящей жидкости, избегая образования воздушных пузырьков. Готовят испытуемые растворы и растворы сравнения, в соответствии с указаниями в частной фармакопейной статье. Для нанесения образца на поверхность геля помещают полоски бумаги размером приблизительно 10 мм x 5 мм и пропитывают каждую из них указанным количеством испытуемого раствора и раствора сравнения. Также наносят указанное в частной фармакопейной статье количество раствора белков с известными величинами изоэлектрических точек, служащих в качестве маркеров pH для калибровки геля. В некоторых протоколах вместо импрегнированных бумажных полосок используют гель, который имеет лунки, предназначенные для помещения раствора образца. Отрезают 2 полоски бумаги длиной, соответствующей длине геля, и пропитывают их растворами электролитов: кислотой для анода и щелочью для катода (составы анодного и катодного растворов приводятся в частной фармакопейной статье). Эти бумажные фитильки помещают на каждую сторону геля на расстоянии нескольких миллиметров от его границы. Устанавливают крышку так, чтобы электроды контактировали с полосками бумаги (соответственно, анодным и катодным полями). Выполняют изоэлектрическое фокусирование, используя параметры, электрического поля, указанные в частной фармакопейной статье. Когда миграция смеси стандартных белков стабилизируется, отключают источник питания. С помощью пинцета удаляют полоски, предназначенные для нанесения образца, и 2 электродных фитилька. Погружают гель в фиксирующий раствор для изоэлектрического фокусирования в полиакриламидном геле P. Выдерживают, осторожно встряхивая, при комнатной температуре в течение 30 мин. Сливают раствор и прибавляют 200 мл обесцвечивающего раствора P. Выдерживают при перемешивании в течение 1 ч. Высушивают гель, прибавляют Кумасси красящий раствор P. Выдерживают в течение 30 мин и обесцвечивают гель путем пассивной диффузии обесцвечивающего раствора P до тех пор, пока на чистом фоне не будут хорошо видны полосы. Положение и интенсивность полос на электрофореграмме, отмечают в соответствии с указаниями в частной фармакопейной статье.

ИЗМЕНЕНИЯ ПОДРОБНОЙ МЕТОДИКИ (ПРЕДМЕТ ВАЛИДАЦИИ)

Там, где делается ссылка на общую методику изоэлектрического фокусирования, изменения в методологии или методике изоэлектрического фокусирования могут быть предметом валидации. Они включают в себя:

- использование имеющихся в продаже гелей заводского производства, а также окрашивающих и обесцвечивающих наборов;

- использование фиксированных градиентов pH;

- использование стержневых гелей;

- использование кассет геля различных размеров, включая ультратонкие (0,2 мм) гели;

- изменения в методике нанесения образца, включающие различные объемы образца или использование шаблонов или фитильков, изготовленных не из бумаги;

- использование альтернативных условий перемещения, включающих изменения электрического поля в зависимости от размеров геля и оборудования, а также использование фиксированных времен миграции вместо субъективной интерпретации стабильности полосы;

- включение стадии предварительного фокусирования;

- использование автоматизированного оборудования;

- использование гелей агарозы.

ВАЛИДАЦИЯ МЕТОДИКИ ИЗОЭЛЕКТРИЧЕСКОГО ФОКУСИРОВАНИЯ

При использовании альтернативных методик по отношению к описанной методике, они должны быть валидированы. Для валидации разделения могут быть использованы следующие критерии:

- образование устойчивого градиента pH с желаемыми характеристиками, оцениваемого, например, с помощью окрашенных маркеров pH с известными величинами изоэлектрических точек;

- сравнение электрофореграммы, прилагаемой к стандартному образцу, с электрофореграммой, полученной при проведении испытания;

- любые другие критерии валидации, указанные в частной фармакопейной статье.

СПЕЦИФИЦИРОВАННЫЕ ИЗМЕНЕНИЯ ОБЩЕЙ МЕТОДИКИ

Изменения общей методики, необходимые при анализе конкретных субстанций, могут быть подробно описаны в частных фармакопейных статьях. Они включают:

- добавление в гель мочевины (обычно 3 M концентрация достаточна для поддерживания белка в растворенном состоянии, но может быть использована концентрация до 8 M): некоторые белки в изоэлектрической точке выпадают в осадок, в этом случае для того, чтобы белок оставался в растворе, в гель вводится мочевина; при использовании мочевины следует применять только ее свежие растворы, чтобы не допустить карбамоилирования белка;

- использование альтернативных способов окрашивания;

- использование добавок для геля, таких как неионные детергенты (например, октилглюкозид) или цвиттер-ионные детергенты (например, CHAPS или CHAPSO), и добавление амфолита к образцу для предотвращения процессов агрегации и преципитации белков.

ПОЛОЖЕНИЯ, КОТОРЫЕ СЛЕДУЕТ ПРИНИМАТЬ ВО ВНИМАНИЕ

Образцы могут наноситься на любой участок поверхности геля, но для того, чтобы защитить белки от экстремальных значений pH, образцы не должны наноситься в непосредственной близости от электродов. При разработке методики аналитик может нанести белок на гель в трех местах (посередине и на обоих концах). Образцы белка, наносимые на противоположные концы геля, могут быть различными.

При слишком продолжительном фокусировании в геле может возникнуть процесс, называемый катодным дрейфом, при котором градиент pH с течением времени разрушается. Причины данного явления не совсем ясны, но факторами, вызывающими катодный дрейф, могут быть электроэндоосмос и абсорбция углерода диоксида. Для исследования этой проблемы могут быть использованы фиксированные градиенты pH.

Во время проведения фокусирования важно обеспечить эффективное охлаждение (приблизительно 4 °C) подложки, на которую помещен гель. Высокие напряженности электрического поля, используемые во время изоэлектрического фокусирования, могут приводить к перегреванию и влиять на качество фокусируемого геля.

201020039-2019

2.1.2.39. Пептидное картирование

Пептидное картирование представляет собой метод идентификации белков, особенно получаемых методом рекомбинантных ДНК. Метод включает химическое или ферментативное расщепление белков до образования пептидных фрагментов с последующим их разделением и идентификацией воспроизводимым способом. Это надежный метод испытания, позволяющий идентифицировать замену практически любой отдельной аминокислоты, произошедшей вследствие ошибок при транскрипции комплементарной ДНК (кДНК), или точечных мутаций. Пептидное картирование представляет собой процедуру сравнения, поскольку сравнение полученной информации с обработанным таким же образом стандартным образцом позволяет подтвердить первичную структуру белка, определить возможные изменения первичной структуры в случае наличия таковых, подтвердить соответствие процесса и генетическую стабильность. Каждый белок обладает уникальными характеристиками, которые должны быть хорошо изучены, чтобы научные и аналитические подходы позволяли валидировать разработку пептидной карты, обеспечивающей достаточную специфичность.

Данный раздел содержит детальное описание аспектов использования и валидации метода пептидного картирования с целью получения характеристики анализируемого белка, оценки стабильности клеточных систем экспрессии, используемых для получения продуктов рекомбинантных ДНК и оценки согласованности процесса в целом - в отношении как оценки стабильности продукта, так и обеспечения идентичности белка, либо определения содержания протеинов с изменениями в структуре.

Пептидное картирование не является общим методом, а заключается в составлении индивидуальных карт для каждого отдельного белка. Хотя технологии продолжают стремительно развиваться, существует ряд методов, которые являются общепризнанными. При наличии определенных расхождений с данными методами они будут описываться в соответствующих частных фармакопейных статьях.

Составление пептидных карт может рассматриваться как метод получения "отпечатков пальцев" белка и представляет собой получаемую в результате ряда химических процессов полную расшифровку анализируемого белка. Метод включает четыре принципиальные стадии: выделение и очистка белка - в случае, если белок входит в состав какой-либо смеси; избирательное расщепление пептидных связей; хроматографическое разделение образующихся пептидных фрагментов; анализ и идентификация пептидов. Анализируемый образец подвергается расщеплению и анализу параллельно со стандартным образцом. Полное расщепление пептидных связей более вероятно, когда вместо химических гидролизующих реагентов используются такие ферменты, как эндопептидазы (например, трипсин). Для того, чтобы карта была информативной, она должна содержать достаточное количество пептидов. С другой стороны, в случае, если пептидных фрагментов будет слишком много, карта может утратить свою специфичность, поскольку у многих белков может оказаться аналогичный профиль.

ВЫДЕЛЕНИЕ И ОЧИСТКА

Выделение и очистка необходимы при анализе нерасфасованных лекарственных средств или лекарственных препаратов, содержащих вспомогательные вещества мешающие анализу или носители белков о чем, при необходимости, будут указывать в частной фармакопейной статье. Количественное извлечение белка из лекарственного препарата должно быть валидировано.

ИЗБИРАТЕЛЬНОЕ РАСЩЕПЛЕНИЕ ПЕПТИДНЫХ СВЯЗЕЙ

Выбор подхода, используемого для расщепления пептидных связей будет зависеть от анализируемого белка. Процедура выбора включает определение типа расщепления (химического или ферментативного), а также типа протеолитического реагента в рамках выбранной категории. В таблице 2.1.2.39.-1 приведен ряд протеолитических реагентов и параметры их специфичности. Данный список не является исчерпывающим и будет дополняться по мере определения других реагентов, способных расщеплять пептидные связи.

Таблица 2.1.2.39.-1

Примеры реагентов для расщепления пептидных связей

Тип Реагент Специфичность
Ферментативные Трипсин (EC 3.4.21.4) C-концевые аргинин и лизин
Химотрипсин (EC 3.4.21.1) C-концевые гидрофильные остатки (например, лейцин, метионин, аланин, ароматические аминокислоты)
Пепсин (EC 3.4.23.1 и 2) Неспецифический реагент
Лизилэндопептидаза (Lys-C эндопептидаза) (EC 3.4.21.50) C-концевой лизин
Глутамилэндопептидаза (из S. aureus штамм V8) (EC 3.4.21.19) C-концевые глутамин и аспарагин
Пептидил-Asp метало-эндопептидаза (эндопротеаза Asp-N) N-концевой аспарагин
Клострипаин (EC 3.4.22.8) C-концевой аргинин
Химические Цианобромид C-концевой метионин
2-Нитро-5-тио-цианобензойная кислота N-концевой цистеин
O-Иодозобензойная кислота C-концевые триптофан и тирозин
Разбавленная кислота Аспарагин и пролин
BNPS-скатол Триптофан

Предварительная обработка образца. В зависимости от размера или конфигурации белка используют различные подходы к предварительной обработке образца. Если для расщепления пептидных связей белка с молекулярной массой более 100 000 Да используют трипсин, остатки лизина должны быть защищены путем получения производных с цитраконовым или малеиновым ангидридами, так как в противном случае может образоваться слишком много пептидных фрагментов.

Предварительная обработка расщепляющего агента. Предварительная обработка расщепляющего агента, особенно ферментов, может быть необходима для обеспечения требуемой чистоты и воспроизводимости карты. Например, трипсин, используемый в качестве реагента для расщепления пептидных связей, следует обработать тозил-L-фенилаланинхлор-метилкетоном с целью инактивации химотрипсина. Другие методы, например, очистка трипсинаметодом высокоэффективной жидкостной хроматографии (ВЭЖХ) или иммобилизация фермента на гелевом носителе, успешно используются, особенно при ограниченном количестве имеющегося белка.

Предварительная обработка белка. При определенных условиях может потребоваться концентрирование образца или отделение белка от используемых в готовом продукте вспомогательных веществ и стабилизаторов, если они мешают процедуре картирования. Используемые для предварительной подготовки белка физические процедуры могут включать ультрафильтрацию, колоночную хроматографию и лиофилизацию. С целью проведения денатурации белка до процедуры пептидного картирования возможно использование других методов подготовки, таких как добавление хаотропных агентов (например, мочевины). Для обеспечения полного доступа фермента к местам разрыва связей и частичной денатурации белка часто до проведения про теолитического расщепления необходимо восстановление и алкилирование дисульфидных связей. Расщепление пептидных связей с использованием трипсина может сопровождаться появлением в пептидной карте ряда неточностей ввиду протекающих параллельно с реакцией протеолитического расщепления побочных реакций, таких как неспецифическое расщепление, дезаминирование, дисульфидная изомеризация, окисление остатков метионина, образование пироглутаминовых групп при дезаминировании глутамина на N-концевой стороне пептида. Более того, при автогидролизе трипсина также могут появляться дополнительные пики. Интенсивность их образования зависит от соотношения содержания трипсина к белку. Для предотвращения автогидролиза растворы протеаз могут быть приготовлены при pH, отличном от оптимального значения (например, при pH 5 для трипсина), благодаря чему фермент не перейдет в активное состояние до момента разведения с буферным раствором при проведении расщепления.

Установление оптимальных условий для расщепления пептидных связей. Факторы, которые влияют на полноту и эффективность расщепления протеинов, являются факторами, оказывающими влияние на химические и ферментативные реакции.

pH реакционной среды. Значение pH смеси, в которой осуществляется расщепление пептида, определяется эмпирически что обеспечивает оптимизацию состояния расщепляющего реагента. Например, при использовании бромциана в качестве расщепляющего реагента необходимым является создание сильнокислой среды (например, pH 2, муравьиная кислота); однако при использовании трипсина в качестве расщепляющего агента оптимальной является слабощелочная среда (pH 8). В целом значение pH реакционной среды не должно изменять химическую структуру белка в ходе реакции расщепления и не должно изменяться в ходе проведения реакции фрагментации.

Температура. Для большинства реакций расщепления наиболее подходящей является температура в интервале от 25 °C до 37 °C. Создаваемая температура должна способствовать минимизации побочных химических реакций. Тип испытуемого белка определяет выбор температуры реакционной среды, поскольку некоторые белки с повышением температуры склонны к денатурации. Например, расщепление рекомбинантного бычьего соматропина проводится при температуре 4 °C, поскольку при более высокой температуре он осаждается в ходе проведения реакции расщепления.

Время. В случае если имеется достаточное количество испытуемого образца, следует провести испытание по определению времени, являющегося оптимальным для получения воспроизводимой карты и достаточным для проведения полного расщепления. Продолжительность расщепления варьируется от 2 ч до 30 ч. Реакция прекращается либо прибавлением кислоты, которая не оказывает влияния на полученную пептидную карту, либо замораживанием.

Количество используемого расщепляющего реагента. Для обеспечения достаточного быстрого расщепления (от 6 ч до 20 ч) используется избыточное количество расщепляющего реагента; тем не менее, его количество должно быть минимизировано, чтобы предотвратить вклад реагента в структуру пептидной карты. Обычно анализируемый протеин и реагент берут в соотношении 20:1 или 200:1. Для оптимизации процедуры расщепления рекомендуется добавлять расщепляющий агент в два или более этапов. При этом конечный объем реагирующей смеси должен оставаться достаточно небольшим для обеспечения следующего этапа пептидного картирования - разделения. Для того, чтобы исключить возможное влияние искажающих продуктов расщепления (артефактов) на результаты последующего анализа, проводится контрольное определение со всеми реагентами за исключением анализируемого белка.

ХРОМАТОГРАФИЧЕСКОЕ РАЗДЕЛЕНИЕ

Для картирования используют различные методы разделения белков. Выбор метода зависит от белка, для которого составляется пептидная карта. В таблице 2.1.2.39.-2 перечислены методы, успешно используемые для разделения пептидов. В данном разделе приведено описание метода обращенно-фазовой высокоэффективной жидкостной хроматографии (ВЭЖХ), одного из наиболее часто используемых методов хроматографического разделения.

Таблица 2.1.2.39.-2

Методы, используемые для разделения пептидных фрагментов

Обращенно-фазовая высокоэффективная жидкостная хроматография
Ионообменная хроматография
Хроматография гидрофобного взаимодействия
Электрофорез в полиакриламидном геле, неденатурирующий
Электрофорез в полиакриламидном геле с натрия додецилсульфатом
Капиллярный электрофорез
Бумажная электро-хроматография
Высоковольтный электрофорез на бумаге

Критическими факторами при ВЭЖХ разделении являются чистота растворителей и подвижной фазы. Для проведения обращенно-фазовой ВЭЖХ рекомендуется использование растворителей и воды степени чистоты "для ВЭЖХ". Растворенные газы являются проблемой для градиентных систем в тех случаях, когда растворимость газа в растворителе может быть меньше в смеси, чем в самом растворителе. В качестве эффективного способа дегазации может быть использована вакуумная дегазация и воздействие ультразвуком. В случае если твердые частицы в растворителе попадут в хроматографическую систему, они могут нарушить герметичность клапанов насоса или засорить верхнюю часть хроматографической колонки. В связи с этим рекомендуется проведение фильтрации до и после насоса.

Хроматографическая колонка. Для каждого белка выбор колонки осуществляется эмпирически. Колонки с размером пор от 10 нм до 30 нм, заполненные сорбентом на основе силикагеля, могут обеспечить оптимальное разделение. Для небольших пептидов неподвижные фазы силикагель октилсилильный для хроматографии P (3 - 10 мкм) и силикагель октадецилсилильный для хроматографии P (3 - 10 мкм) в качестве наполнителей колонки являются более эффективными, чем силикагель бутилсилильный для хроматографии P (5 - 10 мкм).

Растворитель. Наиболее часто используемым растворителем является вода с ацетонитрилом в качестве органического модификатора с добавлением не более 0,1% трифторуксусной кислоты. При необходимости, для солюбилизации компонентов гидролизата, добавляют пропанол или 2-пропанол, при условии, что их добавление не приведет к чрезмерному повышению вязкости компонентов.

Подвижная фаза. Подвижная фаза, содержащая фосфатный буфер, используется для обеспечения возможности выбора pH, поскольку изменение pH в интервале от 3,0 до 5,0 улучшает разделение пептидов, содержащих кислотные остатки (например, глутаминовая и аспарагиновая кислоты). Натрия или калия фосфаты, ацетат аммония, фосфорная кислота при значении pH между 2 и 7 (или выше при использовании полимерного наполнителя) используются с ацетонитрильным градиентом. Достаточно часто используется ацетонитрил с трифторуксусной кислотой.

Градиент. Градиент может быть линейным, нелинейным или включать ступенчатое изменение состава. Для разделения сложных смесей рекомендуется пологий градиент. Градиент оптимизируют, добиваясь четкого разрешения с 1 или 2 пиков, которые становятся "маркерными" пиками для испытания.

Изократическое элюирование. Изократическая ВЭЖХ с использованием подвижной фазой постоянного состава используется ввиду ее удобства и улучшенного аналитического сигнала детектора. В ряде случаев сложно подобрать оптимальный состав подвижной фазы, позволяющий добиться хорошего разрешения для каждого пика. Для проведения изократической ВЭЖХ не должны использоваться подвижные фазы, для которых незначительное изменение в соотношении компонентов или в значении pH существенно влияет на время удерживания пиков на пептидной карте.

Другие параметры. Для достижения хорошей воспроизводимости, как правило, требуется контроль температуры колонки. Скорость подвижной фазы варьируется от 0,1 мл/мин до 2,0 мл/мин, детектирование пептидов осуществляется спектрофотометрическим детектором при длине волны от 200 нм до 230 нм. Используются и другие методы детектирования (например, постколоночная дериватизация), но они не столь надежны и универсальны, как детектирование в ультрафиолетовой области.

Валидация. В данном разделе приводятся экспериментальные средства для оценки общих характеристик используемого метода. Критерии оценки пригодности системы зависят от определения критических параметров испытания, влияющих на интерпретацию данных и их приемлемость. Критические параметры являются также критериями, по которым производится контроль расщепления и анализа пептидов. Для контроля полноты требуемого расщепления используется сравнение со стандартным образцом, который был подвергнут такому же воздействию, как и испытуемый белок. Использование стандартного образца параллельно с испытуемым белком является критическим при разработке и установлении значений критериев оценки пригодности системы. Кроме этого, с целью дополнительного сравнения включается образец хроматограммы стандартного образца. Другие показатели могут включать визуальный контроль растворимости белка или пептидов, отсутствие интактного белка, измерение откликов трудно расщепляемых пептидов. Критические параметры оценки пригодности системы для пептидного анализа будут зависеть от конкретного используемого метода разделения и детектирования, а также требований к получаемым в результате анализа данным.

В случае, когда пептидное картирование используется в качестве испытания по идентификации, требования к пригодности системы для идентифицируемых пептидов включают избирательность и воспроизводимость. В этом случае, как и в случае идентификации отличающихся по составу белков, определение первичной структуры пептидных фрагментов при картировании обеспечивает как верификацию известной первичной структуры, так и идентификацию структуры отличающихся белков путем сравнения с пептидной картой стандартного образца для белка установленной структуры. Использование подвергнутого расщеплению стандартного образца при определении разделения пептидов и аминокислот является референтным методом. Для анализа отличающихся по составу белков может быть использована охарактеризованная по составу смесь отличающегося белка и стандартного образца, в особенности если отличные по составу белки находятся в зоне худшего разрешения на пептидной карте. Критерием выбора системы определения структуры белка может являться число основных определяемых пептидов. Критерии выбора системы для определения структуры белка лучшим образом определяются разрешением пиков пептидов. Хроматографические параметры, такие как разрешение между пиками, ширина пика у основания, площадь пика, степень размывания заднего фронта пика и эффективность колонки, могут быть использованы для определения разрешения пептидов. В зависимости от испытуемого белка и используемого метода разделения могут устанавливаться требования к разрешению одного или нескольких пептидов.

Повторный анализ продуктов расщепления стандартного образца для испытуемого белка позволяет установить количественные характеристики прецизионности и открываемости. Открываемость определяемых пептидов в целом устанавливается при помощи внутренних и внешних пептидных стандартов. Прецизионность выражается как относительное стандартное отклонение. Следует ожидать различий в извлечении и воспроизводимости идентифицируемого протеина; следовательно, критерии допуска для оценки пригодности системы должны быть установлены как для извлечения, так и для воспроизводимости идентифицируемых пептидов. Установленные критерии допуска являются специфическими для данного протеина и указываются в частной фармакопейной статье.

Визуальное сравнение относительных времен удерживания, параметров пиков (площади пика или высоты пика), числа пиков и в целом метода элюирования производится изначально. Оно дополняется и подтверждается математическим анализом соотношений анализируемых параметров пиков и хроматографического профиля смеси 1:1 (об/об) продуктов расщепления испытуемого образца и образца сравнения. Идентичность анализируемого образца подтверждается, если все пики продуктов расщепления анализируемого белка и стандартного образца имеют аналогичные времена удерживания и соотношения оцениваемых параметров пиков.

Если пики, которые изначально характеризовались значительно различающимися относительными временами удерживания, затем в смеси 1:1 обнаруживались единым пиком, изначально выявленное различие является показателем нестабильности системы. Однако если в смеси 1:1 наблюдаются разделенные пики, это является доказательством наличия различных пептидов в каждом из пиков. Если пик в смеси 1:1 существенно шире, чем соответствующий пик в анализируемом белке и стандартном образце, это может означать наличие различных пептидов. Было предложено использование компьютерной программы распознавания для анализа данных пептидного картирования, однако аспекты валидации компьютерной программы исключают ее использование в качестве справочного теста в ближайшем будущем. Использовались также иные автоматизированные подходы с использованием математических формул, моделей и систем распознавания. Одним из таких подходов, например, является автоматическое определение соединений методом ИК-спектроскопии и применение диодно-матричного УФ-спектрального анализа для идентификации пептидов. Данные методы имеют ограничения, обусловленные недостаточным разрешением, одновременным элюированием фрагментов, различиями в абсолютных значениях параметров пиков между продуктами расщепления анализируемого и стандартных образцов.

Можно произвести множественное сравнение времен удерживания и площадей или высоты пиков для выбранной группы соответствующих пиков, которые правильно идентифицируются на пептидной карте. Площади пиков могут быть рассчитаны с использованием одного пика, демонстрирующего относительно небольшую вариабельность в качестве внутреннего стандарта, с учетом того, что интегрирование площади пика является чувствительным к базовой вариабельности и может служить причиной ошибки анализа. Как альтернативный вариант для испытуемого образца может быть рассчитан процент высоты пика каждого пептида относительно суммы высоты всех пиков. Затем полученный процент сравнивается со значением аналогичного параметра соответствующего пика стандартного образца. Возможность автогидролиза трипсина контролируется при помощи создания пептидной карты-плацебо, получаемой при обработке трипсином раствора без определяемого белка.

Минимальным требованием для оценки качества пептидного картирования является принятая процедура тестирования, которая включает пригодность системы в качестве контроля. В целом на начальном этапе регуляторного процесса качественный анализ пептидной карты анализируемого белка является достаточным. С усовершенствованием процесса регуляторного одобрения белков дополнительные испытания по оценке качества могут включать частичную валидацию аналитической процедуры для обеспечения гарантии того, что метод будет произведен в соответствии с запланированным при разработке пептидной карты определяемого белка.

АНАЛИЗ И ИДЕНТИФИКАЦИЯ ПЕПТИДОВ

В данном разделе приведено руководство по использованию пептидного картирования при разработке частных фармакопейных статей и нормативных документов по качеству при регистрации лекарственных средств.

Использование пептидной карты как инструмента качественного определения не требует полной характеристики индивидуальных пептидных пиков. Однако валидация методики пептидного картирования при разработке частных фармакопейных статей и нормативных документов по качеству требует точной характеристики каждого из индивидуальных пиков пептидной карты. Для характеристики индивидуальных пиков могут быть использованы как метод N-концевого секвенирования с последующим анализом аминокислот, так и метод с использованием масс-спектроскопии.

Для составления характеристики пиков с использованием N-концевого секвенированияи аминокислотного анализа проводят масштабирование стадии аналитического разделения. Необходимо убедиться на основании эмпирических данных, что ухудшения разрешения между пиками вследствие проведения масштабирования не происходит. Элюаты, соответствующие специфическим пептидным пикам, собирают, концентрируют в вакууме и, при необходимости, повторно хроматографируют. Аминокислотный анализ фрагментов может быть ограничен размером пептидов. В случае если N-концевая аминокислота заблокирована, может потребоваться ее высвобождение до секвенирования. С целью получения характеристики может также использоваться C-концевое секвенирование белков в комбинации с карбоксипептидазой и методом матрично-активированной лазерной десорбции/ионизации с время пролетным масс-анализатором.

Использование масс-спектроскопии для характеристики пептидных фрагментов производится либо путем непосредственного введения выделенных пептидов, либо с использованием online системы ВЭЖХ с масс-спектрометром для структурного анализа. В целом он включает электрораспыление и масс-спектрометрию методом матрично-активированной лазерной десорбции/ионизации с время пролетным масс-анализатором, а также бомбардировку быстрыми атомами. Тандемная масс-спектроскопия также используется для определения последовательности модифицированных белков и типа произошедшей аминокислотной модификации. Сравнение масс-спектров продуктов гидролиза до и после восстановления обеспечивает определение расположения дисульфидных связей в различных сульфгидрилсодержащих пептидах.

Если некоторые части первичной структуры не могут быть достаточно четко отражены пептидной картой, может потребоваться составление вторичной пептидной карты. Целью валидированной методики для характеристики белка по средством пептидного картирования является определение как минимум 95% теоретического состава структуры белка.

201020040-2019

2.1.2.40. Аминокислотный анализ

Аминокислотный анализ относится к методологии, используемой для определения аминокислотного состава или количественного содержания аминокислот в белках, пептидах и лекарственных препаратах. Белки и пептиды представляют собой макромолекулы, состоящие из ковалентно связанных остатков аминокислот, которые образуют линейные полимеры. Последовательность аминокислот в белках или пептидах определяет свойства молекулы. Белки представляют собой крупные молекулы, которые обычно существуют в виде сложных структур со специфической конформацией, в то время как пептиды имеют меньший размер и могут состоять только из нескольких аминокислот. Аминокислотный анализ может быть использован для количественного определения белков и пептидов, идентификации белков или пептидов на основе их аминокислотного состава, структурного анализа белков и пептидов, оценки стратегий фрагментации для картирования пептидных остатков и обнаружения атипичных аминокислот, которые могут присутствовать в белках или пептидах. Перед аминокислотным анализом необходимо гидролизовать белки/пептиды до получения отдельных аминокислотных составляющих. После гидролиза белков/пептидов процесс аминокислотного анализа может быть таким же, как и для свободных аминокислот в других лекарственных средствах. Аминокислотные составляющие испытуемого образца перед анализом обычно подвергаются химической модификации (или дериватизации).

ОБОРУДОВАНИЕ

Методы, используемые для аминокислотного анализа, обычно основаны на хроматографическом разделении аминокислот, присутствующих в испытуемом образце. Современные методики анализа основаны на использовании автоматизированных хроматографических приборов для решения аналитических задач. В качестве прибора для аминокислотного анализа обычно используют жидкостный хроматограф низкого или высокого давления, способный создавать градиентное элюирование подвижной фазой, что обеспечивает разделение анализируемых аминокислот на хроматографической колонке. Если анализ образца не осуществляется с использованием предколоночной дериватизации, прибор должен иметь устройство для постколоночной дериватизации. В качестве детектора обычно используется спектрофотометрический детектор в ультрафиолетовой/видимой области или флуоресцентный детектор в зависимости от используемого метода дериватизации. Регистрирующее устройство (например, интегратор) используется для преобразования аналогового сигнала из детектора и для проведения количественных вычислений. Предпочтительно, чтобы прибор использовался исключительно для аминокислотного анализа.

ОБЩИЕ МЕРЫ ПРЕДОСТОРОЖНОСТИ

При выполнении аминокислотного анализа аналитик всегда должен учитывать возможность фонового загрязнения. Необходима высокая степень чистоты реактивов (например, низкая чистота хлороводородной кислоты может способствовать загрязнению глицина). Аналитические реактивы должны меняться регулярно каждые несколько недель, при этом должны использоваться только растворители класса "для высокоэффективной жидкостной хроматографии (ВЭЖХ)". Возможное загрязнение микроорганизмами и посторонними частицами, которые могут присутствовать в растворителях, устраняется путем фильтрования этих растворителей перед применением, хранением растворителей в закрытых емкостях и размещением прибора для аминокислотного анализа в защищенном от прямого солнечного света месте.

Качество аминокислотного анализа определяется лабораторной практикой. Приборы размещают в местах наименьшего передвижения персонала. Лабораторию содержат в чистоте. Очищают и калибруют пипетки согласно графику. Наконечники пипеток хранят в закрытой коробке; аналитикам не позволяется трогать их незащищенными руками. Аналитик должен использовать неопудренные латексные или аналогичные перчатки. Ограничивают число открываний и закрываний флакона с испытуемым образцом, так как пыль может приводить к завышению результатов по содержанию глицина, серина и аланина.

Для получения удовлетворительных результатов аминокислотного анализа прибор необходимо обслуживать надлежащим образом. Если прибор используется по стандартной программе, он должен ежедневно проверяться на отсутствие протечки, стабильную работу детектора и ламп и способность колонки поддерживать необходимую степень разделения индивидуальных аминокислот. Согласно графику проводят очистку или замену всех фильтров прибора и другое техническое обслуживание.

СТАНДАРТНЫЕ ОБРАЗЦЫ

Необходимые стандартные образцы аминокислот для проведения аминокислотного анализа коммерчески доступны и обычно представляют собой водный раствор смеси аминокислот. При определении аминокислотного состава наряду с испытуемым образцом анализируются стандартные образцы белков или пептидов, которые используются в качестве контроля для подтверждения полноты всего процесса. Для этой цели в качестве стандартного образца белка используют высокоочищенный бычий сывороточный альбумин.

КАЛИБРОВКА ПРИБОРА

Калибровка прибора для аминокислотного анализа обычно состоит в определении величины сигнала и рабочего диапазона концентраций для каждой аминокислоты с использованием стандартного образца, содержащего смесь разных концентраций аминокислот. Концентрация каждой аминокислоты в стандартном образце известна. В процессе калибровки при выполнении аминокислотного анализа стандартный образец разводят до различных концентраций анализируемого вещества в пределах предполагаемой области линейности согласно используемой аналитической методике. Затем анализируют растворы с различными концентрациями анализируемого вещества. По оси ординат наносят площади пиков каждой аминокислоты, а по оси абсцисс - соответствующие известные концентрации каждой аминокислоты с учетом разведений. Эти результаты позволяют определить область концентраций аминокислот, в которой зависимость площади пика данной аминокислоты от ее концентрации является линейной функцией. Важно, чтобы образцы для аминокислотного анализа были приготовлены таким образом, чтобы концентрации аминокислот в этих образцах находились в пределах аналитической области (т.е. в рабочей линейной области) используемой методики с целью получения точных и воспроизводимых результатов.

Для определения коэффициента сигнала каждой аминокислоты анализируют от 4 до 6 концентраций стандартного образца. Коэффициент сигнала рассчитывается как среднее значение площади или высоты пика на 1 нмоль ( моль) аминокислоты, присутствующей в стандартном образце. Коэффициенты сигнала каждой аминокислоты используют для расчета концентрации каждой аминокислоты, представленной в испытуемом образце. Количество вещества (нмоль) анализируемой аминокислоты рассчитывают путем деления площади пика, соответствующего данной аминокислоте, на коэффициент сигнала этой аминокислоты. Для рутинного анализа может быть достаточно калибровки по одной точке; при этом калибровка по коэффициентам сигнала каждой аминокислоты должна часто обновляться и проверяться для контроля достоверности.

ПОВТОРЯЕМОСТЬ

Полный аминокислотный анализ требует от аналитической лаборатории контроля повторяемости результатов количественного определения. Во время хроматографического разделения аминокислот или их производных на хроматограмме наблюдается множество пиков, относящихся к аминокислотам. Большое количество пиков делает необходимым наличие программного обеспечения, способного неоднократно идентифицировать пики, основываясь на времени удерживания, и интегрировать площади пиков для количественных расчетов. Типичная оценка повторяемости включает приготовление стандартного раствора аминокислот и анализ многократных повторных вводов пробы (например, 6 или более повторных вводов) одного и того же стандартного раствора. Определяют относительное стандартное отклонение значений времени удерживания и интегрированной площади пика каждой аминокислоты. Оценку повторяемости дополняют включением многократных количественных определений, проводимых в течение нескольких дней разными аналитиками. Многократные количественные определения включают приготовление стандартных разведений из исходных материалов для определения различий результатов, возникающих из-за манипуляций с образцом. При оценке повторяемости часто проводят аминокислотный анализ состава стандартного образца белка (например, бычий сывороточный альбумин). На основе оценки относительных стандартных отклонений лаборатория рассчитывает аналитические пределы для подтверждения того, что анализы в данной лаборатории проведены надлежащим образом. Для гарантирования наилучших результатов желательно установить наименьшие практические пределы отклонений. Факторы, на которые следует обратить внимание для уменьшения отклонений в результатах аминокислотного анализа, включают приготовление образца, высокие фоновые спектральные помехи из-за качества реактивов и/или лабораторных манипуляций, работу и обслуживание приборов, анализ и интерпретацию данных, профессиональные качества аналитика и его состояние. Все параметры, о которых идет речь, должны всесторонне исследоваться в рамках проведение валидации.

ПРИГОТОВЛЕНИЕ ОБРАЗЦА

Точность результатов аминокислотного анализа требует использования очищенных образцов белков и пептидов. Компоненты буфера (например, соли, мочевина, детергенты) могут повлиять на аминокислотный анализ и должны удаляться из образца перед анализом. В методиках с использованием постколоночной дериватизацией аминокислот, компоненты буфера обычно не оказывают значимого влияния по сравнению с методиками с предколоночной дериватизацией. Желательно ограничить число операций с образцом для уменьшения потенциально возможного фонового загрязнения, улучшения открываемости анализируемого вещества и уменьшения трудозатрат. Общие технические приемы, которые используются для удаления компонентов буфера из образцов белка, включают следующие методы: (1) введение образца белка в обращенно-фазовую систему ВЭЖХ, удаление белка с помощью летучего растворителя, содержащего достаточное количество органического компонента, и высушивание образца в вакуумной центрифуге; (2) диализ с летучим буферным раствором или водой; (3) ультрафильтрационное центрифугирование для замены буфера летучим буферным раствором или водой; (4) осаждение белка из буферного раствора с использованием органического растворителя (например, ацетона); (5) гель-фильтрацию.

ВНУТРЕННИЕ СТАНДАРТЫ

Внутренний стандарт рекомендуется использовать для контроля физических и химических потерь и изменений в ходе аминокислотного анализа. Перед гидролизом к раствору белка может быть прибавлено точно известное количество внутреннего стандарта. Открываемость внутреннего стандарта указывает на общую открываемость аминокислот белкового раствора. Однако свободные аминокислоты ведут себя иначе, чем аминокислоты белка во время гидролиза, скорость высвобождения которых всегда разная. Поэтому использование внутреннего стандарта для введения поправки на потери в ходе гидролиза может давать недостоверные результаты, что необходимо учитывать при их интерпретации. Внутренние стандарты также могут добавляться к смеси аминокислот после гидролиза для введения поправки на различия во введениях пробы образца, на изменяющуюся стабильность реактивов и на отклонения скорости подвижной фазы. В идеальном случае в качестве внутреннего стандарта используют коммерчески доступную аминокислоту, которая отличается от природных аминокислот. Кроме того, внутренний стандарт должен быть стабильным в ходе гидролиза, его коэффициент сигнала должен иметь линейную зависимость от концентрации и выходить из хроматографической колонки со свойственным только этому стандарту временем удерживания без перекрывания пиков других аминокислот. Наиболее часто используемые стандартные образцы аминокислот включают норлейцин, нитротирозин и -аминомасляную кислоту.

ГИДРОЛИЗ БЕЛКОВ

Для аминокислотного анализа белков и пептидов необходимо проводить гидролиз. Лабораторная посуда, используемая для проведения гидролиза, должна быть очень чистой. Опудривающий порошок для перчаток, а также отпечатки пальцев на посуде, в которой проводится гидролиз, могут привести к загрязнению. Для очистки стеклянных пробирок для проведения гидролиза используют кипячение в течение 1 ч в 1 M растворе хлороводородной кислоты или замачивание в концентрированной азотной кислоте или в смеси из равных объемов концентрированных хлороводородной и азотной кислот. Чистые пробирки, используемые для гидролиза, промывают водой высокоочищенной, затем ополаскивают метанолом для хроматографии, сушат в сушильном шкафу в течение ночи и хранят закрытыми вплоть до использования. Для удаления загрязнения из пробирок, которые используются для гидролиза, также можно использовать прокаливание чистой стеклянной посуды при температуре 500 °C в течение 4 ч. Допускается использование соответствующих одноразовых лабораторных принадлежностей.

Кислотный гидролиз является наиболее часто используемым методом для расщепления белка перед проведением аминокислотного анализа. Метод кислотного гидролиза может повлиять на отклонение результатов анализа из-за полного или частичного разрушения некоторых аминокислот: триптофан разрушается, серин и треонин частично разрушаются, метионин может подвергаться окислению, а цистеин обычно определяется как цистин (но открываемость цистина обычно низкая вследствие частичного разрушения или восстановления до цистеина). Применение соответствующего вакуума (менее 200 мкм ртутного столба, или 26,7 Па) или введение инертного газа (аргона) в пространство реакционного сосуда может уменьшить степень окислительной деструкции. В пептидных связях, образованных изолейцином и валином, амидные группы Иле-Иле, Вал-Вал, Иле-Вал и Вал-Иле гидролизуются частично; аспарагин и глутамин дезамидируются с образованием соответственно аспарагиновой и глутаминовой кислот. Потеря триптофана, аспарагина и глутамина в ходе кислотного гидролиза ограничивает количественное определение до 17 аминокислот. Некоторые из описанных ниже методов кислотного гидролиза используются для решения этих задач. Некоторые методы гидролиза (например, методы 4 - 11) могут приводить к превращениям в другие аминокислоты. Поэтому преимущества использования конкретной методики оцениваются относительно задач, решаемых с ее помощью, и всесторонне изучаются перед выбором методики, отличающейся от обычного кислотного гидролиза.

Для определения исходной концентрации аминокислот, которые частично разрушаются или медленно отщепляются, часто используют исследование гидролиза во времени (аминокислотный анализ при кислотном гидролизе в течение 24 ч, 48 ч и 72 ч). Путем построения графика зависимости найденной концентрации лабильных аминокислот (например, серина и треонина) от времени гидролиза и экстраполяции полученной кривой к началу координат определяют исходную концентрацию этих аминокислот. Концентрацию остатков аминокислот, которые медленно отщепляются (например, изолейцин и валин), принимают равной высоте плато на полученном графике зависимости концентрации остатков от времени гидролиза. Если гидролиз будет протекать слишком долго, концентрация остатков аминокислот в образце начнет уменьшаться, что указывает на их разрушение при данных условиях гидролиза.

Приемлемой альтернативой исследованию гидролиза во времени является проведение гидролиза стандарта аминокислот с известными концентрациями в таких же условиях, что и для испытуемого образца. Аминокислоты в свободном состоянии не могут в полной мере отражать скорость деструкции при гидролизолабильных аминокислот, входящих в состав пептидов или белков. Это особенно справедливо для медленно расщепляющихся пептидных связей (например, связи Иле-Вал). Однако данная методика позволяет аналитику учесть лишь некоторую часть разрушающихся аминокислот. Возможно применение кислотного гидролиза с использованием микроволнового излучения, который отличается быстротой, но требует специального оборудования, а также специальных мер предосторожности. Оптимальные условия гидролиза с использованием микроволнового излучения должны быть установлены для каждого отдельного белкового/протеинового образца. Микроволновый гидролиз обычно протекает в течение нескольких минут, но отклонение даже в одну минуту может привести к неудовлетворительным результатам (например, неполный гидролиз или разрушение лабильных аминокислот). Полный протеолиз с применением смеси протеаз может быть слишком сложным, он требует надлежащего контроля и обычно более подходит для пептидов, чем для белков.

Для определения оптимальных условий в ходе первоначального анализа белка неизвестного состава проводятся эксперименты с различными временами гидролиза и при разных температурных режимах.

МЕТОД 1

Кислотный гидролиз с использованием хлороводородной кислоты, содержащей фенол, является наиболее общей процедурой, используемой для гидролиза белка/пептида при аминокислотном анализе. Добавление фенола предупреждает реакцию галогенирования тирозина.

Гидролизующий раствор. 6 M раствор хлороводородной кислоты, содержащий, от 0,1% до 1,0% фенола.

Методика

Жидкофазный гидролиз. Образец белка или пептида помещают в ампулу для гидролиза и высушивают (образец сушат для того, чтобы вода в образце не разбавляла кислоту, используемую для гидролиза). Прибавляют гидролизующий раствор из расчета 200 мкл на 500 мкг лиофилизированного белка. Образец в ампуле замораживают в бане с сухим льдом и ацетоном и запаивают в вакууме при помощи пламени. Образцы обычно гидролизуют при температуре 110 °C в течение 24 ч в вакууме или в атмосфере инертного газа для предотвращения окисления. Если есть подозрение, что испытуемый белок полностью не гидролизуется, рассматривают возможность проведения гидролиза в течение более продолжительного времени (например, 48 ч и 72 ч).

Парофазный гидролиз. Это один из наиболее общих методов кислотного гидролиза. Он предпочтителен для микроанализа, когда доступны лишь небольшие количества образца. При использовании парофазного гидролиза контаминация образца кислотными реактивами минимизирована. Флаконы с высушенными образцами помещают в сосуд, содержащий подходящее количество гидролизующего раствора. Гидролизующий раствор не должен контактировать с испытуемым образцом. В свободном пространстве сосуда создают инертную атмосферу или вакуум (менее 200 мкм ртутного столба, или 26,7 Па) и для проведения гидролиза нагревают при температуре около 110 °C в течение 24 ч. Пары кислоты гидролизуют сухой образец. Возможность конденсации кислоты во флаконах с образцом должна быть сведена к минимуму. После гидролиза испытуемый образец сушат в вакууме до удаления остатков кислоты.

МЕТОД 2

Использование меркаптоэтансульфоновой кислоты в качестве восстанавливающей кислоты уменьшает окисление триптофана в процессе гидролиза.

Гидролизующий раствор. 2,5 M раствор меркаптоэтансульфоновой кислоты.

Парофазный гидролиз. От 1 мкг до 100 мкг испытуемого белка/пептида сушат в ампуле для гидролиза. Ампулу помещают в большую ампулу, содержащую около 200 мкл гидролизующего раствора. Герметично запаивают большую ампулу в вакууме (около 50 мкм ртутного столба, или 6,7 Па). Нагревают ампулу для гидролиза до температуры от 170 °C до 185 °C в течение 12,5 мин. После гидролиза ампулу с образцом сушат в вакууме в течение 15 мин до удаления остатков кислоты.

МЕТОД 3

Использование тиогликолевой кислоты (ТГК) в качестве восстанавливающей кислоты предотвращает окисление триптофана при гидролизе.

Гидролизующий раствор. 7 M раствор хлороводородной кислоты, содержащий 1% фенола, 10% трифторуксусной кислоты и 20% тиогликолевой кислоты.

Парофазный гидролиз. От 10 мкг до 50 мкг испытуемого белка/пептида высушивают в ампуле для гидролиза. Ампулу для гидролиза помещают в большую ампулу, содержащую около 200 мкл гидролизующего раствора. Большую ампулу герметично запаивают в вакууме (около 50 мкм ртутного столба, или 6,7 Па). Нагревают ампулу для гидролиза до температуры 166 °C в течение 15 - 30 мин. После гидролиза для удаления остатков кислоты ампулу с образцом сушат в вакууме в течение 5 мин. Окрываемость триптофана в этом методе зависит от количества испытуемого образца.

МЕТОД 4

Перед гидролизом белка проводят окисление цистеина/цистина и метионина над муравьиной кислотой.

Окисляющий раствор. Смешивают 1 объем 30% раствора водорода пероксида и 9 объемов муравьиной кислоты безводной и выдерживают при комнатной температуре в течение 1 ч. Полученную надмуравьиную кислоту используют свежеприготовленной.

Методика. Образец белка/пептида растворяют в 20 мкл муравьиной кислоты безводной, нагревают при температуре 50 °C в течение 5 мин и прибавляют 100 мкл окисляющего раствора. Процесс окисления проводят в течение 10 - 30 мин. В данной реакции цистеин превращается в цистеиновую кислоту, а метионин - в метионинсульфон. Избыток реактива удаляют из образца при помощи вакуумного центрифугирования. Окисленный белок может быть затем гидролизован по методу 1 или методу 2. При наличии галогенидов эта методика может приводить к модификации остатков тирозина.

МЕТОД 5

Окисление цистеина/цистина происходит во время жидкофазного гидролиза с натрия азидом.

Гидролизующий раствор. К 6 M раствору хлороводородной кислоты, содержащему 0,2% фенола, прибавляют натрия азид до получения конечной концентрации 2 г/л. Прибавление фенола предотвращает галогенирование тирозина.

Жидкофазный гидролиз. Гидролиз белка/пептида проводят при температуре около 110 °C в течение 24 ч. Во время гидролиза присутствующий в образце цистеин/цистин превращается в цистеиновую кислоту под воздействием натрия азида, содержащегося в гидролизном растворе. Эта методика приводит к лучшей открываемости тирозина, чем метод 4, но она не подходит для количественного определения метионина. Метионин превращается в смесь из метионина и двух продуктов его окисления - метионинсульфоксида и метионинсульфона.

МЕТОД 6

Окисление цистеина/цистина происходит под воздействием диметилсульфоксида (ДМСО).

Гидролизующий раствор. К 6 М раствору хлороводородной кислоты, содержащему от 0,1% до 1,0% фенола, прибавляют ДМСО до получения раствора с конечной концентрацией 2% (об/об).

Парофазный гидролиз. Гидролиз белка/пептида проводят при температуре около 110 °C в течение 24 ч. Во время гидролиза присутствующий в образце цистеин/цистин превращается в цистеиновую кислоту под воздействием ДМСО, содержащегося в гидролизном растворе. С целью ограничения разброса данных и компенсации частичного разрушения рекомендуется оценивать открываемость цистеиновой кислоты при окислительном гидролизе стандартного образца белка, содержащего 1 - 8 остатков цистеина. Коэффициент сигнала гидролизата белка/пептида обычно на 30% ниже, чем для негидролизованного стандартного образца цистеиновой кислоты. Так как гистидин, метионин, тирозин и триптофан также модифицируются, полный анализ состава при использовании этой методики невозможен.

МЕТОД 7

Восстановление и алкилирование цистеина/цистина происходит при пиридилэтилировании в паровой фазе.

Восстанавливающий раствор. 83,3 мкл пиридина, 16,7 мкл 4-винилпиридина, 16,7 мкл трибутилфосфина и 83,3 мкл воды помещают в подходящий контейнер и перемешивают.

Методика. Ампулу для гидролиза с образцом белка/пептида (от 1 мкг до 100 мкг) помещают в большую ампулу. Переносят восстанавливающий раствор в большую ампулу, герметично запаивают в вакууме (около 50 мкм ртутного столба, или 6,7 Па) и нагревают при температуре около 100 °C в течение 5 мин. Затем внутреннюю ампулу для гидролиза помещают в вакуумный эксикатор и сушат в течение 15 мин для удаления остатков реактивов. Пиридилэтилированный образец затем гидролизуют согласно описанной ранее методике. Для оценки открываемости пиридилэтилцистеина параллельно проводят реакцию пиридилэтилирования стандартного образца белка, содержащего 1 - 8 остатков цистеина. Длительное время инкубации при реакции пиридилэтилирования может быть причиной модификации концевых -аминогрупп и -аминогрупп лизина в белке.

МЕТОД 8

Восстановление и алкилирование цистеина/цистина происходит при пиридилэтилировании в жидкой фазе.

Исходные растворы. Готовят и фильтруют 3 раствора: 1 M раствор трис-гидрохлорида с pH 8,5, содержащий 0,004 M динатрияэдетата (исходный раствор A); 8 M раствор гуанидина гидрохлорида (исходный раствор B); 10% раствор 2-меркаптоэтанола (исходный раствор C).

Восстанавливающий раствор. Для получения буферного раствора 6 M раствора гуанидина гидрохлорида в 0,25 M растворе трис-гидрохлорида смешивают 1 объем исходного раствора A и 3 объема исходного раствора B.

Методика. Около 10 мкг испытуемого образца растворяют в 50 мкл восстанавливающего раствора и прибавляют около 2,5 мкл исходного раствора C. Выдерживают при комнатной температуре в защищенном от света месте в атмосфере азота или аргона в течение 2 ч. Для проведения реакции пиридинэтилирования к раствору белка прибавляют около 2 мкл 4-винилпиридина и выдерживают дополнительно 2 ч при комнатной температуре в защищенном от света месте. Обессоливают белок/пептид методом обращенно-фазовой ВЭЖХ, собирая белковую/пептидную фракцию. Перед кислотным гидролизом собранный образец может быть высушен при помощи вакуумного центрифугирования.

МЕТОД 9

Восстановление и алкилирование цистеина/цистина происходит при карбоксиметилировании в жидкой фазе.

Исходные растворы. Готовят как указано в Методе 8.

Раствор для карбоксиметилирования. Готовят раствор 100 г/л йодацетамида в 96% спирте.

Буферный раствор. Используют восстанавливающий раствор, приготовленный как указано в Методе 8.

Методика. Испытуемый образец растворяют в 50 мкл буферного раствора и прибавляют около 2,5 мкл исходного раствора C. Выдерживают при комнатной температуре в защищенном от света месте в атмосфере азота или аргона в течение 2 ч. Прибавляют раствор для карбоксиметилирования в 1,5-кратном количестве от общего теоретического содержания тиолов, и выдерживают дополнительно в течение 30 мин при комнатной температуре в защищенном от света месте. Если содержание тиолов в белке неизвестно, прибавляют 5 мкл 0,1 M раствора йодацетамида на каждые 20 нмоль испытуемого образца белка. Для прекращения реакции прибавляют избыток 2-меркаптоэтанола. Обессоливают белок/пептид методом обращенно-фазовой ВЭЖХ, собирая белковую/пептидную фракцию. Перед кислотным гидролизом собранный образец может быть высушен при помощи вакуумного центрифугирования. В процессе кислотного гидролиза полученный S-карбоксиамидометилцистеин будет превращаться в S-карбоксиметилцистеин.

МЕТОД 10

Цистеин/цистин, прореагировавший с дитиогликолевой кислотой или дитиодипропионовой кислотой, образует смешанный дисульфид. Выбор дитиогликолевой кислоты или дитиодипропионовой кислоты зависит от требуемого разрешения методики аминокислотного анализа.

Восстанавливающий раствор. Раствор 10 г/л дитиогликолевой кислоты (или дитиодипропионовой кислоты) в 0,2 M растворе натрия гидроксида.

Методика. Около 20 мкг испытуемого образца помещают в ампулу для гидролиза и прибавляют 5 мкл восстанавливающего раствора. Прибавляют 10 мкл изопропилового спирта и удаляют всю жидкость из образца при помощи вакуумного центрифугирования. Образец гидролизуют, используя метод 1. Преимущество данного метода заключается в том, что остатки других аминокислот не участвуют в побочных реакциях, а образец не нуждается в обессоливании перед гидролизом.

МЕТОД 11

Аспарагин и глутамин в процессе кислотного гидролиза превращаются в аспарагиновую кислоту и глутаминовую кислоту, соответственно. Остатки аспарагина и аспарагиновой кислоты обозначают как Asx, а остатки глутамина и глутаминовой кислоты обозначают как Glx. Белки/пептиды могут взаимодействовать с бис(1,1-трифторацетокси)йодбензолом (БТЙ), превращая при гидролизе остатки аспарагина и глутамина в остатки диаминопропионовой кислоты и диаминомасляной кислоты, соответственно. Эти превращения позволяют определять в белке/пептиде содержание аспарагина и глутамина в присутствии остатков аспарагиновой кислоты и глутаминовой кислоты.

Восстанавливающие растворы. Готовят и фильтруют 3 раствора: 0,01 M раствор трифторуксусной кислоты (раствор A); 5 M раствор гуанидина гидрохлорида, содержащий 0,01 M трифторуксусной кислоты (раствор B); свежеприготовленный раствор диметилформамида, содержащий 36 мг/мл БТЙ (раствор C).

Методика. Около 200 мкг испытуемого образца помещают в чистую ампулу для гидролиза и прибавляют 2 мл раствора A или раствора B и 2 мл раствора C. Ампулу для гидролиза герметично запаивают в вакууме. Испытуемый образец нагревают при температуре 60 °C в течение 4 ч в защищенном от света месте. Затем образец подвергают диализу водой для удаления избытка реактивов. Диализированный образец трижды экстрагируют равными объемами бутилацетата и лиофилизируют. Белок может быть затем гидролизован согласно описанной ранее методике. Остатки , -диаминопропионовой кислоты и , -диаминомасляной кислоты обычно не отделяются от остатков лизина ионообменной хроматографией, используемой при аминокислотном анализе. Таким образом, при использовании ионного обмена для разделения при аминокислотном анализе содержание аспарагина и глутамина представляет собой разницу между количественным содержанием аспарагиновой кислоты и глутаминовой кислоты, полученным при кислотном гидролизе без дериватизации и с BTI-дериватизацией. Количественное содержание треонина, метионина, цистеина, тирозина и гистидина может изменяться при БТЙ-дериватизации; при необходимости определения этих аминокислотных остатков белка/пептида следует проводить гидролиз без БТЙ-дериватизации.

МЕТОДОЛОГИЯ АМИНОКИСЛОТНОГО АНАЛИЗА: ОБЩИЕ ПРИНЦИПЫ

Существует множество способов аминокислотного анализа. Выбор конкретного способа зачастую определяется требуемой чувствительностью количественного определения. В целом около половины применяемых способов аминокислотного анализа основаны на разделении свободных аминокислот посредством ионообменной хроматографии с последующей постколоночной дериватизацией (например, с нингидрином или o-фталевым альдегидом). Методы постколоночной дериватизации могут быть использованы для образцов, содержащих небольшое количество буферных компонентов (таких как соли и мочевина) и обычно требует от 5 мкг до 10 мкг испытуемого образца белка для проведения одного анализа. Остальные методы аминокислотного анализа обычно включают предколоночную дериватизацию свободных аминокислот (например, фенилизотиоцианатом; 6-аминохинолил-N-гидроксисукцинимидилкарбаматом или o-фталевым альдегидом; (диметиламино)азобензолсульфонилхлоридом; 9-фторенилметилхлорформиатом; 7-фтор-4-нитробензо-2-окса-1,3-диазолом) с последующим обращенно-фазовым ВЭЖХ анализом. Метод предколоночной дериватизации отличается высокой чувствительностью (обычно требуется от 0,5 мкг до 1,0 мкг испытуемого образца белка для проведения одного анализа), однако на него могут оказывать влияние компоненты солевого буфера, содержащиеся в испытуемом образце. Предколоночная дериватизация может привести к образованию производных одной аминокислоты, что приводит к усложнению интерпретации результатов.

Для количественного аминокислотного анализа могут быть использованы приведенные ниже методы. Приборы и реактивы для проведения этих испытаний коммерчески доступны. Кроме того, многие из этих методов имеют модификации с различным приготовлением реактивов, проведением химических реакций, различными хроматографическими системами и так далее. Специфические параметры могут отличаться в зависимости от конкретного оборудования и методики выполнения анализа. Многие лаборатории используют несколько методик аминокислотного анализа, так как каждая из них имеет свои преимущества. В каждой из этих методик аналоговый сигнал обнаруживается с помощью системы сбора данных, а площади пиков используются для количественного определения.

МЕТОД 1. ПОСТКОЛОНОЧНАЯ ДЕРИВАТИЗАЦИЯ С НИНГИДРИНОМ

Ионообменная хроматография с постколоночной дериватизацией с нингидрином является одним из наиболее распространенных методов, предназначенных для количественного аминокислотного анализа. Как правило, для анализа большинства сложных физиологических образцов пригодной является катионообменная система на основе ионов лития, а быстрая катионообменная система на основе ионов натрия используется для более простых смесей аминокислот, полученных при гидролизе белков (обычно 17 аминокислот). Разделение аминокислот на ионообменной колонке достигается подбором pH и ионной силы. Для улучшения разделения часто используют температурный градиент.

При взаимодействии аминокислоты с нингидрином образуется продукт с характерным фиолетовым или желтым цветом. Аминокислоты, за исключением иминокислот, образуют продукт фиолетового цвета, имеющий максимум поглощения при 570 нм. Иминокислоты, такие как пролин, образуют продукт желтого цвета, имеющий максимум поглощения при 440 нм.

Продукты постколоночной реакции между нингидрином и элюируемыми из колонки аминокислотами детектируются при длинах волн 440 нм и 570 нм, а полученная хроматограмма используется для определения аминокислотного состава.

Предел обнаружения для большинства производных аминокислот обычно составляет 10 пмоль, а для производных пролина - 50 пмоль. Линейность сигнала наблюдается в области 20 - 500 пмоль с коэффициентом корреляции более 0,999. Для получения удовлетворительных данных рекомендуется перед гидролизом использовать образцы белка/пептида массой более 1 мкг.

МЕТОД 2. ПОСТКОЛОНОЧНАЯ ДЕРИВАТИЗАЦИЯ С O-ФТАЛЕВЫМ АЛЬДЕГИДОМ

o-Фталевый альдегид (ОФА) реагирует с первичными аминами в присутствии тиольных соединений, образуя производные изоиндола с сильной флуоресценцией. Эта реакция используется для постколоночной дериватизации при аминокислотном анализе методом ионообменной хроматографии. Условия разделения такие же, как указано в методе 1.

Для образования флуоресцирующих производных с ОФА вторичные амины (иминокислоты, такие как пролин) предварительно окисляют натрия гипохлоритом или хлорамином T. В методике используются сильнокислотные катионообменные колонки для разделения свободных аминокислот с последующим постколоночным окислением натрия гипохлоритом или хлорамином T и постколоночной дериватизацией с использованием ОФА и тиольных соединений, таких как N-ацетил-L-цистеин или 2-меркаптоэтанол. Длительное воздействие натрия гипохлорита или хлорамина T не оказывает заметного влияния на дериватизацию первичных аминокислот.

Разделение аминокислот на ионообменной колонке достигается подбором pH и ионной силы. После постколоночной дериватизации элюируемых аминокислот с ОФА продукты реакции проходят через флуориметрический детектор. Интенсивность флуоресценции ОФА-производных аминокислот измеряется при длине волны возбуждающего света 348 нм и длине волны излучаемого света 450 нм.

Предел обнаружения для большинства ОФА-производных аминокислот обычно составляет несколько десятков пикомоль. Линейность сигнала наблюдается в области от нескольких пикомоль до нескольких десятков наномоль. Для получения удовлетворительных данных рекомендуется перед гидролизом использовать образцы белка/пептида массой более 500 нг.

МЕТОД 3. ПРЕДКОЛОНОЧНАЯ ДЕРИВАТИЗАЦИЯ С ФЕНИЛИЗОТИОЦИАНАТОМ

Фенилизотиоцианат (ФИТЦ) реагирует с аминокислотами с образованием фенилтиокарбамильных производных (ФТК-производных), которые могут быть обнаружены с высокой чувствительностью при длине волны 254 нм. Предколоночная дериватизация аминокислот с ФИТЦ проводится перед разделением смеси аминокислот методом обращенно-фазовой ВЭЖХ с УФ-спектрофотометрическим детектированием.

После удаления реактива под вакуумом сухие замороженные производные аминокислот могут храниться без заметной деструкции в течение нескольких недель. Раствор пробы для введения может храниться в холодном месте в течение 3 дней без заметных изменений хроматографического сигнала.

Разделение ФТК-производных аминокислот методом обращенно-фазовой ВЭЖХ на колонке, заполненной силикагелем октадецилсилильным достигается путем подбора концентрации ацетонитрила и ионной силы буферного раствора. Элюируемые из колонки ФТК-производные аминокислот определяют при длине волны 254 нм.

Предел обнаружения для большинства ФТК-производных аминокислот обычно составляет 1 пмоль. Линейность сигнала наблюдается в области 20 - 500 пмоль с коэффициентом корреляции более 0,999. Для получения удовлетворительных данных рекомендуется перед гидролизом использовать образцы белка/пептида массой более 500 нг.

МЕТОД 4. ПРЕДКОЛОНОЧНАЯ ДЕРИВАТИЗАЦИЯ С 6-АМИНОХИНОЛИЛ-N-ГИДРОКСИСУКЦИНИМИДИЛКАРБАМАТОМ

Предколоночная дериватизация аминокислот с 6-аминохинолил-N-гидроксисукцинимидилкарбаматом (АХК) проводится перед разделением смеси аминокислот методом обращенно-фазовой ВЭЖХ. АХК реагирует с аминокислотами с образованием стабильных флуоресцирующих несимметричных производных мочевины (АХК-аминокислот), которые легко поддаются анализу методом обращенно-фазовой ВЭЖХ с флуориметрическим детектированием.

Разделение АХК-производных аминокислот методом обращенно-фазовой ВЭЖХ на колонке, заполненной силикагелем октадецилсилильным, достигается подбором концентрации ацетонитрила и ионной силы буферного раствора. Селективное флуоресцентное детектирование производных при длине волны возбуждающего света 250 нм и при длине волны излучаемого света 395 нм допускает прямой ввод реакционной смеси без каких-либо существенных поправок на основной флуоресцирующий побочный продукт - 6-аминохинолин. Избыток реактива быстро гидролизуется (<15 с) с образованием 6-аминохинолина, N-гидроксисукцинимида и диоксида углерода, а через 1 мин дальнейшее образование производных не происходит.

Площади пиков для АКХ-аминокислот, по существу, не изменяются, по меньшей мере, в течение 1 недели хранения растворов при комнатной температуре. Следовательно, АХК-аминокислоты обладают более чем достаточной стабильностью для проведения круглосуточного автоматического хроматографического анализа. Предел обнаружения для каждой аминокислоты, кроме цистеина, находится в области от 40 фмоль до 320 фмоль.

Предел обнаружения для цистеина составляет около 800 фмоль. Линейность сигнала наблюдается в области 2,5 - 500 мкмоль с коэффициентом корреляции более 0,999. Для получения удовлетворительных данных рекомендуется перед гидролизом использовать образцы белка/пептида массой более 30 нг.

МЕТОД 5. ПРЕДКОЛОНОЧНАЯ ДЕРИВАТИЗАЦИЯ С O-ФТАЛЕВЫМ АЛЬДЕГИДОМ

Предколоночная дериватизация аминокислот с o-фталевым альдегидом (ОФА) проводится перед разделением смеси аминокислот методом обращенно-фазовой ВЭЖХ с флуориметрическим детектированием. Метод не позволяет определять аминокислоты, являющиеся вторичными аминами (например, пролин).

ОФА в присутствии тиольных соединений реагирует с первичной аминогруппой, образуя производные изоиндола с сильной флуоресценцией. В качестве тиольных соединений могут быть использованы 2-меркаптоэтанол и 3-меркаптопропионовая кислота. ОФА не обладает флуоресценцией и, следовательно, не образует мешающих пиков. Кроме того, его растворимость и стабильность в водном растворе, наряду с высокой скоростью реакции, позволяет проводить автоматическую дериватизацию с использованием автодозатора для смешивания испытуемого образца и реагента. Основным недостатком ОФА является отсутствие у него способности реагировать со вторичными аминокислотами (например, пролином). Компенсировать данный недостаток можно сочетанием с методиками, описанными в методах 7 или 8.

Предколоночная дериватизация аминокислот с ОФА используется для пробоподготовки перед обращенно-фазовой ВЭЖХ. Так как ОФА-производные аминокислот неустойчивы, анализ и разделение методом ВЭЖХ проводят немедленно после дериватизации. Хроматограф для жидкостной хроматографии должен быть оснащен флуометрическим детектором для обнаружения производных аминокислот. Интенсивность флуоресценции ОФА-производных аминокислот измеряют при длине волны возбуждающего света 348 нм и длине волны излучаемого света 450 нм.

Заявленный предел обнаружения при флуориметрическом детектировании не ниже 50 фмоль, однако на практике предел обнаружения составляет 1 пмоль.

МЕТОД 6. ПРЕДКОЛОНОЧНАЯ ДЕРИВАТИЗАЦИЯ С (ДИМЕТИЛАМИНО)-АЗОБЕНЗОЛСУЛЬФОНИЛХЛОРИДОМ

Предколоночная дериватизация аминокислот с (диметиламино)азобензолсульфонилхлоридом (ДАБС) проводится перед разделением смеси аминокислот методом обращенно-фазовой ВЭЖХ со спектрофотометрическим детектированием в видимой области спектра.

ДАБС является хромофорным реактивом и используется для маркировки аминокислот. Аминокислоты, маркированные ДАБС (ДАБС-аминокислоты), обладают высокой стабильностью и проявляют максимум поглощения при 436 нм.

ДАБС-аминокислоты всех встречающихся в природе производных аминокислот могут быть разделены на колонке, заполненной силикагелем октадецилсилильным, методом обращенно-фазовой ВЭЖХ с использованием градиентного элюирования и подвижной фазы, состоящей из ацетонитрила и водной буферной смеси. Элюируемые из колонки ДАБС-аминокислоты определяют при длине волны 436 нм.

Метод позволяет проводить с одинаковой чувствительностью анализ как аминокислот, так и иминокислот (таких как пролин). Метод дериватизации с ДАБС позволяет количественно определять остатки триптофана, полученные при гидролизе белка/пептида с сульфоновыми кислотами (такими как кислота меркаптоэтансульфоновая, кислота n-толуолсульфоновая или кислота метансульфоновая) как указано в методе 2, описанном в разделе "Гидролиз белков". Другие лабильные остатки аминокислот, такие как аспарагин и глутамин, можно анализировать как и предыдущие после превращения их в кислоту диаминопропионовую и кислоту диаминомасляную соответственно, как указано в методе 11, описанном в разделе "Гидролиз белков".

В качестве внутреннего стандарта для этого метода не может быть использован норлейцин, так как он элюируется в области хроматограммы со скоплением пиков первичных аминокислот. В качестве внутреннего стандарта может быть использован нитротирозин, который элюируется в свободной от пиков области хроматограммы.

Предел обнаружения ДАБС-аминокислот обычно составляет 1 пмоль. Предел определения ДАБС-аминокислот - 2 - 5 пмоль. Для получения удовлетворительных данных рекомендуется для одного анализа использовать 10 - 30 нг ДАБС-производных белкового гидролизата.

МЕТОД 7. ПРЕДКОЛОНОЧНАЯ ДЕРИВАТИЗАЦИЯ С 9-ФТОРЕНИЛМЕТИЛХЛОРФОРМИАТОМ

Предколоночная дериватизация аминокислот с 9-фторенилметилхлорформиатом (ФМФ) проводится перед разделением смеси аминокислот методом обращенно-фазовой ВЭЖХ с флуориметрическим детектированием.

ФМФ взаимодействует с первичными и вторичными аминокислотами с образованием производных с сильной флуоресценцией. Реакция протекает в мягких условиях в водном растворе в течение 30 с. Полученные производные стабильны, за исключением подверженных деструкции производных гистидина. Несмотря на то, что ФМФ сам по себе обладает флуоресценцией, избыток ФМФ и флуоресцирующие побочные продукты реакции могут быть удалены без потерь ФМФ-аминокислот.

ФМФ-аминокислоты могут быть разделены на колонке, заполненной силикагелем октадецилсилильным, методом обращенно-фазовой ВЭЖХ. Разделение проводят по программе градиентного элюирования с линейным изменением состава подвижной фазы от смеси ацетонитрил - метанол - ацетатный буферный раствор (10:40:50, об/об/об) до смеси ацетонитрил - ацетатный буферный раствор (50:50, об/об). В результате такого элюирования 20 производных аминокислот разделяются в течение 20 мин. Элюируемые из колонки производные аминокислот определяют при длине волны возбуждающего света 260 нм и длине волны излучаемого света 313 нм.

Предел обнаружения находится в нижнем фемтомолярном диапазоне. Линейность сигнала для большинства аминокислот наблюдается в области 0,1 - 50 мкмоль.

МЕТОД 8. ПРЕДКОЛОНОЧНАЯ ДЕРИВАТИЗАЦИЯ С 7-ФТОР-4-НИТРОБЕНЗО-2-ОКСА-1,3-ДИАЗОЛОМ

Предколоночная дериватизация аминокислот с 7-фтор-4-нитробензо-2-окса-1,3-диазолом (НБД) проводится перед разделением смеси аминокислот методом обращенно-фазовой ВЭЖХ с флуориметрическим детектированием.

НБД взаимодействует с первичными и вторичными аминокислотами с образованием производных с сильной флуоресценцией. Аминокислоты дериватизируются с НБД при нагревании до 60 °C в течение 5 мин.

НБД-производные аминокислот могут быть разделены на колонке, заполненной силикагелем октадецилсилильным, методом обращенно-фазовой ВЭЖХ с использованием программы градиентного элюирования и подвижной фазы, состоящей из ацетонитрила и водной буферной смеси. В результате такого элюирования 17 производных аминокислот разделяются в течение 35 мин. В качестве внутреннего стандарта может быть использована -аминокапроновая кислота, которая элюируется в свободной от пиков области хроматограммы. Элюируемые из колонки производные аминокислот определяют при длине волны возбуждающего света 480 нм и длине волны излучаемого света 530 нм.

Чувствительность этого метода почти такая же, как в предколоночной дериватизации с ОФА (метод 5), за исключением пролина, который не реагирует с ОФА (преимущественное отличие метода с НБД). Предел обнаружения для каждой аминокислоты составляет около 10 фмоль. Анализ проводят с использованием 1,5 мг белкового гидролизата в предколоночной реакционной смеси.

РАСЧЕТ И АНАЛИЗ ПОЛУЧЕННЫХ ДАННЫХ

При определении содержания аминокислот в белковом/пептидном гидролизате следует учитывать, что при кислотном гидролизе триптофан и цистеин разрушаются, серин и треонин разрушаются частично, в то время как связи по остаткам изолейцина и валина расщепляются не полностью. Метионин во время кислотного гидролиза может подвергаться окислению, в результате чего появляются свободные аминокислоты (например, глицин и серин), загрязняющие образец. Использование вакуума (менее 200 мкм ртутного столба, или 26,7 Па) или введение инертного газа (аргон) в пространство реакционного сосуда может уменьшить степень окислительной деструкции. Поэтому количественные результаты, полученные для цистеина, триптофана, треонина, изолейцина, валина, метионина, глицина и серина из белкового/пептидного гидролизата, могут быть непостоянными и служить основанием для дальнейшего исследования и анализа.

Мольный процент аминокислоты - это количество остатков определенной аминокислоты на 100 остатков в белке. Эта величина может быть полезной при оценке данных, полученных при аминокислотном анализе, если молекулярная масса исследуемого белка неизвестна. Информация также может быть использована для подтверждения подлинности белка/пептида или для других целей. Мольный процент каждой аминокислоты в испытуемом образце рассчитывают по формуле:

,

где: - сигнал пика аминокислоты в испытуемом образце, проинтегрированный в наномолях

r - сумма сигналов пиков всех аминокислот в испытуемом образце, проинтегрированных в наномолях.

Сравнение полученного в испытании мольного процента аминокислот с данными известных белков может помочь установить или подтвердить подлинность испытуемого образца белка.

Образцы неизвестного белка. Этот метод расчета может быть использован для оценки концентрации белка в образце неизвестного белка с использованием данных, полученных при аминокислотном анализе. Массу каждой высвобождаемой аминокислоты рассчитывают в микрограммах по формуле:

,

где: m - количество аминокислоты, определенное в испытании, в наномолях;

- средняя молекулярная масса данной аминокислоты, скорректированная с учетом массы молекулы воды, удаленной при образовании пептидной связи.

Суммируя массы высвобожденных аминокислот, получают общую массу анализируемого белка после соответствующей коррекции с учетом частично или полностью разрушенных аминокислот. Если известна молекулярная масса неизвестного белка (например, определенная методом гель-электрофореза в полиакриламидном геле с натрия додецилсульфатомили методом масс-спектрометрии), можно установить аминокислотный состав неизвестного белка. Число остатков каждой аминокислоты рассчитывают по формуле:

,

где: m - количество аминокислоты определенное в испытании, в наномолях

M - общая масса белка, в микрограммах

- молекулярная масса неизвестного белка.

Образцы известного белка. Этот метод расчета может быть использован для установления аминокислотного состава и концентрации белка в образце белка с известной молекулярной массой и аминокислотным составом с использованием данных, полученных при аминокислотном анализе. При анализе состава известного белка учитывают, что некоторые аминокислоты высвобождаются хорошо, в то время как открываемость других аминокислот может быть затруднена вследствие полного или частичного разрушения (например, триптофан, цистеин, треонин, серин, метионин), неполного расщепления связей (например, изолейцин и валин), контаминации свободными аминокислотами (например, глицин и серин).

Для определения количественного содержания белка используют аминокислоты, открываемость которых наилучшая. Хорошо открываемыми аминокислотами обычно являются: аспартат-аспарагин, глутамат-глутамин, аланин, лейцин, фенилаланин, лизин и аргинин. Этот перечень может изменяться на основании наработанного опыта по проведению анализа. Для определения количественного содержания белка по каждой хорошо открываемой аминокислоте количество каждой хорошо открываемой аминокислоты, в наномоль, делят на предполагаемое количество остатков этой аминокислоты в белке. Рассчитывают среднее значение содержания белка. Значения содержания белка, установленные по количеству каждой хорошо открываемой аминокислоты, должны быть равномерно распределены относительно среднего значения. В тех случаях, когда значения содержания белка, определенные по этим аминокислотам, имеют неприемлемые отклонения (обычно более 5%) от средней величины, их отбрасывают. С учетом оставшихся значений пересчитывают среднее содержание белка в испытуемом образце. Для определения аминокислотного состава испытуемого образца содержание каждой аминокислоты делят на рассчитанное среднее значение содержания белка. Относительную ошибку определения аминокислотного состава рассчитывают в процентах по формуле:

,

где: m - экспериментально установленное количество аминокислот в наномоль на аминокислотный остаток;

- известное значение остатков для этой аминокислоты.

Среднее значение относительной ошибки определения аминокислотного состава является средним значением абсолютных величин относительных ошибок определения каждой аминокислоты, обычно кроме расчета данных по триптофану и цистеину. Средняя величина относительной ошибки определения аминокислотного состава может дать важную информацию об устойчивости анализа во времени. Соответствие найденного аминокислотного состава образца белка и известного состава может служить подтверждением подлинности и чистоты белка в испытуемом образце.

201020041-2019

2.1.2.41. Атомно-эмиссионная спектрометрия с индуктивно-связанной плазмой

ОБЩИЙ ПРИНЦИП

Атомно-эмиссионная спектрометрия с индуктивно-связанной плазмой (АЭС-ИСП) представляет собой метод атомно-эмиссионной спектрометрии, в котором в качестве источника возбуждения атомов используется индуктивно-связанная плазма (ИСП).

Индуктивно связанная плазма представляет собой сильно ионизированный инертный газ (обычно аргон) с одинаковым числом электронов и ионов, поддерживаемых радиочастотным (РЧ) полем. Высокая температура, достигнутая в плазме, последовательно десольватирует, превращает в пар, возбуждает (детектирование методом атомно-эмиссионной спектрометрии (АЭС)) и ионизирует (детектирование методом масс-спектрометрии (МС)) атомы испытуемого образца. Пределы обнаружения обычно находятся в диапазоне от менее нанограмма (МС-ИСП) до менее микрограмма (АЭС-ИСП) на литр.

Плазма формируется тангенциальным потоком поддерживающего газа через "горелку", т.е. систему, состоящую из трех концентрических кварцевых трубок. Металлическая катушка (индуктор) окружает верхний конец горелки и подсоединена к радиочастотному (РЧ) генератору. На катушку подается мощность (обычно 700 - 1500 Вт) и образуется переменное магнитное поле с частотой, соответствующей частоте генератора (в большинстве случаев 27 МГц, 40 МГц). Плазма образуется, когда газ-носитель становится проводящим и возникают первичные электроны и ионы. В индуцированном магнитном поле заряженные частицы (ионы и электроны) движутся по замкнутой кольцевой траектории. Из-за наличия сопротивления движению происходит разогревание, в результате которого появляется дальнейшая ионизация. Процесс происходит почти мгновенно, и плазма развивается до своих полных размеров и мощности. Радиочастотная осцилляция мощности, подающаяся на катушку, вызывает образование около верха горелки радиочастотных электрического и магнитного полей. Когда искра (продуцируемая либо трубкой Тесла, либо иным приспособлением) воздействует на газ-носитель, протекающий через горелку, из газа-носителя выбиваются некоторые электроны. Эти электроны подхватываются магнитным полем и ускоряются. Придание энергии электронам с помощью катушки называется индуктивным связыванием. Эти высокоэнергетические электроны сталкиваются с другими атомами газа-носителя, выбивая все больше электронов. Ионизация газа-носителя при столкновениях, происходящая в режиме цепной реакции, приводит к превращению газа в физическую плазму, состоящую из атомов газа-носителя, электронов и ионов газа-носителя. Плазма затем поддерживается между горелкой и катушкой постоянной подачей энергии с помощью процесса индуктивного связывания.

ИСП имеет вид интенсивной, очень яркой плазмы в виде факела. В основании плазма имеет тороидальную форму и этот участок называют зоной индукции (ЗИ), то есть областью, в которой индуктивная энергия передается от индуктора плазме. Образец вводится через ЗИ в центр плазмы.

ПРИБОР

Главными составляющими частями прибора являются:

- система ввода образца, состоящая из перистальтического насоса, подающего раствор с постоянной скоростью в распылитель;

- радиочастотный (РЧ) генератор;

- плазменная горелка;

- передающая оптика, фокусирующая изображение плазмы на входной щели спектрометра; радиальная проекция больше подходит для сложных матриц (щелочи, органические вещества), в то время как осевая проекция дает большую интенсивность и лучший предел определения в случае с простыми матрицами;

- дисперсионные устройства, состоящие из дифракционных решеток, призм, фильтров или интерферометров;

- детектор, превращающий энергию излучения в электрическую энергию;

- блок сбора данных.

ИНТЕРФЕРЕНЦИЯ

Интерференцией называется явление, вызывающее несоответствие аналитического сигнала элемента в образце сигналу элемента в калибровочном растворе такой же концентрации. Хорошо известная химическая интерференция, которая встречается в пламенной атомно-абсорбционной спектрометрии, обычно слабо проявляется в АЭС-ИСП. В редких случаях, когда имеет место интерференция, для ее устранения может потребоваться увеличение мощности радиочастот или уменьшение потока внутреннего газа-носителя. Интерференция в АЭС-ИСП может быть спектрального происхождения или может быть результатом высоких концентраций определенных элементов или компонентов матрицы. Физическая интерференция (возникающая из-за различий в вязкости и поверхностном натяжении раствора образца и калибровочного раствора) может быть уменьшена путем разведения, подбора матрицы, использования внутренних стандартов или использованием метода стандартных добавок.

Другим типом интерференции, иногда встречающимся в АЭС-ИСП, является так называемый "эффект легко ионизируемых элементов". Легко ионизируемыми элементами называются элементы, которые ионизируются значительно легче, например, щелочные и щелочноземельные металлы. В образцах, которые содержат высокие концентрации таких элементов (более 0,1%) может происходить подавление либо увеличение эмиссии.

Спектральная интерференция. Она может происходить из-за присутствия других линий или сдвигов в интенсивности базовой линии. Эти линии могут соответствовать аргону (наблюдаются после 300 нм); OH линии, появляющиеся из-за разложения воды (около 300 нм); NO линии, появляющиеся из-за взаимодействия азота из окружающей среды с плазмой (между 200 нм и 300 нм); могут присутствовать линии других элементов, особенно тех, которые находятся в высокой концентрации в образце. Интерференция распадается на четыре различные категории: простой сдвиг базовой линии; наклонный сдвиг базовой линии; прямое спектральное наложение; сложный сдвиг базовой линии.

Абсорбционная интерференция. Данный вид интерференции возникает тогда, когда часть сигнала аналита поглощается до достижения детектора. В частности, этот эффект обнаруживается, когда концентрация элемента с сильной эмиссией настолько высока, что атомы или ионы этого элемента с более низкой энергией абсорбируют значительное количество излучения, испускаемого соответствующими возбужденными атомами или ионами. Этот эффект, называемый самопоглощением, предопределяет верхнюю границу линейного участка рабочего диапазона для данной длины волны эмиссии.

Многокомпонентный спектральный подбор. Во избежание проблем со спектральной интерференцией обычно проводят определение с использованием нескольких эмиссионных линий. Для более точной коррекции спектральной интерференции получают информацию с использованием усовершенствованной системы детекторов при помощи многокомпонентного спектрального подбора. Этот способ учитывает не только интерференцию, но также фоновый вклад матрицы, создавая, таким образом, формулу поправки. Многокомпонентный спектральный подбор использует модель множественных линейных квадратов, основанную на анализе чистого элемента, матрицы и контрольного раствора, создавая математическую модель с учетом интерференции. Это позволяет определять эмиссию элемента в сложной матрице с более низкими пределами детектирования и более высокой точностью.

МЕТОДИКА

ПРИГОТОВЛЕНИЕ И ВВОД ОБРАЗЦА

Основной целью приготовления образца является обеспечение попадания концентрации элемента после использования разведения или концентрирования в рабочий диапазон прибора и получения раствора испытуемого образца, способного воспроизводимо распыляться.

Некоторые системы ввода образца устойчивы к действию высоких концентраций кислот, но использование серной и фосфорной кислот может способствовать фоновому излучению, наблюдаемому в спектрах ИСП. Более предпочтительным является использование азотной и хлороводородной кислот. Фтороводородную кислоту можно использовать при наличии устойчивых к ней (например, из перфторалкоксиполимера) систем ввода образца и горелок. При выборе метода ввода образца учитывают требования по чувствительности, стабильности, скорости, размеру образца, устойчивости к коррозии и устойчивости к закупорке. В большинстве случаев подходит использование распылителя с поперечным потоком вместе с распылительной камерой и горелкой. Перистальтическиие насосы, использующиеся в АЭС-ИСП, обычно подают стандартный и испытуемый растворы со скоростью 1 мл/мин или менее.

В случае использования органических растворителей следует учитывать необходимость введения кислорода для предупреждения образования органических слоев.

ВЫБОР УСЛОВИЙ ПРОВЕДЕНИЯ АНАЛИЗА

При выборе условий проведения анализа следуют рекомендациям производителя прибора. Анализ водных растворов и органических растворителей обычно происходит при различных условиях. Надлежащим образом должны быть выбраны следующие аналитические параметры:

- длины волн;

- скорости потоков газа-носителя (внешняя, промежуточная и внутренняя трубки горелки);

- мощность радиочастотного излучения;

- положение для наблюдения (радиальное или аксиальное);

- скорость насоса;

- условия для детектора (усиление/напряжение - для детектора с фотоумножающей трубкой, другие - для матричного детектора);

- время интегрирования (установленное время для измерения интенсивности эмиссии на каждой длине волны).

КОНТРОЛЬ РАБОТОСПОСОБНОСТИ ПРИБОРА

Пригодность системы

Для подтверждения надлежащей работы АЭС-ИСП прибора с использованием многоэлементного раствора могут быть проведены следующие испытания:

- передача энергии (генератор, горелка, плазма); может быть использовано соотношение Mg II (280,270 нм)/Mg I (285,213 нм);

- подача образца, путем проверки эффективности и стабильности распылителя;

- разрешение (оптическая система), путем измерения ширины пика на половине высоты, например, для As (189,042 нм), Mn (257,610 нм), Cu (324,745 нм) или Ba (455,403 нм);

- аналитические характеристики, путем расчета пределов обнаружения выбранных элементов в данном диапазоне длин волн.

ВАЛИДАЦИЯ МЕТОДА

Через определенные временные интервалы верифицируют удовлетворительное исполнение метода, описанного в частной фармакопейной статье.

ЛИНЕЙНОСТЬ

Готовят и анализируют не менее четырех растворов сравнения, концентрация которых находится в пределах диапазона калибровки, и контрольный раствор. Проводят не менее пяти повторных определений.

Используя все полученные данные, рассчитывают калибровочную кривую методом регрессии наименьших квадратов. Строят кривую регрессии, отмечая средние значения, измеренные значения и доверительный интервал калибровочной кривой. Методика является пригодной при условии соблюдения следующих требований:

- коэффициент корреляции составляет не менее 0,99;

- на калибровочном графике погрешности каждого калибровочного уровня должны быть распределены случайным образом.

Рассчитывают среднее значение и относительное стандартное отклонение для наименьшего и наибольшего калибровочного уровня.

В случае если отношение рассчитанного стандартного отклонения наименьшего и наибольшего калибровочного уровня менее 0,5 или более 2,0, то более точная оценка калибровочного графика может быть получена с использованием взвешенной линейной регрессии. Линейная и квадратичная весовая функции применяются к полученным данным для нахождения наиболее подходящей для использования весовой функции. Если способы сравнения с калибровочной кривой выявляют отклонение от линейности, используют двумерную линейную регрессию.

ПРАВИЛЬНОСТЬ

Предпочтительно верифицировать правильность с использованием сертифицированных стандартных образцов. Если это невозможно, проверяют открываемость.

Открываемость. Для методик количественного определения открываемость должна быть от 90% до 110%. Испытание считается недействительным, если, например, при определении микроэлементов, открываемость выходит за пределы от 80% до 120% от теоретического значения. Открываемость может быть определена на подходящем растворе сравнения (матричном растворе), в который добавляют известное количество анализируемого элемента (в диапазоне концентраций, который соответствует испытуемым образцам).

СХОДИМОСТЬ

Сходимость должна быть не более 3% для количественного определения и не более 5% для испытания на содержание примесей.

ПРЕДЕЛ КОЛИЧЕСТВЕННОГО ОПРЕДЕЛЕНИЯ

Удостоверяются, что предел количественного определения (например, определенный с использованием приближения 10) ниже измеряемого значения.

201020042-2019

2.1.2.42. Температура плавления - инструментальный метод

В общей фармакопейной статье описано измерение температуры плавления капиллярным методом с использованием инструментального метода определения.

ПРИБОР

Существуют два способа автоматической регистрации:

- способ A: измерение пропускания света через капиллярную трубку, заполненную образцом;

- способ B: измерение отражения света от образца в капиллярной трубке.

В обоих способах капиллярную трубку помещают в полость металлического блока с электрическим нагревом и контролируют с помощью температурного датчика, размещенного в другой полости металлического блока. Нагревательный элемент в блоке способен поддерживать заданную температуру с точностью до +/- 0,1 °C, а также обеспечивать медленный и постоянный подъем температуры со скоростью нагрева 1 °C/мин после начального изотермического периода.

В способе A луч света проходит через горизонтальную полость в нагревательном блоке и пересекает капиллярную трубку. Датчик регистрирует луч в конце цилиндрического отверстия за капиллярной трубкой.

В способе B луч света освещает капиллярную трубку спереди, а датчик записывает отраженный сигнал.

Некоторые модели приборов позволяют проводить визуальное определение точки плавления.

Температуру, при которой сигнал датчика впервые меняет свое начальное значение, считают началом плавления, а температуру, при которой сигнал датчика достигает своего конечного значения - концом плавления, или температурой плавления.

Используют стеклянные капиллярные трубки открытые с одного конца, длиной около 100 мм, наружным диаметром 1,3 - 1,5 мм и внутренним диаметром 0,8 - 1,3 мм. Толщина стенки капиллярной трубки составляет 0,1 - 0,3 мм.

Некоторые модели приборов позволяют определять температуру плавления более чем на одной капиллярной трубке.

МЕТОДИКА

Испытуемый образец, предварительно обработанный согласно указаниям в частной фармакопейной статье, помещают в капиллярную трубку в количестве, достаточном для формирования плотного столбика высотой около 4 мм в каждой капиллярной трубке и выдерживают в течение определенного времени при температуре, указанной в частной фармакопейной статье.

Далее поступают в соответствии с инструкцией производителей приборов или следующим образом. Нагревают нагревательный блок до температуры примерно на 5 °C ниже ожидаемой температуры плавления. Помещают капиллярную трубку в нагревательный блок запаянным концом вниз. Включают температурную программу. Когда испытуемый образец начинает плавиться, изменяется его внешний вид в капиллярной трубке, в результате чего после изменения сигнала фотодатчика, обусловленного пропусканием света (рисунок 2.1.2.42.-1) или изменением отражения (рисунок 2.1.2.42.-2), автоматически будет записана температура нагревательного блока.

Рисунок 2.1.2.42.-1
Способ A - пропускание. A. Стеклянная капиллярная трубка; B. Испытуемый образец; C. Фотодатчик; D. Температурный датчик; E. Нагревательный блок; F. Источник света.

Рисунок 2.1.2.42.-2
Способ B - отражение. A. Стеклянная капиллярная трубка; B. Испытуемый образец; C. Датчик изображения; D. Температурный датчик; E. Нагревательный блок; F. Источник света; G. Прозрачная пластинка.

Проводят испытание еще для двух других образцов и рассчитывают среднее значение по трем результатам.

КАЛИБРОВКА

Температурная шкала прибора периодически проверяется путем измерения температуры плавления сертифицированных стандартных образцов. Для этого используют капиллярные трубки таких же размеров, что и при измерении температуры плавления испытуемых образцов (см. "Прибор").

Готовят три капиллярные трубки для каждого из не менее двух сертифицированных стандартных образцов. Проводят испытание и рассчитывают среднее значение трех определений для каждого стандартного образца.

ПРИГОДНОСТЬ СИСТЕМЫ

В дополнение к калибровке перед измерениями проводят верификацию с использованием подходящего сертифицированного стандартного образца с температурой плавления, близкой к предполагаемому значению температуры плавления вещества.

Готовят три капиллярные трубки, проводят испытание и рассчитывают среднее значение трех определений.

Среднее значение должно находиться в пределах допустимых отклонений, указанных в сертификате, прилагаемом к сертифицированному стандартному образцу.

201020043-2019

2.1.2.43. Обнаружение и измерение радиоактивности

ВВЕДЕНИЕ

В контексте фармакопеи понятие "радиоактивность" применяется для описания явления радиоактивного распада и выражения физической величины данного явления. В частных фармакопейных статьях на радиофармацевтические лекарственные препараты (РФЛП) обнаружение и измерение радиоактивности проводят с различными целями: подтверждение характеристик, идентификация, определение радионуклидной и радиохимической чистоты, а также определение радиоактивности вещества (количественное определение).

Исходя из вышеуказанного, измерение может быть качественным, количественным или и тем и другим в зависимости от того, направлено оно на идентификацию радионуклида или определение его активности (скорости распада), или имеет одновременно обе цели.

В соответствии с радионуклидным составом радиоактивные источники могут испускать различные типы излучений, такие как альфа-частицы, электроны, позитроны, гамма- и рентгеновское излучение.

Каждый радионуклид испускает характерные излучения с определенными значениями энергий и относительных интенсивностей. Подобные излучения могут быть обнаружены без дальнейшего определения их характеристик в ионизационной камере в результате проявления ионизирующих свойств; при их обнаружении и анализе с использованием спектрометра получают спектр значений энергии. Детальный спектральный анализ обычно применяют для идентификации радионуклидов, присутствующих в образце. Спектрометрия может также применяться для количественного определения радиоактивности источников, состоящих из одного радионуклида или смеси радионуклидов, или присутствующих радионуклидов по отдельности.

Измерение радиоактивности обычно осуществляется путем подсчета числа обнаруженных явлений распада (эмиссий). При этом геометрия образца в процессе измерения радиоактивности и время определения оказывают сильное влияние на результат. В общем случае геометрия измерения должна соответствовать геометрии при калибровке, а время определения должно быть достаточно длительным для получения статистически достоверных данных.

Измерение радиоактивности может быть осуществлено автономно (например, с использованием ионизационной камеры или спектрометра) или в комбинации с методом разделения (например, радиохроматография) для расчета относительных вкладов различных радиоактивных химических форм, присутствующих в смеси.

ИЗМЕРЕНИЕ РАДИОАКТИВНОСТИ

Если известна схема распада радионуклида, может проводиться прямое определение радиоактивности испытуемого образца в беккерелях (Бк), но на практике для получения точных результатов требуется внесение большого количества поправок. В связи с этим допускается возможность проводить измерение с помощью первичного стандартного источника или используя измерительные приборы, такие как ионизационная камера или спектрометр, калиброванные с использованием подходящих стандартов для конкретных радионуклидов.

Спектрометр используют при измерении радиоактивности радионуклидов в смеси, идентифицируя каждый радионуклид по его излучениям и характерным значениям энергий.

Все измерения радиоактивности должны корректироваться с учетом мертвого времени детектора, фонового излучения, связанного с окружающей средой и ложными сигналами, создаваемыми оборудованием.

Радиоактивность лекарственного препарата устанавливают на определенную дату. Если период полураспада радионуклида составляет менее 70 суток, также указывают время для конкретного временного (часового) пояса. Радиоактивность для других значений времени может быть рассчитана из экспоненциального уравнения распада или из таблиц.

Обычно правильное измерение радиоактивности требует учета некоторых или всех следующих позиций.

Потери на мертвое время. В связи с ограниченным временем разрешения (мертвое время) детектора и соединенного с ним электронного оборудования может быть необходимым внесение поправок на потери при совпадениях. Время разрешения счетчика представляет собой минимальный временной интервал, необходимый счетчику для разрешения двух отдельно регистрируемых импульсов. Эпизодические явления излучения в более короткие интервалы времени могут не обнаруживаться или обнаруживаться как отдельное явление с суммарной энергией. Эти потери иногда называются "потерями на мертвое время". Для подсчитывающей системы с фиксированным мертвым временем (после каждого счета истинную скорость счета, , рассчитывают по следующей формуле:

,

где: - наблюдаемая скорость счета в секунду;

- мертвое время в секундах.

Некоторые приборы вносят данную поправку автоматически. Внесение поправок на потери, вызванные совпадениями, должно быть сделано перед поправками на фоновое излучение.

Поправки на распад, происходящий в процессе измерения. Если период времени для отдельного измерения (tm) не настолько мал, что им можно пренебречь по сравнению с периодом полураспада радионуклида , необходимо учитывать распад, происходящий в процессе измерения. Например, 5% суммарных потерь при счете вследствие распада в течение периода измерения составляет 15% от периода полураспада радионуклида.

Показание прибора (скорость счета, ионизационный ток и т.д.), откорректированное с учетом фоновых сигналов и при необходимости потерь, вызванных электронными эффектами, на начало отдельного измерения рассчитывают по следующей формуле:

,

где: R - показание прибора перед внесением поправки на распад, но после поправки на фоновый сигнал и т.д.;

- константа распада радионуклида ();

e - основание натурального логарифма;

- продолжительность измерения.

Статистика измерения радиоактивности. Различия в результатах определений радиоактивности происходят, главным образом, из хаотичной природы ядерных превращений. С помощью счета при любом ограниченном периоде времени можно только оценить истинную скорость ядерных превращений. Для компенсации различий в числе превращений за период времени должно регистрироваться достаточное количество импульсов. В случае измерения радиоактивности стандартное отклонение зарегистрированных импульсов равно корню квадратному из числа этих импульсов. Таким образом, для получения относительного стандартного отклонения, не превышающего 1%, необходимо не менее 10 000 импульсов.

Линейность. Линейность измерительного прибора представляет собой диапазон значений радиоактивности конкретного радионуклида, в пределах которого его эффективность остается постоянной.

Линейный диапазон значений совокупного измерения радиоактивности может быть определен при повторном счете для радиоактивного образца в условиях фиксированной геометрии, так как радионуклид образца распадается, начиная с уровня значений активности, превышающего линейный диапазон. После внесения поправок на фоновый сигнал строят график зависимости натурального логарифма значений скорости счета от времени, прошедшего после первого измерения (рисунок 2.1.2.43.-1).

Рисунок 2.1.2.43.-1
График зависимости измеренной и экстраполированной скорости счета (натуральный логарифм числа импульсов в секунду (ln cps)) при использовании источника, содержащего технеций-99м, от времени, начиная с уровня значений радиоактивности, превышающих линейный диапазон измерительного оборудования

Линейный регрессионный анализ центральной линейной части совокупности данных приводит к наклону кривой, который равен постоянной распада , имеющей характерное значение для каждого радионуклида:

где: c - натуральный логарифм скорости счета при t=0 совершенно линейного измерительного прибора.

Итоговое уравнение регрессии используют для расчета теоретической скорости счета при каждом значении времени, при котором были зарегистрированы текущие показания прибора. Линейный диапазон измерительного оборудования является превышенным в случае, если отклонение измеренной скорости счета от теоретической неприемлемо высокое.

С другой стороны, может быть произведен ряд разбавлений раствора радиоактивного вещества с известной радиоактивностью. Затем отмеряют равные объемы каждого разбавленного раствора и подвергают счету с использованием стандартизованных геометрии и комплектации счетчика. Отношение скорости счета для каждого образца (после поправки на фоновые сигналы и распад) к рассчитанной радиоактивности соответствующего образца в Бк представляет собой эффективность счета. Диапазон, в пределах которого это отношение имеет постоянное значение, является диапазоном измерительного оборудования, подходящим для данного радионуклида.

Предел обнаружения и предел количественного определения для оборудования и методик, используемых при измерении радиоактивности, должны устанавливаться перед их повседневным использованием.

Предел обнаружения. Предел обнаружения (ПО) отдельной методики представляет собой наименьшее содержание радиоактивности в образце, которое может быть обнаружено, но не обязательно определено количественно в виде точного значения. На практике для этого необходимо определить фоновый сигнал и его стандартное отклонение. ПО обычно принимается равным трехкратному стандартному отклонению фонового сигнала.

Предел количественного определения. Предел количественного определения (ПКО) отдельной методики представляет собой наименьшее содержание радиоактивности в образце, которое может быть определено количественно с соответствующей прецизионностью и правильностью. ПКО применяется, в частности, для определения примесей и/или продуктов деградации. На практике ПКО обычно принимается равным 10-кратному стандартному отклонению фонового сигнала.

ИЗМЕРЕНИЕ РАДИОАКТИВНОСТИ С ИСПОЛЬЗОВАНИЕМ ИОНИЗАЦИОННОЙ КАМЕРЫ

Прибор. В практической радиофармации для измерения радиоактивности чаще всего применяют ионизационные камеры (включая калибраторы дозы). Прибор в большинстве случаев может измерять радиоактивность от нескольких десятков кБк до сотен ГБк и обычно содержит плотно закрытую ионизационную камеру с колодцем и встроенное компьютерное оборудование для преобразования сигнала детектора в единицы радиоактивности.

Камеру заполняют газом, на который накладывают электрическое поле. После ионизации газа под действием излучения, испускаемого источником, результирующий ионизационный ток измеряют и соотносят с радиоактивностью в ионизационной камере. Прикладываемое напряжение, энергия, интенсивность излучения, природа и давление газа оказывают влияние на ионизационный ток. Установки прибора (фактор калибровки) могут быть отрегулированы для создания прямой зависимости между ионизацией в результате излучения конкретного радионуклида и значением радиоактивности, полученным для каждой геометрии измерения.

Ионизационная камера измеряет только результирующий ток, возникающий в итоге ионизации внутри камеры, и не может различать излучения различных радионуклидов.

Для точного измерения радиоактивности отдельного радионуклида в измерение должны быть внесены поправки на вклады в ионизационный ток примесей радионуклидов, присутствующих в лекарственном препарате. Измеряемые уровни активности зависят от насыщения, диапазона усилителя и конструкции камеры. Диапазон линейности ионизационной камеры устанавливают, как описано выше в подразделе "Линейность".

Ионизационная камера должна быть экранирована для минимизации фоновых сигналов до приемлемого уровня.

Метод. Образец размещают внутри колодца ионизационной камеры в заданном положении, используя держатель. После помещения образца в ионизационную камеру и достижения стабильного сигнала регистрируют значение активности. Для получения наиболее правильных результатов измерение активности образца и калибровочного источника должны быть проведены в абсолютно идентичной геометрии. При необходимости доводят объем лекарственного препарата, радиоактивность которого необходимо измерить, до объема калибровочного источника.

Калибровка. Ионизационную камеру калибруют с учетом формы, размеров, материала первичной упаковки, объема и состава раствора, положения внутри камеры измеряемого радионуклида. Значения пределов неопределенности при калибровке можно найти в государственных (национальных) или международных нормативных документах.

Ионизационную камеру калибруют не менее одного раза в год используя радионуклидные источники, соответствующие государственным (национальным) или международным стандартам, в первичной упаковке (флакон, шприц), подходящей по геометрии. Устанавливают и применяют дополнительные поправочные коэффициенты для учета различия в конфигурациях образцов измеряемых радионуклидов. Выполняют контроль линейности сигнала прибора в пределах всего диапазона значений энергии и активности, для измерения которых применяется данное оборудование.

Для подтверждения калиброванного состояния ионизационной камеры для каждой установки параметра и перед каждым применением (как минимум один раз в день применения) проводят проверку стабильности ионизационной камеры с использованием стандартных радионуклидных источников с длительным периодом полураспада.

В день применения ионизационной камеры для подтверждения калибровки должна выполняться проверка на соответствие источнику сравнения, например, цезию-137.

ИЗМЕРЕНИЕ РАДИОАКТИВНОСТИ С ИСПОЛЬЗОВАНИЕМ ТВЕРДОТЕЛЬНЫХ ДЕТЕКТОРОВ

К твердотельным детекторам относятся полимерные флуоресцентные и кристаллические сцинтилляторы, а также полупроводники. Кроме их использования в спектрометрии, как описано в разделе "Спектрометрия", твердотельные детекторы могут применяться для измерения радиоактивности. В частности, в связи с их высокой чувствительностью полимерные и кристаллические сцинтилляционные детекторы применяют при счете низких уровней радиоактивности. Потери на мертвое время должны быть тщательно изучены для всех типов детекторов. Полупроводниковые детекторы применяют при необходимости более точного измерения энергии излучения, например, в случае измерения радиоактивности смесей радионуклидов или если предполагаемые примесные радионуклиды имеют близкие значения энергии излучения.

Прибор. Прибор состоит из экранированного детектора, содержащего присоединенный к усилителю и электронно-вычислительным устройствам полимерный или кристаллический сцинтиллятор, соединенный с фотоумножителем, или полупроводник. Система может иметь регулируемое энергетическое окно для выбора, при необходимости, оператором требуемого для счета диапазона в спектре энергий. Измерительные приборы имеют различные параметры разрешения по энергии и эффективности обнаружения, зависящие от типа детектора, его объемных и геометрических характеристик. Чем меньше эффективность, тем больше необходимое время счета.

Измеряемые образцы должны быть помещены перед детектором или внутрь колодца детектора. Камеры измерения могут быть закрыты устройством для экранирования детектора, а введение образцов по отдельности может осуществляться с использованием крышки или других систем, позволяющих размещать образцы в определенном положении для обеспечения правильной геометрии измерения.

Сцинтилляционный детектор может применяться для измерения радиоактивности в динамическом режиме, например, в случае, когда элюат из жидкостного хроматографа направляется над детектором или через него, как описано в разделе, посвященном обнаружению и измерению радиоактивности в сочетании с методами разделения (определение радиохимической чистоты).

Метод. Необходимо удостовериться, что радиоактивность образца находится в диапазоне линейности оборудования. Измерение начинают после того, как все защитные экраны находятся на месте или крышка колодца возвращена в исходное положение и время счета выбрано таким образом, чтобы получить число импульсов, достаточное для проведения необходимой статистической обработки.

Калибровка. Калибровка детектора должна осуществляться измерением его эффективности с использованием радионуклидного источника, соответствующего государственным (национальным) или международным стандартам. При калибровке, исходя из эффективности, используют такие источники, как цезий-137, кобальт-60, барий-133 и другие, в соответствии с необходимым диапазоном значений энергии.

ИЗМЕРЕНИЕ РАДИОАКТИВНОСТИ С ИСПОЛЬЗОВАНИЕМ ЖИДКОСТНЫХ СЦИНТИЛЛЯЦИОННЫХ ДЕТЕКТОРОВ

Жидкостной сцинтиллятор обычно используют для образцов, испускающих бета-частицы, но также и для образцов, испускающих альфа-частицы. Принципы обнаружения радиоактивности с использованием жидкостных сцинтилляционных детекторов описаны в подразделе "Бета-спектрометрия".

Калибровка. Для учета потери эффективности счета в связи с поглощением жидкостной сцинтилляционный счетчик может использовать внешний источник, обычно барий-133 или европий-152, который подносится близко к флакону с образцом для высвобождения электронов Комптона. Форму результирующего спектра анализируют автоматически для вычисления параметра, характеризующего поглощение. Затем этот параметр может иметь отношение к источникам измерения эффективности счета с известной активностью при определенном содержании поглотителя. Полученная кривая поглощения позволяет определить активность неизвестного образца при известных значениях скорости счета и параметра поглощения.

ОПРЕДЕЛЕНИЕ ПЕРИОДА ПОЛУРАСПАДА

Период полураспада является характеристикой радионуклида, которая может применяться для его идентификации. Период полураспада рассчитывают путем измерения изменения радиоактивности испытуемого образца как функции времени. Измерения выполняют в диапазоне линейности калиброванного измерительного прибора.

Прибор. Период полураспада может измеряться с использованием любого типа детектора для количественного определения радиоактивности при условии, что он используется в пределах диапазона линейности на протяжении всего диапазона значений радиоактивности, характерного для данного измерения, а геометрия не изменяется в процессе измерения.

Для лекарственных препаратов, содержащих радионуклид с коротким периодом полураспада, определение приблизительного значения периода полураспада, если это указано в частной фармакопейной статье, является частью идентификации (установление подлинности по радионуклиду).

Метод

Период полураспада. Испытуемый лекарственный препарат используют в том виде, в котором он представлен, или разбавляют, или высушивают в капсуле после соответствующего разбавления. Радиоактивный образец готовят таким образом, чтобы избежать потери вещества при работе с ним. Если радиоактивный образец представляет собой жидкость (раствор), его хранят в закрытой колбе или плотно закрытой пробирке. Если образец представляет собой остаток после высушивания в капсуле, его помещают в упаковку, состоящую из слоя клейкой ацетилцеллюлозы или каких-либо других материалов.

Радиоактивность образца должна быть достаточно высокой, чтобы обеспечить проведение измерений в течение 3 периодов полураспада, но для каждого измерения она должна находиться в пределах диапазона линейности оборудования. При необходимости проводят внесение поправок на потери на мертвое время.

Измерение одного и того же источника выполняют в идентичных условиях геометрии и с интервалами обычно не менее половины предполагаемого периода полураспада. Каждое значение вносят в таблицу напротив временного интервала, начиная с первоначального измерения. Во избежание влияния распада в процессе измерения время счета поддерживают одинаковым для всех измерений.

Строят график, откладывая на оси абсцисс значения времени, а на оси ординат - логарифм соответствующих показаний прибора (например, скорость счета). Период полураспада рассчитывают, по наклону линейного участка кривой измеренных значений относительно значений времени, соответствующих каждому измерению.

Приблизительное значение периода полураспада. Для его определения выполняют не менее трех измерений в течение не менее 1/4 предполагаемого периода полураспада.

Испытуемый образец и используемый измерительный прибор должны соответствовать изложенным выше требованиям. Обработку данных осуществляют описанным выше способом.

СПЕКТРОМЕТРИЯ

Радионуклиды могут быть идентифицированы по их спектру излучений. Получение спектра каждого типа излучений (например, альфа-частицы, бета-частицы и электроны, гамма- и рентгеновское излучения) требует определенного оборудования. Для обеспечения надлежащей работы спектрометры должны быть откалиброваны. Описание различного измерительного оборудования и детальное изложение основных методик для надежного измерения приводятся в следующих разделах.

ГАММА-СПЕКТРОМЕТРИЯ

Основные принципы. В гамма-спектрометрии с использованием сцинтилляционного детектора поглощение гамма- и рентгеновского излучения приводит к образованию света, который преобразуется с помощью фотоумножителя в электрический импульс. В гамма-спектрометрии с использованием полупроводникового детектора поглощение гамма- и рентгеновского излучения приводит к незамедлительному образованию электрического импульса.

В обоих случаях амплитуда импульса пропорциональна энергии поглощенного излучения. Наиболее распространенными детекторами для гамма- и рентгеновской спектрометрии являются сцинтилляционные счетчики на основе активированного таллием натрия йодида (NaI(Tl)) и полупроводниковые детекторы на основе высокочистого германия (HPGe).

Спектр гамма-излучения может быть образован при получении и анализе достаточного числа импульсов.

Прибор. Гамма-спектрометр обычно содержит экранированную измерительную камеру, в которую помещают образец, детектор, электрическую цепь и многоканальный анализатор.

Экранирование камеры должно уменьшать фоновый сигнал до уровня, позволяющего осуществлять регистрацию правильного спектра гамма-излучения.

Измерительная камера имеет подвижную крышку или выдвижной ящик, позволяющие разместить образец. Может применяться держатель образца для обеспечения воспроизводимости геометрии между измерениями.

Продолжительность измерения зависит от радиоактивности конкретного радионуклида, и для достижения необходимой статистики счета может потребоваться длительный период получения результата. Должны быть тщательно рассмотрены потери на мертвое время для данного типа детектора.

Чувствительность детектора на основе NaI(Tl) выше, чем у германиевого детектора того же размера. Обычно пики на спектре значений энергии идентифицируют с неопределенностью в зависимости от значений ширины пика на половине его высоты. Разрешение по энергии сцинтилляционного твердотельного детектора намного хуже, чем для полупроводникового детектора и, следовательно, пики, полученные при использовании полупроводникового детектора, намного уже, чем в случае применения сцинтилляционного детектора. На рисунке 2.1.2.43.-2 показано сравнение спектров, полученных с использованием одного и того же источника с двумя типами детекторов.

Рисунок 2.1.2.43.-2
Сравнительные амплитудные спектры импульсов, полученные с использованием сцинтиллятора на основе натрия йодида, активированного таллием (верхняя кривая), и полупроводникового детектора на основе высокочистого германия (нижняя кривая). В качестве источника использовано гамма- и рентгеновское излучение, полученное в результате распада йода-131

Различные характеристики детекторов на основе NaI(Tl) и HPGe могут ограничивать их применение в некоторых спектрометрических анализах.

Для идентификации радионуклида(ов) в РФЛП и определения радионуклидной чистоты оценка риска процесса производства радионуклида должна включать в себя оценку возможного присутствия других радионуклидов со значениями энергии фотона в диапазоне (+/- 10%), характерном также и для радионуклида(ов), присутствующего(их) в РФЛП.

В случае присутствия радионуклидных примесей, которые испускают гамма- или рентгеновское излучения с энергией в диапазоне значений, также характерном и для фотонов, испускаемых радионуклидом лекарственного препарата, для идентификации пика достаточной является измеренная энергия пика, находящаяся в пределах максимального интервала значений +/- 2 кэВ или +/- 2% (тот пик, который больше) по отношению к номинальной энергии пика (см. общую фармакопейную статью Физические характеристики радионуклидов, указанных в фармакопее).

В случае если не предполагается присутствие таких примесей, для идентификации пика приемлемым является максимальный интервал +/- 10 кэВ или +/- 6% (тот пик, который больше) по отношению к номинальной энергии пика.

Метод. Необходимо обеспечить, чтобы скорость счета образца находилась в пределах диапазона линейности оборудования. Для жидких образцов этого можно достичь с помощью соответствующего разбавления; для твердых образцов - изменением расстояния между источником и детектором или применением растворителя. Испытуемый лекарственный препарат в первичной упаковке вносят в камеру измерительного оборудования и снимают спектр.

Необходимо обеспечить, чтобы контейнер, применяемый для количественных измерений, был идентичен по форме, размерам, объему и материалу контейнеру с калибровочным стандартом.

Необходимо обеспечить идентичность радионуклидного состава образца (по энергиям) в контейнере и его положения в измерительной камере контейнеру с калибровочным стандартом для количественного определения.

Идентификация радионуклида (Установление подлинности по радионуклиду). Калибруют спектрометр по энергии. Установление соответствия энергии пиков, обнаруженных для образца, значениям энергии, указанным в частной фармакопейной статье, подтверждает подлинность радионуклида в испытании.

Радионуклидная чистота. Калибруют спектрометр по эффективности и энергии. Определяют ПКО и разрешение измерительного оборудования. Полученные значения должны соответствовать предельным содержаниям определяемых радионуклидов. Снимают спектр лекарственного препарата.

Идентифицируют радионуклиды, присутствующие в испытуемом лекарственном препарате, и определяют их радиоактивность, используя общую фармакопейную статью Физические характеристики радионуклидов, указанных в фармакопее. В связи с тем, что содержание радионуклидных примесей, выраженное в процентах от общей радиоактивности, может возрастать или уменьшаться со временем, измеренная активность каждой примеси должна пересчитываться на активность на начало и конец срока годности лекарственного препарата. Активности всех радионуклидных примесей необходимо суммировать (принимая во внимание предел количественного определения) для получения общей радиоактивности лекарственного препарата.

Образец размещают близко к детектору или внутри детектора с колодцем. Все результаты в пределах диапазона заданных значений энергии собирают и выводят на дисплей измерителя скорости в виде числа импульсов в секунду или накапливают в течение заданного периода времени. В случае достаточного различия значений энергии фотонов, испускаемых радионуклидом(ами), может использоваться детектор на основе натрия йодида при установлении его высокой чувствительности. Однако при необходимости установления различия излучений со сходными значениями энергии следует применять детектор на основе HPGe или другой полупроводниковый детектор.

Калибровка. Калибровка по энергии осуществляется с использованием пиков известных источников, соответствующих государственным (национальным) или международным стандартам, например, кобальта-57, цезия-137, кобальта-60 и других, имеющих необходимый диапазон энергий. Параллельно может быть проведена калибровка по эффективности с целью получения не только спектра значений энергии, но в дальнейшем также и значений активности образца и радионуклидных примесей. Калибровка по эффективности может выполняться с применением стандартного радионуклидного источника с соответствующим диапазоном спектра энергий.

Для получения кривой эффективности измерение сигнала детектора как функции энергии, должно проводиться в определенной геометрии образец/детектор. В связи с этим возможно проводить измерение с помощью стандартного эталонного источника. Стандартные эталонные источники могут быть неподходящими для радионуклидов с коротким периодом полураспада, например, некоторых излучателей позитронов. При измерении образец должен преимущественно находиться в первичной упаковке и занимать определенное положение по отношению к детектору. В этом случае геометрия образец/детектор определяется положением образца относительно детектора и характеристиками контейнера и образца, например, формой, объемом и плотностью. На рисунке 2.1.2.43.-3 показана типичная кривая эффективности для детектора на основе HPGe, полученная для контейнера цилиндрической формы, помещенного наверху детектора.

Рисунок 2.1.2.43.-3
Типичная кривая эффективности для детектора на основе HPGe, полученная при применении специального контейнера, помещенного наверху детектора

БЕТА-СПЕКТРОМЕТРИЯ

В случае бета-излучателя необходимо, чтобы бета-спектрометр определял распределение испускаемых бета-частиц по энергиям. Он аналогичен гамма-спектрометру, но в нем часто используется жидкостной сцинтиллятор для преобразования энергии бета-частиц в свет, который можно обнаружить и затем проанализировать. Бета-спектрометрия заключается преимущественно в растворении или суспендировании образца в жидкой сцинтилляционной смеси в прозрачных или полупрозрачных (стеклянных или полимерных) емкостях и последующем счете электрических импульсов, образованных с помощью фотоумножителя из излучаемого света. Амплитуда импульса зависит от энергии поглощенного излучения. Спектр бета-частиц может быть получен при образовании достаточного числа импульсов. Жидкую сцинтилляционную смесь выбирают таким образом, чтобы минимизировать ошибки счета вследствие поглощения, хемилюминесценции, фосфоресценции и т.д. Счет совпадений при использовании двух или более фотоумножителей также используют для минимизации числа импульсов, к которым приводят фоновое излучение, электронные эффекты и т.д. Для выявления различия между эмиссиями альфа- и бета-частиц обычно дифференцируют импульсы по форме.

Идентификация радионуклида. Установление соответствия на спектре энергии средних и/или максимальных значений энергии, полученных для образца, значениям энергии, указанным в частной фармакопейной статье, подтверждает подлинность радионуклида в испытании.

Калибровка. Общепринятым методом калибровки по энергии является применение непоглощающего образца сравнения для определения максимального значения энергии бетачастиц, испускаемых определяемым радионуклидом.

АЛЬФА-СПЕКТРОМЕТРИЯ

Для идентификации и количественного определения альфа-излучателей чаще всего применяют спектрометрию с использованием жидкостного сцинтилляционного детектора. Принцип изложен в предыдущем разделе, посвященном бета-спектрометрии.

Для идентификации и определения радионуклидной чистоты альфа-излучателей может применяться спектрометрия с использованием полупроводникового детектора на кремниевых диодах. При использовании такого детектора поглощение альфа-частиц приводит к незамедлительному образованию электрического импульса. Движение электронно-дырочных пар, образованных при воздействии излучения, индуцирует электрический заряд, который усиливают и измеряют.

Подготовка образца является исключительно важной. После химического отделения определяемого радионуклида образец наносится как электролитическое покрытие на диск из нержавеющей стали в виде очень тонкого слоя вещества для минимизации собственной абсорбции. Результативность всей процедуры может определяться экспериментально с добавлением известного количества индикатора, который должен учитывать эффективность разделения, эффективность нанесения электролитического покрытия и эффективность счета.

Для обоих типов детекторов амплитуда импульса зависит от энергии поглощенного излучения. Спектр альфа-частиц может быть получен при образовании достаточного количества импульсов.

Идентификация радионуклида. Установление соответствия энергии пиков, обнаруженных для образца, значениям энергии, указанным в частной фармакопейной статье, подтверждает подлинность радионуклида в испытании.

Калибровка. Альфа-спектрометр должен быть откалиброван по энергии и эффективности. Калибровка осуществляется с использованием пиков известных источников, имеющих необходимый диапазон значений энергии, таких как америций-241 и плутоний-242. Не все альфа-частицы, испускаемые источником, будут образовывать импульс в системе. Вероятность того, что испускаемые альфа-частицы будут взаимодействовать с материалом детектора и образовывать импульс, характеризует эффективность детектора, зависящую от геометрии.

ОПРЕДЕЛЕНИЕ РАДИОХИМИЧЕСКОЙ ЧИСТОТЫ

РФЛП может содержать радионуклид в различных химических формах, отличных от необходимой. Поэтому следует разделить различные вещества, содержащие радионуклид, и определить их относительную радиоактивность. Для этого приборы для обнаружения и измерения радиоактивности используют в сочетании с физико-химическими методами разделения. В принципе может быть использован любой метод разделения.

Частные фармакопейные статьи на РФЛП могут включать совместное применение метода измерения радиоактивности и методов хроматографии на бумаге (2.1.2.25), тонкослойной хроматографии (2.1.2.26), газовой хроматографии (2.1.2.27), высокоэффективной жидкостной хроматографии (2.1.2.28), эксклюзионной хроматографии (2.1.2.29) или электрофореза (2.1.2.30).

Во всех случаях радиоактивность каждого анализируемого образца измеряют после разделения, проведенного указанным методом.

Измерение радиоактивности может выполняться с применением детекторов, смонтированных последовательно с другими детекторами в аналитических измерительных приборах, например, жидкостных хроматографах с осуществлением поточного ("in-line") обнаружения радиоактивности испытуемых образцов, или выполняться автономно ("off-line"), то есть после завершения аналитического разделения путем измерения радиоактивности фракций элюата, полученных после разделения с помощью жидкостной хроматографии или в виде распределения по радиоактивности на полосках (пластинах) в бумажной или тонкослойной хроматографии.

НЕПРЕРЫВНОЕ ("IN-LINE") ОБНАРУЖЕНИЕ И ИЗМЕРЕНИЕ РАДИОАКТИВНОСТИ В СОЧЕТАНИИ С ЖИДКОСТНОЙ ХРОМАТОГРАФИЕЙ

Прибор. Высокоэффективна жидкостная хроматография (2.1.2.28) может применяться для отделения основного радиоактивного вещества радиофармацевтического препарата от радиохимических примесей или продуктов деградации. Непрерывное ("in-line") обнаружение обычно проводят с помощью проточного сцинтилляционного детектора, соединенного с измерителем скорости и регистрирующим устройством. Сцинтилляционный материал детектора выбирают, исходя из типа обнаруживаемого излучения, например, полимерный сцинтиллятор - для бета-частиц или сцинтилляционные кристаллы - для гамма- и рентгеновского излучений. Для обнаружения в потоке радионуклидов, испускающих бета-частицы, может также использоваться добавление жидкой сцинтилляционной смеси перед достижением элюатом детектора.

Одновременное использование детектора радиоактивного излучения и других детекторов (ультрафиолетового, рефрактометрического, кондуктометрического и т.д.), соединенных последовательно, может применяться для идентификации вещества, например, по времени удерживания известного стандарта, для определения количества вещества с использованием подходящего стандартного образца и для измерения радиоактивности данного вещества. При последовательном соединении разных детекторов необходимо откорректировать экспериментально полученные значения времени удерживания с учетом задержки во времени между детекторами.

В жидкостной хроматографии некоторые радиохимические примеси, например, коллоидные примеси, могут удерживаться в колонке. В подобных случаях необходим отдельный метод для определения содержания удержанных радиохимических примесей, а расчетная формула для общей радиохимической чистоты должна учитывать относительное содержание удержанных радиохимических примесей.

Для оценки подобного удерживания в процессе валидации методики можно определить выход радиоактивности элюата из колонки путем измерения общей радиоактивности, полученной с помощью хроматографического оборудования с колонкой и без нее.

Метод. Образец разбавляют при необходимости и затем вносят в колонку в указанном объеме и при указанных условиях. В данном случае важно подтвердить ПО, ПКО, а также линейность детектора в пределах всего диапазона измеряемых значений активности.

Проточный детектор. Часть трубки, через которую движется элюат, содержащий радиоактивные компоненты, помещается перед детектором или внутри него. Эффективность счета можно повысить, используя более длинную часть трубки (например, осуществляя многократные повороты перед детектором или внутри него); однако это будет уменьшать способность системы к разделению двух близко расположенных элюируемых пиков радиоактивности.

При указании в испытании на радиохимическую чистоту определения общего содержания радиохимических примесей или количественного определения отдельной примеси важно выбрать соответствующие пороговые значения и подходящие условия для интегрирования площадей пиков. В подобных испытаниях не учитываемый предел, то есть предел, при котором или ниже которого пик не учитывается, зависит от методики и относится к пределу количественного определения. Таким образом, пороговые значения в системе сбора данных соответствуют не менее чем половине не учитываемого предела.

Сигнал детекторов регистрируют как функцию времени.

Идентификация пиков по радиометрическому сигналу (радиохроматограмма) осуществляют на основании времени удерживания анализируемых образцов. Для этой цели может быть использован профиль, полученный с помощью других детекторов.

Количественное определение различных компонентов профилей хроматограммы и радиохроматограммы проводят, исходя из площадей пиков. Площади пиков обычно получают непосредственным интегрированием сигнала детектора с использованием коммерчески доступного программного обеспечения.

АВТОНОМНОЕ ("OFF-LINE") ОБНАРУЖЕНИЕ И ИЗМЕРЕНИЕ РАДИОАКТИВНОСТИ

Высокоэффективная жидкостная хроматография (2.1.2.28). При условии воспроизводимой последовательности времен удерживания различных радиохимических веществ применяется альтернативный метод количественного определения радиоактивности, заключающийся в сборе элюата в жидкостной хроматографии в виде выходящих во времени порций (фракций) для автономного (off-line) определения радиоактивности. Радиоактивность фракций, соответствующих пикам, может быть выражена в виде относительной части в процентах от общей радиоактивности всех фракций с учетом предела количественного определения.

Метод. Образец вносят в колонку в указанном объеме и при указанных условиях. Фракции собирают на конечной стадии хроматографирования.

Измеряют объем между детектором, используемым для идентификации времени удерживания пиков, и местом сбора фракций, а фактор удерживания рассчитывают на основании скорости потока элюата и используют для оценки времени элюирования для каждого пика в месте сбора. Фракции собирают с учетом фиксированного интервала времени или в момент выхода, определенный исходя из времени удерживания таким образом, чтобы любой из рассматриваемых пиков относился к одной или более фракциям.

Радиоактивность каждой фракции измеряют с использованием калиброванного средства измерения, например, калибратора доз или сцинтилляционного детектора, с учетом предела количественного определения и линейности.

Профиль элюирования получают в результате графической обработки данных таблицы, в которой количество импульсов, соответствующее одной фракции, вносится напротив времени элюирования или объема. Для определения радиохимической чистоты значения активности фракций, относящихся к одному и тому же пику, суммируют и рассчитывают относительное процентное содержание.

Тонкослойная хроматография (2.1.2.26) и хроматография на бумаге (2.1.2.25). При условии валидированности методик тонкослойной хроматографии или бумажной хроматографии для разделения компонентов радиоактивного препарата число и относительная интенсивность разделенных пятен могут обнаруживаться и измеряться с использованием детектора радиоактивности.

Расположение пятен (пиков) дает возможность провести химическую идентификацию при сравнении с растворами этих же химических веществ (нерадиоактивных), используя соответствующий метод детектирования.

Прибор

Сканирующее устройство. Прибор обычно содержит детектор радиоактивности, например, позиционно-чувствительный пропорциональный счетчик или коллимированный сцинтилляционный детектор, размещенный на фиксированном расстоянии от платформы, на которой располагается сканируемая хроматографическая пластина (полоска).

Радиоактивность образца, наносимого на хроматографическую полоску, должна быть такой, чтобы значение скорости счета находилось в диапазоне линейности измерительного оборудования, поэтому при необходимости образец может быть разбавлен. Сканируемая область размещается в соответствующем положении таким образом, чтобы необходимая полоса находилась на одной линии с траекторией сканирования детектора. Необходимо откорректировать время сканирования для обеспечения достаточного времени счета в течение единичного анализа.

Детектор или платформа могут перемещаться в плоскости вдоль оси x или оси y таким образом, чтобы вся поверхность полностью была просканирована в течение одного анализа.

Детектор соединяется с соответствующим счетным устройством, чтобы можно было провести количественное измерение детектируемой радиоактивности и соотнести пространственно скорость счета со сканируемой поверхностью.

Протокол с результатами измерения радиоактивности по отношению к пройденному детектором расстоянию выводится автоматически, а профиль содержит пики с площадью, пропорциональной числу импульсов на единицу расстояния.

Счетчик радиоактивности. В случае если необходимо идентифицировать не более трех полностью разделенных радиохимических компонентов, пластина (полоска) может быть разрезана на равные участки, каждый из которых имеет размер, не превышающий половину длины пластины (полоски) в соответствии с различием факторов разделения (Rf) двух наиболее близко расположенных пятен. Каждый отдельный участок нумеруют от начального края и подвергают счету по отдельности. С другой стороны, для хорошо характеризуемых систем полоска может быть разрезана на две или более неравные части, размеры которых перед счетом, при необходимости, могут быть откорректированы. Для измерений могут быть использованы ионизационная камера или сцинтилляционный счетчик при условии их применения в пределах диапазона линейности измерительного оборудования и свыше его ПКО.

Авторадиография. Авторадиография также может быть использована для получения изображения распределения радиоактивности на хроматографической полоске. В этом случае необходимо показать, что сигнал системы, применяемой для получения изображения, например, люминофорной системы формирования изображения или фотопленки, является линейным по отношению к радиоактивности, представленной на хроматограмме. В ином случае систему необходимо калибровать повторно или параллельно подвергнуть действию серии радиоактивных источников сравнения, полученной разбавлением калибровочного стандартного раствора в диапазоне предполагаемых значений радиоактивности компонентов, которые могут присутствовать на подложке.

Метод. Помещают необходимое количество образца на стартовую линию хроматографической полоски, высушивая, при необходимости, во избежание расплывания пятна. Хроматографирование осуществляют согласно указанному методу. Допускается использование носителя, если указано в частной фармакопейной статье.

В бумажной и тонкослойной хроматографии предпочтительно не разбавлять испытуемый лекарственный препарат, но важно избегать нанесения вещества с таким количеством радиоактивности, которое в процессе ее измерения обусловливает потери при счете в связи с совпадениями (потери на мертвое время).

После разделения полоску высушивают и определяют расположение радиоактивных участков путем измерения радиоактивности на протяжении всей хроматограммы, используя соответствующий коллимированный счетчик, с помощью авторадиографии или разрезанием полосок на части и измерением радиоактивности каждой части.

Суммарная радиоактивность может быть определена путем интегрирования с использованием автоматизированного измерительного прибора или счетчика с цифровой индикацией.

Из отношения площадей пиков получают отношение значений радиоактивности в процентах для соответствующих радиоактивных веществ.

Если полоски разрезаются на части, из отношения измеренных значений радиоактивности определяют отношение значений радиоактивности в процентах для соответствующих радиоактивных веществ.

Калибровка. Подтверждение пределов обнаружения и количественного определения, а также линейности детектора во всем диапазоне измеряемых значений активности и для всех положений на подложке хроматографической системы имеет важное значение. С этой целью применяют образцы со значениями активности от 0,1% до 100% от предполагаемого диапазона. Образцы готовят разбавлением и применяют их равные объемы, высушивая при необходимости. После получения профиля радиоактивности с использованием стандартного измерительного оборудования, площади пиков интегрируют для сравнения с рассчитанным количеством радиоактивности каждого пятна. Контролируют, чтобы чувствительность детектора на всей поверхности измерений была одинакова, так как она может отличаться в зависимости от положения детектора.

На разрешение пиков влияют размер пятна, общая радиоактивность радионуклида и технические возможности детектора. Это может быть проверено при нанесении пятен объемом 5 мкл, разделенных расстоянием, возрастающим от 4 мм до 20 мм, и с шагом 2 мм. Приблизительное разрешение системы обнаружения может определяться, исходя из профиля радиоактивности, как расстояние между двумя пятнами, где базовая линия является четко выделенной.

2.1.3. ИДЕНТИФИКАЦИЯ

В данном разделе представлены методики проведения качественных реакций на ионы, функциональные группы и отдельные группы веществ.

201030001-2019

2.1.3.1. Качественные реакции

АЛКАЛОИДЫ

а) Навеску испытуемого образца, указанную в частной фармакопейной статье, растворяют в 5 мл воды P, прибавляют хлороводородную кислоту разбавленную P до кислой реакции раствора (2.1.2.4), затем добавляют 1 мл раствора калия йодвисмутата P; тотчас образуется осадок оранжевого или оранжево-красного цвета.

б) 1,0 г измельченного растительного сырья помещают в колбу вместимостью 100 мл, прибавляют 25 мл 1% (об/об) хлороводородной кислоты P и нагревают на кипящей водяной бане в течение 5 мин, охлаждают и фильтруют извлечение через бумажный фильтр. К 1 мл фильтрата прибавляют по 1 мл раствора 10 мг/мл фосфорномолибденовой кислоты P в воде P; образуется желтоватый осадок, который через некоторое время приобретает синюю или зеленую окраску.

в) К 1 мл фильтрата, полученного в испытании (б), прибавляют 1 мл раствора 10 г/л фосфорновольфрамовой кислоты P в воде P; образуется осадок почти белого цвета.

АЛЮМИНИЙ

Около 15 мг испытуемого образца растворяют в 2 мл воды P. К полученному раствору или к 2 мл раствора, указанного в частной фармакопейной статье, прибавляют 0,5 мл хлороводородной кислоты разбавленной P и около 0,5 мл реактива тиоацетамида P; осадок не образуется. Затем по каплям прибавляют раствор натрия гидроксида разбавленный P; образуется студенистый осадок белого цвета, растворяющийся при последующем добавлении раствора натрия гидроксида разбавленного P. К полученному раствору постепенно прибавляют раствор аммония хлорида P; вновь образуется студенистый белый осадок.

АМИНЫ ПЕРВИЧНЫЕ АРОМАТИЧЕСКИЕ

Испытуемый раствор, указанный в частной фармакопейной статье, подкисляют хлороводородной кислотой разбавленной P, прибавляют 0,2 мл раствора натрия нитрита P и через 1 - 2 мин добавляют 1 мл раствора бета-нафтола P; появляется интенсивное оранжевое или красное окрашивание и, как правило, образуется осадок такого же цвета.

АММОНИЯ СОЛИ

К испытуемому раствору, указанному в частной фармакопейной статье, прибавляют 0,2 г магния оксида P. Через полученную смесь пропускают поток воздуха и направляют образующийся при этом газ в смесь 1 мл 0,1 M хлороводородной кислоты и 0,05 мл раствора метилового красного P; окраска индикатора становится желтой. Затем прибавляют 1 мл свежеприготовленного раствора 100 г/л натрия кобальтинитрита P; образуется осадок желтого цвета.

АММОНИЯ СОЛИ И СОЛИ ЛЕТУЧИХ ОСНОВАНИЙ

Около 20 мг испытуемого образца растворяют в 2 мл воды P. К полученному раствору или к 2 мл раствора, указанного в частной фармакопейной статье, прибавляют 2 мл раствора натрия гидроксида разбавленного P. При нагревании раствора выделяются пары аммиака и летучих оснований, обнаруживаемые по запаху и щелочной реакции (2.1.2.4).

АЦЕТАТЫ

а) Испытуемый образец нагревают с равным количеством щавелевой кислоты P; выделяется уксусная кислота, обнаруживаемая по запаху и кислой реакции (2.1.2.4.).

б) Около 30 мг испытуемого образца растворяют в 3 мл воды P. К полученному раствору или к 3 мл раствора, указанного в частной фармакопейной статье, последовательно прибавляют 0,25 мл раствора лантана нитрата P, 0,1 мл 0,05 M раствора йода и 0,05 мл раствора аммиака разбавленного P2. Смесь осторожно нагревают до кипения; в течение нескольких минут образуется синий осадок или появляется темно-синее окрашивание.

в) К 2 мл нейтрального раствора испытуемого образца, содержащего от 20 мг до 60 мг ацетат-иона (), прибавляют 0,2 мл раствора 30 г/л железа (III) хлорида P; появляется красно-бурое окрашивание, исчезающее при прибавлении разбавленных минеральных кислот.

г) 2 мл раствора испытуемого образца, содержащего от 20 мг до 60 мг ацетат-иона (), нагревают с равным количеством серной кислоты P и 0,5 мл 96% этанола P; образуется этилацетат, обнаруживаемый по запаху.

АЦЕТИЛЬНЫЕ ГРУППЫ

Около 15 мг испытуемого образца или навеску испытуемого образца, указанное в частной фармакопейной статье, помещают в пробирку с наружным диаметром 18 мм, прибавляют 0,15 мл фосфорной кислоты P. Пробирку закрывают пробкой, через которую пропущена небольшая пробирка длиной около 100 мм и наружным диаметром 10 мм, содержащая воду P и выполняющая роль холодильника. На внешнюю поверхность меньшей пробирки помещают 1 каплю раствора лантана нитрата P. Если субстанция относительно легко гидролизуется, устройство помещают на 5 мин в водяную баню, затем вынимают меньшую пробирку. Каплю снимают и смешивают на фарфоровой пластинке с 0,05 мл 0,01 M раствора йода. На край капли наносят 0,05 мл раствора аммиака разбавленного P2; через 1 - 2 мин в месте соединения двух капель появляется синее окрашивание, которое усиливается и сохраняется в течение короткого промежутка времени.

Для трудногидролизуемых субстанций смесь медленно нагревают на открытом пламени до кипения и выполняют испытание в соответствии с вышеприведенными указаниями.

БАРБИТУРАТЫ (ЗА ИСКЛЮЧЕНИЕМ АЗОТЗАМЕЩЕННЫХ)

Около 5 мг испытуемого образца растворяют в 3 мл метанола P, прибавляют 0,1 мл раствора, содержащего 100 г/л кобальта нитрата P и 100 г/л кальция хлорида P, перемешивают и добавляют при встряхивании 0,1 мл раствора натрия гидроксида разбавленного P; появляется фиолетово-синее окрашивание и осадок.

БЕНЗОАТЫ

а) К 1 мл раствора, указанного в частной фармакопейной статье, прибавляют 0,5 мл раствора железа (III) хлорида P1; образуется бледно-желтый осадок, растворимый в эфире P.

б) 0,2 г испытуемого образца, при необходимости обработанного в соответствии с указаниями в частной фармакопейной статье, помещают в пробирку, смачивают 0,2 мл или 0,3 мл серной кислоты P и осторожно нагревают дно пробирки; на внутренних стенках пробирки появляется белый налет.

в) 0,5 г испытуемого образца растворяют в 10 мл воды P. К полученному раствору или к 10 мл раствора, указанного в частной фармакопейной статье, прибавляют 0,5 мл хлороводородной кислоты P; образуется осадок, который после перекристаллизации из теплой воды P и высушивания в вакууме имеет температуру плавления (2.1.2.14.) от 120 °C до 124 °C.

БРОМИДЫ

а) Навеску испытуемого образца, эквивалентную примерно 3 мг бромид-иона (), растворяют в 2 мл воды P. Полученный раствор или 2 мл раствора, указанного в частной фармакопейной статье, подкисляют азотной кислотой разбавленной P, прибавляют 0,4 мл раствора серебра нитрата P1, перемешивают и отстаивают; образуется светло-желтый творожистый осадок. Осадок отделяют центрифугированием и промывают тремя порциями воды P по 1 мл. Данные операции проводят быстро в защищенном от яркого света месте. При этом надосадочная жидкость может иметь опалесценцию. Полученный осадок суспендируют в 2 мл воды P и прибавляют 1,5 мл раствора аммиака P; осадок медленно растворяется,

б) Навеску испытуемого образца, эквивалентную примерно 5 мг бромид-иона () или указанную в частной фармакопейной статье, помещают в небольшую пробирку, прибавляют 0,25 мл воды P, около 75 мг свинца диоксида P, 0,25 мл уксусной кислоты P и осторожно встряхивают. Верхнюю внутреннюю часть пробирки высушивают с помощью фильтровальной бумаги и оставляют на 5 мин. Полоску фильтровальной бумаги необходимого размера пропитывают, погружая ее конец в каплю раствора фуксина обесцвеченного P, и тотчас помещают пропитанную часть в пробирку. В течение 10 с на нижнем конце фильтровальной бумаги появляется фиолетовое окрашивание, которое четко отличается от красной окраски фуксина, наблюдаемой в верхней пропитанной части полоски бумаги.

в) К 1 мл раствора испытуемого образца, содержащего от 2 мг до 30 мг бромид-иона (), прибавляют 1 мл хлороводородной кислоты разбавленной P, 0,5 мл свежеприготовленного раствора 50 г/л хлорамина P, 1 мл хлороформа P и встряхивают; хлороформный слой приобретает желто-бурую окраску.

ВИСМУТ

а) К 0,5 г испытуемого образца прибавляют 10 мл хлороводородной кислоты разбавленной P. Полученный раствор или 10 мл раствора, указанного в частной фармакопейной статье, кипятят в течение 1 мин, охлаждают и, при необходимости, фильтруют. К 1 мл полученного раствора прибавляют 20 мл воды P; образуется белый или светло-желтый осадок, цвет которого после добавления от 0,05 мл до 0,1 мл раствора натрия сульфида P изменяется на коричневый.

б) К 45 мг испытуемого образца прибавляют 10 мл азотной кислоты разбавленной P. Полученный раствор или 10 мл раствора, указанного в частной фармакопейной статье, кипятят в течение 1 мин, охлаждают и, при необходимости, фильтруют. К 5 мл полученного раствора прибавляют 2 мл раствора 100 г/л тиомочевины P; появляется желтовато-оранжевое окрашивание или оранжевый осадок. Затем добавляют 4 мл раствора 25 г/л натрия фторида P; раствор не обесцвечивается в течение 30 мин.

ЖЕЛЕЗО

а) Навеску испытуемого образца, эквивалентную примерно 10 мг железо-иона (), растворяют в 1 мл воды P. К полученному раствору или к 1 мл раствора, указанного в частной фармакопейной статье, прибавляют 1 мл раствора калия феррицианида P; образуется синий осадок, не растворяющийся при добавлении 5 мл хлороводородной кислоты разбавленной P.

б) Навеску испытуемого образца, эквивалентную примерно 1 мг железо-иона (), растворяют в 30 мл воды P. К полученному раствору или к 3 мл раствора, указанного в частной фармакопейной статье, прибавляют 1 мл хлороводородной кислоты разбавленной P и 1 мл раствора калия тиоционата P; появляется красное окрашивание. Отбирают две порции полученного раствора по 1 мл. К одной порции прибавляют 5 мл изоамилового спирта P или 5 мл эфира P, встряхивают и оставляют до расслоения; органический слой окрашивается в розовый цвет. К другой порции прибавляют 2 мл раствора ртути хлорида P; красное окрашивание раствора исчезает.

в) Навеску испытуемого образца, эквивалентную не менее 1 мг железо-иона (), растворяют в 1 мл воды P. К полученному раствору или к 1 мл раствора, указанного в частной фармакопейной статье, прибавляют 1 мл раствора калия ферроцианида P; образуется синий осадок, не растворяющийся при добавлении 5 мл хлороводородной кислоты разбавленной P.

ЙОДИДЫ

а) Навеску испытуемого образца, эквивалентную примерно 4 мг йодид-иона (), растворяют в 2 мл воды P. Полученный раствор или 2 мл раствора, указанного в частной фармакопейной статье, подкисляют азотной кислотой разбавленной P, прибавляют 0,4 мл раствора серебра нитрата P1, перемешивают и оставляют до образования светло-желтого творожистого осадка. Осадок отделяют центрифугированием и промывают тремя порциями воды P по 1 мл. Данную операцию проводят быстро, защищая от яркого света. При этом надосадочная жидкость может иметь опалесценцию. Осадок суспендируют в 2 мл воды P и прибавляют 1,5 мл раствора аммиака P; осадок не растворяется.

б) К 0,2 мл раствора испытуемого образца, содержащего около 5 мг йодид-иона () в 1 мл, или к 0,2 мл раствора, указанного в частной фармакопейной статье, прибавляют 0,5 мл серной кислоты разбавленной P, 0,1 мл раствора калия дихромата P, 2 мл воды P, 2 мл хлороформа P, встряхивают в течение нескольких секунд и оставляют до расслоения; хлороформный слой приобретает фиолетовую или фиолетово-красную окраску.

КАЛИЙ

а) 0,1 г испытуемого образца растворяют в 2 мл воды P. К полученному раствору или к 2 мл раствора, указанного в частной фармакопейной статье, прибавляют 1 мл раствора натрия карбоната P и нагревают; осадок не образуется. К горячему раствору прибавляют 0,05 мл раствора натрия сульфида P; осадок не образуется. Раствор охлаждают на ледяной бане, добавляют 2 мл раствора 150 г/л винной кислоты P и отстаивают; образуется белый кристаллический осадок.

б) Около 40 мг испытуемого образца растворяют в 1 мл воды P. К полученному раствору или к 1 мл раствора, указанного в частной фармакопейной статье, прибавляют 1 мл уксусной кислоты разбавленной P и 1 мл свежеприготовленного раствора 100 г/л натрия кобальтинитрита P; тотчас образуется осадок желтого или оранжево-желтого цвета.

в) Соль калия, внесенная в бесцветное пламя, окрашивает его в фиолетовый цвет или при рассмотрении через синее стекло - в пурпурно-красный цвет.

КАЛЬЦИЙ

а) К 0,2 мл нейтрального раствора испытуемого образца, содержащего около 0,2 мг кальций-иона () в 1 мл, или к 0,2 мл раствора, указанного в частной фармакопейной статье, прибавляют 0,5 мл раствора 2 г/л глиоксальгидроксианила P в 96% этаноле P, 0,2 мл раствора натрия гидроксида разбавленного P и 0,2 мл раствора натрия карбоната P. Смесь встряхивают с 1 мл или 2 мл хлороформа P и добавляют от 1 мл до 2 мл воды P; хлороформный слой окрашивается в красный цвет.

б) Около 20 мг испытуемого образца или навеску испытуемого образца указанную в частной фармакопейной статье, растворяют в 5 мл уксусной кислоты P. К полученному раствору прибавляют 0,5 мл раствора калия ферроцианида P; раствор остается прозрачным. К раствору прибавляют около 50 мг аммония хлорида P; образуется белый кристаллический осадок.

в) К 1 мл раствора испытуемого образца, содержащего от 2 мг до 20 мг кальций-иона (), прибавляют 1 мл раствора 40 г/л аммония оксалата P. Образуется белый осадок, нерастворимый в уксусной кислоте разбавленной P и растворе аммиака P, но растворимый в разбавленных минеральных кислотах.

г) Соль кальция, смоченная хлороводородной кислотой P и внесенная в бесцветное пламя, окрашивает его в оранжево-красный цвет.

КАРБОНАТЫ И ГИДРОКАРБОНАТЫ

а) 0,1 г испытуемого образца помещают в пробирку и суспендируют в 2 мл воды P. К полученной суспензии или к 2 мл суспензии, указанной в частной фармакопейной статье, прибавляют 3 мл уксусной кислоты разбавленной P. Пробирку тотчас закрывают притертой пробкой со стеклянной трубкой, дважды изогнутой под прямым углом; наблюдается бурное выделение пузырьков газа без цвета и запаха. Пробирку осторожно нагревают и пропускают выделяющийся газ через 5 мл раствора бария гидроксида P; образуется белый осадок, растворяющийся при прибавлении избытка хлороводородной кислоты P1.

б) 0,2 г испытуемого образца растворяют в 2 мл воды P. К полученному раствору прибавляют 0,5 мл насыщенного раствора магния сульфата P; образуется белый осадок (в отличие от гидрокарбонатов, растворы которых образуют осадок только при кипячении смеси).

ПРИМЕЧАНИЕ. Для получения насыщенного раствора магния сульфата к 100 г магния сульфата P прибавляют 100 мл воды P и оставляют на 24 ч при частом встряхивании. Раствор фильтруют.

в) 0,2 г испытуемого образца растворяют в 2 мл воды P. К полученному раствору прибавляют 0,05 мл раствора фенолфталеина P; появляется красное окрашивание (в отличие от гидрокарбонатов, растворы которых остаются бесцветными).

КСАНТИНЫ

К навеске испытуемого образца, указанной в частной фармакопейной статье, прибавляют 0,1 мл раствора пероксида водорода концентрированного P, 0,3 мл хлороводородной кислоты разбавленной P и упаривают на водяной бане до получения сухого желтовато-красного остатка. К остатку прибавляют 0,1 мл аммиака разбавленного P2; цвет остатка изменяется на красно-фиолетовый.

ЛАКТАТЫ

Навеску испытуемого образца, эквивалентную примерно 5 мг молочной кислоты, растворяют в 5 мл воды P. К полученному раствору или к 5 мл раствора, указанного в частной фармакопейной статье, прибавляют 1 мл бромной воды P, 0,5 мл серной кислоты разбавленной P и нагревают на водяной бане, периодически перемешивая стеклянной палочкой, до обесцвечивания раствора. Затем добавляют 4 г аммония сульфата P и перемешивают, после чего прибавляют по каплям, не перемешивая, 0,2 мл раствора 100 г/л натрия нитропруссида P в серной кислоте разбавленной P, осторожно добавляют, также не перемешивая, 1 мл раствора аммиака концентрированного P и отстаивают в течение 30 мин; на границе раздела двух слоев образуется темно-зеленое кольцо.

МАГНИЙ

Около 15 мг испытуемого образца растворяют в 2 мл воды P. К полученному раствору или к 2 мл раствора, указанного в частной фармакопейной статье, прибавляют 1 мл раствора аммиака разбавленного P1; образуется белый осадок, растворяющийся при добавлении 1 мл аммония раствора хлорида P. Затем к нему прибавляют 1 мл раствора динатрия гидрофосфата P; образуется белый кристаллический осадок.

МЫШЬЯК

а) 5 мл раствора, указанного в частной фармакопейной статье, нагревают на водяной бане с равным объемом реактива гипофосфита P; образуется коричневый осадок.

б) К 0,3 мл раствора испытуемого образца, содержащего около 30 мг арсенит-иона (), прибавляют 0,5 мл хлороводородной кислоты разбавленной P и 0,1 мл раствора натрия сульфида P; образуется желтый осадок, нерастворимый в хлороводородной кислоте концентрированной P и растворимый в растворе аммиака P.

в) К 0,3 мл раствора испытуемого образца, содержащего около 1 мг арсенат-иона (), прибавляют по 1 мл раствора 100 г/л аммония хлорида P, раствора аммиака P и раствора 100 г/л магния сульфата P; образуется белый кристаллический осадок, растворимый в хлороводородной кислоте разбавленной P (в отличие от арсенитов).

НАТРИЙ

а) 0,1 г испытуемого образца растворяют в 2 мл воды P. К полученному раствору или к 2 мл раствора, указанного в частной фармакопейной статье, прибавляют 2 мл раствора 150 г/л калия карбоната P и нагревают до кипения; осадок не образуется. К раствору прибавляют 4 мл раствора калия пироантимоната P и нагревают до кипения, затем охлаждают на ледяной бане и, при необходимости, потирают внутренние стенки пробирки стеклянной палочкой; образуется плотный осадок белого цвета.

б) Навеску испытуемого образца, эквивалентную примерно 2 мг натрий-иона (), растворяют в 0,5 мл воды P. К полученному раствору или к 0,5 мл раствора, указанного в частной фармакопейной статье, прибавляют 1,5 мл реактива метоксифенилуксусной кислоты P, охлаждают на ледяной бане в течение 30 мин; образуется объемный белый кристаллический осадок. Смесь помещают в воду при температуре 20 °C и перемешивают в течение 5 мин; осадок не исчезает. К смеси добавляют 1 мл раствора аммиака разбавленного P1; осадок полностью растворяется. К полученному раствору прибавляют 1 мл раствора аммония карбоната P; осадок не образуется.

в) Соль натрия, смоченная хлороводородной кислотой P и внесенная в бесцветное пламя, окрашивает его в желтый цвет.

НИТРАТЫ

Навеску испытуемого образца, эквивалентную примерно 1 мг нитрат-иона () или указанную в частной фармакопейной статье, прибавляют к смеси 0,1 мл нитробензола P, 0,2 мл серной кислоты P и через 5 мин охлаждают на ледяной бане. Продолжая охлаждение медленно при перемешивании прибавляют 5 мл воды P, затем 5 мл раствора натрия гидроксида концентрированного P, 5 мл ацетона P, встряхивают и отстаивают; верхний слой приобретает темно-фиолетовую окраску.

НИТРИТЫ

Несколько кристаллов феназона P растворяют в фарфоровой чашке в 0,1 мл хлороводородной кислоты разбавленной P, прибавляют 0,1 мл раствора, содержащего около 1 мг нитрит-иона (); появляется зеленое окрашивание (в отличие от нитратов).

РТУТЬ

а) Около 0,1 мл раствора испытуемого образца помещают на тщательно очищенную поверхность медной фольги; появляется темно-серое пятно, которое при натирании становится блестящим. Фольгу сушат и нагревают в пробирке; пятно исчезает.

б) К раствору, указанному в частной фармакопейной статье, прибавляют раствор натрия гидроксида разбавленный P до сильнощелочной среды (2.1.2.4.); образуется плотный осадок желтого цвета (соли ртути).

в) К 1 мл раствора испытуемого образца, содержащего от 10 мг до 30 мг ртуть-иона (), прибавляют осторожно по каплям раствор калия йодида P; образуется красный осадок, растворяющийся в избытке данного реактива.

САЛИЦИЛАТЫ

а) К 1 мл раствора, указанного в частной фармакопейной статье, прибавляют 0,5 мл раствора железа (III) хлорида P1; появляется фиолетовое окрашивание, не исчезающее после добавления 0,1 мл уксусной кислоты P.

б) 0,5 г испытуемого образца растворяют в 10 мл воды P. К полученному раствору или к 10 мл раствора, указанного в частной фармакопейной статье, прибавляют 0,5 мл хлороводородной кислоты P. Полученный осадок после перекристаллизации из горячей воды P и высушивания в вакууме имеет температуру плавления (2.1.2.14.) от 156 °C до 161 °C.

СВИНЕЦ

а) 0,1 г испытуемого образца растворяют в 1 мл уксусной кислоты P. К полученному раствору или к 1 мл раствора, указанного в частной фармакопейной статье, прибавляют 2 мл раствора калия хромата P; образуется желтый осадок, растворяющийся при добавлении 2 мл раствора натрия гидроксида концентрированного P.

б) 50 мг испытуемого образца растворяют в 1 мл уксусной кислоты P. К полученному раствору или к 1 мл раствора, указанного в частной фармакопейной статье, прибавляют 10 мл воды P и 0,2 мл раствора калия йодида P; образуется желтый осадок. Смесь кипятят в течение 1 - 2 мин; осадок растворяется. Раствор охлаждают, при этом вновь образуется осадок в виде блестящих желтых пластинок.

СЕРЕБРО

Около 10 мг испытуемого образца растворяют в 10 мл воды P. К полученному раствору или к 10 мл раствора, указанного в частной фармакопейной статье, прибавляют 0,3 мл хлороводородной кислоты P1; образуется белый творожистый осадок, растворяющийся при добавлении 3 мл раствора аммиака разбавленного P1.

СИЛИКАТЫ

Навеску испытуемого образца, указанную в частной фармакопейной статье, смешивают в свинцовом или платиновом тигле с помощью медной проволоки примерно с 10 мг натрия фторида P и несколькими каплями серной кислоты P до образования тонкодисперсной суспензии. Тигель накрывают тонкой прозрачной полимерной пластинкой с висящей каплей воды P и осторожно нагревают; через короткий промежуток времени вокруг капли воды быстро появляется белое кольцо.

СЛОЖНЫЕ ЭФИРЫ

К 30 мг испытуемого образца или навеске испытуемого образца, указанной в частной фармакопейной статье, прибавляют 0,5 мл раствора 70 г/л гидроксиламина гидрохлорида P в метаноле P, 0,5 мл раствора 100 г/л калия гидроксида P в 96% этаноле P, нагревают до кипения, охлаждают, подкисляют хлороводородной кислотой разбавленной P, прибавляют 0,2 мл разбавленного в десять раз раствора железа (III) хлорида P; появляется синевато-красное или красное окрашивание.

СУЛЬФАТЫ

а) Около 45 мг испытуемого образца растворяют в 5 мл воды P. К полученному раствору или к 5 мл раствора, указанного в частной фармакопейной статье, прибавляют 1 мл хлороводородной кислоты разбавленной P и 1 мл раствора бария хлорида P1; образуется белый осадок.

б) К суспензии, полученной в результате реакции (а), прибавляют 0,1 мл 0,05 M раствора йода; желтая окраска йода не исчезает (в отличие от сульфитов и дитионитов), но обесцвечивается при прибавлении по каплям раствора олова хлорида P (в отличие от йодатов). Смесь кипятят; осадок не окрашивается (в отличие от селенатов и вольфраматов).

СУЛЬФИТЫ

К 2 мл раствора испытуемого образца, содержащего от 10 мг до 30 мг сульфит-иона (), прибавляют 2 мл хлороводородной кислоты разбавленной P и встряхивают; постепенно выделяется серы диоксид, обнаруживаемый по характерному резкому запаху.

СУРЬМА

Около 10 мг испытуемого образца растворяют, осторожно нагревая в растворе 0,5 г калия-натрия тартрата P в 10 мл воды P, и охлаждают. К 2 мл полученного раствора или раствора, указанного в частной фармакопейной статье, прибавляют по каплям раствор натрия сульфида P; образуется оранжево-красный осадок, растворяющийся при добавлении раствора натрия гидроксида разбавленного P.

ТАРТРАТЫ

а) Около 15 мг испытуемого образца растворяют в 5 мл воды P. К полученному раствору или к 5 мл раствора, указанного в частной фармакопейной статье, прибавляют 0,05 мл раствора 10 г/л железа (II) сульфата P и 0,05 мл раствора пероксида водорода разбавленного P; появляется неустойчивое желтое окрашивание. После обесцвечивания раствора к нему прибавляют по каплям натрия гидроксида раствор разбавленный P; появляется фиолетовое или пурпурное окрашивание.

б) К 0,1 мл раствора испытуемого образца, содержащего около 15 мг/мл винной кислоты, или к 0,1 мл раствора, указанного в частной фармакопейной статье, прибавляют 0,1 мл раствора 100 г/л калия бромида P, 0,1 мл раствора 20 г/л резорцина P, 3 мл серной кислоты P и нагревают на водяной бане в течение 5 - 10 мин; появляется темно-синее окрашивание. Раствор охлаждают и вливают в воду P; окраска раствора изменяется на красную.

ФОСФАТЫ (ОРТОФОСФАТЫ)

а) К 5 мл раствора, указанного в частной фармакопейной статье, при необходимости, нейтрализованного, прибавляют 5 мл серебра нитрата раствора P1; образуется желтый осадок, цвет которого не изменяется при кипячении и который растворяется при добавлении раствора аммиака P.

б) К 1 мл раствора, указанного в частной фармакопейной статье, прибавляют 2 мл молибденованадиевого реактива P и перемешивают; появляется желтое окрашивание.

ХЛОРИДЫ

а) Навеску испытуемого образца, эквивалентную примерно 2 мг хлорид-иона (), растворяют в 2 мл воды P. Полученный раствор или 2 мл раствора, указанного в частной фармакопейной статье, подкисляют азотной кислотой разбавленной P, прибавляют 0,4 мл серебра нитрата раствора P1, перемешивают и отстаивают; образуется белый творожистый осадок, который центрифугируют и промывают тремя порциями воды P по 1 мл. Данную операцию проводят быстро, защищая от яркого света. При этом надосадочная жидкость может иметь опалесценцию. Осадок суспендируют в 2 мл воды P и прибавляют 1,5 мл раствора аммиака P; осадок быстро растворяется. Допускается наличие нескольких медленно растворяющихся крупных частиц.

б) Навеску испытуемого образца, эквивалентную примерно 15 мг хлорид-иона () или указанную в частной фармакопейной статье, помещают в пробирку, прибавляют 0,2 г калия дихромата P и 1 мл серной кислоты P. У входного отверстия пробирки помещают фильтровальную бумагу, пропитанную 0,1 мл раствора дифенилкарбазида P (при этом пропитанная бумага не должна соприкасаться с калия дихроматом); бумага окрашивается в фиолетово-красный цвет.

ЦИНК

а) 0,1 г испытуемого образца растворяют в 5 мл воды P. К полученному раствору или к 5 мл раствора, указанного в частной фармакопейной статье, прибавляют 0,2 мл раствора натрия гидроксида концентрированного P; образуется белый осадок. Затем прибавляют еще 2 мл раствора натрия гидроксида концентрированного P; осадок растворяется. К полученному раствору прибавляют 10 мл раствора аммония хлорида P; раствор остается прозрачным. К раствору добавляют 0,1 мл раствора натрия сульфида P; образуется белый хлопьевидный осадок.

б) К 2 мл раствора испытуемого образца, содержащего от 5 мг до 20 мг цинк-иона (), прибавляют 0,5 мл раствора калия ферроцианида P; образуется белый осадок, нерастворимый в хлороводородной кислоте разбавленной P.

ЦИТРАТЫ

а) Навеску испытуемого образца, эквивалентную примерно 50 мг лимонной кислоты, растворяют в 5 мл воды P. К полученному раствору или к 5 мл раствора, указанного в частной фармакопейной статье, прибавляют 0,5 мл серной кислоты P и 1 мл раствора калия перманганата P. Раствор нагревают до обесцвечивания, прибавляют 0,5 мл раствора 100 г/л натрия нитропруссида P в серной кислоте разбавленной P, 4 г сульфаминовой кислоты P. К смеси прибавляют раствор аммиака концентрированный P до щелочной реакции среды, добавляя его по каплям до полного растворения сульфаминовой кислоты. Прибавление избытка раствора аммиака концентрированного P приводит к появлению фиолетового окрашивания, переходящего в фиолетово-синее.

б) К 1 мл нейтрального раствора испытуемого образца, содержащего от 2 мг до 10 мг цитрат-иона, прибавляют 1 мл раствора 200 г/л кальция хлорида P; раствор остается прозрачным. При кипячении раствора образуется белый осадок, растворяющийся в хлороводородной кислоте разбавленной P.

в) К навеске испытуемого образца, эквивалентной от 1 мг до 2 мг цитрат-иона, прибавляют 0,5 мл уксусного ангидрида P и нагревают; через 20 - 40 с появляется красное окрашивание.

201030002-2019

2.1.3.2. Определение запаха

Запах следует характеризовать терминами: "без запаха", "с характерным запахом", "со слабым характерным запахом".

Испытание обычно проводят тотчас после вскрытия упаковки.

От 0,5 г до 2,0 г испытуемого образца распределяют тонким слоем на часовом стекле диаметром от 6 см до 8 см; через 15 мин определяют запах на расстоянии 4 - 6 см или делают вывод о его отсутствии.

Для определения запаха легколетучих жидких лекарственных средств на фильтровальную бумагу наносят 0,5 мл испытуемого образца и тотчас определяют запах, при отсутствии других указаний.

2.1.4. ИСПЫТАНИЯ НА ПРЕДЕЛЬНОЕ СОДЕРЖАНИЕ ПРИМЕСЕЙ

В данном разделе приведены методики определения предельного содержания примесей различного происхождения.

201040001-2019

2.1.4.1. Аммония соли

Метод А применяют при отсутствии других указаний в частной фармакопейной статье.

МЕТОД А

а) Указанный в частной фармакопейной статье раствор помещают в пробирку или растворяют в пробирке указанную навеску испытуемого образца в 14 мл воды P. При необходимости подщелачивают раствором натрия гидроксида разбавленным P, доводят объем раствора водой P до 15 мл и прибавляют 0,3 мл раствора калия тетрайодмеркурата щелочного P. В качестве раствора сравнения используют раствор, полученный прибавлением к 10 мл стандартного раствора аммония ионов (1 ppm ) P 5 мл воды P и 0,3 мл раствора калия тетрайодмеркурата щелочного Р. Пробирки закрывают.

Через 5 мин интенсивность желтой окраски испытуемого раствора не должна превышать интенсивность окраски раствора сравнения.

МЕТОД Б

Навеску тщательно растертого испытуемого образца помещают в сосуд с пробкой вместимостью 25 мл и растворяют или суспендируют в 1 мл воды P. Прибавляют 0,30 г магния оксида тяжелого P, помещают в сосуд под пробку полоску серебряно-марганцевой бумаги P размером 5 мм2, смоченную несколькими каплями воды P, после чего сосуд тотчас закрывают пробкой. Перемешивают содержимое сосуда круговыми движениями, не допуская попадания брызг на бумагу, и выдерживают при температуре 40 °C в течение 30 мин.

Параллельно таким же образом готовят раствор сравнения. К указанному объему стандартного раствора аммония ионов (1 ppm ) P прибавляют 1 мл воды P, 0,30 г магния оксида тяжелого P и далее поступают, как с испытуемым раствором.

Серая окраска серебряно-марганцевой бумаги P, полученная в опыте с испытуемым раствором, не должна быть интенсивнее окраски серебряно-марганцевой бумаги P, полученной в опыте с раствором сравнения.

МЕТОД В

Метод предназначен для определения аммония солей в присутствии щелочноземельных и тяжелых металлов.

Испытуемый раствор. Навеску испытуемого образца, указанную в частной фармакопейной статье, растворяют в возможно меньшем количестве воды P, прибавляют при охлаждении 2 мл 10% (м/об) раствора натрия гидроксида P, 2 мл 10% (м/об) раствора натрия карбоната P и доводят водой P до требуемой концентрации, встряхивают и фильтруют. Используют 10 мл полученного фильтрата.

Раствор сравнения. 10 мл стандартного раствора аммония ионов (2 ppm ).

К испытуемому раствору и раствору сравнения прибавляют по 0,15 мл раствора калия тетрайодмеркурата щелочного P и перемешивают. Через 5 мин сравнивают окраску растворов.

МЕТОД Г

Метод предназначен для определения аммония солей в присутствии не более 0,03% примесей железа.

Испытуемый раствор. К 10 мл раствора, приготовленного в соответствии с указаниями в частной фармакопейной статье, прибавляют две капли 10% (м/об) раствора натрия гидроксида P и 3 мл 20% (м/об) раствора калия-натрия тартрата P, перемешивают.

Раствор сравнения. К 10 мл стандартного раствора аммония ионов (2 ppm ) прибавляют две капли 10% (м/об) раствора натрия гидроксида P и 3 мл 20% (м/об) калия-натрия тартрата P.

К испытуемому раствору и раствору сравнения прибавляют по 0,15 мл раствора калия тетрайодомеркурата щелочного P и перемешивают. Через 5 мин сравнивают окраску растворов.

201040002-2019

2.1.4.2. Мышьяк

МЕТОД A

Прибор (см. рисунок 2.1.4.2.-1) состоит из конической колбы вместимостью 100 мл, закрытой стеклянной притертой пробкой, через которую проходит стеклянная трубка длиной около 200 мм с внутренним диаметром 5 мм. Нижняя часть трубки сужается до внутреннего диаметра 1,0 мм; на расстоянии 15 мм от кончика трубки расположено боковое отверстие диаметром от 2 мм до 3 мм. Трубка помещена таким образом, чтобы боковое отверстие находилось минимум на 3 мм ниже нижней поверхности пробки. Верхний конец трубки должен иметь совершенно плоскую притертую поверхность, расположенную под прямым углом к оси трубки. Другая стеклянная трубка длиной 30 мм с таким же внутренним диаметром и такой же плоской притертой поверхностью помещается поверх первой и плотно прикрепляется к ней двумя пружинами.

Рисунок 2.1.4.2.-1
Прибор для испытания на мышьяк (метод A) (размеры в миллиметрах)

Нижнюю трубку неплотно заполняют 50 - 60 мг свинцово-ацетатной ваты P или помещают небольшой ватный тампон и скрученную в трубочку полоску свинцово-ацетатной бумаги P массой от 50 мг до 60 мг. Между плоскими поверхностями трубок помещают кусочек ртутно-бромидной бумаги P такого размера, чтобы закрыть отверстие трубки (15 мм x 15 мм).

Навеску испытуемого образца, указанную в частной фармакопейной статье, помещают в коническую колбу и растворяют в 25 мл воды P или указанный объем испытуемого раствора помещают в коническую колбу и доводят объем раствора водой P до 25 мл. Прибавляют 15 мл хлороводородной кислоты P, 0,1 мл раствора олова хлорида P, 5 мл раствора калия йодида P, оставляют на 15 мин и затем добавляют 5 г цинка активированного P. Тотчас соединяют две части прибора, колбу помещают в водяную баню, температура которой поддерживается такой, чтобы обеспечить равномерное выделение газа.

Параллельно таким же образом проводят испытание с раствором сравнения, полученным разведением 1 мл стандартного раствора мышьяка ионов (1 ppm ) P до 25 мл водой P.

По истечении не менее 2 ч интенсивность окраски ртутно-бромидной бумаги, полученная в опыте с испытуемым раствором, не должна превышать интенсивность окраски ртутно-бромидной бумаги, полученной в испытании с раствором сравнения.

МЕТОД B

Навеску испытуемого образца, указанную в частной фармакопейной статье, помещают в пробирку, содержащую 4 мл хлороводородной кислоты P и около 5 мг калия йодида P, и прибавляют 3 мл реактива гипофосфита P. Смесь нагревают на водяной бане в течение 15 мин, время от времени встряхивая.

Таким же образом готовят раствор сравнения, используя 0.5 мл стандартного раствора мышьяка ионов (10 ppm ) P.

После нагревания на водяной бане интенсивность окраски испытуемого раствора не должна превышать интенсивность окраски раствора сравнения.

201040003-2019

2.1.4.3. Кальций

При приготовлении всех растворов, применяемых в данном испытании, необходимо использовать воду дистиллированную P.

К 0,2 мл стандартного раствора кальция ионов спиртового (100 ppm ) P прибавляют 1 мл раствора аммония оксалата P. Через 1 мин добавляют смесь 1 мл уксусной кислоты разбавленной P и 15 мл указанного в частной фармакопейной статье раствора или раствора, содержащего указанную навеску испытуемого образца, и встряхивают. Таким же образом готовят раствор сравнения, используя смесь 10 мл водного стандартного раствора кальция ионов (10 ppm ) P, 1 мл уксусной кислоты разбавленной P и 5 мл воды дистиллированной P.

Через 15 мин интенсивность опалесценции испытуемого раствора не должна превышать интенсивность опалесценции раствора сравнения.

201040004-2019

2.1.4.4. Хлориды

К 15 мл указанного в частной фармакопейной статье раствора прибавляют 1 мл азотной кислоты разбавленной P и выливают смесь в один прием в пробирку, содержащую 1 мл раствора серебра нитрата P2. Таким же образом готовят раствор сравнения, используя вместо 15 мл испытуемого раствора 10 мл стандартного раствора хлорид-ионов (5 ppm ) P и 5 мл воды P. Пробирки помещают в защищенное от света место.

Через 5 мин пробирки просматривают на черном фоне в проходящем свете (перпендикулярно оси пробирок). Интенсивность опалесценции испытуемого раствора не должна превышать интенсивность опалесценции суспензии сравнения.

201040005-2019

2.1.4.5. Фториды

Навеску испытуемого образца, указанную в частной фармакопейной статье, 0,1 г песка P, промытого кислотой, и 20 мл смеси равных объемов серной кислоты P и воды P помещают во внутреннюю пробирку прибора, изображенного на рисунке 2.1.4.5.-1. Рубашку, заполненную тетрахлорэтаном P, нагревают до температуры кипения тетрахлорэтана (146 °C). Подсоединяют генератор водяного пара и перегоняют содержимое пробирки с перегретым водяным паром, собирая дистиллят в мерную колбу вместимостью 100 мл, содержащую 0,3 мл 0,1 M раствора натрия гидроксида P и 0,1 мл раствора фенолфталеина P. Объем раствора в пробирке во время перегонки должен быть постоянным (20 мл). Поддерживают щелочную реакцию содержимого мерной колбы, при необходимости прибавляя по каплям 0,1 M раствор натрия гидроксида P. Доводят объем дистиллята водой P до 100 мл (испытуемый раствор).

Рисунок 2.1.4.5.-1
Прибор для испытания на фториды (размеры в миллиметрах)

Таким же образом готовят раствор сравнения, используя вместо испытуемой субстанции 5 мл стандартного раствора фторид-ионов (10 ppm ) P.

В один цилиндр со стеклянной притертой пробкой помещают 20 мл испытуемого раствора, в другой такой же цилиндр - 20 мл раствора сравнения. В каждый цилиндр прибавляют по 5 мл реактива аминометилализариндиуксусной кислоты P.

Через 20 мин интенсивность синей окраски испытуемого раствора, появившейся вместо первоначальной красной, не должна превышать интенсивность окраски раствора сравнения.

201040006-2019

2.1.4.6. Магний

К 10 мл указанного в частной фармакопейной статье раствора прибавляют 0,1 г динатрия тетрабората P. При необходимости корректируют pH раствора хлороводородной кислотой разбавленной P или раствором натрия гидроксида разбавленным P до значения от 8,8 до 9,2. Раствор помещают в делительную воронку, встряхивают в течение 1 мин с двумя порциями раствора 1 г/л гидроксихинолина P в хлороформе P по 5 мл, оставляют до расслоения и отбрасывают органический слой. К водному слою прибавляют 0,4 мл бутиламина P и 0,1 мл триэтаноламина P. При необходимости корректируют pH раствора до значения от 10,5 до 11,5. Прибавляют 4 мл раствора 1 г/л гидроксихинолина P в хлороформе P, встряхивают в течение 1 мин, оставляют до расслоения; нижний слой используют для сравнения (испытуемый раствор). Таким же образом готовят раствор сравнения, используя вместо 10 мл указанного раствора смесь 1 мл стандартного раствора магния ионов (10 ppm ) P и 9 мл воды P.

Интенсивность окраски испытуемого раствора не должна превышать интенсивность окраски раствора сравнения.

2010400007-2019

2.1.4.7. Магний и щелочноземельные металлы

К 200 мл воды P прибавляют 0,1 г гидроксиламина гидрохлорида P, 10 мл аммиачного буферного раствора с pH 10,0 P, 1 мл 0,1 M раствора цинка сульфата P и около 15 мг индикаторной смеси протравного черного 11 P. Нагревают до температуры около 40 °C и титруют 0,01 M раствором натрия эдетата P до перехода окраски раствора от фиолетовой к синей. К полученному раствору прибавляют указанное в частной фармакопейной статье количество испытуемого образца, растворенного в 100 мл воды P, или указанный в частной фармакопейной статье раствор. Если окраска раствора становится фиолетовой, снова титруют до перехода окраски раствора к синей.

Объем 0,01 M раствора натрия эдетата P, израсходованный на второе титрование, не должен превышать объем титранта, указанный в частной фармакопейной статье.

201040008-2019

2.1.4.8. Тяжелые металлы

В методах, приведенных ниже, используют тиоацетамида реактив P. Допускается использование раствора натрия сульфида P1 (0,1 мл). Если указанная в частной фармакопейной статье методика испытания разработана с использованием тиоацетамида реактива P, но вместо него используют раствор натрия сульфида P1, то для методов А, Б и З необходимо включить проверочный раствор, приготовленный из такого же количества испытуемого образца, что и при приготовлении испытуемого раствора, к которому прибавляют такой же объем стандартного раствора свинца, что и при приготовлении раствора сравнения. Результаты испытания считают достоверными, если интенсивность окраски проверочного раствора равна или превышает интенсивность окраски раствора сравнения.

МЕТОД А

Испытуемый раствор. 12 мл указанного в частной фармакопейной статье раствора испытуемого образца.

Раствор сравнения. Смесь 10 мл стандартного раствора свинца ионов (1 ppm ) P или стандартного раствора свинца ионов (2 ppm ) P, указанного в частной фармакопейной статье, и 2 мл указанного в частной фармакопейной статье раствора испытуемого образца.

Контрольный раствор. Смесь 10 мл воды P и 2 мл указанного в частной фармакопейной статье раствора испытуемого образца.

К каждому раствору прибавляют по 2 мл буферного раствора с pH 3,5 P, перемешивают, добавляют 1,2 мл тиоацетамида реактива P и тотчас перемешивают. Растворы просматривают через 2 мин.

Результаты испытания считают достовернвми, если раствор сравнения имеет светло-коричневую окраску по сравнению с контрольным раствором.

Испытуемый образец выдерживает испытание, если интенсивность коричневой окраски испытуемого раствора не превышает интенсивность окраски раствора сравнения.

Если однозначная оценка результата вызывает затруднение, растворы фильтруют через подходящий мембранный фильтр с размером пор 0,45 мкм. Для обеспечения медленного и равномерного фильтрования давление на поршень шприца должно быть умеренным и постоянным. Сравнивают пятна на фильтрах, полученные при фильтровании разных растворов.

МЕТОД Б

Испытуемый раствор. 12 мл указанного в частной фармакопейной статье раствора испытуемого образца, приготовленного путем его растворения в органическом растворителе, содержащем минимальное количество воды (например, диоксан или ацетон, содержащие 15% воды).

Раствор сравнения. Смесь 10 мл стандартного раствора свинца ионов (1 ppm или 2 ppm ) P, указанного в частной фармакопейной статье, и 2 мл указанного в частной фармакопейной статье раствора испытуемого образца в органическом растворителе. Стандартный раствор свинца ионов (1 ppm или 2 ppm ) P готовят путем разведения стандартного раствора свинца ионов (100 ppm ) P органическим растворителем, применяемым для растворения испытуемого образца.

Контрольный раствор. Смесь 10 мл растворителя, применяемого для растворения испытуемого образца, и 2 мл указанного в частной фармакопейной статье раствора испытуемого образца в органическом растворителе.

К каждому раствору прибавляют по 2 мл буферного раствора с pH 3,5 P, перемешивают, добавляют по 1,2 мл тиоацетамида реактива P и тотчас перемешивают. Растворы просматривают через 2 мин.

Результаты испытания считают достоверными, если раствор сравнения имеет светло-коричневую окраску по сравнению с контрольным раствором.

Испытуемый образец выдерживает испытание, если интенсивность коричневой окраски испытуемого раствора не превышает интенсивность окраски раствора сравнения.

Если однозначная оценка результата вызывает затруднение, растворы фильтруют через подходящий мембранный фильтр с размером пор 0,45 мкм. Для обеспечения медленного и равномерного фильтрования давление на поршень шприца должно быть умеренным и постоянным. Сравнивают окраску пятен на фильтрах, полученных при фильтровании разных растворов.

МЕТОД В

Испытуемый раствор. В кварцевый тигель помещают 4 мл раствора 250 г/л магния сульфата P в серной кислоте разбавленной P и прибавляют указанное в частной фармакопейной статье количество испытуемого образца (не более 2 г). Перемешивают тонкой стеклянной палочкой и осторожно нагревают. Если смесь жидкая, осторожно упаривают досуха на водяной бане, затем постепенно нагревают до обугливания и продолжают нагревание до получения почти белого или, в крайнем случае, сероватого остатка. Сжигание проводят при температуре не более 800 °C. Оставляют до охлаждения, затем остаток в тигле смачивают несколькими каплями серной кислоты разбавленной P. Упаривают досуха, вновь сжигают и оставляют до охлаждения. Общее время сжигания не должно превышать 2 ч. Остаток из тигля количественно переносят в подходящую емкость двумя порциями хлороводородной кислоты разбавленной P по 5 мл. Прибавляют 0,1 мл раствора фенолфталеина P, затем подщелачивают раствором аммиака концентрированным P до появления розовой окраски. Охлаждают, прибавляют уксусную кислоту ледяную P до обесцвечивания раствора и добавляют 0,5 мл уксусной кислоты ледяной P. При необходимости фильтруют и промывают фильтр водой P. Доводят объем раствора водой P до 20 мл и перемешивают.

Раствор сравнения. Готовят аналогично испытуемому раствору, используя вместо испытуемого образца указанный в частной фармакопейной статье объем стандартного раствора свинца ионов (10 ppm ) P. К 10 мл полученного раствора прибавляют 2 мл испытуемого раствора.

Проверочный раствор. Готовят аналогично испытуемому раствору, прибавляя к испытуемому образцу объем стандартного раствора свинца ионов 10 ppm ) P, указанный в частной фармакопейной статье для приготовления раствора сравнения. К 10 мл полученного раствора добавляют 2 мл испытуемого раствора.

Контрольный раствор. Смесь 10 мл воды P и 2 мл испытуемого раствора.

К 12 мл каждого раствора прибавляют по 2 мл буферного раствора с pH 3,5 P, перемешивают, добавляют по 1,2 мл тиоацетамида реактива P и тотчас перемешивают. Растворы просматривают через 2 мин.

Результаты испытания считают достоверными, если:

- раствор сравнения имеет светло-коричневую окраску по сравнению с контрольным раствором;

- интенсивность окраски проверочного раствора равна или превышает интенсивность окраски раствора сравнения.

Испытуемый образец выдерживает испытание, если интенсивность коричневой окраски испытуемого раствора не превышает интенсивность окраски раствора сравнения.

Если однозначная оценка результата вызывает затруднение, растворы фильтруют через подходящий мембранный фильтр с размером пор 0,45 мкм. Для обеспечения медленного и равномерного фильтрования давление на поршень шприца должно быть умеренным и постоянным. Сравнивают окраску пятен на фильтрах, полученных при фильтровании разных растворов.

МЕТОД Г

Испытуемый раствор. Количество испытуемого образца, указанное в частной фармакопейной статье, помещают в кварцевый тигель и тщательно смешивают с 0,5 г магния оксида P1. Сжигают при слабом красном калении до образования однородного остатка белого или серовато-белого цвета. Если после 30 мин сжигания смесь остается окрашенной, тигель охлаждают, содержимое перемешивают тонкой стеклянной палочкой и повторяют сжигание. При необходимости операцию повторяют. Нагревают при температуре 800 °C в течение около 1 ч. Остаток из тигля количественно переносят в подходящую емкость двумя порциями по 5 мл смеси равных объемов хлороводородной кислоты P1 и воды P. Прибавляют 0,1 мл раствора фенолфталеина P, затем подщелачивают раствором аммиака концентрированным P до появления розовой окраски. Охлаждают, подкисляют уксусной кислотой ледяной P до обесцвечивания раствора и добавляют 0,5 мл уксусной кислоты ледяной P. При необходимости фильтруют и промывают фильтр водой P. Доводят объем раствора водой P до 20 мл.

Раствор сравнения. Готовят аналогично испытуемому раствору, используя вместо испытуемого образца указанный в частной фармакопейной статье объем стандартного раствора свинца ионов (10 ppm ) P, и сушат в сушильном шкафу при температуре от 100 °C до 105 °C. К 10 мл полученного раствора прибавляют 2 мл испытуемого раствора.

Проверочный раствор. Готовят аналогично испытуемому раствору, прибавляя к испытуемому образцу объем стандартного раствора свинца ионов (10 ppm ) P, указанный в частной фармакопейной статье для приготовления раствора сравнения, и сушат в сушильном шкафу при температуре от 100 °C до 105 °C. К 10 мл полученного раствора прибавляют 2 мл испытуемого раствора.

Контрольный раствор. Смесь 10 мл воды P и 2 мл испытуемого раствора.

К 12 мл каждого раствора прибавляют по 2 мл буферного раствора с pH 3,5 P, перемешивают, добавляют по 1,2 мл тиоацетамида реактива P и тотчас перемешивают. Растворы просматривают через 2 мин.

Результаты испытания считают достоверными, если:

- раствор сравнения имеет светло-коричневую окраску по сравнению с контрольным раствором;

- интенсивность окраски проверочного раствора равна или превышает интенсивность окраски раствора сравнения.

Испытуемый образец выдерживает испытание, если интенсивность коричневой окраски испытуемого раствора не превышает интенсивность окраски раствора сравнения.

Если однозначная оценка результата вызывает затруднение, растворы фильтруют через подходящий мембранный фильтр с размером пор 0,45 мкм. Для обеспечения медленного и равномерного фильтрования давление на поршень шприца должно быть умеренным и постоянным. Сравнивают пятна на фильтрах, полученные при фильтровании разных растворов.

МЕТОД Д

Испытуемый раствор. Количество испытуемого образца, указанное в частной фармакопейной статье, растворяют в 30 мл воды P или в объеме воды P, указанном в частной фармакопейной статье.

Раствор сравнения. Указанный объем стандартного раствора свинца ионов (1 ppm ) P разводят до объема испытуемого раствора, при отсутствии других указаний в частной фармакопейной статье.

В держатель устройства для фильтрования, на подложку которого помещен мембранный фильтр (размер пор 3 мкм), а сверху него - предфильтр (рисунок 2.1.4.8.-1), устанавливают шприц вместимостью 50 мл без поршня.

Рисунок. 2.1.4.8.-1
Прибор для испытания на соли тяжелых металлов (размеры в миллиметрах)

Испытуемый раствор помещают в шприц и вводят поршень, прилагая такое давление, чтобы профильтровался весь раствор. Открывают держатель, вынимают предфильтр и проверяют отсутствие примесей на мембранном фильтре. В противном случае его заменяют другим мембранным фильтром и процедуру повторяют в тех же условиях.

К предфильтрату или указанному объему предфильтрата прибавляют 2 мл буферного раствора с pH 3,5 P и перемешивают, добавляют 1,2 мл тиоацетамида реактива P, тотчас перемешивают и оставляют на 10 мин. Фильтруют в соответствии с вышеприведенным описанием, но расположение фильтров изменяют таким образом, чтобы жидкость проходила сначала через мембранный фильтр, а затем - через предфильтр (рисунок 2.1.4.8.-1).

Для обеспечения медленного и равномерного фильтрования давление на поршень шприца должно быть умеренным и постоянным. После окончания фильтрования держатель открывают, мембранный фильтр вынимают и сушат с помощью фильтровальной бумаги.

Параллельно в условиях, описанных для испытуемого раствора, проводят испытание с раствором сравнения.

Испытуемый образец выдерживает испытание, если интенсивность окраски пятна, полученного в опыте с испытуемым раствором, не превышает интенсивность окраски пятна, полученного в опыте с раствором сравнения.

МЕТОД Е

Испытуемый раствор. Количество или объем испытуемого образца, указанные в частной фармакопейной статье, помещают в чистую сухую длинногорлую колбу Кьельдаля вместимостью 100 мл (в случае интенсивного пенообразования необходимо использовать колбу вместимостью 300 мл). Колбу закрепляют под углом 45° и, если субстанция представляет собой твердое вещество, прибавляют смесь 8 мл серный кислоты P и 10 мл азотной кислоты P в количестве, достаточном для полного смачивания испытуемого образца, если субстанция представляет собой жидкость прибавляют несколько миллилитров вышеуказанной смеси. Осторожно нагревают до начала реакции. После прекращения реакции прибавляют дополнительные порции той же смеси кислот, нагревая после каждого прибавления. Операцию повторяют до тех пор, пока объем прибавленной смеси кислот не достигнет 18 мл. Усиливают нагревание и осторожно кипятят до потемнения раствора. Охлаждают, прибавляют 2 мл азотной кислоты P и вновь нагревают до потемнения раствора. Продолжают прибавление азотной кислоты P с последующим нагреванием до тех пор, пока раствор не перестанет темнеть, затем сильно нагревают до появления плотных белых паров. Охлаждают, осторожно прибавляют 5 мл воды P, осторожно кипятят до появления плотных белых паров и продолжают нагревание до получения остатка объемом 2 - 3 мл. Охлаждают, осторожно прибавляют 5 мл воды P и определяют окраску раствора. Если раствор имеет желтую окраску, осторожно прибавляют по каплям 1 мл раствора водорода пероксида концентрированного P, вновь нагревают до появления плотных белых паров и продолжают нагревание до получения остатка объемом 2 - 3 мл. Если окраска раствора все еще остается желтой, повторно прибавляют 5 мл воды P и 1 мл раствора водорода пероксида концентрированного P до обесцвечивания раствора. Охлаждают, осторожно разводят водой и переносят в пробирку вместимостью 50 мл для сравнения окраски, контролируя, чтобы общий объем раствора не превышал 25 мл. Доводят pH раствора до значения 3,0 - 4,0 раствором аммиака концентрированным P1 (при приближении к указанному значению pH можно применять раствор аммиака разбавленный P1), используя в качестве внешнего индикатора индикаторную бумагу, действующую в узком интервале pH, затем доводят объем раствора водой P до 40 мл, перемешивают и прибавляют 2 мл буферного раствора с pH 3,5 P. К полученной смеси прибавляют 1,2 мл тиоацетамида реактива P и тотчас перемешивают. Доводят объем раствора водой P до 50 мл и перемешивают.

Раствор сравнения. Параллельно в таких же условиях готовят раствор сравнения, используя вместо испытуемого образца указанный в частной фармакопейной статье объем стандартного раствора свинца ионов (10 ppm ) P.

Проверочный раствор. Готовят аналогично испытуемому раствору, прибавляя к испытуемому образцу объем стандартного раствора свинца ионов (10 ppm ) P, указанный в частной фармакопейной статье для приготовления раствора сравнения.

Контрольный раствор. Готовят аналогично испытуемому раствору, но без добавления испытуемого образца.

Через 2 мин сравнивают растворы, просматривая их перпендикулярно-вертикальной оси пробирок на белом фоне. Результаты испытания считают достоверными, если: - раствор сравнения имеет коричневую окраску по сравнению с контрольным раствором;

- интенсивность окраски проверочного раствора равна или превышает интенсивность окраски раствора сравнения.

Испытуемый образец выдерживает испытание, если интенсивность коричневой окраски испытуемого раствора не превышает интенсивность окраски раствора сравнения.

Если однозначная оценка результата вызывает затруднение, растворы фильтруют через подходящий мембранный фильтр с размером пор 0,45 мкм. Для обеспечения медленного и равномерного фильтрования давление на поршень шприца должно быть умеренным и постоянным. Сравнивают окраску пятен на фильтрах, полученных при фильтровании разных растворов.

МЕТОД Ж

ПРЕДОСТЕРЕЖЕНИЕ. При использовании реакционных сосудов, находящихся под высоким давлением, необходимо соблюдать меры предосторожности и инструкции по эксплуатации, предоставленные производителем. Цикл процесса сжигания должен быть детально разработан в зависимости от типа используемой микроволновой печи (например, микроволновые печи с контролем мощности, микроволновые печи с контролем температуры или печи с контролем давления). Цикл сжигания должен соответствовать требованиям инструкции производителя. Цикл сжигания считают пригодным при получении прозрачного раствора.

Испытуемый раствор. Количество испытуемого образца, указанное в частной фармакопейной статье (не более 0,5 г), помещают в подходящий чистый химический стакан с магнитной мешалкой. Последовательно прибавляют 2,7 мл серной кислоты P, 3,3 мл азотной кислоты P, 2,0 мл раствора водорода пероксида концентрированного P, добавляя каждый реактив дают испытуемому образцу прореагировать с предыдущим. Полученную смесь переносят в сухой реакционный сосуд, устойчивый к высокому давлению (например, из фторполимера или кварцевого стекла).

Раствор сравнения. Готовят аналогично испытуемому раствору, используя вместо испытуемого образца указанный объем стандартного раствора свинца ионов (10 ppm ) P.

Проверочный раствор. Готовят аналогично испытуемому раствору, прибавляя к испытуемому образцу объем стандартного раствора свинца ионов (10 ppm ) P, указанный в частной фармакопейной статье для приготовления раствора сравнения.

Контрольный раствор. Готовят аналогично испытуемому раствору, но без добавления испытуемого образца.

Сосуды закрывают крышкой и помещают в лабораторную микроволновую печь. Процедуру сжигания проводят, последовательно используя две подходящие программы. В зависимости от типа используемой микроволновой печи разрабатывают многоступенчатые программы для контроля процесса реакции, мониторинга давления, температуры или мощности. После завершения первой программы реакционные сосуды охлаждают, снимают крышки. В каждый сосуд прибавляют по 2,0 мл раствора водорода пероксида концентрированного P и продолжают процесс, используя вторую программу. После окончания второй программы реакционные сосуды охлаждают, затем снимают крышки. При необходимости получения прозрачного раствора повторно прибавляют раствор водорода пероксида концентрированного P и проводят сжигание, используя вторую программу.

Охлаждают, осторожно разводят водой P и переносят в колбу, ополаскивая сосуд водой P, и следят за тем, чтобы общий объем раствора не превышал 25 мл.

pH полученного раствора доводят раствором аммиака концентрированным P1 до значения 3,0 - 4,0 (при приближении к указанному значению pH можно использовать раствор аммиака разбавленный P1), применяя в качестве внешнего индикатора индикаторную бумагу с узким интервалом pH. Во избежание нагревания растворов используют ледяную баню и магнитную мешалку. Доводят объемы растворов водой P до 40 мл и перемешивают. Прибавляют по 2 мл буферного раствора с pH 3,5 P, перемешивают, добавляют по 1,2 мл тиоацетамида реактива P и тотчас перемешивают. Объем полученных растворов доводят водой P до 50 мл, перемешивают и оставляют на 2 мин.

Растворы фильтруют через подходящий мембранный фильтр с размером пор 0,45 мкм. Для обеспечения медленного и равномерного фильтрования, давление на поршень шприца должно быть умеренным и постоянным. Сравнивают пятна на фильтрах, полученных при фильтровании разных растворов.

Результаты испытания считают достоверными, если:

- пятно, полученное в опыте с раствором сравнения, имеет коричневую окраску в сравнении с пятном, полученным в опыте с контрольным раствором;

- интенсивность окраски пятна, полученного в опыте с проверочным раствором, равна или превышает интенсивность окраски пятна, полученного в опыте с раствором сравнения.

Испытуемый образец выдерживает испытание, если интенсивность коричневой окраски пятна, полученного в опыте с испытуемым раствором, не превышает интенсивность окраски пятна, полученного в опыте с раствором сравнения.

МЕТОД З

Испытуемый раствор. Количество испытуемого образца, указанное в частной фармакопейной статье, растворяют в указанном растворителе или смеси растворителей.

Раствор сравнения. Указанный в частной фармакопейной статье объем стандартного раствора свинца ионов (10 ppm ) P доводят указанным растворителем или смесью растворителей до объема 20 мл.

Контрольный раствор. 20 мл указанного растворителя или смеси растворителей.

К каждому раствору прибавляют по 2 мл буферного раствора с pH 3,5 P и перемешивают. (В некоторых случаях происходит выпадение осадка, поэтому в частной фармакопейной статье описывается повторное растворение в указанном объеме данного растворителя). Каждый полученный раствор прибавляют к 1,2 мл тиоацетамида реактива P, тотчас перемешивают и оставляют на 2 мин. Растворы фильтруют через подходящий мембранный фильтр с размером пор 0,45 мкм. Сравнивают пятна на фильтрах, полученные при фильтровании разных растворов.

Результаты испытания считают достоверными, если пятно, полученное в опыте с раствором сравнения, имеет коричневато-черную окраску в сравнении с пятном, полученным в опыте с контрольным раствором.

Испытуемый образец выдерживает испытание, если интенсивность коричневато-черной окраски пятна, полученного в опыте с испытуемым раствором, не превышает интенсивность окраски пятна, полученного в опыте с раствором сравнения.

201040009-2019

2.1.4.9. Железо

Количество испытуемого образца, указанное в частной фармакопейной статье, растворяют в воде P, доводят объем раствора водой P до 10 мл или используют 10 мл раствора, указанного в частной фармакопейной статье. Прибавляют 2 мл раствора 200 г/л лимонной кислоты P и 0,1 мл тиогликолевой кислоты P. Перемешивают, подщелачивают раствором аммиака P и доводят объем раствора водой P до 20 мл. Таким же образом готовят раствор сравнения, используя 5 мл стандартного раствора железа ионов (2 ppm ) доведенного водой P до 10 мл.

Через 5 мин интенсивность розовой окраски испытуемого раствора не должна превышать интенсивность окраски раствора сравнения.

201040010-2019

2.1.4.10. Свинец в сахарах

Определение свинца проводят методом атомно-абсорбционной спектрометрии (2.1.2.22., метод II).

Испытуемый раствор. 20,0 г испытуемого образца растворяют в смеси равных объемов уксусной кислоты разбавленной P и воды P, доводят объем раствора той же смесью растворителей до 100,0 мл. Прибавляют 2,0 мл прозрачного раствора 10 г/л аммония пирролидиндитиокарбамата P, 10,0 мл метилизобутилкетона P и встряхивают в течение 30 с, защищая от яркого света. Оставляют до разделения слоев и используют слой метилизобутилкетона.

Растворы сравнения. Готовят три раствора сравнения таким же образом, что и испытуемый раствор, но с добавлением к 20,0 г испытуемого образца соответственно 0,5 мл, 1,0 мл и 1,5 мл стандартного раствора свинца ионов (10 ppm ) P

Устанавливают нулевую точку на приборе, используя метилизобутилкетон P, обработанный аналогично испытуемому раствору, но без добавления испытуемого образца. Измеряют оптическую плотность при длине волны 283,3 нм, используя в качестве источника излучения лампу с полым свинцовым катодом и воздушно-ацетиленовое пламя.

Содержание свинца в испытуемом образце должно быть не более 0,5 ppm при отсутствии других указаний в частной фармакопейной статье.

201040011-2019

2.1.4.11. Фосфаты

К 100 мл приготовленного и, при необходимости, нейтрализованного в соответствии с указаниями в частной фармакопейной статье раствора прибавляют 4 мл сульфомолибденового реактива P3. Встряхивают и добавляют 0,1 мл раствора олова хлорида P1. Таким же образом готовят раствор сравнения, используя вместо 100 мл раствора субстанции смесь 2 мл стандартного раствора фосфат-ионов (5 ppm ) P и 98 мл воды P.

Через 10 мин сравнивают окраску 20 мл каждого раствора.

Интенсивность окраски испытуемого раствора не должна превышать интенсивность окраски раствора сравнения.

201040012-2019

2.1.4.12. Калий

К 10 мл раствора, указанного в частной фармакопейной статье, прибавляют 2 мл свежеприготовленного раствора 10 г/л натрия тетрафенилбората P.

Параллельно таким же образом готовят раствор сравнения, используя смесь 5 мл стандартного раствора калия ионов (20 ppm ) P и 5 мл воды P.

Через 5 мин интенсивность опалесценции испытуемого раствора не должна превышать интенсивность опалесценции раствора сравнения.

201040013-2019

2.1.4.13. Сульфаты

Все растворы, применяемые в данном испытании, должны быть приготовлены с использованием воды дистиллированной P.

К 4,5 мл стандартного раствора сульфат-ионов (10 ppm ) P прибавляют 3 мл раствора 250 г/л бария хлорида P. Встряхивают и оставляют на 1 мин. К 2,5 мл полученной суспензии прибавляют 15 мл раствора, указанного в частной фармакопейной статье, и 0,5 мл уксусной кислоты P.

Таким же образом готовят раствор сравнения, используя 15 мл стандартного раствора сульфат-ионов (10 ppm ) P вместо указанного в частной фармакопейной статье раствора.

Через 5 мин интенсивность опалесценции испытуемого раствора не должна превышать интенсивность опалесценции раствора сравнения.

201040014-2019

2.1.4.14. Сульфатная зола

Подходящий тигель (например, фарфоровый, кварцевый или платиновый) прокаливают при температуре (600 +/- 50) °C в течение 30 мин, охлаждают в эксикаторе над слоем силикагеля или другого подходящего осушителя и точно взвешивают. Количество испытуемого образца, указанное в частной фармакопейной статье, помещают в предварительно прокаленный тигель и точно взвешивают. Испытуемый образец смачивают 1 мл серной кислоты P, осторожно нагревают при температуре, по возможности наиболее низкой, до полного обугливания образца. После охлаждения остаток смачивают 1 мл серной кислоты P, осторожно нагревают до прекращения выделения белых паров и прокаливают в муфельной печи при температуре (600 +/- 50) °C до тех пор, пока остаток полностью не превратится в золу. Необходимо обеспечить отсутствие пламени во время проведения процедуры. Тигель охлаждают в эксикаторе над слоем силикагеля или другого подходящего осушителя, повторно точно взвешивают и рассчитывают количество остатка в процентах.

Если количество полученного остатка превышает предел, указанный в частной фармакопейной статье, его повторно смачивают серной кислотой P и сжигают, как описано выше, в течение 30 мин. Сжигание повторяют до тех пор, пока два последовательно проведенных взвешивания не будут отличаться друг от друга не более чем на 0,5 мг или содержание остатка в процентах не будет соответствовать указанному пределу.

Количество испытуемого образца, используемое для испытания (обычно 1 - 2 г) выбирают таким образом, чтобы указанный предел массы остатка (обычно около 1 мг) можно было измерить с достаточной точностью.

201040015-2019

2.1.4.15. Никель в полиолах

Определение никеля проводят методом атомно-абсорбционной спектрометрии (2.1.2.22., метод II).

Испытуемый раствор. 20,0 г испытуемого образца растворяют в смеси равных объемов уксусной кислоты разбавленной P и воды P, доводят объем раствора той же смесью растворителей до 100,0 мл и перемешивают. Прибавляют 2,0 мл насыщенного раствора (около 10 г/л) аммония пирролидиндитиокарбамата P и 10,0 мл метилизобутилкетона P, встряхивают в течение 30 с, защищая от яркого света. Оставляют до разделения слоев и используют слой метилизобутилкетона.

Растворы сравнения. Готовят три раствора сравнения аналогично испытуемому раствору, но с добавлением к 20,0 г испытуемого образца соответственно 0,5 мл, 1,0 мл и 1,5 мл стандартного раствора никеля ионов (10 ppm ) Р.

Устанавливают нулевую точку на приборе, используя метилизобутилкетон Р, обработанный аналогично испытуемому раствору, но без добавления испытуемого образца. Измеряют оптическую плотность при длине волны 232,0 нм, используя в качестве источника излучения лампу с полым никелевым катодом и воздушно-ацетиленовое пламя.

Испытуемый образец должен содержать не более 1 ppm никеля при отсутствии других указаний в частной фармакопейной статье.

201040016-2019

2.1.4.16. Общая зола

Кварцевый или платиновый тигель нагревают до красного каления (600 +/- 50) °C в течение 30 мин, охлаждают в эксикаторе и взвешивают. При отсутствии других указаний в частной фармакопейной статье 1,00 г испытуемого образца или растительной фармацевтической субстанции помещают в тигель и равномерном распределяют по дну тигля. Сушат при температуре от 100 °C до 105 °C в течение 1 ч и затем сжигают до постоянной массы в муфельной печи при температуре (600 +/- 5025) °C. Тигель после каждого сжигания охлаждают в эксикаторе. В течение всей процедуры в тигле не должно появляться пламя. Если после длительного сжигания зола все еще содержит темные частицы, содержимое тигля количественно переносят горячей водой на беззольный фильтр и сжигают остатки и фильтр. Фильтрат объединяют с золой, осторожно упаривают досуха и прокаливают до постоянной массы.

201040017-2019

2.1.4.17. Алюминий

МЕТОД А

Испытуемый раствор. Раствор испытуемого образца, приготовленный в соответствии с указаниями в частной фармакопейной статье, помещают в делительную воронку, встряхивают сначала с двумя порциями по 20 мл раствора 5 г/л гидроксихинолина P в хлороформе P, затем с 10 мл того же раствора. Хлороформные слои отделяют, объединяют и доводят хлороформом P до объема 50,0 мл.

Раствор сравнения. Готовят таким же образом, используя указанный в частной фармакопейной статье раствор сравнения.

Контрольный раствор. Готовят таким же образом, используя указанный в частной фармакопейной статье контрольный раствор.

Измеряют интенсивность флуоресценции (2.1.2.20) испытуемого раствора (), раствора сравнения () и контрольного раствора (), используя возбуждающее излучение при длине волны 392 нм и вторичный фильтр с полосой пропускания, имеющей максимум при длине волны 518 нм, или монохроматор, установленный на пропускание данной длины волны.

Интенсивность флуоресценции ( - ) испытуемого раствора не должна превышать интенсивность флуоресценции раствора сравнения ( - ).

МЕТОД Б

Данный метод применяют для субстанций, предназначенных для использования в гемодиализе.

Определение проводят методом атомно-абсорбционной спектрометрии (2.1.2.22).

Испытуемый раствор. При отсутствии других указаний в частной фармакопейной статье, навеску испытуемого образца, содержащую от 1,2 мкг до 3,8 мкг алюминий-иона, помещают в полимерную мерную колбу вместимостью 100 мл, прибавляют 50 мл воды P и растворяют на ультразвуковой бане в течение 30 мин. Добавляют 4 мл азотной кислоты P и доводят объем раствора водой P до 100,0 мл.

Растворы сравнения. Алюминиевую проволоку опускают на несколько минут в 6 M хлороводородную кислоту P, нагретую до 80 °C. Около 0,1 г обработанной проволоки растворяют в смеси 10 мл 25% (об/об) хлороводородной кислоты и 2 мл азотной кислоты концентрированной при температуре около 80 °C и продолжают нагревание до получения объема смеси около 4 мл. Смесь охлаждают до комнатной температуры и прибавляют 4 мл воды P, затем упаривают до объема около 2 мл, охлаждают, переносят в мерную колбу вместимостью 100 мл, доводят водой P до объема 100,0 мл и перемешивают. 10 мл полученного раствора доводят водой P до объема 100,0 мл и перемешивают. 1,0 мл данного раствора доводят водой P до объема 100,0 мл. Затем 1,0 мл, 2,0 мл и 4,0 мл полученного раствора помещают в отдельные мерные колбы вместимостью 100 мл и доводят азотной кислотой разбавленной P1 до объема 100,0 мл (концентрация алюминий-иона 0,01 мкг/мл, 0,02 мкг/мл и 0,04 мкг/мл, соответственно).

Контрольный раствор. Азотная кислота разбавленная P1.

Измеряют поглощение испытуемого раствора и растворов сравнения при длине волны 309,3 нм, используя в качестве источника излучения лампу с полым алюминиевым катодом и беспламенную электрическую печь.

Концентрацию алюминия в испытуемом растворе определяют по калибровочному графику, построенному по растворам сравнения. Рассчитывают содержание алюминия в субстанции.

201040018-2019

2.1.4.18. Свободный формальдегид

При отсутствии других указаний в частной фармакопейной статье применяют метод А. Метод Б применяют для вакцин, в которых для нейтрализации избыточного формальдегида используют натрия метабисульфит.

МЕТОД А

Вакцины, применяемые в медицине, разводят в 10 раз. Бактериальные анатоксины, применяемые в ветеринарии, разводят в 25 раз.

К 1 мл испытуемой вакцины, разведенной как указано выше, прибавляют 4 мл воды P и 5 мл ацетилацетонового реактива P1. Пробирку помещают на водяную баню и выдерживают при температуре 40 °C в течение 40 мин. Образцы просматривают вдоль вертикальной оси пробирок. Интенсивность окраски полученного раствора не должна превышать интенсивность окраски раствора сравнения, приготовленного аналогично испытуемой вакцине, с использованием вместо разведенной вакцины 1 мл раствора формальдегида P, содержащего 20 мкг формальдегида () в одном миллилитре.

МЕТОД Б

Испытуемый раствор. Испытуемую вакцину разводят водой P в соотношении 1:200. Если испытуемая вакцина представляет собой эмульсию, готовят эквивалентные разведения, используя водную фазу, отделенную подходящим способом (см. ниже). Если для отделения водной фазы применяют одну из методик, описанных ниже, используют разведение водной фазы в соотношении 1:20.

Растворы сравнения. Готовят растворы, содержащие 0,25 г/л, 0,50 г/л, 1,00 г/л, 2,00 г/л , разведением раствора формальдегида P водой P. Затем готовят разведения каждого из полученных растворов водой P в соотношении 1:200.

К 0,5 мл испытуемого раствора и каждого раствора сравнения прибавляют по 5,0 мл свежеприготовленного раствора 0,5 г/л метилбензотиазолонгидразона гидрохлорида P, закрывают пробирки, встряхивают и оставляют на 60 мин. Затем добавляют по 1 мл реактива железа (III) хлорида и сульфаминовой кислоты P и оставляют на 15 мин.

Измеряют оптическую плотность (2.1.2.24) полученных растворов при длине волны 628 нм. Содержание формальдегида в испытуемой вакцине определяют по калибровочной кривой, построенной с помощью растворов сравнения. Результаты анализа считаются достоверными, если коэффициент корреляции (r) калибровочной кривой составляет не менее 0,97.

Эмульсии. Если испытуемая вакцина представляет собой эмульсию, водную фазу отделяют, используя походящую методику, и применяют для приготовления испытуемого раствора. Используют следующие методики.

(а) К 1,0 мл испытуемой вакцины прибавляют 1,0 мл изопропилмиристата P и перемешивают. Добавляют 1,3 мл 1 M хлороводородной кислоты, 2,0 мл хлороформа P и 2,7 мл раствора 9 г/л натрия хлорида P, тщательно перемешивают. Центрифугируют с ускорением 15 000 g в течение 60 мин. Водную фазу переносят в мерную колбу вместимостью 10 мл и доводят объем раствора водой P до 10,0 мл. Если описанная процедура не позволяет отделить водную фазу, к раствору натрия хлорида прибавляют раствор 100 г/л полисорбата 20 P и повторяют процедуру, но центрифугируют с ускорением 22 500 g.

(б) К 1,0 мл испытуемой вакцины прибавляют 1,0 мл раствора 100 г/л натрия хлорида P и перемешивают. Центрифугируют с ускорением 1000 g в течение 15 мин. Водную фазу переносят в мерную колбу вместимостью 10 мл и доводят объем раствора водой P до 10,0 мл.

(в) К 1,0 мл испытуемой вакцины прибавляют 2,0 мл раствора 100 г/л натрия хлорида P и 3,0 мл хлороформа P, перемешивают. Центрифугируют с ускорением 1000 g в течение 5 мин. Переносят водную фазу в мерную колбу вместимостью 10 мл и доводят объем раствора водой P до 10,0 мл.

201040019-2019

2.1.4.19. Идентификация и контроль остаточных растворителей

Методики испытаний, описанные в данном общем методе, могут быть использованы:

1) для идентификации большинства остаточных растворителей классов 1 и 2 в активной субстанции, вспомогательном веществе или лекарственном препарате, если остаточные растворители неизвестны;

2) для определения предельного содержания остаточных растворителей классов 1 и 2, если они присутствуют в активной субстанции, вспомогательном веществе или лекарственном препарате;

3) для количественного определения растворителей класса 2, если их предельные нормы содержания превышают 1000 ppm (0.1%) или для количественного определения растворителей класса 3, при необходимости.

Остаточные растворители класса 1, класса 2 и класса 3 перечислены в общей фармакопейной статье 2.3.2.0. Остаточные растворители.

Для приготовления испытуемого образца ниже описаны три растворителя и статические условия ввода паровой фазы образца в хроматографическую систему. Из двух описанных хроматографических систем предпочтительной является система А. Систему В обычно используют для идентификации. Выбор методики приготовления испытуемого образца зависит от растворимости субстанции и в некоторых случаях от определяемых остаточных растворителей.

Такие остаточные растворители как формамид, 2-этоксиэтанол, 2-метоксиэтанол, этиленгликоль, N-метилпирролидон и сульфолан с трудом обнаруживаются в условиях парофазного анализа. Для контроля указанных остаточных растворителей следует применять другие подходящие методики.

Если методику испытания применяют для количественного определения остаточных растворителей в субстанции, она должна быть валидирована.

МЕТОДИКА

Определение проводят методом газовой хроматографии со статическим вводом паровой фазы (2.1.2.27).

Пробоподготовка 1. Испытуемый образец предназначен для контроля остаточных растворителей в водорастворимых субстанциях.

Раствор образца (1). 0,200 г испытуемого образца растворяют в воде P и доводят тем же растворителем до объема 20,0 мл.

Пробоподготовка 2. Образец предназначен для контроля остаточных растворителей в нерастворимых в воде субстанциях.

Раствор образца (2). 0,200 г испытуемого образца растворяют в диметилформамиде P (ДМФ) и доводят тем же растворителем до объема 20,0 мл.

Пробоподготовка 3. Испытуемый образец предназначен для контроля N,N-диметилацетамида и/или N,N-диметилформамида, если известно или допускается, что один или оба растворителя присутствуют в субстанции.

Раствор образца (3). 0,200 г испытуемого образца растворяют в 1,3-диметил-2-имидазолидиноне P (ДМИ) и доводят тем же растворителем до объема 20,0 мл.

В некоторых случаях, когда ни одна из вышеприведенных методик приготовления образца не подходит, возможно использование другого растворителя и других подходящих условий статического ввода паровой фазы, пригодность которых должна быть доказана.

Раствор растворителя (a). К 1,0 мл CO растворителя класса 1 прибавляют 9 мл диметилсульфоксида P и доводят водой P до объема 100,0 мл. 1,0 мл полученного раствора доводят водой P до объема 100 мл. 1,0 мл полученного раствора доводят водой P до объема 10,0 мл.

Растворы сравнения должны соответствовать следующим допустимым нормам содержания остаточных растворителей:

- бензол: 2 ppm;

- углерода тетрахлорид: 4 ppm;

- 1,2-дихлорэтан: 5 ppm;

- 1,1-дихлорэтен: 8 ppm;

- 1,1,1-трихлорэтан: 10 ppm.

Раствор растворителя (b). Соответствующие количества растворителей класса 2 растворяют в диметилсульфоксиде P и доводят тем же растворителем до объема 100,0 мл. Полученный раствор разводят водой P до концентрации 1/20 от значений предельной концентрации, приведенной в таблице 2 общей фармакопейной статьи 2.3.2.0. Остаточные растворители.

Раствор растворителя (c). 1,00 г растворителя или растворителей, содержащихся в субстанции, растворяют в диметилсульфоксиде P или воде P, в случае применимости, и доводят водой P до объема 100,0 мл. Полученный раствор разводят до концентрации 1/20 от значений предельной концентрации, указанной в таблице 1 или 2 общей фармакопейной статьи 2.3.2.0. Остаточные растворители.

Контрольный раствор. Готовят в условиях, описанных для раствора растворителя (c), но без добавления растворителя(ей) (используют для подтверждения отсутствия мешающих пиков).

Испытуемый раствор. 5,0 мл раствора испытуемого образца и 1,0 мл контрольного раствора помещают во флакон для ввода паровой фазы.

Раствор сравнения (a) (класс 1). 1,0 мл раствора растворителя (a) и 5,0 мл соответствующего растворителя помещают во флакон для ввода паровой фазы.

Раствор сравнения (a1) (класс 1). 5,0 мл раствора испытуемого образца и 1,0 мл раствора растворителя (a) помещают во флакон для ввода паровой фазы.

Раствор сравнения (b) (класс 2). 1,0 мл раствора растворителя (b) и 5,0 мл соответствующего растворителя помещают во флакон для ввода паровой фазы.

Раствор сравнения (c). 5,0 мл раствора испытуемого образца и 1,0 мл раствора растворителя (c) помещают во флакон для ввода паровой фазы.

Раствор сравнения (d). 1,0 мл контрольного раствора и 5,0 мл соответствующего растворителя помещают во флакон для ввода паровой фазы.

Флаконы плотно укупоривают резиновой мембранной крышкой, покрытой политетрафторэтиленом и обвальцовывают алюминиевым колпачком. Встряхивают содержимое флакона до получения гомогенного раствора.

Для статического парофазного анализа могут быть использованы условия, приведенные в таблице 2.1.4.19.-1.

Таблица 2.1.4.19.-1

Условия статического парофазного анализа

Рабочие параметры Методика пробоподготовки
1 2 3
Температура уравновешивания (°C) 80 105 80
Время уравновешивания (мин) 60 45 45
Температура линии подачи газовой пробы (°C) 85 110 105
Газ-носитель: азот для хроматографии P или гелий для хроматографии P при соответствующем давлении      
Время пребывания под давлением (с) 30 30 30
Объем вводимой пробы (мл) 1 1 1

Для проведения хроматографического анализа могут быть использованы следующие системы:

СИСТЕМА A

- колонка кварцевая капиллярная размером 30 м x 0,32 мм или 30 м x 0,53 мм, покрытая пленкой поперечно-сшитого полимера с 6% полицианопропил-фенилсилоксана и 94% полидиметилсилоксана толщиной 1,8 мкм или 3 мкм;

- газ-носитель азот для хроматографии P или гелий для хроматографии P;

- деление потока 1:5;

- линейная скорость газа-носителя около 35 см/с;

- детектор пламенно-ионизационный (для хлорированных остаточных растворителей класса 1 может быть также использован масс-спектрометр или детектор электронного захвата);

- температура колонки 40 °C в течение 20 мин, затем повышение температуры со скоростью 10 °C/мин до 240 °C и выдерживание при 240 °C в течение 20 мин;

- температура блока ввода проб 140 °C;

- температура детектора 250 °C.

В тех случае, когда матрица мешает определению, используют систему В.

СИСТЕМА B

- колонка кварцевая капиллярная размером 30 м x 0,32 мм или 30 м x 0,53 мм, покрытая пленкой макрогола 20 000 P толщиной 0,25 мкм;

- газ-носитель: азот для хроматографии P или гелий для хроматографии P;

- деление потока 1:5;

- линейная скорость газа-носителя около 35 см/с;

- детектор пламенно-ионизационный (для хлорированных остаточных растворителей класса 1 может быть также использован масс-спектрометр или детектор электронного захвата);

- температура колонки: 50 °C в течение 20 мин, затем повышение температуры со скоростью 6 °C/мин до 165 °C и выдерживание при температуре 165 °C в течение 20 мин;

- температура блока ввода проб 140 °C;

- температура детектора 250 °C.

В колонку, описанную для системы A, вводят 1 мл равновесной паровой фазы раствора сравнения (a) и записывают хроматограмму в условиях, позволяющих определить отношение сигнал/шум для пика 1,1,1-трихлорэтана. Отношение сигнал/шум должно быть не менее 5. Типичная хроматограмма представлена на рисунке 2.1.4.19.-1.

Рисунок 2.1.4.19.-1
Типичная хроматограмма растворителей класса 1 при использовании условий, описанных для системы A и методики 1. Пламенно-ионизационный детектор

1 мл равновесной паровой фазы раствора сравнения (a1) вводят в колонку, описанную для системы A. На хроматограмме должны обнаруживаться пики остаточных растворителей класса 1.

1 мл равновесной паровой фазы раствора сравнения (b) вводят в колонку, описанную для системы A, и записывают хроматограмму в условиях, позволяющих определить разрешение между пиками ацетонитрила и метиленхлорида. Хроматографическая система считается пригодной, если полученная хроматограмма имеет сходство с хроматограммой, представленной на рисунке 2.1.4.19.-2, а разрешение между пиками ацетонитрила и метиленхлорида составляет не менее 1,0.

Рисунок 2.1.4.19.-2
Хроматограмма растворителей класса 2 (раствор растворителя (b)) при использовании условий, описанных для системы A и методики 1. Пламенно-ионизационный детектор

1 мл равновесной паровой фазы испытуемого раствора вводят в колонку, описанную для системы A. Если на хроматограмме испытуемого раствора отсутствуют пики, соответствующие пикам остаточных растворителей на хроматограммах растворов сравнения (a) или (b), испытуемый образец выдерживает испытание. Если на хроматограмме испытуемого раствора обнаруживается пик, соответствующий пику любого остаточного растворителя на хроматограммах растворов сравнения (a) или (b), следует использовать систему B.

В колонку, описанную для системы B, вводят 1 мл равновесной паровой фазы раствора сравнения (a) и записывают хроматограмму в условиях, позволяющих определить отношение сигнал/шум для пика бензола. Отношение сигнал/шум должно быть не менее 5. Типичная хроматограмма представлена на рисунке 2.1.4.19.-3.

Рисунок 2.1.4.19.-3
Хроматограмма остаточных растворителей класса 1 при использовании условий, описанных для системы B и методики 1. Пламенно-ионизационный детектор

1 мл равновесной паровой фазы раствора сравнения (a1) вводят в колонку, описанную для системы B. На хроматограмме должны обнаруживаться пики остаточных растворителей класса 1.

1 мл равновесной паровой фазы раствора сравнения (b) вводят в колонку, описанную для системы B, и записывают хроматограмму в условиях, позволяющих определить разрешение между пиками ацетонитрила и трихлорэтена. Хроматографическая система считается пригодной, если полученная хроматограмма имеет сходство с хроматограммой, представленной на рисунке 2.1.4.19.-4, а разрешение между пиками ацетонитрила и трихлорэтена составляет не менее 1,0.

Рисунок 2.1.4.19.-4
Типичная хроматограмма остаточных растворителей класса 2 (раствор растворителя (b)) при использовании условий, описанных для системы B и методики 1. Пламенно-ионизационный детектор

В колонку, описанную для системы B, вводят 1 мл паровой фазы испытуемого раствора. Если на хроматограмме испытуемого раствора отсутствуют пики, соответствующие пикам остаточных растворителей на хроматограммах растворов сравнения (a) и (b), испытуемый образец выдерживает испытание. Если на хроматограмме испытуемого раствора обнаруживается пик, соответствующий пику любого остаточного растворителя на хроматограммах растворов сравнения (a) и (b), обнаруживаемый также при использовании системы A, поступают следующим образом.

Вводят 1 мл равновесной паровой фазы раствора сравнения (c) в колонку, описанную для системы A или B. При необходимости чувствительность системы регулируют таким образом, чтобы высота пика определяемого остаточного растворителя(ей) на полученной хроматограмме составляла не менее 50% от полной шкалы регистрирующего устройства.

Вводят 1 мл равновесной паровой фазы раствора сравнения (d). Не должны наблюдаться мешающие пики.

Хроматографируют по 1 мл паровой фазы испытуемого раствора и раствора сравнения (c), повторное хроматографирование проводят не менее трех раз.

Средняя площадь пика остаточного растворителя(ей), вычисленная из хроматограмм испытуемого раствора, не должна превышать половину средней площади пика остаточного растворителя(ей), вычисленной из хроматограмм раствора сравнения (c). Результаты анализа считаются достоверными, если относительное стандартное отклонение, рассчитанное для разницы площадей пиков растворителей на трех хроматограммах раствора сравнения (c) и испытуемого раствора, составляет не более 15%.

Диаграмма методики анализа представлена на рисунке 2.1.4.19.-5.

Рисунок 2.1.4.19.-5
Диаграмма идентификации и определения допустимых норм содержания остаточных растворителей

Если содержание остаточных растворителей (классов 2 или 3) составляет 0,1% и более, то для их количественного определения может быть использован метод стандартных добавок.

201040020-2019

2.1.4.20. N,N-диметиланилин

МЕТОД A

Испытание проводят методом газовой хроматографии (2.1.2.27), используя в качестве внутреннего стандарта N,N-диэтиланилин P.

Раствор внутреннего стандарта. 50 мг N,N-диэтиланилина P растворяют в 4 мл 0,1 M хлороводородной кислоты и доводят водой P до объема 50 мл. 1 мл полученного раствора доводят водой P до объема 100 мл.

Испытуемый раствор. 0,50 г испытуемого образца помещают в пробирку с притертой стеклянной пробкой, растворяют в 30,0 мл воды P, затем прибавляют 1,0 мл раствора внутреннего стандарта и нагревают полученный раствор до температуры 26 - 28 °C. Добавляют 1,0 мл раствора натрия гидроксида концентрированного P и перемешивают до полного растворения. Прибавляют 2,0 мл триметилпентана P, встряхивают в течение 2 мин и оставляют до расслоения. Используют верхний слой.

Раствор сравнения. 50,0 мг N,N-диэтиланилина P растворяют в 4,0 мл 0,1 M хлороводородной кислоты и доводят объем раствора водой P до 50,0 мл. 1,0 мл полученного раствора доводят водой P до объема 100,0 мл. 1,0 мл данного раствора доводят водой P до объема 30,0 мл. Прибавляют 1,0 мл раствора внутреннего стандарта и 1,0 мл раствора натрия гидроксида концентрированного P, добавляют 2,0 мл триметилпентана P, встряхивают в течение 2 мин и оставляют до расслоения. Используют верхний слой.

Определение может быть проведено на газовом хроматографе с пламенно-ионизационным детектором в следующих условиях:

- кварцевая колонка капиллярная размером 25 м x 0,32 мм, покрытая пленкой поперечно-сшитого полиметилфенилсилоксана P толщиной 0,52 мкм;

- газ-носитель гелий для хроматографии P;

- деление потока 1:20;

- давление на входе в колонку 50 кПа;

- объемная скорость сбрасываемого газа-носителя 20 мл/мин;

- кварцевая вставка в испаритель длиной около 1 см, заполненная слоем диатомита для газовой хроматографии P, пропитанным полидиметилсилоксаном P в количестве 10% (м/м);

- температура колонки 150 °C в течение 5 мин, затем повышение температуры со скоростью 20 °C/мин до 275 °C и удерживание температуры в течение 3 мин;

- температура блока ввода проб 220 °C;

- температура детектора 300 °C.

Время удерживания пика N,N-диэтиланилина составляет около 3,6 мин, N,N-диэтиланилина - около 5,0 мин.

Хроматографируют по 1 мкл испытуемого раствора и раствора сравнения.

МЕТОД B

Испытание проводят методом газовой хроматографии (2.1.2.27), используя в качестве внутреннего стандарта нафталин P.

Раствор внутреннего стандарта. 50 мг нафталина P растворяют в циклогексане P и доводят объем раствора тем же растворителем до 50 мл. 5 мл полученного раствора доводят циклогексаном P до объема 100 мл.

Испытуемый раствор. 1,0 г субстанции помещают в пробирку с притертой стеклянной пробкой, прибавляют 5 мл 1 M раствора натрия гидроксида и 1,0 мл раствора внутреннего стандарта. Пробирку закрывают и энергично встряхивают в течение 1 мин. При необходимости центрифугируют и используют верхний слой.

Раствор сравнения. К 50,0 мг N,N-диэтиланилина P прибавляют 2 мл хлороводородной кислоты P и 20 мл воды P, встряхивают до полного растворения и доводят объем раствора водой P до 50,0 мл. 5,0 мл полученного раствора доводят водой P до объема 250,0 мл. К 1,0 мл данного раствора, помещенного в пробирку с притертой стеклянной пробкой, прибавляют 5 мл 1 M раствора натрия гидроксида и 1,0 мл раствора внутреннего стандарта. Пробирку закрывают пробкой и энергично встряхивают в течение 1 мин. При необходимости центрифугируют и используют верхний слой.

Хроматографирование может быть проведено на газовом хроматографе с пламенно-ионизационным детектором в следующих условиях:

- колонка стеклянная размером 2 м x 2 мм, заполненная диатомитом силанизированным для газовой хроматографии P, пропитанным полиметилфенилсилоксаном P в количестве 3% (м/м);

- газ-носитель азот для хроматографии P;

- скорость газа-носителя 30 мл/мин;

- температура колонки 120С;

- температура блока ввода проб 150С;

- температура детектора 150С.

Хроматографируют по 1 мкл испытуемого раствора и раствора сравнения.

201040021-2019

2.1.4.21. Тяжелые металлы и мышьяк в лекарственном растительном сырье и лекарственных растительных препаратах

ПРЕДОСТЕРЕЖЕНИЕ. При использовании закрытых реакционных сосудов высокого давления и микроволнового лабораторного оборудования необходимо соблюдать требования инструкции по технике безопасности и эксплуатации производителя.

ПРИБОР

Прибор обычно состоит из следующих частей:

- политетрафторэтиленовых, перфторалкоксиполимерных, кварцевых или стеклянных сосудов в качестве реакционных, вместимостью от 20 мл до 150 мл с воздухонепроницаемой крышкой, клапана для регулирования давления внутри контейнера и политетрафторэтиленовой трубки для выброса газа;

- системы, обеспечивающей изоляцию сосудов от доступа воздуха и использующей одинаковую торсионную силу для каждого из них;

- программируемой микроволновой печи (например, с магнитной частотой 2450 МГц и избирательной мощностью от 0 до (1500 +/- 70) Вт на 1% повышения), программирующего цифрового компьютера, микроволнового резонатора, покрытого политетрафторэтиленом, с вентилятором с изменяющейся скоростью выброса, вращающегося диска приводной системы и отводной трубки для пара;

- атомно-абсорбционного спектрометра (2.1.2.21), атомно-эмиссионного спектрометра с индуктивно-связанной плазмой (2.1.2.41) или масс-спектрометра с индуктивно-связанной плазмой.

МЕТОДИКА

Испытания проводят методами атомно-абсорбционной спектрометрии (ААС) (2.1.2.22), атомно-эмиссионной спектрометрии с индуктивно-связанной плазмой (АЭС-ИСП) (2.1.2.41) или масс-спектрометрии с индуктивно-связанной плазмой (МС-ИСП). Отклонения от экспериментальных параметров процедуры пробоподготовки и методика, описанная ниже, приемлемы при условии соблюдения валидационных требований и выполнения испытания пригодности системы в день анализа.

Пробоподготовка 1

Перед использованием всю стеклянную посуду и лабораторное оборудование очищают раствором 10 г/л азотной кислоты P.

Испытуемый раствор. В реакционный сосуд помещают указанное количество испытуемого образца (около 0,50 г измельченной лекарственного растительного сырья), прибавляют 4 мл хлороводородной кислоты, свободной от тяжелых металлов, P и 6 мл азотной кислоты, свободной от тяжелых металлов, P и перемешивают. Сосуд должен быть воздухонепроницаемым.

Реакционный сосуд помещают в микроволновую печь и программируют нагревание в три этапа в соответствии со следующей программой: 80% мощности в течение 15 мин, 100% мощности в течение 5 мин, 80% мощности в течение 20 мин. Для испытания используют семь сосудов с испытуемым раствором.

По окончании цикла сосуды охлаждают на воздухе или в воде. После охлаждения каждый реакционный сосуд открывают и переносят полученный прозрачный бесцветный раствор в мерную колбу вместимостью 50 мл. Каждый реакционный сосуд дважды ополаскивают азотной кислотой разбавленной, свободной от тяжелых металлов, P порциями по 15 мл. Смывы переносят в ту же мерную колбу и доводят объем раствора водой P до 50,0 мл. При необходимости допускается использование модификаторов (например, при определении методом атомно-абсорбционной спектрометрии (ААС) с электротермической атомизацией 1,0 мл раствора 10 г/л магния нитрата P и 1,0 мл раствора 100 г/л аммония дигидрофосфата P) и стабилизирующих агентов.

Контрольный раствор. 4 мл хлороводородной кислоты, свободной от тяжелых металлов, P и 6 мл азотной кислоты, свободной от тяжелых металлов, P смешивают в реакционном сосуде и выдерживают в микроволновой печи по той же программе, что и испытуемый раствор.

Пробоподготовка 2

Минерализацию проводят в системе микроволнового разложения. Разложение в микроволновой системе возможно в различном аппаратурном исполнении при использовании различных кислот и реагентов. При использовании таких систем нужно придерживаться рекомендаций фирмы-изготовителя. Необходимо валидировать методику разложения лекарственного растительного сырья и лекарственных растительных препаратов.

Испытуемый раствор. Около 0,5 г (точная навеска) измельченного лекарственного растительного сырья/лекарственного растительного препарата помещают в сосуд для микроволнового разложения, прибавляют 4 мл воды P и 6 мл азотной кислоты P, осторожно перемешивают до полного смачивания и выдерживают в течении 10 - 15 мин. Сосуд герметично закрывают, помещают его в защитный кожух и затем в ротор микроволновой системы. Далее проводят обработку по программе, приведенной в таблице 2.1.4.21.-1.

В конце цикла сосуд охлаждают на воздухе, осторожно открывают и полученный прозрачный или с небольшим осадком раствор количественно переносят в мерную колбу вместимостью 50 мл, фильтруя через беззольный фильтр, промытый 0,1 M хлороводородной кислотой, доводят объем раствора водой P до 25,0 мл и перемешивают.

Таблица 2.1.4.21.-1

Программа обработки образцов лекарственного растительного сырья/препарате в системе микроволнового разложения

Этап Время (мин) Температура (°C) Мощность излучения (Вт)
1 9 80 до 550
2 7 160 до 1500
3 10 200 до 1800
4 14 200 до 1500

Контрольный раствор. 4 мл воды P и 6 мл азотной кислоты P смешивают в реакционном сосуде и выдерживают в роторе микроволновой системы по той же программе, что и испытуемый раствор.

ОПРЕДЕЛЕНИЕ МЫШЬЯКА, КАДМИЯ, МЕДИ, НИКЕЛЯ И СВИНЦА МЕТОДОМ ААС (2.1.2.22) С ЭЛЕКТРОТЕРМИЧЕСКИМ СПОСОБОМ АТОМИЗАЦИИ

МЕТОД А

Содержание мышьяка, кадмия, меди, никеля и свинца определяют методом калибровочной кривой (2.1.2.22, метод I) или методом стандартных добавок (2.1.2.22, метод II), используя растворы сравнения каждого тяжелого металла и характеристики прибора, приведенные в таблице 2.1.4.21.-1.

Значение оптической плотности контрольного раствора автоматически вычитается из полученного значения оптической плотности испытуемого раствора, приготовленного в соответствии с пробоподготовкой 1.

МЕТОД Б

Содержание мышьяка, кадмия и свинца определяют методом калибровочной кривой (2.1.2.22, метод I) в условиях, приведенных в таблице 2.1.4.21.-3.

Таблица 2.1.4.21.-3

Характеристики прибора для метода ААС с электротермическим способом атомизации и условия проведения анализа

Параметр   Pb Cd As
Характеристика прибора        
Длина волны нм 283,3 228,8 193,7
Ширина щели нм 0,5 0,5 0,5R
Сила тока лампы мА 10 4 11
Температура озоления °C 800 600 1400
Температура атомизации °C 2000 1700 2600
Тип интегрирования   по площади пика по площади пика по площади пика
Система коррекции фона (на эффекте Зеемана) вкл. вкл. вкл.
Объем пробы испытуемого раствора, мл 20 10 30 (за 2 раза)
Объем дозирования модификатора, мкл 10 10 10 (за 2 раза)

Испытуемый раствор и контрольный раствор готовят в соответствии с пробоподготовкой методикой 2.

Содержание элементов в испытуемых растворах определяют по калибровочной кривой. Растворы для построения графиков готовят из стандартных растворов соответствующих ионов. Для определения содержания свинца график строят, используя растворы с концентрацией ионов свинца 0,005 мкг/мл; 0,01 мкг/мл; 0,02 мкг/мл; 0,04 мкг/мл, для определения содержания кадмия - растворы с концентрацией ионов кадмия 0,0005 мкг/мл, 0,001 мкг/мл, 0,002 мкг/мл, 0,003 мкг/мл, для определения содержания мышьяка - растворы с концентрацией ионов мышьяка 0,002 мкг/мл; 0,004 мкг/мл; 0,006 мкг/мл; 0,008 мкг/мл.

ОПРЕДЕЛЕНИЕ МЫШЬЯКА И РТУТИ МЕТОДОМ ААС (2.1.2.22) С АТОМИЗАЦИЕЙ СПОСОБОМ ХОЛОДНОГО ПАРА ИЛИ ГИДРИДНЫМ СПОСОБОМ

МЕТОД А

Содержание мышьяка и ртути определяют методом калибровочной кривой (2.1.2.22, метод I) или методом стандартных добавок 2.1.2.22, метод II), используя растворы сравнения мышьяка и ртути и автоматизированную систему генерирования беспрерывного потока паров гидридов определяемого элемента.

Значение оптической плотности контрольного раствора автоматически вычитается из полученного значения оптической плотности испытуемого раствора.

Мышьяк

Раствор образца. К 19,0 мл испытуемого раствора или контрольного раствора, приготовление которых описано выше, прибавляют 1 мл раствора 200 г/л калия йодида P. Испытуемый раствор выдерживают при комнатной температуре около 50 мин или при температуре 70 °C около 4 мин.

Кислотный реактив. Хлороводородная кислота, свободная от тяжелых металлов, P.

Восстанавливающий реактив. Раствор 6 г/л натрия тетрагидробората P в растворе 5 г/л натрия гидроксида P.

Допускается использование характеристик прибора, приведенных в таблице 2.1.4.21.-2.

Таблица 2.1.4.21.-2

Характеристики прибора для метода ААС с электротермическим способом атомизации

Характеристики прибора As Cd Cu Ni Pb
Длина волны нм 193,7 228,8 324,8 232 283,5
Ширина щели нм 0,5 0,5 0,5 0,2 0,5
Сила тока лампы мА 10 6 7 10 5
Температура озоления °C 1400 800 800 800 800
Температура атомизации °C 2600 1800 2300 2500 2200
Скорость потока газа л/мин 3 3 3 3 3

Ртуть

Раствор образца. Испытуемый и контрольный растворы готовят в соответствии с ранее приведенным описанием.

Кислотный реактив. Раствор 515 г/л хлороводородной кислоты, свободной от тяжелых металлов, P.

Восстанавливающий реактив. Раствор 10 г/л олова хлорида P в хлороводородной кислоте разбавленной, свободной от тяжелых металлов, P.

Допускается использование характеристик прибора, приведенных в таблице 2.1.4.21.-4.

Таблица 2.1.4.21.-4

Характеристики прибора для метода ААС с атомизацией способом холодного пара или гидридным способом

Характеристики прибора   As Hg
Длина волны нм 193,7 253,7
Ширина щели нм 0,2 0,5
Сила тока лампы мА 10 4
Скорость потока кислотного реактива мл/мин 1,0 1,0
Скорость потока восстанавливающего реактива мл/мин 1,0 1,0
Скорость потока раствора образца мл/мин 7,0 7,0
Адсорбционная кювета   кварцевая
(нагреваемая)
кварцевая
(ненагреваемая)
Скорость потока азота л/мин 0,1 0,1

МЕТОД Б

Содержание ртути определяют методом калибровочной кривой (2.1.2.22, метод I) в условиях, приведенных в таблице 2.1.4.21.-5.

Таблица 2.1.4.21.-5

Характеристика прибора для метода ААС с атомизацией гидридным способом

Характеристика прибора   Hg
Длина волны нм 253,7
Ширина щели, нм нм 0,5R
Сила тока лампы мА 3

Испытуемый раствор и контрольный раствор готовят в соответствии с пробоподготовкой 2.

ОПРЕДЕЛЕНИЕ МЫШЬЯКА, КАДМИЯ, МЕДИ, РТУТИ, НИКЕЛЯ И СВИНЦА МЕТОДОМ АЭС-ИСП (2.1.2.41)

Содержание мышьяка, кадмия, меди, ртути, никеля и свинца определяют методом калибровочной кривой (2.1.2.22, метод I), используя растворы сравнения каждого элемента или смеси всех определяемых элементов, а также характеристики прибора, приведенные в таблице 2.1.4.21.-6.

Таблица 2.1.4.21.-6

Характеристики прибора для метода АЭС-ИСП

Характеристики прибора   As Cd Cu Hg Ni Pb
Длина волны нм 193,696/197,197/189,042 214,438/226,502/228,802 324,754/327,396/224,700 189,950/253,652/435,835 231.604/231,997/352,454 220,351/283,306/168,215
Аргон, линия монитора нм 430,010 430,010 430,010 430,010 430,010 430,010
Энергия плазмы Вт 1200 1200 1200 1200 1200 1200
Пик алгоритма с коррекцией фона да да да да да да

Значение интенсивности эмиссии контрольного раствора автоматически вычитается из полученного значения интенсивности эмиссии испытуемого раствора.

ОПРЕДЕЛЕНИЕ МЫШЬЯКА, КАДМИЯ, МЕДИ, РТУТИ, НИКЕЛЯ И СВИНЦА МЕТОДОМ МС-ИСП

Содержание мышьяка, кадмия, меди, ртути, никеля и свинца определяют методом калибровочной кривой (2.1.2.22, метод I), используя растворы сравнения каждого элемента, аналитические изотопы и дополнительные массы, приведенные в таблице 2.1.4.21.-7.

Таблица 2.1.4.21.-7

Рекомендуемые аналитические изотопы и дополнительные массы для метода МС-ИСП

Изотоп Определяемый элемент
75 Мышьяк
106, 108, 111, 114 Кадмий
63, 65 Медь
202 Ртуть
60, 62 Никель
206, 207, 208 Свинец

Интенсивность сигнала контрольного раствора автоматически вычитается из полученного значения интенсивности сигнала испытуемого раствора.

Предельно допустимое содержание тяжелых металлов и мышьяка в лекарственном растительном сырье и лекарственных растительных препаратах не должно превышать значений, приведенных в таблице 2.1.4.21.-8.

Таблица 2.1.4.21.-8

Предельно допустимое содержание тяжелых металлов и мышьяка в лекарственном растительном сырье и лекарственных растительных препаратах

Элемент Предельно допустимое содержание, ppm
Свинец 6,0
Кадмий 1,0
Ртуть 0,1
Мышьяк 0,5

ПРИГОДНОСТЬ СИСТЕМЫ

Испытание на пригодность системы должно осуществляться в день анализа для обеспечения приемлемости пробоподготовки и системы измерения.

Критерии приемлемости для приготовления раствора образца: прозрачный раствор.

Критерии приемлемости для системы измерения: измеренная концентрация стандартного раствора элемента, находящаяся в пределах диапазона концентраций используемой калибровочной кривой, не должна отличаться от фактической концентрации более чем на 20%.

ВАЛИДАЦИОННЫЕ ТРЕБОВАНИЯ

Аналитические методики должны быть подтверждены в соответствии с требованиями общих методов ААС (2.1.2.22), АЭС-ИСП (2.1.2.41) и МС-ИСП. Кроме того, должны выполняться следующие критерии. СПЕЦИФИЧНОСТЬ Специфичность представляет собой способность аналитических методик пробоподготовки и измерения обеспечивать достоверное определение элемента(ов) в присутствии предполагаемых компонентов (например, газа-носителя, примесей, матрицы). Критерии приемлемости: методика должна быть способна однозначно оценивать каждый определяемый элемент в присутствии предполагаемых компонентов, в том числе других тяжелых металлов, компонентов матрицы и других источников помех; специфичность подтверждается соответствием требованию для правильности определения элемента(ов).

ДИАПАЗОН ПРИМЕНЕНИЯ

Диапазон калибровки для каждого металла должен быть в пределах линейного диапазона методики; испытуемые растворы, содержащие остаточные количества металла в концентрации за пределами диапазона определения, могут быть разведены до концентрации в диапазоне калибровки.

Критерии приемлемости: диапазон подтверждается соответствием требованию для открываемости.

ПРАВИЛЬНОСТЬ

Правильность подтверждают с помощью сертифицированного стандартного образца или путем выполнения требования на открываемость.

Открываемость. Открываемость может определяться на испытуемом образце субстанции, в который внесено известное количество стандартного образца элемента (три значения концентрации в диапазоне от 50% до 150% от установленного спецификацией предельного значения, даже если истинная концентрация стандартного образца соответствует указанному значению) в трех параллельных опытах.

Критерии приемлемости: открываемость должна составлять от 70% до 150% для среднего значения из трех определений каждой концентрации.

ПОВТОРЯЕМОСТЬ

Испытуемые образцы. Готовят шесть отдельных испытуемых образцов с добавлением подходящего стандартного образца с концентрацией, соответствующей регламентируемому уровню, или готовят образцы в трех концентрациях для трех параллельных опытов.

Критерии приемлемости: относительное стандартное отклонение в обоих случаях не должно превышать значения, указанные в таблице 2.4.27.-9.

ВНУТРИЛАБОРАТОРНАЯ ПРЕЦИЗИОННОСТЬ

Должно быть установлено влияние случайных факторов (внутрилабораторные изменения) на аналитическую прецизионность методики. Приемлемыми испытаниями для установления внутрилабораторной прецизионности является проведение повторного анализа в разные дни, или на разных приборах, или разными аналитиками. Для подтверждения внутрилабораторной прецизионности требуется только одно из трех испытаний.

Критерии приемлемости: относительное стандартное отклонение не должно превышать значения, указанные в таблице 2.1.4.21.-9.

Таблица 2.1.4.21.-9

Повторяемость и внутрилабораторная прецизионность в зависимости от диапазона концентрации металла

Диапазон концентрации металла (мг/кг) Повторяемость (RSD) (%) Внутрилабораторная прецизионность (RSD) (%)
0,01 - 1 20 32
> 1 10 16

ПРЕДЕЛ КОЛИЧЕСТВЕННОГО ОПРЕДЕЛЕНИЯ

Определяют наименьшую концентрацию, соответствующую критериям приемлемости. При этом используют результаты определения правильности.

Критерии приемлемости: предел количественного определения должен быть ниже предельного значения спецификации.

ПРЕДЕЛ ОБНАРУЖЕНИЯ (ПРИМЕНИМ ТОЛЬКО ДЛЯ ИСПЫТАНИЙ НА ПРЕДЕЛЬНОЕ СОДЕРЖАНИЕ ПРИМЕСЕЙ)

Определяют наименьшую концентрацию, сигнал которой четко отличается от сигнала контрольного раствора.

Критерии приемлемости: предел обнаружения не должен превышать более чем в 0,1 раза концентрацию, соответствующую предельному значению спецификации.

201040022-2019

2.1.4.22. 2-этилгексановая кислота

Определение проводят методом газовой хроматографии (2.1.2.27), используя в качестве внутреннего стандарта 3-циклогексилпропановую кислоту P.

Раствор внутреннего стандарта. 100 мг 3-циклогексилпропановой кислоты P растворяют в циклогексане P и доводят объем раствора тем же растворителем до 100 мл.

Испытуемый раствор. К 0,300 г испытуемого образца прибавляют 4,0 мл 33% (об/об) хлороводородной кислоты P. Энергично встряхивают в течение 1 мин с 1,0 мл раствора внутреннего стандарта. Оставляют до расслоения, при необходимости центрифугируют. Для испытания используют верхний слой.

Раствор сравнения. 75,0 мг 2-этилгексановой кислоты P растворяют в растворе внутреннего стандарта и доводят объем раствора тем же растворителем до 50,0 мл. К 1,0 мл полученного раствора прибавляют 4,0 мл 33% (об/об) хлороводородной кислоты P и энергично встряхивают в течение 1 мин. Оставляют до расслоения (при необходимости центрифугируют для лучшего разделения слоев). Для испытания используют верхний слой.

Хроматографирование проводят на газовом хроматографе с пламенно-ионизационным детектором в следующих условиях:

- кварцевая колонка капиллярная с широким отверстием размером 10 м Ч 0,53 мм, покрытая пленкой макрогола 20 000 2-нитротерефталата P толщиной 1,0 мкм;

- газ-носитель гелий для хроматографии P;

- скорость газа-носителя 10 мл/мин;

- режим программирования температуры:

Время (мин) Температура (°C) Скорость подъема температуры (°C/мин) Примечания
Колонка 0 - 2 40 - Изотермический режим
2 - 7,3 40 200 30 Линейный градиент температуры
7,3 - 10,3 200 - Изотермический режим
Блок ввода проб   200    
Детектор   300    

Хроматографируют по 1 мкл испытуемого раствора и раствора сравнения.

Хроматографическая система считается пригодной, если разрешение между пиками 2-этилгексановой кислоты (первый пик) и внутреннего стандарта составляет не менее 2,0.

Содержание 2-этилгексановой кислоты в процентах рассчитывают по формуле:

,

где: - площадь пика 2-этилгексановой кислоты на хроматограмме испытуемого раствора;

- площадь пика 2-этилгексановой кислоты на хроматограмме раствора сравнения;

- площадь пика внутреннего стандарта на хроматограмме испытуемого раствора;

- площадь пика внутреннего стандарта на хроматограмме раствора сравнения;

- навеска испытуемого образца в граммах;

- навеска 2-этилгексановой кислоты в граммах.

2.1.5. МЕТОДЫ КОЛИЧЕСТВЕННОГО ОПРЕДЕЛЕНИЯ

201050001-2019

2.1.5.1. Кислотное число

Кислотным числом IA называют количество калия гидроксида в миллиграммах, необходимое для нейтрализации свободных кислот, содержащихся в 1 г субстанции.

10,00 г испытуемого образца или навеску испытуемого образца, указанную в частной фармакопейной статье, растворяют в 50 мл смеси равных объемов 96% этанола P и петроленого эфира P3, предварительно нейтрализованной 0,1 M раствором калия гидроксида или 0,1 M раствором натрия гидроксида, при отсутствии других указаний в частной фармакопейной статье, используя в качестве индикатора 0,5 мл раствора фенолфталеина P1. Для улучшения растворения испытуемого образца полученную смесь, при необходимости, нагревают примерно до 90 °C и поддерживают эту температуру в процессе титрования. После растворения испытуемого образца полученный раствор титруют 0,1 M раствором калия гидроксида или 0,1 M раствором натрия гидроксида до появления розового окрашивания, не исчезающего в течение 15 с.

Кислотное число рассчитывают по формуле:

,

где: V - объем 0,1 M раствора калия гидроксида (или 0,1 M раствора натрия гидроксида), израсходованный на титрование испытуемого образца, в миллилитрах;

m - навеска испытуемого образца в граммах;

5,610 - количество калия гидроксида, соответствующее 1 мл 0,1 M раствора калия гидроксида (или 0,1 M раствора натрия гидроксида), в миллилитрах.

201050002-2019

2.1.5.2. Эфирное число

Эфирным числом называют количество калия гидроксида в миллиграммах, необходимое для омыления эфиров, содержащихся в 1 г субстанции.

Эфирное число рассчитывают по формуле:

,

где: - число омыления;

- кислотное число.

201050003-2019

2.1.5.3. Гидроксильное число

Гидроксильным числом IOH называют количество калия гидроксида в миллиграммах, необходимое для нейтрализации кислоты, связывающейся при ацилировании 1 г субстанции.

МЕТОД А

Навеску испытуемого образца, взятую в соответствии с таблицей 2.1.5.3.-1, помещают в колбу для ацилирования вместимостью 150 мл, снабженную воздушным холодильником, при отсутствии других указаний в частной фармакопейной статье. Прибавляют раствор уксусного ангидрида P1 в количестве, указанном в таблице 2.1.5.3.-1 и присоединяют воздушный холодильник.

Таблица 2.1.5.3.-1

Предполагаемые значения гидроксильного числа в зависимости от навески испытуемого образца и объема ацилирующего реагента

Предполагаемое значение IOH Навеска испытуемого образца (г) Объем ацилирующего реагента (мл)
10 - 100 2,0 5,0
100 - 150 1,5 5,0
150 - 200 1,0 5,0
200 - 250 0,75 5,0
250 - 300 0,60 или 1,20 5,0 или 10,0
300 - 350 1,0 10,0
350 - 700 0,75 15,0
700 - 950 0,5 15,0

Колбу нагревают на кипящей водяной бане в течение 1 ч, поддерживая уровень воды в бане примерно на 2,5 см выше уровня жидкости в колбе. Вынимают колбу из бани и охлаждают. Затем через верхний конец холодильника прибавляют 5 мл воды P. Если раствор мутнеет, к нему добавляют достаточное количество пиридина P до исчезновения мути, отмечая израсходованный объем. Колбу встряхивают и повторно нагревают на кипящей водяной бане в течение 10 мин, затем колбу вынимают и охлаждают. Холодильник и стенки колбы промывают 5 мл этанола P, предварительно нейтрализованного раствором фенолфталеина P1. Полученный раствор титруют 0,5 M раствором калия гидроксида спиртовым, используя в качестве индикатора 0,2 мл раствора фенолфталеина P1. Проводят контрольный опыт в таких же условиях.

Гидроксильное число рассчитывают по формуле:

,

где: - объем 0,5 M раствора калия гидроксида спиртового, израсходованный на титрование испытуемого образца, в миллилитрах;

- объем 0,5 M раствора калия гидроксида спиртового, израсходованный на титрование в контрольном опыте, в миллилитрах;

m - навеска испытуемого образца в граммах;

28,05 - количество калия гидроксида, соответствующее 1 мл 0,5 M раствора калия гидроксида спиртового, в миллиграммах;

- кислотное число.

МЕТОД Б

Навеску испытуемого образца, указанную в частной фармакопейной статье, помещают в сухую коническую колбу с притертой стеклянной или подходящей полимерной пробкой вместимостью 5 мл и прибавляют 2,0 мл реактива пропионового ангидрида P. Колбу закрывают, осторожно встряхивают до растворения испытуемого образца и оставляют на 2 ч при отсутствии других указаний в частной фармакопейной статье. Открывают пробку, содержимое колбы переносят в коническую колбу с широким горлом вместимостью 500 мл, содержащую 25,0 мл раствора 9 г/л анилина P в циклогексане P и 30 мл уксусной кислоты ледяной P. Содержимое колбы перемешивают круговыми движениями, оставляют на 5 мин, прибавляют 0,05 мл раствора кристаллического фиолетового P и титруют 0,1 M раствором хлорной кислоты до появления изумрудно-зеленого окрашивания. Проводят контрольный опыт в таких же условиях.

Гидроксильное число рассчитывают по формуле:

,

где: - объем 0,1 M раствора хлорной кислоты, израсходованный на титрование испытуемого образца, в миллилитрах

- объем 0,1 M раствора хлорной кислоты, израсходованный на титрование в контрольном опыте, в миллилитрах

m - навеска испытуемого образца в граммах

5,610 - количество калия гидроксида, соответствующее 1 мл 0,1 M раствора хлорной кислоты, в миллиграммах.

Содержание воды в субстанции определяют полумикрометодом (2.1.5.12).

Пересчет гидроксильного числа проводят по формуле:

,

где: y - содержание воды в субстанции в процентах.

МЕТОД В

Навеску испытуемого образца, указанную в таблице 2.1.5.3.-2, помещают в сухую коническую колбу с притертой стеклянной пробкой вместимостью 250 мл и прибавляют 5 мл смеси свежеперегнанный пиридин P - свежеперегнанный уксусный ангидрид P (3:1 об/об), нагревают с обратным холодильником на кипящей водяной бане в течение 1 ч. Затем через верхний конец холодильника прибавляют 10 мл воды P и нагревают в течение 10 мин и охлаждают. Прибавляют 25 мл бутанола P, предварительно нейтрализованного 0,5 M раствором калия гидроксида спиртовым по фенолфталеину: сначала через верхний конец холодильника прибавляют 15 мл бутанола P, затем отсоединяют холодильник и промывают стенки колбы 10 мл бутанола P. Добавляют 1 мл раствора фенолфталеина P1 и титруют 0,5 M раствором калия гидроксида спиртовым. Проводят контрольный опыт в таких же условиях.

Таблица 2.1.5.3.-2

Предполагаемые значения гидроксильного числа в зависимости от навески испытуемого образца

Предполагаемое значение IOH Навеска испытуемого образца (г)
менее 20 10
20 - 50 5
50 - 100 3
100 - 150 2
150 - 200 1,5
200 - 250 1,25
250 - 300 1,0
300 - 350 0,75

Определение свободных кислот. Около 10,0 г испытуемого образца помещают в коническую колбу вместимостью 125 мл, прибавляют 10 мл свежеперегнанного пиридина P, предварительно нейтрализованного по фенолфталеину, 1 мл раствора фенолфталеина P1 и титруют 0,5 M раствором калия гидроксида спиртовым.

Гидроксильное число рассчитывают по формуле:

,

где: V - объем 0,5 M раствора калия гидроксида спиртового, израсходованный на титрование испытуемого образца, в миллилитрах;

- объем 0,5 M раствора калия гидроксида спиртового, израсходованный на титрование в контрольном опыте, в миллилитрах;

- объем 0,5 M раствора калия гидроксида спиртового, израсходованный на титрование свободных кислот, в миллилитрах;

- навеска испытуемого образца в граммах;

- навеска испытуемого образца для определения свободных кислот в граммах;

28,05 - количество калия гидроксида, соответствующее 1 мл 0,5 M раствора калия гидроксида спиртового, в миллиграммах.

При анализе окрашенных масел конечную точку титрования устанавливают потенциометрически (2.1.2.19).

201050004-2019

2.1.5.4. Йодное число

Йодным числом II называют количество галогена в пересчете на йод в граммах, необходимое для связывания 100 г субстанции в описанных условиях.

При отсутствии указаний в частной фармакопейной статье используют метод А. Замена метода А на метод В требует проведения валидации.

МЕТОД A

При отсутствии других указаний в частной фармакопейной статье для определения используют количества испытуемого образца, приведенные в таблице 2.1.5.4.-1.

Таблица 2.1.5.4.-1

Предполагаемые значения йодного числа в зависимости от навески испытуемого образца

Предполагаемое значение II Навеска испытуемого образца (г)
менее 20 1,0
20 - 60 0,5 - 0,25
60 - 100 0,25 - 0,15
более 100 0,15 - 0,10

Навеску испытуемого образца помещают в колбу с притертой стеклянной пробкой вместимостью 250 мл, предварительно высушенную или промытую уксусной кислотой ледяной P, растворяют в 15 мл хлороформа P, при отсутствии других указаний в частной фармакопейной статье. К полученному раствору очень медленно прибавляют 25,0 мл раствора йода бромида P. Колбу закрывают пробкой и выдерживают в темном месте при частом перемешивании в течение 30 мин, при отсутствии других указаний в частной фармакопейной статье. Добавляют 10 мл раствора 100 г/л калия йодида P, 100 мл воды P и титруют 0.1 M раствором натрия тиосульфата при интенсивном перемешивании до обесцвечивания желтой окраски. Затем прибавляют 5 мл раствора крахмала P и продолжают титрование 0,1 M раствором натрия тиосульфата по каплям до обесцвечивания. Проводят контрольный опыт в таких же условиях.

Йодное число рассчитывают по формуле:

где: - объем 0,1 M раствора натрия тиосульфата, израсходованного на титрование испытуемого образца, в миллилитрах;

- объем 0,1 M раствора натрия тиосульфата, израсходованного на титрование в контрольном опыте, в миллилитрах;

m - навеска испытуемого образца в граммах.

МЕТОД B

При отсутствии других указаний в частной фармакопейной статье, для определения используют количества испытуемого образца, приведенные в таблице 2.1.5.4.-2.

Таблица 2.1.5.4.-2

Предполагаемые значения йодного числа в зависимости от навески испытуемого образца и объема раствора йода хлорида ICl (йода хлорид)

Предполагаемое значение II Навеска (г) испытуемого образца (соответствует избытку 150% ICl) Навеска (г) испытуемого образца (соответствует избытку 100% ICl) Объем раствора ICl (мл)
<3 10 10 25
3 8,4613 10,5760 25
5 5,0770 6,3460 25
10 2,5384 3,1730 20
20 0,8461 1,5865 20
40 0,6346 0,7935 20
60 0,4321 0,5288 20
80 0,3173 0,3966 20
100 0,2538 0,3173 20
120 0,2115 0,2644 20
140 0,1813 0,2266 20
160 0,1587 0,1983 20
180 0,1410 0,1762 20
200 0,1269 0,1586 20

Навеска испытуемого образца должна быть такая, чтобы избыток раствора йода хлорида P составлял 50 - 60% от общего количества, т.е. 100 - 150% от связанного количества.

Навеску испытуемого образца, указанную в частной фармакопейной статье, помещают в колбу с притертой стеклянной пробкой вместимостью 250 мл, предварительно высушенную или промытую уксусной кислотой ледяной P, и растворяют в смеси равных объемов циклогексана P и уксусной кислоты ледяной P, при отсутствии других указаний в частной фармакопейной статье.

При необходимости перед растворением навеску испытуемого образца расплавляют (температура плавления выше 50 °C). К полученному раствору очень медленно прибавляют объем раствора йода хлорида P, указанный в таблице 2.1.5.4.-2. Колбу закрывают и выдерживают в темном месте при частом перемешивании в течение 30 мин, при отсутствии других указаний в частной фармакопейной статье. Прибавляют 10 мл раствора 100 г/л калия йодида P, 100 мл воды P и титруют 0,1 M раствором натрия тиосульфата при интенсивном перемешивании почти до полного обесцвечивания желтой окраски. Затем добавляют 5 мл раствора крахмала P и продолжают титрование, прибавляя по каплям 0,1 M раствор натрия тиосульфата до обесцвечивания. Проводят контрольный опыт в таких же условиях.

Йодное число рассчитывают по формуле:

где: - объем 0,1 M раствора натрия тиосульфата, израсходованного на титрование испытуемого образца, в миллилитрах

- объем 0,1 M раствора натрия тиосульфата, израсходованного на титрование в контрольном опыте, в миллилитрах

m - навеска испытуемого образца в граммах.

201050005-2019

2.1.5.5. Пероксидное число

Пероксидным числом Ip называют количество пероксидов, выраженное в миллиэквивалентах активного кислорода, содержащееся в 1000 г субстанции.

Пероксидное число определяют нижеописанными методами.

При отсутствии указаний в частной фармакопейной статье используют метод А. Замена метода А на метод В требует подтверждения.

МЕТОД A

5,00 г испытуемого образца помещают в коническую колбу с притертой стеклянной пробкой вместимостью 250 мл, прибавляют 30 мл смеси хлороформ P - уксусная кислота ледяная P (2:3 об/об). Колбу встряхивают до растворения испытуемого образца, добавляют 0,5 мл насыщенного раствора калия йодида P, перемешивают точно 1 мин и прибавляют 30 мл воды P. Полученный раствор титруют 0,01 M раствором натрия тиосульфата, медленно добавляя титрант при непрерывном интенсивном перемешивании почти до полного обесцвечивания желтой окраски. Затем прибавляют 5 мл раствора крахмала P и продолжают титрование, интенсивно перемешивая до обесцвечивания раствора. Проводят контрольный опыт при тех же условиях. Объем 0,01 M раствора натрия тиосульфата, израсходованный на титрование в контрольном опыте, не должен превышать 0,1 мл.

Пероксидное число рассчитывают по формуле:

где: - объем 0,01 M натрия тиосульфата, израсходованный на титрование испытуемого образца, в миллилитрах;

- объем 0,01 M натрия тиосульфата, израсходованный на титрование в контрольном опыте, в миллилитрах;

m - навеска испытуемого образца в граммах.

МЕТОД B

Испытания проводят в защищенном от света месте.

50 мл смеси триметилпентан P (уксусная кислота ледяная P (2:3 об/об) помещают в коническую колбу и закрывают пробкой. В колбу вносят навеску испытуемого образца (таблица 2.1.5.5.-1) и перемешивают круговыми движениями до полного его растворения. К полученному раствору пипеткой подходящего объема прибавляют 0,5 мл насыщенного раствора калия йодида P и снова закрывают колбу пробкой. Раствор выдерживают в течение 60 +/- 1 с, непрерывно его встряхивая, а затем добавляют 30 мл воды P.

Таблица 2.1.5.5.-1

Предполагаемые значения пероксидного числа в зависимости от навески испытуемого образца

Предполагаемое значение IP Навеска испытуемого образца (г)
от 0 до 12 от 5,00 до 2,00
от 12 до 20 от 2,00 до 1,20
от 20 до 30 От 1,20 до 0,80
от 30 до 50 от 0,800 до 0,500
от 50 до 90 от 0,500 до 0,300

Титруют 0,01 M раствором натрия тиосульфата, постепенно добавляя титрант при постоянном и интенсивном перемешивании почти до полного исчезновения желтой окраски йода. Затем прибавляют около 0,5 мл раствора крахмала P1 и продолжают титрование при постоянном интенсивном перемешивании, особенно вблизи точки эквивалентности, с целью полного высвобождения йода из слоя органического растворителя. Раствор натрия тиосульфата прибавляют по каплям до исчезновения синей окраски.

В зависимости от объема 0,01 M раствора натрия тиосульфата, израсходованного на титрование, при необходимости, допускается титрование 0,1 M раствором натрия тиосульфата.

ПРИМЕЧАНИЕ. Для пероксидного числа около 70 и более наблюдается задержка обесцвечивания крахмала от 15 с до 30 с, что обусловлено способностью триметилпентана всплывать на поверхность водной фазы. Поэтому при смешивании растворителя с водным титрантом необходимо выдерживать время, достаточное для полного высвобождения йода. Для пероксидных чисел, значение которых превышает 150, рекомендуют использовать 0,1 M раствор натрия тиосульфата. С целью предотвращения расслоения фаз и уменьшения времени высвобождения йода допускается прибавление к смеси небольшого количества (от 0,5% до 1,0%, м/м) эмульгатора с высоким гидрофильно-липофильным балансом (например, полисорбат 60).

Проводят контрольный опыт. Если объем титранта, израсходованный на титрование в контрольном опыте, превышает 0,1 мл, повторяют испытание со свежеприготовленными реактивами.

Пероксидное число рассчитывают по формуле:

,

где: - объем 0,01 M натрия тиосульфата, израсходованный на титрование испытуемого образца, в миллилитрах;

- объем 0,01 M натрия тиосульфата, израсходованный на титрование в контрольном опыте, в миллилитрах;

m - навеска испытуемого образца в граммах;

c - концентрация раствора натрия тиосульфата в моль на литр.

201050006-2019

2.1.5.6. Число омыления

Числом омыления IS называют количество калия гидроксида в миллиграммах, необходимое для нейтрализации свободных кислот и омыления сложных эфиров, содержащихся в 1 г субстанции.

При отсутствии других указаний в частной фармакопейной статье для определения используют количества испытуемого образца, приведенные в таблице 2.1.5.6.-1.

Таблица 2.1.5.6.-1

Предполагаемые значения числа омыления в зависимости от навески испытуемого образца

Предполагаемые значения Is Навеска испытуемого образца (г)
< 3 20
от 3 до 10 от 12 до 15
от 10 до 40 от 8 до 12
от 40 до 60 от 5 до 8
от 60 до 100 от 3 до 5
от 100 до 200 от 2,5 до 3
от 200 до 300 от 1 до 2
от 300 до 400 от 0,5 до 1

Навеску испытуемого образца помещают в колбу из боросиликатного стекла вместимостью 250 мл с притертой стеклянной пробкой, снабженную обратным холодильником. Прибавляют 25,0 мл 0,5 M раствора калия гидроксида спиртового P и несколько стеклянных шариков. Присоединяют холодильник и нагревают в течение 30 мин, при отсутствии других указаний в частной фармакопейной статье. Добавляют 1 мл раствора фенолфталеина P1, горячий раствор тотчас титруют 0,5 M хлороводородной кислотой. Проводят контрольный опыт в таких же условиях.

Число омыления рассчитывают по формуле:

,

где: - объем 0,5 M хлороводородной кислоты, израсходованный на титрование испытуемого образца, в миллилитрах;

- объем 0,5 M хлороводородной кислоты, израсходованный на титрование в контрольном опыте, в миллилитрах;

m - навеска испытуемого образца в граммах;

28,05 - количество калия гидроксида, соответствующее 1 мл 0,5 M хлороводородной кислоты, в миллиграммах.

201050007-2019

2.1.5.7. Неомыляемые вещества

Термин "неомыляемые вещества" применяется к веществам, нелетучим при температуре от 100 °C до 105 °C и получаемым путем экстракции органическим растворителем из субстанции после ее омыления. Содержание неомыляемых веществ вычисляют в процентах (м/м).

Необходимо использовать стеклянную посуду со шлифами без смазки.

Навеску испытуемого образца, указанную в частной фармакопейной статье, помещают в колбу вместимостью 250 мл, снабженную обратным холодильником. Прибавляют 50 мл 2 M раствора калия гидроксида спиртового P и нагревают на водяной бане в течение 1 ч, периодически перемешивая круговыми движениями, затем охлаждают до температуры ниже 25 °C. Содержимое колбы с помощью 100 мл воды P переносят в делительную воронку. Полученный раствор осторожно встряхивают с эфиром, свободным от пероксидов, P трехкратно порциями по 100 мл. Все эфирное извлечения собирают в другую делительную воронку, содержащую 40 мл воды P, осторожно встряхивают в течение нескольких минут (не более 5 мин) и оставляют до полного разделения слоев, после чего отбрасывают водный слой. Эфирный слой промывают дважды водой P порциями по 40 мл, затем 40 мл раствора 30 г/л калия гидроксида P и 40 мл воды P; данную операцию повторяют три раза. Эфирный слой промывают несколько раз водой P порциями по 40 мл до отрицательной щелочной реакции в водном слое по фенолфталеину. Эфирный слой количественно переносят в доведенную до постоянной массы колбу, промывая делительную воронку эфиром, свободным от пероксидов, P.

Эфир отгоняют с соответствующими предосторожностями, к остатку прибавляют 6 мл ацетона P. Растворитель осторожно удаляют в потоке воздуха. Остаток в колбе сушат при температуре от 100 °C до 105 °C до постоянной массы, охлаждают в эксикаторе и взвешивают.

Содержание неомыляемых веществ рассчитывают по формуле:

,

где: a - масса остатка в граммах;

m - навески испытуемого образца в граммах.

Остаток растворяют в 20 мл этанола P, предварительно нейтрализованного по раствору фенолфталеина P, и титруют 0,1 M раствором натрия гидроксида спиртовым. Если израсходованный объем 0,1 M раствора натрия гидроксида спиртового превышает 0,2 мл, разделение слоев было неполным; при этом взвешенный остаток не может рассматриваться как неомыляемые вещества. В этом случае испытание повторяют.

201050008-2019

2.1.5.8. Определение аминного азота в первичных ароматических аминах

Навеску испытуемого образца, указанную в частной фармакопейной статье, растворяют в 50 мл хлороводородной кислоты разбавленной P или в другом указанном растворителе и прибавляют 3 г калия бромида P. Охлаждают в ледяной воде и медленно титруют при постоянном перемешивании 0,1 M раствором натрия нитрита.

Конечную точку титрования устанавливают электрометрически или с помощью индикатора, указанного в частной фармакопейной статье.

201050009-2019

2.1.5.9. Определение азота после минерализации серной кислотой

ПОЛУМИКРОМЕТОД

Навеску испытуемого образца, содержащую около 2 мг азота, помещают в колбу для сжигания, прибавляют 4 г измельченной в порошок смеси, состоящей из 100 г калия сульфата P, 5 г меди сульфата P и 2,5 г селена P, а также три стеклянных шарика. Прибавляют 5 мл серной кислоты P таким образом, чтобы она смывала любые остатки частиц, прилипшие к горлу колбы, и стекала по стенкам колбы. Содержимое колбы перемешивают круговыми движениями. Во избежание больших потерь серной кислоты горло колбы закрывают неплотно, например, стеклянной грушевидной пробкой с коротким запаянным отростком. Колбу нагревают, постепенно повышая температуру до интенсивного кипения и конденсации паров серной кислоты в горле колбы; при этом необходимо следить за тем, чтобы верхняя часть колбы не перегревалась. Нагревание продолжают в течение 30 мин при отсутствии других указаний в частной фармакопейной статье. Охлаждают, твердый остаток растворяют, осторожно прибавляя к смеси 25 мл воды P, снова охлаждают и присоединяют к прибору для перегонки с водяным паром. Прибавляют 30 мл раствора натрия гидроксида концентрированного P и тотчас перегоняют, пропуская пар через смесь. Около 40 мл дистиллята собирают в приемник, содержащий 20,0 мл 0,01 M хлороводородной кислоты и достаточное количество воды P для того, чтобы конец холодильника был погружен. В конце перегонки приемник опускают таким образом, чтобы конец холодильника находился над поверхностью кислоты. Необходимо исключить попадание жидкости из приемника на внешнюю поверхность холодильника. Дистиллят титруют 0,01 M раствором натрия гидроксида, используя в качестве индикатора смешанный раствор метилового красного P.

Испытание повторяют, используя вместо испытуемого образца 50 мг глюкозы P

Содержание азота в процентах рассчитывают по формуле:

,

где: - объем 0,01 M раствора натрия гидроксида, израсходованный на титрование раствора, полученного после сжигания навески испытуемого образца, в миллилитрах;

- объем 0,01 M раствора натрия гидроксида, израсходованный на титрование раствора, полученного после сжигания глюкозы, в миллилитрах;

m - навеска испытуемого образца в граммах.

201050010-2019

2.1.5.10. Метод сжигания в колбе с кислородом

Метод основан на разрушении органических веществ путем сжигания в кислороде, растворении образующихся продуктов сгорания в поглощающей жидкости для последующего определения элементов, находящихся в растворе в виде ионов. Метод применяют для определения галогенов (фтора, хлора, брома и йода), серы и фосфора.

Колба для сжигания представляет собой коническую колбу из боросиликатного стекла вместимостью не менее 500 мл с притертой стеклянной пробкой, в которую впаяна платиновая, нихромовая или платино-иридиевая проволока диаметром от 0,7 мм до 0,8 мм, заканчивающаяся держателем образца в виде корзинки или спирали, изготовленных из того же материала, на расстоянии от 1,5 см до 2,0 см от дна колбы (рисунок 2.1.5.10.-1).

Рисунок 2.1.5.10.-1
Колба для сжигания в кислороде

Тщательно измельчают испытуемую субстанцию и помещают указанное в частной фармакопейной статье количество в центр кусочка фильтровальной бумаги размером от 40 мм до 45 мм и заворачивают в виде пакетика, оставляя выступающую полоску шириной около 10 мм и длиной 30 - 35 мм, в соответствии со схемой на рис. 2.5.10.-2.

Рисунок 2.1.5.10.-2
Фильтровальная бумага для приготовления пакетика

Если в частной фармакопейной статье указано, что бумага должна быть пропитана лития карбонатом, то перед использованием центр бумаги увлажняют насыщенным раствором лития карбоната P и сушат в сушильном шкафу при температуре 100 - 105 °C.

При испытании жидкости навеску помещают в капилляр, заплавленный парафином, или в капсулу, изготовленную из полиэтилена, нитропленки или метилцеллюлозы. Для труднолетучих жидкостей допускается применение двойного бумажного пакетика. Для анализа мазеобразных субстанций применяют капсулу из нитропленки или пакет из вощеной бумаги. Капсулы и капилляры заворачивают в пакетик из фильтровальной бумаги по приведенной ниже схеме. В случае твердых и мазеобразных субстанций, сгорающих со вспышкой, к навеске прибавляют от 3 мг до 5 мг парафина.

Подготовленный пакетик с образцом помещают в держатель. В колбу вносят воду P или указанный в частной фармакопейной статье раствор, предназначенный для поглощения продуктов горения. С помощью трубки, конец которой находится выше уровня жидкости, вытесняют воздух из колбы, пропуская ток кислорода. Затем осторожно поджигают узкий конец свободной полоски фильтровальной бумаги и тотчас плотно закрывают колбу пробкой, смоченной водой P. Колбу оставляют плотно закрытой в течение всего процесса сжигания. Энергично встряхивают колбу для полного растворения продуктов горения, охлаждают и примерно через 5 мин, при отсутствии других указаний в частной фармакопейной статье, осторожно открывают. Промывают дно и стенки колбы, а также держатель образца водой P. Промывные воды присоединяют к основному раствору и проводят определение элемента методом, указанным в частной фармакопейной статье.

Параллельно проводят контрольный опыт.

ПРИМЕЧАНИЕ. При проведении испытания необходимо соблюдать меры предосторожности (использовать защитные очки, колбу поместить в предохранительный чехол, установить защитный экран). Колба для сжигания должна быть тщательно вымыта и не содержать следов органических веществ и растворителей.

201050011-2019

2.1.5.11. Комплексометрическое титрование

АЛЮМИНИЙ

20,0 мл раствора, указанного в частной фармакопейной статье, помещают в коническую колбу вместимостью 500 мл, прибавляют 25,0 мл 0,1 M раствора натрия эдетата и 10 мл смеси равных объемов раствора 155 г/л аммония ацетата P и уксусной кислоты разбавленной P, кипятят в течение 2 мин и охлаждают. Прибавляют 50 мл этанола P и 3 мл свежеприготовленного раствора 0,25 г/л дитизона P в этаноле P. Избыток натрия эдетата титруют 0,1 M раствором цинка сульфата до перехода зеленовато-синей окраски раствора в красновато-фиолетовую.

1 мл 0,1 M раствора натрия эдетата соответствует 2,698 мг Al.

ВИСМУТ

Раствор, указанный в частной фармакопейной статье, помещают в коническую колбу вместимостью 500 мл. При отсутствии других указаний в частной фармакопейной статье раствор разводят водой P до 250 мл, прибавляют по каплям при перемешивании раствор аммиака концентрированный P до помутнения смеси. Добавляют 0,5 мл азотной кислоты P, нагревают при температуре около 70 °C до полного исчезновения помутнения, прибавляют около 50 мг индикаторной смеси ксиленолового оранжевого P и титруют 0,1 M раствором натрия эдетата до перехода розовато-фиолетовой окраски раствора в желтую.

1 мл 0,1 M раствора натрия эдетата соответствует 20,90 мг Bi.

КАЛЬЦИЙ

Раствор, указанный в частной фармакопейной статье, помещают в коническую колбу вместимостью 500 мл. Объем раствора доводят водой P до 300 мл, прибавляют 6,0 мл раствора натрия гидроксида концентрированного P, около 200 мг индикаторной смеси кислоты кальконкарбоновой P и титруют 0,1 M раствором натрия эдетата до перехода фиолетовой окраски раствора в насыщенно-синюю.

1 мл 0,1 M раствора натрия эдетата соответствует 4,008 мг Ca.

МАГНИЙ

Раствор, указанный в частной фармакопейной статье, помещают в коническую колбу вместимостью 500 мл. Объем раствора доводят водой P до 300 мл, прибавляют 10 мл аммиачного буферного раствора с pH 10,0 P и около 50 мг индикаторной смеси протравного черного 11 P. Раствор нагревают до температуры около 40 °C и титруют при этой температуре 0,1 M раствором натрия эдетата до перехода фиолетовой окраски раствора в насыщенно-синюю.

1 мл 0,1 M раствора натрия эдетата соответствует 2,431 мг Mg.

СВИНЕЦ

Раствор, указанный в частной фармакопейной статье, помещают в коническую колбу вместимостью 500 мл. Объем раствора доводят водой P до 200 мл, прибавляют около 50 мг индикаторной смеси ксиленолового оранжевого P, затем гексаметилентетрамин P до появления фиолетово-розовой окраски раствора. Титруют 0,1 M раствором натрия эдетата до перехода фиолетово-розовой окраски раствора в желтую.

1 мл 0,1 M раствора натрия эдетата соответствует 20,72 мг Pb.

ЦИНК

Раствор, указанный в частной фармакопейной статье, помещают в коническую колбу вместимостью 500 мл. Объем раствора доводят водой P до 200 мл, прибавляют около 50 мг индикаторной смеси ксиленолового оранжевого P, затем гексаметилентетрамин P до появления фиолетово-розовой окраски раствора. Прибавляют 2 г гексаметилентетрамина P в избытке и титруют 0,1 M раствором натрия эдетата до перехода фиолетово-розовой окраски раствора в желтую.

1 мл 0,1 M раствора натрия эдетата соответствует 6,54 мг Zn.

201050012-2019

2.1.5.12. Вода: определение полумикрометодом

Определение воды полумикрометодом (метод К. Фишера) основано на количественной реакции воды с серы диоксидом и йодом в подходящей безводной среде в присутствии основания с достаточной буферной емкостью.

Реакция протекает в две стадии стехиометрически по уравнениям:

,

,

где: - алифатический спирт;

- основание (пиридин или имидазол).

Реактив К. Фишера. Раствор серы диоксида, йода и пиридина (или имидазола) в метаноле.

При определении воды в твердых субстанциях, нерастворимых в метаноле, тонкоизмельченную навеску встряхивают с метанолом P, а затем титрует реактивом К. Фишера. Некоторые субстанции или смеси субстанций можно растворять в уксусной кислоте безводной P, хлороформе P, пиридине P или других растворителях в соответствии с указаниями в частных фармакопейных статьях. С помощью реактива К. Фишера может быть определена гигроскопическая и кристаллизационная вода.

Реактив К. Фишера не применим для анализа субстанций, реагирующих с одним или несколькими компонентами реактива.

ПРИБОР

Прибор состоит из сосуда для титрования, снабженный:

- двумя одинаковыми платиновыми электродами;

- непроницаемыми входными отверстиями для подвода растворителя и титранта;

- входным отверстием для подачи воздуха через осушитель;

- входным отверстием для образца с пробкой или прокладкой для жидкостей.

Системы входных отверстий подходят также для подвода сухого азота или для распыления растворителей.

Титрование выполняют в соответствии с инструкциями, прилагаемыми к прибору. В процессе испытания следует обеспечить защиту реактивов и растворителей от атмосферной влаги. Конечную точку титрования определяют, используя два одинаковых индикаторных электрода, подключенных к источнику электрического тока таким образом, чтобы между электродами проходил либо постоянный ток (Вольтамперометрическое титрование), либо поддерживалось постоянное напряжение (2.1.2.18. Амперометрическое титрование). При прямом титровании (метод А) добавление титранта вызывает либо уменьшение напряжения при постоянном токе, либо увеличение силы тока при постоянном напряжении до тех пор, пока не наступит конечная точка титрования. Обычно используют прибор с автоматическим определением конечной точки титрования. Квалификация прибора проводится в соответствии с процедурами, установленными в рамках системы качества, например, с использованием подходящего сертифицированного стандартного образца.

Установка титра. В сосуд для титрования прибавляют метанол P, при необходимости высушенный, или растворитель, рекомендованный производителем титранта. В случае применимости для прибора используют приспособление, предназначенное для удаления остаточной воды из измерительной ячейки, или выполняют предварительное титрование. Помещают соответствующее количество воды (вода P или сертифицированный стандарт воды) и титруют, перемешивая в течение необходимого времени. Титр используемого титранта должен быть не менее 80% от указанного производителем. Титр устанавливают перед первым использованием и затем через соответствующие интервалы времени.

При отсутствии других указаний используют метод А.

Метод А. В сосуд для титрования помещают метанол P или растворитель, указанный в частной фармакопейной статье, или рекомендованный производителем титранта. В случае применимости для прибора используют приспособление, предназначенное для удаления остаточной воды из измерительной ячейки, или выполняют предварительное титрование. Быстро помещают испытуемый образец и титруют, перемешивая в течение времени, необходимого для экстракции.

Метод Б. В сосуд для титрования помещают метанол P или растворитель, указанный в частной фармакопейной статье, или рекомендованный производителем титранта. В случае применимости для прибора используют приспособление, предназначенное для удаления остаточной воды из измерительной ячейки, или выполняют предварительное титрование. Испытуемый образец, измельченный до необходимой степени, быстро помещают в сосуд для титрования. Прибавляют точно измеренный объем титранта, взятый в избытке приблизительно на 1 мл или объем, указанный в частной фармакопейной статье. Выдерживают в защищенном от света месте в течение 1 мин или в течение времени, указанного в частной фармакопейной статье, при перемешивании содержимого сосуда. Избыток реактива титруют, используя метанол P или указанный в частной фармакопейной статье растворитель, содержащий точно известное количество воды.

Пригодность системы. Пригодность определения с выбранным титрантом должна быть подтверждена для каждой комбинации субстанции, титранта и растворителя. Методика, приведенная ниже в качестве примера, пригодна для образцов, содержащих от 2,5 мг до 25 мг воды.

Содержание воды в субстанции определяют, используя выбранную систему "реактив/растворитель". После этого в тот же сосуд для титрования последовательно прибавляют в подходящей форме известные количества воды P, соответствующие примерно 50 - 100% от найденного количества в субстанции (по крайней мере, 5 добавлений), и определяют содержание воды после каждого добавления. Рассчитывают величину открываемости (r) в процентах после каждого добавления воды по формуле:

,

где: - добавленное количество воды в миллиграммах;

- найденное количество воды в миллиграммах.

Рассчитывают среднее значение открываемости () в процентах. Система "реактив/растворитель" считается пригодной, если составляет от 97,5% до 102,5%.

Рассчитывают уравнение линейной зависимости. По оси x откладывают общее количество добавленной воды, а по оси y - сумму первоначального содержания воды, определенного для испытуемого образца (M), и общего количества воды, определенного после каждого добавления воды. Рассчитывают тангенс угла наклона (b), отрезка, отсекаемого на оси y(a), и отрезка, отсекаемого на оси x(d) при экстраполяции калибровочной кривой.

Рассчитывают погрешность в процентах (и ) по формулам:

,

,

где a - величина отрезка, отсекаемого на оси y, равного содержанию воды в миллиграммах;

d - величина отрезка, отсекаемого на оси x, равного содержанию воды в миллиграммах;

M - содержание воды в испытуемом образце в миллиграммах.

Система "реактив/растворитель" считается пригодной, если:

- значения || и || составляют не более 2,5%;

- значение b находится в интервале от 0,975 до 1,025.

201050013-2019

2.1.5.13. Вода: микроопределение

ПРИНЦИП

Кулонометрическое титрование воды основано на количественной реакции воды с серы диоксидом и йодом в безводной среде в присутствии основания с достаточной буферной емкостью. В отличие от объемного метода, описанного в общей фармакопейной статье 2.1.5.12. Вода: определение полумикрометодом, йод получается электрохимическим путем в реакционной ячейке при окислении йодида. Йод, получаемый на аноде, сразу взаимодействует с водой и серы диоксидом, содержащимися в реакционной ячейке. Количество воды в испытуемом образце прямо пропорционально количеству электричества (в кулонах), выраженному как сила - электрического тока (в амперах), умноженная на время (в секундах) и используемому для получения йода до наступления конечной точки титрования. Когда вся вода в реакционной ячейке прореагирует, достигается конечная точка титрования, определяемая по появлению избытка йода. Один моль йода соответствует одному моль воды, а количество электричества 10,71 Кл соответствует 1 мг воды.

Влагу из реакционной ячейки удаляют предварительным титрованием, т.е. электролитический реактив титруют досуха перед анализом испытуемого образца.

Индивидуальные определения могут быть выполнены последовательно в том же растворе реактива при следующих условиях:

- каждый компонент испытуемой смеси совместим с другими компонентами;

- других реакций не происходит;

- объем и емкость воды электролитического реактива достаточны.

Кулонометрическое титрование предназначено для количественного определения малых количеств воды (от 10 мкг), однако рекомендуемый интервал, с учетом воспроизводимости, от 100 мкг до 10 мг воды.

Правильность и прецизионность метода обусловлены в основном способом приготовления испытуемого образца и степенью влияния атмосферной влаги на систему. Контроль за системой осуществляют путем измерения дрейфа базовой линии.

ПРИБОР

Прибор состоит из реакционной ячейки, электродов и магнитной мешалки. Реакционная ячейка состоит из большого анодного отдела и меньшего катодного отдела. В зависимости от конструкции электрода оба отделения могут быть разделены диафрагмой. Каждое отделение содержит платиновый электрод. Жидкость или растворенные образцы вводятся через перегородку с помощью шприца. В качестве альтернативы может использоваться техника выпаривания, при которой испытуемый образец нагревают в печи, вода испаряется и переносится в ячейку потоком сухого инертного газа. Следует избегать попадания в ячейку твердых образцов. Однако если необходимо провести испытание на твердых образцах, используют герметично закрываемый ввод; при этом должны быть предприняты меры для предотвращения попадания атмосферный влаги в прибор, например, работа в перчаточном боксе в атмосфере сухого инертного газа. Методики анализа должны контролироваться с помощью соответствующего электронного устройства, снабженного дисплеем.

Квалификация прибора проводится в соответствии с установленными процедурами системы качества, например, с использованием подходящих сертифицированных стандартных образцов. Для прибора с печью может быть применен Стандартный образец амоксициллина тригидрата для проверки эксплуатационных характеристик прибора.

МЕТОДИКА

Отделения реакционной ячейки заполняют электролитическим реактивом для определения воды микрометодом P в соответствии с инструкциями производителя и выполняют кулонометрическое предварительное титрование до стабильной конечной точки титрования. Затем указанное количество испытуемого образца помещают в реакционную ячейку, перемешивают в течение 30 с, при отсутствии других указаний в частной фармакопейной статье, и снова титруют до стабильной конечной точки титрования. В случае использования печи указанное количество испытуемого образца помещают в печь и нагревают. После выпаривания воды из образца в реакционной ячейке проводят титрование. Альтернативно, для предотвращения потерь воды, уже собранной в реакционном растворе в процессе длительного нагревания, выпаренную воду титруют немедленно, одновременно с нагреванием испытуемого образца в печи. Записывают показания прибора и, при необходимости, рассчитывают процент или количество воды, присутствующее в образце. При необходимости, когда этого требует тип образца или его пробоподготовка, выполняют контрольный опыт.

ПОДТВЕРЖДЕНИЕ ПРАВИЛЬНОСТИ

Через определенные промежутки времени, как минимум, в начале и конце титрования серии образцов, помещают точную навеску воды такого же порядка, что и количество воды в образце, используя подходящий стандартный образец, и выполняют кулонометрическое титрование. Открываемость должна быть в диапазоне от 97,5% до 102,5% для навески 1000 мкг H2O и в диапазоне от 90,0% до 110,0% для навески 100 мкг H2O.

201050014-2019

2.1.5.14. Общий белок

Многие из методов количественного определения, описанные в данном разделе, могут быть выполнены с использованием имеющихся в продаже наборов.

МЕТОД 1

Белок в растворе поглощает ультрафиолетовый свет при длине волны 280 нм благодаря присутствию в его структуре ароматических аминокислот, главным образом, тирозина и триптофана. Это свойство белков может быть использовано для их количественного определения. Если буферный раствор, используемый для растворения белка, имеет большее значение оптической плотности по отношению к воде, в нем присутствуют мешающие вещества. Влияние мешающих веществ может быть устранено использованием буферного раствора в качестве компенсационного раствора. Но, если мешающие вещества имеют высокую оптическую плотность, результаты могут быть подвергнуты сомнению. При низких концентрациях белок может адсорбироваться на стенках кюветы, что приводит к существенному заниженному результату его содержания в растворе. Во избежание этого готовят образцы с высокой концентрацией белка или используют при приготовлении неионные детергенты.

Испытуемый раствор. Готовят раствор испытуемого образца в буферном растворе, указанном в частной фармакопейной статье, с концентрацией белка от 0,2 мг/мл до 2 мг/мл.

Раствор сравнения. Готовят раствор соответствующего стандартного образца для определяемого белка в том же буферном растворе и с такой же концентрацией белка, что и в испытуемом растворе.

Методика. При проведении испытания испытуемый раствор, раствор сравнения и компенсационный раствор выдерживают при одинаковой температуре. Определяют оптические плотности (2.1.2.24) испытуемого раствора и раствора сравнения в кварцевых кюветах при длине волны 280 нм, используя указанный буферный раствор в качестве компенсационного раствора. Для получения точных результатов значения оптической плотности должны соответствовать требованиям линейности в интервале определяемых концентраций белка.

Светорассеяние. Точность определения белка может быть снижена за счет светорассеяния раствором испытуемого образца. Если белок в растворе присутствует в виде частиц, сопоставимых по размерам с длиной волны измеряемого света (от 250 нм до 300 нм), рассеяние светового потока приводит к значительному увеличению оптической плотности испытуемого образца. Чтобы рассчитать оптическую плотность при длине волны 280 нм с учетом светорассеяния, определяют оптическую плотность испытуемого раствора при длинах волн 320 нм, 325 нм, 330 нм, 335 нм, 340 нм, 345 нм и 350 нм. Строят график зависимости логарифма полученной оптической плотности от логарифма длины волны и, используя линейную регрессию, проводят калибровочную кривую, наилучшим образом совпадающую с нанесенными точками. Для определения логарифма оптической плотности при длине волны 280 нм экстраполируют полученную кривую. Антилогарифм данного значения является оптической плотностью, относящейся к светорассеянию. Для определения значения оптической плотности белка в растворе корректируют полученные значения, вычитая оптическую плотность, относящуюся к светорассеянию, из общей оптической плотности, измеренной при длине волны 280 нм. Для уменьшения влияния светорассеяния, особенно при заметной мутности раствора, его можно профильтровать через фильтр, не адсорбирующий белок, с размером пор 0,2 мкм или осветлить путем центрифугирования.

Расчеты. Для расчетов используют откорректированные значения оптической плотности. Рассчитывают концентрацию белка в испытуемом растворе (CU) по уравнению:

,

где: - концентрация белка в растворе сравнения в миллиграммах на миллилитр;

- откорректированное значение оптической плотности испытуемого раствора;

- откорректированное значение оптической плотности раствора сравнения.

МЕТОД 2

Данный метод (обычно называемый методом количественного определения белка Лоури) основан на восстановлении белком фосфрономолибденово-вольфрамового смешанного кислого хромогена в фосфорономолибдено-вовольфрамовом реактиве, что приводит к появлению максимума поглощения при длине волны 750 нм. Фосфорномолибденово-вольфрамовый реактив взаимодействует преимущественно с остатками тирозина. Окрашивание достигает максимума через 20 - 30 мин при комнатной температуре, после чего происходит постепенное обесцвечивание. Поскольку данный метод является чувствительным к мешающим веществам, можно использовать методику осаждения белка из испытуемого образца. Большинство мешающих веществ вызывают ослабление окрашивания, но применение некоторых детергентов может вызывать усиление окраски. Высокая концентрация соли может привести к образованию осадка. Поскольку разные виды белков могут давать различные по интенсивности окраски, стандартный образец и испытуемый белок должны быть одинаковыми. Перед приготовлением испытуемого раствора, при необходимости, отделяют мешающие вещества от белка в испытуемом образце по описанной ниже методике. Влияние мешающих веществ может быть минимизировано путем разведения, обеспечивающего концентрацию испытуемого белка на уровне, достаточном для проведения точных измерений.

Для приготовления всех буферных растворов и реактивов, применяемых в данном методе, используют воду дистиллированную P.

Испытуемый раствор. Готовят раствор испытуемого образца в буферном растворе, указанном в частной фармакопейной статье, с концентрацией белков в пределах интервала концентраций калибровочной кривой. Соответствующий буферный раствор обеспечивает значение pH испытуемого раствора от 10,0 до 10,5.

Растворы сравнения. Готовят раствор соответствующего стандартного образца белка в буферном растворе, указанном в частной фармакопейной статье. Порции полученного раствора разводят тем же буферном раствором для получения не менее пяти растворов сравнения с концентрациями белка, равномерно распределенными в интервале от 5 мкг/мл до 100 мкг/мл.

Контрольный раствор. Буферный раствор, используемый для приготовления испытуемого раствора и растворов сравнения.

Меди сульфата реактив. 100 мг меди (II) сульфата P и 0,2 г натрия тартрата P растворяют в воде дистиллированной P и доводят до объема раствора тем же растворителем до 50 мл. 10 г натрия карбоната безводного P растворяют в воде дистиллированной P и доводят объем раствора тем же растворителем до 50 мл. В раствор меди сульфата медленно при перемешивании вливают раствор натрия карбоната. Раствор используют в течение 24 ч.

Меди реактив щелочной. Смесь меди сульфата реактив - раствор 50 г/л натрия додецилсульфата P - раствор 32 г/л натрия гидроксида P (1:2:1 об/об). Хранят при комнатной температуре и используют в течение двух недель.

Фосфорномолибденово-вольфрамовый реактив разбавленный. Смешивают 5 мл фосфорномолибденово-вольфрамового реактива P и 55 мл воды дистиллированной P. Хранят в контейнере из темного стекла при комнатной температуре.

Методика. К 1,0 мл каждого раствора сравнения, испытуемого раствора и контрольного раствора прибавляют по 1,0 мл меди реактива щелочного и перемешивают. Выдерживают в течение 10 мин. Прибавляют 0,5 мл фосфорномолибденово-вольфрамового реактива разбавленного, перемешивают и выдерживают при комнатной температуре в течение 30 мин. Измеряют оптические плотности (2.1.2.24) растворов при длине волны 750 нм, используя контрольный раствор в качестве компенсационного раствора.

Расчеты. Зависимость оптической плотности от концентрации белка не является линейной; однако, если интервал концентраций, используемых для построения калибровочной кривой, небольшой, она приближается к линейной. Строят график зависимости оптических плотностей растворов сравнения от концентраций белка и, используя линейную регрессию, строят калибровочную кривую. На основании калибровочной кривой и оптической плотности испытуемого раствора определяют концентрацию белка в испытуемом растворе.

Мешающие вещества. В представленной методике до проведения испытания мешающие вещества удаляют путем осаждения белков при добавлении к раствору испытуемого образца дезоксихолаттрихлоруксусной кислоты. Данная методика также может быть применена для концентрирования белков из разбавленного раствора.

0,1 мл раствора 1,5 г/л натрия дезоксихолата P прибавляют к 1 мл раствора испытуемого образца, перемешивают на вихревом встряхивателе и выдерживают при комнатной температуре в течение 10 мин. Прибавляют 0,1 мл раствора 720 г/л трихлоруксусной кислоты P и перемешивают на вихревом встряхивателе. Центрифугируют при ускорении 3000 g в течение 30 мин, декантируют и удаляют оставшуюся жидкость пипеткой. Полученный осадок белка растворяют в 1 мл меди реактива щелочного.

МЕТОД 3

Данный метод (обычно называемый методом количественного определения Бредфорда) основан на сдвиге максимума поглощения, обусловленного связыванием белка с красителем кислотным синим 90, от длины волны 470 нм до 595 нм. Краситель кислотный синий 90 наиболее активно связывает в белке остатки аргинина и лизина, что может приводить к погрешности при количественном определении различных белков. Белок, используемый в качестве стандартного образца, должен быть таким же, как и испытуемый белок. Мешающих веществ относительно немного, однако необходимо избегать присутствия в испытуемом образце детергентов и амфолитов. Сильнощелочные образцы могут взаимодействовать с кислотным реактивом.

Для приготовления всех буферных растворов и реактивов, применяемых в данном методе, используют воду дистиллированную P.

Испытуемый раствор. Готовят раствор испытуемого образца в буферном растворе, указанном в частной фармакопейной статье, с концентрацией белка в пределах интервала концентраций калибровочной кривой.

Растворы сравнения. Готовят раствор соответствующего стандартного образца белка в буферном растворе, указанном в частной фармакопейной статье. Порции полученного раствора разводят тем же буферном раствором для получения не менее пяти растворов сравнения с концентрациями белка, равномерно распределенными в интервале от 0,1 мкг/мл до 1 мкг/мл.

Контрольный раствор. Буферный раствор, применяемый для приготовления испытуемого раствора и растворов сравнения.

Кислотного синего 90 реактив. 0,10 г кислотного синего 90 P растворяют в 50 мл 96% этанола P. Прибавляют 100 мл фосфорный кислоты P, доводят объем раствора дистиллированной водой P до 1000 мл и перемешивают. Фильтруют раствор и хранят в контейнере из темного стекла при комнатной температуре. При хранении выпадает осадок красителя, поэтому перед использованием реактив необходимо фильтровать.

Методика. К 0,100 мл каждого раствора сравнения, испытуемого раствора и контрольного раствора прибавляют по 5 мл кислотного синего 90 реактива, перемешивают переворачивая. Избегают образования пены, приводящей к ухудшению воспроизводимости. Измеряют оптические плотности (2.1.2.24) растворов сравнения и испытуемого раствора при длине волны 595 нм, используя контрольный раствор в качестве компенсационного раствора. Не допускается использование кварцевых (кремниевых) спектрофотометрических кювет, вследствие связывания красителя с этими материалами.

Расчеты. Зависимость оптической плотности от концентрации белка не является линейной, однако, если интервал концентраций, используемых для построения калибровочной кривой, небольшой, она приближается к линейной. Строят график зависимости оптических плотностей растворов сравнения от концентраций белка и, используя линейную регрессию, строят калибровочную кривую. На основании калибровочной кривой и оптической плотности испытуемого раствора определяют концентрацию белка в испытуемом растворе.

МЕТОД 4

Данный метод (обычно называемый методом количественного определения с бицинхониновой кислотой или БЦК методом) основан на восстановлении белком иона двухвалентной меди (Cu2+) до иона одновалентной меди (Cu+). Реактив бицинхониновой кислоты применяют для определения иона одновалентной меди. Протеканию реакции мешают некоторые вещества, влияние которых может быть минимизировано путем разведения, обеспечивающего концентрацию белка на уровне, достаточном для проведения точных измерений. Для удаления мешающих веществ также может быть использована методика осаждения белка, описанная в разделе Метод 2. Поскольку разные виды белков могут давать различные по интенсивности окраски, стандартный образец и испытуемый белок должны быть одинаковыми.

Для приготовления всех буферных растворов и реактивов, применяемых в данном методе, используют воду дистиллированную P.

Испытуемый раствор. Готовят раствор испытуемого образца в буферном растворе, указанном в частной фармакопейной статье, с концентрацией белка в пределах интервала концентраций калибровочной кривой.

Растворы сравнения. Готовят раствор соответствующего стандартного образца белка в буферном растворе, указанном в частной фармакопейной статье. Порции полученного раствора разводят тем же буферном раствором для получения не менее пяти растворов сравнения с концентрациями белка, равномерно распределенными в интервале от 10 мкг/мл до 1200 мкг/мл.

Контрольный раствор. Буферный раствор, применяемый для приготовления испытуемого раствора и растворов сравнения.

БЦК реактив. 10 г динатрия бицинхонината P, 20 г натрия карбоната моногидрата P, 1,6 г натрия тартрата P, 4 г натрия гидроксида P и 9,5 г натрия гидрокарбоната P растворяют в воде дистиллированной P. При необходимости pH раствора корректируют раствором натрия гидроксида P или раствором натрия гидрокарбоната P до значения 11,25 и доводят водой дистиллированной P до объема 1000 мл, перемешивают.

Медно-БЦК реактив. Смешивают 1 мл раствора 40 г/л меди сульфата пентагидрата P и 50 мл БЦК реактива.

Методика. 0,1 мл каждого раствора сравнения, испытуемого раствора и контрольного раствора смешивают с 2 мл медно-БЦК реактива и перемешивают. Полученные растворы инкубируют при температуре 37 °C в течение 30 мин, отмечают время и охлаждают до комнатной температуры. Через 60 мин после окончания инкубации в кварцевых кюветах измеряют оптическую плотность (2.1.2.24) растворов сравнения и испытуемого раствора при длине волны 562 нм, используя контрольный раствор в качестве компенсационного раствора. Необходимо учитывать, что после охлаждения растворов до комнатной температуры, интенсивность их окраски постепенно увеличивается.

Расчеты. Зависимость оптической плотности от концентрации белка не является линейной, однако, если интервал концентраций, используемых для построения калибровочной кривой, небольшой, она приближается к линейной. Строят график зависимости оптических плотностей растворов сравнения от концентраций белка и, используя линейную регрессию, строят калибровочную кривую. На основании калибровочной кривой и оптической плотности испытуемого раствора определяют концентрацию белка в испытуемом растворе.

МЕТОД 5

Данный метод (обычно называемый биуретовым методом количественного определения) основан на взаимодействии двухвалентного иона меди () с белком в щелочной среде, что приводит к появлению максимума поглощения при длине волны 545 нм. Метод обнаруживает минимальное различие между равными количествами иммуноглобулиновых и альбуминовых образцов. Прибавление натрия гидроксида и биуретового реактива в виде комбинированного реактива, недостаточное перемешивание после прибавления натрия гидроксида или продолжительный период времени между прибавлением натрия гидроксида и биуретового реактива завышают значения оптической плотности иммуноглобулиновых образцов по сравнению с альбуминовыми образцами. Метод с трихлоруксусной кислотой, используемый для минимизации влияния мешающих веществ, также может быть применен для определения содержания белка в испытуемых образцах при концентрациях ниже 500 мкг/мл.

Для приготовления всех буферных растворов и реактивов, применяемых в данном методе, используют воду дистиллированную P.

Испытуемый раствор. Готовят раствор испытуемого образца в растворе 9 г/л натрия хлорида P с концентрацией белка в пределах интервала концентраций калибровочной кривой.

Растворы сравнения. Готовят раствор соответствующего стандартного образца белка в растворе 9 г/л натрия хлорида P. Порции полученного раствора разводят раствором 9 г/л натрия хлорида P для получения не менее трех растворов сравнения с концентрациями белка, равномерно распределенными в интервале от 0,5 мг/мл до 10 мг/мл.

Контрольный раствор. Раствор 9 г/л натрия хлорида P.

Биуретовый реактив. 3,46 г меди (II) сульфата P растворяют в 10 мл горячей воды дистиллированной P и охлаждают (раствор А). 34,6 г натрия цитрата P и 20,0 г натрия карбоната безводного P растворяют в 80 мл горячей воды дистиллированной P и охлаждают (Б). Смешивают растворы А и Б и доводят водой дистиллированной P до объема 200 мл. Используют полученный раствор в течение шести месяцев. Реактив нельзя использовать, если он становится мутным или образуется осадок.

Методика. К 1 объему испытуемого раствора прибавляют равный объем раствора 60 г/л натрия гидроксида P и перемешивают. Тотчас добавляют биуретовый реактив в количестве, равном 0,4 объема испытуемого раствора, и быстро перемешивают. Выдерживают при температуре от 15 °C до 25 °C не менее 15 мин. В течение 90 мин после прибавления биуретового реактива измеряют оптические плотности (2.1.2.24) растворов сравнения и испытуемого раствора при длине волны 545 нм, используя контрольный раствор в качестве компенсационного раствора. Мутные растворы или растворы с осадком непригодны для определения концентрации белка.

Расчеты. Зависимость оптической плотности от концентрации белка имеет почти линейный характер в рамках указанного интервала концентрации белка для растворов сравнения. Строят график зависимости оптических плотностей растворов сравнения от концентраций белка и, используя линейную регрессию, строят калибровочную кривую. Рассчитывают коэффициент корреляции для калибровочной кривой. Система считается пригодной, если линейная зависимость имеет коэффициент корреляции не менее 0,99. На основании калибровочной кривой и оптической плотности испытуемого раствора определяют концентрацию белка в испытуемом растворе.

Мешающие вещества. Для минимизации влияния мешающих веществ белок может быть осажден из испытуемого образца следующим образом: к 1 объему раствора испытуемого образца прибавляют 0,1 объема раствора 500 г/л трихлоруксусной кислоты P, удаляют надосадочную жидкость и растворяют осадок в небольшом объеме 0,5 M раствора натрия гидроксида. Полученный раствор используют для приготовления испытуемого раствора.

МЕТОД 6

Данный флуориметрический метод основан на дериватизации белка о-фталевым альдегидом, который взаимодействует с первичными аминогруппами белка (N-концевая аминокислота и эпсилон-аминогруппа остатков лизина). Чувствительность количественного определения может быть повышена гидролизом белка перед прибавлением о-фталевого альдегида. Гидролиз делает альфа-аминогруппы аминокислот, входящих в структуру белка, доступными для реакции с реактивом фталевого альдегида. Для данного метода требуется очень небольшое количество белка. Первичные амины, например, трис(гидроксиметил)-аминометан и аминокислотные буферные растворы взаимодействуют с фталевым альдегидом, поэтому их необходимо избегать или удалять. Аммиак при высоких концентрациях взаимодействует с фталевым альдегидом. Флуоресценция, полученная при взаимодействии амина с фталевым альдегидом, может быть нестабильной. Использование автоматизированных процедур для стандартизации данного метода может повысить правильность и прецизионность.

Для приготовления всех буферных растворов и реактивов, применяемых в данном методе, используют воду дистиллированную P.

Испытуемый раствор. Готовят раствор испытуемого образца в растворе 9 г/л натрия хлорида P с концентрацией белка в пределах концентраций растворов сравнения. Перед прибавлением реактива фталевого альдегида pH раствора доводят до значения от 8 до 10,5.

Растворы сравнения. Готовят раствор соответствующего стандартного образца белка в растворе 9 г/л натрия хлорида P. Порции полученного раствора разводят раствором 9 г/л натрия хлорида P для получения не менее пяти растворов сравнения с концентрациями белка, равномерно распределенными в интервале от 10 мкг/мл до 200 мкг/мл. Перед прибавлением реактива фталевого альдегида pH раствора доводят до значения от 8 до 10,5.

Контрольный раствор. Раствор 9 г/л натрия хлорида P.

Боратный буферный раствор. 61,83 г борной кислоты P растворяют в воде дистиллированной P, pH раствора корректируют раствором калия гидроксида P до значения 10,4 и доводят водой дистиллированной P до объема 1000 мл, перемешивают.

Фталевого альдегида основной раствор, 1,20 г фталевого альдегида P растворяют в 1,5 мл метанола P, прибавляют 100 мл боратного буферного раствора и перемешивают. Добавляют 0,6 мл раствора 300 г/л макрогола 23 лаурилового эфира P и перемешивают. Хранят при комнатной температуре и используют в течение трех недель.

Фталевого альдегида реактив. К 5 мл основного раствора фталевого альдегида прибавляют 15 мкл 2-меркаптоэтанола P. Раствор готовят не менее чем за 30 мин перед использованием. Используют в течение 24 ч.

Методика. Смешивают по 10 мкл испытуемого раствора и каждого раствора сравнения с 0,1 мл реактива фталевого альдегида, перемешивают и выдерживают при комнатной температуре в течение 15 мин. Добавляют по 3 мл 0,5 M раствора натрия гидроксида и перемешивают. Определяют флуоресценцию (2.1.2.20) растворов сравнения и испытуемого раствора при длине волны возбуждающего излучения 340 нм и длине волны испускаемого излучения от 440 нм до 455 нм. Измеряют интенсивность флуоресценции полученных растворов только один раз, поскольку излучение снижает интенсивность флуоресценции.

Расчеты. Зависимость флуоресценции от концентрации белка является линейной. Строят график зависимости интенсивности флуоресценции растворов сравнения от концентраций белка и, используя линейную регрессию, строят калибровочную кривую. На основании калибровочной кривой и интенсивности флуоресценции испытуемого раствора определяют концентрацию белка в испытуемом растворе.

МЕТОД 7

Данный метод основан на определении азота как способе определения белка. Присутствие других азотсодержащих веществ в испытуемом образце может оказывать мешающее влияние на определение белка данным методом. Методика определения азота основана на разрушении испытуемого образца в ходе анализа, но не лимитируется содержанием белка в водной среде.

Методика А. Определение проводят в соответствии с требованиями определения азота после минерализации серной кислотой (2.1.5.9) или используют доступный в продаже прибор Кьельдаля для количественного определения азота.

Методика В. Для определения азота пригодны доступные в продаже приборы. В большинстве приборов для определения азота используются пиролиз (т.е. сжигание образца в присутствии кислорода при температуре, достигающей 1000 °C). При этом из азота, присутствующего в испытуемых образцах, образуется оксид азота (NO) и другие оксиды азота (). В некоторых приборах оксиды азота преобразуются в газообразный азот, который количественно определяется с помощью детектора по теплопроводности. В других приборах оксид азота (NO) смешивается с озоном () для получения азота диоксида в возбужденном состоянии (), испускающего излучение при распаде, который может быть количественно определен с помощью хемилюминесцентного детектора.

Для оптимизации введения пробы и параметров пиролиза, а также оценки стабильности процесса анализа используют относительно чистый стандартный образец белка, состав которого подобен составу испытуемого белка.

Расчеты. Концентрацию белка рассчитывают путем деления содержания азота в испытуемом образце на известное содержание азота в белке. Известное содержание азота в белке можно определить, исходя из химического состава белка или сравнивая с подходящим стандартным образцом.

201050015-2019

2.1.5.15. Анизидиновое число

Анизидиновым числом (IAH) называется число, определяющее содержание в испытуемом веществе (масле, твердых жирах, липидах) вторичных продуктов окисления (альдегидов, кетонов), равное увеличенной в 100 раз оптической плотности, измеренной в кювете с толщиной слоя 1 см, раствора, содержащего 1 г испытуемого вещества в 100 мл смеси растворителей после реакции с n-анизидином в соответствии со следующей методикой.

Выполняют операции по возможности быстро, избегая воздействия солнечного света.

Испытуемый раствор (а). При отсутствии других указаний в частной фармакопейной статье 0,500 г испытуемого образца растворяют в триметилпентане P и доводят объем раствора тем же растворителем до 25,0 мл.

Испытуемый раствор (б). К 5,0 мл испытуемого раствора (а) прибавляют 1,0 мл раствора 2,5 г/л n-анизидина P в уксусной кислоте ледяной P, встряхивают и хранят в защищенном от света месте.

Раствор сравнения. К 5,0 мл триметилпентана P прибавляют 1,0 мл раствора 2,5 г/л n-анизидина P в уксусной кислоте ледяной P, встряхивают и хранят в защищенном от света месте. Раствор n-анизидина P используют свежеприготовленным.

Измеряют оптическую плотность (2.1.2.24) испытуемого раствора (а) в максимуме поглощения при длине волны 350 нм, используя триметилпентан P в качестве компенсационной жидкости. Измеряют оптическую плотность испытуемого раствора (б) при 350 нм ровно через 10 мин после его приготовления, используя раствор сравнения в качестве компенсационного раствора.

Анизидиновое число рассчитывают по формуле:

,

где: - оптическая плотность испытуемого раствора (б) при 350 нм;

- оптическая плотность испытуемого раствора (а) при 350 нм;

m - навеска испытуемого образца, взятая для приготовления испытуемого раствора (а), в граммах;

1,2 - коэффициент, учитывающий объем испытуемых растворов.

2.1.6. БИОЛОГИЧЕСКИЕ ИСПЫТАНИЯ

201060001-2019

2.1.6.1. Стерильность

Настоящая общая фармакопейная статья распространяется на методы испытания на стерильность различных лекарственных средств (ЛС) - препаратов для инъекций, инфузий, глазных капель, пленок, фармацевтических субстанций и вспомогательных веществ, включая биологические лекарственные препараты и их растворители и др., к которым предъявляется требование стерильности.

УСЛОВИЯ ПРОВЕДЕНИЯ ИСПЫТАНИЯ

Испытание на стерильность проводят в асептических условиях в ламинарных установках, чистых помещениях или изоляторах класса чистоты A. Меры, предотвращающие контаминацию, не должны оказывать губительного влияния на микроорганизмы, которые могут содержаться в испытуемых образцах ЛС, включая биологические лекарственные препараты (БЛП). Условия проведения испытания регулярно контролируют в соответствии с правилами надлежащих производственной и лабораторной практик.

МЕТОДЫ ИСПЫТАНИЯ СТЕРИЛЬНОСТИ

Испытание на стерильность проводят двумя методами: методом прямого посева или методом мембранной фильтрации. Метод мембранной фильтрации используют во всех случаях, когда природа препарата, его физико-химические свойства позволяют фильтровать его через мембранные фильтры.

Метод прямого посева используют для испытания на стерильность ЛС, не обладающих антимикробным действием или антимикробное действие которых можно устранить разведением или инактивированием, а также для образцов, испытание которых невозможно выполнить методом мембранной фильтрации.

При испытании на стерильность параллельно проводятся соответствующие отрицательные контроли.

1. Проверка пригодности методики испытания (определение антимикробного действия)

Проверку пригодности методики испытания на стерильность следует проводить в следующих случаях:

а) при проведении испытания на стерильность нового препарата;

б) при внесении любых изменений в экспериментальные условия испытания;

в) в случае изменения состава препарата или при изменениях в технологии его производства.

Для проверки антимикробного действия используют те же тест-штаммы, что и при оценке ростовых свойств питательных сред (таблица 2.1.6.1.-3).

Определение антимикробного действия проводят теми же методами и в тех же условиях, что и испытание на стерильность.

Мембранная фильтрация. Проверка пригодности (определение антимикробного действия) может выполняться одновременно с испытанием стерильности испытуемого образца (п. 2.2.). После переноса требуемого количества испытуемого образца на фильтр в последнюю порцию жидкости для промывания вносят не более 100 колониеобразующих единиц (КОЕ) тест-штаммов микроорганизмов (п. 2.2.8.).

Прямой посев. При проверке пригодности (определении антимикробного действия) готовят взвеси тест-штаммов с конечной концентрацией не более 100 КОЕ в 1 мл. Испытание проводят с каждым видом микроорганизмов.

Используют по 4 пробирки для каждого тест-штамма с 10 мл соответствующей питательной среды. В первые две пробирки с культурой микроорганизма вносят по 1 мл (г) испытуемого образца, а в две другие - по 1 мл растворителя (положительный контроль). Во все четыре пробирки вносят по 1 мл соответствующего тест-штамма.

Посевы на тиогликолевой среде инкубируют при температуре 32,5 +/- 2,5 °C в течение 3 сут. Посевы на жидкой соево-казеиновой среде или жидкой среде Сабуро инкубируют при температуре 22,5 +/- 2,5 °C в течение 5 сут.

Учет результатов проводят визуально в проходящем свете, сравнивая рост тест-штаммов микроорганизмов в опытных и контрольных посевах. Если обнаруженный рост в опытных пробирках визуально сравним с ростом в контрольных посевах, не содержащих испытуемый образец, делают вывод о том, что препарат в условиях испытания не обладает антимикробным действием. В этом случае испытание на стерильность проводят стандартными методами.

В случае если в контроле наблюдают рост тест-штамма, а в опыте рост отсутствует, считают, что испытуемый образец обладает антимикробным действием, которое следует устранить.

1.1. Устранение антимикробного действия препарата

Для устранения антимикробного действия препарата используют следующее:

А) Увеличивают разведение испытуемого образца, взяв больший объем растворителя/разбавителя/питательной среды (но не более 200 мл на 1 мл (г) испытуемого образца). Для БЛП допускается только разбавление питательной средой.

Экспериментально установленное соотношение объемов питательной среды и посевного материала, обеспечивающее нейтрализацию антимикробного действия препарата, должно соблюдаться при испытании препарата на стерильность.

Б) Применяют метод мембранной фильтрации с последующим промыванием фильтров, если препарат растворим в водных разбавителях или в изопропилмиристате (ИПМ).

В) Допускается использовать стерильную нейтрализующую жидкость, промышленного производства или приготовленную в лаборатории, следующего состава:

- Твина-80 30,0 г
- Лецитина яичного 3,0 г
- L-гистидина гидрохлорида 1,0 г
- Пептона
(мясного или казеинового)
1,0 г
- Натрия хлорида 4,3 г
- Калия фосфата однозамещенного 3,6 г
- Натрия фосфата двузамещенного 7,2 г
- Воды очищенной pH 7,0 +/- 0,2. 1000 мл

Г) Используют неспецифические инактиваторы. Для инактивации консервантов, входящих в состав ряда лекарственных препаратов, в разбавитель и/или в питательные среды до стерилизации вносят следующие неспецифические инактиваторы: 3% твина-80 или 0,3% лецитина (яичного или соевого) от объема среды. В случае, если в препарате имеется более двух консервантов различной химической структуры, в среду вносят 3% твина-80, 0,3% лецитина, 0,1% L-гистидина и 0,5% натрия тиосульфата одновременно. Если разведение в вышеприведенном растворе не инактивирует антимикробные свойства ЛС, увеличивают концентрацию твина-80 или лецитина.

Некоторые инактиваторы антимикробного действия указаны в ОФС "Микробиологическая чистота".

Учитывая, что в состав тиогликолевой среды входит тиогликолят натрия - инактиватор ртутных соединений, перед проведением испытаний БЛП, содержащих ртутные консерванты, методом прямого посева, проводят определение нейтрализующих свойств этой среды, подтверждающих инактивацию.

Для нейтрализации действия других консервантов, входящих в состав БЛП, инактиваторы не используются, а основным способом устранения их действия является разведение питательной средой. Посев испытуемого образца в питательную среду могут проводить в соотношении 1:20, с учетом результатов определения антимикробного действия препарата.

Д) Применяют специфические инактиваторы, нейтрализующие антимикробное действие ЛС, но не угнетающие рост микроорганизмов.

Для инактивации пенициллинов и цефалоспоринов, независимо от их лекарственной формы, в буферный раствор, используемый для растворения, суспендирования или эмульгирования образца, а также в питательные среды перед их применением, асептически вносят стерильный раствор -лактамазы в количестве, указанном в фармакопейной статье или нормативной документации.

Инактивирующее действие -лактамазы на пенициллины и цефалоспорины необходимо определять, внося в среды с ферментом и антибиотиком от 50 до 100 КОЕ S.aureus. Типичный рост тест-штамма в питательной среде служит подтверждением того, что концентрация фермента достаточна.

Для инактивации сульфаниламидных препаратов, независимо от их лекарственной формы, в буферный раствор, используемый для растворения, суспендирования или эмульгирования образца, а также в питательные среды, если необходимо, до стерилизации вносят парааминобензойную кислоту (ПАБК) из расчета 0,05 - 0,1 г/л среды.

При разработке новых препаратов в частную фармакопейную статью и нормативный документ по качеству следует включать сведения о наличии/отсутствии антимикробного действия препарата с рекомендациями по его устранению и информацию о методе его испытания на стерильность. В случае изменения технологического процесса или состава препарата необходимо подтвердить отсутствие антимикробного действия.

2. Испытание на стерильность

2.1. Отбор образов для испытания

При проведении испытания на стерильность число контролируемых первичных упаковок определяется с учетом общего количества единиц в серии. Отбирают образцы препарата, как указано в Таблице 1.

Таблица 1

Количество единиц препарата для проведения испытания на стерильность в зависимости от объема серии

Количество единиц (ампул, флаконов и др.) в серии <*> Минимальное количество единиц (ампул, флаконов и др.) для посева на каждую питательную среду <**>
Лекарственные средства  
1. Парентеральные лекарственные средства:  
Не более 100 10% или 4
От 100 до 500 10
Более 500 2% или 20
Парентеральные лекарственные средства большого объема (более 100 мл) 2% или 10
2. Неинъекционные лекарственные средства (в том числе глазные):  
Не более 200 5% или 2
Более 200 10
Препараты в однодозовой упаковке См. графу "Парентеральные лекарственные средства"
3. Твердые формы, ангро:  
Не более 4 упаковок Каждую
Свыше 4, но не более 50 20% или 4
Свыше 50 2% или 10

<*> Если количество единиц в серии неизвестно, то используют максимальное количество, указанное в колонке.

<**> Если содержимого одной емкости ЛС (кроме БЛП) достаточно для инокулирования двух питательных сред, то в этой колонке приводится количество образцов, необходимых для испытания на стерильность на двух питательных средах.

Испытание на стерильность в процессе производства БЛП проводят в соответствии с регламентом производства.

При необходимости, могут быть регламентированы особые требования в отношении необходимого количества контролируемых емкостей, обеспечивающие надежность контроля стерильности препарата.

Для посева на соответствующую питательную среду используют образец в количестве, приведенном в Таблице 2.

Таблица 2

Минимальное количество образца для посева на питательные среды

Количество препарата в первичной упаковке Минимальное количество препарата для посева на каждую питательную среду, если не обосновано и не разрешено иное
Жидкие:  
Менее 1 мл весь объем первичных упаковок, объединенных до 1 мл
1 - 40 мл 1/2 содержимого, но не менее 1 мл
40 - 100 мл 20 мл
более 100 мл 10% содержимого, но не менее 20 мл
Антибиотики (жидкости) 1 мл
Другие препараты, растворимые в воде или ИПМ содержимое упаковки, но не менее 200 мг
Нерастворимые препараты, мази и кремы, поддающиеся эмульгированию или суспендированию содержимое упаковки, но не менее 200 мг
Твердые:  
Менее 50 мг все содержимое
50 - 300 мг 1/2 содержимого, но не менее 50 мг
300 мг - 5 г 150 мг
более 5 г 500 мг

2.2. Метод мембранной фильтрации

При определении стерильности ЛС, обладающих выраженным антимикробным действием, и ЛС в емкостях вместимостью более 100 мл, предпочтительным является метод мембранной фильтрации. Исключение составляют препараты с антимикробным действием, нерастворимые в водных разбавителях или ИПМ.

Процедура испытания на стерильность методом мембранной фильтрации состоит из следующих основных стадий: смачивание мембран, подготовка образцов и фильтрация содержимого всех емкостей через мембранные фильтры, отмывка мембранных фильтров соответствующим стерильным раствором, добавление питательной среды и инкубирование посевов.

Испытание выполняют с использованием фильтрационных установок открытого или закрытого типа, позволяющих в асептических условиях переносить и фильтровать испытуемый образец через мембранные фильтры (внешний диаметр 47 мм; диаметр пор 0,45 мкм), способные улавливать микроорганизмы. Фильтрационная установка открытого типа должна быть смонтирована таким образом, чтобы испытуемый образец можно было внести и профильтровать в условиях асептики. После окончания фильтрации мембрану асептически переносят в питательную среду. При использовании закрытой стерильной системы с мембраной, вмонтированной в канистру, после фильтрации питательную среду вносят непосредственно в канистру на мембрану. Фильтры из нитратцеллюлозы используют для водных, масляных и слабых спиртовых растворов, фильтры из ацетатцеллюлозы - для концентрированных спиртовых растворов и кислот. Гидрофобный край фильтра и низкая сорбционная способность обеспечивают эффективную отмывку мембраны и сводят к минимуму адсорбцию препарата, обладающего антимикробным действием.

Для препаратов, не обладающих антимикробным действием, можно использовать фильтры без гидрофобного края, смачивая их перед фильтрацией используемым разбавителем.

Если испытуемый образец не обладает антимикробным действием, в ходе испытания возможно исключить процедуру промывания фильтров.

2.2.1. Испытание водных растворов ЛС

Определенный объем препарата, стерильно отобранный из всех образцов, перемешивают и асептически переносят на один или несколько предварительно смоченных фильтров. Фильтры асептически снимают с фильтродержателя и помещают в среды или заливают их в емкости с фильтродержателями. При использовании замкнутой системы канистры заполняют равным объемом сред. При этом следует избегать аэрации тиогликолевой среды.

2.2.2. Испытание жидких препаратов, не смешивающихся с водой

Испытание проводят так же, как и для водных растворов ЛС. При испытании вязких жидкостей к общей пробе перед фильтрацией асептически добавляют достаточное количество подходящего стерильного растворителя для увеличения скорости фильтрации.

Если в состав испытуемого образца входит лецитин, масло или консервант, а сам препарат обладает антимикробным действием, для промывания фильтров используют жидкость N 2.

2.2.3. Пробоподготовка и испытание мазей, кремов, растворимых в ИПМ, и растворов в маслах

Мази на жировой основе и эмульсии типа "вода в масле" растворяют в ИПМ, предварительно простерилизованном методом фильтрации (мембрана с диаметром пор 0,22 мкм). Стерильный разбавитель/растворитель и, если необходимо, испытуемый образец, непосредственно перед фильтрацией нагревают до температуры не более 44 °C. Фильтруют раствор испытуемого образца в ИПМ и промывают мембрану тремя порциями жидкости N 2 по 100 мл каждая. Испытание проводят на питательных средах с добавлением 1 г/л твина-80.

Если в состав испытуемого образца входит вазелин, для промывания мембранных фильтров используют жидкость N 3.

Если препарат представляет собой раствор в масле, фильтр и установка перед применением должны быть тщательно высушены.

2.2.4. Испытание препаратов в шприц-тюбиках

Содержимое каждого шприц-тюбика переносят в установки для мембранной фильтрации или собирают общую пробу в стерильную пробирку для последующего переноса на фильтр.

2.2.5. Испытание твердых лекарственных форм для инъекций (кроме антибиотиков)

Испытуемый образец разводят, как указано в инструкции по применению, и проводят испытание согласно методике, приведенной в разделах 2.2.1 и 2.2.2.

2.2.6. Испытание стерильных аэрозольных лекарственных форм

Требуемое количество испытуемого образца в аэрозольной упаковке асептически переносят в стерильную колбу нажатием на шток распылительного клапана. Если возможно, удаляют пропеллент путем испарения. Добавляют в колбу жидкость N 2 и осторожно перемешивают. Испытание проводят, как указано в разделах 2.2.1 и 2.2.2.

2.2.7. Жидкости для промывания мембранных фильтров при испытании образцов, обладающих антимикробным действием

Для промывания фильтров можно использовать любую стерильную жидкость, не подавляющую рост микроорганизмов:

- 0,9% раствор натрия хлорида pH 7,0 +/- 0,2 (после стерилизации).

- Жидкость N 1: растворяют 1 г ферментативного пептона в 1000 мл воды, фильтруют или центрифугируют для осветления, разливают в сосуды и стерилизуют; pH 7,0 +/- 0,2.

При фильтрации образцов пенициллинов или цефалоспоринов (если необходимо) к жидкости N 1 добавляют валидированное количество -лактамазы, указанное в частной фармакопейной статье и нормативном документе по качеству, достаточное для инактивации остаточного антимикробного действия антибиотика на фильтре.

- Жидкость N 2: добавляют 1 мл твина-80 к 1000 мл жидкости N 1, разливают в сосуды и стерилизуют; pH 7,0 +/- 0,2

- Жидкость N 3: растворяют 5 г ферментативного пептона, 3 г мясного экстракта и 10 г твина-80 в 1000 мл воды, разливают во флаконы и стерилизуют; pH 7,0 +/- 0,2.

При испытании БЛП промывку мембранных фильтров можно проводить любым стерильным раствором, не подавляющим рост микроорганизмов, использованным при определении антимикробного действия препарата, например: 0,9% раствор натрия хлорида (pH 7,0 +/- 0,2) или жидкость N 1.

2.2.8. Проверка пригодности метода мембранной фильтрации при испытании образцов, обладающих антимикробным действием

Фильтруют объем испытуемого образца, используя для одного фильтра то же количество единиц (ампул, флаконов и т.д.), что и в испытании на стерильность (Таблица 2). Фильтр промывают, как минимум, тремя порциями соответствующей жидкости по 100 мл каждая. В последнюю порцию жидкости для промывания вносят по 1 мл приготовленных взвесей тест-штаммов микроорганизмов (каждого в отдельности) с концентрацией 100 КОЕ/мл (Таблица 3).

Таблица 3

Тест-штаммы микроорганизмов, используемые для определения ростовых свойств питательных сред и проверки антимикробного действия препарата <*>

<*> Могут быть использованы и другие тест-штаммы из различных коллекций, типичные по культурально-морфологическим, тинкториальным и биохимическим свойствам. Набор тест-штаммов может быть изменен в зависимости от способа применения или состава испытуемого препарата.

Питательные среды Тест-штаммы микроорганизмов Условия инкубации
Температура Время
Жидкая тиогликолевая среда Аэробные бактерии: 32,5 +/- 2,5 °C 3 сут
Bacillus subtilis ГКПМ 010011, ATCC 6633, CIP 52.62, NCIMB 8054, NBRC 3134 или Bacillus cereus ГКПМ 010014, ATCC 10702    
Staphylococcus aureus ГКПМ 201108, ATCC 6538, CIP 4.83, NCTC 10788, NCIMB 9518, NBRC 13276    
Pseudomonas aeruginosa ГКПМ 190155, ATCC 9027, NCIMB 8626, CIP 82.118, NBRC 13275    
Alcaligenes faecalis 415 <**> ГКПМ 300205   2 сут
Анаэробные бактерии:   3 сут
Clostridium sporogenes 272 ГКПМ 300524, ATCC 19404, CIP 79.3, NCTC 532, ATCC 11437, NBRC 14293    
Clostridium novyi 198 <**> ГКПМ 242484   2 сут
Грибы <**>: 22,5 +/- 2,5 °C 5 сут
Candida albicans NCTC 885-653, ATCC 10231, IP 48.72, NCPF 3179, NBRC 1594    
Жидкая соево-казеиновая среда Аэробные бактерии: 22,5 +/- 2,5 °C 5 сут
Bacillus subtilis ГКПМ 010011, ATCC 6633, CIP 52.62, NCIMB 8054, NBRC 3134 или Bacillus cereus ГКПМ 010014, ATCC 10702    
Грибы:    
Candida albicans NCTC 885-653, ATCC 10231, IP 48.72, NCPF 3179, NBRC 1594    
Aspergillus brasiliensis ATCC 9642, ATCC 16404, IP 1431.83, IMI 149007, NBRC 9455    
Жидкая Среда Сабуро Грибы: 22,5 +/- 2,5 °C 5 сут
Candida albicans NCTC 885-653, ATCC 10231, IP 48.72, NCPF 3179, NBRC 1594    
Aspergillus brasiliensis ATCC 9642, ATCC 16404, IP 1431.83, IMI 149007, NBRC 9455    

<**> Обозначены тест-штаммы для случаев использования тиогликолевой среды в качестве универсальной при испытании БЛП. Культивирование производят при двух температурных режимах - 32,5 +/- 2,5 °C и 22,5 +/- 2,5 °C.

Фильтр помещают в емкость со 100 мл соответствующей питательной среды или добавляют среду в канистру замкнутой системы. Посевы инкубируют при соответствующей температуре в течение не более 3 сут для бактерий и 5 сут для грибов.

В ходе учета результатов определяют визуально в проходящем свете наличие роста тест-штаммов микроорганизмов. В случае обнаружения роста считают, что антимикробное действие полностью инактивировано и проводят испытание стерильности, используя то же количество препарата, аналогичный объем жидкости для промывания и те же питательные среды.

Если рост тест-штаммов микроорганизмов отсутствует, делают вывод, что антимикробное действие не инактивировано. Испытание повторяют, увеличивая объем жидкости для промывания фильтра (но не более 500 мл) или используют другие способы нейтрализации (п. 1.1).

2.3. Метод прямого посева

Метод прямого посева используют для испытания на стерильность ЛС, не обладающих антимикробным действием, или тех образцов, испытание которых невозможно выполнить методом мембранной фильтрации.

В том случае, если выявлено антимикробное действие в условиях испытания, его нейтрализуют путем добавления подходящих инактиваторов или увеличивая объем питательной среды (п. 1.1). Добавляемый инактиватор в заданной концентрации не должен подавлять рост тест-штаммов. При необходимости инактиватор можно добавлять и в питательную среду.

Испытуемые образцы засевают непосредственно в питательные среды в соотношении, как правило, 1:10. Соотношение количества испытуемого материала и используемой питательной среды должно быть определено при проверке антимикробного действия препарата.

2.3.1. Испытание нефильтрующихся жидкостей

Из определенного количества флаконов, ампул и т.д. (Таблица 1) асептически отбирают объем образца, достаточный для посева на питательные среды в соотношении 1:10. После посева аккуратно перемешивают среду, исключая аэрацию.

2.3.2. Испытание мазей, кремов и растворов в маслах

От каждой испытуемой серии отбирают необходимое количество единиц (Таблица 1).

Растворы в маслах. Готовят эмульсию препарата в разведении 1:10, помещая в стерильную колбу, содержащую соответствующий стерильный разбавитель, стеклянные бусы диаметром 5 - 6 мм, и, при необходимости, определенное количество твина-80.

Посевы растворов в маслах ежедневно аккуратно перемешивают.

Мази и кремы. Тубы (флаконы) перед испытанием дезинфицируют, вскрывают их асептически и первую порцию препарата удаляют, не исследуя.

Мази и кремы, легко эмульгируемые в воде. Готовят разведение ЛС 1:10, помещая образец в стерильную колбу с соответствующим стерильным разбавителем (например, раствором 0,9% натрия хлорида или жидкостью N 1) и стеклянными бусами диаметром 5 - 6 мм. Смесь нагревают на водяной бане до температуры 40 °C и энергично встряхивают в течение 5 - 15 минут до получения гомогенной эмульсии, которую высевают в жидкие среды - тиогликолевую, соево-казеиновую или Сабуро.

Мази и кремы, трудно смешиваемые с водой. Готовят разведение испытуемого образца 1:10, помещая в стерильную колбу с соответствующим стерильным разбавителем (например, раствором 0,9% натрия хлорида или жидкостью N 3), твином-80 в количестве 50% от массы навески и стеклянными бусами диаметром 5 - 6 мм. Смесь нагревают на водяной бане до температуры 40 °C (в исключительных случаях до температуры 45 °C), энергично встряхивают в течение 5 - 15 мин (максимально 30 мин), до получения гомогенной эмульсии, которую затем высевают в жидкие среды - тиогликолевую, соево-казеиновую или Сабуро.

2.3.3. Испытание твердых форм

Испытуемый образец в виде порошка переносят в количестве, указанном в Таблице 2, в жидкие среды - тиогликолевую, соево-казеиновую или Сабуро и осторожно перемешивают. Если в образец добавлен стерильный растворитель, то испытанию на стерильность подвергают полученную суспензию.

2.4. Условия инкубации посевов

Посевы инкубируют независимо от метода посева не менее 14 сут при температуре 32,5 +/- 2,5 °C в жидкой тиогликолевой среде и при температуре 22,5 +/- 2,5 °C в жидких соево-казеиновой среде или среде Сабуро.

При испытании БЛП возможно использование только тиогликолевой среды и инкубирование посевов при двух температурных режимах 32,5 +/- 2,5 °C и 22,5 +/- 2,5 °C.

2.5. Учет и интерпретация результатов испытания

Во время инкубации периодически просматривают посевы. Наличие роста микроорганизмов определяют визуально в проходящем свете. Если испытуемый образец вызывает помутнение питательной среды и визуально нельзя определить наличие или отсутствие микробного роста, через 14 сут после начала испытания переносят не менее 1 мл помутневшей среды в пробирки с аналогичной стерильной средой. Инкубируют исходные и повторные посевы. Общее время инкубации должно составлять не менее чем 14 + 4 суток от начала испытания.

При отсутствии роста микроорганизмов, считают, что испытуемый образец соответствует требованиям испытания на стерильность.

При обнаружении роста микроорганизмов, определяемого визуально по наличию мутности, осадка, хлопьев и других изменений среды и подтверждаемого микроскопическим исследованием, считают, что испытуемый образец не соответствует требованиям испытания на стерильность. В этом случае проводят расследование причин несоответствия.

Результаты испытания на стерильность могут быть признаны недостоверными в случае, если выполняется одно или несколько условий, приведенных ниже:

1) получены неудовлетворительные результаты микробиологического контроля окружающей среды (воздушной среды, поверхностей и рук персонала и др.) при проведении испытания на стерильность;

2) выявлены ошибки, допущенные в ходе испытания;

3) обнаружен рост микроорганизмов в отрицательном контроле (контроль стерильного растворителя/разбавителя или питательной среды);

4) питательная среда нестерильна и/или ее ростовые свойства неудовлетворительны;

5) выявлены ошибки в ходе процесса стерилизации материалов.

Если результаты испытания признаны недостоверными (в случае обнаружения ошибок в ходе анализа), тест повторяют на том же количестве образцов, что и первоначально, исключая препараты БЛП, повторное испытание которых проводят на удвоенном количестве образцов.

Если в результате повторного испытания не обнаруживают рост микроорганизмов, считают, что исследуемый образец стерилен. Если в результате повторного испытания обнаруживают рост микроорганизмов, считают, что исследуемый образец не соответствует требованиям нормативной документации по показателю "Стерильность".

Если в ходе расследования доказана правильность выполнения теста на стерильность, считают, что испытуемый образец не соответствует требованиям нормативной документации по показателю "Стерильность".

3. Питательные среды

Для испытания стерильности используют жидкие среды - тиогликолевую, соево-казеиновую или Сабуро. Тиогликолевую среду применяют для выявления аэробных и анаэробных бактерий. Жидкую соево-казеиновую среду - для выявления грибов и аэробных бактерий. Жидкую среду Сабуро используют для выявления грибов.

При испытании на стерильность БЛП не рекомендуется использовать жидкую среду Сабуро.

При испытании на стерильность БЛП, в том числе, содержащих ртутные консерванты, допустимо использование только тиогликолевой среды в качестве универсальной для выявления аэробных и анаэробных бактерий и грибов (при условии предварительного определения ее ростовых и нейтрализующих свойств с использованием тест-микроорганизмов в соответствии с Таблицей 3). Инкубацию посевов осуществляют при двух температурных режимах.

3.1. Приготовление питательных сред

Питательные среды готовят в лаборатории, используя сухие питательные среды промышленного производства или отдельные компоненты. Допускается применение сред, готовых к использованию, с сертификатом производителя. Приготовленные в лаборатории питательные среды проверяют на стерильность и определяют их ростовые свойства.

Питательные среды и жидкости для промывания фильтров стерилизуют в автоклаве при температуре 121 °C в течение 15 мин, если нет других указаний в фармакопейной статье или нормативной документации.

Тиогликолевая среда
- L-цистина 0,5 г
- Натрия хлорида 2,5 г
- Глюкозы моногидрата 5,5 г
- Агара микробиологического (влажность не более 15%) 0,75 г
- Дрожжевого экстракта (водорастворимого) 5,0 г
- Панкреатического гидролизата казеина 15,0 г
- Натрия тиогликолята 0,5 г
- или кислоты тиогликолевой 0,3 мл
- Раствора резазурина натрия (1 г/л), свежеприготовленного 1,0 мл
- Воды очищенной
pH после стерилизации 7,1 +/- 0,2.
1000,0 мл

Добавляют в воду очищенную L-цистин, агар микробиологический, натрия хлорид, глюкозу, водорастворимый дрожжевой экстракт и панкреатический гидролизат казеина и нагревают до полного растворения. После этого вносят натрия тиогликолят или тиогликолевую кислоту и, если необходимо, доводят pH среды 1 M раствором натрия гидроксида до необходимого значения. Добавляют раствор резазурина, перемешивают, разливают в пробирки соответствующего объема и стерилизуют.

Жидкая соево-казеиновая среда
- Панкреатического гидролизата казеина 17,0 г
- Папаинового гидролизата соевой муки 3,0 г
- Натрия хлорида 5,0 г
- Калия фосфата двузамещенного 2,5 г
- Глюкозы 2,5 г
- Воды очищенной
pH после стерилизации 7,3 +/- 0,2.
1000,0 мл

Компоненты растворяют в воде (если необходимо - при нагревании). Охлаждают при комнатной температуре. Если требуется, добавляют 1 M раствор натрия гидроксида, чтобы после стерилизации значение pH среды было 7,3 +/- 0,2. Фильтруют для получения прозрачной среды, разливают в пробирки и стерилизуют.

Жидкая среда Сабуро
- Пептона ферментативного 10,0 г
- Глюкозы моногидрата 40,0 г
- Воды очищенной
pH после стерилизации 5,6 +/- 0,2.
1000,0 мл

Пептон и глюкозу добавляют в воду очищенную и полностью растворяют при слабом нагревании. Охлаждают до комнатной температуры и доводят pH до требуемого значения. Если необходимо, фильтруют, разливают в пробирки и стерилизуют.

Допускается, чтобы состав сухих и готовых к применению сред промышленного производства различался, при условии их соответствия требованиям по ростовым свойствам.

3.2. Стерильность питательных сред

После стерилизации не менее 5% емкостей от каждой партии питательной среды помещают в термостат и инкубируют в течение как минимум 14 сут. Контроль проводят до испытания ЛС или параллельно с посевом испытуемого образца на стерильность. Рост микроорганизмов должен отсутствовать.

3.3. Определение ростовых свойств питательных сред

Ростовые свойства сред определяют для каждой серии питательной среды, выпущенной промышленностью и имеющей номер, и для каждой партии среды, изготовленной в лаборатории.

Каждый вид микроорганизма в количестве 10 - 100 КОЕ вносят в отдельную порцию испытуемой среды (в 2 пробирки). Инкубируют в соответствии с условиями, указанными в Таблице 3. Если в течение необходимого времени инкубации в инокулированных средах визуально отмечается рост микроорганизмов, среду считают пригодной для использования.

3.3.1. Подготовка тест-штаммов микроорганизмов

Используют тест-штаммы бактерий и грибов из специализированных коллекций, которые должны быть типичными по культурально-морфологическим и биохимическим свойствам.

Число пассажей рабочих культур не должно превышать пяти.

Перед испытанием культуры аэробных бактерий высевают на скошенный соево-казеиновый агар, среду N 1 или другую адекватную плотную питательную среду; культуры грибов C. albicans и A. brasiliensis - на скошенный агар Сабуро (или среду N 2); культуры анаэробов Clostridium novyi и C. sporogenes <*> - на среды для анаэробных микроорганизмов (например, жидкую тиогликолевую) и инкубируют при соответствующей температуре.

<*> Возможен высев культуры на среды для аэробов при условии инкубации в анаэростате.

3.3.2. Приготовление инокулята

Выросшие культуры тест-штаммов бактерий (в том числе, C. sporogenes, выращенную в анаэробных условиях) и C. albicans смывают с поверхности скошенного агара стерильным 0,9% раствором натрия хлорида. Готовят взвесь каждого тест-штамма, соответствующую 10 ЕД по оптическому стандартному образцу мутности.

Концентрацию клеток B. subtilis, B. cereus, C. albicans, A. brasiliensis доводят до 1 x КОЕ/мл; S. aureus, P. aeruginosa, C. sporogenes, A. faecalis - до 1 x КОЕ/мл.

Культуру C. novyi, выращенную на жидкой среде культивирования для анаэробных микроорганизмов (2 пересева), после центрифугирования 3000 об/мин в течение 20 мин разводят стерильной жидкостью следующего состава:

- натрия хлорид 8,5 г
- кислота тиогликолевая 0,3 мл
- вода очищенная
pH после стерилизации 7,2 +/- 0,2.
1000,0 мл

Для смыва конидий A. brasiliensis используют стерильный 0,9% раствор натрия хлорида, содержащий 0,05% твина-80. Количество конидий в 1 мл смыва определяют с помощью камеры Горяева или посевом подходящего разведения на агар Сабуро или среду N 2.

Стандартизованные взвеси бактерий и грибов доводят стерильным 0,9% раствором натрия хлорида методом последовательных десятикратных разведений до концентрации 10 - 100 КОЕ/мл для посева в жидкие и полужидкие питательные среды для определения их ростовых свойств.

Для подтверждения полученной концентрации инокуляты бактерий, в том числе, C. sporogenes (при условии инкубации последнего в анаэростате), высевают на соево-казеиновый агар (среду N 1 или специализированную среду для клостридий соответственно) по 0,1 мл из взвеси с концентрацией КОЕ/мл, C. novyi - на специальную среду для клостридий. Инокуляты грибов высевают на агар Сабуро (или среду N 2).

3.4. Определение нейтрализующих свойств тиогликолевой среды

При проведении испытаний БЛП, содержащих мертиолят (тиомерсал), для определения нейтрализующих свойств тиогликолевой среды используют тест-штамм Alcaligenes faecalis 415 (подготовка инокулята см. п. 3.3.2.) Предварительно перед посевом культуры в каждую пробирку в середину столбика с тиогликолевой средой вносят по 0,5 мл свежеприготовленного 0,01% раствора тиомерсала, разведенного стерильным 0,9% раствором натрия хлорида.

Тиогликолевую среду признают пригодной по нейтрализующим свойствам, если не позднее 5 суток инкубации посевов при температуре 32,5 +/- 2,5 °C визуально обнаруживается рост тест-штамма A. faecalis 415.

3.5. Хранение питательных сред

Приготовленные в лаборатории среды хранят при температуре от 2 до 25 °C в защищенном от света месте в течение не более 1 мес или в течение иного срока, подтвержденного в ходе валидационных испытаний.

В случае, если при хранении тиогликолевой среды, содержащей резазурин, верхний слой среды (более 1/3 объема) окрасится в розовый цвет, среду можно регенерировать нагреванием на кипящей водяной бане в течение 10 - 15 мин до исчезновения розовой окраски с последующим быстрым охлаждением. Если окраска не исчезает после нагревания, среду считают непригодной к применению. Регенерацию среды можно проводить только один раз.

Питательные среды промышленного производства, готовые к использованию, хранят в плотно укупоренных емкостях при условии сохранения их стерильности и ростовых свойств в течение срока годности.

Сухие питательные среды промышленного производства хранят в соответствии с инструкцией по применению и уничтожают по истечении срока годности, указанного производителем.

201060002-2019

2.1.6.2. Пирогенность

Настоящая общая фармакопейная статья распространяется на испытание пирогенности инъекционных растворов и фармацевтических субстанций, из которых они изготавливаются. Испытание основано на измерении температуры тела у кроликов до и после инъекции.

СОДЕРЖАНИЕ ЖИВОТНЫХ И ПОДГОТОВКА ИХ К ПРОВЕДЕНИЮ ИСПЫТАНИЯ

Каждого кролика содержат в отдельной клетке на полноценном пищевом рационе, ограждая от раздражающих воздействий (акустических, оптических и других). В помещениях, где находятся животные и проводятся испытания, поддерживают постоянную температуру около 20 °C. Температура в помещениях не должна различаться более, чем на 3 °C. Перед испытанием проводят осмотр животных и отбирают здоровых кроликов одного пола, не альбиносов, с массой тела от не менее 1,5 кг, которые не теряли в массе в течение предыдущей недели.

За 18 часов до испытания кроликов лишают корма без ограничения воды. Во время опыта животные не получают ни корма, ни воды. Кроликов, впервые предназначенных для опыта или не участвовавших в опыте более четырех недель, предварительно готовят к процедуре испытания, осуществляя все рабочие операции (осмотр, взвешивание, измерение температуры тела) за исключением инъекции.

Кролики, ранее бывшие в опыте, могут быть использованы повторно через трое суток, если введенное им лекарственное средство было апирогенным. При повышении температуры тела у животного на 0,6 °C и более, кролик может быть использован для дальнейших опытов не ранее, чем через две недели.

Если испытуемое лекарственное средство обладает антигенными свойствами, то порядок повторного использования животных для испытаний указывают в фармакопейной статье.

МАТЕРИАЛЫ И ОБОРУДОВАНИЕ

Посуда для разведения, шприцы и иглы для инъекций должны быть стерильными и апирогенными, что обеспечивается нагреванием при температуре 250 °C в течение 30 минут или 200 °C в течение 60 минут.

Для разведения испытуемого образца лекарственного средства используют раствор натрия хлорида 0,9%, если в фармакопейной статье не указан другой растворитель. Все растворители должны быть стерильными и апирогенными.

Ректальную температуру у кроликов измеряют с точностью до 0,1 °C медицинским максимальным ртутным или электронным термометром с термочувствительным датчиком. Термометр или датчик вводят в прямую кишку кролика на глубину от 5 до 7,5 см в зависимости от массы тела животного.

ВВЕДЕНИЕ ИСПЫТУЕМОГО ЛЕКАРСТВЕННОГО СРЕДСТВА

Испытуемое лекарственное средство вводят в ушную вену кролика, если в фармакопейной статье не указан другой путь введения. Объем инъецируемого раствора испытуемого образца должен составлять не менее 0,2 мл и не более 10 мл на 1,0 кг массы тела животного. Перед введением раствор подогревают до температуры 37,0 +/- 2 °C. Весь объем лекарственного средства вводят за период времени не более 2 минут.

Тест-дозу испытуемого лекарственного средства, объем вводимого раствора и, если необходимо, скорость введения указывают в фармакопейной статье.

ПРОВЕДЕНИЕ ИСПЫТАНИЯ

Испытание испытуемого лекарственного средства проводят на группе из трех кроликов с исходной температурой 38,5 - 39,5 °C.

Перед опытом, с интервалом не менее 30 минут, у каждого кролика дважды измеряют температуру тела. Различия в показаниях температуры у одного и того же животного не должны превышать 0,2 °C. В противном случае кролика исключают из испытания. За исходную температуру принимают величину последнего результата измерения.

Раствор испытуемого образца вводят животным сразу после второго измерения температуры.

Измерения температуры после внутривенного введения испытуемого образца проводят с интервалом не более 30 минут на протяжении трех часов. При других путях парентерального введения - на протяжении пяти часов.

УЧЕТ РЕЗУЛЬТАТОВ

Испытание испытуемого лекарственного средства можно проводить поэтапно. На каждом этапе используют трех кроликов. Максимальное число этапов не должно превышать четырех.

По окончании каждого из этапов испытания определяют максимальное изменение температуры (t) тела каждого кролика по сравнению с исходным значением. Изменение температуры тела животного ниже исходной величины принимают за нулевое и не учитывают.

Для трех кроликов определяют сумму индивидуальных максимальных повышений температур (t). Значения t, полученные на разных этапах испытания, последовательно суммируют, а результаты сравнивают с уровнями, указанными в Таблице 2.1.6.2.-1.

Таблица 2.1.6.2.-1

Оценка результатов испытания

Этап Общее количество животных Оценка результатов испытания (t)
Лекарственное средство признают апирогенным Повторное испытание (перестановку) проводят Лекарственное средство признают пирогенным, если t
если t при числе животных с повышением t>0,5 °C не более если t при числе животных с повышением t>0,5 °C
1 2 3 4 5 6 7
I 3 1,2 - > 1,2 >= 1 -
II 6 2,8 1 > 2,8, но < 4,3 > 1 > 4,3
III 9 4,5 2 > 4,5, но < 6,0 > 2 > 6,0
IV 12 6,6 3 - - > 6,6 <*>

<*> При индивидуальном повышении температуры свыше 0,5 °C более, чем у трех кроликов из двенадцати, испытуемое лекарственное средство признают пирогенным.

После первого этапа испытания испытуемое лекарственное средство признают апирогенным, если полученный результат меньше или равен 1,2 °C (Таблица 1, колонка 3), а индивидуальное повышение температуры ни у одного из трех кроликов не превышает 0,5 °C (колонка 4).

Если результат, полученный на первом этапе, превышает 1,2 °C (колонка 5) или зарегистрировано индивидуальное повышение температуры более чем на 0,5 °C хотя бы у одного из трех кроликов (колонка 6), то необходимо перейти к проведению следующего этапа испытания.

После второго этапа испытания испытуемое лекарственное средство признают апирогенным, если полученный результат меньше или равен 2,8 °C (колонка 3), а индивидуальное повышение температуры свыше 0,5 °C отмечено не более, чем у одного из шести кроликов (колонка 4).

Если результат, полученный на втором этапе испытания, больше 2,8 °C, но меньше 4,3 °C (колонка 5), или более, чем у одного животного зарегистрировано индивидуальное повышение температуры свыше 0,5 °C (колонка 6), то необходимо перейти к проведению следующего этапа испытания.

После третьего этапа испытания испытуемое лекарственное средство признают апирогенным, если полученный результат меньше или равен 4,5 °C (колонка 3), а индивидуальное повышение температуры свыше 0,5 °C отмечено не более, чем у двух из девяти кроликов (колонка 4).

Если результат, полученный на третьем этапе испытания, больше 4,5 °C, но меньше 6,0 °C (колонка 5), или зарегистрировано индивидуальное повышение температуры свыше 0,5 °C более, чем у двух животных (колонка 6), то необходимо перейти к проведению следующего этапа испытания.

После четвертого этапа испытания испытуемое лекарственное средство признают апирогенным, если полученный результат меньше или равен 6,6 °C (колонка 3), а индивидуальное повышение температуры свыше 0,5 °C отмечено не более, чем у трех из двенадцати кроликов (колонка 4).

Испытуемое лекарственное средство признают пирогенным, если результат на втором или последующих этапах испытания выше, чем величины, указанные в колонке 7.

Испытуемое лекарственное средство признают пирогенным и в том случае, если в результате четырех этапов испытания зарегистрировано индивидуальное повышение температуры свыше 0,5 °C более, чем у трех кроликов из двенадцати.

201060003-2019

2.1.6.3. Аномальная токсичность

Настоящая общая фармакопейная статья распространяется на метод определения аномальной токсичности лекарственных средств.

ОСНОВНАЯ МЕТОДИКА ИСПЫТАНИЯ

Испытание проводят на 5 здоровых белых нелинейных мышах обоего пола массой 19 - 21 г, которые ранее не использовались в экспериментах. Условия содержания и кормления должны обеспечивать нормальную жизнедеятельность животных. Испытуемый образец растворяют или разводят (в случае необходимости) раствором натрия хлорида 0,9% для инъекций или водой для инъекций. Тест-доза должна содержаться в объеме 0,5 мл испытуемого раствора, который вводят в хвостовую вену животного со скоростью 0,1 мл в секунду. Тест-дозу указывают в частной фармакопейной статье. Период наблюдения за животными составляет 48 ч.

Если в частной фармакопейной статье даны иные указания, то следуют им.

Испытуемый образец считают прошедшим испытание, если в течение предусмотренного срока наблюдения не погибнет ни одно из подопытных животных.

В случае гибели одного животного, эксперимент повторяют на 5 мышах массой 20,0 +/- 0,5 г. Если при повторном испытании не погибнет ни одна мышь, испытуемый образец считают прошедшим испытание.

Испытуемый образец не выдерживает испытание, если в течение предусмотренного срока наблюдения погибнет более, чем одно животное.

ИСПЫТАНИЯ ИММУНОБИОЛОГИЧЕСКИХ ЛЕКАРСТВЕННЫХ СРЕДСТВ

Испытания проводят на двух видах животных: на 5 белых мышах массой 18 - 20 г и/или на двух морских свинках, массой тела 250 - 300 г. Массу животных определяют в день начала испытания. В испытания берут здоровых животных, которые ранее не использовались в экспериментах. Условия содержания и кормления должны обеспечивать нормальную жизнедеятельность животных.

ИСПЫТАНИЕ НА БЕЛЫХ МЫШАХ

Испытуемый образец вводят каждому из 5 животных внутрибрюшинно в одной максимальной разовой дозе для человека или животного, для которого предназначено лекарственное средство (но не более 1,0 мл), если в нормативной документации нет иных указаний. Лиофилизированный испытуемый образец восстанавливают прилагаемым растворителем в соответствии с указаниями на этикетке. Если испытуемый образец предназначен для внутривенного введения, то его аномальную токсичность определяют при внутривенном введении, при этом испытуемая доза не должна превышать 0,5 мл. Испытуемый образец, вводимый внутривенно, должен иметь температуру 36 +/- 1 °C.

Период наблюдения за животными составляет 7 сут. Если в частной фармакопейной статье даны иные указания, то следуют им.

Испытуемый образец считают выдержавшим испытание, если в течение всего срока наблюдения:

- отсутствует гибель подопытных животных;

- ни у одного из животных не проявятся признаки интоксикации;

- отсутствует снижение массы тела животных по сравнению с исходной. Если в частной фармакопейной статье даны иные указания, то следуют им.

Если более, чем одно животное погибнет, испытуемый образец считают не выдержавшим испытание. Если погибнет одно животное, проявятся признаки интоксикации или будет отмечено снижение массы тела, то испытание повторяют на удвоенном количестве животных. Испытуемый образец признается прошедшим испытание, если ни одно животное из второй группы не погибнет, не проявятся признаки интоксикации и не будет отмечено уменьшение массы тела за период наблюдения.

ИСПЫТАНИЕ НА МОРСКИХ СВИНКАХ

Испытуемый образец вводят 2 животным подкожно в дозе, равной одной максимальной разовой дозе для человека или животного, для которого предназначено лекарственное средство, но не более 5 мл (если в нормативной документации нет иных указаний).

Лиофилизированный испытуемый образец восстанавливают прилагаемым растворителем в соответствии с указаниями на этикетке. Если испытуемый образец предназначен для внутривенного введения, то его аномальную токсичность определяют при внутрибрюшинном введении, при этом вводимая доза не должна превышать 5 мл.

Период наблюдения за животными составляет 7 сут, если в нормативном документе по качеству не указаны другие требования.

Испытуемый образец считают выдержавшим испытание, если в течение всего срока наблюдения:

- отсутствует гибель подопытных животных и ни у одного из них не были выявлены видимые признаки интоксикации;

- отсутствует снижение массы тела каждого животного в день окончания наблюдения по сравнению с исходной;

- ни у одного животного, получавшего испытуемый образец подкожно, не развился некроз или абсцесс в месте его введения (возможность развития других проявлений реакции в месте введения испытуемого образца указывают в нормативной документации).

Если в частной фармакопейной статье даны иные указания, то следуют им.

Испытуемый образец признается прошедшим испытание, если ни у одного из животных не проявятся признаки интоксикации и не будет отмечено уменьшение массы тела.

Если оба животных погибнут, испытуемый образец признается не выдержавшим испытание.

Если в течение периода наблюдения регистрируют гибель одного животного, заболевание, уменьшение массы, развитие некроза или абсцесса в месте введения испытуемого образца хотя бы у одного животного, испытание должно быть повторено на удвоенном количестве животных того же вида. Повторное испытание считают удовлетворительным, если испытуемый образец отвечает вышеперечисленным требованиям.

Испытуемый образец признается прошедшим испытание, если ни одно животное из второй группы не погибнет или не проявятся признаки интоксикации и не будет отмечено уменьшение массы тела за период наблюдения.

Если оба животных погибнут, лекарственное средство признается не выдержавшим испытание.

Если в течение периода наблюдения регистрируют гибель одного животного, заболевание, уменьшение массы, развитие некроза или абсцесса в месте введения испытуемого препарата хотя бы у одного животного, испытание должно быть повторено на удвоенном количестве животных того же вида. Повторное испытание считают удовлетворительным, если препарат отвечает вышеперечисленным требованиям.

Лекарственное средство признается прошедшим испытание, если ни одно животное из второй группы не погибнет или не проявятся признаки интоксикации и не будет отмечено уменьшение массы тела за период наблюдения.

201060004-2019

2.1.6.4. Испытание на гистамин

Настоящая статья распространяется на определение содержания гистамина in vitro в лекарственных средствах для парентерального применения.

ПОДГОТОВКА ИЗОЛИРОВАННОГО ОРГАНА

В опыт берут морскую свинку-самца массой тела 200 - 350 г. За 24 ч до эксперимента животное лишают пищи, но оставляют свободный доступ к воде. После эвтаназии у свинки вскрывают брюшную полость от лонного сочленения до грудины и находят слепую кишку. Место ее перехода в ободочную кишку является ориентиром при поиске подвздошной кишки, которая отходит от слепой за 1 - 2 см до этого участка.

Для того чтобы извлечь подвздошную кишку, тупым зажимом или пинцетом плотно захватывают ее основание и отрезают ножницами. Отсеченный конец кишки слегка приподнимают, а затем без натяжения и, не перехватывая ее, отсекают ткань брыжейки маленькими разрезами при помощи тупоконечных ножниц. Остатки брыжейки удалять не следует. Все манипуляции с подвздошной кишкой следует проводить осторожно, не растягивая ее. Для эксперимента пригоден дистальный участок подвздошной кишки, исключая 10 - 15 см, ближайшие к слепой кишке.

Подвздошную кишку нарезают на равные части (около 6 см каждая) и помещают в чашку Петри с гипокальциевым раствором Тироде (примечание 1). Этим раствором осторожно промывают полученные отрезки с помощью шприца или резиновой груши с пастеровской пипеткой с затупленным концом до полного удаления содержимого кишечника. Промытые отрезки подвздошной кишки помещают в чистый гипокальциевый раствор Тироде. Они могут быть использованы сразу или храниться в течение 24 ч при температуре от 2 °C до 4 °C (примечание 2).

Непосредственно перед экспериментом промытый отрезок кишки разрезают до длины, требуемой условиями эксперимента (10 мм при использовании электронного датчика или 20 мм при использовании механического рычага и кимографа).

ПРИГОТОВЛЕНИЕ РАСТВОРОВ СРАВНЕНИЯ И РАЗВЕДЕНИЙ ИСПЫТУЕМОГО ОБРАЗЦА

1. Растворы сравнения

В качестве растворов сравнения используют растворы гистамина дигидрохлорида ч. или ч.д.а. в трех концентрациях: раствор 1 (1,30·10-6 г/мл); раствор 2 (2,5·10-6 г/мл) и раствор 3 (5,00·10-6 г/мл), вызывающие 50, 75 и 100% сокращение кишки соответственно. В качестве растворителя используют 0,9% раствор натрия хлорида. Объем введения растворов сравнения составляет 1/100 от объема ванночки.

2. Разведение испытуемого образца

Испытанию подвергают неразведенный испытуемый образец, когда максимально допустимая нормативным документом по качеству концентрация гистамина в неразведенном препарате находится в диапазоне от 1,30·10-6 г/мл до 2,50·10-6 г/мл в пересчете на гистамина дигидрохлорид. Объем введения испытуемого образца должен составлять 1/100 от объема ванночки.

Если значение максимально допустимой концентрации гистамина в пересчете на гистамина дигидрохлорид в неразведенном испытуемом образце, меньше указанного диапазона или близко к его нижнему пределу, допустимо увеличение объема введения неразведенного испытуемого образца до 1/20 от объема ванночки.

Если максимально допустимая концентрация гистамина в пересчете на гистамина дигидрохлорид в неразведенном испытуемом образце находится выше указанного диапазона, испытуемый образец разводят 0,9% раствором натрия хлорида до предполагаемой концентрации гистамина дигидрохлорида 2,50·10-6 г/мл (объем введения 1/100 от объема ванночки).

РЕГИСТРИРУЮЩАЯ СИСТЕМА

Для регистрации сокращений изолированного отрезка подвздошной кишки морской свинки в изотонических условиях в ответ на введение растворов сравнения и испытуемого образца используют регистрирующую систему, состоящую из термостатируемой ванночки с гипокальциевым раствором Тироде при температуре 34 - 36 °C, а также электронного датчика с регистрирующим устройством или механического рычага с кимографом. Ванночку аэрируют карбогеном (95% O2 и 5% CO2) или воздухом. Нагрузка обычно составляет 500 - 800 мг. В случае использования механического рычага для вычисления нагрузки следует применять правило равновесия:

сила x плечо силы = нагрузка x плечо нагрузки.

ПРОВЕДЕНИЕ ОПЫТА

Изолированный отрезок подвздошной кишки помещают в ванночку и прикрепляют к регистрирующей системе с помощью лигатуры по диагонали за противоположные концы: один - к крючку на дне ванночки, а другой - к датчику или рычагу. Прикладывают к отрезку нагрузку и оставляют его в покое на 30 мин. За это время необходимо не менее 3 раз сменить в ванночке гипокальциевый раствор Тироде.

1. Адаптация изолированного отрезка подвздошной кишки морской свинки к субмаксимальной дозе гистамина

В термостатируемую ванночку вводят раствор 3 в объеме, равном 1/100 от ее емкости. Через 30 с (время экспозиции) ванночку промывают тройным объемом гипокальциевого раствора Тироде. После первого отмывания проводят второе таким же объемом раствора. Не менее чем через 4 мин после первого введения снова повторяют цикл "введение - экспозиция - два отмывания". Эти циклы повторяют до тех пор, пока не получат не менее двух одинаковых пиков. Их высоту принимают за 100% (примечание 3). Временные интервалы между введениями испытуемого вещества и между двумя отмываниями должны быть постоянными.

2. Испытание испытуемого образца на гистамин

2.0. Предварительное испытание

После достижения постоянной величины ответа отрезка кишки на введение раствора 3 проводят испытание испытуемого образца на гистамин. Для этого с интервалом не менее 4 мин однократно в случайном порядке вводят растворы 1 и 3, и неразведенный испытуемый образец. Циклы "введение - экспозиция - два отмывания" такие же, как и при проведении адаптации органа к субмаксимальной дозе.

В случае, если пик, полученный в ответ на введение испытуемого образца, по высоте не меньше, чем пик раствора 1, проводят количественное определение содержания гистамина в испытуемом образце (см. п. 2.1). Если пик, полученный в ответ на введение испытуемого образца, меньше пика раствора 1 или вообще отсутствует, проводят контрольное испытание (см. п. 2.2).

2.1. Количественное испытание испытуемого образца на гистамин

В случайном порядке поочередно вводят растворы 1 и 3 (1/100 от объема ванночки), и разведенный или неразведенный испытуемый образец (тот же объем введения, что и при предварительном испытании) до получения не менее трех пиков в ответ на введение каждого раствора. Находят среднее значение ответа отрезка кишки на каждый раствор. С помощью регрессионного анализа вычисляют параметры линейной зависимости среднего ответа кишки на введение растворов сравнения от логарифма их концентрации. Затем, подставляя полученные значения этих параметров в уравнение регрессии, вычисляют концентрацию гистамина в том разведении испытуемого образца, которому соответствует средняя высота его пика, и исходя из этого, рассчитывают содержание гистамина в неразведенном испытуемом образце.

Испытуемый образец считают прошедшим испытание, если найденное содержание гистамина не превышает максимально допустимое, указанное в нормативном документе по качеству (коэффициент пересчета гистамина дигидрохлорида на гистамин-основание равен 0,6038).

2.2. Контрольное испытание

Схема проведения контрольного испытания такая же, как и при количественном определении содержания гистамина в испытуемом образце, только вместо испытуемого образца используют раствор 2 (1/100 от объема ванночки). Если средняя высота его пика соответствует вводимой концентрации гистамина дигидрохлорида в данном растворе (2,50· г/мл), то результаты опыта следует признать достоверными.

Результаты опыта следует признать недостоверными в каждом из следующих случаев:

Если средняя высота пика раствора 2 не соответствует вводимой концентрации гистамина дигидрохлорида в данном растворе (2,50· г/мл).

Если при количественном определении содержания гистамина в испытуемом образце отсутствует воспроизводимость ответов отрезка кишки на введение испытуемого образца.

Если в процессе эксперимента наблюдается значительное снижение высоты пиков.

В каждом из этих 3 случаев следует провести испытание испытуемого образца на вещества депрессорного действия в соответствии с ОФС "Испытание на депрессорные вещества".

Примечания

1. Гипокальциевый раствор Тироде.
  Состав:
- Натрия хлорид 80,00 г
- Натрия гидрокарбонат 10,00 г
- D-глюкоза 11,00 г
- Калия хлорид 2,00 г
- Кальция хлорид дигидрат 1,30 г
- Магния хлорид гексагидрат 2,10 г
- Натрия дигидрофосфат моногидрат 0,58 г
- Вода очищеная до 10 л

Приготовление

В мерном цилиндре вместимостью 1 л растворяют в воде очищенной навески натрия хлорида, натрия гидрокарбоната и D-глюкозы в любом порядке. Доводят объем раствора тем же растворителем до метки, перемешивают и переливают содержимое цилиндра в 10-литровую стеклянную емкость с притертой пробкой или полиэтиленовый сосуд того же объема с завинчивающейся крышкой.

Таким же образом, но по отдельности, каждую из оставшихся навесок растворяют в 1 л воды очищенной и по очереди переносят в тот же 10-литровый сосуд, строго придерживаясь следующего порядка:

1) калия хлорид

2) кальция хлорид

3) магния хлорид

4) натрия дигидрофосфат.

Затем доливают воду очищенную до отметки 10 л и вновь тщательно перемешивают.

Полученный раствор может храниться при температуре от 3 °C до 5 °C не более 24 ч. Помутнение недопустимо.

Помутневший раствор следует вылить, тщательно промыть сосуд в проточной воде и прополоскать водой очищенной. Поверхностно активные моющие средства применять нельзя.

В качестве дополнительной меры по предупреждению спонтанной активности изолированного органа, в состав раствора можно добавить атропина сульфат в концентрации 0,5 мг/л.

2. Сосуд, в котором находятся отрезки подвздошной кишки при хранении, плотно не закрывают, а затягивают двойным слоем марли, чтобы обеспечить доступ воздуха. Перед использованием в опыте отрезки следует подготовить. Для этого сосуд в течение 10 мин держат при комнатной температуре, а затем в течение 20 мин при температуре 34 - 36 °C в термостате. После нагревания из отрезка следует удалить слизь. Это достигается легкими поглаживающими движениями в продольном направлении.

3. Струя вводимого раствора должна быть направлена не прямо на изолированный отрезок кишки, а в сторону стенки ванночки, причем на правление струи не должно меняться. Скорость введения должна быть максимально высокой и постоянной.

Регистрацию сокращений проводят непрерывно (скорость ленты 2 мм/мин). В случае использования механического рычага и кимографа писчик во время отмывания можно отводить и прекращать запись.

201060005-2019

2.1.6.5. Испытание на депрессорные вещества

Настоящая общая фармакопейная статья распространяется на определение веществ депрессорного действия in vivo в инъекционных препаратах для внутрисосудистого введения и фармацевтических субстанциях, из которых их производят.

Испытание проводят на наркотизированных здоровых кошках любого пола массой не менее 2 кг. Самки не должны быть беременными или лактирующими. За 24 ч до испытания животное лишают корма, но оставляют свободный доступ к воде. Анестезию проводят с использованием любого средства для наркоза, позволяющего поддерживать стабильный уровень артериального давления, например смесь хлоралозы и уретана. У животного поддерживают температуру тела в физиологических пределах.

Кошку фиксируют в станке в положении на спине. Препарируют сонную артерию. В отпрепарированную сонную артерию, вставляют канюлю, заполненную раствором, предупреждающим свертывание крови. Например, 50 ЕД гепарина в 1 мл раствора хлорида натрия с концентрацией 9 г/л или раствора магния сульфата концентрацией 250 г/л. Канюлю присоединяют к системе, обеспечивающей постоянную регистрацию артериального давления. В бедренную вену вставляют вторую канюлю или иглу, наполненную одним из вышеперечисленных антикоагулянтов, через которую вводят раствор гистамина дигидрохлорида (раствор гистамина P в варианте 1, раствор сравнения - в варианте 2) и лекарственное средство.

Для приготовления раствора гистамина P или раствора сравнения используют гистамина дигидрохлорид в пересчете на гистамин-основание (коэффициент пересчета гистамина дигидрохлорида на гистамин основание равен 0,6038). Квалификация гистамина дигидрохлорида - ч. или ч.д.а.

Определение депрессорных веществ возможно одним из двух вариантов.

ВАРИАНТ 1

Перед проведением испытания готовят раствор испытуемого образца лекарственного средства, который растворяют или разводят в растворе натрия хлорида с концентрацией 9 г/л или в другом растворителе, указанном в частной статье, и взятом в количестве, достаточном для получения необходимой концентрации.

Для определения чувствительности кошки к гистамину готовят раствор гистамина P с концентрацией 0,1 мкг/мл. Затем животному через равные промежутки времени вводят раствор гистамина P в объеме 1,0 мл и 1,5 мл на кг массы тела.

Введение раствора гистамина P в объеме 1 мл/кг повторяют не менее трех раз. Вторую и последующие инъекции данного раствора проводят не ранее, чем через одну минуту после того, как артериальное давление вернется к уровню, наблюдавшемуся непосредственно перед предыдущей инъекцией. Животное используют в испытании в случае, если при повторных введениях раствора гистамина P в объеме 1 мл/кг регистрируют близкие значения снижения артериального давления, а при введении раствора гистамина P в объеме 1,5 мл/кг - более выраженную реакцию.

Выполняют два цикла введения испытуемого образца и раствора гистамина P. Каждый цикл включает введение раствора гистаминам P в объеме 1,0 мл на килограмм, двух последующих инъекций препарата и заканчивается введением раствора гистамина P в объеме 1 мл/кг. Раствор лекарственного средства вводят в объеме и концентрации, указанной в частной статье. Завершают испытание введением 1,5 мл раствора гистамина P/кг массы тела.

Результаты испытания признают недостоверными, если реакция артериального давления на введение раствора гистамина P в дозе 1,5 мл/кг не превышает реакцию на гистамин в дозе 1,0 мл/кг. Лекарственное средство не выдерживает испытание, если:

- среднее значение реакции артериального давления на его введение превышает среднее значение реакции на введение раствора гистамина P в дозе 1,0 мл/кг;

- введение испытуемого образца вызывает более сильную депрессорную реакцию, чем ответ на раствор гистамина P в дозе 1,5 мл/кг.

Животное не следует использовать в дальнейшем в случае:

- если любая из испытуемых доз раствора гистамина P (1,0 мл/кг), вызывает более выраженную депрессорную реакцию, чем завершающая доза раствора гистамина P (1,5 мл/кг),

- если ответ на введение раствора гистамина P в дозе 1,5 мл/кг, после испытуемого образца, меньше, чем средний ответ на инъекцию раствора гистамина P в дозе 1,0 мл/кг.

ВАРИАНТ 2

Для приготовления растворов сравнения и лекарственных средств используют в основном, 0,9% раствор натрия хлорида для инъекций или воду для инъекций. Концентрация растворов сравнения в пересчете на гистамин-основание должна составлять 0,5 мкг/мл (раствор 1) и 1,0 мкг/мл (раствор 2).

Введение растворов на протяжении всего испытания проводят со скоростью 0,1 мл в секунду и интервалом между введениями не менее 5 мин.

В начале опыта проверяют чувствительность животного к гистамину. Для этого в вену последовательно вводят раствор 1 и раствор 2 в объеме 0,2 мл на 1 кг массы тела кошки. Животных, у которых при введении раствора 2 величина артериального давления снизится менее чем на 20 мм рт.ст., из опыта исключают. Раствор 1 вводят дважды, чтобы подтвердить стабильность реакции артериального давления кошки на гистамин.

Далее кошке однократно вводят раствор лекарственного средства, в объеме и концентрации, которые указаны в частной статье.

При анализе на одном животном двух и более испытуемых образцов перед каждой инъекцией лекарственного средства, необходимо проверять величину снижения артериального давления на введение раствора 1. В случае значительного уменьшения реакции артериального давления на введение раствора 1 по сравнению с величиной артериального давления, полученной после его введения в начале испытания, необходимо вновь проверить чувствительность животного к действию раствора 2. Если снижение артериального давления составляет не менее 20 мм рт.ст., продолжают проводить испытание в соответствии с указанными выше требованиями.

Лекарственное средство считают выдержавшим испытание, если в течение 60 с после его введения в исследуемой тест-дозе снижение артериального давления не превышает реакцию на введение раствора 1.

201060006-2019

2.1.6.6. Микробиологические испытания нестерильных лекарственных средств: общее количество жизнеспособных аэробных микроорганизмов

1. ВВЕДЕНИЕ

Испытание микробиологической чистоты лекарственных средств (ЛС) проводят в асептических условиях при помощи приведенных ниже методов и питательных сред.

Испытания, описанные ниже, включают отбор испытуемых образцов для анализа, способы подготовки различных лекарственных форм, методы определения антимикробного действия ЛС и количественного определения жизнеспособных микроорганизмов.

Для инкубации посевов на питательных средах для бактерий стандартной температурой является (32,5 +/- 2,5) °C, для грибов - (22,5 +/- 2,5) °C.

2. РАБОТА С ТЕСТ-ШТАММАМИ МИКРООРГАНИЗМОВ

Для проведения испытаний (определения антимикробного действия ЛС, качества питательных сред, биохимического тестирования выделенных микроорганизмов) необходимо использовать тест-штаммы микроорганизмов (табл. 2.1.6.6.-1), депонированные в официальных коллекциях, например:

- Государственной коллекции патогенных микроорганизмов (ГКПМ), Россия;

- Российской коллекции патогенных грибов (РКПГ), Россия;

- Всероссийской коллекции микроорганизмов (ВКМ) РАН, Россия;

- Американской коллекции типовых культур (ATCC), США;

- Национальной коллекции типовых культур (NCTC), Великобритания;

- Коллекции культур института Пастера (CIP), Франция;

- Коллекции культур института гигиены и эпидемиологии (IHE), Чехия.

Кроме перечисленных в табл. 2.1.6.6.-1 тест-штаммов микроорганизмов, возможно использование и других культур, типичных по морфологическим, тинкториальным и биохимическим свойствам.

Таблица 2.1.6.6.-1

Тест-штаммы микроорганизмов, используемых в испытаниях

Название микроорганизма Номер штамма
Bacillus subtilis ГКПМ 010011, ATCC 6633, NCTC 10400, DSM 347, CIP 52.62, NCIMB 8054, NBRC 3134
Bacillus cereus ГКПМ 010014, ATCC 10702, NCTC 8035, DSM 487
Escherichia coli ГКПМ 240533, ATCC 25922, ATCC 8739, NCTC 12923, NCTC 12241, DSM1103, NCIMB 8545, CIP 53.126, NBRC 3972
Salmonella enterica subsp. enterica serovar abony (прежнее название Salmonella abony) ГКПМ 100329, ATCC 14028, IHE* 103/39, NCTC 6017, CIP 80.39, NBRC 100797
Pseudomonas aeruginosa ГКПМ 190155, ATCC 9027, NCTC 12924, NCIMB 8626, CIP 82.118, NBRC 13275, ГИСК 453
Staphylococcus aureus ГКПМ 201108, ATCC 6538, CIP 4.83, NCTC 10788, NCIMB 9518, NBRC 13276, ATCC 6538 P (FDA209-P)
Staphylococcus epidermidis ГКПМ 202001, ATCC 14990, ГКПМ 202004, ATCC 12228
Candida albicans ГКПМ 303903, ГКПМ 303901, РКПГY401/NCTC 885-653, NCPF 3179, ATCC10231, IP 48.72, NBRC 1594
Aspergillus brasiliensis (прежнее название Aspergillus niger) ВКМ F-1119, ATCC 9642, ATCC 16404, NCPF2275, IP 1431.83, IMI 149007, NBRC 9455, РКПГF106

Набор тест-микроорганизмов может быть уменьшен или увеличен в случае необходимости.

Тест-микроорганизмы в лиофилизированном виде в ампулах, в пробирках на полужидком агаре хранят при температуре от 2 до 8 °C. Культуры микроорганизмов на дисках хранят при температуре не выше минус 20 °C.

Допускается не более 5 пассажей от исходной культуры.

2-1. АКТИВАЦИЯ ЛИОФИЛИЗИРОВАННЫХ ТЕСТ-ШТАММОВ МИКРООРГАНИЗМОВ

Тест-штаммы микроорганизмов лиофилизированные, в ампулах, получают из официальных коллекций с сертификатом соответствия (паспортом штамма).

Ампулы вскрывают в асептических условиях в соответствии с инструкцией производителя.

Для восстановления жизнеспособности культуры необходимо не менее 2 пересевов на питательной среде, соответствующей биологическим свойствам штамма, при инкубации в оптимальных для данного штамма температурных условиях. Для получения изолированных колоний тест-штамма проводят пересев на соответствующую плотную питательную среду.

После окончания инкубации культуры изучают морфологию выросших колоний, микроскопируют мазки, окрашенные по Граму, изучают биохимические свойства с использованием тест-систем, разрешенных к использованию. Тест-штамм микроорганизма должен обладать типичными морфологическими, тинкториальными, биохимическими свойствами в соответствии с представленными сертификатами коллекции.

После подтверждения свойств тест-штамма культуру пересевают на соответствующую питательную среду (первый пассаж) и инкубируют в стандартных условиях.

Для получения конидий A. brasiliensis культуру выращивают на агаре Сабуро с глюкозой (или среде N 2) в течение 5 - 7 сут в стандартных условиях.

2-2. АКТИВАЦИЯ ТЕСТ-ШТАММОВ МИКРООРГАНИЗМОВ, ХРАНЯЩИХСЯ НА ДИСКАХ

Диск помещают в жидкую питательную среду, соответствующую потребностям данного микроорганизма. После инкубации в соответствующих условиях совершают те же операции и в той же последовательности, как при активации лиофилизированной культуры.

2-3. ХРАНЕНИЕ ТЕСТ-ШТАММОВ В ГЛУБОКОЙ ЗАМОРОЗКЕ

Хранение тест-штаммов микроорганизмов в условиях глубокой заморозки осуществляется при температуре минус (70 +/- 5) °C (криосистема). Криосистема состоит из набора плотно закрытых пробирок, содержащих керамические бусы, погруженных в специфическую криожидкость, и свинцового криоблока с ячейками. Работу с тест-штаммами проводят в полном соответствии с рекомендациями производителя криосистемы.

3. ОПРЕДЕЛЕНИЕ АНТИМИКРОБНОГО ДЕЙСТВИЯ

Во избежание неправильной оценки полученных результатов перед испытанием на микробиологическую чистоту необходимо определить возможность проявления лекарственным средством антимикробного действия в отношении определенных видов микроорганизмов.

В основе метода определения антимикробного действия лежит сравнение интенсивности роста тест-штаммов микроорганизмов в присутствии и без испытуемого образца.

3-1. ПРИГОТОВЛЕНИЕ ИНОКУЛЯТА

В зависимости от выбранного метода определения антимикробного действия инокулят готовят одним из приведенных ниже способов:

24-часовые бульонные культуры бактерий, выращенные на соево-казеиновом бульоне (среде N 8), и 24 - 48-часовую культуру C. albicans, выращенную на жидкой среде Сабуро (соево-казеиновом бульоне или среде N 8), разводят стерильным 0,9% раствором натрия хлорида 1:1000 (B. cereus, C. albicans) и 1:100000 (E. coli, S. abony, P. aeruginosa, S. aureus) до концентрации около 104 КОЕ/мл.

24-часовые культуры бактерий, выращенные на скошенном соево-казеиновом агаре (среде N 1), и 24 - 48-часовую культуру C.albicans, выращенную на скошенном агаре Сабуро (среде N 2), смывают стерильным 0,9% раствором натрия хлорида, стандартизуют и делают ряд последовательных разведений до получения суспензии с определенной концентрацией.

Приготовленные культуры используют в течение 2 часов или в течение 24 часов при хранении при температуре 2 - 8 °C.

Взвесь спор B. subtilis также разводят до требуемой концентрации в зависимости от метода.

Культуру A. brasiliensis со скошенного агара Сабуро (среды N 2) смывают 0,9% раствором натрия хлорида с 0,05% раствором полисорбата-80. Определяют количество конидий в 1 мл смыва, используя камеру Горяева или чашечный агаровый метод, и разводят до требуемой концентрации.

Допускается использование готовых к применению коммерческих систем, представляющих собой субстраты, содержащие определенное количество микробных клеток.

3-2. ПОДГОТОВКА ИСПЫТУЕМОГО ОБРАЗЦА ДЛЯ ОПРЕДЕЛЕНИЯ АНТИМИКРОБНОГО ДЕЙСТВИЯ

К испытуемому образцу добавляют подходящий разбавитель для получения разведения 1:10. В качестве разбавителя используют, как правило, фосфатный буферный раствор с натрия хлоридом и пептоном (pH 7,0), соево-казеиновый бульон, нейтрализующую жидкость или буферный раствор, содержащий не более 5% полисорбата-80. Из разведения 1:10 готовят последовательные разведения 1:50, 1:100, 1:500, 1:1000 и т.д.

3-3. МЕТОДЫ ОПРЕДЕЛЕНИЯ АНТИМИКРОБНОГО ДЕЙСТВИЯ

Определение антимикробного действия ЛС проводят одним из описанных ниже методов.

3-3-1. Определение антимикробного действия в условиях испытания микробиологической чистоты

Каждое разведение испытуемого образца в количестве 1 мл вносят в 6 чашек Петри диаметром 90 мм, в две из которых прибавляют по 0,2 мл взвеси бульонной культуры B. cereus (или спор B. subtilis), в две другие - по 0,2 мл рабочей взвеси бульонной культуры C. albicans, в две последние - 0,2 мл взвеси конидий A. brasiliensis. Чашки с бактериями заливают 10 - 15 мл расплавленного и охлажденного до (42,5 +/- 2,5) °C соево-казеинового агара (среды N 1), чашки с культурами грибов - тем же количеством агара Сабуро (среды N 2).

По 1,0 мл каждого разведения испытуемого образца вносят в пробирки с 10 мл жидких сред - бульона Мосселя и соево-казеинового бульона (или аналогичных - среда N 3 и среда N 8). Затем по 1 мл взвеси тест-штаммов, выращенных на жидкой питательной среде, E. coli, S. abony, P. aeruginosa, S. aureus (каждый штамм отдельно) вносят в пробирку со средой, соответствующей потребностям микроорганизма.

В контрольные чашки и пробирки вместо разведений испытуемого образца вносят такое же количество растворителя.

Посевы инкубируют в стандартных условиях в течение 48 ч для бактерий и 5 суток - для грибов.

3-3-2. Метод репликаций

Метод репликаций рекомендуется использовать для определения антимикробного действия водонерастворимых (суспензии, эмульсии и др.) или окрашенных лекарственных средств.

В стерильные чашки Петри вносят по 1 мл каждого разведения испытуемого образца. В контрольные чашки вносят по 1 мл разбавителя, используемого для получения разведений. В чашки Петри, как в эксперименте, так и в контроле, добавляют по 10 - 15 мл расплавленного и охлажденного до температуры (42,5 +/- 2,5) °C соево-казеинового агара (среды N 1), в другие - такое же количество агара Сабуро (среды N 2) и тщательно перемешивают. После застывания агара чашки подсушивают в термостате или ламинарном шкафу для удаления конденсата с поверхности среды, на которую затем бактериологической петлей, пипеткой или репликатором наносят рабочую взвесь каждого тест-штамма бактерий и грибов, приготовленных из бульонной культуры, в виде бляшек. Посевы на средах инкубируют в стандартных условиях в течение 48 ч для бактерий и 5 сут - для грибов.

3-3-3. Количественный метод

К испытуемому образцу, приготовленному как описано выше, а также к контрольному раствору (разбавитель, используемый для получения разведений) добавляют рабочие взвеси каждого тест-штамма микроорганизма так, чтобы концентрация клеток в конечном растворе составляла не более 100 КОЕ. Объем инокулята не должен превышать 1% от объема разведения образца.

Для оценки пригодности методов определения общего количества аэробных микроорганизмов используют S. aureus, P. aeruginosa, B. subtilis, C. albicans, A. brasiliensis, общего количества дрожжевых и плесневых грибов - C. albicans, A. brasiliensis. Для оценки методик определения отдельных видов патогенных бактерий и грибов используют тест-штаммы, соответствующие их назначению.

В стерильные чашки Петри вносят по 1 мл каждой пробы испытуемого образца или контрольного раствора. Добавляют по 10 - 15 мл расплавленного и охлажденного до температуры (42,5 +/- 2,5) °C соево-казеинового агара (среды N 1), в другие - такое же количество агара Сабуро (среды N 2) и тщательно перемешивают.

Посевы инкубируют в стандартных условиях не более 5 сут., после чего сравнивают количественные результаты, полученные для испытуемого образца и контрольного раствора.

При оценке применимости методики определения отдельных видов микроорганизмов, воспроизводят соответствующую методику с использованием испытуемого образца и контрольного раствора.

3-4. УЧЕТ И ИНТЕРПРЕТАЦИЯ РЕЗУЛЬТАТОВ АНТИМИКРОБНОГО ДЕЙСТВИЯ

При использовании методов 3-3-1 и 3-3-2 после окончания времени инкубации просматривают посевы и отмечают появление типичного роста тест-микроорганизмов в контрольных чашках и пробирках (без испытуемого образца) и испытуемых (с различными разведениями испытуемого образца). В случаях, затрудняющих учет результатов (помутнение или изменение окраски жидкой среды в результате взаимодействия ЛС с питательной средой), делают пересевы на агаризованные среды.

При наличии роста E. coli, S. abony, P. aeruginosa, S. aureus на питательных средах делают вывод об отсутствии антимикробного действия испытуемого образца.

Наличие в испытуемых чашках и пробирках роста тест-микроорганизмов, аналогичного контрольным, обозначают знаком "+", отсутствие роста - знаком "-". Если на средах с испытуемым образцом наблюдают уменьшение количества колоний на чашках или отсутствие роста тест-микроорганизмов, делают заключение о наличии у него антимикробного действия. Первое из последовательных разведений испытуемого образца, в котором отсутствует антимикробное действие, используют для посева на соответствующую питательную среду.

При учете результатов, полученных методом 3-3-3, сравнивают количество колоний на чашках с испытуемым образцом и контрольным раствором. Различие средних значений более чем в два раза свидетельствует о наличии антимикробного действия испытуемого образца в использованном разведении.

Результаты определения отдельных видов микроорганизмов в испытуемом образце должны соответствовать результатам, полученным для контрольного раствора.

3-5. СПОСОБЫ УСТРАНЕНИЯ АНТИМИКРОБНОГО ДЕЙСТВИЯ ЛЕКАРСТВЕННЫХ СРЕДСТВ

Для устранения антимикробного действия ЛС рекомендованы следующие методы:

- увеличение разведения испытуемого образца за счет большего объема разбавителя или питательной среды в пределах норм допустимой микробной загрязненности (в качестве разбавителя вместо стандартного фосфатного буферного раствора используют нейтрализующую жидкость (п. 9) лабораторного или промышленного изготовления);

- применение специфических инактиваторов (например, использование -лактамазы для некоторых -лактамазых антибиотиков и пара-аминобензойной кислоты (ПАБК) - для сульфаниламидных препаратов), нейтрализующих антимикробное действие образца, но не угнетающих рост микроорганизмов, контаминирующих ЛС;

- использование неспецифических инактиваторов для образцов с консервантами. После проведения валидации в буферный раствор и (или) в питательные среды могут быть добавлены полисорбат-80, соевый или яичный лецитин и др.;

- для образцов, растворимых в воде или в изопропилмиристате (ИПМ), применяется метод мембранной фильтрации с последующим промыванием фильтров.

3-5-1. Инактивация некоторых антибиотиков. Для инактивации пенициллинов и цефалоспоринов, независимо от их лекарственной формы, в буферный раствор, используемый для растворения, суспендирования или эмульгирования образца, а также в питательные среды перед их использованием асептически вносят стерильный раствор -лактамазы в количестве, указанном в нормативных документах по качеству.

3-5-2. Инактивация сульфаниламидных препаратов. Для инактивации сульфаниламидных препаратов, независимо от их лекарственной формы, в буферный раствор, используемый для растворения, суспендирования или эмульгирования образца, а также в питательные среды, если необходимо, до стерилизации вносят ПАБК из расчета 0,05 г/л среды в случае, если антимикробное действие не удается устранить путем разведения.

3-5-3. Инактивация консервантов, входящих в состав ЛС. Для инактивации консервантов, входящих в состав ряда лекарственных препаратов, в буферный раствор, в котором эмульгируют испытуемый образец, а также в питательные среды до стерилизации вносят следующие неспецифические инактиваторы: 3% полисорбата-80 или 0,3% лецитина (яичного или соевого) от объема среды. В случае, если в препарате имеется более 2 консервантов различной химической структуры, в среду вносят 3% полисорбата-80, 0,3% лецитина, 0,1% L-гистидина и 0,5% натрия серноватистокислого одновременно. Инактиваторы антимикробного действия лекарственных средств указаны в табл. 2.1.6.6.-2.

Таблица 2.1.6.6.-2

Инактиваторы антимикробного действия ЛС

Химические соединения Инактивирующие вещества или метод
Глутаровый альдегид, ртутьсодержащие соединения гидросульфит натрия (бисульфит натрия)
Фенолы, спирты, альдегиды, сорбаты разведение
Альдегиды глицин
Четвертичные аммониевые соединения (ЧАС), бисбигуаниды, пара-гидроксибензоаты (парабены) лецитин
ЧАС, йодсодержащие соединения, парабены полисорбат, полисорбат-80
Ртутьсодержащие соединения тиогликолят
Ртутьсодержащие соединения, галогены, альдегиды тиосульфат
Соли этилендиаминтетраацетата (ЭДТА) ионы Mg(II) или Ca(II)

Если при анализе качества ЛС нельзя использовать метод мембранной фильтрации, а все вышеперечисленные способы устранения его антимикробного действия в отношении конкретного тест-штамма микроорганизма неэффективны, этот вид испытания проводят в максимально допустимом разведении образца.

4. ОТБОР ОБРАЗЦОВ ЛЕКАРСТВЕННЫХ СРЕДСТВ

От каждой исследуемой серии ЛС для проведения испытания отбирают необходимое количество испытуемых образцов в соответствии с категорией препарата из достаточного числа разных упаковок (не менее 3 - 10).

Для аэрозолей на основе жидких или твердых веществ отбирают 10 контейнеров, для трансдермальных пластырей - 10 пластырей.

В некоторых случаях (при высокой стоимости препарата и/или малом объеме серии) испытуемый образец может быть уменьшен в отдельных случаях до 2 - 3 г (мл). Уменьшение количества испытуемого образца с указанием метода испытания должно быть обосновано и утверждено в нормативном документе по качеству в установленном порядке.

4-1. ТВЕРДЫЕ ЛЕКАРСТВЕННЫЕ ФОРМЫ

- 10,0 г испытуемого образца - для определения общего числа аэробных микроорганизмов, общего числа дрожжевых и плесневых грибов в 1 г препарата, для испытания на отсутствие P. aeruginosa, S. aureus и E. coli, Candida albicans в 1 г препарата.

- 25,0 г или 10,0 г испытуемого образца - для испытания на отсутствие бактерий рода Salmonella;

- 10,0 г испытуемого образца - для количественного определения энтеробактерий, устойчивых к желчи.

4-1-1. Таблетки, драже, гранулы, порошки и др.

10,0 г испытуемого образца измельчают (в случае необходимости) и переносят в 90 мл буферного раствора. Далее проводят количественное и качественное определение микроорганизмов.

4-1-2. Капсулы

10,0 г испытуемого образца переносят в 90 мл буферного раствора, содержащего не более 5% полисорбата-80 (при необходимости) и нагретого до температуры не выше 40 °C. После суспендирования капсул в буферном растворе проводят количественное и качественное определение микроорганизмов.

4-2. МЯГКИЕ ЛЕКАРСТВЕННЫЕ ФОРМЫ

- 10,0 г испытуемого образца - для определения общего числа аэробных микроорганизмов, общего числа дрожжевых и плесневых грибов в 1 г препарата, для теста на отсутствие P. aeruginosa, S. aureus, E. coli в 1 г препарата, Candida albicans в 1 г препарата.

- 10,0 г испытуемого образца - для количественного определения или теста на отсутствие в 1 г препарата энтеробактерий, устойчивых к желчи.

4-2-1. Мази, линименты, кремы, суппозитории, легко смешиваемые с водой. 10,0 г испытуемого образца помещают в стерильную колбу, содержащую 90 мл буферного раствора. При необходимости добавляют стерильные стеклянные бусы диаметром 5 - 6 мм и ПАВ, например, 1 г/л полисорбата-80. Смесь нагревают на водяной бане до температуры не выше 40 °C и энергично встряхивают до получения гомогенной эмульсии, которую используют для количественного и качественного определения микроорганизмов.

4-2-2. Мази, линименты, кремы, суппозитории, трудно смешиваемые с водой. 10,0 г испытуемого образца смешивают с минимально необходимым количеством стерильного ПАВ, например, полисорбата-80. Смесь нагревают на водяной бане или в термостате до температуры не выше 40 °C (в исключительных случаях - до температуры 45 °C) и осторожно перемешивают. Добавляют предварительно нагретый до соответствующей температуры стерильный фосфатный буферный раствор со стеклянными бусами в таком количестве, чтобы общий объем стерильного ПАВ и стерильного фосфатного буферного раствора (без учета бус) составлял 90 мл. Смесь осторожно перемешивают для получения гомогенной эмульсии, которую используют для количественного и качественного определения микроорганизмов. Возможно использование других технических средств, методик гомогенизации с соблюдением правил асептики и режимов термостатирования.

4-3. ЖИДКИЕ ЛЕКАРСТВЕННЫЕ ФОРМЫ

- 10,0 мл испытуемого образца исследуют для определения общего числа микроорганизмов, общего числа дрожжевых и плесневых грибов в 1 мл препарата, для теста на отсутствие E. coli, P. aeruginosa, S. aureus, Candida albicans в 1 мл препарата;

- 25,0 мл или 10,0 мл испытуемого образца - для испытания на отсутствие бактерий рода Salmonella;

- 10,0 мл испытуемого образца - для количественного определения или теста на отсутствие в 1 мл препарата энтеробактерий, устойчивых к желчи.

4-3-1. Растворы, суспензии, сиропы, микстуры. Переносят 10,0 мл испытуемого образца в 90 мл буферного раствора, перемешивают и проводят количественное и качественное определение микроорганизмов.

4-3-2. Растворы в маслах, эмульсии. Помещают 10,0 мл испытуемого образца в стерильную колбу, содержащую 90 мл буферного раствора с полисорбатом-80 в количестве не более 5% и стеклянные бусы. Смесь нагревают на водяной бане до температуры не выше 40 °C и энергично встряхивают до получения гомогенной эмульсии, которую используют для количественного и качественного определения микроорганизмов.

4-4. АЭРОЗОЛИ

4-4-1. Аэрозоли на основе спиртов и твердых веществ. Переносят 3,0 г испытуемого образца (после испарения пропеллента) в 30 мл буферного раствора, перемешивают и проводят количественное и качественное определение микроорганизмов. Не менее 1,0 г испытуемого образца, применяемого респираторно, используют для испытания на отсутствие энтеробактерий, устойчивых к желчи.

4-4-2. Аэрозоли на основе масел. Переносят 3,0 г испытуемого образца (после испарения пропеллента) в стерильную емкость с 30 мл буферного раствора с полисорбатом-80 в количестве не более 5% и стерильные стеклянные бусы. Смесь нагревают на водяной бане до температуры не выше 40 °C и энергично встряхивают до получения гомогенной эмульсии, которую используют для количественного и качественного определения микроорганизмов.

Не менее 1,0 г испытуемого образца, применяемого респираторно, используют для испытания на отсутствие энтеробактерий, устойчивых к желчи.

4-5. ТРАНСДЕРМАЛЬНЫЕ ПЛАСТЫРИ

При отборе трансдермальных пластырей используют испытуемый образец, состоящий из 10 единиц. С каждого из 10 пластырей снимают защитную пленку, пользуясь стерильными инструментами. При необходимости пластыри разрезают стерильными ножницами на более мелкие фрагменты, которые переносят в колбу вместимостью 1000 мл, содержащую 500 мл стерильного буферного раствора и стеклянные бусы (условное разведение 1:50). Колбу нагревают на водяной бане до температуры не выше 40 °C, энергично встряхивают в течение 30 мин.

Используют по 50 мл (или другой объем, соответствующий одному пластырю) полученного смыва для количественного определения микроорганизмов методом мембранной фильтрации и испытания на отсутствие P. aeruginosa и S. aureus.

Если известно, что пластырь обладает антимикробным действием, в разбавитель добавляют подходящий инактиватор (полисорбат-80 и/или лецитин).

Если смыв с трансдермальных пластырей нельзя использовать для определения методом мембранной фильтрации, применяют метод прямого посева на питательные среды, используя разведение 1:50.

5. МЕТОДЫ КОЛИЧЕСТВЕННОГО ОПРЕДЕЛЕНИЯ АЭРОБНЫХ МИКРООРГАНИЗМОВ

В зависимости от природы ЛС и его физико-химических свойств используют один из вариантов чашечного агарового метода (глубинный, двухслойный, поверхностный, модифицированный глубинный), метод мембранной фильтрации или пробирочный метод наиболее вероятных чисел.

5-1. ЧАШЕЧНЫЕ АГАРОВЫЕ МЕТОДЫ

Для культивирования микроорганизмов используют агаризованные питательные среды: соево-казеиновый агар или среду N 1 сухую для контроля микробной загрязненности - для выращивания бактерий, агар Сабуро с глюкозой или среду N 2 сухую для контроля микробной загрязненности - для выращивания дрожжевых и плесневых грибов.

Для каждого разведения испытуемого образца используют не менее 2 чашек Петри с определенной средой.

5-1-1. Глубинный метод. В стерильную чашку Петри диаметром 90 мм вносят 1 мл разведения испытуемого образца, приготовленного для анализа. Добавляют 15 - 20 мл расплавленной и охлажденной до температуры (42,5 +/- 2,5) °C стерильной агаризованной питательной среды и быстро перемешивают вращательными движениями. При большем диаметре чашек Петри количество среды соответственно увеличивают до 20 - 25 мл. После застывания агара чашки переворачивают и инкубируют посевы.

5-1-2. Двухслойный метод. Расплавленную агаризованную стерильную питательную среду вносят в количестве 15 - 20 мл в стерильную чашку Петри диаметром 90 мм и оставляют до застывания. При большем диаметре чашки Петри количество среды соответственно увеличивают. Поверхность агара в чашке подсушивают.

В пробирку с 4 мл соответствующей расплавленной и охлажденной до температуры (42,5 +/- 2,5) °C питательной среды вносят 1 мл разведения испытуемого образца, приготовленного для анализа, быстро перемешивают содержимое пробирки. Затем содержимое пробирки выливают на поверхность застывшего и подсушенного агара в чашке Петри, равномерно распределяя верхний слой среды вращательными движениями. После застывания чашку переворачивают и помещают в термостат для инкубации.

5-1-3. Поверхностный метод. Расплавленные и охлажденные до температуры (42,5 +/- 2,5) °C стерильные питательные среды вносят в количестве 15 - 20 мл в каждую стерильную чашку Петри диаметром 90 мм и оставляют до застывания. При большем диаметре чашек Петри количество среды соответственно увеличивают. Поверхность агара в чашках подсушивают в термостате или ламинарном шкафу.

Разведение испытуемого образца, приготовленного для анализа, наносят стерильной пипеткой на агар в количестве 0,1 мл и равномерно распределяют шпателем по поверхности среды.

Чашки переворачивают и помещают в термостат для инкубации.

5-1-4. Модифицированный глубинный метод. Разведение испытуемого образца, приготовленного для анализа, в количестве 1,0 мл вносят в стерильную чашку Петри диаметром 90 мм. Добавляют 7 - 10 мл расплавленной и охлажденной до температуры (42,5 +/- 2,5) °C питательной среды и быстро перемешивают вращательными движениями. После застывания агара чашки переворачивают и инкубируют.

5-1-5. Учет и интерпретация результатов, полученных чашечными агаровыми методами. Результат фиксируют через 5 сут.

Для получения достоверных результатов отбирают чашки, в которых число колоний бактерий не превышает 250, а колоний грибов - 50. Если при учете результатов 2 последующих разведений число колоний на чашках находится в указанных выше пределах, рассчитывают результаты из меньшего разведения.

Если в среднем на чашках выросло более 250 колоний бактерий или более 50 колоний грибов, делают ряд дальнейших последовательных разведений испытуемого образца, выбирая приемлемое для посева значение.

Если на соево-казеиновом агаре (среде N 1) дополнительно обнаружены колонии грибов, то их суммируют с числом бактерий и определяют общее число аэробных микроорганизмов, которое установлено для каждой категории ЛС.

Если на среде Сабуро (среда N 2) дополнительно обнаружены колонии бактерий, то их суммируют с числом грибов и определяют общее число дрожжевых и плесневых грибов, которое установлено для каждой категории ЛС.

Если на питательной среде отсутствует рост микроорганизмов, результаты отмечают в протоколе испытания следующим образом: при посеве испытуемого образца в разведении 1:10 - "В 1 г (или в 1 мл) лекарственного средства содержится менее 10 микроорганизмов (или грибов)"; при посеве испытуемого образца в разведении 1:100 - "В 1 г (или в 1 мл) лекарственного средства содержится менее 100 микроорганизмов (или грибов)" и т.д.

Количество микроорганизмов (N) в 1 г или в 1 мл рассчитывают по формуле:

,

где: c - количество колоний на всех чашках Петри;

n - число чашек Петри;

d - коэффициент разведения испытуемого образца;

v - объем образца, высеваемый на чашку (мл).

Пример. При посеве 1,0 мл испытуемого образца из разведения на 2 чашках выросло 168 и 215 колоний:

.

Полученный результат округляют до 2 значащих цифр - 19000 и записывают как 1,9· колониеобразующих единиц (КОЕ).

Варианты чашечного агарового метода (глубинный, двухслойный и глубинный модифицированный) можно использовать при испытании различных лекарственных форм, независимо от уровня микробной загрязненности. Поверхностный агаровый метод предпочтительнее использовать при испытании ЛС с высоким уровнем микробной контаминации. Для сокращения сроков получения результатов количественного определения бактерий и грибов, колонии которых склонны к сливному росту, используют модифицированный агаровый метод посева.

5-2. МЕТОД МЕМБРАННОЙ ФИЛЬТРАЦИИ

Метод мембранной фильтрации используют для количественного и качественного определения микроорганизмов в ЛС, обладающих или не обладающих антимикробным действием, в частности для растворов и водорастворимых ЛС, а также для жиросодержащих препаратов, растворимых в изопропилмиристате (ИПМ).

5-2-1. Условия проведения испытания. Установка для мембранной фильтрации должна иметь конструкцию, из которой легко извлекается фильтр, с последующим его переносом на питательные среды. Используют мембранные фильтры с диаметром пор не более 0,45 мкм, способные эффективно задерживать микроорганизмы, что необходимо подтвердить валидацией. Материал мембраны следует выбирать таким образом, чтобы компоненты исследуемого препарата не влияли на эффективность его работы. Фильтры из нитрата целлюлозы используют для водных, масляных и разбавленных спиртовых растворов (менее 30%), из ацетата целлюлозы - для спиртовых растворов (более 30%), кислот, щелочей. Мембранную фильтрацию проводят в асептических условиях с помощью вакуума.

5-2-2. Выполнение испытания. Испытуемый образец, как правило, растворяют в буферном растворе в соотношении 1:10. В воронку фильтровальной установки вносят сначала промывную жидкость (примерно 5 мл) для смачивания фильтра. Добавляют количество раствора препарата, соответствующее 1 г испытуемого образца, и немедленно фильтруют. В случае наличия антимикробного действия испытуемого образца для отмывания мембраны используют 0,9% раствор натрия хлорида или описанные ниже жидкости (N 1, N 2, N 3), для чего через фильтр пропускают не менее 3 порций по 100 мл подходящей стерильной промывной жидкости. При необходимости к промывной жидкости могут быть добавлены поверхностно-активные вещества (например, полисорбат-80) или инактиваторы антимикробного действия. Через 1 мембрану можно пропускать не более 500 мл промывной жидкости.

Допускается использование для отмывания мембран менее 3 порций промывной жидкости при условии валидации метода.

Для того чтобы определить, полностью ли отмыты мембраны от фильтруемого испытуемого образца, обладающего антимикробным действием, после фильтрации раствора в последнюю порцию промывной жидкости вносят по 1 мл взвеси тест-штаммов микроорганизмов (для каждого в отдельности), соответствующих типу проводимого испытания. Концентрация клеток вносимой взвеси тест-штамма не должна превышать 100 КОЕ в 1 мл.

Рост тест-штаммов на фильтрах подтверждает отсутствие антимикробного действия. В случае, если антимикробное действие сохраняется, используют специфические или неспецифические инактиваторы или увеличивают объем промывной жидкости.

Смыв с трансдермальных пластырей пропускают через мембранные фильтры по 50 мл (соответствует 1 пластырю) через каждую мембрану.

По окончании процесса фильтрации мембраны переносят на соответствующие питательные среды, разлитые в чашки Петри или флаконы с жидкими питательными средами. Чашки с фильтрами переворачивают. Посевы на чашках и во флаконах инкубируют в стандартных условиях.

5-2-3. Учет и интерпретация результатов. Предварительный просмотр посевов производят через 24 - 72 ч и фиксируют окончательный результат через 5 - 7 сут.

Отбирают чашки, в которых число колоний бактерий на фильтрах не превышает 100, а грибов - 50, и рассчитывают число микроорганизмов на 1,0 г (1,0 мл) испытуемого образца или на 1 пластырь. Если на фильтре большее количество микроорганизмов, то делают ряд последовательных разведений испытуемого образца и выбирают подходящее.

Учет результатов на жидких питательных средах проводят в соответствии с ОФС 2.1.6.6

5-2-4. Жидкости для промывания фильтров. Для промывания фильтров можно использовать любую стерильную жидкость, не подавляющую рост микроорганизмов:

- 0,9% раствор натрия хлорида pH (7,0 +/- 0,2) (после стерилизации);

- жидкость N 1: растворяют 1 г ферментативного пептона в 1000 мл воды очищенной, фильтруют или центрифугируют для осветления, разливают в сосуды и стерилизуют; pH после стерилизации (7,0 +/- 0,2);

- жидкость N 2: добавляют 1 мл полисорбата-80 к 1000 мл жидкости N 1, разливают во флаконы и стерилизуют. Величина pH после стерилизации (6,9 +/- 0,2). Жидкость N 2 применяют, если в составе препарата имеется масло;

- жидкость N 3: растворяют 5 г мясного пептона, 3 г мясного экстракта и 10 г полисорбата-80 в 1000 мл воды очищенной. Разливают во флаконы и стерилизуют; pH после стерилизации (6,9 +/- 0,2).

5-3. МЕТОД НАИБОЛЕЕ ВЕРОЯТНЫХ ЧИСЕЛ (НВЧ)

Метод НВЧ используют при испытании ЛС с низким уровнем микробной контаминации, а также в тех случаях, когда нельзя применить другие методы. Метод НВЧ менее чувствителен и точен по сравнению с чашечным агаровым методом или методом мембранной фильтрации, и его используют только для определения общего числа бактерий, так как результаты, полученные при определении общего числа грибов, особенно плесневых, считают недостоверными.

5-3-1. Выполнение испытания. Испытуемый образец готовят в виде раствора, суспензии или эмульсии в разведениях 1:10, 1:100, 1:1000, используя подходящий растворитель. Жидкую питательную среду разливают в 12 стерильных пробирок по 9 мл в каждой. Пробирки ставят в штатив в 4 ряда по 3 пробирки в ряду.

В первый ряд пробирок вносят по 1 мл испытуемого образца в разведении 1:10, во второй ряд - по 1 мл в разведении 1:100, в третий ряд - по 1 мл в разведении 1:1000. В пробирки четвертого ряда вносят по 1 мл разбавителя, который используют для растворения, суспендирования или эмульгирования образца. Посевы инкубируют в стандартных условиях в течение не более 3 сут.

5-3-2. Учет и интерпретация результатов. Отмечают число пробирок в первом, втором и третьем рядах, в которых визуально наблюдают рост микроорганизмов. Среда в пробирках четвертого ряда (контроль разбавителя) должна оставаться стерильной. Полученное трехзначное число соответствует наиболее вероятному количеству жизнеспособных микроорганизмов в 1,0 г или в 1,0 мл испытуемого образца (табл. 2.1.6.6.-3).

Таблица 2.1.6.6.-3

Наиболее вероятное число микроорганизмов

Количество пробирок в каждом ряду, в которых наблюдают рост НВЧ микроорганизмов в 1 г (мл) препарата
Количество препарата в пробирке, г (мл)
0,1 0,01 0,001
0 0 0 менее 3
0 0 1 3
0 1 0 3
0 1 1 6,1
0 2 0 6,2
0 3 0 9,4
1 0 0 3,6
1 0 1 7,2
1 0 2 11
1 1 0 7,4
1 1 1 11
1 2 0 11
1 2 1 15
1 3 0 16
2 0 0 9,2
2 0 1 14
2 0 2 20
2 1 0 15
2 1 1 20
2 1 2 27
2 2 0 21
2 2 1 28
2 2 2 35
2 3 0 29
2 3 1 36
3 0 0 23
3 0 1 38
3 0 2 64
3 1 0 43
3 1 1 75
3 1 2 120
3 1 3 160
3 2 0 93
3 2 1 150
3 2 2 210
3 2 3 290
3 3 0 240
3 3 1 460
3 3 2 1100
3 3 3 более 1100

Пример. В первом ряду рост микроорганизмов наблюдается в 3 пробирках, во втором ряду - в 2 пробирках, в третьем ряду - в 1 пробирке. Полученное число "321" по табл. 5 соответствует числу "150".

Следовательно, наиболее вероятное число бактерий в 1 г или 1 мл испытуемого образца - 150. Если учет результатов не может быть определен точно в связи с природой испытуемого образца (помутнение среды, изменение ее цвета и т.п.), делают пересев на соответствующую жидкую или агаризованную среду, чтобы убедиться в наличии роста микроорганизмов.

5-4. ПОВТОРЕНИЕ ИСПЫТАНИЯ И ОЦЕНКА РЕЗУЛЬТАТОВ

При необходимости повторяют тот раздел испытания, результаты которого не соответствуют требованиям нормативного документа по качеству. Анализ проводят на удвоенном количестве испытуемых образцов препарата.

Для лекарственных препаратов (за исключением ЛРП) нормы допустимой микробной загрязненности интерпретируют следующим образом:

- если количество микроорганизмов в 1 г или в 1 мл не более 10 КОЕ - максимально допускается 20 КОЕ/г или мл;

- если количество микроорганизмов в 1 г или в 1 мл не более 102 КОЕ - максимально допускается 200 КОЕ/г или мл;

- если количество микроорганизмов в 1 г или в 1 мл не более 103 КОЕ - максимально допускается 2000 КОЕ и т.д.

6. ПРОВЕРКА РОСТОВЫХ СВОЙСТВ И СТЕРИЛЬНОСТИ ПИТАТЕЛЬНЫХ СРЕД.

Для каждой серии коммерческой среды (сухой и готовой к использованию), а также для каждой партии среды, изготовленной в лаборатории, проводят определение ростовых свойств с помощью микроорганизмов и аттестованных питательных сред. В качестве аттестованных используют готовые к употреблению среды с сертификатом производителя, а также ранее аттестованные в лаборатории среды высокого качества.

Ростовые свойства питательной среды (это способность питательной среды обеспечивать эффективный и типичный рост соответствующих тест-штаммов микроорганизмов.

6-1. ТЕСТ-ШТАММЫ МИКРООРГАНИЗМОВ

Тест-микроорганизмы и условия инкубации для определения ростовых свойств питательных сред представлены в табл. 2.1.6.6.-4.

Таблица 2.1.6.6.-4

Тест-штаммы микроорганизмов и условия инкубации для определения ростовых свойств питательных сред

Питательные среды Тест-штаммы микроорганизмов Условия инкубации
Соево-казеиновый (триптиказо-соевый) агар
Среда N 1 для выращивания бактерий
Bacillus subtilis или Bacillus cereus, Escherichia coli, Staphylococcus aureus, Candida albicans, Aspergillus brasiliensis или A. niger 3 сут (32,5 +/- 2,5) °C
Агар Сабуро с глюкозой
Среда N 2 для выращивания грибов
Candida albicans,
Aspergillus brasiliensis или A. niger
5 сут (22,5 +/- 2,5) °C
Соево-казеиновый (триптиказо-соевый) бульон
Среда N 8 для выращивания бактерий
Bacillus cereus или Bacillus subtilis Escherichia coli, Staphylococcus aureus, Pseudomonas aeruginosa 24 ч (32,5 +/- 2,5) °C
Бульон Сабуро Candida albicans 5 сут (22,5 +/- 2,5) °C

6-1-1. Приготовление рабочей взвеси тест-микроорганизмов. Культуры бактерий и грибов C. albicans смывают с поверхности скошенного агара стерильным 0,9% раствором натрия хлорида. Готовят стандартные взвеси каждого тест-штамма, соответствующие 10 МЕ по стандартному образцу мутности. Для культур B. subtilis, B. cereus и C. albicans - это концентрация 107 КОЕ/мл, для E. coli, S. abony, P. aeruginosa, S. aureus - 109 КОЕ/мл. Стандартизованные взвеси методом последующих десятикратных разведений доводят стерильным 0,9% раствором натрия хлорида до концентрации 103 КОЕ/мл. Для определения фактической концентрации рабочих взвесей бактерий и C. albicans культуры высевают поверхностным методом из концентрации 103 КОЕ/мл по 0,1 мл на чашку Петри с соответствующей аттестованной агаризованной средой.

Для смыва конидий A. brasiliensis с агара Сабуро с глюкозой используют стерильный 0,9% раствор натрия хлорида, содержащий 0,05% полисорбата-80. Количество конидий в 1 мл взвеси определяют с помощью камеры Горяева или посевом подходящего разведения на аттестованный агар Сабуро с глюкозой или среду N 2.

Для посева готовят рабочую взвесь A. brasiliensis с концентрацией конидий около 0,5·103 в 1 мл, которую высевают поверхностным методом по 0,1 мл на чашки с агаром Сабуро с глюкозой (или средой N 2).

Приготовленные рабочие взвеси тест-микроорганизмов используют для определения ростовых свойств питательных сред. Количество клеток тест-штаммов для внесения в жидкую или агаризованную питательные среды не должно превышать 102 КОЕ.

6-2. ОПРЕДЕЛЕНИЕ РОСТОВЫХ СВОЙСТВ ПИТАТЕЛЬНЫХ СРЕД

Испытуемая агаризованная среда считается годной к использованию, если коэффициент прорастания составляет от 0,5 до 2 при сравнении с аттестованной питательной средой.

Испытуемая жидкая среда считается годной к использованию, если на испытуемой и аттестованных средах наблюдают визуально одинаковый рост тест-штамма.

6-2-1. Испытание агаризованных сред. Испытуемую и аттестованную агаризованные среды разливают в чашки Петри диаметром 90 мм по 15 - 20 мл, подсушивая агар после застывания. По 0,1 мл рабочей взвеси тест-микроорганизма с концентрацией 103 КОЕ/мл засевают поверхностным методом на чашки Петри с испытуемой и аттестованной средами в двойной повторности.

На агаризованнных средах после инкубации подсчитывают колонии тест-штаммов микроорганизмов и определяют коэффициент прорастания по формуле:

,

где: N - среднее арифметическое числа колоний на чашке Петри с испытуемой средой;

- среднее арифметическое числа колоний на чашке Петри с аттестованной средой.

6-2-2. Испытание жидких сред. Жидкие испытуемые и аттестованные питательные среды разливают в стерильные пробирки размером 15 Ч 150 мм по 10 мл. По 0,1 мл рабочей взвеси тест-штамма микроорганизма с концентрацией 103 КОЕ/мл засевают в пробирки с испытуемой и стандартной средой (по 3 пробирки для каждого вида среды). Инкубируют при соответствующей температуре в течение минимального для этого теста времени. Рост микроорганизмов определяют визуально.

6-3. СТЕРИЛЬНОСТЬ ПИТАТЕЛЬНЫХ СРЕД

Не менее 5% емкостей (флаконов, пробирок) от каждой партии приготовленной питательной среды контролируют на стерильность, выдерживая их при соответствующей температуре в течение 2 - 3 сут. При обнаружении микробного роста хотя бы в одной из емкостей испытуемая партия питательной среды подлежит уничтожению.

7. ХРАНЕНИЕ ПИТАТЕЛЬНЫХ СРЕД

Сухие питательные среды необходимо хранить герметично упакованными, в темном сухом месте при температуре 2 - 30 °C. Приготовленные из сухих смесей и разлитые во флаконы питательные среды хранят 1 мес при комнатной температуре или 3 мес при температуре 2 - 8 °C. Срок годности сред, разлитых в чашки Петри, составляет 7 сут при температуре 2 - 8 °C. Могут быть установлены иные сроки хранения питательных сред на основании экспериментальных данных.

8. РЕКОМЕНДУЕМЫЕ ПИТАТЕЛЬНЫЕ СРЕДЫ И РАСТВОРЫ

Фосфатный буферный раствор с натрия хлоридом и пептоном (pH 7,0):
- Калия фосфат однозамещенный 3,6 г
- Натрия фосфат двузамещенный 7,2 г
- Натрия хлорид 4,3 г
- Пептон
(мясной или казеиновый)
1,0 г
- Вода очищенная 1000,0 мл
  Нейтрализующая жидкость  
- Полисорбат-80 30,0 г
- Лецитин (яичный или соевый) 3,0 г
- Гистидина гидрохлорид 1,0 г
- Пептон
(мясной или казеиновый)
1,0 г
- Натрия хлорид 4,3 г
- Калия фосфат однозамещенный 3,6 г
- Натрия фосфат двузамещенный 7,2 г
- Вода очищенная
pH после стерилизации 7,6 +/- 0,2
1000,0 мл
  Соево-казеиновый агар
(Casein Soya Bean Digest agar)
 
- Панкреатический гидролизат казеина 15,0 г
- Папаиновый гидролизат бобов сои 5,0 г
- Натрия хлорид 5,0 г
- Агар микробиологический 15,0 г
- Вода очищенная
pH после стерилизации 7,3 +/- 0,2.
1000,0 мл

Альтернативная среда для выращивания аэробных бактерий - среда N 1 для контроля микробной загрязненности, сухая; мясопептонный агар (МПА); агаризованные питательные среды на основе гидролизата рыбной муки (ГРМ).

Агар Сабуро с глюкозой
(Sabouraud 4% GlucoseAgar)
 
- Пептон
(мясной или казеиновый)
10,0 г
- Глюкозы моногидрат 40,0 г
- Агар бактериологический 15,0 г
- Вода очищенная
pH после стерилизации 5,6 +/- 0,2.
1000,0 мл

Альтернативная среда для выращивания дрожжевых и плесневых грибов - среда N 2 (агар Сабуро с глюкозой) для контроля микробной загрязненности, сухая, различных производителей.

Для повышения селективности среды с целью предотвращения роста бактерий перед стерилизацией добавляют 50 мг хлорамфеникола (левомицетина) на 1 л среды или перед розливом в чашки Петри в расплавленную среду вносят 0,1 г натриевой соли бензилпенициллина и 0,1 г тетрациклина на 1 л среды в виде стерильных растворов.

Соево-казеиновый бульон
(Casein Soya Bean Digest Broth)
 
- Панкреатический гидролизат казеина 17,0 г
- Папаиновый гидролизат бобов сои 3,0 г
- Натрия хлорид 5,0 г
- Калия фосфат двузамещенный 2,5 г
- Глюкозы моногидрат 2,5 г
- Вода очищенная
pH после стерилизации 7,3 +/- 0,2.
1000,0 мл

Альтернативная среда для выращивания бактерий - среда N 8 для контроля микробной загрязненности, сухая, различных производителей.

Бульон Сабуро (Sabouraud Broth)  
- Пептон мясной 5,0 г
- Пептон казеиновый 5,0 г
- Глюкозы моногидрат 20,0 г
- Вода очищенная
pH после стерилизации 5,6 +/- 0,2.
1000,0 мл
  Полужидкий агар для хранения тест-микроорганизмов  
- Панкреатический гидролизат казеина
8,0 г
 
- Натрия хлорид 5,0 г
- Агар микробиологический 5,0 г
- Вода очищенная
pH после стерилизации 7,0 +/- 0,2.
1000,0 мл

201060007-2019

2.1.6.7. Микробиологические испытания нестерильных лекарственных средств на наличие отдельных видов микроорганизмов

1. ВВЕДЕНИЕ

Испытания, описанные ниже, позволяют определять отсутствие или предельное содержание отдельных видов микроорганизмов с использованием селективных и диагностических питательных сред для подтверждения соответствия лекарственного средства требованиям по микробиологической чистоте.

2. ОБЩИЕ ПРОЦЕДУРЫ

Образцы готовят в соответствии с указаниями, приведенными в ОФС 2.1.6.6.

Если испытуемый образец обладает антимикробным действием, необходимо его устранить или нейтрализовать, как описано в ОФС 2.1.6.6.

Если для приготовления образца используют поверхностно-активные вещества, должна быть подтверждена их нетоксичность по отношению к микроорганизмам и совместимость с инактиваторами в соответствии с указаниями, приведенными в ОФС 2.1.6.6

3. ОПРЕДЕЛЕНИЕ ОТДЕЛЬНЫХ ВИДОВ МИКРООРГАНИЗМОВ

3-1. ЭНТЕРОБАКТЕРИИ, УСТОЙЧИВЫЕ К ЖЕЛЧИ

3-1-1. Испытание на отсутствие энтеробактерий, устойчивых к желчи (качественный метод). Для восстановления жизнеспособности микроорганизмов используют предварительную инкубацию испытуемого образца в жидкой питательной среде. С этой целью 10,0 г или 10,0 мл испытуемого образца переносят в 90 мл соево-казеинового бульона (или среды N 8), перемешивают и инкубируют при температуре (22,5 +/- 2,5) °C в течение 2 ч, но не более 5 ч.

После инкубации снова перемешивают содержимое флакона, в котором проводилось восстановление жизнеспособности микроорганизмов (гомогенат A), и переносят 10 мл (количество, соответствующее 1 г или 1 мл испытуемого образца) в 100 мл среды обогащения (бульон Мосселя). Посевы инкубируют в течение 24 - 48 ч в стандартных условиях. Делают пересев бактериологической петлей на агар Мосселя или среду N 4, которую инкубируют в течение 18 - 24 ч.

Если на агаре Мосселя выявлены типичные колонии энтеробактерий, по морфологическим и тинкториальным свойствам представляющие собой грамотрицательные неспорообразующие палочки, не обладающие цитохромоксидазой (п. 4-1), считают, что исследуемый образец контаминирован энтеробактериями, устойчивыми к желчи.

3-1-2. Количественное определение энтеробактерий, устойчивых к желчи. Для посева используют 3 пробирки с 9 мл бульона Мосселя в каждой. Гомогенат А в количестве 1 мл (соответствует 0,1 г или 0,1 мл испытуемого образца) вносят в первую пробирку, тщательно перемешивают и переносят 1 мл (соответствует 0,01 г или 0,01 мл испытуемого образца) во вторую пробирку, снова перемешивают и переносят 1 мл (соответствует 0,001 г или 0,001 мл испытуемого образца) в третью пробирку, меняя пипетку после каждого шага. Посевы инкубируют в течение 24 - 48 ч.

Для подтверждения отсутствия энтеробактерий, устойчивых к желчи, делают пересев бактериологической петлей из каждой пробирки с видимым ростом на агар Мосселя (среда N 4) и инкубируют чашки Петри в течение 18 - 24 ч. Проводят микроскопическое исследование обнаруженных на плотной среде колоний. Выявление грамотрицательных палочковидных неспорообразующих бактерий свидетельствует о присутствии в ЛС энтеробактерий, устойчивых к желчи. Наиболее вероятное количество устойчивых к желчи энтеробактерий в 1 г (мл) испытуемого образца определяют по табл. 2.1.6.7.-1.

Таблица 2.1.6.7.-1

Интерпретация результатов

Количество испытуемого образца  
0,1 г (мл) 0,01 г (мл) 0,001 г (мл) НВЧ бактерий в 1 г (мл) образца
1 мл гомогената A 1 мл гомогената A в разведении 1:10 1 мл гомогената A в разведении 1:100
+ + + более 103
+ + - от 102 до 103
+ - - от 101 до 102
- - - менее 101

Обозначения: + - наличие роста; - - отсутствие роста.

3-2. БАКТЕРИИ ESCHERICHIA COLI

3-2-1. Испытание на отсутствие бактерий E. coli (качественный метод). 10 г (мл) испытуемого образца, растворенного или разбавленного стерильным фосфатно-буферным раствором 1:10, переносят в количестве 10 мл (соответствует 1 г или 1 мл испытуемого образца) в 100 мл соево-казеинового бульона (или среды N 8). Перемешивают и инкубируют в течение 18 - 24 ч. 1 мл содержимого флакона переносят в 100 мл бульона Мак-Конки (или среды N 3) и инкубируют 24 - 48 ч при температуре (43 +/- 1) °C.

Делают пересев из жидкой питательной среды бактериологической петлей на агар Мак-Конки или среду N 4. Посевы инкубируют в течение 18 - 72 ч (агар Мак-Конки) или 18 - 24 ч (среда N 4). Если после инкубации на плотных питательных средах выявлены колонии, типичные для E. coli (табл. 2.1.6.7.-2), их микроскопируют. При обнаружении в мазках мелких грамотрицательных палочек отдельные типичные колонии пересевают в пробирки на скошенный соево-казеиновый агар или среду N 1 и инкубируют в течение 18 - 24 ч для накопления чистой культуры микроорганизма.

Для идентификации выделенных бактерий используют биохимические тесты на цитохромоксидазу (п. 4-1), индол (п. 4-2) и способность утилизировать натрия цитрат. Для этого из пробирок с чистой культурой делают пересевы на агар Симмонса (среду N 14) и соево-казеиновый бульон (среду N 15). Через 18 - 24 ч инкубации отмечают рост бактерий или его отсутствие на агаре Симмонса (среде N 14). Утилизацию цитрата устанавливают по смещению pH среды в щелочную сторону (изменению цвета среды с зеленого на синий). Наличие индола определяют по появлению красного кольца на поверхности соево-казеинового бульона (среды N 15) при добавлении реактива Ковача.

Если в ходе исследования обнаруживают типичные грамотрицательные палочки, не содержащие фермент цитохромоксидазу, не утилизирующие натрия цитрат и образующие индол, считают, что образец контаминирован бактериями E. coli.

3-2-2. Количественное определение бактерий E. coli.

Метод 1. Количественное определение E. coli проводят так же, как и количественное определение энтеробактерий, устойчивых к желчи (п. 3-1-2), делая пересев из гомогената А в пробирки с бульоном Мак-Конки (средой N 3), инкубируют при (43 +/- 1) °C 24 - 48 ч. Из каждой пробирки делают пересев бактериологической петлей на агар Мак-Конки (среду N 4). Посевы инкубируют при температуре в течение 18 - 48 ч (агар Мак-Конки) или 18 - 24 ч (среда N 4).

Метод 2. Готовят образец с использованием разведения 1:10 из не менее 1 г (мл) испытуемого продукта так, как указано в статье 2.1.6.6. Для посева используют 3 пробирки с 9 мл соево-казеинового бульона (среды N 8), в которые вносят по 1 мл разведения образца, соответствующего 0,1; 0,01 и 0,001 г (мл). Перемешивают и инкубируют в стандартных условиях в течение 18 - 24 ч. По истечении срока инкубации по 1 мл содержимого пробирок переносят в 100 мл бульона Мак-Конки и инкубируют при температуре (43 +/- 1) °C в течение 24 - 48 ч. Делают пересев на агар Мак-Конки. Посевы инкубируют в стандартных условиях в течение 18 - 72 ч.

При обнаружении на указанных средах типичных колоний бактерий (табл. 2.1.6.7.-2), по морфологическим и тинкториальным свойствам представляющих собой грамотрицательные палочки, которые не содержат фермент цитохромоксидазу, не утилизируют натрия цитрат и образуют индол, делают вывод, что ЛС контаминировано бактериями E. coli. Наиболее вероятное количество клеток E. coli в 1 г или в 1 мл испытуемого образца определяют по табл. 2.1.6.7.-1.

3-3. БАКТЕРИИ РОДА SALMONELLA

Переносят 10 г (мл) или 25 г (мл) испытуемого образца в 100 или 225 мл соево-казеинового бульона (или среды N 8), перемешивают и инкубируют в течение 18 - 24 ч. После перемешивания 0,1 мл переносят в 10 мл накопительного бульона для бактерий рода Salmonella - среду Раппопорта-Вассилиадиса и инкубируют в стандартных условиях в течение 18 - 24 ч. По окончании инкубации делают пересев бактериологической петлей на одну из двух плотных диагностических сред: ксилоза-лизин-дезоксихолат агар или висмут-сульфитный агар (среда N 5), которые затем инкубируют в течение 48 ч.

При выявлении на указанных средах колоний, типичных для бактерий рода Salmonella (табл. 2.1.6.7.-2), проводят микроскопическое исследование. При обнаружении в мазках грамотрицательных палочек характерные колонии пересевают на скошенный трехсахарный агар с солями железа (или среду N 13), нанося большое количество культуры бактериологической петлей сначала на скошенную часть агара, а потом уколом в столбик, не касаясь дна пробирки. Через 24 ч инкубации в стандартных условиях отмечают изменение цвета среды из красного в желтый в основании столбика питательной среды (ферментация глюкозы). В скошенной части агара цвет среды не изменяется (отсутствие ферментации сахарозы и лактозы). Почернение среды свидетельствует об образовании сероводорода - типичном признаке большинства бактерий рода Salmonella. Параллельно проводят определение наличия фермента цитохромоксидазы (п. 4-1), а также другие биохимические и серологические тесты в случае необходимости дополнительного подтверждения.

Если в испытуемом образце обнаружены бактерии, типичные по своим культуральным, морфологическим и тинкториальным свойствам (табл. 2.1.6.7.-2), не содержащие фермент цитохромоксидазу, не ферментирующие сахарозу и лактозу и выделяющие сероводород, считают, что образец контаминирован бактериями рода Salmonella.

3-4. БАКТЕРИИ PSEUDOMONAS AERUGINOSA

Испытуемый образец, растворенный или разбавленный стерильным буферным раствором 1:10, переносят в количестве 10 мл (соответствует 1 г или 1 мл) в 100 мл жидкой питательной среды (соево-казеинового бульона или среды N 8). Перемешивают и инкубируют в стандартных условиях в течение 24 - 48 ч. После окончания инкубации производят пересев бактериологической петлей на селективную питательную среду для выделения синегнойной палочки (цетримидный агар или цетилпиридиний хлорид (ЦПХ) агар - среда N 16). Посевы инкубируют в стандартных условиях в течение 24 - 48 ч. Выделенные колонии микроорганизмов, которые по своим тинкториальными морфологическим свойствам являются грамотрицательными палочками, пересевают на агар для выявления сине-зеленого пигмента пиоцианина (или среду N 9). Посевы инкубируют в течение 24 - 48 ч.

Для подтверждения видовой принадлежности выделенных бактерий к P. aeruginosa определяют наличие фермента цитохромоксидазы (п. 4-1) и способность выделенных микроорганизмов расти на соево-казеиновом бульоне (или среде N 8) при температуре (42 +/- 1) °C в течение 18 - 24 ч.

Пробоподготовку трансдермальных пластырей проводят, как указано в 2.1.6.6.

Полученную жидкость в количестве 50 мл пропускают через стерильный мембранный фильтр из нитрат-целлюлозы с диаметром пор 0,45 мкм, который затем переносят в 100 мл соево-казеинового бульона (или среды N 8). Посевы инкубируют в течение 24 - 48 ч. После инкубации при наличии роста производят пересев бактериологической петлей на селективные среды - цетримидный агар или ЦПХ-агар. Дальнейшую идентификацию проводят, как указано выше.

Если в испытуемом образце обнаружены бактерии, типичные для псевдомонад по своим морфологическим и тинкториальным свойствам (табл. 2.1.6.7.-2), образующие сине-зеленый пигмент пиоцианин, содержащие фермент цитохромоксидазу и растущие при температуре (42 +/- 1) °C, считают, что образец контаминирован бактериями P. aeruginosa.

3-5. БАКТЕРИИ STAPHYLOCOCCUS AUREUS

Испытуемый образец, растворенный или разбавленный стерильным буферным раствором 1:10, переносят в количестве 10 мл (что соответствует 1 г или 1 мл образца) в 100 мл соево-казеинового бульона или среды N 8. Перемешивают и инкубируют в течение 24 - 48 ч. Делают пересев петлей на маннитно-солевой агар (или среду N 10) и инкубируют в стандартных условиях в течение 24 - 48 ч.

Появление после окончания инкубации типичных золотисто-желтых колоний (табл. 2.1.6.7.-2), окруженных желтыми зонами на среде с маннитом, свидетельствует о росте S. aureus, ферментирующем маннит. Проводят микроскопическое исследование типичных колоний. При обнаружении в мазках грамположительных кокков, расположенных в виде виноградных гроздей, производят пересев на соево-казеиновый агар (или среду N 1). Инкубируют в стандартных условиях в течение 18 - 24 ч. Для идентификации проводят тест на наличие коагулазы (п. 4-3).

Пробоподготовку трансдермальных пластырей проводят, как указано в ОФС 2.1.6.6.

Полученную жидкость в объеме 50 мл пропускают через стерильный мембранный фильтр из нитрата целлюлозы с диаметром пор 0,45 мкм, который затем переносят в 100 мл соево-казеинового бульона (или среды N 8) и инкубируют в течение 24 - 48 ч. После инкубации при наличии роста пересевают петлей на маннитно-солевой агар (или среду N 10) для выделения S. aureus. Посевы инкубируют в течение 48 ч.

Если в испытуемом образце обнаружены типичные по культуральным, морфологическим и тинкториальным свойствам бактерии (табл. 2.1.6.7.-2), содержащие коагулазу, утилизирующие маннит, считают, что образец контаминирован S. aureus.

3-6. ДРОЖЖЕВЫЕ ГРИБЫ CANDIDA ALBICANS

Испытуемый образец, растворенный или разбавленный стерильным буферным раствором 1:10, переносят в количестве 10 мл (что соответствует 1 г или 1 мл образца) в 100 мл бульона Сабуро, перемешивают и инкубируют в течение 3 - 5 сут при температуре (32,5 +/- 2,5) °C. Делают пересев бактериологической петлей на агар Сабуро с глюкозой (или среду N 2) и инкубируют в течение 24 - 48 ч при той же температуре.

Рост белых круглых, выпуклых, гладких и блестящих колоний может указывать на наличие Candida albicans, что подтверждают в ходе дальнейшей идентификации, одним из этапов которой является микроскопическое исследование (окраска по Граму), выявляющее грамположительные дрожжеподобные почкующиеся овальные или округлые клетки размером 4 - 8 мкм. Для идентификации возможно использовать специальную среду, предназначенную для дифференциации C. albicans и других видов грибов рода Candida.

Если в испытуемом образце обнаружены типичные по морфологическим и тинкториальным свойствам дрожжеподобные грибы (табл. 2.1.6.7.-2), идентифицированные как C. albicans, считают, что образец контаминирован указанным видом грибов.

3-7. КУЛЬТУРАЛЬНЫЕ, МОРФОЛОГИЧЕСКИЕ И ТИНКТОРИАЛЬНЫЕ СВОЙСТВА МИКРООРГАНИЗМОВ

Характерные культуральные, морфологические и тинкториальные свойства некоторых микроорганизмов (возможных контаминантов ЛС) представлены в табл. 2.1.6.7.-2.

Таблица 2.1.6.7.-2

Культуральные, морфологические и тинкториальные свойства микроорганизмов

Питательные среды Морфология колоний Окраска по Граму
Escherichia coli
Бульон Мак-Конки Обесцвечивание среды, помутнение, газообразование грамотрицательные палочки, не имеющие спор
Среда N 3 Изменение окраски среды, газообразование
Агар Мак-Конки Кирпично-красные колонии, могут быть окружены зонами выпавшей в осадок желчи
Среда N 4 Малиновые или розовые колонии с металлическим блеском, окруженные зонами малинового цвета
Агар Мосселя Красные колонии, окруженные красными зонами преципитации
Salmonella spp.
Бульон Раппопорта-Вассилиадиса Помутнение среды при сохранении цвета или отсутствие видимого роста грамотрицательные палочки, не имеющие спор
Ксилоза-лизин-дезоксихолат агар Красные колонии с черным центром или без него
Висмут-сульфит агар (или среда N 5) Черные колонии с антрацитовым блеском, среда под колониями окрашена в черный цвет
Агар Мосселя Красные колонии, окруженные красными зонами преципитации
Pseudomonas aeruginosa
Соево-казеиновый бульон (среда N 8) Помутнение, поверхностный рост в виде пленки грамотрицательные палочки, не имеющие спор
Цетримидный агар Зеленоватые колонии, зеленые в УФ свете
Среда N 16 (ЦПХ-агар) Зеленоватые колонии, зеленые в УФ свете
Агар для выявления пиоцианина, среда N 9 Сине-зеленые колонии, сине-зеленые в УФ свете
Staphylococcus aureus
Соево-казеиновый бульон (среда N 8) Равномерное помутнение грамположительные кокки в виде гроздей
Маннитно-солевой агар (или среда N 10) Золотисто-желтые колонии, окруженные желтыми зонами
Staphylococcus epidermidis
Маннитно-солевой агар (или среда N 10) Белые колонии, отсутствие желтых зон вокруг колоний грамположительные кокки в виде гроздей
Candida albicans
Бульон Сабуро Придонный рост грамположительные дрожжеподобные почкующиеся овальные или круглые клетки размером 4 - 8 мкм
Сабуро агар (среда N 2) Белые, круглые, выпуклые, гладкие и блестящие колонии

3-8. ПОВТОРЕНИЕ ИСПЫТАНИЯ

В случае необходимости при выявлении контаминации ЛС повторяют тот раздел испытания, результаты которого не соответствуют требованиям нормативного документа по качеству. Анализ проводят на удвоенном количестве испытуемых образцов препарата.

4. БИОХИМИЧЕСКИЕ ТЕСТЫ ДЛЯ ИДЕНТИФИКАЦИИ МИКРООРГАНИЗМОВ

4-1. ТЕСТ НА НАЛИЧИЕ ФЕРМЕНТА ЦИТОХРОМОКСИДАЗА (ОКСИДАЗНЫЙ ТЕСТ)

Реактив - 1% раствор N,N-диметил-пара-фенилендиаминадигидрохлорида. Раствор хранят при температуре 2 - 8 °C во флаконах из нейтрального светозащитного стекла в течение установленного валидированного срока годности. Раствор должен быть бесцветным.

Полоску фильтровальной бумаги смачивают реактивом. Платиновой петлей или стеклянной палочкой наносят 24-часовую чистую культуру исследуемых бактерий, выросших на соево-казеиновом агаре (или среде N 1). Темно-красное окрашивание, появляющееся в течение 1 мин, свидетельствует о положительной оксидазной реакции. Положительным контролем служит тест-микроорганизм P. aeruginosa, отрицательным - тест-микроорганизм E. coli (окраска отсутствует).

4-2. ТЕСТ НА НАЛИЧИЕ ИНДОЛА

Реактив Ковача:
- Спирта амилового
или изоамилового
75 мл
- пара-диметиламинобензальдегида 5 г
- Хлористоводородной кислоты, концентрированной 20 мл

Соответствующее количество пара-диметиламинобензальдегида растворяют в изоамиловом или амиловом спирте при нагревании на водяной бане при температуре (52,5 +/- 2,5) °C, остужают и по каплям прибавляют хлористоводородную кислоту. Раствор хранят в защищенном от света месте при температуре 2 - 8 °C. Реактив должен быть желтого цвета. При неправильном хранении цвет реактива становится коричневым, и реактив становится непригодным для использования.

В пробирку с соево-казеиновым бульоном, в которой выросла исследуемая суточная культура, вносят 0,5 мл реактива Ковача и слегка встряхивают. Через 3 - 5 мин при наличии индола наблюдают появление красного кольца на поверхности среды в пробирке. Положительным контролем является тест-микроорганизм E. coli, отрицательным - тест-штамм S. abony (окраска отсутствует).

4-3. ТЕСТ НА НАЛИЧИЕ ФЕРМЕНТА КОАГУЛАЗЫ (РЕАКЦИЯ ПЛАЗМОКОАГУЛЯЦИИ)

Сухую цитратную кроличью плазму разводят согласно приложенной инструкции 0,9% стерильным раствором натрия хлорида и разливают по 0,5 мл в стерильные пробирки. Вносят в пробирку с восстановленной кроличьей плазмой 1 петлю суточной чистой культуры выделенных бактерий, выращенных на соево-казеиновом агаре (или на среде N 1). Вторую пробирку не инокулируют (отрицательный контроль). Положительным контролем служит тест-штамм S. aureus, отрицательным - тест-штамм S. epidermidis. Все пробирки инкубируют в стандартных условиях. Реакцию плазмокоагуляции отмечают через каждый час в течение 4 - 6 ч, слегка наклоняя пробирку, не встряхивая ее.

При отсутствии положительной реакции плазмокоагуляции удлиняют время инкубации до 24 ч для получения окончательных результатов. Тест на наличие коагулазы считается положительным при обнаружении сгустка плазмы.

5. ОЦЕНКА КАЧЕСТВА ПИТАТЕЛЬНЫХ СРЕД

Для каждой серии коммерческой среды (сухой и готовой к использованию), а также для каждой партии среды, изготовленной в лаборатории, проводят определение ростовых, селективных и диагностических свойств.

Основными биологическими критериями качества питательных сред являются их ростовые и селективные свойства, определяемые с помощью микроорганизмов и аттестованных питательных сред, в качестве которых используют готовые к употреблению среды с сертификатом производителя или ранее аттестованные в лаборатории среды высокого качества.

Ростовые свойства питательной среды (это способность питательной среды обеспечивать эффективный и типичный рост соответствующих тест-штаммов микроорганизмов.

Селективные свойства (это способность питательной среды подавлять рост сопутствующих микроорганизмов из микробной ассоциации.

Тест-микроорганизмы, штаммы-ассоцианты и условия инкубации для определения ростовых и селективных свойств питательных сред представлены в табл. 2.1.6.7.-3.

Таблица 2.1.6.7.-3

Тест-штаммы микроорганизмов и условия инкубации для определения ростовых и селективных свойств питательных сред

Питательные среды Применение Тест-штаммы микроорганизмов Условия инкубации
1 2 3 4
Соево-казеиновый агар Выделение аэробных микроорганизмов Bacillus subtilis или Bacillus aureus, Escherichia coli, Staphylococcus oureus, Candida albicans, Aspergillus brasiliensis или A. niger 3 сут
(32,5 +/- 2,5) °C
Среда N 1 для выращивания бактерий
Бульон Сабуро Выделение дрожжевых грибов Candida albicans, 5 сут (22,5 +/- 2,5) °C  
Агар Сабуро с глюкозой
Среда N 2 для выращивания грибов
Выделение дрожжевых и плесневых грибов Candida albicans, Aspergillus brasiliensis или A. niger 5 сут
(22,5 +/- 2,5) °C
Бульон Мосселя Среда N 3 Обогащение
энтеробактерий
Escherichia coli, Salmonella enterica subsp. enterica serovar abony 24 - 48 ч
(32,5 +/- 2,5) °C
Штамм-ассоциант для определения селективных свойств: Staphylococcus aureus
Бульон Мак-Конки Выделение E. coli Escherichia coli  
Штамм-ассоциант для определения селективных свойств: Staphylococcus aureus. 24 - 48 ч (43,0 +/- 1,0) °C
АгарМак-Конки Выделение энтеробактерий Escherichia coli, Salmonella enterica subsp. enterica serovar abony 24 - 48 ч
(32,5 +/- 2,5) °C
Агар Мосселя
Среда N 4 для выделения энтеробактерий   Штамм-ассоциант для определения селективных свойств: Staphylococcus aureus  
Ксилоза-лизин-дезоксихолат агар Выделение бактерий рода Salmonella Salmonella enterica ssp. enterica serovar abony 24 - 8 ч
(32,5 +/- 2,5) °C
Висмут-сульфитный агар Штамм-ассоциант для определения селективных свойств: Escherichia coli
Среда N 5 для идентификации бактерий рода Salmonella      
Соево-казеиновый бульон Накопление аэробных бактерий Bacilluscereus или Bacillus subtilis, Escherichia coli, Staphylococcus aureus, Pseudomonas aeruginosa 24 ч
(32,5 +/- 2,5) °C
Среда N 8 для выращивания бактерий
Агар для выявления пиоцианина P. aeruginosa Выделение
P. aeruginosa
Pseudomonas aeruginosa 24 - 48 ч
(32,5 +/- 2,5) °C
Среда N 9 для идентификации P. aeruginosa
Цетримидный агар Идентификация
P. aeruginosa
Pseudomonas aeruginosa 24 - 48 ч
(32,5 +/- 2,5) °C
ЦПХ-агар для выделения P. aeruginosa
Штамм-ассоциант для определения селективных свойств: Escherichia coli
Маннитно-солевой агар Идентификация
S. aureus
Staphylococcus aureus 48 ч
Среда N 10 для идентификации S. aureus Штамм-ассоциант для определения селективных свойств: Pseudomonas aeruginosa (32,5 +/- 2,5) °C

Таблица 2.1.6.7.-3. - (окончание)

Питательные среды Применение Тест-штаммы микроорганизмов Условия инкубации
1 2 3 4
Бульон Раппопорта-Вассилиадиса Обогащение бактерий рода Salmonella Salmonella enterica subsp. .Enterica serovar abony 24 ч
(32,5 +/- 2,5) °C
Трехсахарный агар с солями железа Идентификация бактерий рода Salmonella Salmonella enterica subsp. Enterica serovar abony, Escherichia coli 24 ч
(32,5 +/- 2,5) °C
Среда N 13 для идентификации бактерий рода Salmonella
Цитратный агар Симмонса Идентификация E. coli Escherichia coli, Salmonella enterica subsp. Enterica serovar abony (отмечается изменение цвета среды с зеленого на синий) 24 ч
(32,5 +/- 2,5) °C
Среда N 14 для идентификации E. coli

5-1. РОСТОВЫЕ СВОЙСТВА ПИТАТЕЛЬНЫХ СРЕД

5-1-1. Приготовление рабочей взвеси тест-микроорганизмов. Культуры бактерий и грибов C. albicans смывают с поверхности скошенного агара стерильным 0,9% раствором натрия хлорида. Готовят стандартные взвеси каждого тест-штамма, соответствующие 10 МЕ по стандартному образцу мутности. Для культур B. subtilis, B. cereus и C. albicans - это концентрация 107 КОЕ/мл, для E. coli, S. abony, P. aeruginosa, S. aureus - 109 КОЕ/мл. Стандартизованные взвеси методом последующих десятикратных разведений доводят стерильным 0,9% раствором натрия хлорида до концентрации 103 КОЕ/мл. Для определения фактической концентрации рабочих взвесей бактерий и C. albicans культуры высевают поверхностным методом из концентрации 103 КОЕ/мл по 0,1 мл на чашку Петри с соответствующей аттестованной агаризованной средой.

Для смыва конидий A. brasiliensis с агара Сабуро с глюкозой используют стерильный 0,9% раствор натрия хлорида, содержащий 0,05% полисорбата-80. Количество конидий в 1 мл взвеси определяют с помощью камеры Горяева или посевом подходящего разведения на аттестованный агар Сабуро с глюкозой или среду N 2.

Для посева готовят рабочую взвесь A. brasiliensis с концентрацией конидий около 0,5·103 в 1 мл, которую высевают поверхностным методом по 0,1 мл на чашки с агаром Сабуро с глюкозой (или средой N 2).

Приготовленные рабочие взвеси тест-микроорганизмов используют для определения ростовых свойств питательных сред. Количество клеток тест-штаммов для внесения в жидкую или агаризованную питательные среды не должно превышать 102 КОЕ.

5-1-2. Испытание агаризованных сред. Испытуемую и аттестованную агаризованные среды разливают в чашки Петри диаметром 90 мм по 15 - 20 мл, подсушивая агар после застывания. По 0,1 мл рабочей взвеси тест-микроорганизма с концентрацией 103 КОЕ/мл засевают поверхностным методом на чашки Петри с испытуемой и аттестованной средами в двойной повторности.

На агаризованнных средах после инкубации подсчитывают колонии тест-штаммов микроорганизмов и определяют коэффициент прорастания Кпр по формуле:

,

где: N - среднее арифметическое числа колоний на чашке Петри с испытуемой средой;

- среднее арифметическое числа колоний на чашке Петри с аттестованной средой.

5-1-3. Испытание жидких сред. Жидкие испытуемые и аттестованные питательные среды разливают в стерильные пробирки размером 15 x 150 мм по 10 мл. По 0,1 мл рабочей взвеси тест-штамма микроорганизма с концентрацией КОЕ/мл засевают в пробирки с испытуемой и стандартной средой (по 3 пробирки для каждого вида среды). Инкубируют при соответствующей температуре в течение минимального для этого теста времени. Рост микроорганизмов определяют визуально.

5-1-4. Требование к ростовым свойствам питательных сред. Испытуемая агаризованная среда считается годной к использованию, если коэффициент прорастания составляет от 0,5 до 2 при сравнении с аттестованной питательной средой.

Испытуемая жидкая среда считается годной к использованию, если на испытуемой и аттестованных средах наблюдают визуально одинаковый рост тест-штамма.

5-2. СЕЛЕКТИВНЫЕ СВОЙСТВА ПИТАТЕЛЬНЫХ СРЕД

5-2-1. Проведение испытания. Для определения селективных свойств питательных сред испытуемую и аттестованную среды контаминируют штаммами-ассоциантами, каждым в отдельности, с посевной дозой 100 КОЕ.

Для посева на жидкие питательные среды в 3 пробирки с каждой средой вносят по 0,1 мл рабочей взвеси с концентрацией 103 КОЕ/мл штамма-ассоцианта. На всех засеянных питательных средах в пробирках после наиболее длительного срока инкубации для этого теста при соответствующей температуре отмечают отсутствие роста штамма-ассоцианта.

5-2-2. Требование к селективным свойствам питательных сред. Испытуемая селективная среда считается годной к использованию, если при посеве штаммов-ассоциантов наблюдается полное отсутствие их роста.

5-3. ДИАГНОСТИЧЕСКИЕ СВОЙСТВА ПИТАТЕЛЬНЫХ СРЕД

5-3-1. Выполнение испытания. Испытание диагностических свойств проводят для таких питательных сред, как агар Мосселя (или среда N 4), агар Мак-Конки, ксилозо-лизин-дезоксихолат-агар (или среда N 5), цетримидный агар (или ЦПХ-агар), агар для выявления пиоцианина (или среда N 9), маннитно-солевой агар (или среда N 10), трехсахарный агар с солями железа (или среда N 13), цитратный агар Симмонса (или среда N 14).

Для подтверждения диагностических свойств питательной среды бактериологической петлей делают посев бульонной культуры тест-микроорганизмов (каждого в отдельности) на 2 чашки Петри или в 2 пробирки с испытуемой средой. После инкубации в стандартных условиях определяют характерные признаки тест-штаммов определенного вида микроорганизмов: внешний вид колоний, цвет, наличие пигмента, ореол вокруг колоний, изменение цвета среды и др. (табл. 2.1.6.7.-2).

Для подтверждения селективных свойств диагностических питательных сред делают посев бульонной культуры штаммов-ассоциантов (каждого в отдельности) на испытуемую среду. После инкубации в стандартных условиях рост штаммов-ассоциантов должен отсутствовать.

5-3-2. Требование к диагностическим свойствам питательных сред. Испытуемая среда считается годной к использованию, если морфологические и диагностические признаки тест-микроорганизмов соответствуют описанию, приведенному в табл. 2.1.6.7.-3, при этом рост штаммов-ассоциантов полностью отсутствует.

5-4. СТЕРИЛЬНОСТЬ ПИТАТЕЛЬНЫХ СРЕД

Не менее 5% емкостей (флаконов, пробирок) от каждой партии приготовленной питательной среды контролируют на стерильность, выдерживая их при соответствующей температуре в течение 48 - 72 ч. При обнаружении микробного роста хотя бы в одной из емкостей испытуемая партия питательной среды подлежит уничтожению.

5-5. ХРАНЕНИЕ ПИТАТЕЛЬНЫХ СРЕД

Сухие питательные среды необходимо хранить герметично упакованными, в темном сухом месте при температуре 2 - 30 °C. Приготовленные из сухих смесей и разлитые во флаконы и чашки питательные среды хранят в условиях и в течение срока, установленного в ходе валидационных испытаний.

6. РЕКОМЕНДУЕМЫЕ ПИТАТЕЛЬНЫЕ СРЕДЫ И РАСТВОРЫ

Для испытания используют готовые к использованию или приготовленные питательные среды или питательные среды, приготовленные в лаборатории.

При приготовлении питательных сред в лаборатории необходимо строго придерживаться приведенной рецептуры, а при использовании коммерческих сухих питательных сред - инструкции предприятия-изготовителя. Входящие в состав питательных сред индикаторы и красители добавляют в виде растворов определенной концентрации. Необходимое значение pH питательной среды устанавливают при температуре (22,5 +/- 2,5) °C.

Если нет других указаний в нормативном документе по качеству, среды стерилизуют в автоклаве при температуре 121 °C в течение 15 мин, при условии валидации процесса стерилизации.

Фосфатный буферный раствор с натрия хлоридом и пептоном (pH 7,0):
- Калия фосфат однозамещенный 3,6 г
- Натрия фосфат двузамещенный 7,2 г
- Натрия хлорид 4,3 г
- Пептон
(мясной или казеиновый)
1,0 г
- Вода очищенная 1000,0 мл
     
  Нейтрализующая жидкость
- Полисорбат-80 30,0 г
- Лецитин (яичный или соевый) 3,0 г
- Гистидина гидрохлорид 1,0 г
- Пептон (мясной или казеиновый) 1,0 г
- Натрия хлорид 2,5 г
- Калия фосфат однозамещенный 4,3 г
- Натрия фосфат двузамещенный 7,2 г
- Вода очищенная
pH после стерилизации 7,6 +/- 0,2.
1000,0 мл
     
  Полужидкий агар для хранения тест-микроорганизмов  
- Панкреатический гидролизат казеина 8,0 г
- Натрия хлорид 5,0 г
- Агар микробиологический 5,0 г
- Вода очищенная
pH после стерилизации 7,0 +/- 0,2.
1000,0 мл
     
  Соево-казеиновый агар
(Casein Soya Bean Digest agar)
 
- Панкреатический гидролизат казеина 15,0 г
- Папаиновый гидролизат бобов сои 5,0 г
- Натрия хлорид 5,0 г
     
  Агар микробиологический 15,0 г  
- Вода очищенная
pH после стерилизации 7,3 +/- 0,2.
1000,0 мл

Альтернативная среда для выращивания аэробных бактерий - среда N 1 для контроля микробной загрязненности, сухая; мясопептонный агар (МПА); агаризованные питательные среды на основе гидролизата рыбной муки (ГРМ).

Бульон Сабуро (Sabouraud Broth)  
- Пептон (мясной) 5,0 г
- Пептон (казеиновый) 5,0 г
- Глюкозы моногидрат 20,0 г
- Вода очищенная
pH после стерилизации 5,6 +/- 0,2.
1000,0 мл
     
  Агар Сабуро с глюкозой (Sabouraud 4% Glucose Agar)  
- Пептон
(мясной или казеиновый)
10,0 г
- Глюкозы моногидрат 40,0 г
- Агар бактериологический 15,0 г
- Вода очищенная
pH после стерилизации 5,6 +/- 0,2.
1000,0 мл

Альтернативная среда для выращивания дрожжевых и плесневых грибов - среда N 2 (агар Сабуро с глюкозой) для контроля микробной загрязненности, сухая, различных производителей.

Для повышения селективности среды с целью предотвращения роста бактерий перед стерилизацией добавляют 50 мг хлорамфеникола (левомицетина) на 1 л среды или перед розливом в чашки Петри в расплавленную среду вносят 0,1 г натриевой соли бензилпенициллина и 0,1 г тетрациклина на 1 л среды в виде стерильных растворов.

Бульон Мосселя для обогащения энтеробактерий
(Enterobacteria Enrichment Broth - Mossel)
 
- Панкреатический гидролизат желатина 10,0 г
- Глюкозы моногидрат 5,0 г
- Бычья желчь сухая 20,0 г
- Калия фосфат однозамещенный 2,0 г
- Натрия фосфат двузамещенный 8,0 г
- Бриллиантовый зеленый 0,015 г
- Вода очищенная
pH 7,2 +/- 0,2.
1000,0 мл

Среду нагревают при температуре 100 °C в течение 30 мин с последующим быстрым охлаждением.

Альтернативная среда для выращивания аэробных бактерий - среда N 3 для контроля микробной загрязненности, сухая; различных производителей.

Агар Мосселя (Crystal violet, Neutral Red, Bile Agar with Glucose)  
- Дрожжевой экстракт 3,0 г
- Панкреатический гидролизат казеина 7,0 г
- Соли желчи 1,5 г
- Лактозы моногидрат 10,0 г
- Натрия хлорида 5,0 г
- Глюкозы моногидрат 10,0 г
- Агар микробиологический 15,0 г
- Нейтральный красный 0,03 г
- Кристаллический фиолетовый 0,002 г
- Вода очищенная
pH 7,4 +/- 0,2.
1000,0 мл

Нагревают до кипения. Среду не автоклавируют.

Альтернативная среда для выделения энтеробактерий - среда N 4 (Эндо) для контроля микробной загрязненности, сухая; различных производителей.

Бульон Мак-Конки (MacConkeyBroth)  
- Панкреатический гидролизат желатина 20,0 г
- Лактозы моногидрат 10,0 г
- Бычья желчь сухая 5,0 г
- Бромкрезоловый пурпурный 0,01 г
- Вода очищенная
pH после стерилизации 7,3 +/- 0,2.
1000,0 мл

Альтернативная среда обогащения для энтеробактерий - среда N 3 для контроля микробной загрязненности, сухая, различных производителей.

Агар Мак-Конки (MacConkeyAgar)  
- Панкреатический гидролизат желатина 17,0 г
- Пептон
(мясной или казеиновый)
3,0 г
- Лактозы моногидрат 10,0 г
- Натрия хлорид 5,0 г
- Соли желчи 1,5 г
- Агар микробиологический 13,5 г
- Нейтральный красный 0,03 г
- Кристаллический фиолетовый 0,001 г
- Вода очищенная
pH после стерилизации 7,1 +/- 0,2.
1000,0 мл

Перед стерилизацией кипятят 1 мин, постоянно встряхивая.

Альтернативная среда для выделения энтеробактерий - среда N 4 (Эндо) для контроля микробной загрязненности, сухая, различных производителей.

Накопительная среда для бактерий рода Salmonella (бульон Раппопорта-Вассилиадиса)
- Соевый пептон 4,5 г
- Магния хлорид шестиводный 29,0 г
- Натрия хлорид 7,2 г
- Калий фосфорнокислый двузамещенный 0,18 г
- Калий фосфорнокислый однозамещенный 1,26 г
- Малахитовый зеленый 0,036 г
- Вода очищенная
pH после стерилизации 5,2 +/- 0,2.
1000,0 мл

Среду автоклавируют в течение 15 мин при температуре 115 °C.

Ксилоза, лизин, дезоксихолат агар
(Xylose, Lisine, DeoxycholateAgar)
 
- Ксилоза 3,5 г
- L-лизин 5,0 г
- Лактозы моногидрат 7,5 г
- Сахароза 7,5 г
- Натрия хлорид 5,0 г
- Дрожжевой экстракт 3,0 г
- Феноловый красный 0,08 г
- Агар микробиологический 13,5 г
- Натрия дезоксихолат 2,5 г
- Натрия тиосульфат 6,8 г
- Железа аммоний цитрат 0,8 г
- Вода очищенная
pH 7,4 +/- 0,2.
1000,0 мл

Доводят до кипения, охлаждают до температуры 50 °C и разливают в чашки Петри. Среду не автоклавируют.

Висмут-сульфитный агар (BismuthSulfiteagar)  
- Мясной экстракт 5,0 г
- Мясной пептон 10,0 г
- Глюкозы моногидрат 5,0 г
- Натрия фосфат двузамещенный 4,0 г
- Железа сульфат 0,3 г
- Бриллиантовый зеленый 0,025 г
- Висмута сульфит 0,8 г
- Агар микробиологический 15,0 г
- Вода очищенная
pH 7,6 +/- 0,2.
1000,0 мл

Среду не автоклавируют. Приготовленная среда непрозрачна, зеленого цвета.

Альтернативная среда для выделения сальмонелл - среда N 5 для контроля микробной загрязненности, сухая, различных производителей.

Соево-казеиновый бульон
(Casein Soya Bean Digest Broth)
 
- Панкреатический гидролизат казеина 17,0 г
- Папаиновый гидролизат бобов сои 3,0 г
- Натрия хлорид 5,0 г
- Калия фосфат двузамещенный 2,5 г
- Глюкозы моногидрат 2,5 г
- Вода очищенная
pH после стерилизации 7,3 +/- 0,2.
1000,0 мл

Альтернативная среда для выращивания бактерий - среда N 8 для контроля микробной загрязненности, сухая, различных производителей.

Цетримидный агар (Cetrimide Agar)  
- Панкреатический гидролизат желатина 20,0 г
- Магния хлорид 1,4 г
- Калия сульфат двузамещенный 10,0 г
- Цетримид (цетилпиридиния бромид) 0,3 г
- Агар микробиологический 13,6 г
- Глицерин 10,0 мл
- Вода очищенная
pH после стерилизации 7,2 +/- 0,2.
1000,0 мл

Альтернативная среда для выделения синегнойной палочки - ЦПХ (среда N 16) - агар для выделения синегнойной палочки, сухая.

ЦПХ агар (среда N 16)  
- Пептон сухой ферментативный 20,0 г
- Калий сернокислый 7,6 г
- Магний сернокислый семиводный 2,4 г
- Сода кальцинированная 1,0 г
- Фенозан-кислота 0,2 г
- ЦПХ (N-цетилпиридиний хлористый 1-водный) 0,3 г
- Агар микробиологический 8,0 г
- Вода очищенная
pH 7,2 +/- 0,2.
1000,0 мл

Среду не автоклавируют.

Агар для выявления пиоцианина
Pseudomonas (Pseudomonas Agar Medium for Detection of Pyocyanin)
 
- Панкреатический гидролизат желатина 20,0 г
- Магния хлорид безводный 1,4 г
- Калия сульфат безводный 10,0 г
- Агар микробиологический 13,6 г
- Глицерин 10,0 мл
- Вода очищенная
pH после стерилизации 7,2 +/- 0,2.
1000,0 мл

Все компоненты, кроме глицерина, растворяют в воде. Нагревают при перемешивании и кипятят 1 мин. Добавляют глицерин и стерилизуют.

Альтернативная среда для идентификации синегнойной палочки - среда N 9 для контроля микробной загрязненности, сухая, различных производителей.

Маннитно-солевой агар  
- Пептон ферментативный сухой 10,0 г
- D-Маннит 10,0 г
- Натрия хлорид 75,0 г
- Агар микробиологический 15,0 г
- Феноловый красный 0,025 г
- Вода очищенная
pH после стерилизации 7,4 +/- 0,2.
1000,0 мл

Альтернативная среда для выделения и идентификации золотистого стафилококка - среда N 10 для контроля микробной загрязненности, сухая, различных производителей.

Трехсахарный агар с солями железа (TripleSugar-Iron-Agar)  
- Мясной экстракт 3,0 г
- Дрожжевой экстракт 3,0 г
- Пептон
(казеиновый или мясной)
20,0 г
- Натрия хлорида 5,0 г
- Лактозы моногидрат 10,0 г
- Сахароза 10,0 г
- Глюкозы моногидрат 1,0 г
- Железо-аммоний цитрат 0,3 г
- Натрия тиосульфат 0,3 г
- Феноловый красный 0,025 г
- Агар микробиологический 12,0 г
- Вода очищенная
pH после стерилизации 7,4 +/- 0,2.
1000,0 мл

Среду разливают в пробирки, заполняя их на 1/3 объема. После стерилизации среду оставляют для застывания таким образом, чтобы образовались столбик и скошенная часть над ним.

Альтернативная среда для идентификации сальмонелл - среда N 13 для контроля микробной загрязненности, сухая, различных производителей.

Цитратный агар Симмонса  
- Натрия хлорида 5,0 г
- Магния сульфат 0,2 г
- Аммония дигидрофосфат 1,0 г
- Калия гидрофосфат 1,0 г
- Натрия цитрат 3,0 г
- Бромтимоловый синий 0,08 г
- Агар микробиологический 20,0 г
- Вода очищенная
pH после стерилизации 7,2 +/- 0,2.
1000,0 мл

Альтернативная среда для идентификации E. coli - среда N 14 для контроля микробной загрязненности, сухая, различных производителей.

201060008-2019

2.1.6.8. Бактериальные эндотоксины

Настоящая статья описывает методы определения бактериальных эндотоксинов в лекарственных препаратах, предназначенных для парентерального применения, и фармацевтических субстанциях, используемых для их изготовления.

Определение содержания бактериальных эндотоксинов проводят с помощью реактива, представляющего собой лизат амебоцитов из крови мечехвоста Limulus polyphemus или Tachypleus tridentatus (ЛАЛ-реактив или ТАЛ-реактив). Лизат амебоцитов специфически реагирует с бактериальными эндотоксинами. В результате ферментативной реакции происходит изменение реакционной смеси, пропорциональное концентрации эндотоксина.

Существуют три основных методологических подхода для проведения данного испытания: гель-тромб метод, основанный на образовании геля; турбидиметрический метод, основанный на помутнении реакционной смеси после расщепления субстрата, содержащегося в лизате амебоцитов; и хромогенный метод, основанный на появлении окрашивания после расщепления синтетического пептид-хромогенного комплекса.

В данной статье описаны следующие шесть тестов, основанных на описанных выше принципах:

- Качественный гель-тромб тест (Метод A);

- Количественный гель-тромб тест (Метод B);

- Турбидиметрический кинетический тест (Метод C);

- Хромогенный кинетический тест (Метод D);

- Хромогенный тест по конечной точке (Метод E);

- Турбидиметрический тест по конечной точке (Метод F).

Испытание проводят любым из шести приведенных методов. В случае сомнений или разногласий окончательное заключение принимают на основании результатов, полученных при проведении испытания методом A.

ПОСУДА И ЕЕ ПОДГОТОВКА

Стеклянная и пластиковая посуда, используемая в тесте, не должна содержать бактериальные эндотоксины в количествах, определяемых в тесте, и не должна оказывать влияния на ход реакции.

Рекомендуемым режимом депирогенизации является нагревание при температуре 250 °C не менее 30 минут в соответствии с валидированной процедурой.

СТАНДАРТЫ ЭНДОТОКСИНА

Содержание бактериальных эндотоксинов выражается в единицах эндотоксина (ЕЭ) Международного стандарта эндотоксина. Одна международная единица (МЕ) эндотоксина соответствует одной ЕЭ.

При проведении анализа может использоваться Контрольный стандарт эндотоксина (КСЭ), активность которого установлена по Международному стандарту эндотоксина. КСЭ должен быть предназначен для проведения анализа с данной партией лизата амебоцитов. Растворение и хранение КСЭ осуществляют согласно инструкции фирмы-производителя.

Лизат амебоцитов

Необходимо использовать лизат амебоцитов из крови мечехвоста Limulus polyphemus или Tachypleus tridentatus (ЛАЛ-реактив или ТАЛ-реактив), предназначенный для выбранного метода определения бактериальных эндотоксинов.

Чувствительность лизата амебоцитов () выражена в единицах эндотоксина [ЕЭ/мл] и соответствует минимальной концентрации Международного стандарта эндотоксина, которая вызывает образование плотного геля при реакции с данным лизатом амебоцитов (Методы A и B), или соответствует точке с минимальным значением на стандартной кривой (Методы C, D, E и F).

Разведение лиофилизированного лизата амебоцитов и его хранение осуществляют согласно инструкции фирмы-производителя.

Примечание: Лизат амебоцитов, кроме эндотоксинов, может реагировать и с некоторыми -глюканами, поэтому возможно использование специфического лизата амебоцитов, у которого удален фактор G, реагирующий с глюканами. Также разрешается применение вспомогательных растворов, которые блокируют реакционную систему фактора G. Такие реактивы могут применяться для определения эндотоксинов в присутствии глюканов.

Вода для теста бактериальные эндотоксины (вода для БЭТ)

Для приготовления растворов реактивов и разведений испытуемого лекарственного средства используют воду для БЭТ. Вода для БЭТ должна соответствовать требованиям, предъявляемым к воде для инъекций, и при этом не должна содержать бактериальные эндотоксины в количествах, определяемых в тесте.

ПОДГОТОВКА ИСПЫТУЕМОГО ОБРАЗЦА

Каждый отобранный образец испытывается индивидуально.

Для растворения и/или разведения испытуемого лекарственного средства используют воду для БЭТ, если в фармакопейной статье не указан иной растворитель. Испытуемый раствор должен иметь pH в пределах, указанных производителем лизата амебоцитов, обычно 6,0 - 8,0. В случае необходимости pH доводят до нужного значения растворами кислоты, основания или с помощью буферного раствора. Используемые растворы не должны содержать бактериальные эндотоксины в количествах, определяемых в тесте, и не должны оказывать влияния на ход реакции.

Максимально допустимое разведение испытуемого лекарственного средства

Максимально допустимое разведение (МДР) представляет собой наибольшее разведение испытуемого лекарственного средства, в котором возможно определение концентрации эндотоксина, соответствующей значению предельного содержания бактериальных эндотоксинов, установленному для данного лекарственного средства.

Испытуемое лекарственное средство может быть проверено в одном разведении или в серии разведений при условии, что конечная степень разведения не превысит значения МДР, которое рассчитывается по формуле:

Для расчета предельного содержания бактериальных эндотоксинов используют следующую формулу:

где: "предельное содержание бактериальных эндотоксинов" - допустимое содержание энбактериальных дотоксинов в испытуемом лекарственном средстве, указанное в фармакопейной статье;

"концентрация испытуемого раствора" - концентрация лекарственного средства или действующего вещества, для которого указано предельное содержание бактериальных эндотоксинов;

- чувствительность лизата амебоцитов, в ЕЭ/мл.

Предельное содержание бактериальных эндотоксинов=,

где: К - пороговая пирогенная доза, равная 5 ЕЭ/кг в 1 час для испытуемого лекарственного препарата (если он вводится пациенту любым парентеральным путем, кроме интратекального). При интратекальном пути введения лекарственного препарата К составляет 0,2 ЕЭ/кг;

М - максимальная терапевтическая доза испытуемого лекарственного препарата, вводимая в течение одного часа (выражается в мг, мл или ЕД на 1 кг массы тела).

Для радиофармацевтических лекарственных препаратов, вводимых внутривенно, предельное содержание бактериальных эндотоксинов рассчитывают как 175/V где V - максимальная рекомендованная доза в мл. Для радиофармацевтических лекарственных препаратов, вводимых интратекально, предельное содержание бактериальных эндотоксинов равняется 14 / V.

Для лекарственных препаратов, доза которых рассчитывается на 1 м2 поверхности тела (например, противоопухолевые препараты), пороговая пирогенная доза (К) составляет 100 ЕЭ/м2.

ГЕЛЬ-ТРОМБТЕСТ (МЕТОДЫ A И B)

Гель-тромб метод позволяет установить наличие или измерить количественно концентрацию эндотоксинов в пробе. В результате реакции лизата амебоцитов с эндотоксином увеличивается вязкость реакционной смеси вплоть до формирования плотного геля.

Для обеспечения точности и достоверности испытаний заявленную чувствительность лизата амебоцитов следует подтвердить, а также провести испытание на наличие мешающих факторов, как описано в разделе "Предварительные анализы".

Процедура испытания. В круглодонные пробирки диаметром 10 мм вносят равные объемы испытуемого раствора и лизата амебоцитов (по 0,1 мл). Реакционные смеси аккуратно перемешивают и инкубируют при температуре 37 +/- 1 °C в течение 60 +/- 2 минут. Во время инкубирования следует избегать вибрации и ударов. По истечении указанного срока визуально регистрируют результаты как положительные или отрицательные. Положительная реакция (+) характеризуется образованием плотного геля, который не разрушается при аккуратном однократном переворачивании пробирки на 180°. Отрицательная реакция (-) характеризуется отсутствием такого геля.

ПРЕДВАРИТЕЛЬНЫЕ АНАЛИЗЫ

Подтверждение заявленной чувствительности лизата амебоцитов

Анализ проводят для каждой новой серии используемого лизата амебоцитов, а также при изменении условий эксперимента, используемых материалов и реактивов, способных повлиять на результаты теста.

Процедура испытания. Для проведения анализа готовят растворы C и D по схеме, приведенной в Таблице 2.1.6.8.-1.

Таблица 2.1.6.8.-1

Схема эксперимента "Подтверждение заявленной чувствительности лизата амебоцитов"

Раствор Исходный раствор Растворитель Фактор разведения Конечная концентрация КСЭ в испытуемом растворе Количество повторностей
C Раствор КСЭ в воде для БЭТ с концентрацией Вода для БЭТ 1   4
2   4
4   4
8   4
D Вода для БЭТ - - - 2

Растворы C - серия разведений КСЭ в воде для теста (проверка чувствительности лизата амебоцитов);

Раствор D - вода для БЭТ (отрицательный контроль).

Результаты и интерпретация. Анализ считают достоверным, если:

- для раствора D (отрицательный контроль) во всех повторностях получены отрицательные результаты;

- для раствора C с концентрацией 2, получены положительные результаты;

- для раствора C с концентрацией 0,25, получены отрицательные результаты.

Конечной точкой реакции для каждой из повторностей раствора C является положительный результат, полученный для раствора с наименьшей концентрацией КСЭ. По этим результатам рассчитывается среднее геометрическое значение чувствительности лизата амебоцитов - по следующей формуле:

где: - сумма логарифмов концентраций КСЭ в конечной точке реакции в каждой из повторностей;

f - число повторностей.

Заявленная чувствительность лизата амебоцитов считается подтвержденной и используется в дальнейших расчетах в том случае, если полученное в эксперименте значение чувствительности лизата амебоцитов, не менее 0,5 и не более 2.

Мешающие факторы

Испытуемое лекарственное средство может содержать мешающие факторы, усиливающие и/или ингибирующие реакцию лизата амебоцитов с бактериальными эндотоксинами. Обнаружить эти явления можно, сравнив способность используемого лизата амебоцитов реагировать с раствором КСЭ в воде для БЭТ и в растворе испытуемого лекарственного средства в стандартных условиях проведения эксперимента.

Испытанию может быть подвергнуто лекарственное средство в любом разведении, не превышающем значения МДР. Используемые в данном анализе пробы испытуемого лекарственного средства (или его разведения) не должны содержать бактериальных эндотоксинов в определяемых в тесте количествах.

Процедура испытания. Для проведения анализа готовят растворы A - D по схеме, приведенной в Таблице 2.1.6.8.-2.

Таблица 2.1.6.8.-2

Схема эксперимента "Мешающие факторы"

Раствор Исходный раствор Растворитель Фактор разведения Конечная концентрация эндотоксина в испытуемом растворе Количество повторностей
A Испытуемое лекарственное средство - - - 4
B Испытуемое лекарственное средство, содержащее КСЭ в концентрации 2. Испытуемое лекарственное средство 1 2 4
2 1 4
4 0,5 4
8 0,25 4
C Раствор КСЭ в воде для БЭТ концентрацией 2. Вода для БЭТ 1 2 2
2 1 2
4 0,5 2
8 0,25 2
D Вода для БЭТ - - - 2

Раствор A - испытуемое лекарственное средство в выбранном разведении (контроль отсутствия бактериальных эндотоксинов);

Растворы B - серия разведений КСЭ в растворе испытуемого лекарственного средства (выявление возможности ингибирования или усиления реакции);

Растворы C - серия разведений КСЭ в воде для БЭТ (положительный контроль);

Раствор D - вода для БЭТ (отрицательный контроль).

Результаты и интерпретация. Результаты эксперимента считаются достоверными, если:

- для растворов A и D получены отрицательные результаты во всех повторностях;

- для растворов C (положительный контроль) среднее геометрическое значение концентрации бактериальных эндотоксинов составляет не менее 0,5 и не более 2.

По результатам, полученным для каждой из повторностей растворов B, рассчитывают среднее геометрическое значение чувствительности лизата амебоцитов. Расчет проводят, как описано в разделе "Подтверждение заявленной чувствительности лизата амебоцитов". Если полученное среднее значение оказалось не менее 0,5 и не более 2, считают доказанным, что испытуемое лекарственное средство в выбранном разведении не содержит мешающих факторов, способных ингибировать и/или усиливать реакцию лизата амебоцитов с бактериальными эндотоксинами и оно может быть подвергнуто анализу на содержание бактериальных эндотоксинов.

Если обнаружено присутствие мешающих факторов для испытуемого лекарственного средства, которое проверялось в разведении, меньшем МДР, анализ повторяют в большем разведении, вплоть до разведения, равного МДР. В большинстве случаев дополнительное разведение испытуемого лекарственного средства способно устранить действие мешающих факторов. Использование лизата амебоцитов большей чувствительности позволяет увеличить степень разведения.

Действие мешающих факторов может быть преодолено соответствующей подготовкой образца, например, фильтрацией, нейтрализацией, диализом или температурной обработкой. Выбранный способ удаления мешающих факторов не должен изменять концентрацию бактериальных эндотоксинов в испытуемом лекарственном средстве, поэтому к раствору испытуемого лекарственного средства КСЭ известной концентрации добавляют перед проведением такой обработки, после чего проводят анализ "Мешающие факторы". Если после обработки выбранным способом результаты анализа окажутся удовлетворительными, то испытуемое лекарственное средство может быть подвергнуто анализу на содержание бактериальных эндотоксинов.

Если испытуемое лекарственное средство нельзя освободить от мешающих факторов, оно не может быть исследовано с помощью теста, определяющего содержание бактериальных эндотоксинов.

КАЧЕСТВЕННЫЙ АНАЛИЗ (Метод A)

Задачей этого анализа является подтверждение того, что содержание бактериальных эндотоксинов в испытуемом образце не превышает значения предельного содержания бактериальных эндотоксинов, указанного в фармакопейной статье.

Процедура испытания. Для проведения анализа готовят Растворы A - D по схеме, приведенной в Таблице 2.1.6.8.-3.

Таблица 2.1.6.8.-3

Схема эксперимента "Качественный анализ"

Раствор Исходный раствор Конечная концентрация эндотоксина (КСЭ) в испытуемом растворе Количество повторностей
A Испытуемое лекарственное средство - 2
B Испытуемое лекарственное средство, содержащее КСЭ в концентрации 2. 2 2
C Раствор КСЭ в воде для БЭТ с концентрацией 2 2 2
D Вода для БЭТ - 2

Раствор A - испытуемое лекарственное средство в разведении, в котором отсутствуют мешающие факторы, или в большем разведении, не превышающем МДР;

Раствор B - испытуемое лекарственное средство в выбранном разведении, к которому добавлен КСЭ. Конечная концентрация эндотоксина в анализируемом растворе должна составлять 2, (положительный контроль испытуемого образца).

Раствор C - раствор КСЭ в воде для БЭТ с конечной концентрацией 2, (положительный контроль).

Раствор D - вода для БЭТ (отрицательный контроль).

Результаты и интерпретация. Анализ считают достоверным, если:

- для раствора D (отрицательный контроль) получены отрицательные результаты в обеих повторностях;

- для раствора C (положительный контроль) во всех повторностях получены положительные результаты;

- для раствора B (положительный контроль испытуемого образца) в обеих повторностях получены положительные результаты.

Если для раствора A в двух повторностях получены отрицательные результаты, лекарственное средство считают выдержавшим испытания.

Если для испытуемого лекарственного средства в разведении, меньшем МДР, в двух повторностях получены положительные результаты, анализ следует повторить в большем разведении или в разведении, равном МДР.

Если для испытуемого лекарственного средства в разведении, равном МДР, в двух повторностях получены положительные результаты, то лекарственное средство не соответствует требованиям раздела "Бактериальные эндотоксины" фармакопейной статьи лекарственного средства.

Если положительный результат получен в одной из повторностей для раствора A, то проводят повторный анализ. Лекарственное средство считается выдержавшим испытания, если в повторном анализе для двух повторностей получены отрицательные результаты.

КОЛИЧЕСТВЕННЫЙ АНАЛИЗ (Метод B)

Этим методом определяют содержание бактериальных эндотоксинов с помощью ряда последовательных разведений испытуемого лекарственного средства.

Процедура испытания. Для проведения анализа готовят Растворы A - D по схеме, приведенной в Таблице 2.1.6.8.-4.

Таблица 2.1.6.8.-4

Схема эксперимента "Количественный анализ"

Раствор Исходный раствор Растворитель Фактор разведения Конечная концентрация КСЭ в испытуемом растворе Количество повторностей
A Испытуемое лекарственное средство Вода для БЭТ 1 - 2
2 - 2
4 - 2
8 - 2
и т.д. до МДР    
B Испытуемое лекарственное средство, содержащее КСЭ в концентрации 2 Испытуемое лекарственное средство 1 2 2
C Раствор КСЭ в воде для БЭТ с концентрацией 2 Вода для БЭТ 1 2 2
2 1 2
4 0,5 2
8 0,25 2
D Вода для БЭТ - - - 2

Растворы A - разведения испытуемого лекарственного средства, начиная с того разведения, в котором отсутствуют мешающие факторы, до наибольшего разведения, не превышающего МДР.

Раствор B - наименьшее разведение из серии разведений раствора A, к которому добавлен раствор КСЭ. Конечная концентрация эндотоксина в анализируемом растворе должна составлять 2, (положительный контроль испытуемого образца).

Растворы C - серия разведений КСЭ в воде для БЭТ (положительный контроль).

Раствор D - вода для БЭТ (отрицательный контроль).

Результаты и интерпретация. Анализ считают достоверным, если:

- для раствора D (отрицательный контроль) получены отрицательные результаты в двух повторностях;

- для растворов C (положительный контроль) среднее геометрическое значение концентрации бактериальных эндотоксинов составляет не менее 0,5 и не более 2;

- для раствора B (положительный контроль испытуемого образца) получены положительные результаты в двух повторностях.

Для растворов A конечной точкой реакции является положительный результат, полученный для наибольшего разведения испытуемого лекарственного средства.

Значение произведения фактора этого разведения на величину чувствительности лизата амебоцитов () равно концентрации эндотоксина в растворе A, полученной для данной повторности. Среднее геометрическое значение концентрации эндотоксина рассчитывают, как описано в разделе "Подтверждение заявленной чувствительности лизата амебоцитов".

Если во всех повторностях серии растворов A получены отрицательные результаты, то концентрация бактериальных эндотоксинов в испытуемом лекарственном средстве меньше величины произведения чувствительности лизата амебоцитов и наименьшего фактора разведения. Если во всех повторностях серии растворов A получены положительные результаты, то концентрация бактериальных эндотоксинов в испытуемом лекарственном средстве больше величины произведения чувствительности лизата амебоцитов и наибольшего фактора разведения.

Лекарственное средство считают выдержавшим испытание, если определенное в эксперименте среднее значение содержания бактериальных эндотоксинов менее значения предельного содержания бактериальных эндотоксинов, указанного в фармакопейной статье лекарственного средства.

ФОТОМЕТРИЧЕСКИЕ МЕТОДЫ (МЕТОДЫ C, D, E И F)

ТУРБИДИМЕТРИЧЕСКИЕ МЕТОДЫ (C И F)

Турбидиметрические методы относятся к фотометрическим методам, основанным на измерении степени мутности реакционной смеси. В зависимости от принципа, положенного в основу проведения испытания, указанный метод может быть проведен как турбидиметрический тест по конечной точке, либо как турбидиметрический кинетический анализ.

Турбидиметрический тест по конечной точке (Метод F) основан на измерении степени мутности реакционной смеси в конце инкубационного периода, которая зависит от концентрации эндотоксина.

Турбидиметрический кинетический тест (Метод C) основан на определении скорости развития мутности реакционной смеси, измеряемой по времени, необходимому для достижения заданной величины оптической плотности.

Испытание проводят при температуре инкубирования, рекомендованной производителем лизата амебоцитов (обычно 37 +/- 1 °C).

ХРОМОГЕННЫЕ МЕТОДЫ (D И E)

Хромогенные методы используют для измерения количества хромофора, высвободившегося из хромогенного субстрата в результате реакции эндотоксинов с лизатом амебоцитов. В зависимости от принципа, положенного в основу испытания, этот метод может быть проведен как хромогенный тест по конечной точке или как хромогенный кинетический анализ.

Хромогенный тест по конечной точке (Метод E) основан на измерении интенсивности окраски реакционной смеси, зависящей от количества хромофора, высвободившегося в конце инкубационного периода. Количество, выделившегося хромофора, зависит от концентрации эндотоксина.

В процессе испытания хромогенным кинетическим методом (метод D) определяют скорость развития окраски реакционной смеси, измеряемой по времени, необходимому для достижения заданной величины оптической плотности реакционной смеси.

Испытание проводят при температуре инкубирования, рекомендованной производителем лизата амебоцитов (обычно 37 +/- 1 °C).

ПРЕДВАРИТЕЛЬНЫЕ АНАЛИЗЫ

Для подтверждения достоверности и точности испытания турбидиметрическим или хромогенным методом проводят предварительные анализы, позволяющие убедиться в достоверности критериев для стандартной кривой и в том, что испытуемый раствор не содержит факторов, мешающих проведению реакции.

При внесении любых изменений, способных повлиять на результаты эксперимента, требуется дополнительное подтверждение достоверности и точности испытания.

Проверка достоверности критериев стандартной кривой

Анализ проводят для каждой новой серии лизата амебоцитов.

Для построения стандартной кривой из исходного раствора КСЭ готовят не менее трех различных концентраций эндотоксина в соответствии с рекомендациями производителя лизата амебоцитов. Анализ проводят, как минимум, в трех повторностях в условиях, предусмотренных производителем лизата амебоцитов (объемные соотношения, время инкубирования, температура, pH и т.д.).

Если в кинетических методах необходимо построить стандартную кривую с диапазоном КСЭ, превышающим 2 lg величины концентрации эндотоксина для каждого изменения диапазона измерения на lg величины концентраций эндотоксина, в схему опыта необходимо включить раствор КСЭ соответствующей концентрации.

Для проверяемого диапазона концентраций эндотоксина абсолютное значение коэффициента корреляции |r| должно быть равно или более 0,980.

Мешающие факторы

Испытанию может быть подвергнуто лекарственное средство в любом разведении, не превышающем значения МДР.

Процедура испытания. Готовят растворы A - D, как указано в Таблице 2.1.6.8.-5. Испытание растворов A, B, C и D проводят по меньшей мере в двух повторностях, в соответствии с рекомендациями производителя лизата амебоцитов (объемы и объемные соотношения испытуемого препарата и лизата амебоцитов, время инкубирования, температура, pH и т.д.).

Таблица 2.1.6.8.-5

Схема эксперимента "Мешающие факторы"

Раствор Концентрация эндотоксина Раствор, к которому добавлен эндотоксин Количество повторностей
A - Испытуемый раствор Не менее 2
B Средняя концентрация стандартной кривой Испытуемый раствор Не менее 2
C Не менее 3-х концентраций (наименьшая концентрация обозначается ) Вода для БЭТ Не менее 2 для каждой из концентраций
D - Вода для БЭТ Не менее 2

Раствор A - раствор испытуемого лекарственного средства в разведении, не превышающем значение МДР;

Раствор B - испытуемое лекарственное средство в выбранном разведении, к которому добавлен КСЭ. Конечная концентрация эндотоксина в анализируемом растворе должна соответствовать или быть близкой среднему значению концентраций КСЭ, использованных для построения стандартной кривой (положительный контроль испытуемого образца);

Растворы C - растворы КСЭ, используемые для построения стандартной кривой в тех же концентрациях, которые использовались при проведении анализа "Проверка достоверности критериев стандартной кривой" (положительный контроль);

Раствор D - вода для БЭТ (отрицательный контроль).

Испытание считают достоверным, если соблюдены следующие условия:

- результаты, полученные для стандартной кривой (Раствор C) соответствуют требованиям достоверности, установленным в разделе "Проверка достоверности критериев стандартной кривой";

- результат, полученный для раствора D (отрицательный контроль) не превышает значения величины, указанной в инструкции к используемому лизату амебоцитов или менее концентрации эндотоксина, определяемой используемым методом.

Полученное в опыте среднее значение концентрации добавленного эндотоксина рассчитывают, вычитая из среднего значения концентрации эндотоксина в растворе B (содержащего добавленный эндотоксин) среднее значение концентрации эндотоксина в растворе A (при его наличии).

Считают доказанным, что испытуемый раствор не содержит мешающих факторов, если в условиях испытания измеренная концентрация эндотоксина, добавленного в испытуемый раствор, составляет 50 - 200% от известной концентрации добавленного эндотоксина.

Если определенная в опыте концентрация эндотоксина не укладывается в заданные рамки, делают заключение, что испытуемый препарат содержит факторы, мешающие реакции. В этом случае опыт может быть повторен в большем разведении, вплоть до разведения, равного МДР. Помимо большего разведения испытуемого препарата, влияние мешающих факторов может быть преодолено соответствующей обработкой, например, фильтрацией, нейтрализацией, диализом или температурным воздействием.

Выбранный способ удаления мешающих факторов не должен приводить к уменьшению концентрации бактериальных эндотоксинов в испытуемом лекарственном средстве, поэтому перед проведением такой обработки к испытуемому раствору следует сначала добавить раствор КСЭ известной концентрации, после чего повторить анализ "Мешающие факторы". Если после обработки выбранным способом результаты анализа окажутся удовлетворительными, то испытуемое лекарственное средство может быть подвергнуто анализу на содержание бактериальных эндотоксинов.

Если испытуемое лекарственное средство нельзя освободить от мешающих факторов, оно не может быть исследовано на предмет содержания бактериальных эндотоксинов с помощью данных методов.

Проведение испытания

Процедура испытания. Испытание проводят в соответствии с методикой, приведенной в разделе "Мешающие факторы".

Результаты. Для раствора A в каждой повторности определяют концентрацию эндотоксинов, используя стандартную кривую, полученную на основании серий разведений КСЭ (Раствор C).

Испытание считают достоверным, если соблюдены следующие условия:

1) результаты, полученные для стандартной кривой (Растворы C), соответствуют требованиям достоверности, установленным в разделе "Проверка достоверности критериев стандартной кривой";

2) определенная в опыте концентрация эндотоксина, добавленного к раствору B после вычитания значения концентрации эндотоксина, определенного в растворе A, находится в пределах от 50 до 200% от известной величины;

3) результат, полученный для раствора D (отрицательный контроль), не превышает значения величины, указанной в инструкции к используемому лизату амебоцитов или менее концентрации эндотоксина, определяемой используемым методом.

Интерпретация результатов. Лекарственное средство считают выдержавшим испытание, если определенное в эксперименте среднее значение содержания бактериальных эндотоксинов в повторностях раствора A (с учетом разведения и концентрации испытуемого лекарственного средства) менее значения предельного содержания бактериальных эндотоксинов, указанного в фармакопейной статье.

201060009-2019

2.1.6.9. Микробиологические испытания лекарственных препаратов природного происхождения для приема внутрь и сырья, используемого для их получения

1. ВВЕДЕНИЕ

К лекарственным растительным препаратам (ЛРП) относятся препараты, произведенные или изготовленные из одного вида лекарственного растительного сырья или нескольких видов такого сырья и реализуемые в расфасованном виде во вторичной (потребительской) упаковке (пачки, пакеты, брикеты и пр.).

Требования к микробиологической чистоте ЛРП описаны в ОФС 2.3.1.2 Требования к микробиологической чистоте лекарственных препаратов, фармацевтических субстанций и вспомогательных веществ для их производства

2. ОТБОР И ПОДГОТОВКА ОБРАЗЦОВ ДЛЯ АНАЛИЗА

От каждой контролируемой серии лекарственного растительного препарата отбирают объединенную пробу, из которой выделяют испытуемый образец для определения микробиологической чистоты (минимум 5 невскрытых потребительских упаковок общей массой не менее 50 г.

Перед испытанием потребительские упаковки вскрывают с помощью стерильных инструментов, отбирают из них пробу в равных количествах, перемешивают и переносят в стерильную емкость.

Для количественного определения аэробных микроорганизмов и грибов испытуемый образец массой 10,0 г (плоды, кора, корни и корневища, почки и др.) или 2,0 г (трава, листья, цветки и другие с большим коэффициентом водопоглощения) переносят в стерильную колбу. При массе испытуемого образца 10,0 г в колбу помещают 100 мл стерильного 0,9% раствора натрия хлорида. Колбу с испытуемым образцом встряхивают на качалке или аппарате для встряхивания в течение не менее 15 мин. Полученный смыв считают разведением 1:10. При массе испытуемого образца 2,0 г в колбу добавляют 200 мл стерильного 0,9% раствора натрия хлорида. Полученный смыв считают разведением 1:100.

Если испытуемый образец плохо смачивается, в колбу прибавляют поверхностно-активное вещество - стерильный твин-80 в количестве 0,1% от объема раствора.

3. КОЛИЧЕСТВЕННОЕ ОПРЕДЕЛЕНИЕ АЭРОБНЫХ МИКРООРГАНИЗМОВ

Количественное определение общего числа аэробных микроорганизмов, общего числа дрожжевых и плесневых грибов в 1 г (мл) препарата проводят чашечным агаровым методом, как указано в ОФС 2.1.6.6 С учетом высокой исходной контаминации данных продуктов, из полученных смывов ЛРП, соответствующих разведениям 1:10 или 1:100, готовят последовательные десятикратные разведения в том же разбавителе.

4. ОПРЕДЕЛЕНИЕ ОТДЕЛЬНЫХ ВИДОВ МИКРООРГАНИЗМОВ

Количественное определение и испытание на отсутствие бактерий E. coli, энтеробактерий, устойчивых к желчи, P. aeruginosa, S. aureus выполняют методами, приведенными в ОФС 2.1.6.7.

Для выделения бактерий рода Salmonella используют 25 г (мл) испытуемого продукта для посева в 225 мл соответствующего разбавителя. Далее испытания проводят, как указано ОФС 2.1.6.7.

5. УЧЕТ И ИНТЕРПРЕТАЦИЯ РЕЗУЛЬТАТОВ

Учет результатов количественных определений проводят, как указано в ОФС 2.1.6.6.

В связи с тем, что ЛРП, представляющие собой лекарственные растения или их части (листья, цветки, трава, плоды, семена, кора, корни, корневища и др.), являются неоднородными в отношении количества аэробных бактерий и грибов, нормы допустимой микробной загрязненности лекарственного растительного сырья интерпретируют с учетом коэффициента "5" следующим образом:

- если количество микроорганизмов в 1 г не более КОЕ - максимально допускается 5· КОЕ/г;

- если количество микроорганизмов в 1 г не более КОЕ - максимально допускается 5· КОЕ/г и т.д.

201060010-2019

2.1.6.10. Метод иммуноферментного анализа

Настоящая общая фармакопейная статья распространяется на метод иммуноферментного анализа (ИФА). ИФА является высокочувствительным и высокоспецифичным иммунодиагностическим методом, с помощью которого проводят качественное и количественное определение различных веществ, обладающих свойствами антигена, гаптена (неполноценного антигена) или антитела. Метод ИФА применяется для определения качества биологических лекарственных препаратов (БЛП).

Принцип ИФА основан на специфическом взаимодействии антигена и антитела с образованием иммунного комплекса, который, при наличии конъюгата (меченного ферментом компонента) и соответствующего субстрата, формирует сигнал. Детекция сигнала может быть как прямой (когда исследуемое вещество само обладает ферментативной активностью, либо оно помечено ферментной меткой), так и косвенной или непрямой (когда исследуемое вещество, связавшееся с иммобилизованными на твердой фазе антителами, инкубируется с белками (антитела против иммуноглобулинов, белок A стафилококков и др.), меченными ферментом. Качественный анализ позволяет получить информацию о содержании антигена или антитела в исследуемом материале по принципу "есть/"нет". При проведении количественного анализа определяют концентрацию антигена или антитела в исследуемом материале с использованием калибровочного графика.

ОБЩИЕ ПОЛОЖЕНИЯ

Метод ИФА включает 3 основных этапа:

1) образование иммунного комплекса "антиген (исследуемое вещество) - специфическое к нему антитело" или наоборот; 2) формирование связи конъюгата с образовавшимся на предыдущем этапе иммунным комплексом или со свободными местами связывания (детерминантами); 3) преобразование субстрата под действием ферментной метки в регистрируемый сигнал в результате биохимической реакции.

Все методы выполнения иммуноферментного анализа классифицируются как гомогенные или гетерогенные.

Методы, в которых все 3 стадии ИФА проходят в растворе, и между основными стадиями нет дополнительных этапов разделения образовавшихся иммунных комплексов от непрореагировавших компонентов, относятся к группе гомогенных методов ИФА. В основе гомогенного ИФА, применяемого, как правило, для определения низкомолекулярных субстанций, лежит процесс ингибирования активности фермента при его соединении с антигеном или антителом. В результате реакции антиген - антитело активность фермента восстанавливается. При образовании иммунного комплекса антиген - антитело, содержащего ферментную метку, происходит ингибирование активности фермента на 95% по отношению к высокомолекулярному субстрату, что обусловлено стерическим исключением субстрата из активного центра фермента. По мере увеличения концентрации антигена происходит связывание все больше антител, и сохраняется все больше свободных конъюгатов "антиген - фермент", способных гидролизовать высокомолекулярный субстрат. Гомогенный метод ИФА является экспрессным.

Для гетерогенных методов характерно проведение анализа в двухфазной системе с участием твердой фазы - носителя и обязательна стадия разделения иммунных комплексов от непрореагировавших компонентов (отмывка), которые находятся в разных фазах (образовавшиеся иммунные комплексы находятся на твердой фазе, а непрореагировавшие комплексы - в растворе). Гетерогенные методы, в которых формирование иммунных комплексов на первой стадии протекает на твердой фазе, называют твердофазными методами.

Методы относятся к гомогенно-гетерогенным, если 1 стадия - образование специфических комплексов - происходит в растворе, а затем для разделения компонентов используют твердую фазу с иммобилизированным реагентом.

Метод гетерогенного ИФА состоит из 3 основных этапов:

1) иммобилизация антигена или антитела на твердой фазе (полученный комплекс называется иммуносорбентом) и удаление несвязавшегося реагента, и блокирование сайтов связывания на твердой фазе с помощью блокирующих белков (альбумин, казеин);

2) инкубация анализируемого препарата с иммуносорбентом;

3) детекция анализируемого препарата по ферментативной активности. При прямом варианте анализируемое вещество либо обладает ферментативной активностью, либо приобретает ее в результате связывания с ферментативной меткой. При непрямом варианте производится дополнительная инкубация комплекса "иммуносорбент - исследуемое вещество" с вторичными антителами, конъюгированными с ферментативной меткой.

Количественное определение исследуемого вещества осуществляется путем добавления подходящего для используемого детектора субстрата и сравнения сигнала исследуемого вещества со стандартным образцом.

Метод гетерогенного ИФА подразделяют на неконкурентный ИФА и конкурентный ИФА. Схемы анализа могут быть модифицированы в процессе разработки лекарственного препарата в соответствии с необходимыми требованиями. Изменения должны быть указаны в частной фармакопейной статье или нормативном документе по качеству. Выбор способа постановки ИФА зависит от природы исследуемого вещества и его количества, так как разные виды ИФА обладают различной чувствительностью. Для оценки качества веществ, содержащих антитела, возможно использование специфичных антиидиотипических антител.

Неконкуретный метод ИФА

Неконкурентный метод ИФА подразделяется на несколько видов по типу детекции (прямой неконкурентный, косвенный (непрямой) неконкурентный) и по типу иммобилизованного на твердой фазе вещества (антиген или антитело).

Прямой неконкурентный вариант ИФА

Может выполняться 2 способами. В первом случае исследуемое вещество (антиген) непосредственно иммобилизовано на твердой фазе; тогда связавшееся с антигеном меченое антитело является детектором. При выполнении теста иным способом используют иммобилизованные на твердой фазе антитела. В этом случае детектором является исследуемое вещество, меченное ферментом.

Косвенный (непрямой) неконкурентный вариант ИФА

При выполнении непрямого варианта ИФА-антиген иммобилизован на твердой фазе. После блокировки к антигену прибавляют раствор специфических к нему антител. После инкубации образовавшийся комплекс антиген - антитело отмывают от несвязавшихся антител и добавляют меченный ферментом анти-иммуноглобулин (анти-Ig), выступающий в роли детектора. Анти-Ig детекторы коммерчески доступны для конкретных классов и подклассов Ig, что делает этот формат анализа удобным для изотипирования антител. Кроме того, использование меченого анти-Ig усиливает сигнал по сравнению с прямым методом иммуноферментного анализа, тем самым увеличивая чувствительность анализа.

Метод "сэндвича" как вариант постановки ИФА

Наиболее распространенным неконкурентным методом является "сэндвич" метод. При его выполнении на твердой фазе иммобилизуют первичные антитела с их последующей блокировкой. Затем к ним прибавляют исследуемое вещество, содержащее антиген, и инкубируют. После инкубации комплекс антиген - антитело отмывают от несвязавшегося антигена и добавляют вторичные антитела, меченные ферментом, и проводят детекцию.

Конкурентный метод ИФА

Конкурентный метод ИФА подразделяется на несколько видов: по типу детекции (прямой конкурентный, косвенный (непрямой) конкурентный) и по типу иммобилизованного на твердой фазе вещества (антиген или антитело).

Прямой конкурентный вариант ИФА

Для обнаружения или количественного определения растворимых антигенов применяют прямой конкурентный вариант ИФА с иммобилизованным на твердой фазе антигеном. Для этого используют антиген-специфические антитела, конъюгированные с соответствующим детектором (например, пероксидаза хрена, щелочная фосфатаза, рутений или флуоресцеин). На твердую фазу иммобилизуют стандартный антиген с последующей блокировкой. Конъюгированное с ферментативной меткой антитело инкубируют с исследуемым веществом (растворимым антигеном). Затем эту смесь добавляют к иммобилизованному антигену, инкубируют, а потом отмывают от несвязавшегося комплекса антиген - антитело. Следующий шаг заключается в добавлении подходящего субстрата для используемого в качестве метки фермента. Ингибирование реакции, обусловленное наличием 2 антигенов в системе, по сравнению с контрольным образцом без конкурентного растворимого антигена, является обратно пропорциональным значению количества исследуемого вещества.

Выполнение прямого конкурентного варианта ИФА с иммобилизованным на твердой фазе антителом аналогично прямому конкурентному ИФА с иммобилизованным на твердой фазе антигеном, однако используется для обнаружения или количественного определения антител.

Косвенный (непрямой) конкурентный вариант ИФА

Этот способ постановки ИФА аналогичен прямому конкурентному варианту, однако вместо меченого антитела или антигена при детекции используется меченый анти-Ig реагент или меченые вторичные антитела, соответственно.

Общие условия проведения метода ИФА

В качестве твердой фазы для проведения иммуноферментного анализа применяют различные материалы: силикон, нитроцеллюлоза, полиамиды, полистирол, поливинилхлорид, полипропилен, акрил и другие. Твердой фазой могут служить стенки пробирки, 96-луночные и другие планшеты, шарики, бусины, а также нитроцеллюлозные и другие мембраны, активно сорбирующие белки. От выбора твердой фазы зависит принцип иммобилизации (гидрофобное, гидрофильное, ковалентное взаимодействие). Чаще других в качестве твердой фазы используют 96-луночные пластиковые планшеты для микротитрования. Количество лунок в планшете может варьироваться. Планшет может быть прозрачным (колориметрическая детекция) и матовым (хемилюминесцентная детекция, флуориметрия).

Иммобилизацию необходимо проводить без пузырьков воздуха в лунке, так как их присутствие изменяет показание оптической плотности. Возможно использование биотинилированных иммобилизованных реагентов. В этом случае в реакции используют стрептавидин и биотинилированную ферментативную метку. Данный метод используется для усиления сигнала. Время и температура иммобилизации, зависящие от кинетической природы, стабильности и концентрации реагента, должны быть указаны в частной фармакопейной статье и нормативном документе по качеству.

Все стадии иммуноферментного анализа, промывочные и блокирующие растворы, временные промежутки и температурные условия для каждой стадии, количество оборотов в минуту для инкубации на шейкере, условия детекции также должны быть указаны в частной фармакопейной статье или нормативном документе по качеству.

Детекция

Для детекции используются антитела меченные ферментом. В качестве ферментной метки наиболее часто используют пероксидазу хрена, щелочную фосфатазу или галактозидазу. Субстраты для ферментов могут быть хромогенными, хемилюминесцентными и флуоресцентными. В качестве методов детекции могут быть использованы спектрофотометрия, люминометрия или флуориметрия, исходя из выбора субстрата.

Результаты количественного метода ИФА

Результаты количественного метода ИФА рассчитывают по линейной калибровочной кривой с обратной регрессией или с помощью комплексного метода, использующего нелинейную калибровочную кривую с обратной регрессией. Методика интерпретации результатов зависит от используемого способа постановки ИФА. Например, по результатам испытания с помощью калибровочной кривой можно оценивать концентрацию неизвестного образца, проводить оценку полумаксимальной концентрации ингибирования или эффективной концентрации. Это позволяет определять количество исследуемого вещества или его активность в сравнении с эталонным/калибровочным стандартным образцом (СО). Обычно вид калибровочной кривой при выполнении количественного метода ИФА, характеризующий концентрацию анализируемого препарата, зависит от рассчитанного среднего значения нелинейно. В связи с этим, рекомендуется использовать различные математические модели для анализа полученной кривой. Если ИФА проводится с использованием автоматических планшетных спектрофотометров, люминометров или флуориметров, обработка результатов проводится с помощью программного обеспечения к приборам. В остальных случаях ИФА используют как качественный метод, позволяющий оценить наличие того или иного исследуемого вещества в пробе в пределах чувствительности методики.

2.1.7. ФАРМАКОГНОСТИЧЕСКИЕ ИСПЫТАНИЯ

201070001-2019

2.1.7.1. Отбор проб

Настоящая общая фармакопейная статья устанавливает общие требования к отбору проб (выборок) произведенных (изготовленных) лекарственных средств, а также материалов для определения соответствия их качества требованиям, указанным в общих или частных фармакопейных статьях.

Настоящая общая фармакопейная статья не распространяется на отбор проб лекарственного растительного сырья.

ОСНОВНЫЕ ТЕРМИНЫ И ОПРЕДЕЛЕНИЯ

Выборка (проба) - одна или несколько выборочных единиц, отобранных в соответствии с установленной процедурой выборки из генеральной совокупности.

Выборочная единица - определенное количество лекарственных средств или материалов, образующее единство и взятое из одного места в одно время для формирования части выборки.

Генеральная совокупность - контролируемая серия (партия).

Готовая продукция (готовый продукт, конечный продукт) - лекарственное средство, прошедшее все этапы технологического процесса, в том числе окончательную упаковку.

Деление пробы - процесс отбора одной или нескольких проб из пробы нештучной нерасфасованной продукции таким способом, как нарезание, механическое деление или квартование.

Загрязнение (контаминация) - нежелательное внесение примесей химической или микробиологической природы или инородных веществ в исходное сырье, промежуточную продукцию или фармацевтическую субстанцию во время технологического процесса, отбора проб, упаковки или переупаковки, хранения или транспортирования.

Контроль качества - проведение испытаний на соответствие требованиям частной фармакопейной статьи или нормативного документа по качеству.

Материалы - общее понятие, обозначающее сырье (исходное сырье, реактивы, растворители), вспомогательные материалы, промежуточную продукцию, фармацевтическую субстанцию и материалы для упаковки и маркировки.

Нормативный документ по качеству - документ, который устанавливает требования к контролю качества лекарственного препарата (содержащий спецификацию и описание аналитических методик и испытаний или ссылки на них, а также соответствующие критерии приемлемости для указанных показателей качества и т.п. на основании проведения экспертизы лекарственного препарата, утверждается уполномоченным органом при регистрации на территории Евразийского экономического союза и предназначен для контроля качества лекарственного препарата в пострегистрационный период на территории Евразийского экономического союза.

Образец (для испытаний) (выборка конечная (финальная) - определенное количество конкретного лекарственного средства или материала, используемое в качестве представителя этих объектов при испытании.

Образец репрезентативный - образец, полученный с использованием такой процедуры выборки, которая гарантирует, что разные части серии или разные свойства неоднородной продукции представлены пропорционально.

Объединенная проба - проба лекарственного средства или материалов, получаемая объединением нескольких точечных проб, взятых из этого же лекарственного средства или материалов, предназначенная для проведения испытаний на соответствие требованиям нормативной документации.

Объем выборки - число выборочных единиц в выборке.

Отбор проб - действия по изъятию (выборке) проб лекарственных средств и материалов для проведения их испытаний на соответствие требованиям частной фармакопейной статьи или нормативного документа по качеству или иных целей.

План отбора проб - план, который устанавливает количество выборочных единиц, необходимых для проведения испытаний и соответствующих этому критерию приемлемости.

Проба - определенное количество лекарственных средств и материалов, отобранных из контролируемой серии (партии).

Продукция нерасфасованная (ангро, in bulk product) - лекарственное средство в крупной фасовке, в том числе в определенной лекарственной форме, прошедшее все стадии технологического процесса, кроме упаковки, и предназначенное для последующей расфасовки или производства лекарственных препаратов.

Продукция промежуточная - материал, который получают в ходе технологического процесса производства фармацевтической субстанции и который претерпевает дальнейшие молекулярные превращения или подвергается очистке, прежде чем станет фармацевтической субстанцией. Промежуточная продукция в ходе технологического процесса может подвергаться или не подвергаться выделению.

Процедура отбора проб - все операции по отбору проб, которые должны быть проведены с определенным лекарственным средством или материалом для реализации определенной цели.

Серия (партия) - конкретное количество материалов, полученных в результате технологического процесса или серии процессов таким образом, что можно рассчитывать на его однородность в установленных пределах. В случае непрерывного производства серия может соответствовать определенной части продукции. Размер серии в этом случае может определяться либо фиксированным количеством, либо количеством, произведенным за определенный промежуток времени.

Тара - основной элемент упаковки, предназначенный для размещения готовой продукции и материалов.

Тара транспортная - тара, предназначенная для упаковки, хранения и транспортирования готовой продукции и материалов, образующая самостоятельную транспортную единицу. Для лекарственных средств тара транспортная обеспечивает транспортирование определенного количества лекарственных средств в потребительской или групповой упаковке (ящик, мешок, бочка, фляга).

Точечная проба - количество нерасфасованной продукции или материалов, взятое единовременно за один прием, из одного места, из большего объема этих же объектов.

Упаковка - материал или устройство, гарантирующее сохранение качества лекарственного средства на протяжении установленного срока годности (хранения), обеспечивающее защиту лекарственного средства от повреждений и потерь, а также предохраняющее окружающую среду от загрязнений.

Упаковка вторичная (потребительская) - упаковка, в которую помещается лекарственный препарат в первичной или промежуточной упаковке для реализации потребителю.

Упаковка групповая - упаковка, объединяющая одинаковые упаковочные единицы в потребительской упаковке, скрепленная с помощью упаковочных или обвязочных материалов.

Упаковка первичная (внутренняя) - упаковка, непосредственно соприкасающаяся с лекарственным средством.

Упаковка промежуточная - упаковка, в которую может быть помещена первичная упаковка с целью дополнительной защиты лекарственного препарата или исходя из особенностей применения лекарственного препарата.

Упаковочная единица - упаковка, содержащая определенное количество готовой продукции.

Примечание. Определение ключевых терминов, используемых в настоящей общей фармакопейной статье (ОФС), указаны в ОФС "Общие положения".

ОБЩИЕ ПОЛОЖЕНИЯ

Отбор проб (выборок) произведенных (изготовленных) лекарственных средств и материалов, используемых в процессе их производства (изготовления) или характеризующих стадии технологического процесса производства (изготовления), должен проводиться в соответствии с утвержденной процедурой отбора проб, если иное не указано в нормативном документе по качеству.

Процедура отбора проб должна соответствовать определенным целям отбора, виду испытаний и специфике отбираемых образцов.

При проведении процедуры отбора проб должны быть предусмотрены и учтены:

- план или схема отбора проб;

- объем и тип отбора проб;

- место и время отбора проб;

- извлечение и подготовка проб для испытаний;

- специальные меры предосторожности, особенно в отношении стерильных и опасных лекарственных средств или материалов;

- перечень используемого оборудования для отбора проб;

- требования по очистке и хранению оборудования для отбора проб и др.;

- тип, характеристика и маркировка тары для хранения проб;

- параметры окружающей среды при отборе и подготовке проб для испытаний.

При формировании плана отбора проб необходимо принимать во внимание конкретные цели отбора проб, физико-химические, биологические и другие свойства исследуемого объекта, его однородность, стабильность, критичность, количество отбираемого образца; риски и последствия, связанные с ошибочными решениями по выбору плана отбора.

Отбору проб подлежат:

- лекарственные препараты (серия);

- промежуточная продукция на критических стадиях процесса производства/изготовления;

- вспомогательные вещества;

- упаковочные и печатные материалы.

ПРАВИЛА ОТБОРА ПРОБ

Пробы отбирают от генеральной совокупности (партии/серии), состоящей из выборочных единиц.

При отборе проб, характеризующих стадии технологического процесса производства (изготовления), генеральная совокупность устанавливается внутренними документами предприятия - производителя (изготовителя) лекарственных средств.

В процессе проведения отбора проб необходимо учитывать факторы, которые должны контролироваться с тем, чтобы обеспечить достоверность результатов испытаний.

Методика отбора должна предусматривать предотвращение загрязнения лекарственных средств и материалов, из которых отбираются пробы, самих отбираемых проб, а также других лекарственных средств, материалов и окружающей среды.

Методика отбора проб материалов при внутрипроизводственном процессе должна учитывать критические стадии процесса производства (изготовления) лекарственных средств и включать установленные контрольные точки отбора проб (емкости, места отбора и т.п.).

Не допускается отбор проб одновременно от двух и более наименований лекарственных средств или материалов, двух и более серий (партий) готовой продукции во избежание ошибок при отборе проб. К отбору от следующей серии (партии) готовой продукции или материалов можно приступать только после выполнения всей процедуры отбора от предыдущей серии (партии).

Перед отбором проб необходимо провести внешний осмотр каждой упаковочной единицы всей серии (партии) готовой продукции или материалов. При осмотре необходимо обратить внимание на соответствие упаковки, в которой находится готовая продукция или материалы и ее маркировки требованиям частной фармакопейной статьи или нормативного документа по качеству, определить количество готовой продукции и материалов, целостность и наличие пломб на упаковке, правильность оформления сопроводительной документации и соответствия в ней данных серии (партии) готовой продукции или материалов, предназначенной для отбора проб.

Пробы отбирают только из неповрежденных, укупоренных и упакованных согласно частной фармакопейной статьи или нормативного документа по качеству упаковочных единиц. Готовая продукция и материалы в поврежденной упаковке, не соответствующей требованиям частной фармакопейной статьи или нормативного документа по качеству, должна быть отклонена.

Примечание. При соответствующем указании в документации предприятия-производителя допускается отбор проб от каждой единицы готовой продукции или материалов из поврежденной упаковки для проведения полного контроля качества анализируемых объектов.

МЕТОДЫ ОТБОРА ПРОБ

Случайный отбор проб. Пробы могут быть отобраны методом случайного отбора от установленного количества выборочных единиц при выборочном контроле, от каждой выборочной единицы при сплошном контроле или другим методом в соответствии с разработанным статистически обоснованным планом отбора.

Для осуществления случайного отбора проб необходимо последовательно пронумеровать каждую выборочную единицу, затем, воспользовавшись таблицей случайных чисел (или сгенерированными компьютером случайными числами), установить, из каких случайных выборочных единиц производить отбор необходимого количества проб.

Многоступенчатый отбор проб. При отсутствии указаний в частной фармакопейной статье при отборе образцов (проб, выборок) лекарственных средств для проведения их испытаний на соответствие требованиям нормативного документа по качеству проводят многоступенчатый отбор проб, считая при этом, что серия (партия) лекарственного средства является однородной продукцией. Аналогичным образом осуществляется отбор материалов.

При многоступенчатом отборе пробу образуют по ступеням и готовую продукцию или материалы в каждой ступени отбирают случайным образом в пропорциональных количествах из упаковочных единиц, отобранных в предыдущей ступени. Число ступеней определяется видом упаковки.

Например, если продукция в потребительской (вторичной) упаковке помещена в групповую упаковку, а затем и в транспортную тару, то возможен трехступенчатый отбор проб.

I ступень: отбор единиц транспортной тары (ящиков, коробок, мешков и др.),

II ступень: отбор упаковочных единиц групповой упаковки (коробок, пакетов, рулонов и др.).

III ступень: отбор продукции в потребительской (вторичной) упаковке (флаконов, туб, контурных упаковок и др.),

Для расчета количества отбираемых упаковочных единиц (N) на каждой ступени используют формулу для однородной продукции:

, (1)

где: n - общее количество упаковочных единиц данной ступени одной серии (партии).

Полученное в результате подсчета по формуле (1) дробное число округляют в сторону увеличения до целого числа, оно должно быть не менее 3 и не более 30.

В случае недостаточного количества упаковочных единиц для проведения испытания повторно отбирают упаковочные единицы, как указано выше.

Из отобранных на последней ступени упаковочных единиц после контроля по внешнему виду берут пробу (выборку) для исследования лекарственного средства на соответствие требованиям частной фармакопейной статьи или нормативного документа по качеству в количестве, необходимом для реализации определенной цели (с учетом испытания на микробиологическую чистоту, стерильность, испытания парентеральных и офтальмологических растворов на механические включения и т.п.).

Примечание. Для твердых дозированных лекарственных средств количество единиц образцов для проведения микробиологического контроля рассчитывают путем деления требуемого количества образца в граммах (50 г) на среднюю массу таблетки, драже, капсулы или суппозитория.

Если подлинность однородной продукции достоверна, то для расчета количества отбираемых упаковочных единиц следует использовать формулу:

. (2)

Полученное в результате подсчета по формуле (2) дробное число округляют в сторону увеличения или уменьшения до целого числа путем простого округления. Если упаковочных единиц 4 и менее, то отбираются все единицы.

Примечание. Не рекомендуется использовать формулу (2) при приемочном (входном) контроле материалов, предназначенных для производства лекарственных средств.

Если продукция неоднородная и/или получена из неизвестного источника, для расчета количества отбираемых упаковочных единиц можно использовать формулу:

. (3)

Полученное в результате подсчета по формуле (3) дробное число округляют в сторону увеличения до целого числа.

Требования к отбору проб из нерасфасованных лекарственных средств и материалов.

Проба из нерасфасованных лекарственных средств или материалов должна представлять собой объединенные точечные пробы, взятые примерно в равных количествах, смешанные и при необходимости уменьшенные до массы (объема) образца, необходимой для испытания лекарственного средства или материалов на соответствие требованиям нормативного документа по качеству для реализации определенной цели.

Примечание. Если каждую точечную пробу анализируют по отдельности, то их массы (объемы) могут быть неодинаковыми, но не менее количества, определенного нормативным документом по качеству для конкретного вида испытаний.

Для отбора проб применяют пробоотборники, соответствующие физическому состоянию, виду упаковки продукции, изготовленные из материала, который не загрязняет продукцию и не реагирует с ней. Вместимость пробоотборника должна быть достаточной для отбора всей точечной пробы, а его конструкция должна быть доступна для очистки. Используемые пробоотборники должны быть чистыми и сухими, в случае использования пробы для определения микробиологической чистоты - стерильными.

Отбор точечных проб проводят подходящим пробоотборником с разных уровней: верхнего, среднего и нижнего слоев каждой отобранной упаковочной единицы. Для отбора проб жидкостей их сначала тщательно перемешивают, в случае, если перемешивание затруднено (большие емкости), точечные пробы отбирают без перемешивания из разных слоев.

В случае отбора проб продукции для проверки ее однородности точечные пробы сыпучей, вязкой, гетерогенной и другой установленной продукции исследуют по отдельности и при внешнем осмотре убеждаются в однородности отобранных точечных проб.

Примечание. Признаками неоднородности могут быть различия по форме, размеру или цвету частиц в кристаллической, гранулированной или порошкообразной массе твердого вещества, влажные корки на гигроскопических веществах, обнаруженные твердые вещества в жидких субстанциях, расслоение жидких субстанций и др.

Если точечные пробы однородны, то их объединяют, тщательно перемешивая на чистой сухой поверхности или в подходящей емкости для получения объединенной пробы.

При необходимости для деления (уменьшения) объединенной пробы применяют обоснованные ручные или автоматизированные методы.

ТРЕБОВАНИЯ К ОТБОРУ ПРОБ ЛЕКАРСТВЕННЫХ ПРЕПАРАТОВ В ПОТРЕБИТЕЛЬСКОЙ УПАКОВКЕ

Лекарственные препараты одной серии одного производителя, полученные от одного поставщика, можно считать однородными.

Выборка лекарственных препаратов должна состоять из ненарушенных упаковочных единиц.

Объем выборки лекарственных препаратов определяется целью отбора, требованиями метода испытания, видом лекарственной формы и другими факторами.

Отбор выборок лекарственных препаратов осуществляется в соответствии с требованиями общих фармакопейных статей на конкретные лекарственные формы, на методы испытаний или в соответствии с требованиями нормативных документов по качеству.

УПАКОВКА, МАРКИРОВКА, ХРАНЕНИЕ ОТОБРАННЫХ ОБРАЗЦОВ

Отобранные образцы (конечная, финальная выборка) лекарственных средств и материалов помещают в подготовленную тару и/или упаковывают, при необходимости пломбируют или опечатывают на месте отбора.

Упаковка должна обеспечивать пригодность пробы для проведения последующих испытаний и не изменять исследуемые показатели качества при транспортировании и хранении.

Отбор проб нерасфасованной продукции или материалов должен осуществляться в стерильную тару.

Пробы, прошедшие отбор, должны соответствующим образом идентифицироваться с использованием единой маркировки и оформляться актом отбора или другим документом, включающим дату, время и место отбора, условия окружающей среды при отборе, фамилию, имя и отчество лица, проводившего отбор, и другую необходимую информацию.

До и после проведения испытаний пробы должны храниться в отдельном помещении в соответствии с требованиями частной фармакопейной статьи или нормативного документа по качеству на лекарственные средства или материалы. Условия в помещении должны обеспечивать сохранность проб в течение срока хранения.

Упаковочные единицы, из которых были отобраны пробы, должны быть аккуратно вскрыты и закрыты, на них должна быть нанесена маркировка, показывающая, что из этой упаковки (тары) были взяты пробы, и уточнено оставшееся количество анализируемого объекта.

Если для отбора пробы был сделан прокол упаковки, то после отбора необходимо запечатать место прокола и промаркировать.

Требования к помещениям для отбора проб, оборудованию и персоналу

Все операции, связанные с отбором проб, следует выполнять должным образом в отдельном помещении или специально отведенном месте с использованием надлежащего оборудования и инструментов для отбора проб. Используемое при отборе проб испытательное оборудование и средства измерений должны пройти в установленном порядке аттестацию или поверку.

Персонал, выполняющий отбор проб, должен иметь соответствующую подготовку.

Документация по процедуре отбора проб должна находиться в местах отбора проб и быть доступной для персонала.

Перед отбором проб персонал, ответственный за отбор, должен изучить необходимую информацию, связанную с техникой безопасности и охраной своего здоровья, содержащую необходимые меры предосторожности и требования к персоналу по отбору проб и окружающей среде.

Персонал, занятый отбором проб, должен строго соблюдать инструкции, регламентирующие состояние здоровья и требования личной гигиены.

Пробоотборщики должны носить соответствующую защитную одежду, специальную обувь для выполнения задания, используя при необходимости перчатки, фартуки, очки, респираторы и другие средства индивидуальной защиты.

При отборе проб запрещается принимать пищу, пить, курить, а также хранить еду, средства для курения в специальной одежде или месте отбора проб.

При отборе проб необходимо соблюдать меры предосторожности и требования безопасности, учитывая токсичность, огне- и взрывоопасность, гигроскопичность и другие свойства продукции, а также меры, направленные на предохранение отбираемых проб от повреждения и загрязнения во время работы с ними, требования к их упаковке, транспортированию, складированию и хранению с учетом требований и методов последующих испытаний.

При отборе проб лекарственных средств и материалов, относящихся к наркотическим средствам, психотропным веществам и их прекурсорам, следует принимать к руководству действующие законодательные документы Евразийского экономического союза.

Лица, ответственные за отбор проб, должны иметь безопасный доступ и выход из зоны отбора проб и места хранения образцов. Помещения хранения образцов должны иметь надлежащее освещение, вентиляцию, внутреннюю организацию, соответствующую требованиям безопасности, связанным с характером отобранных образцов продукции.

Необходимо принимать меры для предотвращения обрушения сложенных вместе в большом количестве упаковок.

2.1.8. МЕТОДЫ ФАРМАКОГНОСТИЧЕСКИХ ИСПЫТАНИЙ

201080001-2019

2.1.8.1. Зола, нерастворимая в хлороводородной кислоте

Зола, нерастворимая в хлороводородной кислоте представляет собой остаток, полученный после извлечения сульфатной или общей золы хлороводородной кислотой в пересчете на 100 г сырья.

К остатку в тигле, полученному после определения сульфатной или общей золы, прибавляют 15 мл воды P и 10 мл хлороводородной кислоты P, накрывают тигель часовым стеклом и осторожно кипятят в течение 10 мин, охлаждают и фильтруют через беззольный фильтр. Остаток промывают горячей водой до нейтрального значения pH фильтрата, сушат, а затем прокаливают при температуре красного каления, охлаждают в эксикаторе и взвешивают. Прокаливают до достижения разницы между массами двух последовательных взвешиваний не более 0,5 мг.

201080002-2019

2.1.8.2. Посторонние примеси

Лекарственное растительное сырье не должно быть поражено плесенью. В лекарственном растительном сырье возможно присутствие посторонних примесей, которые разделяют на допустимые и недопустимые примеси.

К допустимым примесям относят:

- части сырья, изменившей окраску, присущую данному виду лекарственного растительного сырья/препарата (побуревшие, почерневшие, выцветшие и т.д.);

- другие части растения, не соответствующие установленному описанию сырья;

- органическую примесь (части других неядовитых растений);

- минеральную примесь (земля, песок, камешки).

К недопустимым примесям относят:

- стекло;

- помет грызунов и птиц;

- части ядовитых растений;

- вредители, попадающие в сырье при заготовке, переработке и хранении.

ВЫСУШЕННЫЕ РАСТЕНИЯ

Отбор проб и подготовка образцов. В соответствии с требованиями общей статьи. Лекарственное растительное сырье: отбор проб и подготовка образцов.

Определение допустимых примесей. Навеску от 100 г до 500 г сырья или в соответствии с указаниями в частной фармакопейной статье его минимальное количество распределяют тонким слоем. Допустимые примеси определяют невооруженным глазом или с помощью лупы (6Ч), отделяют, взвешивают и рассчитывают их содержание в процентах,

СВЕЖЕСОБРАННЫЕ РАСТЕНИЯ

При неприменимости общей статьи Лекарственное растительное сырье: отбор проб и подготовка образцов используют один из следующих методов: метод A, если испытание может быть проведено для всей партии; метод B, если испытание не может быть проведено для всей партии.

МЕТОД A

Отбор проб и подготовка образцов. Испытание проводят для всей партии.

Определение допустимых примесей. Партию распределяют тонким слоем и определяют допустимые примеси невооруженным глазом или с помощью лупы (6x), отделяют, взвешивают и рассчитывают их содержание в процентах,

МЕТОД B

Отбор проб и подготовка образцов. При невозможности проверить всю партию, выполняют следующее.

Объединенная проба. Объединенную пробу готовят в соответствии с указаниями общей статьи. Лекарственное растительное сырье: отбор проб и подготовка образцов.

Испытуемая проба. Используют объединенную пробу или, если она больше 1 кг, уменьшают до массы 500 - 1000 г подходящим методом, обеспечивающим репрезентативность объединенной пробы.

Определение допустимых примесей. Используют пробу или ее минимальное количество, указанное в частной фармакопейной статье, которую распределяют тонким слоем и определяют допустимые примеси невооруженным глазом или с помощью лупы (6 Ч), отделяют, взвешивают и рассчитывают их содержание в процентах.

Определение минеральной примеси в лекарственном растительном сырье, измельченном в порошок. Испытуемую пробу взвешивают с погрешностью +/- 0,01 г, затем помещают в стеклянный стакан вместимостью 1000 мл, прибавляют 200 мл воды P. Для устранения комочков из слипшихся частиц, содержимое размешивают до полного смачивания сырья/препарата, равномерно распределяя в объеме жидкости и выдерживают в течение 3 - 5 мин. После оседания минеральной примеси воду со взвешенными частицами быстро (не давая разбухнуть частицам сырья) сливают с осадка. Осадок в стакане несколько раз промывают водой P до полного удаления взвешенных частиц сырья. По окончании промывания в стакане должен остаться осадок минеральной примеси с минимальным количеством воды. Осадок в стакане сушат в сушильном шкафу при температуре от 100 °C до 105 °C до приобретения осадком сыпучести. Высушенный осадок (минеральную примесь) охлаждают и взвешивают с погрешностью +/- 0,01 г. Рассчитывают содержание минеральной примеси в процентах.

Как правило, содержание органической примеси должно быть не более 1%, минеральной примеси - не более 1%.

201080003-2019

2.1.8.3. Устьица и устьичный индекс

УСТЬИЦА

Различают несколько типов устьиц, определяемых по форме и расположению околоустьичных клеток (см. рисунок 2.1.8.3.-1).

Рисунок 2.1.8.3.-1
Типы устьиц.

1. Аномоцитный (беспорядочно-клеточный) тип: в большинстве случаев устьица окружены неопределенным числом клеток, не отличающихся от клеток эпидермиса.

2. Анизоцитный (неравно-клеточный) тип: устьица обычно окружены тремя околоустьичными клетками, одна из которых значительно меньше остальных.

3. Диацитный (скрещенно-клеточный) тип: устьица окружены двумя околоустьичными клетками, смежные стенки которых перпендикулярны устьичной щели.

4. Парацитный (параллельно-клеточный) тип: с каждой стороны устьица параллельно-продольной оси расположены по одной или более околоустьичных клеток.

УСТЬИЧНЫЙ ИНДЕКС

,

где: S - число устьиц на данной площади листа;

E - число эпидермальных клеток (включая трихомы) на данной площади листа.

Для каждого образца листа делают не менее 10 определений и рассчитывают среднее значение.

201080004-2019

2.1.8.4. Коэффициент набухания

Коэффициентом набухания называют объем в миллилитрах, занимаемый 1,0 г лекарственного растительного сырья, включая прилипшую слизь, после набухания в водном растворе в течение 4 ч.

1,0 г лекарственного растительного сырья, цельного или измельченного, в соответствии с указаниями в частной статье помещают в градуированный цилиндр с притертой пробкой вместимостью 25 мл, высотой 125 +/- 5 мм и ценой деления 0,5 мл. При отсутствии других указаний в частной статье образец смачивают 1,0 мл спирта P, прибавляют 25 мл воды P, закрывают цилиндр, энергично встряхивают через каждые 10 мин в течение 1 ч. Затем выдерживают в течение 3 ч. Через 90 мин после начала испытания сливают максимально возможное количество жидкости вместе с частицами сырья, плавающими на поверхности, путем вращения цилиндра вокруг вертикальной оси. Измеряют объем, занимаемый сырьем, включая прилипшую слизь. Параллельно проводят три испытания.

Коэффициент набухания рассчитывают как среднее значение трех определений.

201080005-2019

2.1.8.5. Вода в эфирных маслах

10 капель эфирного масла смешивают с 1 мл углерода дисульфида P. Раствор должен быть прозрачным при стоянии.

201080006-2019

2.1.8.6. Посторонние эфиры в эфирных маслах

1 мл эфирного масла нагревают в течение 2 мин на водяной бане с 3,0 мл свежеприготовленного раствора 100 г/л калия гидроксида P в спирте P. Не должно происходить образования кристаллов в течение 30 мин, даже при охлаждении.

201080007-2019

2.1.8.7. Жирные и минеральные масла в эфирных маслах

Определение жирных и минеральных масел может быть проведено по следующим методикам:

а) одну каплю эфирного масла наносят на фильтровальную бумагу. Капля должна полностью испариться в течение 24 ч, не оставляя полупрозрачного или жирного пятна;

б) 1 мл эфирного масла встряхивают в пробирке вместимостью 20 мл с 10 мл 96% этанола P, не должно наблюдаться помутнения раствора и образования жирных капель.

201080008-2019

2.1.8.8. Запах и вкус эфирных масел

Для определения запаха и вкуса эфирных масел могут быть использованы следующие методики:

а) смесь трех капель эфирного масла и 5 мл 90% этанола P перемешивают с 10 г измельченной в порошок сахарозы P. Вкус и запах должны быть такими же, как и у растения или части растения, из которых получено эфирное масло;

б) две капли (около 0,1 мл) эфирного масла наносят на полоску фильтровальной бумаги длиной 12 см и шириной 5 см и сравнивают его запах с запахом стандартного образца через каждые 15 мин. Запах эфирного масла не должен отличаться от запаха стандартного образца в течение 1 ч.

201080009-2019

2.1.8.9. Остаток после выпаривания эфирных масел

Остаток после выпаривания эфирного масла представляет собой содержание эфирного масла в процентах, оставшегося после выпаривания на водяной бане в приведенных ниже условиях.

Прибор (см. рисунок 2.1.8.9.-1) включает:

- водяную баню с крышкой, имеющей отверстие диаметром 70 мм;

- выпарительную чашку, изготовленную из термостойкого стекла, инертного по отношению к содержимому чашки;

- эксикатор.

Рисунок 2.1.8.9.-1
Схема прибора для выпаривания эфирных масел (размеры в миллиметрах)

Методика. Выпарительную чашку нагревают на водяной бане в течение 1 ч, охлаждают в эксикаторе и взвешивают. При отсутствии других указаний в частной фармакопейной статье взвешивают 5,00 г эфирного масла (при содержании в масле нелетучего остатка свыше 8% может быть указана меньшая навеска) в выпарительной чашке нагревают на интенсивно кипящей водяной бане в вытяжном шкафу в течение указанного времени. Чашку помещают в эксикатор, охлаждают и взвешивают,

Во время испытания уровень воды в бане должен быть примерно на 50 мм ниже уровня крышки.

201080010-2019

2.1.8.10. Растворимость эфирных масел в спирте

1,0 мл эфирного масла помещают в цилиндр вместимостью 25 мл или 30 мл с притертой пробкой. Цилиндр помещают в термостат при температуре 20 +/- 0,2 °C. Из бюретки вместимостью не менее 20 мл прибавляют по 0,1 мл спирта, концентрация которого указана в частной фармакопейной статье, до образования раствора, затем при постоянном и энергичном встряхивании добавляют порциями по 0,5 мл до общего объема 20 мл. Отмечают объем добавленного спирта в момент образования прозрачного раствора или, если раствор становится мутным или опалесцирующим до того, как добавлено 20 мл спирта, отмечают объем спирта, при прибавлении которого наблюдается помутнение или опалесценция раствора и, в случае применимости объем спирта, при добавлении которого мутность или опалесценция исчезает.

Если при добавлении 20 мл спирта заданной концентрации не получают прозрачный раствор, испытание повторяют, используя спирт большей концентрации.

Считают, что эфирное масло "растворимо в объеме спирта V или большем объеме спирта концентрации t", если раствор, прозрачный в объеме V, остается таким же прозрачным по сравнению с неразбавленным маслом после дальнейшего постепенного прибавления спирта той же концентрации в целом до 20 объемов.

Считают, что эфирное масло "растворимо в объеме спирта V или большем объеме спирта концентрации t, который мутнеет при разбавлении", если раствор, прозрачный в объеме V, становится непрозрачным в объеме V1 (V1 меньше 20) и остается таким же после постепенного прибавления спирта той же концентрации в целом до 20 объемов.

Эфирное масло считают "растворимым в объеме спирта V заданной концентрации t с помутнением в пределах между объемами V1 и V2", если раствор, прозрачный в объеме V, становится непрозрачным в объеме V1 (V1 меньше 20) и остается таким же при постепенном добавлении спирта той же концентрации до объема спирта V2 (V2 меньше 20), а затем становится прозрачным,

Эфирное масло считают "растворимым с опалесценцией", если спиртовой раствор приобретает такой же голубоватый оттенок, что и свежеприготовленный стандарт опалесценции, Приготовление стандарта опалесценции: смешивают 0,5 мл раствора серебра нитрата P2 и 0,05 мл азотной кислоты P, затем прибавляют 50 мл раствора 12 мг/л натрия хлорида P, перемешивают и оставляют на 5 мин в защищенном от света месте.

201080011-2019

2.1.8.11. Количественное определение 1,8-цинеола в эфирных маслах

В сухой пробирке взвешивают 3,00 г масла, предварительно высушенного над натрия сульфатом безводным P, прибавляют 2,10 г расплавленного крезола P. Пробирку помещают в прибор для определения температуры затвердевания (2.1.2.17) и охлаждают при постоянном перемешивании.

С момента начала кристаллизации наблюдается небольшое повышение температуры. Отмечают наиболее высокую температуру кристаллизации (t1).

Таблица 2.8.11.-1

Содержание цинеола, соответствующее наиболее высокой наблюдаемой температуре кристаллизации

t (°C) Цинеол % (м/м) t (°C) Цинеол % (м/м) t (°C) Цинеол % (м/м) t (°C) Цинеол % (м/м)
24 45,5 31 56,0 40 67,0 48 82,0
25 47,0 33 57,0 41 68,5 49 84,0
26 48,5 34 58,5 42 70,0 50 86,0
27 49,5 35 60,0 43 72,5 51 88,5
28 50,5 36 61,0 44 74,0 52 91,0
29 52,0 37 62,5 45 76,0 53 93,5
30 53,5 38 63,5 46 78,0 54 96,0
31 54,5 39 65,0 47 80,0 55 99,0

Расплавляют смесь на водяной бане при температуре, не превышающей температуру t1 более чем на 5 °C, а затем помещают пробирку в прибор, в котором поддерживают температуру на 5 °C ниже температуры t1. Как только начнется кристаллизация или температура смеси упадет на 3 °C ниже температуры t1, смесь начинают постоянно перемешивать. Отмечают наиболее высокую температуру, при которой смесь кристаллизуется t2. Операцию повторяют до тех пор, пока разница между двумя наиболее высокими значениями, полученными для температуры t2, не будет превышать 0,2 °C. При переохлаждении смеси кристаллизацию вызывают добавлением небольшого кристалла комплекса, состоящего из 3,00 г цинеола P и 2,10 г расплавленного крезола P. Если температура t2 ниже 27,4 °C, определение повторяют после добавления 5,10 г комплекса.

Содержание цинеола, соответствующее наиболее высокой наблюдаемой температуре (t2), приведено в таблице 2.1.8.11.-1.

При добавлении 5,10 г комплекса содержание цинеола в процентах (м/м) рассчитывают по формуле:

2(A-50),

где: A - значение, найденное в таблице 2.1.8.11.-1.

Содержание цинеола, соответствующее наиболее высокой наблюдаемой температуре (t2), определяют, при необходимости, путем интерполяции.

201080012-2019

2.1.8.12. Эфирные масла в лекарственном растительном сырье

Определение эфирных масел в лекарственном растительном сырье проводят путем дистилляции с водяным паром в специальных приборах в условиях, описанных ниже.

МЕТОДИКА 1

Дистиллят собирают в градуированную трубку, используя ксилол для поглощения эфирного масла, водная фаза автоматически возвращается в колбу для дистилляции.

Прибор. Прибор состоит из следующих частей:

(а) подходящей круглодонной колбы с коротким шлифованным горлом с внутренним диаметром в широкой его части около 29 мм;

(б) конденсирующей системы (см. рисунок 2.1.8.12.-1), плотно присоединенной к колбе; различные части системы соединены путем сплавления в единое целое, используют стекло с низким коэффициентом расширения:

- пробки Л', имеющей отверстие для выравнивания давления системы с атмосферным давлением, трубки Л, также имеющей отверстие диаметром около 1 мм, которое должно совпадать с отверстием пробки, широкий конец трубки Л, шлифованный с внутренним диаметром 10 мм;

- грушеобразного расширения К вместимостью 3 мл;

- градуированной трубки КМ с ценой деления 0,01 мл;

- шарообразного расширения М вместимостью около 2 мл;

- трехходового крана Н;

- места соединения Б, расположенного на 20 мм выше самого верхнего деления градуированной трубки;

Рисунок 2.1.8.12.-1
Прибор для определения эфирных масел в лекарственном растительном сырье (размеры в миллиметрах)

(в) подходящего нагревательного устройства с точной регулировкой температуры;

(г) вертикального штатива с горизонтальным кольцом, покрытым изоляционным материалом.

Методика. Используют тщательно очищенный прибор. Количественное определение проводят в зависимости от природы лекарственного растительного сырья. Указанный в частной фармакопейной статье объем перегоняемой жидкости вместе с несколькими кусочками пористого фарфора помещают в колбу, которую затем присоединяют к конденсирующей системе. Через воронкообразное расширение О приливают воду P до достижения уровня Б. Вынимают пробку Л' и добавляют указанное в частной фармакопейной статье количество ксилола P с помощью пипетки, опустив ее кончик на дно трубки Л. Трубку Л закрывают пробкой Л', убедившись, что отверстия совмещены. Жидкость нагревают в колбе до кипения и устанавливают скорость дистилляции 2 - 3 мл/мин при отсутствии других указаний в частной фармакопейной статье.

Для определения скорости дистилляции в процессе испытания уровень воды понижают с помощью трехходового крана до понижения мениска до нижней отметки (а) (см. рисунок 2.1.8.12.-2). Закрывают кран и засекают время, необходимое для достижения жидкостью уровня верхней отметки (б). Открывают кран и продолжают дистилляцию, регулируя скорость дистилляции изменением температуры нагревания. Через 30 мин прекращают нагревание и по истечении не менее 10 мин определяют объем ксилола в градуированной трубке.

Рисунок 2.1.8.12.-2

Помещают в колбу указанное в частной фармакопейной статье количество сырья и продолжают дистилляцию, как описано выше, с указанными скоростью дистилляции и временем. Прекращают нагревание, по истечении 10 мин определяют объем жидкости, собравшейся в градуированной трубке, вычитая из его значения ранее определенное значение объема ксилола. Полученная разность представляет собой количество эфирного масла в массе взятого сырья. Результат рассчитывают в миллилитрах на килограмм сырья.

При использовании эфирного масла для других аналитических целей смесь ксилола и эфирного масла, не содержащая воды, может быть извлечена следующим образом: вынимают пробку Л и вносят 0.1 мл раствора 1 г/л натрия флуоресцеината P и 0,5 мл воды P. С помощью трехходового крана смесь ксилола и эфирного масла спускают в шарообразное расширение М и оставляют на 5 мин, затем медленно спускают ее до уровня крана Н. Кран открывают против часовой стрелки таким образом, чтобы вода вытекала из соединительной трубки БН. Трубку промывают ацетоном P и небольшим количеством толуола P, вводимых через воронкообразное расширение О. Поворачивают кран против часовой стрелки и сливают смесь ксилола и эфирного масла в подходящий сосуд.

МЕТОДИКА 2

Для определения эфирного масла используют прибор, приведенный на рисунке 2.1.8.12.-3. Навеску измельченного сырья помещают в широкогорлую круглодонную колбу (А) вместимостью 1000 мл, прибавляют 300 мл воды P и закрывают резиновой пробкой (Б) с обратным холодильником (В). В пробке снизу укрепляют металлические крючки, на которые с помощью тонкой проволоки подвешивают градуированный приемник (Г) таким образом, чтобы конец холодильника находился над воронкообразным расширением приемника, не касаясь его. Приемник должен свободно помещаться в горле колбы, не касаясь стенок, и отстоять от уровня воды не менее чем на 50 мм. Цена деления градуированной части приемника 0,025 мл. Колбу с содержимым нагревают и кипятят в течение времени, указанного в частной фармакопейной статье.

Рисунок 2.1.8.12.-3
Прибор для определения содержания эфирного масла по методике 1

Объем масла в градуированной части приемника измеряют после окончания дистилляции и охлаждения прибора до комнатной температуры. После 6 - 8 определений холодильник и градуированный приемник необходимо промыть последовательно ацетоном P и водой P.

Содержание эфирного масла в процентах в пересчете на абсолютно сухое сырье рассчитывают по формуле:

,

где: V - объем эфирного масла в миллилитрах;

m - навеска сырья в граммах;

W - потеря в массе при высушивании в процентах.

МЕТОДИКА 3

Для определения эфирного масла используют прибор, приведенный на рисунке 2.1.8.12.-4. Прибор состоит из круглодонной колбы (А) вместимостью 1000 мл, паропроводной изогнутой трубки (Б), холодильника (В), градуированной трубки (Г), оканчивающейся внизу спускным краном (Д) и сливной трубкой (Е). Верхняя часть приемника имеет расширение (Ж) с боковой трубкой (З), которая служит для внесения растворителя эфирного масла в дистиллят и сообщения внутренней части прибора с атмосферой. Колбу и паропроводную трубку соединяют через шлиф. Градуированная трубка имеет цену деления 0,02 мл. Для заполнения прибора водой используют резиновую трубку (И) длиной 450 мм с внутренним диаметром 4,5 - 5 мм и воронку (К) диаметром 30 - 40 мм.

Рисунок 2.1.8.12.-4
Прибор для определения содержания эфирного масла по методикам 3 и 4

Перед каждым определением через прибор пропускают пар в течение 15 - 20 мин. После 6 - 8 определений прибор необходимо промыть последовательно ацетоном P и водой P.

Навеску измельченного сырья помещают в колбу, прибавляют 300 мл воды P. Колбу присоединяют к паропроводной трубке, заполняют водой градуированную и сливную трубки через кран при помощи резиновой трубки, оканчивающейся воронкой. Колбу нагревают и кипятят с интенсивностью, при которой скорость стекания дистиллята составляет 60 - 65 капель/мин в течение времени, указанного в частной фармакопейной статье.

Через 5 мин после окончания дистилляции открывают кран, постепенно спуская дистиллят таким образом, чтобы эфирное масло заняло градуированную часть трубки приемника, и через 5 мин измеряют объем масла.

Содержание эфирного масла в процентах в пересчете на абсолютно сухое сырье рассчитывают по формуле:

,

где: V - объем эфирного масла в миллилитрах;

m - навеска сырья в граммах;

W - потеря в массе при высушивании в процентах.

МЕТОДИКА 4

Для определения эфирного масла используют прибор, приведенный на рисунке 2.1.8.12.-5. Навеску измельченного сырья помещают в колбу, прибавляют 300 мл воды P. Колбу присоединяют к паропроводной трубке, заполняют водой градуированную и сливную трубки через кран при помощи резиновой трубки, оканчивающейся воронкой. Через боковую трубку при помощи пипетки вливают в приемник точный объем декалина (около 0,5 мл), опуская для этого уровень жидкости в градуированную часть трубки. Далее поступают в соответствии с указаниями, приведенными в методике 3.

2.1.8.12.-5
Прибор для определения содержания эфирного масла по методике 5

Содержание эфирного масла в процентах в пересчете на абсолютно сухое сырье рассчитывают по формуле:

,

где: V - объем раствора масла в декалине в миллилитрах;

- объем декалина в миллилитрах;

m - навеска сырья в граммах;

W - потеря в массе при высушивании в процентах.

МЕТОДИКА 5

Для определения эфирного масла используют прибор, приведенный на рисунке 2.1.8.12.-5. Прибор состоит из круглодонной колбы с коротким горлом (А) вместимостью 1000 мл, паропроводной трубки (Б), холодильника (В), отстойника (Г) с термометром до 100 °C (Д), ртутный шарик которого находится на уровне отверстия холодильника, градуированной трубки (Е) с ценой деления 0,001 мл, спускного крана (Ж) и сливной трубки (3). Для заполнения прибора водой P используют резиновую трубку (И) длиной 450 мм с внутренним диаметром 4,5 - 5 мм и воронку диаметром 30 - 40 мм.

Перед каждым определением через прибор пропускают пар в течение 15 - 20 мин. После 6 - 8 определений прибор необходимо промыть последовательно ацетоном P и водой P.

Навеску измельченного сырья помещают в колбу, прибавляют необходимое количество воды P. Колбу соединяют с паропроводной трубкой, заполняют водой P градуированную трубку и сливную трубку, оканчивающуюся воронкой, до тех пор, пока в нижней воронкообразной части отстойника не наберется слой воды высотой 8 - 12 мм. Во время дистилляции данный уровень воды должен оставаться без изменения. Колбу нагревают и кипятят в течение времени, указанного в частной фармакопейной статье. Во время дистилляции температура в отстойнике не должна превышать 25 °C. Через 5 мин после окончания дистилляции открывают кран, постепенно спуская дистиллят таким образом, чтобы эфирное масло заполнило градуированную часть трубки. Через 5 мин измеряют объем эфирного масла.

Содержание эфирного масла в процентах в пересчете на абсолютно сухое сырье рассчитывают по формуле:

,

где: V - объем эфирного масла в миллилитрах;

m - навеска сырья в граммах;

W - потеря в массе при высушивании в процентах.

201080013-2019

2.1.8.13. Дубильные вещества в лекарственном растительном сырье, растительной фармацевтической субстанции и лекарственных растительных препаратах

Все процессы экстракции и разбавления проводят в защищенном от света месте.

МЕТОД А

При анализе лекарственного растительного сырья или сухого экстракта, указанное в частной фармакопейной статье количество измельченного сырья или экстракта помещают в круглодонную колбу вместимостью 250 мл, прибавляют 150 мл воды P, нагревают на водяной бане в течение 30 мин, затем охлаждают под проточной водой и количественно переносят в мерную колбу вместимостью 250 мл. Круглодонную колбу ополаскивают водой P, промывные воды переносят в ту же мерную колбу и содержимое колбы доводят водой P до объема 250,0 мл. После осаждения твердых частиц жидкость фильтруют через бумажный фильтр диаметром 125 мм, отбрасывая первые 50 мл фильтрата.

При анализе жидкого экстракта или настойки указанное в частной фармакопейной статье количество жидкого экстракта или настойки доводят водой P до объема 250 мл. Смесь фильтруют через бумажный фильтр диаметром 125 мм, отбрасывая первые 50 мл фильтрата.

Испытуемый раствор (а). Общие полифенолы. 5,0 мл фильтрата доводят водой P до объема 25,0 мл. К 2,0 мл полученного раствора прибавляют 1,0 мл реактива фосфорномолибденововольфрамового P, 10,0 мл воды P, перемешивают и доводят раствором 290 г/л натрия карбоната P до объема 25,0 мл. Через 30 мин измеряют оптическую плотность (A1) полученного раствора при длине волны 760 нм (2.1.2.24), используя в качестве компенсационной жидкости воду P.

Испытуемый раствор (б). Полифенолы, не адсорбированные кожным порошком. К 10,0 мл фильтрата прибавляют 0,10 г CO кожного порошка и энергично встряхивают в течение 60 мин, фильтруют, затем 5,0 мл фильтрата доводят водой P до объема 25,0 мл. К 2,0 мл полученного раствора прибавляют 1,0 мл фосфорномолибденововольфрамового P 10,0 мл воды P, перемешивают и доводят раствором 290 г/л натрия карбоната P до объема 25,0 мл. Через 30 мин измеряют оптическую плотность (A2) полученного раствора при длине волны 760 нм (2.1.2.24), используя в качестве компенсационной жидкости воду P.

Раствор сравнения. Непосредственно перед использованием 50,0 мг пирогаллола P растворяют в воде P и доводят объем раствора тем же растворителем до 100,0 мл. 5,0 мл раствора доводят водой P до объема 100,0 мл. К 2,0 мл полученного раствора прибавляют 1,0 мл реактива фосфорномолибденововольфрамового P, 10,0 мл воды P, перемешивают и доводят раствором 290 г/л натрия карбоната P до объема 25.0 мл. Через 30 мин измеряют оптическую плотность (A3) полученного раствора при длине волны 760 нм (2.1.2.24), используя в качестве компенсационной жидкости воду P.

Содержание дубильных веществ в пересчете на пирогаллол в процентах рассчитывают по формуле:

где: - оптическая плотность испытуемого раствора (а);

- оптическая плотность испытуемого раствора (б);

- оптическая плотность раствора сравнения;

- навеска испытуемого образца в граммах;

- навеска пирогаллола в граммах.

МЕТОД Б

2,0 г измельченного лекарственного растительного сырья помещают в коническую колбу вместимостью 500 мл, заливают кипящей водой P и кипятят с обратным холодильником на электрической плитке с закрытой спиралью в течение 30 мин при периодическом перемешивании. Полученное извлечение охлаждают до комнатной температуры и фильтруют через ватный тампон в мерную колбу вместимостью 250 мл, избегая попадания в нее частиц растительного сырья, доводят объем извлечения водой P до 25,0 мл и перемешивают. 25,0 мл фильтрата помещают в коническую колбу вместимостью 1000 мл, прибавляют 500,0 мл воды P, 25 мл индигосульфокислоты раствора P и титруют при постоянном перемешивании 0,02 M раствором калия перманганата до золотисто-желтого окрашивания.

Параллельно проводят контрольный опыт, используя вместо 25,0 мл фильтрата 25,0 мл воды P.

1 мл 0,02 M раствора калия перманганата соответствует 0,004157 г дубильных веществ в пересчете на танин.

Содержание дубильных веществ в пересчете на танин в абсолютно сухом сырье в процентах рассчитывают по формуле:

,

где: - объем 0,02 M раствора калия перманганата, израсходованный на титрование извлечения, в миллилитрах;

- объем 0,02 M раствора калия перманганата, израсходованный на титрование в контрольном опыте, в миллилитрах;

m - навеска лекарственного растительного сырья в граммах;

W - потеря в массе при высушивании лекарственного растительного сырья в граммах.

201080014-2019

2.1.8.14. Показатель горечи

Требования данной статьи имеют рекомендательный характер.

Показатель горечи представляет собой величину, обратную разведению вещества, жидкости или экстракта, при котором все еще ощущается вкус горечи. Показатель горечи определяют сравнением с хинина гидрохлоридом, показатель горечи которого принят, равным 200 000.

ОПРЕДЕЛЕНИЕ ПОПРАВОЧНОГО КОЭФФИЦИЕНТА

Испытание рекомендуется проводить в группе не менее шести человек. Перед его началом следует прополоскать полость рта водой P.

При испытании горечи для коррекции индивидуальной чувствительности вкуса определяют индивидуальный поправочный коэффициент (для каждого человека).

Основной раствор. 0,100 г хинина гидрохлорида P растворяют в воде P и доводят объем раствора тем же растворителем до 100,0 мл, 1,0 мл полученного раствора доводят водой P до объема 100,0 мл.

Раствор сравнения. Готовят серию разведений, помещая в первую пробирку 3,6 мл основного раствора, а затем, увеличивая объем в последующих пробирках каждый раз на 0,2 мл, доводят объем основного раствора в последней пробирке до 5,8 мл. Объем раствора в каждой пробирке доводят водой P до 10,0 мл.

Вкус горечи определяют в порядке разведения, начиная с наименьшей концентрации. Набирают в рот 10,0 мл самого слабого раствора, перемещая его с одной стороны на другую и по нижней поверхности языка в течение 30 с. При отсутствии вкуса горечи раствор выплевывают, через 1 мин рот ополаскивают водой P. По истечении 10 мин используют следующее разведение в порядке повышения концентрации.

Индивидуальный поправочный коэффициент k рассчитывают по формуле:

,

где: V - объем основного раствора, вкус горечи которого определяется в растворе с наименьшей концентрацией при разведении, в миллилитрах.

Лица, не способные определить вкус горечи в растворе сравнения, приготовленного из 5,8 мл основного раствора, должны быть исключены из группы.

ПРИГОТОВЛЕНИЕ ИСПЫТУЕМОГО ОБРАЗЦА

При необходимости образец растирают в порошок. К 1,0 г испытуемого образца прибавляют 100 мл кипящей воды P, нагревают на водяной бане в течение 30 мин при постоянном перемешивании, охлаждают и доводят объем раствора водой P до 100 мл. Смесь энергично встряхивают и фильтруют, отбрасывая первые 2 мл фильтрата. Фильтрат обозначают С-1, его степень разведения (СР) равна 100.

ОПРЕДЕЛЕНИЕ ПОКАЗАТЕЛЯ ГОРЕЧИ

Испытуемые растворы:

10,0 мл раствора С-1 разводят водой P до 100 мл: С-2 (СР = 1000)
10,0 мл раствора С-2 разводят водой P до 100 мл: С-3 (СР = 10 000)
20,0 мл раствора С-3 разводят водой P до 100 мл: С-3А (СР = 50 000)
10,0 мл раствора С-3 разводят водой P до 100 мл: С-4 (СР = 100 000)

Начиная с разведения С-4, индивидуально определяется раствор той степени разведения, при котором ощущается горечь. Данный раствор обозначают буквой Д, а его СР - буквой Y.

Исходя из раствора Д, готовят следующую последовательность разведений:

Раствор Д (мл) 1,2 1,5 2,0 3,0 6,0 8,0
Вода P (мл) 8,8 8,5 8,0 7,0 4,0 2,0

Определяют количество миллилитров раствора Д, которое при разведении водой P до 10,0 мл имеет вкус горечи (X).

Индивидуальный показатель горечи рассчитывают по формуле:

.

Показатель горечи испытуемого образца рассчитывают как среднее значение индивидуальных показателей горечи.

201080015-2019

2.1.8.15. Сухой остаток экстрактов

В плоскодонную чашку диаметром около 50 мм и высотой около 30 мм помещают 2,00 г или 2,0 мл экстракта, упаривают досуха на водяной бане и сушат при температуре от 100 °C до 105 °C в течение 3 ч, охлаждают в эксикаторе над фосфора (V) оксидом P или силикагелем безводным P и взвешивают. Результат рассчитывают в массовых процентах (м/м) или граммах на литр.

201080016-2019

2.1.8.16. Потеря в массе при высушивании экстрактов

В плоскодонной чашке или открытом бюксе диаметром около 50 мм и высотой около 30 мм, предварительно высушенных до постоянной массы и взвешенных в условиях проведения испытания, взвешивают 0,50 г экстракта, сушат при температуре от 100 °C до 105 °C в течение 3 ч, охлаждают в эксикаторе над фосфора (V) оксидом P или силикагелем безводным P и взвешивают. Результат рассчитывают в процентах (м/м).

201080017-2019

2.1.8.17. Микроскопическое и микрохимическое исследование лекарственного растительного сырья

Настоящая общая фармакопейная статья устанавливает общие требования к проведению микроскопического и микрохимического исследования лекарственного растительного сырья.

Техника приготовления микроскопических препаратов из лекарственного растительного сырья зависит от морфологической группы исследуемого объекта, а также от состояния сырья - цельного, дробленого, резаного или порошкообразного.

Наиболее часто используемым реактивом является хлоралгидрата раствор P. Однако после приготовления препарата в данном реактиве некоторые элементы невидимы или видны нечетко. В данном случае используют другие реактивы, например 50% (об/об) раствор глицерина P, позволяющие обнаруживать крахмальные зерна. При необходимости в частной фармакопейной статье могут быть указаны специфические реактивы для проведения микрохимического исследования, например, реактив молочной кислоты P - для обнаружения различных элементов (лигнифицированные элементы, эфирные масла, смолы и др.), 10% (об/об) спиртовой раствор флороглюцина P и хлороводородная кислота P - для обнаружения лигнина в клетках или тканях, рутения красного раствор P - для обнаружения слизи в клетках, глицерин P или раствор Люголя P - для обнаружения крахмала и инулина, раствор судана III P - для обнаружения жирного и эфирного масел. Кроме того, исследование в поляризованном свете (в результате двойного лучепреломления) позволяет идентифицировать крахмальные зерна (эффект черного креста), кристаллы кальция оксалата (рефракция) или одревесневшие (лигнифицированные) структуры.

ЛЕКАРСТВЕННОЕ РАСТИТЕЛЬНОЕ СЫРЬЕ, ИЗМЕЛЬЧЕННОЕ В ПОРОШОК

Методики приготовления препаратов, приведенные в данном разделе, пригодны для всех морфорологических групп лекарственного растительного сырья, измельченного в порошок при отсутствии других указаний в частной фармакопейной статье.

Приготовление препарата в растворе хлоралгидрата

На предметное стекло помещают 2 - 3 капли хлоралгидрата раствора P. Небольшое количество измельченного в порошок лекарственного растительного сырья распределяют в жидкости и накрывают покровным стеклом. Препарат очень осторожно нагревают до кипения на горячей плитке или микрогазовой горелке, поддерживая слабое кипение в течение короткого времени и обеспечивая при этом достаточное количество включающей жидкости. При необходимости включающую жидкость восполняют с помощью клиновидной стеклянной пипетки, охлаждают, а затем рассматривают под микроскопом. Повторно нагревают до тех пор, пока крахмальные зерна и водорастворимые составляющие клеток станут невидимыми. Рассматривают под микроскопом.

Хлоралгидрат P имеет тенденцию к кристаллизации в форме длинных игл. Для предотвращения этого поступают следующим образом: после нагревания убирают покровное стекло, к препарату прибавляют 1 каплю 10% (об/об) раствора хлоралгидрата P в глицерине P, накрывают чистым покровным стеклом и рассматривают под микроскопом.

Приготовление препарата в 50% (об/об) растворе глицерина

На предметное стекло помещают 2 капли 50% (об/об) раствора глицерина P. Небольшое количество измельченного в порошок лекарственного растительного сырья распределяют в жидкости, накрывают покровным стеклом и рассматривают под микроскопом.

Примечание: Лекарственное растительное сырье с кожистыми листьями и жесткими стеблями после измельчения в порошок просветляют кипячением в 5% (м/об) растворе натрия гидроксида P.

МИКРОХИМИЧЕСКОЕ ИССЛЕДОВАНИЕ

Приготовление препарата в 10% (об/об) спиртовом растворе флороглюцина и хлороводородной кислоты

На предметное стекло помещают небольшое количество измельченного в порошок сырья, прибавляют 1 - 2 капли 10% (об/об) спиртового раствора флороглюцина P. Перемешивают и выдерживают до полного испарения растворителя, Затем прибавляют 1 - 2 капли хлороводородной кислоты P, накрывают препарат покровным стеклом и тотчас рассматривают под микроскопом. Красное окрашивание указывает на наличие лигнина.

Приготовление препарата в реактиве молочной кислоты

На предметное стекло помещают 2 - 3 капли реактива молочной кислоты P. Небольшое количество измельченного в порошок сырья распределяют в жидкости и накрывают покровным стеклом. Препарат очень осторожно нагревают до кипения, поддерживая слабое кипение в течение короткого времени и обеспечивая при этом достаточное количество включающей жидкости. При необходимости, включающую жидкость восполняют с помощью клиновидной стеклянной пипетки. Охлаждают и рассматривают под микроскопом. Лигнифицированные элементы окрашиваются в ярко желтый цвет; элементы, содержащие целлюлозу, остаются бесцветными. Крахмальные зерна окрашиваются в светло- или темно-фиолетовый цвет; некоторые секреторные накопления (например, эфирные масла, смолы, маслянистые смолы) окрашиваются в оранжевый цвет, а пробка - в красный цвет.

Приготовление препарата в растворе рутения красного

На предметное стекло помещают 2 капли раствора рутения красного P. Небольшое количество измельченного в порошок сырья распределяют в жидкости и накрывают покровным стеклом. По истечении около 1 мин наносят каплю воды P, позволяя проникнуть ей между предметным и покровным стеклом. Рассматривают под микроскопом. Слизь окрашивается в фиолетово-красный цвет.

Приготовление препарата в растворе Люголя

На предметное стекло помещают 2 капли раствора Люголя P. Небольшое количество измельченного в порошок сырья распределяют в жидкости и накрывают покровным стеклом и рассматривают под микроскопом. Крахмальные зерна окрашиваются в синий цвет.

Приготовление препарата в растворе туши черной

На предметное стекло помещают 2 капли раствора туши черной P. Небольшое количество измельченного в порошок сырья распределяют в жидкости и накрывают покровным стеклом и тотчас рассматривают под микроскопом (малое увеличение). Слизь заметна в виде бесцветных масс на черном фоне.

Приготовление препарата в растворе судана III

На предметное стекло помещают 2 - 3 капли раствора судана III P. Небольшое количество измельченного в порошок сырья распределяют в жидкости и накрывают покровным стеклом, подогревают и рассматривают под микроскопом. Капли жирного и эфирного масла окрашиваются в оранжево-розовый цвет.

Приготовление препарата в растворе -нафтола (резорцина или тимола)

На предметное стекло помещают около 0,1 г измельченного в порошок сырья, прибавляют 1 - 2 капли раствора -нафтола P (резорцина P или тимола P) и 1 каплю серной кислоты Р и рассматривают под микроскопом. Инулин окрашивается в красновато-фиолетовый цвет, при использовании резорцина и тимола - в оранжево-красный. О наличии инулина судят только при отсутствии крахмала.

ЛИСТЬЯ, ТРАВЫ, ЦВЕТКИ

Цельное и резаное сырье. При исследовании цельного сырья используют кусочки пластинки листа с краем и жилкой; у трав - лист, иногда кусочек стебля и цветок, у цветков отдельно рассматривают чашечку и венчик. При исследовании резаного сырья используют по несколько различных кусочков, предположительно относящихся к вышеперечисленным органам.

Просветление препарата можно проводить двумя способами:

- кусочки сырья помещают в пробирку, прибавляют 5% (м/об) раствор натрия гидроксида P, разбавленный водой P (1:1), и кипятят в течение 1 - 2 мин. Затем содержимое выливают в фарфоровую чашку, жидкость сливают, кусочки сырья тщательно промывают водой P и оставляют в воде P. Из воды P исследуемый материал вынимают препаровальной иглой или лопаточкой и помещают на предметное стекло в каплю хлоралгидрата раствора P или глицерина P;

- кусочки сырья кипятят в растворе хлоралгидрата P, разбавленного водой P (1:1) в течение 5 - 10 мин (до просветления), затем помещают на предметное стекло в каплю хлоралгидрата раствора P или глицерина P, разделяют скальпелем или препаровальной иглой на две части, одну из них осторожно переворачивают. Объект накрывают покровным стеклом, слегка подогревают до удаления пузырьков воздуха и после охлаждения рассматривают с обеих сторон под микроскопом сначала при малом, затем при большом увеличении. При приготовлении микропрепаратов из толстых листьев их предварительно раздавливают скальпелем.

Для исследования стеблей их отрезки кипятят в 5% (м/об) растворе натрия гидроксида P, тщательно промывают водой P, снимают эпидермис скальпелем или препаровальными иглами и рассматривают его с поверхности; из остальных тканей готовят препарат, раздавливая объект скальпелем на предметном стекле в хлоралгидрата растворе P или глицерина P.

Для приготовления поперечных срезов листьев и стеблей после кипячения в хлоралгидрата растворе P в течение 10 мин делают срезы, зажимая кусочки сырья в пробку или сердцевину бузины. Готовые срезы промывают водой P и готовят из них микропрепараты, помещая в хлоралгидрата раствор P.

ПЛОДЫ И СЕМЕНА

Цельное сырье. Готовят препараты кожуры семени и околоплодника с поверхности или поперечные срезы.

Препараты кожуры и околоплодника с поверхности. 2 - 3 семени или плода кипятят в пробирке в 5% растворе натрия гидроксида P в течение 2 - 3 мин и тщательно промывают водой P. Объект помещают на предметное стекло, препаровальными иглами отделяют кожуру семени или ткани околоплодника и рассматривают их в растворе хлоралгидрата P или глицерина P.

Срезы. Для приготовления срезов сухие плоды и семена предварительно размягчают, поместив их на сутки во влажную камеру. Влажной камерой служит эксикатор с водой P, в которую добавляют несколько капель хлороформа P. В зависимости от твердости объекта, размягчение можно проводить водяным паром в течение 15 - 30 мин или более.

Мелкие плоды и семена запаивают в парафиновый блок размером 0,5 см x 0,5 см x 1,5 см. Для этого кончиком нагретой препаровальной иглы парафин расплавляют и в образовавшуюся ямку быстро погружают объект (поверхность объекта должна быть сухой). Срезы объекта делают вместе с парафином и готовят микропрепараты в растворе глицерина P или хлоралгидрата P.

Для определения крахмала, жирного и эфирного масел, слизи дополнительно проводят микрохимическое исследования измельченного в порошок сырья в соответствии с разделом Микрохимическое исследование. При необходимости измельченное в порошок растительное сырье (плоды, семена) обезжиривают и просветляют.

КОРА

Цельное и резаное сырье. Кусочки коры размером 2 - 3 см x 0.5 - 1 см кипятят в пробирке с водой P в течение 5 мин, затем выравнивают их скальпелем так, чтобы они имели строго поперечное или продольное сечение. Делают срезы и готовят микропрепараты в растворе хлоралгидрата P или глицерина P.

Для обнаружения лигнифицированных элементов к срезу на предметном стекле прибавляют нескольких капель раствора флороглюцина P и 1 каплю 25% раствора серной кислоты P. Через 1 мин жидкость удаляют полоской фильтровальной бумаги, срез заключают в хлоралгидрата раствор P или глицерина P и закрывают покровным стеклом (рассматривают без подогревания); одревесневшие механические элементы окрашиваются в малиново-красный цвет. Кроме того можно использовать раствор сафранина. Срезы помещают в раствор 10 г/л сафранина в 50% спирте P на 30 мин (в бюксе или на часовом стекле), промывают сначала 50% спиртом P, затем подкисленным 96% о спиртом P; на 100 мл 96% спирта P прибавляют 2 капли хлороводородной кислоты концентрированной P и помещают на предметном стекле в глицерин P; лигнифицированные оболочки окрашиваются в красный цвет.

Для обнаружения крахмала проводят соскоб с сухой коры и рассматривают его в растворе Люголя P; крахмальные зерна окрашиваются в синий цвет. Перед использованием раствор разбавляют водой P в соотношении (1:4). Раствор хранят в защищенном от света месте.

Для установления наличия дубильных веществ на внутреннюю поверхность сухой коры наносят 1 каплю 1% (м/об) раствора железа (III) аммония сульфата P или 3% (м/об) раствора железа (III) хлорида P; появляется черно-синее или черно-зеленое окрашивание.

Производные антрацена определяют путем нанесения на внутреннюю поверхность коры 1 - 2 капли раствора натрия гидроксида P; появляется кроваво-красное окрашивание.

Микрохимическое исследование измельченного в порошок сырья проводят в соответствии с указаниями в разделе Микрохимическое исследование.

КОРНИ, КОРНЕВИЩА, КЛУБНИ, ЛУКОВИЦЫ, КЛУБНЕЛУКОВИЦЫ

Цельное сырье. Готовят поперечные и продольные срезы. Небольшие куски подземных органов помещают в холодную воду и выдерживают около суток, затем помещают в смесь 96% спирта P и глицерина P (1:1) на 3 сут. Размоченные объекты выравнивают скальпелем так, чтобы они имели строго поперечное или продольное сечение. Делают срезы и готовят микропрепараты в хлоралгидрата растворе P или глицерина P и рассматривают диагностические признаки сначала при малом, затем при большом увеличении.

Резаное или дробленое сырье. Кусочки подземных органов кипятят в течение 3 - 5 мин в 5% (м/об) растворе натрия гидроксида P, тщательно промывают водой P и готовят микропрепараты, раздавливая кусочки в хлоралгидрата растворе P или глицерина P.

Наличие лигнифицированных элементов, крахмала, дубильных веществ, производных антрацена определяют в соответствии с указаниями в разделе Кора.

С соскобом сухих подземных органов или измельченным в порошок сырьем проводят микрохимические реакции для обнаружения слизи, жирного и эфирного масла, инулина в соответствии с указаниями в разделе Микрохимическое исследование.

ЛЮМИНЕСЦЕНТНАЯ МИКРОСКОПИЯ

Метод люминесцентной микроскопии применяют (где это целесообразно) для идентификации лекарственного растительного сырья. Преимуществом метода является возможность его применения для изучения сухого растительного материала, из которого готовят толстые срезы или препараты порошка и наблюдают первичную (собственную) люминесценцию. Люминесцентную микроскопию выполняют с помощью люминесцентных микроскопов, снабженных специальными люминесцентными осветителями.

Приготовление микропрепаратов

Для приготовления микропрепаратов используют сухое или измельченной в порошок лекарственное растительное сырье. Предварительное размачивание сырья исключается, так как это приводит к вымыванию веществ из клеток; допускается лишь непродолжительное размягчение во влажной камере.

Листья. Готовят обычно препараты из порошка листьев, которые рассматривают без включающей жидкости. Наиболее яркая люминесценция характерна для лигнифицированных элементов (сосуды жилки, механические волокна), а также кутикулы и кутинизированных оболочек различных эпидермальных образований (волоски, железки и др.). В эпидермальных клетках часто содержатся флавоноиды, обусловливающие коричневую, желтую или зеленовато-желтую люминесценцию. Клетки мезофилла в зависимости от их химического состава содержат различные включения - желтые, голубые, зеленовато-желтые, коричневые. Хлорофилл и кристаллы кальция оксалата в высушенном растительном материале не люминесцирует. При необходимости приготовления среза лист предварительно размягчают во влажной камере и с помощью бритвы делают толстый срез (2 - 3 мм). Более тонкие срезы помещают во включающую жидкость и накрывают покровным стеклом.

В качестве включающей жидкости используют воду P, глицерин P, раствор 50 г/л поливинилового спирта P, нефлуоресцирующее вазелиновое масло P. Включающая жидкость не должна растворять содержащиеся в препарате люминесцирующие вещества.

Травы. При анализе трав готовят микропрепараты листьев. При необходимости приготовления препарата стебля его размягчают во влажной камере и готовят срезы. Толстые срезы (2 - 3 мм) закрепляют на предметном стекле и рассматривают без включающей жидкости; тонкие срезы помещают в подходящую жидкость и накрывают покровным стеклом. Наиболее яркую люминесценцию имеют лигнифицированные элементы проводящих пучков (сосуды и механические волокна), склеренхимные клетки, встречающиеся в коре и сердцевине стебля. В клетках эпидермиса и коры часто встречаются флавоноиды; у некоторых видов сырья в клетках обкладки вокруг проводящих пучков содержатся алкалоиды, обладающие в зависимости от состава разнообразным свечением: синим, голубым, зеленым, зеленовато-желтым, золотисто-желтым, оранжево-красным.

Цветки. Чаще готовят препараты из порошка цветков или отдельных частей цветка (соцветия), которые рассматривают обычно без включающей жидкости. В цветках часто содержатся флавоноиды, каротиноиды и другие вещества, обладающие флюоресценцией. Отчетливо видны пыльцевые зерна, имеющие желтое, зеленовато-желтое или голубоватое свечение.

Плоды. Готовят обычно поперечные срезы плода после предварительного размягчения во влажной камере и рассматривают во включающей жидкости или без нее в зависимости от толщины среза. Для плодов характерна люминесценция тканей околоплодника (экзокарпия, механических клеток мезокарпия, проводящих пучков). Отчетливо видны секреторные каналы: ярко светится их содержимое; клетки выстилающего слоя обычно имеют желтовато-коричневую люминесценцию. В содержимом каналов нередко видны ярко люминесцирующие кристаллические включения, чаще всего желтого или желто-зеленого цвета.

Семена. Готовят обычно поперечные срезы семени после предварительного размягчения во влажной камере и рассматривают их во включающей жидкости или без нее в зависимости от толщины среза. Обращают внимание на характер люминесценции семенной кожуры, в которой отчетливо выделяются склеренхимные слои. Клетки эпидермиса, содержащие слизь, обычно имеют сине-голубое свечение. Эндосперм и ткани зародыша, богатые жирным маслом, характеризуются голубой люминесценцией.

Кора. Кору предварительно размягчают во влажной камере, готовят толстые поперечные срезы (до 3 - 5 мм), которые закрепляют на предметном стекле и рассматривают без включающей жидкости; тонкие срезы заключают в жидкость. Для некоторых видов сырья характерна люминесценция пробкового слоя коры: оболочки клеток пробки имеют интенсивносинее свечение, их содержимое - темно-красное (антоцианы). Яркое и разнообразное свечение имеют механические элементы (лубяные волокна и каменистые клетки): голубое, зеленовато-голубое, желтовато-зеленое. Люминесценция паренхимы коры зависит от химического состава. Антрацен-производные обусловливают яркое оранжевое или красновато-оранжевое свечение. Дубильные вещества обладают свойством "тушить" люминесценцию, поэтому ткани, содержащие дубильные вещества, темно-коричневого, почти черного, цвета.

Препарат, приготовленный из порошка коры или со скоба, рассматривают без включающей жидкости. В нем наиболее ярко видны механические элементы.

Корни, корневища, луковицы, клубни, клубнелуковицы. Готовят поперечные срезы, распилы, препараты порошка или соскоба. Срезы готовят из материала, предварительно размягченного во влажной камере, распилы (из толстых корней и корневищ) из сухого материала с помощью тонкой пилы или фрезы. С помощью бритвы с поверхности распила снимают тонкий слой для удаления слоя клеток, покрытых пылью. Толстые срезы и распилы (до 3 - 5 мм) закрепляют на предметном стекле и рассматривают без включающей жидкости. Слой пробки у подземных органов обычно тусклый, почти черный. Ярко люминесцируют древесина (у корней и корневищ) и проводящие пучки, а также склеренхимные элементы. Их свечение весьма разнообразно: от буровато-зеленого, желто-зеленого до светло-голубого и интенсивно-синего в зависимости от вида сырья. Еще более разнообразна люминесценция паренхимных тканей и различных секреторных образований (вместилища, каналы, ходы, млечники, различные идиобласты), что определяется их химическим составом. В секреторных образованиях встречаются кристаллические включения кумаринов, алкалоидов, флавоноидов, обладающих яркой люминесценцией.

В препаратах порошка видны отдельные сосуды, группы механических волокон, каменистые клетки, отдельные секреторные образования и их обрывки, ярко люминесцирующие клетки паренхимы, содержащие те или иные вещества.

2.1.9. ФАРМАЦЕВТИКО-ТЕХНОЛОГИЧЕСКИЕ ИСПЫТАНИЯ

201090001-2019

2.1.9.1. Распадаемость таблеток и капсул

Испытание предназначено для определения способности таблеток и капсул, за исключением вагинальных таблеток, ректальных и вагинальных капсул, распадаться в жидкой среде за определенный промежуток времени в условиях, указанных ниже или в общей, или частной фармакопейной статье.

Образец считается распавшимся, когда кроме фрагментов нерастворимой оболочки таблетки (капсулы), находящихся на сетке или прилипших к нижней поверхности диска, если использовались диски, нет никакого остатка или остаток представляет собой мягкую массу, которая разрушается при легком прикосновении стеклянной палочки. Наличие такого остатка должно быть оговорено в частной фармакопейной статье.

Для таблеток и капсул длиной не более 18 мм используют прибор А. Для таблеток и капсул большего размера используют прибор Б.

Испытание А для таблеток и капсул размером не более 18 мм

Оборудование. Прибор А (рисунок 2.1.9.1.-1) для определения распадаемости состоит из сборной корзинки, стеклянного сосуда для жидкости вместимостью 1 л, термостатического устройства, поддерживающего температуру жидкости в пределах (37 +/- 2) °C, и электромеханического устройства, сообщающего корзинке возвратно-поступательное движение на расстоянии не менее 53 и не более 57 мм в вертикальной плоскости при частоте 29 - 32 цикла в 1 мин.

Рисунок 2.1.9.1.-1
Устройство и размеры составных частей прибора А для определения распадаемости таблеток и капсул. Размеры указаны в миллиметрах

Основную часть прибора составляет сборная корзинка с 6 цилиндрическими стеклянными трубками длиной 77,5 +/- 2,5 мм с внутренним диаметром 21,85 +/- 1,15 мм и толщиной стенки 1,9 +/- 0,9 мм. Трубки поддерживаются в вертикальном положении сверху и снизу двумя накладными пластмассовыми пластинами диаметром 90 +/- 2 мм, толщиной 6,75 +/- 1,75 мм с 6 отверстиями, каждое диаметром 24 +/- 2 мм. Отверстия равноудалены от центра пластины и находятся на равном расстоянии друг от друга. К нижней поверхности нижней пластины прикреплена сетка с отверстиями размером 2,0 +/- 0,2 мм из нержавеющей стальной проволоки диаметром 0,615 +/- 0,045 мм. Пластины удерживаются жестко относительно друг друга вертикальными металлическими стержнями по окружности. Еще один металлический стержень прикреплен к центру верхней пластины, что позволяет прикрепить корзинку к механическому устройству, которое может поднимать и опускать ее. Время, требующееся для движения вверх, равно времени движения вниз; изменение направления движения происходит плавно.

Корзинка движется вертикально вдоль оси. Не должно быть заметного смещения оси в горизонтальной плоскости.

В конструкции прибора предусмотрено использование дисков. При этом каждая стеклянная трубка снабжается диском цилиндрической формы диаметром 20,7 +/- 0,15 мм и высотой 9,5 +/- 0,15 мм, изготовленным из прозрачной пластмассы с плотностью от 1,18 до 1,20 г/см3. В диске просверлены 5 параллельных отверстий диаметром 2,0 +/- 0,1 мм; одно из них расположено в центре диска, остальные 4 - равномерно по кругу радиусом 6,0 +/- 0,2 мм от центра диска. На боковой поверхности диска вырезаны 4 выемки трапециевидной симметричной формы, практически перпендикулярные верхней и нижней поверхностям диска. Параллельные стороны выемки совпадают с краями диска и параллельны воображаемой линии, соединяющей два соседних отверстия, расположенных по кругу. Длина параллельной стороны трапеции на нижней поверхности диска составляет от 1,5 до 1,8 мм, выемка имеет форму квадрата. Длина параллельной стороны трапеции на верхней поверхности диска составляет 9,4 +/- 0,2 мм, и ее середина находится на расстоянии 2,6 +/- 0,1 мм от окружности диска. Все поверхности диска гладкие.

Применение дисков оговаривается в общей или частной фармакопейной статье.

Корзинку помещают в стакан, высота которого составляет 149 +/- 11 мм, внутренний диаметр - 106 +/- 9 мм. Объем жидкости должен быть таким, чтобы при подъеме корзинки в крайнее верхнее положение сетка находилась ниже поверхности жидкости не менее чем на 15 мм, а при опускании корзинки в крайнее нижнее положение - на 25 мм выше дна сосуда, и верхние открытые концы стеклянных трубок - над поверхностью жидкости.

Конструкция корзинки может изменяться при условии соблюдения указанных выше требований для стеклянных трубок и проволочной сетки.

Методика. Для проведения испытания отбирают 18 образцов таблеток (или капсул), если нет других указаний в общей или частной фармакопейной статье. В каждую из 6 трубок помещают по одному образцу и, если предписано, диск. Опускают корзинку в сосуд с жидкостью, указанной в общей или частной фармакопейной статье, и включают прибор. По истечении установленного времени корзинку вынимают и исследуют состояние таблеток и капсул. Все образцы должны распасться. Если 1 или 2 образца не распались, повторяют испытание на дополнительных 12 образцах. Не менее 16 из 18 образцов должны распасться.

Испытание Б для таблеток и капсул размером более 18 мм

Оборудование. Прибор Б (рисунок 2.1.9.1.-2) для определения распадаемости состоит из жесткой корзинки, стеклянного сосуда для жидкости вместимостью 1 л, термостатического устройства, поддерживающего температуру жидкости в пределах (37 +/- 2) °C, и электромеханического устройства, сообщающего корзинке возвратно-поступательное движение на расстоянии не менее 53 и не более 57 мм в вертикальной плоскости при частоте 29 - 32 цикла в 1 мин.

Рисунок 2.1.9.1.-2
Устройство и размеры составных частей прибора Б для определения распадаемости таблеток и капсул. Размеры указаны в миллиметрах

Основную часть прибора составляет корзинка с 3 цилиндрическими стеклянными трубками длиной 77,5 +/- 2,5 мм с внутренним диаметром 33,0 +/- 0,5 мм и толщиной стенки 2,5 +/- 0,5 мм. Трубки поддерживаются в вертикальном положении сверху и снизу двумя накладными пластмассовыми пластинами диаметром 97 мм, толщиной 9 мм с 3 отверстиями. Отверстия равноудалены от центра пластины и находятся на равном расстоянии друг от друга. К нижней поверхности нижней пластины прикреплена сетка с отверстиями размером 2,0 +/- 0,2 мм из нержавеющей стальной проволоки диаметром 0,63 +/- 0,3 мм. Пластины удерживаются жестко относительно друг друга на расстоянии 77,5 мм вертикальными металлическими стержнями по окружности. Еще один металлический стержень прикреплен к центру верхней пластины, что позволяет прикрепить корзинку к механическому устройству, которое может поднимать и опускать ее. Время, требующееся для движения вверх, равно времени движения вниз; изменение направления движения происходит плавно.

Корзинка движется вертикально вдоль оси. Не должно быть заметного смещения оси в горизонтальной плоскости.

В конструкции прибора предусмотрено использование дисков. Каждая стеклянная трубка снабжается диском цилиндрической формы диаметром 31,4 +/- 0,13 мм и высотой 15,3 +/- 0,15 мм, изготовленным из прозрачной пластмассы с плотностью от 1,18 до 1,20 г/см3. В диске просверлены 7 отверстий диаметром 3,15 +/- 0,1 мм; одно из них расположено в центре диска, остальные 6 - равномерно по кругу радиусом 4,2 мм от центра диска. Диски соответствуют размерам на рисунке 2.1.9.1.-1.

Применение дисков оговаривается в общей или частной фармакопейной статье.

Автоматическое детектирование с использованием модифицированных дисков разрешается в тех случаях, когда применение дисков указано или разрешено. Такие диски по плотности материала и размерам должны соответствовать требованиям, приведенным в данном разделе.

Корзинку помещают в стакан. Объем жидкости должен быть таким, чтобы при подъеме корзинки в крайнее верхнее положение сетка находилась ниже поверхности жидкости не менее чем на 15 мм, а при опускании корзинки в крайнее нижнее положение - на 25 мм выше дна сосуда, и верхние открытые концы стеклянных трубок - над поверхностью жидкости.

Конструкция корзинки может изменяться при условии соблюдения указанных выше требований для стеклянных трубок и проволочной сетки.

Методика. Для проведения испытания отбирают 6 образцов таблеток (или капсул) и проводят его либо с одновременным использованием двух корзинок, либо повторяя испытание. В каждую трубку помещают по одному образцу и, если предписано, диск. Опускают корзинку в сосуд с жидкостью, указанной в общей или частной фармакопейной статье, и включают прибор. По истечении установленного времени корзинку вынимают и исследуют состояние таблеток и капсул. Все образцы должны распасться.

201090002-2019

2.1.9.2. Распадаемость суппозиториев, вагинальных таблеток, ректальных и вагинальных капсул

Испытание предназначено для определения способности суппозиториев, вагинальных таблеток, ректальных и вагинальных капсул размягчаться или распадаться в жидкой среде за определенный промежуток времени в условиях, указанных ниже, а также в частной фармакопейной статье или соответствующих общих фармакопейных статьях.

Оборудование. Прибор (Рисунок 2.1.9.2.-1) состоит из прозрачного стеклянного или пластмассового полого цилиндра с соответствующей толщиной стенок, внутри которого с помощью трех держателей закреплено металлическое устройство. Устройство представляет собой 2 перфорированных диска из нержавеющего металла, закрепленных на расстоянии около 30 мм друг от друга. Диаметр дисков почти равен внутреннему диаметру цилиндра, и в каждом диске имеется 39 отверстий диаметром 4 мм.

Рисунок 2.1.9.2.-1
Прибор для определения распадаемости суппозиториев. Размеры указаны в миллиметрах

Испытания проводят, используя 3 таких прибора, каждый из которых содержит отдельный образец. Каждый прибор помещают в сосуд с термостатирующим устройством, вместимостью не менее 4 л, заполненный жидкой средой.

В качестве жидкой среды используют воду, нагретую до (36,5 +/- 0,5) °C, если нет других указаний в частной фармакопейной статье.

Сосуд снабжен медленно движущейся мешалкой и устройством, которое поддерживает прибор в вертикальном положении ниже поверхности жидкой среды не менее чем на 90 мм и дает возможность переворачивать его на 180°, не вынимая из среды.

Три прибора могут быть также помещены вместе в один сосуд вместимостью не менее 12 л.

Методика испытания для суппозиториев.

Испытание проводят на трех суппозиториях. Каждый образец помещают на нижний диск устройства, устанавливают устройство в цилиндр прибора и закрепляют его. Помещают прибор в сосуд с жидкой средой и начинают испытание. Приборы переворачивают каждые 10 мин.

По истечении времени, указанного в частной фармакопейной статье, исследуют состояние анализируемых образцов.

Препарат выдерживает испытание, если все образцы распались.

Методика испытания для вагинальных таблеток, ректальных и вагинальных капсул. Используют описанный выше прибор, установленный на держателях (рисунок 2.1.9.2.-2). Прибор помещают в лабораторный стакан подходящего диаметра, заполненный жидкой средой, при этом поверхность жидкой среды должна находиться немного ниже верхнего перфорированного диска. Затем с помощью пипетки прибавляют указанную жидкую среду до тех пор, пока перфорации диска не покроются лишь тонким слоем жидкой среды.

Рисунок 2.1.9.2.-2
Прибор для определения распадаемости вагинальных таблеток, ректальных и вагинальных капсул. А - стеклянная пластинка; Б - вагинальная таблетка или ректальная капсула или вагинальная капсула; В - поверхность воды; Г - вода; Д - стакан

Испытание проводят на трех вагинальных таблетках или трех ректальных или вагинальных капсулах. Каждую таблетку или капсулу в отдельности помещают на верхний диск устройства, накрывают прибор стеклянной пластинкой, чтобы поддержать соответствующие условия влажности.

По истечении времени, указанного в частной фармакопейной статье, исследуют состояние анализируемых образцов.

Препарат выдерживает испытание, если все образцы распались.

Интерпретация результатов. Образцы считаются распавшимися если:

а) образцы полностью растворились;

б) наблюдается разделение компонентов суппозитория: расплавленные липофильные вещества распределились на поверхности жидкой среды, нерастворимые компоненты осели на дно, а растворимые - растворились; в зависимости от состава и способа получения компоненты могут распределяться по одному или нескольким из указанных путей;

в) размягчение образца сопровождается заметным изменением формы, без полного разделения компонентов; размягчением считается также отсутствие у суппозитория твердого ядра, оказывающего сопротивление давлению стеклянной палочки;

г) на перфорированном диске не осталось осадка, или оставшийся осадок состоит только из мягкой или пенообразной массы, не имеющей твердого ядра, оказывающего сопротивление давлению стеклянной палочки (вагинальные таблетки);

д) наблюдается разрыв желатиновой оболочки ректальной или вагинальной капсулы, позволяющий освободиться ее содержимому.

201090003-2019

2.1.9.3. Испытание на растворение для твердых дозированных лекарственных форм

Испытание "Растворение" предназначено для определения количества действующего вещества, которое за определенный промежуток времени должно высвобождаться в среду растворения из твердой дозированной лекарственной формы в условиях, указанных ниже, а также в частной фармакопейной статье и соответствующих общих фармакопейных статьях.

Испытание "Растворение" проводится при контроле качества твердых дозированных лекарственных форм с целью подтверждения постоянства их свойств и надлежащих условий производственного процесса.

В зависимости от скорости высвобождения действующих веществ все твердые дозированные лекарственные формы (таблетки, гранулы (время растворения которых превышает 5 мин) и капсулы) подразделяются на группы:

1 группа: таблетки; таблетки, покрытые оболочкой; гранулы (время растворения которых превышает 5 мин); гранулы, покрытые оболочкой; капсулы (таблетки, капсулы, гранулы со стандартным высвобождением);

2 группа: таблетки, капсулы и гранулы с отсроченным (отложенным) высвобождением;

3 группа: таблетки, капсулы и гранулы с пролонгированным высвобождением.

В данном разделе под единицей лекарственной формы понимают одну таблетку, или одну капсулу, или указанное количество гранул.

Прибор 1 (вращающаяся корзинка). Прибор (см. рисунок 2.1.9.3.-1) состоит из:

- цилиндрического сосуда для растворения (В) с полусферическим дном, изготовленного из боросиликатного стекла или другого подходящего прозрачного инертного материала. Номинальная вместимость сосуда для растворения составляет 1000 мл; высота от 160 до 210 мм; внутренний диаметр от 98 до 106 мм;

- двигателя с регулятором скорости, поддерживающим скорость вращения корзинки в пределах +/- 4% от скорости вращения корзинки, указанной в частной фармакопейной статье;

+/- перемешивающего элемента, который состоит из вертикального вала (А), к нижней части которого прикреплена цилиндрическая корзинка (Б). Ось вращения вала не должна отклоняться от вертикальной оси сосуда более чем на 2 мм. Вращение вала должно быть плавным, без существенных колебаний.

Рисунок 2.1.9.3.-1
Прибор 1, перемешивающий элемент - корзинка (размеры в миллиметрах)

Корзинка состоит из двух частей: верхняя часть, имеющая отверстие диаметром 2,0 +/- 0,5 мм, должна быть приварена к валу и снабжена 3 упругими зажимами или другим подходящим приспособлением, позволяющим удалять нижнюю часть корзинки для введения испытуемого лекарственного средства. Съемная часть корзинки сделана из сваренной прямым швом металлической проволочной сетки, в которой проволока диаметром 0,22 - 0,31 мм образует отверстия размером 0,36 - 0,44 мм. Сетка имеет форму цилиндра и сверху и снизу ограничена металлической оправой.

При использовании агрессивных кислых растворов может использоваться корзинка, покрытая слоем золота толщиной 2,5 мкм.

Расстояние между дном сосуда для растворения и корзинкой должно составлять от 23 до 27 мм.

Для предотвращения испарения среды растворения сосуды для растворения должны закрываться крышками с центральным отверстием для прохождения оси корзинки, а также с отверстиями для термометра и отбора проб.

Для поддержания температуры среды растворения (37 +/- 0,5) °C прибор должен быть оснащен водяной баней с постоянным объемом термостатируемой жидкости.

Составные части прибора, а также окружающая среда, в котором находится прибор, не должны производить существенного движения, колебания или вибрации, выходящих за пределы плавного вращения перемешивающего элемента. Целесообразно использование прибора, позволяющего вести наблюдение за испытуемым препаратом и мешалкой в процессе испытания.

Прибор 2 (лопастная мешалка). Используют описанную выше комплектацию Прибора 1, где в качестве перемешивающего элемента устанавливают лопасть, состоящую из собственно лопасти и вала. Вал должен размещаться таким образом, чтобы его ось находилась на расстоянии не более 2 мм от любой точки вертикальной оси сосуда, и вращаться плавно без существенных колебаний, способных повлиять на результаты испытаний. Центральная вертикальная линия лопасти должна проходить через ось вала так, чтобы нижняя часть лопасти находилась на уровне нижней части вала. Лопастная мешалка соответствующей спецификации приведена на рисунке 2.1.9.3.-2. Расстояние между нижней частью лопасти и внутренней поверхностью дна сосуда в ходе испытания поддерживают на уровне 25 +/- 2 мм. Лопасть и вал, изготовленные из металла или подходящего инертного жесткого материала, могут представлять собой цельную конструкцию. Допускается использование приспособления, состоящего из двух разъемных частей, сохраняющихся прочно закрепленными в процессе испытания.

Рисунок 2.1.9.3.-2
Прибор 2, перемешивающий элемент - лопасть (размеры в миллиметрах)

На лопасть и вал может быть нанесено защитное инертное покрытие. Перед вращением лопасти единицу лекарственной формы помещают на дно сосуда. Для предотвращения всплывания к единице лекарственной формы прикрепляют небольшой кусочек инертного материала, например, несколько витков проволочной спирали или приспособление, приведенное на рисунке 2.1.9.3.-3. Допускается использование других валидированных приспособлений.

Рисунок 2.1.9.3.-3
Альтернативное приспособление для погружения (размеры в миллиметрах). A - кислотоустойчивый проволочный зажим; B - кислотоустойчивая проволочная основа

Различия в размерах A и B должны составлять не более 0,5 мм при вращении вокруг центральной оси. Отклонения могут быть +/- 1,0 мм при отсутствии других указаний.

Прибор 3 (поршневой цилиндр). Прибор состоит из набора цилиндрических плоскодонных стеклянных сосудов; набора стеклянных цилиндров, совершающих возвратно-поступательные движения; инертных фиттингов (изготовленных из нержавеющей стали типа 316 или другого подходящего материала) и сит, изготовленных из подходящих несорбирующих инертных материалов и конструированных таким образом, что они закрывают дно и верх цилиндров, совершающих возвратно-поступательные движения; мотора и системы привода, приводящих в вертикальное возвратно-поступательное движение цилиндры в середине сосудов и, при необходимости, перемещающих их горизонтально в разных рядах сосудов. Сосуды частично погружают в водяную баню соответствующего размера, позволяющую поддерживать температуру 37 +/- 0,5 °C в ходе испытания. Составные части прибора, а также окружающая среда, в которой находится прибор, не должны производить существенного движения, колебания или вибрации, выходящих за пределы плавного возвратно-поступательного движения цилиндров. Используют прибор с возможностью выбора скорости возвратно-поступательного движения цилиндров и поддержания ее значения в пределах +/- 5%. Целесообразно применение прибора, позволяющего вести наблюдение за испытуемым препаратом и цилиндрами, совершающими возвратно-поступательные движения. Во время испытания сосуды закрывают крышкой во избежание испарения. При отсутствии других указаний в частной фармакопейной статье элементы прибора должны соответствовать размерам, приведенным на рисунке 2.1.9.3.-4.

Рисунок 2.1.9.3.-4
Прибор 3, стеклянный сосуд и поршневой цилиндр (размеры в миллиметрах при отсутствии других указаний)

Прибор 4 (проточная ячейка). Прибор состоит из резервуара и насоса для среды растворения; проточной ячейки; водяной бани для поддержания температуры среды растворения 37 +/- 0,5 °C. Используют ячейку размером, указанным в частной фармакопейной статье.

Среду растворения прокачивают вверх через проточную ячейку с помощью насоса. Насос должен иметь диапазон изменения подачи потока от 240 мл/ч до 960 мл/ч со стандартными скоростями 4 мл/мин, 8 мл/мин и 16 мл/мин и обеспечивать постоянство потока с точностью +/- 5% от номинальной скорости потока; профиль потока должен быть синусоидальным с пульсацией 120 +/- 10 пульс/мин. Допускается применение насоса без пульсаций. Методика испытания с использованием проточной ячейки должна содержать параметры скорости потока и пульсации.

Проточную ячейку (см. рисунки 2.1.9.3.-5 и 2.1.9.3.-6), изготовленную из прозрачного инертного материала, устанавливают вертикально, используя систему фильтров, предотвращающих попадание не растворившихся частиц из верхней части ячейки. Стандартные диаметры ячейки составляют 12 мм и 22,6 мм; нижний конус обычно заполняют маленькими стеклянными шариками диаметром около одного миллиметра. С целью защиты трубки ввода жидкости на вершине конуса помещают один шарик диаметром около 5 мм. Для особых дозированных форм (см. рисунки 2.1.9.3.-5 и 2.1.9.3.-6) возможна установка держателя таблеток. Ячейку погружают в водяную баню и поддерживают температуру 37 +/- 0,5 °C.

Рисунок 2.1.9.3.-5
Прибор 4, большая ячейка для таблеток и капсул (вверху), держатель таблеток для большой ячейки (внизу) (размеры в миллиметрах при отсутствии других указаний)

Рисунок 2.1.9.3.-6
Прибор 4, маленькая ячейка для таблеток и капсул (вверху), держатель таблеток для маленькой ячейки (внизу) (размеры в миллиметрах при отсутствии других указаний)

Для фиксации кюветного приспособления в приборе используют зажим и два О-образных кольца. С целью защиты от вибраций, вызываемых насосом, модуль растворения отделяют от насоса. При этом положение насоса не должно быть выше уровня резервуарных сосудов. Соединительные трубки должны быть по возможности короче, изготовлены из подходящего инертного материала, например, из политетрафторэтилена, с внутренним диаметром 1,6 мм и инертными фланцевыми наконечниками.

Проверка пригодности прибора. Испытание должно включать установление соответствия размерам и требованиям, приведенным выше. Кроме того, в ходе испытания необходима периодическая проверка таких критических параметров, как объем и температура среды растворения, скорость вращения (Приборы 1 и 2), скорость погружения (Прибор 3) и скорость потока среды (Прибор 4). Проверку пригодности прибора для испытания на растворение проводят периодически.

Отбор проб

Отбор проб осуществляется из зоны сосуда для растворения, находящейся на S расстояния между поверхностью среды растворения и верхней частью съемного элемента корзинки или лопасти мешалки и на расстоянии не менее 1 см от стенок сосуда для растворения.

Время отбора проб должно быть указано в частной фармакопейной статье и должно соблюдаться с точностью +/- 2%.

Для препаратов 1 группы, если нет других указаний в частной фармакопейной статье, время отбора проб - через 45 мин после начала испытания.

Для препаратов 2 группы должны быть указаны 2 отдельных нормируемых временных интервала - для кислотной стадии и щелочной стадии.

Для препаратов 3 группы должно быть указано не менее 3 временных интервалов.

После каждого отбора пробы объем среды растворения должен быть возмещен тем же растворителем в объеме, равном объему отобранной аликвоты. Если предварительными исследованиями показано, что пополнение среды растворения не является обязательным, убыль среды растворения должна учитываться при расчете количества лекарственного средства, высвободившегося в среду растворения.

Аликвота раствора, отобранная из среды растворения, сразу же фильтруется через инертный фильтр, который не должен абсорбировать действующее вещество из раствора и содержать вещества, способные экстрагироваться средой растворения. Размер пор фильтра должен составлять не более 0,45 мкм, если нет других указаний в частной фармакопейной статье.

Центрифугирование аликвоты допускается только при обосновании невозможности применения фильтрации пробы и валидации методики пробоподготовки.

Аналитический метод количественного определения действующего вещества в растворе должен быть описан в частной фармакопейной статье и валидирован в соответствии с установленными требованиями.

Если оболочка капсулы влияет на результаты анализа, то определяют фактор коррекции (поправку), для чего проводят испытание "Растворение" на капсулах, используемых при производстве данной лекарственной формы, не содержащих действующего вещества. Фактор коррекции учитывается при расчете содержания действующего вещества, высвободившегося в среду растворения. Фактор коррекции не должен превышать 25% от заявленного содержания действующего вещества.

Методика испытания

Таблетки, капсулы, гранулы со стандартным высвобождением

В сосуд прибора для растворения (приборы 1 и 2) помещают указанный объем среды растворения. Доводят температуру среды растворения до (37 +/- 0,5) °C.

При использовании прибора 1 (вращающаяся корзинка) при отсутствии других указаний в частной фармакопейной статье, помещают по одной единице лекарственной формы в каждую из 6 сухих корзинок аппарата. Опускают корзинки в среду растворения и включают мотор, вращающий перемешивающее устройство.

При использовании прибора 2 (лопастная мешалка), если нет других указаний в частной фармакопейной статье, по одной единице лекарственной формы помещают непосредственно в каждый из 6 сосудов со средой растворения до начала вращения мешалки. Для предотвращения всплывания таблеток и капсул на поверхность среды растворения комплектность прибора предусматривает соответствующее приспособление. Необходимо соблюдать осторожность для того, чтобы избежать оседания пузырьков воздуха на поверхности таблетки или капсулы.

При использовании прибора 3 (поршневой цилиндр) указанный объем среды растворения (+/- 1%) помещают в каждый сосуд прибора, собирают прибор, нагревают среду растворения до температуры (37 +/- 0,5) °C и удаляют термометр. Одну единицу лекарственной формы помещают в каждый поршневой цилиндр, совершающий возвратно-поступательные движения, избегая образования пузырьков воздуха на ее поверхности. Затем прибор приводят в действие в соответствии с указаниями. Во время возвратно-поступательного вверх-вниз движения цилиндр проходит общее расстояние 9,9 - 10,1 см. В течение указанного интервала времени или в каждом из указанных промежутков времени поднимают цилиндры и отбирают порцию пробы из центра между поверхностью среды растворения и дном каждого сосуда.

При использовании прибора 4 (проточная ячейка) - помещают 1 шарик диаметром (5,0 +/- 0,5) мм и затем стеклянные шарики подходящего размера, обычно (1,0 +/- 0,1) мм (входят в комплект прибора), на дно конической части проточной ячейки для предотвращения прохождения жидкости в трубку. Единицу лекарственной формы, если нет других указаний в частной фармакопейной статье, помещают в ячейку или непосредственно в слой стеклянных шариков. Закрывают аппарат фильтрующей системой.

Испытуемые пробы фильтруют сразу после их отбора при отсутствии других указаний. Используют инертный фильтр, не абсорбирующий активное вещество и не содержащий экстрагирующихся веществ, способных повлиять на результаты анализа.

Анализ пробы проводят, используя подходящий метод количественного определения. При необходимости повторяют испытание на дополнительном количестве единиц дозированной лекарственной формы.

Таблетки, капсулы, гранулы с отсроченным (отложенным) высвобождением

Для твердых лекарственных форм 2 группы может применяться одна из 2 альтернативных методик проведения испытания "Растворение" с использованием приборов 1 или 2.

Ссылка на используемую методику и прибор приводится в частной фармакопейной статье.

Методика 1. Испытание проводят в две стадии.

1-я стадия (кислотная). По 750 мл 0,1 M хлороводородной кислоты, если нет других указаний в частной фармакопейной статье, помещают в каждый из 6 сосудов для растворения. Доводят температуру среды растворения до (37 +/- 0,5) °C. Помещают по одной единицы лекарственной формы, при отсутствии других указаний в частной фармакопейной статье, в каждый из 6 сосудов для растворения, включают мотор перемешивающего устройства. Через 2 ч, если нет других указаний в частной фармакопейной статье, отбирают аликвоту и сразу же продолжают процесс растворения в щелочной среде, как описано ниже.

Отобранную аликвотную часть раствора анализируют по методике, описанной в частной фармакопейной статье. Результаты испытаний на 1-й стадии считаются удовлетворительными, если количество действующего вещества, перешедшего в среду растворения, соответствует критериям раздела "Интерпретация результатов" (см. таблицу 2.1.9.3.-2).

Таблица 2.1.9.3.-1

Интерпретация результатов испытания "Растворение" для твердых дозированных лекарственных форм 1 группы

Уровень Количество испытуемых единиц Критерии приемлемости
6 Для каждой испытуемой единицы: в среду растворения должно высвободиться не менее Q + 5% от номинального содержания действующего вещества
6 Среднее количество высвободившегося в среду растворения действующего вещества из 12 испытуемых единиц лекарственной формы ( + ) должно быть не менее Q и не должно быть ни одной единицы, где в среду растворения перешло бы менее Q - 15% от номинального содержания действующего вещества
12 Среднее количество высвободившегося в среду растворения действующего вещества из 24 испытуемых единиц лекарственной формы ( + + ) должно быть не менее Q; только для 2 единиц может быть менее Q - 15%, и ни для одной единицы не должно быть менее Q - 25% от номинального содержания действующего вещества

Таблица 2.1.9.3.-2

Интерпретация результатов испытания "Растворение" для твердых дозированных лекарственных форм 2 группы.

Уровень Количество испытуемых единиц Критерии приемлемости
1-я стадия (кислотная)
6 Для каждой испытуемой единицы: в среду растворения должно высвободиться не более 10% от номинального содержания действующего вещества
6 Среднее количество высвободившегося в среду растворения действующего вещества из 12 испытуемых единиц ( + ) не должно быть более 10% от заявленного содержания действующего вещества и не должно быть ни одной единицы, количество высвободившегося действующего вещества из которой превышает 25% от номинального содержания
12 Среднее количество высвободившегося в среду растворения действующего вещества из 24 испытуемых единиц ( + + ) не должно быть более 10% от заявленного содержания действующего вещества и не должно быть ни одной единицы, количество высвободившегося действующего вещества из которой превышает 25% от номинального содержания
2-я стадия (буферная)
6 Для каждой испытуемой единицы: в среду растворения должно высвободиться не менее Q + 5% от номинального содержания действующего вещества
6 Среднее количество высвободившегося в среду растворения действующего вещества из 12 испытуемых единиц ( + ) должно быть не менее Q и не должно быть ни одной единицы, где в среду растворения высвободилось бы менее Q - 15% от номинального содержания действующего вещества
12 Среднее количество высвободившегося в среду растворения действующего вещества из 24 испытуемых единиц ( + + ) должно быть не менее Q; только для 2 единиц может быть менее Q - 15%, и ни для одной единицы не должно быть менее Q - 25% от номинального содержания действующего вещества

2-я стадия (буферная). В каждый из 6 сосудов для растворения прибавляют по 250 мл 0,2 M раствора тринатрия фосфата додекагидрата P (), температура которого составляет (37 +/- 0,5) °C (перемешивающее устройство прибора продолжает работать). Доводят pH среды растворения до значения 6,80 +/- 0,052 M хлороводородной кислотой или 2 M раствором натрия гидроксида.

Продолжают процесс растворения в течение 45 мин, если нет других указаний в частной фармакопейной статье. После отбора пробы раствора проводят определение содержания действующего вещества в растворе по методике, описанной в частной фармакопейной статье. Результаты испытаний на 2-й стадии считаются удовлетворительными, если количество действующего вещества, перешедшего в среду растворения, соответствует критериям раздела "Интерпретация результатов" (см. таблицу 2.1.9.3.-2).

Примечание. Процедура добавления 0,2 M раствора тринатрия фосфата додекагидрата и доведения pH среды растворения до заданного значения должна проводиться в течение не более 5 мин.

Методика 2. Испытание проводят в две стадии.

1-я стадия (кислотная). По 1000 мл 0,1 M хлороводородной кислоты, если нет других указаний в частной фармакопейной статье, помещают в каждый из 6 сосудов для растворения. Доводят температуру среды растворения до (37 +/- 0,5) °C. Помещают по одной единице лекарственной формы, при отсутствии других указаний в частной фармакопейной статье, в каждый из 6 сосудов для растворения, включают мотор перемешивающего устройства. Через 2 ч, если нет других указаний в частной фармакопейной статье, отбирают аликвоту и сразу же продолжают процесс растворения в щелочной среде, как описано ниже.

Отобранную аликвотную часть раствора анализируют по методике, описанной в частной фармакопейной статье.

Результаты испытаний на 1-й стадии считаются удовлетворительными, если количество действующего вещества, перешедшего в среду растворения, соответствует критериям раздела "Интерпретация результатов" (см. таблицу 2.1.9.3.-2).

2-я стадия (буферная). Из каждого сосуда для растворения удаляют 0,1 M хлороводородную кислоту и помещают по 1000 мл фосфатного буферного раствора pH 6,8 (2) с температурой (37 +/- 0,5) °C. Допустимо переносить испытуемые единицы твердой дозированной лекарственной формы из сосудов для растворения, содержащих 0,1 M хлороводородную кислоту, в сосуды для растворения, содержащие по 1000 мл фосфатного буферного раствора pH 6,8 (2) с температурой (37 +/- 0,5) °C.

Процесс растворения продолжают в течение 45 мин, если нет других указаний в частной фармакопейной статье. Затем отбирают аликвоту и сразу же анализируют по методике, описанной в частной фармакопейной статье. Результаты испытания на 2-й стадии считаются удовлетворительными, если количество действующего вещества, высвободившегося в среду растворения, соответствует критериям раздела "Интерпретация результатов" (см. таблицу 2.1.9.3.-2).

Примечание. Приготовление фосфатного буферного раствора с pH 6,8 (2). Смешивают 0,1 M хлороводородную кислоту и 0,20 M раствор тринатрия фосфата додекагидрата в соотношении 3:1 (об/об) и при необходимости доводят pH полученного раствора до значения 6,80 +/- 0,052 M хлороводородной кислотой или 2 M раствором натрия гидроксида.

При использовании прибора 3 (поршневой цилиндр) применяют методику 2.

Для кислотной стадии используют один ряд сосудов, для буферной стадии - следующий ряд сосудов при указанном объеме среды растворения (обычно 300 мл).

При использовании прибора 4 (проточная ячейка) возможно использование методик 1 и 2.

Таблетки, капсулы, гранулы с пролонгированным высвобождением

Для твердых дозированных лекарственных форм 3 группы прибор, методика испытания и аналитический метод определения содержания действующего вещества в растворе должны быть описаны в частной фармакопейной статье в соответствии с требованиями, указанными выше для твердых лекарственных форм с обычным высвобождением.

Интерпретация результатов

1 группа. Таблетки, капсулы, гранулы со стандартным высвобождением.

Если не указано иначе в частной фармакопейной статье, количество действующего вещества, высвободившегося в среду растворения, имеющую температуру (37 +/- 0,5) °C, в течение 45 мин при скорости вращения корзинки 100 об/мин или скорости вращения лопастной мешалки 50 об/мин должно составлять не менее 75% (Q) от номинального содержания. Количество Q - нормируемое количество растворившегося действующего вещества, выраженное в процентах от номинального содержания.

Испытание проводят на 6 единицах лекарственной формы. Результаты испытания считаются удовлетворительными, если количество действующего вещества, высвободившегося в среду растворения, соответствует критериям, приведенным в таблице 2.1.9.3.-1, уровень .

Если при этом хотя бы один результат не соответствует норме, указанной в таблице 2.1.9.3.-1, уровень , то испытание "Растворение" повторяют еще на 6 единицах твердой дозированной лекарственной формы. Интерпретация результатов проводится согласно таблице 2.1.9.3.-1, уровень .

Если при повторном испытании результаты не соответствуют установленным критериям, испытание повторяют на 12 дополнительных единицах твердой дозированной лекарственной формы. Интерпретация результатов проводится согласно таблице 2.1.9.3.-1, уровень .

При отсутствии других указаний в частной фармакопейной статье серия бракуется, если ни на одной из стадий исследования результаты испытания не удовлетворяют установленным критериям.

2 группа. Твердые лекарственные формы с отсроченным (отложенным) высвобождением.

Испытание проводят на 6 единицах твердой дозированной лекарственной формы для каждой стадии (кислотной и буферной).

Результаты испытания на каждой стадии считаются удовлетворительными, если количество действующего вещества, высвободившегося в среду растворения, соответствует критериям, приведенным в таблице 2.1.9.3.-2, уровень .

Если не указано иначе в частной фармакопейной статье, значение Q считают равным 75%.

Если при этом хотя бы один результат не соответствует норме, указанной в частной фармакопейной статье, то испытание "Растворение" повторяют еще на 6 единицах твердой дозированной лекарственной формы. Интерпретация результатов проводится согласно таблице 2.1.9.3.-2, уровень .

Если при повторном испытании результаты не соответствуют установленным критериям, испытание повторяют на 12 дополнительных единицах твердой дозированной лекарственной формы. Интерпретация результатов проводится согласно таблице 2.1.9.3.-2, уровень .

При отсутствии других указаний в частной фармакопейной статье серия бракуется, если ни на одной из стадий исследования результаты испытания не удовлетворяют установленным критериям.

3 группа. Твердые лекарственные формы с пролонгированным высвобождением.

Испытание проводят на 6 единицах твердой дозированной лекарственной формы. Результаты испытания считаются удовлетворительными, если количество действующего вещества, высвободившегося в среду растворения, соответствует критериям, приведенным в таблице 2.1.9.3.-3, уровень .

Таблица 2.1.9.3.-3

Интерпретация результатов испытания "Растворение" для твердых дозированных лекарственных форм 3 группы.

Уровень Количество испытуемых единиц Критерии приемлемости
6 Не должно быть ни одной испытуемой единицы, для которой количество высвободившегося в среду растворения действующего вещества находится за пределами установленных диапазонов и менее значения, установленного для конечного времени испытания
6 Среднее количество высвободившегося в среду растворения действующего вещества из 12 испытуемых единиц ( + ) должно лежать в пределах установленных диапазонов и должно быть не менее значения, установленного для конечного времени испытания.
Ни одно индивидуальное значение не должно больше чем на 10% от номинального содержания выходить за пределы установленных диапазонов и быть более чем на 10% от номинального содержания ниже значения, установленного для конечного времени испытания
12 Среднее количество высвободившегося в среду растворения действующего вещества из 24 испытуемых единиц ( + + ) должно лежать в пределах установленных диапазонов и должно быть не менее значения, установленного для конечного времени испытания.
Не более чем для 2 из 24 единиц количество высвободившегося вещества может более чем на 10% от заявленного содержания выходить за пределы установленных диапазонов и быть более чем на 10% от номинального содержания ниже значения, установленного для конечного времени испытания.
Ни для одной единицы количество высвободившегося вещества не должно более чем на 20% от номинального содержания выходить за пределы установленных диапазонов и быть более чем на 20% от номинального содержания ниже значения, установленного для конечного времени испытания

Если при этом хотя бы один результат не соответствует норме, указанной в частной фармакопейной статье, то испытание "Растворение" повторяют еще на 6 единицах твердой дозированной лекарственной формы. Интерпретация результатов проводится согласно таблице 2.1.9.3.-3, уровень .

Если при повторном испытании результаты не соответствуют установленным критериям, испытание повторяют на 12 дополнительных единицах твердой дозированной лекарственной формы. Интерпретация результатов проводится согласно таблице 2.1.9.3.-3, уровень .

Если ни на одной из стадий исследования результаты испытания не удовлетворяют установленным критериям, серия бракуется.

201090004-2019

2.1.9.4. Испытание на растворение для трансдермальных пластырей

Испытание предназначено для определения количества действующего вещества, которое высвобождается в среду растворения из трансдермального пластыря за определенный промежуток времени в условиях, указанных ниже или в частной фармакопейной статье. Растворение действующего вещества может происходить как в результате непосредственного его высвобождения из трансдермального пластыря в среду растворения, так и в результате высвобождения его в среду растворения через полимерную мембрану (скорость высвобождения).

В частной фармакопейной статье указывают:

- тип прибора;

- описание держателя для трансдермального пластыря;

- площадь контакта трансдермального пластыря со средой растворения для определения скорости высвобождения действующего вещества или площадь контакта трансдермального пластыря с полимерной мембраной со средой растворения для определения скорости подачи действующего вещества;

- способ закрепления трансдермального пластыря;

- для прибора 1 - применяемая полимерная мембрана (при определении скорости подачи лекарственного вещества из трансдермального пластыря);

- состав и объем среды растворения;

- скорость вращения мешалки;

- время отбора проб;

- аналитический метод количественного определения действующего вещества или веществ, высвободившихся в среду растворения;

- критерии приемлемости.

Оборудование

Используют прибор 2 "Лопастная мешалка", описанный в ОФС "Растворение для твердых дозированных лекарственных форм", который путем внесения дополнительных элементов может быть модифицирован в три самостоятельных прибора:

- прибор 1 - содержит держатель для трансдермального пластыря;

- прибор 2 - оснащен диском из нержавеющей стали для закрепления на его поверхности трансдермального пластыря;

- прибор 3 - взамен лопастной мешалки содержит цилиндр из нержавеющей стали.

Прибор выбирают в зависимости от состава, размеров и формы пластыря.

Прибор 1. На дно сосуда для растворения помещен держатель для трансдермального пластыря (рисунок 2.1.9.4.-1), выполненный из химически инертного материала. Держатель (экстракционная ячейка) состоит из опорной части (основания), предназначенной для закрепления пластыря, и покровной части (крышечки) с центральным отверстием необходимого диаметра, подбираемого в соответствии с размером трансдермального пластыря. В конструкции держателя может применяться также полимерная мембрана, помещаемая между основанием и крышечкой. При определении скорости подачи лекарственного вещества в среду растворения из трансдермального пластыря через полимерную мембрану конструкция держателя не должна допускать контакт трансдермального пластыря со средой растворения.

Рисунок 2.1.9.4.-1
Схема прибора 1

Полимерная мембрана применяется, когда непосредственный контакт поверхности трансдермального пластыря, высвобождающей действующее вещество, со средой растворения недопустим. Скорость диффузии лекарственного вещества в мембране должна быть постоянной во время проведения испытания и не должна оказывать влияния на кинетику процесса. Толщина мембраны должна обеспечивать ее механическую прочность и неизменность свойств во время проведения испытания.

Основание. Центральная часть основания образует полость, предназначенную для укрепления пластыря. Полость имеет глубину 2,6 мм и диаметр, соответствующий размеру испытуемого пластыря. Допускается использование следующих диаметров: 27 мм, 38 мм, 45 мм, 52 мм, соответствующих объемам 1,48 мл, 2,94 мл, 4,13 мл, 5,52 мл (рисунок 2.1.9.4.-2).

Рисунок 2.1.9.4.-2
Экстракционная ячейка

Крышечка. Крышечка имеет отверстие в центре с диаметром, подобранным согласно размеру испытуемого пластыря. Пластырь, таким образом, может располагаться точно в центре, а поверхность его высвобождения ограничиваться. Допускается использование следующих диаметров: 20 мм, 32 мм, 40 мм, 50 мм, соответствующих площадям 3,14 см2, 8,03 см2, 12,56 см2, 19,63 см2. Крышечку удерживают с помощью гаек, накрученных на болты, вставленные в основание. Крышечку и основание герметизируют резиновым кольцом, которое надевается на сосуд (рисунок 2.1.9.4.-2).

Держатель с закрепленным в нем трансдермальным пластырем (или трансдермальным пластырем с мембраной) помещают на дно сосуда высвобождающей поверхностью вверх параллельно нижнему краю лопасти мешалки, Объем среды растворения между держателем и дном сосуда должен быть минимальным, расстояние между поверхностью держателя и нижним краем лопасти мешалки должно составлять 25 +/- 2 мм и не меняться в течение испытания.

Прибор 2. В данном приборе используется сборный диск из нержавеющей стали в виде сетки с размером отверстий 125 мкм (рисунок 2.1.9.4.-3).

Рисунок 2.1.9.4.-3
Схема сборного диска

Прибор 3. Мешалку и вал заменяют на вращающийся цилиндр из нержавеющей стали (рисунки 2.1.9.4.-4, 2.1.9.4.-5). Расстояние между внутренней поверхностью сосуда и цилиндром должно быть 25 +/- 2 мм и не меняться в течение испытания.

Рисунок 2.1.9.4.-4
Схема прибора 3

Рисунок 2.1.9.4.-5
Схема вращающегося цилиндра. Размеры указаны в сантиметрах

Среда растворения

В качестве среды растворения могут применяться вода, буферные растворы со значениями pH в интервале 5,5 - 7,5 (допустимое отклонение pH +/- 0,05), натрия хлорида раствор 0,9%, органические растворители (спирт 96%, изопропанол) и другие среды, указанные в частной фармакопейной статье. Если нет других указаний в частной фармакопейной статье, объем среды растворения составляет 500 мл, а температура среды растворения в сосуде составляет (32,0 +/- 0,5) °C.

Растворенные газы, находящиеся в среде растворения, должны быть удалены до проведения испытания валидированным методом дегазации растворов.

Для предотвращения испарения среды растворения сосуды для растворения должны закрываться соответствующими крышками.

Скорость вращения мешалки

Скорость вращения мешалки составляет 100 об/мин при отсутствии других указаний в частной фармакопейной статье. Допустимое отклонение скорости вращения +/- 4% от скорости, указанной в частной фармакопейной статье.

Методика испытания

Испытание проводят не менее чем на 6 трансдермальных пластырях (или 5 в случае теста растворения с применением полимерной мембраны).

Объем среды растворения, указанный в частной фармакопейной статье, помещают в сосуд и доводят температуру до (32,0 +/- 0,5) °C.

При использовании прибора 1, если не указано иначе в частной фармакопейной статье, на основание ячейки помещают трансдермальный пластырь, при необходимости трансдермальный пластырь поверхностью высвобождения наружу, точно по центру ячейки, при необходимости трансдермальный пластырь накрывают мембраной, затем помещают сверху крышечку держателя. При необходимости используют гидрофобное вещество (например, вазелин) для смазывания плоских поверхностей для более плотного соединения и удерживания пластыря. Помещают ячейку на дно сосуда поверхностью высвобождения кверху.

При использовании прибора 2 трансдермальный пластырь помещают на сборный диск так, чтобы поверхность высвобождения пластыря была максимально плоской и ровной. Трансдермальный пластырь может крепиться к диску с помощью клея или двусторонней клейкой ленты. Пластырь прижимают поверхностью высвобождения наружу, чтобы он не выходил за пределы диска. Диск, с прикрепленным к нему трансдермальным пластырем помещают на дно сосуда поверхностью высвобождения вверх.

При использовании прибора 3 с трансдермального пластыря удаляют защитную ленту и помещают его липкой стороной на чистую поверхность инертной пористой мембраны. Размер мембраны со всех сторон должен быть не менее чем на 1 см больше пластыря. Можно использовать два способа крепления трансдермального пластыря к цилиндру:

- трансдермальный пластырь с прикрепленной к нему мембраной помещают мембраной вниз на чистую поверхность и наносят подходящий клей на свободные края мембраны, а также при необходимости - на внешний покровный слой пластыря;

- используют двустороннюю клейкую ленту, которую крепят к внешней стенке цилиндра.

Аккуратно надавливая, тщательно прикрепляют трансдермальный пластырь внешней покровной стороной к цилиндру так, чтобы продольная ось трансдермального пластыря находилась вокруг окружности цилиндра.

Для прибора 1, в случае использования мембраны, следует предварительно проверить влияние мембраны на результаты анализов. Для приборов 2 и 3 следует проверить влияние клея или клейкой ленты на результаты испытаний и исключить возможность адсорбции на них действующих веществ.

Включают перемешивающее устройство. С этого момента через каждый час или иной интервал времени, указанный в частной фармакопейной статье, отбирают пробы раствора.

Примечание. При необходимости допускается использование мембраны, изготовленной из различных материалов таких как, инертная пористая целлюлоза или силиконы, и не оказывающей воздействия на кинетику высвобождения действующего вещества (веществ) из пластыря. Кроме того, мембрана не должна содержать материалов, оказывающих влияние на ее функциональную способность. Мембрана может быть подвергнута специальной обработке перед проведением испытания, например, путем выдерживания ее в условиях испытания в течение 24 ч. Мембрану наносят на высвобождающую поверхность пластыря, избегая при этом образования пузырьков воздуха.

Отбор проб

Отбор проб осуществляют из средней по высоте части среды растворения на расстоянии не ближе 10 мм от внутренней стенки сосуда.

Каждую пробу анализируют на количественное содержание действующего вещества. Уменьшение объема среды растворения компенсируют либо возвращением пробы раствора в сосуд, либо добавлением среды растворения или учитывают при расчетах.

Время отбора проб должно быть указано в частной фармакопейной статье и должно соблюдаться с точностью +/- 2%.

Оценка результатов

Лекарственная форма выдерживает испытание, если количество действующего(их) вещества(в), высвобожденного(ых) из пластыря в определенные промежутки времени отбора проб, выраженное на единицу площади в единицу времени, соответствует установленным требованиям.

Результаты испытания считаются удовлетворительными, если скорость высвобождения соответствует критериям, приведенным в таблице 2.1.9.4.-1, уровень А.

Таблица 2.1.9.4.-1

Интерпретация результатов испытания "Растворение" для трансдермальных пластырей

Уровень Число опытов Критерии
А 6 (5) Ни одно из индивидуальных значений скорости высвобождения (или подачи) действующего вещества из трансдермального пластыря не лежит вне нормируемых в частной фармакопейной статье пределов значений скорости.
Б 6 (5) Среднее значение индивидуальных значений скорости высвобождения (или подачи) действующего вещества из трансдермального пластыря в 12 (10) сосудах (А + Б) лежит в нормируемых в частной фармакопейной статье пределах значений скорости. Ни одно из индивидуальных значений скорости высвобождения (или подачи) действующего вещества из трансдермального пластыря не отклоняется более чем на 10% от среднего значения установленного предела от нормируемых в частной фармакопейной статье пределов значений скорости.
В 12 (10) Среднее значение индивидуальных значений скорости высвобождения (или подачи) лекарственного вещества из трансдермального пластыря в 24 (20) сосудах (А + Б + В) лежит в нормируемых в частной фармакопейной статье пределах значений скорости. Не более чем 2 из 24 (20) результатов находятся вне нормируемых пределов значений, причем отклонение не превышает 10% от среднего значения установленного предела, ни один из результатов не отклоняется от среднего нормируемого в частной фармакопейной статье предела значений скорости более чем на 20%.

Если при этом хотя бы один результат не соответствует норме, указанной в частной фармакопейной статье, то испытание повторяют еще на 6 (5) образцах, при этом интерпретацию результатов проводят согласно таблице 2.1.9.4.-1, уровень Б.

Если при повторном испытании результаты не соответствуют установленным критериям, испытание повторяют на 12 (10) дополнительных образцах, интерпретацию результатов проводят согласно таблице 2.1.9.4.-1, уровень В, Если требование по уровню В не выполняется, то анализируемая серия бракуется.

Количество действующего вещества, высвободившегося в среду растворения в течение наибольшего из указанных в частной фармакопейной статье периодов времени, должно составлять не менее 75% от заявленного содержания действующего вещества в трансдермальном пластыре.

201090005-2019

2.1.9.5. Однородность массы единицы дозированного лекарственного препарата

Данное испытание относится к лекарственным препаратам в виде дозированных лекарственных форм (таблеткам, капсулам, суппозиториям и др) и в виде однодозовых лекарственных форм в индивидуальных упаковках (гранулам, порошкам, лиофилизатам и др). Испытание не применяют в случае, если проводят испытание на однородность дозирования всех действующих веществ в соответствии с ОФС 2.1.9.14. Однородность дозированных единиц.

При отсутствии других указаний в частной фармакопейной статье данное испытание не проводят для поливитаминных лекарственных препаратов и для лекарственных препаратов, содержащих микроэлементы.

Испытание проводят на 20 единицах дозированной лекарственной формы лекарственного препарата или на содержимом 20 единиц лекарственной формы лекарственного препарата в однодозовых индивидуальных упаковках, отобранных случайным образом.

Методика. Определяют среднюю массу взвешиванием 20 единиц дозированной лекарственной формы лекарственного препарата или содержимого 20 единиц лекарственной формы лекарственного препарата в однодозовых индивидуальных упаковках: взвешивают каждую единицу в отдельности с точностью до 0,001 г, при отсутствии других указаний в частной фармакопейной статье, и рассчитывают среднюю массу.

Для лекарственных препаратов в виде капсул и твердых лекарственных форм в однодозовых упаковках массу содержимого определяют, как описано ниже.

Капсулы. Взвешивают невскрытую капсулу. Вскрывают капсулу и удаляют как можно полнее ее содержимое. Оболочку мягких капсул промывают растворителем, указанным в частной фармакопейной статье, и оставляют на воздухе до удаления запаха растворителя. Взвешивают оболочку. Массу содержимого каждой капсулы рассчитывают как разность между взвешиваниями. Повторяют определение на 19 оставшихся капсулах.

Твердые лекарственные формы (порошки, гранулы, лиофилизаты) в однодозовых упаковках. При необходимости удаляют бумажную этикетку с поверхности индивидуальной упаковки. Промывают и высушивают внешнюю поверхность упаковки. Вскрывают упаковку и тотчас взвешивают. Осторожным постукиванием освобождают упаковку от содержимого как можно полнее, при необходимости ополаскивают ее водой, затем 96% этанолом P и сушат при температуре от 100 до 105 °C в течение 1 ч или, если материал упаковки не позволяет использовать нагревание при этой температуре, сушат при более низкой температуре до постоянной массы. Охлаждают в эксикаторе и взвешивают. По разности взвешиваний рассчитывают массу содержимого упаковки. Повторяют определение на 19 оставшихся индивидуальных упаковках.

Требование. Лекарственный препарат выдерживает испытание, если не более 2 индивидуальных масс отклоняются от средней массы на величину, превышающую допустимое отклонение, указанное в таблице. При этом ни одна индивидуальная масса не должна отклоняться от средней массы на величину, в 2 раза превышающую значение, указанное в таблице.

Таблица 2.1.9.5.-1

Допустимые отклонения от средней массы дозированных лекарственных форм

Дозированная лекарственная форма Средняя масса, мг Допустимое отклонение, %
Таблетки без оболочки и таблетки, покрытые пленочной оболочкой 80 и менее 10
Более 80, но менее 250 7,5
250 и более 5
Таблетки с оболочкой, полученной методом дражирования Для всех масс 15
Капсулы и гранулы без покрытия, порошки для приема внутрь и наружного применения Менее 300 10
300 и более 7,5
Твердые лекарственные формы для приготовления лекарственных форм для парентерального применения Более 40 10
40 и менее <*> -
Суппозитории Для всех масс 5
Порошки для приготовления капель глазных и примочек (дозированные) Менее 300 10
300 или более 7,5

Примечание. <*> Если средняя масса равна 40 мг и менее, то лекарственный препарат в виде указанной лекарственной формы подлежит испытанию на однородность дозирования в соответствии с ОФС 2.1.9.14. Однородность дозированных единиц и не подлежит испытанию на однородность массы в соответствии с настоящей общей фармакопейной статьей.

201090006-2019

2.1.9.6. Истираемость таблеток

Испытание позволяет определить истираемость таблеток без оболочки при определенных условиях, т.е. повреждения таблеток под воздействием механического удара или истирания. Определение истираемости таблеток дополняет другие физические испытания, такие как устойчивость таблеток к раздавливанию. Методики испытания, приведенные в данной статье, применимы для большинства прессованных таблеток.

Истираемость выражают потерей в массе, вычисленной в процентах от исходной массы испытуемых таблеток.

Прибор. Используют барабан (рисунок 2.1.9.6.-1) с внутренним диаметром 287,0 +/- 4,0 мм и глубиной 38,0 +/- 2,0 мм, изготовленный из прозрачного синтетического полимера; внутренние поверхности барабана должны быть отполированы и не должны электризоваться. Одна сторона барабана является съемной. При каждом обороте барабана таблетки приводятся в движение посредством изогнутой лопасти с внутренним радиусом 80,5 +/- 5,0 мм, расположенной между центром барабана и его наружной стенкой. Наружный диаметр центрального вала составляет 25,0 +/- 0,5 мм. Барабан крепится к горизонтальной оси устройства, обеспечивающего скорость вращения барабана 25 +/- 1 об/мин. Таким образом, при каждом обороте барабана таблетки падают, переворачиваясь или скользя, на стенку барабана или друг на друга.

Рисунок 2.1.9.6.-1
Прибор для определения истираемости таблеток. Размеры указаны в миллиметрах

Методика. При массе одной таблетки 0,650 г и менее для испытания берут количество таблеток общей массой около 6,5 г, при массе одной таблетки более 0,650 г для испытания берут 10 таблеток. Перед испытанием таблетки тщательно обеспыливают, взвешивают с точностью 0,001 г и помещают в барабан. После 100 оборотов барабана таблетки извлекают, снова обеспыливают и взвешивают с точностью 0,001 г. Потеря в массе не должна превышать 1,0%.

Если после испытания обнаруживают треснутые, расколотые или разбитые таблетки, результат испытания на истираемость признают неудовлетворительным.

Если результаты испытания вызывают сомнение (имеются лишь единичные незначительные трещины или сколы, или потеря в массе незначительно превышает нормированное значение), испытание повторяют еще дважды. Потеря в массе в каждом из дополнительных испытаний или средняя потеря в массе, вычисленная по результатам 3 испытаний, не должна превышать нормированное значение.

Для таблеток шипучих и жевательных по определению истираемости могут быть установлены другие требования. В случае гигроскопических таблеток в помещении контролируют влажность.

Для одновременного испытания нескольких проб таблеток допускается использовать барабан с двойными лопастями или прибор с более чем одним барабаном.

Примечание. Если форма или размер таблеток затрудняют их перемещение внутри барабана, прибор регулируют так, чтобы лежащие рядом таблетки не упирались друг в друга и имели возможность падать свободно. Обычно достаточно установить ось барабана под углом 10° к горизонтальной поверхности.

201090007-2019

2.1.9.7. Устойчивость таблеток к раздавливанию

Испытание позволяет определить устойчивость таблеток к давлению при определенных условиях путем измерения силы, необходимой для разрушения таблеток.

Определение и нормирование механической прочности таблеток необходимо как в условиях промышленного производства (например, процесс покрытия таблеток и фасовка), так и для обеспечения потребительских свойств препарата (сохранение целостности таблетки при извлечении из упаковки).

Оборудование. Прибор представляет собой два расположенных друг против друга зажима, один из которых может перемещаться по направлению к другому. Плоскости поверхностей зажимов перпендикулярны направлению движения. Допускается использование прибора, в котором оба зажима могут перемещаться с постоянной скоростью по направлению друг к другу. Сдавливающие поверхности зажимов должны быть плоскими и превосходить по размеру зону контакта с таблеткой. Прибор должен обеспечивать прекращение сдавливания при любом нарушении целостности таблеток.

Прибор калибруют с использованием системы, обеспечивающей точность 1 Н (ньютон).

Методика. При отсутствии других указаний в частной фармакопейной статье таблетку помещают между зажимами ребром по отношению к движущейся части прибора. Таблетку сжимают до разрушения. Измерения проводят для 10 таблеток. Перед каждым измерением тщательно удаляют все фрагменты предыдущей таблетки.

Если на таблетке есть разделительная линия (риска) или надпись, каждая таблетка должна быть ориентирована одинаково по отношению к направлению прилагаемой силы.

Таблетки овальной или продолговатой формы помещают между зажимами длинным ребром перпендикулярно по отношению к сдавливающим поверхностям прибора (вдоль направления прилагаемой нагрузки), если нет других указаний в частной фармакопейной статье.

Представление результатов. Указывают среднее, минимальное и максимальное значения измеренной силы в ньютонах (Н), а также тип использованного прибора и, при необходимости, ориентацию таблеток.

Таблетки круглой формы должны иметь прочность не ниже значений, приведенных в таблице 2.1.9.7.-1, если нет других указаний в частной фармакопейной статье.

Таблица 2.1.9.7.-1

Минимально допустимая прочность в зависимости от диаметра таблеток.

Диаметр, мм 6 7 8 9 10 11 12 13
Прочность, Н 30 30 30 30 40 40 50 50

Примечание. Данная методика неприменима при использовании полностью автоматизированного оборудования.

201090008-2019

2.1.9.8. Содержание этанола

Требование данной статьи распространяются на лекарственные средства: субстанции (настойки гомеопатические матричные, экстракты жидкие и др) и лекарственные препараты в жидких лекарственных формах (настойки, экстракты, растворы спиртовые и др), содержащие в своем составе спирт этиловый. Этанол в лекарственных средствах в зависимости от их состава и физико-химических свойств, может быть определен одним из следующих методов: дистилляцией с последующим определением плотности с помощью пикнометра (методика 1) или ареометра (методика 2) или газовой хроматографией (методика 1, 2, 3). Метод количественного определения этанола должен быть указан в частной фармакопейной статье.

Содержание этанола в жидкостях, выраженное количеством объемных частей этанола в 100 объемах частях жидкости при температуре (20 +/- 0,1) °C, называется "объемный процент" этанола (% об/об). Содержание этанола в жидкостях, выраженное количеством весовых частей в граммах в 100 г жидкости при температуре (20 +/- 0,1) °C, называется "массовый процент" этанола (% м/м).

Метод дистилляции (методика 1)

Данный метод заключается в отделении этанола от растворенных в нем веществ путем дистилляции. В случае присутствия в препаратах растворенных субстанций их отделяют путем дистилляции. Если помимо этанола и воды перегоняются другие летучие вещества, следует проводить предварительную обработку в соответствии с указаниями в частной фармакопейной статье.

Схемы приборов (1 и 2) для определения этанола в жидких лекарственных средствах методом дистилляции представлены на рисунках 2.1.9.8.-1 и 2.1.9.8.-2.

Рисунок 2.1.9.8.-1
Схема прибора (1) для определения содержания этанола. 1 - круглодонная колба; 2 - термометр; 3 - холодильник; 4 - аллонж; 5 - приемник; 6 - электронагреватель

Рисунок 2.1.9.8.-2
Схема прибора (2) для определения содержания этанола (размеры приведены в миллиметрах)

В круглодонную колбу (1) вместимостью 200 - 250 мл вносят точно отмеренное количество лекарственного препарата. При содержании этанола в лекарственном средстве до 20% для определения берут 75 мл препарата, при содержании от 20 до 50% - 50 мл, при содержании от 50% и выше - 25 мл; перед перегонкой лекарственное средство разбавляют водой до 75 мл.

Колбу присоединяют к горизонтально расположенному прямому холодильнику с аллонжем (4), направляющим дистиллят в приемник - мерную колбу вместимостью 50 мл (5), желательно помещенную в сосуд с холодной водой.

Нагревают перегонную колбу на электронагревателе (6). Для равномерного кипения в колбу с испытуемым лекарственным средством помещают капилляры, пемзу или кусочки прокаленного фарфора. Температуру паров измеряют термометром (2), размещенным в приборе таким образом, чтобы ртутный шарик располагался на 0,5 - 1,0 см ниже отверстия отводной трубки. При соблюдении температурных пределов перегонки достигается равномерное кипение испытуемого раствора. Если испытуемый раствор при дистилляции сильно пенится, то прибавляют 2 - 3 мл фосфорной кислоты P или серной кислоты концентрированной P, кальция хлорид P, парафин, воск (2 - 3 г).

Собирают около 48 мл дистиллята, охлаждают его до температуры 20 °C, доводят объем раствора водой до метки и перемешивают. Дистиллят может быть прозрачным или слегка мутным.

Определяют плотность дистиллята пикнометром и по алкоголеметрическим таблицам находят содержание этанола в объемных процентах.

Содержание этанола в лекарственном средстве в объемных процентах вычисляют по формуле:

,

где: 50 - объем дистиллята, мл;

a - содержание этанола в дистилляте, % (об/об);

V - объем испытуемого лекарственного средства, взятый для дистилляции, мл.

Прибор (рисунок 2.1.9.8.-2) представляет собой колбу с круглым дном (A), имеющую переходник (B) с улавливателем водяного пара, соединенную с вертикальным холодильником (C). Нижняя часть холодильника соединена с трубкой (D), через которую дистиллят поступает в нижнюю часть мерной колбы вместимостью 100 или 250 мл. Во время дистилляции мерная колба погружена в смесь льда и воды (E). Для предотвращения обугливания растворенных веществ под колбой (A) помещают диск, который имеет круглое отверстие диаметром 6 см.

Методика

Пикнометрический метод/метод с использованием плотномера с осциллирующим датчиком. 25,0 мл испытуемого образца, измеренных при температуре (20 +/- 0,1) °C, помещают в дитилляционную колбу, разводят водой дистиллированной P до объема 100 мл или 150 мл и прибавляют несколько кусочков пемзы. Присоединяют переходник и холодильник. Отгоняют и собирают в мерную колбу вместимостью 100 мл не менее 90 мл дистиллята (отгона). Температуру отгона доводят до температуры (20 +/- 0,1) °C и доводят водой дистиллированной P с температурой (20 +/- 0,1) °C до объема 100 мл. Определяют относительную плотность отгона при температуре (20 +/- 0,1) °C с помощью пикнометра или с помощью плотномера с осциллирующим датчиком.

По алкоголеметрическим таблицам находят содержание этанола в отгоне и рассчитывают содержание этанола в лекарственном средстве (об/об) путем умножения найденного табличного значения на четыре. Полученный результат округляют до десятичного знака.

Гидрометрический метод. 50,0 мл испытуемого образца, отмеренных при температуре (20 +/- 0,1) °C, помещают в дистилляционную колбу, прибавляют от 200 мл до 300 мл воды дистиллированной P и выполняют дистилляцию как описано выше, собирая в мерную колбу вместимостью 250 мл не менее 180 мл дистиллята. Температуру отгона доводят до (20 +/- 0,1) °C и разводят до объема 250,0 мл водой дистиллированной P с температурой (20 +/- 0,1) °C.

Помещают отгон в цилиндр, диаметр которого должен быть на 6 мм шире утолщения ареометра. Если объем дистиллята недостаточен, удваивают количество испытуемого лекарственного средства и дистиллят разводят до объема 500,0 мл дистиллированной водой P с температурой (20 +/- 0,1) °C.

Вносят поправку на разведение путем умножения найденного значения на пять. По алкоголеметрическим таблицам рассчитывают процентное содержание этанола в лекарственном средстве (об/об), и результат округляют до десятичного знака.

Если в лекарственном средстве содержатся эфирные масла, хлороформ, диэтиловый эфир, камфора, к нему добавляют в делительной воронке равные объемы насыщенного раствора натрия хлорида P и петролейного эфира P. Смесь взбалтывают в течение 3 мин. После разделения слоев спиртоводный слой сливают в другую делительную воронку и обрабатывают таким же образом половинным количеством петролейного эфира P. Спиртоводный слой сливают в колбу для дистилляции. Объединенные эфирные извлечения взбалтывают с половинным количеством насыщенного раствора натрия хлорида P, а потом присоединяют к жидкости, находящейся в колбе для дистилляции.

Если лекарственный препарат содержит менее 30% спирта, то высаливание проводят не раствором, а 10 г натрия хлорида P.

При содержании в лекарственном препарате летучих кислот их нейтрализуют раствором щелочного металла гидроксидом, а при содержании летучих оснований - фосфорной кислотой P или серной кислотой P.

Лекарственные препараты, содержащие свободный йод, перед дистилляцией обрабатывают до обесцвечивания цинковой пылью или рассчитанным количеством натрия тиосульфата P. Для связывания летучих сернистых соединений к лекарственному средству прибавляют несколько капель 10% (м/о) раствора натрия гидроксида P.

Метод дистилляции (методика 2)

50,0 мл лекарственного препарата, отобранного при температуре (20 +/- 0,1) °C, помещают в колбу для дистилляции, прибавляют 200 - 300 мл воды дистиллированной P и осуществляют дистилляцию вышеописанным способом, собирая дистиллят в мерную колбу вместимостью 250 мл до получения не менее 180 мл. Температуру дистиллята приводят к (20 +/- 0,1) °C и доводят его объем водой дистиллированной P до метки при той же температуре. Дистиллят переносят в цилиндр, диаметр которого должен превышать ширину корпуса ареометра не менее чем на 6 мм. В случае недостаточности объема дистиллята количество образца удваивают и доводят объем дистиллята водой дистиллированной P до 500,0 мл при температуре (20 +/- 0,1) °C. Вносят поправку на разведение, умножая найденное по алкоголеметрическим таблицам значение содержания этанола в процентах на 5. Содержание этанола, рассчитанное по алкоголеметрическим таблицам, округляют до десятичного знака.

В случае необходимости определения содержания этанола в спирте этиловом более высоких концентраций используют алкоголеметрические таблицы, приведенные в Приложении, руководствуясь при этом общей фармакопейной статьей 5.5. Применение алкоголеметрических таблиц.

Метод газовой хроматографии (методика 1)

Если нет других указаний в частной фармакопейной статье, для проведения испытания используют методику 1 или методику 2 или метод парофазной газовой хроматографии (методика 3).

Испытуемый раствор. В мерную колбу вместимостью 100 мл помещают точно отмеренный объем испытуемого лекарственного средства, достаточное для получения раствора, содержащего 4 - 6% (об/об) этанола, прибавляют 5,0 мл внутреннего стандарта, перемешивают, доводят объем раствора водой P до 100,0 и перемешивают. 10,0 мл полученного раствора помещают в мерную колбу вместимостью 100 мл, доводят объем раствора водой P до объема 100,0 мл и перемешивают.

Раствор сравнения. В мерную колбу вместимостью 100 мл вносят 5,0 мл не менее 96% (об/об) этанола P и 5,0 мл внутреннего стандарта, доводят водой P до объема 100,0 мл и перемешивают. 10,0 мл полученного раствора доводят водой P до объема 100,0 мл и перемешивают.

Внутренний стандарт. Пропанол P.

Хроматографирование проводят на газовом хроматографе с пламенно-ионизационным детектором в следующих условиях:

- колонка размером 150 x 0,4 см, заполненная сорбентом дивинилбензол/этилвинилбензол (площадь поверхности 500 - 600 м2/г) с размером частиц 100 - 120 мкм;

- температура колонки - 150 °C;

- температура испарителя - 170 °C;

- температура детектора - 170 °C;

- газ-носитель азот для хроматографии P или гелий для хроматографии P;

- скорость газа-носителя - 30 мл/мин.

Хроматографируют по 1 - 2 мкл испытуемого раствора и раствора сравнения.

Содержание этанола в лекарственном средстве в объемных процентах (об/об) рассчитывают по формуле:

,

где: S - площадь пика этанола на хроматограммах испытуемого раствора;

S' - площадь пика этанола на хроматограммах раствора сравнения;

- площадь пика внутреннего стандарта на хроматограммах испытуемого раствора;

- площадь пика внутреннего стандарта на хроматограммах раствора сравнения;

- объем лекарственного средства, взятый для анализа, мл;

P - содержание этанола в процентах (об/об).

Проверка пригодности хроматографической системы. Хроматографическая система считается пригодной, если на хроматограмме раствора сравнения:

- разрешение между пиками этанола и пропанола составляет не менее 2,0;

- коэффициент симметрии, рассчитанный для пика этанола составляет не более 1,5;

- относительное стандартное отклонение, рассчитанное для отношения площади пика этанола к площади пика внутреннего стандарта, составляет не более 2%.

Метод газовой хроматографии (методика 2)

Раствор внутреннего стандарта. 1,0 мл пропанола P1 доводят водой P до объема 100,0 мл.

Испытуемый раствор. Объем лекарственного средства, соответствующий 1 г этанола, доводят водой P до объема 50,0 мл. К 1,0 мл полученного раствора прибавляют 1,0 мл раствора внутреннего стандарта и доводят водой P до объема 20,0 мл.

Раствор сравнения (а). 1,0 мл этанола безводного P доводят водой P до объема 50,0 мл.

Раствор сравнения (б). 1,0 мл метанола P2 доводят водой P до объема 100,0 мл. 1,0 мл полученного раствора доводят водой P до объема 20,0 мл.

Раствор сравнения (в). К 1,0 мл раствора внутреннего стандарта прибавляют 1,0 мл раствора сравнения (а), 2,0 мл раствора сравнения (б) и доводят водой P до объема 20,0 мл.

Хроматографирование проводят на газовом хроматографе с пламенно-ионизационным детектором в следующих условиях:

- колонка кварцевая размером 30 м x 0,53 мм, покрытая пленкой поли [(цианопропил)(фенил)][диметил]силоксана P толщиной 3 мкм;

- газ-носитель гелий для хроматографии P;

- скорость газа-носителя 3 мл/мин;

- деление потока 1:50;

- режим программирования температуры:

Время (мин) Температура (°C)
Колонка 0 - 1,6 40
1,6 - 1,9 40 > 65
9,9 - 13,6 65 > 175
13,6 - 2,0 175
Блок ввода проб   200
Детектор   200

Хроматографируют по 1,0 мкл раствора сравнения (в) и испытуемого раствора.

Порядок элюирования на хроматограмме раствора сравнения: метанол, этанол, 1-пропанол.

Время удерживания пика этанола составляет около 5,3 мин. Относительные времена удерживания пиков должны быть: метанол - около 0,8; 1-пропанол - около 1,6.

Проверка пригодности хроматографической системы. Хроматографическая система считается пригодной, если на хроматограмме раствора сравнения (в) разрешение между пиками метанола и этанола составляет не менее 5,0.

Содержание этанола в лекарственном средстве в объемных процентах (об/об) рассчитывают по формуле:

,

где: - площадь пика этанола на хроматограмме испытуемого раствора;

- площадь пика этанола на хроматограмме раствора сравнения (в);

- площадь пика внутреннего стандарта на хроматограмме испытуемого раствора;

- площадь пика внутреннего стандарта на хроматограмме раствора сравнения (в);

- объем лекарственного средства в испытуемом растворе, мл.

Метод парофазной газовой хроматографии (методика 3)

Раствор внутреннего стандарта. 1,0 мл пропанола P доводят водой P до объема 100,0 мл. 1,0 мл полученного раствора доводят водой P до объема 20,0 мл.

Испытуемый раствор. Объем лекарственного средства, соответствующий 1 г этанола, доводят водой P до объема 50,0 мл. 1,0 мл полученного раствора доводят водой P до объема 20,0 мл. К 2,0 мл данного раствора прибавляют 1,0 мл раствора внутреннего стандарта и доводят водой P до объема 20,0 мл.

Раствор сравнения (а). 5,0 мл этанола безводного P доводят водой P до объема 100,0 мл. 25,0 мл полученного раствора доводят водой P до объема 100,0 мл. 1,0 мл данного раствора доводят водой P до объема 20,0 мл.

Раствор сравнения (б). 0,5 мл раствора сравнения (а) смешивают с 1,0 мл раствора внутреннего стандарта и доводят полученный раствор водой P до объема 20,0 мл.

Раствор сравнения (в). 1,0 мл раствора сравнения (а) смешивают с 1,0 мл раствора внутреннего стандарта и доводят водой P до объема 20,0 мл.

Раствор сравнения (г). 1,5 мл раствора сравнения (а) смешивают с 1,0 мл раствора внутреннего стандарта и доводят водой P до объема 20,0 мл.

Раствор сравнения (д). 1,0 мл метанола P2 доводят водой P до объема 100,0 мл. 1,0 мл полученного раствора доводят водой P до объема 20,0 мл.

Раствор сравнения (е). К 1,0 мл раствора внутреннего стандарта прибавляют 2,0 мл раствора сравнения (а), 2,0 мл раствора сравнения (д) и доводят раствор водой P до объема 20,0 мл.

Хроматографируют на газовом хроматографе с пламенно-ионизационным детектором в следующих условиях:

- колонка кварцевая размером 30 м x 0,53 мм, покрытая пленкой поли[(цианопропил)(фенил)][диметил]силоксана P толщиной 3 мкм;

- газ-носитель: гелий для хроматографии P;

- скорость газа-носителя 3 мл/мин;

- деление потока 1:50.

Условия для парофазного пробоотборника:

- равновесная температура 85 °C;

- время уравновешивания 20 мин;

- режим программирования температуры:

Время (мин) Температура (°C)
Колонка 0 - 1,6 40
1,6 - 1,9 40 > 65
9,9 - 13,6 65 > 175
13,6 - 2,0 175
Блок ввода проб   200
Детектор   200

Хроматографируют по 1,0 мл газовой фазы над испытуемым раствором, растворами сравнения (б), (в), (г) и (е) не менее трех раз.

Порядок элюирования на хроматограмме раствора сравнения: метанол, этанол, 1-пропанол. Время удерживания пика этанола составляет около 5,3 мин. Относительные времена удерживания пиков должны быть: метанол - около 0,8; 1-пропанол - около 1,6.

Проверка пригодности хроматографической системы. Хроматографическая система считается пригодной, если на хроматограмме раствора сравнения (е) разрешение между пиками метанола и этанола составляет не менее 5,0.

Строят калибровочную кривую, откладывая по оси абсцисс концентрацию этанола в растворах сравнения (б), (в), (г) и (е), а по оси ординат - средние значения отношений площадей пиков этанола и внутреннего стандарта на соответствующих хроматограммах.

Рассчитывают содержание этанола в лекарственном средстве в объемных процентах (об/об).

201090009-2019

2.1.9.9. Испытание на извлекаемый объем парентеральных лекарственных препаратов

Объем лекарственной формы в упаковке должен быть достаточным, чтобы обеспечить введение номинального объема, указанного на этикетке. Масляные и вязкие лекарственные формы при необходимости предварительно нагревают в соответствии с указаниями, приведенными на этикетке и встряхивают непосредственно перед извлечением содержимого. Перед измерением объема содержимое охлаждают до 20 - 25 °C.

Соответствие лекарственных препаратов для парентерального применения требованиям испытания на извлекаемый объем достигается заполнением упаковок с небольшим избытком от номинального объема (см. таблицу 2.1.9.9.-1).

Таблица 2.1.9.9.-1

Объем заполнения инъекционных растворов в однодозовых упаковках

Номинальный объем, мл Объем заполнения, мл
Невязкие растворы Вязкие растворы
0,5 0,6 0,62
1,0 1,10 1,15
2,0 2,15 2,25
5,0 5,30 5,50
10,0 10,50 10,70
20,0 20,60 20,90
30,0 30,80 31,20
50,0 51,00 51,50
Более 50 На 2% более номинального На 3% более номинального

Суспензии и эмульсии перед извлечением из упаковки и перед определением плотности встряхивают.

Однодозовые упаковки

Если номинальный объем составляет 10 мл и более, испытание проводят с одной упаковкой, если номинальный объем составляет от 3 мл до 10 мл, испытание проводят с тремя упаковками, если номинальный объем составляет 3 мл и менее, испытание проводят с пятью упаковками. Содержимое каждой упаковки извлекают, используя сухой шприц вместимостью не более чем трехкратный измеряемый объем, имеющий иглу N 21 длиной не менее 2,5 см. Из шприца и иглы удаляют пузырьки воздуха, содержимое переливают в стандартный сухой цилиндр (градуированный на заполнение), избегая опорожнения иглы. Вместимость цилиндра должна быть достаточной, чтобы измеряемый объем составлял не менее 40% градуированной части цилиндра. В качестве альтернативы объем содержимого в миллилитрах можно рассчитать путем деления массы испытуемого лекарственного средства (в граммах) на плотность.

Для упаковок с номинальным объемом 2 мл и менее содержимое нескольких упаковок может быть объединено, чтобы получить объем, подходящий для измерения, при условии, что для каждой упаковки используется отдельный сухой шприц.

Для упаковок, содержимое которых составляет 10 мл и более, допускается переливание лекарственного средства непосредственно в цилиндр или предварительно взвешенный стакан.

Объем содержимого упаковки должен быть не менее номинального, если упаковки исследуются индивидуально. Для упаковок с номинальным объемом 2 мл и менее измеренный объем должен быть не менее суммы номинальных объемов исследованных упаковок.

Многодозовые лекарственные упаковки

Для многодозовых лекарственных форм для парентерального применения в упаковках, на которых указано количество доз определенного объема, выбирают одну упаковку и поступают, как указано для однодозовых лекарственных форм, используя то же количество отдельных шприцев, что и количество указанных доз.

Измеренный объем должен быть таким, чтобы объем, извлекаемый из каждого шприца, обеспечивал дозу не менее заявленной.

Картриджи и предварительно наполненные шприцы

Если номинальный объем составляет 10 мл и более, испытание проводят с одной упаковкой, если номинальный объем составляет от 3 мл до 10 мл, испытание проводят с тремя упаковками, если номинальный объем составляет 3 мл и менее, испытание проводят с пятью упаковками. При необходимости к упаковке присоединяют аксессуары, необходимые для использования (иглу, поршень, шприц) и переносят содержимое, избегая опорожнения иглы, в сухой, предварительно взвешенный бюкс, медленно и постоянно нажимая на поршень. Рассчитывают объем путем деления массы содержимого каждой упаковки на плотность лекарственного препарата.

Объем, полученный для каждой упаковки, должен быть не менее номинального.

Инфузионные растворы

Отбирают одну упаковку. Содержимое переносят в сухой мерный цилиндр, градуированный на заполнение, такой вместимости, чтобы определяемый объем заполнил не менее 40% номинального объема цилиндра. Измеряют перенесенный объем.

Полученный объем должен быть не менее, указанного номинального объема.

201090010-2019

2.1.9.10. Механические включения: невидимые частицы

Испытание на наличие невидимых механических включений предназначено для твердых и жидких лекарственных препаратов для парентерального применения.

Механические включения в лекарственных препаратах для парентерального применения - это посторонние подвижные нерастворимые частицы, за исключением пузырьков газа, случайно присутствующие в растворах препаратов.

Для определения частиц, невидимых невооруженным глазом (размером менее 100 мкм), используют три метода.

Метод 1 - счетно-фотометрический метод.

Метод 2 - метод электрочувствительных зон (метод Култера).

Метод 3 - метод микроскопии.

При испытании лекарственных препаратов для парентерального применения на присутствие частиц, которые не видны невооруженным глазом, предпочтительнее применять методы 1 или 2. При необходимости для получения обоснованного заключения необходимо использовать и метод 3.

Метод 1 непригоден для исследования мутных лекарственных препаратов (например, эмульсий, коллоидных и липосомальных препаратов) или лекарственных препаратов, образующих воздушные или газовые пузыри при прохождении через измерительную ячейку. В таком случае испытание проводят по методу 3. При исследовании мутных лекарственных препаратов (например, эмульсий) возможно применение метода 2 после проведения количественного разбавления препарата соответствующим растворителем, что должно быть указано в частной фармакопейной статье или нормативном документе по качеству.

При испытании темно окрашенных лекарственных препаратов, применение метода 2 является приоритетным и возможно без добавления разбавителя.

Если вязкость испытуемого препарата достаточно высока, это служит препятствием для его испытания любым из методов. Для понижения вязкости проводят количественное разбавление соответствующим растворителем, свободным от механических частиц, что должно быть указано в частной фармакопейной статье или нормативном документе по качеству.

Результат, полученный для отдельной единицы или группы единиц препарата, не может быть достоверно экстраполирован на другие единицы, которые не прошли испытания. Поэтому для получения правильных выводов об уровне загрязнения механическими включениями большой партии препарата необходимо соблюдать правила отбора проб.

УСЛОВИЯ ПРОВЕДЕНИЯ ИСПЫТАНИЯ

Испытание следует проводить в условиях, ограничивающих загрязнение механическими включениями, - предпочтительно в шкафу с ламинарным потоком воздуха. Стеклянную посуду и оборудование для фильтрования, за исключением мембранных фильтров, осторожно промывают теплым раствором детергента и ополаскивают большим объемом воды для удаления следов поверхностно-активного вещества. Непосредственно перед использованием повторяют промывание снаружи и внутри водой, свободной от частиц.

Следует избегать попадания воздушных пузырей в исследуемый препарат, особенно в тех случаях, когда пробы препарата отбирают в емкость, в которой проводится испытание.

Испытание растворов для парентерального применения в упаковках объемом 25 мл и более проводят на единичных упаковках. Для упаковок, содержащих менее 25 мл, содержимое 10 или большего числа упаковок объединяют в чистой емкости для получения объема не менее 25 мл. Испытуемый раствор может быть приготовлен также путем смешивания содержимого соответствующего числа упаковок с последующим разбавлением до 25 мл водой, свободной от частиц, или свободным от частиц растворителем, если невозможно использовать воду, свободную от частиц, что должно быть указано в частной фармакопейной статье.

Порошки для приготовления растворов для парентерального применения растворяют водой, свободной от частиц, или в соответствующем растворителе, свободном от частиц, если невозможно использовать воду, что должно быть указано в частной фармакопейной статье или нормативном документе по качеству.

Число испытуемых образцов должно быть достаточным для получения статистически значимого результата. Испытания образцов объемом 25 мл и более можно проводить на серии менее 10 шт. в соответствии с правилами отбора проб.

1. Счетно-фотометрический метод

Оборудование. Испытание проводят на приборах, основанных на принципе светоблокировки и позволяющих определять размер частиц и число частиц соответствующего размера. Прибор калибруют с помощью дисперсии сферических частиц (стандартный образец), имеющих известный размер от 10 до 25 мкм. Стандартный образец диспергируют в воде, свободной от частиц. Следует соблюдать осторожность, чтобы избежать агрегации частиц в процессе диспергирования.

Проверка пригодности условий проведения испытания. Предварительно проводят проверку пригодности условий (окружающей среды, подготовленной стеклянной посуды и используемой воды) для проведения испытания. Для этого определяют наличие механических включений в 5 пробах воды, свободной от частиц, по 5 мл каждая, по описанной ниже методике. Если в 25 мл для объединенных 5 проб число частиц размером 10 мкм и более превысит 25, то условия непригодны для проведения испытания.

Подготовительные этапы проведения испытания необходимо повторять, пока окружающая среда, стеклянная посуда и вода не станут пригодными для проведения испытания.

Методика. Перемешивают содержимое образца, медленно переворачивая его 20 раз. При необходимости осторожно удаляют этикетки и элементы укупорки. Очищают наружные поверхности вскрываемой упаковки струей воды, свободной от частиц, и удаляют пробку, избегая какого-либо загрязнения содержимого. Готовят испытуемый раствор в соответствии с указаниями, приведенными выше, в зависимости от объема содержимого контейнера. Для удаления пузырьков воздуха приготовленный раствор оставляют стоять в течение 2 мин или обрабатывают ультразвуком.

В объединенной пробе объемом не менее 25 мл определяют число частиц размером, равным или превышающим 10 и 25 мкм. Проводят 4 измерения. При этом не принимают в расчет результаты определения для первой пробы и рассчитывают среднее число частиц в испытуемом образце.

Оценка результатов. Препараты с номинальным объемом 100 мл и менее отвечают требованиям, если в одном контейнере среднее число частиц размером 10 мкм и более не превышает 6000, а среднее число частиц размером 25 мкм и более не превышает 600.

Препараты с номинальным объемом более 100 мл отвечают требованиям, если в 1 мл среднее число частиц размером 10 мкм и более не превышает 25, а среднее число частиц размером 25 мкм и более не превышает 3.

Если среднее число частиц превышает указанные значения, то проводят испытание препарата методом микроскопии.

2. Метод электрочувствительных зон (метод Култера)

Оборудование. Испытание проводят с использованием счетчика Култера, работа которого основана на регистрации электрических импульсов, возникающих при прохождении частицы через апертуру (калиброванное отверстие диаметром 100 мкм). Величина импульса пропорциональна размеру частицы. На результаты, полученные на приборе, не влияют цвет частиц, показатель преломления частицы или жидкости, а также форма частиц.

Прибор калибруют с помощью дисперсии латексных частиц (стандартный образец), имеющих известный размер от 10 до 25 мкм. Стандартный образец диспергируют в растворе натрия хлорида 0,9%, свободном от частиц.

Проверка пригодности условий проведения испытания. Предварительно проводят проверку пригодности условий (окружающей среды, подготовленной стеклянной посуды и используемого растворанатрия хлорида 0,9%) для проведения испытания. Для этого определяют наличие механических включений в 3 пробах раствора натрия хлорида 0,9% по 20 мл каждая. Если в 60 мл для объединенных 3 проб число частиц размером 10 мкм превысит 25, то условия непригодны для проведения испытания.

Подготовительные этапы проведения испытания необходимо повторять, пока окружающая среда, стеклянная посуда и раствор натрия хлорида 0,9% не станут пригодны для проведения испытания.

Методика. Перемешивают содержимое образца, медленно переворачивая его не менее 20 раз. Очищают наружные поверхности вскрываемой упаковки струей воды, свободной от частиц, вскрывают его, избегая какого-либо загрязнения содержимого. Готовят испытуемый раствор в соответствии с указаниями, приведенными в разделе "Условия проведения испытания".

В качестве свободного от частиц растворителя, как правило, используют коммерческий или приготовленный в лаборатории раствор натрия хлорида 0,9%.

Для удаления пузырьков воздуха приготовленный раствор оставляют стоять в течение 2 мин или обрабатывают ультразвуком.

В объединенной пробе объемом не менее 20 мл определяют число частиц размером, равным или превышающим 10 и 25 мкм.

Принимают в расчет результаты не менее трех измерений по 1,0 мл каждое и рассчитывают среднее число частиц в испытуемом образце, Оценка результатов. Препараты с номинальным объемом 100 мл и менее отвечают требованиям, если в одном контейнере среднее число частиц размером 10 мкм и более не превышает 6000, а среднее число частиц размером 25 мкм и более не превышает 600.

Препараты с номинальным объемом более 100 мл отвечают требованиям, если в 1 мл среднее число частиц размером 10 мкм и более не превышает 25, а среднее число частиц размером 25 мкм и более не превышает 3.

Если среднее число частиц превышает указанные значения, то проводят испытание препарата методом микроскопии.

3. Метод микроскопии

Оборудование: бинокулярный микроскоп и фильтровальная установка.

Микроскоп оборудован окуляр-микрометром и двумя осветителями. Микроскоп настроен на 100-кратное увеличение.

Поле зрения окуляр-микрометра представляет собой окружность, разделенную по диаметру, и состоит из большого круга, разделенного перекрестиями на квадранты, прозрачные и черные стандартные окружности диаметром 10 и 25 мкм при стократном увеличении, и линейной шкалы с ценой деления 10 мкм. Шкала калибруется по аттестованному объект-микрометру. Относительная ошибка линейной шкалы допускается в пределах +/- 2%.

Один из осветителей - яркий эпископический осветитель, встроенный в микроскоп, другой - внешний, фокусируемый осветитель, позволяющий обеспечить отраженное боковое освещение под углом 10 - 20°.

Фильтровальная установка предназначена для удерживания механических включений и состоит из держателя фильтра, изготовленного из стекла или другого подходящего материала, источника вакуума и мембранного фильтра, Мембранный фильтр должен иметь соответствующий размер, быть подходящего цвета, с нанесенной разметкой или без нее, и с размером пор 1,0 мкм или менее.

Проверка пригодности условий проведения испытания. Предварительно проводят проверку пригодности условий (окружающей среды, подготовленной стеклянной посуды, фильтровального оборудования и используемой воды) для проведения испытания. Для этого определяют наличие механических включений в 50 мл воды, свободной от частиц, по описанной ниже методике. Если на фильтре после пропускания 50 мл воды число частиц размером 10 мкм и более превышает 20 или число частиц размером 25 мкм и более превышает 5, то условия непригодны для проведения испытания, Подготовительные этапы проведения испытания необходимо повторять, пока окружающая среда, стеклянная посуда, фильтровальное оборудование и вода не станут пригодными для проведения испытания.

Методика. Перемешивают содержимое образца, медленно переворачивая его 20 раз. При необходимости осторожно удаляют этикетки и элементы укупорки. Очищают наружные поверхности вскрываемого контейнера струей воды, свободной от частиц, и удаляют пробку, избегая какого-либо загрязнения содержимого, Готовят испытуемый раствор в соответствии с указаниями, приведенными выше, в зависимости от объема содержимого контейнера.

Внутреннюю сторону держателя фильтра с укрепленным мембранным фильтром смачивают несколькими миллилитрами воды, свободной от частиц. Переносят в воронку для фильтрования весь объем раствора или объем одного контейнера и подключают вакуум. При необходимости раствор прибавляют порциями до тех пор, пока не будет отфильтрован весь объем, После последнего прибавления раствора промывают внутренние стенки держателя фильтра водой, свободной от частиц. Вакуум оставляют включенным до тех пор, пока поверхность фильтра не освободится от жидкости. Помещают фильтр на предметное стекло в чашку Петри и сушат на воздухе со слегка приоткрытой крышкой. По окончании сушки предметное стекло с фильтром помещают на столик микроскопа и просматривают всю поверхность фильтра в отраженном свете. Определяют число частиц размером 10 мкм и более, и число частиц размером 25 мкм и более. Допускается просмотр части фильтра с последующей экстраполяцией полученного результата на всю площадь фильтра. Рассчитывают среднее число частиц в испытуемом препарате.

При подсчете частиц микроскопическим методом не следует определять размеры или число аморфных или других образований неопределенной морфологии типа пятен или пленок. В этом случае следует использовать метод 1 или 2.

Оценка результатов. Препараты с номинальным объемом 100 мл и менее отвечают требованиям, если в одном контейнере среднее число частиц размером 10 мкм и более не превышает 3000, а среднее число частиц размером 25 мкм и более не превышает 300.

Препараты с номинальным объемом более 100 мл отвечают требованиям, если в 1 мл среднее число частиц размером 10 мкм и более не превышает 12, а среднее число частиц размером 25 мкм и более не превышает 2.

Метод микроскопии является арбитражным.

201090011-2019

2.1.9.11. Определение времени полной деформации суппозиториев на липофильной основе

Испытание позволяет при заданных условиях определить время, необходимое для полной деформации суппозиториев, изготовленных на липофильной основе.

Прибор 1 (рисунок 2.1.9.11.-1) состоит из плоскодонной стеклянной трубки (1) с внутренним диаметром 15,5 мм и длиной около 140 мм и стержня (2) диаметром 5,0 мм, расширяющегося книзу до диаметра 12 мм, со свободно скользящим поддерживающим устройством (3), имеющим отверстие диаметром 5,2 мм. К нижней, плоской стороне стержня крепится металлическая игла (4) диаметром 1 мм и длиной 2 мм. На верхней части стержня имеется скользящее маркировочное кольцо (5).

Рисунок 2.1.9.11.-1
Прибор 1.1 - стеклянная трубка; 2 - стержень; 3 - поддерживающее устройство стержня; 4 - металлическая игла; 5 - маркировочное кольцо в нулевом положении

Стержень состоит из 2 соединенных частей: нижней, изготовленной из пластмассы, и верхней, изготовленной из пластмассы или металла с диском определенной массы. Масса всего стержня 30 +/- 0,4 г.

Методика. Устанавливают нулевое положение маркировочного кольца, для чего вводят стержень в стеклянную трубку до достижения дна и фиксируют это положение поддерживающим устройством. При этом маркировочное кольцо передвигается на уровень верхнего края поддерживающего устройства стержня (нулевое положение).

В стеклянную трубку помещают 10 мл воды и погружают ее вертикально в водяную баню с температурой (36,5 +/- 0,5) °C на глубину не менее 7 см ниже поверхности воды, но так, чтобы она не касалась дна водяной бани. В трубку заостренным концом вниз помещают суппозиторий, затем вводят стержень до тех пор, пока металлическая игла не коснется основания суппозитория. С этого момента включают секундомер. Регистрируют время, необходимое для достижения иглой стержня дна стеклянной трубки, соответствующего нулевому положению маркировочного кольца.

Прибор 2 (рисунок 2.1.9.11.-2) состоит из водяной бани (А) с крышкой, в которую вставлены термометр (Б) и стеклянная трубка (В) с капиллярным переходом, закрытая пробкой с короткого конца, и вставки (Г).

Рисунок 2.1.9.11.-2
Прибор 2. А - водяная баня; Б - термометр; В - стеклянная трубка; Г1 - стеклянный стержень; Г2 - проникающая вставка

В качестве вставки могут быть использованы:

- стеклянный стержень (Г1) в форме трубки, запаянной с обоих концов, имеющий свинцовый ободок на нижнем конце. Масса стержня 30 +/- 0,4 г;

N проникающая вставка (Г2), состоящая из стержня массой 7,5 +/- 0,1 г в штоке, который имеет расширение книзу для крепления суппозитория; обе части изготовлены из нержавеющей стали.

Методика. Устанавливают и поддерживают температуру водяной бани (36,5 +/- 0,5) °C. В трубку (В) помещают 5 мл воды, нагретой до (36,5 +/- 0,5) °C, суппозиторий заостренным концом вниз и вводят вставку (Г1 или Г2). При помощи секундомера регистрируют время, необходимое для достижения нижним краем вставки суженной части стеклянной трубки.

201090012-2019

2.1.9.12. Однородность массы доз, отмеренных из многодозовой упаковки

Данное испытание используется для оценки однородности массы (объема) доз лекарственных форм для приема внутрь (гранулы, порошки, жидкие лекарственные формы), выпускаемых в многодозовой упаковке, снабженной средством дозирования - мерным устройством.

Определяют массу каждой из 20 индивидуальных доз, отобранных случайным образом из одной или нескольких многодозовых упаковок с помощью мерного устройства, затем рассчитывают среднюю массу.

Критерии приемлемости

Лекарственный препарат считают выдержавшим испытание, если не более двух индивидуальных масс отклоняются от средней массы более чем на 10%. При этом ни одна индивидуальная масса не должна отклоняться от средней массы более чем на 20%.

2010900013-2019

2.1.9.13. Оптическая микроскопия

Оптической микроскопией называют совокупность методов наблюдения и исследования частиц анализируемых образцов лекарственных средств, невидимых невооруженным глазом, с помощью оптического микроскопа.

Размер частиц, которые могут быть исследованы данным методом, определяется разрешающей способностью микроскопа и обычно составляет 1 мкм и более. Однако при необходимости могут быть использованы микроскопы с общим увеличением более 1500, что позволяет характеризовать объекты размером от 0,5 мкм с разрешением отдельных структур объекта до 0,1 мкм.

Область применения

В фармакопейном анализе оптическую микроскопию применяют для определения размера частиц при контроле качества мягких лекарственных форм, суспензий, эмульсий, аэрозолей; в технологии лекарственных форм - для определения степени измельчения субстанций и вспомогательных веществ, а также для исследования кристаллических субстанций, так как форма, окраска и размер кристаллов являются индивидуальными характеристиками вещества.

Оборудование

Обычно оптический микроскоп имеет двухступенчатую систему увеличения, образованную объективом и окуляром.

Все узлы микроскопа монтируются на массивном основании. На основании установлен тубусодержатель, в котором укреплен тубус с объективом и окуляром. Под объективом находится предметный столик, под которым расположена осветительная система (зеркало, коллектор, конденсор). Для освещения объекта наблюдения может быть использован как естественный свет, так и специальные источники света (встроенный или внешние осветители), например, галогеновая лампа 6 В 30 Вт.

Микроскоп может быть снабжен дополнительными приспособлениями (фазово-контрастными устройствами, конденсорами темного поля, поляризаторами, анализаторами и др) и, в зависимости от выбранного метода наблюдения, может быть светлопольным, темнопольным, фазово-контрастным, поляризационным и др.

Испытуемый объект помещают на предметный столик. Свет от источника света, проходя через осветительную систему, испытуемый объект и объектив, попадает в окуляр или установленную вместо него систему регистрации, фото- или видеокамеру. Через окуляр, в потоке проходящего света (например, центрируемого по Келлеру) осуществляют визуальное исследование объекта, а соединенная с компьютером цифровая фото- или видеокамера позволяет регистрировать изображения объекта, после чего их можно обрабатывать специальными программами в полу- или полностью автоматическом режиме.

Увеличение микроскопа (произведение увеличений объектива, окуляра и дополнительных приставок) должно быть достаточным для адекватного описания и определения размеров самых мелких частиц образца.

Для каждого диапазона увеличения следует выбирать максимальную числовую апертуру объектива. Для контроля контрастности и детализации изображения окрашенных объектов рекомендуется использовать цветные фильтры с относительно узким спектром пропускания. Цветные фильтры могут применяться и для ахроматических (бесцветных) объектов.

Настройку всех элементов оптической системы, фокусировку и калибровку проводят в соответствии с прилагаемой к микроскопу инструкцией.

Пробоподготовка

Испытуемые образцы можно исследовать как с использованием иммерсионной жидкости, так и без нее. Природа применяемой иммерсионной жидкости в значительной степени определяется физическими свойствами испытуемого образца, который не должен в ней растворяться. Если нет других указаний, в качестве иммерсионной жидкости при исследовании фармацевтических субстанций и вспомогательных веществ используют минеральное масло.

Частицы порошка должны находиться в одной плоскости и должны быть диспергированы так, чтобы были видны отдельные частицы (недопустимо слипание частиц).

Кроме того, при приготовлении образца для микроскопии (в том числе, при диспергировании в иммерсионной жидкости) должны быть сохранены первоначальный размер частиц и их распределение по размерам, свойственные испытуемому образцу.

Лекарственные формы анализируют без разведения или разводят, как указано в фармакопейной статье.

Методика

При исследовании порошков 5 - 100 мг порошка суспендируют в 10 мл иммерсионной жидкости, добавляя при необходимости смачивающий агент. 1 - 2 капли полученной гомогенной суспензии, содержащей не менее 10 мкг вещества, помещают на предметное стекло в счетное поле микроскопа.

Предел размера частиц и допустимое количество частиц, превышающее этот предел, для каждой субстанции указан в фармакопейной статье или определяется целью проводимых исследований.

Анализ лекарственных форм (по показателю "Размер частиц") проводят, как указано в соответствующей фармакопейной статье.

Характеристика формы частиц

На рис. 2.1.9.13.-1. представлены наиболее часто встречающиеся формы частиц.

Рисунок 2.1.9.13.-1
Формы частиц. 1-равносторонние: частицы с одинаковой длиной, шириной и толщиной, включая кубические и сферические частицы; 2 - игольчатые: тонкие, похожие на иглу частицы, или сходные с ней по соотношению длины и толщины; 3 - колоннообразные: длинные, тонкие частицы с шириной и толщиной больше, чем игольчатые; 4 - чешуйчатые: тонкие, плоские с одинаковой шириной и длиной; 5 - пластинчатые: плоские, одинаковые по длине и ширине, но с большей толщиной, чем чешуйчатые; 6 - планкообразные: крупные, тонкие, пластинчатые частицы.

Частицы могут быть иной, неопределенной формы.

Характеристика размера частиц

Способ определения размера частицы зависит от ее формы. Для сферических частиц размер определяется диаметром. Размер частиц, представленных на рис. 2.1.9.13.-1, обычно определяют по значению максимальной длины.

На рис. 2.1.9.13.-2. представлены размеры, обычно используемые для характеристики частиц неправильной формы.

Рисунок 2.1.9.13.-2
Способы определения размеров частиц неправильной формы. 1. Диаметр Фере - расстояние между параллельными линиями, касательными к случайно ориентированной частице и перпендикулярными к шкале окуляра; 2. Диаметр Мартина - длина хорды, которая делит площадь проекции случайно ориентированной частицы на две равные части; 3. Эквивалентный диаметр - диаметр окружности, площадь которой равна площади проекции частицы; 4. Максимальный размер по горизонтали; 5. Длина - максимальный размер частицы, ориентированной параллельно шкале окуляра, от одного ее конца до другого; 6. Ширина - максимальный размер частицы, измеренный под прямым углом к длине.

Под единичной частицей, как правило, подразумевают мельчайшее образование. Частица может быть жидкой или вязкой каплей, моно- или поликристаллической, аморфной или агломератом; частицы могут быть ассоциированными.

По степени ассоциации частицы могут быть описаны следующими терминами:

- ламеллары - скученные пластинки;

- агрегаты - масса слипшихся частиц;

- агломераты - сплавленные или сцементированные частицы;

- конгломераты - смесь двух или более типов частиц;

- сферолиты - сферический кластер тонких игольчатых кристаллов;

- друзы - частицы, покрытые очень мелкими частицами.

Поверхность частиц может быть описана следующим образом:

- гладкая - свободная от неровностей, шероховатости или налипаний;

- шероховатая - неровная, негладкая;

- ломкая - частично расщепленная, разрушенная, с трещинами;

- пористая - имеющая отверстия или ходы;

- изрытая - с маленькими выемками.

Частицы могут быть описаны также:

- по форме краев - угловатые, зазубренные, гладкие, острые, ломкие;

- пооптическим свойствам - окрашенные, прозрачные, полупрозрачные, непрозрачные;

- по наличию дефектов - без включений, с включениями.

201090014-2019

2.1.9.14. Однородность дозированных единиц

Дозированными единицами называют дозированные лекарственные формы, содержащие одну или часть дозы действующего вещества в каждой дозированной единице. Целью испытания на однородность дозированных единиц является контроль равномерности распределения действующего вещества по отдельно взятым единицам дозированной лекарственной формы (таблеткам, капсулам, суппозиториям и др). Результаты этого испытания позволяют количественно оценить показатели, характеризующие разброс в содержании действующего вещества по отдельно взятым единицам испытуемого дозированного препарата.

Для обеспечения однородности дозированных единиц (ОДЕ) содержание действующего вещества в единице лекарственной формы каждой серии должно находиться в узком интервале от заявленного количества.

Испытание на однородность дозированных единиц применимо к дозированным препаратам, содержащим как одно, так и несколько действующих веществ.

Данному испытанию обычно не подвергают витаминные лекарственные препараты; лекарственные препараты, содержащие микроэлементы; содержащие активные компоненты растительного или животного происхождения и другие препараты при наличии соответствующего обоснования, а также суспензии, эмульсии, гели в однодозовой упаковке, предназначенные для местного и наружного применения.

Испытание на однородность дозированных единиц может быть выполнено двумя способами:

- количественным определением содержания действующего вещества по отдельности в каждой отобранной для испытания дозированной единице препарата (способ прямого определения - ПО);

- точным определением массы нетто каждой отобранной для испытания единицы препарата (расчетно-массовый способ - РМС) (таблица 2.1.9.14.-1).

Таблица 2.1.9.14.-1

Применение способов прямого определения (ПО) и расчетно-массового (РМС) при испытании на однородность дозированных единиц

Лекарственная форма Доза и массовая доля действующего вещества
25 мг и 25% <25 мг или <25%
Таблетки без оболочки РМС ПО
покрытые пленочной оболочкой РМС ПО
покрытые оболочкой методом наращивания или прессования ПО  
Капсулы твердые РМС ПО
мягкие, содержащие суспензию, гель или эмульсию ПО
мягкие, содержащие раствор РМС
Гранулы и порошки в однодозовой упаковке однокомпонентные без вспомогательных веществ РМС
содержащие два и более действующих веществ и/или вспомогательные вещества ПО  
Лиофилизированные препараты в однодозовой упаковке   РМС
Растворы, содержащиеся в однодозовых упаковках   РМС
Суспензии, эмульсии, гели в однодозовой упаковке, предназначенные для парентерального применения и приема внутрь   ПО
Суппозитории   ПО
Трансдермальные системы   ПО
Другие   ПО

Способ прямого определения применим для любых дозированных лекарственных форм.

Испытание расчетно-массовым способом применимо для следующих дозированных форм:

(1) растворы в однодозовых упаковках и в мягких капсулах;

(2) твердые лекарственные формы (включая порошки, гранулы и стерильные формы) в однодозовых упаковках и не содержащие других активных и вспомогательных веществ;

(3) твердые лекарственные формы (включая стерильные) в однодозовых упаковках с добавлением или без добавления действующих или вспомогательных веществ, приготовленные из истинных растворов и лиофилизированные в конечной упаковке; на этикетке указывают способ приготовления;

(4) твердые капсулы, таблетки без оболочки или покрытые пленочной оболочкой с содержанием действующего вещества 25 мг и более и 25% и более от массы дозированной единицы или от массы содержимого твердой капсулы; при содержании других действующих веществ, меньше указанных значений, определяют однородность содержания (ПО).

Определение однородности дозированных единиц

От испытуемой серии препарата отбирают случайным образом пробу в количестве 30 единиц, из них в произвольном порядке отбирают 10 единиц для проведения первого этапа испытания. В каждой из отобранных единиц определяют содержание действующего вещества по способу ПО или РМС. Оставшиеся 20 единиц лекарственной формы сохраняют для проведения второго этапа испытания.

Способ прямого определения

Проводят определение, как указано для данной дозированной формы. Там, где используют разные методики для количественного определения лекарственного средства и испытания однородности содержания, для результатов последнего теста может понадобиться применение корректирующего коэффициента.

В каждой из 10 отобранных единиц испытуемого препарата (n = 10) определяют содержание действующего вещества по методике, приведенной в соответствующем разделе фармакопейной статьи. При испытании для жидких или мягких лекарственных форм определение выполняют при тщательном перемешивании каждой упаковки. Каждый из полученных результатов выражают в процентах (xi) от номинального содержания действующего вещества в одной дозе (i - номер единицы препарата по порядку проведения анализа).

Расчетно-массовый способ

Количественное определение действующих(его) веществ(а) проводят на репрезентативном образце серии лекарственного препарата подходящим аналитическим методом. Полученный результат А выражают в процентах от номинального количества (см. Расчет приемлемого значения). Допускают, что концентрация (отношение массы действующего вещества к массе дозированной единицы) однородна для всех дозированных единиц. Для определения отбирают не менее 30 единиц лекарственного препарата и далее выполняют испытание в соответствии с указаниями для каждого типа дозированной лекарственной формы.

Таблетки без оболочки или покрытые пленочной оболочкой. Взвешивают точно каждую из 10 отобранных таблеток. Рассчитывают содержание действующего вещества в каждой таблетке на основании массы отдельных таблеток и результата количественного определения действующего вещества.

Твердые капсулы. Взвешивают точно каждую из 10 отобранных капсул. Извлекают содержимое каждой капсулы подходящим способом, затем точно взвешивают пустую оболочку. Массу содержимого капсулы вычисляют по разности массы капсулы и массы оболочки. Рассчитывают содержание действующего вещества в каждой капсуле на основании масс содержимого капсул и результата количественного определения.

Мягкие капсулы. Взвешивают точно каждую из 10 отобранных капсул. Извлекают содержимое капсулы, разрезая ее чистым и сухим инструментом (ножницы или скальпель), промывают оболочку подходящим растворителем. Для удаления растворителя с поверхности оболочки оставляют при комнатной температуре в течение 30 мин, избегая поглощения или потери влаги. Затем взвешивают оболочку и вычисляют массу содержимого капсулы. Рассчитывают содержание действующего вещества в каждой капсуле на основании масс содержимого капсул и результата количественного определения.

Другие твердые дозированные лекарственные формы. Определение проводят в соответствии с указаниями для твердых капсул.

Жидкие или мягкие дозированные лекарственные формы. Взвешивают точно количество жидкости или мягкого содержимого, извлеченное из 10 отобранных отдельных упаковок. При необходимости рассчитывают эквивалентный объем, предварительно определив плотность. Рассчитывают содержание действующего вещества в каждой упаковке на основании масс содержимого упаковок и результата количественного определения.

С использованием полученных результатов в каждой единице препарата вычисляют содержание действующего вещества в процентах () от значения, указанного на этикетке:

,

где: i - номер единицы препарата по порядку взвешивания;

- масса нетто единицы испытуемого препарата;

- средняя масса нетто, определенная на единицах препарата;

A - содержание действующего вещества в единице испытуемого препарата, полученное, как указано в разделе "Количественное определение", и выраженное в процентах от номинального значения.

Расчет приемлемого значения

Для полученной любым из описанных способов совокупности значений рассчитывают величины среднего арифметического () и стандартного отклонения (s).

Соответственно найденной величине выбирают стандартное значение (M) и рассчитывают приемлемое значение (AV) для первых 10 дозированных единиц (1 этап) и далее, при необходимости, для 30 дозированных единиц (2 этап) по формуле:

.

Обозначения величин приведены в таблице 2.1.9.14.-2. Используя принятое значение M, рассчитывают приемлемое значение, как это указано в таблице 2.1.9.14.-2.

Таблица 2.1.9.14.-2

Порядок обработки экспериментальных данных

Обозначение Определение Пояснения (условия) Формула или значение
Среднее арифметическое значений (, , ..., ), выраженное в % от номинального значения    
, , ..., Содержание действующего вещества в единице испытуемого препарата, выраженное в % от номинального значения    
n Число единиц препарата, участвующих в испытании (объем выборки)    
k Константа приемлемости если n=10, тогда 2,4
если n=30, тогда 2,0
s Стандартное отклонение  
RSD Относительное стандартное отклонение  
M (случай 1) применяется, если T101.5 Стандартное значение при 98,5%101,5%
при <98,5% 98,5%
при <101,5% 101,5%
M (случай 2) применяется, если T>101.5 Стандартное значение при 98,5%T
при <98,5% 98,5%
при >T T%
AV Приемлемое значение, в %  
L1 Максимально допустимое значение AV, в %   15,0
L2 Максимально допустимый предел отклонений каждой дозированной единицы от рассчитанного значения M Нижняя граница определения 0,75M, верхняя граница определения 1,25M; (основано на значении L2=25,0) 25,0 при отсутствии других указаний
T Целевое значение содержания анализируемого компонента в испытуемом образце в момент производства, выраженное в процентах от номинального значения.    
Если нет других указаний, то T=100%.
T>100% при подтверждении избытка данными по стабильности

Критерии приемлемости

При отсутствии других указаний в частной фармакопейной статье, требования к однородности дозированных единиц считают выполненными, если приемлемое значение для первых 10 дозированных единиц меньше или равно L1. Если приемлемое значение для 10 единиц больше L1, испытывают дополнительно 20 дозированных единиц и вновь рассчитывают приемлемое значение.

Требования считают выполненными, если последнее приемлемое значение для 30 дозированных единиц меньше или равно L1 и ни одно полученное значение содержания активного вещества в каждой дозированной единице не меньше (1 - L2 x 0,01) M или не больше (1 + L2 x 0,01) M при расчете приемлемого значения методом прямого определения однородности содержания или методом определения изменения массы. При отсутствии других указаний в частной монографии L1 равно 15,0, а L2 - 25,0.

201090015-2019

2.1.9.15. Испытание на растворение для лекарственных форм на липофильной основе

Данное испытание предназначено для определения количества действующего вещества, которое за определенный промежуток времени должно высвободиться в среду растворения из лекарственных препаратов на липофильной основе (суппозиториев, мягких капсул).

Условия проведения данного испытания указываются в частной фармакопейной статье и соответствующих общих фармакопейных статьях, а именно:

- среда растворения - состав и объем;

- скорость потока среды растворения;

- температура среды растворения;

- объем пробы;

- время отбора проб;

- аналитический метод количественного определения действующего вещества или действующих веществ, высвободившихся в среду растворения;

- количество действующего вещества, которое должно высвободиться в среду растворения за нормируемое время, выраженное в процентах от номинального содержания.

Оборудование

Используется прибор "Проточная ячейка" (рисунок 2.1.9.15.-1), который состоит из:

- резервуара для среды растворения, помещенного на водяную баню;

- водяной бани, поддерживающей температуру среды растворения в диапазоне значений (37,0 +/- 0,5) °C;

- насоса, перекачивающего среду растворения через проточную ячейку;

- термостатируемой проточной ячейки с системой фильтров;

- устройства для отбора проб.

Рисунок 2.1.9.15.-1
Схема прибора "Проточная ячейка"

Проточная ячейка состоит из 3 прозрачных частей, вставляемых одна в другую (рисунок 2.1.9.15.-2):

I. Нижняя часть состоит из 2 смежных камер (А и Б), соединенных переливным отверстием (1).

Среда растворения попадает в камеру А с восходящим потоком, затем переходит в камеру Б, где поток является нисходящим, и проходит через небольшое выходное отверстие (2), ведущее наверх к фильтрующему устройству. Перед выходным отверстием может быть установлено сито с острием (3), улавливающее крупные частицы.

II. Средняя часть ячейки имеет полость для сбора липофильных наполнителей (4), которые плавают на поверхности среды растворения. Металлическая сетка (5) служит грубым фильтром.

III. Фильтрующая часть снабжена фильтром (6) из бумаги, стекловолокна или целлюлозы.

Рисунок 2.1.9.15.-2
Проточная ячейка. Размеры указаны в миллиметрах. А - камера с восходящим потоком; Б - камера с нисходящим потоком; 1 - переливное отверстие; 2 - выходное отверстие; 3 - сито с острием; 4 - полость для сбора липофильных наполнителей; 5 - металлическая сетка; 6 - фильтр; 7 - капилляр

Среда растворения

Если среда растворения представляет собой буферный раствор, то доводят значение pH до заданного (допустимое отклонение значения pH +/- 0,05). Перед использованием среда растворения должна быть деаэрирована.

Методика испытания

Одну дозированную единицу испытуемого лекарственного препарата помещают в камеру А. Закрывают ячейку подготовленной фильтрующей частью. Среду растворения нагревают до подходящей температуры. Используя насос, через нижнюю часть ячейки вводят подогретую среду растворения для создания потока в открытом или закрытом цикле с установленным отклонением скорости потока +/- 5%. Когда среда растворения достигнет уровня переливного отверстия, воздух начнет выходить через капилляр (7), соединенный с фильтрующим устройством, и камера Б заполнится средой растворения, Действующее вещество распределяется в среде растворения в зависимости от его физико-химических свойств.

Отбор проб

Отбор проб производят на выходе из ячейки при использовании как открытого, так и закрытого цикла.

Отобранную пробу фильтруют, используя инертный фильтр с подходящим размером пор, который не вызывает адсорбции действующего вещества из раствора и не содержащим веществ, экстрагируемых средой растворения, которые могли бы влиять на результаты анализа, описанного в частной фармакопейной статье.

Интерпретация результатов

Количество действующего вещества, перешедшего в раствор за указанное время, выражают в процентах от номинального содержания, При отсутствии других указаний в частной фармакопейной статье через 45 мин в среду растворения должно высвободиться не менее 75% (Q) действующего вещества.

Испытание проводят на 6 единицах лекарственной формы. Результаты испытания считаются удовлетворительными, если количество действующего вещества, высвободившегося в среду растворения, соответствует критериям, приведенным в таблице 2.1.9.15.-1, стадия S1.

Таблица 2.1.9.15.-1

Интерпретация результатов испытания "Растворение" для лекарственных препаратов на липофильной основе

Стадия Число испытуемых образцов Одна единица лекарственной формы
6 Для каждой испытуемой единицы: в среду растворения должно высвободиться не менее Q + 5% от номинального содержания действующего вещества
6 Среднее количество высвободившегося в среду растворения действующего вещества из 12 испытуемых единиц лекарственной формы ( + ) должно быть не менее Q, и не должно быть ни одной единицы, где в среду растворения перешло бы менее Q - 15% от за номинального содержания действующего вещества
12 Среднее количество высвободившегося в среду растворения действующего вещества из 24 испытуемых единиц лекарственной формы ( + + ) должно быть не менее Q; только для 2 единиц может быть менее Q - 15%, и ни для одной единицы не должно быть менее Q - 25% от номинального содержания действующего вещества

Если при этом хотя бы один результат не соответствует норме, указанной в частной фармакопейной статье, то испытание "Растворение" повторяют дополнительно на 6 единицах лекарственной формы. Интерпретация результатов проводится согласно таблице, стадия .

Если при повторном испытании результаты не соответствуют установленным критериям, испытание повторяют на 12 дополнительных единицах лекарственной формы. Интерпретация результатов проводится согласно таблице, стадия .

При отсутствии других указаний в частной фармакопейной статье серия бракуется, если ни на одной из стадий исследования результаты испытания не удовлетворяют установленным критериям.

201090016-2019

2.1.9.16. Извлекаемый объем для жидких лекарственных форм для приема внутрь

Настоящая общая фармакопейная статья распространяется на жидкие лекарственные формы для приема внутрь. Данные испытания применимы к лекарственным формам независимо от того, поставляются они в виде жидких лекарственных форм или их получают растворением твердых веществ в определенном объеме указанного растворителя. Испытания не проводят для лекарственных форм в однодозовых упаковках, если в частную фармакопейную статью или нормативную документацию включено испытание на однородность дозирования.

ЛЕКАРСТВЕННЫЕ ФОРМЫ, ОБЪЕМ УПАКОВКИ КОТОРЫХ НЕ ПРЕВЫШАЕТ 250 МЛ

Отбирают 30 упаковок, если не указано иначе в частной фармакопейной статье, и выполняют испытание, как описано ниже для конкретной лекарственной формы.

Растворы, суспензии, эмульсии и другие жидкие лекарственные формы для приема внутрь. Встряхивают содержимое каждой из 10 упаковок и проводят испытания в соответствии с методикой.

Порошки для приготовления растворов и суспензий для приема внутрь. К содержимому каждой из 10 упаковок добавляют отмеренный объем растворителя, указанный на этикетке, в соответствии с инструкцией по применению. Встряхивают содержимое каждой упаковки и проводят испытание в соответствии с методикой.

Методика. Если не указано иначе в частной фармакопейной статье, испытание проводят по следующей методике. Осторожно, чтобы избежать образования воздушных пузырьков, выливают содержимое каждой упаковки в отдельные сухие мерные, калиброванные цилиндры, вместимость которых не более чем в 2,5 раза больше измеряемого объема. Если не указано иначе в частной фармакопейной статье или нормативной документации, содержимому каждой упаковки дают стекать в течение не более 30 мин для недозированных препаратов и 5 с - для однодозовых лекарственных препаратов. После исчезновения воздушных пузырьков измеряют объем жидкости в каждом цилиндре.

Для однодозовых лекарственных препаратов малого объема извлекаемый объем может быть определен следующим образом:

- выливают содержимое упаковки в сухой предварительно взвешенный бюкс, давая вытекать содержимому в течение не более 5 с;

- определяют массу содержимого;

- после определения плотности рассчитывают извлекаемый объем.

Критерии приемлемости

Для недозированных препаратов. Среднее значение объема содержимого 10 упаковок должно быть не менее 100%, и ни одна из упаковок не должна иметь объем менее 95% от номинального объема.

Если среднее значение объема содержимого 10 упаковок менее 100% от указанного на этикетке, но ни одна из упаковок не имеет объем менее 95% или среднее значение объема содержимого 10 упаковок составляет 100% и объем не более чем одной упаковки менее 95%, но не менее 90% от номинального объема, то выполняют испытание на 20 дополнительных упаковках.

Среднее значение объема содержимого 30 упаковок должно составлять не менее 100% от номинального объема, и объем не более чем одной из 30 упаковок может быть менее 95%, но не менее 90% от указанного на этикетке.

Для однодозовых лекарственных препаратов. Если не применимы требования ОФС 2.1.9.14 "Однородность дозированных единиц", то среднее значение объема содержимого 10 упаковок должно быть не менее 100% и объем каждой из 10 упаковок должен находиться в интервале от 95 до 110% от номинального объема.

Если среднее значение объема содержимого 10 упаковок менее 100% от номинального объема, но объем для всех упаковок не выходит за пределы 95 - 110% или, если среднее значение объема содержимого 10 упаковок не менее 100% и объем не более чем одной упаковки находится вне интервала 95 - 110% и не выходит за пределы 90 - 115%, то испытание выполняют на 20 дополнительных упаковках.

Среднее значение объема содержимого 10 упаковок, полученного из 30 упаковок, должно составлять не менее 100% от номинального объема, объем не более одной из 30 упаковок может выходить за пределы 95 - 110%, но должен находиться в пределах 90 - 115% от номинального объема.

ЛЕКАРСТВЕННЫЕ ФОРМЫ, ОБЪЕМ УПАКОВОК КОТОРЫХ ПРЕВЫШАЕТ 250 МЛ

Определение проводят из одной упаковки в соответствии с приведенной выше методикой.

Критерии приемлемости

Объем жидкости, полученной из одной упаковки, должен составлять не менее 100% от номинального объема.

201090017-2019

2.1.9.17. Масса (объем) содержимого упаковки

Данное испытание распространяется на недозированные лекарственные формы: мази, жидкие лекарственные формы для наружного и местного применения, порошки, аэрозоли, спреи и другие лекарственные формы, за исключением жидких лекарственных форм для приема внутрь и лекарственных форм для парентерального применения.

Методика для лекарственных форм, кроме аэрозолей и спреев

Для упаковок, маркированных по массе. При отсутствии других указаний в частной фармакопейной статье, отбирают 10 заполненных упаковок и удаляют этикетки. Тщательно промывают и высушивают внешнюю поверхность каждой упаковки и взвешивают упаковки по отдельности. Количественно удаляют содержимое из каждой упаковки и промывают все части упаковки растворителем, указанным в частной фармакопейной статье. Высушивают и снова взвешивают каждую упаковку. По разности масс вычисляют массу содержимого упаковки.

Для упаковок, маркированных по объему. При отсутствии других указаний в частной фармакопейной статье, выливают содержимое каждой из 10 упаковок в 10 сухих мерных калиброванных цилиндров, давая полностью стечь жидкости. Определяют объем содержимого каждой упаковки.

Критерии приемлемости

Среднее значение массы (объема) содержимого 10 упаковок не должно быть менее номинального, масса (объем) содержимого каждой отдельной упаковки должна быть не менее 90% от номинальной для содержимого 60 г или 60 мл и менее, или не менее 95% от номинальной для содержимого более 60 г или 60 мл.

Если данное требование не выполняется для 2 и более упаковок, то испытание считается не пройденным. Если требование не выполняется для одной упаковки, но при этом масса (объем) содержимого этой упаковки не менее 85% от номинальной, определяют массу (объем) содержимого 20 дополнительных упаковок.

Среднее значение массы (объема) содержимого 30 упаковок должно быть не менее номинальной, и масса (объем) содержимого не более чем одной из 30 упаковок может быть менее 90% (но не менее 85%) от номинальной для содержимого 60 г или 60 мл и менее, или менее 95% (но не менее 90%) от номинальной для содержимого более 60 г или 60 мл.

Методика для аэрозолей и спреев. При отсутствии других указаний в частной фармакопейной статье, отбирают 10 заполненных упаковок и удаляют этикетки. Тщательно промывают и высушивают внешнюю поверхность каждой упаковки и взвешивают упаковки по отдельности. Удаляют содержимое из каждой упаковки, используя безопасную технологию (например, охлаждают для снижения внутреннего давления, удаляют клапан и выливают). Остатки содержимого удаляют и ополаскивают элементы упаковки растворителем, указанным в частной фармакопейной статье. Резервуар, клапан и другие детали нагревают при 100 °C в течение 5 мин. Охлаждают и снова взвешивают каждую упаковку со всеми деталями. По разности масс определяют массу содержимого упаковки.

Критерии приемлемости.

Масса содержимого каждой из 10 упаковок должна быть не менее номинальной.

2.2. РЕАКТИВЫ

2.2.1. РЕАКТИВЫ, СТАНДАРТНЫЕ РАСТВОРЫ, БУФЕРНЫЕ РАСТВОРЫ

202010001-2019

2.2.1.1. РЕАКТИВЫ

Выделение курсивом наименования реактива или раствора реактива и его обозначение буквой P означает, что реактив включен в нижеприведенный перечень и обладает фармакопейным статусом. Спецификации, приведенные для реактивов, необязательно гарантируют их качество для применения в лекарственных средствах. Также курсивом выделены названия характеристик, свойств, допустимых примесей реактивов, названия общих и частных фармакопейных статей и их номера.

Описание каждого реактива включает номер Chemical Abstract Service Registry (CAS), опознаваемый по характерному обозначению, например, [9002-93-1].

Некоторые из реактивов, включенных в перечень, являются токсичными, и при работе с ними необходимо соблюдать соответствующие меры предосторожности.

Исчисление сроков хранения реактивов проводится самим производителем реактивов или пользователем в соответствии с действующей системой качества.

В описании красителей (индикаторов) после написания "Цветной индекс" перед номером приведено обозначение по справочнику Color Index "C.I." (в скобках).

Водные растворы реактивов готовят с использованием воды P. Если раствор реактива описывают выражением "раствор 10 г/л хлороводородной кислоты", раствор готовят соответствующим разбавлением водой P более концентрированного раствора реактива, приведенного в данном разделе. Растворы реактивов, используемые для испытаний на предельное содержание бария, кальция и сульфатов, готовят с использованием воды дистиллированной P. Если не указано название растворителя, подразумевают водный раствор.

Реактивы и растворы реактивов хранят в плотно закрытых контейнерах. Маркировка должна соответствовать требованиям национального законодательства и международным соглашениям.

Агароза для хроматографии. [9012-36-6].

4% суспензия в воде P набухших гранул диаметром от 60 мкм до 140 мкм.

Используют в эксклюзионной хроматографии для разделения белков с относительными молекулярными массами от 6 до 20 и полисахаридов с относительными молекулярными массами от 3 до 5.

Агароза поперечно-сшитая для хроматографии. [61970-08-9].

Получают из агарозы реакцией с 2,3-дибромпропанолом в сильнощелочной среде.

4% суспензия в воде P набухших гранул диаметром от 60 мкм до 140 мкм.

Используют в эксклюзионной хроматографии для разделения белков с относительными молекулярными массами от 6 до 20 и полисахаридов с относительными молекулярными массами от 3 до 5.

Агароза поперечно-сшитая для хроматографии P1. [65099-79-8].

Получают из агарозы реакцией с 2,3-дибромпропанолом в сильнощелочной среде.

4% суспензия в воде P набухших гранул диаметром от 60 мкм до 140 мкм.

Используют в эксклюзионной хроматографии для разделения белков с относительными молекулярными массами от 7 до 40 и полисахаридов с относительными молекулярными массами от 1 до 2.

Агароза для электрофореза. [9012-36-6].

Нейтральный линейный полисахарид, основной компонент которого получают из агара.

Порошок белого или почти белого цвета. Практически не растворима в холодной воде, очень мало растворима в горячей воде.

Агароза-ДЭАЭ для ионообменной хроматографии. [57407-08-6].

Поперечно-сшитая агароза, содержащая замещенные диэтиламиноэтильные группы, и имеющая вид шарообразных гранул.

Агароза/поперечно-сшитый полиакриламид.

Агароза в поперечно-сшитой полиакриламидной матрице; используют для разделения глобулярных белков с относительными молекулярными массами от 2 до 35.

Агнузид. . ( 466,4). [11027-63-7]. (1RS,4aSR,5RS,7aRS)-5-гидрокси-7-[[4-гидроксибензоил)окси]метил]-1,4a,5,7a-тетрагидроциклопента[c]пиран-1-ил -D-глюкопиранозид.

Белые или почти белые кристаллы.

Аденин. . ( 135,1). [73-24-5].

Аденин содержит не менее 98,5% и не более 101,0% 7H-пурин-6-амина в пересчете на сухую субстанцию.

Белый или почти белый порошок.

Очень мало растворим в воде и 96% этаноле, растворим в разбавленных минеральных кислотах и в разбавленных растворах щелочных гидроксидов.

Аденозин. . ( 267,24). [58-61-7]. 6-Амино-9--D-рибофуранозил-9Н-пурин.

Кристаллический порошок белого или почти белого цвета, мало растворим в воде, практически не растворим в ацетоне и 96% этаноле, растворим в разбавленных растворах кислот.

Температура плавления около 234 °C.

Адипиновая кислота. . ( 146,14). [124-04-9].

Кристаллы в виде призм, легко растворима в метаноле, растворима в ацетоне, практически не растворима в петролейном эфире.

Температура плавления около 152 °C.

Адреналин. . ( 183,20). [51-43-4]. (1R)-1-(3,4-дигидроксифенил)-2-(метиламино)этанол. 4-[(1R)-1-гидрокси-2-(метиламино)этил]бензол-1,2-диол.

Порошок белого или почти белого цвета, на свету и воздухе постепенно становится коричневым, очень легко растворим в воде и 96% этаноле, не растворим в ацетоне, растворим в разбавленных растворах минеральных кислот и щелочных гидроксидов.

Температура плавления около 215 °C.

Азометин H. . ( 445,4). [5941-07-1]. Натрия гидрогено-4-гидрокси-5-(2-гидроксибензилиденамино)-2,7-нафталин-дисульфонат.

Азометина H раствор.

0,45 г азометина H P и 1 г аскорбиновой кислоты P растворяют в воде P при слабом нагревании и доводят объем раствора тем же растворителем до 100 мл.

Азот. . ( 28,01). [7727-37-9]. Азот промытый и высушенный.

Азот, свободный от кислорода.

Азот P очищают от кислорода пропусканием через щелочной раствор пирогаллола P.

Азот P1. . ( 28,01). [7727-37-9].

Содержит не менее 99,999% (об/об) N 2.

Углерода моноксид. Менее 5 ppm.

Кислород. Менее 5 ppm.

Азот для хроматографии. . ( 28,01). [7727-37-9].

Содержит не менее 99,95% (об/об) N 2.

Азота диоксид. . ( 46,01). [10102-44-0]. Оксид азота(IV).

Содержит не менее 98,0% (об/об) .

Азота моноксид. NO. ( 30,01). Оксид азота(II).

Содержит не менее 98,0% (об/об) NO.

Азотная кислота. . ( 63,01). [7697-37-2].

Содержит не менее 63,0% (м/м) и не более 70,0% (м/м) .

Прозрачная бесцветная или почти бесцветная жидкость, смешивается с водой.

от 1,384 до 1,416.

Раствор 10 г/л является сильной кислотой и дает реакцию на нитраты (2.1.3.1).

Прозрачность (2.1.2.1). Азотная кислота должна быть прозрачной.

Цветность (2.1.2.2, метод II). Окраска азотной кислоты не должна быть интенсивнее окраски раствора сравнения Y6.

Хлориды (2.1.4.4). Не более 0,5 ppm.

К 5 г азотной кислоты прибавляют 10 мл воды P и 0,3 мл раствора серебра нитрата P2, выдерживают в течение 2 мин в защищенном от света месте. Опалесценция полученного раствора должна быть не интенсивнее опалесценции стандарта, приготовленного с использованием смеси 13 мл воды P, 0,5 мл азотной кислоты P, 0,5 мл стандартного раствора хлорид-ионов (5 ppm ) P и 0,3 мл раствора серебра нитрата P2.

Сульфаты (2.1.4.13). Не более 2 ppm.

К 10 г азотной кислоты прибавляют 0,2 г натрия карбоната P и выпаривают досуха; остаток растворяют в 15 мл воды дистиллированной P. Готовят стандарт, используя 2 мл стандартного раствора сульфат-ионов (10 ppm ) P и 13 мл воды дистиллированной P.

Мышьяк (2.1.4.2, метод A). Не более 0,02 ppm.

К 50 г азотной кислоты прибавляют 0,5 мл серной кислоты P и осторожно нагревают до появления белых паров; к остатку прибавляют 1 мл раствора 100 г/л гидроксиламина гидрохлорида P и доводят водой P до объема 2 мл. Готовят стандарт, используя 1,0 мл стандартного раствора мышьяка ионов (1 ppm ) P.

Железо (2.1.4.9). Не более 1 ppm.

Осадок, полученный при испытании на сульфатную золу, растворяют в 1 мл хлороводородной кислоты разбавленной P и доводят объем раствора водой P до 50 мл. 5 мл полученного раствора доводят водой P до объема 10 мл.

Тяжелые металлы (2.1.4.8, метод A). Не более 2 ppm.

10 мл раствора, приготовленного для испытания на железо, доводят водой P до объема 20 мл. 12 мл полученного раствора должны выдерживать испытание на тяжелые металлы. Раствор сравнения готовят, используя стандартный раствор свинца ионов (2 ppm ) P.

Сульфатная зола. Не более %.

100 г азотной кислоты осторожно выпаривают досуха; остаток смачивают несколькими каплями серной кислоты P и нагревают до бледно-красного цвета.

Количественное определение. К 1,50 г азотной кислоты прибавляют около 50 мл воды P и титруют 1 M раствором натрия гидроксида, используя в качестве индикатора 0,1 мл раствора метилового красного P.

1 мл 1 M раствора натрия гидроксида соответствует 63,0 мг .

Хранят в защищенном от света месте.

Азотная кислота дымящая. [52583-42-3].

Прозрачная жидкость, слегка желтоватого цвета, дымящая на воздухе.

около 1,5.

Азотная кислота разбавленная.

Содержит около 125 г/л ( 63,01).

20 г азотной кислоты P доводят водой P до объема 100 мл.

Азотная кислота разбавленная P1.

40 г азотной кислоты P доводят водой P до объема 100 мл.

Азотная кислота разбавленная P2.

30 г азотной кислоты P доводят водой P до объема 100 мл.

Азотная кислота, свободная от свинца.

Должна выдерживать испытания для азотной кислоты P и следующие дополнительные испытания.

Свинец. Не более 0,1 ppm.

Определение проводят методом атомно-абсорбционной спектрометрии (2.1.2.22, метод II).

Испытуемый раствор. К 100 г азотной кислоты P прибавляют 0,1 г натрия карбоната безводного P и выпаривают досуха; остаток растворяют в воде P при слабом нагревании и доводят объем раствора тем же растворителем до 50,0 мл.

Интенсивность поглощения измеряют при длине волны 283,3 нм или 217,0 нм, используя в качестве источника излучения лампу с полым свинцовым катодом и воздушно-ацетиленовое пламя.

Азотная кислота, свободная от свинца, P1.

Азотная кислота P, содержащая не более 1 мкг/кг свинца.

Азотная кислота разбавленная, свободная от свинца.

5 г азотной кислотой, свободной от свинца, P1 растворяют в воде дистиллированной, деионизированной P и доводят объем раствора до 100 мл.

Азотная кислота, свободная от свинца и кадмия.

Должна выдерживать испытания для азотной кислоты P и следующие дополнительные испытания.

Испытуемый раствор. К 100 г азотной кислоты P прибавляют 0,1 г натрия карбоната безводного P, выпаривают досуха; остаток растворяют в воде P при слабом нагревании и доводят объем раствора тем же растворителем до 50,0 мл.

Кадмий. Не более 0,1 ppm.

Содержание кадмия определяют методом атомно-абсорбционной спектрометрии (2.1.2.22, метод II). Интенсивность поглощения измеряют при длине волны 228,8 нм, используя в качестве источника излучения лампу с полым кадмиевым катодом и воздушно-ацетиленовое или воздушно-пропановое пламя.

Свинец. Не более 0,1 ppm.

Содержание свинца определяют методом атомно-абсорбционной спектрометрии (2.1.2.22, метод II). Интенсивность поглощения измеряют при длине волны 283,3 нм или 217,0 нм, используя лампу с полым свинцовым катодом и воздушно-ацетиленовое пламя.

Азотная кислота, свободная от тяжелых металлов.

Должна выдерживать испытания для азотной кислоты P и следующие дополнительные испытания.

As не более 0,005 ppm.

Cd не более 0,005 ppm.

Cu не более 0,001 ppm.

Fe не более 0,02 ppm.

Hg не более 0,002 ppm.

Ni не более 0,005 ppm.

Pb не более 0,001 ppm.

Zn не более 0,01 ppm.

Азотная кислота разбавленная, свободная от тяжелых металлов.

Должна выдерживать испытания для азотной кислоты разбавленной P и следующие дополнительные испытания. Соответствует требованиям для азотной кислоты P со следующим максимальным содержанием тяжелых металлов.

As не более 0,005 ppm.

Cd не более 0,005 ppm.

Cu не более 0,001 ppm.

Fe не более 0,02 ppm.

Hg не более 0,002 ppm.

Ni не более 0,005 ppm.

Pb не более 0,001 ppm.

Zn не более 0,01 ppm.

Акриламид. . ( 71,08). [79-06-1]. Проп-2-енамид.

Бесцветные или белого цвета хлопья или кристаллический порошок белого или почти белого цвета. Очень легко растворим в воде и метаноле, легко растворим в этаноле безводном.

Температура плавления около 84 °C.

Акриламид-бисакриламида (29:1) 30% раствор.

290 г акриламида P и 10 г метилен-бисакриламида P растворяют в 1 л воды P и фильтруют.

Акриламид-бисакриламида (36,5:1) 30% раствор.

292 г акриламида P и 8 г метиленбис-акриламида P растворяют в 1 л воды P и фильтруют.

Акриловая кислота. . ( 72,06). [79-10-7]. Проп-2-еновая кислота. Винилмуравьиная кислота.

Содержит не менее 99% .

Стабилизирована 0,02% раствором монометилового эфира гидрохинона.

Едкая жидкость. Смешивается с водой и 96% этанолом. Легко полимеризуется в присутствии кислорода.

около 1,05.

около 1,421.

Температура кипения около 141 °C.

Температура плавления от 12 °C до 15 °C.

Аланин. . ( 89,1). [56-41-7].

Аланин содержит не менее 98,5% и не более 101,0% (2S)-2-аминопропановой кислоты в пересчете на сухую субстанцию.

Кристаллический порошок белого или почти белого цвета или бесцветные кристаллы.

Растворим в воде, очень мало растворим в 96% этаноле.

Хранят в защищенном от света месте.

в-Аланин. [107-95-9].

См. 3-Аминопропионовая кислота P.

Алеуриновая кислота. . ( 304,43). [533-87-9].

(9RS,10SR)-9,10,16-Тригидроксигексадекановая кислота.

Порошок белого или почти белого цвета, жирный на ощупь. Растворима в метаноле.

Температура плавления около 101 °C.

Ализарин S. . ( 360,27). [130-22-3].

Показатель Шульца N 1145.

Цветной индекс (C. I.) N 58005.

Натрия 1,2-дигидроксиантрахинон-3сульфоната моногидрат. Натрия 3,4-дигидрокси-9,10диоксо-9,10-дигидроантрацен-2-сульфоната моногидрат.

Порошок оранжево-желтого цвета. Легко растворим в воде и 96% этаноле.

Ализарина S раствор.

Раствор 1 г/л.

Испытание на чувствительность. Реактив изменяет окраску от желтой до оранжево-красной при установлении титра 0,05 M раствора бария перхлората.

Изменение окраски. От желтой до фиолетовой в интервале pH 3,7 - 5,2.

Альбумин бычий. [9048-46-8]. Альбумин бычий сывороточный. Содержит около 96% белка.

Порошок от белого до светлого желтовато-коричневого цвета.

Вода (2.1.5.12). Не более 3,0%.

Определение проводят из 0,800 г альбумина бычьего.

Альбумин человека.

Сывороточный альбумин человека содержит не менее 96% альбумина.

Альбумина человека раствор. [9048-46-8].

Альбумина человека раствор представляет собой стерильный жидкий препарат из фракции белка плазмы, содержащий альбумин человека.

Прозрачная, немного вязкая жидкость желтого, янтарного или зеленого цвета или почти бесцветная.

Альбумина человека раствор P1.

Альбумина человека раствор P разводят раствором 9 г/л натрия хлорида P до концентрации белка 1 г/л. pH раствора доводят уксусной кислотой ледяной P до значения 3,5 - 4,5.

Альдегиддегидрогеназа.

Фермент, полученный из хлебопекарских дрожжей, окисляет ацетальдегид в уксусную кислоту в присутствии никотинамидадениндинуклеотида, солей калия и тиолов при pH 8,0.

Альдегиддегидрогеназы раствор.

Количество альдегиддегидрогеназы P, эквивалентное 70 единицам, растворяют в воде P и доводят объем раствора тем же растворителем до 10 мл. Раствор стабилен в течение 8 ч при температуре 4 °C.

Алюминий. Al. ( 26,98). [7429-90-5].

Мягкий, ковкий металл белого или почти белого с голубоватым оттенком цвета в виде брусков, листов, порошка, ленты или проволоки. На воздухе образуется оксидная пленка, защищающая металл от коррозии.

Аналитической чистоты.

Алюминия-калия сульфат. . ( 474,4). [7784-24-9]. Квасцы.

Содержит не менее 99,0% и не более 100,5% .

Гранулированный порошок или бесцветная, прозрачная, кристаллическая масса.

Хорошо растворим в воде, очень хорошо растворим в кипящей воде, растворим в глицерине, практически нерастворим в 96% этаноле.

Алюминия нитрат. . ( 375,13). [7784-27-2]. Нитрата алюминия нонагидрат.

Кристаллы, расплывающиеся на воздухе. Очень легко растворим в воде и 96% этаноле, очень мало растворим в ацетоне.

Хранят в воздухонепроницаемом контейнере.

Алюминия оксид безводный. . ( 101,96). [1344-28-1]. Оксид алюминия.

Алюминия оксид, состоящий из , обезвоженный и активированный нагреванием. Размер частиц от 75 мкм до 150 мкм.

Алюминия оксид основный.

Алюминия оксид безводный P основной формы пригоден для хроматографических колонок.

pH (2.1.2.3). От 9 до 10.

Измеряют pH суспензии, полученной встряхиванием 1 г с 10 мл воды, свободной от углерода диоксида, P в течение 5 мин.

Алюминия оксид нейтральный. Оксид алюминия гидратированный.

Содержит не менее 47,0% и не более 60,0% ( 102,0).

Аморфный порошок белого или почти белого цвета.

Практически нерастворим в воде, растворяется в разбавленных минеральных кислотах и растворах щелочных гидроксидов.

Алюминия хлорид. . ( 241,43). [7784-13-6]. Хлорида алюминия гексагидрат.

Содержит не менее 98,0% .

Кристаллический порошок от белого до слегка желтоватого цвета, гигроскопичен. Легко растворим в воде и 96% этаноле.

Хранят в воздухонепроницаемом контейнере.

Алюминия хлорида раствор.

65,0 г алюминия хлорида P растворяют в воде P и доводят объем раствора тем же растворителем до 100 мл. Прибавляют 0,5 г угля активированного P, перемешивают в течение 10 мин и фильтруют. К фильтрату при непрерывном перемешивании прибавляют достаточное количество раствора 10 г/л натрия гидроксида P (около 60 мл) до получения значения pH около 1,5.

Алюминия хлорида реактив.

2,0 г алюминия хлорида P растворяют в 100 мл 5% (об/об) раствора уксусной кислоты ледяной P в метаноле P.

Амидо-черный 10B. . ( 617). [1064-48-8].

Показатель Шульца N 299.

Цветной индекс (C. I.) N 20470.

Динатрия 5-амино-4-гидрокси-6-[(4-нитрофенил)азо]-3-(фенилазо)нафталин-2,7-дисульфонат.

Порошок от темно-коричневого до черного цвета. Умеренно растворим в воде, растворим в 96% этаноле.

Амидо-черного 10B раствор.

Раствор 5 г/л амидо-черного 10B P в смеси растворителей уксусная кислота P - метанол P (10:90).

б-Амилаза. .

Порошок от белого до светло-коричневого цвета.

раствор.

Раствор P с активностью 800 ФАЕ (франко-американских единиц)/г.

Аминоазобензол. . ( 197,24). [60-09-3]. 4-(Фенилазо)анилин.

Цветной индекс (C. I.) N 11000.

Игольчатые кристаллы коричневато-желтого с голубоватым оттенком цвета. Мало растворим в воде, легко растворим в 96% этаноле.

Температура плавления около 128 °C.

2-Аминобензойная кислота. . ( 137,14). [118-92-3]. Антраниловая кислота.

Кристаллический порошок от белого до бледно-желтого цвета. Умеренно растворима в холодной воде, легко растворима в горячей воде, 96% этаноле и глицерине.

Растворы в 96% этаноле или эфире и, особенно, в глицерине обнаруживают фиолетовую флуоресценцию.

Температура плавления около 145 °C.

3-Аминобензойная кислота. . ( 137,14). [99-05-8].

Кристаллы белого или почти белого цвета. На воздухе водные растворы буреют.

Температура плавления около 174 °C.

Хранят в воздухонепроницаемом контейнере в защищенном от света месте.

4-Аминобензойная кислота. . ( 137,14). [150-13-0].

Кристаллический порошок белого или почти белого цвета. Мало растворима в воде, легко растворима в 96% этаноле, практически не растворима в петролейном эфире.

Температура плавления около 187 °C.

Хроматография. Определение проводят методом тонкослойной хроматографии (2.1.2.26) в соответствии с указаниями в частной фармакопейной статье Прокаина гидрохлорид; на хроматограмме должно обнаруживаться только одно основное пятно.

Хранят в защищенном от света месте.

4-Аминобензойной кислоты раствор.

1 г 4-аминобензойной кислоты P растворяют в смеси 18 мл уксусной кислоты безводной P, 20 мл воды P и 1 мл фосфорной кислоты P. Непосредственно перед использованием полученный раствор смешивают с ацетоном P (2:3).

N-(4-Аминобензоил)-L-глутаминовая кислота. . ( 266,25). [4271-30-1]. (2S)-2-[(4-Аминобензоил)амино]пентандиовая кислота.

Кристаллический порошок белого или почти белого цвета.

Температура плавления около 175 °C с разложением.

Аминобутанол. . ( 89,14). [5856-63-3]. 2-Аминобутанол.

Маслянистая жидкость. Смешивается с водой, растворим в 96% этаноле.

около 0,94.

около 1,453.

Температура кипения около 180 °C.

6-Аминогексановая кислота. . ( 131,17). [60-32-2].

Бесцветные кристаллы. Легко растворима в воде, умеренно растворима в метаноле, практически не растворима в этаноле безводном.

Температура плавления около 205 °C.

Аминогидроксинафталинсульфоновая кислота. . ( 239,3). [116-63-2]. 4-Амино-3-гидроксинафталин-1-сульфоновая кислота.

Игольчатые кристаллы белого или серого цвета, под действием света становятся розового цвета, особенно во влажном состоянии. Практически не растворима в воде и 96% этаноле, растворима в растворах гидроксидов щелочных металлов и горячих растворах натрия метабисульфита.

Хранят в защищенном от света месте.

Аминогидроксинафталинсульфоновой кислоты раствор.

Смешивают 5,0 г натрия сульфита безводного P, 94,3 г натрия гидросульфита P и 0,7 г аминогидроксинафталинсульфоновой кислоты P. 1,5 г полученной смеси растворяют в воде P и доводят объем раствора тем же растворителем до 10,0 мл.

Срок хранения раствора 1 сут.

Аминогиппуровая кислота. . ( 194,2). [61-78-9]. (4-Аминобензамидо)уксусная кислота.

Порошок белого или почти белого цвета. Умеренно растворима в воде, растворима в 96% этаноле.

Температура плавления около 200 °C.

Аминогиппуровой кислоты реактив.

3 г фталевой кислоты P и 0,3 г аминогиппуровой кислоты P растворяют в 96% этаноле P и доводят объем раствора тем же растворителем до 100 мл.

Аминометилализариндиуксусная кислота. . ( 421,4). [3952-78-1]. 2,2'[(3,4-дигидроксиантрахинон-3-ил)метилен-нитрило]диуксусной кислоты дигидрат.

Мелкокристаллический порошок светло-коричневато-желтого или оранжево-коричневого цвета. Практически не растворима в воде, растворима в растворах гидроксидов щелочных металлов.

Температура плавления около 185 °C.

Потеря в массе при высушивании (2.1.2.31). Не более 10,0%.

Определение проводят из 1,000 г.

Аминометилализариндиуксусной кислоты раствор.

0,192 г аминометилализариндиуксусной кислоты P растворяют в 6 мл свежеприготовленного 1 M раствора натрия гидроксида, прибавляют 750 мл воды P, 25 мл сукцинатного буферного раствора с pH 4,6 P и по каплям 0,5 M хлороводородной кислоты до изменения окраски раствора от фиолетово-красной до желтой (pH от 4,5 до 5), затем прибавляют 100 мл ацетона P и доводят объем раствора водой P до 1000 мл.

Аминометилализариндиуксусной кислоты реактив.

Раствор A. 0,36 г церия нитрата P растворяют в воде P и доводят объем раствора тем же растворителем до 50 мл.

Раствор B. 0,7 г аминометилализариндиуксусной кислоты P суспендируют в 50 мл воды P, прибавляют до растворения около 0,25 мл раствора аммиака концентрированного P, затем прибавляют 0,25 мл уксусной кислоты ледяной P и доводят объем раствора водой P до 100 мл.

Раствор C. 6 г натрия ацетата P растворяют в 50 мл воды P, прибавляют 11,5 мл уксусной кислоты ледяной P и доводят объем раствора водой P до 100 мл.

К 33 мл ацетона P прибавляют 6,8 мл раствора C, 1,0 мл раствора B, 1,0 мл раствора A и доводят объем полученного раствора водой P до 50 мл.

Испытание на чувствительность. К 1,0 мл стандартного раствора фторида (10 ppm F) P прибавляют 19,0 мл воды P и 5,0 мл реактива аминометилализариндиуксусной кислоты. Через 20 мин раствор становится синего цвета.

Срок хранения раствора 5 сут.

4-Аминометилбензойная кислота. . ( 151,16). [56-91-7].

Аминонитробензофенон. . ( 242,23). [1775-95-7]. 2-Амино-5-нитробен-зофенон.

Кристаллический порошок желтого цвета. Практически не растворим в воде, растворим в тетрагидрофуране, мало растворим в метаноле.

Температура плавления около 160 °C.

от 690 до 720. Определение проводят при длине волны 233 нм, используя раствор 0,01 г/л в метаноле P.

Аминопиразолон. . ( 203,2). [83-07-8]. 4-Амино-2,3-диметил-1-фенилпиразолин-5-он.

Игольчатые кристаллы или порошок светло-желтого цвета. Умеренно растворим в воде, легко растворим в 96% этаноле.

Температура плавления около 108 °C.

Аминопиразолона раствор.

Раствор 1 г/л в буферном растворе с pH 9,0 P.

Аминополиэфир. . ( 376,49). [23978-09-8]. 4,7,13,16,21,24-гексаокса-1,10-диазабицикло[8,8,8]гексакозан.

Температура плавления от 70 °C до 73 °C.

3-Аминопропанол. . ( 75,11). [156-87-6]. 3-Аминопропан-1-ол. Пропаноламин.

Прозрачная бесцветная вязкая жидкость.

около 0,99.

около 1,461.

Температура плавления около 11 °C.

3-Аминопропионовая кислота. . ( 89,09). [107-95-9]. Аминопропановая кислота. -Аланин.

Содержит не менее 99% .

Кристаллический порошок белого или почти белого цвета. Легко растворима в воде, мало растворима в 96% этаноле, практически не растворима в ацетоне.

Температура плавления около 200 °C с разложением.

2-Аминофенол. . ( 109,13). [95-55-6].

Кристаллы светло-желтовато-коричневого цвета, быстро приобретают коричневый цвет.

Умеренно растворим в воде, растворим в 96% этаноле.

Температура плавления около 172 °C.

Хранят в воздухонепроницаемом контейнере в защищенном от света месте.

3-Аминофенол. . ( 109,13). [591-27-5].

Кристаллы светло-желтовато-коричневого цвета. Умеренно растворим в воде.

Температура плавления около 122 °C.

4-Аминофенол. . ( 109,13). [123-30-8].

Содержит не менее 95% .

Кристаллический порошок белого цвета или под действием воздуха и света слегка окрашенный. Умеренно растворим в воде, растворим в этаноле безводном.

Температура плавления около 186 °C с разложением.

Хранят в защищенном от света месте.

4-Аминофолиевая кислота. . ( 440,4). [54-62-6]. (2S)-2-[[4-[[(2,4-Диаминоптеридин-6-ил)метил]амино]бензоил]амино]пентандиоевая кислота. N-[4-[[(2,4-Диаминоптеридин-6-ил)метил]амино]бензоил]-L-глутаминовая кислота. Аминоптерин.

Порошок желтоватого цвета.

Температура плавления около 230 °C.

Аминохлорбензофенон. . ( 231,68). [719-59-5]. 2-Амино-5-хлорбензофенон.

Кристаллический порошок желтого цвета. Практически не растворим в воде, легко растворим в ацетоне, растворим в 96% этаноле.

Температура плавления около 97 °C.

Содержит не менее 95,0% .

Хранят в защищенном от света месте.

Аммиака раствор концентрированный. . ( 17,03).

Аммиака раствор концентрированный содержит не менее 25,0% (м/м) и не более 30,0% (м/м) Аммиака.

Прозрачная бесцветная очень щелочная жидкость.

Смешивается с водой и 96% этанолом.

Аммиака раствор.

Содержит не менее 170 г/л и не более 180 г/л ( 17,03).

67 г раствора аммиака концентрированного P доводят водой P до объема 100 мл.

от 0,931 до 0,934.

Аммиака раствор P, используемый в испытании на предельное содержание железа, должен выдерживать следующее дополнительное требование: 5 мл раствора аммиака P выпаривают на водяной бане досуха. К сухому остатку прибавляют 10 мл воды P, 2 мл раствора 200 г/л лимонной кислоты P, 0,1 мл тиогликолевой кислоты P и раствора аммиака P до щелочной реакции, доводят объем полученного раствора водой P до 20 мл. Раствор не должен окрашиваться в розовый цвет.

Хранят при температуре ниже 20 °C, защищая от атмосферного углерода диоксида.

Аммиака раствор разбавленный P1.

Содержит не менее 100 г/л и не более 104 г/л ( 17,03).

41 г раствора аммиака концентрированного P доводят водой P до объема 100 мл.

Аммиака раствор разбавленный P2.

Содержит не менее 33 г/л и не более 35 г/л ( 17,03).

14 г раствора аммиака концентрированного P доводят водой P до объема 100 мл.

Аммиака раствор разбавленный P3.

Содержит не менее 1,6 г/л и не более 1,8 г/л ( 17,03).

0,7 г раствора аммиака концентрированного P доводят водой P до объема 100 мл.

Аммиака раствор разбавленный P4.

Содержит не менее 8,4 г/л и не более 8,6 г/л ( 17,03).

3,5 г раствора аммиака концентрированного P доводят водой P до объема 100 мл.

Аммиака раствор, свободный от свинца.

Должен выдерживать испытания для раствора аммиака разбавленного P1 и следующие дополнительные испытания.

К 20 мл раствора аммиака, свободного от свинца, прибавляют 1 мл раствора калия цианида, свободного от свинца, P, доводят водой P до объема 50 мл и добавляют 0,10 мл раствора натрия сульфида P. Окраска полученного раствора не должна быть интенсивнее окраски раствора сравнения, приготовленного без натрия сульфида.

Аммиака раствор концентрированный P1.

Содержит не менее 30,0% (м/м) ( 17,03).

Прозрачная бесцветная жидкость.

менее 0,892.

Количественное определение. 50,0 мл 1 M хлороводородной кислоты помещают в колбу с притертой пробкой, точно взвешивают, прибавляют 2 мл раствора аммиака концентрированного P1 и снова взвешивают. Титруют 1 M раствором натрия гидроксида, используя в качестве индикатора 0,5 мл смешанного раствора метилового красного P.

1 мл 1 M хлороводородной кислоты соответствует 17,03 мг .

Хранят при температуре не выше 20 °C, защищая от атмосферного углерода диоксида.

Аммония ацетат. . ( 77,08). [631-61-8]. Ацетат аммония.

Бесцветные кристаллы, очень легко расплывающиеся на воздухе. Очень легко растворим в воде и 96% этаноле.

Хранят в воздухонепроницаемом контейнере.

Аммония ацетата раствор.

150 г аммония ацетата P растворяют в воде P, прибавляют 3 мл уксусной кислоты ледяной P и доводят объем раствора водой P до 1000 мл.

Срок хранения 7 сут.

Аммония ванадат. . ( 116,98). [7803-55-6]. Триоксованадат(V) аммония.

Кристаллический порошок от белого до слегка желтоватого цвета. Мало растворим в воде, растворим в растворе аммиака разбавленном P1.

Аммония ванадата раствор.

1,2 г аммония ванадата P растворяют в 95 мл воды P и доводят объем раствора серной кислотой P до 100 мл.

Аммония гидрокарбонат. . ( 79,06). [1066-33-7]. Гидрокарбонат аммония.

Содержит не менее 99% .

Аммония гидрофосфат. . ( 132,06). [7783-28-0]. Гидрофосфатдиаммония.

Кристаллы или гранулы белого или почти белого цвета. Гигроскопичен, очень легко растворим в воде, практически не растворим в 96% этаноле.

pH (2.1.2.3). Около 8. Измеряют pH раствора 200 г/л.

Хранят в воздухонепроницаемом контейнере.

Аммония дигидрофосфат. . ( 115,03). [7722-76-1]. Дигидрофосфат аммония.

Кристаллический порошок белого или почти белого цвета или бесцветные кристаллы.

Легко растворим в воде.

pH (2.1.2.3). Около 4,2. Измеряют pH раствора 23 г/л.

(1R)-(-)-Аммония 10-камфоросульфонат. . ( 249,3).

Содержит не менее 97,0% .

- 18 +/- 2. Определение проводят, используя раствор 50 г/л.

Аммония карбонат. [506-87-6]. Карбонат аммония.

Смесь аммония гидрокарбоната (, 79,1) и аммония карбамата (, 78,1) в различных количественных соотношениях.

Полупрозрачная масса белого или почти белого цвета. Медленно растворим примерно в четырех частях воды. Разлагается в кипящей воде. Аммония карбонат в свободном состоянии выделяет не менее 30% (м/м) ( 17,03).

Количественное определение. 2,00 г аммония карбоната растворяют в 25 мл воды P, медленно прибавляют 50,0 мл 1 M хлороводородной кислоты и титруют 1 M раствором натрия гидроксида, используя в качестве индикатора 0,1 мл раствора метилового оранжевого P.

1 мл 1 P хлороводородной кислоты соответствует 17,03 мг .

Хранят при температуре ниже 20 °C.

Аммония карбоната раствор.

Раствор 158 г/л.

Аммония карбоната раствор P1.

20 г аммония карбоната P растворяют в 20 мл раствора аммиака разбавленного P1 и доводят объем раствора водой P до 100 мл.

Аммония молибдат. . ( 1235,9). [12054-85-2]. Гептамолибдата гексааммония тетрагидрат.

Бесцветные кристаллы или кристаллы от слегка желтоватого до зеленоватого цвета. Растворим в воде, практически не растворим в 96% этаноле.

Аммония молибдата раствор.

Раствор 100 г/л.

Аммония молибдата раствор P2.

5,0 г аммония молибдата P растворяют при нагревании в 30 мл воды P, затем охлаждают и доводят pH раствором аммиака разбавленным P2 до значения 7,0, объем полученного раствора доводят водой P до 50 мл.

Аммония молибдата раствор P3.

Раствор A. 5 г аммония молибдата P растворяют при нагревании в 20 мл воды P.

Раствор B. Смешивают 150 мл 96% этанола P с 150 мл воды P. При охлаждении прибавляют 100 мл серной кислоты P.

Непосредственно перед использованием к раствору B прибавляют раствор A в соотношении 80:20.

Аммония молибдата раствор P4.

1,0 г аммония молибдата P растворяют в воде P, доводят тем же растворителем до объема 40 мл, прибавляют 3 мл хлороводородной кислоты P, 5 мл раствора хлорной кислоты P и доводят объем раствора ацетоном P до 100 мл.

Хранят в защищенном от света месте.

Срок хранения 1 мес.

Аммония молибдата раствор P5.

1,0 г аммония молибдата P растворяют в растворе 40,0 мл 15% (об/об) раствора серной кислоты P.

Раствор готовят ежедневно.

Аммония молибдата раствор P6.

К примерно 40 мл воды P осторожно прибавляют 10 мл серной кислоты P, перемешивают, охлаждают и доводят объем смеси водой P до 100 мл. Прибавляют 2,5 г аммония молибдата P и 1 г церия сульфата P, встряхивают в течение 15 мин до растворения.

Аммония молибдата реактив.

Последовательно смешивают по 1 объему раствора 25 г/л аммония молибдата P, раствора 100 г/л аскорбиновой кислоты P и раствора 294,5 г/л () серной кислоты P, затем прибавляют 2 объема воды P.

Срок хранения 1 сут.

Аммония молибдата реактив P1.

Смешивают 10 мл раствора 60 г/л динатрия арсената P, 50 мл раствора аммония молибдата P, 90 мл серной кислоты разбавленной P и доводят объем раствора водой P до 200 мл.

Хранят во флаконах из оранжевого стекла при температуре 37 °C в течение 24 ч.

Аммония молибдата реактив P2.

50 г аммония молибдата P растворяют в 600 мл воды P. К 250 мл холодной воды P прибавляют 150 мл серной кислоты P и охлаждают. Смешивают оба раствора.

Срок хранения 1 сут.

Аммония нитрат. . ( 80,04). [6484-52-2]. Нитрат аммония.

Кристаллический порошок белого или почти белого цвета или бесцветные кристаллы.

Гигроскопичен, очень легко растворим в воде, легко растворим в метаноле, растворим в 96% этаноле.

Хранят в воздухонепроницаемом контейнере.

Аммония нитрат P1.

Должен выдерживать требования для аммония нитрата P и следующие дополнительные испытания.

Кислотность (2.1.2.4). Раствор должен иметь слабокислую реакцию.

Хлориды (2.1.4.4). Не более 100 ppm.

Определение проводят из 0,50 г.

Сульфаты (2.1.4.13). Не более 150 ppm.

Определение проводят из 1,0 г.

Сульфатная зола (2.1.4.14). Не более 0,05%.

Определение проводят из 1,0 г.

Аммония оксалат. . ( 142,11). [6009-70-7]. Оксалата аммония моногидрат.

Бесцветные кристаллы. Растворим в воде.

Аммония оксалата раствор.

Раствор 40 г/л.

Аммония персульфат. . ( 228,2). [7727-54-0]. Пероксодисульфат диаммония.

Кристаллический порошок или гранулы белого или почти белого цвета. Легко растворим в воде.

Аммония пирролидиндитиокарбамат. . ( 164,29). [5108-96-3]. Аммония 1-пирролидинил-дитиоформиат.

Кристаллический порошок от белого до светло-желтого цвета. Умеренно растворим в воде, очень мало растворим в 96% этаноле.

Хранят в контейнере, содержащем небольшое количество аммония карбоната в полотняном мешочке.

Аммония рейнекат. . ( 354,44). [13573-16-5]. Аммония диаминтетракис(изотиоцианато)хромата(III) моногидрат.

Порошок или кристаллы красного цвета. Умеренно растворим в холодной воде, растворим в горячей воде и 96% этаноле.

Аммония рейнеката раствор.

Раствор 10 г/л. Готовят непосредственно перед использованием.

Аммония сульфамат. . ( 114,12). [7773-06-0]. Сульфамат аммония.

Кристаллический порошок белого или почти белого цвета или бесцветные кристаллы.

Гигроскопичен, очень легко растворим в воде, мало растворим в 96% этаноле.

Температура плавления около 130 °C.

Хранят в воздухонепроницаемом контейнере.

Аммония сульфат. . ( 132,14). [7783-20-2]. Сульфат диаммония.

Бесцветные кристаллы или гранулы белого или почти белого цвета. Очень легко растворим в воде, практически не растворим в ацетоне и 96% этаноле.

pH (2.1.2.3). От 4,5 до 6,0.

Измеряют pH раствора 50 г/л в воде, свободной от углерода диоксида, P.

Сульфатная зола (2.1.4.14). Не более 0,1%.

Аммония сульфида раствор.

К 120 мл раствора аммиака разбавленного P1, насыщенного сероводородом P, прибавляют 80 мл раствора аммиака разбавленного P1. Готовят непосредственно перед использованием.

Аммония тиоцианат. . ( 76,12). [1762-95-4]. Тиоцианат аммония.

Бесцветные кристаллы, расплывающиеся на воздухе. Очень легко растворим в воде, растворим в 96% этаноле.

Хранят в воздухонепроницаемом контейнере.

Аммония тиоцианата раствор.

Раствор 76 г/л.

Аммония формиат. . ( 63,06). [540-69-2]. Формиат аммония.

Расплывающиеся кристаллы или гранулы. Очень легко растворим в воде, растворим в 96% этаноле.

Температура плавления от 119 °C до 121 °C.

Хранят в воздухонепроницаемом контейнере.

Аммония хлорид. . ( 53,49). [12125-02-9].

Аммония хлорид содержит не менее 99,0% и не более 100,5% пересчете на сухую субстанцию.

Кристаллический порошок белого или почти белого цвета или бесцветные кристаллы.

Легко растворим в воде.

Аммония хлорида раствор.

Раствор 107 г/л.

Аммония церия(IV) нитрат. . ( 548,2). [16774-21-3]. Гексанитрат диаммония-церия(IV).

Кристаллический порошок оранжево-желтого цвета или оранжевые прозрачные кристаллы. Растворим в воде.

Аммония церия(IV) сульфат. . ( 633). [10378-47-9]. Тетрасульфата тетрааммония-церия(IV) дигидрат.

Кристаллический порошок или кристаллы оранжевого-желтого цвета. Медленно растворим в воде.

Аммония цитрат. . ( 226,18). [3012-65-5]. Гидроцитрат диаммония.

Кристаллический порошок белого или почти белого цвета или бесцветные кристаллы.

Легко растворим в воде, мало растворим в 96% этаноле.

pH (2.1.2.3). Около 4,3.

Измеряют pH раствора 22,6 г/л.

Амоксициллина тригидрат. . ( 419,4).

Амоксициллина тригидрат содержит не менее 95,0% и не более 102,0% (2S,5R,6R)-6-[[(2R)-2-амино-2-(4-гидроксифенил)ацетил]амино]-3,3-диметил-7-оксо-4-тиа-1-азабицикло-[3.2.0]гептан-2-карбоновой кислоты тригидрата в пересчете на безводную субстанцию.

Полусинтетический продукт, полученный из продукта ферментации.

Кристаллический порошок белого или почти белого цвета.

Мало растворим в воде, очень мало растворим в 96% этаноле, практически не растворим в жирных маслах. Растворяется в разбавленных кислотах и разбавленных растворах гидроксидов щелочных металлов.

Анетол. . ( 148,20). [4180-23-8]. 1-Метокси-4-(пропен-1-ил)-бензол.

Кристаллическая масса белого или почти белого цвета при температуре от 20 °C до 21 °C, при температуре выше 23 °C - жидкость. Практически не растворим в воде, легко растворим в этаноле безводном, растворим в этилацетате и петролейном эфире.

около 1,56.

Температура кипения около 230 °C.

Анетол, применяемый в газовой хроматографии, должен выдерживать следующее испытание.

Количественное определение. Определение проводят методом газовой хроматографии (2.1.2.27) в соответствие с указаниями в частной фармакопейной статье Масло анисовое, используя анетол в качестве испытуемого раствора.

Удержание транс-анетола, рассчитанное методом внутренней нормализации, должно быть не менее 99,0% (время удерживания около 41 мин).

n-Анизидин. . ( 123,15). [104-94-9]. 4-Метоксианилин.

Содержит не менее 97,0% .

Кристаллы белого или почти белого цвета. Умеренно растворим в воде, растворим в этаноле безводном.

Вызывает раздражение кожи; сенсибилизатор.

Хранят в защищенном от света месте при температуре от 0 °C до 4 °C.

При хранении n-анизидин темнеет вследствие окисления. Окисленный n-анизидин может быть восстановлен и обесцвечен следующим образом: 20 г n-анизидина P растворяют в 500 мл воды P при температуре 75 °C, прибавляют 1 г натрия сульфита P и 10 г угля активированного P, перемешивают в течение 5 мин и фильтруют. Полученный фильтрат охлаждают и отстаивают при температуре около 0 °C не менее 4 ч, затем фильтруют. Полученные кристаллы промывают небольшим количеством воды P, охлажденной до температуры 0 °C, и сушат в вакууме над фосфора(V) оксидом P.

Анилин. . ( 93,13). [62-53-3]. Бензоламин.

Бесцветная или слегка желтоватого цвета жидкость. Растворим в воде, смешивается с 96% этанолом.

около 1,02.

Температура кипения от 183 °C до 186 °C.

Хранят в защищенном от света месте.

Анилина гидрохлорид. . ( 129,59). [142-04-1]. Гидрохлорид бензоламина.

Содержит не менее 97,0% .

Кристаллы. Темнеет при воздействии воздуха и света.

Температура плавления около 198 °C.

Хранят в защищенном от света месте.

Анионообменная смола.

Смола в хлорированной форме, содержащая четвертичные аммониевые группы , присоединенные к полимерной решетке, состоящей из полистирола, поперечносшитого 2% дивинилбензолом. Выпускают в виде гранул, размер которых должен быть указан в частной фармакопейной статье.

Смолу промывают на стеклянном фильтре (40) (2.1.2) 1 M раствором натрия гидроксида до отрицательной реакции на хлориды в промывном растворе, затем промывают водой P до получения нейтральной реакции в промывной воде. Суспендируют в свежеприготовленной воде, свободной от аммиака, P и защищают от атмосферного углерода диоксида.

Анионообменная смола P1.

Смола, содержащая четвертичные аммониевые группы , присоединенные к решетке, состоящей из метакрилата.

Анионообменная смола сильноосновная.

Гелеобразная смола в гидроксидной форме, содержащая четвертичные аммониевые группы [, тип 1], присоединенные к полимерной решетке, состоящей из полистирола, поперечносшитого 8% дивинилбензолом.

Прозрачные гранулы коричневого цвета.

Размер частиц: от 0,2 мм до 1,0 мм.

Содержание влаги около 50%.

Полная обменная емкость. Не менее 1,2 мэкв/мл.

Анионообменная смола сильноосновная для хроматографии.

Смола с четвертичными аммониевыми группами, присоединенными к решетке латекса, поперечносшитого дивинилбензолом.

Анисовый альдегид. . ( 136,15). [123-11-5]. 4-Метоксибензальдегид.

Маслянистая жидкость. Очень мало растворим в воде, смешивается с 96% этанолом.

Температура кипения около 248 °C.

Анисовый альдегид, применяемый в газовой хроматографии, должен выдерживать следующее испытание.

Количественное определение. Определение проводят методом газовой хроматографии (2.1.2.27) в условиях, указанных в частной фармакопейной статье Масло анисовое, используя анисовый альдегид в качестве испытуемого раствора.

Содержание анисового альдегида, рассчитанное методом внутренней нормализации, должно быть не менее 99,0%.

Анисового альдегида раствор.

Последовательно смешивают 0,5 мл анисового альдегида P, 10 мл уксусной кислоты ледяной P, 85 мл метанола P и 5 мл серной кислоты P.

Анисового альдегида раствор P1.

К 10 мл анисового альдегида P прибавляют 90 мл 96% этанола P, перемешивают и добавляют 10 мл серной кислоты P и повторно перемешивают.

Антитромбин III. [90170-80-2].

Антитромбин III выделяют из плазмы человека хроматографически, используя гепарин-агарозную колонку. Удельная активность должна быть не менее 6 МЕ/мг.

Антитромбина III раствор P1.

Антитромбин III P обрабатывают в соответствии с указаниями производителя и разбавляют буферным раствором трис(гидроксиметил)аминометана натрия хлорида с pH 7,4 P до активности 1 МЕ/мл.

Антитромбина III раствор P2.

Антитромбин III P обрабатывают в соответствии с указаниями производителя и разбавляют буферным раствором трис(гидроксиметил)аминометана натрия хлорида с pH 7,4 P до активности 0,5 МЕ/мл.

Антитромбина III раствор P3.

Антитромбин III P обрабатывают в соответствии с указаниями производителя и разбавляют фосфатным буферным раствором с pH 6,5 P до активности 0,3 МЕ/мл.

Антитромбина III раствор P4.

Антитромбин III P обрабатывают в соответствии с указаниями производителя и разбавляют буферным раствором трис(гидроксиметил)аминометана-ЭДТА с pH 8,4 P до активности 0,1 МЕ/мл.

Антитромбина III раствор P5.

Антитромбин III P обрабатывают в соответствии с указаниями производителя и разбавляют буферным раствором трис(гидроксиметил)амино-метана-ЭДТА с pH 8,4 P1 до активности 0,125 МЕ/мл.

Антитромбина III раствор P6.

Антитромбин III P обрабатывают в соответствии с указаниями производителя и разбавляют буферным раствором трис(гидроксиметил)амино-метана-ЭДТА с pH 8,4 P1 до активности 1,0 МЕ/мл.

Антрацен. . ( 178,22). [120-12-7].

Кристаллический порошок белого или почти белого цвета. Практически не растворим в воде, мало растворим в хлороформе.

Температура плавления около 218 °C.

Антрон. . ( 194,23). [90-44-8]. 9-(10H)-Антраценон.

Кристаллический порошок светло-желтого цвета.

Температура плавления около 155 °C.

Апигенин. . ( 270,24). [520-36-5]. 4',5,7-Тригидроксифлавон.

Легкий порошок желтоватого цвета. Практически не растворим в воде, умеренно растворим в 96% этаноле.

Температура плавления около 310 °C с разложением.

Хроматография. Определение проводят методом тонкослойной хроматографии (2.1.2.26) в соответствии с указаниями в частной фармакопейной статье Цветки римской ромашки, используя 10 мкл раствора 0,25 г/л в метаноле P. В верхней трети хроматограммы должна обнаруживаться основная зона с желтовато-зеленой флуоресценцией.

Апигенина 7-глюкозид. . ( 432,6). [578-74-5]. Апигетрин. 7-(-D-глюкопиранозил-окси)-5-гидрокси-2-(4-гидроксифенил)-4Н-1-бензопиран-4-он.

Легкий порошок желтоватого цвета. Практически не растворим в воде, умеренно растворим в 96% этаноле.

Температура плавления от 198 °C до 201 °C.

Хроматография. Определение проводят методом тонкослойной хроматографии (2.1.2.26) в соответствии с указаниями в частной фармакопейной статье Цветки римской ромашки, используя 10 мкл раствора 0,25 г/л в метаноле P. На средней трети хроматограммы должна обнаруживаться основная зона с желтоватой флуоресценцией.

Апигенина 7-глюкозид, применяемый в жидкостной хроматографии, должен выдерживать следующее испытание.

Количественное определение. Определение проводят методом жидкостной хроматографии (2.1.2.28) в соответствии с указаниями в частной фармакопейной статье Ромашки цветки.

Испытуемый раствор. 10,0 мг апегинина 7-глюкозида растворяют в метаноле P и доводят объем раствора тем же растворителем до 100,0 мл.

Содержание апегинина 7-глюкозида, рассчитанное методом внутренней нормализации, должно быть не менее 95,0%.

Апротинин. . ( 6511). [9087-70-1].

Апротинин представляет собой полипептид, состоящий из цепи из 58 аминокислот. Он ингибирует стехиометрическую активность нескольких протеолитических ферментов, таких как химотрипсин, калликреин, плазмин и трипсин. Содержит не менее 3,0 ЕФЕ активности апротинина на миллиграмм в пересчете на сухую субстанцию.

Порошок почти белого цвета, гигроскопичный.

Растворим в воде и в изотонических растворах, практически нерастворим в органических растворителях.

Арабиноза. . ( 150,13). [87-72-9]. (3R,4S,5S)-тетрагидро-2H-пиран-2,3,4,5-тетрол. L-Арабинопираноза. L-(+)-Арабиноза.

Кристаллический порошок белого или почти белого цвета. Легко растворима в воде.

от +103 до +105. Определение проводят, используя раствор 50 г/л в воде P, содержащей около 0,05% NH3.

Арбутин. . ( 272,25). [497-76-7]. Арбутозид. 4-Гидроксифенил--D-глюкопиранозид.

Мелкие блестящие игольчатые кристаллы белого или почти белого цвета. Легко растворим в воде, очень легко растворим в горячей воде, растворим в 96% этаноле.

Хроматография. Определение проводят методом тонкослойной хроматографии (2.1.2.26) в соответствии с указаниями в частной фармакопейной статье Листья толокнянки. На хроматограмме должно обнаруживаться только одно основное пятно.

Аргинин. . ( 174,2). [74-79-3].

Содержит не менее 98,5% и не более 101,0% (2S)-2-амино-5-гуанидинопентановой кислоты в пересчете на сухую субстанцию.

Представляет собой продукт ферментации или белковый гидролизат.

Кристаллический порошок белого или почти белого цвета или бесцветные кристаллы, гигроскопичный.

Легко растворим в воде, очень мало растворим в 96% этаноле.

Аргон. Ar. ( 39,95). [7440-37-1].

Содержит не менее 99,995% (об/об) Ar.

Углерода моноксид (ОФС "Углерода моноксид", Метод I). Не более 0,6 ppm (об/об).

На титрование должно быть израсходовано не более 0,5 мл 0,002 M раствора натрия тиосульфата после прохождения 10 л аргона P при скорости потока 4 л/ч.

Аргон P1. Ar. ( 39,95). [7440-37-1].

Содержит не менее 99,99990% (об/об) Ar.

Аргон для хроматографии. Ar. ( 39,95). [7440-37-1].

Содержит не менее 99,95% (об/об) Ar.

Аскорбиновая кислота. . ( 176,1). [50-81-7].

Содержит не менее 99,0% и не более 100,5% (5R)-5-[(1S)-1,2-дигидроксиэтил]-3,4-дигидроксифуран-2(5H)-она.

Кристаллический порошок белого или почти белого цвета или бесцветные кристаллы, изменяющие цвет под действием воздуха и влаги.

Легко растворима в воде, умеренно растворима в 96% этаноле.

Температура плавления около 190 °C с разложением.

Аскорбиновой кислоты раствор.

50 мг аскорбиновой кислоты P растворяют в 0,5 мл воды P и доводят объем раствора диметилформамидом P до 50 мл.

Аспарагиновая кислота. . ( 133,1). [56-84-8].

Содержит не менее 98,5% и не более 101,5% (2S)-2-аминобутандиновой кислоты в пересчете на сухую субстанцию.

Белый или почти белый кристаллический порошок или бесцветные кристаллы.

Малорастворима в воде, практически не растворима в спирте. Растворяется в разбавленных минеральных кислотах и разбавленных растворах гидроксидов щелочных металлов.

L-Аспартил-L-фенилаланин. . ( 280,28). [13433-09-5]. (S)-3-Амино-N-[(S)-1-карбокси-2-фенилэтил]-янтарная кислота.

Порошок белого или почти белого цвета.

Температура плавления около 210 °C с разложением.

Ацеталь. . ( 118,17). [105-57-7]. Ацетальдегида диэтилацеталь. 1,1-Диэтоксиэтан.

Прозрачная бесцветная, летучая жидкость. Смешивается с водой и 96% этанолом.

около 0,824.

около 1,382.

Температура кипения около 103 °C.

Ацетальдегид. . ( 44,05). [75-07-0]. Этаналь.

Прозрачная бесцветная воспламеняющаяся жидкость. Смешивается с водой и 96% этанолом.

около 0,788.

около 1,332.

Температура кипения около 21 °C.

Ацетилацетамид. . ( 101,1). [5977-14-0]. 3-Оксобутанамид.

Температура плавления от 53 °C до 56 °C.

Ацетилацетон. . ( 100,12). [123-54-6]. 2,4-Пентандион.

Бесцветная или слегка желтоватого цвета, легко воспламеняющаяся жидкость. Легко растворим в воде, смешивается с ацетоном, 96% этанолом и уксусной кислотой ледяной.

от 1,452 до 1,453.

Температура кипения от 138 °C до 140 °C.

Ацетилацетона реактив P1.

К 100 мл раствора аммония ацетата P прибавляют 0,2 мл ацетилацетона P.

Ацетилацетона реактив P2.

0,2 мл ацетилацетона P, 3 мл уксусной кислоты ледяной P и 25 г аммония ацетата P растворяют в воде P и доводят объем раствора тем же растворителем до 100 мл.

N-Ацетил--капролактам. . ( 155,19). [1888-91-1]. N-Ацетилгексан-6-лактам.

Бесцветная жидкость. Смешивается с этанолом безводным.

около 1,100.

около 1,489.

Температура кипения около 135 °C.

N-Ацетилнейраминовая кислота. . ( 309,27). [131-48-6]. O-Сиаловая кислота.

Игольчатые кристаллы белого или почти белого цвета. Растворима в воде и метаноле, мало растворима в этаноле безводном, практически не растворима в ацетоне.

около 36. Определение проводят, используя раствор 10 г/л.

Температура плавления около 186 °C с разложением.

Ацетилтирозина этиловый эфир. . ( 269,29). [36546-50-6]. N-Ацетил-L-тирозина этилового эфира моногидрат. Этил-(S)-2-ацетамидо-3-(4-гидроксифенил)пропаната моногидрат.

Кристаллический порошок белого или почти белого цвета; пригоден для количественного определения химотрипсина.

от +21 до +25. Определение проводят, используя раствор 10 г/л в 96% этаноле P.

от 60 до 68. Определение проводят при длине волны 278 нм в 96% этаноле P.

Ацетилтирозина этилового эфира 0,2 M раствор.

0,54 г ацетилтирозина этилового эфира P растворяют в 96% этаноле P и доводят объем раствора тем же растворителем до 10,0 мл.

N-Ацетилтриптофан. . ( 246,26). [1218-34-4]. 2-Ацетиламино-3-(индол-3-ил)пропановая кислота.

Порошок белого или почти белого цвета или бесцветные кристаллы. Мало растворим в воде, растворим в разбавленных растворах гидроксидов щелочных металлов.

Температура плавления около 205 °C.

Количественное определение. Определение проводят методом жидкостной хроматографии (2.1.2.28) в соответствии с указаниями в частной фармакопейной статье Триптофан.

Испытуемый раствор. 10,0 мг растворяют в смеси растворителей ацетонитрил P - вода P (10:90) и доводят объем раствора той же смесью до 100,0 мл.

Содержание N-ацетилтриптофана, рассчитанное методом внутренней нормализации, должно быть не менее 99,0%.

Ацетилхлорид. . ( 78,50). [75-36-5].

Прозрачная бесцветная воспламеняющаяся жидкость. Разлагается в воде и 96% этаноле, смешивается с этиленхлоридом.

около 1,10.

Температурные пределы перегонки (2.1.2.11). От 49 °C до 53 °C; должно перегоняться не менее 95%.

Ацетилхолина хлорид. . ( 181,66). [60-31-1].

Кристаллический порошок. Очень легко растворим в холодной воде и 96% этаноле, разлагается в горячей воде и растворах щелочей.

Хранят при температуре -20 °C.

Ацетилэвгенол. . ( 206,24). [93-28-7]. 2-Метокси-4-(2-пропенил)фенилацетат.

Маслянистая жидкость желтого цвета. Легко растворим в 96% этаноле, практически не растворим в воде.

около 1,521.

Температура кипения от 281 °C до 282 °C.

Ацетилэвгенол, применяемый в газовой хроматографии, должен выдерживать следующее дополнительное испытание.

Количественное определение. Определение проводят методом газовой хроматографии (2.1.2.27) в соответствии с указаниями в частной фармакопейной статье Масло гвоздичное, используя ацетилэвгенол в качестве испытуемого раствора.

Содержание ацетилэвгенола, рассчитанное методом внутренней нормализации, должно быть не менее 98,0%.

Ацетон. . ( 58,08). [67-64-1].

Ацетон представляет собой пропанон. Прозрачная, бесцветная, летучая жидкость. Смешивается с водой, 96% спиртом. Пары огнеопасны.

Ацетонитрил. . ( 41,05). [75-05-8]. Метилцианид. Этаннитрил.

Прозрачная бесцветная жидкость. Смешивается с водой, ацетоном и метанолом.

около 0,78.

около 1,344.

Раствор 100 г/л ацетонитрила имеет нейтральную реакцию по лакмусовой бумаге.

Температурные пределы перегонки (2.1.2.11). От 80 °C до 82 °C; должно перегоняться не менее 95%.

Ацетонитрил, используемый для спектрофотометрии, должен выдерживать следующее дополнительное испытание.

Оптическая плотность (2.1.2.24). Максимум 0,01.

Определение проводят в области длин волн от 255 нм до 420 нм, используя в качестве компенсационной жидкости воду P.

Ацетонитрил для хроматографии.

См. Ацетонитрил P.

Ацетонитрил, используемый в хроматографии, должен выдерживать следующие дополнительные испытания.

Оптическая плотность (2.1.2.24). Максимум 0,01.

Определение проводят при длине волны 240 нм, используя в качестве компенсационной жидкости воду P.

Содержание (2.1.2.27). Не менее 99,8%.

Ацетонитрил P1.

Должен выдерживать требования для ацетонитрила P и следующие дополнительные требования.

Содержание. Не менее 99,9% .

Оптическая плотность (2.1.2.24). Не более 0,01.

Измеряют при длине волны 200 нм, используя в качестве компенсационной жидкости воду P.

Барбалоин. . ( 436,4). [1415-73-2]. Алоин. 1,8-Ди-гидрокси-3-гидроксиметил-10--D-глюкопиранозил-10Н-антрацен-9-он.

Кристаллический порошок или игольчатые кристаллы от желтого до темно-желтого цвета, под действием воздуха и света темнеет. Умеренно растворим в воде и 96% этаноле, растворим в ацетоне, растворах аммиака и гидроксидов щелочных металлов.

Значения :

- около 192 при длине волны 269 нм;

- около 226 при длине волны 296,5 нм;

- около 259 при длине волны 354 нм.

Определение проводят, используя в качестве растворителя метанол P в пересчете на безводное вещество.

Хроматография. Определение проводят методом тонкослойной хроматографии (2.1.2.26) в соответствии с указаниями в частной фармакопейной статье Кора крушины; на хроматограмме должно обнаруживаться только одно основное пятно.

Барбитал. . ( 184,2). [57-44-3].

Содержит не менее 99,0% и не более 101,0% 5,5-диэтилпиримидин-2,4,6 (1H, 3H, 5H) - триона в пересчете на сухую субстанцию.

Кристаллический порошок или бесцветные кристаллы белого или почти белого цвета.

Слабо растворим в воде, растворим в кипящей воде и в спирте, образует водорастворимые соединения с щелочными гидроксидами, карбонатами и с аммиаком.

Барбитал натрий. . ( 206,2). [144-02-5]. Натриевое производное 5,5-диэтил-1H,3H,5H-пиримидин-2,4,6-триона.

Содержит не менее 98,0% .

Кристаллический порошок белого или почти белого цвета или бесцветные кристаллы.

Легко растворим в воде, мало растворим в 96% этаноле.

Барбитуровая кислота. . ( 128,09). [67-52-7]. 1H,3H,5H-Пиримидин-2,4,6-трион.

Порошок белого или почти белого цвета. Мало растворима в воде, легко растворима в кипящей воде и разбавленных кислотах.

Температура плавления около 253 °C.

Бария ацетат. . ( 255,42). [543-80-6]. Ацетат бария.

Порошок белого или почти белого цвета. Растворим в воде.

2,47.

Бария гидроксид. . ( 315,47). [12230-71-6]. Гидроксида бария октагидрат.

Бесцветные кристаллы. Растворим в воде. Ядовит.

Бария гидроксида раствор.

Раствор 47,3 г/л.

Бария карбонат. . ( 197,34). [513-77-9]. Карбонат бария.

Порошок или рыхлая масса белого или почти белого цвета. Практически не растворим в воде. Ядовит.

Бария нитрат. . ( 261,3). [10022-31-8]. Нитрат бария.

Кристаллы или кристаллический порошок, легко растворим в воде, очень мало растворим в 96% этаноле и ацетоне.

Температура плавления около 590 °C.

Бария сульфат. . ( 233,4). [7727-43-7].

Порошок белого или почти белого цвета, тонкий, не содержит твердые частицы.

Практически не растворим в воде и органических растворителях. Очень мало растворим в кислотах и растворах гидроксидов щелочных металлов.

Бария хлорид. . ( 244,3). [10326-27-9]. Хлорида бария дигидрат.

Бесцветные кристаллы. Легко растворим в воде, мало растворим в 96% этаноле. Ядовит.

Бария хлорида раствор P1.

Раствор 61 г/л.

Бария хлорида раствор P2.

Раствор 36,5 г/л.

Бензальдегид. . ( 106,1). [100-52-7].

Бесцветная или слегка желтоватая жидкость. Мало растворим в воде, смешивается с 96% этанолом.

около 1,05.

около 1,545.

Температурные пределы перегонки (2.1.2.11). От 177 °C до 180 °C; должно перегоняться не менее 95%.

Хранят в защищенном от света месте.

Бензил. . ( 210,2). [134-81-6]. Дифенилэтандион.

Кристаллический порошок желтого цвета. Практически не растворим в воде, растворим в 96% этаноле, этилацетате и толуоле.

Температура плавления 95 °C.

Бензилбензоат. . ( 212,2). [120-51-4].

Содержит не менее 99,0% и не более 100,5% фенилметилбензоата.

Бесцветные или почти бесцветные кристаллы или бесцветная или почти бесцветная маслянистая жидкость.

Хроматография. Определение проводят методом тонкослойной хроматографии (2.1.2.26) в соответствии с указаниями в частной фармакопейной статье Перуанский бальзам, используя 20 мкл 0,3% (об/об) раствора в этилацетате P. После опрыскивания и нагревания на хроматограмме должна обнаруживаться основная полоса с RF около 0,8.

Бензиловый спирт. . ( 08,1). [100-51-6]. Фенилметанол.

Содержит не менее 98,0% и не более 100,5% C7H8O.

Прозрачная, бесцветная, маслянистая жидкость.

Растворим в воде, смешивается с 96% этанолом, с жирными и эфирными маслами.

Относительная плотность от 1,043 до 1,049.

Бензилпенициллина натриевая соль. . ( 356,4). [69-57-8].

Содержит не менее 95,0% и не более 102,0% натрия (2S,5R,6R)-3,3-диметил-7-оксо-6-[(фенилацетил)амино]-4-тиа-1-азабицикло[3.2.0]гептан-2-карбоксилата в пересчете на сухую субстанцию.

Субстанция продуцируется ростом некоторых штаммов Penicilliumnotatum или родственных организмов.

Кристаллический порошок белого или почти белого цвета. Гигроскопичен.

Очень легко растворим в воде, мало растворим в 96% этаноле, практически не растворим в метиленхлориде.

2-Бензилпиридин. . ( 169,2). [101-82-6].

Содержит не менее 98,0% .

Жидкость желтого цвета.

Температура плавления от 13 °C до 16 °C.

4-Бензилпиридин. . ( 169,2). [2116-65-6].

Содержит не менее 98,0% .

Жидкость желтого цвета.

Температура плавления от 72 °C до 78 °C.

Бензилциннамат. . ( 238,3). [103-41-3]. Бензил-3-фенил-проп-2-енат.

Бесцветные или желтоватого цвета кристаллы. Практически не растворим в воде, растворим в 96% этаноле.

Температура плавления около 39 °C.

Хроматография. Определение проводят методом тонкослойной хроматографии (2.1.2.26) в соответствии с указаниями в частной фармакопейной статье Перуанский бальзам, используя 20 мкл раствора 3 г/л в этилацетате P. После опрыскивания и нагревания на хроматограмме должна обнаруживаться основная полоса с RF около 0,6.

Бензоиларгинина этилового эфира гидрохлорид. . ( 342,8). [2645-08-1]. N-Бензоил-L-аргинина этилового эфира гидрохлорид. Этил-(S)-2-бензамидо-5-гуанидиновалерата гидрохлорид.

Кристаллический порошок белого или почти белого цвета. Очень легко растворим в воде и этаноле безводном.

от -15 до -18. Определение проводят, используя раствор 10 г/л.

Температура плавления около 129 °C.

от 310 до 340. Определение проводят при длине волны 227 нм, используя раствор 0,01 г/л.

N-Бензоил-L-пролил-L-фенилаланил-L-аргинина 4-нитроанилида ацетат. C35H42N 8O8. ( 703).

Бензоилхлорид. . ( 140,6). [98-88-4].

Бесцветная слезоточивая жидкость. Разлагается в воде и 96% этаноле.

около 1,21.

Температура кипения около 197 °C.

Бензол. . ( 78,1). [71-43-2].

Прозрачная бесцветная воспламеняющаяся жидкость. Практически не растворим в воде, смешивается с 96% этанолом.

Температура кипения около 80 °C.

Бензоин. . ( 212,3). [579-44-2]. 2-Гидрокси-1,2-дифенил-этанон.

Кристаллы слегка желтоватого цвета. Очень мало растворим в воде, легко растворим в ацетоне, растворим в горячем 96% этаноле.

Температура плавления около 137 °C.

Бензойная кислота. . ( 122,1). [65-85-0].

Содержит не менее 99,0% и не более 100,5% бензолкарбоновой кислоты.

Кристаллический порошок белого или почти белого цвета или бесцветные кристаллы.

Малорастворима в воде, растворима в кипящей воде, легко растворима в 96% этаноле и жирных маслах.

Бензофенон. . ( 182,2). [119-61-9]. Дифенилметанон.

Кристаллы в виде призм. Практически не растворим в воде, легко растворим в 96% этаноле.

Температура плавления около 48 °C.

1,4-Бензохинон. ( 108,1). [106-51-4]. Циклогекса-2,5-диен-1,4-дион.

Содержит не менее 98,0% C6H4O2.

Бензэтония хлорид. . ( 466,1). [121-54-0]. Бензил-диметил[2-[2-[4-(1,1,3,3-тетраметил-бутил)фенокси]этокси]этил]аммония хлорида моногидрат.

Мелкий порошок белого или почти белого цвета или бесцветные кристаллы. Растворим в воде и 96% этаноле.

Температура плавления около 163 °C.

Хранят в защищенном от света месте.

Бергаптен. . ( 216,2). [484-20-8]. 5-Метоксипсорален.

Бесцветные кристаллы. Практически не растворим в воде, умеренно растворим в 96% этаноле, мало растворим в уксусной кислоте ледяной.

Температура плавления около 188 °C.

Бетулин. . ( 442,7). [473-98-3]. Луп-20(39)-ен-3,28-диол.

Кристаллический порошок белого или почти белого цвета.

Температура плавления от 248 °C до 251 °C.

Бисбензимид. . ( 624). [23491-44-3]. 4-[5-[5-(4-Метилпиперазин-1-ил)бензимидазол-2-ил]бензимидазол-2-ил]фенола тригидрохлорида пентагидрат.

Бисбензимида основной раствор.

5 мг бисбензимида P растворяют в воде P и доводят объем раствора тем же растворителем до 100 мл.

Хранят в темном месте.

Бисбензимида рабочий раствор.

Непосредственно перед использованием 100 мкл основного раствора бисбензимида P доводят фосфатным забуференным физиологическим раствором с pH 7,4 P до объема 100 мл.

Биурет. . ( 103,1). [108-19-0].

Кристаллы белого или почти цвета, гигроскопические. Растворим в воде, умеренно растворим в 96% этаноле.

Температура плавления от 188 °C до 190 °C с разложением.

Хранят в воздухонепроницаемом контейнере.

Биуретовый реактив.

1,5 г меди(II) сульфата пентагидрата P и 6,0 г калия-натрия тартрата P растворяют в 500 мл воды P, прибавляют 300 мл раствора 100 г/л натрия гидроксида P, свободного от карбонатов, доводят объем раствора тем же растворителем до 1000 мл и перемешивают.

Бифенил. . ( 154,2). [92-52-4].

Температура плавления от 68 °C до 70 °C.

Блокирующий раствор.

10% (об/об) раствор уксусной кислоты P.

Бора трифторид. . ( 67,8). [7637-07-2]. Трифторид бора.

Бесцветный газ.

Бора трифторида раствор в метаноле.

Раствор 140 г/л бора трифторида P в метаноле P.

Бора трихлорид. . ( 117,2). [10294-34-5]. Трихлорид бора.

Бесцветный газ. Бурно реагирует с водой. Используют в виде растворов в подходящих растворителях (2-хлорэтанол, метиленхлорид, гексан, гептан, метанол).

около 1,420.

Температура кипения около 12,6 °C.

Предостережение. Токсичен, вызывает коррозию.

Бора трихлорида раствор в метаноле.

Раствор 120 г/л в метаноле P.

Хранят в защищенном от света месте при температуре -20 °C преимущественно в ампулах.

Борная кислота. . ( 61,8). [10043-35-3].

Содержит не менее 99,0% и не более 100,5% .

Кристаллический порошок белого или почти белого цвета, блестящие пластины бесцветные, жирные на ощупь или кристаллы белого или почти белого цвета.

Растворима в воде, 96% этаноле, легко растворима в кипящей воде и 85% глицерине.

Борнеол. . ( 154,3). [507-70-0]. эндо-1,7,7-Триметилбицикло[2.2.1]гептан-2-ол.

Бесцветные кристаллы. Легко возгоняется, практически не растворим в воде, легко растворим в 96% этаноле и петролейном эфире.

Температура плавления около 208 °C.

Хроматография. Определение проводят методом тонкослойной хроматографии (2.1.2.26), используя в качестве тонкого слоя силикагель G P. На линию старта хроматографической пластинки наносят 10 мкл раствора 1 г/л в толуоле P. Хроматографируют в хлороформе P. Когда фронт растворителя пройдет 10 см от линии старта, пластинку вынимают из камеры, сушат на воздухе и опрыскивают раствором анисового альдегида P, используя 10 мл на пластинку площадью 200 мм2, сушат при температуре от 100 °C до 105 °C в течение 10 мин. На хроматограмме должно обнаруживаться только одно основное пятно.

Борнилацетат. . ( 196,3). [5655-61-8]. эндо-1,7,7-Триметилбицикло[2.2.1]гепт-2-илацетат.

Бесцветные кристаллы или бесцветная жидкость. Очень мало растворим в воде, растворим в 96% этаноле.

Температура плавления около 28 °C.

Хроматография. Определение проводят методом тонкослойной хроматографии (2.1.2.26), используя в качестве тонкого слоя силикагель G P. На линию старта хроматографической пластинки наносят 10 мкл раствора 2 г/л в толуоле P. Хроматографируют в хлороформе P. Когда фронт растворителя пройдет 10 см, пластинку вынимают из камеры, сушат на воздухе и опрыскивают раствором анисового альдегида P, используя 10 мл на пластинку площадью 200 мм2, сушат при температуре от 100 °C до 105 °C в течение 10 мин. На хроматограмме должно обнаруживаться только одно основное пятно.

Бриллиантовый синий. [6104-59-2].

См. Кислотный синий 83 P.

Бром. . ( 159,8). [7726-95-6].

Дымящаяся жидкость коричневато-красного цвета. Мало растворим в воде, растворим в 96% этаноле.

около 3,1.

Брома раствор.

30 г брома P и 30 г калия бромида P растворяют в воде P и доводят объем раствора тем же растворителем до 100 мл.

Бромная вода.

3 мл брома P встряхивают со 100 мл воды P до насыщения.

Хранят над избытком брома P в защищенном от света месте.

Бромная вода P1.

0,5 мл брома P встряхивают со 100 мл воды P.

Хранят в защищенном от света месте.

Срок хранения 7 сут.

5-Бром-2'-дезоксиуридин. . ( 307,1). [59-14-3]. 5-Бром-1-(2-дезокси--d-эритро-пентофуранозил)-1Н,3Н-пиримидин-2,4-дион.

Температура плавления около 194 °C.

Хроматография. Определение проводят методом тонкослойной хроматографии (2.1.2.26) в соответствии с указаниями в частной статье Йодоксиуридин (0669); наносят 5 мкл раствора 0,25 г/л; на хроматограмме должно обнаруживаться только одно основное пятно.

Бромелайны. [37189-34-7].

Концентрат протеолитических ферментов, полученный из Ananas comosus Merr.

Порошок тускло-желтого цвета.

Активность: 1 г бромелайнов должен высвобождать около 1,2 г аминного азота из раствора желатина P в течение 20 мин при температуре 45 °C и pH 4,5.

Бромелайнов раствор.

Раствор 10 г/л бромелайнов P в смеси растворителей фосфатный буферный раствор с pH 5,5 P - раствор 9 г/л натрия хлорида P (1:9).

Бромоводородная кислота 30%. [10035-10-6].

30% бромоводородная кислота в уксусной кислоте ледяной P.

Перед вскрытием содержимое осторожно дегазируют.

Бромоводородная кислота разбавленная.

5,0 мл 30% бромоводородной кислоты P помещают во флаконы из темного стекла, укупоривают в атмосфере аргона P полиэтиленовыми пробками и хранят в защищенном от света месте.

Непосредственно перед использованием прибавляют 5,0 мл уксусной кислоты ледяной P и перемешивают.

Хранят в темном месте.

Бромоводородная кислота 47%.

47% (м/м) кислота бромоводородная в воде P.

Бромоводородная кислота разбавленная P1.

Содержит 7,9 г/л HBr.

16,81 г 47% кислоты бромоводородной P растворяют в воде P и доводят объем раствора тем же растворителем до 1000 мл.

Бромкрезоловый зеленый. . ( 698). [76-60-8]. 3',3",5',5"-Тетрабром-м-крезолсульфонфталеин. 4,4'-(3H-2,1-Бензоксатиол-3-илиден)бис(2,6-дибром-3-метилфенол)-S,S-диоксид.

Порошок белого с коричневатым оттенком цвета. Мало растворим в воде, растворим в 96% этаноле и разбавленных растворах гидроксидов щелочных металлов.

Бромкрезолового зеленого раствор.

50 мг бромкрезолового зеленого P растворяют в 0,72 мл 0,1 M раствора натрия гидроксида и 20 мл 96% этанола P, доводят объем раствора водой P до 100 мл.

Испытание на чувствительность. К 100 мл воды, свободной от углерода диоксида, P прибавляют 0,2 мл раствора бромкрезолового зеленого; появляется синее окрашивание, которое должно перейти в зеленое при прибавлении не более 0,2 мл 0,02 M хлороводородной кислоты.

Изменение окраски. От желтой до синей в интервале pH 3,6 - 5,2.

Бромкрезолового зеленого и метилового красного раствор.

0,15 г бромкрезолового зеленого P и 0,1 г метилового красного P растворяют в 180 мл этанола безводного P и доводят объем раствора водой P до 200 мл.

Бромкрезоловый пурпурный. . ( 540,2). [115-40-2]. 3',3"-Дибром-о-крезол-сульфонфталеин. 4,4'-(3H-2,1-Бенз-оксатиол-3-илиден)бис(2-бром-6-метилфенол)-S,S-диоксид.

Порошок розоватого цвета. Практически не растворим в воде, растворим в 96% этаноле и разбавленных растворах гидроксидов щелочных металлов.

Бромкрезолового пурпурного раствор.

50 мг бромкрезолового пурпурного P растворяют в 0,92 мл 0,1 M раствора натрия гидроксида и 20 мл 96% этанола P, доводят объем раствора водой P до 100 мл.

Испытание на чувствительность.

К 100 мл воды, свободной от углерода диоксида, P прибавляют 0,2 мл раствора бромкрезолового пурпурного и 0,05 мл 0,02 M раствора натрия гидроксида; появляется синевато-фиолетовое окрашивание, которое должно перейти в желтое при прибавлении не более 0,2 мл 0,02 M хлороводородной кислоты.

Изменение окраски. От желтой до синевато-фиолетовой в интервале pH 5,2 - 6,8.

Бромтимоловый синий. . ( 624). [76-59-5]. 3',3"-Дибромтимолсульфон-фталеин. 4,4'-(3H-2,1-Бензоксатиол-3-илиден)бис(2-бром-6-изопропил-3-метилфенол)S,S-диоксид.

Порошок от красновато-розового до коричневатого цвета. Практически не растворим в воде, растворим в 96% этаноле и разбавленных растворах гидроксидов щелочных металлов.

Бромтимолового синего раствор P1.

50 мг бромтимолового синего P растворяют в смеси 4 мл 0,02 M раствора натрия гидроксида и 20 мл 96% этанола P, доводят объем раствора водой P до 100 мл.

Испытание на чувствительность. К 100 мл воды, свободной от углерода диоксида, P прибавляют 0,3 мл раствора бромтимолового синего P1; появляется желтое окрашивание, которое должно перейти в синее при прибавлении не более 0,1 мл 0,02 M раствора натрия гидроксида.

Изменение окраски. От желтой до синей в интервале pH 5,8 - 7,4.

Бромтимолового синего раствор P2.

Раствор 10 г/в диметилформамиде P.

Бромтимолового синего раствор P3.

К 0,1 г бромтимолового синего P прибавляют 3,2 мл 0,05 M раствора натрия гидроксида и 5 мл этанола (90%, об/об) P, нагревают до растворения, полученный раствор охлаждают и доводят этанолом (90%, об/об) P до объема 250 мл.

Бромтимолового синего раствор P4.

100 мг бромтимолового синего P растворяют в смеси равных объемов 96% этанола и воды P и доводят объем раствора той же смесью растворителей до 100 мл. При необходимости фильтруют.

БКФ (BRP) индикатора раствор.

0,1 г бромтимолового синего P, 20 мг метилового красного P и 0,2 г фенолфталеина P растворяют в 96% этаноле P, доводят объем раствора тем же растворителем до 100 мл и фильтруют.

Бромфеноловый синий. . ( 670). [115-39-9]. 3',3",5',5"-Тетрабромфенол-сульфон-фталеин. 4,4'-(3H-2,1-Бензоксатиол-3-илиден)бис(2,6-дибромфенол)-S,S-диоксид.

Порошок светлого оранжево-желтого цвета. Очень мало растворим в воде, мало растворим в 96% этаноле, легко растворим в растворах гидроксидов щелочных металлов.

Бромфенолового синего раствор.

0,1 г бромфенолового синего P растворяют в смеси 1,5 мл 0,1 M раствора натрия гидроксида и 20 мл 96% этанола P, доводят объем раствора водой P до 100 мл.

Испытание на чувствительность. К 20 мл воды, свободной от углерода диоксида, P прибавляют 0,05 мл раствора бромфенолового синего и 0,05 мл 0.1 M хлороводородной кислоты; появляется желтое окрашивание, которое должно перейти в синевато-фиолетовое при прибавлении не более 0,1 мл 0,1 M раствора натрия гидроксида.

Изменение окраски. От желтой до синевато-фиолетовой в интервале pH 2,8 - 4,4.

Бромфенолового синего раствор P1.

50 мг бромфенолового синего P растворяют при осторожном нагревании в 3,73 мл 0,02 M раствора натрия гидроксида и доводят водой P до объема 100 мл.

Бромфенолового синего раствор P2.

0,2 г бромфенолового синего P растворяют при нагревании в 3 мл 0.1 M раствора натрия гидроксида и 10 мл 96% этанола P; полученный раствор охлаждают и доводят 96% этанолом P до объема 100 мл.

Бруцин. . ( 394,5). [357-57-3]. 2,3-Диметоксистрихнидин-10-он. 2,3-Диметокси-стрихнин.

Бесцветные кристаллы. Мало растворим в воде, легко растворим в 96% этаноле.

Температура плавления около 178 °C.

Бутанол. C4H10O. ( 74,12). [71-36-3]. Бутан-1-ол.

Прозрачная бесцветная жидкость. Смешивается с 96% этанолом.

около 0,81.

Температура кипения от 116 °C до 119 °C.

2-Бутанол P1. . ( 74,12). [78-92-2]. Бутан-2-ол. втор-Бутиловый спирт.

Содержит не менее 99,0% C4H10O.

Прозрачная бесцветная жидкость. Растворим в воде, смешивается с 96% этанолом.

около 0,81.

Температурные пределы перегонки (2.1.2.11). От 99 °C до 100 °C; должно перегоняться не менее 95%.

Количественное определение. Определение проводят методом газовой хроматографии (2.1.2.27) в соответствии с указаниями в частной фармакопейной статье Изопропиловый спирт.

Бутиламин. . ( 73,14). [109-73-9]. Бутан-1-амин.

Перегоняют и используют в течение 1 мес.

Бесцветная жидкость. Смешивается с водой и 96% этанолом.

около 1,401.

Температура кипения около 78 °C.

трет-Бутиламин. [75-64-9].

См. 1,1-Диметилэтиламин P.

Бутилацетат. . ( 116,16). [123-86-4].

Прозрачная бесцветная воспламеняющаяся жидкость. Мало растворим в воде, смешивается с 96% этанолом.

около 0,88.

около 1,395.

Температурные пределы перегонки (2.1.2.11). От 123 °C до 126 °C; должно перегоняться не менее 95%.

Бутилацетат P1.

Содержание бутилацетата, определенное методом газовой хроматографии, должно быть не менее 99,5%.

Прозрачная бесцветная воспламеняющаяся жидкость. Мало растворим в воде, смешивается с 96% этанолом.

около 0,883.

около 1,395.

Бутанол. Не более 0,2%. Определение проводят методом газовой хроматографии.

н-Бутилформиат. Не более 0,1%. Определение проводят методом газовой хроматографии.

н-Бутилпропионат. Не более 0,1%. Определение проводят методом газовой хроматографии.

Вода. Не более 0,1%.

Бутилборная кислота. . ( 101,94). [4426-47-5].

Содержит не менее 98% .

Температура плавления от 90 °C до 92 °C.

трет-Бутилгидропероксид. . ( 90,12). [75-91-2]. 1,1-Диметилэтилгидропероксид.

Воспламеняющаяся жидкость. Растворим в органических растворителях.

около 0,898.

около 1,401.

Температура плавления 35 °C.

Бутилгидрокситолуол. . ( 220,4). [128-37-0].

Бутилгидрокситолуол представляет собой 2,6-бис(1,1-диметилэтил)-4-метилфенол.

Кристаллический порошок белого или желтовато-белого цвета.

Практически не растворим в воде, очень легко растворим в ацетоне, легко растворим в спирте и растительных маслах.

Бутилированный гидрокситолуол. [128-37-0].

См. Бутилгидрокситолуол P.

трет-Бутилметиловый эфир. [1634-04-4].

См. 1,1-Диметилэтилметиловый эфир P.

Бутилпарагидроксибензоат. . ( 194,2). [94-26-8].

Содержит не менее 98,0% и не более 102,0% бутил-4-гидроксибензоата.

Кристаллический порошок белого или почти белого цвета или бесцветные кристаллы.

Очень мало растворим в воде, легко растворим в 96% этаноле и метаноле.

Бутиролактон. . ( 86,09). [96-48-0]. Дигидро-2(3H)-фуранон. -Бутиролактон.

Маслянистая жидкость. Смешивается с водой, растворим в метаноле.

около 1,435.

Температура кипения около 204 °C.

Валереновая кислота. . ( 234,33). [3569-10-6]. (2E)-3-[(4S, 7R, 7aR)-3,7-Диметил-2,4,5,6,7,7а-гексагидро-1H-инден-4-ил]-2-метилпроп-2-еновая кислота.

Температура кипения от 134 °C до 138 °C.

Валериановая кислота. . ( 102,13). [109-52-4]. Пентановая кислота.

Бесцветная жидкость. Растворима в воде, легко растворима в 96% этаноле.

около 0,94.

около 1,409.

Температура кипения около 186 °C.

Ванилин. . ( 152,1). [121-33-5].

Содержит не менее 99,0% и не более 101,0% 4-гидрокси-3-метоксибензальдегида в пересчете на сухую субстанцию.

Кристаллический порошок или игольчатые кристаллы белого или слегка желтоватого цвета.

Мало растворим в воде, легко растворим в 96% этаноле и метаноле. Растворяется в разбавленных растворах гидроксидов щелочных металлов.

Ванилина реактив.

К 100 мл раствора 10 г/л ванилина P в 96% этаноле P осторожно по каплям прибавляют 2 мл серной кислоты P.

Срок хранения 2 сут.

Ванилина раствор в кислоте фосфорной.

1,0 г ванилина P растворяют в 25 мл 96% этанола P, прибавляют 25 мл воды P и 35 мл фосфорной кислоты P.

Винная кислота. . ( 150,1). [87-69-4].

Содержит не менее 99,5% и не более 101,0% (2R,3R)-2,3-дигидроксибутандионовой кислоты в пересчете на сухую субстанцию.

Субстанция является продуктом природного происхождения, полученной путем экстракции в процессе виноделия.

Кристаллический порошок белого или почти белого цвета или бесцветные кристаллы.

Очень хорошо растворима в воде, легко растворима в 96% этаноле.

Винилацетат. . ( 86,09). [108-05-4]. Этенилацетат.

около 0,930.

Температура кипения около 72 °C.

2-Винилпиридин. . ( 105,14). [100-69-6].

Жидкость желтого цвета. Смешивается с водой.

около 0,97.

около 1,549.

1-Винилпирролидцн-2-он. . ( 111,14). [88-12-0]. 1-Этенилпирролидин-2-он.

Содержит не менее 99,0% .

Прозрачная бесцветная жидкость.

Вода (2.1.5.12). Не более 0,1%. Определение проводят из 2,5 г, используя в качестве растворителя смесь 50 мл метанола безводного P и 10 мл бутиролактона P.

Количественное определение. Определение проводят методом газовой хроматографии (2.1.2.27).

Хроматографирование проводят на газовом хроматографе с пламенно-ионизационным детектором в следующих условиях:

- колонка кварцевая капиллярная размером 30 м x 0,5 мм, покрытая слоем макрогола 20 000 P.

- газ-носитель гелий для хроматографии P;

- температура:

Время (мин) Температура (°C)
Колонка 0 - 1 80
  1 - 12 80 -> 190
  12 - 27 190
Устройство для ввода проб   190

Хроматографируют 0,3 мкл испытуемого вещества, регулируя скорость потока газа-носителя таким образом, чтобы время удерживания пика, соответствующего 1-винилпирролидин-2-ону, составляло около 17 мин.

Винилполимер октадецилсилильный для хроматографии. Сополимер винилового спирта с октадецилсиланом в виде частиц сферической формы (5 мкм). Содержит 17% углерода.

Винилхлорид. . ( 62,50). [75-01-4].

Бесцветный газ. Мало растворим в органических растворителях.

Висмута нитрат основной. . ( 1462). [1304-85-4].

Порошок белого или почти белого цвета. Практически не растворим в воде.

Висмута нитрат основной P1.

Содержит не менее 71,5% и не более 74,0% висмута (Bi) и не менее 14,5%, но не более 16,5% нитрата в пересчете на азота пентоксид ().

Висмута нитрата основного раствор.

5 г висмута нитрата основного P1 растворяют в смеси 8,4 мл азотной кислоты P и 50 мл воды P, доводят объем раствора водой P до 250 мл и фильтруют при необходимости.

Кислотностъ. К 10 мл прибавляют 0,05 мл раствора метилового оранжевого P; окраска раствора должна измениться при прибавлении от 5,0 мл до 6,25 мл 1 M раствора натрия гидроксида.

Вода. O. ( 18,02). [7732-18-5].

Вода очищенная, предназначенная для приготовления лекарственных средств, кроме стерильных и апирогенных, при отсутствии других указаний в частной фармакопейной статье.

Вода высокоочищенная. O. ( 18,02).

Вода высокого биологического качества, предназначенная для приготовления лекарственных средств, кроме случаев использования Воды для инъекций.

Получают из воды питьевой путем двойного обратного осмоса в сочетании с другими подходящими методами, например, ультрафильтрацией и деионизацией. Необходимо надлежащее содержание и техническое обслуживание системы очистки воды.

Для обеспечения надлежащего качества воды высокоочищенной используют валидированные методики и проводят регулярный контроль электропроводимости и микробиологической чистоты в процессе производства.

Хранят и используют в условиях, обеспечивающих предотвращение роста микроорганизмов и любых других контаминаций.

Вода P1.

Готовят из воды дистиллированной P путем многократной дистилляции. Перед использованием удаляют углерода диоксид кипячением в колбе для дистилляции из силикатного или боросиликатного стекла в течение 15 мин, охлаждают. Допускается использование другого подходящего метода. При первом использовании желательно применять ранее использованную в испытании колбу для дистилляции или наполненную водой P и автоклавированной при температуре 121 °C в течение 1 ч. Непосредственно перед использованием 50 мл воды P нейтрализуют по метиловому красному раствору P, т.е. окраска должна быть оранжево-красной (не красно-фиолетовой или желтой), соответствующее значению pH 5,5 +/- 0,1 при добавлении 0,05 мл метилового красного раствора P1.

Электропроводимость, определенная кондуктометрически при температуре 25 °C, не более 1 мкСм· (см. Вода).

Вода дистиллированная.

Вода P, полученная путем дистилляции.

Вода дистиллированная деионизированная.

Деионизированная вода P, полученная путем дистилляции с сопротивлением не менее 0,18 МОм·м.

Вода для инъекций. O. ( 18,02).

Вода, предназначенная в качестве растворителя для приготовления лекарственных препаратов парентеральных (вода для инъекций нерасфасованная или для растворения или разведения субстанций и лекарственных препаратов парентеральных перед использованием (вода для инъекций стерильная).

Вода для хроматографии.

Деионизированная вода P с удельным сопротивлением не менее 0,18 МОм·м, полученная путем дистилляции, ионного обмена, обратного осмоса или другим подходящим способом, с использованием воды, соответствующей установленным требованиям уполномоченного органа к питьевой воде. Качество воды должно быть таким, чтобы при использовании ее в хроматографии не наблюдались значительные мешающие пики или потеря чувствительности. При изократическом элюировании с УФ-детектированием при низких длинах волн (т.е. менее 230 нм) с испарительными детекторами (например, детектором светорассеяния, детектором частиц, детектором заряженного аэрозоля) или масс-спектрометрическими детекторами или при градиентном элюировании может потребоваться использование воды с общим содержанием органического углерода не более 5 мкг/кг.

Вода, свободная от аммиака.

К 100 мл воды P прибавляют 0,1 мл серной кислоты P, перегоняют, используя прибор для определения Температурных пределов перегонки (2.1.2.11), отбрасывают первые 10 мл и собирают следующие 50 мл.

Вода, свободная от нитратов.

К 100 мл воды P прибавляют несколько миллиграммов калия перманганата P и бария гидроксида P; перегоняют, используя прибор для определения Температурных пределов перегонки (2.1.2.11), отбрасывают первые 10 мл и собирают следующие 50 мл.

Вода, свободная от углерода диоксида.

Воду P кипятят в течение нескольких минут, защищая от атмосферного воздействия при охлаждении и хранении, или деионизированная вода P с сопротивлением не менее 0,18 МОм·м.

Вода, свободная от частиц.

Воду P фильтруют через мембранный фильтр с размером пор 0,22 мкм.

Водород для хроматографии. . ( 2,016). [1333-74-0].

Содержит не менее 99,95% (об/об) .

Водорода пероксида раствор концентрированный. [7722-84-1].

Водорода пероксида раствор (30%) содержит не менее 29,0% (м/м) и не более 31,0% (м/м) ( 34,01).

Один объем субстанции соответствует приблизительно 110 объемам кислорода. Может быть добавлен подходящий стабилизатор.

Бесцветная прозрачная жидкость.

Водорода пероксида раствор разбавленный. [7722-84-1].

Водорода пероксида раствор (3%) содержит не менее 2,5% (м/м) и не более 3,5% (м/м) ( 34,01).

Один объем данного раствора соответствует приблизительно 10 объемам кислорода. Может быть добавлен подходящий стабилизатор.

Бесцветная прозрачная жидкость.

Восстанавливающая смесь.

Для получения однородной смеси последовательно смешивают предварительно измельченные реактивы: 20 мг калия бромида P, 0,5 г гидразина сульфата P и 5 г натрия хлорида P.

Галактоза. . ( 180,16). [59-23-4]. D-(+)-Галактоза.

Кристаллический порошок белого или почти белого цвета. Легко растворима в воде.

от +79 до +81. Определение проводят, используя раствор 100 г/л в воде P, содержащей около 0,05% NH3.

1,6-Галактозилгалактоза. . ( 342,30). [5077-31-6]. 6-О--D-Галактопиранозил-D-галактопираноза.

Порошок белого или почти белого цвета.

Галактуроновая кислота. . ( 194,14). [685-73-4]. D-(+)-галактуроновая кислота. (2S,3R,4S,5R)-2,3,4,5-Тетрагидрокси-6-оксо-гексановая кислота.

около + 53. Определение проводят, используя раствор 100 г/л.

Галловая кислота. . ( 188,13). [5995-86-8]. 3,4,5-Тригидроксибензойной кислоты моногидрат.

Кристаллический порошок или длинные игольчатые кристаллы, бесцветные или слегка желтоватого цвета. Растворима в воде, легко растворима в горячей воде, 96% этаноле и глицерине. Галловая кислота теряет кристаллизационную воду при температуре 120 °C.

Температура плавления около 260 °C с разложением.

Хроматография. Определение проводят методом тонкослойной хроматографии (2.1.2.26) в соответствии с указаниями в частной фармакопейной статье Листья толокнянки; на хроматограмме должно обнаруживаться только одно основное пятно.

Гарпагозид. . ( 494,5).

Кристаллический порошок белого или почти белого цвета, очень гигроскопичен. Растворим в воде и 96% этаноле.

Температура плавления от 117 °C до 121 °C.

Хранят в воздухонепроницаемом контейнере.

Гваяазулен. . ( 198,30). [489-84-9]. 1,4-Диметил-7-изопропилазулен.

Кристаллы темно-синего цвета или жидкость синего цвета. Очень мало растворим в воде, смешивается с жирными и эфирными маслами и жидким парафином, умеренно растворим в 96% этаноле, растворим в растворе 500 г/л серной кислоты и 80% (м/м) кислоте фосфорной с образованием бесцветного раствора.

Температура плавления около 30 °C.

Хранят в защищенном от света и воздуха месте.

Гваяковая смола.

Смола, полученная из сердцевины дерева Guaiacum officinale L. и Guaiacum sanctum L. Твердые, гладкие фрагменты красновато-коричневого или зеленовато-коричневатого цвета, блестят на изломе.

Гексадиметрина бромид. . [28728-55-4]. 1,5-Диметил-1,5диазаундекаметилен-полиметобромид. Поли(1,1,5,5-тетраметил-1,5-азониаундекаметилендибромид).

Аморфный порошок белого или почти белого цвета, гигроскопичен. Растворим в воде.

Хранят в воздухонепроницаемом контейнере.

Гексакозан. . ( 366,70). [630-01-3].

Бесцветные или белого или почти белого цвета хлопья.

Температура плавления около 57 °C.

2,2',2",6,6',6"-Гекса(1,1-диметилэтил)-4,4',4"-[(2,4,6-триметил-1,3,5-бензолтриил)трисметилен]трифенол. C54H78o3. ( 775). 2,2',2",6,6',6"-Гекса-трет-бутил-4,4',4"-[(2,4,6-триметил-1,3,5-бензолтриил)трисметилен]трифенол.

Кристаллический порошок. Практически не растворим в воде, растворим в ацетоне, мало растворим в 96% этаноле.

Температура плавления около 144 °C.

Гексаметилдисилазан. . ( 161,39). [999-97-3].

Прозрачная бесцветная жидкость.

около 0,78.

около 1,408.

Температура кипения около 125 °C.

Хранят в воздухонепроницаемом контейнере.

Гексаметилентетрамин. . ( 140,19). [100-97-0]. Гексамин. 1,3,5,7-Тетраазатрицикло[3.3.1.13,7]-декан.

Бесцветный кристаллический порошок. Очень легко растворим в воде.

Гексан. . ( 86,18). [110-54-3].

Бесцветная воспламеняющаяся жидкость. Практически не растворим в воде, смешивается с этанолом безводным.

от 0,659 до 0,663.

от 1,375 до 1,376.

Температурные пределы перегонки (2.1.2.11). От 67 °C до 69 °C; должно перегоняться не менее 95%.

Гексан, используемый в спектрофотометрии, должен выдерживать следующее испытание.

Оптическая плотность (2.1.2.24). Максимум 0,01. Определение проводят в области длин волн от 260 нм до 420 нм, используя в качестве компенсационной жидкости воду P.

Гексиламин. ( 101,19). [111-26-2]. Гексан-1-амин.

Бесцветная жидкость. Мало растворим в воде, растворим в 96% этаноле.

около 0,766.

около 1,418.

Температура кипения от 127 °C до 131 °C.

Гелий для хроматографии. He. ( 4,003). [7440-59-7].

Содержит не менее 99,995% (об/об) He.

Гемоглобин. [9008-02-0].

Азот. От 15% до 16%.

Железо. От 0,2% до 0,3%.

Потеря в массе при высушивании (2.1.2.31). Не более 2%.

Сульфатная зола (2.1.4.14). Не более 1,5%.

Гемоглобина раствор.

2 г гемоглобина P помещают в стакан вместимостью 250 мл, прибавляют 75 мл хлороводородной кислоты разбавленной P2 и перемешивают до полного растворения. Доводят pH 1 M хлороводородной кислотой до 1.6 +/- 0.1. Полученный раствор переносят в колбу вместимостью 100 мл с помощью хлороводородной кислоты разбавленной P2 и прибавляют 25 мг тиомерсала P.

Готовят ежедневно при температуре 5 +/- 3 °C; перед использованием доводят pH до 1,6.

Хранят при температуре от 2 °C до 8 °C.

Гепарин. [9041-08-1]. Гепарин натрия.

Субстанция, содержащая натриевую соль сульфатированного гликозаминогликана из тканей млекопитающих. Получают субстанцию как из легочной ткани крупного рогатого скота, так и из слизистой оболочки кишечника свиней, крупного рогатого скота или овец. При полном гидролизе субстанции образуется D-глюкозамин, кислота D-глюкуроновая, кислота L-идуроновая, кислота уксусная и кислота серная. Субстанция имеет характерное свойство замедлять свертывание крови. Активность должна быть не менее 180 МЕ/мг в пересчете на сухую субстанцию.

Гигроскопичный порошок белого или почти белого цвета.

Легко растворим в воде.

Гепариназа I. [9025-39-2]. Гепаринлиаза (EC 4.2.2.7).

Фермент из Flavobacteriumheparinum, расщепляющий с элиминированием полисахариды, содержащие (14)-связанные остатки D-глюкуроната или L-идуроната и (14)-связанные остатки 2-сульфамино-2-дезокси-6-сульфо-D-глюкозы, с образованием олигосахаридов с 4-дезокси--D-глюк-4энуронозильными группами на невосстанавливающихся концах.

Гепариназа II. [149371-12-0].

Фермент из Flavobacteriumheparinum, вызывающий деполимеризацию сульфированных полисахаридных цепей, содержащих (14)-связи между остатками гексозамина и кислоты уроновой (остатков идуроновой и глюкуроновой кислот). В результате реакции образуются олигосахариды (главным образом дисахариды), содержащие ненасыщенные уроновые кислоты.

Гепариназа III. [37290-86-1]. Гепаринсульфатлиаза.

Фермент из Flavobacteriumheparinum, вызывающий деполимеризацию избирательно сульфированных полисахаридных цепей, содержащих (14)-связи между остатками гексозамина и кислоты уроновой с образованием олигосахаридов (главным образом дисахариды), содержащих ненасыщенные уроновые кислоты.

Гептан. . ( 100,2). [142-82-5].

Бесцветная воспламеняющаяся жидкость. Практически не растворим в воде, смешивается с этанолом безводным.

от 0,683 до 0,686.

от 1,387 до 1,388.

Температурные пределы перегонки (2.1.2.11). От 97 °C до 98 °C; должно перегоняться не менее 95%.

Геранилацетат. . ( 196,3). [105-87-3]. (E)-3,7-Диметилокта-2,6-диен-1-ил-ацетат.

Бесцветная или слабо желтого цвета жидкость, со слабым запахом розы и лаванды.

Геранилацетат, используемый в газовой хроматографии, должен выдерживать следующее испытание.

Количественное определение. Определение проводят методом газовой хроматографии (2.1.2.27) в соответствии с указаниями в частной фармакопейной статье Масло цветков померанца, используя геранилацетат в качестве испытуемого раствора.

Содержание геранилацетата, рассчитанное методом внутренней нормализации, должно быть не менее 98,0%.

Гиалуронидазы разбавитель.

0,140 г желатина гидролизованного P растворяют при температуре 37 °C в 200 мл смеси равных объемов фосфатного буферного раствора с pH 6,4 P и воды P.

Срок хранения 2 ч.

Гидразина сульфат. . ( 130,12). [10034-93-2]. Сульфат гидразина.

Бесцветные кристаллы. Умеренно растворим в холодной воде, растворим в горячей воде (50 °C) и легко растворим в кипящей воде, практически не растворим в 96% этаноле.

Мышьяк (2.1.4.2, метод A). Не более 1 ppm.

Определение проводят из 1,0 г.

Сульфатная зола (2.1.4.14). Не более 0,1%.

Гидрокортизона ацетат. . ( 404,5). [50-03-3].

Гидрокортизона ацетат содержит не менее 97,0% и не более 102,0% 11,17-дигидрокси-3,20-диоксопрегна-4-ен-21-ила ацетата в пересчете на сухую субстанцию.

Кристаллический порошок белого или почти белого цвета.

Практически не растворим в воде, мало растворим в безводном этаноле и метиленхлориде.

Гидроксиламина гидрохлорид. . ( 69,5). [5470-11-1].

Кристаллический порошок белого или почти белого цвета. Очень легко растворим в воде, растворим в 96% этаноле.

Гидроксиламина гидрохлорида раствор P2.

2,5 г гидроксиламина гидрохлорида P растворяют в 4,5 мл горячей воды P, прибавляют 40 мл 96% этанола P, 0,4 мл раствора бромфенолового синего P2 и достаточное количество 0,5 M раствора калия гидроксида спиртового до получения зеленовато-желтого окрашивания, доводят объем раствора 96% этанолом P до 50,0 мл.

Гидроксиламина раствор спиртовый.

3,5 г гидроксиламина гидрохлорида P растворяют в 95 мл этанола (60%, об/об) P, прибавляют 0,5 мл раствора 2 г/л метилового оранжевого P в этаноле (60%, об/об) P и достаточное количество 0,5 M раствора калия гидроксида в спирте (60%, об/об) до получения четкого желтого окрашивания раствора, доводят этанолом (60%, об/об) P до объема 100 мл.

Гидроксиламина раствор щелочной.

Непосредственно перед использованием смешивают равные объемы раствора 139 г/л гидроксиламина гидрохлорида P и раствора 150 г/л натрия гидроксида P.

Гидроксиламина раствор щелочной P1.

Раствор A. 12,5 г гидроксиламина гидрохлорида P растворяют в метаноле P и доводят объем раствора тем же растворителем до 100 мл.

Раствор B. 12,5 г натрия гидроксида P растворяют в метаноле P и доводят объем раствора тем же растворителем до 100 мл.

Непосредственно перед использованием смешивают равные объемы растворов A и B.

4-Гидроксибензойная кислота. . ( 138,12). [99-96-7].

Кристаллы. Очень мало растворима в воде, очень легко растворима в 96% этаноле, растворима в ацетоне.

Температура плавления от 214 °C до 215 °C.

4-Гидроксиизофталевая кислота. . ( 182,13). [636-46-4]. 4-Гидроксибензол-1,3-дикарбоновая кислота.

Игольчатые или в виде пластинок кристаллы. Очень мало растворима в воде, легко растворима в 96% этаноле.

Температура плавления около 314 °C с разложением.

Гидроксиметилфурфурол. . ( 126,11). [67-47-0]. 5-Гидроксиметилфурфурол.

Игольчатые кристаллы. Легко растворим в воде, ацетоне и 96% этаноле.

Температура плавления около 32 °C.

Гидроксинафтолового синего натриевая соль. . ( 620,5). [63451-35-4]. Тринатрия 2,2'-дигидрокси-1,1'-азонафталин-3',4,6'-трисульфонат.

12-Гидроксистеариновая кислота. . ( 300,48). [106-14-9]. 12-Гидроксиоктадекановая кислота.

Порошок белого или почти белого цвета.

Температура плавления от 71 °C до 74 °C.

5-Гидроксиурацил. . ( 128,09). [496-76-4]. Изобарбитуровая кислота. Пиримидин-2,4,5-триол.

Кристаллический порошок белого или почти белого цвета.

Температура плавления около 310 °C с разложением.

Хроматография. Определение проводят методом тонкослойной хроматографии (2.1.2.26) в соответствии с указаниями в частной фармакопейной статье Фторурацил; на хроматограмме должно обнаруживаться только одно основное пятно с около 0,3.

Хранят в воздухонепроницаемом контейнере.

Гидроксихинолин. . ( 145,16). [148-24-3]. 8-Гидроксихинолин. Хинолин-8-ол.

Кристаллический порошок белого или слегка желтоватого цвета. Мало растворим в воде, легко растворим в ацетоне, 96% этаноле и разбавленных минеральных кислотах.

Температура плавления около 75 °C.

Сульфатная зола (2.1.4.14). Не более 0,05%.

Гидрохинон. . ( 110,11). [123-31-9]. Бензол-1,4-диол.

Бесцветные или белого цвета, игольчатые, мелкие кристаллы, темнеющие под действием воздуха и света. Растворим в воде, 96% спирте.

Температура плавления около 173 °C.

Хранят в защищенном от света и воздуха месте.

Гидрохинона раствор.

0,5 г гидрохинона P растворяют в воде P, прибавляют 20 мкл серной кислоты P и доводят водой P до объема 50 мл.

Гиосциамина сульфат. . ( 713). [620-61-1]. Бис-[(1R,3r,5S)-8-метил-8-азабицикло[3.2.1]окт-3-ил (2S)-3-гидрокси-2-фенилпропаноат]сульфата дигидрат.

Содержит не менее 98,0% и не более 101,0% в пересчете на сухую субстанцию.

Кристаллический порошок белого или почти белого цвета или бесцветные иглы.

Очень легко растворим в воде, умеренно растворим или растворим в 96% этаноле.

Температура плавления около 203 °C с разложением.

Гиосцина гидробромид. . ( 438,3). [6533-68-2]. (1R, 2R, 4S, 5S, 7s)-9-метил-3-оксо-9-азотрицикло[3.3.1.02,4]нон-7-ил(2S)-3-гидрокси-2-фенилпропаноат гидробромида тригидрат.

Содержит не менее 99,0% и не более 101,0% в пересчете на сухую субстанцию.

Кристаллический порошок белого или почти белого цвета или бесцветные кристаллы.

Легкорастворим в воде, растворим в 96% этаноле.

Гиперозид. . ( 464,4). 2-(3,4-Дигидроксифенил)-3--D-галактопиранозилокси-5,7-дигидроксихромен-4-он.

Игольчатые кристаллы светло-желтого цвета. Растворим в метаноле.

Температура плавления около 240 °C с разложением.

Абсорбция (2.1.2.24). Раствор в метаноле P имеет два максимума поглощения при длинах волн 25 м и 364 нм.

Гипоксантин. . ( 136,11). [68-94-0]. 1-H-Пурин-6-он.

Кристаллический порошок белого или почти белого цвета. Очень мало растворим в воде, умеренно растворим в кипящей воде, растворим в разбавленных кислотах и разбавленных растворах гидроксидов щелочных металлов, разлагается, не плавясь, при температуре около 150 °C.

Хроматография. Определение проводят методом тонкослойной хроматографии (2.1.2.26) в соответствии с указаниями в частной фармакопейной статье Меркаптопурин; на хроматограмме должно обнаруживаться только одно основное пятно.

Гипофосфита реактив.

10 г натрия гипофосфита P растворяют при слабом нагревании в 20 мл воды P и доводят объем раствора хлороводородной кислотой P до 100 мл, отстаивают и декантируют или фильтруют через стекловату.

Гистамина дигидрохлорид. ( 184,1). [56-92-8]. 2-(1H-Имидазол-4-ил)этан-1-амина дигидрохлорид.

Содержит не менее 98,5% и не более 101,0% в пересчете на сухую субстанцию.

Кристаллический порошок белого или почти белого цвета или бесцветные кристаллы. Гигроскопичен. Очень легко растворим в воде, растворим в 96% спирте.

Гистамина раствор.

Раствор 9 г/л натрия хлорида P, содержащий 0,1 мкг/мл гистамина фосфата или гистамина дигидрохлорида в пересчете на гистамин-основание.

Гистидина гидрохлорид моногидрат. . ( 209,6). [123333-71-1]. (RS)-2-Амино-3-(имидазол-4-ил)пропановой кислоты гидрохлорида моногидрат.

Бесцветные кристаллы или кристаллический порошок. Растворим в воде.

Температура плавления около 250 °C с разложением.

Хроматография. Определение проводят методом тонкослойной хроматографии (2.1.2.26) в соответствии с указаниями в частной фармакопейной статье Гистамина дигидрохлорид; на хроматограмме должно обнаруживаться только одно основное пятно.

Гитоксин. . ( 781). [4562-36-1]. ГликозидDigitalis 3(О-2,6-Дидезокси--D-рибо-гексопиранозил-(14)-О-2,6-дидезокси--D-purpureaL. рибогексопиранозил-(14)-2,6-дидезокси--D-рибо-гексопиранозилокси)-14,16-дигидрокси-5,14-кард-20(22)енолид.

Кристаллический порошок белого или почти белого цвета. Практически не растворим в воде и большинстве органических растворителей, растворим в пиридине.

от +20 до +24. Определение проводят, используя раствор 5 г/л в смеси равных объемов хлороформа P и метанола P.

Хроматография. Определение проводят методом тонкослойной хроматографии (2.1.2.26) в соответствии с указаниями в частной фармакопейной статье Листья наперстянки; на хроматограмме должно обнаруживаться только одно основное пятно.

Гликолевая кислота. . ( 76,05). [79-14-1]. 2-Гидроксиуксусная кислота.

Кристаллы. Растворима в воде, ацетоне, 96% этаноле и метаноле.

Температура плавления около 80 °C.

Глиоксальгидроксианил. . ( 240,26). [1149-16-2]. Глиоксаль-бис(2-гидроксианил).

Кристаллы белого или почти белого цвета. Растворим в горячем 96% этаноле.

Температура плавления около 200 °C.

Глиоксаля раствор. [107-22-2].

Содержит около 40% (м/м) глиоксаля.

Количественное определение. 1,000 г раствора глиоксаля помещают в колбу с притертой стеклянной пробкой, прибавляют 20 мл раствора 70 г/л гидроксиламина гидрохлорида P и 50 мл воды P, выдерживают в течение 30 мин и титруют 1 M раствором натрия гидроксида до перехода окраски раствора от красной до зеленой, используя в качестве индикатора 1 мл смешанного раствора метилового красного P. Параллельно проводят контрольный опыт.

1 мл 1 M раствора натрия гидроксида соответствует 29,02 мг глиоксаля ().

Глицерин. . ( 92,1). [56-81-5].

Содержит не менее 98,0% (м/м) и не более 101,0% (м/м) пропан-1,2,-триола в пересчете на безводную субстанцию.

Сиропообразная, маслянистая на ощупь, бесцветная или почти бесцветная прозрачная жидкость. Очень гигроскопичен.

Смешивается с водой и 96% этанолом, малорастворим в ацетоне, практически не растворим в жирных и эфирных маслах.

Глицерин (85%).

Водный раствор пропан-1,2,3-триола, содержащий не менее 83,5% (м/м) и не более 88,5% (м/м) пропан-1,2,3-триола (, 92,1).

Сиропообразная, маслянистая на ощупь, бесцветная или почти бесцветная, прозрачная жидкость. Очень гигроскопичен.

Смешивается с водой и 96% этанолом, мало растворим в ацетоне, практически не растворим в жирных и эфирных маслах.

Глицин. . ( 75,1). [56-40-6].

Содержит не менее 98,5% и не более 101,0% 2-аминоуксусной кислоты в пересчете на сухую субстанцию.

Кристаллический порошок белого или почти белого цвета.

Легко растворим в воде, очень мало растворим в 96% этаноле.

Глицирретовая кислота. . ( 470,7). [471-53-4]. Глицирретиновая кислота. 12,13-Дидегидро-3-гидрокси-11-оксоолеан-30-овая кислота.

Смесь и -глицирретовых кислот, в которой преобладает -изомер.

Порошок от белого до желтовато-коричневатого цвета. Практически не растворима в воде, растворима в этаноле безводном и уксусной кислоте ледяной.

от +145 до +155. Определение проводят, используя раствор 10,0 г/л в этаноле безводном P.

Хроматография. Определение проводят методом тонкослойной хроматографии (2.1.2.26), используя в качестве тонкого слоя силикагель P, суспензию которого готовят, используя 0,25% (об/об) раствор фосфорной кислоты P. На хроматографическую пластинку наносят 5 мкл раствора 5 г/л кислоты глицирретовой в смеси равных объемов хлороформа P и метанола P. Хроматографируют в смеси растворителей метанол P - хлороформ P (5:95). Когда фронт растворителей пройдет 10 см, хроматограмму просматривают в УФ-свете при длине волны 254 нм. На хроматограмме должно обнаруживаться темное пятно ( около 0,3), соответствующее кислоте -глицирретовой, и меньшее пятно (RF около 0,5), соответствующее кислоте -глицирретовой. Пластинку опрыскивают раствором анисового альдегида P и нагревают при температуре от 100 °C до 105 °C в течение 10 мин. Оба пятна должны быть окрашены в синевато-фиолетовый цвет; между ними допускается наличие меньшего пятна синевато-фиолетового цвета.

Глутаминовая кислота. . ( 147,1). [56-86-0].

Содержит не менее 98,5% и не более 100,5% (2S)-2-аминопентандиновой кислоты в пересчете на сухую субстанцию.

Кристаллический порошок белого или почти белого цвета или бесцветные кристаллы.

Легко растворима в кипящей воде, умеренно растворима в холодной воде, практически не растворима в уксусной кислоте, ацетоне и спирте.

Глутаровый альдегид. . ( 100,1). [111-30-8].

Маслянистая жидкость. Растворим в воде.

около 1,434.

Температура кипения около 188 °C.

Глутаровая кислота. . ( 132,12). [110-94-1]. Пентандиоевая кислота.

Кристаллический порошок белого или почти белого цвета.

Глюкоза. . ( 180,2). [50-99-7].

Содержит не менее 97,5% и не более 102,0% D-глюкопиранозы в пересчете на безводную субстанцию. Получают из крахмала.

Кристаллический порошок белого или почти белого цвета.

Легко растворима в воде, очень мало растворима в 96% этаноле.

Глюкозамина гидрохлорид. . ( 215,6). [66-84-2]. D-Глюкозамина гидрохлорид.

Кристаллы. Растворим в воде.

+100, снижающееся до +47,5 через 30 мин. Определение проводят, используя раствор 100 г/л в воде P.

D-Глюкуроновая кислота. . ( 194,14). [6556-12-3].

Содержит не менее 96,0% в пересчете на сухое вещество, высушенное в вакууме (2.1.2.31). Растворима в воде и 96% этаноле.

Обнаруживает мутаротацию: + 11,7 +36,3.

Количественное определение. 0,150 г растворяют при перемешивании в метаноле безводном P в атмосфере азота и титруют 0,1 M раствором тетрабутиламмония гидроксида потенциометрически (2.1.2.19), защищая раствор от воздействия атмосферного углерода диоксида во время растворения и титрования.

1 мл 0,1 M раствора тетрабутиламмония-гидроксида соответствует 19,41 мг .

Гольмия(III) оксид. . ( 377,86). [12055-62-8]. Оксид гольмия(III).

Порошок желтоватого цвета. Практически не растворим в воде.

Гольмия перхлората раствор.

Раствор 40 г/л гольмия оксида P в растворе 141 г/л () хлорной кислоты P.

Гуанидина гидрохлорид. . ( 95,53). [50-01-1]. Гидрохлорид гуанидина.

Кристаллический порошок. Легко растворим в воде и 96% этаноле.

Гуанин. . ( 151,13). [73-40-5]. 2-Амино-1,7-дигидро-6H-пурин-6-он.

Аморфный порошок белого или почти белого цвета. Практически не растворим в воде, малорастворим в 96% этаноле, растворим в растворах аммиака и разбавленных растворах гидроксидов щелочных металлов.

Гуммиарабик.

Затвердевающая на воздухе, клейкая масса, выделяемая из естественных или специально сделанных надрезов ствола и ветвей акации AcaciasenegalL. Willd. (син. Senegalia Senegal (L.) Britton), других видов Acacia африканского происхождения и AcaciaseyalDelile.

Гуммиарабик почти полностью, но очень медленно в течение 2 ч растворим в двойном от его массы объеме воды. На поверхности остаются очень маленькие кусочки растительных частиц. Полученная жидкость бесцветная или желтоватая, плотная, вязкая, клейкая, просвечивающаяся и имеющая слабокислую реакцию по синей лакмусовой бумаге.

Практически нерастворим в 96% этаноле.

Гуммиарабика раствор.

100 г гуммиарабика P растворяют в 1000 мл воды P при перемешивании механической мешалкой в течение 2 ч. Центрифугируют с ускорением около 2000g в течение 30 мин до получения прозрачного раствора.

Хранят в полиэтиленовых контейнерах вместимостью около 250 мл при температуре от 0 °C до -20 °C.

Дантрон. . ( 240,21). [117-10-2]. 1,8-Дигидроксиантрахин. 1,8-Дигидроксиантрацен-9,10-дион.

Кристаллический порошок оранжевого цвета. Практически нерастворим в воде, слабо растворим в этаноле (96%), растворим в растворах щелочных гидроксидов.

Температура плавления около 195 °C.

Дейтерия оксид. . ( 20,03). [7789-20-0]. Вода дейтерированная. Степень дейтерирования не менее 99,7%.

около 1,11.

около 1,328.

Температура кипения около 101 °C.

Дейтерированная уксусная кислота. . ( 64,08). [1186-52-3]. Тетрадейтероуксусная кислота. Уксусная-d3 кислота-d. Степень дейтерирования не менее 99,7%.

около 1,12.

около 1,368.

Температура кипения около 115 °C. Температура плавления около 16 °C.

Дейтерированный ацетон. . ( 64,12). [666-52-4]. Ацетон-d6. (2H6)-Ацетон.

Степень дейтерирования не менее 99,5%. Прозрачная бесцветная жидкость. Смешивается с водой, диметилформамидом, этанолом и метанолом.

около 0,87.

около 1,357.

Температура кипения около 55 °C.

Вода и дейтерия оксид. Не более 0,1%.

Дейтерированный диметисульфоксид. . ( 84,17). [2206-27-1]. ()-Диметилсульфоксид. Диметилсульфоксид-d6.

Степень дейтерирования не менее 99,8%.

Вязкая практически бесцветная сильно гигроскопичная жидкость. Растворим в воде, ацетоне и этаноле безводном.

около 1,18.

Температура плавления около 20 °C.

Вода и дейтерия оксид. Не более 0,1%.

Хранят в воздухонепроницаемом контейнере.

Дейтерированный метанол. . ( 36,07). [811-98-3]. ()-Метанол. Метанол-d.

Степень дейтерирования не менее 99,8%. Прозрачная бесцветная жидкость. Смешивается с водой, 96% этанолом и метиленхлоридом.

около 0,888.

около 1,326.

Температура кипения около 65,4 °C.

Дейтерированный хлороформ. . ( 120,38). [865-49-6]. ()-Хлороформ. Хлороформ-d.

Степень дейтерирования не менее 99,7%. Прозрачная бесцветная жидкость. Практически не растворим в воде, смешивается с ацетоном, 96% этанолом. Может быть стабилизирован серебряной фольгой.

около 1,51.

около 1,445.

Температура кипения около 60 °C.

Вода и дейтерия оксид. Не более 0,05%.

Декан. . ( 142,28). [124-18-5].

Бесцветная жидкость. Практически не растворим в воде.

около 1,411.

Температура кипения около 174 °C.

Деканол. . ( 158,28). [112-30-1]. Декан-1-ол.

Вязкая жидкость, затвердевающая при температуре 6 °C. Практически не растворим в воде, растворим в 96% этаноле.

около 1,436.

Температура кипения около 230 °C.

Декстран 2000 синий. [9049-32-5].

Готовят из декстрана, имеющего среднюю молекулярную массу 2, введением полициклического хромофора, окрашивающего вещество в синий цвет. Степень замещения 0,017. Высушивают при замораживании. Быстро и полностью растворяется в воде P и водных солевых растворах.

Раствор 1 г/л в фосфатном буферном растворе с pH 7 P имеет максимум поглощения (2.1.2.24) при длине волны 280 нм.

Декстран поперечно-сшитый для хроматографии P2.

Гранулы шарообразной формы, пригодны для разделения пептидов и белков с молекулярными массами от 15 до 30. Сухие гранулы имеют диаметр от 20 мкм до 80 мкм.

Декстран поперечно-сшитый для хроматографии P3.

Гранулы шарообразной формы, пригодны для разделения пептидов и белков с молекулярными массами от 4 до 15. Сухие гранулы имеют диаметр от 40 мкм до 120 мкм.

Декстроза. [50-99-7]. См. Глюкоза P.

2'-Дезоксиуридин. . ( 228,2). [951-78-0]. 1-(2-Дезокси--D-эритро-пентофуранозил)-1Н,3Н-пиримидин-2,4-дион.

Температура плавления около 165 °C.

Хроматография. Определение проводят методом ТСХ (2.1.2.26) в соответствии с указаниями в частной фармакопейной статье Йодоксиуридин; наносят 5 мкл раствора 0,25 г/л; на хроматограмме должно обнаруживаться только одно основное пятно.

Диазобензолсульфоновой кислоты раствор P1.

0,9 г сульфаниловой кислоты P растворяют в смеси 30 мл хлороводородной кислоты разбавленной P и 70 мл воды P. К 3 мл полученного раствора прибавляют 3 мл раствора 50 г/л натрия нитрита P, охлаждают в ледяной бане в течение 5 мин, затем прибавляют 12 мл раствора натрия нитрита, снова охлаждают и доводят водой P до объема 100 мл. Реактив помещают в ледяную баню. Готовят непосредственно перед использованием, выдерживая в ледяной бане в течение 15 мин.

3,3'-Диаминобензидина тетрагидрохлорид. . ( 396,14). [7411-49-6]. 3,3',4,4'-Дифенилтетрамин.

Порошок почти белого или слегка розового цвета. Растворим в воде.

Температура плавления около 280 °C с разложением.

Диаммония гидрофосфат. . ( 132,06). [7783-28-0]. Гидрофосфат диаммония.

Кристаллы или гранулы белого цвета. Гигроскопичен, очень легко растворим в воде, практически не растворим в 96% этаноле.

pH (2.1.2.3). Около 8. Измеряют pH раствора 200 г/л.

Хранят в воздухонепроницаемом контейнере.

Диатомит. [91053-39-3].

Мелкий гранулированный порошок белого или почти белого цвета, полученный из кремнистых оболочек окаменевших диатомовых водорослей или их осколков.

Практически не растворим в воде, 96% этаноле. Идентифицируют с помощью микроскопа при увеличении 4500.

Диатомит для газовой хроматографии.

Мелкий гранулированный порошок белого или почти белого цвета, полученный из кремнистых оболочек окаменевших диатомовых водорослей или их осколков. Практически не растворим в воде, 96% этаноле. Идентифицируют с помощью микроскопа при увеличении x 500; очищают посредством обработки хлороводородной кислотой P и промыванием водой P. Размер частиц. Не более 5% должно оставаться на сите N 180 и не более 10% должно проходить через сито N 125.

Диатомит для газовой хроматографии P1.

Мелкий гранулированный порошок белого или почти белого цвета, полученный из кремнистых оболочек окаменевших диатомовых водорослей или их осколков. Практически не растворим в воде, 96% этаноле. Идентифицируют с помощью микроскопа при увеличении x 500; очищают посредством обработки хлороводородной кислотой P и промыванием водой P.

Размер частиц. Не более 5% должно оставаться на сите N 250 и не более 10% должно проходить через сито N 180.

Диатомит для газовой хроматографии P2.

Мелкий гранулированный порошок белого или почти белого цвета, с удельной площадью поверхности около 0,5 м2/г, полученный из кремнистых оболочек окаменевших диатомовых водорослей или их осколков. Практически не растворим в воде, 96% этаноле. Идентифицируют с помощью микроскопа при увеличении 500x; очищают посредством обработки хлороводородной кислотой P и промыванием водой P.

Размер частиц. Не более 5% должно оставаться на сите N 180. Не более 10% должно проходить через сито N 125.

Диатомит силанизированный для газовой хроматографии.

Диатомит для газовой хроматографии P, силанизированный диметилдихлорсиланом или другими подходящими силанизирующими реагентами.

Диатомит силанизированный для газовой хроматографии P1.

Получают из раздробленного красного огнеупорного кирпича и силанизируют диметилдихлорсиланом или другими подходящими силанизирующими реагентами. Очищают посредством обработки хлороводородной кислотой P и промыванием водой P.

Дибензил. . ( 182,26). [103-29-7]. 1,2-Дифенилэтан.

Кристаллический порошок белого цвета. Практически не растворим в воде, очень легко растворим в метиленхлориде, легко растворим в ацетоне, растворим в 96% этаноле.

Температура плавления от 50 °C до 53 °C.

Дибутиловый эфир. . ( 130,23). [142-96-1].

Бесцветная воспламеняющаяся жидкость. Практически не растворим в воде, смешивается с этанолом безводным.

около 0,77.

около 1,399.

Не перегоняют, если дибутиловый эфир не выдерживает испытания на пероксиды.

Пероксиды. 8 мл раствора крахмала с калия йодидом P помещают в цилиндр с притертой стеклянной пробкой, вместимостью 12 мл и диаметром около 1,5 см, полностью заполняют испытуемым эфиром, закрывают пробкой и перемешивают. Выдерживают в темном месте в течение 30 мин. Не должно появляться окрашивание.

Название и концентрация любого добавленного стабилизатора должны быть указаны на этикетке.

Дибутилфталат. . ( 278,34). [84-74-2]. Дибутил(бензол-1,2-дикарбоксилат).

Прозрачная бесцветная или слабо окрашенная маслянистая жидкость. Очень мало растворим в воде, смешивается с ацетоном, 96% спиртом.

от 1,043 до 1,048.

от 1,490 до 1,495.

10,11-Дигидрокарбамазепин. . ( 238,28). [3564-73-6]. 10,11-Дигидро-5H-дибензо[b,f]азепин-5-карбоксамид.

Температура плавления от 205 °C до 210 °C.

Дигидроксинафталин. [132-86-5].

См. 1,3-Дигидроксинафталин P.

1,3-Дигидроксинафталин. . ( 160,17). [132-86-5]. Нафталин-1,3-диол.

Кристаллический порошок обычно коричневато-фиолетового цвета. Легко растворим в воде и 96% этаноле.

Температура плавления около 125 °C.

2,7-Дигидроксинафталин. . ( 160,2). [582-17-2]. Нафталин-2,7-диол.

Игольчатые кристаллы. Растворим в воде, 96% этаноле.

Температура плавления около 190 °C.

2,7-Дигидроксинафталина раствор.

10 мг 2,7-дигидроксинафталина P растворяют в 100 мл серной кислоты P и выдерживают до обесцвечивания. Срок хранения 2 сут.

Дигитоксин. . ( 765). [71-63-6]. 3-(О-2,6-Дидеокси--D-рибо-гексопиранозил-(14)-О-2,6дидеокси--D-рибо-гексопиранозил-(14)-2,6дидеокси--D-рибо-гексопиранозил)окси]-14гидрокси-5,14-кард-20(22)-энолид

Содержит не менее 95,0% и не более 103,0% в пересчете на сухую субстанцию.

Порошок белого или почти белого цвета.

Практически не растворим в воде, легко растворим в смеси равных объемов метанола и метиленхлорида, мало растворим в спирте и метаноле.

Дигитонин. . ( 1229). [11024-24-1]. 3-[О--D-Глюкопиранозил-(13)-О--D-галактопиранозил-(12)-О-[-D-ксилопиранозил-(13)-О--D-галактопиранозил-(14)-О--D-галактопиранозилокси]-(25R)-5-спиростан-2,15-диол.

Кристаллы. Практически не растворим в воде, умеренно растворим в этаноле безводном, мало растворим в 96% этаноле.

Дидодецил-3,3'-тиодипропанат. . ( 514,8). [123-28-4].

Кристаллический порошок белого или почти белого цвета. Практически не растворим в воде, легко растворим в ацетоне и петролейном эфире, мало растворим в 96% этаноле.

Температура плавления около 39 °C.

Диизобутилкетон. . ( 142,24). [108-83-8].

Прозрачная бесцветная жидкость. Мало растворим в воде, смешивается с большинством органических растворителей.

около 1,414.

Температура кипения около 168 °C.

Диизопропиловый эфир. . ( 102,17). [108-20-3].

Прозрачная бесцветная жидкость. Очень мало растворим в воде, смешивается с 96% этанолом.

от 0,723 до 0,728.

Температура кипения от 67 °C до 69 °C.

Не перегоняют, если диизопропиловый эфир не выдерживает испытания на пероксиды.

Пероксиды. 8 мл раствора крахмала с калия йодидом P помещают в цилиндр с притертой стеклянной пробкой вместимостью 12 мл и диаметром около 1,5 см, полностью заполняют испытуемым эфиром, закрывают пробкой и перемешивают. Выдерживают в темном месте в течение 30 мин. Не должно появляться окрашивание.

Название и концентрация любого добавленного стабилизатора должны быть указаны на этикетке. Хранят в защищенном от света месте.

Дикалия гидрофосфат. . ( 174,18). [7758-11-4]. Гидрофосфат дикалия.

Кристаллический порошок белого или почти белого цвета, гигроскопичен. Очень легко растворим в воде, мало растворим в 96% этаноле.

Хранят в воздухонепроницаемом контейнере.

Дикалия гидрофосфата тригидрат. . ( 228,22). [16788-57-1]. Гидрофосфата дикалия тригидрат.

Порошок или кристаллы бесцветные, белого или почти белого цвета, гигроскопический. Легко растворим в воде.

Дикарбоксидина гидрохлорид. . ( 461,3). [56455-90-4]. 4,4'-[(4,4'-Диаминодифенил-3,3'-диил)диокси]дибутановой кислоты дигидрохлорид.

Диметикон. [9006-65-9]. -Триметилсилил--метилполи[окси(диметилсиландиил)].

Поли(диметилсилоксан) получают путем гидролиза и поликонденсации дихлордиметилсилана и хлортриметилсилана. Существуют марки диметикона, различающиеся между собой числом после наименования, обозначающим номинальную кинематическую вязкость.

Степень полимеризации (n=20-400) диметиконов должна соответствовать номинальной кинематической вязкости от 20 мм2 до 1300 мм2.

Диметиконы с номинальной вязкостью 50 мм2· или ниже предназначены только для наружного применения.

Прозрачная, бесцветная жидкость различной вязкости.

Практически нерастворим в воде, очень малорастворим или практически не растворим в этаноле безводном, смешивается с этилацетатом, метилэтилкетоном и толуолом.

Диметиламинобензальдегид. . ( 149,2). [100-10-7]. 4-Диметиламинобензальдегид.

Кристаллы белого или желтовато-белого цвета. Растворим в 96% этаноле и разбавленных кислотах.

Температура плавления около 74 °C.

Диметиламинобензальдегида раствор P1.

0,2 г диметиламинобензальдегида P растворяют в 20 мл 96% этанола P, прибавляют 0,5 мл хлороводородной кислоты P, полученный раствор встряхивают с углем активированным P и фильтруют. Окраска раствора не должна быть интенсивнее окраски раствора йода P3. Готовят непосредственно перед использованием.

Диметиламинобензальдегида раствор P2.

0,2 г диметиламинобензальдегида P растворяют без нагревания в смеси 4,5 мл воды P и 5,5 мл хлороводородной кислоты P. Готовят непосредственно перед использованием.

Диметиламинобензальдегида раствор P6.

0,125 г диметиламинобензальдегида P растворяют в охлажденной смеси 35 мл воды P и 65 мл серной кислоты P, прибавляют 0,1 мл раствора 50 г/л железа(III) хлорида P. Перед использованием выдерживают 24 ч в защищенном от света месте.

Хранят при комнатной температуре 7 сут; в холодильнике - в течение нескольких месяцев.

Диметиламинобензальдегида раствор P7.

1,0 г диметиламинобензальдегида P растворяют в 50 мл хлороводородной кислоты P и прибавляют 50 мл 96% этанола P. Хранят в защищенном от света месте.

Срок хранения 1 мес.

Диметиламинобензальдегида раствор P8.

0,25 г диметиламинобензальдегида P растворяют в смеси 5 г фосфорной кислоты P, 45 г воды P и 50 г уксусной кислоты безводной P. Готовят непосредственно перед использованием.

4-Диметиламинокоричный альдегид. . ( 175,23). [6203-18-5]. 3-(4-Диметиламинофенил)пропеналь.

Кристаллы или порошок от оранжевого до оранжево-коричневого цвета. Чувствителен к свету.

Температура плавления около 138 °C.

4-Диметиламинокоричного альдегида раствор.

2 г 4-диметиламинокоричного альдегида P растворяют в смеси 100 мл хлороводородной кислоты P1 и 100 мл этанола P.

Непосредственно перед использованием раствор разводят этанолом безводным P в 4 раза.

Диметиламинонафталинсульфонилхлорид. . ( 269,75). [605-65-2]. 5-Диметиламино-1-нафталинсульфонилхлорид.

Кристаллический порошок желтого цвета. Мало растворим в воде, растворим в метаноле.

Температура плавления около 70 °C.

Диметиланилин. [121-69-7].

См. N,N-Диметиланилин P.

N,N-Диметиланилин. . ( 121,18). [121-69-7].

Прозрачная маслянистая жидкость. Свежеперегнанный почти бесцветный, при хранении темнеет до красновато-коричневого цвета. Практически не растворим в воде, легко растворим в 96% этаноле.

около 1,558.

Температурные пределы перегонки (2.1.2.11). От 192 °C до 194 °C; должно перегоняться не менее 95%.

2,6-Диметиланилин. . ( 121,18). [87-62-7]. 2,6-Ксилидин.

Бесцветная жидкость. Умеренно растворим в воде, растворим в 96% этаноле.

около 0,98.

2,3-Диметиланилин. . ( 121,18). [87-59-2]. 2,3-Ксилидин.

Жидкость желтоватого цвета. Умеренно растворим в воде, растворим в 96% этаноле.

от 0,993 до 0,995.

около 1,569.

Температура кипения около 224 °C.

Диметилацетамид. . ( 87,12). [127-19-5]. N,N-Диметилацетамид.

Содержит не менее 99,5% C4H9NO.

Бесцветная жидкость. Смешивается с водой и большинством органических растворителей.

около 0,94.

около 1,437.

Температура кипения около 165 °C.

Диметилглиоксим. . ( 116,12). [95-45-4]. 2,3-Бутандиондиоксим.

Кристаллический порошок белого или почти белого цвета или бесцветные кристаллы. Практически не растворим в холодной воде, очень мало растворим в кипящей воде, растворим в 96% этаноле.

Температура плавления около 240 °C с разложением.

Сульфатная зола (2.1.4.14). Не более 0,05%.

Диметилдециламин. ( 185,4). [1120-24-7]. N,N-Диметилдециламин.

Содержит не менее 98,0% (м/м) C17H27N.

Температура кипения около 234 °C.

Диметилкарбонат. . ( 90,1). [616-38-6]. Диметиловый эфир угольной кислоты.

Жидкость. Не растворим в воде, смешивается с 96% этанолом.

около 1,065.

около 1,368.

Температура кипения около 90 °C.

Диметиловый желтый. . ( 225,29). [60-11-7].

Показатель Шульца N 28.

Индекс цветности (C. I.) N 11020.

4-(Диметиламино)азобензол. Метиловый желтый.

Мелкие кристаллы желтого цвета или хлопья желтого или оранжевого цвета. Практически не растворим в воде, очень мало растворим в 96% этаноле.

Хроматография. Определение проводят методом тонкослойной хроматографии (2.1.2.26), используя в качестве тонкого слоя силикагель G P. На хроматографическую пластинку наносят 10 мкл раствора 0,1 г/л в метиленхлориде P и хроматографируют в этом же растворителе, фронт растворителя должен пройти не менее 10 см; на хроматограмме должно обнаруживаться только одно основное пятно.

Хранят в воздухонепроницаемом контейнере.

Диметилового желтого и орацетового синего раствор.

10 мг диметилового желтого P и 10 мг орацетового синего B P растворяют в 300 мл метиленхлорида P.

N,N-Диметилоктиламин. . ( 157,30). [7378-99-6]. Октилдиметиламин.

Бесцветная жидкость.

около 0,765.

около 1,424.

Температура кипения около 195 °C.

1,3-Диметил-2-имидозолидинон. . ( 114,15). [80-73-9].

N,N'-Диметилэтиленмочевина. 1,3-Диметил-2-имидозолидон.

около 1,4720.

Температура кипения около 224 °C.

Диметилкарбонат. . ( 90,08). [616-38-6]. Диметиловый эфир угольной кислоты.

Жидкость. Не растворим в воде, смешивается с 96% этанолом.

около 1,065.

около 1,368.

Температура кипения около 90 °C.

Диметилпиперазин. . ( 114,19). [106-58-1]. 1,4-Диметилпиперазин.

Бесцветная жидкость. Смешивается с водой и 96% этанолом.

около 0,85.

около 1,446.

Температура кипения около 131 °C.

Диметилстеариламид. . ( 311,55). N,N-Диметилстеариламид.

Твердая масса белого или почти белого цвета. Растворим в большинстве органических растворителей, включая ацетон.

Температура плавления: около 51 °C.

Диметилсульфоксид. . ( 78,1). [67-68-5]. Сульфинилбисметан.

Бесцветная жидкость или бесцветные кристаллы, гигроскопичные.

Смешивается с водой и 96% этанолом.

Диметилсульфоксид, используемый в спектрофотометрии, должен соответствовать следующему дополнительному испытанию.

Оптическую плотность (2.1.2.24) определяют, используя в качестве компенсационной жидкости воду P:

максимум 1,00 при длине волны 262 нм

максимум 0,46 при длине волны 270 нм

максимум 0,16 при длине волны 290 нм

максимум 0,01 при длине волны 340 нм и более.

Диметилсульфон. . ( 94,13). [67-71-0].

Кристаллический порошок белого или почти белого цвета. Легко растворим в воде, растворим в ацетоне и 96% этаноле.

Температура плавления от 108 °C до 110 °C.

Диметилтетрадециламин. . ( 241,46). N,N-Диметилтетрадециламин.

Содержит не менее 98,0% (м/м) и не более 101,0% (м/м) C16H35N.

Прозрачная или почти прозрачная бесцветная или желтоватого цвета жидкость. Практически не растворим в воде, смешивается с ацетоном, 96% этанолом и метанолом.

около 0,80.

Температура кипения около 260 °C.

Вода (2.1.5.12). Не более 0,3% (м/м).

Количественное определение. 0,200 г растворяют в 10 мл 96% этанола P и титруют 0,1 M хлороводородной кислотой до появления красного окрашивания раствора, используя в качестве индикатора 0,1 мл раствора метилового красного P.

1 мл 0,1 M хлороводородной кислоты соответствует 24,15 мг C16H35N.

2,6-Диметилфенол. . ( 122,16). [576-26-1].

Бесцветные игольчатые кристаллы. Мало растворим в воде, легко растворим в 96% этаноле.

Температура кипения около 203 °C.

Температура плавления от 46 °C до 48 °C.

3,4-Диметилфенол. . ( 122,16). [95-65-8].

Кристаллы белого или почти белого цвета. Мало растворим в воде, легко растворим в 96% этаноле.

Температура кипения около 226 °C.

Температура плавления от 25 °C до 27 °C.

Диметилформамид. . ( 73,09). [68-12-2].

Прозрачная бесцветная жидкость. Смешивается с водой и 96% этанолом.

от 0,949 до 0,952.

Температура кипения около 153 °C.

Вода (2.1.5.12). Не более 0,1%.

Диметилформамида диэтилацеталь. . ( 147,22). [1188-33-6]. N,N-диметилформамида диэтилацеталь.

около 1,40.

Температура кипения: от 128 °C до 130 °C.

1,1-Диметилэтиламин. . ( 73,14). [75-64-9]. 2-Амино-2-метилпропан. трет-Бутиламин.

Жидкость. Смешивается с 96% этанолом.

около 0,694.

около 1,378.

Температура кипения около 46 °C.

1,1-Диметилэтилметиловый эфир. . ( 88,15). [1634-04-4]. 2-Метокси-2-метилпропан. трет-Бутилметиловый эфир.

Бесцветная прозрачная воспламеняющаяся жидкость.

около 1,376.

Минимальное пропускание (2.1.2.24) определяют, используя в качестве компенсационной жидкости воду P:

не менее 0,30 при длине волны 240 нм;

не менее 0,10 при длине волны 255 нм;

не менее 0,01 при длине волны 280 нм.

Диметоксипропан. ( 104,15). [77-76-9]. 2,2-Диметоксипропан.

Бесцветная жидкость. Разлагается под действием влажного воздуха или воды.

около 0,847.

около 1,378.

Температура кипения около 83 °C.

Димидия бромид. . ( 380,28). [518-67-2]. 3,8-Диамино-5-метил-6-фенилфенантридиния бромид.

Кристаллы темно-красного цвета. Мало растворим в воде при температуре 20 °C, умеренно растворим в воде при температуре 60 °C и 96% этаноле.

Димидия бромида и сульфанового синего смешанный раствор.

Отдельно растворяют 0,5 г димидия бромида P и 0,25 г сульфанового синего P в 30 мл горячей смеси растворителей этанол P - вода P (1:9) и перемешивают. Оба раствора смешивают и доводят объем раствора той же смесью растворителей до 250 мл. 20 мл полученного раствора смешивают с 20 мл 14,0% (об/об) раствора серной кислоты P, предварительно разбавленной примерно 250 мл воды P, доводят водой P до объема 500 мл.

Хранят в защищенном от света месте.

Динатрия арсенат. . ( 312,01). [10048-95-0]. Гидроарсената(V) динатрия гептагидрат.

Кристаллы, выветривающиеся на воздухе. Легко растворим в воде, растворим в глицерине, мало растворим в 96% спирте. Водный раствор имеет щелочную реакцию по лакмусу.

около 1,87.

Температура плавления около 57 °C (при быстром нагревании).

Динатрия гидрофосфат. . ( 358,1). [10039-32-4]. Фосфата динатрия додекагидрат.

Содержит не менее 98,5% и не более 102,5% .

Кристаллы бесцветные прозрачные, легко выветриваются.

Очень легко растворим в воде, практически не растворим в 96% этаноле.

Динатрия гидрофосфата раствор.

Раствор 90 г/л.

Динатрия гидрофосфат безводный. . ( 141,96). [7558-79-4]. Гидрофосфат динатрия.

Динатрия гидрофосфата дигидрат. . ( 178,0). [10028-24-7]. Фосфатадинатрия дигидрат.

Содержит не менее 98,0% и не более 101,0% в пересчете на сухую субстанцию.

Порошок белого или почти белого цвета или бесцветные кристаллы.

Растворим в воде, практически не растворим в 96% этаноле.

Динатрия гидрофосфата додекагидрат. . ( 358,1). [10039-32-4]. Фосфата динатрия додекагидрат.

Содержит не менее 98,5% и не более 102,5% .

Кристаллы бесцветные прозрачные, легко выветриваются.

Очень легко растворим в воде, практически не растворим в 96% этаноле.

Динатрия гидроцитрат. . ( 263,11). [144-33-2]. Натрия цитрат кислый. Динатрия 2-гидроксипропан-1,2,3-трикарбоксилата кислого сесквигидрат.

Порошок белого или почти белого цвета. Растворим менее чем в 2 частях воды, практически не растворим в 96% этаноле.

Динатрия тетраборат. . ( 381,4). [130396-4]. Тетрабората динатрия декагидрат. Бура.

Содержит не менее 99,0% и не более 103,0% .

Кристаллический порошок белого или почти белого цвета или бесцветные кристаллы или кристаллические массы, выцветшие.

Растворим в воде, очень хорошо растворим в кипящей воде, легко растворим в глицерине.

Буры раствор.

9,55 г динатрия терабората P растворяют в серной кислоте P при нагревании на водяной бане и доводят объем раствора той же кислотой до 1 л.

Динитробензоилхлорид. . ( 230,56). [99-33-2]. 3,5-Динитробензоилхлорид.

Полупрозрачный порошок желтого или зеленовато-желтого цвета или желтоватые кристаллы, растворимые в ацетоне и в толуоле.

Температура плавления около 68 °C.

Испытание на пригодность. К 1 мл этанола безводного P прибавляют 0,1 г динитробензоил-хлорида P, 0,05 мл серной кислоты разбавленной P и кипятят с обратным холодильником в течение 30 мин. Затем выпаривают на водяной бане, прибавляют 5 мл гептана P к полученному остатку, нагревают до кипения и фильтруют горячий раствор. Полученный раствор охлаждают до комнатной температуры, образовавшиеся кристаллы промывают небольшими порциями гептана P и сушат в сушильном шкафу.

Температура плавления кристаллов (2.1.2.142) должна быть от 94 °C до 95 °C.

Динитробензойная кислота. . ( 212,12). [99-34-3]. 3,5-Динитробензойная кислота.

Кристаллы почти бесцветные. Мало растворима в воде, очень легко растворима в 96% спирте.

Температура плавления около 206 °C.

Динитробензойной кислоты раствор.

Раствор 20 г/л в 96% этаноле P.

Динитробензол. . ( 168,11). [99-65-0]. 1,3-Динитробензол.

Кристаллический порошок или кристаллы желтоватого цвета. Практически не растворим в воде, мало растворим в 96% спирте.

Температура плавления около 90 °C.

Динитробензола раствор.

Раствор 10 г/л в 96% этаноле P.

Динитрофенилгидразин. . ( 198,14). [119-26-6]. 2,4-Динитрофенилгидразин.

Кристаллы красновато-оранжевого цвета. Очень мало растворим в воде, мало растворим в 96% этаноле.

Температура плавления около 203 °C (метод мгновенного плавления).

Динитрофенилгидразина уксусно-хлороводородный раствор.

0,2 г динитрофенилгидразина P растворяют в 20 мл метанола P, прибавляют 80 мл смеси равных объемов уксусной кислоты P и хлороводородной кислоты P1 и перемешивают.

Готовят непосредственно перед использованием.

Динитрофенилгидразина хлороводородный раствор.

0,50 г динитрофенилгидразина P растворяют при нагревании в хлороводородной кислоте разбавленной P, доводят объем раствора тем же растворителем до 100 мл, охлаждают и фильтруют.

Готовят непосредственно перед использованием.

Динонилфталат. . ( 418,6). [28553-12-0].

Бесцветная или светло-желтого цвета вязкая жидкость.

от 0,97 до 0,98.

от 1,482 до 1,489.

Кислотность. 5,0 г встряхивают с 25 мл воды P в течение 1 мин. После разделения слоев отделяют водный слой, прибавляют 0,1 мл раствора фенолфталеина P; окраска раствора должна измениться при прибавлении не более 0,3 мл 0,1 M раствора натрия гидроксида (0,05% в пересчете на кислоту фталевую).

Вода (2.1.5.12). Не более 0,1%.

Диоксан. . ( 88,11). [123-91-1]. 1,4-Диоксан.

Прозрачная бесцветная жидкость. Смешивается с водой и большинством органических растворителей.

около 1,03.

Температура затвердевания (2.1.2.17). От 9 °C до 11 °C.

Вода (2.1.5.12). Не более 0,5%.

Не перегоняют, если диоксан не выдерживает испытание на пероксиды.

Пероксиды. 8 мл раствора крахмала с калия йодидом P помещают в цилиндр с притертой стеклянной пробкой вместимостью 12 мл и диаметром около 1,5 см, заполняют полностью диоксаном и перемешивают. Выдерживают в темном месте в течение 30 мин. Не должно обнаруживаться окрашивание. Диоксан, используемый для жидкостной сцинтилляции, должен быть соответствующей степени чистоты.

Диоксана исходный раствор.

1,00 г диоксана P растворяют в воде P и доводят объем раствора тем же растворителем до 100,0 мл. 5,0 мл полученного раствора доводят водой P до объема 50,0 мл (1,0 мг/мл).

Диоксана раствор.

50,0 мл исходного раствора диоксана P доводят водой P до объема 100,0 мл (0,5 мг/мл диоксана).

Диоксана раствор P1.

10,0 мл раствора диоксана P доводят водой P до объема 50,0 мл (0,1 мг/мл диоксана).

Ди(октадецил)-3,3'-тиодипропанат. . ( 683,2). [693-36-7].

Кристаллический порошок белого или почти белого цвета. Практически не растворим в воде, легко растворим в метиленхлориде, умеренно растворим в ацетоне, 96% этаноле и петролейном эфире.

Температура плавления от 58 °C до 67 °C.

2,2'-Ди(октадецилокси)-5,5'-спироби(1,3,2-диоксафосфоринан). . ( 733,0).

Твердое воскообразное вещество белого или почти белого цвета. Практически не растворим в воде, растворим в растворах гидрокарбонатов.

Температура плавления от 40 °C до 70 °C.

Диоктадецилдисульфид. . ( 571,1). [2500-88-1].

Порошок белого или почти белого цвета. Практически не растворим в воде.

Температура плавления от 53 °C до 58 °C.

Дитизон. . ( 256,33). [60-10-6]. 1,5-Дифенилтиокарбазон.

Порошок синевато-черного, или коричневато-черного или черного цвета. Практически не растворим в воде, растворим в 96% этаноле.

Хранят в защищенном от света месте.

Дитизона раствор.

Раствор 0,5 г/л в хлороформе P.

Готовят непосредственно перед использованием.

Дитизона раствор P2.

40,0 мг дитизона P растворяют в хлороформе P и доводят объем раствора тем же растворителем до 1000 мл. 30,0 мл полученного раствора доводят хлороформом P до объема 100,0 мл.

Установка титра. Количество ртути(II) хлорида P, эквивалентное 0,1354 г , растворяют в смеси равных объемов серной кислоты разбавленной P и воды P и доводят объем раствора той же смесью растворителей до 100,0 мл. 2,0 мл полученного раствора доводят смесью равных объемов серной кислоты разбавленной P и воды P до объема 100,0 мл (раствор содержит 20 ppm ). 1,0 мл полученного раствора помещают в делительную воронку, прибавляют 50 мл серной кислоты разбавленной P, 140 мл воды P и 10 мл раствора 200 г/л гидроксиламина гидрохлорида P. Титруют приготовленным раствором дитизона; после каждого прибавления титранта смесь встряхивают двадцать раз, к концу титрования смесь оставляют для разделения слоев, затем отбрасывают хлороформный слой и продолжают титровать до получения синевато-зеленого окрашивания. Количество ртути (Э) в миллиграммах, эквивалентное содержанию дитизона в одном миллилитре раствора, вычисляют по формуле: Э=20/V где V - объем раствора дитизона, израсходованный на титрование, в миллилитрах.

Дитизон P1. [60-10-6].

См. Дитизон P.

5,5'-Дитиобис(2-нитробензойная кислота). . ( 396,35). [69-78-3]. 3-Карбокси-4-нитрофенилдисульфид. Реактив Эльмана.

Порошок желтого цвета. Умеренно растворима в 96% этаноле.

Температура плавления около 242 °C.

Дитиол. . ( 156,26). [496-74-2]. Толуол-3,4-дитиол. 4-Метилбензол-1,2-дитиол.

Кристаллы белого или почти белого цвета, гигроскопичны. Растворим в метаноле и растворах гидроксидов щелочных металлов.

Температура плавления около 30 °C.

Хранят в воздухонепроницаемом контейнере.

Дитиола реактив.

К 1 г дитиола P прибавляют 2 мл кислоты тиоликолевой P и доводят раствором 20 г/л натрия гидроксида P до объема 250 мл. Готовят непосредственно перед использованием.

Дитиотреитол. . ( 154,24). [27565-41-9]. трео-1,4-Димеркаптобутан-2,3-диол.

Игольчатые, слабо гигроскопичные кристаллы. Легко растворим в воде, ацетоне и этаноле безводном. Хранят в воздухонепроницаемом контейнере.

Дифениламин. . ( 169,22). [122-39-4].

Кристаллы белого или почти белого цвета. Мало растворим в воде, растворим в 96% этаноле.

Температура плавления: около 55 °C.

Хранят в защищенном от света месте.

Дифениламина раствор.

Раствор 1 г/л в кислоте серной P.

Хранят в защищенном от света месте.

Дифениламина раствор P1.

Раствор 10 г/л в серной кислоте P. Раствор должен быть бесцветным.

Дифениламина раствор P2.

1 г дифениламина P растворяют в 100 мл уксусной кислоты ледяной P и прибавляют 2,75 мл серной кислоты P. Раствор используют немедленно.

Дифенилантрацен. . ( 330,42). [1499-10-1]. 9,10-Дифенилантрацен.

Кристаллический порошок от желтоватого до желтого цвета. Практически не растворим в воде.

Температура плавления около 248 °C.

Дифенилбензидин. . ( 336,43). [531-91-9]. N,N'-Дифенилбензидин. N,N'-Дифенилбифенил-4,4'-диамин.

Кристаллический порошок белого или белого с сероватым оттенком цвета. Практически нерастворим в воде, мало растворим в ацетоне и 96% этаноле.

Температура плавления около 248 °C.

Нитраты. 8 мг растворяют в охлажденной смеси 5 мл воды P и 45 мл серной кислоты, свободной от азота P; полученный раствор должен быть бесцветным или слегка голубоватого цвета.

Сульфатная зола (2.1.4.14). Не более 0,1%.

Хранят в защищенном от света месте.

Дифенилборной кислоты аминоэтиловый эфир . ( 225,09). [524-95-8].

Кристаллический порошок белого или слегка желтоватого цвета. Практически не растворим в воде, растворим в 96% этаноле.

Температура плавления около 193 °C.

Дифенилкарбазид. . ( 242,3). [140-22-7]. 1,5-Дифенилкарбондигидразид.

Кристаллический порошок белого или почти белого цвета, постепенно розовеет на воздухе. Очень мало растворим в воде, растворим в ацетоне, 96% этаноле и уксусной кислоте ледяной.

Температура плавления: около 170 °C.

Сульфатная зола (2.1.4.14). Не более 0,1%.

Хранят в защищенном от света месте.

Дифенилкарбазида раствор.

0,2 г дифенилкарбазида P растворяют в 10 мл уксусной кислоты ледяной P и доводят объем раствора этанолом P до 100 мл. Готовят непосредственно перед использованием.

Дифенилкарбазон. . ( 240,26). [538-62-5]. 1,5-Дифенилкарбазон.

Кристаллический порошок оранжево-желтого цвета.

Практически не растворим в воде, очень легко растворим в 96% этаноле.

Температура плавления: около 157 °C с разложением.

Дифенилкарбазон-ртутный реактив.

Раствор A. 0,1 г дифенилкарбазона P растворяют в этаноле P и доводят объем раствора тем же растворителем до 50 мл.

Раствор B. 1 г ртути(II) хлорида P растворяют в этаноле P и доводят объем раствора тем же растворителем до 50 мл. Смешивают равные объемы растворов A и B.

Дифенилоксазол. . ( 221,25). [92-71-7]. 2,5-Дифенилоксазол.

Порошок белого или почти белого цвета. Практически не растворим в воде, растворим в метаноле, умеренно растворим в диоксане и уксусной кислоте ледяной.

Температура плавления около 70 °C.

около 1260. Определение проводят при длине волны 305 нм, используя в качестве растворителя метанол P.

Дифенилоксазол, используемый для жидкостной сцинтилляции, должен быть соответствующей степени чистоты.

Дифенилфениленоксида полимер.

Полимер 2,6-дифенил-п-фениленоксида.

Пористые гранулы шарообразной формы, белого или почти белого цвета; размер гранул указывают в испытаниях, в которых они используются.

Дихлорбензол. . ( 147,00). [95-50-1]. 1,2-Дихлорбензол.

Бесцветная маслянистая жидкость.

Практически не растворим в воде, растворим в этаноле безводном.

около 1,31.

Температура кипения около 180 °C.

Дихлорофос. . ( 220,98). [62-73-7]. 2,2-Дихлорвинилдиметилфосфат.

Жидкость от бесцветного до коричневато-желтого цвета.

Растворим в воде, смешивается с большинством органических растворителей.

около 1,452.

Дихлоруксусная кислота. . ( 128,94). [79-43-6].

Бесцветная жидкость. Смешивается с водой, 96% этанолом.

около 1,566.

около 1,466.

Температура кипения около 193 °C.

Дихлоруксусной кислоты раствор.

67 мл дихлоруксусной кислоты P доводят водой P до объема 300 мл и нейтрализуют раствором аммиака P по синей лакмусовой бумаге P. Охлаждают, прибавляют 33 мл дихлоруксусной кислоты P и доводят водой P до объема 600 мл.

Дихлорфенолиндофенола натриевая соль. . ( 326,11). [620-45-1]. Натрия 2,6-дихлор-N-(4-гидроксифенил)-1,4-бензохинонмоноимина дигидрат.

Порошок темно-зеленого цвета.

Легко растворима в воде и этаноле. Водный раствор имеет темно-синюю окраску, которая при подкислении раствора переходит в розовую.

Дихлорфенолиндофенола титрованный раствор.

50,0 мг дихлорфенолиндофенола натриевой соли P растворяют в 100,0 мл воды P и фильтруют.

Установка титра. 20,0 мг аскорбиновой кислоты P растворяют в 10 мл свежеприготовленного раствора 200 г/л метафосфорной кислоты P и доводят объем раствора водой P до 250,0 мл. 5,0 мл полученного раствора быстро титруют приготовленным раствором дихлорфенолиндофенола, из микробюретки с ценой деления 0,01 мл до появления розовой окраски, не исчезающей в течение 10 с, время титрования должно быть не более 2 мин. Раствор дихлорфенолиндофенола разбавляют водой P до получения раствора, 1 мл которого соответствует 0,1 мг аскорбиновой кислоты (C6H8O6).

Срок хранения 3 сут.

Титр устанавливают непосредственно перед использованием.

Дихлорфлуоресцеин. . ( 401,2). [76-54-0]. 2,7-Дихлорфлуоресцеин. 2-(2,7-Дихлор-6-гидрокси-3-оксо-3H-ксантен-9-ил)бензойная кислота.

Порошок от желтовато-коричневого до желто-оранжевого цвета.

Мало растворим в воде, легко растворим в 96% этаноле и разбавленных растворах гидроксидов щелочных металлов с образованием раствора с желтовато-зеленой флуоресценцией.

Дихлорхинонхлоримид. . ( 210,44). [101-38-22]. 2,6-Дихлор-N-хлор-1,4-бензохинонмоноимин.

Кристаллический порошок от светло-желтого до зеленовато-желтого цвета.

Практически не растворим в воде, растворим в 96% этаноле и разбавленных растворах гидроксидов щелочных металлов.

Температура плавления около 66 °C.

Дициклогексиламин. . ( 181,32). [101-83-7]. N,N-Дициклогексиламин.

Бесцветная жидкость.

Умеренно растворим в воде, смешивается с обычными органическими растворителями.

около 1,484.

Температура кипения около 256 °C.

Температура затвердевания (2.1.2.17). От 0 °C до 1 °C.

Дициклогексилмочевина. . ( 224,34). [2387-23-7]. 1,3-Дициклогексилмочевина.

Кристаллический порошок белого или почти белого цвета.

Температура плавления около 232 °C.

Диэтаноламин. ( 105,14). [111-42-2]. 2,2'-Иминобисэтанол.

Прозрачная вязкая жидкость слегка желтоватого цвета или кристаллы, расплывающиеся на воздухе, плавятся при температуре около 28 °C.

Очень легко растворим в воде, в ацетоне и метаноле.

около 1,09.

pH (2.1.2.3). От 10,0 до 11,5.

Измеряют pH раствора 50 г/л.

Диэтаноламин, используемый в испытании на щелочную фосфатазу, должен выдерживать следующее дополнительное требование.

Этаноламин. Не более 1,0%.

Определение проводят методом газовой хроматографии (2.1.2.27), используя в качестве внутреннего стандарта пропаноламин P.

Раствор внутреннего стандарта. 1,00 г 3-аминопропаноламина P растворяют в ацетоне P и доводят объем раствора тем же растворителем до 10,0 мл.

Испытуемый раствор (a). 5,00 г диэтиламина растворяют в ацетоне P и доводят объем раствора тем же растворителем до 10,0 мл.

Испытуемый раствор (b). 5,00 г диэтиламина растворяют в ацетоне P, прибавляют 1,0 мл раствора внутреннего стандарта и доводят объем раствора тем же растворителем до 10,0 мл.

Растворы сравнения. 0,50 г этаноламина P растворяют в ацетоне P и доводят объем раствора тем же растворителем до 10,0 мл. К 0,5 мл, 1,0 мл и 2,0 мл полученного раствора прибавляют по 1,0 мл раствора внутреннего стандарта и доводят объем каждого раствора ацетоном P до 10,0 мл.

Хроматографирование проводят на газовом хроматографе с пламенно-ионизационным детектором. Хроматографируют по 1,0 мкл каждого испытуемого раствора и по 1,0 мкл каждого раствора сравнения в следующих условиях:

- колонка размером 1 м x 4 мм, заполненная полимером дифенилфениленоксида P с размером частиц от 180 мкм до 250 мкм;

- газ-носитель азот для хроматографии P;

- скорость газа-носителя 40 мл/мин;

Время (мин) Температура (°C)
Колонка 0 -> 3 125
  3 -> 176 125 -> 300
Устройство для ввода проб   250
Детектор   280

Диэтиламин. . ( 73,14). [109-89-7].

Прозрачная бесцветная воспламеняющаяся жидкость. Имеет сильнощелочную реакцию, смешивается с водой и 96% этанолом.

около 0,71.

Температура кипения около 55 °C.

Диэтиламиноэтилдекстран.

Анионообменная смола в форме гидрохлорида. Порошок, образующий с водой гель.

N,N-Диэтиланилин. . ( 149,23). [91-66-7].

около 0,938.

Температура кипения около 217 °C.

Температура плавления около -38 °C.

Ди(2-этилгексил)фталат. . ( 390,56). Ди(2-этилгексил)бензол-1,2-дикарбоксилат.

Прозрачная маслянистая жидкость. Практически не растворим в воде, растворим в органических растворителях.

около 0,98.

около 1,486.

Вязкость (2.1.2.9). Около 80 мПа·с.

Диэтиленгликоль. . ( 106,12). [111-46-6]. 2,2'-Оксидиэтанол.

Содержит не менее 99,5% (м/м) .

Прозрачная бесцветная гигроскопическая жидкость. Смешивается с водой, ацетоном и 96% этанолом.

около 1,118.

около 1,447.

Температура кипения от 244 °C до 246 °C.

Хранят в воздухонепроницаемом контейнере.

Диэтилфенилендиамина сульфат. . ( 262,3). [6283-63-2]. N,N'-Диэтил-п-фенилендиамина сульфат. N,N'-Диэтилбензол-1,4-диамина сульфат.

Порошок белого или слегка желтоватого цвета. Растворим в воде.

Температура плавления около 185 °C с разложением.

Хранят в защищенном от света месте.

Диэтилфенилендиамина сульфата раствор.

К 250 мл воды P прибавляют 2 мл серной кислоты P и 25 мл 0,02 M раствора динатрия эдетата. В полученном растворе растворяют 1,1 г диэтилфенилендиамина сульфата P и доводят водой P до объема 1000 мл. Используют только бесцветный раствор.

Хранят в прохладном защищенном от света месте.

Срок хранения 1 мес.

N,N-Диэтилэтан-1,2-диамин. [100-36-7].

См. N,N-диэтилэтилендиамин P.

N,N-Диэтилэтилендиамин. . ( 116,20). [100-36-7].

Содержит не менее 98,0%

Слегка маслянистая жидкость, бесцветная или слегка желтоватого цвета, с сильным запахом аммиака. Оказывает раздражающее действие на кожу, глаза и слизистые оболочки.

около 0,827.

Температура кипения от 145 °C до 147 °C.

Вода (2.1.5.12). Не более 1,0%. Определение проводят из 0,500 г.

Диэтокситетрагидрофуран. . ( 160,2). [3320-90-9]. 2,5-Диэтокситетрагидрофуран. Смесь цис- и транс-изомеров.

Прозрачная бесцветная или слегка желтоватого цвета жидкость. Практически не растворим в воде, растворим в 96% этаноле и большинстве других органических растворителей.

около 0,98.

около 1,418.

Докузат натрия. . ( 444,6). [577-11-7]. Натрия 1,4-бис[(2-этилгексил)окси]-1,4-диоксобутан-2-сульфонат.

Содержит не менее 98,0% и не более 101,0% в пересчете на безводную субстанцию.

Воскообразная масса белого или почти белого цвета или хлопья. Гигроскопичен.

Умеренно растворим в воде, легко растворим в 96% этаноле и в метиленхлориде.

Дотриаконтан. . ( 450,9). [544-85-4]. н-Дотриаконтан.

Пластинки белого или почти белого цвета. Практически не растворим в воде, умеренно растворим в гексане.

Температура плавления около 69 °C.

Примеси. Не более 0,1% примесей со временем удерживания , характерным для -токоферолацетата; определение проводят методом газовой хроматографии в соответствии с указаниями в частной статье -Токоферолацетат.

Желатин. [9000-70-8].

Очищенный белок, полученный частичным щелочным или кислотным гидролизом и/или ферментным гидролизом и/или термическим гидролизом коллагена животных.

Гидролиз приводит к образованию гелеобразующего и негелеобразующего видов желатина. Различные виды желатина образуют водные растворы с разной степенью прозрачности и цветности. Для желатина специального применения допускается подходящая спецификация прозрачности и цветности.

Гелеобразующий желатин. Твердое вещество бледно-желтого или слегка желтовато-коричневого цвета, обычно встречающееся в виде полупрозрачных листочков, клочков, гранул или порошка. Практически не растворим в обычных органических растворителях, набухает в холодной воде, при нагревании образует коллоидный раствор, при охлаждении принимающий форму более или менее плотного геля.

Негелеобразующий желатин. Гранулы или порошок бледно-желтого или белого цвета. Растворим в холодной или теплой воде, практически не растворим в обычных органических растворителях.

Желатин гидролизованный.

50 г желатина P растворяют в 1000 мл воды P. Обрабатывают насыщенным паром в автоклаве при температуре 121 °C в течение 90 мин и лиофилизируют.

Железо. Fe. ( 55,85). [7439-89-6].

Порошок серого цвета или проволока. Растворимо в разбавленных минеральных кислотах.

Железа(III) аммония сульфат. . ( 482,2). [7783-83-7]. Дисульфата аммония железа(III) додекагидрат.

Кристаллы бледно-фиолетового цвета, выцветающие на воздухе. Очень легко растворим в воде, практически не растворим в 96% этаноле.

Железа(III) аммония сульфата раствор P2.

Раствор 100 г/л.

Перед использованием фильтруют, если необходимо.

Железа(III) аммония сульфата раствор P5.

Встряхивают 30,0 г железа(III) аммония сульфата P с 40 мл азотной кислоты P и доводят объем раствора водой P до 100 мл. Если раствор мутный, его центрифугируют или фильтруют.

Хранят в защищенном от света месте.

Железа(III) аммония сульфата раствор P6.

20 г железа(III) аммония сульфата P растворяют в 75 мл воды P, прибавляют 10 мл 2,8% (об/об) раствора серной кислоты P и доводят объем раствора водой P до 100 мл.

Железа(III) нитрат. . ( 404,0). [7782-61-8]. Нитрата железа(III) нонагидрат.

Содержит не менее 99,0% (м/м) .

Кристаллы или кристаллическая масса светло-фиолетового цвета. Очень легко растворим в воде.

Свободная кислота: не более 0,3% (в виде ).

Железа салицилата раствор.

0,1 г железа(III) аммония сульфата P растворяют в смеси 2 мл серной кислоты разбавленной P и 48 мл воды P, доводят объем раствора водой P до 100 мл. К полученному раствору прибавляют 50 мл раствора 11,5 г/л натрия салицилата P, 10 мл уксусной кислоты разбавленной P, 80 мл раствора 136 г/л натрия ацетата P и доводят объем раствора водой P до 500 мл. Готовят непосредственно перед использованием.

Хранят в воздухонепроницаемом контейнере в защищенном от света месте.

Железа(III) сульфат. . [15244-10-7]. Сульфат железа(III) гидратированный.

Порошок желтовато-белого цвета, сильно гигроскопичен, разлагается на воздухе. Мало растворим в воде и 96% этаноле.

Хранят в воздухонепроницаемом контейнере в защищенном от света месте.

Железа(III) хлорид. . ( 270,30). [10025-77-1]. Хлорида железа(III) гексагидрат.

Кристаллическая масса желто-оранжевого или коричневого цвета, расплывающаяся на воздухе. Очень легко растворим в воде, растворим в 96% этаноле. Под действием света железа(III) хлорид и его растворы частично восстанавливаются.

Хранят в воздухонепроницаемом контейнере.

Железа(III) хлорида раствор P1.

Раствор 105 г/л.

Железа(III) хлорида раствор P2.

Раствор 13 г/л.

Железа(III) хлорида раствор P3.

2,0 г железа(III) хлорида P растворяют в этаноле P и доводят объем раствора тем же растворителем до 100,0 мл.

Железа(III) хлорида и сульфаминовой кислоты реактив.

Раствор содержит 10 г/л железа(III) хлорида P и 16 г/л кислоты сульфаминовой P.

Железа(II) сульфат. . ( 278,0). [7782-63-0]. Сульфата железа(II) гептагидрат.

Содержит не менее 98,0% и не более 105,0% FeSO4·7H2O.

Кристаллический порошок светло-зеленого цвета или голубовато-зеленые кристаллы. Выветривается на воздухе.

Легко растворим в воде, очень легко растворим в кипящей воде, практически не растворим в 96% этаноле.

Окисляется во влажном воздухе, окрашиваясь в коричневый цвет.

Железа(II) сульфата раствор P2.

0,45 г железа(II) сульфата P растворяют в 50 мл 0,1 M хлороводородной кислоты и доводят объем раствора водой, свободной от углерода диоксида, P до 100 мл.

Готовят непосредственно перед использованием.

Желудочный искусственный сок.

2,0 г натрия хлорида P и 3,2 г пепсина порошка P растворяют в воде P, прибавляют 80 мл 1 M хлороводородной кислоты и доводят объем раствора водой P до 1 л.

Заменитель тромбоцитов.

К 0,5 - 1 г фосфолипидов P прибавляют 20 мл ацетона P и встряхивают в течение 2 ч, затем центрифугируют в течение 2 мин и сливают надосадочную жидкость. Остаток сушат в вакууме (водяной насос), прибавляют 20 мл хлороформа P, встряхивают в течение 2 ч и фильтруют под вакуумом; полученный остаток суспендируют в 5 - 10 мл раствора 9 г/л натрия хлорида P.

Для использования в количественном определении фактора IX готовят разбавленную суспензию в растворе 9 г/л натрия хлорида P таким образом, чтобы разность времени коагуляции между последовательными разведениями суспензий БСО составляла около 10 с.

Хранят разбавленные суспензии при температуре -30 °C.

Срок хранения 6 нед.

Изатин. . [ 147,13). [91-56-5]. Индолин-2,3-дион.

Мелкие кристаллы желтовато-красного цвета. Мало растворим в воде, растворим в горячей воде, 96% этаноле, растворим в растворах гидроксидов щелочных металлов с образованием фиолетового окрашивания, переходящего при стоянии в желтое.

Температура плавления около 200 °C, с частичной сублимацией.

Сульфатная зола (2.1.4.14). Не более 0,2%.

Изатина реактив.

6 мг железа(III) сульфата P растворяют в 8 мл воды P, прибавляют при перемешивании 50 мл серной кислоты P; к полученному раствору прибавляют 6 мг изатина P и перемешивают до растворения.

Раствор должен быть светло-желтого цвета, но не должен иметь оранжевый или красный цвет.

Изоамиловый спирт. . ( 88,15). [123-51-3]. 3-Метилбутан-1-ол.

Бесцветная жидкость. Мало растворим в воде, смешивается с 96% этанолом.

Температура кипения около 130 °C.

Изоандростерон. . ( 290,44). [481-29-8]. Эпиандростерон. 3-Гидрокси-5-андростан-17-он.

Порошок белого или почти белого цвета. Практически не растворим в воде, растворим в органических растворителях.

+88. Определение проводят, используя раствор 20 г/л в метаноле P.

Температура плавления от 172 °C до 174 °C.

А:14,24. Определение проводят при длине волны 304 нм, используя раствор 1,25 г/л.

Изоментол. . ( 156,27). [23283-97-8].

(+)-Изоментол: (1S,2R,5R)-2-изопропил-5-метилциклогексанол.

(+/-)-Изоментол: смесь равных частей (1S,2R,5R) и (1R,2S,5S-2-изопропил-5-метил-циклогексанола. Бесцветные кристаллы. Практически не растворим в воде, очень легко растворим в 96% этаноле.

(+)-изоментола около +24. Определение проводят, используя раствор 100 г/л в 96% этаноле P.

Температура кипения (+) - изоментола около 218 °C.

Температура кипения (+/-) - изоментола около 218 °C.

Температура плавления (+) - изоментола около 80 °C.

Температура плавления (+/-) - изоментола около 53 °C.

(+)-Изоментон. . ( 154,25). (1R)-цис-n-Ментан-3-он. (1R)-цис-2-Изопропил-5-метилциклогексанон.

Содержит различные количества ментона. Бесцветная жидкость. Очень мало растворим в воде, растворим в 96% этаноле.

около 0,904.

около 1,453.

около +93,2.

Изоментон, используемый в газовой хроматографии, должен выдерживать следующее дополнительное испытание.

Количественное определение. Определение проводят методом газовой хроматографии (2.1.2.27) в соответствие указаниям в частной фармакопейной статье Масло мяты перечной, используя (+)-изоментон в качестве испытуемого раствора.

Содержание изоментона, рассчитанное методом внутренней нормализации, должно быть не 80,0%.

Изопропиламин. . ( 59,11). [75-31-0]. Пропан-2-амин.

Бесцветная, сильно летучая, воспламеняющаяся жидкость.

около 1,374.

Температура кипения от 32 °C до 34 °C.

Изопропилмиристат. . ( 270,5). [110-27-0]. 1-Метилэтилтетрадеканоат.

Содержит не менее 90,0% .

Прозрачная, бесцветная, маслянистая жидкость.

Не смешивается с водой, смешивается с 96% этанолом, метиленхлоридом, жирными маслами и жидким парафином.

Относительная плотность около 0,853.

4-Изопропилфенол. . ( 136,19). [99-89-8].

Содержит не менее 98% .

Температура кипения: около 212 °C.

Температура плавления: от 59 °C до 61 °C.

Имидазол. . ( 68,08). [288-32-4].

Кристаллический порошок белого или почти белого цвета; растворим в воде и 96% этаноле.

Температура плавления около 90 °C.

Иминодибензил. ( 195,26). [494-19-9]. 10,11-Дигидродибенз[b,f]азепин.

Кристаллический порошок бледно-желтого цвета. Практически не растворим в воде, легко растворим в ацетоне.

Температура плавления около 106 °C.

Индигокармин. . ( 466,4). [860-22-0].

Показатель Шульца N 1309.

Индекс цветности (C. I.) N 73015.

Динатрия 3,3'-диоксо-2,2'-бисиндолиден-5,5'-дисульфонат. Обычно содержит натрия хлорид.

Порошок от синего до фиолетово-синего цвета или гранулы синего цвета с медным блеском. Умеренно растворим в воде, практически не растворим в 96% этаноле. Осаждается из водного раствора натрия хлоридом.

Индигокармина раствор.

0,2 г индигокармина P растворяют в смеси 10 мл хлороводородной кислоты P и 990 мл раствора 200 г/л серной кислоты, свободной от азота, P.

Раствор должен выдерживать следующее испытание.

10 мл полученного раствора прибавляют к раствору 1,0 мг калия нитрата P в 10 мл воды P, тотчас прибавляют 20 мл серной кислоты, свободной от азота, P и нагревают до кипения. Синее окрашивание раствора должно исчезнуть в течение 1 мин.

Индигокармина раствор P1.

4 г индигокармина P растворяют в воде P, прибавляя воду отдельными порциями до объема 900 мл, затем прибавляют 2 мл серной кислоты P и доводят объем раствора водой P до 1000 мл.

Установка титра. 10,0 мл стандартного раствора нитрата (100 ppm ) P помещают в коническую колбу с широким горлом вместимостью 100 мл, прибавляют 10 мл воды P, 0,05 мл раствора индигокармина P1 и тотчас прибавляют (за один раз, но осторожно) 30 мл серной кислоты P. Полученный раствор тотчас титруют приготовленным раствором индигокармина P1 до получения стабильной синей окраски.

Объем в миллилитрах (V), израсходованный на титрование, соответствует 1 мг .

Индигосульфокислоты раствор.

1 г индигокармина P растворяют в 25 мл серной кислоты P, затем прибавляют еще 25 мл серной кислоты P и разбавляют водой P до объема 1000 мл, осторожно вливая раствор в воду.

Индометацин. . ( 357,8). [53-86-1]. 2-[1-(4-Хлорбензоил)-5-метокси-2-метил-1H-индол-3-ил]уксусной кислоты.

Содержит не менее 98,0% и не более 102,0% в пересчете на сухую субстанцию.

Белый или желтый кристаллический порошок.

Практически нерастворим в воде, умеренно растворим в 96% этаноле.

Индофеноловый синий. . ( 276,33). [132-31-0]. N[4-(Диметиламино)фенил)]1,4-нафтохинонмоноимин.

Показатель Шульца N 939.

Индекс цветности (C.I.) N 49700.

Порошок фиолетово-черного цвета. Практически не растворим в воде.

Хроматография. Определение проводят методом тонкослойной хроматографии (2.1.2.26), используя в качестве тонкого слоя силикагель G P. На хроматографическую пластинку наносят 10 мкл раствора 0,1 г/л в метиленхлориде P и хроматографируют в этом же растворителе. Фронт растворителя должен пройти не менее 10 см. На хроматограмме должно обнаруживаться только одно основное пятно. Допускается пятно на старте.

Ионообменная смола сильнокислотная.

Смола в протонированной форме с группами сульфоновой кислоты, присоединенными к решетке, состоящей из полистирола, поперечно-сшитого с 8% дивинилбензола. Выпускают в виде гранул сферической формы; при отсутствии других указаний размер частиц составляет от 0,3 мм до 1,2 мм.

Емкость. От 4,5 ммоль/г до 5 ммоль/г при содержании воды от 50% до 60%.

Приготовление колонки. При отсутствии других указаний используют трубку с вплавленным внутрь диском из пористого стекла длиной 400 мм, внутренним диаметром 20 мм и высотой заполнения около 200 мм. Смолу предварительно смешивают с водой P, полученную взвесь вводят в трубку, не допуская образования пузырьков воздуха между частицами. Во время работы жидкость не должна опускаться ниже поверхности смолы.

Если смола находится в протонированной форме, промывают водой P до тех пор, пока для нейтрализации 50 мл потребуется не более 0,05 мл 0,1 M раствора натрия гидроксида. В качестве индикатора используют 0,1 мл раствора метилового оранжевого P. Если смола находится в натриевой форме или нуждается в регенерации, через колонку медленно пропускают около 100 мл смеси равных объемов хлороводородной кислоты P1 и воды P, а затем промывают водой P, как описано выше.

Йод. . ( 253,8). [7553-56-2].

Содержит не менее 99,5% и не более 100,5% .

Кристаллические пластинки или мелкие кристаллы серовато-фиолетового цвета с металлическим блеском.

Очень мало растворим в воде, растворим в 96% этаноле, мало растворим в глицерине, очень легко растворим в концентрированных растворах йодидов.

Медленно выветривается при комнатной температуре.

Йода раствор P1.

К 10,0 мл 0,05 M раствора йода прибавляют 0,6 г калия йодида P и доводят объем раствора водой P до 100,0 мл.

Готовят непосредственно перед использованием.

Йода раствор P2.

К 10,0 мл 0,05 M раствора йода прибавляют 0,6 г калия йодида P и доводят объем раствора водой P до 1000 мл.

Готовят непосредственно перед использованием.

Йода раствор P3.

2,0 мл раствора йода P1 доводят водой P до объема 100,0 мл.

Готовят непосредственно перед использованием.

Йода раствор P4.

14 г йода P растворяют в 100 мл раствора 400 г/л калия йодида P, прибавляют 1 мл хлороводородной кислоты разбавленной P и доводят объем раствора водой P до 1000 мл.

Хранят в защищенном от света месте.

Йода раствор спиртовый.

Раствор 10 г/л в 96% этаноле P. Хранят в защищенном от света месте.

Йода раствор в хлороформе.

Раствор 5 г/л в хлороформе P.

Хранят в защищенном от света месте.

Йодкрахмальная бумага.

Полоски фильтровальной бумаги погружают в 100 мл раствора крахмала P и иодида калия. Избыток жидкости удаляют. Сушат в защищенном от света месте.

Испытание на чувствительность. Смешивают 0,05 мл 0,1 M раствора натрия нитрата с 4 мл хлороводородной кислоты P и разбавляют водой P до объема 100 мл. Одну каплю раствора наносят на йодкрахмальную бумагу; должно появиться синее окрашивание.

Йода бромид. IBr. ( 206,8). [7789-33-5]. Бромид иода.

Кристаллы от синевато-черного до коричневато-черного цвета. Легко растворим в воде, 96% этаноле и уксусной кислоте ледяной.

Температура кипения около 116 °C.

Температура плавления около 40 °C.

Хранят в прохладном защищенном от света месте.

Йода бромида раствор.

20 г йода бромида P растворяют в уксусной кислоте ледяной P и доводят объем раствора тем же растворителем до 1000 мл.

Хранят в защищенном от света месте.

Йода пентаоксид перекристаллизированный. . ( 333,81). [12029-98-0]. Оксид иода(V).

Содержит не менее 99,5% .

Кристаллический порошок белого или почти белого цвета или гранулы от белого до серовато-белого цвета. Гигроскопичен, очень легко растворим в воде с образованием .

Стабильность при нагревании. 2 г йода пентоксида, предварительно выдержанного при температуре 200 °C в течение 1 ч, растворяют в 50 мл воды P; раствор должен быть бесцветным.

Количественное определение. 0,100 г йода пентоксида перекристаллизированного растворяют в 50 мл воды P, прибавляют 3 г калия йодида P и 10 мл хлороводородной кислоты разбавленной P. Титруют высвободившийся йод 0,1 M раствором натрия тиосульфата, используя в качестве индикатора 1 мл раствора крахмала P.

1 мл 0,1 M раствора натрия тиосульфата соответствует 2,782 мг .

Хранят в воздухонепроницаемом контейнере в защищенном от света месте.

2-Йодбензойная кислота. . ( 248,02). [88-67-5].

Кристаллический порошок от белого до светло-желтого цвета. Мало растворима в воде, растворима в 96% этаноле.

Температура плавления около 160 °C.

Хроматография. Определение проводят методом тонкослойной хроматографии (2.1.2.26), используя в качестве тонкого слоя целлюлозу для хроматографии P. На линию старта хроматографической пластинки наносят 20 мкл раствора кислоты 2-йодбензойной, приготовленного растворением 40 мг в 4 мл 0,1 M раствора натрия гидроксида и разведением водой P до объема 10 мл. Хроматографируют, используя в качестве подвижной фазы верхний слой, полученный при встряхивании смеси растворителей вода P - уксусная кислота ледяная P - толуол P (20:40:40). Когда фронт растворителей пройдет 12 см, пластинку просматривают в УФ-свете при длине волны 254 нм. На хроматограмме должно обнаруживаться только одно основное пятно.

2-Йодгиппуровая кислота. . (Mr 341,10). [147-58-0]. 2-(2-Йодбензамидо)уксусной кислоты дигидрат.

Кристаллический порошок белого или почти белого цвета. Умеренно растворима в воде.

Температура плавления около 170 °C.

Вода (2.1.5.12). От 9% до 13%. Определение проводят из 1,000 г.

Хроматография. Определение проводят методом тонкослойной хроматографии (2.1.2.26), используя в качестве тонкого слоя целлюлозу для хроматографии F254 P. На линию старта хроматографической пластинки наносят 20 мкл раствора кислоты 2-йод-гиппуровой, приготовленного растворением 40 мг в 4 мл 0,1 M раствора натрия гидроксида и разведением водой P до объема 10 мл. Хроматографируют, используя в качестве подвижной фазы верхний слой, полученный при встряхивании смеси растворителей вода P уксусная кислота ледяная P толуол P (20:40:40). Когда фронт растворителей пройдет 12 см, пластинку просматривают в УФ-свете при длине волны 254 нм. На хроматограмме должно обнаруживаться только одно основное пятно.

Йодоводородная кислота. HI. (Mr 127,91). [10034-85-2].

Кислоту йодоводородную перегоняют над красным фосфором, пропуская во время перегонки углерода диоксид P или азот P. Используют бесцветную или почти бесцветную, кипящую при постоянной температуре, смесь (от 55% до 58% HI), перегоняющуюся при температуре от 126 °C до 127 °C. Кислоту помещают в небольшие флаконы из стекла коричневого цвета, предварительно продутые углерода диоксидом P или азотом P, со стеклянными пробками, герметизируют парафином.

Хранят в защищенном от света месте.

Йодная кислота. . (Mr 227,94). [10450-60-9].

Кристаллы. Легко растворима в воде, растворима в 96% этаноле.

Температура плавления около 122 °C.

Йодплатината реактив.

К 3 мл раствора 100 г/л хлорплатиновой кислоты P прибавляют 97 мл воды P и 100 мл раствора 60 г/л калия йодида P.

Хранят в защищенном от света месте.

Йодсернистый реактив.

Устройство для приготовления реактива, состоящее из круглодонной колбы вместимостью 3 - 4 л с тремя входными отверстиями для мешалки, термометра и трубки, заполненной осушителем, должно быть закрытым и сухим в процессе подготовки. В колбу помещают 700 мл пиридина безводного P и 700 мл монометилового эфира этиленгликоля P, прибавляют при постоянном перемешивании 220 г мелкоизмельченного йода P, предварительно высушенного над фосфора(V) оксидом P. Перемешивание продолжают до полного растворения йода (около 30 мин), затем охлаждают колбу до температуры -10 °C и быстро прибавляют при постоянном перемешивании 190 г серы диоксида P. Температура реакционной смеси не должна превышать 30 °C. Охлаждают.

Установка титра. Около 20 мл метанола безводного P помещают в сосуд для титрования и титруют приготовленным йодсернистым реактивом (2.1.5.12). Прибавляют точно взвешенное достаточное количество воды P и повторяют определение воды. Вычисляют количество воды в миллиграммах, соответствующее 1 мл йодсернистого реактива.

1 мл йодсернистого реактива соответствует не менее 3,5 мг воды.

Должны быть приняты меры предосторожности для предотвращения воздействия на растворы атмосферной влаги. Титр устанавливают непосредственно перед использованием.

Хранят в сухом контейнере.

Йодуксусная кислота. . (Mr 185,95). [64-69-7].

Бесцветные или белого или почти белого цвета кристаллы. Растворима в воде и 96% этаноле.

Температура плавления от 82 °C до 83 °C.

5-Йодурацил. . (Mr 237,98). [696-07-1]. 5-Йод-1H,3H-пиримидин-2,4-дион.

Температура плавления около 276 °C с разложением.

Хроматография. Определение проводят методом тонкослойной хроматографии (2.1.2.26) в соответствии с указаниями частной фармакопейной статьи Йодоксиуридин. На хроматографическую пластинку наносят 5 мкл раствора 0,25 г/л; на полученной хроматограмме должно быть только одно основное пятно.

Йодэтан. . (Mr 155,97). [75-03-6].

Удержание: не менее 99%.

Жидкость от бесцветного до слегка желтоватого цвета, под действием воздуха и света темнеет. Смешивается с 96% этанолом и большинством органических растворителей.

около 1,95.

около 1,513.

Температура кипения около 72 °C.

Хранят в воздухонепроницаемом контейнере.

Кадмий. Cd. ( 112,41). [7440-43-9].

Блестящий металл серебристо-белого цвета. Практически не растворим в воде, легко растворим в азотной кислоте и горячей хлороводородной кислоте.

Казеин. [9000-71-9].

Смесь родственных фосфопротеинов, полученных из молока.

Аморфный порошок или гранулы белого или почти белого цвета. Очень мало растворим в воде и неполярных органических растворителях, растворим в хлороводородной кислоте концентрированной, с образованием бледно-фиолетового окрашивания. Образует соли с кислотами и основаниями. Изоэлектрическая точка казеина находится при значении pH около 4,7. Щелочные растворы имеют левое вращение плоскости поляризации.

Калия бикарбонат. [298-14-6].

См. Калия гидрокарбонат P.

Калия бикарбоната раствор насыщенный, метанольный.

См. Калия гидрокарбоната раствор насыщенный, метанольный P.

Калия бромат. . (Mr 167,00). [7758-01-2]. Бромат калия.

Кристаллы или гранулированный порошок белого или почти белого цвета. Растворим в воде, мало растворим в 96% этаноле.

Калия бромид. KBr. (Mr 119,0). [7758-02-3].

Содержит не менее 98,50% и не более 101,0% KBr в пересчете на сухую субстанцию.

Кристаллический порошок белого или почти белого цвета или бесцветные кристаллы.

Легко растворим в воде и глицерине, мало растворим в 96% этаноле.

Калия бромид, используемый в инфракрасной абсорбционной спектрофотометрии (2.1.2.23), должен выдерживать следующее дополнительное испытание.

ИК-спектр диска калия бромида, толщиной 2 мм, предварительно высушенного при температуре 250 °C в течение 1 ч, должен иметь практически ровную базовую линию в интервале длин волн от 4000 до 620 . Не должен иметь максимумов с поглощением более 0,02 над базовой линией, за исключением максимумов для воды при длинах волн 3440 и 1630 .

Калия гидрокарбонат. . (Mr 100,11). [298-14-6]. Гидрокарбонат калия.

Прозрачные бесцветные кристаллы. Легко растворим в воде, практически не растворим в 96% этаноле.

Калия гидрокарбоната раствор насыщенный, метанольный.

0,1 г калия гидрокарбоната P растворяют в 0,4 мл воды P при нагревании на водяной бане, прибавляют 25 мл метанола P и перемешивают круговыми движениями, продолжая нагревание до растворения.

Готовят непосредственно перед использованием.

Калия гидроксид. KOH. (Mr 56,11). [1310-58-3]. Гидроксид калия.

Содержит не менее 85,0% и не более 100,5% смеси щелочей в пересчете на KOH.

Твердая кристаллическая масса белого или почти белого цвета в виде палочек, пластинок или бесформенных кусочков. Расплывается на воздухе. Гигроскопичен. Поглощает углерода диоксид.

Очень легко растворим в воде, легко растворим в 96% этаноле.

Калия гидроксида 2 M раствор спиртовой.

12 г калия гидроксида P растворяют в 10 мл воды P и доводят объем раствора 96% этанолом P до 100 мл.

Калия гидроксида 0,5 M раствор спиртовой (10%, об/об).

28 г калия гидроксида P растворяют в 100 мл 96% спирта P и доводят объем раствора водой P до 1000 мл.

Калия гидроксида раствор спиртовый.

3 г калия гидроксида P растворяют в 5 мл воды P и доводят объем раствора 96% спиртом, свободным от альдегидов, P до 100 мл. Декантируют прозрачный раствор. Раствор должен быть почти бесцветным.

Калия гидроксида раствор спиртовой P1.

6,6 г калия гидроксида P растворяют в 50 мл воды P и доводят объем раствора этанолом P до 1000 мл.

Калия гидросульфат. . (Mr 136,17). [7646-93-7]. Гидросульфат калия.

Прозрачные, бесцветные, гигроскопичные кристаллы. Легко растворим в воде с образованием сильно кислого раствора.

Хранят в воздухонепроницаемом контейнере.

Калия гидротартрат. . (Mr 188,18). [868-14-4]. Калия гидро(2R,3R)-2,3-дигидроксибутан-1,4диоат.

Кристаллический порошок белого или почти белого цвета или бесцветные, слегка матовые кристаллы. Мало растворим в воде, растворим в кипящей воде, очень мало растворим в 96% этаноле.

Калия гидрофталат. . (Mr 204,22). [877-24-7]. Калия гидробензол-1,2-дикарбоксилат.

Кристаллы белого или почти белого цвета. Растворим в воде, мало растворим в 96% этаноле.

Калия гидрофталата 0,2 M раствор.

Раствор калия гидрофталата P содержит 40,84 г калия гидрофталата в пересчете на C8H5KO4 в 1000 мл.

Порошок или кристаллы бесцветные, белого или почти белого цвета, гигроскопический. Легко растворим в воде.

Калия дигидрофосфат. . (Mr 136,1). [7778-77-0]. Дигидрофосфат калия.

Содержит не менее 98,0% и не более 100,5% KH2PO4 в пересчете на сухую субстанцию.

Кристаллический порошок белого или почти белого цвета или бесцветные кристаллы.

Легко растворим в воде, практически не растворим в 96% этаноле.

Калия дигидрофосфата 0,2 M раствор.

Раствор калия дигидрофосфата P содержит 27,22 г в пересчете на в 1000 мл.

Калия дихромат. . (Mr 294,2). [7778-50-9]. Дихромат дикалия.

Калия дихромат, используемый для калибровки спектрофотометров (2.1.2.24), должен содержать не менее 99,9% K2Cr2O7 в пересчете на сухое вещество, высушенное при температуре 130 °C.

Кристаллы оранжево-красного цвета. Растворим в воде, практически не растворим в 96% этаноле.

Количественное определение. 1,000 г калия дихромата растворяют в воде P и доводят объем раствора тем же растворителем до 250,0 мл. 50,0 мл полученного раствора помещают в колбу вместимостью 500 мл прибавляют свежеприготовленный раствор, состоящий из 4 г калия йодида P, 2 г натрия гидрокарбоната P и 6 мл хлороводородной кислоты P в 100 мл воды P. Колбу закрывают пробкой, выдерживают в защищенном от света месте в течение 5 мин и титруют 0,1 M раствором натрия тиосульфата, используя в качестве индикатора 1 мл раствора крахмала, свободного от йода, P.

1 мл 0,1 M раствора натрия тиосульфата соответствует 4,903 мг .

Калия дихромата раствор.

Раствор 106 г/л.

Калия дихромата раствор P1.

Раствор 5 г/л.

Калия йодат. . (Mr 214,0). [7758-05-6].

Кристаллический порошок белого или почти белого цвета. Растворим в воде.

Калия йодид. KI. (Mr 166,0). [7681-11-0]. Йодид калия.

Содержит не менее 99,0% и не более 100,5% KI в пересчете на сухую субстанцию.

Порошок белого или почти белого цвета или бесцветные кристаллы.

Очень легко растворим в воде, легко растворим в глицерине, растворим в 96% этаноле.

Калия йодида раствор. Раствор 166 г/л.

Калия йодида йодированный раствор.

2 г йода P и 4 г калия йодида P растворяют в 10 мл воды P, после полного растворения доводят объем раствора водой P до 100 мл.

Калия йодида насыщенный раствор.

Насыщенный раствор калия йодида P в воде, свободной от углерода диоксида, P, должен содержать нерастворенные кристаллы. 0,5 мл насыщенного раствора калия йодида смешивают с 30 мл смеси хлороформ P - уксусная кислота P (2:3), прибавляют 0,1 мл раствора крахмала P; если появляется синее окрашивание, то оно должно исчезнуть при прибавлении 0,05 мл 0,1 M раствора натрия тиосульфата.

Хранят в защищенном от света месте.

Калия йодовисмутата раствор.

К 0,85 г висмутанитрата основного P прибавляют 40 мл воды P, 10 мл уксусной кислоты ледяной P и 20 мл раствора 400 г/л калия йодида P.

Калия йодовисмутата раствор P1.

100 винной г кислоты P растворяют в 400 мл воды P, прибавляют 8,5 г висмута нитрата основного P, встряхивают в течение 1 ч, прибавляют 200 мл раствора 400 г/л калия йодида P и энергично встряхивают. Выдерживают 24 ч и фильтруют.

Хранят в защищенном от света месте.

Калия йодовисмутата раствор P2.

Основной раствор. Суспендируют 1.7 г висмутанитрата основного P и 20 г винной кислоты P в 40 мл воды P. К суспензии прибавляют 40 мл раствора 400 г/л калия йодида P, встряхивают в течение 1 ч и фильтруют.

Срок хранения раствора несколько дней, при хранении во флаконах оранжевого стекла.

Раствор для опрыскивания. Непосредственно перед использованием смешивают 5 мл основного раствора с 15 мл воды P.

Калия йодовисмутата раствор разбавленный.

100 г винной кислоты P растворяют в 500 мл воды P и прибавляют 50 мл раствора калия йодовисмутата P1.

Хранят в защищенном от света месте.

Калия карбонат. . (Mr 138,21). [584-08-7]. Карбонат дикалия.

Гранулированный порошок белого или почти белого цвета; гигроскопичен. Очень легко растворим в воде, практически не растворим в этаноле безводном.

Хранят в воздухонепроницаемом контейнере.

Калия-натрия тартрат. . (Mr 282,22). [6381-59-5].

Бесцветные призматические кристаллы. Очень легко растворим в воде.

Калия нитрат. . (Mr 101,1). [7757-79-1].

Бесцветные кристаллы. Очень легко растворим в воде.

Калия перйодат. . (Mr 230,0). [7790-21-8].

Кристаллический порошок белого или почти белого цвета или бесцветные кристаллы. Растворим в воде.

Калия перманганат. . (Mr 158,0). [7722-64-7]. Перманганат калия.

Содержит не менее 99,0% и не более 100,5% KMnO4.

Гранулированный порошок темно-фиолетового или коричневато-черного цвета или кристаллы темно-фиолетового или почти черного цвета, обычно с металлическим блеском.

Растворим в холодной воде, легко растворим в кипящей воде.

Разлагается при взаимодействии с некоторыми органическими веществами.

Калия перманганата раствор в кислоте фосфорной.

3 г калия перманганата P растворяют в смеси 15 мл фосфорной кислоты P и 70 мл воды P, доводят объем раствора водой P до 100 мл.

Калия перманганата раствор.

Раствор 30 г/л.

Калия перренат. . (Mr 289,3). [10466-65-6]. Перренат калия.

Кристаллический порошок белого или почти белого цвета. Растворим в воде, мало растворим в 96% этаноле, метаноле и пропиленгликоле.

Калия персульфат. . (Mr 270,32). [7727-21-1]. Пероксидисульфат дикалия.

Бесцветные кристаллы или кристаллический порошок белого или почти белого цвета. Умеренно растворим в воде, практически не растворим в 96% этаноле.

Водные растворы разлагаются при комнатной температуре, быстрее - при нагревании.

Калия пироантимонат. . (Mr 262,90). [12208-13-8]. Гексагидроксоантимонат(V) калия.

Кристаллы или кристаллический порошок белого или почти белого цвета. Умеренно растворим в воде.

Калия пироантимоната раствор.

2 г калия пироантимоната P растворяют в 95 мл горячей воды P, быстро охлаждают, прибавляют раствор, содержащий 2,5 г калия гидроксида P в 50 мл воды P, и 1 мл раствора натрия гидроксида разбавленного P. Выдерживают в течение 24 ч, фильтруют и доводят водой P до объема 150 мл.

Калия плюмбита раствор.

1,7 г свинца ацетата P, 3,4 г калия цитрата P и 50 г калия гидроксида P растворяют в воде P и доводят объем раствора тем же растворителем до 100 мл.

Калия сульфат. . (Mr 174,26). [7778-80-5]. Сульфат дикалия.

Бесцветные кристаллы. Растворим в воде.

Калия тартрат. . (Mr 235,27). [921-53-9]. (2R,3R)-2,3-дигидроксибутан-1,4-диоата дикалия гемигидрат.

Гранулированный порошок или кристаллы белого или почти белого цвета. Очень легко растворим в воде, очень мало растворим в 96% этаноле.

Калия тетрайодомеркурата раствор.

1,35 г ртути хлорида P растворяют в 50 мл воды P, прибавляют 5 г калия йодида P и доводят объем раствора водой P до 100 мл.

Калия тетрайодомеркурата щелочной раствор.

11 г калия йодида P и 15 г ртути йодида P растворяют в воде P, доводят объем раствора тем же растворителем до 100 мл.

Непосредственно перед использованием смешивают равные объемы полученного раствора и раствора 250 г/л натрия гидроксида P.

Калия тетраоксалат. . (Mr 254,19). [6100-20-5]. Тетраоксалата калия дигидрат.

Кристаллический порошок белого или почти белого цвета. Умеренно растворим в воде, растворим в кипящей воде, мало растворим в 96% этаноле.

Калия тиоцианат. KSCN. (Mr 97,18). [333-20-0]. Тиоцианат калия.

Бесцветные кристаллы, расплывающиеся на воздухе. Очень легко растворим в воде и 96% этаноле.

Хранят в воздухонепроницаемом контейнере.

Калия тиоцианата раствор.

Раствор 97 г/л.

Калия ферриперйодата раствор.

1 г калия перйодата P растворяют в 5 мл свежеприготовленного раствора 120 г/л калия гидроксида P, прибавляют 20 мл воды P и 1,5 мл раствора железа(III) хлорида P1, доводят свежеприготовленным раствором 120 г/л калия гидроксида P до объема 50 мл.

Калия феррицианид. . (Mr 329,26). [13746-66-2]. Гексацианоферрат(III) трикалия.

Кристаллы красного цвета. Легко растворим в воде.

Калия феррицианида раствор.

Промывают 5 г калия феррицианида P небольшим количеством воды P, растворяют в воде P и доводят объем раствора тем же растворителем до 100 мл.

Готовят непосредственно перед использованием.

Калия ферроцианид. . (Mr 422,39). [14459-95-1]. Гексацианоферрата(II) тетракалия тригидрат.

Прозрачные кристаллы желтого цвета. Легко растворим в воде, практически не растворим в 96% этаноле.

Калия ферроцианида раствор.

Раствор 53 г/л.

Калия хлорат. . (Mr 122,55). [3811-04-9]. Хлорат калия.

Порошок или гранулы, или кристаллы белого или почти белого цвета. Растворим в воде.

Калия хлорид. KCl. (Mr 74,6). [7447-40-7]. Хлорид калия.

Содержит не менее 99,0% и не более 101,0% KCl в пересчете на сухую субстанцию.

Кристаллический порошок белого или почти белого цвета или бесцветные кристаллы.

Легко растворим в воде, практически не растворим в этаноле безводном.

Калия хлорид, используемый для инфракрасной абсорбционной спектрофотометрии (2.1.2.23), должен выдерживать следующее дополнительное требование.

ИК-спектр диска калия хлорида, толщиной 2 мм, предварительно высушенного при температуре 250 °C в течение 1 ч, должен иметь практически ровную базовую линию в интервале длин волн от 4000 до 620 . Не должен иметь максимумов с поглощением более 0,02 над базовой линией, за исключением максимумов для воды при длинах волн 3440 и 1630 .

Калия хлорида 0,1 M раствор.

Раствор калия хлорида P содержит 7,46 г KCl в пересчете на KCl в 1000 мл.

Калия хромат. . (Mr 194,19). [7789-00-6]. Хромат дикалия.

Кристаллы желтого цвета. Легко растворим воде.

Калия хромата раствор.

Раствор 50 г/л.

Калия цианид. KCN. (Mr 65,12). [151-50-8]. Цианид калия.

Кристаллический порошок или масса, или гранулы белого или почти белого цвета. Легко растворим в воде, мало растворим в 96% этаноле.

Калия цианида раствор.

Раствор 100 г/л.

Калия цитрат. . (Mr 324,4). [6100-05-6]. Трикалия 2-гидроксипропан-1,2,3-трикарбоксилат.

Калия цитрат содержит не менее 99,0% и не более 101,0% в пересчете на безводную субстанцию.

Гранулированный порошок белого или почти белого цвета или бесцветные кристаллы. Гигроскопичный.

Очень легко растворим в воде, практически не растворим в 96% этаноле.

Кальконкарбоновая кислота. [3737-95-9].

См. Хальконкарбоновая кислота P.

Кальконкарбоновой кислоты индикаторная смесь.

См. Хальконкарбоновой кислоты индикаторная смесь P.

Кальция ацетат. . (Mr 158,2). [62-54-4]. Кальция диацетат.

Содержит не менее 99,0% и не более 101,0% C4H6CaO4 в пересчете на безводную субстанцию.

Гигроскопичный порошок белого или почти белого цвета.

Легко растворим в воде, мало растворим в 96% этаноле.

Кальция гидроксид. . (Mr 74,09). [1305-62-0]. Дигидроксид кальция.

Порошок белого или почти белого цвета. Почти полностью растворим в 600 частях воды.

Кальция гидроксида раствор.

Свежеприготовленный насыщенный раствор.

Кальция карбонат. . (Mr 100,1). [471-34-1]. Карбонат кальция.

Содержит не менее 98,5% и не более 100,5% CaCO3 в пересчете на сухую субстанцию.

Порошок белого или почти белого цвета. Практически нерастворим в воде.

Кальция карбоната P1.

Должен выдерживать требования для кальция карбоната P и следующее дополнительное требование.

Хлориды (2.1.4.4). Не более 50 ppm.

Кальция лактат. . (Mr 308,3). [41372-22-9]. Лактата кальция пентагидрат.

Содержит не менее 98,0% и не более 102,0% бис(2-гидроксипропаноат кальция) или смесь пентагидратов кальция (2R)-, (2S)- и (2RS)-2-гидроксипропаноатов в пересчете на сухую субстанцию.

Кристаллический или гранулированный порошок белого или почти белого цвета, слегка выветривающийся на воздухе.

Растворим в воде, легко растворим в кипящей воде, очень мало растворим в 96% этаноле.

Кальция сульфат. . (Mr 145,14). [10034-76-1]. Сульфата кальция гемигидрат.

Порошок белого или почти белого цвета. Растворим примерно в 1500 частях воды, практически не растворим в 96% этаноле. При смешивании с водой, масса которой равна половине массы кальция сульфата, порошок быстро затвердевает, превращаясь в твердую пористую массу.

Кальция сульфата раствор.

5 г кальция сульфата P взбалтывают со 100 мл воды P в течение 1 ч и фильтруют.

Кальция хлорид. . (Mr 147,0). [10035-04-8]. Хлорида кальция дигидрат.

Кальция хлорида дигидрат содержит не менее 97,0% и не более 103,0% .

Кристаллический порошок белого или почти белого цвета. Гигроскопичный.

Легко растворим в воде, растворим в 96% этаноле.

Кальция хлорида раствор.

Раствор 73,5 г/л.

Кальция хлорида 0,01 M раствор.

0,147 г кальция хлорида P растворяют в воде P и доводят объем раствора тем же растворителем до 100,0 мл.

Кальция хлорида 0,02 M раствор.

2,94 г кальция хлорида P растворяют в 900 мл воды P, устанавливают pH раствора в пределах от 6,0 до 6,2 и доводят объем раствора водой P до 1000 мл.

Хранят при температуре от 2 °C до 8 °C.

Кальция хлорида 0,025 M раствор.

0,368 г кальция хлорида P растворяют в воде P и доводят объем раствора водой P до 100,0 мл.

Кальция хлорид P1. (Mr 183,05). Хлорида кальция тетрагидрат.

Содержит не более 0,05 ppmFe.

Кальция хлорид безводный. . (Mr 110,98). [10043-52-4]. Хлорид кальция.

Содержит не менее 98,0% в пересчете на сухое вещество.

Гранулы белого или почти белого цвета, расплывающиеся на воздухе. Очень легко растворим в воде, легко растворим в 96% этаноле и метаноле.

Потеря в массе при высушивании (2.1.2.31). Не более 5,0%. Определение проводят в сушильном шкафу при температуре 200 °C.

Хранят в воздухонепроницаемом контейнере, защищая от воздействия влаги.

Камедь бобов рожкового дерева.

Измельченный эндосперм фруктовых косточек Ceratania siliqua L. Taub.

Порошок белого или почти белого цвета, содержащий от 70% до 80% растворимой в воде смолы, состоящей в основном из галактоманногликона.

Камфора. . (Mr 152,2). [76-22-2].

Камфора рацемическая представляет собой (1RS,4RS)-1,7,7-триметилбицикло[2.2.1]гептан-2-он.

Кристаллический порошок или рыхлая кристаллическая масса белого или почти белого цвета. Легко летучая даже при комнатной температуре.

Мало растворима в воде, очень легко растворима в 96% этаноле и петролейном эфире, легко растворима в жирных маслах, умеренно растворима в глицерине.

Камфора, используемая в газовой хроматографии, должна выдерживать следующее дополнительное испытание.

Количественное определение. Определение проводят методом газовой хроматографии (2.1.2.27) в соответствии с указаниями в частной фармакопейной статье Масло лавандовое.

Испытуемый раствор. 10 г/л раствор испытуемой субстанции в гексане P.

Содержание камфоры, рассчитанное методом внутренней нормализации, должно быть не менее 95,0%.

(1S)-(+)10-Камфоросульфоновая кислота. . (Mr 232,30). [3144-16-9]. (1S,4R)-(+)-2-Оксо-10-борненсульфоновая кислота. [(1S)-7,7-диметил-2-оксобицикло[2.2.1]гептан-1-ил]метан сульфоновая кислота. Кислота Рейхлера.

Кристаллы в виде призм. Гигроскопична, растворима в воде.

Содержит не менее 99,0% (1S)-(+)-10-камфоросульфоновой кислоты.

+20+/-1. Определение проводят, используя раствор 43 г/л в воде P.

Температура плавления около 194 °C с разложением.

А (2.2.41): 10,2·. Определение проводят при длине волны 290,5 нм, используя раствор 1,0 г/л.

Каолин легкий. [1332-58-7].

Очищенный природный алюмосиликат гидратированный. Содержит подходящий диспергатор.

Легкий порошок белого или почти белого цвета, не содержащий твердых спекшихся частиц, маслянистый на ощупь. Практически не растворим в воде и минеральных кислотах.

Крупные частицы. Не более 0,5%.

5,0 г каолина помещают в цилиндр с притертой стеклянной пробкой длиной около 160 мм и диаметром 35 мм, прибавляют 60 мл раствора 10 г/л натрия пирофосфата P, энергично встряхивают и отстаивают в течение 5 мин. С помощью пипетки отбирают 50 мл жидкости на уровне около 5 см ниже поверхности и отбрасывают. К оставшейся жидкости прибавляют 50 мл воды P, встряхивают, отстаивают в течение 5 мин и удаляют 50 мл, в соответствии с описанием выше. Эту операцию повторяют до тех пор, пока не будет удалено в общей сложности 400 мл. Переносят оставшуюся суспензию в чашку для выпаривания, выпаривают на водяной бане досуха и сушат до постоянной массы при температуре от 100 °C до 105 °C. Масса остатка должна быть не более 25 мг.

Мелкие частицы 5,0 г каолина диспергируют в 250 мл воды P при энергичном встряхивании в течение 2 мин и тотчас выливают в стеклянный цилиндр диаметром 50 мм. С помощью пипетки отбирают 20 мл, помещают в фарфоровую чашку, выпаривают на водяной бане досуха и сушат до постоянной массы при температуре от 100 °C до 105 °C. Остаток суспензии отстаивают при температуре 20 °C в течение 4 ч и с помощью пипетки удаляют 20 мл на уровне точно 5 см ниже поверхности, не взмучивая осадок. Остаток помещают в фарфоровую чашку, выпаривают досуха и сушат до постоянной массы при температуре от 100 °C до 105 °C. Масса второго остатка должна быть не менее 70% от массы первого остатка.

Каприловый спирт.

См. Деканол P.

Карбазол. . (Mr 167,19). [86-74-8]. Дибензопиррол.

Кристаллы. Практически не растворим в воде, легко растворим в ацетоне, мало растворим в этаноле безводном.

Температура плавления около 245 °C.

Карбомер. [9007-20-9].

Поперечно-сшитый полимер акриловой кислоты, после высушивания при температуре 80 °C в течение 1 ч содержит большое количество карбоксильных групп (, от 56% до 68%).

Средняя молекулярная масса около 3 · 106.

pH (2.1.2.3). Около 3.

Измеряют pH суспензии 10 г/л.

Карбофенотион. . (Mr 342,87). [786-19-6]. O,O-Диэтил-S-[[(4-хлорфенил)тио]метил]фосфордитиоат.

Жидкость желтоватого цвета. Практически нерастворим в воде, смешивается с органическими растворителями.

около 1,27.

Для частной фармакопейной статьи Ланолин может быть использован сертификационный раствор сравнения (10 нг/мкл в изооктане).

Карвакрол. . (Mr 150,22). [499-75-2]. 5-Изопропил-2-метилфенол.

Жидкость коричневатого цвета. Практически не растворим в воде, очень легко растворим в 96% спирте.

около 0,975.

около 1,523.

Температура кипения около 237 °C.

Карвакрол, используемый в газовой хроматографии, должен выдерживать следующее дополнительное испытание.

Количественное определение. Определение проводят методом газовой хроматографии (2.1.2.27) в соответствии с указаниями в частной фармакопейной статье Масло мяты перечной.

Испытуемый раствор. 0,1 г растворяют в 10 мл ацетона P.

Содержание карвакрола, рассчитанное методом внутренней нормализации, должно быть не менее 95,0%.

Карвон. . (Mr 150,2). [2244-16-8]. (+)-n-мета-6,8-диен-2-он. (5S)-2-Метил-5-(1-метилэтенил)циклогекс-2-енон.

Жидкость. Практически не растворим в воде, смешивается с 96% этанолом.

около 0,965.

около 1,500.

около +61.

Температура кипения около 230 °C.

Карвон, используемый в газовой хроматографии, должен выдерживать следующее дополнительное испытание.

Количественное определение. Определение проводят методом газовой хроматографии (2.1.2.27) в соответствии с указаниями в частной фармакопейной статье Масло мяты перечной, используя карвон в качестве испытуемого раствора.

Содержание карвона, рассчитанное методом внутренней нормализации, должно быть не менее 98,0%.

Катехин. . (Mr 290,3, для безводного вещества). [154-23-4]. (+)-(2R,3S)-2-(3,4-Дигидроксифенил)3,4-дигидро-2H-хромен-3,5,7-триол.

Катехол. Цианиданол. Цианидол.

Катионообменная смола.

Смола в протонированной форме с группами сульфоновой кислоты, присоединенными к решетке полимера, состоящего из полистирола, поперечно-сшитого 8% дивинилбензола. Выпускают в виде сферических гранул.

Катионообменная смола P1.

Смола в протонированной форме с группами сульфоновой кислоты, присоединенными к решетке полимера, состоящего из полистирола, поперечно-сшитого 4% дивинилбензола.

Выпускают в виде сферических гранул.

Катионообменная смола сильная (кальциевая форма).

Смола в кальциевой форме с группами сульфоновой кислоты, присоединенными к решетке полимера, состоящего из полистирола, поперечно-сшитого 8% дивинилбензола.

Катионообменная смола сильная (натриевая форма).

Смола в натриевой форме с группами сульфоновой кислоты, присоединенными к решетке полимера, состоящего из полистирола, поперечно-сшитого дивинилбензола.

Кетостеариловый спирт. [67762-27-0].

Смесь твердых алифатических спиртов, главным образом октадекан-1-ол (стеариловый спирт, , Mr 270,5) и гексадекан-1-ол (цетиловый спирт, , Mr 242,4), животного или растительного происхождения.

Содержит не менее 40,0% стеарилового спирта и в сумме не менее 90,0% стеарилового спирта и цетилового спирта.

Воскоподобная масса белого или бледно-желтого цвета, пластины, хлопья или гранулы.

Практически нерастворим в воде, растворим в 96% этаноле и в петролейном эфире. При плавлении смешивается с жирными маслами, с жидким парафином и с растопленным шерстяным жиром.

Кизельгур G.

Состоит из кизельгура, обработанного хлороводородной кислотой и кальцинированного, к которому прибавлено около 15% кальция сульфата гемигидрата.

Мелкий порошок серовато-белого цвета; при растирании с водой серый цвет становится более выраженным. Средний размер частиц от 10 мкм до 40 мкм.

Кальция сульфат. Определение проводят методом, указанным для силикагеля G P.

pH (2.1.2.3). От 7 до 8. Измеряют pH суспензии, полученной встряхиванием 1 г с 10 мл воды, свободной от углерода диоксида, P в течение 5 мин.

Хроматографическая разделяющая способность. Определение проводят методом тонкослойной хроматографии (2.1.2.26). Пластинки готовят, используя взвесь кизельгура G с раствором 2,7 г/л натрия ацетата P. На линию старта хроматографической пластинки наносят 5 мкл раствора, содержащего по 0,1 г/л лактозы, сахарозы, глюкозы и фруктозы в пиридине P. Хроматографируют в системе растворителей вода P - 2-пропанол P - этилацетат P (12:23:65). Время прохождения фронта растворителей на расстояние 14 см около 40 мин. Пластинку сушат на воздухе, опрыскивают раствором анисового альдегида P, расходуя около 10 мл и нагревают при температуре от 100 °C до 105 °C в течение 5 мин.

На хроматограмме должны обнаруживаться четыре четких, хорошо разделенных без "хвостов", пятна.

Кизельгур для хроматографии.

Легкий порошок белого или желтовато-белого цвета. Практически не растворим в воде, разбавленных кислотах и органических растворителях.

Скорость фильтрации. Используют хроматографическую колонку размером 0,25 м x 10 мм с пластинкой из пористого стекла (100) и двумя отметками на высоте 0,10 м и 0,20 м над пластинкой. Колонку заполняют испытуемым веществом до первой отметки, а до второй отметки заполняют водой P. Когда первые капли начинают вытекать из колонки, снова заполняют до второй отметки водой P и измеряют время вытекания из колонки первых 5 мл воды. Скорость потока должна быть не менее 1 мл/мин.

Цветность (2.1.2.2, метод I). Элюат, полученный при испытании на скорость фильтрации, должен быть бесцветным.

Кислотность или щелочность. К 1,00 г прибавляют 10 мл воды P, энергично взбалтывают и выдерживают в течение 5 мин. Суспензию фильтруют через фильтр, предварительно промытый горячей водой P до нейтральной реакции в промывной воде. К 2,0 мл фильтрата прибавляют 0,05 мл раствора метилового красного P; раствор должен иметь желтое окрашивание. К 2,0 мл фильтрата прибавляют 0,05 мл раствора фенолфталеина P1; допускается слабо розовое окрашивание раствора.

Водорастворимые вещества. 10,0 г помещают в хроматографическую колонку размером 0,25 м x 10 мм, элюируют водой P, собирая первые 20 мл элюата, выпаривают досуха, остаток сушат при температуре от 100 °C до 105 °C. Масса остатка должна быть не более 10 мг.

Железо (2.1.4.9). Не более 200 ppm.

К 0,50 г прибавляют 10 мл смеси равных объемов хлороводородной кислоты P1 и воды P, энергично встряхивают, выдерживают в течение 5 мин и фильтруют. 1,0 мл фильтрата должен выдерживать испытание на железо.

Потеря в массе после прокаливания. Не более 0,5%.

Во время прокаливания (600 +/- 50 °C) вещество не должно иметь коричневую или черную окраску.

Кислород. . (Mr 32,00).

Содержит не менее 99,99% (об/об) .

Азот и аргон. Не более 100 ppm.

Углерода диоксид. Не более 10 ppm.

Углерода монооксид. Не более 5 ppm.

Кислотный синий 83. . (Mr 826). [6104-59-2].

Цветной индекс (C. I.) N 42660.

Бриллиантовый синий. Кумасси бриллиантовый синий P 250.

Порошок коричневого цвета. Не растворим в холодной воде, мало растворим в кипящей воде и этаноле безводном, растворим в кислоте серной, уксусной кислоте ледяной и разбавленных растворах гидроксидов щелочных металлов.

Кислотный синий 90. . (Mr 854). [6104-58-1].

Цветной индекс (C. I.) N 42655.

Натрий[4-[[4-[(4-этоксифенил)амино]фенил][[4-(этил)(3-сульфонатобензил)амино]фенил]метилен]циклогекса-2,5-диен-1-илиден](этил)-(3-сульфонатобензил)аммоний.

Порошок темно-коричневого цвета с фиолетовым блеском и с вкрапленными частицами, имеющих металлический блеск. Растворим в воде и этаноле безводном.

Потеря в массе при высушивании (2.1.2.31). Не более 5,0%. 0,500 г сушат в сушильном шкафу при температуре от 100 °C до 105 °C.

более 500 в пересчете на сухое вещество. Определение проводят при длине волны 577 нм, используя раствор 0,01 г/л в буферном растворе с pH 7,0.

Потеря в массе при высушивании (2.1.2.31). Не более 5,0%.

0,500 г сушат в сушильном шкафу при температуре от 100 °C до 105 °C.

Кислотный синий 92. . (Mr 695,6). [3861-73-2].

Цветной индекс (C. I.) N 13390.

Кумасси синий. Аназолен натрий. Тринатрия 8-гидрокси-4'-(фениламино)азонафталин-3,5',6-трисульфонат.

Кристаллы темно-синего цвета. Мало растворим в 96% этаноле, растворим в воде, ацетоне и моноэтиловом эфире этиленгликоля.

Кислотного синего 92 раствор.

0,5 г кислотного синего 92 P растворяют в смеси 10 мл уксусной кислоты ледяной P, 45 мл 96% этанола P и 45 мл воды P.

Клобетазола пропионат. . (Mr 467,0). [25122-46-7].

21-Хлор-9-фтор-11,17-дигидрокси-16-метилпрегна-1,4диен-3,20-дион-17-пропионат.

Кристаллический порошок белого или почти белого цвета. Не растворим в воде, растворим в 96% этаноле и ацетоне.

: около + 104 (в диоксане).

Температура плавления около 196 °C.

Кобальта нитрат. . (Mr 291,0). [10026-22-9]. Нитрата кобальта(II) гексагидрат.

Мелкие кристаллы гранатового цвета. Очень легко растворим в воде.

Кобальта хлорид. . (Mr 237,93). [7791-13-1]. Хлорид кобальта(II), гексагидрат.

Кристаллический порошок красного цвета или кристаллы темно-красного цвета. Очень легко растворим в воде, растворим в 96% этаноле.

Кодеин. . (Mr 317,4). [6059-47-8]. 7,8-Дидегидро-4,5-эпокси-3-метокси-17-метилморфинан-6-ол.

Содержит не менее 99,0% и не более 101,0% в пересчете на сухую субстанцию.

Белый или почти белый кристаллический порошок или бесцветные кристаллы.

Растворим в кипящей воде, легко растворим в 96% этаноле.

Кодеина фосфат. . (Mr 406,4). [52-28-8]. 7,8-Дидегидро-4,5-эпокси-3-метокси-17-метилморфинан-6-ола фосфата гемигидрат.

Содержит не менее 98,5% и не более 101,0% в пересчете на сухую субстанцию.

Кристаллический порошок белого или почти белого цвета, или небольшие бесцветные кристаллы.

Легко растворим в воде, мало растворим или очень мало растворим в 96% этаноле.

Конго красный. . (Mr 696,7). [573-58-0]. Динатрий (бифенил-4,4'-диил-бис-2,2'азо)бис(1-аминонафталин-4-сульфонат).

Показатель Шульца N 360.

Цветной индекс (C.I.) N 22120.

Порошок коричневато-красного цвета. Растворим в воде.

Конго красного бумага.

Полоски фильтровальной бумаги погружают на несколько минут в раствор конго красного P. Высушивают.

Конго красного раствор.

0,1 г конго красного P растворяют в смеси 20 мл 96% этанола P и воды P и доводят объем раствора водой P до 100 мл.

Испытание на чувствительность. К 100 мл воды, свободной от углерода диоксида, P прибавляют 0,2 мл раствора конго красного и 0,3 мл 0,1 M хлороводородной кислоты; появляется синее окрашивание, которое должно перейти в розовое при прибавлении не более 0,3 мл 0,1 M раствора натрия гидроксида.

Изменение окраски. От синей до розовой в интервале pH 3,0 - 5,0.

Коричный альдегид. . (Mr 132,16). [104-55-2]. 3-Фенилпропеналь.

Маслянистая жидкость от желтоватого до зеленовато-желтого цвета. Мало растворим в воде, очень легко растворим в 96% этаноле.

около 1,620.

Хранят в прохладном защищенном от света месте.

Кортизон. . (Mr 360,44). [53-06-5].

Содержит не менее 95,0% .

Температура плавления от 223 °C до 228 °C.

Кортизона ацетат. . (Mr 402,5). [50-04-4]. 17-Гидрокси-3,11,20-триооксопрегн-4-ен-21-илацетат.

Содержит не менее 97,0% и не более 103,0% в пересчете на сухую субстанцию.

Кристаллический порошок белого или почти белого цвета.

Практически нерастворим в воде, легко растворим в метиленхлориде, растворим в диоксане, умеренно растворим в ацетоне, малорастворим в 96% этаноле и в метаноле. Обладает полиморфизмом.

Кофеин. . (Mr 194,2). [58-08-2]. 1,3,7-Триметил-3,7-дигидро-1H-пурин-2,6-дион.

Содержит не менее 98,5% и не более 101,5% в пересчете на сухую субстанцию.

Кристаллический порошок или шелковистые кристаллы белого или почти белого цвета. Легко сублимируется.

Умеренно растворим в воде, легко растворим в кипящей воде, мало растворим в 96% этаноле.

Растворяется в концентрированных растворах щелочных бензоатов или салицилатов.

Кофейная кислота. . (Mr 180,16). [331-39-5]. (E)-3-(3,4-дигидроксифенил) пропановая кислота.

Кристаллы или пластинки белого или почти белого цвета. Легко растворима в горячей воде и 96% этаноле, умеренно растворима в холодной воде.

Температура плавления около 225 °C с разложением.

Свежеприготовленный раствор с pH 7,6 имеет два максимума поглощения (2.1.2.24) при длинах волн 293 нм и 329 нм.

Крахмал растворимый. [9005-84-9].

Порошок белого или почти белого цвета.

.Крахмала раствор.

1.0 г крахмала растворимого P растирают в порошок с 5 мл воды P, полученную смесь медленно при постоянном перемешивании вливают в 100 мл кипящей воды P, содержащей 10 мг ртути йодида P.

При каждом использовании реактива проводят испытание на чувствительность.

Испытание на чувствительность. К смеси 1 мл раствора крахмала и 20 мл воды P прибавляют около 50 мг калия йодида P и 0,05 мл раствора йода P1; раствор должен иметь синее окрашивание.

Крахмала раствор P1.

1 г крахмала растворимого P смешивают с небольшим количеством холодной воды P. Полученную смесь прибавляют при перемешивании к 200 мл кипящей воды P, добавляют 250 мг салициловой кислоты P, кипятят в течение 3 мин и тотчас охлаждают.

Срок хранения. От 2 до 3 недель при температуре от 4 °C до 10 °C.

Свежий раствор крахмала готовят в случае нерезкого перехода окраски от синей к бесцветной в точке эквивалентности.

Испытание на чувствительность. К 2 мл раствора крахмала P1 прибавляют 20 мл воды P, около 50 мг калия йодида P и 0,05 мл раствора йода P1; полученный раствор должен иметь синее окрашивание.

Крахмала раствор P2.

1,0 г крахмала растворимого P растирают с 5 мл воды P и при перемешивании вливают смесь в 100 мл кипящей воды P. Используют свежеприготовленный раствор.

Испытание на чувствительность. К 1 мл раствора крахмала P1 прибавляют 20 мл воды P, около 50 мг калия йодида P и 0,05 мл раствора йода P1; полученный раствор должен иметь синее окрашивание.

Крахмала раствор, свободный от йодидов.

Готовят раствор в соответствии с указаниями для раствора крахмала P, но без ртути йодида. Готовят непосредственно перед использованием.

Крахмала раствор с калия йодидом.

0,75 г калия йодида P растворяют в 100 мл воды P, нагревают до кипения и прибавляют при перемешивании раствор 0,5 г крахмала растворимого P в 35 мл воды P. Кипятят в течение 2 мин и охлаждают.

Испытание на чувствительность. Смесь, состоящая из 15 мл раствора крахмала с калия йодидом, 0,05 мл уксусной кислоты ледяной P и 0,3 мл раствора йода P2; смесь должна иметь синее окрашивание.

Крезол. . (Mr 108,14). [95-48-7]. о-Крезол. 2-Метилфенол.

Кристаллы или переохлажденная жидкость, темнеющая на свету и воздухе. Смешивается с этанолом безводным, растворим примерно в 50 частях воды и растворах гидроксидов щелочных металлов.

около 1,05.

от 1,540 до 1,550.

Температура кипения около 190 °C.

Температура затвердевания (2.1.2.17). Не ниже 30,5 °C.

Остаток после выпаривания. Не более 0,1% (м/м).

Выпаривают на водяной бане и сушат при температуре от 100 °C до 105 °C.

Хранят в защищенном от кислорода, света и влаги месте, перед использованием перегоняют.

Крезоловый красный. . (Mr 382,4). [1733-12-6]. Крезолсульфонфталеин. 4,4'-(3H-2,1-Бензоксатиол-3-илиден)бис-(2-метилфенол)S,S-диоксид.

Кристаллический порошок красновато-коричневого цвета. Мало растворим в воде, растворим в 96% этаноле и разбавленных растворах гидроксидов щелочных металлов.

Крезолового красного раствор.

0,1 г крезолового красного P растворяют в смеси 2,65 мл 0,1 M раствора натрия гидроксида и 20 мл 96% этанола P, доводят объем раствора водой P до 100 мл.

Испытание на чувствительность. К 100 мл воды, свободной от углерода диоксида, P прибавляют 0,1 мл раствора крезолового красного и 0,15 мл 0,02 M раствора натрия гидроксида; появляется пурпурно-красное окрашивание, которое должно перейти в желтое при прибавлении не более 0,15 мл 0,02 M хлороводородной кислоты.

Изменение окраски. От желтой до красной в интервале pH от 7,0 до 8,6.

м-Крезоловый пурпурный. . (Mr 382,43). [2303-01-7]. м-Крезолсульфонфталеин.

Кристаллический порошок оливково-зеленого цвета. Мало растворим в воде, растворим в 96% этаноле, уксусной кислоте ледяной и метаноле.

м-Крезолового пурпурного раствор.

0,1 г м-крезолового пурпурного P растворяют в 13 мл 0,01 M раствора натрия гидроксида, доводят объем раствора водой P до 100 мл и перемешивают.

Изменение окраски. От красной до желтой в интервале pH от 1,2 до 2,8. От желтой до фиолетовой в интервале pH от 7,4 до 9,0.

Кремневольфрамовая кислота. . [11130-20-4].

Кристаллы белого или желтовато-белого цвета, расплывающиеся на воздухе. Очень легко растворима в воде и 96% этаноле.

Хранят в воздухонепроницаемом контейнере.

Кристаллический фиолетовый. . (Mr 408,0). [548-62-9].

Показатель Шульца N 78.

Цветной индекс (C. I.) N 42555. Гексаметилпарарозанилина хлорид.

Кристаллы или порошок темно-зеленого цвета. Растворим в воде и 96% этаноле.

Кристаллического фиолетового раствор.

0,5 г кристаллического фиолетового P растворяют в уксусной кислоте безводной P и доводят объем раствора тем же растворителем до 100 мл.

Испытание на чувствительность. К 50 мл уксусной кислоты безводной P прибавляют 0,1 мл раствора кристаллического фиолетового; появляется голубовато-фиолетовое окрашивание, которое должно перейти в голубовато-зеленое при прибавлении 0,1 мл 0,1 M раствора хлорной кислоты.

Ксантгидрол. . (Mr 198,22). [90-46-0], 9-Ксантенол.

Содержит не менее 90,0% .

Порошок от белого до светло-желтого цвета. Очень мало растворим в воде, растворим в 96% этаноле и уксусной кислоте ледяной. Доступен так же в виде раствора, содержащего от 90 г/л до 110 г/л ксантгидрола в метаноле P.

Температура плавления около 123 °C.

Количественное определение. 0,300 г ксантгидрола помещают в колбу вместимостью 250 мл, растворяют в 3 мл метанола P или используют 3,0 мл раствора. Прибавляют 50 мл уксусной кислоты ледяной P и по каплям при встряхивании 25 мл раствора 20 г/л мочевины P. Отстаивают 12 ч, затем фильтруют через стеклянный фильтр (16) (2.1.1.2). Осадок на фильтре промывают 20 мл 96% этанола P, сушат в при температуре от 100 °C до 105 °C и взвешивают.

1 г осадка соответствует 0,9429 г ксантгидрола.

Хранят в защищенном от света месте. Метанольный раствор следует хранить в небольших герметично закрытых ампулах и при необходимости перед использованием фильтровать.

Ксантгидрол P1.

Должен выдерживать требования для ксантгидрола P и следующее дополнительное требование.

Содержит не менее 98% .

Ксантгидрола раствор.

К 100 мл уксусной кислоты безводной P прибавляют 0,1 мл раствора 100 г/л ксантгидрола P в метаноле P, 1 мл хлороводородной кислоты P и выдерживают 24 ч перед использованием.

Ксиленоловый оранжевый. . (Mr 761). [3618-43-7]. Тетранатрий 3,3'-(3H-2,1-бензокса-тиол-3-илиден)бис[(6-гидрокси-5-метил-3,1-фенилен)метилениминобисацетат] S,S-диоксид.

Кристаллический порошок красновато-коричневатого цвета. Растворим в воде.

Ксиленолового оранжевого индикаторная смесь.

Растирают в порошок 1 часть ксиленолового оранжевого P с 99 частями калия нитрата P.

Испытание на чувствительность. К 50 мл воды P прибавляют 1 мл уксусной кислоты разбавленной P, 50 мг индикаторной смеси ксиленолового оранжевого и 0,05 мл раствора свинца(II) нитрата P. Прибавляют гексаметилентетрамин P до тех пор, пока окраска раствора не изменится от желтой до фиолетово-красной; после прибавления 0,1 мл 0,1 M раствора натрия эдетата окраска раствора должна измениться на желтую.

Ксилоза. (Mr 150,1). [58-86-6]. D-Ксилопираноза.

Кристаллический порошок белого или почти белого цвета или бесцветные иглы.

Легко растворима в воде, растворима в горячем 96% этаноле.

Ксилол. . (Mr 106,17). [1330-20-7].

Смесь изомеров. Прозрачная бесцветная воспламеняющаяся жидкость. Практически не растворим в воде, смешивается с 96% этанолом.

около 0,867.

около 1,497.

Температура кипения около 138 °C.

о-Ксилол. . (Mr 106,17). [95-47-6]. 1,2-Диметилбензол.

Прозрачная бесцветная воспламеняющаяся жидкость. Практически не растворим в воде, смешивается с 96% этанолом.

около 0,881.

около 1,505.

Температура кипения около 144 °C.

Температура плавления около -25 °C.

м-Ксилол. . (Mr 106,17). [108-38-3]. 1,3-Диметилбензол.

Прозрачная бесцветная, воспламеняющаяся жидкость. Практически не растворим в воде, смешивается с 96% этанолом.

около 0,884.

около 1,497.

Температура кипения около 139 °C.

Температура плавления около 47 °C.

Кукурузное масло.

Маслянистая жидкость, получаемая из семян Zea mays L., путем отжима или экстракции.

Прозрачное масло светло-желтого или желтого цвета.

Практически нерастворимо в воде и в 96% этаноле, смешивается с петролейным эфиром (40 - 60 °C) и метиленхлоридом.

около 0,920.

около 1,474.

Кумасси красящий раствор.

Раствор 1,25 г/л кислотного синего 83 P в смеси растворителей уксусная кислота ледяная P - метанол P - вода P (1:4:5). Фильтруют.

Кумасси синий. [3861-73-2]. См. Кислотный синий 92 P.

Кумасси синего раствор. См. Кислотного синего 92 раствор P.

Куркумин. . (Mr 368,38). [458-37-7]. 1,7-Бис(4-гидрокси-3-метоксифенил)гепта-1,6-диен-3,5-дион.

Кристаллический порошок оранжево-коричневого цвета. Практически не растворим в воде, растворим в уксусной кислоте ледяной.

Температура плавления около 183 °C.

Лавандулол. . (Mr 154,25). [498-16-8]. (R)-5-метил-2-(1-метилэтил)-4-гексан-1-ол.

Маслянистая жидкость с характерным запахом.

Лавандулол, используемый в газовой хроматографии, должен выдерживать следующее испытание.

Количественное определение. Определение проводят методом газовой хроматографии (2.1.2.27) в соответствии с указаниями в частной фармакопейной статье Масло лавандовое.

Испытуемый раствор. Испытуемая субстанция.

Содержание лавандулола, рассчитанное методом внутренней нормализации, должно быть не менее 90,0%.

Лавандулола ацетат. . (Mr 196,3). [25905-14-0]. 2-Изопропенил-5-метилгекс-4-ен-1-ил ацетат.

Бесцветная жидкость с характерным запахом.

Лавандулола ацетат, используемый в газовой хроматографии, должен выдерживать следующее дополнительное испытание.

Количественное определение. Определение проводят методом газовой хроматографии (2.1.2.27) в соответствии с указаниями в частной фармакопейной статье Масло лавандовое.

Испытуемый раствор. Испытуемая субстанция.

Содержание лавандулола ацетата, рассчитанное методом внутренней нормализации, должно быть не менее 93,0%.

Лакмус. [1393-92-6].

Показатель Шульца N 1386.

Пигмент сине-фиолетового цвета, полученный из различных видов Rocella, Lecanora или других лишайников. Растворим в воде, практически не растворим в 96% этаноле.

Изменение окраски. От красной до синей в интервале pH 5 - 8.

Лакмусовая бумага синяя.

10 частей грубо измельченного лакмуса P кипятят со 100 частями 96% этанола P в течение 1 ч. Спирт декантируют, к остатку прибавляют смесь из 45 частей 96% этанола P и 55 частей воды P. Через 2 дня прозрачную жидкость декантируют, пропитывают полоски фильтровальной бумаги полученным раствором и сушат.

Испытание на чувствительность. Полоску фильтровальной бумаги размером 10 мм x 60 мм погружают в смесь 10 мл 0,02 M хлороводородной кислоты и 90 мл воды P. При встряхивании бумага должна приобрести красное окрашивание в течение 45 с.

Лакмусовая бумага красная.

К синему экстракту лакмуса прибавляют по каплям хлороводродную кислоту разбавленную P до перехода синей окраски в красную. Полоски фильтровальной бумаги пропитывают полученным раствором и сушат.

Испытание на чувствительность. Полоску фильтровальной бумаги размером 10 мм x 60 мм погружают в смесь 10 мл 0,02 M раствора натрия гидроксида и 90 мл воды P. При встряхивании бумага должна приобрести синее окрашивание в течение 45 с.

Лактобионовая кислота. . (Mr 358,30). [96-82-2].

Кристаллический порошок белого или почти белого цвета. Легко растворима в воде, практически не растворима в 96% этаноле.

Температура плавления около 115 °C.

Лактоза. . (Mr 360,3). [5989-81-1]. Лактозы моногидрат. О--d-Галактопиранозил-(14)--d-глюкопиранозы.

Белый или почти белый кристаллический порошок.

Легко растворима в воде, практически нерастворима в этаноле (96%).

Лантана(III) нитрат. . (Mr 433,0). [10277-43-7].

Нитрата лантана(III) гексагидрат.

Бесцветные кристаллы, расплывающиеся на воздухе.

Легко растворим в воде.

Хранят в воздухонепроницаемом контейнере.

Лантана (III) нитрата раствор.

Раствор 50 г/л.

Лантана триоксид. . (Mr 325,81). [1312-81-8]. Оксид лантана(III).

Аморфный порошок почти белого цвета. Практически не растворим в воде, растворим в разбавленных минеральных кислотах, поглощает углерода диоксид из воздуха.

Кальций. Не более 5 ppm.

Лантана хлорида раствор.

К 58,65 г лантана триоксида P медленно прибавляют 100 мл хлороводородной кислоты P, нагревают до кипения, охлаждают и доводят объем раствора водой P до 1000,0 мл.

Лауриловый спирт. . (Mr 186,3). [112-53-8]. Додекан-1-ол.

около 0,820.

Температура кипения от 24 °C до 27 °C.

Содержит не менее 98,0% . Определяют методом газовой хроматографии.

Лейцин. . (Mr 131,2). [61-90-5]. (2S)-2-Амино-4-метилпентановая кислота.

Содержит не менее 98,5% и не более 101,0% в пересчете на сухую субстанцию.

Представляет собой продукт ферментации, экстракт или белковый гидролизат.

Кристаллический порошок или блестящие пластинки белого или почти белого цвета.

Умеренно растворим в воде, практически не растворим в 96% этаноле.

Растворяется в разбавленных минеральных кислотах и разбавленных растворах гидроксидов щелочных металлов.

Лимонен. . (Mr 136,23). [5989-27-5]. D-Лимонен. (+)-n-Мента-1,8-диен. (R)-4-Изопропенил-1-метилциклогекс-1-ен.

Бесцветная жидкость. Практически не растворим в воде, растворим в 96% этаноле.

около 0,84.

от 1,471 до 1,474.

около + 124.

Температура кипения от 175 °C до 177 °C.

Лимонен, используемый в газовой хроматографии, должен выдерживать следующее дополнительное испытание.

Количественное определение. Определение проводят методом газовой хроматографии (2.1.2.27) в соответствии с указаниями в частной фармакопейной статье Масло мяты перечной, используя лимонен в качестве испытуемого раствора.

Содержание лимонена, рассчитанное методом внутренней нормализации, должно быть не менее 99%.

Лимонная кислота моногидрат.

. (Mr 210,1). [5949-29-1]. 2-Гидрокси-пропан-1,2,3-трикарбоновой кислоты моногидрат.

Содержит не менее 99,5% и не более 100,5% C6H8O7·H2O в пересчете на безводную субстанцию.

Кристаллический порошок белого или почти белого цвета, бесцветные кристаллы или гранулы. Выветривается на воздухе.

Очень легко растворим в воде, легко растворим в 96% этаноле.

При использовании в испытании на железо, кислота лимонная должна выдерживать следующее дополнительное испытание.

0,5 г лимонной кислоты растворяют в 10 мл воды P, прибавляют 0,1 мл тиогликолевой кислоты P, перемешивают, прибавляют раствор аммиака P до щелочной реакции и доводят объем полученного раствора водой P до 20 мл. Раствор не должен окрашиваться в розовый цвет.

Лимонная кислота безводная. . (Mr 192,1). [77-92-9]. 2-Гидроксипропан-1,2,3-трикарбоновая кислота.

Содержит не менее 99,5% и не более 100,5% в пересчете на безводную субстанцию.

Кристаллический порошок белого или почти белого цвета, бесцветные кристаллы или гранулы.

Очень легко растворима в воде, легко растворима в 96% этаноле.

Температура плавления около 153 °C с разложением.

Лимонное масло.

Эфирное масло, полученное с использованием механических средств без тепловой обработки, из свежей кожицы Citrus limon (L.) Burman fil.

Прозрачная, подвижная, бледно-желтая или зеленовато-желтая жидкость. При низких температурах мутнеет. Имеет характерный запах.

Линалила ацетат. . (Mr 196,3). [115-95-7]. (RS)-1,5-диметил-1-винилгекс-4-енилацетат.

Бесцветная или слегка желтая жидкость с сильным запахом бергамота и лаванды.

от 0,895 до 0,912.

от 1,448 до 1,451.

Температура кипения около 215 °C.

Линалила ацетат, используемый в газовой хроматографии, должен выдерживать следующее дополнительное испытание.

Количественное определение. Определение проводят методом газовой хроматографии (2.1.2.27) в соответствии с указаниями в частной фармакопейной статье Масло цветков померанца, используя линалила ацетат в качестве испытуемого раствора.

Содержание линалилацета, рассчитанное методом внутренней нормализации, должно быть не менее 95,0%.

Линалол. . (Mr 154,25). [78-70-6]. (RS)-3,7-Диметилокта-1,6-диен-3-ол.

Смесь двух стереоизомеров (ликареола и кориандрола).

Жидкость. Практически не растворим в воде.

около 0,860.

около 1,462.

Температура кипения около 200 °C.

Линалол, используемый в газовой хроматографии, должен выдерживать следующее дополнительное испытание.

Количественное определение. Проводят методом газовой хроматографии (2.1.2.27) в соответствии с указаниями в частной фармакопейной статье Масло анисовое, используя линалол в качестве испытуемого раствора.

Содержание линалола, рассчитанное методом внутренней нормализации, должно быть не менее 98,0%.

Литий. Li. ( 6,94). [7439-93-2].

Мягкий металл, на свежем срезе серебристо-серого цвета, при контакте с воздухом быстро становится тусклым. Бурно реагирует с водой с образованием водорода и раствора лития гидроксида; растворим в метаноле с образованием водорода и раствора лития метоксида; практически не растворим в петролейном эфире.

Хранят под петролейным эфиром или жидким парафином.

Лития гидроксид. . (Mr 41,96). [1310-66-3]. Гидроксида лития моногидрат.

Гранулированный порошок белого или почти белого цвета. Является сильной щелочью, быстро поглощает воду и углерода диоксид, растворим в воде, умеренно растворим в 96% этаноле.

Хранят в воздухонепроницаемом контейнере.

Лития карбонат. . (Mr 73,89), [554-13-2]. Карбонат дилития.

Легкий порошок белого или почти белого цвета. Умеренно растворим в воде, очень мало растворим в 96% этаноле. Насыщенный раствор при температуре 20 °C содержит около 13 г/л Li2CO3.

Лития метаборат безводный. . (Mr 49,75). [13453-69-5]. Метаборат лития.

Лития сульфат. . (Mr 127,96). [10102-25-7]. Сульфата дилития моногидрат.

Бесцветные кристаллы. Легко растворим в воде, практически не растворим в 96% этаноле.

Лития хлорид. LiCl. (Mr 42,39). [7447-41-8]. Хлорид лития.

Кристаллический порошок или гранулы, или кубические кристаллы; расплывается на воздухе. Легко растворим в воде, растворим в ацетоне и 96% этаноле. Водные растворы имеют нейтральную или слабо щелочную реакцию.

Хранят в воздухонепроницаемом контейнере.

Люголя раствор.

0,5 г йода P и 1 г калия йодида P растворяют в небольшом количестве воды P и доводят объем полученного раствора водой P до 100 мл.

Магний. Mg. ( 24,31). [7439-95-4].

Лента, или стружка, или проволока серебристо-белого цвета, или порошок серого цвета.

Магния ацетат. (Mr 214,45). [16674-78-5]. Ацетата магния тетрагидрат.

Бесцветные кристаллы, расплывающиеся на воздухе. Легко растворим в воде и 96% этаноле.

Хранят в воздухонепроницаемом контейнере.

Магния нитрат. . (Mr 256,41). [13446-18-9]. Нитрата магния гексагидрат.

Бесцветные прозрачные кристаллы, расплывающиеся на воздухе. Очень легко растворим в воде, легко растворим в 96% этаноле.

Хранят в воздухонепроницаемом контейнере.

Магния нитрата раствор.

17,3 г магния нитрата P растворяют при осторожном нагревании в 5 мл воды P, прибавляют 80 мл 96% этанола P, охлаждают и доводят объем раствора тем же растворителем до 100,0 мл.

Магния нитрата раствор P1.

20 г магния нитрата P () растворяют при осторожном нагревании в воде дистиллированной деионизированной P и доводят объем раствора тем же растворителем до 100 мл. Непосредственно перед использованием 10 мл полученного раствора доводят водой дистиллированной деионизированной P до объема 100 мл. В 5 мкл раствора содержится 0,06 мг .

Магния оксид. MgO. (Mr 40,30). [1309-48-4].

Магния оксид легкий содержит не менее 98,0% и не более 100,5% MgO в пересчете на прокаленную субстанцию.

Мелкий аморфный порошок белого или почти белого цвета.

Практически не растворим в воде. Растворяется в разбавленных кислотах со слабым выделением пузырьков газа.

Магния оксид P1.

Должен выдерживать требования для магния оксида P со следующими изменениями.

Мышьяк (2.1.4.2, метод A). Не более 2 ppm.

0,5 г магния оксида растворяют в смеси 5 мл воды P и 5 мл хлороводородной кислоты P1.

Тяжелые металлы (2.1.4.8, метод A). Не более 10 ppm. 1,0 г магния оксида растворяют в смеси 3 мл воды P и 7 мл хлороводородной кислоты P1, прибавляют 0,05 мл раствора фенолфталеина P и раствора аммиака концентрированного P до получения розового окрашивания. Избыток аммиака нейтрализуют уксусной кислотой ледяной P, прибавляют 0,5 мл избытка кислоты, доводят водой P до объема 20 мл и фильтруют при необходимости. 12 мл раствора должны выдерживать испытание на тяжелые металлы. Раствор сравнения готовят, используя 5 мл стандартного раствора свинца (1 ppm ) P и 5 мл воды P.

Железо (2.1.4.9). Не более 50 ppm. 0,2 г магния оксида растворяют в 6 мл хлороводродной кислоты разбавленной P и доводят объем раствора водой P до 10 мл.

Магния оксид тяжелый. MgO. (Mr 40,30). [1309-48-4].

Содержит не менее 98,0% и не более 100,5% MgO в пересчете на прокаленную субстанцию.

Мелкий порошок белого или почти белого цвета.

Практически не растворим в воде. Растворяется в разбавленных кислотах со слабым выделением пузырьков газа.

Магния сульфат. . (Mr 246,5). [10034-99-8]. Сульфата меди(II) гептагидрат.

Содержит не менее 99,0% и не более 100,5% в пересчете на сухую субстанцию.

Кристаллический порошок белого или почти белого цвета или блестящие бесцветные кристаллы.

Легко растворим в воде, очень легко растворим в кипящей воде, практически не растворим в 96% этаноле.

Магния хлорид. . (Mr 203,3). [7791-18-6]. Хлорида магния гексагидрат.

Содержит не менее 98,0% и не более 101,0% .

Бесцветные кристаллы. Гигроскопичный.

Очень легко растворим в воде, легко растворим в 96% этаноле.

Макрогол 200. [25322-68-3]. Полиэтиленгликоль 200.

Прозрачная бесцветная или почти бесцветная вязкая жидкость. Легко растворим в ацетоне и этаноле безводном, практически не растворим в жирных маслах.

около 1,127.

около 1,450.

Макрогол 200 P1.

500 мл макрогола 200 P помещают в круглодонную колбу вместимостью 1000 мл, отгоняют летучие вещества при температуре 60 °C в течение 6 ч, используя ротационный испаритель и вакуум от 1,5 кПа до 2,5 кПа.

Макрогол 300. [25322-68-3]. Полиэтиленгликоль 300.

Прозрачная, вязкая, бесцветная или почти бесцветная гигроскопичная жидкость.

Смешивается с водой, очень легко растворим в ацетоне, 96% этаноле и метиленхлориде, практически не растворим в жирных и минеральных маслах.

Макрогол 400. [25322-68-3]. Полиэтиленгликоль 400.

Прозрачная, вязкая, бесцветная или почти бесцветная гигроскопичная жидкость.

Смешивается с водой, очень легко растворим в ацетоне, 96% этаноле и метиленхлориде, практически не растворим в жирных и минеральных маслах.

Макрогол 600. [25322-68-3]. Полиэтиленгликоль 600.

Прозрачная, вязкая, бесцветная или почти бесцветная гигроскопичная жидкость.

Смешивается с водой, очень легко растворим в ацетоне, 96% этаноле и метиленхлориде, практически не растворим в жирных и минеральных маслах.

Макрогол 1000. [25322-68-3]. Полиэтиленгликоль 1000.

Белая или почти белая, гигроскопичная, воскоподобная или парафиноподобная масса.

Очень легко растворим в воде, легко растворим в 96% этаноле и метиленхлориде, практически не растворим в жирных и минеральных маслах.

Макрогол 1500. [25322-68-3]. Полиэтиленгликоль 1500.

Белая или почти белая воскоподобная или парафиноподобная масса.

Очень легко растворим в воде и метиленхлориде, легко растворим в 96% этаноле, практически не растворим в жирных и минеральных маслах.

Макрогол 20 000. Полиэтиленгликоль 20 000.

Белая или почти белая воскоподобная или парафиноподобная масса.

Очень легко растворим в воде, растворим в метиленхлориде, практически не растворим в 96% этаноле, жирных и минеральных маслах.

Макрогол 20 000 2-нитротерефталат.

Полиэтиленгликоль 20 000 2-нитротерефталат.

Макрогол 20 000 P модифицированный обработкой кислотой 2-нитротерефталевой. Твердая воскообразная масса белого или почти белого цвета. Растворим в ацетоне.

Малахитовый зеленый. . (Mr 364,91). [123333-61-9]. [4-[[4-(диметиламино)фенил)фенил-метилен]-циклогекса-2,5-диен-1-илиден]диметиламмония хлорид.

Показатель Шульца N 754.

Цветной индекс (C. I.) N 42000.

Кристаллы зеленого цвета с металлическим блеском. Очень легко растворим в воде с образованием раствора синевато-зеленого цвета, растворим в 96% этаноле и метаноле.

Раствор 0,01 г/л в 96% этаноле P имеет максимум поглощения (2.1.2.24) при длине волны 617 нм.

Малахитового зеленого раствор.

Раствор 5 г/л в уксусной кислоте безводной P.

Малеиновая кислота. . (Mr 116,1). [110-16-7]. (Z)-Бутендионовая кислота.

Содержит не менее 99,0% и не более 101,0% в пересчете на безводную субстанцию.

Кристаллический порошок белого цвета.

Легко растворима в воде и 96% этаноле.

Малеиновый ангидрид. . (Mr 98,06). [108-31-6]. Бутендионовый ангидрид. 2,5-Фурандион.

Кристаллы белого или почти белого цвета. Растворим в воде с образованием кислоты малеиновой, очень легко растворим в ацетоне и этилацетате, легко растворим в толуоле, растворим в 96% этаноле с образованием сложного эфира, очень мало растворим в петролейном эфире.

Температура плавления около 52 °C.

Любой остаток, не растворимый в толуоле, не должен превышать 5% (малеиновая кислота).

Малеинового ангидрида раствор.

5 г малеинового ангидрида P растворяют в толуоле P и доводят объем раствора тем же растворителем до 100 мл.

Срок хранения 1 мес. Раствор фильтруют в случае помутнения.

Маннит. . (Mr 182,2). [69-65-8]. D-маннитол.

Содержит не менее 97,0% и не более 102,0% в пересчете на безводную субстанцию.

Кристаллы или порошок белого или почти белого цвета.

Легко растворим в воде, практически нерастворим в 96% этаноле.

Проявляет полиморфизм.

Манноза. . (Mr 180,16). [3458-28-4]. D-(+)-Манноза.

Кристаллический или мелкокристаллический порошок белого или почти белого цвета. Очень легко растворима в воде, мало растворима в этаноле безводном.

от +13,7 до +14,7. Определение проводят, используя раствор 200 г/л в воде P, содержащей около 0,05% .

Температура плавления около 132 °C с разложением.

Марганца сульфат. . (Mr 169,02). [10034-96-5]. Сульфата марганца(II) моногидрат.

Кристаллический порошок или кристаллы бледно-розового цвета. Легко растворим в воде, практически не растворим в 96% этаноле.

Потеря в массе после прокаливании. От 10,0% до 12,0%. Определение проводят из 1,000 г при температуре 500 +/- 50 °C.

Масляная кислота. . (Mr 88,11). [107-92-6]. Бутановая кислота.

Содержит не менее 99,0% C4H8O2. Маслянистая жидкость. Смешивается с водой и 96% этанолом.

около 0,96.

около 1,398.

Температура кипения около 163 °C.

Меди(II) ацетат. . (Mr 199,65). [6046-93-1]. Ацетата меди(II) моногидрат.

Кристаллы или порошок голубовато-зеленого цвета. Легко растворим в кипящей воде, растворим в воде и 96% этаноле, мало растворим в 85% глицерине.

Меди(II) нитрат. . (Mr 241,62). [10031-43-3]. Нитрата меди(II) тригидрат.

Кристаллы синего цвета. Гигроскопичен, очень легко растворим в воде, водный раствор имеет сильнокислую реакцию, легко растворим в 96% этаноле и азотной кислоте разбавленной.

Хранят в воздухонепроницаемом контейнере.

Меди сульфата пентагидрат. . (Mr 249,67). [7758-99-8]. Сульфат меди(II) пентагидрат.

Порошок или кристаллы синего цвета. Медленно выветривается на воздухе, очень легко растворим в воде, мало растворим в 96% этаноле.

Меди сульфата раствор.

Раствор 125 г/л.

Меди тетрааммиаката аммиачный раствор.

34,5 г меди сульфата P растворяют в 100 мл воды P, прибавляют при перемешивании по каплям раствор аммиака концентрированный P до растворения образовавшегося осадка. Поддерживая температуру ниже 20 °C, при непрерывном встряхивании прибавляют по каплям 30 мл раствора натрия гидроксида концентрированного P. Фильтруют через стеклянный фильтр (2.1.1.2), промывают водой P до получения прозрачного фильтрата. Встряхивают с 200 мл раствора аммиака концентрированного P и фильтруют через стеклянный фильтр (2.1.1.2), затем повторно фильтруют, чтобы уменьшить осадок до минимума.

Меди хлорид. . (Mr 170,48). [10125-13-0]. Хлорида меди(II) дигидрат.

Порошок или кристаллы зеленовато-голубого цвета, расплывающиеся на воздухе, выветриваются в сухом воздухе. Легко растворим в воде, 96% этаноле и метаноле, умеренно растворим в ацетоне.

Хранят в воздухонепроницаемом контейнере.

Меди эдетата раствор.

К 2 мл раствора 20 г/л меди ацетата P прибавляют 2 мл 0,1 M раствора натрия эдетата и доводят объем раствора водой P до 50 мл.

Медно-тартратный раствор.

Раствор A. 34,6 г меди(II) сульфата P растворяют в воде P, доводят объем раствора тем же растворителем до 500 мл.

Раствор B. 173 г калия-натрия тартрата P и 50 г натрия гидроксида P растворяют в 400 мл воды Р. Нагревают до кипения, охлаждают, доводят объем полученного раствора водой, свободной от углерода диоксида, P до 500 мл.

Непосредственно перед использованием смешивают равные объемы растворов A и B.

Медно-тартратный раствор P2.

Смешивают 1 мл раствора, содержащего 5 г/л меди сульфата P и 10 г/л калия тартрата P, с 50 мл раствора натрия карбоната P1.

Готовят непосредственно перед использованием.

Медно-тартратный раствор P3.

Смешивают равные объемы раствора 10 г/л меди сульфата пентагидрат P и раствора 20 г/л натрия тартрата P.

К 1,0 мл полученного раствора прибавляют 50 мл раствора натрия карбоната P2.

Готовят непосредственно перед использованием.

Медно-тартратный раствор P4.

Раствор A. Раствор 150 г/л меди сульфата P.

Раствор B. 2,5 г натрия карбоната безводного P, 2,5 г калия-натрия тартрата P, 2,0 г натрия гидрокарбоната P и 20,0 г натрия сульфата безводного P растворяют в воде P, доводят объем полученного раствора тем же растворителем до 100 мл.

Непосредственно перед использованием смешивают растворы A и B в соотношении 1:25.

Медно-цитратный раствор.

25 г меди сульфата P, 50 г лимонной кислоты P и 144 г натрия карбоната безводного P растворяют в воде P и доводят объем раствора тем же растворителем до 1000 мл.

Медно-цитратный раствор P1.

25 г меди сульфата P, 50 г лимонной кислоты P и 144 г натрия карбоната безводного P растворяют в воде P и доводят объем раствора тем же растворителем до 1000 мл (испытуемый раствор).

Раствор корректируют так, чтобы он выдерживал следующие требования:

a) К 25,0 мл испытуемого раствора прибавляют 3 г калия йодида P, затем осторожно небольшими порциями прибавляют 25 мл 25% (м/м) раствора серной кислоты P и титруют 0,1 M раствором натрия тиосульфата, используя в качестве индикатора 0,5 мл раствора крахмала P, который прибавляют в конце титрования.

На титрование должно быть израсходовано от 24,5 мл до 25,5 мл 0,1 M раствора натрия тиосульфата.

b) 10,0 мл испытуемого раствора доводят водой P до объема 100,0 мл и перемешивают. К 10,0 мл полученного раствора прибавляют 25,0 мл 0,1 M хлороводородной кислоты, нагревают на водяной бане в течение 1 ч, охлаждают, доводят водой P до начального объема и титруют 0,1 M раствором натрия гидроксида, используя в качестве индикатора 0,1 мл раствора фенолфталеина P1.

На титрование должно быть израсходовано от 5,7 мл до 6,3 мл 0,1 M раствора натрия гидроксида.

c) 10,0 мл испытуемого раствора доводят водой P до объема 100,0 мл и перемешивают, 10,0 мл полученного раствора титруют 0,1 M хлороводородной кислотой, используя в качестве индикатора 0,1 мл раствора фенолфталеина P1.

На титрование должно быть израсходовано от 6,0 мл до 7,5 мл 0,1 M хлороводородной кислоты.

Медь. Cu. ( 63,55). [7440-50-8].

Фольга очищенная, стружка, проволока или металлический порошок электролитической чистоты.

Мезитилоксид. . (Mr 98,14). [141-79-7]. 4-Метилпент-3-ен-2-он.

Бесцветная маслянистая жидкость. Растворим в 30 частях воды, смешивается с большинством органических растворителей.

около 0,858.

Температура кипения от 129 °C до 130 °C.

Меклозина гидрохлорид. . (Mr 463,9). [1104-22-9]. 1-[(RS)-(4-Хлорфенил)фенилметил]-4-[(3-метилфенил) метил] пиперазина дигидрохлорид.

Содержит не менее 98,0% и не более 102,0% в пересчете на безводную субстанцию.

Кристаллический порошок белого или желтовато-белого цвета, слегка гигроскопичен.

Малорастворим в воде, растворим в 96% этаноле и в метиленхлориде.

Меламин. . (Mr 126,14). [108-78-1]. 1,3,5-Триазин-2,4,6-триамин.

Аморфный порошок белого или почти белого цвета. Очень мало растворим в воде и 96% этаноле.

Менадион. . (Mr 172,2). [58-27-5]. 2-Метилнафталин-1,4-дион.

Менадион содержит не менее 98,5% и не более 101,0% в пересчете на сухую субстанцию.

Бледно-желтый кристаллический порошок.

Практически нерастворим в воде, легко растворим в толуоле, умеренно растворим в спирте и метаноле. Светочувствителен.

Ментилацетат. . (Mr 198,3). [2623-23-6]. 2-Изопропил-5-метилциклогексилацетат.

Бесцветная жидкость. Мало растворим в воде, смешивается с 96% этанолом.

около 0,92.

около 1,447.

Температура кипения около 228 °C.

Ментилацетат, используемый в газовой хроматографии, должен выдерживать следующее дополнительное испытание.

Количественное определение. Определение проводят методом газовой хроматографии (2.1.2.27) в соответствии с указаниями частной фармакопейной статьи Масло мяты перечной, используя ментилацетат в качестве испытуемого раствора.

Содержание ментилацетата, рассчитанное методом внутренней нормализации, должно быть не менее 97,0%.

Ментол. . (Mr 156,3). [2216-51-5].

Левоментол представляет собой (1R,2S,5R)-5-метил-2-(1-метилэтил)циклогексанол.

Призматические или игольчатые, бесцветные, блестящие кристаллы.

Практически не растворим в воде, очень легко растворим в 96% этаноле и петролейном эфире, легко растворим в жирных маслах и вазелиновом масле, очень мало растворим в глицерине.

Температура плавления около 43 °C.

Ментол рацемический представляет собой смесь равных частей (1RS,2SR,5RS)-5-метил-2-(1-метилэтил)циклогексанола.

Кристаллический порошок сыпучий или в виде агломератов или призматические или игольчатые бесцветные блестящие кристаллы.

Практически не растворим в воде, очень легко растворим в 96% этаноле и петролейном эфире, легко растворим в жирных маслах и жидком парафине, очень мало растворим в глицерине.

Температура плавления около 34 °C.

Ментол, используемый в газовой хроматографии, должен выдерживать следующее дополнительное испытание.

Количественное определение. Проводят методом газовой хроматографии (2.1.2.27) в соответствии с указаниями частной фармакопейной статьи Ментол рацемический в испытании Родственные примеси.

Содержание ментола, рассчитанное методом внутренней нормализации, должно быть не менее 98,0%.

Ментон. . (Mr 154,25). [14073-97-3]. (2S,5R)-2-Изопропил-5-метил-циклогексанон. (-)-транс-п-ментан-3-он. Содержит различные количества изоментона.

Бесцветная жидкость. Очень мало растворим в воде, очень легко растворим в 96% этаноле.

около 0,897.

около 1,450.

Ментон, используемый в газовой хроматографии, должен выдерживать следующее дополнительное испытание.

Количественное определение. Определение проводят методом газовой хроматографии (2.1.2.27) в соответствии с указаниями частной фармакопейной статьи Масло мяты перечной, используя ментон в качестве испытуемого раствора.

Содержание ментона, рассчитанное методом внутренней нормализации, должно быть не менее 90,0%.

Ментофуран. . (Mr 150,22). [17957-94-7]. 3,9-Эпокси-n-мента-3,8-диен. 3,6-диметил-4,5,6,7-тетрагидробензофуран.

Жидкость слегка синеватого цвета. Очень мало растворим в воде, растворим в 96% этаноле.

около 0,965.

около 1,480.

около + 93.

Температура кипения 196 °C.

Ментофуран, используемый в газовой хроматографии, должен выдерживать следующее дополнительное испытание.

Количественное определение. Определение проводят методом газовой хроматографии (2.1.2.27) в соответствии с указаниями частной фармакопейной статьи Масло мяты перечной, используя ментофуран в качестве испытуемого раствора.

Содержание ментофурана, рассчитанное методом внутренней нормализации, должно быть не менее 97,0%.

Меркаптопурин. . (Mr 170,2). [6112-76-1]. 7H-Пурин-6-тиола моногидрат.

Содержит не менее 98,5% и не более 101,0% в пересчете на безводную субстанцию.

Кристаллический порошок желтого цвета.

Практически не растворим в воде, мало растворим в 96% этаноле.

Растворяется в растворах гидроксидов щелочных металлов.

2-Меркаптоэтанол. . (Mr 78,13). [60-24-2].

Жидкость, смешивается с водой.

около 1,116.

Температура кипения около 157 °C.

Метакриловая кислота. . (Mr 86,09). [79-41-4]. 2-Метилпроп-2-еновая кислота.

Бесцветная жидкость.

около 1,431.

Температура кипения около 160 °C.

Температура плавления около 16 °C.

Метаниловый желтый. . (Mr 375,38). [587-98-4]. Натрия 3-[4-(фениламино)фенилазо]бензолсульфонат.

Показатель Шульца N 169.

Цветной индекс (C. I.) N 13065.

Порошок коричневато-желтого цвета. Растворим в воде и 96% этаноле.

Метанилового желтого раствор.

Раствор 1 г/л в метаноле P.

Испытание на чувствительность. К 50 мл уксусной кислоты безводной P прибавляют 0,1 мл раствора метанилового желтого; появляется розовато-красное окрашивание, которое должно перейти в фиолетовое при прибавлении 0,05 мл 0,1 M раствора хлорной кислоты.

Изменение окраски. От красной до оранжево-желтой в интервале pH 1,2 - 2,3.

Метанол. . (Mr 32,04). [67-56-1].

Прозрачная бесцветная, воспламеняющаяся жидкость. Смешивается с водой и 96% этанолом.

от 0,791 до 0,793.

Температура кипения от 64 °C до 65 °C.

Метанол P1.

Должен выдерживать требования для метанола P и следующее дополнительное испытание.

Оптическую плотность (2.1.2.24) определяют, используя в качестве компенсационной жидкости воду P:

максимум 0,70 при длине волны 210 нм, максимум 0,30 при длине волны 220 нм,

максимум 0,13 при длине волны 230 нм, максимум 0,02 при длине волны 250 нм,

максимум 0,01 при длине волны 260 нм и более.

Метанол P2.

Метанол P2, используемый в жидкостной хроматографии, должен выдерживать следующее требование.

Содержит не менее 99,8% .

Оптическая плотность (2.1.2.24). Не более 0,17. Измеряют при длине волны 225 нм, используя в качестве компенсационной жидкости воду P.

Метанол подкисленный.

1,0 мл хлороводородной кислоты P1 доводят метанолом P до объема 100,0 мл.

Метанол безводный. [67-56-1].

1000 мл метанола P обрабатывают 5 г магния P. При необходимости инициируют реакцию, прибавляя 0,1 мл раствора ртути хлорида P. После прекращения выделения газа жидкость перегоняют, отгон собирают в сухой контейнер и защищают от влаги.

Вода (2.1.5.12). Не более 0,3 г/л.

Метанол, свободный от альдегидов.

25 г йода P растворяют в 1 л метанола P, полученный раствор прибавляют при постоянном помешивании к 400 мл 1 M раствора натрия гидроксида, затем добавляют 150 мл воды P и оставляют на 16 ч. Фильтруют и кипятят с обратным холодильником до исчезновения запаха йодоформа. Раствор перегоняют фракционной перегонкой.

Содержит не более 10-3% альдегидов и кетонов.

Метансульфоновая кислота. . (Mr 96,1). [75-75-2].

Прозрачная бесцветная жидкость, затвердевающая при температуре около 20 °C.

Смешивается с водой, мало растворима в толуоле, практически не растворима в гексане.

около 1,48.

около 1,430.

Метафосфорная кислота. . [37267-86-0].

Стекловидные комочки или палочки, содержащие определенное количество натрия метафосфата. Гигроскопична, очень легко растворима в воде,

Нитраты. 1,0 г кипятят с 10 мл воды P, охлаждают, прибавляют 1 мл раствора индигокармина P, 10 мл серной кислоты, свободной от азота, P и нагревают до кипения. Синяя окраска не должна полностью исчезнуть.

Восстанавливающие вещества. Не более 0,01% в пересчете на .

35,0 г растворяют в 50 мл воды P, прибавляют 5 мл раствора 200 г/л серной кислоты P, 50 мг калия бромида P и 5.0 мл 0,02 M раствора калия бромата и нагревают на водяной бане в течение 30 мин; охлаждают, прибавляют 0,5 г калия йодида P и титруют выделившийся йод 0,1 M раствором натрия тиосульфата, используя в качестве индикатора 1 мл раствора крахмала P. Проводят контрольный опыт.

1 мл 0,02 M раствора калия бромата соответствует 4,10 мг .

Хранят в воздухонепроницаемом контейнере.

4-Метиламинофенола сульфат.

. (Mr 344,38). [55-55-0]. Метол.

Бесцветные кристаллы. Очень легко растворим в воде, мало растворим в 96% этаноле.

Температура плавления около 260 °C.

Метилантранилат. . (Mr 151,16). [134-20-3]. Метил-2-аминобензоат.

Бесцветные кристаллы или жидкость от бесцветного до желтоватого цвета. Растворим в воде, легко растворим в 96% этаноле.

Температура плавления от 24 °C до 25 °C.

Метилантранилат, используемый в газовой хроматографии, должен выдерживать следующее дополнительное испытание.

Количественное определение. Определение проводят методом газовой хроматографии (2.1.2.27) в соответствии с указаниями частной фармакопейной статьи Масло цветков померанца, используя метилантранилат в качестве испытуемого раствора.

Содержание метилантранилата, рассчитанное методом внутренней нормализации, должно быть не менее 95,0%.

Метиларахидат. . (Mr 326,56). [1120-28-1]. Метилэйкозаноат.

Содержит не менее 98,0% .

Определение проводят методом газовой хроматографии (2.4.22).

Кристаллическая масса от белого до желтого цвета. Растворим в 96% этаноле и петролейном эфире.

Температура плавления около 46 °C.

Метилацетат. . (Mr 74,08). [79-20-9].

Прозрачная бесцветная жидкость. Растворим в воде, смешивается с 96% этанолом.

около 0,933.

около 1,361.

Температура кипения от 56 °C до 58 °C.

Метилбегенат. . (Mr 354,61). [929-77-1]. Метилдокозаноат.

Температура плавления от 54 °C до 55 °C.

Метилбензотиазолонгидразона гидрохлорид. . (Mr 233,72).

[38894-11-0]. 3-Метилбензотиазол-2(3H)-онгидразона гидрохлорида моногидрат.

Кристаллический порошок почти белого или желтоватого цвета.

Температура плавления около 270 °C.

Испытание на пригодность для определения альдегидов. К 2 мл метанола, свободного от альдегидов, P прибавляют 60 мкл раствора 1 г/л пропанового альдегида P в метаноле, свободном от альдегидов, P и 5 мл раствора 4 г/л метилбензотиазолонгидразона гидрохлорида, перешивают и оставляют на 30 мин. Готовят контрольный раствор, не содержащий пропановый альдегид. К испытуемому и контрольному раствору прибавляют по 25,0 мл раствора 2 г/л железа(III) хлорида P, доводят объем каждого раствора ацетоном P до 100,0 мл и перемешивают. Оптическая плотность (2.1.2.24) испытуемого раствора, измеренная при длине волны 660 нм с использованием в качестве компенсационной жидкости контрольного раствора, должна быть не менее 0,62.

2-Метилбутан. . (Mr 72,15). [78-78-4]. Изопентан.

Содержит на менее 99,5% .

Бесцветная, легко воспламеняющаяся жидкость.

около 0,621.

около 1,354.

Температура кипения около 29 °C.

Вода (2.1.5.12). Не более 0,02%.

Остаток после выпаривания. Не более 3·10-4%.

Оптическую плотность (2.1.2.24) определяют, используя в качестве компенсационной жидкости воду P: максимум 0,30 при длине волны 210 нм, максимум 0,07 при длине волны 220 нм, максимум 0,01 при длине волны 240 нм и более.

2-Метилбутен. . (Mr 70,13). [513-35-9].

Очень легко воспламеняющаяся жидкость. Практически не растворим в воде, смешивается с 96% этанолом.

Температура кипения от 37,5 °C до 38,5 °C.

Метилдеканоат. . (Mr 186,29). [110-42-9].

Содержит не менее 99,0% .

Прозрачная бесцветная или желтого цвета жидкость. Растворим в петролейном эфире.

от 0,871 до 0,876.

от 1,425 до 1,426.

Посторонние примеси. Определение проводят методом газовой хроматографии (2.1.2.27), хроматографируя равные объемы каждого из следующих растворов веществ:

Раствор 0,02 г/л метилдеканоата в углероде дисульфида P (раствор A), раствор 2 г/л метилдеканоата в углерода дисульфиде P (раствор B), углерода дисульфид P (раствор C).

Хроматографирование проводят в условиях испытания на бутилгидрокситолуол в соответствии с указаниями частной фармакопейной статьи Ланолин.

На хроматограмме раствора (B) сумма площадей всех пиков, кроме основного пика и пика растворителя, должна быть меньше площади основного пика на хроматограмме раствора (A).

3-O-Метилдопамина гидрохлорид. . (Mr 203,67). [1477-68-5]. 4-(2-Аминоэтил)-2-метокси-фенола гидрохлорид.

Температура плавления от 213 °C до 215 °C.

4-O-Метилдопамина гидрохлорид. . (Mr 203,67). [645-33-0]. 5-(2-Аминоэтил)-2-метокси-фенола гидрохлорид.

Температура плавления от 207 °C до 208 °C.

Метиленбисакриламид. . (Mr 154,17). [110-26-9]. N,N'-Метиленбиспропенамид.

Очень мелкий порошок белого или почти белого цвета. Мало растворим в воде, растворим в 96% этаноле.

Температура плавления 300 °C с разложением.

Метиленовый синий. . (Mr 319,90, безводный). [122965-43-9]. 3,7-Диметиламинофенотиазина-5 хлорид.

Показатель Шульца N 1038.

Цветной индекс (C. I.) N 52015.

Существует в различных гидратированных формах и может содержать до 22% воды.

Кристаллический порошок темно-зеленого или бронзового цвета. Легко растворим в воде, растворим в 96% этаноле.

Метиленхлорид. . (Mr 84,93). [75-09-2]. Дихлорметан.

Бесцветная жидкость. Умеренно растворим в воде, смешивается с 96% этанолом.

Температура кипения от 39 °C до 42 °C.

Метиленхлорид, используемый в флуориметрии, должен выдерживать следующее дополнительное испытание.

Флуоресценция. При облучении светом с длиной волны 365 нм поглощение (2.1.2.20), измеренное при длине волны 460 нм в кювете с толщиной слоя 1 см, не должно быть интенсивнее поглощения раствора, содержащего 2Ч10-3ppm хинина P в 0,5 M растворе серной кислоты, измеренной в тех же условиях.

Метиленхлорид подкисленный.

К 100 мл метиленхлорида P прибавляют 10 мл хлороводородной кислоты P, встряхивают. После разделения слоев используют нижний слой.

Метилизобутилкетон. . (Mr 100,16). [108-10-1]. 4-Метил-2-пентанон.

Прозрачная бесцветная жидкость. Мало растворим в воде, смешивается с большинством органических растворителей.

около 0,80.

Температура кипения около 115 °C.

Температурные пределы перегонки (2.1.2.11). Перегоняют 100 мл. Интервал температуры перегонки не должен превышать 4,0 °C; должно перегоняться от 1 мл до 95 мл.

Остаток после выпаривания. Не более 0,01%. Выпаривают на водяной бане, остаток сушат при температуре от 100 °C до 105 °C.

Метилизобутилкетон P1.

50 мл свежеперегнанного метилизобутилкетона P встряхивают с 0,5 мл хлороводородной кислоты P1 в течение 1 мин. После разделения слоев нижний слой отбрасывают. Готовят непосредственно перед использованием.

Метилкапрат.

См. Метилдеканат P.

Метилкаприлат. . (Mr 158,24). [111-11-5]. Метилоктаноат.

около 0,876.

около 1,417.

Температура кипения от 193 °C до 194 °C.

Метилкапроат. . (Mr 130,18). [106-70-7]. Метилгексаноат.

около 0,885.

около 1,405.

Температура кипения: от 150 °C до 151 °C.

Метиллаурат. . (Mr 214,34). [111-82-0]. Метилдодеканоат.

Содержит на менее 98,0% . Определение проводят методом газовой хроматографии (2.1.2.27).

Бесцветная или желтого цвета жидкость. Растворим в 96% этаноле и петролейном эфире.

около 0,87.

около 1,431.

Температура плавления около 5 °C.

Метиллигноцерат. . (Mr 382,66). [2442-49-1]. Метилтетракозаноат.

Хлопья.

Температура плавления около 58 °C.

Метиллинолеат. . (Mr 294,47). [112-63-0]. Метил-(9Z,12Z)-октадека-9,12-диеноат.

около 0,888.

около 1,466.

Температура кипения от 207 °C до 208 °C.

Метиллиноленат. . (Mr 292,46). [301-00-8]. Метил-(9Z,12Z,15Z)-октадека-9,12,15-триеноат. Метил--линоленат.

около 0,901.

около 1,471.

Температура кипения около 207 °C.

Метилмаргарат. . (Mr 284,48). [1731-92-6]. Метилгептадеканоат.

Порошок белого или почти белого цвета.

Температура плавления от 32 °C до 34 °C.

Метилмаргарат, используемый при количественном определении суммы жирных кислот в частной фармакопейной статье Плоды пальмы сереноа должен выдерживать следующее дополнительное испытание.

Количественное определение. Определение проводят методом газовой хроматографии (2.1.2.27) в соответствии с указаниями в частной фармакопейной статье Плоды пальмы сереноа.

Содержание метилмаргарата, рассчитанное методом нормализации, должно быть не менее 97%.

Метилметакрилат. . (Mr 100,12). [80-62-6]. Метил-2-метилпроп-2-еноат.

Бесцветная жидкость.

около 1,414.

Температура кипения около 100 °C.

Температура плавления около - 48 °C.

Содержит подходящий стабилизирующий реагент.

Метилмиристат. . (Mr 242,40). [124-10-7]. Метилтетрадеканоат.

Содержит не менее 98,0% . Определение проводят методом газовой хроматографии (2.1.2.27).

Бесцветная или светло-желтого цвета жидкость. Растворим в 96% спирте и петролейном эфире.

около 0,87.

около 1,437.

Температура плавления около 20 °C.

Метиловый зеленый. . (Nr 458,5). [7114-03-6].

4-[[4-(Диметиламино)фенил][4-(диметилиминио)цикпогекса-2,5-диенилиден]-метилфенил]три-метиламмония дихлорид.

Показатель Шульца 788.

Цветной индекс (C. I.) N 42585.

Порошок зеленого цвета. Растворим в воде, кислоте серной с образованием желтого окрашивания, переходящего в зеленое при разведении водой.

Метилового зеленого-йодомеркуратная бумага.

Тонкие полоски подходящей фильтровальной бумаги погружают в раствор 40 г/л метилового зеленого P, сушат на воздухе, затем погружают их на 1 ч в раствор, содержащий 140 г/л калия йодида P и 200 г/л ртути йодида P. Полоски промывают водой дистиллированной P до тех пор, пока промывные воды не станут практически бесцветными и сушат на воздухе.

Хранят в защищенном от света месте. Срок хранения 48 ч.

Метиловый красный. . (Mr 269,30). [493-52-7].

2-(4-Диметиламинофенилазо)бензойная кислота.

Показатель Шульца N 250.

Цветной индекс (C. I.) N 13020.

Порошок темно-красного цвета или кристаллы фиолетового цвета.

Практически не растворим в воде, растворим в 96% этаноле.

Метилового красного смешанный раствор.

0,1 г метилового красного P и 50 мг метиленового синего P растворяют в 100 мл 96% этанола P.

Изменение окраски. От красно-фиолетовой до зеленой в интервале pH 5,2 - 5,6.

Метилового красного раствор.

50 мг метилового красного P растворяют в смеси 1,86 мл 0,1 M раствора натрия гидроксида и 50 мл 96% этанола P, доводят объем раствора водой P до 100 мл.

Испытание на чувствительность. К 100 мл воды, свободной от углерода диоксида, P прибавляют 0,1 мл раствора метилового красного и 0,05 мл 0,02 M хлороводородной кислоты; появляется красное окрашивание, которое должно перейти в желтое при прибавлении не более 0,1 мл 0,02 M раствора натрия гидроксида.

Изменение окраски. От красной до желтой в интервале pH 4,4 - 6,0.

Метиловый оранжевый. . (Mr 327,33). [547-58-0]. Натрия 4'-(диметиламино)азобензол-4-сульфонат.

Показатель Шульца N 176.

Цветной индекс (C. I.) N 13025.

Кристаллический порошок оранжево-желтого цвета. Мало растворим в воде, практически не растворим в 96% этаноле.

Метилового оранжевого смешанный раствор.

20 мг метилового оранжевого P и 0,1 г бромкрезолового зеленого P растворяют в 1 мл 0,2 M раствора натрия гидроксида и доводят объем раствора водой P до 100 мл.

Изменение окраски. От оранжевой до желтовато-зеленой в интервале pH 3,0 - 4,4.

Метилового оранжевого раствор.

0,1 г метилового оранжевого P растворяют в 80 мл воды P и доводят объем раствора 96% этанолом P до 100 мл.

Испытание на чувствительность. К 100 мл воды, свободной от углерода диоксида, P прибавляют 0,1 мл раствора метилового оранжевого; появляется желтое окрашивание, которое должно перейти в красное при прибавлении не более 0,1 мл 0,1 M хлороводородной кислоты.

Изменение окраски. От красной к желтой в интервале pH 3,0 - 4,4.

Метилолеат. . (Mr 296,49). [112-62-9]. Метил-(9Z)-октадек-9-енат.

Содержит не менее 98,0% . Определение проводят методом газовой хроматографии (2.1.2.27).

Бесцветная или слегка желтого цвета жидкость. Растворим в 96% этаноле и петролейном эфире.

около 0,88.

около 1,452.

Метилпальмитат. . (Mr 270,45). [112-39-0]. Метилгексадеканоат.

Содержит не менее 98,0% . Определение проводят методом газовой хроматографии (2.1.2.27).

Кристаллическая масса белого или желтого цвета. Растворим в 96% этаноле и петролейном эфире.

Температура плавления около 30 °C.

Метилпальмитолеат. . (Mr 268,43). [1120-25-8]. Метил-(9Z)-гексадек-9-еноат.

около 0,876.

около 1,451.

Метилпарагидроксибензоат. . (Mr 152,1). [99-76-3]. Метил-4-гидроксибензоат.

Содержит не менее 98,0% и не более 102,0% .

Белый или почти белый кристаллический порошок или бесцветные кристаллы.

Очень малорастворим в воде, легко растворим в 96% этаноле и метаноле.

4-Метилпентан-2-ол. . (Mr 102,17). [108-11-2].

Прозрачная бесцветная, летучая жидкость.

около 0,802.

около 1,411.

Температура кипения около 132 °C.

Метилпиперазин. . (Mr 100,16). [109-01-3]. 1-Метилпиперазин.

Бесцветная жидкость. Смешивается с водой и 96% этанолом.

около 0,90.

около 1,466.

Температура кипения около 138 °C.

4-(4-Метилпиперидин-1-ил)пиридин. . (Mr 176,26). [80965-30-6].

Прозрачная жидкость.

около 1,565.

2-Метилпропанол. . (Mr 74,12). [78-83-1]. Изобутиловый спирт. 2-Метилпропан-1-ол.

Прозрачная бесцветная жидкость. Растворим в воде, смешивается с 96% этанолом.

около 0,80.

от 1,397 до 1,399.

Температура кипения около 107 °C.

Температурные пределы перегонки (2.1.2.11). От 107 °C до 109 °C; должно перегоняться не менее 96%.

2-Метил-2-пропанол. . (Mr 74,12). [75-65-0]. 1,1-Диметилэтиловый спирт. трет-Бутиловый спирт.

Прозрачная бесцветная жидкость или кристаллическая масса. Растворим в воде, смешивается с 96% этанолом.

Температура затвердевания (2.1.2.17). Около 25 °C.

Температурные пределы перегонки (2.1.2.11). От 81 °C до 83 °C; должно перегоняться не менее 95%.

Метилстеарат. . (Mr 298,5). [112-61-8]. Метилоктадеканоат.

Содержит не менее 98,0% C19H38O2.

Определение проводят методом газовой хроматографии (2.4.22).

Кристаллическая масса белого или желтого цвета. Растворим в 96% этаноле и петролейном эфире.

Температура плавления около 38 °C.

Метилтридеканоат. . (Mr 228,37). [1731-88-0].

Бесцветная или слегка желтоватого цвета жидкость. Растворим в 96% этаноле и петролейном эфире.

около 0,86.

около 1,441.

Температура плавления около 6 °C.

Метилтрикозаноат. . (Mr 368,64). [2433-97-8]. Метиловый эфир трикозановой кислоты.

Содержит не менее 99,0% .

Кристаллы белого или почти белого цвета. Практически не растворим в воде, растворим в гексане.

Температура плавления от 55 °C до 56 °C.

Метилфенилоксазолилбензол. . (Mr 392,45). [3073-87-8]. 1,4-Бис[2-(4-метил-5-фенил)оксазолил]-бензол.

Мелкий порошок зеленовато-желтого цвета с синей флуоресценцией или мелкие кристаллы. Растворим в 96% этаноле, умеренно растворим в ксилоле.

Температура плавления около 233 °C.

Метилфенилоксазолилбензол, используемый для жидкостной сцинтилляции, должен быть соответствующей степени чистоты.

Метилцеллюлоза 450. [9004-67-5]. Метиловый эфир целлюлозы.

Частично O-метилированная целлюлоза содержит не менее 26,0% и не более 33,0% метоксигрупп (-, Mr 31,03) в пересчете на сухую субстанцию.

Порошок или гранулы белого, желтовато-белого или серовато-белого цвета. Гигроскопичный после высушивания.

Практически не растворима в горячей воде, ацетоне, безводном этаноле и толуоле. Растворяется в холодной воде с образованием коллоидного раствора.

Номинальная вязкость: 450 мПа·с.

Метилциннамат. . (Mr 162,19). [103-6-4].

Бесцветные кристаллы. Практически не растворим в воде, растворим в 96% этаноле.

около 1,56.

Температура кипения около 260 °C.

Температура плавления от 34 °C до 36 °C.

Метилэтилкетон. . (Mr 72,11). [78-93-3]. Этилметилкетон. 2-Бутанон.

Прозрачная бесцветная воспламеняющаяся жидкость. Очень легко растворим в воде, смешивается с 96% этанолом.

около 0,81.

Температура кипения от 79 °C до 80 °C.

Метилэйкозеноат. . (Mr 324,54). [2390-09-2]. Метил-(11Z)-эйкоз-11-еноат.

L-Метионин. . (Mr 149,2). [63-68-3]. (2S)-2-Амино-4-(метилсульфанил)бутановая кислота.

Содержит не менее 99,0% и не более 101,0% в пересчете на сухую субстанцию.

Белый или почти белый кристаллический порошок или бесцветные кристаллы.

Растворим в воде, очень мало растворим в 96% этаноле.

Метоксифенилуксусная кислота. . (Mr 166,17). [7021-09-2]. (RS)-2-Метокси-2-фенилуксусная кислота.

Кристаллический порошок белого цвета или кристаллы белого или почти белого цвета. Умеренно растворима в воде, легко растворима в 96% этаноле.

Температура плавления около 70 °C.

Метоксифенилуксусной кислоты реактив.

2,7 г метоксифенилуксусной кислоты P растворяют в 6 мл раствора тетраметиламмония гидроксида P и прибавляют 20 мл этанола безводного P.

Хранят в полиэтиленовом контейнере.

(RS)-Метотрексат. . (Mr 454,4). [60388-53-6]. (RS)-2-[4-[[(2,4-диаминоптеридин-6-ил)метил]-метиламино]бензоиламино]пентандионовая кислота.

Содержит не менее 96,0% C20H22N 8O5.

Температура плавления около 195 °C.

Миозмин. . (Mr 146,19). [532-12-7]. 3-(4,5-Дигидро-3H-пиррол-2-ил)пиридин.

Бесцветные кристаллы.

Температура плавления около 45 °C.

Миристиловый спирт. . (Mr 214,39). [112-72-1]. Тетрадекан-1-ол.

около 0,823.

Температура плавления от 38 °C до 40 °C.

Миристицин. . (Mr 192,21). [607-91-0]. 5-Аллил-1-метокси-2,3-метилендиоксибензол. 4-Метокси-6-(проп-2-енил)-1,3-бензодиоксол.

Бесцветная маслянистая жидкость. Практически не растворим в воде, мало растворим в этаноле безводном, смешивается с толуолом и ксилолом.

около 1,144.

около 1,540.

Температура кипения от 276 °C до 277 °C.

Температура плавления около 173 °C.

Хроматография. Определение проводят методом тонкослойной хроматографии (2.1.2.26) в соответствии с указаниями частной фармакопейной статьи Аниса зведчатого плоды; на полученной хроматограмме должно обнаруживаться только одно основное пятно.

Хранят в прохладном защищенном от света месте.

Мирисцитицин, используемый в газовой хроматографии, должен выдерживать следующее дополнительное требование.

Количественное определение. Определение проводят методом газовой хроматографии (2.1.2.27) в соответствии с частной фармакопейной статьей Мускатное масло.

Содержание миристицина, рассчитанное методом внутренней нормализации, должно быть не менее 95,0%.

-Мирцен. . (Mr 136,23). [123-35-3]. 7-Метил-3-метиленокта-1,6-диен.

Маслянистая жидкость с приятным запахом. Практически не растворим в воде, смешивается с 96% этанолом, растворим в уксусной кислоте ледяной и растворах гидроксидов щелочных металлов.

около 0,794.

около 1,470.

-Мирцен, используемый в газовой хроматографии, должен выдерживать следующее дополнительное испытание.

Количественное определение. Определение проводят методом газовой хроматографии (2.1.2.27) в соответствии с указаниями частной фармакопейной статьи Масло мяты перечной, используя -мирцен в качестве испытуемого раствора.

Содержание -мирцена, рассчитанное методом внутренней нормализации, должно быть не менее 90,0%.

Молекулярное сито.

Молекулярное сито состоит из натрия алюмосиликата. Имеет вид шариков с размерами пор 0,4 нм и диаметром 2 мм.

Молибденованадиевый реактив.

В стакане вместимостью 150 мл смешивают растертые в порошок 4 г аммония молибдата P и 0,1 г аммония ванадата P, прибавляют 70 мл воды P и перемешивают стеклянной палочкой до растворения. Через несколько минут должен образоваться прозрачный раствор, к которому прибавляют 20 мл азотной кислоты P и доводят объем раствора водой P до 100 мл.

Молочная кислота. . (Mr 90,1). [50-21-5].

Смесь 2-гидроксипропановой кислоты, ее продуктов конденсации, таких как лактоил-молочная кислота и полимолочная кислота, и воды. Равновесие между молочной кислотой и полимолочной кислотой зависит от концентрации и температуры. Обычно это рацемат ((RS) - молочная кислота),

Содержит не менее 88,0% (м/м) и не более 92,0% (м/м) .

Бесцветная или светло-желтого цвета сиропообразная жидкость.

Смешивается с водой и с 96% этанолом.

Молочной кислоты реактив.

Раствор A. К 60 мл молочной кислоты P прибавляют 45 мл предварительно отфильтрованного раствора молочной кислоты P, насыщенного без нагревания суданом красным G P. Кислота молочная насыщается медленно без нагревания, поэтому всегда необходим избыток красителя.

Раствор B. Готовят 10 мл насыщенного раствора анилина P и фильтруют.

Раствор C. 75 мг калия йодида P растворяют в воде P и доводят тем же растворителем до объема 70 мл. К полученному раствору прибавляют 10 мл 96% этанола P и 0,1 г йода P, встряхивают.

Смешивают растворы A и B, прибавляют раствор C.

Морфина гидрохлорид. . (Mr 375,8). [6055-06-7]. 7,8-Дидегидро-4,5-эпокси-17-метилморфинан-3,6-диолгидрогидрат.

Содержит не менее 98,0% и не более 102,0% в пересчете на безводную субстанцию.

Белый или почти белый, кристаллический порошок или бесцветные, шелковистые иглы или кубические массы, выветривается в сухом воздухе.

Растворим в воде, малорастворим в 96% этаноле, практически нерастворим в толуоле.

Морфолин. . (Mr 87,12). [110-91-8]. Тетрагидро-1,4-оксазин.

Бесцветная, гигроскопическая, воспламеняющаяся жидкость. Растворим в воде и 96% этаноле.

около 1,01.

Температурные пределы перегонки (2.1.2.11). От 126 °C до 130 °C; должно перегоняться не менее 95%.

Хранят в воздухонепроницаемом контейнере.

Мочевина. . (Mr 60,1). [57-13-6].

Содержит не менее 98,5% и не более 101,5% карбамида в пересчете на безводную субстанцию.

Кристаллический порошок белого или почти белого цвета или прозрачные кристаллы. Слегка гигроскопична.

Очень легко растворима в воде, растворима в 96% этаноле, практически не растворима в метиленхлориде.

Муравьиная кислота безводная. (Mr 46,03). [64-18-6].

Содержит не менее 98,0% (м/м) .

Бесцветная жидкость. Вызывает коррозию, смешивается с водой и 96% этанолом.

около 1,22.

Количественное определение. 10 мл воды P помещают в коническую колбу, точно взвешивают, быстро прибавляют около 1 мл кислоты муравьиной безводной и снова взвешивают. Прибавляют 50 мл воды P и титруют 1 M раствором натрия гидроксида, используя в качестве индикатора 0,5 мл раствора фенолфталеина P.

1 мл 1 M раствора натрия гидроксида соответствует 46,03 мг CH2O2.

Мышьяка триоксид. . (Mr 197,8). [1327-53-3]. Оксид мышьяка(III).

Кристаллический порошок или масса белого или почти белого цвета. Мало растворим в воде, растворим в кипящей воде.

Натрий. Na. ( 22,99). [7440-23-5].

Металл, на свежем срезе имеет блестящую серебристо-серую поверхность. На воздухе быстро тускнеет и полностью окисляется до натрия оксида, который превращается в натрия карбонат. Бурно реагирует с водой с образованием водорода и натрия гидроксида; растворим в метаноле безводном с образованием водорода и натрия метилата; практически не растворим в петролейном эфире. Хранят в петролейном эфире или жидком парафине.

Натрия азид. . (Mr 65,02). [26628-22-8]. Азид натрия.

Кристаллический порошок белого или почти белого цвета или кристаллы белого цвета. Легко растворим в воде, мало растворим в 96% этаноле.

Натрия арсенит. . (Mr 129,91). [7784-46-5]. Метаарсенит натрия.

Натрия арсенита раствор.

5,0 г натрия арсенита P растворяют в 30 мл 1 M раствора натрия гидроксида, охлаждают до температуры 0 °C и добавляют при перемешивании 65 мл хлороводородной кислоты разбавленной P.

Натрия аскорбата раствор. [134-03-2].

3,5 г кислоты аскорбиновой P растворяют в 20 мл 1 M раствора натрия гидроксида. Готовят непосредственно перед использованием.

Натрия ацетат. . (Mr 136,1). [6131-90-4]. Ацетата натрия тригидрат.

Содержит не менее 99,0% и не более 101,0% в пересчете на сухую субстанцию.

Порошок белого или почти белого цвета или бесцветные кристаллы.

Очень легко растворим в воде, растворим в 96% этаноле.

Натрия ацетат безводный. . (Mr 82,03). [127-09-3].

Бесцветные кристаллы или гранулы. Очень легко растворим в воде, умеренно растворим в 96% этаноле.

Потеря в массе при высушивании (2.1.2.31). Не более 2,0%. Определение проводят при температуре 105 °C.

Натрия бикарбонат. [144-55-8].

См. Натрия гидрокарбонат P.

Натрия бутансульфонат. . (Mr 160,16). [2386-54-1]. Бутансульфонат натрия.

Кристаллический порошок белого или почти белого цвета. Растворим в воде.

Температура плавления более 300 °C.

Натрия висмутатат. . (Mr 279,97). [12232-99-4]. Висмутатат натрия.

Содержит не менее 85,0% .

Порошок желтого или желтовато-коричневого цвета. Медленно разлагается под действием влаги или высокой температуры, практически не растворим в холодной воде.

Количественное определение. 0,200 г суспендируют в 10 мл раствора 200 г/л калия йодида P, прибавляют 20 мл серной кислоты разбавленной P и титруют 0,1 M раствором натрия тиосульфата до получения оранжевой окраски, используя в качестве индикатора 1 мл раствора крахмала P.

1 мл 0,1 M раствора натрия тиосульфата соответствует 14,00 NaBiO3.

Натрия вольфрамат. . (Mr 329,9). [10213-10-2]. Вольфрамата натрия дигидрат.

Кристаллический порошок белого или почти белого цвета или бесцветные кристаллы. Легко растворим в воде с образованием прозрачного раствора, практически не растворим в 96% этаноле.

Натрия гексансульфонат. . (Mr 188,2). [2832-45-3]. Гексансульфонат натрия.

Порошок белого или почти белого цвета. Легко растворим в воде.

Натрия гептансульфонат. . (Mr 202,3). [22767-50-6]. Гептансульфонат натрия.

Кристаллическая масса белого или почти белого цвета. Легко растворим в воде, растворим в метаноле.

Натрия гептансульфонат моногидрат. ·. (Mr 220,3).

Содержит не менее 96% в пересчете на безводную субстанцию.

Кристаллический порошок белого или почти белого цвета. Растворим в воде, очень мало растворим в этаноле безводном.

Вода (2.1.5.12). Не более 8%. Определение проводят из 0,300 г.

Количественное определение. 0,150 г растворяют в 50 мл уксусной кислоты безводной P и титруют 0,1 M раствором кислоты хлорной потенциометрически (2.1.2.19).

1 мл 0,1 M раствора хлорной кислоты соответствует 20,22 мг .

Натрия гидрокарбонат. . (Mr 84,0). [144-55-8]. Гидрокарбонат натрия.

Содержит не менее 99,0% и не более 101,0% .

Кристаллический порошок белого или почти белого цвета.

Растворим в воде, практически не растворим в 96% этаноле.

Нагревание сухой субстанции или ее раствора приводит к постепенному превращению натрия гидрокарбоната в натрия карбонат.

Натрия гидрокарбоната раствор.

Раствор 42 г/л.

Натрия гидроксид. NaOH. (Mr 40,00). [1310-73-2]. Гидроксид натрия.

Содержит не менее 97,0% и не более 100,5% суммы щелочей в пересчете на NaOH.

Кристаллическая масса белого или почти белого цвета в виде гранул, палочек или пластинок. Расплывается на воздухе, легко поглощает углерода диоксид воздуха.

Очень легко растворим в воде, легко растворим в 96% этаноле.

Натрия гидроксида раствор.

20,0 г натрия гидроксида P растворяют в воде P и доводят объем раствора тем же растворителем до 100,0 мл. Концентрацию раствора определяют титрованием 1 M хлороводородной кислотой, используя в качестве индикатора раствор метилового оранжевого P; при необходимости, раствор укрепляют или разбавляют до концентрации 200 г/л.

Натрия гидроксида 2 M раствор.

84 г натрия гидроксида P растворяют в воде, свободной от углерода диоксида, P и доводят объем раствора тем же растворителем до 1000,0 мл.

Натрия гидроксида раствор разбавленный.

8,5 г натрия гидроксида P растворяют в воде P и доводят объем раствора тем же растворителем до 100 мл.

Натрия гидроксида метанольный раствор.

40 мг натрия гидроксида P растворяют в 50 мл воды P, полученный раствор охлаждают и прибавляют 50 мл метанола P.

Натрия гидроксида метанольный раствор P1.

200 мг натрия гидроксида P растворяют в 50 мл воды P, полученный раствор охлаждают и прибавляют 50 мл метанола P.

Натрия гидроксида раствор концентрированный.

42 г натрия гидроксида P растворяют в воде P и доводят объем раствора тем же растворителем до 100 мл.

Натрия гидросульфат. . (Mr 120,1). [7681-38-1]. Гидросульфат натрия.

Легко растворим в воде, очень легко растворим в кипящей воде. Разлагается в 96% этаноле на натрия сульфат и свободную кислоту серную.

Температура плавления около 315 °C.

Натрия гидросульфит. . (Mr 104,1). [7631-90-5]. Гидросульфит натрия.

Кристаллический порошок белого или почти белого цвета.

Легко растворим в воде, умеренно растворим в 96% этаноле.

На воздухе частично теряет серы диоксид и постепенно окисляется до сульфата.

Натрия гипобромита раствор.

20 мл раствора натрия гидроксида концентрированного P и 500 мл воды P смешивают на ледяной бане, прибавляют 5 мл раствора брома P и осторожно перемешивают до растворения. Готовят непосредственно перед использованием.

Натрия гипофосфит. . (Mr 106,0). [10039-56-2]. Фосфината натрия моногидрат.

Кристаллический порошок белого или почти белого цвета или бесцветные кристаллы. Гигроскопичен, легко растворим в воде, растворим в 96% этаноле.

Хранят в воздухонепроницаемом контейнере.

Натрия гипохлорита раствор концентрированный.

Содержит от 25 г/л до 30 г/л активного хлора.

Жидкость желтоватого цвета, имеет щелочную реакцию.

Количественное определение. В колбу с 50 мл воды P последовательно помещают 1 г калия йодида P и 12,5 мл уксусной кислоты разбавленной P. 10,0 мл концентрированного раствора натрия гипохлорита доводят водой P до объема 100,0 мл. 10,0 мл полученного раствора помещают в колбу с реактивами и титруют 0,1 M раствором натрия тиосульфата, используя в качестве индикатора 1 мл раствора крахмала P.

1 мл 0,1 M раствора натрия тиосульфата соответствует 3,546 мг активного хлора.

Хранят в защищенном от света месте.

Натрия глюкуронат. . (Mr 234,1).

Натрия D-глюкуроната моногидрат.

около +21,5. Определение проводят, используя раствор 20 г/л.

Натрия дезоксирибонуклеат. (Около 85% имеет относительную молекулярную массу 2·107или более). [73049-39-5].

Волокнистое вещество белого или почти белого цвета; получают из тимуса теленка.

Испытание на пригодность. 10 мг растворяют в имидазольном буферном растворе с pH 6,5 P и доводят объем раствора тем же буферным раствором до 10,0 мл (раствор A). 2,0 мл раствора A доводят имидазольным буферным раствором с pH 6,5 P до объема 50,0 мл. Оптическая плотность (2.1.2.24) полученного раствора, измеренная при длине волны 260 нм, должна быть от 0,4 до 0,8.

К 0,5 мл раствора A прибавляют 0,5 мл имидазольного буферного раствора с pH 6,5 P, 3 мл раствора 25 г/л кислоты хлорной; образуется осадок, который центрифугируют. Измеряют оптическую плотность надосадочной жидкости при длине волны 260 нм, используя в качестве компенсационной жидкости смесь, состоящую из 1 мл имидазольного буферного раствора с pH 6,5 P и 3 мл раствора 25 г/л (HClO4) кислоты хлорной. Оптическая плотность должна быть не более 0,3.

В каждую из двух пробирок помещают по 0,5 мл раствора A и 0,5 мл раствора сравнения стрептодорназы, содержащего 10 МЕ/мл в имидазольном буферном растворе с pH 6,5 P. В одну пробирку тотчас прибавляют 3 мл раствора 25 г/л (HClO4) кислоты хлорной; образуется осадок, который центрифугируют и собирают надосадочную жидкость (A). Другую пробирку нагревают при температуре 37 °C в течение 15 мин, прибавляют 3 мл раствора 25 г/л кислоты хлорной, центрифугируют и собирают надосадочную жидкость (B). Измеряют оптическую плотность надосадочной жидкости (B) при длине волны 260 нм, используя в качестве компенсационного раствора надосадочную жидкость (A). Оптическая плотность должна быть не менее 0,15.

Натрия декансульфонат. . (Mr 244,3). [13419-61-9].

Кристаллический порошок или хлопья белого или почти белого цвета. Легко растворим в воде, растворим в метаноле.

Натрия дигидрофосфат. . (Mr 156,0). [13472-35-0]. Дигидрофосфата натрия дигидрат.

Содержит не менее 98,0% и не более 100,5% в пересчете на сухую субстанцию.

Порошок белого или почти белого цвета или бесцветные кристаллы.

Очень легко растворим в воде, очень мало растворим в 96% этаноле.

Натрия дигидрофосфат безводный. . (Mr 120,0). [7558-80-7].

Порошок белого или почти белого цвета, гигроскопичен.

Хранят в воздухонепроницаемом контейнере.

Натрия дигидрофосфата моногидрат. . (Mr 138,0). [10049-21-5].

Кристаллы или гранулы белого или почти белого цвета, слегка расплывающиеся на воздухе. Легко растворим в воде, практически не растворим в 96% этаноле.

Хранят в воздухонепроницаемом контейнере.

Натрия дитионит. . (Mr 174,1). [7775-14-6]. Дитионит натрия.

Кристаллический порошок белого или серовато-белого цвета; на воздухе окисляется. Очень легко растворим в воде, мало растворим в 96% этаноле.

Хранят в воздухонепроницаемом контейнере.

Натрия диэтилдитиокарбамат. . (Mr 225,3). [20624-25-3].

Бесцветные или белого цвета кристаллы. Легко растворим в воде, растворим в 96% этаноле. Водный раствор бесцветный.

Натрия додецилсульфат. [151-21-3].

См. Натрия лаурилсульфат.

Содержит не менее 99,0% натрия додецилсульфата.

Натрия йодид. NaI. (Mr 149,9). [7681-82-5]. Йодид натрия.

Содержит не менее 99,0% и не более 100,5% NaI в пересчете на сухую субстанцию.

Кристаллический порошок белого или почти белого цвета или бесцветные кристаллы. Гигроскопичный.

Очень легко растворим в воде, легко растворим в 96% этаноле.

Натрия карбонат. . (Mr 286,1). [6132-02-1]. Карбоната натрия декагидрат.

Содержит не менее 36,7% и не более 40,0% .

Кристаллический порошок белого или почти белого цвета или бесцветные, прозрачные кристаллы. Выветривается на воздухе.

Легко растворим в воде, практически не растворим в 96% этаноле.

Натрия карбонат безводный. . (Mr 106,0). [497-19-8]. Динатрия карбонат.

Порошок белого или почти белого цвета, гигроскопичен. Легко растворим в воде.

Потеря в массе при высушивании при температуре около 300 °C должна быть не более 1%.

Хранят в воздухонепроницаемом контейнере.

Натрия карбоната раствор.

Раствор 106 г/л натрия карбоната безводного P.

Натрия карбоната раствор P1.

Раствор 20 г/л натрия карбоната безводного P в 0,1 M растворе натрия гидроксида.

Натрия кобальтинитрит. . (Mr 403,9). [13600-98-1]. Гексанитрокобальтат(III) натрия.

Порошок оранжево-желтого цвета. Легко растворим в воде, мало растворим в 96% этаноле.

Натрия кобальтинитрита раствор.

Раствор 100 г/л.

Готовят непосредственно перед использованием.

Натрия лаурилсульфат. [151-21-3]. Лаурилсульфат натрия.

Смесь натрия алкилсульфатов, состоящих преимущественно из натрия додецилсульфата (, Mr 288,4). Субстанция содержит не менее 85,0% натрия алкилсульфатов в пересчете на .

Порошок или кристаллы белого или бледно-желтого цвета.

Легко растворим в воде с образованием опалесцирующего раствора, частично растворим в 96% этаноле.

Натрия метабисульфит. . (Mr 190,1). [7681-57-4]. Дисульфит натрия.

Содержит не менее 95,0% и не более 100,5% .

Кристаллический порошок белого или почти белого цвета или бесцветные кристаллы.

Легко растворим в воде, малорастворим в 96% этаноле.

Натрия метансульфонат. . (Mr 118,1). [2386-57-4].

Кристаллический порошок белого или почти белого цвета, гигроскопичен.

Хранят в воздухонепроницаемом контейнере.

Натрия молибдат. . (Mr 242,0). [10102-40-6]. Молибдата динатрия дигидрат.

Кристаллический порошок белого или почти белого цвета или бесцветные кристаллы. Легко растворим в воде.

Натрия нафтохинонсульфонат. . (Mr 260,2). [521-24-4]. Натрия 1,2-нафтохинон-4-сульфонат.

Кристаллический порошок от желтого до оранжево-желтого цвета. Легко растворим в воде, практически не растворим в 96% этаноле.

Натрия нитрат. . (Mr 85,0). [7631-99-4]. Нитрат натрия.

Порошок или гранулы белого или почти белого цвета или бесцветные прозрачные кристаллы, расплывающиеся на воздухе.

Легко растворим в воде, мало растворим в 96% этаноле.

Хранят в воздухонепроницаемом контейнере.

Натрия нитрит. . (Mr 69,0). [7632-00-0]. Натрия нитрит.

Содержит не менее 97,0% NaNO2.

Гранулированный порошок белого или почти белого цвета или кристаллический порошок слегка желтоватого цвета. Легко растворим в воде.

Количественное определение. 0,100 г натрия нитрита P растворяют в 50 мл воды P, прибавляют 50,0 мл 0,02 M раствора калия перманганата, 15 мл серной кислоты разбавленной P, 3 г калия йодида P и титруют 0,1 M раствором натрия тиосульфата, используя в качестве индикатора в конце титрования 1 мл раствора крахмала P.

1 мл 0,02 раствора калия перманганата соответствует 3,450 мг .

Натрия нитрита раствор.

Раствор 100 г/л.

Готовят непосредственно перед использованием.

Натрия нитропруссид. . (Mr 298,0). [13755-38-9]. Пентацианонитрозилферрата(III) натрия дигидрат.

Порошок или кристаллы красновато-коричневого цвета. Легко растворим в воде, мало растворим в 96% этаноле.

Натрия оксалат. . (Mr 134,0). [62-76-0]. Оксалат натрия.

Кристаллический порошок белого или почти белого цвета. Растворим в воде, практически не растворим в 96% этаноле.

Натрия октансульфонат. . (Mr 216,3). [5324-84-5].

Содержит не менее 98,0% .

Кристаллический порошок или хлопья белого или почти белого цвета. Легко растворим в воде, растворим в метаноле.

Оптическая плотность (2.1.2.24). Оптическая плотность раствора 54 г/л при длине волны 200 нм должна быть не более 0,10, а при длине волны 250 нм - не более 0,01.

Натрия октилсульфат. . (Mr 232,3). [142-31-4].

Кристаллический порошок или хлопья белого или почти белого цвета. Легко растворим в воде, растворим в метаноле.

Натрия пентансульфонат. . (Mr 174,2). [22767-49-3].

Твердое кристаллическое вещество белого или почти белого цвета. Растворим в воде.

Натрия перйодат. . (Mr 213,9). [7790-28-5]. Метаперйодат натрия.

Содержит не менее 99,0% NaIO4.

Кристаллический порошок или кристаллы белого или почти белого цвета. Растворим в воде и минеральных кислотах.

Натрия перйодата раствор.

1,07 г натрия перйодата P растворяют в воде P, прибавляют 5 мл серной кислоты разбавленной P и доводят объем раствора водой P до 100,0 мл. Готовят непосредственно перед использованием.

Натрия перхлорат. . (Mr 140,5). [7791-07-3]. Перхлорат натрия.

Содержит не менее 99,0% .

Кристаллы белого или почти белого цвета, расплывающиеся на воздухе. Очень легко растворим в воде.

Хранят в плотно закрытом контейнере.

Натрия пикрата щелочной раствор.

Смешивают 20 мл раствора кислоты пикриновой P и 10 мл раствора 50 г/л натрия гидроксида P, доводят объем раствора водой P до 100 мл.

Срок хранения 2 сут с момента приготовления.

Натрия пирофосфат. . (Mr 446,1). [13472-36-1]. Дифосфата тетранатрия декагидрат.

Бесцветные, слегка выветривающиеся кристаллы. Легко растворим в воде.

Натрия родизонат. . (Mr 214,0). [523-21-7]. [(3,4,5,6-тетраоксо-циклогекс-1-ен-1,2-илен-диокси]динатрий.

Кристаллы фиолетового цвета. Растворим в воде с образованием оранжево-желтого раствора.

Растворы нестабильны и готовят в день использования.

Натрия салицилат. . (Mr 160,1). [54-21-7]. Натрия 2-гидроксибензолкарбокси-лат.

Содержит не менее 99,0% и не более 101,0% C7H5NaO3 в пересчете на сухую субстанцию.

Кристаллический порошок белого или почти белого цвета, или мелкие бесцветные кристаллы, или блестящие пластинки.

Легко растворим в воде, умеренно растворим в 96% этаноле.

Натрия сульфат безводный. [7757-82-6].

Прокаленный при температуре от 600 °C до 700 °C натрия сульфат безводный должен выдерживать требования, указанные в частной фармакопейной статье Натрия сульфат безводный.

Потеря в массе при высушивании (2.1.2.31). Не более 0,5%. Определение проводят при температуре 130 °C.

Натрия сульфид. . (Mr 240,2). [1313-84-4]. Сульфида динатрия нонагидрат.

Бесцветные, быстро желтеющие кристаллы, расплывающиеся на воздухе. Очень легко растворим в воде.

Хранят в воздухонепроницаемом контейнере.

Натрия сульфида раствор.

12 г натрия сульфида P растворяют при нагревании в 45 мл смеси растворителей вода P - глицерин (85%) P (10:29), затем охлаждают и доводят объем раствора той же смесью растворителей до 100 мл. Раствор должен быть бесцветным.

Натрия сульфит. . (Mr 252,2). [10102-15-5]. Сульфита натрия гептагидрат.

Содержит не менее 48,0% и не более 52,5% .

Бесцветные кристаллы.

Легко растворим в воде, очень мало растворим в 96% этаноле.

Натрия сульфит безводный. . (Mr 126,0). [7757-83-7]. Сульфит натрия.

Содержит не менее 95,0% и не более 100,5% Na2SO3.

Порошок белого или почти белого цвета.

Легко растворим в воде, очень мало растворим в 96% этаноле.

Натрия тартрат. . (Mr 230,1). [6106-24-7]. Динатрия (2R,3R)-2,3-дигидроксибутандиоата дигидрат.

Кристаллы или гранулы белого или почти белого цвета. Очень легко растворим в воде, практически не растворим в 96% этаноле.

Натрия тетрадейтеродиметилсилапентанат. . (Mr 172,3). Натрия (2,2,3,3-тетрадейтеро)-4,4-диметил-4-силапентанат.

Степень дейтерирования не менее 99%.

Кристаллический порошок белого цвета. Легко растворим в воде, этаноле и метаноле.

Температура плавления около 300 °C.

Вода и дейтерия оксид. Не более 0,5%.

Натрия тетрафенилборат. . (Mr 342,2). [143-66-8].

Объемный порошок белого или слегка желтоватого цвета. Легко растворим в воде и ацетоне.

Натрия тетрафенилбората раствор.

Раствор 10 г/л. При необходимости, перед использованием фильтруют.

Срок хранения 7 сут.

Натрия тиогликолят. . (Mr 114,1). [367-51-1]. Меркаптоацетат натрия.

Гранулированный порошок или кристаллы белого или почти белого цвета. Гигроскопичен, легко растворим в воде и метаноле, мало растворим в 96% этаноле.

Хранят в воздухонепроницаемом контейнере.

Натрия тиосульфат. . (Mr 248,2). [10102-17-7]. Тиосульфат натрия.

Содержит не менее 99,0% и не более 101,0% .

Прозрачные бесцветные кристаллы. Выветриваются на сухом воздухе.

Очень легко растворим в воде, практически не растворим в 96% этаноле. Растворяется в кристаллизационной воде при температуре около 49 °C.

Натрия флуоресцеинат. . (Mr 376,3). [518-47-8]. Флуоресцеин натрия. Динатрия 2-(3-оксо-6-оксидо-3H-ксантен-9-ил)бензоат.

Показатель Шульца N 880.

Цветной индекс (C. I.) N 45350.

Порошок оранжево-красного цвета. Легко растворим в воде. Водные растворы имеют интенсивную желтовато-зеленую флуоресценцию.

Натрия формиат. . (Mr 68,0). [141-53-7]. Натрия метаноат.

Кристаллический порошок или расплывающиеся гранулы белого или почти белого цвета. Растворим в воде и глицерине, мало растворим в 96% этаноле.

Температура плавления около 253 °C.

Натрия фторид. NaF (Mr 41,99). [7681-49-4]. Фторид натрия.

Содержит не менее 98,5% и не более 100,5% NaF в пересчете на сухую субстанцию.

Порошок белого или почти белого цвета или бесцветные кристаллы.

Растворим в воде, практически не растворим в 96% этаноле.

Натрия хлорид. NaCl. (Mr 58,44). [7647-14-5]. Хлорид натрия.

Содержит не менее 99,0% и не более 100,5% NaCl в пересчете на сухую субстанцию.

Кристаллический порошок белого или почти белого цвета или бесцветные кристаллы или белые крупинки.

Легко растворим в воде, практически не растворим в этаноле безводном.

Натрия хлорида раствор.

Раствор 20% (м/м).

Натрия хлорида насыщенный раствор.

1 часть натрия хлорида P смешивают с 2 частями воды P, периодически встряхивают и отстаивают. При необходимости перед использованием раствор декантируют и фильтруют.

Натрия цетостеарилсульфат.

Смесь натрия цетилсульфатат (; Mr 344,5) и натрия стеарилсульфата (; Mr 372,5). Содержит не менее 99,0% натрия цетостеарилсульфата и не менее 40,0% натрия цетилсульфата, оба в пересчете на безводную субстанцию. Допускается добавление подходящего буферного раствора.

Аморфный или кристаллический порошок белого или бледно-желтого цвета.

Растворим в горячей воде с образованием мутного раствора, практически не растворим в холодной воде, частично растворим в 96% этаноле.

Натрия цитрат. . (Mr 294,1). [6132-04-3]. Тринатрия 2-гидроксипропан-1,2,3-трикарбоксилата дигидрат.

Содержит не менее 99,0% и не более 101,0% в пересчете на безводную субстанцию.

Кристаллический порошок или гранулированные кристаллы белого или почти белого цвета, слегка расплывается во влажном воздухе.

Легко растворим в воде, практически не растворим в 96% этаноле безводном.

Натрия эдетат. . (Mr 372,2). [6381-92-6]. Динатрия диэфира (этилендинитрило)тетраацетата дигидрат.

Содержит не менее 98,5% и не более 101,0% .

Кристаллический порошок белого или почти белого цвета.

Растворим в воде, практически нерастворим в 96% этаноле.

Нафталин. . (Mr 128,2). [91-20-3].

Кристаллы белого или почти белого цвета. Практически не растворим в воде, легко растворим в эфире, растворим в 96% спирте.

Температура плавления около 80 °C.

Нафталин, используемый для жидкостной сцинтилляции, должен быть соответствующей степени чистоты.

Нафтарзон. . (Mr 576,3). [3688-92-4]. Торин. Динатрия 4-[(2-арсонофенил)азо]-3-гидроксинафталин-2,7-дисульфонат.

Порошок красного цвета. Растворим в воде.

Нафтарзона раствор.

Раствор 0,58 г/л.

Испытание на чувствительность. К 50 мл 96% этанола P прибавляют 20 мл воды P, 1 мл 0,05 M раствора серной кислоты, 1 мл раствора нафтарзона и титруют 0,025 M раствором бария перхлората до перехода окраски раствора от оранжево-желтой до оранжево-розовой.

Хранят в защищенном от света месте.

Срок хранения 7 сут.

Нафтиламин. . (Mr 143,2). [134-32-7]. 1-Нафтиламин.

Кристаллический порошок белого или почти белого цвета, под действием света и воздуха розовеет. Мало растворим в воде, легко растворим в 96% этаноле.

Температура плавления около 51 °C.

Хранят в защищенном от света месте.

Нафтилэтилендиамина дигидрохлорид. . (Mr 259,2). [1465-25-4]. N-(1-Нафтил)этилендиамина дигидрохлорид.

Может содержать кристаллизационный метанол.

Порошок белого или желтовато-белого цвета. Растворим в воде, мало растворим в 96% этаноле.

-Нафтол. . (Mr 144,2). [90-15-3]. 1-Нафтол.

Кристаллический порошок белого или почти белого цвета или бесцветные или белого цвета кристаллы, темнеющие под действием света. Мало растворим в воде, легко растворим в 96% этаноле.

Температура плавления около 95 °C.

Хранят в защищенном от света месте.

-Нафтол раствор.

0,10 г -нафтола P растворяют в 3 мл раствора 150 г/л натрия гидроксида P и доводят объем раствора водой P до 100 мл. Готовят непосредственно перед использованием.

-Нафтол. . (Mr 144,2). [135-19-3]. 2-Нафтол.

Пластинки или кристаллы белого или слабо розового цвета. Очень мало растворим в воде, очень легко растворим в 96% этаноле.

Температура плавления около 122 °C.

Хранят в защищенном от света месте.

-Нафтола раствор.

5 г свежеперекристаллизованного -нафтола P растворяют в 40 мл раствора натрия гидроксида разбавленного P и доводят объем раствора водой P до 100 мл.

Готовят непосредственно перед использованием.

-Нафтола раствор P1.

3,0 мг -Нафтола P растворяют в 50 мл серной кислоты P и доводят объем раствора той же кислотой до 100,0 мл.

Готовят непосредственно перед использованием.

Нафтолбензеин. . (Mr 374,4). [145-50-6]. -Нафтолбензеин. 4-[(4-гидрокси-нафтален-1-ил)(фенил) метилиден]нафтален-1(4H)-он.

Порошок коричневато-красного цвета или блестящие кристаллы коричневато-черного цвета. Практически не растворим в воде, растворим в 96% этаноле и уксусной кислоте ледяной.

Нафтолбензеина раствор.

Раствор 2 г/л в кислоте уксусной безводной P.

Испытание на чувствительность. К 50 мл уксусной кислоты ледяной P прибавляют 0,25 мл раствора нафтолбензеина; появляется коричневато-желтое окрашивание, которое должно перейти в зеленое при прибавлении не более 0,05 мл 0,1 M раствора хлорной кислоты.

Нерилацетат. . (Mr 196,3). [141-12-8]. (Z)-3,7-Диметилокта-2,6-диенилацетат.

Бесцветная маслянистая жидкость.

около 0,907.

около 1,460.

Температура кипения25 134 °C.

Нерилацетат, используемый в газовой хроматографии, должен выдерживать следующее дополнительное испытание.

Количественное определение. Определение проводят методом газовой хроматографии (2.1.2.27) в соответствии с указаниями частной фармакопейной статьи Масло цветков померанца, используя нерилацетат в качестве испытуемого раствора.

Содержание нерилацетата, рассчитанное методом нормализации, должно быть не менее 93,0%.

транс-Неролидол. . (Mr 222,4). [40716-66-3]. 3,7,11-Триметилдодека-1,6,10-триен-3-ол.

Жидкость слегка желтого цвета с легким запахом лилии или ландыша. Практически не растворим в воде и глицерине, смешивается с 96% этанолом.

около 0,876.

около 1,479.

Температура кипения12 от 145 °C до 146 °C.

транс-Неролидол, используемый в газовой хроматографии, должен выдерживать следующее дополнительное испытание.

Количественное определение. Определение проводят методом газовой хроматографии (2.1.2.27) в соответствии с указаниями частной фармакопейной статьи Масло цветков померанца, используя транс-неролидол в качестве испытуемого раствора.

Содержание транс-неролидола, рассчитанное методом нормализации, должно быть не менее 90,0%.

Никель-алюминиевый сплав.

Содержит от 48% до 52% алюминия (Al, 26,98) и от 48% до 52% никеля (Ni, 58,70).

Перед использованием измельчают до мелкого порошка (180) (2.9.12).

Практически не растворим в воде, растворим в минеральных кислотах.

Никель-алюминиевый сплав, свободный от галогенов.

Содержит от 48% до 52% алюминия (Al, 26,98) и от 48% до 52% никеля (Ni, 58,71).

Мелкий порошок серого цвета. Практически не растворим в воде, растворим в минеральных кислотах с образованием солей.

Хлориды. Не более 10 ppm.

0,400 г сплава растворяют в 40 мл смеси серная кислота P - азотная кислота разбавленная P (67:33). Раствор выпаривают почти досуха, остаток растворяют в воде P и доводят объем раствора тем же растворителем до 20,0 мл. К 10,0 мл испытуемого раствора прибавляют 1,0 мл 0,1 M раствора серебра нитрата, через 15 мин фильтруют и добавляют к фильтрату 0,2 мл раствора натрия хлорида (10 мкг/мл Cl-). Через 5 мин опалесценция полученного раствора не должна превышать опалесценцию второй половины испытуемого раствора с 1,0 мл 0,1 M раствора серебра нитрата.

Никеля(II) сульфат. . (Mr 280,9). [10101-98-1]. Никеля сульфата гептагидрат.

Кристаллический порошок или кристаллы зеленого цвета. Легко растворим в воде, мало растворим в 96% этаноле.

Никеля(II) хлорид. . (Mr 129,6). [7718-54-9]. Никеля хлорид безводный.

Кристаллический порошок желтого цвета. Очень легко растворим в воде, растворим в 96% этаноле. Сублимируется в отсутствие воздуха и легко абсорбирует аммиак. Водный раствор имеет кислую реакцию.

Никотинамидаденина динуклеотид. . (Mr 663). [53-84-9].

Порошок белого или почти белого цвета, сильно гигроскопичен. Легко растворим в воде.

Никотинамидаденина динуклеотида раствор.

40 мг никотинамидаденина динуклеотида P растворяют в воде P и доводят объем раствора тем же растворителем до 10 мл.

Готовят непосредственно перед использованием.

Нильский синий A. . (Mr 415,5). [3625-57-8].

Показатель Шульца N 1029.

Цветной индекс (C. I.) N 51180.

5-Амино-9-(диэтиламино)бензо[]феноксазинилия гидросульфат.

Кристаллический порошок зеленого цвета с бронзовым блеском. Умеренно растворим в 96% этаноле, уксусной кислоте ледяной и пиридине.

Раствор 0,005 г/л в этаноле (50%, об/об) P имеет максимум поглощения (2.1.2.24) при длине волны 640 нм.

Нильского синего A раствор.

Раствор 10 г/л в кислоте уксусной безводной P.

Испытание на чувствительность. К 50 мл уксусной кислоты безводной P прибавляют 0,25 мл раствора нильского синего A; появляется голубое окрашивание, которое переходит в сине-зеленое при прибавлении 0,1 мл 0,1 M раствора хлорной кислоты.

Изменение окраски. От синей до красной в интервале pH 9,0 - 13,0.

Нингидрин. , . (Mr 178,1). [485-47-2]. 1,2,3-Индантриона моногидрат.

Кристаллический порошок белого или слегка желтого цвета. Растворим в воде и 96% этаноле.

Хранят в защищенном от света месте.

Нингидрина и олова хлорида реактив.

0,2 г нингидрина P растворяют в 4 мл горячей воды P, прибавляют 5 мл раствора 1,6 г/л олова хлорида P, оставляют на 30 мин, фильтруют и хранят при температуре от 2 °C до 8 °C. Непосредственно перед использованием к 2,5 мл полученного раствора прибавляют 5 мл воды P и 45 мл 2-пропанола P.

Нингидрина и олова(II) хлорида реактив P1.

4 г нингидрина P растворяют в 100 мл моноэтилового эфира этиленгликоля P. Осторожно встряхивают с 1 г смолы катионообменной P (от 300 мкм до 840 мкм) и фильтруют (раствор A). 0,16 г олова(II) хлорида P растворяют в 100 мл буферного раствора с pH 5,5 P (раствор B). Непосредственно перед использованием смешивают равные объемы растворов A и B.

Нингидрина раствор.

Раствор 2 г/л нингидрина P в смеси растворителей уксусная кислота разбавленная P - бутанол P (5:95).

Нингидрина раствор P1.

1,0 г нингидрина P растворяют в 50 мл 96% этанола P и прибавляют 10 мл уксусной кислоты ледяной P.

Нингидрина раствор P2.

3 г нингидрина P растворяют в 100 мл раствора 45,5 г/л натрия метабисульфита P.

Нингидрина раствор P3.

Раствор 4 г/л нингидрина P в смеси растворителей уксусная кислота безводная P - бутанол P (5:95).

Нингидрина раствор P4.

Раствор 3 г/л нингидрина P в смеси растворителей уксусная кислота безводная P - 2-пропанол P (5:95).

Нитроанилин. . (Mr 138,1). [100-01-6]. 4-Нитроанилин.

Кристаллический порошок ярко-желтого цвета. Очень мало растворим в воде, умеренно растворим в кипящей воде, растворим в 96% этаноле, образует водорастворимые соли с сильными минеральными кислотами.

Температура плавления около 147 °C.

Нитробензальдегид. . (Mr 151,1). [552-89-6]. 2-Нитробензальдегид.

Игольчатые кристаллы желтого цвета. Мало растворим в воде, легко растворим в 96% этаноле, сублимируется паром.

Температура плавления около 42 °C.

Нитробензальдегидная бумага.

0,2 г нитробензальдегида P растворяют в 10 мл раствора 200 г/л натрия гидроксида P. Срок хранения раствора 1 ч. В полученный раствор погружают нижнюю половину полоски из медленно фильтрующей бумаги длиной 10 см и шириной 0,8 - 1 см. Избыток реактива удаляют, промокая полоску между двумя листами фильтровальной бумаги. Используют в течение нескольких минут после приготовления.

Нитробензальдегида раствор.

0,12 г порошка нитробензальдегида P прибавляют к 10 мл раствора натрия гидроксида разбавленного P, встряхивают в течение 10 мин и фильтруют. Готовят непосредственно перед использованием.

Нитробензилхлорид. 2. (Mr 171,6). [100-14-1]. 4-Нитробензилхлорид.

Кристаллы светло-желтого цвета. Вызывает слезотечение. Практически не растворим в воде, очень легко растворим в 96% этаноле.

Нитробензоилхлорид. . (Mr 185,6). [122-04-3]. 4-Нитробензоилхлорид.

Кристаллы или кристаллическая масса желтого цвета, расплывающаяся на воздухе. Растворим в растворе натрия гидроксида с образованием желтовато-оранжевого окрашивания.

Температура плавления около 72 °C.

4-(4-Нитробензил)пиридин. . (Mr 214,2). [1083-48-3].

Порошок желтого цвета.

Температура плавления около 70 °C.

4-Нитробензойная кислота. . (Mr 167,1). [62-23-7].

Желтые кристаллы.

Температура плавления около 240 °C.

Нитробензол. . (Mr 123,1). [98-95-3].

Бесцветная или слегка желтоватого цвета жидкость. Практически не растворим в воде, смешивается с 96% этанолом.

Температура кипения около 211 °C.

Динитробензол. К 0,1 мл нитробензола прибавляют 5 мл ацетона P, 5 мл воды P и 5 мл раствора натрия гидроксида концентрированного P и встряхивают; после разделения слоев верхний слой должен быть почти бесцветным.

Нитрозодипропиламин. . (Mr 130,2). [621-64-7]. Дипропилнитрозамин.

Жидкость. Растворим в этаноле и концентрированных кислотах.

около 0,915.

Температура кипения около 78 °C.

Степень чистоты подходит для определения хемилюминесценции.

Нитрозодипропиламина раствор.

Вводят 78,62 г этанола P, прокалывая инъекционной иглой пробку сосуда, содержащего нитрозодипропиламин P, разбавляют этанолом безводным P в соотношении 1:100 и помещают по 0,5 мл в контейнеры с обжатыми крышками.

Хранят в темном месте при температуре 5 °C.

Нитрометан. . (Mr 61,0). [75-52-5].

Прозрачная бесцветная маслянистая жидкость. Мало растворим в воде, смешивается с 96% этанолом.

от 1,132 до 1,134.

от 1,381 до 1,383.

Температурные пределы перегонки (2.1.2.11). От 100 °C до 103 °C; должно перегоняться не менее 95%.

Нитромолибденованадиевый реактив.

Раствор A. 10 г аммония молибдата P растворяют в воде P, прибавляют 1 мл раствора аммиака P и доводят объем раствора водой P до 100 мл.

Раствор B. 2,5 г аммония ванадата P растворяют в горячей воде P, прибавляют 14 мл азотной кислоты P и доводят объем раствора водой P до 500 мл.

К 96 мл азотной кислоты P прибавляют 100 мл раствора A, 100 мл раствора B и доводят объем раствора водой P до 500 мл.

Нитротетразолиевый синий. . (Mr 818). [298-83-9]. 3,3'-(3,3'-Диметокси-4,4'-дифенилен)ди[2-(4-нитрофенил)-5-фенил-2H-тетразолия]дихлорид. n-Нитротетразолиевый синий.

Кристаллы. Растворим в метаноле с образованием прозрачного раствора желтого цвета.

Температура плавления около 189 °C с разложением.

Нитрофурантоин. . (Mr 238,2). [67-20-9]. 1-[[(5-нитрофуран-2-ил)метилен]амино]имидазолидин-2,4-дион.

Содержит не менее 98,0% и не более 102,0% в пересчете на сухую субстанцию.

Кристаллический порошок или кристаллы желтого цвета, очень мало растворим в воде и в 96% этаноле, растворим в диметилформамиде.

(5-Нитро-2-фурил)метилена диацетат. . (Mr 243,2). [92-55-7]. Нитрофурфурола диацетат. 5-Нитрофурфурилидена диацетат.

Кристаллы желтого цвета.

Температура плавления около 90 °C.

Нитрохромовый реактив.

0,7 г калия дихромата P растворяют в азотной кислоте P и доводят объем раствора той же кислотой до 100 мл.

Нитроэтан. . (Mr 75,1). [79-24-3].

Прозрачная бесцветная маслянистая жидкость.

Температура кипения около 114 °C.

Нордазепам. . (Mr 270,7). [1088-11-5]. 7-Хлор-2,3-дигидро-5-фенил-1H-1,4-бензодиазепин-2-он.

Кристаллический порошок белого или светло-желтого цвета. Практически не растворим в воде, мало растворим в 96% этаноле.

Температура плавления около 216 °C.

D,L-Норлейцин. . (Mr 131,2). [616-06-8], (RS)-2-Амино-гексановая кислота.

Блестящие кристаллы. Умеренно растворим в воде и 96% этаноле, растворим в кислотах.

Норпсевдоэфедрина гидрохлорид. . (Mr 187,7). [53643-20-2]. (1R,2R) или (1S,2S)2-Амино-1-фенилпропанола гидрохлорид. Кристаллический порошок. Растворим в воде.

Температура плавления от 180 °C до 181 °C.

Носкапина гидрохлорид. . (Mr 467,9). [912-60-7]. (3S)-6,7-Диметокси-3-[(5R)-4-метокси-6-метил-5,6,7,8-тетрагидро-1,3-диоксоло[4,5-g]изохинолин-5-ил]-2-бензо-фуран-1(3H)-он гидрохлорида гидрат.

Содержит не менее 99,0% и не более 101,0% в пересчете на сухую субстанцию.

Белый или почти белый кристаллический порошок или бесцветные кристаллы. Гигроскопичен.

Легко растворим в воде и в 96% этаноле. Водные растворы слабокислые, при стоянии растворов может выпадать осадок основания.

Температура плавления около 200 °C с разложением.

Обесцвечивающий раствор.

Смесь растворителей уксусная кислота ледяная P - метанол P - вода P (1:4:5).

Октадецил[3-[3,5-бис(1,1-диметилэтил)-4-гидроксифенил]пропионат]. . (Mr 530,9). [2082-79-3]. Октадецил-3-(3,5-ди-трет-бутил-4-гидроксифенил)пропионат.

Кристаллический порошок белого или слегка желтоватого цвета. Практически не растворим в воде, очень легко растворим в ацетоне и гексане, мало растворим в метаноле.

Температура плавления от 49 °C до 55 °C.

Октанол. . (Mr 130,2). [111-87-5]. Октанол-1. Каприловый спирт.

Бесцветная жидкость. Практически не растворим в воде, смешивается с 96% этанолом.

около 0,828.

Температура кипения около 195 °C.

3-Октанон. . (Mr 128,2). [106-68-3]. Октан-3-он. Этилпентилкетон.

Бесцветная жидкость с характерным запахом.

около 0,822.

около 1,415.

Температура кипения около 167 °C.

3-Октанон, используемый в газовой хроматографии, должен выдерживать следующее дополнительное испытание.

Количественное определение. Определение проводят методом газовой хроматографии (2.1.2.27) в соответствии с указаниями частной фармакопейной статьи Масло лавандовое, используя 3-октанон в качестве испытуемого раствора.

Содержание 3-октанона, рассчитанное методом внутренней нормализации, должно быть не менее 98,0%.

Октоксинол 10. (средняя). (Mr 647). [9002-93-1]. -[4-(1,1,1,3-Тетраметил-бутил)фенил]--гидроксиполи-(оксиэтилен).

Прозрачная вязкая жидкость светло-желтого цвета. Смешивается с водой, ацетоном и 96% этанолом, растворим в толуоле.

Хранят в воздухонепроницаемом контейнере.

Олеамид. . (Mr 281,5). (9Z)-Октадек-9-еноамид.

Порошок или гранулы от белого до желтоватого цвета. Практически не растворим в воде, очень легко растворим в метиленхлориде, растворим в этаноле безводном.

Температура плавления около 80 °C.

Оливковое масло. [8001-25-0].

Маслянистая жидкость, полученная методом холодного прессования или другим механическим методом из зрелых плодов Olea europaea L.

Прозрачная желтая или зеленовато-желтая жидкость.

Практически нерастворимо в 96% этаноле, смешивается с петролейным эфиром (50 - 70 °C).

При охлаждении до 10 °C мутнеет и становится маслообразной массой при температуре около 0 °C.

около 0,913.

Олова хлорид. . (Mr 225,6). [10025-69-1]. Дихлорида олова дигидрат.

Содержит не менее 97,0% .

Бесцветные кристаллы. Очень легко растворим в воде, легко растворим в 96% этаноле, уксусной кислоте ледяной, хлороводородной кислоте разбавленной и концентрированной.

Количественное определение. 0,500 г помещают в колбу с притертой стеклянной пробкой, растворяют в 15 мл хлороводородной кислоты P, прибавляют 10 мл воды P и 5 мл хлороформа P. Быстро титруют 0,05 M раствором калия йодата до обесцвечивания хлороформного слоя.

1 мл 0,05 M раствора калия йодата соответствует 22,56 мг .

Олова хлорида раствор.

20 г олова P нагревают с 85 мл хлороводородной кислоты P до прекращения выделения водорода, охлаждают. Хранят раствор над избытком олова P, защищая от воздуха.

Олова хлорида раствор P1.

Непосредственно перед использованием раствор олова хлорида P разводят хлороводородной кислотой разбавленной P (1:10).

Олова(II) хлорида раствор P2.

К 8 г олова хлорида P прибавляют 100 мл 20% (об/об) раствора хлороводородной кислоты P, встряхивают до растворения, при необходимости, нагревают на водяной бане при температуре 50 °C и пропускают азот P в течение 15 мин. Готовят непосредственно перед использованием.

Олово. Sn. ( 118,7). [7440-31-5].

Гранулы серебристо-белого цвета. Растворимо в хлороводородной кислоте с выделением водорода.

Мышьяк (2.1.4.2, метод A). Не более 10 ppm. 0,1 г должен выдерживать испытание на мышьяк.

Орацетовый синий 2P. . (Mr 314,3). [4395-65-7].

Цветной индекс N 61110. 1-Амино-4-(фениламино)-антрацен-9,10-дион.

Температура плавления около 194 °C.

Орцин. . (Mr 142,2). [6153-39-5]. 5-Метилбензол-1,3-диола моногидрат.

Кристаллический порошок, чувствителен к свету.

Температура кипения около 290 °C.

Температура плавления от 58 °C от 61 °C.

Осмия(VIII) оксид. . (Mr 254,2). [20816-12-0].

Игольчатые кристаллы светло-желтого цвета или кристаллическая масса желтого цвета.

Гигроскопичен, чувствителен к свету, растворим в воде, 96% этаноле.

Хранят в воздухонепроницаемом контейнере.

Осмия(VIII) оксида раствор.

Раствор 2,5 г/л в 0,05 M растворе серной кислоты.

Палладий. Pd. ( 106,4). [7440-05-3].

Металл серовато-белого цвета. Растворим в хлороводородной кислоте.

Палладия хлорид. . (Mr 177,3). [7647-10-1].

Кристаллы красного цвета.

Температура плавления от 678 °C до 680 °C.

Палладия хлорида раствор.

1 г палладия хлорида P растворяют в 10 мл теплой хлороводородной кислоты P, полученный раствор доводят смесью равных объемов хлороводородной кислоты разбавленной P и воды P до объема 250 мл. Непосредственно перед использованием раствор разбавляют двумя объемами воды P.

Пальмитиновая кислота. . (Mr 256,4). [57-10-3]. Гексадекановая кислота.

Кристаллические чешуйки белого или почти белого цвета. Практически не растворима в воде, легко растворима в горячем 96% этаноле.

Температура плавления около 63 °C.

Хроматография. Определение проводят методом тонкослойной хроматографии (2.1.2.26) в соответствии с указаниями частной фармакопейной статьи Хлорамфеникола пальмитат; на полученной хроматограмме должно обнаруживаться только одно основное пятно.

Пальмитовая кислота, используемая при количественном определении суммы жирных кислот в частной фармакопейной статье Плоды пальмы сереноа должна выдерживать дополнительно следующее требование.

Количественное определение. Проводят методом газовой хромотографии (2.1.2.27) в соответствии с указаниями частной фармакопейной статьи Плоды пальмы сереноа.

Содержание пальмитовой кислоты, рассчитанное методом внутренней нормализации, должно быть не менее 98%.

Панкреатина порошок.

Получают из свежей или замороженной поджелудочной железы млекопитающих. Содержит различные ферменты, обладающие протолитической, липолитической и амилолитической активностью.

1 мг панкреатина содержит не менее 1,0 ЕФЕ общей протолитической активности, 15 ЕФЕ липолитической активности и 12 ЕФЕ амилолитической активности.

Слегка коричневый, аморфный порошок.

Частично растворим в воде, практически нерастворим в 96% этаноле.

Папаверина гидрохлорид. . (Mr 375,9). [61-25-6]. 1-(3,4-Диметоксибензил)-6,7-диметоксиизохинолина гидрохлорид.

Содержит не менее 99,0% и не более 101,0% в пересчете на сухую субстанцию.

Кристаллический порошок или кристаллы белого или почти белого цвета.

Умеренно растворим в воде, мало растворим в 96% этаноле.

Парарозанилина гидрохлорид. . (Mr 323,8). [569-61-9]. 4-[Бис(4-аминофенил) метилен]цикло-гекса-2,5-диениминия хлорид.

Показатель Шульца N 779.

Цветной индекс (C. I.) N 42500.

Кристаллический порошок синевато-красного цвета. Мало растворим в воде, растворим в этаноле безводном. Растворы в воде и этаноле имеют интенсивную красную окраску, растворы в кислоте серной и хлороводородной кислоте имеют желтую окраску.

Температура плавления около 270 °C с разложением.

Парарозанилина обесцвеченный раствор.

0,1 г парарозанилина гидрохлорида P помещают в колбу с притертой стеклянной пробкой, прибавляют 60 мл воды P и раствора 1,0 г натрия сульфита безводного P, или раствора 2,0 г натрия сульфита P, или раствора 0,75 г натрия метабисульфита P в 10 мл воды P, затем медленно при перемешивании прибавляют 6 мл кислот хлороводородной разбавленной P, закрывают колбу пробкой и продолжают перемешивание до растворения, объем полученного раствора доводят водой P до 100 мл.

Раствор используют через 12 ч после приготовления.

Хранят в защищенном от света месте.

Парафин жидкий. [8042-47-5].

Очищенная смесь жидких насыщенных углеводородов, получаемых из нефти.

Бесцветная, прозрачная маслянистая жидкость; при дневном свете не флуоресцирует.

Практически не растворим в воде, мало растворим в 96% этаноле, смешивается с углеводородами.

Парафин мягкий белый.

Полужидкая смесь углеводородов, полученная из нефти и обесцвеченная. Практически не растворим в воде и 96% этаноле, растворим в петролейном эфире P1; раствор иногда обнаруживает слабую опалесценцию.

Парацетамол. . (Mr 151,2). [103-90-2]. N-(4-гидроксифенил)ацетамид.

Содержит не менее 99,0% и не более 101,0% в пересчете на сухую субстанцию.

Кристаллический порошок белого или почти белого цвета.

Умеренно растворим в воде, легко растворим в 96% этаноле, очень мало растворим в метиленхлориде.

Парацетамол, свободный от 4-аминофенола.

Парацетамол P перекристаллизовывают из воды P и сушат в вакууме при температуре 70 °C; процедуру повторяют до тех пор, пока парацетамол не будет выдерживать следующее испытание: 5 г высушенного парацетамола растворяют в смеси равных объемов метанола P и воды P и доводят объем раствора той же смесью растворителей до 100 мл. Прибавляют 1 мл свежеприготовленного раствора, содержащего 10 г/л натрия нитропруссида P и 10 г/л натрия карбоната безводного P, перемешивают и выдерживают в течение 30 мин в защищенном от света месте. Не должно появляться синее или зеленое окрашивание.

Пенициллиназы раствор.

10 г казеина гидролизата, 2,72 г калия дигидрофосфата P и 5,88 г натрия цитрата P растворяют в 200 мл воды P, доводят pH раствором 200 г/л натрия гидроксида P до значения 7,2 и доводят водой P до объема 1000 мл. Растворяют 0,41 г магния сульфата P в 5 мл воды P, прибавляют 1 мл раствора 1,6 г/л железа(II) аммония сульфата P и доводят объем раствора водой P до 10 мл. Стерилизуют оба раствора нагреванием в автоклаве, охлаждают, смешивают, распределяют тонкими слоями в конических колбах и культивируют с Bacillus ceeus (NOTC 9946). Выдерживают колбы при температуре от 18 °C до 37 °C до явных признаков роста, а затем выдерживают при температуре от 35 °C до 37 °C в течение 16 ч, постоянно встряхивая для обеспечения максимальной аэрации. Центрифугируют, надосадочную жидкость стерилизуют методом мембранной фильтрации. 1,0 мл раствора пенициллиназы содержит не менее 0,4 микрокатал (что соответствует гидролизу не менее 500 мг бензилпенициллина до бензилпенициллиновой кислоты в час) при температуре 30 °C и pH 7, при условии, что концентрация бензилпенициллина не опускается ниже уровня, необходимого для ферментного насыщения.

Константа Михаэлиса для пенициллиназы по бензилпенициллину в растворе пенициллиназы составляет около 12 мкг/мл.

Стерильность (2.1.6.1). Должен выдерживать испытание на стерильность. Хранят при температуре от 0 °C до 2 °C и используют в течение 2 - 3 сут. Лиофилизированный препарат хранят в запаянных ампулах в течение нескольких месяцев.

Пентан. . (Mr 72,2). [109-66-0].

Прозрачная бесцветная воспламеняющаяся жидкость. Очень мало растворим в воде, смешивается с ацетоном, этанолом безводным.

около 0,63.

около 1,359.

Температура кипения около 36 °C.

Пентан, используемый в спектрофотометрии, должен выдерживать следующее дополнительное испытание.

Минимальное пропускание (2.1.2.24) определяют, используя в качестве компенсационной жидкости воду P.

0,70 при длине волны 200 нм,

0,30 при длине волны 210 нм,

0,07 при длине волны 220 нм,

0,03 при длине волны 230 нм,

0,01 при длине волны 240 нм.

1,2-Пентавдиол. . (Mr 104,2). [5343-92-0]. (2RS)-Пентан-1,2-диол.

около 0,971.

около 1,439.

Температура кипения около 201 °C.

Пентанол. . (Mr 88,1). [71-41-0]. 1-Пентанол.

Бесцветная жидкость. Умеренно растворим в воде, смешивается с 96% этанолом.

около 1,410.

Температура кипения около 137 °C.

Пентаэритритилтетракис[3-(3,5-ди(1,1-диметилэтил)-4-гидроксифенил) пропионат]. . (Mr 1178). [6683-19-8]. Пентаэритритилтетракис[3-(3,5-ди-трет-бутил-4-гидроксифенил)пропионат]. 2,2'-бис(Гидроксиметил) пропан-1,3-диолтетракис[3-[3,5-ди(1,1диметил-этил)-4-гидроксифенил]]пропионат.

Кристаллический порошок от белого до слегка желтого цвета. Практически не растворим в воде, очень легко растворим в ацетоне, растворим в метаноле, мало растворим в гексане.

Температура плавления от 110 °C до 125 °C.

-форма от 120 °C до 125 °C.

-форма от 110 °C до 115 °C.

терете-Пентиловый спирт. . (Mr 88,1). [75-85-4]. трет-Амиловый спирт. 2-Метил-2-бутанол.

Летучая воспламеняющаяся жидкость. Легко растворим в воде, смешивается с 96% этанолом и глицерином.

около 0,81.

Температурные пределы перегонки (2.1.2.11). От 100 °C до 104 °C; должно перегоняться не менее 95%.

Хранят в защищенном от света месте.

Пепсина порошок. [9001-75-6].

Порошок получают из слизистой оболочки желудка свиней, крупного рогатого скота или овец. Содержит желудочные протеиназы, активные в кислой среде (pH 1 - 5),

Имеет активность не менее 0,5 ЕФЕ/мг в пересчете на сухую субстанцию.

Белый или слегка желтый кристаллический или аморфный порошок. Гигроскопичен.

Растворим в воде, практически нерастворим в 96% этаноле.

Водные растворы имеют слабую опалесценцию и слабокислую реакцию.

Песок.

Крупинки кремния диоксида белого или слегка сероватого цвета с размером частиц от 150 мкм до 300 мкм.

Петролейный эфир. [8032-32-4]. Петролейный эфир 50 - 70 °C.

Прозрачная бесцветная воспламеняющаяся жидкость, не флуоресцирует. Практически не растворим в воде, смешивается с 96% спиртом.

от 0,661 до 0,664.

Температурные пределы перегонки (2.1.2.11). От 50 °C до 70 °C.

Петролейный эфир P1. Петролейный эфир 40 - 60 °C.

Должен выдерживать требования для петролейного эфира P, со следующими изменениями:

от 0,630 до 0,656.

Температурные пределы перегонки (2.1.2.11). От 40 °C до 60 °C.

Не должен мутнеть при температуре 0 °C.

Петролейный эфир P2. Петролейный эфир 30 - 40 °C.

Должен выдерживать требования для петролейного эфира P, со следующими изменениями:

от 0,620 до 0,630.

Температурные пределы перегонки (2.1.2.11). От 30 °C до 40 °C.

Не должен мутнеть при температуре 0 °C.

Петролейный эфир P3. Петролейный эфир 100 - 120 °C.

Должен выдерживать требования для петролейного эфира P со следующими изменениями:

от 0,720.

Температурные пределы перегонки (2.1.2.11). От 100 °C до 120 °C.

Вода (2.1.5.12). Не более 0,03%.

Пикриновая кислота. . (Mr 229,1). [88-89-1]. 2,4,6-Тринитрофенол.

Призмы или пластинки желтого цвета. Растворима в воде и 96% этаноле.

Хранят увлажненной водой P.

Пикриновой кислоты раствор.

Раствор 10 г/л.

Пикриновой кислоты раствор P1.

К 100 мл насыщенного раствора кислоты пикриновой P прибавляют 0,25 мл раствора натрия гидроксида концентрированного P.

-Пинен. . (Mr 136,2). [7785-70-8]. (1R,5R)-2,6,6-Триметилбицикло[3.1.1]гепт-2-ен.

Жидкость. Не смешивается с водой.

около 0,859.

около 1,466.

Температура кипения от 154 °C до 156 °C.

-Пинен, используемый в газовой хроматографии, должен выдерживать следующее дополнительное испытание.

Количественное определение. Определение проводят методом газовой хроматографии (2.1.2.27) в соответствии с указаниями в частной фармакопейной статье Масло цветков померанца, используя -пинен в качестве испытуемого раствора.

Содержание -пинена, рассчитанное методом внутренней нормализации, должно быть не менее 99%.

-Пинен. . (Mr 136,2). [127-91-3]. 6,6-Диметил-2-метиленбицикло[3.1.1]гептан.

Бесцветная, маслянистая жидкость с запахом, напоминающим скипидар. Практически не растворим в воде, смешивается с 96% этанолом.

-Пинен, используемый в газовой хроматографии, должен выдерживать следующее дополнительное испытание.

Количественное определение. Определение проводят методом газовой хроматографии (2.1.2.27) в соответствии с указаниями частной фармакопейной статьи Масло цветков померанца, используя -пинен в качестве испытуемого раствора.

Содержание -пинена должно быть не менее 95,0%.

Пиперазина гидрат. . (Mr 194,2). [142-63-2]. Гексагидрат пиперазина.

Содержит не менее 98,0% и не более 101,0% .

Бесцветные кристаллы.

Легкорастворим в воде и в 96% этаноле.

Температура плавления около 43 °C.

Пиперидин. . (Mr 85,2). [110-89-4]. Гексагидропиридин.

Бесцветная или слегка желтоватого цвета жидкость, имеет щелочную реакцию. Смешивается с водой, 96% этанолом и петролейным эфиром.

Температура кипения около 106 °C.

Пиридин-2-амин. . (Mr 94,1). [504-29-0].

2-Аминопиридин.

Крупные кристаллы. Растворим в воде и 96% этаноле.

Температура кипения около 210 °C.

Температура плавления около 58 °C.

Пиридилазонафтол. . (Mr 249,3). [85-85-8]. 1-(2-Пиридилазо)-2-нафтол.

Порошок кирпично-красного цвета. Практически не растворим в воде, растворим в 96% этаноле, метаноле и горячих разбавленных растворах гидроксидов щелочных металлов.

Температура плавления около 138 °C.

Пиридилазонафтола раствор.

Раствор 1 г/л в этаноле безводном P.

Испытание на чувствительность. К 50 мл воды P прибавляют 10 мл ацетатного буферного раствора с pH 4,4 P, 0,10 мл 0,02 M раствора натрия эдетата и 0,25 мл раствора пиридилазонафтола; после прибавления 0,15 мл раствора 5 г/л меди сульфата P окраска должна измениться от светло-желтой до фиолетовой.

Пиридин. . (Mr 79,1). [110-86-1].

Прозрачная бесцветная гигроскопичная жидкость. Смешивается с водой и 96% этанолом.

Температура кипения около 115 °C.

Хранят в воздухонепроницаемом контейнере.

Пиридин безводный.

Пиридин P сушат над натрия карбонатом безводным P, фильтруют и перегоняют.

Вода (2.1.5.12). Не более 0,01% (м/м).

Пиридиния гидробромида пербромид. . (Mr 319,8). [39416-48-3]. Пиридиния трибромид(1-).

Красные кристаллы.

Пировиноградная кислота. . (Mr 88,1). [127-17-3]. 2-Оксопропановая кислота.

Жидкость желтоватого цвета. Смешивается с водой и этанолом безводным.

около 1,267.

около 1,413.

Температура кипения около 165 °C.

Пирогаллол. . (Mr 126,1). [87-66-1]. Бензол-1,2,3-триол.

Кристаллы белого или почти белого цвета, под действием воздуха и света становятся коричневыми. Очень легко растворим в воде, 96% этаноле, мало растворим в углероде дисульфида. Под действием воздуха водные растворы, а еще быстрее щелочные растворы приобретают коричневую окраску вследствие абсорбции кислорода.

Температура плавления около 131 °C.

Хранят в защищенном от света месте.

Пирогаллола щелочной раствор.

0,5 г пирогаллола P растворяют в 2 мл воды, свободной от углерода диоксида, Р. 12 г калия гидроксида P растворяют в 8 мл воды, свободной от углерода диоксида, P. Непосредственно перед использованием смешивают оба раствора.

Пирокатехин. . (Mr 110,1). [120-80-9]. Бензол-1,2-диол.

Бесцветные или слабо желтого цвета кристаллы. Растворим в воде, ацетоне, 96% этаноле.

Температура плавления около 102 °C.

Хранят в защищенном от света месте.

Плазма с пониженным содержанием тромбоцитов.

45 мл крови человека отбирают пластмассовым шприцом вместимостью 50 мл, содержащим 5 мл стерильного раствора 38 г/л натрия цитрата P, и тотчас центрифугируют с ускорением 1500g при температуре 4 °C в течение 30 мин. Отбирают с помощью пластмассового шприца верхние 2/3 всплывшего слоя плазмы и тотчас центрифугируют с ускорением 3500g при температуре 4 °C в течение 30 мин. Отбирают верхние 2/3 слоя жидкости и быстро замораживают ее в необходимом количестве пластмассовых пробирок при температуре -40 °C или ниже. Используют пластмассовое оборудование или оборудование, обработанное силиконом.

Плазминоген человеческий. [9001-91-6].

Вещество, присутствующее в крови, которое может быть активировано до плазмина, фермента, осуществляющего лизис фибрина в сгустках крови.

Плазмы субстрат.

Плазму отделяют от человеческой или бычьей крови, собирают в раствор 38 г/л натрия цитрата P, объем которого составляет 1/9 объема плазмы или в раствор, содержащий 20 г/л динатрия гидроцитрата P и 25 г/л глюкозы P, объем которого составляет 2/7 объема плазмы. В первом случае субстрат готовят в день сбора крови; во втором случае субстрат готовят в течение 2 дней со дня сбора крови.

Хранят при температуре -20 °C.

Плазмы субстрат P1.

Для взятия и обработки крови используют водоотталкивающее оборудование (изготовленное из подходящих пластмасс или стекла, обработанного силиконом). Необходимый объем крови собирают от каждой из не менее пяти овец. Достаточным объемом для отбора является 285 мл крови в 15 мл раствора антикоагулянта, но может быть собран и меньший объем. Кровь берут у живого животного или во время убоя, используя иглу, присоединенную к подходящей канюле с длиной достаточной для достижения дна сосуда для сбора. Отбрасывают первые несколько миллилитров и собирают только свободно текущую кровь. Кровь собирают в достаточное количество раствора антикоагулянта, содержащего 8.7 г натрия цитрата P и 4 мг апротинина P в 100 мл воды P. Соотношение крови и раствора антикоагулянта должно быть 19:1. Во время сбора и сразу после сбора кровь слегка перемешивают, не допуская вспенивания. По окончанию сбора, сосуд закрывают и охлаждают до температуры от 10 °C до 15 °C. После охлаждения содержимое всех колб объединяют за исключением тех, в которых наблюдается явный гемолиз или образование сгустков, и хранят собранную кровь при температуре от 10 °C до 15 °C. По возможности в пределах 4 ч после сбора объединенную кровь центрифугируют с ускорением от 1000g до 2000g при температуре от 10 °C до 15 °C в течение 30 мин. Отделяют надосадочную жидкость и центрифугируют с ускорением 5000g в течение 30 мин. (При необходимости, для получения прозрачной плазмы можно центрифугировать с большим ускорением, например, с ускорением 20000g в течение 30 мин, но фильтрация при этом не допустима) Отделяют надосадочную жидкость, немедленно тщательно перемешивают и помещают субстрат плазмы в небольшие контейнеры с пробками порциями, достаточными для проведения полного количественного определения гепарина (например, от 10 мл до 30 мл). Тотчас быстро охлаждают до температуры ниже - 70 °C (например, погружая контейнеры в жидкий азот) и хранят при температуре ниже - 30 °C. Плазма пригодна в качестве субстрата плазмы для количественного определения гепарина, если в условиях количественного определения она обеспечивает время образования сгустка, соответствующее использованному методу определения и обеспечивает получение крутых логарифмических кривых доза отклик. Перед использованием необходимую порцию плазмы размораживают на водяной бане при температуре 37 °C, осторожно перемешивая до полного размораживания. Размороженную плазму содержат при температуре от 10 °C до 20 °C и немедленно используют. При необходимости, размороженный субстрат плазмы слегка центрифугируют, но не фильтруют.

Плазмы субстрат P2.

Готовят из человеческой крови, содержащей менее 1% обычного количества фактора IX. Собирают кровь в раствор 38 г/л натрия цитрата P, объем которого составляет 1/9 объема плазмы.

Хранят в небольших количествах в пластмассовых контейнерах при температуре - 30 °C или ниже.

Плазмы субстрат с недостаточным содержанием фактора V.

Предпочтительно используют плазму, полученную от донора с врожденной недостаточностью, или готовят ее следующим образом: отделяют плазму от человеческой крови, собранной в раствор 13,4 г/л натрия оксалата P, объем которого составляет 1/10 объема крови. Инкубируют при температуре 37 °C от 24 ч до 36 ч. Время свертывания, определенное по методу, в соответствии с описаниями для раствора фактора V свертывания крови P, должно быть от 70 с до 100 с. Если время свертывания меньше 70 с, то инкубируют снова от 12 ч до 24 ч.

Хранят в небольших количествах при температуре -20 °C или ниже.

Повидон. . [9003-39-8]. -Гидро--гидрополи[1-(2-оксопирролидин-1-ил)этилен].

Состоит из линейных полимеров 1-этенил-пирролидин-2-она. Содержит не менее 11,5% и не более 12,8% азота (N; 14,01) в пересчете на безводную субстанцию.

Различные типы повидона характеризуются их вязкостью в растворе, выраженной как величина K. Номинальное значение K составляет от 10 до 120.

Порошок или пластинки белого или желтовато-белого цвета. Гигроскопичен.

Легко растворим в воде, 96% этаноле и метаноле, очень мало растворим в ацетоне.

Подсолнечное масло.

Маслянистая жидкость, полученная из семян Helianthus annuus L. механическим отжимом или экстракцией. Может быть добавлен подходящий антиоксидант.

Прозрачная светло-желтая жидкость.

Практически нерастворимо в воде и в 96% этаноле, смешивается с петролейным эфиром (40 - 60 °C).

0,921.

около 1,474.

Поли(диметил)(дифенил)силоксан. DB-5, SE52.

Неподвижная фаза для газовой хроматографии.

Содержит 95% метильных групп и 5% фенильных групп DB-5, SE52.

Поли(диметил) (75)(дифенил)(25)силоксан.

Неподвижная фаза для газовой хроматографии.

Содержит 75% метильных групп и 25% фенильных групп.

Поли(диметил) (85)(дифенил)(15)силоксан. PS086.

Неподвижная фаза для газовой хроматографии. Содержит 85% метильных групп и 15% фенильных групп.

Поли(диметил)(дифенил)(дивинил)силоксан. SE54.

Неподвижная фаза для газовой хроматографии.

Содержит 94% метильных групп, 5% фенильных групп и 1% винильных групп.

Поли(диметил)силоксан.

Каучук силиконовый (метил). Органосиликоновый полимер, имеющий вид полужидкой бесцветной смолы.

Характеристическая вязкость, определенная как указано ниже, должна быть около 115 мл/г. 1,5 г, 1 г и 0,3 г поли(диметил) силоксана взвешивают с точностью до 0,1 мг в мерных колбах вместимостью 100 мл, прибавляют от 40 мл до 50 мл толуола P, встряхивают до растворения и доводят объем раствора тем же растворителем до 100,0 мл. Определяют вязкость (2.1.2.9) каждого раствора и вязкость толуола P в тех же условиях. Концентрацию каждого раствора уменьшают вдвое, разбавляя толуолом P, и определяют вязкость полученных растворов.

c - концентрация, г/100 мл; - время истечения испытуемого раствора; - время истечения толуола; - вязкость испытуемого раствора, мПа·с; - вязкость толуола, мПа·с; - относительная плотность испытуемого раствора; - относительная плотность толуола.

Для получения значений относительной плотности используют следующие данные:

Концентрация (c), г/100 мл Относительная плотность (d)
0 0.5 1,000
0,5 - 1,25 1,001
1,25 - 2,20 1,002
2,20 - 2,75 1,003
2,75 - 3,20 1,004
3,20 - 3,75 1,005
3,75 - 4,50 1,006

Удельную вязкость () определяют по уравнению:

.

Приведенную вязкость () определяют по уравнению:

.

Характеристическую вязкость () получают экстраполяцией предыдущего уравнения до c = 0. Для этого строят кривую /с или log/c как функцию c. Экстраполяцией до c = 0 получают . Характеристическую вязкость выражают в мл/г, поэтому полученное значение должно быть умножено на 100. Инфракрасный спектр поглощения (2.1.2.23), полученный нанесением вещества, при необходимости диспергированного в нескольких каплях углерода тетрахлорида P, на диск натрия хлорида, не должен иметь поглощения при длине волны 3053 , соответствующего винильным группам.

Потеря в массе при высушивании (2.1.2.31). Не более 2,0%. Определение проводят из 1,000 г, сушат в вакууме при температуре 350 °C в течение 15 мин. Не более 0,8%. Определение проводят из 2,000 г, сушат при температуре 200 °C в течение 2 ч.

Полиметилфенилсилоксан.

Неподвижная фаза для газовой хроматографии.

Содержит 50% метильных групп и 50% фенильных групп. (Средняя молекулярная масса 4000). Очень вязкая жидкость (вязкость около 1300 мПа·с).

около 1,09.

около 1,540.

Поли[метил(95)фенил(5)]силоксан.

См. Поли(диметил)(дифенил)силоксан P.

Поли[метил(94)фенил(5)винил(1)]силоксан.

См. Поли(диметил)-(дифенил)(дивинил)силоксан P.

Полиоксиэтилированное касторовое масло.

Жидкость светло-желтого цвета, становится прозрачной при температуре около 26 °C.

Полисорбат 20. [9005-64-5].

Смесь частично этерифицированных жирных кислот, главным образом, кислоты лауриновой (додекановой), с сорбитом и его этоксилированными ангидридами приблизительно с 20 моль этиленоксида на каждый моль сорбита или его ангидридов.

Маслянистая желтого или коричневато-желтого цвета, прозрачная или слегка опалесцирующая жидкость.

Растворим в воде, безводном этаноле, этилацетате и метаноле, практически не растворим в жирных маслах и жидком парафине.

около 1,10.

Вязкость около 400 мПа·с при температуре 25 °C.

Полисорбат 80. Твин-80. [9005-65-6].

Смесь частично этерифицированных жирных кислот, главным образом Олеиновой кислоты, с сорбитом и его этоксилированными ангидридами, приблизительно с 20 моль этиленоксида на каждый моль сорбита и его ангидридов.

Маслянистая, бесцветная или коричневато-желтая, прозрачная или слегка опалесцирующая жидкость.

Смешивается с водой, безводным этанолом, этилацетатом и метанолом, практически не растворим в жирных маслах и жидком парафине.

около 1,10.

Вязкость около 400 мПа·с при температуре 25 °C.

Полистирол 900-1000. [9003-53-6].

Органический стандарт, используемый для калибровки в газовой хроматографии. около 950. / 1,10.

Поли(цианопропил)силоксан.

Полисилоксан, замещенный на 100% цианопропильными группами.

Поли[(цианопропил)(фенил)][диметил]-силоксан.

Неподвижная фаза для газовой хроматографии.

Содержит 6% цианопропилфенильных групп и 94% диметильных групп.

Поли(цианопропил)(7)(фенил)(7)(метил)(86)-силоксан.

Неподвижная фаза для газовой хроматографии.

Полисилоксан, замещенный на 7% цианопропильными группами, на 7% фенильными группами и на 86% диметильными группами.

Поли(цианопропил)(фенилметил)силоксан.

Неподвижная фаза для газовой хроматографии.

Содержит 90% цианопропильных групп и 10% фенилметильных групп.

Поли[(цианопропил)(метил)][(фенил)(метил)]силоксан.

Содержит 25% цианопропильных групп, 25% фенильных групп и 50% метильных групп. (Средняя молекулярная масса 8000).

Очень вязкая жидкость (вязкость около 9000 мПа·с).

около 1,10.

около 1,502.

Полиэтиленгликольадипинат. . [Mr (172,2)n].

Воскообразная масса белого или почти белого цвета. Практически не растворим в воде. Температура плавления около 43 °C.

Полиэтиленгликольсукцинат. . [Mr (144,1)n].

Кристаллический порошок белого или почти белого цвета. Практически не растворим в воде.

Температура плавления около 102 °C.

Полиэфирный гидроксилированный гель для хроматографии.

Гель с небольшим размером частиц, имеющий гидрофильную поверхность к гидроксильным группам. Имеет предел эксклюзии по декстрану с молекулярной массой от 2· до 2,5·.

Прокаина гидрохлорид. . (Mr 272,8). 2-(Диэтиламино)этил 4-аминобензоата гидрохлорид.

Содержит не менее 99,0% и не более 101,0% в пересчете на сухую субстанцию.

Кристаллический порошок белого или почти белого цвета или бесцветные кристаллы.

Очень легко растворим в воде, растворим в 96% этаноле.

D-Пролил-L-фенилаланил-L-аргинин 4-нитроанилида дигидрохлорид. . (Mr 612).

Пропанол. . (Mr 60,1). [71-23-8]. 1-Пропанол.

Прозрачная бесцветная жидкость. Смешивается с водой и 96% этанолом.

от 0,802 до 0,806.

Температура кипения около 97,2 °C.

Температурные пределы перегонки (2.1.2.11). От 96 °C до 99 °C; должно перегоняться не менее 95%.

Пропанол P1. [71-23-8].

См. Пропанол P.

2-Пропанол. . (Mr 60,1). [67-63-0]. Изопропиловый спирт.

Прозрачная бесцветная воспламеняющаяся жидкость. Смешивается с водой и 96% этанолом.

около 0,785.

Температура кипения от 81 °C до 83 °C.

2-Пропанол P1.

Должен выдерживать требование 2-пропанола P и следующие дополнительные требования:

около 1,378.

Вода (2.1.5.12) Не более 0,05%. Определение проводят из 10 г.

Минимальное пропускание (2.1.2.24) определяют, используя в качестве компенсационной жидкости воду P.

25% при длине волны 210 нм

55% при длине волны 220 нм

75% при длине волны 230 нм

95% при длине волны 250 нм

98% при длине волны 260 нм.

2-Пропанол P2. [67-63-0].

См. Изопропиловый спирт.

Пропаноламин. . (Mr 75,1). [156-87-6]. 3-Амино-1пропанол.

Прозрачная бесцветная вязкая жидкость.

около 0,99.

около 1,461.

Температура плавления: около 11 °C.

Пропилацетат. . (Mr 102,1). [109-60-4].

около 0,888.

Температура кипения около 102 °C.

Температура плавления: около -95 °C.

Пропиленгликоль. . (Mr 76,1). [57-55-6]. (RS)-Пропан-1,2-диол.

Вязкая, прозрачная, бесцветная, гигроскопичная жидкость. Смешивается с водой и 96% этанолом.

Пропиленоксид. . (Mr 58,1). [75-56-9].

Бесцветная жидкость. Смешивается с 96% этанолом.

Пропилпарагидроксибензоат. . (Mr 180,2). [94-13-3]. Пропил-4-гидроксибензоат.

Содержит не менее 98,0% и не более 102,0% .

Кристаллический порошок белого или почти белого цвета.

Очень мало растворим в воде, легко растворим в 96% этаноле и метаноле.

Пропановая кислота. . (Mr 74,1). [79-09-4].

Маслянистая жидкость. Растворима в 96% этаноле, смешивается с водой.

около 0,993.

около 1,387.

Температура кипения: около 141 °C

Температура плавления: около -21 °C

Пропановый альдегид. . (Mr 58,1). [123-38-6]. Пропаналь.

Жидкость. Легко растворим в воде, смешивается с 96% этанолом.

около 0,81.

около 1,365

Температура кипения около 49 °C.

Температура плавления около -81 °C.

Пропановый ангидрид. . (Mr 130,1). [123-62-6].

Прозрачная бесцветная жидкость. Растворим в 96% этаноле.

около 1,01. Температура кипения около 167 °C.

Пропанового ангидрида реактив.

1 г кислоты толуолсульфоновой P растворяют в 30 мл уксусной кислоты ледяной P и прибавляют 5 мл пропанового ангидрида P. Используют через 15 мин после приготовления. Срок хранения 1 сут.

Протамина сульфат. [9009-65-8].

Состоит из сульфатов основных пептидов, извлеченных из спермы или икры рыб, обычно видов Salmonidae и Clupeidae. Связывается с гепарином в растворе, ингибируя его антикоагулянтную активность; в условиях анализа выпадает осадок. 1 мг сульфата протамина осаждает не менее 100 МЕ гепарина в пересчете на сухую субстанцию.

Белый или почти белый порошок. Гигроскопичен.

Умеренно растворим в воде, практически нерастворим в 96% этаноле.

Протеаза Staphylococcus aureus штамм V8. Тип WII-B. [66676-43-5].

Микробиологический внеклеточный протеолитический фермент. Лиофилизированный порошок содержит от 500 единиц до 1000 единиц в 1 мг раствора.

Протравной черный 11. . (Mr 461,4). [1787-61-7]. Натрия 2-гидрокси-1-[(1-гидроксинафт-2-ил)азо]-6-нитронафталин-4-сульфонат. Эриохром черный.

Показатель Шульца N 241.

Цветной индекс (C. I.) N 14645.

Порошок коричневато-черного цвета. Растворим в воде и 96% этаноле.

Хранят в воздухонепроницаемом контейнере в защищенном от света месте.

Протравного черного 11 индикаторная смесь.

1 г протравного черного 11 P смешивают с 99 г натрия хлорида P.

Испытание на чувствительность. 50 мг индикаторной смеси растворяют в 100 мл воды P; появляется коричневато-фиолетовое окрашивание, которое должно перейти в синее при прибавлении 0,3 мл раствора аммиака разбавленного P1. При последующем прибавлении 0,1 мл раствора 10 г/л магния сульфата P окраска должна измениться на фиолетовую. Хранят в воздухонепроницаемом контейнере, в защищенном от света месте.

Протравного черного 11 индикаторная смесь P1.

1 г протравного черного 11 P смешивают с 0,4 г метилового оранжевого P и 100 г натрия хлорида P.

Прочный красный B, соль. . (Mr 467,4). [49735-71-9]. 2-Метокси-4-нитробензолдиазония гидронафталин-1,5-дисульфонат.

Показатель Шульца N 155.

Цветной индекс (C. I.) N 37125.

Порошок оранжево-желтого цвета. Растворим в воде, мало растворим в 96% этаноле.

Хранят в воздухонепроницаемом контейнере в защищенном от света месте при температуре от 2 °C до 8 °C.

Прочный синий B, соль. . (Mr 339,2). [84633-94-3]. 3,3'-Диметокси(бифенил)-4,4'-бисдиазония дихлорид.

Показатель Шульца N 490.

Цветной индекс (C. I.) N 37235.

Порошок темно-зеленого цвета. Растворим в воде. Стабилизирован цинка хлоридом.

Хранят в воздухонепроницаемом контейнере при температуре от 2 °C до 8 °C.

Проявителя раствор.

К 2,5 мл раствора 20 г/л лимонной кислоты P прибавляют 0.27 мл формальдегира P и доводят водой P до объема 500,0 мл.

Пулегон. . (Mr 152,2). [89-82-7]. (R)-2-Изопропилиден-5-метилциклогексанон. (+)-n-Мент-4-ен-3-он.

Бесцветная маслянистая жидкость. Практически не растворим в воде, смешивается с 96% этанолом.

около 0,936.

от 1,485 до 1,489.

от +19,5 до +22,5.

Температура кипения от 222 °C до 224 °C.

Пулегон, используемый в газовой хроматографии, должен выдерживать следующее дополнительное испытание.

Количественное определение. Определение проводят методом газовой хроматографии (2.1.2.27) в соответствии с указаниями частной фармакопейной статье Масло мяты перечной, используя пулегон в качестве испытуемого раствора.

Содержание пулегона, рассчитанное методом внутренней нормализации, должно быть не менее 98,0%.

Рабочий раствор для электрофореза в полиакриламидном геле в присутствии натрия додецилсульфата [SDS-PAGE].

151,4 г трис(гидроксиметил)амино-метана P, 721,0 г глицина P, 50,0 г натрия лаурилсульфата P растворяют в воде P и доводят объем раствора тем же растворителем до 5000 мл. Непосредственно перед использованием разбавляют водой P в 10 раз и перемешивают. Измеряют pH (2.1.2.3) разбавленного раствора. pH должен быть от 8,1 до 8,8.

Раклоприда тартрат. . (Mr 497,3). [98185-20-7].

Раклоприда-L-тартрат.

Твердое вещество белого или почти белого цвета, чувствительно к свету, растворимо в воде.

+ 0,3. Определение проводят, используя раствор 3 г/л.

Температура плавления около 141 °C.

Рамноза. . (Mr 182,2). [6155-35-7].

(2R,3R,4R,5R,6S)-6-Метилтетрагидро-2H-пиран-2,3,4,5-тетрола моногидрат. 6-Дезокси- L-маннопиранозы моногидрат. -L-Рамнопиранозы моногидрат L-(+)-Рамнозы моногидрат.

Кристаллический порошок белого или почти белого цвета. Легко растворима в воде.

от +7,8 до +8,3. Определение проводят, используя раствор 50 г/л в воде P, содержащей около 0,05% NH3.

Рапонтицин. . (Mr 420,4). [155-58-8].

3-Гидрокси-5-[2-(3гидрокси-4-метоксифенил)этенил]фенил--D-глюкопиранозид.

Кристаллический порошок желтовато-серого цвета. Растворим в 96% этаноле и метаноле.

Хроматография. Определение проводят методом тонкослойной хроматографии (2.1.2.26) в соответствии с указаниями в частной фармакопейной статье Корень ревеня; на хроматограмме должно обнаруживаться только одно основное пятно.

Рапсовое масло.

Маслянистая жидкость, полученная из семян Brassica napus L. и Brassica campestris L. отжимом или экстракцией. Может быть добавлен подходящий антиоксидант.

Прозрачная светло-желтая жидкость.

Практически нерастворимо в воде и в 96% этаноле, смешивается с петролейным эфиром (40 - 60 °C).

около 0,917.

около 1,473.

Раствор для определения пригодности ТСХ пластинок.

Смешивают по 1,0 мл раствора 0,5 г/л судана красного G P в толуоле P, свежеприготовленного раствора 0,5 г/л метилового оранжевого P в спирте безводном P, раствора 0,5 г/л бромкрезолового зеленого P в ацетоне P, раствора 0,25 г/л метилового красного P в ацетоне P и доводят объем полученного раствора ацетоном P до 10,0 мл.

Раствор электролита для микроколичественного определения воды.

Доступный в продаже безводный реактив или комбинация безводных реактивов для колориметрического титрования воды, состоящий из органических оснований, серы диоксида и йода, растворенного в подходящем растворителе.

Резорцин. . (Mr 110,1). [108-46-3]. Бензол-1,3-диол.

Содержит не менее 98,5% и не более 101,0% в пересчете на сухую субстанцию.

Кристаллический порошок или кристаллы бесцветные или слегка розовато-серого цвета, краснеющие под воздействием света и воздуха. Очень хорошо растворим в воде и в 96% этаноле.

Резорцина реактив.

К 80 мл хлороводородной кислоты P прибавляют 10 мл раствора 20 г/л резорцина P, 0,25 мл раствора 25 г/л меди(II) сульфата P и доводят водой P до объема 100,0 мл.

Используют через 4 ч после приготовления.

Хранят при температуре от 2 °C до 8 °C.

Срок хранения 7 сут.

Рибоза. . (Mr 150,1). [50-69-1]. D-Рибоза.

Растворима в воде, мало растворима в 96% этаноле.

Температура плавления от 88 °C до 92 °C.

Рицинолеиновая кислота. . (Mr 298,5). [141-22-0].

(9Z,12R)-12-гидроксиоктадец-9-еновая кислота. 12-Гидроксиолеиновая кислота.

Вязкая жидкость от желтого до желтовато-коричневого цвета. Содержит смесь жирных кислот, полученных гидролизом масла касторового. Практически не растворима в воде, очень легко растворима в этаноле безводном.

около 0,942.

около 1,472.

Температура плавления около 285 °C с разложением.

Родамин B. . (Mr 479,0). [81-88-9]. [9-(2-Карбоксифенил)-6-(диэтиламино)-3H-ксантен-3-илиден]диэтиламмония хлорид.

Показатель Шульца N 864.

Цветной индекс (C. I.) N 45170.

Кристаллы зеленого цвета или порошок красновато-фиолетового цвета. Очень легко растворим в воде и 96% этаноле.

Родамин 6G. . (Mr 479,0). [989-38-8]. 9-[2-(этоксикарбонил)фенил]-3,6-бис(этиламино)-2,7-диметилксантинилия хлорид.

Цветной индекс (C. I.) N 45160. Порошок коричневато-красного цвета.

Розмариновая кислота. . (Mr 360,3). [20283-92-5].

Температура плавления от 170 °C до 174 °C.

Ртуть. Hg. ( 200,6). [7439-97-6].

Жидкость серебристо-белого цвета, рассыпающаяся на сферические капли, которые не оставляют металлического следа при трении о бумагу.

около 13,5.

Температура кипения около 357 °C.

Ртути ацетат. . (Mr 318,7). [1600-27-7]. Диацетат ртути.

Кристаллы белого или почти белого цвета. Очень легко растворим в воде, растворим в 96% этаноле.

Ртути ацетата раствор.

3,19 г ртути ацетата P растворяют в кислоте уксусной безводной P и доводят объем раствора той же кислотой до 100 мл. При необходимости, полученный раствор нейтрализуют 0,1 M раствором кислоты хлорной, используя в качестве индикатора 0,05 мл раствора кристаллического фиолетового P.

Ртути бромид. . (Mr 360,4). [7789-47-1]. Дибромид ртути.

Кристаллы или кристаллический порошок белого или светло-желтого цвета. Мало растворим в воде, растворим в 96% этаноле.

Ртутно-бромидная бумага.

В прямоугольную чашку помещают раствор 50 г/л ртути бромида P в этаноле безводном P, погружают в раствор кусочки белой фильтровальной бумаги с плотностью 80 г/м2, (скорость фильтрования равна времени фильтрования, выраженному в секундах, при фильтровании 100 мл воды при температуре 20 °C через фильтр с поверхностью 10 см2 и постоянном давлении 6,7 кПа: от 40 с до 60 с), размером 1,5 см x 20 см, сложенные вдвое. Бумагу подвешивают на неметаллическую нить, позволяя стечь избытку жидкости, сушат в защищенном от света месте. Отрезают по 1 см от каждого конца каждой полоски и нарезают остальную часть бумаги на квадратики со стороной 1,5 см или диски диаметром 1,5 см.

Хранят в контейнере со стеклянной пробкой, обернутом черной бумагой.

Ртути йодид. . (Mr 454,4). [7774-29-0]. Дийодид ртути.

Плотный кристаллический порошок ярко-красного цвета. Мало растворим в воде, умеренно растворим в ацетоне, 96% этаноле, растворим в избытке раствора калия йодида P.

Хранят в защищенном от света месте.

Ртути нитрат. . (Mr 342,6). [7783-34-8]. Динитрата ртути моногидрат.

Бесцветные или слегка окрашенные кристаллы. Гигроскопичен, растворим в воде в присутствии небольшого количества азотной кислоты.

Хранят в воздухонепроницаемом контейнере в защищенном от света месте.

Ртути оксид. HgO. (Mr 216,6). [21908-53-2]. Ртути оксид желтый. Оксид ртути.

Порошок от желтого до оранжево-желтого цвета. Практически не растворим в воде и 96% этаноле.

Хранят в защищенном от света месте.

Ртути сульфата раствор. [7783-35-9].

1 г ртути оксида P растворяют в смеси 20 мл воды P и 4 мл серной кислоты P.

Ртути тиоцианат. . (Mr 316,7). [592-85-8]. Ртути ди(тиоцианат).

Кристаллический порошок белого или почти белого цвета. Очень мало растворим в воде, мало растворим в 96% этаноле, растворим в растворах натрия хлорида.

Ртути тиоцианата раствор.

0,3 г ртути тиоцианата P растворяют в этаноле безводном P и доводят объем раствора тем же растворителем до 100 мл.

Срок хранения 7 сут.

Ртути(II) хлорид. . (Mr 271,5). [7487-94-7]. Хлорид ртути(II).

Содержит не менее 99,5% и не более 100,5% в пересчете на сухую субстанцию.

Кристаллический порошок белого или почти белого цвета или кристаллы бесцветные или белого или почти белого цвета или тяжелая кристаллическая масса.

Растворим в воде и глицерине, легко растворим в 96% этаноле.

Ртути(II) хлорида раствор.

Раствор 54 г/л.

Рутений красный. . (Mr 858). [11103-72-3].

Порошок коричневато-красного цвета.

Растворим в воде.

Рутения красного раствор.

Раствор 0,8 г/л в растворе свинца(II) ацетата P.

Рутин. [250249-75-3].

См. Рутозида тригидрат P.

Рутозида тригидрат. . (Mr 665). [250249-75-3]. Рутина тригидрат.

2-(3,4-Дигидроксифенил)-5,7-дигидрокси-4-оксо-4Н-хромен-3-ил-6-О(6Дезокси--L-маннопиранозил)--D-глюкопиранозида тригидрат.

Кристаллический порошок желтого цвета, темнеет на свету. Очень мало растворим в воде, растворим примерно в 400 частях кипящей воды, мало растворим в 96% этаноле, растворим в растворах гидроксидов щелочных металлов и аммиака.

Температура плавления около 210 °C с разложением.

Раствор рутозида в 96% этаноле P имеет два максимума поглощения (2.1.2.24) при длинах волн 259 нм и 362 нм.

Хранят в защищенном от света месте.

Сабинен. . (Mr 136,2). [3387-41-5]. Туй-4(10)-ен.

4-Метилен-1 изопропилбицикло[3.1.0]гексан.

Бесцветная маслянистая жидкость.

Сабинен, используемый в газовой хроматографии, должен выдерживать следующее дополнительное испытание.

Количественное определение. Определение проводят методом газовой хроматографии (2.1.2.27) в соответствии с указаниями в частной фармакопейной статье Масло цветков померанца, используя сабинен в качестве испытуемого раствора.

Содержание сабинена, рассчитанное методом внутренней нормализации, должно быть не менее 95,0%.

Салициловая кислота. . (Mr 138,1). [69-72-7]. 2-Гидроксибензолкарбоновая кислота.

Содержит не менее 99,0% и не более 100,5% C7H6O3 в пересчете на сухую субстанцию.

Кристаллический порошок белого или почти белого цвета, белые или бесцветные игольчатые кристаллы.

Мало растворима в воде, легко растворима в 96% этаноле, умеренно растворима в метиленхлориде.

Салициловый альдегид. . (Mr 122,1). [90-02-8]. 2-Гидроксибензальдегид.

Прозрачная бесцветная маслянистая жидкость.

около 1,167.

около 1,574.

Температура кипения около 196 °C.

Температура плавления около -7 °C.

Салицилового альдегида азин. . (Mr 240,3). [959-36-4]. 2,2'-Азино-диметилдифенол.

0,30 г гидразина сульфата P растворяют в 5 мл воды P, прибавляют 1 мл уксусной кислоты ледяной P и 2 мл свежеприготовленного 20% (об/об) раствора салицилового альдегида P в 2-пропаноле P. Перемешивают, выдерживают до образования желтого осадка, затем встряхивают с двумя порциями метиленхлорида P по 15 мл. Объединенные органические извлечения, высушенные над натрия сульфатом безводным P, декантируют или фильтруют и выпаривают досуха. Осадок перекристаллизовывают при охлаждении из смеси растворителей метанол P - толуол P (40:60). Кристаллы сушат в вакууме.

Температура плавления около 213 °C.

Хроматография. Определение проводят методом тонкослойной хроматографии (2.1.2.26) в соответствии с указаниями в частной фармакопейной статье Повидон в испытании на гидразин; на хроматограмме должно обнаруживаться только одно основное пятно.

Сантонин. . (Mr 246,3). (-)--Сантонин. 3,5,9-Триметил-3,5,5,9тетрагидро-3Н,4Н-нафто[1,2]-фуран-2,8-дион.

Бесцветные блестящие кристаллы, желтеющие под действием света. Очень мало растворим в воде, легко растворим в горячем 96% спирте, умеренно растворим в этаноле.

Температура плавления от 174 °C до 176 °C.

- 173 в этаноле.

Хроматография. Определение проводят в соответствии с указаниями в испытании

Идентификация С в частной фармакопейной статье Цветки арники; на хроматограмме полученной с 10 мкл раствора должно обнаруживаться темное пятно с около 0,5. Хроматограмму опрыскивают раствором анисового альдегида P, нагревают при температуре 105 °C в течение 5 - 10 мин. На хроматограмме при дневном свете наблюдается пятно первоначально желтого цвета, которое затем быстро становится фиолетово-красного цвета.

Сахароза. . (Mr 342,3). [57-50-1].

Представляет собой -D-Фруктофуранозил -D-глюкопиранозид.

Субстанция не содержит добавок.

Кристаллический порошок белого или почти белого цвета, или кристаллы блестящие, бесцветные или белого или почти белого цвета.

Очень легко растворима в воде, мало растворима в этаноле 96%, практически не растворима в этаноле безводном.

Свинца(II) ацетат. . (Mr 379,3). [6080-56-4]. Диацетата свинца тригидрат.

Бесцветные кристаллы, выветривающиеся на воздухе. Легко растворим в воде, растворим в 96% этаноле.

Свинцово-ацетатная бумага.

Фильтровальную бумагу, плотность которой 80 г/м2, погружают в смесь уксусная кислота разбавленная P - раствор свинца(II) ацетата P (1:10), затем ее вынимают, сушат и нарезают на полоски размером 15 мм x 40 мм.

Свинцово-ацетатная вата.

Гигроскопическую вату погружают в смесь растворителей уксусная кислота разбавленная P - раствор свинца(II) ацетата P (1:10). Не отжимая ваты, удаляют избыток жидкости, затем помещают ее на несколько слоев фильтровальной бумаги и сушат на воздухе.

Хранят в воздухонепроницаемом контейнере.

Свинца(II) ацетата раствор.

Раствор 95 г/л в воде, свободной от углерода диоксида, P.

Свинца(II) ацетата основного раствор. [1335-32-6]. Свинцовый уксус.

Содержит от 16,7% (м/м) и до 17,4% (м/м) Pb ( 207,2) в виде соединения, соответствующего примерно формуле .

40,0 г свинца(II) ацетата P растворяют в 90 мл воды, свободной от углерода диоксида, P. pH раствора доводят раствором натрия гидроксида концентрированным P до значения 7,5, центрифугируют и используют прозрачный бесцветный надосадочный раствор.

При хранении в хорошо закрытом контейнере раствор должен быть прозрачным.

Свинца диоксид. . (Mr 239,2). [1309-60-0]. Диоксид свинца.

Порошок темно-коричневого цвета, выделяющий кислород при нагревании.

Практически не растворим в воде, растворим в хлороводородной кислоте с выделением хлора, азотной кислоте разбавленной в присутствии пероксида водорода, щавелевой кислоты или других восстанавливающих реагентов, горячих концентрированных растворах гидроксидов щелочных металлов.

Свинца(II) нитрат. . (Mr 331,2). [10099-74-8]. Динитрат свинца.

Кристаллический порошок белого или почти белого цвета или бесцветные кристаллы. Легко растворим в воде.

Свинца(II) нитрата раствор.

Раствор 33 г/л.

Селен. Se. ( 79,0). [7782-49-2].

Порошок или гранулы от коричневато-красного до черного цвета. Практически не растворим в воде и 96% этаноле, растворим в азотной кислоте.

Температура плавления около 220 °C.

Селенистая кислота. . (Mr 129,0). [7783-00-8].

Кристаллы, расплывающиеся на воздухе, Легко растворима в воде.

Хранят в воздухонепроницаемом контейнере.

Сера. S. ( 32,07). [7704-34-9].

Содержит не менее 99,0% и не более 101,0% S.

Желтый порошок.

Практически нерастворима в воде, растворима в дисульфиде углерода, малорастворима в растительных маслах.

Температура плавления около 120 °C.

Размер большинства частиц не превышает 20 мкм, размер частиц не должен превышать 40 мкм.

Серебра диэтилдитиокарбамат. . (Mr 256,1). [1470-61-7].

Порошок от бледно-желтого до серовато-желтого цвета. Практически не растворим в воде, растворим в пиридине.

Готовят следующим образом. 1,7 г серебра нитрата P растворяют в 100 мл воды P. Отдельно растворяют 2,3 г натрия диэтилдитиокарбамата P в 100 мл воды P. Оба раствора охлаждают до температуры 10 °C, затем их смешивают и при перемешивании собирают осадок желтого цвета на стеклянном фильтре (2.1.2), промывают 200 мл холодной воды P и сушат в вакууме в течение 2 - 3 ч.

Серебра диэтилдитиокарбамат не должен изменять окраску или иметь сильный запах.

Серебра нитрат. . (Mr 169,9). [7761-88-8]. Нитрат серебра(I).

Содержит не менее 99,0% и не более 100,5% .

Кристаллический порошок белого или почти белого цвета или прозрачные бесцветные кристаллы.

Очень легко растворим в воде, растворим в 96% этаноле.

Серебра нитрата аммиачный раствор.

2,5 г серебра нитрата P растворяют в 80 мл воды P, по каплям прибавляют раствор аммиака разбавленный P1 до растворения осадка и доводят объем раствора водой P до 100 мл. Готовят непосредственно перед использованием,

Серебра нитрата раствор P1.

Раствор 42,5 г/л.

Хранят в защищенном от света месте.

Серебра нитрата раствор P2.

Раствор 17 г/л.

Хранят в защищенном от света месте.

Серебра нитрата раствор в пиридине.

Раствор 85 г/л в пиридине P.

Хранят в защищенном от света месте.

Серебра нитрата реактив.

Готовят непосредственно перед использованием.

К смеси 3 мл раствора аммиака концентрированного P и 40 мл 1 M раствора натрия гидроксида прибавляют по каплям при перемешивании 8 мл раствора 200 г/л серебра нитрата P и доводят объем раствора водой P до 200 мл.

Серебра оксид. . (Mr 231,7). [20667-12-3]. Оксид серебра(I).

Порошок коричневато-черного цвета. Практически не растворим в воде и 96% этаноле, легко растворим в разбавленной азотной кислоте и растворах аммиака.

Хранят в защищенном от света месте.

Серебряно-марганцевая бумага.

Полоски медленно фильтрующей бумаги погружают в раствор, содержащий 8,5 г/л марганца сульфата P и 8,5 г/л серебра нитрата P. Выдерживают в течение нескольких минут, сушат над фосфора(V) оксидом P, защищая от воздействия паров кислот и щелочей.

Серин. . (Mr 105,1). [56-45-1]. (2S)-2-Амино-3-гидроксипропановая кислота.

Содержит не менее 98,5% и не более 101,0% в пересчете на сухую субстанцию.

Представляет собой продукт ферментации или белковый гидролизат.

Кристаллический порошок белого или почти белого цвета или бесцветные кристаллы.

Легко растворим в воде, практически не растворим в 96% этаноле.

Серная кислота. . (Mr 98,1). [7664-93-9].

Содержит от 95,0% (м/м) и до 97,0% (м/м) .

Бесцветная едкая маслянистой консистенции очень гигроскопическая жидкость. Смешивается с водой и 96% этанолом с интенсивным выделением тепла.

от 1,834 до 1,837.

Раствор 10 г/л является сильной кислотой и дает реакцию на сульфаты (2.1.3.1).

Прозрачность (2.1.2.1). Серная кислота должна быть прозрачной.

Цветность (2.1.2.2, метод II). Серная кислота должна быть бесцветной.

Окисляющиеся вещества. Осторожно при охлаждении к 40 мл воды P прибавляют 20 г серной кислоты, затем 0,5 мл 0,002 M раствора калия перманганата; фиолетовая окраска должна сохраняться не менее 5 мин.

Хлориды. Не более 0,5 ppm.

Осторожно при охлаждении 10 г серной кислоты прибавляют к 10 мл воды P, охлаждают и доводят объем раствора тем же растворителем до 20 мл. Прибавляют 0,5 мл раствора серебра нитрата P2 и выдерживают в течение 2 мин в защищенном от света месте. Полученный раствор должен выдерживать испытание на хлориды. Раствор сравнения готовят с использованием 1 мл стандартного раствора хлорида (5 ppm ) P, 19 мл воды P и 0,5 мл раствора серебра нитрата P2.

Нитраты. Не более 0,5 ppm.

Осторожно при охлаждении 50 г или 27,2 мл серной кислоты прибавляют к 15 мл воды P, затем прибавляют 0,2 мл свежеприготовленного раствора 50 г/л бруцина P в уксусной кислоте ледяной P. Через 5 мин окраска полученного раствора должна быть не интенсивнее окраски стандартного раствора, приготовленного аналогично испытуемому с использованием 12,5 мл воды P, 50 г серной кислоты, свободной от азота, P, 2,5 мл стандартного раствора нитрата (10ppm ) P и 0,2 мл раствора 50 г/л бруцина P в уксусной кислоте ледяной P.

Аммоний. Не более 2 ppm.

Осторожно при охлаждении 2,5 г серной кислоты прибавляют к воде P, доводят объем раствора тем же растворителем до 20 мл, охлаждают и по каплям прибавляют 10 мл раствора 200 г/л натрия гидроксида P и 1 мл щелочного раствора калия тетрайодомеркурата P; окраска раствора должна быть не интенсивнее окраски стандартного раствора, приготовленного с использованием 5 мл стандартного раствора аммония (1 ppm ) P, 15 мл воды P, 10 мл раствора 200 г/л натрия гидроксида P и 1 мл щелочного раствора калия тетрайодомеркурата P.

Мышьяк (2.1.4.2, метод A). Не более 0,02 ppm.

Осторожно при охлаждении к 50 г серной кислоты прибавляют 3 мл азотной кислоты P, осторожно выпаривают до объема 10 мл, охлаждают, к полученному остатку прибавляют 20 мл воды P и выпаривают до объема 5 мл. Раствор должен выдерживать испытание на мышьяк. Раствор сравнения готовят с использованием 1,0 мл стандартного раствора мышьяка (1 ppm ) P.

Железо (2.1.4.9). Не более 1 ppm.

Зольный остаток, полученный при определении остатка после прокаливания, растворяют при слабом нагревании в 1 мл хлороводородной кислоты разбавленной P и доводят объем раствора водой P до 50,0 мл. 5 мл полученного раствора доводят водой P до объема 10 мл. Раствор должен выдерживать испытание на железо.

Тяжелые металлы (2.1.4.8, метод A). Не более 2 ppm.

10 мл раствора, приготовленного для испытания на железо, доводят водой P до объема 20 мл. 12 мл полученного раствора должны выдерживать испытание на тяжелые металлы. Раствор сравнения готовят с использованием стандартного раствора свинца (2 ppm ) P.

Остаток после прокаливания. Не более %. Определение проводят из 100 г серной кислоты путем осторожного выпаривания в небольшом тигле над открытым пламенем и нагревания остатка до красного каления.

Количественное определение. В колбу с притертой стеклянной пробкой помещают 30 мл воды P, точно взвешивают, прибавляют 0,8 мл серной кислоты, охлаждают и снова взвешивают. Титруют 1 M раствором натрия гидроксида, используя в качестве индикатора 0,1 мл раствора метилового красного P.

1 мл 1 M раствора натрия гидроксида соответствует 49,04 мг H2SO4.

Хранят в контейнере с притертой стеклянной пробкой, изготовленном из стекла или другого инертного материала.

Серной кислоты 5 M раствор.

28 мл серной кислоты P разбавляют водой P до 100 мл.

Серной кислоты 2,5 M раствор спиртовой.

Осторожно при постоянном охлаждении и перемешивании 14 мл серной кислоты P прибавляют к 60 мл этанола безводного P, охлаждают и доводят объем раствора этанолом безводным P до 100 мл. Готовят непосредственно перед использованием.

Серной кислоты 0,25 M раствор спиртовой.

10 мл 2,5 M спиртового раствора серной кислоты P доводят этанолом безводным P до объема 100 мл. Готовят непосредственно перед использованием.

Серной кислоты раствор спиртовой.

Осторожно при постоянном охлаждении и перемешивании 20 мл серной кислоты P прибавляют к 60 мл 96% этанола P, охлаждают и доводят объем раствора 96% этанолом P до 100 мл.

Готовят непосредственно перед использованием.

Серная кислота разбавленная.

Содержит 98 г/л .

5,5 мл серной кислоты P прибавляют к 60 мл воды P, охлаждают и доводят объем раствора тем же растворителем до 100 мл.

Количественное определение. В колбу с притертой стеклянной пробкой помещают 30 мл воды P, прибавляют 10,0 мл серной кислоты разбавленной и титруют 1 M раствором натрия гидроксида, используя в качестве индикатора 0,1 мл раствора метилового красного P.

1 мл 1 M раствора натрия гидроксида соответствует 49,04 мг .

Серной кислоты - формальдегида реактив.

Смесь 2 мл раствора формальдегида P и 100 мл серной кислоты Р.

Серная кислота, свободная от азота.

Должна выдерживать требования для серной кислоты P и следующее дополнительное испытание.

Нитраты. К 5 мл воды P осторожно прибавляют 45 мл серной кислоты, охлаждают до температуры 40 °C и прибавляют 8 мг дифенилбензидина P; полученный раствор должен быть бесцветным или слегка бледно-голубого цвета.

Серная кислота, свободная от азота, P1.

Должна выдерживать требования для серной кислоты, свободной от азота, P. Содержание от 95,0% (м/м) до 95,5% (м/м).

Серная кислота, свободная от тяжелых металлов.

Должна выдерживать требования для серной кислоты P с содержанием тяжелых металлов, не превышающим нижеприведенные пределы.

As: 0,005 ppm.

Cd: 0,002 ppm.

Cu: 0,001 ppm.

Fe: 0,05 ppm.

Hg: 0,005 ppm.

Ni: 0,002 ppm.

Pb: 0,001 ppm.

Zn: 0,005 ppm.

Серная кислота P1. . (Mr 98,1). [7664-93-9].

Содержит 75% (об/об) .

Сероводород. . (Mr 34,08). [7783-06-4].

Газ. Мало растворим в воде.

Сероводород P1. . (Mr 34,08). [7783-06-4]. Содержит не менее 99,7% (об/об) .

Серы диоксид. . (Mr 64,1). [7446-09-5]. Сернистый ангидрид.

Бесцветный газ. При сжатии превращается в бесцветную жидкость.

Серы диоксид P1. . (Mr 64,1). [7446-09-5]

Содержит не менее 99,9% (об/об) .

Силикагель, алкилсвязанный для использования подвижных фаз с высоким содержанием воды, для хроматографии.

Тонкоизмельченный силикагель с присоединенными алкильными группами, пригодный для использования подвижных фаз с высоким содержанием воды.

Силикагель, алкилсвязанный для использования подвижных фаз с высоким содержанием воды, эндкепированный для хроматографии.

Тонкоизмельченный силикагель с присоединенными алкильными группами, пригодный для использования подвижных фаз с высоким содержанием воды. Для минимизации взаимодействия с основными соединениями осторожно защищают большинство оставшихся силанольных групп.

Силикагель G. [112926-00-8].

Содержит около 13% кальция сульфата гемигидрата. Размер частиц составляет около 15 мкм.

Кальция сульфат. 0,25 г помещают в колбу с притертой стеклянной пробкой, прибавляют 3 мл хлороводородной кислоты разбавленной P и 100 мл воды P, энергично взбалтывают в течение 30 мин, фильтруют через стеклянный фильтр (2.1.1.2) и промывают остаток. Фильтрат и промывные воды объединяют и проводят определение содержания кальция методом комплексометрии (2.1.5.11).

1 мл 0,1 M раствора натрия эдетата соответствует 14,51 мг .

pH (2.1.2.3). 1 г встряхивают в течение 5 мин с 10 мл воды, свободной от диоксида углерода, R. pH суспензии около 7.

Измеряют pH суспензии, полученной взбалтыванием 1 г с 10 мл воды, свободной от углерода диоксида, P в течение 5 мин.

Силикагель . [112926-00-8].

Содержит около 13% кальция сульфата гемигидрата и около 1,5% флуоресцентного индикатора, имеющего оптимальную интенсивность поглощения при длине волны 254 нм.

Размер частиц составляет около 15 мкм.

Кальция сульфат. Определение проводят методом, указанным для силикагеля GP.

pH (2.1.2.3). Должен выдерживать требования для силикагеля GP.

Флуоресценция. Определение проводят методом тонкослойной хроматографии (2.1.2.26), используя в качестве тонкого слоя силикагель P. На хроматографическую пластинку наносят в десять точек последовательно возрастающие объемы от 1 мкл до 10 мкл раствора 1 г/л бензойной кислоты P в смеси растворителей муравьиная кислота безводная P - 2-пропанол P (10:90). Хроматографируют в той же смеси растворителей. Когда фронт растворителей пройдет около 10 см, пластинку сушат и просматривают в УФ-свете при длине волны 254 нм. На верхней трети хроматограммы на флуоресцирующем фоне должны обнаруживаться темные пятна бензойной кислоты, начиная от 2 мкг и более.

Силикагель H. [112926-00-8].

Размер частиц составляет около 15 мкм.

pH (2.1.2.3). Должен выдерживать требования для силикагеля GP.

Силикагель H силанизированный.

Приготовление тонкого слоя. См. силикагель силанизированный P.

Хроматографическая разделяющая способность. Должен выдерживать испытание для силикагеля силанизированного P.

Силикагель .

Содержит около 1,5% флуоресцентного индикатора, имеющего оптимальную интенсивность поглощения при длине волны 254 нм. Размер частиц составляет около 15 мкм.

pH (2.1.2.3). Должен выдерживать требование для силикагеля GP.

Флуоресценция. Должен выдерживать требование для силикагеля P.

Силикагель силанизированный.

Содержит около 1,5% флуоресцентного индикатора, имеющего оптимальную интенсивность поглощения при длине волны 254 нм.

Приготовление тонкого слоя. 30 г энергично встряхивают с 60 мл смеси растворителей метанол P - вода P (1:2) в течение 2 мин. Тщательно очищенные пластинки покрывают слоем толщиной 0,25 мм, используя устройство для нанесения. Пластинки с покрытием сушат на воздухе, затем нагревают при температуре от 100 °C до 105 °C в течение 30 мин.

Хроматографическая разделяющая способность. В коническую колбу вместимостью 250 мл помещают по 0,1 г метиллаурата P, метилмиристата P, метилпальмитата P и метилстеарата P, прибавляют 40 мл раствора калия гидроксида спиртового P и нагревают с обратным холодильником на водяной бане в течение 1 ч. Охлаждают, переносят раствор в делительную воронку с помощью 100 мл воды P, подкисляют (pH от 2 до 3) хлороводородной кислотой разбавленной P и встряхивают с тремя порциями хлороформа P по 10 мл. Объединенные хлороформные извлечения сушат над натрия сульфатом безводным P, фильтруют и выпаривают досуха на водяной бане. Остаток растворяют в 50 мл хлороформа P. Проводят определение методом тонкослойной хроматографии (2.1.2.26), используя в качестве тонкого слоя силикагель HF254 силанизированный.

На хроматографической пластинке в три точки наносят по 10 мкл хлороформного раствора и хроматографируют в системе растворителей уксусная кислота ледяная P - вода P - диоксан P (10:25:65). Когда фронт растворителей пройдет 14 см, пластинку сушат при температуре 120 °C в течение 30 мин, охлаждают, опрыскивают раствором 35 г/л фосфорномолибденовой кислоты P в 2-пропаноле P и нагревают при температуре 150 °C до появления пятен. Пластинку обрабатывают парами аммиака до получения белого фона. На хроматограммах должны обнаруживаться четыре четко разделенных хорошо выраженных пятна.

Силикагель ОС для хиральных разделений.

Силикагель для хроматографии очень тонко измельченный с размером частиц 5 мкм, покрытый следующим производным:

Силикагель аминопропилметилсилильный для хроматографии.

Силикагель с мелким размером частиц, с поверхностью, химически модифицированной аминопропилметилсилильными группами.

Силикагель аминопропилсилильный для хроматографии.

Силикагель с мелким размером частиц, с поверхностью, химически модифицированной аминопропилсилильными группами.

Силикагель безводный. [112926-00-8].

Аморфная кремниевая кислота, частично обезвоженная и полимеризованная, поглощающая при температуре 20 °C около 30% воды относительно своей массы. Практически не растворим в воде, частично растворим в растворах натрия гидроксида. Содержит подходящий индикатор для определения влажности; на этикетке указывают изменение окраски при переходе гидратированной формы в безводную.

Силикагель бутилсилильный для хроматографии.

Силикагель очень тонко измельченный с поверхностью химически модифицированной бутилсилильными группами.

Кремния диоксид сфероидальный: 30 нм.

Объем пор: 0,6 см3/г.

Удельная площадь поверхности: 80 м2/г.

Силикагель гексилсилильный для хроматографии.

Силикагель очень тонко измельченный с поверхностью, химически модифицированной гексилсилильными группами.

Силикагель гидрофильный для хроматографии.

Силикагель очень тонко измельченный поверхность которого модифицирована с целью придания гидрофильных свойств.

Силикагель диметилоктадецилсилильный для хроматографии.

Силикагель очень тонко измельченный с поверхностью, химически модифицированной диметилоктадецилсилильными группами.

Удельная площадь поверхности: 300 м2/г.

Силикагель диольный для хроматографии.

Сферические частицы кремния диоксида с привитыми дигидроксипропильными группами. Размер пор 10 нм.

Силикагель для хроматографии.

Силикагель очень тонко измельченный.

Силикагель для хроматографии, сильный анионит.

Силикагель очень тонко измельченный с поверхностью, химически модифицированной группами четвертичного аммония.

pH применения от 2 до 8.

Силикагель для хроматографии, катионообменный сильнокислотный.

Силикагель очень тонко измельченный с поверхностью, химически модифицированной группами сульфоновой кислоты.

Силикагель модифицированный амилазой для хроматографии.

Силикагель очень тонко измельченный с размером частиц 10 мкм и поверхностью, химически модифицированной амилазой.

Силикагель нитрильный для хроматографии.

Силикагель очень тонко измельченный с поверхностью, химически модифицированной цианопропилсилильными группами.

Силикагель нитрильный для хроматографии P1.

Силикагель очень тонко измельченный, состоящий из пористых сферических частиц, с химически связанными нитрильными группами.

Силикагель нитрильный для хроматографии P2.

Силикагель сверхчистый с поверхностью, химически модифицированной цианопропилсилильными группами. Содержит менее 20 ppm металлов.

Силикагель октадеканоиламинопропилсилильный для хроматографии.

Силикагель тонко измельченный с поверхностью, химически модифицированной аминопропилсилильными группами, которые ацилированы октадеканоилгруппами.

Силикагель октадецилсилильный для хроматографии.

Силикагель очень тонко измельченный с поверхностью, химически модифицированной октадецилсилильными группами.

Силикагель октадецилсилильный для хроматографии P1.

Силикагель сверхчистый, очень тонко измельченный с поверхностью, химически модифицированной октадецилсилильными группами.

Содержание металлов должно быть менее 20 ppm.

Силикагель октадецилсилильный для хроматографии P2.

Силикагель сверхчистый, очень тонко измельченный с размером пор 15 нм и поверхностью, химически модифицированной октадецилсилильными группами (содержание углерода 20%), предназначенный для анализа полициклических ароматических углеводородов.

Силикагель октадецилсилильный, дезактивированный по отношению к основаниям для хроматографии.

Силикагель очень тонко измельченный; перед введением октадецилсилильных групп его предварительно обрабатывают путем тщательного промывания и гидролиза большинства поверхностных силоксановых мостиков для минимизации взаимодействия с основными компонентами.

Силикагель октадецилсилильный, дезактивированный по отношению к основаниям, эндкепированный для хроматографии.

Силикагель очень тонко измельченный и размером пор около 10 нм, содержит около 16% углерода. Перед введением октадецилсилильных групп его предварительно обрабатывают путем тщательного промывания и гидролиза большинства поверхностных силоксановых мостиков. Для дальнейшей минимизации какого-либо взаимодействия с основными соединениями тщательно эндкепируют для устранения большинства оставшихся силанольных групп.

Силикагель октадецилсилильный эндкепированный для хроматографии.

Силикагель очень тонко измельченный и поверхностью, химически модифицированной октадецилсилильных группами. Для минимизации взаимодействия с основными соединениями тщательно эндкепируют для устранения большинства оставшихся силанольных групп.

Силикагель октадецилсилильный эндкепированный для хроматографии P1.

Силикагель сверхчистый, очень тонко измельченный с размером пор 10 нм и поверхностью, химически модифицированной октадецилсилильными группами (содержание углерода 19%). Для минимизации взаимодействия с основными соединениями тщательно эндкепируют для устранения большинства оставшихся силанольных групп.

Содержание металлов должно быть менее 20 ppm.

Силикагель октилсилильный для хроматографии.

Силикагель очень тонко измельченный с поверхностью, химически модифицированной октилсилильными группами.

Силикагель октилсилильный для хроматографии P1.

Силикагель очень тонко измельченный с поверхностью, химически модифицированной октилсилильными и метильными группами (дважды связанная фаза).

Силикагель октилсилильный для хроматографии P2.

Силикагель сверхчистый, очень тонко измельченный с размером пор 10 нм и поверхностью, химически модифицированной октилсилильными группами (содержит 19% углерода), Содержание металлов должно быть менее 20 ppm.

Силикагель октилсилильный, дезактивированный по отношению к основаниям для хроматографии.

Силикагель очень тонко измельченный; перед введением октилсилильных групп его предварительно обрабатывают путем тщательного промывания и гидролиза большинства поверхностных силоксановых мостиков для минимизации взаимодействия с основными компонентами.

Силикагель октилсилильный эндкепированный для хроматографии.

Силикагель очень тонко измельченный с размером частиц от 3 мкм до 10 мкм и поверхностью, химически модифицированной октилсилильными группами. Для минимизации взаимодействия с основными соединениями тщательно эндкепируют для устранения большинства силанольных групп.

Силикагель триметилсилильный для хроматографии.

Силикагель очень тонко измельченный с поверхностью, химически модифицированной триметилсилильными группами.

Силикагель фенилсилильный для хроматографии.

Силикагель очень тонко измельченный и поверхностью, химически модифицированной фенильными группами.

Силикагель фенилсилильный для хроматографии P1.

Силикагель тонко измельченный с размером частиц 5 мкм и поверхностью, химически модифицированной фенильными группами.

Кремния диоксид сфероидальный: 8 нм.

Удельная площадь поверхности: 180 м2/г.

Содержание углерода: 5,5%.

Силикагель цианосилильный для хроматографии.

Силикагель очень тонко измельченный с поверхностью, химически модифицированной цианосилильными группами.

Силикагель для эксклюзионной хроматографии.

Силикагель очень тонко измельченный с размером частиц 10 мкм и очень гидрофильной поверхностью. Средний диаметр пор около 30 нм. Он совместим с водными растворами с pH от 2 до 8 и органическими растворителями. Пригоден для разделения протеинов с молекулярными массами от 1· до 3 .

Синенсетин. . (Mr 372,4). [2306-27-6]. 3',4',5,6,7-Пентаметоксифлавон.

Кристаллический порошок белого или почти белого цвета. Практически не растворим в воде, растворим в 96% этаноле.

Температура плавления около 177 °C.

Оптическая плотность (2.1.2.24). Ультрафиолетовый спектр раствора синенсетина в метаноле P должен иметь максимумы при 243 нм, 268 нм и 330 нм.

Количественное определение. Определение проводят методом жидкостной хроматографии (2.1.2.28) в соответствии с указаниями в частной фармакопейной статье Чай яванский. Содержание синенсетина, рассчитанного методом нормализации, должно быть не менее 95%.

Сквалан. . (Mr 422,8). [111-01-3]. 2,6,10,15,19,23-Гексаметилтетракозан.

Бесцветная маслянистая жидкость. Легко растворим в жирных маслах, мало растворим в ацетоне, 96% этаноле, уксусной кислоте ледяной и метаноле.

от 0,811 до 0,813.

от 1,451 до 1,453.

Смола слабокатионитная.

См. Слабая катионообменная смола P.

Смола ионообменная сильнокислотная.

Смола в протонированной форме с группами сульфоновой кислоты, присоединенными к решетке, состоящей из полистирола, поперечно-сшитого 8% дивинилбензола. Выпускают в виде гранул сферической формы; при отсутствии других указаний размер частиц составляет от 0,3 мм до 1,2 мм.

Емкость. От 4,5 ммоль/г до 5 ммоль/г при содержании воды от 50% до 60%.

Приготовление колонки. При отсутствии других указаний используют трубку с вплавленным внутрь диском из пористого стекла длиной 400 мм, внутренним диаметром 20 мм и высотой заполнения около 200 мм. Смолу предварительно смешивают с водой P. Полученную взвесь вводят в трубку, не допуская образования пузырьков воздуха между частицами. Во время работы жидкость не должна опускаться ниже поверхности смолы. Если смола в протонированной форме, промывают водой P до тех пор, пока для нейтрализации 50 мл потребуется не более 0,05 мл 0,1 M раствора натрия гидроксида, используя в качестве индикатора 0,1 мл раствора метилового оранжевого P. Если смола в натриевой форме или нуждается в регенерации, через колонку медленно пропускают около 100 мл смеси равных объемов хлороводородной кислоты P1 и воды P, а затем промывают водой P, как описано выше.

Сополимер стирол-дивинилбензола.

Твердые пористые гранулы из поперечно-сшитого полимера. Существуют различные марки с разными размерами гранул. Размер гранул указывают после названия реактива в испытаниях, в которых он используется.

Сополимер этилвинилбензолдивинилбензола.

Твердые пористые гранулы сферической формы из поперечно-сшитого полимера. Существуют различные марки с разными размерами гранул. Размер гранул указывают после названия реактива в испытаниях, в которых он используется.

Сополимер этилвинилбензолдивинилбензола P1.

Твердые пористые гранулы сферической формы из поперечно-сшитого полимера с номинальной удельной площадью поверхности от 500 м2/г до 600 м2/г и средним размером пор 7,5 нм. Существуют различные марки с разными размерами гранул. Размер гранул указывают после названия реактива в испытаниях, в которых он используется.

Сорбит. . (Mr 182,2). [50-70-4]. D-глюцит (D-сорбит).

Содержит не менее 97,0% и не более 102,0% в пересчете на безводную субстанцию.

Белый или почти белый кристаллический порошок.

Очень хорошо растворим в воде, практически нерастворим в 96% этаноле.

Обладает полиморфизмом.

См. Сорбит.

Спирт. [64-17-5].

См. Этанол (96%) P.

Спирт (X процентов, об/об).

См. Этанол (x% об/об) P.

Спирт, свободный от альдегидов.

1200 мл 96% этанола P смешивают с 5 мл раствора 400 г/л серебра нитрата P и 10 мл охлажденного раствора 500 г/л калия гидроксида P, встряхивают, отстаивают в течение нескольких дней и фильтруют.

Фильтрат перегоняют непосредственно перед использованием.

Стеариновая кислота. . (Mr 284,5). [57-11-4]. Октадекановая кислота.

Порошок или хлопья белого или почти белого цвета. Маслянистая на ощупь, практически не растворима в воде, растворима в горячем 96% этаноле.

Температура плавления: около 70 °C.

Стеариновая кислота, используемая для количественного определения суммы жирных кислот в соответствии с указаниями в частной фармакопейной статье Плоды пальмы сереноа, должна дополнительно соответствовать следующему требованию.

Количественное определение. Определение проводят методом газовой хроматографии (2.1.2.27) в соответствии с указаниями в частной фармакопейной статье Плоды пальмы сереноа.

Содержание стеариновой кислоты, рассчитанное методом внутренней нормализации, должно быть не менее 98%.

Стрептомицина сульфат. . (Mr 1457). [3810-74-0]. Бис[N,N'-бис(аминоиминометил)-4-О-[5-дезокси-2-О[2-дезокси-2(метиламино)-(-L-глюкопиранозил]-3-С-фомил--L-ликсофуранозил]-D-стрептамина] трисульфат.

Антибиотик продуцируется определенными штаммами Streptomyces griseus или производится любыми другими способами. Могут быть добавлены стабилизаторы.

Антимикробная активность должна быть не менее 720 МЕ/мг в пересчете на сухую субстанцию.

Способы производства субстанции должны исключать или свести к минимуму содержание веществ, понижающих кровяное давление.

Способ производства продукта считается валидированным, если субстанция выдерживает следующее испытание:

Аномальная токсичность (2.1.6.3). Вводят каждой мыши раствор, содержащий 1 мг субстанции в 0,5 мл воды для инъекций P.

Порошок белого или почти белого цвета, гигроскопичный.

Очень легко растворим в воде, практически не растворим в этаноле.

Стронция карбонат. . (Mr 147,6). [1633-05-2].

Кристаллический порошок белого или почти белого цвета.

Содержит не менее 99,5% SrCO3.

Судан красный G. . (Mr 278,3). 1-[(2-Метоксифенил)азо]нафталин-2-ол.

Показатель Шульца N 149.

Цветной индекс (C. I.) N 12150.

Растворимый красный 1.

Порошок красновато-коричневого цвета. Практически не растворим в воде.

Хроматография. Определение проводят методом тонкослойной хроматографии (2.1.2.26), используя в качестве тонкого слоя силикагель G P. На хроматографическую пластинку наносят 10 мкл раствора 0,1 г/л в метиленхлориде P и хроматографируют в том же растворителе. Длина пробега фронта растворителя около 10 см от линии старта. На полученной хроматограмме должно обнаруживаться только одно основное пятно.

Судан оранжевый. . (Mr 248,3). [842-07-9].

Цветной индекс (C. I.) N 12055.

1-(Фенилазо)нафталин-2-ол. Судан I.

Порошок оранжево-красного цвета. Практически не растворим в воде, растворим в метиленхлориде.

Температура плавления около 131 °C.

Судан III. . (Mr 352,4).

Коричневый порошок с зеленым металлическим блеском.

Не растворим в воде, растворим в хлороформе, растворим в уксусной кислоте ледяной, трудно растворим в этаноле, жирных и эфирных маслах.

Судан III раствор.

0,01 г судана III P растворяют в 5 мл 96% этанола и прибавляют 5 мл глицерина P.

Сульфаминовая кислота. . (Mr 97,1). [5329-14-6].

Кристаллический порошок или кристаллы белого или почти белого цвета. Легко растворима в воде, умеренно растворима в ацетоне, 96% этаноле и метаноле.

Температура плавления около 205 °C с разложением.

Сульфаниламид. . (Mr 172,2). [63-74-1]. 4-Аминобензолсульфонамид.

Порошок белого или почти белого цвета. Мало растворим в воде, легко растворим в кипящей воде, ацетоне, разбавленных кислотах и растворах гидроксидов щелочных металлов, умеренно растворим в 96% этаноле и петролейном эфире.

Температура плавления около 165 °C.

Сульфаниловая кислота. . (Mr 173,2). [121-57-3]. 4-Аминобензолсульфоновая кислота.

Бесцветные кристаллы. Умеренно растворима в воде, практически не растворима в 96% этаноле.

Сульфановый синий. . (Mr 566,6). [129-17-9]. Дисульфин синий. Кислотный синий 1. Патентный синий VF. Синий VS. Натрия [[[4-(диэтиламино)фенил](2,4-дисульфонатофенил)метилен]циклогекса-2,5-диен-1-илиден]диэтиламмоний.

Показатель Шульца N 769.

Цветной индекс (C. I.) N 42045.

Порошок фиолетового цвета. Растворим в воде. Разведенные растворы имеют синюю окраску, которая переходит в желтую при прибавлении хлороводородной кислоты концентрированной.

Сульфатиазол. . (Mr 255,3). [72-14-0]. 4-Амино-M-(тиазол-2-ил)бензол-сульфонамид.

Порошок или кристаллы белого или желтовато-белого цвета. Очень мало растворим в воде, растворим в ацетоне, мало растворим в 96% этаноле. Растворяется в разбавленных минеральных кислотах, растворах гидроксидов и карбонатов щелочных металлов.

Температура плавления около 200 °C.

Сульфомолибденовый реактив P2.

Около 50 мг аммония молибдата P растворяют в 10 мл серной кислоты P.

Сульфомолибденовый реактив P3.

2,5 г аммония молибдата P растворяют при нагревании в 20 мл воды P. 28 мл серной кислоты P доводят водой P до объема 50 мл, затем охлаждают. Оба раствора смешивают и доводят объем раствора водой P до 100 мл.

Хранят в полиэтиленовом контейнере.

Сульфосалициловая кислота. . (Mr 254,2). [5965-83-3].2-Гидрокси-5-сульфобензойная кислота.

Кристаллический порошок или кристаллы белого или почти белого цвета. Очень легко растворима в воде и 96% этаноле.

Температура плавления около 109 °C.

Сурьмы-калия тартрат. . (Mr 668). [28300-74-5]. Дикалия ди[тартрато(4-), , , ]бис[антимоната(III)]тригидрат.

Гранулированный порошок белого или почти белого цвета или прозрачные бесцветные кристаллы. Растворим в воде и глицерине, легко растворим в кипящей воде, практически не растворим в 96% этаноле. Водный раствор имеет слабокислую реакцию.

Сурьмы(III) хлорид. . (Mr 228,1). [10025-91-9]. Трихлорид сурьмы.

Бесцветные кристаллы или прозрачная кристаллическая масса. Гигроскопичен, легко растворим в этаноле, гидролизуется водой.

Хранят в воздухонепроницаемом контейнере, защищают от влаги.

Сурьмы(III) хлорида раствор.

30 г сурьмы(III) хлорида P быстро промывают двумя порциями хлороформа, свободного от этанола, P по 15 мл; отбрасывают промывные растворы и тотчас промытые кристаллы растворяют при слабом нагревании в 100 мл хлороформа, свободного от этанола, P. Хранят раствор над несколькими граммами натрия сульфата безводного P.

Сурьмы хлорида раствор P1.

Раствор A, 110 г сурьмы хлорида P растворяют в 400 мл этиленхлорида P, прибавляют 2 г алюминия оксида безводного P, перемешивают и фильтруют через стеклянный фильтр (40) (2.1.1.2). Доводят объем фильтрата этиленхлоридом P до 500,0 мл и перемешивают. Оптическая плотность (2.1.2.24) полученного раствора, измеренная при длине волны 500 нм в кювете с толщиной слоя 2 см, не должна превышать 0,07.

Раствор B. В вытяжном шкафу смешивают 100 мл свежеперегнанного ацетилхлорида P и 400 мл этиленхлорида P.

Смешивают 90 мл раствора A и 10 мл раствора B.

Хранят во флаконах оранжевого стекла с притертой пробкой.

Срок хранения 7 сут. Реактив не годен при появлении окрашивания.

Суспензия эритроцитов кролика.

1,6% (об/об) суспензию эритроцитов кролика готовят следующим образом: удаляют фибрин из 15 мл свежеотобранной крови кролика, встряхивая со стеклянными шариками, затем центрифугируют с ускорением 2000 g в течение 10 мин и промывают эритроциты тремя порциями раствора 9 г/л натрия хлорида P по 30 мл. 1,6 мл суспензии эритроцитов доводят смесью растворителей фосфатный буферный раствор с pH 7,2 P - раствор 9 г/л натрия хлорида P (1:9) до объема 100 мл.

Тагатоза. . (Mr 180,16). [87-81-0]. D-ликсо-Гексулоза.

Порошок белого или почти белого цвета.

- 2,3. Определение проводят, используя раствор 21,9 г/л.

Температура плавления от 134 °C до 135 °C.

Таллия сульфат. . (Mr 504,8). [7446-18-6]. Диталлия сульфат.

Ромбовидные призмы белого или почти белого цвета. Мало растворим в воде, практически не растворим в 96% этаноле.

Тальк. . (Mr 379,3). [14807-96-6].

Порошок природного гидратированного магния силиката, может иметь разнообразный состав связанных минералов, среди которых преобладают хлориты (гидратированные алюминия и магния силикаты), магнезиты (магния карбонат), кальциты (кальция карбонат) и доломиты (кальция и магния карбонаты).

Легкий однородный порошок белого или почти белого цвета, жирный на ощупь (неабразивный).

Практически нерастворим в воде, 96% этаноле, разбавленных растворах кислот и гидроксидах щелочных металлов.

Таниновая кислота. [1401-55-4]. Дубильная кислота.

Блестящие чешуйки или аморфный порошок от желтоватого до светло-коричневого цвета. Очень легко растворима в воде, легко растворима в 96% этаноле, растворима в ацетоне.

Хранят в защищенном от света месте.

Теофиллин. . (Mr 180,2). [58-55-9]. 1,3-Диметил-3,7-дигидро-1H-пурин-2,6-дион.

Содержит не менее 99,0% и не более 101,0% в пересчете на сухую субстанцию.

Белый или почти белый кристаллический порошок.

Малорастворим в воде, умеренно растворим в 96% этаноле, растворим в растворах гидроксидов щелочных металлов, в аммиаке и в минеральных кислотах.

-Терпинен. . (Mr 136,2). [99-86-5]. 1-Изопропил-4-метилциклогекса-1,3-диен.

Прозрачная почти бесцветная жидкость.

около 0,837.

от 1,478.

Температура кипения около 174 °C.

-Терпинен, используемый в газовой хроматографии, должен выдерживать следующее испытание.

Количественное определение. Определение проводят методом газовой хроматографии (2.1.2.27) в соответствии с указаниями в частной фармакопейной статье Масло чайного дерева.

Содержание -терпинена, рассчитанное методом внутренней нормализации, должно быть не менее 90%.

-Терпинен. . (Mr 136,2). [99-85-4]. 1-Изопропил-4-метилцикло-гекса-1,4-диен.

Маслянистая жидкость.

-Терпинен, используемый в газовой хроматографии, должен выдерживать следующее испытание.

Количественное определение. Определение проводят методом газовой хроматографии (2.1.2.27) в соответствии с указаниями в частной фармакопейной статье Масло мяты перечной.

Испытуемый раствор. Испытуемое вещество.

Содержание -терпинена, рассчитанное методом внутренней нормализации, должно быть не менее 93,0%.

Терпинен-4-ол. . (Mr 154,2). [562-74-3].

4-Метил-1-(1-метилэтил)циклогекс-3-ен-1-ол. n-Мент-1-ен-4-ол.

Бесцветная маслянистая жидкость.

Терпинен-4-ол, используемый в газовой хроматографии, должен выдерживать следующее испытание.

Количественное определение. Определение проводят методом газовой хроматографии (2.1.2.27) в соответствии с указаниями в частной фармакопейной статье Масло лавандовое.

Испытуемый раствор. Испытуемое вещество.

Содержание терпинен-4-ола, рассчитанное методом внутренней нормализации, должно быть не менее 90,0%.

-Терпинеол. . (Mr 154,2). [98-55-5]. (RS)-2-(4-Метилциклогекс-3-енил)-2-пропанол.

Бесцветные кристаллы. Практически не растворим в воде, растворим в 96% этаноле.

около 0,935.

около 1,483.

около 92,5.

Температура плавления около 35 °C.

Может содержать от 1% до 3% -терпинеола.

-Терпинеол, используемый в газовой хроматографии, должен выдерживать следующее испытание.

Количественное определение. Определение проводят методом газовой хроматографии (2.1.2.27) в соответствии с указаниями в частной фармакопейной статье Масло анисовое.

Испытуемый раствор. 100 г/л в гексане P.

Содержание -терпинеола, рассчитанное методом внутренней нормализации, должно быть не менее 97,0%.

Тестостерон. . (Mr 288,4). [58-22-0]. 17-Гидроксиандрост.

Содержит не менее 97,0% и не более 103,0% в пересчете на сухую субстанцию.

Белый или почти белый кристаллический порошок или бесцветные или желтовато-белые кристаллы.

Практически нерастворим в воде, легко растворим в спирте и в метиленхлориде, практически нерастворим в жирных маслах.

Температура плавления около 155 °C.

Тестостерона пропанат. . (Mr 344,5). [57-85-2]. 3-Оксоандрост-4-ен-17-илпропаноат.

Содержит не менее 97,5% и не более 102,0% в пересчете на сухую субстанцию.

Белый или почти белый порошок или бесцветные кристаллы.

Практически нерастворим в воде, легко растворим в ацетоне и в 96% этаноле, растворим в жирных маслах.

Тетрабутиламмония гидроксид. . (Mr 800). [147741-30-8]. Содержит не менее 98,0% .

Кристаллы белого или почти белого цвета. Растворим в воде.

Количественное определение. 1,000 г растворяют в 100 мл воды P и тотчас титруют 0,1 M хлороводородной кислотой потенциометрически (2.1.2.19). Параллельно проводят контрольный опыт.

1 мл 0,1 M хлороводородной кислоты соответствует 80,0 мг .

Тетрабутиламмония гидроксида раствор (104 г/л).

Раствор, содержащий 104 г/л (Mr 259,5), приготовленный разведением реактива соответствующей степени чистоты.

Тетрабутиламмония гидроксида раствор (400 г/л).

Раствор, содержащий 400 г/л (Mr 259,5) соответствующей степени чистоты.

Тетрабутиламмония гидросульфат. . (Mr 339,5). [32503-27-8].

Кристаллический порошок или бесцветные кристаллы. Легко растворим в воде и метаноле.

Температура плавления: от 169 °C до 173 °C.

Оптическая плотность (2.1.2.24). Не более 0,05.

Измеряют оптическую плотность раствора 50 г/л в области длин волн от 240 нм до 300 нм.

Тетрабутиламмония дигидрофосфат. . (Mr 339,5). [5574-97-0].

Порошок белого или почти белого цвета, гигроскопичен.

pH (2.1.2.3). Около 7,5. Измеряют pH раствора 170 г/л.

Оптическая плотность (2.1.2.24). Около 0,10.

Измеряют оптическую плотность раствора 170 г/л при длине волны 210 нм.

Хранят в воздухонепроницаемом контейнере.

Тетрабутиламмония йодид. . (Mr 369,4). [311-28-4].

Содержит не менее 98,0% .

Кристаллический порошок или кристаллы белого цвета или слегка окрашены. Растворим в 96% этаноле.

Сульфатная зола (2.1.4.14). Не более 0,02%.

Количественное определение. 1,200 г растворяют в 30 мл воды P, прибавляют 50,0 мл 0,1 M раствора серебра нитрата и 5 мл азотной кислоты разбавленной P. Титруют избыток серебра нитрата 0,1 M раствором аммония тиоцианата, используя в качестве индикатора 2 мл раствора железо(III) аммония сульфата P2.

1 мл 0,1 M раствора серебра нитрата соответствует 36,94 мг C16H36IN.

Тетрагептиламмония бромид. . (Mr 490,7). [4368-51-8].

Кристаллический порошок или кристаллы белого цвета или слегка окрашены.

Температура плавления от 89 °C до 91 °C.

Тетрагексиламмония гидросульфат. . (Mr 451,8). [32503-34-7].

N,N,N-тригексилгексан-1-аминогидрогена сульфат.

Белые или почти белые кристаллы.

Температура плавления от 100 °C до 102 °C.

Тетрагидрофуран. . (Mr 72,1). [109-99-9]. Тетраметиленоксид.

Прозрачная бесцветная воспламеняющаяся жидкость. Смешивается с водой, 96% этанолом.

около 0,89.

Не перегоняют, если тетрагидрофуран не выдерживает испытание на пероксиды.

Пероксиды. 8 мл раствора крахмала с калия йодидом P помещают в цилиндр с притертой пробкой вместимостью 12 мл и диаметром около 1,5 см, заполняют полностью тетрагидрофураном, затем перемешивают и выдерживают в темном месте в течение 30 мин. Не должно наблюдаться окрашивание.

Тетрагидрофуран, используемый в спектрофотометрии, должен выдерживать следующее дополнительное испытание.

Минимальное пропускание (2.1.2.24). Определение проводят, используя в качестве компенсационной жидкости воду P.

20% при длине волны 255 нм,

80% при длине волны 270 нм,

98% при длине волны 310 нм.

Тетрадекан. . (Mr 198,4). [629-59-4]. н-Тетрадекан.

Содержит не менее 99,5% (м/м) C14H30.

Бесцветная жидкость.

около 0,76.

около 1,429.

Температура кипения около 252 °C.

Температура плавления около -5 °C.

Тетрадециламмония бромид. . (Mr 659). [14937-42-9]. Тетракис(децил)аммония бромид.

Кристаллический порошок или кристаллы белого цвета или слегка окрашены.

Температура плавления от 88 °C до 89 °C.

Тетразолиевый синий. . (Mr 728). [1871-22-3]. 3,3'-(3,3'-Диметокси[1,1'-бифенил]-4,4'-диил)бис[2,5-дифенил-2H-тетразолий]дихлорид.

Кристаллы желтого цвета. Мало растворим в воде, легко растворим в 96% этаноле и метаноле, практически не растворим в ацетоне.

Температура плавления около 245 °C с разложением.

Тетраметиламмония гидроксид. . (Mr 181,2). [10424-65-4]. Тетраметиламмония гидроксида пентагидрат.

Квалификация для ВЭЖХ.

Тетраметиламмония гидроксида раствор. [75-59-2].

Содержит не менее 10,0% (м/м) (Mr 91,2).

Прозрачная бесцветная или слегка окрашенная жидкость. Смешивается с водой и 96% этанолом.

Количественное определение. К 1,000 г прибавляют 50 мл воды P и титруют 0,05 M раствором серной кислоты, используя в качестве индикатора 0,1 мл раствора метилового красного P.

1 мл 0,05 M раствора серной кислоты соответствует 9,12 мг .

Тетраметиламмония гидроксида раствор разбавленный.

10 мл раствора тетраметиламмония гидроксида P доводят этанолом, свободным от альдегидов, P до объема 100 мл. Готовят непосредственно перед использованием.

Тетраметиламмония гидросульфат. . (Mr 171,2). [80526-82-5].

Гигроскопический порошок.

Температура плавления около 295 °C.

Тетраметиламмония хлорид. (Mr 109,6). [75-57-0].

Бесцветные кристаллы. Растворим в воде и 96% этаноле.

Температура плавления около 300 °C с разложением.

Тетраметилдиаминодифенилметан. . (Mr 254,4). [101-61-1]. 4,4'-Метилен-бис-(N,N-диметиланилин).

Кристаллы от белого до голубовато-белого цвета или листочки. Практически не растворим в воде, мало растворим в 96% этаноле, растворим в минеральных кислотах.

Температура плавления около 90 °C.

Тетраметилдиаминодифенилметана реактив.

Раствор A. 2,5 г тетраметилдиаминодифенилметана P растворяют в 10 мл уксусной кислоты ледяной P и прибавляют 50 мл воды P.

Раствор B. 5 г калия йодида P растворяют в 100 мл воды P.

Раствор C. 0,30 г нингидрина P растворяют в 10 мл уксусной кислоты ледяной P и прибавляют 90 мл воды P.

Растворы A и B смешивают, к полученному раствору прибавляют 1,5 мл раствора C.

Тетраметилсилан. . (Mr 88,2). [75-76-3].

Прозрачная бесцветная жидкость. Очень мало растворим в воде, растворим в ацетоне и 96% этаноле.

около 0,64.

около 1,358.

Температура кипения около 26 °C.

Тетраметилсилан, используемый в спектроскопии ядерного магнитного резонанса, должен выдерживать следующее дополнительное испытание.

В ЯМР спектре примерно 10% (об/об) раствора тетраметилсилана в дейтерированном хлороформе P интенсивность любого постороннего сигнала, за исключением тех, которые соответствуют вращению боковых связей и хлороформу, не должна превышать интенсивности боковых линий C-13, расположенных на расстоянии 59,1 Гц по обе стороны основного сигнала тетраметилсилана.

Тетраметилэтилендиамин. . (Mr 116,2). [110-18-9].

N,N,N',N'-Тетраметилэтилендиамин.

Бесцветная жидкость. Смешивается с водой, 96% этанолом.

около 0,78.

около 1,418.

Температура кипения около 121 °C.

Тетрахлорэтан. . (Mr 167,9). [79-34-5]. 1,1,2,2-Тетрахлорэтан.

Прозрачная бесцветная жидкость. Мало растворим в воде, смешивается с 96% этанолом.

около 1,59.

около 1,495.

Температурные пределы перегонки (2.1.2.11). От 145 °C до 147 °C; должно перегоняться не менее 95%.

Тетраэтиламмония гидроксида раствор. . (Mr 147,3). [77-98-5].

Раствор 200 г/л; бесцветная жидкость, является сильной щелочью.

около 1,01.

около 1,372.

Квалификация для ВЭЖХ.

Тетраэтиламмония гидросульфат. . (Mr 227,3). [16873-13-5].

Гигроскопический порошок.

Температура плавления около 245 °C.

Тетраэтиленпентамин. . (Mr 189,3). [112-57-2]. 3,6,9-Триазаундекан-1,11-диамин.

Бесцветная жидкость. Растворим в ацетоне.

около 1,506.

Хранят в сухом и прохладном месте.

Тиамазол. . (Mr 114,2). [60-56-0]. Метимазол. 1-Метил-1H-имидазол-2-тиол.

Кристаллический порошок белого или почти белого цвета. Легко растворим в воде, растворим в 96% этаноле и метиленхлориде.

Температура плавления около 145 °C.

2-(2-Тиенил)уксусная кислота. . (Mr 142,1). [1918-77-0].

Порошок коричневого цвета. Температура плавления около 65 °C.

Тимин. . (Mr 126,1). [65-71-4]. 5-Метилпиримидин-2,4-(1H,3H)-дион.

Короткие игольчатые кристаллы или пластинки. Мало растворим в холодной воде, растворим в горячей воде, растворим в разбавленных растворах гидроксидов щелочных металлов.

Тимол. . (Mr 150,2). [89-83-8]. 5-Метил-2-(метилэтил)фенол.

Бесцветные кристаллы.

Очень мало растворим в воде, очень легко растворим в 96% этаноле, легко растворим в эфирных и жирных маслах, умеренно растворим в глицерине. Растворяется в разбавленных растворах гидроксидов щелочных металлов.

Тимол, используемый в газовой хроматографии, должен выдерживать следующее испытание.

Количественное определение. Определение проводят методом газовой хроматографии (2.1.2.27) в соответствии с указаниями в частной фармакопейной статье Масло мяты перечной.

Испытуемый раствор. 0,1 г в 10 мл ацетона P.

Содержание тимола, рассчитанное методом внутренней стандартизации, должно быть не менее 95,0%.

Тимоловый синий. . (Mr 466,6). [76-61-9]. Тимолсульфонфталеин. 4,4'-(3H-2,1-бензокса-тиол-3-или-ден)бис[2-изопропил-5-метилфенол]5,5-диоксид.

Кристаллический порошок от коричневато-зеленого до зеленовато-синего цвета. Мало растворим в воде, растворим в 96% этаноле и разбавленных растворах гидроксидов щелочных металлов.

Тимолового синего раствор.

0,1 г тимолового синего P растворяют в смеси 2,15 мл 0,1 M раствора натрия гидроксида и 20 мл 96% этаноле P, доводят объем раствора водой P до 100 мл.

Испытание на чувствительность. К 100 мл воды, свободной от углерода диоксида, P прибавляют 0,1 мл раствора тимолового синего и 0,2 мл 0,02 M раствора натрия гидроксида; появляется синее окрашивание, которое должно перейти в желтое при прибавлении не более 0,15 мл 0,02 M хлороводородной кислоты.

Изменение окраски. От красной до желтой в интервале pH 1,2 - 2,8. От оливково-зеленой до синей в интервале pH 8,0 - 9,6.

Тимолфталеин. . (Mr 430,5). [125-20-2]. 3,3-Бис(4-гидрокси-5-изопропил-2-метилфенил)-3H-изобензофуран-1-он.

Порошок от белого до желтовато-белого цвета. Практически не растворим в воде, растворим в 96% этаноле и разбавленных растворах гидроксидов щелочных металлов.

Тимолфталеина раствор.

Раствор 1 г/л в 96% этаноле P.

Испытание на чувствительность. К 100 мл воды, свободной от углерода диоксида, P прибавляют 0,2 мл раствора тимолфталеина, раствор бесцветный; при прибавлении не более 0,05 мл 0,1 M раствора натрия гидроксида должно появиться синее окрашивание раствора.

Изменение окраски. От бесцветной до синей в интервале pH 9,3 - 10,5.

Тиоацетамид. . (Mr 75,1). [62-55-5].

Кристаллический порошок или бесцветные кристаллы. Легко растворим в воде и 96% этаноле.

Температура плавления около 113 °C.

Тиоацетамида раствор.

Раствор 40 г/л.

Тиоацетамида реактив.

К 0,2 мл раствора тиоацетамида P прибавляют 1 мл смеси 5 мл воды P, 15 мл 1 M раствора натрия гидроксида и 20 мл 85% глицерина P, нагревают на водяной бане в течение 20 с. Готовят непосредственно перед использованием.

Тиобарбитуровая кислота. . (Mr 144,2). [504-17-6].

4,6-Дигидрокси-2-сульфанилпиримидин.

Тиогликолевая кислота. . (Mr 92,1). [68-11-1]. 2-Меркапто-уксусная кислота.

Бесцветная жидкость. Смешивается с водой, растворима в 96% этаноле.

Тиомерсал. . (Mr 404,8). [54-64-8]. Натрия меркуротиолат. Натрия 2-[(этилмеркурио)тио]бензоат.

Легкий кристаллический порошок желтовато-белого цвета. Очень легко растворим в воде, легко растворим в 96% этаноле.

Тиомочевина. . (Mr 76,1). [62-56-6].

Кристаллический порошок или кристаллы белого или почти белого цвета. Растворима в воде и 96% этаноле.

Температура плавления около 178 °C.

Тирамин. . (Mr 137,2). [51-67-2]. 4-(2-Аминоэтил)фенол.

Кристаллы. Мало растворим в воде, растворим в горячем этаноле безводном.

Температура плавления от 164 °C до 165 °C.

Тирозин. . (Mr 181,2). [60-18-4]. 2-Амино-3-(4-гидроксифенил)пропионовая кислота.

Кристаллический порошок или кристаллы белого цвета, или бесцветные кристаллы.

Мало растворим в воде, практически не растворим в ацетоне и этаноле безводном, растворим в хлороводородной кислоте разбавленной и растворах гидроксидов щелочных металлов.

Титан. Ti. ( 47,88). [7440-32-6].

Содержит не менее 99% Ti.

Металлический порошок или тонкая проволока, диаметром не более 0,5 мм, или губка.

Температура плавления около 1668 °C.

Плотность около 4,507 г/см3.

Титана диоксид. . (Mr 79,9). [13463-67-7].

Содержит не менее 98,0% и не более 100,5% .

Порошок белого или почти белого цвета.

Практически не растворим в воде. Не растворяется в разбавленных минеральных кислотах, медленно растворяется в горячей серной кислоте концентрированной.

Титана хлорид. . (Mr 154,3). [7705-07-9]. Трихлорид титана.

Кристаллы красновато-фиолетового цвета, расплывающиеся на воздухе. Растворим в воде и 96% этаноле.

Температура плавления около 440 °C.

Хранят в воздухонепроницаемом контейнере.

Титана хлорида раствор.

Раствор 150 г/л в растворе 100 г/л (HCl) хлороводородной кислоты.

около 1,19.

Титана хлорида и серной кислоты реактив.

20 мл раствора титана (III) хлорида P осторожно смешивают с 13 мл серной кислоты P, прибавляют достаточное количество раствора водорода пероксида концентрированного P до получения желтого окрашивания, нагревают до начала выделения белых паров и охлаждают. Разбавляют водой P, повторяют выпаривание и прибавление воды P до получения бесцветного раствора. Объем раствора доводят водой P до 100 мл.

Титановый желтый. . (Mr 696). [1829-00-1]. Тиазоловый желтый. Динатрия 2,2'-[(1-триазен-1,3-диил)ди-4,1-фенилен]бис-[6-метил-бензотиазол-7-сульфонат].

Показатель Шульца N 280.

Цветной индекс (C. I.) N 19540.

Порошок желтовато-коричневого цвета. Легко растворим в воде и 96% этаноле.

Титанового желтого бумага.

Полоски фильтровальной бумаги погружают в раствор титанового желтого P, выдерживают несколько минут и сушат при комнатной температуре.

Титанового желтого раствор.

Раствор 0,5 г/л.

Испытание на чувствительность. К 10 мл воды P прибавляют 0,1 мл раствора титанового желтого, 0,2 мл стандартного раствора магния (10 ppm ) P и 1,0 мл 1 M раствора натрия гидроксида. Полученный раствор сравнивают с раствором сравнения, приготовленным таким же образом, за исключением магния; должно наблюдаться отчетливое розовое окрашивание раствора.

Тозиларгинина метилового эфира гидрохлорид. . (Mr 378,9). [1784-03-8]. N-Тозил-L-аргинин метилового эфира гидрохлорид. Метил(S)-5-гуанидино-2-(4-метилбензол-сульфонамид)валерата гидрохлорид.

от -12 до -16. Определение проводят, используя раствор 40 г/л.

Температура плавления около 145 °C.

Тозиларгинина метилового эфира гидрохлорида раствор.

К 98,5 мг тозиларгинина метилового эфира гидрохлорида P прибавляют 5 мл буферного раствора трис(гидроксиметил)аминометана с pH 8,1 P, встряхивают до растворения, прибавляют 2,5 мл смешанного раствора метилового красного P и доводят объем раствора водой P до 25,0 мл.

Тозиллизилхлорметана гидрохлорид.

. (Mr 369,3). [4238-41-9]. N-Тозил-L-лизилхлорметана гидрохлорид. (3S)-7-Амино-1-хлор-3-(4-метилбензолсульфонамидо)гептан-2-она гидрохлорид.

от -7 до 9. Определение проводят, используя раствор 20 г/л.

Температура плавления около 155 °C с разложением.

от 310 до 340. Определение проводят при длине волны 230 нм, используя в качестве компенсационной жидкости воду P.

Тозилфенилаланилхлорметан.

. (Mr 351,9). [402-71-1]. N-Тозил-L-фенилаланилхлорметан.

- от 85 до -89. Определение проводят, используя раствор 10 г/л в 96% этаноле P.

Температура плавления около 105 °C.

от 290 до 320. Определение проводят при длине волны 228,5 нм в 96% этаноле P.

o-Толидин. . (Mr 212,3). [119-93-7]. 3,3'-Диметилбензидин.

Содержит не менее 97,0% .

Кристаллический порошок светло-коричневого цвета.

Температура плавления около 130 °C.

o-Толидина раствор.

0,16 г o-толидина P растворяют в 30,0 мл уксусной кислоты ледяной P, прибавляют 1,0 г калия йодида P и доводят объем раствора водой P до 500,0 мл.

o-Толуидин. . (Mr 107,2). [95-53-4]. 2-Метиланилин.

Жидкость бледно-желтого цвета, под действием воздуха и света становится красновато-коричневой. Мало растворим в воде, растворим в 96% этаноле и разбавленных кислотах.

около 1,01.

около 1,569.

Температура кипения около 200 °C.

Хранят в воздухонепроницаемом контейнере в защищенном от света месте.

n-Толуидин. . (Mr 107,2). [106-49-0]. 4-Метиланилин.

Блестящие пластинки или хлопья. Мало растворим в воде, легко растворим в ацетоне и 96% этаноле.

Температура плавления около 44 °C.

o-Толуидина гидрохлорид. . (Mr 143,6). [636-21-5]. 2-Метиланилина гидрохлорид. 2-Метилбензамина гидрохлорид.

Содержит не менее 98,0% .

Температура плавления от 215 °C до 217 °C.

Толуидиновый синий. . (Mr 305,8). [92-31-9]. Толуидиновый синий O. 3-Амино-7-диметиламино-2-метилфенотиазина-5-иум хлорид.

Показатель Шульца N 1041.

Цветной индекс (C. I.) N 52040.

Порошок темно-зеленого цвета. Растворим в воде, мало растворим в 96% этаноле.

Толуол. . (Mr 92,1). [108-88-3]. Метилбензол.

Прозрачная бесцветная воспламеняющаяся жидкость. Очень мало растворим в воде, смешивается с 96% этанолом.

от 0,865 до 0,870.

Температура кипения около 110 °C.

Толуол, свободный от серы.

Должен выдерживать требования для толуола P и следующее дополнительное испытание.

Серосодержащие соединения. К 10 мл толуола прибавляют 1 мл этанола безводного P, 3 мл раствора калия плюмбита P и кипятят с обратным холодильником в течение 15 мин. Через 5 мин водный слой не должен потемнеть.

Вещества, родственные тиофену. 2 мл толуола встряхивают с 5 мл реактива изатина P в течение 5 мин и оставляют на 15 мин; в нижнем слое не должно наблюдаться синее окрашивание.

o-Толуолсульфонамид. . (Mr 171,2). [88-19-7]. 2-Метилбензолсульфонамид.

Кристаллический порошок белого или почти белого цвета. Мало растворим в воде, растворим в 96% этаноле и растворах гидроксидов щелочных металлов.

Температура плавления около 156 °C.

n-Толуолсульфонамид. [70-55-3]

См. Толуолсульфонамид P.

Толуолсульфонамид. . (Mr 171,2). [70-55-3]. 4-Метилбензолсульфонамид. n-Толуолсульфонамид.

Содержит не менее 99,0% .

Кристаллический порошок белого или почти белого цвета. Мало растворим в воде, растворим в 96% этаноле и растворах гидроксидов щелочных металлов.

Температура плавления около 136 °C.

Толуолсульфоновая кислота.

. (Mr 190,2). [6192-52-5]. 4-Метилбензолсульфоновая кислота.

Содержит не менее 87,0% .

Кристаллический порошок или кристаллы белого или почти белого цвета. Легко растворима в воде, растворима в 96% этаноле.

Трагакант. [9000-65-1].

Затвердевающая на воздухе клейкая масса, выделяемая из естественных или специально сделанных надрезов ствола и ветвей Astragalus gummifer Labil. и некоторых других видов Astragalus из Западной Азии.

Треонин. . (Mr 119,1). [72-19-5]. (2S,3R)-2-Амино-3-гидроксибутановая кислота.

Продукт ферментации или гидролиза белка.

Содержит не менее 99,0% и не более 101,0% в пересчете на сухую субстанцию.

Белый или почти белый кристаллический порошок или бесцветные кристаллы.

Растворим в воде, практически нерастворим в 96% этаноле.

Триамцинолон. . (Mr 394,4). [124-94-7]. 9-Фтор-11,16,17,21-тетрагидрокси-прегна-1,4-диен-3,2-дион.

Кристаллический порошок.

Температура плавления от 262 °C до 263 °C.

Триацетин. . (Mr 218,2). [102-76-1]. Пропан-1,2,3-триил триацетат. Триацетат глицерина.

Почти прозрачная бесцветная или желтоватого цвета жидкость. Растворим в воде, смешивается с 96% этанолом.

около 1,16.

около 1,43.

Температура кипения около 260 °C.

Трикозан. . (Mr 324,6). [638-67-5].

Кристаллы белого или почти белого цвета. Практически не растворим в воде, растворим в гексане.

Температура плавления около 48 °C.

Триметилпентан. . (Mr 114,2). [540-84-1]. Изооктан. 2,2,4-Триметилпентан.

Бесцветная воспламеняющаяся жидкость. Практически не растворим в воде, растворим в этаноле безводном.

от 0,691 до 0,696.

от 1,391 до 1,393.

Температурные пределы перегонки (2.1.2.11). От 98 °C и 100 °C; должно перегоняться не менее 95%.

Триметилпентан, используемый в спектрофотометрии, должен выдерживать следующее дополнительное испытание.

Оптическая плотность (2.1.2.24): Не более 0,01.

Определение проводят в области длин волн от 250 нм до 420 нм, используя в качестве компенсационной жидкости воду P.

Триметилпентан P1.

Должен выдерживать требования для триметилпентана P со следующим изменением.

Оптическая плотность (2.1.2.24). Не более 0,07.

Определение проводят в области длин волн от 220 нм до 360 нм, используя в качестве компенсационной жидкости воду P.

Трис(гидроксиметил) аминометан.

. (Mr 121,1). [77-86-1]. Аминометилидинетри(метанол). Трометамин.

Содержит не менее 99,0% и не более 100,5% в пересчете на сухую субстанцию.

Белый или почти белый кристаллический порошок или бесцветные кристаллы. Легко растворим в воде, умеренно растворим в спирте, очень мало растворим в этилацетате.

Трис(гидроксиметил)аминометана раствор.

Раствор трис(гидроксиметил)аминометана P содержит 24,22 г в 1000,0 мл.

Трисцианоэтоксипропан. . (Mr 251,3). 1,2,3-Трис(2-цианоэтокси)пропан.

Вязкая жидкость коричнево-желтого цвета. Растворим в метаноле.

Используют в качестве неподвижной фазы в газовой хроматографии.

около 1,11.

Вязкость (2.1.2.9). Около 172 мПа·с.

Трифенилметанол. . (Mr 260,3). [76-84-6]. Трифенилкарбинол.

Бесцветные кристаллы. Практически не растворим в воде, легко растворим в 96% этаноле.

Трифенилтетразолия хлорид. . (Mr 334,8). [298-96-4]. 2,3,5-Трифенил-2H-тетразолия хлорид.

Содержит не менее 98,0% .

Порошок бледно-желтого или тускло-желтого цвета. Растворим в воде, ацетоне и 96% этаноле.

Температура плавления около 240 °C с разложением.

Количественное определение. 1,000 г растворяют в смеси 5 мл азотной кислоты разбавленной P и 45 мл воды P, прибавляют 50,0 мл 0,1 M раствора серебра нитрата и нагревают до кипения. Охлаждают, прибавляют 3 мл дибутилфталата P, энергично встряхивают и титруют 0,1 M раствором аммония тиоцианата, используя в качестве индикатора 2 мл раствора железа (III) аммония сульфата P2.

1 мл 0,1 M раствора серебра нитрата соответствует 33,48 мг .

Хранят в защищенном от света месте.

Трифенилтетразолия хлорида раствор.

Раствор 5 г/л в 96% спирте, свободном от альдегидов, P.

Хранят в защищенном от света месте.

Трифторуксусная кислота. . (Mr 114,0). [76-05-1].

Содержит не менее 99% .

Жидкость, смешивается с ацетоном и 96% этанолом.

около 1,53.

Температура кипения около 72 °C.

Используют квалификацию, пригодную для секвентации протеинов.

Хранят в воздухонепроницаемом контейнере.

Трифторуксусный ангидрид. . (Mr 210,0). [407-25-0].

Бесцветная жидкость.

около 1,5.

Трихлортрифторэтан. . (Mr 187,4). [76-13-1]. 1,1,2-Трихлор-1,2,2-трифторэтан.

Бесцветная, летучая жидкость. Практически не растворим в воде, смешивается с ацетоном.

около 1,58.

Температурные пределы перегонки (2.1.2.11). От 47 °C до 48 °C; должно перегоняться не менее 98%.

Трихлоруксусная кислота. . (Mr 163,4). [76-03-9].

Бесцветные кристаллы или кристаллическая масса. Очень легко расплывается на воздухе, очень легко растворима в воде и 96% этаноле.

Хранят в воздухонепроницаемом контейнере.

Трихлоруксусной кислоты раствор.

40,0 г трихлоруксусной кислоты P растворяют в воде P и доводят объем раствора тем же растворителем до 1000,0 мл. Концентрацию определяют титрованием 0,1 M раствором натрия гидроксида и при необходимости доводят до концентрации 40 +/- 1 г/л.

1,1,1-Трихлорэтан. . (Mr 133,4). [71-55-6]. Метилхлороформ.

Невоспламеняющаяся жидкость. Практически не растворим в воде, растворим в ацетоне и метаноле.

около 1,34.

около 1,438.

Температура кипения около 74 °C.

Трихлорэтилен. . (Mr 131,4). [79-01-6].

Бесцветная жидкость. Практически не растворим в воде, смешивается с 96% этанолом.

около 1,46.

около 1,477.

Триэтаноламин. . (Mr 149,2). [102-71-6]. 2,2',2"-Нитрилотриэтанол.

Содержит не менее 99,0% (м/м) и не более 103,0% (м/м) C6H15NO3 от общего количества оснований в пересчете на безводную субстанцию.

Прозрачная, вязкая, бесцветная или слегка желтая жидкость, очень гигроскопичная.

Смешивается с водой и с 96% этанолом, растворим в метиленхлориде.

Триэтиламин. . (Mr 101,2). [121-44-8]. N,N-Диэтилэтанамин.

Бесцветная жидкость. Мало растворим в воде при температуре ниже 18.7 °C, смешивается с 96% этанолом.

около 0,727.

около 1,401.

Температура кипения около 90 °C.

Триэтилендиамин. . (Mr 112,2). 1,4-Диазабицикло[2.2.2]октан.

Кристаллы, очень гигроскопичны. Легко сублимируется при комнатной температуре. Легко растворяется в воде, ацетоне и этаноле безводном.

Температура кипения около 174 °C.

Температура плавления около 158 °C.

Хранят в воздухонепроницаемом контейнере.

Тромбин бычий. [9002-04-4].

Ферментный препарат, полученный из бычьей плазмы, превращающий фибриноген в фибрин. Порошок желтовато-белого цвета.

Хранят при температуре ниже 0 °C.

Тромбин человека. [9002-04-4].

Сухой тромбин человека. Ферментный препарат, превращающий фибриноген человека в фибрин. Получают из жидкой плазмы человека путем осаждения подходящими солями и органическими растворителями в условиях контроля pH, ионной силы и температуры.

Порошок желтовато-белого цвета. Легко растворим в растворе 9 г/л натрия хлорида с образованием мутного бледно-желтого окрашивания.

Хранят в стеклянных контейнерах, укупоренных в атмосфере азота, при температуре не выше 25 °C.

Тромбина человека раствор.

Тромбин человека P восстанавливают в соответствии с указаниями производителя, и разводят буферным раствором трис(гидроксиметил)аминометана-натрия хлорида с pH 7,4 P до концентрации 5 МЕ/мл.

Тромбопластин.

Препарат, состоящий из мембранного гликопротеина тканевого фактора и фосфолипида, выделенного либо из мозга животного (обычно кроликов) или человеческой плаценты, либо произведенный с использованием технологии рекомбинантной ДНК с добавлением фосфолипидов. Препарат производится для рутинного анализа для измерения протромбинового времени и может содержать кальций.

ТСХ пластинка со слоем силикагеля.

Подложка из стекла, металла или пластика, покрытая слоем силикагеля с подходящей толщиной и размером частиц (обычно от 2 мкм до 10 мкм для пластин с мелким размером частиц (Высокоэффективная тонкослойная хроматография (ВЭТСХ) и от 5 мкм до 40 мкм для обычных ТСХ пластин). При необходимости, размер частиц указывают после названия сорбента в испытаниях, где он используется.

Сорбент может содержать связующее органическое вещество.

Хроматографическая разделяющая способность. На пластинку наносят необходимый объем раствора для определения пригодности ТСХ пластинок P (10 мкл для обычной пластинки и от 1 мкл до 2 мкл для пластинки с мелким размером частиц). Хроматографируют в системе растворителей метанол P-толуол P (20:80). Когда фронт растворителей пройдет две трети длины пластинки, она считается пригодной, если на ней видны четыре четко разделенных пятна:

- пятно бромкрезолового зеленого с RF не более 0,15,

- пятно метилового оранжевого с RF в пределах от 0,1 до 0,25,

- пятно метилового красного с RF в пределах от 0,35 до 0,55,

- пятно судана красного G с RF в пределах от 0,75 до 0,98.

Раствор для определения пригодности ТСХ пластинок.

Смешивают по 1,0 мл раствора 0,5 г/л судана красного G P в толуоле P, свежеприготовленного раствора 0,5 г/л метилового оранжевого P в этаноле P, раствора 0,5 г/л бромкрезолового зеленого P в ацетоне P, раствора 0,25 г/л метилового красного P в ацетоне P и доводят объем полученного раствора ацетоном P до 10,0 мл.

ТСХ пластинка со слоем силикагеля .

Должна выдерживать требования для ТСХ пластинки со слоем силикагеля P со следующими изменениями.

Содержит флуоресцентный индикатор с максимумом поглощения при длине волны 254 нм.

Гашение флуоресценции. На пластинку наносят в пять точек последовательно возрастающие объемы от 1 мкл до 10 мкл для обычной ТСХ пластинки и от 0,2 мкл до 2 мкл для ВЭТСХ пластинки раствора 1 г/л бензойной кислоты P в смеси растворителей этанол P - циклогексан P (15:85). Хроматографируют в той же смеси растворителей. Когда фронт растворителей пройдет половину длины пластинки, ее вынимают из камеры и сушат до испарения растворителей. Пластинку просматривают в УФ-свете при длине волны 254 нм. На обычных ТСХ пластинках бензойная кислота должна обнаруживаться в виде темных пятен на флуоресцирующем фоне примерно на середине хроматограммы для нанесенных количеств 2 мкг и более. На ВЭТСХ пластинках кислота бензойная должна обнаруживаться в виде темных пятен на флуоресцирующем фоне примерно на середине хроматограммы для нанесенных количеств 0,2 мкг и более.

ТСХ пластинка со слоем силикагеля G.

Должна выдерживать требования для ТСХ пластинки со слоем силикагеля P со следующим изменением.

Содержит кальция сульфата гемигидрат в качестве связующего вещества.

ТСХ пластинка со слоем силикагеля .

Должна выдерживать требования для ТСХ пластинки со слоем силикагеля P со следующими изменениями.

Содержит кальция сульфата гемигидрат в качестве связующего вещества и флуоресцентный индикатор с максимумом поглощения при длине волны 254 нм.

Гашение флуоресценции. Должна выдерживать требования для ТСХ пластинки со слоем силикагеля P.

ТСХ пластинка со слоем силикагеля силанизированного.

Подложка из стекла, металла или пластика, покрытая слоем силикагеля силанизированного с подходящей толщиной и размером частиц (обычно от 2 мкм до 10 мкм для пластин с мелким размером частиц [Высокоэффективная тонкослойная хроматография, ВЭТСХ] и от 5 мкм до 40 мкм для обычных ТСХ пластин). При необходимости размер частиц указывают после названия сорбента в испытаниях, где он используется.

Сорбент может содержать связующее органическое вещество.

Хроматографическая разделяющая способность. По 0,1 г метиллаурата P, метилмеристата P, метилпальмитата P и метилстеарата P помещают в коническую колбу вместимостью 250 мл, прибавляют 40 мл раствора калия гидроксида спиртового P и нагревают с обратным холодильником на водяной бане в течение 1 ч. Охлаждают, раствор переносят в делительную воронку с помощью 100 мл воды P, подкисляют хлороводородной кислотой разбавленной P до значения pH от 2 до 3 и встряхивают с тремя порциями метиленхлорида P по 10 мл. Объединенные метиленхлоридные извлечения сушат над натрия сульфатом безводным P, фильтруют и выпаривают досуха на водяной бане. Сухой остаток растворяют в 50 мл метиленхлорида P (испытуемый раствор). Определение проводят методом тонкослойной хроматографии (2.1.2.26), используя ТСХ пластинку со слоем силикагеля силанизированного P. На пластинку наносят в три точки необходимый объем испытуемого раствора (около 10 мкл для обычной ТСХ пластинки и от 1 мкл до 2 мкл для ВЭТСХ пластинки с мелким размером частиц). Хроматографируют в системе растворителей уксусная кислота ледяная P - вода P - диоксан P (10:25:65). Когда фронт растворителей пройдет две трети длины пластинки, ее вынимают из камеры и сушат при температуре 120 °C в течение 30 мин. Пластинку охлаждают, опрыскивают раствором 35 г/л фосфорномолибденовой кислоты P в 2-пропаноле P и нагревают при температуре 150 °C до появления пятен. Затем пластинку обрабатывают парами аммиака до получения фона белого цвета. Пластинка считается пригодной, если на ней видны четыре четко разделенных пятна.

ТСХ пластинка со слоем силикагеля силанизированного .

Должна выдерживать требования для ТСХ пластинки со слоем силикагеля силанизированного P со следующим изменением.

Содержит флуоресцентный индикатор с максимумом поглощения при длине волны 254 нм.

Туйон. . (Mr 152,2). [76231-76-0]. 4-Метил-1-(1-метилэтил)бицикло[3.1.0]гексан-3-он.

Бесцветная или почти бесцветная жидкость. Практически не растворим в воде, растворим в 96% этаноле и многих других органических растворителях.

Туши черной раствор.

Жидкую черную тушь разводят водой P в соотношении 1:10.

Углеводороды с низким давлением паров (тип L).

Маслянистая масса. Растворимы в бензоле и толуоле.

Углерода диоксид. . (Mr 44,01). [124-38-9].

Содержит не менее 99,5% (об/об) в газообразном состоянии.

Бесцветный газ. 1 объем газа растворяется примерно в 1 объеме воды при температуре 20 °C и давлении 101 кПа.

Углерода диоксид P1. . (Mr 44,01).

Содержит не менее 99,995% (об/об) .

Углерода монооксид. Менее 5 ppm.

Кислород. Менее 25 ppm.

Азотная кислота. Менее 1 ppm.

Углерода диоксид P2. . (Mr 44,01). [124-38-9].

Содержит не менее 99% (об/об) .

Углерода дисульфид. (Mr 76,1). [75-15-0].

Бесцветная или желтоватого цвета воспламеняющаяся жидкость. Практически не растворим в воде, смешивается с этанолом безводным.

около 1,26.

Температура кипения от 46 °C до 47 °C.

Углерода монооксид. CO. (Mr 28,01). [630-08-0].

Содержит не менее 99,97% (об/об) CO.

Углерода монооксид P1. CO. (Mr 28,01). [630-08-0].

Содержит не менее 99% (об/об) CO.

Углерода тетрахлорид. . (Mr 153,8). [56-23-5]. Тетрахлорметан.

Бесцветная жидкость. Практически нерастворим в воде, смешивается с 96% этанолом.

от 1,595 до 1,598.

Температура кипения от 76 °C до 77 °C.

Уголь активированный. [64365-11-3].

Получают из растительного материала путем соответствующих процессов карбонизации, обеспечивающих высокую адсорбционную способность.

Черный, легкий порошок, свободный от песчаности.

Практически не растворим во всех обычных растворителях.

Уголь графитизированнный для хроматографии.

Углеродные цепочки с длиной цепи более C9.

Размер частиц от 400 мкм до 850 мкм.

Относительная плотность 0,72.

Площадь поверхности 10 м2/г.

Не применяют при температуре выше 400 °C.

Уголь графитизированнный для хроматографии P1.

Пористые сферические частицы углерода, состоящие из плоских слоев гексагонально-расположенных атомов углерода.

Размер частиц от 5 мкм до 7 мкм.

Пористость 0,7 см3/г.

Уксусный ангидрид. . (Mr 102,1). [108-24-7].

Содержит не менее 97,0% (м/м) .

Прозрачная бесцветная жидкость.

Температура кипения от 136 °C до 142 °C.

Количественное определение. 2,00 г помещают в стеклянную колбу с притертой пробкой, растворяют в 50,0 мл 1 M раствора натрия гидроксида, кипятят с обратным холодильником в течение 1 ч и титруют 1 M хлороводородной кислотой, используя в качестве индикатора 0,5 мл раствора фенолфталеина P. Рассчитывают количество миллилитров 1 M раствора натрия гидроксида, израсходованное на титрование 1 г (). 2,00 г помещают в стеклянную колбу с притертой пробкой, растворяют в 20 мл циклогексана P, охлаждают на льду, затем прибавляют охлажденную смесь 10 мл анилина P и 20 мл циклогексана P, кипятят с обратным холодильником в течение 1 ч, прибавляют 50,0 мл 1 M раствора натрия гидроксида, энергично перемешивают и титруют 1 M хлороводородной кислотой, используя в качестве индикатора 0,5 мл раствора фенолфталеина P. Рассчитывают количество миллилитров M раствора натрия гидроксида, израсходованное на титрование 1 г ().

Содержание в процентах рассчитывают по формуле: 10,2 ( - ).

Уксусного ангидрида раствор P1.

25,0 мл уксусного ангидрида P растворяют в пиридине безводном P и доводят тем же растворителем до объема 100,0 мл.

Хранят, защищая от света и воздуха.

Уксусного ангидрида серной кислоты раствор.

Осторожно смешивают 5 мл уксусного ангидрида P и 5 мл серной кислоты P. Полученную смесь прибавляют при охлаждении по каплям к 50 мл этанола безводного P.

Готовят непосредственно перед использованием.

Уксусная кислота безводная. . (Mr 60,1). [64-19-7].

Содержит не менее 99,6% (м/м) .

Бесцветная жидкость или белые или почти белые блестящие папоротникообразные кристаллы. Легко смешивается или легко растворяется в воде, 96% этаноле, 85% глицерине и большинстве жирных и эфирных маслах.

от 1,052 до 1,053.

Температура кипения от 117 °C до 119 °C.

Раствор 100 г/л является сильной кислотой (2.1.2.4).

Раствор 5 г/л уксусной кислоты, нейтрализованный раствор омаммиака разбавленного P2, дает реакцию (b) на ацетаты (2.1.3.1).

Температура затвердевания (2.1.2.17). Не ниже 15.8 °C.

Вода (2.1.5.12). Не более 0,4%.

Если содержание воды превышает 0,4%, прибавляют рассчитанное количество уксусного ангидрида P.

Хранят в защищенном от света месте.

Уксусная кислота ледяная. . (Mr 60,1). [64-19-7].

Содержит не менее 99,0% (м/м) и не более 100,5% (м/м) .

Кристаллическая масса или прозрачная, бесцветная, летучая жидкость.

Смешивается с водой, с 96% этанолом и с метиленхлоридом.

Уксусная кислота.

Содержит не менее 290 г/л и не более 310 г/л (Mr 60,1).

30 г уксусной кислоты ледяной P доводят водой P до объема 100 мл.

Уксусная кислота разбавленная.

Содержит не менее 115 г/л и не более 125 г/л . (Mr 60,1).

12 г уксусной кислоты ледяной P доводят водой P до объема 100 мл.

Уксусная кислота разбавленная P1.

Содержит не менее 57,5 г/л и не более 62,5 г/л . (Mr 60,1).

6 г уксусной кислоты ледяной P доводят водой P до объема 100 мл.

Уридин. . (Mr 244,2). [58-96-8]. 1--D-Рибофуранозилурацил.

Кристаллический порошок белого или почти белого цвета. Растворим в воде.

Температура плавления около 165 °C.

Фактора V свертывания крови раствор.

Раствор фактора V свертывания крови может быть приготовлен следующим способом или любым другим способом, исключающим фактор VIII.

Готовят реактив фактора V из свежеоксалатированной плазмы бычьей фракционированием при температуре 4 °C с насыщенным раствором аммония сульфата P, приготовленным при температуре 4 °C. Отделяют фракцию, которая осаждается в интервале насыщения от 38% до 50% и содержит фактор V без существенного загрязнения фактором VIII. Аммония сульфат удаляют диализом и разводят раствором 9 г/л натрия хлорида P до получения раствора, содержащего от 10% до 20% количества фактора V, присутствующего в обычной свежей плазме крови человека.

Количественное определение фактора V. Готовят два разведения препарата фактора в имидазольном буферном растворе с pH 7,3 P, содержащих один объем препарата соответственно в 10 и 20 объемах буферного раствора. Каждый раствор испытывают следующим образом: смешивают 0,1 мл субстрата плазмы без фактора V P, 0,1 мл испытуемого раствора, 0,1 мл реактива тромбопластина P и 0,1 мл раствора 3,5 г/л кальция хлорида P и измеряют время свертывания крови, т.е. интервал между моментом прибавления раствора кальция хлорида и первым признаком образования фибрина, который можно наблюдать визуально или при помощи соответствующих приборов. Таким же образом определяют время свертывания крови (два параллельных определения) четырех растворов обычной плазмы крови человека в имидазольном буферном растворе с pH 7,3 P, содержащих соответственно 1 объем в десяти (соответствует 100% фактора V), 1 объем в 50 (20%), 1 объем в 100 (10%) и 1 объем в 1000 (1%). Используя двухстороннюю логарифмическую бумагу, наносят среднее значение времени свертывания крови для каждого раствора плазмы человека от эквивалента процентного содержания фактора V, в процентах, и с помощью интерполяции определяют содержание фактора V, в процентах, для двух разбавленных растворов фактора V. Среднее значение двух результатов дает содержание фактора V, в процентах, в испытуемом растворе. Хранят раствор в замороженном состоянии при температуре не выше - 20 °C.

Фактор коагуляции Xa бычий. [9002-05-5].

Фермент, превращающий протромбин в тромбин. Полуочищенный препарат получают из жидкой бычьей плазмы; его можно получить также посредством активации зимогена фактора X с помощью подходящего активатора, такого как яд гадюки Руссела.

Хранят лиофилизированный препарат при температуре -20 °C, замороженный раствор хранят при температуре ниже -20 °C.

Фактор Xa бычьего раствор.

Восстанавливают в соответствии с указаниями производителя и разводят буферным раствором трис(гидроксиметил)аминометана-натрия хлорида с pH 7,4 P.

Изменение оптической плотности не должно превышать 0,20 в мин. Измерение проводят при длине волны 405 нм (2.1.2.24), используя в качестве компенсационной жидкости буферный раствор трис(гидроксиметил)аминометана-натрия хлорида с pH 7,4 P.

Фактор Xa бычьего раствор P1.

Восстанавливают в соответствии с указаниями производителя и разбавляют буферным раствором трис(гидроксиметил)ЭДТА с pH 8,4 P до 1,4 нкат/мл.

Феназон. . (Mr 188,2). [60-80-0]. 1,5-Диметил-2-фенил-1,2-дигидро-3H-пиразол-3-он.

Содержит не менее 99,0% и не более 101,0% в пересчете на сухую субстанцию.

Белый или почти белый кристаллический порошок или бесцветные кристаллы.

Очень легко растворим в воде, в 96% этаноле и в метиленхлориде.

Фенантрен. . (Mr 178,2). [85-01-8].

Кристаллы белого или почти белого цвета. Практически не растворим в воде, умеренно растворим в 96% этаноле.

Температура плавления около 100 °C.

Фенантролина гидрохлорид. ,. (Mr 234,7). [3829-86-5]. 1,10-Фенантролина гидрохлорид моногидрат.

Порошок белого или почти белого цвета. Легко растворим в воде, растворим в 96% этаноле.

Температура плавления около 215 °C с разложением.

Фенилаланин. . (Mr 165,2). [63-91-2]. (2S)-2-Амино-3-фенилпропановая кислота.

Продукт ферментации или гидролиза белка.

Содержит не менее 98,5% и не более 101,0% в пересчете на сухую субстанцию.

Белый или почти белый кристаллический порошок или блестящие белые хлопья.

Умеренно растворим в воде, очень мало растворим в 96% этаноле, растворим в разбавленных минеральных кислотах и в разбавленных растворах гидроксидов щелочных металлов.

Фенилгидразина гидрохлорид. . (Mr 144,6). [59-88-1].

Кристаллический порошок белого или почти белого цвета, под действием воздуха приобретает коричневую окраску. Растворим в воде и 96% этаноле.

Температура плавления около 245 °C с разложением.

Хранят в защищенном от света месте.

Фенилгидразина гидрохлорида раствор.

0,9 г фенилгидразина гидрохлорида P растворяют в 50 мл воды P, обесцвечивают углем активированным P и фильтруют. К фильтрату прибавляют 30 мл хлороводородной кислоты P и доводят объем раствора водой P до 250 мл.

Фенилгидразина раствор в кислоте серной.

65 мг фенилгидразина гидрохлорида P, предварительно перекристаллизованного из 85% этанола (об/об) P, растворяют в смеси растворителей вода P - серная кислота P (80:170) и доводят той же смесью растворителей до объема 100 мл.

Готовят непосредственно перед использованием.

-Фенилендиамина. . (Mr 151,2). [2835-06-5].

(RS)-2-Амино-2-фенилуксусная кислота.

D-Фенилглицин. . (Mr 151,2). [875-74-1]. (2R)-2-Амино-2-фенилуксусная кислота.

Содержит не менее 99% .

Кристаллический порошок белого или почти белого цвета.

n-Фенилендиамина дигидрохлорид.

. (Mr 181,1). [615-28-1]. 1,4-Диаминобензола дигидрохлорид.

Кристаллический порошок или кристаллы белого цвета или слегка окрашенные. На воздухе краснеет. Легко растворим в воде, мало растворим в 96% этаноле.

Фенилизотиоцианат. . (Mr 135,2). [103-72-0].

Жидкость. Не растворим в воде, растворим в 96% этаноле.

около 1,13.

около 1,65.

Температура кипения около 221 °C.

Температура плавления около -21 °C.

Феноксибензамина гидрохлорид. . (Mr 340,3).

N-(2-Хлорэтил)-N-(1-метил-2-феноксиэтил)-бензиламина гидрохлорид.

Содержит не менее 97,0% и не более 103,0% в пересчете на сухое вещество.

Кристаллический порошок белого или почти белого цвета. Умеренно растворим в воде, легко растворим в 96% этаноле.

Температура плавления около 138 °C.

Потеря в массе при высушивании (2.1.2.31). Не более 0,5%.

Сушат над фосфора (V) оксидом P при давлении, не превышающем 670 Па, в течение 24 ч.

Количественное определение. 0,500 г растворяют в 50,0 мл хлороформа, свободного от этанола, P и экстрагируют тремя порциями 0,01 M хлороводородной кислоты по 20 мл. Кислотный слой отбрасывают, а хлороформный слой фильтруют через вату. 5,0 мл полученного фильтрата доводят хлороформом, свободным от этанола, P до объема 500,0 мл. Измеряют оптическую плотность полученного раствора в закрытой кювете в максимуме при длине волны 272 нм. Рассчитывают содержание C18H23Cl2NO, принимая удельный показатель поглощения равным 56,3.

Хранят в защищенном от света месте.

Феноксиуксусная кислота. . (Mr 152,1). [122-59-8]. 2-Феноксиэтановая кислота.

Кристаллы почти белого цвета. Умеренно растворима в воде, легко растворима в 96% этаноле и уксусной кислоте ледяной.

Температура плавления около 98 °C.

Хроматография. Определение проводят методом тонкослойной хроматографии (2.1.2.26) в соответствии с указаниями в частной фармакопейной статье Феноксиметилпенициллин; на полученной хроматограмме должно обнаруживаться только одно основное пятно.

Феноксиэтанол. . (Mr 138,2). [122-99-6]. 2-Феноксиэтанол.

Прозрачная бесцветная маслянистая жидкость. Мало растворим в воде, легко растворим в 96% этаноле.

около 1,11.

около 1,537.

Температура затвердевания (2.1.2.17). Не ниже 12 °C.

Фенол. . (Mr 94,1). [108-95-2].

Содержит не менее 99,0% и не более 100,5% .

Бесцветные или слабо-розовые, или бледно-желтоватые кристаллы или кристаллическая масса. Расплывается на воздухе.

Растворим в воде, очень легко растворим в 96% этаноле, глицерине, метиленхлориде.

Феноловый красный. [143-74-8].

Кристаллический порошок от ярко-красного до темно-красного цвета. Очень мало растворим в воде, мало растворим в 96% этаноле.

Фенолового красного раствор.

0,1 г фенолового красного P растворяют в смеси 2,82 мл 0,1 M раствора натрия гидроксида и 20 мл 96% этанола P, доводят объем раствора водой P до 100 мл.

Испытание на чувствительность. К 00 мл воды, свободной от углерода диоксида, P прибавляют 0,1 мл раствора фенолового красного; появляется желтое окрашивание, которое должно перейти в красно-фиолетовое при прибавлении не более 0,1 мл 0,02 M раствора натрия гидроксида.

Изменение окраски. От желтой до красновато-фиолетовой в интервале pH 6,8 - 8,4.

Фенолового красного раствор P2.

Раствор A. 33 мг фенолового красного P растворяют в 1,5 мл раствора натрия гидроксида разбавленного P и доводят объем раствора водой P до 100 мл.

Раствор B. 25 мг аммония сульфата P растворяют в 235 мл воды P, прибавляют 105 мл раствора натрия гидроксида разбавленного P и 135 мл уксусной кислоты разбавленной P.

Раствор B смешивают с 25 мл раствора A. При необходимости, доводят pH раствора до 4,7.

Фенолового красного раствор P3.

Раствор A. 33 мг фенолового красного P растворяют в 1,5 мл раствора натрия гидроксида разбавленного P и доводят объем раствора водой P до 50 мл.

Раствор B. 50 мг аммония сульфата P растворяют в 235 мл воды P; прибавляют 105 мл раствора натрия гидроксида разбавленного P и 135 мл уксусной кислоты разбавленной P.

Раствор B смешивают с 25 мл раствора A. При необходимости, доводят pH раствора до значения 4,7.

Фенолфталеин. . (Mr 318,3). [77-09-8]. 3,3-Бис(4-гидрокси-фенил)-3H-изобензофуран-1-он.

Порошок от белого до желтовато-белого цвета. Практически не растворим в воде, растворим в 96% этаноле.

Фенолфталеина раствор.

0,1 г фенолфталеина P растворяют в 80 мл 96% этанола P и доводят объем раствора водой P до 100 мл.

Испытание на чувствительность. К 100 мл воды, свободной от углерода диоксида, P прибавляют 0,1 мл раствора фенолфталеина; при прибавлении не более 0,2 мл 0,02 M раствора натрия гидроксида окраска раствора должна измениться от бесцветной до розовой.

Изменение окраски. От бесцветной до ярко-розовой в интервале pH 8,2 - 10,0.

Фенолфталеина раствор P1.

Раствор 10 г/л в 96% этаноле P.

Фенолфталеиновая бумага.

Полоски фильтровальной бумаги погружают на несколько минут в раствор фенолфталеина P, дают высохнуть.

Фенхон. . (Mr 152,2). [7787-20-4].

(1R)-1,3,3-Триметилбицикло[2.2.1]гептан-2-он.

Маслянистая жидкость. Смешивается с 96% этанолом, практически не растворим в воде.

около 1,46.

Температура кипения от 192 °C до 194 °C.

Фенхон, используемый в газовой хроматографии, должен выдерживать следующее испытание.

Количественное определение. Определение проводят методом газовой хроматографии (2.1.2.27) в условиях, указанных в частной фармакопейной статье Фенхель горький, используя фенхон в качестве испытуемого раствора.

Содержание фенхона, рассчитанное методом внутренней нормализации, должно быть не менее 98,0%.

Ферроин. [14634-91-4].

0,7 г железа (II) сульфата P и 1,76 г фенантролина гидрохлорида P растворяют в 70 мл воды P и доводят объем раствора тем же растворителем до 100 мл.

Испытание на чувствительность. К 50 мл серной кислоты разбавленной P прибавляют 0,1 мл ферроина P. После прибавления 0,1 мл 0,1 M раствора аммония церия нитрата окраска раствора должна измениться от красной до ярко-голубой.

Ферроцифен. . (Mr 468,3). [14768-11-7]. Дицианобис(1, 10-фенантролин) железа (II).

Кристаллический порошок фиолетово-бронзового цвета. Практически не растворим в воде и 96% этаноле.

Хранят в сухом защищенном от света месте.

Фибрин конго красный.

1,5 г фибрина оставляют на ночь в 50 мл раствора 20 г/л конго красного P в 96% (об/об) этаноле P и фильтруют. Фибрин промывают водой P и хранят под эфиром P.

Промытый фибрин нарезают на маленькие кусочки и оставляют на ночь в растворе 20 г/л конго красного P в спирте (90%, об/об) P и фильтруют; фибрин промывают водой P и хранят под эфиром P.

Фибрин синий.

1,5 г фибрина смешивают с 30 мл раствора 5 г/л индигокармина P в 1% (об/об) растворе хлороводородной кислоты разбавленной P, смесь нагревают до температуры 80 °C и выдерживают при этой температуре около 30 мин при перемешивании, охлаждают и фильтруют. Осадок тщательно промывают, ресуспендируя в 1% (об/об) растворе хлороводородной кислоты разбавленной P и перемешивая около 30 мин, фильтруют. Осадок промывают три раза, сушат при температуре 50 °C и измельчают.

Фибриноген. [9001-32-5]. Фибриноген человека лиофиллизированный.

Стерильный лиофилизированный препарат фракции белка плазмы, содержащий растворимый компонент плазмы человека, который превращается в фибрин при добавлении тромбина. Получен из плазмы человека в соответствии с указаниями в частной фармакопейной статье - Плазма человека для фракционирования. Препарат может содержать эксципиенты, такие как соли, буферы и стабилизаторы.

При восстановлении раствор должен содержать не менее 10 г/л фибриногена.

Гигроскопичный порошок белого или бледно-желтого цвета или сыпучее сухое вещество.

Раствор препарата готовят непосредственно перед использованием.

Фиксирующий раствор.

К 250 мл метанола P прибавляют 0,27 мл формальдегида P и доводят водой P до объема 500,0 мл.

Фиксирующий раствор для изоэлектрического фокусирования в полиакриламидном геле.

Раствор, содержащий 35 г сульфосалициловой кислоты P и 100 г трихлоруксусной кислоты P на 1 л воды P.

Флороглюцин. . (Mr 162,1). [6099-90-7]. Бензол-1,3,5-триол.

Кристаллы белого или желтоватого цвета. Мало растворим в воде, растворим в 96% этаноле.

Температура плавления около 223 °C (метод мгновенного плавления).

Флороглюцина раствор.

К 1 мл раствора 100 г/л флороглюцина P в 96% этаноле P прибавляют 9 мл хлороводородной кислоты P.

Хранят в защищенном от света месте.

Флуоресцеин. . (Mr 332,3). [2321-07-5]. 3',6'-Дигидроксиспиро[изобензофуран-1(3H),9'-[9H]ксантен]-3-он.

Порошок оранжево-красного цвета. Практически не растворим в воде, растворим в теплом 96% этаноле, растворах гидроксидов щелочных металлов. В растворе флуоресцеин обнаруживает зеленую флуоресценцию.

Температура плавления около 315 °C.

Флуоресцеин-сопряженная сыворотка против бешенства.

Иммуноглобулиновая фракция с высоким уровнем антител против бешенства, приготовленная из сыворотки подходящих животных, иммунизированных инактивированным вирусом бешенства; иммуноглобулин сопряжен с флуоресцеинизотиоцианатом.

Флуфенаминовая кислота. . (Mr 281,2). [530-78-9]. 2-[[3-(Трифторметил)фенил]амино]бензойная кислота.

Кристаллический порошок или игольчатые кристаллы бледно-желтого цвета. Практически не растворима в воде, легко растворима в 96% этаноле.

Температура плавления от 132 °C до 135 °C.

Фолиевая кислота. . (Mr 441,4). [75708-92-8]. (2S)-2-[[4-[[(2-амино-4-оксо-1,4-дигидроптеридин-6-ил)метил]амино]бензоил]амино]пентандионовая кислота.

Содержит не менее 96,0% и не более 102,0% в пересчете на безводную субстанцию.

Кристаллический порошок желтоватого или оранжевого цвета.

Практически не растворима в воде и в большинстве органических растворителей. Растворяется в разбавленных кислотах и растворах щелочей.

Формальдегид. [50-00-0].

См. Формальдегида раствор P.

Формальдегида раствор.

Формальдегида раствор (35%) содержит не менее 34,5% (м/м) и не более 38,0% (м/м) формальдегида (; Mr 30,03).

Содержит метанол в качестве стабилизатора.

Прозрачная бесцветная жидкость.

Смешивается с водой и 96% этанолом.

При хранении может мутнеть.

Формальдегида раствор в серной кислоте.

2 мл раствора формальдегида P смешивают со 100 мл серной кислоты P.

Формамид. . (Mr 45,0). [75-12-7].

Прозрачная бесцветная маслянистая, гигроскопическая жидкость. Смешивается с водой и 96% этанолом. Гидролизуется водой.

около 1,134.

Температура кипения около 210 °C.

Содержит не менее 99,5% .

Хранят в воздухонепроницаемом контейнере.

Формамид обработанный.

1,0 г кислоты сульфаминовой P диспергируют в 20,0 мл формамида P, содержащего 5% (об/об) воды P.

Формамид P1.

Должен выдерживать требования для формамида P и следующее дополнительное испытание.

Вода (2.1.5.12). Не более 0,1%. Определение проводят с равным объемом метанола безводного P.

Фосфора (V) оксид. . (Mr 141,9). [1314-56-3]. Пентаоксид дифосфора. Фосфорный ангидрид.

Аморфный порошок белого или почти белого цвета, расплывающийся на воздухе. С водой образует гидраты с выделением тепла.

Хранят в воздухонепроницаемом контейнере.

Фосфорная кислота. . (Mr 98,0). [7664-38-2].

Содержит не менее 84,0% (м/м) и не более 90,0% (м/м) .

Прозрачная, бесцветная сиропообразная жидкость, вызывает коррозию. При хранении при низких температурах может затвердеть в бесцветную кристаллическую массу, которая не плавится при температуре ниже 28 °C.

Смешивается с водой и 96% этанолом.

около 1,7.

Фосфорная кислота разбавленная.

Содержит не менее 9,5% (м/м) и не более 10,5% (м/м) (Mr 98,0).

Приготовление: к 885 г воды P прибавляют 115 г фосфорной кислоты P и перемешивают.

Фосфорная кислота разбавленная P1.

93 мл фосфорной кислоты разбавленной P доводят водой P до объема 1000 мл.

Фосфорновольфрамовой кислоты раствор.

К 10 г натрия вольфрамата P прибавляют 8 мл фосфорной кислоты P и 75 мл воды P, нагревают с обратным холодильником в течение 3 ч, охлаждают и доводят объем раствора водой P до 100 мл.

Фосфорномолибденовая кислота.

. [51429-74-4].

Мелкие кристаллы оранжево-желтого цвета. Легко растворима в воде, растворима в 96% этаноле.

Фосфорномолибденовой кислоты раствор.

4 г фосфорномолибденовой кислоты P растворяют в воде P, доводят объем раствора тем же растворителем до 40 мл. Осторожно при охлаждении прибавляют 60 мл серной кислоты P. Готовят непосредственно перед использованием.

Фосфорномолибденово-вольфрамовый реактив.

100 г натрия вольфрамата P и 25 г натрия молибдата P растворяют в 700 мл воды P, прибавляют 100 мл хлороводородной кислоты P и 50 мл фосфорной кислоты P. Смесь нагревают в стеклянной колбе с обратным холодильником в течение 10 ч, прибавляют 150 г лития сульфата P, 50 мл воды P и несколько капель брома P. Кипятят до удаления избытка брома (15 мин), охлаждают, доводят объем раствора водой P до 1000 мл и фильтруют. Реактив должен иметь желтую окраску. Реактив не пригоден для использования, если приобретает зеленый оттенок, но может быть регенерирован путем кипячения с несколькими каплями брома P. Избыток брома обязательно удаляют кипячением.

Хранят при температуре от 2 °C до 8 °C.

Фосфорномолибденово-вольфрамовый реактив разбавленный.

Смешивают фосфорномолибденово-вольфрамовый реактив P с водой P (1:2).

Фруктоза. . (Mr 180,2). [57-48-7].

Кристаллический порошок белого или почти белого цвета.

Очень легко растворима в воде, растворима в 96% этаноле.

Фталазин. . (Mr 130,1). [253-52-1].

Кристаллы бледно-желтого цвета. Легко растворим в воде, растворим в этаноле, этилацетате и метаноле.

Температура плавления от 89 °C до 92 °C.

Фталевая кислота. . (Mr 166,1). [88-99-3]. Бензол-1,2-дикарбоновая кислота.

Кристаллический порошок белого или почти белого цвета. Растворима в горячей воде и 96% этаноле.

Фталевый альдегид. . (Mr 134,1). [643-79-8]. Бензол-1,2-дикарбоксальдегид.

Кристаллический порошок желтого цвета.

Температура плавления около 55 °C.

Хранят в защищенном от света месте, без доступа воздуха.

Фталевого альдегида реактив.

2,47 г борной кислоты P растворяют в 75 мл воды P, устанавливают pH раствором 450 г/л калия гидроксида P до значения 10,4 и доводят водой P до объема 100 мл. 1,0 г фталевого альдегида P растворяют в 5 мл метанола P, прибавляют 95 мл приготовленного раствора борной кислоты и 2 мл тиогликолевой кислоты P и доводят pH раствором 450 г/л калия гидроксида P до значения 10,4.

Хранят в защищенном от света месте.

Срок хранения 3 сут.

Фталевый ангидрид. . (Mr 148,1). [85-44-9]. Изобензофуран-1,3-дион.

Содержит не менее 99,0% .

Хлопья белого или почти белого цвета.

Температура плавления от 130 °C до 132 °C.

Количественное определение. 2,000 г растворяют в 100 мл воды P, кипятят с обратным холодильником в течение 30 мин, охлаждают и титруют 1 M раствором натрия гидроксида, используя в качестве индикатора раствор фенолфталеина P.

1 мл 1 M раствора натрия гидроксида соответствует 74,05 мг .

Фталевого ангидрида раствор.

42 г фталевого ангидрида P растворяют в 300 мл пиридина безводного P и выдерживают в течение 16 ч.

Хранят в защищенном от света месте.

Срок хранения 7 сут.

Фталеиновый пурпурный. . (Mr 637 для безводной субстанции). [2411-89-4]. Метилфталеин. 2,2'2",2"'-[o-Крезолфталеин-3',3"-бис(метиленнитрило)]тетрауксусная кислота. (1,3-Дигидро-3-оксо-изобензофуран-1-илиден)бис[(6-гидрокси-5-метил-3,1-фенилен)бис(метиленимино)диуксусная кислота].

Порошок от желтовато-белого до коричневатого цвета. Практически не растворим в воде, растворим в 96% этаноле. Реактив поступает в продажу в виде натриевой соли: порошок от желтовато-белого до коричневатого цвета; растворим в воде, практически не растворим в 96% этаноле.

Испытание на чувствительность. 10 мг растворяют в 1 мл раствора аммиака концентрированного P и доводят объем раствора водой P до 100 мл. К 5 мл полученного раствора прибавляют 95 мл воды P, 4 мл раствора аммиака концентрированного P, 50 мл 96% этанола P и 0,1 мл 0,1 M раствора бария хлорида; появляется сине-фиолетовое окрашивание раствора, которое должно обесцветиться после прибавления 0,15 мл 0,1 M раствора натрия эдетата.

2-Фтор-2-дезокси-D-глюкоза. . (Mr 182,2). [86783-82-6].

Кристаллический порошок белого или почти белого цвета.

Температура плавления от 174 °C до 176 °C.

2-Фтор-2-дезокси-D-манноза. . (Mr 182,1). [38440-79-8].

Бесцветное мягкое вещество.

Фтординитробензол. . (Mr 186,1). [70-34-8].

1-Фтор-2,4-динитробензол.

Кристаллы или жидкость бледно-желтого цвета. Растворим в пропиленгликоле.

Температура плавления около 29 °C.

Содержит не менее 99,0% . Определение проводят методом газовой хроматографии.

1-Фтор-2-нитро-4-(трифторметил)-бензол. . (Mr 209,1). [367-86-2].

Температура плавления около 197 °C.

Фтороводородная кислота. HF. (Mr 20,01). [7664-39-3].

Содержит не менее 40,0% (м/м) HF.

Прозрачная бесцветная жидкость.

Остаток после прокаливания. Не более 0,05% (м/м).

Фтороводородную кислоту выпаривают в платиновом тигле, остаток осторожно прокаливают до постоянной массы.

Количественное определение. В точно взвешенную колбу со стеклянной притертой пробкой, содержащую 50,0 мл 1 M раствора натрия гидроксида, помещают 2 г кислоты фтороводородной и взвешивают. Титруют 0,5 M раствором серной кислоты, используя в качестве индикатора 0,5 мл раствора фенолфталеина P.

1 мл 1 M раствора натрия гидроксида соответствует 20,01 мг HF.

Хранят в полиэтиленовом контейнере.

Фукоза. . (Mr 164,2). [6696-41-9]. 6-Дезокси-1-L-галактоза.

Порошок белого или почти белого цвета. Растворима в воде и 96% этаноле.

около -76. Определение проводят в растворе 90 г/л через 24 ч после растворения.

Температура плавления около 140 °C.

Фуксин основной. [632-99-5].

Смесь розанилина гидрохлорида (; Mr 337,9; цветной индекс (C. I.) N 42510; показатель Шульца N 780) и парарозанилина гидрохлорида (; Mr 323,8; цветной индекс N 42500; показатель Шульца N 779).

При необходимости очищают следующим образом: 1 г фуксина основного растворяют в 250 мл хлороводородной кислоты разбавленной P, выдерживают в течение 2 ч при комнатной температуре, фильтруют; полученный фильтрат нейтрализуют раствором натрия гидроксида разбавленным P и прибавляют его избыток от 1 мл до 2 мл. Фильтруют через стеклянный фильтр (40) (2.1.1.2), осадок промывают водой P, растворяют в 70 мл метанола P, предварительно нагретого до кипения, и прибавляют 300 мл воды P при температуре 80 °C. Охлаждают и фильтруют; кристаллы сушат в вакууме.

Кристаллы с зеленовато-бронзовым блеском. Растворим в воде и 96% этаноле.

Хранят в защищенном от света месте.

Фуксина обесцвеченный раствор.

0,1 г фуксина основного P растворяют в 60 мл воды P, прибавляют раствор, содержащий 1 г натрия сульфита безводного P или 2 г натрия сульфита P в 10 мл воды P. Медленно, при постоянном перемешивании прибавляют 2 мл хлороводородной кислоты P, доводят объем раствора водой P до 100 мл.

Выдерживают в защищенном от света месте не менее 12 ч, обесцвечивают углем активированным P и фильтруют. Если раствор мутнеет, его фильтруют перед использованием. Если при выдерживании раствора появляется фиолетовое окрашивание, его снова обесцвечивают углем активированным P.

Испытание на чувствительность. К 1,0 мл прибавляют 1,0 мл воды P и 0,1 мл спирта, свободного от альдегидов, P. Прибавляют 0,2 мл раствора, содержащего 0,1 г/л формальдегида (, Mr 30,0). В течение 5 мин должно появиться светло-розовое окрашивание раствора.

Хранят в защищенном от света месте.

Фуксина обесцвеченный раствор P1.

К 1 г фуксина основного P прибавляют 100 мл воды P, нагревают до температуры 50 °C и охлаждают, периодически перемешивая. Выдерживают в течение 48 ч, перемешивают и фильтруют. К 4 мл фильтрата прибавляют 6 мл хлороводородной кислоты P, перемешивают и доводят объем раствора водой P до 100 мл. Раствор используют через 1 ч после приготовления.

Фурфурол. . (Mr 96,1). [98-01-1]. 2-Фуральдегид. 2-Фуранкарбальдегид.

Прозрачная маслянистая жидкость, бесцветная или коричневато-желтого цвета. Смешивается с 11 частями воды, смешивается с 96% этанолом.

от 1,155 до 1,161.

Температурные пределы перегонки (2.1.2.11). От 159 °C и 163 °C; должно перегоняться не менее 95%.

Хранят в темном месте.

Хальконкарбоновая кислота. . (Mr 438,4). [3737-95-9]. 2-Гидрокси-1-(2-гидрокси-4-сульфо-1-нафтилазо)нафталин-3-карбоновая кислота.

Порошок коричневато-черного цвета. Мало растворима в воде, очень мало растворима в ацетоне и 96% этаноле, умеренно растворима в разбавленных растворах натрия гидроксида.

Хальконкарбоновой кислоты индикаторная смесь.

Смешивают одну часть хальконкарбоновой кислоты P с 99 частями натрия хлорида P.

Испытание на чувствительность. 50 мг индикаторной смеси кальконкарбоновой кислоты растворяют в смеси 2 мл раствора натрия гидроксида концентрированного P и 100 мл воды P; появляется голубое окрашивание, которое должно перейти в фиолетовое при прибавлении 1 мл раствора 10 г/л магния сульфата P и 0,1 мл раствора 1,5 г/л кальция хлорида P; при прибавлении 0,15 мл 0,01 M раствора натрия эдетата вновь появляется голубое окрашивание.

Хинальдиновый красный. . (Mr 430,3). [117-92-0]. 2-[2-[4-(Диметиламино)фенил]этенил]-1-этилхинолина йодид.

Порошок темного синевато-черного цвета. Умеренно растворим в воде, легко растворим в 96% этаноле.

Хинальдинового красного раствор.

0,1 г хинальдинового красного P растворяют в метаноле P и доводят объем раствора тем же растворителем до 100 мл.

Изменение окраски. От бесцветной до красной в интервале pH 1,4 - 3,2.

Хингидрон. . (Mr 218,2). [106-34-3]. Эквимолекулярное соединение 1,4-бензохинона и гидрохинона.

Блестящие кристаллы или кристаллический порошок темно-зеленого цвета. Мало растворим в воде, умеренно растворим в горячей воде, растворим в 96% этаноле и растворе аммиака концентрированного.

Температура плавления около 170 °C.

Хинидин. . (Mr 324,4). [56-54-24]. (S)-(6-Метоксихинол-4-ил) [(2R,4S,5R)5-винил-хинуклидин-2-ил]метанол.

Кристаллический порошок белого или почти белого цвета. Очень мало растворим в воде, умеренно растворим в 96% этаноле, мало растворим метаноле.

около +260. Определение проводят, используя раствор 10 г/л в этаноле безводном P.

Температура плавления около 172 °C.

Хранят в защищенном от света месте.

Хинидина сульфат. . (Mr 783). [6591-63-5]. Бис[(S)-[(2R,4S,5R)-5-этинил-1-азабицикло[2.2.2]окт-2-ил](6-меток-сихинолин-4-ил)метанол]сульфатадигидрат.

Содержит не менее 99,0% и не более 101,0% в пересчете на сухую субстанцию.

Белый или почти белый кристаллический порошок или шелковистые бесцветные иглы.

Мало растворим в воде, растворим в кипящей воде и в 96% этаноле, практически нерастворим в ацетоне.

Хинин. . (Mr 324,4). [130-95-0]. (R)-(6-Метоксихинол-4-ил)[(2S,4S,5R)-5-винил-хинуклидин-2-ил]метанол.

Микрокристаллический порошок белого или почти белого цвета. Очень мало растворим в воде, мало растворим в кипящей воде, очень легко растворим в этаноле безводном.

около -167. Определение проводят, используя раствор 10 г/л в этаноле безводном P.

Температура плавления около 175 °C.

Хранят в защищенном от света месте.

Хинина гидрохлорид. . (Mr 396,9). [6119-47-7]. (R)-[(2S,4S,5R)-5-Этенил-1-азабицикло[2.2.2]окт-2-ил](6-метоксихинолин-4-ил)метанола гидрохлорида дигидрат.

Содержит не менее 99,0% и не более 101,0% в пересчете на сухую субстанцию.

Белые или почти белые или бесцветные, тонкие, шелковистые иглы, часто в кластерах.

Растворим в воде, легко растворим в 96% этаноле.

Хининасульфат. . (Mr 783). [6119-70-6].

Алкалоидные моносульфаты, выраженные в виде бис[(R)-[(2S,4S,5R)-5-этенил-1-азабицикло[2.2.2]окт-2-ил](6-метоксихинолин-4-ил)метанол]сульфата дигидрат.

Содержит не менее 99,0% и не более 101,0% в пересчете на сухую субстанцию.

Белый или почти белый кристаллический порошок или тонкие, бесцветные иглы.

Малорастворим в воде, умеренно растворим в кипящей воде и 96% этаноле.

Хлоралгидрат. . (Mr 165,4). [302-17-0]. 2,2,2-Трихлорэтан-1,1-диол.

Содержит не менее 98,5% и не более 101,0% .

Бесцветные прозрачные кристаллы.

Очень хорошо растворим в воде, легко растворим в 96% этаноле.

Хлоралгидрата раствор.

Раствор 80 г в 20 мл воды P.

Хлорамин. . (Mr 281,7). [7080-50-4]. Тригидрат N-хлор-4-метилбензол-сульфонимидата натрия.

Содержит не менее 98,0% и не более 103,0% .

Кристаллический порошок белого или слегка желтоватого цвета.

Легко растворим в воде, растворим в 96% этаноле.

Хлорамина раствор.

Раствор 20 г/л.

Готовят непосредственно перед использованием.

Хлорамина раствор P1.

Раствор 0,1 г/л хлорамина P. Готовят непосредственно перед использованием.

Хлорамина раствор P2.

Раствор 0,2 г/л хлорамина P.

Готовят непосредственно перед использованием.

Хлоранилин. . (Mr 127,6). [106-47-8]. 4-Хлоранилин.

Кристаллы. Растворим в горячей воде, легко растворим в 96% этаноле.

Температура плавления около 71 °C.

Хлорацетанилид. . (Mr 169,6). [539-03-7]. 4'-Хлорацетанилид.

Кристаллический порошок. Практически не растворим в воде, растворим в 96% этаноле.

Температура плавления около 178 °C.

4-Хлорбензолсульфонамид. . (Mr 191,6). [98-64-6].

Порошок белого или почти белого цвета.

Температура плавления около 145 °C.

Хлорбутанол. . (Mr 177,5). [57-15-8]. 1,1,1-Трихлор-2-метилпропан-2-ол-1.

Содержит не менее 98,0% и не более 101,0% в пересчете на безводную субстанцию.

Кристаллический порошок белого или почти белого цвета или бесцветные кристаллы. Легко сублимируется.

Мало растворим в воде, очень легко растворим в 96% этаноле, растворим в 85% глицерине.

Температура плавления около 95 °C (без предварительного высушивания).

Хлорная кислота. . (Mr 100,5). [7601-90-3].

Содержит не менее 70,0% (м/м) и не более 73,0% (м/м) .

Прозрачная бесцветная жидкость. Легко смешивается с водой.

около 1,7.

Количественное определение. К 2,50 г хлорной кислоты прибавляют 50 мл воды P и титруют 1 M раствором натрия гидроксида, используя в качестве индикатора 0,1 мл раствора метилового красного P.

1 мл 1 M раствора натрия гидроксида соответствует 100,5 мг .

Хлорной кислоты раствор.

8,5 мл хлорной кислоты P доводят водой P до объема 100 мл.

Хлороводородная кислота. HCl. (Mr 36,46). [7647-01-0].

Содержит не менее 35,0% (м/м) и не более 39,0% (м/м) HCl.

Прозрачная бесцветная дымящая жидкость.

Смешивается с водой.

около 1,18.

2 M хлороводородная кислота.

206,0 г хлороводородной кислоты P доводят водой P до объема 1000,0 мл.

3 M хлороводородная кислота.

309,0 г хлороводородной кислоты P доводят водой P до объема 1000,0 мл.

6 M хлороводородная кислота.

618,0 г хлороводородной кислоты P доводят водой P до объема 1000,0 мл.

Хлороводородная кислота P1.

Содержит 250 г/л HCl.

70 г хлороводородной кислоты P доводят водой P до объема 100 мл.

Хлороводородная кислота бромированная.

К 100 мл хлороводородной кислоты P прибавляют 1 мл раствора брома P.

Хлороводородная кислота в метаноле.

4,0 мл хлороводородной кислоты P доводят метанолом P2 до объема 1000,0 мл.

Хлороводородная кислота в этаноле.

5,0 мл 1 M хлороводородной кислоты доводят 96% этанолом P до объема 500,0 мл.

Хлороводородная кислота разбавленная.

Содержит 73 г/л HCl.

20 г хлороводородной кислоты P доводят водой P до объема 100 мл.

Хлороводородная кислота разбавленная P1.

Содержит 0,37 г/л HCl.

1,0 мл хлороводородной кислоты разбавленной P доводят водой P до объема 200,0 мл.

Хлороводородная кислота разбавленная P2.

30 мл 1 M раствора хлороводородной кислоты доводят водой P до объема 1 л; pH раствора 1,6 +/- 0,1.

Хлороводородная кислота, свободная от свинца.

Должна выдерживать требования для хлороводородной кислоты P и следующее дополнительное испытание.

Свинец (2.1.2.21, метод I). Не более 20 ppm. Определение проводят методом атомно-эмиссионной спектрометрии.

Испытуемый раствор. 200 г хлороводородной кислоты помещают в кварцевый тигель, испаряют почти досуха, к полученному остатку прибавляют 5 мл азотной кислоты, приготовленной дистилляцией азотной кислоты P при температуре ниже температуры кипения, и выпаривают досуха. К полученному остатку прибавляют 5 мл азотной кислоты, приготовленной дистилляцией азотной кислоты P при температуре ниже температуры кипения.

Растворы сравнения. Готовят растворы сравнения, используя стандартный раствор ионов свинца (0,1 ppm ) P, разбавленный кислотой азотной, приготовленной дистилляцией азотной кислоты P при температуре ниже температуры кипения.

Измеряют интенсивность эмиссии при длине волны 220,35 нм.

Хлороводородная кислота, свободная от тяжелых металлов.

Должна выдерживать требования для хлороводородной кислоты P и тяжелых металлов, концентрация которых не должна превышать нижеуказанные:

As не более 0,005 ppm.

Cd не более 0,003 ppm.

Cu не более 0,003 ppm.

Fe не более 0,05 ppm.

Hg не более 0,005 ppm.

Ni не более 0,004 ppm.

Pb не более 0,001 ppm.

Zn не более 0,005 ppm.

Хлороводородная кислота разбавленная, свободная от тяжелых металлов.

Должна выдерживать требования для хлороводородной кислоты разбавленной P и тяжелых металлов, концентрация которых не должна превышать нижеуказанные:

As не более 0,005 ppm.

Cd не более 0,003 ppm.

Cu не более 0,003 ppm.

Fe не более 0,05 ppm.

Hg не более 0,005 ppm.

Ni не более 0,004 ppm.

Pb не более 0,001 ppm.

Zn не более 0,005 ppm.

2-Хлор-2-дезокси-D-глюкоза. . (Mr 198,6). [14685-79-1].

Кристаллы белого или почти белого цвета. Очень гигроскопичный порошок. Растворим в воде и диметилсульфоксиде, практически не растворим в 96% этаноле.

2-Хлор-N-(2,6-диметилфенил)ацетамид. . (Mr 197,7). [1131-01-7].

3-Хлор-2-метиланилин. . (Mr 141,6). [87-60-5]. 6-Хлор-2-толуидин.

Не смешивается с водой, мало растворим в этаноле безводном.

около 1,171.

около 1,587.

Температура кипения около 115 °C.

Температура плавления около 2 °C.

2-Хлорникотиновая кислота. . (Mr 157,6). [2942-59-8]. 2-Хлорпиридин-3-карбоновая кислота.

Порошок белого или почти белого цвета.

Температура плавления около 177 °C.

Содержит не менее 95% .

2-Хлор-4-нитроанилин. . (Mr 172,6). [121-87-9].

Кристаллический порошок желтого цвета. Легко растворим в метаноле.

Температура плавления около 107 °C.

Хранят в защищенном от света месте.

2-Хлор-5-нитробензойная кислота. . (Mr 201,6). [2516-96-3].

Температура плавления от 165 °C до 168 °C.

Хлорогеновая кислота. . (Mr 354,3). [327-97-9]. (1S,3R,4R,5R)-3-[(3,4-Дигидроксициннамоил)окси]-1,4,5-три-гидрокси-циклогексанкарбоновая кислота.

Кристаллический порошок белого или почти белого цвета. Легко растворима в кипящей воде, ацетоне и 96% этаноле.

около -35,2.

Температура плавления около 208 °C.

Хроматография. Определение проводят методом тонкослойной хроматографии (2.1.2.26) в соответствии с указаниями в частной фармакопейной статье Сухой экстракт листьев беладонны, стандартизованный в условиях, описанных в Идентификации A; на хроматограмме должно обнаруживаться только одно пятно.

Хлорогеновая кислота, используемая для жидкостной хромотографии, должна дополнительно выдерживать следующие испытание.

Количественное определение. Определение проводят методом жидкостной хроматографии (2.1.2.28) в соответствии с указаниями в частной фармакопейной статье Листья артишока.

Содержание должно быть не менее 97,0%.

Хлороформ. . (Mr 119,4). [67-66-3]. Трихлорметан.

Прозрачная бесцветная жидкость. Мало растворим в воде, смешивается с 96% этанолом.

от 1,475 до 1,481.

Температура кипения около 60 °C.

Этанол. От 0,4% (м/м) до 1,0% (м/м).

Хлороформ подкисленный.

К 100 мл хлороформа P прибавляют 10 мл хлороводородной кислоты P, встряхивают, отстаивают и разделяют 2 слоя.

Хлороформ, свободный от этанола.

200 мл хлороформа P промывают водой P, встряхивая с четырьмя порциями по 100 мл. Сушат над 20 г натрия сульфата безводного P в течение 24 ч. Фильтрат перегоняют над 10 г натрия сульфата безводного P, отбрасывая первые 20 мл отгона.

Готовят непосредственно перед использованием.

Хлороформ, стабилизированный амиленом. . (Mr 119,4).

Прозрачная бесцветная жидкость. Мало растворим в воде, смешивается с 96% этанолом.

Вода. Не более 0,05%.

Остаток после выпаривания. Не более 0,001%.

Минимальное пропускание (2.1.2.24). Определяют, используя в качестве компенсационной жидкости воду P:

не менее 50% при длине волны 255 нм,

не менее 80% при длине волны 260 нм,

не менее 98% при длине волны 300 нм.

Количественное определение. Не менее 99,8% .

Определение проводят методом газовой хроматографии.

Хлорплатиновая кислота. . (Mr 517,9). [18497-13-7]. Гексахлорплатиновой (IV) кислоты гексагидрат.

Содержит не менее 37,0% (м/м) платины ( 195,1).

Кристаллы или кристаллическая масса коричневато-красного цвета. Очень легко растворима в воде, растворима в 96% этаноле.

Количественное определение. 0,200 г кислоты хлорплатиновой прокаливают при температуре 900 +/- 50 °C до постоянной массы и взвешивают остаток (платины).

Хранят в защищенном от света месте.

3-Хлорпропан-1,2-диол. . (Mr 110,5). [96-24-2].

Бесцветная жидкость. Растворим в воде, 96% этаноле.

около 1,322.

около 1,480.

Температура кипения около 213 °C.

5-Хлорсалициловая кислота. . (Mr 172,6). [321-14-2].

Кристаллический порошок белого или почти белого цвета. Растворима в метаноле.

Температура плавления около 173 °C.

Хлортиазид. . (Mr 295,7). [58-94-6]. 6-Хлор-2H-1,2,4-бензотиадизин-7-сульфонамид-1,1-диоксид.

Содержит не менее 98,0% .

Кристаллический порошок белого или почти белого цвета. Очень мало растворим в воде, умеренно растворим в ацетоне, мало растворим в 96% этаноле, растворим в разбавленных растворах гидроксидов щелочных металлов.

Хлортриметилсилан. . (Mr 108,6). [75-77-4].

Прозрачная бесцветная жидкость, дымящаяся на воздухе.

около 0,86.

около 1,388.

Температура кипения около 57 °C.

Хлоруксусная кислота. . (Mr 94,5). [79-11-8].

Бесцветные или белого, или почти белого цвета кристаллы, расплывающиеся на воздухе. Очень легко растворима в воде, растворима в 96% этаноле.

Хранят в воздухонепроницаемом контейнере.

Хлорфенол. . (Mr 128,6). [106-48-9]. 4-Хлорфенол.

Бесцветные или почти бесцветные кристаллы. Мало растворим в воде, очень легко растворим в 96% этаноле и растворах гидроксидов щелочных металлов.

Температура плавления около 42 °C.

2-Хлорэтанол. . (Mr 80,5). [107-07-3.]

Бесцветная жидкость. Растворим в 96% этаноле.

около 1,197.

около 1,442.

Температура кипения около 130 °C.

Температура плавления около -89 °C.

2-Хлорэтанола раствор.

125 мг 2-хлорэтанола P растворяют в 2-пропаноле P и доводят объем раствора тем же растворителем до 50 мл. 5 мл полученного раствора доводят 2-пропанолом P до объема 50 мл.

Хлорэтиламина гидрохлорид. . (Mr 116,0). [870-24-6]. 2-Хлорэтанамина гидрохлорид.

Температура плавления около 145 °C.

(2-Хлорэтил)диэтиламина гидрохлорид. . (Mr 172,1). [869-24-9].

Кристаллический порошок белого или почти белого цвета. Очень легко растворим в воде и метаноле, легко растворим в метиленхлориде, практически не растворим в гексане.

Температура плавления около 211 °C.

Холестерин. . (Mr 386,7). [57-88-5].

Содержит не менее 95,0% холест-5-ен-3-ола и не менее 97,0% и не более 103,0% стеролов в пересчете на сухую субстанцию.

Белый или почти белый кристаллический порошок.

Практически нерастворим в воде, умеренно растворим в ацетоне и в 96% этаноле. Чувствителен к свету.

Холина хлорид. . (Mr 139,6). [67-48-1].

(2-Гидроксиэтил)триметиламмония хлорид.

Кристаллы, расплывающиеся на воздухе. Очень легко растворим в воде и 96% этаноле.

Хроматография. Определение проводят методом тонкослойной хроматографии (2.1.2.26) в соответствии с указаниями в частной фармакопейной статье Суксаметония хлорид, используя 5 мкл раствора 0,2 г/л в метаноле P; на хроматограмме должно обнаруживаться только одно основное пятно.

Хранят в воздухонепроницаемом контейнере.

Хрома трихлорид гексагидрат.

. (Mr 266,5). [10060-12-5].

Кристаллический порошок темно-зеленого цвета, гигроскопичен.

Хранят в сухом месте, защищая от действия окислителей.

Хрома (VI) оксид. . (Mr 100,0). [1333-82-0]. Оксид хрома (VI).

Игольчатые кристаллы или гранулы темного коричневато-красного цвета, расплывающиеся на воздухе. Очень легко растворим в воде.

Хранят в воздухонепроницаемом контейнере.

Хромазурол S. . (Mr 605). [1667-99-8]. Тринатрия 5-[(3-карбоксилато-5-метил-4-оксоциклогекса-2,5-диен-1-илиден)(2,6-дихлор-3-сульфонатофенил)метил]-2-гидрокси-3-метилбензоат.

Показатель Шульца N 841.

Цветной индекс (C. I.) N 43825.

Порошок коричневато-черного цвета. Растворим в воде, мало растворим в 96% этаноле.

Хрома-калия сульфат. . (Mr 499,4). [7788-99-0]. Хромовые квасцы.

Крупные кристаллы фиолетово-красного или черного цвета. Легко растворим в воде, практически не растворим в 96% этаноле.

Хромовая смесь.

Насыщенный раствор хрома (VI) оксида P в серной кислоте P.

Хромовый темно-синий. . (Mr 518,8). [1058-92-0]. Динатрия 2-[(5-хлор-2-оксифенил)азо]-1,8-диоксинафталин-3,6-дисульфонат. Кислотный хромовый темно-синий. Кислотный синий 13.

Темно-коричневый или черный порошок. Легко растворим в воде.

Хромового темно-синего индикаторная смесь.

0,25 г хромового темно-синего P и 25 г натрия хлорида P растирают в ступке и перемешивают.

Хромового темно-синего раствор.

0,5 г хромового темно-синего P растворяют в 10 мл аммиачного буферного раствора с pH 10,0 P и доводят 95% (об/об) этанолом до объема 100 мл.

Срок хранения 1 мес.

Хромотроп IIB. . (Mr 513,4). [548-80-1]. Динатрия 4,5-дигидрокси-3-(4-нитрофенилазо)нафталин-2,7-дисульфонат.

Показатель Шульца N 67.

Цветной индекс (C. I.) N 16575.

Порошок красновато-коричневого цвета. Растворим в воде с образованием желтовато-красного раствора, практически не растворим в 96% этаноле.

Хромотропа II B раствор.

Раствор 0,05 г/л в серной кислоте P.

Хромотроповой кислоты натриевая соль.

. (Mr 400,3). [5808-22-0]. Динатрия 4,5-дигидроксинафталин-2,7-дисульфоната дигидрат. Динатрия 1,8-дигидрокси-нафталин-3,6-дисульфоната дигидрат.

Показатель Шульца N 1136.

Порошок желтовато-белого цвета. Растворима в воде, практически не растворима в 96% этаноле.

Хромогенный субстрат P1.

N--бензилоксикарбонил-D-аргинил-L-глицил-L-аргинил-4-нитроанилида дигидрохлорид растворяют в воде P до получения 0,003 M раствора. Перед использованием разводят буферным раствором трис(гидроксиметил)аминометана эдетат с pH 8,4 P до получения 0,0005 M раствора.

Хромогенный субстрат P2.

D-фенилаланил-L-пипеколил-L-аргинин-4-нитроанилида дигидрохлорид растворяют в воде P до получения 0,003 M раствора. Перед использованием разводят буферным раствором трис(гидроксиметил)аминометана эдетат с pH 8,4 P до получения 0,0005 M раствора.

Цезия хлорид. CsCl. (Mr 168,4). [7647-17-8]. Хлорид цезия.

Порошок белого или почти белого цвета. Очень легко растворим в воде, легко растворим в метаноле, практически не растворим в ацетоне.

Целлюлоза для хроматографии. [9004-34-6].

Мелкий гомогенный порошок белого или почти белого цвета со средним размером частиц менее 30 мкм.

Приготовление тонкого слоя. 15 г суспендируют в 100 мл воды P и гомогенизируют на электромешалке в течение 60 с. Тщательно очищенные пластины покрывают слоем толщиной 0,1 мм, используя прибор для нанесения. Сушат на воздухе.

Целлюлоза для хроматографии P1.

Микрокристаллическая целлюлоза.

Приготовление тонкого слоя. 25 г целлюлозы суспендируют в 90 мл воды P и гомогенизируют на электромешалке в течение 60 с. Тщательно очищенные пластины покрывают слоем толщиной 0,1 мм, используя прибор для нанесения. Сушат на воздухе.

Целлюлоза для хроматографии .

Микрокристаллическая целлюлоза . Тонкий гомогенный порошок белого или почти белого цвета со средним размером частиц менее 30 мкм, содержащий флуоресцентный индикатор с максимальной интенсивностью при длине волны 254 нм.

Приготовление тонкого слоя. 25 г суспендируют в 100 мл воды P и гомогенизируют на электромешалке в течение 60 с. Тщательно очищенные пластины покрывают слоем толщиной 0,1 мм, используя прибор для нанесения. Сушат на воздухе.

Церия нитрат. . (Mr 434,3). [10294-41-4]. Тринитрата церия гексагидрат.

Кристаллический порошок от бесцветного до слабо-желтого цвета. Легко растворим в воде и 96% этаноле.

Церия сульфат. . (Mr 404,3). [10294-42-5]. Сульфата церия (IV) тетрагидрат.

Кристаллический порошок или кристаллы желтого или оранжево-желтого цвета. Очень мало растворим в воде, медленно растворим в разбавленных кислотах.

Цетилтриметиламмония бромид. . (Mr 364,5). [57-09-0]. Цетримония бромид. N-Гексадецил-N,N,N-триметиламмония бромид.

Кристаллический порошок белого или почти белого цвета. Растворим в воде, легко растворим в 96% этаноле.

Температура плавления около 240 °C.

Цетримид. [8044-71-1].

Состоит из триметилтетрадециламмония бромида и может содержать незначительные количества додецил- и гексадецилтриметиламмония бромиды.

Содержит не менее 96,0% и не более 101,0% алкилтриметиламмония бромидов, рассчитанных как (Mr 336,4) в пересчете на сухую субстанцию.

Белый или почти белый, объемный, сыпучий порошок.

Легко растворим в воде и в спирте.

Цетиловый спирт. . (Mr 242,4). [36653-82-4]. Гексадекан-1-ол.

Содержит не менее 95,0% .

Температура плавления около 48 °C.

Цианобромида раствор. [506-68-3].

К бромной воде P прибавляют по каплям при охлаждении 0,1 M раствор аммония тиоцианата до исчезновения желтой окраски.

Готовят непосредственно перед использованием.

Цианогуанидин. . (Mr 84,1). [461-58-5]. Дициандиамид.

1-Цианогуанидин.

Кристаллический порошок белого или почти белого цвета. Умеренно растворим в воде и 96% этаноле, практически не растворим в метиленхлориде.

Температура плавления около 210 °C.

Цианокобаламин. . (Mr 1355). [68-19-9]. (-(5,6-Диметилбензимидазол-1-ил)кобамида цианид.

Содержит не менее 96,0% и не более 102,0% в пересчете на сухую субстанцию. Получен путем ферментации.

Кристаллический порошок темно-красного цвета или темно-красные кристаллы.

Умеренно растворим в воде и 96% этаноле, практически не растворим в ацетоне. Безводная субстанция очень гигроскопична.

Цианоуксусная кислота. . (Mr 85,1). [372-09-8].

Гигроскопические кристаллы белого или желтовато-белого цвета. Хорошо растворима в воде.

Хранят в воздухонепроницаемом контейнере.

Циклогексан. . (Mr 84,2). [110-82-7].

Прозрачная бесцветная воспламеняющаяся жидкость. Практически не растворим в воде, смешивается с органическими растворителями.

около 0,78.

Температура кипения около 80,5 °C.

Циклогексан, используемый в спектрофотометрии, должен выдерживать следующее дополнительное испытание.

Оптическую плотность (2.1.2.24) определяют, используя в качестве компенсационной жидкости воду P.

Не более 0,35 при длине волны 220 нм,

не более 0,16 при длине волны 235 нм,

не более 0,05 при длине волны 240 нм,

не более 0,01 при длине волны 250 нм.

Циклогексан P1.

Должен выдерживать требования для циклогексана P и следующее дополнительное требование.

Интенсивность поглощения, измеренная при длине волны 460 нм (при облучении пучком света с длиной волны 365 нм), не должна быть интенсивнее поглощения раствора 0,002 ppm хинина P в 0,05 M растворе серной кислоты.

Циклогексиламин. . (Mr 99,2). [108-91-8].

Бесцветная жидкость. Растворим в воде, смешивается с наиболее распространенными растворителями.

около 1,460.

Температура кипения от 134 °C до 135 °C.

Циклогексилендинитрилтетрауксусная кислота. . (Mr 364,4). транс-Циклогексилен-1,2-динитрил-N,N,N',N'-тетрауксусная кислота.

Кристаллический порошок белого или почти белого цвета.

Температура плавления около 204 °C.

3-Циклогексилпропановая кислота. . (Mr 156,2). [701-97-3].

Бесцветная жидкость.

около 0,998.

около 1,4648.

Температура кипения около 130 °C.

-Циклодекстрин. . (Mr 972). [10016-20-3]. Циклогексакис(14)-(-D-глюкопиранозил). Цикломальтогексаоза. Альфадекс.

-Циклодекстрин. . (Mr 1135). [7585-39-9].

Циклогексакис(14)-(-D-глюкопиранозил) (цикломальтогептаоза или -циклодекстрин).

Содержит не менее 98,0% и не более 101,0% в пересчете на сухую субстанцию.

Аморфный или кристаллический порошок белого или почти белого цвета.

Умеренно растворим в воде и в пропиленгликоле, практически нерастворим в этаноле безводном и в метиленхлориде.

-Циклодекстрин для хиральной хроматографии модифицированный.

30% раствор 2,3-ди-О-этил-6-О-mpem-бутилдиметил-силил--циклодекстрина в поли(диметил)(85)(дифенил)(15)силоксане P.

-Циклодекстрин для хиральной хроматографии модифицированный P1.

30% раствор 2,3-ди-О-этил-6-О-mpem-бутилдиметил-силил--циклодекстрина в поли(диметил)(85)(дифенил)(15)силоксане P.

n-Цимен. . (Mr 134,2). [99-87-6]. 1-Изопропил-4-метилбензол.

Бесцветная жидкость. Практически не растворим в воде, растворим в 96% этаноле.

около 0,858.

около 1,4895.

Температура кипения от 175 °C до 178 °C.

n-Цимен, используемый в газовой хроматографии, должен выдерживать следующее испытание.

Количественное определение. Определение проводят методом газовой хроматографии (2.1.2.27) в условиях, указанных в частной фармакопейной статье Масло мяты перечной, используя n-цимен в качестве испытуемого раствора.

Содержание n-цимена, рассчитанное методом внутренней нормализации, должно быть не менее 96,0%.

Цинарин. . (Mr 516,4). [30964-13-7]. (1, 3, 4, 5)-1,3-Бис[[3-(3,4-дигидроксифенил)-1-оксо-2-пропенил]-окси]4,5-дигидроксициклогексанкарбоновая кислота.

Аморфная масса белого или почти белого цвета, без запаха.

Цинеол. . (Mr 154,3). [470-82-6]. 1,8-Цинеол. Эвкалиптол. 1,8-Эпокси-n-ментан.

Бесцветная жидкость. Практически не растворим в воде. Смешивается с этанолом безводным.

от 0,922 до 0,927.

от 1,456 до 1,459.

Температура затвердевания (2.1.2.17). От 0 °C до 1 °C.

Температурные пределы перегонки (2.1.2.11). От 174 °C до 177 °C.

Фенол. 1 г встряхивают с 20 мл воды P. После разделения слоев к 10 мл водного слоя прибавляют 0,1 мл раствора железа (III) хлорида P1. Раствор не должен окрашиваться в фиолетовый цвет.

Терпентинное масло. 1 г цинеола растворяют в 5 мл 90% этанола (об/об) P, по каплям прибавляют свежеприготовленную бромную воду P. Для получения желтого окрашивания, неисчезающего в течение 30 мин, должно быть израсходовано не более 0,5 мл.

Остаток после выпаривания. Не более 0,05%.

К 10,0 мл прибавляют 25 мл воды P, выпаривают на водяной бане, остаток сушат до постоянной массы при температуре от 100 °C до 105 °C.

Цинеол, применяемый в газовой хроматографии, должен выдерживать следующее дополнительное испытание.

Количественное определение. Определение проводят методом газовой хроматографии (2.1.2.27) в соответствии с указаниями в частной фармакопейной статье Масло мяты перечной, используя цинеол в качестве испытуемого раствора.

Содержание цинеола, рассчитанное методом внутренней нормализации, должно быть не менее 98,0%.

1,4-Цинеол. . (Mr 154,3). [470-67-7]. 1-Метил-4-(1-метилэтил)-7-оксабицикло[2.2.1]гептан. 1-Изопропил-4-метил-7-оксабицикло[2.2.1]гептан.

Бесцветная жидкость.

около 0,900.

около 1,445.

Температура кипения около 173 °C.

Цинк. Zn. ( 65,4). [7440-66-6].

Содержит не менее 99,5% Zn.

Цилиндры, гранулы, шарики серебристо-белого цвета или стружка с синим блеском.

Мышьяк (2.1.4.2, метод А). Не более 0,2 ppm. 5,0 г цинка растворяют в смеси 15 мл кислоты хлороводородной P и 25 мл воды P.

Цинк активированный.

Цинк в виде цилиндров или шариков помещают в коническую колбу, прибавляют достаточное количество 50 ppm раствора кислоты хлорплатиновой P, чтобы полностью покрыть металл, через 10 мин металл промывают водой, удаляют воду и тотчас сушат.

Мышьяк. К 5 г цинка активированного прибавляют 15 мл кислоты хлороводородной P, 25 мл воды. P, 0,1 мл раствора олова (II) хлорида P и 5 мл раствора калия йодида P. Далее поступают, в соответствии указаниям в испытании на мышьяк (2.1.4.2, метод А). На ртутно-бромидной бумаге P не должно наблюдаться окрашивания.

Активность. Повторяют испытание на мышьяк, используя те же реактивы, прибавляют раствор, содержащий 1 мкг мышьяка. На ртутно-бромидной бумаге P появляется заметное окрашивание.

Цинка ацетат. . (Mr 219,5). [5970-45-6]. Ацетата цинка дигидрат.

Блестящие кристаллы белого или почти белого цвета, слегка выветривающиеся на воздухе. Легко растворим в воде, растворим в 96% этаноле. При температуре 100 °C теряет кристаллизационную воду.

около 1,735.

Температура плавления около 237 °C.

Цинка ацетата раствор.

5,9 г цинка ацетата P растворяют при перемешивании в смеси 600 мл воды P и 150 мл уксусной кислоты ледяной P. При перемешивании прибавляют 150 мл раствора аммиака концентрированного P, охлаждают до комнатной температуры и доводят pH раствором аммиака P до значения 6,4, доводят объем раствора водой P до 1000 мл.

Цинка оксид. ZnO. (Mr 81,4). [1314-13-2]. Оксид цинка.

Содержит не менее 99,0% и не более 100,5% ZnO в пересчете на прокаленную субстанцию.

Мягкий аморфный порошок белого или слегка желтовато-белого цвета, свободный от твердых частиц.

Практически не растворим в воде и 96% этаноле, растворяется в разбавленных минеральных кислотах.

Цинка порошок. Zn. ( 65,4). [7440-66-6].

Содержит не менее 90,0% Zn ( 65,4).

Очень мелкий порошок серого цвета. Растворим в хлороводородной кислоте разбавленной P.

Цинка сульфат. . (Mr 287,5). [7446-20-0]. Сульфата цинка гептагидрат.

Содержит не менее 99,0% и не более 104,0% .

Кристаллический порошок белого или почти белого цвета или бесцветные прозрачные кристаллы. Выветривается на воздухе.

Очень легко растворим в воде, практически не растворим в 96% этаноле.

Цинка хлорид. . (Mr 136,3). [7646-85-7]. Хлорид цинка.

Содержит не менее 95,0% и не более 100,5% .

Кристаллический порошок белого или почти белого цвета или белые палочки. Расплывается на воздухе.

Очень легко растворим в воде, легко растворим в 96% этаноле и глицерине.

Цинка хлорида раствор в кислоте муравьиной.

20 г цинка хлорида P растворяют в 80 г раствора 850 г/л кислоты муравьиной безводной P.

Цинка хлорида раствор йодированный.

20 г цинка хлорида P и 6,5 г калия йодида P растворяют в 10,5 мл воды P, прибавляют 0,5 г йода P и встряхивают в течение 15 мин. При необходимости фильтруют.

Хранят в защищенном от света месте.

Цинка йодида и крахмала раствор.

К раствору 2 г цинка хлорида P в 10 мл воды P прибавляют 0,4 г крахмала растворимого P и нагревают до растворения крахмала. После охлаждения до комнатной температуры прибавляют 1,0 мл бесцветного раствора, содержащего 0,10 г цинка P в виде опилок и 0,2 г йода P в воде P, доводят объем раствора водой P до 100 мл, фильтруют.

Хранят в защищенном от света месте.

Испытание на чувствительность. 0,05 мл раствора натрия нитрита P доводят водой P до объема 50 мл. К 5 мл полученного раствора прибавляют 0,1 мл серной кислоты разбавленной P и 0,05 мл приготовленного раствора цинка йодида и крахмала и смешивают; раствор окрашивается в синий цвет.

Цинхонидин. . (Mr 294,4). [485-71-2]. (R)-(Хинол-4-ил)[(2S,4S,5R)-5-винилхинуклидин-2-ил]метанол.

Кристаллический порошок белого или почти белого цвета. Очень мало растворим в воде и петролейном эфире, умеренно растворим в 96% этаноле.

от -105 до -110. Определение проводят, используя раствор 50 г/л в 96% этаноле P.

Температура плавления около 208 °C с разложением.

Хранят в защищенном от света месте.

Цинхонин. . (Mr 294,4). [118-10-5]. (S)-(Хинол-4-ил)[(2R,4S,5R)-5-винилхинуклидин-2-ил]метанол.

Кристаллический порошок белого или почти белого цвета. Очень мало растворим в воде, умеренно растворим в 96% этаноле и метаноле.

от +225 до +230. Определение проводят, используя раствор 50 г/л в 96% этаноле P.

Температура плавления около 263 °C.

Хранят в защищенном от света месте.

Цирконила нитрат. Основная соль, соответствующая примерно формуле . [14985-18-3].

Кристаллический порошок или кристаллы белого или почти белого цвета. Гигроскопичен, растворим в воде. Водный раствор прозрачный или слегка опалесцирующий.

Хранят в воздухонепроницаемом контейнере.

Цирконила нитрата раствор.

Раствор 1 г/л в смеси растворителей вода P - хлороводородная кислота P (40:60).

Цирконила хлорид. Основная соль, соответствующая примерно формуле . [15461-27-5].

Содержит не менее 96,0% .

Кристаллический порошок или кристаллы белого или почти белого цвета. Легко растворим в воде и 96% этаноле.

Количественное определение. 0,600 г растворяют в смеси 5 мл азотной кислоты P и 50 мл воды P, прибавляют 50,0 мл 0,1 M раствора серебра нитрата, 3 мл раствора дибутилфталата P, взбалтывают и титруют 0,1 M раствором аммония тиоцианата до красновато-желтого окрашивания, используя в качестве индикатора 2 мл раствора железа (III) аммония сульфата P2.

1 мл 0,1 M раствора серебра нитрата соответствует 16,11 мг .

L-Цистеин. . (Mr 121,1). [52-90-4].

Порошок. Легко растворим в воде, 96% этаноле и уксусной кислоте, практически не растворим в ацетоне.

Цистеина гидрохлорид. . (Mr 175,6). [7048-04-6]. (2R)-2-Амино-3-сульфанилпропановой кислоты гидрохлорида моногидрат.

Содержит не менее 98,5% и не более 101,0% в пересчете на сухую субстанцию.

Продукт ферментации или гидролиза белков.

Кристаллический порошок белого или почти белого цвета или бесцветные кристаллы.

Легко растворим в воде, мало растворим в 96% этаноле.

L-Цистин. . (Mr 240,3). [56-89-3].

Кристаллический порошок белого или почти белого цвета. Практически не растворим в воде и 96% этаноле, растворяется в разбавленных растворах гидроксидов щелочных металлов.

от -218 до -224. Определение проводят в 1 M хлороводородной кислоте.

Температура плавления 250 °C с разложением.

Цитраль. . (Mr 152,2). [5392-40-5].

Смесь (2E) и (2Z)-3,7-Диметилокта-2,6-диеналя.

Жидкость светло-желтого цвета. Практически не растворима в воде, смешивается с 96% этанолом и глицерином.

Хроматография. Определение проводят методом тонкослойной хроматографии (2.1.2.26), используя в качестве тонкого слоя силикагель P. На хроматографическую пластинку наносят 10 мкл раствора 1 г/л в толуоле P. Хроматографируют, используя систему растворителей этилацетат P - толуол P (15:85). Когда фронт растворителей пройдет 15 см, пластинку вынимают из камеры и сушат на воздухе. Просматривают в УФ-свете при длине волны 254 нм. На полученной хроматограмме должно обнаруживаться только одно основное пятно.

Цитраль, используемый в газовой хроматографии, должен выдерживать следующее дополнительное испытание.

Количественное определение. Определение проводят методом газовой хроматографии (2.1.2.27) в соответствии с указаниями в частной фармакопейной статье Цитронеллы масло.

Содержание цитраля (нераль + гераниаль), рассчитанное методом внутренней нормализации, должно быть не менее 95,0%.

Цитрированная плазма кролика.

У кролика, не принимавшего пищу в течение 12 ч, отбирают кровь внутрисердечной пункцией, используя пластиковый шприц с иглой N 1, содержащий соответствующий объем раствора 38 г/л натрия цитрата P, так, чтобы конечное соотношение объемов раствора натрия цитрата и крови составляло 1:9. Отделяют плазму центрифугированием при ускорении от 1500g до 1800g и температуре от 15 °C до 20 °C в течение 30 мин.

Хранят при температуре от 0 °C до 6 °C.

Срок хранения 4 ч с момента отбора крови.

Цитронеллаль. . (Mr 154,3). [106-23-0]. 3.7-Диметил-6-октаналь.

Очень мало растворим в воде, растворим в 96% этаноле.

от 0,848 до 0,856.

около 1,446.

Цитронеллаль, используемый в газовой хроматографии, должен выдерживать следующее дополнительное испытание.

Количественное определение. Определение проводят методом газовой хроматографии (2.1.2.27) в соответствии с указаниями в частной фармакопейной статье Цитронеллы масло.

Содержание цитронеллаля, рассчитанное методом внутренней нормализации, должно быть не менее 95,0%.

Цитронеллилацетат. . (Mr 198,3). [150-84-5]. 3,7-Диметил-6-октен-1-илацетат.

0,890.

около 1,443.

Температура кипения 229 °C.

Цитронеллилацетат, используемый в газовой хроматографии, должен выдерживать следующее дополнительное испытание.

Количественное определение. Определение проводят методом газовой хроматографии (2.1.2.27) в соответствии с указаниями в частной фармакопейной статье Цитронеллы масло.

Содержание цитронеллилацетата, рассчитанное методом внутренней нормализации, должно быть не менее 95,0%.

Хранят в воздухонепроницаемом контейнере в защищенном от света месте.

Цитронеллол. . (Mr 156,3). [106-22-9]. 3.7-Диметилокт-6-ен-1-ол.

Бесцветная прозрачная жидкость. Практически не растворим в воде, смешивается с 96% этанолом.

0,857.

около 1,456.

Температура кипения от 220 °C до 222 °C.

Цитронеллол, используемый в газовой хроматографии, должен выдерживать следующее дополнительное испытание.

Количественное определение. Определение проводят методом газовой хроматографии (2.1.2.27) в соответствии с указаниями в частной фармакопейной статье Цитронеллы масло.

Содержание цитронеллола, рассчитанное методом внутренней нормализации, должно быть не менее 95,0%.

Хранят в воздухонепроницаемом контейнере в защищенном от света месте.

Цитроптен. . (Mr 206,2). [487-06-9]. Лиметтин. 5,7-Диметокси-2H-1-бензопиран-2-он.

Игольчатые кристаллы. Практически не растворим в воде и петролейном эфире, легко растворим в ацетоне и 96% этаноле.

Температура плавления около 145 °C.

Хроматография. Определение проводят методом тонкослойной хроматографии (2.1.2.26), используя в качестве тонкого слоя силикагель GF254P. На хроматографическую пластинку наносят 10 мкл раствора 1 г/л в толуоле P. Хроматографируют, используя систему растворителей этилацетат P - толуол P (15:85). Когда фронт растворителей пройдет 15 см, пластинку вынимают из камеры и сушат на воздухе. Просматривают в УФ-свете при длине волны 254 нм. На полученной хроматограмме должно обнаруживаться только одно основное пятно.

Щавелевая кислота. . (Mr 126,1). [6153-56-6]. Этандикарбоновой кислоты дигидрат.

Кристаллы белого или почти белого цвета. Растворима в воде, легко растворима в 96% этаноле.

Щавелевой кислоты и серной кислоты раствор.

Раствор 50 г/л щавелевой кислоты P в охлажденной смеси равных объемов серной кислоты P и воды P.

Эвгенол. . (Mr 164,2). [97-53-0]. 4-Аллил-2-метоксифенол.

Бесцветная или бледно-желтого цвета маслянистая жидкость, под действием воздуха и света темнеет и становится более вязкой. Практически не растворим в воде, смешивается с 96% этанолом, жирными и эфирными маслами.

около 1,07.

Температура кипения около 250 °C.

Эвгенол, используемый в газовой хроматографии, должен выдерживать следующее дополнительное испытание.

Количественное определение. Определение проводят методом газовой хроматографии (2.1.2.27) в соответствии с указаниями в частной фармакопейной статье Масло гвоздичное, используя эвгенол в качестве испытуемого раствора.

Содержание эвгенола, рассчитанное методом внутренней нормализации, должно быть не менее 98,0%.

Хранят в защищенном от света месте.

Эметина дигидрохлорид.. (Mr 644). [316-42-7]. (2S,3R,11bS)-2-[[(1R)-6,7-Диметокси-1,2,3,4-тетрагидроизохинолин-1-ил]метил]-3-этил-9,10-диметокси-1,3,4,6,7,11b-гексагидро-2H-бензо[а]хинолизина дигидрохлорид.

Эметина гидрохлорида пентагидрат содержит не менее 98,0% и не более 102,0% C29H42Cl2N 2O4 в пересчете на сухую субстанцию.

Белый или слегка желтоватый кристаллический порошок. Легко растворим в воде и в спирте.

Эмодин. . (Mr 270,2). [518-82-1]. 1,3,8-Тригидрокси-6-метилантрахинон.

Игольчатые кристаллы оранжево-красного цвета. Практически не растворим в воде, растворим в 96% этаноле и растворах гидроксидов щелочных металлов.

Хроматография. Определение проводят методом тонкослойной хроматографии (2.1.2.26) в соответствии с указаниями в частной фармакопейной статье Корень ревеня. На хроматограмме должно обнаруживаться только одно основное пятно.

Эритритол. . (Mr 122,1). [149-32-6]. (2R,3S)-бутан-1,2,3,4-тетрол (мезоэритрит).

Содержит не менее 96,0% и не более 102,0% в пересчете на сухую субстанцию.

Белый или почти белый кристаллический порошок или сыпучие гранулы.

Легко растворим в воде, очень мало растворим в 96% этаноле.

Эрукамид. . (Mr 337,6). [112-84-5]. (Z)-Докоз-13-еноамид.

Порошок желтоватого или белого цвета, или гранулы. Практически не растворим в воде, очень легко растворим в метиленхлориде, растворим в этаноле безводном.

Температура плавления около 70 °C.

Эскулин. . (Mr 367,3). [531-75-9]. 6-(-D-Глюкопиранозилокси)-7-гидрокси-2Н-хромен-2-он.

Порошок белого или почти белого цвета или бесцветные кристаллы. Умеренно растворим в воде и 96% этаноле, легко растворим в горячей воде и горячем 96% этаноле.

Хроматография. Определение проводят методом тонкослойной хроматографии (2.1.2.26) в соответствии с указаниями в частной фармакопейной статье Элеутерококк; на хроматограмме должно обнаруживаться только одно основное пятно.

Эстрагол. . (Mr 148,2). [140-67-0]. 1-Метокси-4-проп-2-енилбензол.

Жидкость. Смешивается с 96% этанолом.

около 1,52.

Температура кипения около 216 °C.

Эстрагол, используемый в газовой хроматографии, должен выдерживать следующее испытание.

Количественное определение. Определение проводят методом газовой хроматографии (2.1.2.27) в соответствии с указаниями в частной фармакопейной статье Масло анисовое, используя эстрагол в качестве испытуемого раствора.

Содержание эстрагола, рассчитанное методом внутренней нормализации, должно быть не менее 98,0%.

Эстрадиол. . (Mr 272,4). [50-28-2]. Экстра-1,3,5(10)-триен-3,17-диол. -Эстрадиол.

Призматические кристаллы, стабильные на воздухе. Практически не растворим в воде, легко растворим в 96% этаноле, растворим в ацетоне и диоксане, умеренно растворим в растительных маслах.

Температура плавления от 173 °C до 179 °C.

17-Эстрадиол. . (Mr 272,4). [57-91-0].

Кристаллический порошок белого или почти белого цвета или бесцветные кристаллы.

Температура плавления от 220 °C до 223 °C.

Эсцин. [6805-41-0].

Смесь родственных сапонинов, полученных из семян Aesculus hippocastanum L.

Очень мелкий аморфный порошок почти белого или слегка красноватого или желтоватого цвета.

Хроматография. Определение проводят методом тонкослойной хроматографии (2.1.2.26) в соответствии с указаниями в частной фармакопейной статье Корень сенеги, используя 20 мкл раствора. После опрыскивания хроматограммы раствором анисового альдегида P и нагревания на хроматограмме испытуемого раствора должно обнаруживаться основное пятно с около 0,4.

Этанол. [64-17-5].

См. Этанол безводный P.

Этанол безводный. . (Mr 46,07). [64-17-5].

Содержит при температуре 20 °C не менее 99,5% (об/об) (99,2% м/м), рассчитанного по относительной плотности с использованием алкоголеметрических таблиц.

Бесцветная, прозрачная, летучая, легковоспламеняющаяся жидкость. Гигроскопична.

Смешивается с водой и метиленхлоридом.

Горит голубым бездымным пламенем.

Температура кипения около 78 °C.

Этанол P1.

Должен выдерживать требования в частной фармакопейной статье Этанол безводный P и следующее дополнительное испытание.

Метанол. Определение проводят методом газовой хроматографии (2.1.2.27).

Испытуемый раствор. Испытуемый этанол.

Раствор сравнения. 0,50 мл метанола безводного P доводят испытуемым этанолом до объема 100,0 мл. 1,0 мл полученного раствора доводят испытуемым этанолом до объема 100,0 мл. Хроматографирование проводят на газовом хроматографе с пламенно-ионизационным детектором в следующих условиях:

- колонка стеклянная размером 2 м x 2 мм, заполненная сополимером этилвинилбензол-дивинилбензола P с размером частиц от 75 мкм до 100 мкм;

- газ-носитель азот для хроматографии P;

- скорость потока 30 мл/мин;

- температура колонки 130 °C;

- температура устройства для ввода проб 150 °C;

- температура детектора 200 °C.

Вводят по 1 мкл испытуемого раствора и раствора сравнения поочередно три раза. После каждого хроматографирования нагревают колонку до температуры 230 °C в течение 8 мин. Интегрируют пик метанола.

Содержание метанола в процентах рассчитывают по формуле:

,

где: a - содержание метанола в растворе сравнения в процентах;

b - площадь пика метанола на хроматограмме испытуемого раствора;

c - площадь пика метанола на хромотограмме раствора сравнения.

Этанол (96%). [64-17-5].

Содержит при температуре 20 °C не менее 95,1% (об/об) (92,6% м/м) и не более 96,9% (об/об) (95,2% м/м) (Mr 46,07), рассчитанного по относительной плотности с использованием алкоголеметрических таблиц, и воды.

Бесцветная, прозрачная, летучая, легковоспламеняющаяся жидкость. Гигроскопичен.

Смешивается с водой и метиленхлоридом.

Горит голубым бездымным пламенем.

Температура кипения около 78 °C.

Этанол (x% об/об).

Для получения раствора, в котором содержание этанола соответствует величине x, смешивают соответствующие объемы воды P и 96% спирта P, учитывая эффекты нагревания и уменьшения объема, сопровождающие приготовление такой смеси.

Этаноламин. . (Mr 61,1). [141-43-5]. 2-Аминоэтанол.

Прозрачная бесцветная вязкая гигроскопическая жидкость. Смешивается с водой и метанолом.

около 1,04.

около 1,454.

Температура плавления около 11 °C.

Хранят в воздухонепроницаемом контейнере.

Этилакрилат. . (Mr 100,1). [140-88-5]. Этилпроп-2-эноат.

Бесцветная жидкость.

около 0,924.

около 1,406.

Температура кипения около 99 °C.

Температура плавления около -71 °C.

Этилацетат. . (Mr 88,1). [141-78-6].

Прозрачная бесцветная жидкость. Растворим в воде, смешивается с 96% этанолом.

от 0,901 до 0,904.

Температура кипения от 76 °C до 78 °C.

Этилацетат обработанный.

200 г сульфаминовой кислоты P диспергируют в этилацетате P и доводят тем же растворителем до объема 1000 мл. Полученную суспензию перемешивают в течение 3 сут и фильтруют через бумажный фильтр. Срок хранения 1 мес.

Этилбензол. . (Mr 106,2). [100-41-4].

Содержит не менее 99,5% (м/м) , определяют методом газовой хроматографии.

Прозрачная бесцветная жидкость. Практически не растворим в воде, растворим в ацетоне и 96% этаноле.

около 0,87.

около 1,496.

Температура кипения около 135 °C.

Этилбензоат. . (Mr 150,2). [93-89-0].

Прозрачная бесцветная жидкость светопреломляющая жидкость. Практически не растворим в воде, смешивается с 96% этанолом и петролейным эфиром.

около 1,050.

около 1,506.

Температура кипения от 211 °C до 213 °C.

Этил-5-бромовалерат. . (Mr 209,1). [14660-52-7]. Этил-5-бромпентаноат.

Прозрачная бесцветная жидкость.

около 1,321.

Температура кипения от 104 °C до 109 °C.

2-Этилгексан-1,3-диол. . (Mr 146,2). [94-96-2].

Слегка маслянистая жидкость. Растворим в этаноле безводном, 2-пропаноле, пропиленгликоле и масле касторовом.

около 0,942.

около 1,451.

Температура кипения около 244 °C.

2-Этилгексановая кислота. . (Mr 144,2). [149-57-5].

Бесцветная жидкость.

около 0,91.

около 1,425.

Родственные вещества. Определение проводят методом газовой хроматографии (2.1.2.27). Хроматографируют 1 мкл раствора, приготовленного следующим образом: 0,2 г кислоты 2-этилгексановой суспендируют в 5 мл воды P, прибавляют 3 мл хлороводородной кислоты разбавленной P и 5 мл гексана P, встряхивают в течение 1 мин, после разделения слоев используют верхний слой. Проводят хроматографирование в соответствии с испытанием на кислоту 2-этил-гексановую, указанным в частной фармакопейной статье Амоксицилин натрия. Сумма площадей любых пиков, кроме основного и пика растворителя, не должна превышать 2,5% площади основного пика.

Этиленбис[3,3-ди(3-трет-бутил-4-гидроксифенил)бутират]. [32509-66-3].

См. Этиленбис[3,3-ди(3-(1,1-диметилэтил)-4-гидроксифенил)бутират] P.

Этиленбис[3,3-ди(3-(1,1-диметилэтил)-4-гидроксифенил)бутират]. . (Mr 795). [32509-66-3]. Этиленбис[3,3-ди(3-трет-бутил-4-гидроксифенил)бутират].

Кристаллический порошок. Практически не растворим в воде и петролейном эфире, очень легко растворим в ацетоне и метаноле.

Температура плавления около 165 °C.

Этиленгликоль. . (Mr 62,1). [107-21-1]. Этан-1,2-диол.

Содержит не менее 99,0% C2H6O2.

Бесцветная, слегка вязкая гигроскопичная жидкость. Смешивается с водой и 96% этанолом.

от 1,113 до 1,115.

около 1,432.

Температура плавления около -12 °C.

Температура кипения около 198 °C.

Кислотность. К 10 мл прибавляют 20 мл воды P и 1 мл раствора фенолфталеина P; окраска раствора должна измениться до розовой при прибавлении не более 0,15 мл 0,02 M раствора натрия гидроксида.

Вода (2.1.5.12). Не более 0,2%.

Этиленгликоля монометиловый эфир. . (Mr 76,1). [109-86-4]. 2-Метоксиэтанол.

Содержит не менее 99,0% .

Прозрачная бесцветная жидкость. Смешивается с водой, ацетоном и 96% этанолом.

около 0,97.

около 1,403.

Температура кипения около 125 °C.

Этиленгликоля моноэтиловый эфир. . (Mr 90,1). [110-80-5]. 2-Этоксиэтанол.

Содержит не менее 99,0% .

Прозрачная бесцветная жидкость. Смешивается с водой, ацетоном и 96% этанолом.

около 0,93.

около 1,406.

Температура кипения около 135 °C.

Этилендиамин. . (Mr 60,1). [107-15-3]. Этан-1,2-диамин.

Прозрачная бесцветная дымящаяся жидкость; имеет сильно щелочную реакцию.

Смешивается с водой и 96% этанолом.

Температура кипения около 116 °C.

(Этилендинитрил)тетрауксусная кислота. . (Mr 292,2). [60-00-4]. N,N-1,2-этандиилбис[N-(карбоксиметил)глицин]. Эдетовая кислота.

Кристаллический порошок белого или почти белого цвета. Очень мало растворима в воде.

Температура плавления около 250 °C с разложением.

Этиленоксид. . (Mr 44,05). [75-21-8]. Оксиран.

Бесцветный воспламеняющийся газ. Очень легко растворим в воде и этаноле безводном.

Температура сжижения около 12 °C.

Этиленоксида раствор.

Взвешивают количество охлажденного основного раствора этиленоксида P, соответствующее 2,5 мг этиленоксида, в охлажденной колбе и доводят макроголом 200 P1 до 50,0 г, тщательно перемешивают. 2,5 г полученного раствора доводят макроголом 200 P1 до объема 25,0 мл (5 мкг этиленоксида в 1 г раствора).

Готовят непосредственно перед использованием.

Раствор может быть приготовлен с использованием подходящего коммерческого реактива вместо этиленоксида основного раствора P путем разбавления.

Этиленоксида раствор P1.

1,0 мл (точная навеска) охлажденного основного раствора этиленоксида P, доводят макроголом 200 P1 до объема 50,0 мл и тщательно перемешивают. 2,5 г полученного раствора доводят макроголом 200 P1 до объема 25,0 мл. Содержание этиленоксида, в ppm, вычисляют из объема, определенного взвешиванием, принимая плотность макрогола 200 P1 равной 1,127.

Готовят непосредственно перед использованием.

Раствор может быть приготовлен с использованием подходящего коммерческого реактива вместо этиленоксида основного раствора P путем разбавления.

Этиленоксида раствор P2.

1,00 г охлажденного основного раствора этиленоксида P, (соответствует 2,5 мг этиленоксида), помещают в предварительно взвешенную колбу, содержащую 40,0 г охлажденного макрогола 200 P1 и перемешивают. Определяют точную массу и разводят до расчетной массы таким образом, чтобы получить раствор, содержащий 50 мкг этиленоксида в 1 г раствора. Взвешивают 10,00 г, помещают в колбу, содержащую около 30 мл воды P, перемешивают и доводят водой P до объема 50,0 мл (10 мкг/мл этиленоксида).

Готовят непосредственно перед использованием.

Раствор может быть приготовлен с использованием подходящего коммерческого реактива вместо этиленоксида основного раствора P путем разбавления.

Этиленоксида раствор P3.

10,0 мл раствора этиленоксида P2 доводят водой P до объема 50,0 мл (2 мкг/мл этиленоксида).

Готовят непосредственно перед использованием.

Этиленоксида раствор P4.

1,0 мл основного раствора этиленоксида P1 доводят водой P до объема 100,0 мл. 1,0 мл полученного раствора доводят водой P до 25,0 мл.

Этиленоксида основной раствор.

Все операции, по приготовлению растворов выполняют в вытяжном шкафу. Защищают руки и лицо, надевая полиэтиленовые защитные перчатки и подходящую маску для лица. Растворы хранят в воздухонепроницаемом контейнере в холодильнике при температуре от 4 °C до 8 °C. Все испытания проводят три раза.

В сухую чистую тест-пробирку, охлажденную в смеси из 1 части натрия хлорида P и 3 частей измельченного льда, медленно вводят поток газообразного этиленоксида P, позволяя конденсироваться на внутренней стенке тест-пробирки. С помощью стеклянного шприца, предварительно охлажденного до температуры -10 °C, помещают около 300 мкл (соответствует примерно 0,25 г этиленоксида) жидкого этиленоксида P в 50 мл макрогола 200 P1. Определяют абсорбированное количество этиленоксида взвешиванием до и после абсорбции (Meo). Доводят макроголом 200 P1 до объема 100,0 мл. Перед использованием тщательно перемешивают.

Количественное определение. К 10 мл суспензии 500 г/л магния хлорида P в этаноле безводном P прибавляют 20,0 мл 0,1 M хлороводородной кислоты спиртовой. Колбу закрывают пробкой, взбалтывают до получения насыщенного раствора и для достижения равновесия выдерживают в течение ночи. 5,00 г основного раствора 2,5 г/л этиленоксида P помещают в колбу, взвешивают, выдерживают в течение 30 мин и титруют 0,1 M раствором калия гидроксида спиртовым потенциометрически (2.1.2.19).

Проводят контрольный опыт, используя вместо основного раствора этиленоксида такое же количество макрогола 200 P1.

Содержание этиленоксида в миллиграммах в одном грамме рассчитывают по формуле:

,

где: , - объемы 0,1 M раствора калия гидроксида спиртового израсходованные на титрование контрольного и испытуемого раствора, соответственно;

f - поправочный коэффициент к молярности 0,1 M раствора калия гидроксида спиртового;

m - масса навески испытуемого образца в граммах.

Этиленоксида основной раствор P1.

Раствор 50 г/л этиленоксида P в метаноле P.

Используют либо пригодный коммерческий реактив, либо готовят раствор, соответствующий вышеупомянутому составу.

Этиленоксида основной раствор P2.

Раствор 50 г/л этиленоксида P в метиленхлориде P.

Используют либо пригодный коммерческий реактив, либо готовят раствор, соответствующий вышеупомянутому составу.

Этиленхлорид. . (Mr 99,0). [107-06-2]. 1,2-Дихлорэтан.

Прозрачная бесцветная жидкость. Растворим примерно в 120 частях воды и 2 частях 96% этанола.

около 1,25,

Температурные пределы перегонки (2.1.2.11). От 82 °C до 84 °C; должно перегоняться не менее 95%.

N-Этилмалеимид. . (Mr 125,1). [128-53-0]. 1-Этил-1 H-пиррол-2,5-дион.

Бесцветные кристаллы. Умеренно растворим в воде, легко растворим в 96% этаноле.

Температура плавления от 41 °C до 45 °C.

Хранят при температуре от 2 °C до 8 °C.

Этилметансульфонат. . (Mr 124,2). [62-50-0].

Прозрачная бесцветная жидкость.

Содержит не менее 99,0% .

Плотность около 1,206 г/см3 (20 °C).

около 1,418.

Температура кипения около 213 °C.

Этилметилкетон. [78-93-3].

См. Метилэтилкетон P.

2-Этил-2-метилянтарная кислота. . (Mr 160,2). [631-31-2]. 2-Этил-2-метилбутандикарбоновая кислота.

Температура плавления от 104 °C до 107 °C.

Этилпарагидроксибензоат. . (Mr 166,2). [120-47-8]. Этил-4-гидроксибензоат.

Содержит не менее 98,0% и не более 102,0% .

Белый или почти белый, кристаллический порошок или бесцветные кристаллы.

Очень мало растворим в воде, легко растворим в 96% этаноле и метаноле.

2-Этилпиридин. . (Mr 107,2). [100-71-0].

Бесцветная или коричневатая жидкость.

около 0,939.

около 1,496,

Температура кипения около 149 °C.

Этилформиат. . (Mr 74,1). [109-94-4]. Этилметаноат.

Прозрачная бесцветная воспламеняющаяся жидкость. Легко растворим в воде, смешивается с 96% этанолом.

около 0,919.

около 1,36.

Температура кипения около 54 °C.

Этилцианоацетат. . (Mr 113,1). [105-56-6].

Бесцветная или светло-желтого цвета жидкость. Мало растворим в воде, смешивается с 96% этанолом.

Температура кипения от 205 °C до 209 °C с разложением.

Этион. . (Mr 384,5). [563-12-2].

Температура плавления от -24 °C до -25 °C.

Может быть использован подходящий раствор стандартного образца (10 нг/мкл в циклогексане).

Этоксихризоидина гидрохлорид.

. (Mr 292,8). [2313-87-3]. 4-[(4-Этоксифенил)-диазенил]фенилен-1,3-диамина гидрохлорид.

Порошок красноватого цвета. Растворим в 96% этаноле.

Этоксихризоидина раствор.

Раствор 1 г/л в 96% этаноле P.

Испытание на чувствительность. К смеси 5 мл хлороводородной кислоты разбавленной P и 0,05 мл раствора этоксихризоидина прибавляют 0,05 мл 0,0167 M раствора бромид-бромата. Окраска раствора должна измениться от красной до светло-желтой в течение 2 мин.

Эуглобулины бычьи.

Используют свежую бычью кровь, собранную в раствор антикоагулянта (например, раствор натрия цитрата). Отбрасывают любую гемолизированную кровь. Центрифугируют с ускорением от 1500g до 1800g при температуре от 15 °C до 20 °C для получения супернатанта плазмы с низким содержанием тромбоцитов.

К 1 л плазмы бычьей прибавляют 75 г бария сульфата P, встряхивают в течение 30 мин, затем центрифугируют с ускорением от 1500g до 1800g при температуре от 15 °C до 20 °C и отделяют прозрачную надосадочную жидкость. Прибавляют 10 мл раствора 0,2 мг/мл апротинина P и встряхивают до смешения. В контейнер с минимальной вместимостью 30 л в камере с температурой 4 °C помещают 25 л воды дистиллированной P, охлажденной до температуры 4 °C, прибавляют около 500 г твердого углерода диоксида и тотчас, при перемешивании, прибавляют надосадочную жидкость, полученную из плазмы. Образуется белый осадок. Для осаждения выдерживают при температуре 4 °C от 10 ч до 15 ч. Прозрачную надосадочную жидкость отделяют с помощью сифона. Собирают осадок центрифугированием при температуре 4 °C. Суспендируют осадок механическим диспергированием в 500 мл воды дистиллированной P при температуре 4 °C, взбалтывают в течение 5 мин и отделяют осадок центрифугированием при температуре 4 °C. Осадок механически диспергируют в 60 мл раствора, содержащего 9 г/л натрия хлорида P и 0,9 г/л натрия цитрата P, доводят pH раствором 10 г/л натрия гидроксида P до значения 7,2 - 7,4 и фильтруют через стеклянный фильтр (2.1.1.2). Полученный осадок измельчают в ступке, фильтр и ступку промывают 40 мл раствора, содержащего 9 г/л натрия хлорида P и 0,9 г/л натрия цитрата P, доводят тем же раствором до объема 100 мл и лиофилизируют. Обычно выход составляет от 6 г до 8 г эуглобулинов из 1000 мл плазмы бычьей.

Испытание на пригодность. Готовят раствор, используя фосфатный буферный раствор с pH 7,4 P, содержащий 30 г/л альбумина бычьего P.

В тест-пробирку диаметром 8 мм, помещенную в водяную баню при температуре 37 °C, вносят 0,2 мл раствора сравнения урокиназы, содержащего 100 МЕ/мл, и 0,1 мл раствора тромбина человеческого P, содержащего 20 МЕ/мл. Быстро вводят 0,5 мл раствора, содержащего 10 мг эуглобулинов бычьих в миллилитре. Должен образоваться плотный сгусток за время менее 10 с. Отмечают время, прошедшее между прибавлением раствора эуглобулинов бычьих и разрушением сгустка. Время лизиса не должно превышать 15 мин.

Хранят в сухом месте при температуре 4 °C.

Срок хранения 1 год.

Эуглобулины человеческие.

Для приготовления используют свежую человеческую кровь, собранную в раствор антикоагулянта (например, раствор натрия цитрата) или человеческую кровь для переливания, собранную в пластмассовые контейнеры для крови, с только что истекшим сроком хранения. Отбрасывают любую гемолизированную кровь. Центрифугируют с ускорением от 1500g до 1800g при температуре 15 °C для получения супернатанта плазмы с низким содержанием тромбоцитов. Допускается смешивание плазмы, полученной из крови одной группы.

К 1 л плазмы прибавляют 75 г бария сульфата P, взбалтывают в течение 30 мин, затем центрифугируют при температуре 15 °C с ускорением не менее чем 15000g и отделяют прозрачную надосадочную жидкость. Прибавляют 10 мл раствора 0,2 мг/мл апротинина P и встряхивают до смешения. В контейнер с минимальной вместимостью 30 л в камере с температурой 4 °C помещают 25 л воды дистиллированной P, охлажденной до температуры 4 °C, прибавляют около 500 г твердого углерода диоксида и тотчас прибавляют, при перемешивании, надосадочную жидкость, полученную из плазмы; образуется белый осадок. Оставляют для осаждения при температуре 4 °C на 10 - 15 ч. Удаляют прозрачную надосадочную жидкость с помощью сифонирования. Собирают осадок центрифугированием при температуре 4 °C. Суспендируют осадок механическим диспергированием в 500 мл воды дистиллированной P при температуре 4 °C, взбалтывают в течение 5 мин и отделяют осадок центрифугированием при температуре 4 °C. Механически диспергируют осадок в 60 мл раствора, содержащего 9 г/л натрия хлорида P и 0,9 г/л натрия цитрата P, и доводят pH раствором натрия гидроксида P до значения 7,2 - 7,4. Фильтруют через стеклянный фильтр (2.1.1.2). Полученный осадок измельчают с помощью подходящего инструмента. Промывают фильтр и инструмент 40 мл раствора, содержащего 9 г/л натрия хлорида P и 0,9 г/л натрия цитрата P, и доводят тем же раствором до объема 100 мл. Лиофилизируют. Обычно выход составляет от 6 г до 8 г эуглобулинов из 1000 мл плазмы человеческой.

Испытание на пригодность. Для испытания готовят раствор, используя фосфатный буферный раствор с pH 7,2 P, содержащий 30 г/л альбумина бычьего P. В тест-пробирку диаметром 8 мм, помещенную в водяную баню при температуре 37 °C, вносят 0,1 мл раствора сравнения стрептокиназы, содержащего 10 МЕ/мл стрептокиназной активности, и 0,1 мл раствора тромбина человеческого P, содержащего 20 МЕ/мл. Быстро прибавляют 1 мл раствора, содержащего 10 мг/мл эуглобулинов человеческих. Должен образоваться плотный сгусток за время менее 10 с. Отмечают время, прошедшее между прибавлением раствора эуглобулинов человеческих и разрушением сгустка. Время лизиса не должно превышать 15 мин.

Хранят в воздухонепроницаемом контейнере при температуре 4 °C.

Срок хранения 1 год.

Эфир. . (Mr 74,1). [60-29-7].

Прозрачная бесцветная, летучая, очень подвижная, легко воспламеняющаяся жидкость. Гигроскопичен, растворим в воде, смешиваемая с 96% этанолом.

от 0,713 до 0,715.

Температура кипения от 34 °C до 35 °C.

Не перегоняют, если эфир не выдерживает испытания на пероксиды.

Пероксиды. 8 мл раствора крахмала с калия йодидом P помещают в цилиндр с притертой стеклянной пробкой вместимостью 12 мл и диаметром около 1,5 см. Объем цилиндра заполняют полностью испытуемым эфиром, энергично перемешивают и выдерживают в темном месте в течение 30 мин. Не должно обнаруживаться окрашивание.

Название и концентрация любого добавленного стабилизатора должны быть указаны на этикетке.

Хранят в воздухонепроницаемом контейнере в защищенном от света месте при температуре не выше 15 °C.

Эфир, свободный от пероксидов. . (Mr 74,1). Эфир для наркоза.

Диэтиловый эфир, в котором допускается присутствие подходящего нелетучего антиоксиданта соответствующей концентрации.

Прозрачная, бесцветная, летучая, очень подвижная жидкость.

Растворим в 15 частях воды, смешивается с 96% этанолом и жирными маслами.

Янтарная кислота. . (Mr 118,1). [110-15-6]. Бутандикарбоновая кислота.

Кристаллический порошок белого или почти белого цвета или бесцветные кристаллы. Растворима в воде и 96% этаноле.

Температура плавления от 184 °C до 187 °C.

20201002-2019

2.2.1.2. Стандартные растворы для испытаний на предельное содержание примесей

В стандартных растворах в скобках указано количественное содержание ионов/элементов. Для ионов указывают числовое значение заряда, а затем знак заряда ("+" или "-"), например, палладия иона стандартный раствор (500 ppm ) - раствор палладия хлорида. Для элементов, входящих в состав сложных ионов/комплексных соединений, указывают их степень окисления, то есть знак условного заряда ("+" или "-"), а затем числовое значение. Например, палладия стандартный раствор (20 ppm ) - раствор комплекса .

Алюминия ионов стандартный раствор (200 ppm ).

Количество алюминия-калия сульфата P, эквивалентное 0,352 г , растворяют в воде P, прибавляют 10 мл серной кислоты разбавленной P и доводят объем раствора водой P до 100,0 мл.

Алюминия ионов стандартный раствор (100 ppm ).

8,947 г алюминия хлорида P растворяют в воде P и доводят объем раствора тем же растворителем до 1000,0 мл.

Раствор разводят водой P в 10 раз непосредственно перед использованием.

Алюминия ионов стандартный раствор (10 ppm ).

Количество алюминия нитрата P, эквивалентное 1,39 г , растворяют в воде P и доводят объем раствора тем же растворителем до 100,0 мл.

Раствор разводят водой P в 100 раз непосредственно перед использованием.

Алюминия ионов стандартный раствор (2 ppm ).

Количество алюминия-калия сульфат P, эквивалентное 0,352 г , растворяют в 10 мл серной кислоты разбавленной P и доводят объем раствора водой P до объема 100,0 мл.

Раствор разводят водой P в 100 раз непосредственно перед использованием.

Аммония ионов стандартный раствор (200 ppm ).

0,593 г аммония хлорида P, высушенного в эксикаторе над серной кислотой до постоянной массы, помещают в мерную колбу вместимостью 1000 мл, растворяют в воде P и доводят объем раствора тем же растворителем до 1000,0 мл и перемешивают.

Аммония ионов стандартный раствор (100 ppm ).

Количество аммония хлорида P, эквивалентное 0,741 г , растворяют в воде P и доводят объем раствора тем же растворителем до 1000,0 мл.

10,0 мл полученного раствора доводят водой P до объема 25,0 мл непосредственно перед использованием.

Аммония ионов стандартный раствор (3 ppm ).

Количество аммония хлорида P, эквивалентное 0,889 г , растворяют в воде P и доводят объем раствора тем же растворителем до 1000,0 мл.

Раствор разводят водой P в 100 раз непосредственно перед использованием.

Аммония ионов стандартный раствор (2 ppm ).

1 мл стандартного раствора аммония иона (200 ppm ) P доводят водой P до объема 100,0 мл и перемешивают. Раствор готовят непосредственно перед использованием.

Аммония ионов стандартный раствор (2,5 ppm ).

Количество аммония хлорида P, эквивалентное 0,741 г , растворяют в воде P и доводят объем раствора тем же растворителем до 1000,0 мл.

Раствор разводят водой P в 100 раз непосредственно перед использованием.

Аммония ионов стандартный раствор (1 ppm ).

Стандартный раствор аммония ионов (2,5 ppm) P разводят водой P в 2,5 раза непосредственно перед использованием.

Ацетальдегида стандартный раствор (100 ppm ).

1,0 г ацетальдегида P растворяют в 2-пропаноле P и доводят объем раствора тем же растворителем до 100,0 мл. 5,0 мл полученного раствора доводят 2-пропанолом P до объема 500,0 мл.

Раствор готовят непосредственно перед использованием.

Ацетальдегида стандартный раствор (100 ppm ) P1.

1,0 г ацетальдегида P растворяют в воде P и доводят объем раствора тем же растворителем до 100,0 мл. 5,0 мл полученного раствора доводят водой P до объема 500,0 мл.

Раствор готовят непосредственно перед использованием.

Бария ионов стандартный раствор (0,1% ).

Количество бария хлорида P, эквивалентное 0,178 г , растворяют в воде дистиллированной P и доводят объем раствора тем же растворителем до 100,0 мл.

Бария ионов стандартный раствор (50 ppm ).

Количество бария хлорида P, эквивалентное 0,178 г , растворяют в воде дистиллированной P и доводят объем раствора тем же растворителем до 100,0 мл.

Раствор разводят водой дистиллированной P в 20 раз непосредственно перед использованием.

Бария ионов стандартный раствор (2 ppm ).

Стандартный раствор бария ионов (50 ppm ) P разводят водой дистиллированной P в 25 раз непосредственно перед использованием.

Ванадия стандартный раствор (1 г/л ).

Количество аммония ванадата P, эквивалентное 0,230 г , растворяют в воде P и доводят тем же растворителем до объема 100,0 мл.

Висмута ионов стандартный раствор (100 ppm ).

Количество висмута P, эквивалентное 0,500 г Bi, растворяют в 50 мл азотной кислоты P и доводят объем раствора водой P до 500,0 мл.

Раствор разводят азотной кислотой разбавленной P в 10 раз непосредственно перед использованием.

Водорода пероксида стандартный раствор (10 ppm ).

10,0 мл раствора водорода пероксида разбавленного P доводят водой P до объема 300,0 мл. 10,0 мл полученного раствора доводят водой P до объема 1000,0 мл.

Раствор готовят непосредственно перед использованием.

Водорода пероксида стандартный раствор (2 ppm ).

10,0 мл раствора водорода пероксида разбавленного P доводят водой P до объема 300,0 мл. 2,0 мл полученного раствора доводят водой P до объема 1000,0 мл.

Раствор готовят непосредственно перед использованием.

Германия стандартный раствор (100 ppm ).

Количество аммония гексафторгерманата (IV) P, эквивалентное 0,307 г , растворяют в 0,01% (об/об) растворе фтороводородной кислоты P и доводят водой P до объема 1000 мл.

Глиоксаля стандартный раствор (20 ppm ).

Количество раствора глиоксаля P, эквивалентное 0,200 г , взвешивают в мерной колбе и доводят объем раствора этанолом безводным P до 100,0 мл.

Раствор разводят этанолом безводным P в 100 раз непосредственно перед использованием.

Глиоксаля стандартный раствор (2 ppm ).

Стандартный раствор глиоксаля (20ppm ) P разводят этанолом безводным P в 10 раз непосредственно перед использованием.

Железа ионов стандартный раствор (0,1% ).

0,100 г Fe растворяют в минимально необходимом количестве смеси равных объемов хлороводородной кислоты P и воды P и доводят водой P до объема 100,0 мл.

Железа ионов стандартный раствор (250 ppm ).

4,840 г железа (III) хлорида P растворяют в 150 г/л хлороводородной кислоты P и доводят той же кислотой до объема 100,0 мл.

Раствор разводят водой P в 40 раз непосредственно перед использованием.

Железа ионов стандартный раствор (20 ppm ).

Количество железа (III) аммония сульфата P, эквивалентное 0,863 г , растворяют в 25 мл серной кислоты разбавленной P и доводят объем раствора водой P до 500,0 мл.

Раствор разводят водой P в 10 раз непосредственно перед использованием.

Железа ионов стандартный раствор (10 ppm ).

Количество железа (III) аммония сульфата P, эквивалентное 7,022 г , растворяют в 25 мл серной кислоты разбавленной P и доводят объем раствора водой P до 1000,0 мл.

Раствор разводят водой P в 100 раз непосредственно перед использованием.

Железа ионов стандартный раствор (8 ppm ).

80 мг железа P растворяют в 50 мл 220 г/л хлороводородной кислоты P и доводят объем раствора водой P до 1000,0 мл.

Раствор разводят водой P в 10 раз непосредственно перед использованием.

Железа ионов стандартный раствор (2 ppm ).

Стандартный раствор железа ионов (20 ppm ) P непосредственно перед использованием разводят водой P в 10 раз.

Йодид-ионов стандартный раствор (10 ppm ).

Количество калия йодида P, эквивалентное 0,131 г KI, растворяют в воде P и доводят тем же растворителем до объема 100,0 мл.

Раствор разводят водой P в 100 раз непосредственно перед использованием.

Кадмия ионов стандартный раствор (0,1% ).

Количество кадмия P, эквивалентное 0,100 г Cd, растворяют в минимально необходимом количестве равных объемов хлороводородной кислоты P и воды P, доводят 1% (об/об) хлороводородной кислотой P до объема 100,0 мл.

Кадмия ионов стандартный раствор (10 ppm ).

Стандартный раствор кадмия ионов (0,1% ) разводят 1% (об/об) хлороводородной кислотой P в 100 раз непосредственно перед использованием.

Калия ионов стандартный раствор (0,2% ).

Количество калия сульфата P, эквивалентное 0,446 г , растворяют в воде дистиллированной P и доводят объем раствора тем же растворителем до 100,0 мл.

Калия ионов стандартный раствор (600 ppm ).

Количество калия сульфата P, эквивалентное 2,676 г , растворяют в 100,0 мл воды P.

Раствор разводят водой P в 20 раз непосредственно перед использованием.

Калия ионов стандартный раствор (100 ppm ).

Количество калия сульфата P, эквивалентное 0,446 г , растворяют в 100,0 мл воды P.

Раствор разводят водой P в 20 раз непосредственно перед использованием.

Калия ионов стандартный раствор (20 ppm ).

Стандартный раствор калия ионов (100 ppm ) разводят водой P в 5 раз непосредственно перед использованием.

Кальция ионов стандартный раствор (400 ppm ).

Количество кальция карбоната P, эквивалентное 1,000 г , растворяют в 23 мл 1 M хлороводородной кислоты и доводят объем раствора водой дистиллированной P до 100,0 мл.

Раствор разводят водой дистиллированной P в 10 раз непосредственно перед использованием.

Кальция ионов стандартный раствор (100 ppm ).

Количество кальция карбоната P, эквивалентное 0,624 г , растворяют в 3 мл уксусной кислоты P и доводят объем раствора водой дистиллированной P до 250,0 мл.

Раствор разводят водой дистиллированной P в 10 раз непосредственно перед использованием.

Кальция ионов стандартный раствор (100 ppm ) P1.

Количество кальция хлорида безводного P, эквивалентное 2,769 г , растворяют в хлороводородной кислоте разбавленной P и доводят объем раствора тем же растворителем до 1000,0 мл.

Раствор разводят водой P в 10 раз непосредственно перед использованием.

Кальция ионов стандартный раствор спиртовой (100 ppm ).

Количество кальция карбоната P, эквивалентное 2,50 г , растворяют в 12 мл уксусной кислоты P и доводят объем раствора водой дистиллированной P до 1000,0 мл.

Раствор разводят 96% этанолом P в 10 раз непосредственно перед использованием.

Кальция ионов стандартный раствор (10 ppm ).

Количество кальция карбоната P, эквивалентное 0,624 г , растворяют в 3 мл уксусной кислоты P и доводят объем раствора водой дистиллированной P до 250,0 мл.

Раствор разводят водой дистиллированной P в 100 раз непосредственно перед использованием.

Кобальта ионов стандартный раствор (100 ppm ).

Количество кобальта нитрата P, эквивалентное 0,494 г , растворяют в 500 мл 1 M раствора азотной кислоты и доводят объем прозрачного раствора водой P до 1000 мл.

Магния ионов стандартный раствор (0,1% ).

Количество магния сульфата P, эквивалентное 1,010 г , растворяют в воде дистиллированной P и доводят объем раствора тем же растворителем до 100,0 мл.

Магния ионов стандартный раствор (1000 ppm ).

5,275 г магния нитрата P растворяют в 16 мл азотной кислоты разбавленной P и доводят объем раствора водой P до 500,0 мл.

Стандартизация. Определение магния проводят комплексометрически (2.5.11).

Магния ионов стандартный раствор (100 ppm ).

Количество магния сульфата P, эквивалентное 1,010 г , растворяют в воде P и доводят объем раствора тем же растворителем до 100,0 мл.

Раствор разводят водой P в 10 раз непосредственно перед использованием.

Магния ионов стандартный раствор (10 ppm ).

Стандартный раствор магния ионов (100 ppm ) P разводят водой P в 10 раз непосредственно перед использованием.

Магния ионов стандартный раствор (10 ppm ) P1.

8,365 г магния хлорида P растворяют в хлороводородной кислоте разбавленной P и доводят объем раствора тем же растворителем до 1000,0 мл.

Раствор разводят водой P в 100 раз непосредственно перед использованием.

Марганца ионов стандартный раствор (1000 ppm ).

Количество марганца сульфата, эквивалентное 3,08 г , растворяют в 500 мл 1 M раствора азотной кислоты и доводят объем раствора водой P до 1000 мл.

Марганца ионов стандартный раствор (100 ppm ).

Количество марганца сульфата, эквивалентное 0,308 г , растворяют в 500 мл 1 M раствора азотной кислоты и доводят объем прозрачного раствора водой P до 1000 мл.

Меди стандартный раствор жирорастворимый (1000 ppm Cu).

Медь (металл) органическое соединение в масле.

Меди ионов стандартный раствор (0,1% ).

Количество меди сульфата пентагидрата P, эквивалентное 0,393 г , растворяют в воде P и доводят объем раствора тем же растворителем до 100,0 мл.

Меди ионов стандартный раствор (10 ppm ).

Стандартный раствор меди ионов (0,1% ) P разводят водой P в 100 раз непосредственно перед использованием.

Меди ионов стандартный раствор (0,1 ppm ).

Стандартный раствор меди ионов (10 ppm ) P разводят водой P в 100 раз непосредственно перед использованием.

Мышьяка стандартный раствор (10 ppm ).

Количество мышьяка (III) оксида P, эквивалентное 0,330 г , растворяют в 5 мл раствора натрия гидроксида разбавленного P и доводят объем раствора водой P до 250,0 мл.

Раствор разводят водой P в 100 раз непосредственно перед использованием.

Мышьяка стандартный раствор (1 ppm ).

Стандартный раствор мышьяка (10 ppm ) P разводят водой P в 10 раз непосредственно перед использованием.

Мышьяка стандартный раствор (0,1 ppm ).

Стандартный раствор мышьяка (1 ppm ) P разводят водой P в 10 раз непосредственно перед использованием.

Натрия ионов стандартный раствор (1000 ppm ).

Количество натрия карбоната безводного P, эквивалентное 2,305 г , растворяют в смеси 25 мл воды P и 25 мл азотной кислоты P и доводят объем раствора водой P до 1000,0 мл.

Натрия ионов стандартный раствор (200 ppm ).

Количество натрия хлорида P, эквивалентное 0,509 г NaCl, растворяют в воде P и доводят объем раствора тем же растворителем до 100,0 мл.

Раствор разводят водой P в 10 раз непосредственно перед использованием.

Натрия ионов стандартный раствор (50 ppm ).

Стандартный раствор натрия ионов (200 ppm ) P разводят водой P в 4 раза.

Никеля стандартный раствор жирорастворимый (1000 ppm Ni).

Никель (металл) органическое соединение в масле.

Никеля ионов стандартный раствор (10 ppm ).

Количество никеля сульфата P, эквивалентное 4,78 г , растворяют в воде P и доводят объем раствора тем же растворителем до 1000,0 мл.

Раствор разводят водой P в 100 раз непосредственно перед использованием.

Никеля ионов стандартный раствор (5 ppm ).

Стандартный раствор никеля ионов (10 ppm ) P разводят водой для хроматографии P в 2 раза.

Никеля ионов стандартный раствор (0,2 ppm ).

Стандартный раствор никеля ионов (10 ppm ) P разводят водой P в 50 раз непосредственно перед использованием.

Никеля ионов стандартный раствор (0,1 ppm ).

Стандартный раствор никеля ионов (10 ppm ) P разводят водой P в 100 раз непосредственно перед использованием.

Нитрат-ионов стандартный раствор (100 ppm ).

Количество калия нитрата P, эквивалентное 0,815 г , растворяют в воде P и доводят объем раствора тем же растворителем до 500,0 мл.

Раствор разводят водой P в 10 раз непосредственно перед использованием.

Нитрат-ионов стандартный раствор (10 ppm ).

Стандартный раствор нитрат-ионов (100 ppm ) P разводят водой P в 10 раз непосредственно перед использованием.

Нитрат-ионов стандартный раствор (2 ppm ).

Стандартный раствор нитрат-ионов (10ppm ) P разводят водой P в 5 раз непосредственно перед использованием.

Олова стандартный раствор жирорастворимый (1000 ppm Sn).

Олово (металл) органическое соединение в масле.

Олова ионов стандартный раствор (5 ppm ).

Количество олова P, эквивалентное 0,500 г Sn, растворяют в смеси 5 мл воды P и 25 мл хлороводородной кислоты P, доводят объем раствора водой P до 1000,0 мл.

Раствор разводят 2,5% (об/об) хлороводородной кислотой P в 100 раз непосредственно перед использованием.

Олова ионов стандартный раствор (0,1 ppm ).

Стандартный раствор олова ионов (5 ppm ) P разводят водой P в 50 раз непосредственно перед использованием.

Палладия ионов стандартный раствор (500 ppm ).

50,0 мг палладия P растворяют в 9 мл хлороводородной кислоты P и доводят объем раствора водой P до 100,0 мл.

Палладия стандартный раствор (20 ppm ).

0,333 мг палладия хлорида P растворяют в 2 мл теплой хлороводородной кислоты P и доводят объем раствора смесью равных объемов хлороводородной кислоты разбавленной P и воды P до 1000,0 мл.

Раствор разводят водой P в 10 раз непосредственно перед использованием.

Палладия ионов стандартный раствор (0,5 ppm ).

1 мл стандартного раствора палладия ионов (500 ppm ) P разводят смесью 0,3 объема азотной кислоты P и 99,7 объема воды P.

Платины стандартный раствор (30 ppm ).

80 мг хлорплатиновой кислоты P растворяют в 1 M кислоте хлороводородной и доводят объем раствора тем же растворителем до 100,0 мл.

Раствор разводят 1 M хлороводородной кислотой в 10 раз непосредственно перед использованием.

Ртути ионов стандартный раствор (1000 ppm ).

Количество ртути хлорида P, эквивалентное 1,354 г , растворяют в 50 мл азотной кислоты разбавленной P и доводят объем раствора водой P до 1000,0 мл.

Ртути ионов стандартный раствор (10 ppm ).

Количество ртути хлорида P, эквивалентное 0,338 г , растворяют в 250,0 мл воды P.

Раствор разводят водой P в 100 раз непосредственно перед использованием.

Свинца стандартный раствор жирорастворимый (1000 ppm Pb).

Свинец (металл) органическое соединение в масле.

Свинца ионов стандартный раствор (0,1% ).

Количество свинца (II) нитрата P, эквивалентное 0,400 г , растворяют в воде P и доводят тем же растворителем до объема 250,0 мл.

Свинца ионов стандартный раствор (0,1% ) P1.

Количество свинца (II) нитрата P, эквивалентное 0,400 г , растворяют в азотной кислоте разбавленной, свободной от свинца, P и доводят тем же растворителем до объема 250,0 мл.

Свинца ионов стандартный раствор (100 ppm ).

Стандартный раствор свинца ионов (0,1% ) P разводят водой P в 10 раз непосредственно перед использованием.

Свинца ионов стандартный раствор (10 ppm ).

Стандартный раствор свинца ионов (100 ppm ) P разводят водой P в 10 раз непосредственно перед использованием.

Свинца ионов стандартный раствор (10 ppm ) P1.

0,160 г свинца (II) нитрата P растворяют в 100 мл воды P, прибавляют 1 мл азотной кислоты, свободной от свинца, P и доводят объем раствора водой P до 1000,0 мл.

Раствор разводят водой P в 10 раз непосредственно перед использованием.

Свинца ионов стандартный раствор (10 ppm ) P2.

Стандартный раствор свинца ионов (0,1% ) P1 разводят азотной кислотой разбавленной, свободной от свинца, P в 100 раз. Используют в течение 1 недели.

Свинца ионов стандартный раствор (2 ppm ).

Стандартный раствор свинца ионов (10 ppm ) P разводят водой P в 5 раз непосредственно перед использованием.

Свинца ионов стандартный раствор (1 ppm ).

Стандартный раствор свинца ионов (10 ppm ) P разводят водой P в 10 раз непосредственно перед использованием.

Свинца ионов стандартный раствор (0,5 ppm ).

Стандартный раствор свинца ионов (10 ppm ) P2 разводят азотной кислотой разбавленной, свободной от свинца, P в 20 раз. Используют в течение 1 сут.

Свинца ионов стандартный раствор (0,25 ppm ).

Стандартный раствор свинца ионов (1 ppm ) P разводят водой P в 4 раз непосредственно перед использованием.

Свинца ионов стандартный раствор (0,1 ppm ).

Стандартный раствор свинца ионов (1 ppm ) P разводят водой P в 10 раз непосредственно перед использованием.

Селена стандартный раствор (100 ppm ).

0,100 г селена P растворяют в 2 мл азотной кислоты P, выпаривают досуха. Остаток растворяют 2 мл воды P и выпаривают досуха; данную операцию повторяют три раза. Остаток растворяют в 50 мл хлороводородной кислоты разбавленной P и доводят объем раствора той же кислотой до 1000,0 мл.

Селена стандартный раствор (1 ppm ).

Количество селенистой кислоты P, эквивалентное 6,54 мг , растворяют в воде P и доводят объем раствора тем же растворителем до 100,0 мл.

Раствор разводят водой P в 40 раз непосредственно перед использованием.

Серебра ионов стандартный раствор (5 ppm ).

Количество серебра нитрата P, эквивалентное 0,790 г , растворяют в воде P и доводят объем раствора тем же растворителем до 1000,0 мл.

Раствор разводят водой P в 100 раз непосредственно перед использованием.

Стронция ионов стандартный раствор (1,0% ).

Количество стронция карбоната P, эквивалентное 1,6849 г , покрывают водой P, прибавляют хлороводородную кислоту P до растворения и прекращения выделения пузырьков газа, фильтруют и доводят водой P до объема 100,0 мл.

Сульфат-ионов стандартный раствор (100 ppm ).

Количество калия сульфата P, эквивалентное 0,181 г , растворяют в воде дистиллированной P и доводят объем раствора тем же растворителем до 100,0 мл.

Раствор разводят водой дистиллированной P в 10 раз непосредственно перед использованием.

Сульфат-ионов стандартный раствор (10 ppm ).

Количество калия сульфата P, эквивалентное 0,181 г , растворяют в воде дистиллированной P и доводят объем раствора тем же растворителем до 100,0 мл.

Раствор разводят водой дистиллированной P в 100 раз непосредственно перед использованием.

Сульфат-ионов стандартный раствор (10 ppm ) P1.

Количество калия сульфата P, эквивалентное 0,181 г , растворяют в 30% (об/об) этаноле P и доводят объем раствора тем же растворителем до 100,0 мл.

Раствор разводят 30% (об/об) этанолом P в 100 раз непосредственно перед использованием.

Сульфит-ионов стандартный раствор (80 ppm ).

3,150 г натрия сульфита безводного P растворяют в свежеприготовленной воде, дистиллированной P и доводят объем раствора тем же растворителем до 100,0 мл. 0,5 мл полученного раствора доводят свежеприготовленной водой дистиллированной P до объема 100,0 мл.

Сульфит-ионов стандартный раствор (1,5 ppm ).

Количество натрия метабисульфита P, эквивалентное 0,152 г , растворяют в воде P и доводят объем раствора тем же растворителем до 100,0 мл. 5,0 мл раствора доводят водой P до объема 100,0 мл. К 3,0 мл полученного раствора прибавляют 4,0 мл 0,1 M раствора натрия гидроксида и доводят объем раствора водой P до 100,0 мл.

Сурьмы стандартный раствор (100 ppm ).

Количество сурьмы калия тартрата P, эквивалентное 0,274 г , растворяют в 500 мл 1 M хлороводородной кислоты и доводят объем раствора водой P до 1000,0 мл.

Сурьмы стандартный раствор (1 ppm ).

Количество сурьмы калия тартрата P, эквивалентное 0,274 г , растворяют в 20 мл хлороводородной кислоты P1 и доводят прозрачный раствор водой P до объема 100,0 мл. К 10,0 мл полученного раствора прибавляют 200 мл хлороводородной кислоты P1 и доводят объем раствора водой P до 1000,0 мл. К 100,0 мл данного раствора прибавляют 300 мл хлороводородной кислоты P1 и доводят объем раствора водой P до 1000,0 мл.

Разбавленные растворы готовят непосредственно перед использованием.

Таллия ионов стандартный раствор (10 ppm ).

Количество таллия сульфата P, эквивалентное 0,1235 г , растворяют в растворе 9 г/л натрия хлорида P и доводят объем раствора тем же растворителем до 1000,0 мл. 10,0 мл полученного раствора доводят раствором 9 г/л натрия хлорида P до объема 100,0 мл.

Титана ионов стандартный раствор (100 ppm ).

100,0 мг титана P растворяют, при необходимости, нагревая в 100 мл хлороводородной кислоты P, разведенной водой P до объема 150 мл; охлаждают и доводят водой P до объема 1000,0 мл.

Ферроцианида-ионов стандартный раствор ().

Количество калия ферроцианида P, эквивалентное 0,20 г , растворяют в воде P и доводят объем раствора тем же растворителем до 100,0 мл.

Раствор разводят водой P в 10 раз непосредственно перед использованием.

Феррицианида-ионов стандартный раствор ().

Количество калия феррицианида P, эквивалентное 0,78 г , растворяют в воде P, доводят объем раствора тем же растворителем до 100,0 мл.

Раствор разводят водой P в 100 раз непосредственно перед использованием.

Формальдегида стандартный раствор (5 ppm ).

Количество раствора формальдегида P, эквивалентное 1,0 г , доводят водой P до объема 1000,0 мл.

Раствор разводят водой P в 200 раз непосредственно перед использованием.

Фосфат-ионов стандартный раствор (200 ppm ).

Количество калия дигидрофосфата P, эквивалентное 0,286 г , растворяют в воде P, доводят объем раствора тем же растворителем до 1000,0 мл.

Фосфат-ионов стандартный раствор (5 ppm ).

Количество калия дигидрофосфата P, эквивалентное 0,716 г KH2PO4, растворяют в воде P, доводят объем раствора тем же растворителем до 1000,0 мл.

Раствор разводят водой P в 100 раз непосредственно перед использованием.

Фторид-ионов стандартный раствор (10 ppm ).

Количество натрия фторида P, эквивалентное 0,442 г NaF предварительно высушенного при температуре 300 °C в течение 12 ч, растворяют в воде P и доводят объем раствора тем же растворителем до 1000,0 мл (1 мл = 0,2 мг ).

Хранят в полиэтиленовом контейнере.

Раствор разводят водой P в 20 раз непосредственно перед использованием.

Фторид-ионов стандартный раствор (1 ppm ).

Стандартный раствор фторид-ионов (10 ppm ) P разводят водой P в 10 раз непосредственно перед использованием.

Хлорид-ионов стандартный раствор (50 ppm ).

Количество натрия хлорида P, эквивалентное 0,824 г NaCl, растворяют в воде P и доводят объем раствора тем же растворителем до 1000,0 мл.

Раствор разводят водой P в 10 раз непосредственно перед использованием.

Хлорид-ионов стандартный раствор (8 ppm ).

Количество натрия хлорида P, эквивалентное 1,32 г NaCl, растворяют в воде P и доводят объем раствора тем же растворителем до 1000,0 мл.

Раствор разводят водой P в 100 раз непосредственно перед использованием.

Хлорид-ионов стандартный раствор (5 ppm ).

Количество натрия хлорида P, эквивалентное 0,824 г NaCl, растворяют в воде P и доводят объем раствора тем же растворителем до 1000,0 мл.

Раствор разводят водой P в 100 раз непосредственно перед использованием.

Хрома стандартный раствор жирорастворимый (1000 ppm Cr).

Раствор хром (металл) органическое соединение в масле.

Хрома стандартный раствор (0,1% ).

Количество калия дихромата P, эквивалентное 2,83 г , растворяют в воде P и доводят объем раствора тем же растворителем до 1000,0 мл.

Хрома стандартный раствор (100 ppm ).

Количество калия дихромата P, эквивалентное 0,283 г , растворяют в воде P и доводят объем раствора тем же растворителем до 1000,0 мл.

Хрома стандартный раствор (0,1 ppm ).

Стандартный раствор хрома (100 ppm ) P разводят водой P в 1000 раз непосредственно перед использованием.

Цинка ионов стандартный раствор (5 мг/мл ).

3,15 г цинка оксида P растворяют в 15 мл хлороводородной кислоты P и доводят объем раствора водой P до 500,0 мл.

Цинка ионов стандартный раствор (100 ppm ).

Количество цинка сульфата P, эквивалентное 0,440 г , растворяют в 1 мл уксусной кислоты P и доводят объем раствора водой P до 100,0 мл.

Раствор разводят водой P в 10 раз непосредственно перед использованием.

Цинка ионов стандартный раствор (10 ppm ).

Стандартный раствор цинка ионов (100ppm ) P разводят водой P в 10 раз непосредственно перед использованием.

Цинка ионов стандартный раствор (5 ppm ).

Стандартный раствор цинка ионов (100 ppm ) P разводят водой P в 20 раз непосредственно перед использованием.

Циркония стандартный раствор (1 г/л ).

Количество цирконила нитрата P, эквивалентное 0,293 г , растворяют в смеси хлороводородная кислота P - вода P (2:8, об/об) и доводят объем раствора той же смесью растворителей до 100,0 мл.

202010003-2019

2.2.1.3 Растворы и буферные растворы

Забуференный ацетоновый раствор.

8,15 г натрия ацетата P и 42 г натрия хлорида P растворяют в воде P, прибавляют 68 мл 0,1 M хлороводородной кислоты, 150 мл ацетона P и доводят объем раствора водой P до 500 мл.

Раствор с pH 2,0.

6,57 г калия хлорида P растворяют в воде P прибавляют 119,0 мл 0,1 M хлороводородной кислоты и доводят объем раствора водой P до 1000,0 мл.

Фосфатный буферный раствор с pH 2,0.

8,95 г натрия гидрофосфата P и 3,40 г калия дигидрофосфата P растворяют в воде P доводят объем раствора тем же растворителем до 1000,0 мл. При необходимости корректируют pH раствора фосфорной кислотой P.

0,125 M Фосфатный буферный раствор с pH 2,0.

17,0 г калия дигидрофосфата P и 17,8 г динатриягидрофосфата безводного P растворяют в воде P и доводят объем раствора водой P до 1000,0 мл. При необходимости корректируют pH раствора фосфорной кислотой P.

Сульфатный буферный раствор с pH 2,0.

Раствор A. 132,1 г аммония сульфата P растворяют в воде P и доводят объем раствора тем же растворителем до 500,0 мл.

Раствор B. Осторожно при постоянном охлаждении и перемешивании 14 мл серной кислоты P прибавляют к приблизительно 400 мл воды P; охлаждают и доводят объем раствора водой P до 500,0 мл.

Смешивают равные объемы растворов A и B. При необходимости корректируют pH раствора.

Буферный раствор с pH 2,2.

6,7 мл фосфорной кислоты P смешивают с 55,0 мл раствора 40 г/л натрия гидроксида P и доводят объем раствора водой P до 1000,0 мл.

Буферный раствор с pH 2,5.

100 г калия дигидрофосфата P растворяют в 800 мл воды P корректируют pH хлороводородной кислотой P до значения 2,5 и доводят объем раствора водой P до 1000,0 мл.

Буферный раствор с pH 2,5 P1.

К 4,9 г фосфорной кислоты разбавленной P прибавляют 250 мл воды P корректируют pH раствором натрия гидроксида разбавленным P и доводят объем раствора водой P до 500,0 мл.

0,2 M Фосфатный буферный раствор с pH 2,5.

27,2 г калия дигидрофосфата P растворяют в 900 мл воды P корректируют pH фосфорной кислотой P до значения 2,5 и доводят объем раствора водой P до 1000,0 мл.

Фосфатный буферный раствор с pH 2,8.

7,8 г натрия дигидрофосфата P растворяют в 900 мл воды P корректируют pH раствора фосфорной кислотой P до значения 2,8 и доводят объем раствора тем же растворителем до 1000 мл.

Буферный раствор с pH 3,0.

21,0 г лимонной кислоты моногидрата P растворяют в 200 мл 1 M раствора натрия гидроксида и доводят объем раствора водой P до 1000 мл. 40,3 мл полученного раствора доводят 0,1 M хлороводородной кислотой до объема 100,0 мл.

0,1 M Фосфатный буферный раствор с pH 3,0.

12,0 г натрия дигидрофосфата безводного P растворяют в воде P корректируют pH раствора фосфорной кислотой разбавленной P1 и доводят объем раствора водой P до 1000 мл.

Фосфатный буферный раствор с pH 3,0.

0,7 мл фосфорной кислоты P смешивают со 100 мл воды P и доводят объем раствора тем же растворителем до 900 мл. Корректируют pH раствором натрия гидроксида концентрированного P до значения 3,0 и доводят объем раствора водой P до 1000 мл.

0,25 M Цитратный раствор с pH 3,0.

5,3 г лимонной кислоты моногидрата P растворяют в 80 мл воды P корректируют pH 1 M раствором натрия гидроксида и доводят объем раствора водой P до 100,0 мл.

Фосфатный буферный раствор с pH 3,0 P1.

3,40 г калия дигидрофосфата P растворяют в 900 мл воды P. Корректируют pH раствора фосфорной кислотой P до значения 3,0 и доводят объем раствора водой P до 1000,0 мл.

Фосфатный буферный раствор с pH 3,2.

К 900 мл раствора 4 г/л натрия дигидрофосфата P прибавляют 100 мл раствора 2,5 г/л фосфорной кислоты P. При необходимости корректируют pH раствора.

Фосфатный буферный раствор с pH 3,2 P1.

Корректируют pH раствора 35,8 г/л динатрия гидрофосфата P фосфорной кислотой разбавленной P до значения 3,2. 100,0 мл полученного раствора доводят водой P до объема 2000,0 мл.

Фосфатный буферный раствор с pH 3,25.

Около 1,36 г калия дигидрофосфата P растворяют в 1000 мл воды P и доводят pH раствора фосфорной кислотой разбавленной P до значения 3,25 +/- 0,05, фильтруют через мембранный фильтр с размером пор 0,45 мкм или менее.

Фосфатный буферный раствор с pH 3,4.

68,0 г калия дигидрофосфата P растворяют в воде P и доводят объем раствора тем же растворителем до 1000,0 мл. Корректируют pH фосфорной кислотой P.

Буферный раствор с pH 3,5.

25,0 г аммония ацетата P растворяют в 25 мл воды P прибавляют 38,0 мл хлороводородной кислоты P1. При необходимости, корректируют pH раствора хлороводородной кислотой разбавленной P или раствором аммиака разбавленным P1 и доводят объем раствора водой P до 100,0 мл.

Фосфатный раствор с pH 3,5.

68,0 г калия дигидрофосфата P растворяют в воде P доводят объем раствора тем же растворителем до 1000,0 мл. Корректируют pH раствора фосфорной кислотой P.

Буферный раствор с pH 3,6.

К 250,0 мл 0,2 M раствора калия гидрофталата P прибавляют 11,94 мл 0,2 M хлороводородной кислоты и доводят объем раствора водой P до 1000,0 мл.

Буферный раствор с pH 3,7.

К 15,0 мл уксусной кислоты P прибавляют 60 мл 96% этанола P и 20 мл воды P; корректируют pH раствором аммиака P до значения 3,7 и доводят объем раствора водой P до 100,0 мл.

Забуференный раствор меди сульфата с pH 4,0.

0,25 г меди (II) сульфата P и 4,5 г аммония ацетата P растворяют в уксусной кислоте разбавленной P и доводят объем раствора тем же растворителем до 100,0 мл.

0,1 M Натрия ацетата буферный раствор с pH 4,0.

822 мг натрия ацетата P растворяют в 100 мл воды P (раствор A). 1,44 мл уксусной кислоты ледяной P разводят 250 мл воды P (раствор B). 100 мл раствора B титруют 20 мл раствора A.

Ацетатный буферный раствор с pH 4,4.

136 г натрия ацетата P и 77 г аммония ацетата P растворяют в воде P и доводят объем раствора тем же растворителем до 1000,0 мл, затем прибавляют 250,0 мл уксусной кислоты ледяной P и перемешивают.

Фталатный буферный раствор с pH 4,4.

2,042 г калия гидрофталата P растворяют в 50 мл воды P прибавляют 7,5 мл 0,2 M раствора натрия гидроксида и доводят объем раствора водой P до 200,0 мл.

Ацетатный буферный раствор с pH 4,5.

77,1 г аммония ацетата P растворяют в воде P прибавляют 70 мл уксусной кислоты ледяной P и доводят объем раствора водой P до 1000,0 мл.

0,5 M Аммония ацетата буферный раствор с pH 4,5.

Смешивают 14,3 мл уксусной кислоты ледяной P и 470 мл воды P корректируют pH раствором аммиака концентрированным P до значения 4,5 и доводят объем раствора водой P до 500,0 мл.

0,05 M Фосфатный раствор с pH 4,5.

6,80 г калия дигидрофосфата P растворяют в 1000,0 мл воды P. Значение pH раствора должно быть 4,5.

Натрия ацетата буферный раствор с pH 4,5.

63 г натрия ацетата безводного P растворяют в воде P прибавляют 90 мл уксусной кислоты P корректируют pH до значения 4,5 и доводят объем раствора водой P до 1000 мл.

Ацетатный буферный раствор с pH 4,6.

5,4 г натрия ацетата P растворяют в 50 мл воды P прибавляют 2,4 г уксусной кислоты ледяной P и доводят водой P до объема 100,0 мл. При необходимости корректируют pH раствора.

Сукцинатный буферный раствор с pH 4,6.

11,8 г янтарной кислоты P растворяют в смеси 600 мл воды P и 82 мл 1 M раствора натрия гидроксида и доводят объем раствора водой P до 1000,0 мл.

Ацетатный буферный раствор с pH 4,7.

136,1 г натрия ацетата P растворяют в 500 мл воды P. 250 мл полученного раствора смешивают с 250 мл уксусной кислоты разбавленной P. Встряхивают дважды со свежеприготовленным отфильтрованным раствором 0,1 г/л дитизона P в хлороформе P. Встряхивают с углерода тетрахлоридом P до обесцвечивания экстракта. Водный слой фильтруют для удаления следов углерода тетрахлорида.

Ацетатный буферный раствор с pH 4,7 P1.

136,1 г натрия ацетата P растворяют в 500 мл воды P. 250 мл полученного раствора смешивают с 250 мл уксусной кислоты разбавленной P.

Ацетатный буферный раствор с pH 5,0.

К 120 мл раствора 6 г/л уксусной кислоты ледяной P прибавляют 100 мл 0,1 M раствора калия гидроксида и около 250 мл воды P перемешивают, корректируют pH раствором 6 г/л уксусной кислоты P или 0,1 M раствором калия гидроксида до значения 5,0 и доводят объем полученного раствора водой P до 1000,0 мл.

0,2 M Натрия фосфата буферный раствор дейтерированный с pH 5,0.

2,76 г натрия дигидрофосфата моногидрата P растворяют в 90 мл дейтерия оксида P корректируют pH дейтерированным раствором фосфорной кислоты P или 1 M раствором натрия гидроксида P и доводят объем раствора оксидом дейтерия P до 100 мл, перемешивают.

Фосфатный раствор с pH 5,0.

2,72 г калия дигидрофосфата P растворяют в 800 мл воды P корректируют pH1 M раствором калия гидроксида и доводят объем раствора водой P до 1000 мл.

Цитратный буферный раствор с pH 5,0.

Готовят раствор, содержащий раствор 20,1 г/л лимонной кислоты моногидрат P и раствор 8,0 г/л натрия гидроксида P доводят pH хлороводородной кислотой разбавленной P.

Буферный раствор с pH 5,2.

1,02 г калия гидрофталата P растворяют в 30,0 мл 0,1 M раствора натрия гидроксида и доводят объем раствора водой P до 100,0 мл.

0,067 M Фосфатный буферный раствор с pH 5,4.

Смешивают соответствующие объемы раствора 23,99 г/л динатрия гидрофосфата P и раствора 9,12 г/л натрия дигидрофосфата моногидрата P для получения раствора с pH 5,4.

Ацетатно-эдетатный буферный раствор с pH 5,5.

250 г аммония ацетата P и 15 г натрия эдетата P растворяют в 400 мл воды P и прибавляют 125 мл уксусной кислоты ледяной P.

Буферный раствор с pH 5,5.

54,4 г натрия ацетата P растворяют в 50 мл воды P при необходимости, нагревают до температуры 35 °C. После охлаждения медленно прибавляют 10 мл уксусной кислоты безводной P встряхивают и доводят объем раствора водой P до 100,0 мл.

Фосфатный буферный раствор с pH 5,5.

Раствор A. 13,61 г калия дигидрофосфата P растворяют в воде P и доводят объем раствора тем же растворителем до 1000,0 мл.

Раствор B. 35,81 г динатрия гидрофосфата P растворяют в воде P и доводят объем раствора тем же растворителем до 1000,0 мл.

Смешивают 96,4 мл раствора A и 3,6 мл раствора B.

Фосфатно-цитратный буферный раствор с pH 5,5.

Смешивают 56,85 мл раствора 28,4 г/л динатрия гидрофосфата безводного P и 43,15 мл раствора 21 г/л лимонной кислоты моногидрата P.

Фосфатный буферный раствор с pH 5,6.

Раствор A. 0,908 г калия дигидрофосфата P растворяют в воде P и доводят объем раствора тем же растворителем до 100,0 мл.

Раствор B. 1,161 г дикалия гидрофосфата P растворяют в воде P и доводят объем раствора тем же растворителем до 100,0 мл.

Смешивают 94,4 мл раствора A и 5,6 мл раствора B. При необходимости корректируют pH раствором A или раствором B до значения 5,6.

Фосфатный буферный раствор с pH 5,8.

1,19 г динатрия гидрофосфата дигидрата P и 8,25 г калия дигидрофосфата P растворяют в воде P и доводят объем раствора тем же растворителем до 1000,0 мл.

Ацетатный буферный раствор с pH 6,0.

100 г аммония ацетата P растворяют в 300 мл воды P прибавляют 4,1 мл уксусной кислоты ледяной P. При необходимости корректируют pH раствором аммиака P или уксусной кислотой P и доводят объем раствора водой P до 500,0 мл.

Диэтиламмония фосфата буферный раствор с pH 6,0.

68 мл фосфорной кислоты P доводят водой P до объема 500 мл. К 25 мл полученного раствора прибавляют 450 мл воды P и 6 мл диэтиламина P. При необходимости корректируют pH диэтиламином P или фосфорной кислотой P до значения 6 +/- 0,05 и доводят объем раствора водой P до 500,0 мл.

1 M морфолинэтансульфоната буферный раствор с pH 6,0.

48,8 г 2-[N-морфолин]этансульфоновой кислоты P растворяют в 160 мл воды P и прибавляют 25 мл 2 M раствор натрия гидроксида P. Корректируют pH 2 M раствором натрия гидроксида P до значения 6,0 и доводят почти до 250 мл. При необходимости pH корректируют 2 M раствором натрия гидроксида P и доводят объем раствора водой P до 250,0 мл.

Фосфатный буферный раствор с pH 6,0.

Смешивают 63,2 мл раствора 71,5 г/л динатрия гидрофосфата додекагидрата P и 36,8 мл раствора 21 г/л лимонной кислоты моногидрата P.

Фосфатный буферный раствор с pH 6,0 P1.

6,8 г натрия дигидрофосфата P растворяют в воде P и доводят объем раствора водой P до 1000,0 мл. Корректирует pH раствором натрия гидроксида концентрированным P.

Фосфатный буферный раствор с pH 6,0 P2.

К 250,0 мл 0,2 M раствора калия дигидрофосфата P прибавляют 28,5 мл 0,2 M раствора натрия гидроксида и доводят объем раствора водой P до 1000,0 мл.

Фосфатный буферный раствор с pH 6,4.

2,5 г динатрия гидрофосфа тадодекагидрата P 2,5 г натрия дигидрофосфата P и 8,2 г натрия хлорида P растворяют в 950 мл воды P. При необходимости корректируют pH 1 M раствором натрия гидроксида или 1 M хлороводородной кислотой до значения 6,4 и доводят объем раствора водой P до 1000,0 мл.

0,5 M Фталатный буферный раствор с pH 6,4.

100 г калия гидрофталата P растворяют в воде P и доводят объем раствора тем же растворителем до 1000,0 мл. При необходимости корректируют pH раствором натрия гидроксида концентрированным P.

Буферный раствор с pH 6,5.

60,5 г динатрия гидрофосфата P и 46 г калия дигидрофосфата P растворяют в воде P прибавляют 100 мл 0,02 M раствора натрия эдетата, 20 мг ртутихлорида P и доводят объем раствора водой P до 1000,0 мл.

Имидазольный буферный раствор с pH 6,5.

6,81 г имидазола P 1,23 г магния сульфата P и 0,73 г кальция сульфата P растворяют в 752 мл 0,1 M хлороводородной кислоты. При необходимости корректируют pH и доводят объем раствора водой P до 1000,0 мл.

0,1 M Фосфатный буферный раствор с pH 6,5.

13,80 г натрия дигидрофосфата моногидрата P растворяют в 900 мл воды дистиллированной P корректируют pH раствором 400 г/л натрия гидроксида P и доводят объем раствора водой дистиллированной P до 1000,0 мл.

Фосфатный буферный раствор с pH 6,5.

2,75 г натрия дигидрофосфата P и 4,5 г натрия хлорида P растворяют в 500 мл воды P корректируют pH фосфатным буферным раствором с pH 8,5 P.

Буферный раствор с pH 6,6.

К 250,0 мл 0,2 M раствора калия дигидрофосфата P прибавляют 89,0 мл 0,2 M раствора натрия гидроксида и доводят объем раствора водой P до 1000,0 мл.

0,1 M Фосфатный буферный раствор с pH 6,7.

15,6 г натрия дигидрофосфата P растворяют в воде P и доводят объем раствора тем же растворителем до 1000,0 мл. 17,8 г динатрия гидрофосфата дигидрата P растворяют в воде P и доводят тем же растворителем до объема 1000,0 мл. Смешивают растворы, при необходимости корректируют pH до значения 6,7.

Фосфатный забуференный солевой раствор с pH 6,8.

1,0 г калия дигидрофосфата P 2,0 г дикалия гидрофосфата P и 8,5 г натрия хлорида P растворяют в 900 мл воды P. При необходимости корректируют pH и доводят объем раствора тем же растворителем до 1000,0 мл.

Фосфатный буферный раствор с pH 6,8.

Смешивают 77,3 мл раствора 71,5 г/л динатрия гидрофосфа тадодекагидрата P и 22,7 мл раствора 21 г/л лимонной кислоты моногидрата P.

Фосфатный буферный раствор с pH 6,8 P1.

К 51,0 мл раствора 27,2 г/л калия дигидрофосфата P прибавляют 49,0 мл раствора 71,6 г/л динатрия гидрофосфа тадодекагидрата P при необходимости корректируют pH.

Хранят при температуре от 2 °C до 8 °C.

1 M Трис-гидрохлорида буферный раствор с pH 6,8.

60,6 г трис(гидроксиметил)аминометана P растворяют в 400 мл воды P корректируют pH хлороводородной кислотой P и доводят объем раствора водой P до 500,0 мл.

Буферный раствор с pH 7,0.

К 1000 мл раствора, содержащего 18 г/л динатрия гидрофосфа тадодекагидрата P и 23 г/л натрия хлорида P прибавляют для установления pH достаточное количество (около 280 мл) раствора, содержащего 7,8 г/л натрия дигидрофосфата P и 23 г/л натрия хлорида P. Растворяют в полученном растворе достаточное количество натрия азида P для получения раствора 0,2 г/л.

Малеатный буферный раствор с pH 7,0.

10,0 г натрия хлорида P 6,06 г трис(гидроксиметил)аминометана P и 4,90 г малеинового ангидрида P растворяют в 900 мл воды P корректируют pH раствором 170 г/л натрия гидроксида P и доводят объем раствора водой P до 1000,0 мл.

Хранят при температуре от 2 °C до 8 °C. Срок хранения 3 сут.

0,025 M Фосфатный буферный раствор с pH 7,0.

Смешивают 1 объем 0,063 M фосфатного буферного раствора с pH 7,0 P с 1,5 объемами воды P.

0,03 M Фосфатный буферный раствор с pH 7,0.

5,2 г дикалия гидрофосфата P растворяют в 900 мл воды для хроматографии P. Корректируют pH раствора фосфорной кислотой P до значения 7,0 +/- 0,1 и доводят объем раствора водой для хроматографии P до 1000 мл.

0,05 M Фосфатный раствор с pH 7,0.

Смешивают 34 мл воды P и 100 мл 0,067 M фосфатного буферного раствора с pH 7,0 P.

0,063 M Фосфатный буферный раствор с pH 7,0.

5,18 г динатрия гидрофосфата безводного P и 3,65 г натрия дигидрофосфата моногидрата P растворяют в 950 мл воды P корректируют pH фосфорной кислотой P и доводят объем раствора водой P до 1000,0 мл.

0,067 M Фосфатный буферный раствор с pH 7,0.

Раствор A. 0,908 г калия дигидрофосфата P растворяют в воде P и доводят объем раствора тем же растворителем до 100,0 мл.

Раствор B. 2,38 г динатрия гидрофосфа тадодекагидрата P растворяют в воде P и доводят объем раствора тем же растворителем до 100,0 мл.

Смешивают 38,9 мл раствора A и 61,1 мл раствора B, при необходимости корректируют pH.

0,1 M Фосфатный буферный раствор с pH 7,0.

1,361 г калия дигидрофосфата P растворяют в воде P и доводят объем раствора тем же растворителем до 100,0 мл. Корректируют pH раствором 35 г/л динатрия гидрофосфа тадодекагидрата P.

Фосфатный буферный раствор с pH 7,0.

Смешивают 82,4 мл раствора 71,5 г/л динатрия гидрофосфа тадодекагидрата P и 17,6 мл раствора 21 г/л лимонной кислоты моногидрата P.

Фосфатный буферный раствор с pH 7,0 P1.

Смешивают 250,0 мл 0,2 M раствора калия дигидрофосфата P и 148,2 мл раствора 8 г/л натрия гидроксида P при необходимости корректируют pH и доводят объем раствора водой P до 1000,0 мл.

Фосфатный буферный раствор с pH 7,0 P2.

Смешивают 50,0 мл раствора 136 г/л калия дигидрофосфата P и 29,5 мл 1 M раствора натрия гидроксида P и доводят объем раствора водой P до 100,0 мл, при необходимости корректируют pH до значения 7,0 +/- 0,1.

Фосфатный буферный раствор с pH 7,0 P3.

5 г калия дигидрофосфата P и 11 г дикалиягидрофосфата P растворяют в 900 мл воды P корректируют pH фосфорной кислотой разбавленной P или раствором натрия гидроксида разбавленным P до значения 7,0 и доводят объем раствора водой P до 1000 мл, перемешивают.

Фосфатный буферный раствор с pH 7,0 P4.

28,4 г динатрия гидрофосфата безводного P и 18,2 г калия дигидрофосфата P растворяют в воде P и доводят объем раствора тем же растворителем до 500 мл.

Фосфатный буферный раствор с pH 7,0 P5.

28,4 г динатрия гидрофосфата безводного P растворяют в 800 мл воды P корректируют pH 30% (м/м) раствором фосфорной кислоты P и доводят объем раствора водой P до 1000 мл.

Фосфатный буферный раствор с pH 7,0 P6.

3,56 г динатрия гидрофосфат адигидрата P растворяют в 950 мл воды для хроматографии P корректируют pH фосфорной кислотой P и доводят объем раствора водой для хроматографии P до 1000 мл.

Фосфатный буферный раствор с pH 7,0 P7.

35 г дикалия гидрофосфата P растворяют в 900 мл воды P корректируют pH фосфорной кислотой разбавленной P до значения 7,0 и доводят объем раствора водой P до 1000,0 мл.

Калия фосфата буферный раствор с pH 7,0.

10 мг бычьего альбумина P и 68 мг калия дигидрофосфата P растворяют в 30 мл воды P. При необходимости корректируют pH калия гидроксидом P до значения 7,0, доводят объем раствора водой P до 50 мл и фильтруют.

Натрий/кальция ацетатный буферный раствор с pH 7,0.

10 мг бычьего альбумина P и 32 мг кальция ацетата P растворяют в 60 мл воды P. Прибавляют 580 мкл уксусной кислоты ледяной P корректируют pH 2 M раствором натрия гидроксида до значения 7,0, доводят объем раствора водой P до 100 мл и фильтруют.

Тетрабутиламмония буферный раствор с pH 7,0.

6,16 г аммония ацетата P растворяют в смеси 15 мл раствора 400 г/л тетрабутиламмония гидроксида P и 185 мл воды P корректируют pH азотной кислотой P.

Забуференный солевой раствор с pH 7,2.

8,0 г натрия хлорида P 0,2 г калия хлорида P 0,1 г кальция хлорида безводного P 0,1 г магния хлорида P 3,18 г динатрия гидрофосфа тадодекагидрата P и 0,2 г калия дигидрофосфата P растворяют в воде P и доводят объем раствора водой P до 1000,0 мл.

Буферный раствор с pH 7,2.

К 250,0 мл 0,2 M раствора калия дигидрофосфата P прибавляют 175,0 мл 0,2 M раствора натрия гидроксида. Доводят объем раствора водой P до 1000,0 мл и, при необходимости, корректируют pH.

Фосфатно-альбуминовый забуференный солевой раствор с pH 7,2.

10,75 г динатрия гидрофосфа тадодекагидрата P 7,6 г натрия хлорида P и 10 г альбумина бычьего P растворяют в воде P и доводят объем раствора тем же растворителем до 1000,0 мл. Непосредственно перед использованием корректируют pH раствором натрия гидроксида разбавленным P или фосфорной кислотой разбавленной P.

Фосфатно-альбуминовый забуференный солевой раствор с pH 7,2 P1.

10,75 г динатрия гидрофосфа тадодекагидрата P 7,6 г натрия хлорида P и 1 г альбумина бычьего P растворяют в воде P и доводят объем раствора тем же растворителем до 1000,0 мл. Непосредственно перед использованием корректируют pH раствором натрия гидроксида разбавленным P или фосфорной кислотой разбавленной P.

Фосфатный буферный раствор с pH 7,2.

Смешивают 87,0 мл раствора 71,5 г/л динатрия гидрофосфа тадодекагидрата P и 13,0 мл раствора 21 г/л лимонной кислоты моногидрата P.

Имидазольный буферный раствор с pH 7,3.

3,4 г имидазола P и 5,8 г натрия хлорида P растворяют в воде P прибавляют 18,6 мл 1 M хлороводородной кислоты и доводят объем раствора водой P до 1000,0 мл. При необходимости корректируют pH.

Барбиталовый буферный раствор с pH 7,4.

Смешивают 50 мл раствора, содержащего 19,44 г/л натрия ацетата P и 29,46 г/л барбитала натрия P в воде P с 50,5 мл 0,1 M хлороводородной кислоты, прибавляют 20 мл раствора 85 г/л натрия хлорида P и доводят объем раствора водой P до 250 мл.

Буферный раствор с pH 7,4.

0,6 г калия дигидрофосфата P 6,4 г динатрия гидрофосфа тадодекагидрата P и 5,85 г натрия хлорида P растворяют в воде P доводят объем раствора тем же растворителем до 1000,0 мл. При необходимости корректируют pH.

Фосфатный забуференный солевой раствор с pH 7,4.

2,38 г динатрия гидрофосфа тадодекагидрата P 0,19 г калия дигидрофосфата P 8,0 г натрия хлорида P растворяют в воде P и доводят объем раствора тем же растворителем до 1000,0 мл. При необходимости корректируют pH.

Фосфатный буферный раствор с pH 7,4.

К 393,4 мл 0,1 M раствора натрия гидроксида прибавляют 250,0 мл 0,2 M раствора калия дигидрофосфата P.

Трис(гидроксиметил)аминометана буферный раствор с pH 7,4.

30,3 г трис(гидроксиметил)аминометана P растворяют в приблизительно 200 мл воды P прибавляют 183 мл 1 M хлороводородной кислоты и доводят объем раствора водой P до 500,0 мл.

Примечание: при комнатной температуре pH раствора от 7,7 до 7,8, при температуре 37 °C - 7,4; данный раствор стабилен в течение нескольких месяцев при температуре 4 °C.

Трис(гидроксиметил)аминометан-натрия хлорида буферный раствор с pH 7,4.

6,08 г трис(гидроксиметил)аминометана P и 8,77 г натрия хлорида P растворяют в 500 мл воды дистиллированной P прибавляют 10,0 г альбумина бычьего P. Корректируют pH хлороводородной кислотой P и доводят объем раствора водой дистиллированной P до 1000,0 мл.

Трис(гидроксиметил)аминометан-натрия хлорида буферный раствор с pH 7,4 P1.

0,1 г альбумина бычьего P растворяют в смеси 2 мл трис(гидроксиметил)аминометана буферного раствора с pH 7,4 P и 50 мл раствора 5,84 мг/мл натрия хлорида P и доводят объем раствора водой P до 100,0 мл.

Трис-натрия ацетата буферный раствор с pH 7,4.

6,3 г трис(гидроксиметил)аминометана P и 4,9 г натрия ацетата безводного P растворяют в 900 мл воды P корректируют pH серной кислотой P до значения 7,4 и доводят объем раствора водой P до 1000 мл.

Трис-натрия ацетат натрия хлорида буферный раствор с pH 7,4.

30,0 г трис(гидроксиметил)аминометана P 14,5 г натрия ацетата безводного P и 14,6 г натрия хлорида P растворяют в 900 мл воды P прибавляют 0,50 г альбумина бычьего P корректируют pH серной кислотой P до значения 7,4 и доводят объем раствора водой P до 1000 мл.

Боратный буферный раствор с pH 7,5.

2,5 г натрия хлорида P 2,85 г динатрия тетрабората P и 10,5 г борной кислоты P растворяют в воде P и доводят объем раствора тем же растворителем до 1000,0 мл. При необходимости корректируют pH.

Хранят при температуре от 2 °C до 8 °C.

Буферный (HEPES) раствор с pH 7,5.

2,38 г 2-[4-(2-гидроксиэтил)пиперазин-1-ил]этансульфоновой кислоты P растворяют в приблизительно 90 мл воды P корректируют pH раствором натрия гидроксида P до значения 7,5 и доводят объем раствора водой P до 100 мл.

0,05 M Фосфатный буферный раствор с pH 7,5.

0,89 г динатрия гидрофосфат адигидрата P растворяют в приблизительно 80 мл воды P корректируют pH 8,5% (об/об) раствором фосфорной кислоты P до значения 7,5 и доводят объем раствора водой P до 100,0 мл.

0,2 M Фосфатный буферный раствор с pH 7,5.

27,22 г калия дигидрофосфата P растворяют в 930 мл воды P корректируют pH раствором 300 г/л калия гидроксида P до значения 7,5 и доводят объем раствора водой P до 1000,0 мл.

0,33 M Фосфатный буферный раствор с pH 7,5.

Раствор A. 119,31 г динатрия гидрофосфа тадодекагидрата P растворяют в воде P и доводят объем раствора тем же растворителем до 1000,0 мл.

Раствор B. 45,36 г калия дигидрофосфата P растворяют в воде P и доводят объем раствора тем же растворителем до 1000,0 мл.

Смешивают 85 мл раствора A и 15 мл раствора B, при необходимости корректируют pH.

0,05 M Трис-гидрохлорида буферный раствор с pH 7,5.

6,057 г трис(гидроксиметил)аминометана P растворяют воде P при необходимости корректируют pH хлороводородной кислотой P и доводят объем раствора водой P до 1000,0 мл.

1 M Трис-гидрохлорида буферный раствор с pH 7,5.

12,11 г трис(гидроксиметил) аминометана P растворяют в 90 мл воды P корректируют pH хлороводородной кислотой P до значения 7,5 и доводят объем раствора водой P до 100,0 мл.

Трис(гидроксиметил)аминометана буферный раствор с pH 7,5.

7,27 г трис(гидроксиметил)аминометана P и 5,27 г натрия хлорида P растворяют в воде P при необходимости корректируют pH и доводят объем раствора водой P до 1000,0 мл.

Натрия цитрата буферный раствор с pH 7,8 (0,034 M раствор натрия цитрата и 0,101 M раствор натрия хлорида).

10,0 г натрия цитрата P и 5,90 г натрия хлорида P растворяют в 900 мл воды P корректируют pH хлороводородной кислотой P и доводят объем раствора водой P до 1000 мл.

0,0015 M Боратный буферный раствор с pH 8,0.

0,572 г динатрия тетрабората P и 2,94 г кальция хлорида P растворяют в 800 мл воды P корректируют pH 1 M хлороводородной кислотой и доводят объем раствора водой P до 1000,0 мл.

Буферный раствор с pH 8,0.

К 50,0 мл 0,2 M раствора калия дигидрофосфата P прибавляют 46,8 мл 0,2 M раствора натрия гидроксида и доводят объем раствора водой P до 200,0 мл.

Буферный раствор с pH 8,0 P1.

20 г дикалия гидрофосфата P растворяют в 900 мл воды P корректируют pH фосфорной кислотой P и доводят объем раствора водой P до 1000 мл.

0,02 M Фосфатный буферный раствор с pH 8,0.

К 50,0 мл 0,2 M раствора калия дигидрофосфата P прибавляют 46,8 мл 0,2 M раствора натрия гидроксида и доводят объем раствора водой P до 500,0 мл.

0,02 M Натрия фосфата буферный раствор с pH 8,0.

0,31 г натрия дигидрофосфата P растворяют в 70 мл воды P корректируют pH 1 M раствором натрия гидроксида до значения 8,0 и доводят объем раствора водой P до 100 мл.

0,1 M Фосфатный буферный раствор с pH 8,0.

0,523 г калия дигидрофосфата P и 16,73 г дикалия гидрофосфата P растворяют в воде P и доводят объем раствора тем же растворителем до 1000,0 мл.

1 M Фосфатный буферный раствор с pH 8,0.

136,1 г калия дигидрофосфата P растворяют в воде P корректируют pH 1 M раствором натрия гидроксида и доводят объем раствора водой P до 1000,0 мл.

1 M Трис-гидрохлорида буферный раствор с pH 8,0.

121,1 г трис(гидроксиметил)аминометана P и 1,47 г кальция хлорида P растворяют в 900 мл воды P корректируют pH хлороводородной кислотой P и доводят объем раствора водой P до 1000,0 мл.

Трис-гидрохлорида буферный раствор с pH 8,0.

1,21 г трис(гидроксиметил)аминометана P и 29,4 мг кальция хлорида P растворяют в воде P корректируют pH 1 M хлороводородной кислотой и доводят объем раствора водой P до 100,0 мл.

Трис-натрия ацетата буферный раствор с pH 8,0.

6,3 г трис(гидроксиметил)аминометана P и 4,9 г натрия ацетата безводного P растворяют в 900 мл воды P корректируют pH серной кислотой P до значения 8,0 и доводят объем раствора водой P до 1000 мл.

Трис-натрия ацетат натрия хлорида буферный раствор с pH 8,0.

30,0 г трис(гидроксиметил)аминометана P 14,5 г натрия ацетата безводного P и 14,6 г натрия хлорида P растворяют в 900 мл воды P прибавляют 0,50 г альбумина бычьего P корректируют pH серной кислотой P до значения 8,0 и доводят объем раствора водой P до 1000 мл.

Трис(гидроксиметил)аминометана буферный раствор с pH 8,1.

0,294 г кальция хлорида P растворяют в 40 мл раствора трис(гидроксиметил)аминометана P корректируют pH 1 M хлороводородной кислотой и доводят объем раствора водой P до 100,0 мл.

Трис-глицина буферный раствор с pH 8,3.

6,0 г трис(гидроксиметил)аминометана P и 28,8 г глицина P растворяют в воде P и доводят объем раствора тем же растворителем до 1000,0 мл. Непосредственно перед использованием к 1 объему раствора прибавляют 10 объемов воды P.

Трис-гидрохлорида буферный раствор с pH 8,3.

9,0 г трис(гидроксиметил)аминометана P растворяют в 2900 мл воды P корректируют pH 1 M хлороводородной кислотой и доводят объем раствора водой P до 3000,0 мл.

Барбиталовый буферный раствор с pH 8,4.

8,25 г барбитала натрия P растворяют в воде P и доводят объем раствора тем же растворителем до 1000,0 мл.

Трис-ЭДТА-BSA буферный раствор с pH 8,4.

6,1 г трис(гидроксиметил)аминометана P 2,8 г натрия эдетата P 10,2 г натрия хлорида P и 10 г альбумина бычьего P растворяют в воде P корректируют pH 1 M хлороводородной кислотой до значения 8,4 и доводят объем раствора водой P до 1000,0 мл.

Трис-(гидроксиметил)аминометана-ЭДТА буферный раствор с pH 8,4.

5,12 г натрия хлорида P 3,03 г трис(гидроксиметил)аминометана P и 1,40 г натрия эдетата P растворяют в 250 мл воды дистиллированной P корректируют pH хлороводородной кислотой P до значения 8,4 и доводят объем раствора водой дистиллированной P до 500,0 мл.

Гуанидин-трис(гидроксиметил)аминометан-ЭДТА буферный раствор с pH 8,5.

1,0 г натрия эдетата P 12,1 г трис(гидроксиметил)аминометана P и 57,0 г гуанидина гидрохлорида P растворяют в 35 мл воды P корректируют pH хлороводородной кислотой P до значения 8,5 и доводят объем раствора водой P до 100 мл.

Фосфатный буферный раствор с pH 8,5.

3.5 г дикалия гидрофосфата P и 4,5 г натрия хлорида P растворяют в 500 мл воды P корректируют pH смесью равных объемов фосфорной кислоты разбавленной P и воды P.

Трис-ацетатный буферный раствор с pH 8,5.

0,294 г кальция хлорида P и 12,11 г трис(гидроксиметил)аминометана P растворяют в воде P корректируют pH уксусной кислотой P и доводят объем раствора водой P до 1000,0 мл.

Барбиталовый буферный раствор с pH 8,6 P1.

1,38 г барбитала P 8,76 г барбитатала натрия P и 0,38 г кальция лактатапентагидрата P растворяют в воде P и доводят объем раствора тем же растворителем до 1000,0 мл.

1,5 M Трис-гидрохлорида буферный раствор с pH 8,8.

90,8 г трис(гидроксиметил)аминометана P растворяют в 400 мл воды P корректируют pH хлороводородной кислотой P и доводят объем раствора водой P до 500,0 мл.

3 M Трис-гидрохлорида буферный раствор с pH 8,8.

363,3 г трис(гидроксиметил)аминометана P растворяют в 500 мл воды P корректируют pH хлороводородной кислотой P и доводят объем раствора водой P до 1000,0 мл.

Фосфатный буферный раствор с pH 9,0.

1,74 г калия дигидрофосфата P растворяют в 80 мл воды P при необходимости корректируют pH 1 M раствором калия гидроксида и доводят объем раствора водой P до 100,0 мл.

Буферный раствор с pH 9,0.

6,18 г борной кислоты P растворяют в 0,1 M растворе калия хлорида P и доводят объем раствора тем же растворителем до 1000,0 мл, прибавляют 420,0 мл 0,1 M раствора натрия гидроксида.

Буферный раствор с pH 9,0 P1.

6,20 г борной кислоты P растворяют в 500 мл воды P корректируют pH 1 M раствором натрия гидроксида (около 41,5 мл) и доводят объем раствора водой P до 1000,0 мл.

Трис(гидроксиметил)аминометана буферный раствор с pH 9,0.

1,21 г трис(гидроксиметил)аминометана P растворяют в 950 мл воды для хроматографии P корректируют pH уксусной кислотой P до значения 9,0 и доводят объем раствора водой для хроматографии P до 1000,0 мл.

0,05 M Трис-гидрохлорида буферный раствор с pH 9,0.

0,605 г трис(гидроксиметил)аминометана P растворяют в воде P корректируют pH 1 M хлороводородной кислотой P и доводят объем раствора водой P до 100,0 мл.

Аммония хлорида буферный раствор с pH 9,5.

33,5 г аммония хлорида P растворяют в 150 мл воды P прибавляют 42,0 мл раствора аммиака концентрированного P и доводят объем раствора водой P до 250,0 мл.

Хранят в полиэтиленовом контейнере.

Аммиачный буферный раствор с pH 10,0.

5,4 г аммония хлорида P растворяют в 20 мл воды P прибавляют 35,0 мл раствора аммиака P и доводят объем раствора водой P до 100,0 мл.

Боратный буферный раствор с pH 10,0.

12,4 г борной кислоты P помещают в мерную колбу вместимостью 500,0 мл, прибавляют 300 мл воды P для суспендирования борной кислоты. Добавляют 100 мл раствора 56 г/л калия гидроксида P и перемешивают до растворения борной кислоты. Корректируют pH до значения 10,0, медленно добавляя раствор 56 г/л калия гидроксида P (обычно требуется около 60 мл), перемешивают и доводят водой P почти до 500 мл. При необходимости pH корректируют борной кислотой P или раствором 56 г/л калия гидроксида P и доводят объем раствора водой P до 500,0 мл.

Диэтаноламина буферный раствор с pH 10,0.

96,4 г диэтаноламина P растворяют в воде P доводят объем раствора тем же растворителем до 400 мл, прибавляют 0,5 мл раствора 186 г/л магния хлорида P корректируют pH 1 M хлороводородной кислотой и доводят объем раствора водой P до 500,0 мл.

0,1 M аммиачный буферный раствор с pH 10,3.

7,91 г аммония карбоната P растворяют в 800 мл воды P корректируют pH раствором натрия гидроксида разбавленным P и доводят объем раствора водой P до 1000,0 мл.

Аммиачный буферный раствор с pH 10,4.

70 г аммония хлорида P растворяют в 200 мл воды P прибавляют 330 мл раствора аммиака концентрированного P и доводят объем раствора водой P до 1000,0 мл. При необходимости корректируют pH аммиаком P до значения 10,4.

Боратный буферный раствор с pH 10,4.

24,64 г борной кислоты P растворяют в 900 мл воды дистиллированной P корректируют pH раствором 400 г/л натрия гидроксида P и доводят объем раствора водой дистиллированной P до 1000 мл.

Аммиачный буферный раствор с pH 10,7.

67,5 г аммония хлорида P растворяют в воде P прибавляют 570 мл раствора аммиака концентрированного P и доводят объем раствора водой P до 1000,0 мл.

Буферный раствор с pH 10,9.

6,75 г аммония хлорида P растворяют в растворе аммиака P и доводят объем раствора тем же растворителем до 100,0 мл.

Буфер для регулирования ионной силы.

58,5 г натрия хлорида P 57,0 мл уксусной кислоты ледяной P 61,5 г натрия ацетата P и 5,0 г циклогексилен динитрилтетрауксусной кислоты P растворяют в воде P и доводят объем раствора тем же растворителем до 500,0 мл. Корректируют pH раствором 335 г/л натрия гидроксида P до значений от 5,0 до 5,5 и доводят объем раствора водой дистиллированной P до 1000,0 мл.

Буфер для регулирования ионной силы P1.

Раствор A. 210 г лимонной кислоты моногидрата P растворяют в 400 мл воды дистиллированной P корректируют pH раствором аммиака концентрированным P до значения 7,0 и доводят объем раствора водой дистиллированной P до 1000,0 мл.

Раствор B. 132 г аммония фосфата P растворяют в воде дистиллированной P и доводят объем раствора тем же растворителем до 1000,0 мл.

Раствор C. К суспензии 292 г (этилендинитрил)тетрауксусной кислоты P приблизительно в 500 мл воды дистиллированной P прибавляют около 200 мл раствора аммиака концентрированного P до растворения, корректируют pH раствором аммиака концентрированного P до значений от 6 до 7 и доводят объем раствора водой дистиллированной P до 1000,0 мл.

Смешивают равные объемы растворов A, B и C и корректируют pH раствором аммиака концентрированным P до значения 7,5.

Буферный раствор с pH 11.

6,21 г борной кислоты P 4,00 г натрия гидроксида P 3,70 г калия хлорида P растворяют в 500 мл воды P и доводят объем раствора тем же растворителем до 1000 мл.

0,1 M фосфатный буферный раствор с pH 11,3.

17,4 г дикалия гидрофосфата P растворяют в приблизительно 950 мл воды P корректируют pH раствором 100 г/л калия гидроксида P до значения 11,3 и доводят объем раствора водой P до 1000,0 мл. Фильтруют через мембранный фильтр с размером пор 0,45 мкм.

2.2.2. РЕАКТИВЫ, ТИТРОВАННЫЕ РАСТВОРЫ ДЛЯ ОБЪЕМНОГО АНАЛИЗА

202020001-2019

2.2.2.1. Исходные стандартные вещества для титрованных растворов

Исходные стандартные вещества для установки титра титрованных растворов обозначают буквами РО (реактив основной). Первичные стандартные образцы соответствующего качества могут быть получены из коммерческих источников или приготовлены следующим образом.

Бензойная кислота. . (Mr 122,1). [65-85-0].

Бензойную кислоту P сублимируют в соответствующем приборе.

Калия бромат. . (Mr 167,0). [7758-01-2].

Калия бромат P перекристаллизовывают из кипящей воды P. Кристаллы собирают и сушат до постоянной массы при температуре 180 °C.

Калия гидрофталат. . (Mr 204,2). [877-24-7].

Калия гидрофталат P перекристаллизовывают из кипящей воды P. Кристаллы собирают при температуре выше 35 °C и сушат до постоянной массы при температуре 110 °C.

Мышьяка триоксид. . (Mr 197,8). [1327-53-3].

Мышьяка оксид P возгоняют в соответствующем приборе.

Хранят над силикагелем безводным P.

Натрия карбонат. . (Mr 106,0). [497-19-8].

Насыщенный раствор натрия карбоната P фильтруют при комнатной температуре. Через фильтрат медленно пропускают поток углерода диоксида P при постоянном охлаждении и перемешивании. Через 2 ч осадок собирают на стеклянном фильтре (2.1.1.2), промывают фильтр ледяной водой P, насыщенной углерода диоксидом. Сушат при температуре от 100 °C до 105 °C и прокаливают до постоянной массы при температуре от 270 °C до 300 °C, периодически перемешивая.

Натрия хлорид. NaCl. (Mr 58,44). [7647-14-5].

К 1 объему насыщенного раствора натрия хлорида P прибавляют 2 объема хлороводородной кислоты P. Полученные кристаллы собирают и промывают хлороводородной кислотой P1, которую удаляют нагреванием на водяной бане. Прокаливают до постоянной массы при температуре 300 °C.

Сульфаниловая кислота. . (Mr 173,2). [121-57-3].

Сульфаниловую кислоту P перекристаллизовывают из кипящей воды P, фильтруют и сушат до постоянной массы при температуре от 100 °C до 105 °C.

Цинк. Zn. ( 65,4). [7440-66-6].

Используют цинк с содержанием не менее 99,9% Zn.

202020002-2019

2.2.2.2. Титрованные растворы

Титрованными растворами называют растворы с точно известной концентрацией, предназначенные для титриметрического анализа.

Титрованные растворы готовят в соответствии с обычными требованиями химического анализа. Проверку точности используемого оборудования проводят для того, чтобы удостовериться в ее пригодности для предполагаемого применения. Концентрацию титрованных растворов выражают молярной концентрацией, т.е., количеством моль вещества, растворенным в 1 л раствора. Раствор, содержащий x моль в одном литре, обозначают x M раствором.

Концентрация титрованных растворов не должна отличаться от указанной более чем на 10%. Молярную концентрацию титрованных растворов определяют в результате соответствующего числа титрований. При этом относительное стандартное отклонение не должно превышать 0,2%. Титрованные растворы стандартизируют описанными ниже методами. Если титрованный раствор используют в количественном анализе, в котором конечную точку определяют электрохимическим методом (например, методами амперометрии или потенциометрии), раствор стандартизируют тем же методом. Среды, в которых стандартизируют и далее используют титрованный раствор, должны быть по составу идентичны.

Растворы, более разбавленные, чем описанные ниже, получают разбавлением последних водой, свободной от углерода диоксида, P в соответствии с указаниями при установке титра. Поправочные коэффициенты исходных и полученных растворов должны быть одинаковы.

1 M раствор азотной кислоты.

96,6 г азотной кислоты P доводят водой P до объема 1000,0 мл.

Установка титра. 0,950 г трометамола РО растворяют в 50 мл воды P, титруют приготовленным раствором азотной кислоты потенциометрически (2.1.2.19) или, используя в качестве индикатора 0,1 мл раствора метилового оранжевого P, до появления красновато-желтого окрашивания.

1 мл 1 M раствора азотной кислоты соответствует 121,1 мг .

0,1 M раствор аммония тиоцианата.

7,612 г аммония тиоцианата P растворяют в воде P и доводят объем раствора тем же растворителем до 1000,0 мл.

Установка титра. К 20,0 мл 0,1 M раствора серебра нитрата прибавляют 25 мл воды P, 2 мл азотной кислоты разбавленной P, 2 мл раствора железа (III) аммония сульфата P2 и титруют приготовленным раствором аммония тиоцианата до появления красновато-желтого окрашивания.

0,01 M раствор аммония тиоцианата.

100,0 мл 0,1 M раствора аммония тиоцианата разбавляют водой до объема 1000,0 мл.

Установка титра. К 20,0 мл 0,01 M раствора серебра нитрата прибавляют 25 мл воды P, 2 мл азотной кислоты разбавленной P, 2 мл раствора железа (III) аммония сульфата P2 и далее поступают, как указано при установке титра 0,1 M раствора аммония тиоцианата.

1 мл 0,01 M раствора серебра нитрата соответствует 0,7612 мг .

0,1 M раствор аммония церия нитрата.

Раствор, содержащий 56 мл серной кислоты P и 54,82 г аммония церия нитрата P, встряхивают в течение 2 мин, прибавляют последовательно пять порций воды P по 100 мл, перемешивая после каждого прибавления. Доводят объем прозрачного раствора водой P до 1000,0 мл. Титр полученного раствора устанавливают через 10 сут.

Установка титра. 0,300 г железа этилендиаммония сульфата РО в 50 мл раствора 49 г/л серной кислоты P титруют приготовленным раствором аммония церия нитрата потенциометрически (2.1.2.19) или используя 0,1 мл ферроина P в качестве индикатора.

1 мл 0,1 M раствора аммония церия нитрата соответствует 38,21 мг .

Хранят в защищенном от света месте.

0,01 M раствор аммония церия нитрата.

К 100,0 мл 0,1 M раствора аммония церия нитрата прибавляют при охлаждении 30 мл серной кислоты P и доводят объем раствора водой P до 1000,0 мл.

0,1 M раствор аммония церия сульфата.

65,0 г аммония церия сульфата P растворяют в смеси 500 мл воды P и 30 мл серной кислоты P; охлаждают и доводят объем раствора водой P до 1000,0 мл.

Установка титра. 0,300 г железа (II) этилендиаммония сульфата РО в 50 мл раствора 49 г/л серной кислоты P титруют приготовленным раствором аммония церия сульфата потенциометрически (2.1.2.19) или используя 0,1 мл ферроина P в качестве индикатора.

1 мл 0,1 M раствора аммония церия сульфата соответствует 38,21 мг .

0,01 M раствор аммония церия сульфата.

К 100,0 мл 0,1 M раствора аммония церия сульфата прибавляют при охлаждении 30 мл серной кислоты P и доводят объем раствора водой P до 1000,0 мл.

0,05 M раствор бария перхлората.

15,8 г бария гидроксида P растворяют в смеси 7,5 мл хлорной кислоты P и 75 мл воды P, доводят pH раствора хлорной кислотой P до значения 3 и фильтруют при необходимости. Прибавляют 150 мл 96% этанола P, разбавляют водой P до объема 250 мл и доводят объем раствора буферным раствором с pH 3,7 P до 1000,0 мл.

Установка титра. К 5,0 мл 0,05 M раствора серной кислоты прибавляют 5 мл воды P, 50 мл буферного раствора с pH 3,7, 0,5 мл ализарина S раствора P и титруют приготовленным раствором бария перхлората до появления оранжево-красного окрашивания. Титр устанавливают непосредственно перед использованием.

0,025 M раствор бария перхлората.

500,0 мл 0,05 M раствора бария перхлората доводят буферным раствором с pH 3,7 P до объема 1000,0 мл.

0,005 M раствор бария перхлората.

10,0 мл 0,05 M раствора бария перхлората доводят буферным раствором до объема 100,0 мл. Приготовление буферного раствора: к 15,0 мл уксусной кислоты P прибавляют 60,0 мл 2-пропанола P, корректируют pH раствором аммиака P до значения 3,7 и доводят водой P до объема 100,0 мл.

0,1 M раствор бария хлорида.

24,4 г бария хлорида P растворяют в воде P и доводят объем раствора тем же растворителем до 1000,0 мл.

Установка титра. К 10,0 мл приготовленного раствора бария хлорида прибавляют 60 мл воды P, 3 мл раствора аммиака концентрированного P, 0,5 - 1 мг фталеинового пурпурного P и титруют 0,1 M раствором натрия эдетата. Когда окраска раствора начнет ослабевать, прибавляют 50 мл 96% этанола P и продолжают титрование до исчезновения синевато-фиолетового окрашивания.

0,004 M раствор бензэтония хлорида.

1,792 г бензэтония хлорида P, предварительно высушенного до постоянной массы при температуре от 100 °C до 105 °C, растворяют в воде P и доводят объем раствора тем же растворителем до 1000,0 мл.

Установка титра. 0,350 г высушенного бензэтония хлорида растворяют в 35 мл смеси, состоящей из 30 объемов уксусной кислоты безводной P и 70 объемов уксусного ангидрида P ититруют 0,1 M раствором хлорной кислоты, используя в качестве индикатора 0,05 мл раствора кристаллического фиолетового P. Параллельно проводят контрольный опыт.

1 мл 0,1 M раствора хлорной кислоты соответствует 44,81 мг .

0,0167 M раствор бромид-бромата.

2,7835 г калия бромата РО и 13 г калия бромида P растворяют в воде P и доводят объем раствора тем же растворителем до 1000,0 мл.

0,01 M раствор висмута нитрат.

4,86 г висмута нитрата пентагидрат P растворяют в 60 мл азотной кислоты разбавленной P и доводят водой P до объема 1000,0 мл.

Установка титра. К 25,0 мл приготовленного раствора висмута нитрата прибавляют 50 мл воды P и титруют 0,01 M раствором натрия эдетата, используя в качестве индикатора 0,05 мл раствора 1 г/л ксиленола оранжевого P.

0,1 M раствор железа аммония сульфата.

50,0 г железа (III) аммония сульфата P растворяют в смеси 6 мл кислоты серной P и 300 мл воды P и доводят объем раствора водой P до 1000,0 мл.

Установка титра. К 10,0 мл раствора приготовленного железа аммония сульфата прибавляют 35 мл воды P, 3 мл хлороводородной кислоты P и 1 г калия йодида P и через 10 мин титруют 0,1 M раствором натрия тиосульфата потенциометрически (2.1.2.19) или, используя в качестве индикатора 1 мл раствора крахмала P.

1 мл 0,1 M раствора натрия тиосульфата соответствует 48,22 мг .

0,1 M раствор железа сульфата.

27,80 г железа (II) сульфата P растворяют в 500 мл серной кислоты разбавленной P и доводят объем раствора водой P до 1000,0 мл.

Установка титра. К 25,0 мл приготовленного раствора железа сульфата прибавляют 3 мл фосфорной кислоты P и тотчас титруют 0,02 M раствором калия перманганата.

Титр устанавливают непосредственно перед использованием.

0,1 M раствор йода.

25,5 г йода P и 40 г калия йодида P растворяют в воде P и доводят объем раствора тем же растворителем до 1000,0 мл.

Установка титра. К 10,0 мл полученного раствора йода прибавляют 1 мл уксусной кислоты разбавленной P, 40 мл воды P и титруют 0,1 M раствором натрия тиосульфата, используя в качестве индикатора раствор крахмала P.

1 мл 0,1 M раствора натрия тиосульфата соответствует 12,69 мг .

Хранят в защищенном от света месте.

0,5 M раствор йода.

127 г йода P и 200 г калия йодида P растворяют в воде P и доводят объем раствора тем же растворителем до 1000,0 мл.

Установка титра. К 2,0 приготовленного раствора йода прибавляют 1 мл уксусной кислоты разбавленной P, 50 мл воды P и титруют 0,1 M раствором натрия тиосульфата, используя в качестве индикатора раствор крахмала P.

Хранят в защищенном от света месте.

0,05 M раствор йода.

12,7 г йода P и 20 г калия йодида P растворяют в воде P и доводят объем раствора тем же растворителем до 1000,0 мл.

Установка титра. К 10,0 мл раствора йода прибавляют 1 мл уксусной кислоты разбавленной P, 40 мл воды P и титруют 0,1 M раствором натрия тиосульфата потенциометрически (2.1.2.19) или используя в качестве индикатора раствор крахмала P.

Хранят в защищенном от света месте.

0,01 M раствор йода.

0,3 г калия йодида P растворяют в 20,0 мл 0,05 M раствора йода и доводят объем раствора водой P до 100,0 мл.

Установка титра. К 25 мл полученного раствора йода прибавляют 1 мл уксусной кислоты разбавленной P, 25 мл воды P и титруют 0,01 M раствором натрия тиосульфата, используя в качестве индикатора раствор крахмала P.

1 мл 0,01 M раствора натрия тиосульфата соответствует 1,269 мг .

0,033 M раствор калия бромата.

5,5670 г РО калия бромата растворяют в воде P и доводят объем раствора тем же растворителем до 1000,0 мл.

0,02 M раствор калия бромата.

3,340 г РО калия бромата растворяют в воде P и доводят объем раствора тем же растворителем до 1000,0 мл.

0,0167 M раствор калия бромата.

Готовят путем разбавления 0,033 M раствора калия бромата.

0,0083 M раствор калия бромата.

Готовят путем разбавления 0,033 M раствора калия бромата.

1 M раствор калия гидроксида.

60 г калия гидроксида P растворяют в воде, свободной от углерода диоксида, P и доводят объем раствора тем же растворителем до 1000,0 мл.

Установка титра. 20,0 мл приготовленного раствора калия гидроксида титруют 1 M хлороводородной кислотой, используя в качестве индикатора 0,5 мл раствора фенолфталеина P.

0,1 M раствор калия гидроксида.

6 г калия гидроксида P растворяют в воде, свободной от углерода диоксида, P и доводят объем раствора тем же растворителем до 1000,0 мл.

Установка титра. 0,150 г калия гидрофталата РО в 50 мл воды P титруют приготовленным раствором калия гидроксида потенциометрически (2.1.2.19) или, используя в качестве индикатора 0,1 мл раствора фенолфталеина P.

1 мл 0,1 M гидроксида калия соответствует 20,42 мг .

0,5 M раствор калия гидроксида в спирте (60%, об/об).

3 г калия гидроксида P растворяют в спирте (60%, об/об), свободном от альдегидов, P и доводят объем раствора тем же растворителем до 100,0 мл.

Установка титра. 0,500 г бензойной кислоты РО растворяют в 10 мл воды P и 40 мл 96% этанола P титруют приготовленным раствором гидроксида калия потенциометрически (2.1.2.19) или используя в качестве индикатора 0,1 мл раствора фенолфталеина P.

1 мл 0,5 M гидроксида калия в спирте (60%, об/об) соответствует 61,06 мг .

0,5 M раствор калия гидроксида спиртовой.

3 г калия гидроксида P растворяют в 5 мл воды P и доводят объем раствора спиртом, свободным от альдегидов, P до 100,0 мл.

Установка титра. 0,500 г бензойной кислоты РО растворяют в 10 мл воды P и 40 мл 96% этанола P и титруют приготовленным раствором гидроксида калия потенциометрически (2.1.2.19) или используя в качестве индикатора 0,1 мл раствора фенолфталеина P.

1 мл 0,5 M раствора гидроксида калия спиртового соответствует 61,06 мг .

Для разбавления используют спирт, свободный от альдегидов, P.

0,1 M раствор калия гидроксида спиртовой.

20,0 мл 0,5 M раствора калия гидроксида спиртового доводят спиртом, свободным от альдегидов, P до объема 100,0 мл.

0,01 M раствор калия гидроксида спиртовой.

2,0 мл 0,5 M раствора калия гидроксида спиртового доводят спиртом, свободным от альдегидов, P до объема 100,0 мл.

0,1 M раствор калия гидрофталата.

Около 800 мл кислоты уксусной безводной P помещают в коническую колбу, прибавляют 20,42 г РО калия гидрофталата и нагревают на водяной бане до растворения, защищая от действия влаги. Охлаждают до температуры 20 °C и доводят объем раствора кислотой уксусной безводной P до 1000,0 мл.

0,0167 M раствор калия дихромата.

4,90 г калия дихромата P растворяют в воде P и доводят объем раствора тем же растворителем до 1000,0 мл.

Установка титра. К 20,0 мл приготовленного раствора калия дихромата прибавляют 1 г калия йодида P, 7 мл хлороводородной кислоты разбавленной P, 250 мл воды P и титруют 0,1 M раствором натрия тиосульфата до перехода окраски раствора от синей до светло-зеленой, используя в качестве индикатора 3 мл раствора крахмала P.

0,05 M раствор калия йодата.

10,70 г калия йодата P растворяют в воде P и доводят объем раствора тем же растворителем до 1000,0 мл.

Установка титра. 15,0 мл приготовленного раствора йодата калия доводят водой P до объема 40,0 мл, прибавляют 1 г калия йодида P и 5 мл серной кислоты разбавленной P и титруют 0,1 M раствором натрия тиосульфата потенциометрически (2.1.2.19) или используя в качестве индикатора 1 мл раствора крахмала P, прибавляемого в конце титрования.

1 мл 0,1 M раствора натрия тиосульфата соответствует 3,567 мг .

0,0167 M раствор калия йодата.

3,567 г калия йодата P растворяют в воде P и доводят объем раствора тем же растворителем до 1000,0 мл.

Установка титра. К 20,0 мл приготовленного раствора калия йодата прибавляют 2 г калия йодида P, 25 мл серной кислоты разбавленной P и титруют 0,1 M раствором натрия тиосульфата, используя в качестве индикатора 1 мл раствора крахмала P, прибавляемого в конце титрования.

1 мл 0,1 M раствора натрия тиосульфата соответствует 3,567 мг .

0,001 M раствор калия йодида.

10,0 мл раствора калия йодида P доводят водой P до объема 100,0 мл. 5,0 мл полученного раствора доводят водой P до объема 500,0 мл.

0,02 M раствор калия перманганата.

3,2 г калия перманганата P растворяют в воде P и доводят объем раствора тем же растворителем до 1000,0 мл. Полученный раствор нагревают на водяной бане в течение 1 ч, охлаждают и фильтруют через стеклянный фильтр (2.1.1.2).

Установка титра. 0,300 г железа (II) этилендиаммония сульфата РО растворяют в 50 мл раствора 49 г/л серной кислоты P и титруют приготовленным раствором калия перманганата потенциометрически (2.1.2.19) или используя в качестве индикатора 0,1 мл ферроина P. Титр устанавливают непосредственно перед использованием.

1 мл 0,02 M калия перманганата соответствует 38,21 мг .

Хранят в защищенном от света месте.

0,1 M раствор лантана нитрата.

43,30 г лантана нитрата P растворяют в воде P и доводят тем же растворителем до 1000,0 мл.

Установка титра. К 20 мл приготовленного раствора лантана нитрата прибавляют 15 мл воды P и 25 мл 0,1 M раствора натрия эдетата. Добавляют около 50 мг ксиленолового оранжевого P, около 2 г гексаметилентетрамина P и титруют 0,1 M раствором цинка сульфата до перехода окраски от желтой до фиолетово-розовой.

1 мл 0,1 M раствора натрия эдетата соответствует 43,30 мг .

0,1 M раствор лития метилата.

0,694 г лития P растворяют в 150 мл метанола безводного P и доводят объем раствора толуолом P до 1000,0 мл.

Установка титра. К 10 мл диметилформамида P прибавляют 0,05 мл раствора 3 г/л тимолового синего P в метаноле P и титруют приготовленным раствором лития метилата до получения синего окрашивания раствора. Тотчас прибавляют 0,200 г бензойной кислоты РО, перемешивают до растворения и титруют приготовленным раствором лития метилата до повторного получения синего окрашивания раствора. Во время титрования раствор защищают от атмосферного углерода диоксида. Титр раствора лития метилата устанавливают по объему титранта, израсходованного при повторном титровании. Титр устанавливают непосредственно перед использованием.

1 мл 0,1 M раствора лития метилата соответствует 12,21 мг .

0,1 M раствор магния хлорида.

20,33 г магния хлорида P растворяют в воде P и доводят объем раствора тем же растворителем до 1000,0 мл.

Установка титра. Проводят определение магния методом комплексометрии (2.1.5.11).

0,02 M раствор меди сульфата.

5,0 г меди сульфата P растворяют в воде P и доводят объем раствора тем же растворителем до 1000,0 мл.

Установка титра. К 20,0 мл приготовленного раствора меди сульфата прибавляют 2 г натрия ацетата P, 0,1 мл раствора пиридилазонафтола P и титруют 0,02 M раствором натрия эдетата до изменения окраски от фиолетово-синей до ярко-зеленой. Вблизи точки эквивалентности титруют медленно.

0,1 M раствор натрия арсенита.

Количество РО мышьяка триоксида, эквивалентное 4,946 г , растворяют в смеси 20 мл раствора натрия гидроксида концентрированного P и 20 мл воды P, доводят объем раствора водой P до 400 мл и нейтрализуют хлороводородной кислотой разбавленной P по лакмусовой бумаге P. Растворяют в полученном растворе 2 г натрия гидрокарбоната P и доводят объем раствора водой P до 500,0 мл.

1 M раствор натрия гидроксида.

42 г натрия гидроксида P растворяют в воде, свободной от углерода диоксида, P и доводят объем раствора тем же растворителем до 1000,0 мл.

Установка титра. 1,50 г калия гидрофталата РО растворяют в 50 мл воды P и титруют приготовленным раствором натрия гидроксида потенциометрически (2.1.2.19) или используя в качестве индикатора 0,1 мл раствора фенолфталеина P.

1 мл 1 M натрия гидроксида соответствует 204,2 мг .

При необходимости использования раствора натрия гидроксида, свободного от карбонатов, его готовят следующим образом. Растворяют натрия гидроксид P в воде P до получения раствора от 400 г/л до 600 г/л и выдерживают. Прозрачную жидкость над осадком декантируют, защищая от воздействия углерода диоксида, разбавляют водой, свободной от углерода диоксида, P до необходимой молярной концентрации. Раствор должен выдерживать следующее испытание. Титруют 20,0 мл хлороводородной кислоты той же молярной концентрации, что и приготовленный раствор натрия гидроксида, используя в качестве индикатора 0,1 мл раствора фенолфталеина P. В точке эквивалентности прибавляют небольшое количество кислоты, необходимое для исчезновения розового окрашивания; концентрируют раствор до 20 мл кипячением; во время кипячения прибавляют кислоту в количестве, необходимом для исчезновения розового окрашивания, которое не должно возобновляться при длительном кипячении. Объем израсходованной кислоты не должен превышать 0,1 мл.

0,1 M раствор натрия гидроксида.

100,0 мл 1 M раствора натрия гидроксида доводят водой, свободной от углерода диоксида, P до объема 1000,0 мл.

Установка титра. Проводят титрование, описанное для 1 M раствора натрия гидроксида, используя 0,150 г раствор калия гидрофталата РО в 50 мл воды P.

1 мл 0,1 M натрия гидроксида соответствует 20,42 мг .

Установка титра (при количественном определении галогенидов органических оснований). 0,100 г РО бензойной кислоты растворяют в смеси 5 мл 0,01 M хлороводородной кислоты и 50 мл 96% этанола P. Титруют (2.1.2.19) раствором натрия гидроксида. Отмечают объем раствора натрия гидроксида, добавленный между двумя точками перегиба на кривой титрования.

1 мл 0,1 M раствора натрия гидроксида соответствует 12,21 мг .

0,1 M раствор натрия гидроксида этанольный.

К 250 мл этанола безводного P прибавляют 3,3 г раствора натрия гидроксида концентрированного P.

Установка титра. 0,100 г РО бензойной кислоты растворяют в 10 мл воды P и 40 мл 96% этанола P и титруют приготовленным раствором натрия гидроксида этанольным потенциометрически (2.1.2.19) или используя в качестве индикатора 0,2 мл раствора тимолфталеина P. Титр устанавливают непосредственно перед использованием.

1 мл 0,1 M раствора натрия гидроксида этанольного соответствует 12,21 мг .

0,1 M раствор натрия метилата.

175 мл метанола безводного P охлаждают в ледяной воде и прибавляют небольшими порциями около 2,5 г свеженарезанного натрия P; когда металл растворится, доводят толуолом P до объема 1000,0 мл.

Установка титра. К 10 мл диметилформамида P прибавляют 0,05 мл раствора 3 г/л тимолового синего P в метаноле P и титруют приготовленным раствором натрия метилата до получения синего окрашивания раствора. Тотчас прибавляют 0,100 г бензойной кислоты РО, перемешивают до растворения и титруют приготовленным раствором натрия метилата до повторного получения синего окрашивания раствора. Во время титрования раствор защищают от атмосферного углерода диоксида. Титр раствора натрия метилата устанавливают по объему титранта, израсходованного в повторном титровании. Титр устанавливают непосредственно перед использованием.

1 мл 0,1 M раствора натрия метилата соответствует 12,21 мг .

0,1 M раствор натрия нитрита.

7,5 г натрия нитрита P растворяют в воде P и доводят объем раствора тем же растворителем до 1000,0 мл.

Установка титра. 0,150 г сульфаниловой кислоты РО растворяют в 50 мл хлороводородной кислоты разбавленной P и проводят определение первичной ароматической аминогруппы (2.1.5.8) электрометрически, используя приготовленный раствор натрия нитрита. Титр устанавливают непосредственно перед использованием.

1 мл 0,1 M раствора натрия нитрита соответствует 17,32 мг .

0,1 M раствор натрия перйодата.

21,4 г натрия перйодата P растворяют в 500 мл воды P и доводят объем раствора тем же растворителем до 1000,0 мл.

Установка титра. 5,0 мл приготовленного раствора натрия перйодатата помещают в колбу с притертой пробкой, прибавляют 100 мл воды P, 10 мл раствора калия йодида P и 5 мл хлороводородной кислоты P1, закрывают, перемешивают, выдерживают в течение 2 мин и титруют 0,1 M раствором натрия тиосульфатадо получения слабо-желтого окрашивания. Титрование проводят потенциометрически (2.1.2.19) или медленно титруют в присутствии 2 мл раствора крахмала P до обесцвечивания раствора.

1 мл 0,1 M натрия тиосульфата соответствует 2,674 мг или 0,125 мл 0,1 M натрия перйодата.

0,1 M раствор натрия тиосульфата.

25 г натрия тиосульфата P и 0,2 г натрия карбоната P растворяют в воде, свободной от углерода диоксида, P и доводят объем раствора тем же растворителем до 1000,0 мл.

Установка титра. К 10,0 мл 0,033 M раствора калия бромата прибавляют 40 мл воды P, 10 мл раствора калия йодида P, 5 мл хлороводородной кислоты P1 и титруют приготовленным раствором натрия тиосульфата, используя в качестве индикатора 1 мл раствора крахмала P, прибавляемого в конце титрования.

1 мл 0,1 M натрия тиосульфата соответствует 2,783 мг или 0,5 мл 0,033 M калия бромата.

0,1 M раствор натрия эдетата.

37,5 г натрия эдетата P растворяют в 500 мл воды P, прибавляют 100 мл 1 M раствора натрия гидроксида и доводят объем раствора водой P до 1000,0 мл.

Установка титра. 0,120 г цинка РО растворяют в 4 мл хлороводородной кислоты P1, прибавляют раствор натрия гидроксида разбавленный P до слабокислой реакции и проводят количественное определение цинка методом комплексометрии (2.1.5.11).

1 мл 0,1 M раствора натрия эдетата соответствует 6,538 мг Zn.

Хранят в полиэтиленовом контейнере.

0,02 M раствор натрия эдетата.

7,444 г натрия эдетата P растворяют в воде P и доводят объем раствора тем же растворителем до 1000,0 мл.

Установка титра. 0,100 г РО цинка растворяют в 4 мл хлороводородной кислоты P1 и прибавляют 0,1 мл бромной воды P; удаляют избыток брома кипячением. Переносят раствор в мерную колбу и доводят объем раствора водой P до 100,0 мл. 25,0 мл полученного раствора помещают в коническую колбу вместимостью 500 мл и доводят водой P до объема 200 мл. Прибавляют около 50 мг индикаторной смеси ксиленолового оранжевого P и гексаметилентетрамина P до получения фиолетово-розового окрашивания раствора. Добавляют 2 гексаметилентетрамина P в избытке. Титруют приготовленным раствором натрия эдетата до перехода фиолетово-розового окрашивания в желтое.

1 мл 0,02 M раствора натрия эдетата соответствует 1,308 мг Zn.

0,1 M раствор серебра нитрата.

17,0 г серебра нитрата P растворяют в воде P и доводят объем раствора тем же растворителем до 1000,0 мл.

Установка титра. 50 мг натрия хлорида РО растворяют в воде P, прибавляют 5 мл азотной кислоты разбавленной P, доводят объем раствора водой P до 50 мл и титруют приготовленным раствором серебра нитрата потенциометрически (2.1.2.19).

1 мл 0,1 M раствора серебра нитрата соответствует 5,844 мг NaCl.

Хранят в защищенном от света месте.

0,001 M раствор серебра нитрата.

5,0 мл 0,1 M раствора серебра нитрата доводят водой P до объема 500,0 мл.

0,5 M раствор серной кислоты.

28 мл серной кислоты P смешивают с водой P и доводят объем раствора тем же растворителем до 1000,0 мл.

Установка титра. 0,950 г трометамола РО растворяют в 50 мл воды P и титруют приготовленным раствором серной кислоты потенциометрически (2.1.2.19) или, используя в качестве индикатора 0,1 мл раствора метилового оранжевого P до появления красновато-желтого окрашивания.

1 мл 0,5 M серной кислоты соответствует 121,1 мг .

0,05 M раствор серной кислоты.

100,0 мл 0,5 M раствора серной кислоты доводят водой P до объема 1000,0 мл.

Установка титра. Определение проводят в соответствии с указаниями для 0,5 M раствора серной кислоты, используя 0,100 г РО натрия карбоната, растворенного в 20 мл воды P.

1 мл 0,05 M раствора серной кислоты соответствует 5,30 мг .

0,1 M раствор свинца нитрата.

33 г свинца нитрата P растворяют в воде P и доводят объем раствора тем же растворителем до 1000,0 мл.

Установка титра. Определение свинца в 20,0 мл приготовленного раствора свинца нитрата проводят методом комплексометрии (2.1.5.11).

0,05 M раствор свинца нитрата.

50,0 мл 0,1 M раствора свинца нитрата доводят водой P до объема 100,0 мл.

0,1 M раствор тетрабутиламмония гидроксида.

40 г тетрабутиламмония йодида P растворяют в 90 мл метанола безводного P, прибавляют 20 г тонко измельченного серебра оксида P и энергично встряхивают в течение 1 ч. Центрифугируют несколько миллилитров смеси и проводят испытание надосадочной жидкости на йодиды. При получении положительной реакции дополнительно прибавляют 2 г серебра оксида P и встряхивают в течение последующих 30 мин; данную процедуру повторяют до тех пор, пока жидкость не будет свободна от йодидов, смесь фильтруют через стеклянный фильтр (2.1.1.2) и промывают реакционный сосуд и фильтр тремя порциями толуола P по 50 мл. К полученному фильтрату прибавляют промывной толуол и доводят толуолом P до объема 1000,0 мл. Через раствор пропускают сухой азот, свободный от углерода диоксида, в течение 5 мин.

Установка титра. К 10 мл диметилформамида P прибавляют 0,05 мл раствора 3 г/л тимолового синего P в метаноле P и титруют приготовленным раствором тетрабутиламмония гидроксида до получения чистого синего окрашивания раствора. Тотчас прибавляют 0,100 г бензойной кислоты РО, перемешивают до растворения и повторно титруют приготовленным раствором тетрабутиламмония гидроксида до получения синего окрашивания раствора. Титр раствора тетрабутиламмония гидроксида устанавливают по объему титранта, израсходованного при повторном титровании. Титрование проводят, защищая раствор от атмосферного углерода диоксида. Титр устанавливают непосредственно перед использованием.

1 мл 0,1 M раствора тетрабутиламмония гидроксида соответствует 12,21 мг .

0,1 M раствор тетрабутиламмония гидроксида в 2-пропаноле.

Готовят в соответствии с указаниями, описанными для 0,1 M раствора тетрабутиламмония гидроксида, используя в качестве растворителя 2-пропанол P вместо толуола P; титр устанавливают в соответствии с указаниями, приведенными для 0,1 M раствора тетрабутиламмония гидроксида.

1 M Хлороводородная кислота.

103,0 г хлороводородной кислоты P доводят водой P до объема 1000,0 мл.

Установка титра. 0,950 г трометамола РО растворяют в 50 мл воды P и титруют приготовленной кислотой хлороводородной потенциометрически (2.1.2.19) или используя в качестве индикатора 0,1 мл раствора метилового оранжевого P до появления желтовато-красного окрашивания.

1 мл 1 M хлороводородной кислоты соответствует 121,1 мг .

0,1 M Хлороводородная кислота.

100,0 мл 1 M хлороводородной кислоты доводят водой, свободной от диоксида углерода P, до объема 1000,0 мл.

Установка титра. Проводят титрование в соответствии с указаниями, приведенными для 1 M хлороводородной кислоты, используя 95 мг трометамола РО, растворенного в 20 мл воды P.

1 мл 0,1 M хлороводородной кислоты соответствует 12,11 мг .

0,1 M Хлороводородная кислота в спирте.

9,0 мл хлороводородной кислоты P доводят спиртом, свободным от альдегидов, P до объема 1000,0 мл.

0,1 M раствор хлорной кислоты.

8,5 мл кислоты хлорной кислоты P помещают в мерную колбу, содержащую около 900 мл уксусной кислоты ледяной P, и перемешивают. Прибавляют 30 мл уксусного ангидрида P, доводят объем раствора кислотой уксусной ледяной P до 1000,0 мл, перемешивают и выдерживают в течение 24 ч. Определяют содержание воды (2.1.5.12) без прибавления метанола и, при необходимости, доводят содержание воды от 0,1% до 0,2% добавлением уксусного ангидрида P или воды P. Выдерживают в течение 24 ч.

Установка титра 0,170 г РО калия гидрофталата растворяют в 50 мл уксусной кислоты безводной P, при необходимости, осторожно нагревая. Охлаждают, защищая от воздуха, и титруют приготовленным раствором хлорной кислоты потенциометрически (2.1.2.19) или используя в качестве индикатора 0,05 мл раствора кристаллического фиолетового P. Измеряют температуру раствора хлорной кислоты во время титрования. Если температура, при которой проводится количественное определение, отличается от температуры, при которой был установлен титр 0,1 M раствора хлорной кислоты, тогда объем (), израсходованный для количественного определения вычисляют по формуле:

,

где: - температура, при которой устанавливают титр;

- температура, при которой проводят количественное определение;

V - объем, фактически израсходованный на титрование, в миллилитрах.

1 мл 0,1 M раствора хлорной кислоты соответствует 20,42 мг .

0,05 M раствор хлорной кислоты.

50,0 мл 0,1 M раствора хлорной кислоты доводят уксусной кислотой безводной P до объема 100,0 мл.

0,02 M раствор хлорной кислоты.

20,0 мл 0,1 M раствора хлорной кислоты доводят кислотой уксусной безводной P до объема 100,0 мл.

0,1 M раствор уксусной кислоты.

6,0 г уксусной кислоты ледяной P доводят водой P до объема 1000,0 мл.

Установка титра. К 25,0 мл приготовленного раствора уксусной кислоты прибавляют 0,5 мл раствора фенолфталеина P и титруют 0,1 M раствором натрия гидроксида.

0,1 M раствор церия сульфата.

40,4 г церия сульфата P растворяют в смеси 500 мл воды P и 50 мл серной кислоты P; охлаждают и доводят объем раствора водой P до 1000,0 мл.

Установка титра. 0,300 г железа (II) этилендиаммония сульфата РО растворяют в 50 мл раствора 49 г/л серной кислоты P и титруют приготовленным раствором церия сульфата потенциометрически (2.1.2.19) или используя в качестве индикатора 0,1 мл ферроина P.

1 мл 0,1 M церия сульфата соответствует 38,21 мг .

0,05 M раствор цинка хлорида.

6,82 г цинка хлорида P, взвешенного с соответствующими предосторожностями, растворяют в воде P. При необходимости, по каплям прибавляют хлороводородную кислоту разбавленную P до исчезновения опалесценции и доводят объем раствора водой P до 1000,0 мл.

Установка титра. К 20,0 мл приготовленного раствора цинка хлорида прибавляют 5 мл уксусной кислоты разбавленной P и проводят определение цинка методом комплексометрии (2.1.5.11).

0,1 M раствор цинка сульфата.

29 г цинка сульфата P растворяют в воде P и доводят объем раствора тем же растворителем до 1000,0 мл.

Установка титра. К 20,0 мл приготовленного раствора цинка сульфата прибавляют 5 мл уксусной кислоты разбавленной P и проводят определение цинка методом комплексометрии (2.1.5.11).

2.3. ОБЩИЕ ТЕКСТЫ

2.3.1. ОБЩИЕ ТЕКСТЫ ПО МИКРОБИОЛОГИИ

203010001-2019

2.3.1.1. Эффективность антимикробных консервантов

Настоящая общая фармакопейная статья устанавливает общие требования к определению эффективности антимикробных консервантов, входящих в состав лекарственных препаратов.

Антимикробные консерванты предназначены для предотвращения размножения микроорганизмов или ограничение микробной загрязненности лекарственного препарата в процессе хранения и применения, особенно в случае использования многодозовых упаковок. Антимикробные консерванты не должны заменять выполнение требований надлежащей производственной практики (GMP). Эффективная концентрация консерванта в готовом лекарственном препарате должна быть ниже дозы, токсичной для человека.

Эффективность антимикробных консервантов - это способность вещества ингибировать рост микроорганизмов в лекарственном препарате на протяжении срока годности. Испытание эффективности консервантов - это процедура, состоящая из искусственной контаминации образца лекарственного препарата суспензиями определенных тест-микроорганизмов, инкубации контаминированных образцов при определенной температуре, отбора проб через указанные интервалы времени и подсчете жизнеспособных клеток микроорганизмов в 1 г (мл) лекарственного препарата на протяжении периода испытания, расчетов и оценки полученных результатов.

Недопустимо вносить консерванты в лекарственный препарат для внутриполостных, внутрисердечных, внутриглазных инъекций, контактирующих со спинномозговой жидкостью, а также при разовой дозе, превышающей 15 мл.

1. ИСПОЛЬЗУЕМЫЕ ТЕСТ-ШТАММЫ МИКРООРГАНИЗМОВ И РАБОТА С НИМИ

Эффективность консервантов лекарственных препаратов определяют в отношении определенных видов бактерий, дрожжевых и плесневых грибов. При испытании применяют указанные ниже тест-штаммы (табл. 2.3.1.1.-1).

Таблица 2.3.1.1.-1

Тест-штаммы микроорганизмов

Название микроорганизма Номер штамма
Escherichia coli ГКПМ 240533; ATCC 25922, ATCC 8739; NCTC 12923; NCTC 12241; DSM 1103; CIP 53.126, NCIMB 8545
Pseudomonas aeruginosa ГКПМ 190155; ATC 9027; NCTC 12924; CIP 82.118, NCIMB 8626
Staphylococcus aureus ГКПМ 201108; ATCC 6538; NCTC 10788, NCIMB 9518, CIP 4.83
Candida albicans ГКПМ 303903; ГКПМ 303901; РКПГУ 401/NCTC 885-653; ATCC 10231; NCPF 3179, IP 48.72
Aspergillus brasiliensis РКПГ F 106; ATCC 9642, АТСС 16404, ВКМ F-1119; ВКМ F-3882; NCPF 2275, IMI 149007, IP 1431.83

Примечания.

1. Кроме перечисленных тест-штаммов можно использовать и другие микроорганизмы, которые должны быть типичными по культурально-морфологическим, тинкториальным и биохимическим свойствам.

2. Набор тест-штаммов микроорганизмов может быть уменьшен или увеличен в зависимости от способа применения, состава или возможных микроорганизмов-контаминантов испытуемого лекарственного препарата. Например, для испытания лекарственных препаратов для приема внутрь, содержащих высокие концентрации сахара, можно использовать Zygosaccharomyces rouxii (NCYC 381; IP 2021.92), для препаратов, в состав которых входит бензалкония хлорид, целесообразно включать Burkholderia cepacia (ATCC 25416, ATCC 177759) и др.

Все тест-штаммы микроорганизмов, полученные из официальных коллекций с сертификатом производителя в ампулах, на дисках или в другом виде следует восстанавливать способами, описанными в прилагаемых к тест-штаммам инструкциях или в соответствии со статьей 2.1.6.6.

Культуры бактерий и грибов пересевают, делая не более 5 пассажей. Условия культивирования тест-штаммов для приготовления инокулята представлены в табл. 2.3.1.1.-2. Используемые питательные среды представлены в статье 2.1.6.6.

Таблица 2.3.1.1.-2

Условия культивирования тест-штаммов микроорганизмов для приготовления инокулята

Тест-штамм Питательная среда Условия инкубации посевов
температура время
Escherichia coli
Pseudomonas aeruginosa
Staphylococcus aureus
Соево-казеиновый агар или среда N 1
Соево-казеиновый бульон или среда N 8
32,5 +/- 2,5 °C 18 - 24 ч
Candida albicans Агар Сабуро с глюкозой или среда N 2
жидкая среда Сабуро или соево-казеиновый бульон
22,5 +/- 2,5 °C 48 - 72 ч
Aspergillus brasiliensis Агар Сабуро с глюкозой или среда N 2 22,5 +/- 2,5 °C 6 - 10 сут

Примечание. Допускается использование альтернативных жидких и агаризованных питательных сред

Контроль ростовых свойств используемых питательных сред проводят в соответствии со статьей 2.1.6.6.

При приготовлении инокулята суточные культуры тест-штаммов бактерий и C. albicans смывают с поверхности скошенного агара стерильным 0,9% раствором натрия хлорида. Концентрацию клеток бактерий доводят до КОЕ/мл, а C. albicans - до КОЕ/мл, используя стандартный образец мутности или разнообразные инструментальные методы, в том числе турбидиметрический.

В случае использования жидких питательных сред для культивирования тест-штаммов, клетки бактерий и C. albicans выделяют центрифугированием, промывают и ресуспендируют стерильным 0,9% раствором натрия хлорида до концентрации 1· - 1· КОЕ/мл.

Для смыва конидий A. brasiliensis используют стерильный 0,9% раствор натрия хлорида, содержащий 0,05% полисорбата-80. Количество конидий A. brasiliensis в 1 мл смыва определяют с помощью камеры Горяева или чашечным агаровым методом. Полученную взвесь разводят до концентрации конидий в 1 мл.

Стандартизованные суспензии всех тест-штаммов микроорганизмов разводят до концентрации - КОЕ/мл.

Из каждой суспензии отбирают подходящий образец и определяют число колониеобразующих единиц в 1 мл каждой суспензии методом посева на чашки или методом мембранной фильтрации (2.1.6.6). Полученное значение служит для определения числа жизнеспособных микроорганизмов в инокуляте и исходного числа микроорганизмов при проведении испытания. Инокулят следует использовать тотчас после приготовления.

2. МЕТОДИКА ИСПЫТАНИЯ

Для определения эффективности консервантов используют готовые лекарственные препараты в неповрежденной первичной упаковке.

В каждый стерильный флакон с исследуемым препаратом вносят суспензию, содержащую один из тест-штаммов микроорганизмов, обеспечивая концентрацию клеток - КОЕ в 1 мл или 1 г лекарственного препарата, и перемешивают. Объем инокулята должен составлять 0,5 - 1% от объема образца. Тщательно перемешивают для обеспечения равномерного распределения микроорганизмов в образце.

Образцы лекарственного препарата на твердой мазевой основе нагревают до температуры (42,5 +/- 2,5) °C. Смешивают инокулят каждой стандартизованной микробной суспензии с образцом лекарственного препарата в течение не менее 1 мин до достижения гомогенной эмульсии. Для улучшения смешивания можно добавить определенное (валидированное) количество стерильного поверхностно-активного вещества, например, полисорбата-80, если оно не влияет на жизнеспособность микроорганизмов или на эффективность консерванта.

Контаминированные образцы лекарственного препарата выдерживают при температуре (22,5 +/- 2,5) °C в защищенном от света месте в течение определенного времени. Из каждого испытуемого образца отбирают пробы (обычно 1 мл или 1 г) непосредственно после инокуляции и через указанные интервалы времени (таблицы 2.3.1.1.-3 - 2.3.1.1.-5), определяют число жизнеспособных микроорганизмов методом посева на чашки или методом мембранной фильтрации (2.1.6.6). Антимикробное действие лекарственного препарата устраняют одним из способов: разведением, мембранной фильтрацией или с помощью инактиватора, который вносят в чашки с питательной средой или в соответствующее разведение лекарственного препарата перед посевом. Используемые инактиваторы не должны влиять на жизнеспособность микроорганизмов. Некоторые инактиваторы приведены в статье 2.1.6.6.

Таблица 2.3.1.1.-3

Стерильные лекарственные препараты (парентеральные, глазные, внутриматочные, интрамаммарные, для местного применения)

  lg уменьшения
6 ч 24 ч 7 сут 14 сут 28 сут
Бактерии А 2 3 - - НВ
Б - 1 3 - НУ
В - - 1 3 НУ
Грибы А - - 2 - НУ
Б - - - 1 НУ
В - - НУ НУ НУ

Обозначения: НВ - не выявлены микроорганизмы; НУ - не должно быть увеличения числа микроорганизмов по сравнению с предыдущим результатом.

Таблица 2.3.1.1.-4

Нестерильные лекарственные препараты применяемые местно и наружно, а также для ингаляции

  lg уменьшения
2 сут 7 сут 14 сут 28 сут
Бактерии А 2 3 - НУ
Б - - 3 НУ
В - - 2 НУ
Грибы А - - 2 НУ
Б - - 1 НУ
В - - НУ НУ

Таблица 2.3.1.1.-5

Лекарственные препараты для приема внутрь, включая антацидные, водорастворимые или приготовленные на водной основе, а также ректальные лекарственные препараты

  lg уменьшения
14 сут 28 сут
Бактерии А 3 НУ
Б 1 НУ
Грибы А 1 НУ
Б - НУ

3. КРИТЕРИИ ПРИЕМЛЕМОСТИ

Чашечным агаровым методом определяют количество КОЕ/мл для каждого тест-штамма через указанные выше сроки инкубации контаминированного образца лекарственного препарата. Изменение количества микробных клеток по сравнению с исходной концентрацией в 1 мл выражают в десятичных логарифмах (lg). При оценке эффективности антимикробного действия консервантов увеличение КОЕ/мл не фиксируется, если последующее измерение превышает предыдущее менее, чем 0,5 lg КОЕ.

4. ТРЕБОВАНИЯ К КАЧЕСТВУ

В таблицах 2.3.1.1.-3 - 2.3.1.1.-5 представлены критерии оценки эффективности антимикробного консерванта/консервантов лекарственного препарата в виде логарифма уменьшения числа жизнеспособных микроорганизмов в сравнении с их количеством, содержавшемся в инокуляте. Критерий А соответствует рекомендуемой эффективности консерванта. При обосновании невозможности достижения критерия А, например, по причине повышенного риска неблагоприятных воздействий, лекарственный препарат должен удовлетворять критериям Б или В.

203010002-2019

2.3.1.2. Требования к микробиологической чистоте лекарственных препаратов, фармацевтических субстанций и вспомогательных веществ для их производства

Настоящая общая фармакопейная статья определяет критерии приемлемости микробиологической чистоты лекарственных препаратов, фармацевтических субстанций и вспомогательных веществ для их производства.

Нестерильные лекарственные средства могут быть контаминированы микроорганизмами. Допускается лимитированное количество бактерий и грибов при отсутствии определенных видов, представляющих опасность для здоровья человека. Присутствие микроорганизмов в нестерильных лекарственных препаратах может оказать неблагоприятное воздействие на здоровье пациента и привести к снижению терапевтической эффективности препарата. Поэтому производители должны обеспечить соответствующий уровень микробиологической чистоты лекарственных средств путем выполнения действующих руководств по надлежащей практике производства, хранения и дистрибьюции лекарственных препаратов (G x P).

Микробиологическое исследование нестерильных лекарственных препаратов проводят в соответствии с методами, приведенными в общих фармакопейных статьях 2.1.6.6, 2.1.6.7.

В табл. 2.3.1.2.-1 - 2.3.1.2.-2 приведены требования к качеству лекарственных препаратов и фармацевтических субстанций, а также вспомогательных веществ.

Таблица 2.3.1.2.-1

Критерии приемлемости качества лекарственных препаратов по микробиологическим показателям

Категория Способ введения Критерии приемлемости
1 Лекарственные препараты, к которым предъявляется требование "Стерильность" Лекарственные препараты должны быть стерильными
2 - Для применения местно (на слизистую оболочку полости рта, назально, введение в наружный слуховой проход, вагинально и др.)
- Для применения наружно (на неповрежденные и (или) поврежденные кожные покровы)
- Для использования респираторно (для ингаляций)
- Трансдермальные пластыри
За исключением тех лекарственных препаратов, которые должны быть стерильными
- Общее число аэробных микроорганизмов - не более 102 КОЕ в 1 г (мл) препарата или на 1 пластыре (включая клейкую сторону и основу)
- Общее число дрожжевых и плесневых грибов - не более 101 КОЕ в 1 г (мл) или на 1 пластыре (включая клейкую сторону и основу)
- Отсутствие Pseudomonas aeruginosa в 1 г (мл) препарата или на 1 пластыре (включая клейкую сторону и основу)
- Отсутствие Staphylococcus aureus в 1 г (мл) препарата или на 1 пластыре (включая клейкую сторону и основу)
- Отсутствие энтеробактерий, устойчивых к желчи, в 1 г (мл) аэрозольных препаратов, используемых респираторно
- Отсутствие Candida albicans в 1 г (мл) лекарственных препаратов вагинального применения
Препараты для приема внутрь или введения ректально  
Твердые (неводные) препараты для приема внутрь - Общее число аэробных микроорганизмов - не более 103 КОЕ в 1 г
- Общее число дрожжевых и плесневых грибов - не более 102 КОЕ в 1 г
- Отсутствие Escherichia coli в 1 г
Препараты для введения ректально - Общее число аэробных микроорганизмов - не более 103 КОЕ в 1 г (мл)
- Общее число дрожжевых и плесневых грибов - не более 102 КОЕ в 1 г (мл)
Жидкие препараты для приема внутрь - Общее число аэробных микроорганизмов - не более 102 КОЕ в 1 г (мл)
- Общее число дрожжевых и плесневых грибов - не более 101 КОЕ в 1 г (мл)
- Отсутствие Escherichia coli в 1 г (мл)
Для приема внутрь - из сырья природного происхождения, уровень микробной загрязненности которого невозможно снизить в процессе предварительной обработки.
Требования к микробиологической чистоте растительных лекарственных препаратов приведены в статье 5.1.8
- Общее число аэробных микроорганизмов - не более 104 КОЕ в 1 г (мл)
- Общее число дрожжевых и плесневых грибов - не более 102 КОЕ в 1 г (мл)
- Энтеробактерий, устойчивых к желчи, - не более 102 КОЕ в 1 г (мл)
- Отсутствие Escherichia coli в 1 г (мл)
- Отсутствие бактерий рода Salmonella spp. в 10 г (мл)
- Отсутствие Staphylococcus aureus в 1 г (мл)
Готовые смеси для лечебных кормов, применяемых в ветеринарии, с использованием наполнителей природного происхождения, для которых противомикробная обработка невозможна - Общее число аэробных микроорганизмов - не более 105 КОЕ в 1 г (мл)
- Общее число дрожжевых и плесневых грибов - не более 104 КОЕ в 1 г (мл)
- Энтеробактерий, устойчивых к желчи, - не более 104 КОЕ в 1 г (мл)
- Отсутствие Escherichia coli в 1 г (мл)
- Отсутствие бактерий рода Salmonella spp - в 25 г (мл)

Таблица 2.3.1.2.-2

Критерии приемлемости качества фармацевтических субстанций и вспомогательных веществ для производства лекарственных препаратов по микробиологическим показателям

Категория Фармацевтические субстанции, вспомогательные вещества Критерии приемлемости
1.2.А. Фармацевтические субстанции для производства стерильных лекарственных препаратов, которые не подвергаются стерилизации Субстанции должны быть стерильными
1.2.Б. Фармацевтические субстанции для производства:
- стерильных лекарственных препаратов, которые подвергаются стерилизации в упаковке;
- стерильных лекарственных препаратов, при производстве/изготовлении которых для обеспечения стерильности используется стерилизующая фильтрация;
- нестерильных лекарственных препаратов, относящихся к категории 2
- Общее число аэробных микроорганизмов - не более 102 КОЕ в 1 г (мл)
- Общее число дрожжевых и плесневых грибов - не более 101 КОЕ в 1 г (мл)
- Отсутствие энтеробактерий, устойчивых к желчи, в 1 г (мл)
- Отсутствие Pseudomonas aeruginosa в 1 г (мл)
- Отсутствие Staphylococcus aureus в 1 г (мл)
2.2 Фармацевтические субстанции синтетического происхождения для производства нестерильных лекарственных препаратов - Общее число аэробных микроорганизмов - не более 103 КОЕ в 1 г (мл)
- Общее число дрожжевых и плесневых грибов - не более 102 КОЕ в 1 г (мл)
- Отсутствие Escherichia coli в 1 г (мл)
3.2 Фармацевтические субстанции природного происхождения для производства нестерильных лекарственных препаратов.
Критерии приемлемости микробиологической чистоты лекарственного растительного сырья/фармацевтических субстанций растительного происхождения приведены в статье 5.1.8
- Общее число аэробных микроорганизмов - не более 104 КОЕ в 1 г (мл)
- Общее число дрожжевых и плесневых грибов - не более 102 КОЕ в 1 г (мл)
- Отсутствие Escherichia coli в 1 г (мл)
- Отсутствие бактерий рода Salmonella в 25 г (мл)
- Отсутствие Pseudomonas aeruginosa в 1 г (мл)
- Отсутствие Staphylococcus aureus в 1 г (мл)
- Энтеробактерий, устойчивых к желчи, не более 102 КОЕ в 1 г (мл)
4.2 Вспомогательные вещества природного происхождения (мука пшеничная, крахмал, тальк и т.д.) - Общее число аэробных микроорганизмов - не более 103 КОЕ в 1 г (мл)
- Общее число дрожжевых и плесневых грибов - не более 102 КОЕ в 1 г (мл)
- Отсутствие Escherichia coli - в 1 г (мл)
- Отсутствие бактерий рода Salmonella в 25 г (мл)
- Отсутствие Pseudomonas aeruginosa в 1 г (мл)
- Отсутствие Staphylococcus aureus в 1 г (мл)
- Энтеробактерий, устойчивых к желчи, - не более 102 КОЕ в 1 г (мл)

Примечания к табл. 2.3.1.2.-1. - 2.3.1.2.-2.

1. При обнаружении во время проведения испытания других патогенных бактерий, кроме указанных выше, считают, что качество лекарственных препаратов, фармацевтических субстанций и вспомогательных веществ не соответствует требованиям по показателю "Микробиологическая чистота".

2. В нормативном документе по качеству могут быть указаны в виде исключения другие нормы в зависимости от состава лекарственных средств и особенностей технологического процесса их производства. Введение иных норм требует обоснования.

3. Для лекарственных препаратов для детей могут быть установлены более строгие нормы, например:

- в 1 г (мл) препаратов для детей (от 0 до 1 года) - не более 50 аэробных бактерий и дрожжевых и плесневых грибов (суммарно) при отсутствии энтеробактерий, устойчивых к желчи, Pseudomonas aeruginosa, Staphylococcus aureus;

- в 1 г (мл) препаратов для детей (старше 1 года) - не более 500 аэробных микроорганизмов и 50 дрожжевых и плесневых грибов (суммарно) при отсутствии энтеробактерий, устойчивых к желчи, Pseudomonas aeruginosa, Staphylococcus aureus

4. К категории 1.2.Б относят термолабильные фармацевтические субстанции, которые используют в производстве стерильных лекарственных препаратов, не подвергающихся стерилизации в окончательной упаковке. Такие фармацевтические субстанции не могут быть подвержены термической стерилизации ввиду особенностей их строения и физико-химических свойств. В этом случае, в процессе производства лекарственного препарата допускается использование стерилизующей фильтрации раствора фармацевтической субстанции или раствора фармацевтической субстанции со вспомогательными веществами.

Для нестерильных лекарственных препаратов критерии приемлемости, основанные на подсчете общего числа аэробных микроорганизмов (TAMC) и общего числа дрожжей/грибов (TYMC), приведены в таблицах 2.3.1.2.-1 и 2.3.1.2.-2. Критерии приемлемости устанавливают на основании отдельных результатов или на среднем значении всех подсчетов при использовании репликации (например, метод прямого посева). Результаты интерпретируют следующим образом:

- при КОЕ - не более 20 КОЕ/г(мл);

- при КОЕ - не более 200 КОЕ/г(мл);

- при КОЕ - не более 2000 КОЕ/г(мл) и т.д.

При установлении нормативных требований к качеству отдельных лекарственных средств и составлении нормативного документа по качеству могут применяться как цифровые обозначения категорий, так и указание требований к качеству в соответствии со способом применения.

Для фармацевтических субстанций, используемых в производстве лекарственных препаратов (за исключением фармацевтических субстанций растительного происхождения), общее число аэробных микроорганизмов должно составлять не более КОЕ в 1 г (мл), а общее число дрожжевых и плесневых грибов - не более КОЕ в 1 г (мл).

На основании анализа рисков в нормативной документации могут быть приведены иные критерии приемлемости качества фармацевтических субстанций и вспомогательных веществ (таблица 2.3.1.2.-2). При этом учитывают особенности производственного процесса и назначения лекарственного препарата, в получении которого используется фармацевтическая субстанция, а также наличие вспомогательных веществ требуемого качества.

203010003-2019

2.3.1.3. Вирусная безопасность

Настоящая общая фармакопейная статья содержит требования к мерам по обеспечению вирусной безопасности лекарственных средств (ЛС), полученных с использованием материалов человеческого или животного происхождения.

При производстве лекарственные средства могут подвергаться вирусной контаминации. Риск вирусной контаминации возможен для всех лекарственных средств, при производстве которых используют сырье и материалы животного или человеческого происхождения.

Основными причинами ее возникновения являются использование инфицированных материалов (сырье, клеточные культуры) и случайное внесение вируса в ходе производственного процесса.

Риск вирусной контаминации возможен для ЛС, произведенных:

- из крови, мочи и других биологических жидкостей человека или животных;

- из органов и тканей человека или животных;

- с применением метода культивирования in vivo;

- при культивировании in vitro клеточных линий человеческого или животного происхождения.

Общая фармакопейная статья не распространяется на нетрадиционные трансмиссивные агенты, такие, как возбудители трансмиссивной губчатой энцефалопатии крупного рогатого скота и скрепи (почесухи) овец и коз.

Требования, предъявляемые к обеспечению вирусной безопасности для ЛС, полученных с использованием материалов человеческого или животного происхождения, устанавливаются уполномоченным органом в соответствии с требованиями действующих нормативно-правовых актов государств - членов союза.

РИСКИ ВИРУСНОЙ КОНТАМИНАЦИИ

Основными причинами контаминации вирусами лекарственных средств могут быть:

- использование исходного материала, полученного от инфицированного человека или животного;

- посторонние вирусы, привнесенные в процессе производства ЛС;

- использование контаминированных реактивов и продуктов животного происхождения в процессе производства ЛС;

- инфицированные донорские клетки и клеточные линии, контаминированные вирусами до их использования в качестве ГБК и РБК;

- контаминирующий вирус, привнесенный при создании производственной клеточной линии в ненадлежащих условиях.

Для обеспечения вирусной безопасности ЛС при производстве, должны проводиться следующие мероприятия:

1. отбор и испытание исходного сырья, и источника материалов на отсутствие вирусов, патогенных для человека;

2. оценка возможностей инактивации и/или элиминации вирусного агента в ходе производственного процесса;

3. проведение испытаний на отсутствие вирусной контаминации на критических стадиях производства.

При этом необходимо учитывать, что ни одно из перечисленных мероприятий не дает полной гарантии отсутствия вирусов, поэтому необходимо использовать комплексный подход. Меры, принимаемые для управления риском вирусной контаминации ЛС, при производстве которых используется исходное сырье и материалы животного или человеческого происхождения, сводятся к минимизации риска, а не его исключению. Любой остаточный риск должен быть оценен в связи с возможной пользой от применения конкретного материала или сырья при производстве ЛС.

ТРЕБОВАНИЯ К ИСХОДНОМУ СЫРЬЮ

Для минимизации риска вирусной контаминации при отборе исходного сырья и материалов необходимо соблюдать следующие условия:

1. Сырье человеческого происхождения (кровь, моча, или другие биологические жидкости человека) заготавливают от здоровых доноров. Доноры крови и плазмы крови, мочи, или других биологических жидкостей должны проходить обследование в соответствии с нормативно-правовыми документами, действующими на территории государств - членов союза.

2. Сырье животного происхождения следует отбирать только от животных из хозяйств, благополучных по инфекционным заболеваниям. Сырье должно подлежать обязательной ветеринарно-санитарной экспертизе в соответствии с требованиями нормативно-правовых актов, действующих на территориях государств - членов союза и сопровождаться соответствующими подтверждающими документами.

3. Следует определять род и источник происхождения животных, предназначенных для производства биотехнологических лекарственных препаратов, включая генотип и возраст. Животные должны быть взяты из хозяйств закрытого типа, благополучных по инфекционным заболеваниям. Статус хозяйства должен подтверждаться соответствующими документами.

4. Материалы и реагенты биологического происхождения (такие, как бараньи эритроциты, сыворотка эмбрионов телят, бычий сывороточный альбумин, человеческий трансферрин, инсулин, трипсин и др.), питательные среды, используемые при производстве лекарственных средств, должны быть свободны от вирусной контаминации и иметь необходимое качество.

ВЫЯВЛЕНИЕ ВИРУСНОЙ КОНТАМИНАЦИИ

Испытание исходных материалов человеческого или животного происхождения является обязательным условием минимизации риска вирусной контаминации. Например, плазма крови человека подвергается обязательному тестированию на отсутствие поверхностного антигена вируса гепатита B (HBsAg), антител к вирусу гепатита C, антиген p24 ВИЧ-1, антитела к ВИЧ-1, ВИЧ-2. При существовании высокой вероятности вирусной контаминации исходного сырья или клеточного субстрата может потребоваться применение специфичных тестов и/или подходов для выявления вирусов. Метод и объем тестирования на вирусную контаминацию и инактивацию вирусов на "критических" стадиях производства ЛС зависит от различных факторов, которые необходимо учитывать в индивидуальном порядке. Если используемые в производстве материалы (органы, ткани, биологические жидкости) или клеточная линия получены от человекообразных или нечеловекообразных обезьян, нужно дополнительно проверить их на наличие вирусов человека, прежде всего на вирусы, вызывающие иммунодефицит и гепатиты, если в нормативном документе по качеству не обоснован другой порядок действий. Для выявления вирусной контаминации также используют методы молекулярной генетики.

Особое внимание следует обращать на вирусы, которые часто контаминируют те виды животных, от которых получена линия клеток. Следует учитывать, что определенные линии клеток содержат эндогенные вирусы, например, ретровирусы, которые трудно или даже невозможно удалить. Более того, потенциальное вирусное загрязнение может привести к формированию как полных вирусных геномов, так и субгеномных вирусных фрагментов, приводящих к воспроизводству инфекционных вирусных частиц. Необходимо учитывать возможность мутации эндогенных вирусов во время продолжительного культивирования. Присутствие нуклеотидных последовательностей вирусных геномов не исключает возможности использования клеток, в которых они обнаружены, но любая выявленная вирусная нуклеиновая кислота должна быть идентифицирована. При создании линии клеток, секретирующей моноклональные антитела, банк клеток следует контролировать на присутствие не только вирусов человека, но и вирусов мышей и других грызунов.

Линия клеток, которая продуцирует какие-либо вирусы, способные инфицировать клетки человека, может быть использована только при наличии исключительных обстоятельств. Все продукты, получаемые при использовании таких линий клеток, должны рассматриваться в каждом случае индивидуально. Если линия клеток секретирует инфекционные вирусы, следует предпринимать соответствующие меры предосторожности, чтобы защитить от заражения персонал, участвующий в производстве.

Особого внимания требует использование в производстве моноклональных антител линий клеток, трансформированных вирусом Эпштейна-Барр. B-лимфоциты человека, трансформированные этим вирусом, не секретируют вирусных частиц, но содержат комплекс копий вирусного генома и его нуклеотидные последовательности, которые могут быть определены с помощью полимеразной цепной реакции (ПЦР) или путем совместного культивирования с соответствующей индикаторной линией клеток.

Следует выполнять соответствующие контрольные тесты по определению вирусов в используемых материалах и реактивах (например, трипсин, получаемый от свиней, тестируют на наличие парвовируса свиней). Необходим также контроль сыворотки крови крупного рогатого скота. Она не должна содержать потенциально опасные для человека вирусы - такие как, вирус бычьей диареи, инфекционного бычьего ринотрахеита и парагриппа 3).

Необходимо учитывать, что все виды тестов имеют ограниченную чувствительность; например, возможность выявления в тесте низких концентраций вируса зависит от размера исследуемого образца. Поэтому ни одним из указанных подходов невозможно абсолютно точно установить вирусную безопасность препарата.

ПРОЦЕССЫ ВИРУСНОЙ ИНАКТИВАЦИИ ИЛИ ЭЛИМИНАЦИИ

При необходимости вирусной элиминации и/или инактивации вирусов в составе ЛС исходное сырье и материалы подвергаются обработке следующими методами:

- физическими (стерилизация, обработка паром, сухой нагрев, радиация, фильтрация); (стерилизация насыщенным водяным паром под давлением, горячим воздухом, фильтрованием, ионизирующим излучением);

- химическими (разрушение суперкапсидаоболочечных вирусов, содержащего липиды, с помощью детергентов);

- комбинированными (нейтрализация специфическими антителами, удаление вирусов хроматографическими методами, нагревание в форме суспензии с химическими агентами и другими).

Любой из используемых методов обработки должен быть валидирован и должен обеспечивать значительное снижение риска вирусной контаминации лекарственных средств при их производстве.

ВАЛИДАЦИЯ ПРОЦЕССОВ ВИРУСНОЙ ИНАКТИВАЦИИ ИЛИ ЭЛИМИНАЦИИ

Испытания могут выявить один или более видов вирусов, однако ни одно отдельное испытание не способно подтвердить присутствие всех известных вирусов. Более того, в целях получения положительного результата любые аналитические системы требуют некоторой минимальной вирусной контаминации. Испытания также ограничены статистическими погрешностями при отборе и исследовании проб. В связи с этим, подтверждение факта отсутствия в биологическом лекарственном препарате вирусов во многих случаях происходит не только за счет прямого испытания на их наличие, но также путем подтверждения того, что процесс производства способен элиминировать или инактивировать их.

Валидация процессов элиминации вирусов является одним из важнейших факторов, обеспечивающих безопасность ЛС, при производстве которых используют потенциально инфицированный материал, например, плазму крови. В связи с тем, что известны случаи контаминации ЛС вирусными агентами, о которых не было известно на момент производства, особую значимость приобретает оценка эффективности процессов элиминации.

Если исходный материал или сырье недостаточно охарактеризованы, например, кровь, ткани и органы человека или животных, или если культивирование клеток осуществлялось в условиях in vivo, повышается вероятность вирусной контаминации. Поэтому процесс производства, как правило, должен включать один или несколько эффективных этапов инактивации и (или) элиминации вирусов. Отсутствие вирусов в конечном препарате во многих случаях подтверждается не только прямым их выявлением различными валидированными методиками, но и способностью применяемого режима очистки удалять и/или инактивировать вирусы. Тип и объем тестов на наличие/отсутствие вирусов и определение полноты элиминации вирусов, необходимые на разных этапах процесса производства ЛС, зависят от разных факторов и должны рассматриваться для каждого конкретного случая и последовательно. Следует принимать во внимание такие факторы как, природа выявляемых вирусов, свойства банка клеток и его характеристика, компоненты культуральной питательной среды, методы культивирования, планировка производственных помещений и спецификация оборудования, результаты тестов на наличие/отсутствие вирусов после культивирования клеток, способность процесса элиминировать вирусы, тип продукта и предполагаемое его клиническое использование.

Методы очистки ЛС от вирусов и методы контроля степени его очистки в процессе производства, включая требования по контролируемым показателям, должны быть подробно описаны, обоснованы и валидированы. Следует убедиться в том, что процессы очистки не оказывают отрицательного влияния на свойства ЛС. При применении методов очистки, включающих аффинную хроматографию с использованием моноклональных антител, необходимо принять меры, гарантирующие, что эти и другие материалы, используемые в производстве, являющиеся потенциальными контаминантами, не ухудшат качество и безопасность конечного продукта.

Критерии для повторной переработки любого промежуточного или конечного полуфабриката продукта должны быть тщательно установлены, валидированы и обоснованы.

Для предотвращения попадания вирусов в готовые лекарственные формы предусматривается введение в технологию производства нескольких стадий вирусной инактивации и/или элиминации вирусов, для которых доказано снижение концентрации модельных вирусов, Включение процедур по инактивации/удалению потенциальных вирусных контаминантов не должно снижать биологическую активность ЛС.

ИСПЫТАНИЯ НА ОТСУТСТВИЕ КОНТАМИНАЦИИ ИНФЕКЦИОННЫМИ ВИРУСАМИ НА ЭТАПАХ ПРОИЗВОДСТВА

Испытания должны проводиться методами, охарактеризованными по специфичности и аналитической чувствительности.

ВЛС, полученных из крови, плазмы крови, мочи, органов и тканей человека, с помощью валидированных методов должно быть подтверждено отсутствие маркеров вирусов гепатита B и C, ВИЧ-1 и ВИЧ-2.

203010004-2019

2.3.1.4. Требования к микробиологической чистоте фармацевтических субстанций растительного происхождения, лекарственных растительных препаратов и экстрактов, используемых для их получения

Настоящая общая фармакопейная статья определяет критерии приемлемости микробиологической чистоты лекарственного растительного сырья/фармацевтических субстанций растительного происхождения и лекарственных растительных препаратов.

При микробиологическом анализе лекарственного растительного сырья/фармацевтических субстанций растительного происхождения и лекарственных растительных препаратов проводят количественное определение аэробных микроорганизмов, дрожжевых и плесневых грибов, а также выделение отдельных видов патогенных бактерий. Анализ проводят в соответствии с общими фармакопейными статьями 2.1.6.6, 2.1.6.7 и 2.1.6.9. Критерии приемлемости микробиологической чистоты лекарственного растительного сырья/фармацевтических субстанций растительного происхождения и лекарственных растительных препаратов на его основе представлены в таблице 2.3.1.4.-1.

Таблица 2.3.1.4.-1

Критерии приемлемости микробиологической чистоты фармацевтических субстанций растительного происхождения и лекарственных растительных препаратов на его основе

Категория Фармацевтические субстанции растительного происхождения и лекарственные формы лекарственных растительных препаратов Критерии приемлемости
4.А Фармацевтические субстанции растительного происхождения и лекарственные растительные препараты, применяемые в виде настоев и отваров, приготовленных с использованием кипящей воды - Общее число аэробных микроорганизмов - не более КОЕ в 1 г
- Общее число дрожжевых и плесневых грибов - не более КОЕ в 1 г
- Escherichia coli - не более КОЕ в 1 г
- Отсутствие бактерий рода Salmonella в 25 г
4.Б Лекарственные растительные препараты, предназначенные для получения лекарственной формы без использования кипящей воды - Общее число аэробных микроорганизмов - не более КОЕ в 1 г
- Общее число дрожжевых и плесневых грибов - не более КОЕ в 1 г
- Энтеробактерий, устойчивых к желчи - не более КОЕ в 1 г
- Отсутствие Escherichia coli - в 1 г
- Отсутствие бактерий рода Salmonella в 25 г
3.2 Фармацевтические субстанции - субстанции (продукты), получаемые после обработки лекарственного растительного сырья с помощью таких методов, как экстракция, дистилляция, отжим, фракционирование, очистка, концентрирование, ферментация и др. - Общее число аэробных микроорганизмов - не более КОЕ в 1 г (мл)
- Общее число дрожжевых и плесневых грибов - не более КОЕ в 1 г (мл)
- Отсутствие Escherichia coli в 1 г (мл)
- Отсутствие бактерий рода Salmonella в 25 г (мл)
- Отсутствие Pseudomonas aeruginosa в 1 г (мл)
- Отсутствие Staphylococcus aureus в 1 г (мл)
- Энтеробактерий, устойчивых к желчи, - не более КОЕ в 1 г (мл)
3.Б Лекарственные растительные препараты для приема внутрь - из лекарственного растительного сырья, уровень микробной загрязненности которого невозможно снизить в процессе предварительной обработки - Общее число аэробных микроорганизмов - не более КОЕ в 1 г (мл)
- Общее число дрожжевых и плесневых грибов - не более КОЕ в 1 г (мл)
- Энтеробактерий, устойчивых к желчи, - не более КОЕ в 1 г (мл)
- Отсутствие Escherichia coli в 1 г (мл)
- Отсутствие Salmonella spp. в 10 г (мл)
- Отсутствие Staphylococcus aureus в 1 г (мл)

При установлении нормативных требований к качеству отдельных лекарственных средств и составлении нормативного документа по качеству могут применяться как цифровые обозначения категорий, так и указание требований к качеству в соответствии со способом применения.

При необходимости могут быть установлены иные критерии приемлемости микробиологической чистоты лекарственных растительных средств, которые должны быть обоснованы и доказаны в ходе валидационного исследования.

В связи с тем, что лекарственное растительное сырье/фармацевтические субстанции растительного происхождения и лекарственные растительные препараты являются неоднородными в отношении количества аэробных бактерий и грибов, результаты микробиологического исследования интерпретируют следующим образом:

- при КОЕ - не более 5·;

- при КОЕ - 5· и т.д.

203020000-2019

2.3.2.0. Остаточные органические растворители

РЕГЛАМЕНТАЦИЯ СОДЕРЖАНИЯ ОСТАТОЧНЫХ ОРГАНИЧЕСКИХ РАСТВОРИТЕЛЕЙ В АКТИВНЫХ ФАРМАЦЕВТИЧЕСКИХ СУБСТАНЦИЯХ, ВСПОМОГАТЕЛЬНЫХ ВЕЩЕСТВАХ И ЛЕКАРСТВЕННЫХ ПРЕПАРАТАХ

В данной общей фармакопейной статье указаны допустимые нормы содержания растворителей, которые могут оставаться в активных фармацевтических субстанциях, вспомогательных веществах и лекарственных препаратах в результате производства. Указанные требования относятся ко всем активным фармацевтическим субстанциям, вспомогательным веществам и лекарственным препаратам вне зависимости от того, являются они объектом статьи Фармакопеи или нет. На возможное содержание в них остаточных органических растворителей должны быть проверены все субстанции и лекарственные препараты.

Если используемые допустимые нормы совпадают с приведенными ниже значениями, испытание на содержание конкретных остаточных органических растворителей обычно не указывается в частной фармакопейной статье, так как используемые производителями растворители могут различаться, но требования данной общей фармакопейной статьи должны выполняться посредством общей фармакопейной статьи Субстанции для фармацевтического применения. Сведения о растворителях, используемых в процессе производства, должны быть представлены в составе регистрационного досье в уполномоченный орган.

Если используются растворители только класса 3, то для контроля их содержания может быть использовано либо испытание "Потеря в массе при высушивании", либо специфичное испытание на содержание конкретного растворителя. Если для растворителя класса 3 обосновано и разрешено предельное содержание более 0,5%, то специфичное испытание на содержание растворителя является обязательным.

Для контроля остаточных органических растворителей класса 1 или 2 (или класса 3 с содержанием более 0,5%) следует использовать, по возможности, методику, описанную в общей фармакопейной статье 2.1.4.19. Идентификация и контроль остаточных растворителей. В противном случае следует применять подходящую валидированную методику.

При количественном определении остаточных органических растворителей полученный результат учитывают при количественном анализе субстанции, за исключением случаев, когда проводят определение потери в массе при высушивании.

1. ВВЕДЕНИЕ

Целью данной общей фармакопейной статьи является рекомендация приемлемых для безопасности больного количеств остаточных органических растворителей в лекарственных средствах. Общая фармакопейная статья рекомендует использование менее токсичных растворителей и содержит нормы, считающиеся приемлемыми для некоторых остаточных органических растворителей.

Остаточные органические растворители в лекарственных средствах определяются согласно данной общей фармакопейной статье как летучие органические вещества, используемые или образующиеся при производстве активных фармацевтических субстанций, вспомогательных веществ или лекарственных препаратов. Эти растворители полностью не удаляются в применяемом технологическом процессе. Выбор подходящего растворителя для синтеза субстанции может увеличить ее выход или определять такие характеристики, как кристаллическая форма, чистота и растворимость. Таким образом, растворитель иногда может быть критическим параметром в процессе синтеза. Данная общая фармакопейная статья не распространяется на растворители, намеренно используемые в качестве вспомогательных веществ или относящиеся по составу к сольватам. Однако содержание растворителей в таких продуктах должно подлежать контролю и обоснованию.

Ввиду отсутствия терапевтического действия, все остаточные органические растворители подлежат удалению до соответствия требованиям спецификации, надлежащей производственной практики (GMP) или другим требованиям к качеству. Лекарственные средства не должны содержать остаточные органические растворители выше нормы, установленной данными по безопасности. При производстве активных фармацевтических субстанций, вспомогательных веществ и лекарственных препаратов следует избегать использования растворителей, имеющих высокую токсичность (класс 1, таблица 2.3.2.0.-3), за исключением тех случаев, когда их применение может быть достаточно обоснованным с точки зрения оценки "риск-польза". Содержание менее токсичных растворителей (класс 2, таблица 2.3.2.0.-4), должно быть ограничено для защиты пациентов от их потенциального неблагоприятного воздействия. Наиболее целесообразно использование на практике менее токсичные растворители (класс 3, таблица 2.3.2.0.-5). Полный список растворителей, включенных в данную общую фармакопейную статью, представлен в Приложении 1.

Данный перечень не является исчерпывающим, он может дополняться другими используемыми растворителями. Рекомендуемые допустимые нормы остаточных органических растворителей классов 1 и 2, а также классификация растворителей может изменяться по мере появления новых данных относительно их безопасности. Обоснование безопасности применения на рынке нового лекарственного средства, содержащего новый растворитель, отсутствующий в перечне растворителей (Приложение 1), может строиться на концепциях данной статьи.

2. ОБЛАСТЬ ПРИМЕНЕНИЯ

Область применения общей фармакопейной статьи включает остаточные органические растворители в активных фармацевтических субстанциях, вспомогательных веществах и лекарственных препаратах. Поэтому, если известно, что процессы производства или очистки осуществляются в присутствии таких растворителей, их содержание должно контролироваться. Следует определять те растворители, которые используются или образуются в процессе изготовления или очистки активных фармацевтических субстанций, вспомогательных веществ или лекарственных препаратов. Для определения содержания остаточных органических растворителей возможно как проведение испытания лекарственного средства, так и использование совокупного метода расчета исходя из информации об их содержании во входящих ингредиентах, использованных в процессе производства лекарственного средства. Если на основании результатов вычисления концентрация остаточных органических растворителей не превышает предела, рекомендуемого в данной общей фармакопейной статье, нет необходимости проводить испытания лекарственного препарата на содержание остаточных органических растворителей. Однако, если расчетная концентрация выше рекомендуемого предела, лекарственный препарат должен быть проверен, чтобы установить, способствует ли процесс изготовления уменьшению уровня данного растворителя до приемлемого количества. Испытание лекарственного препарата также необходимо проводить, если растворитель используется в процессе его производства.

Данная общая фармакопейная статья не относится ни к потенциально новым активным фармацевтическим субстанциям, вспомогательным веществам и лекарственным препаратам, находящимся на стадии клинических испытаний, ни к зарегистрированным лекарственным средствам.

Данная общая фармакопейная статья распространяется на все лекарственные формы независимо от путей их введения. В некоторых случаях, таких, как краткосрочное (30 дней или меньше) или наружное применение, могут быть приемлемы более высокие уровни остаточных органических растворителей. Оценка таких уровней должна проводиться в каждом конкретном случае.

Дополнительную информацию по остаточным органическим растворителям см. в Приложении 2.

3. ОБЩИЕ ПОЛОЖЕНИЯ

3.1. КЛАССИФИКАЦИЯ ОСТАТОЧНЫХ ОРГАНИЧЕСКИХ РАСТВОРИТЕЛЕЙ ПО СТЕПЕНИ РИСКА

Международная программа по химической безопасности (International Program on Chemical Safety, IPCS) для описания допустимых норм воздействия токсических химических реагентов использует термин "максимально допустимое ежедневное потребление" (ДЕП), а Всемирная организация здравоохранения (ВОЗ) и другие национальные и международные организации здравоохранения и институты используют термин "приемлемый уровень суточного потребления" (ПУСП). Во избежание путаницы с отличающимися значениями ПУСП для одного и того же вещества, в данной статье определен термин "допустимое суточное воздействие" (ДСВ) - это максимально приемлемое суточное воздействие остаточного органического растворителя в лекарственном препарате.

Остаточные органические растворители, рассматриваемые в данной общей фармакопейной статье, перечислены в Приложении 1 в соответствии с их общепринятыми названиями и структурными формулами. Они оценивались по степени возможного риска для здоровья человека и разделены на 3 класса:

Класс 1: Растворители, использования которых нужно избегать (высокотоксичные растворители)

К ним относятся вещества с известной канцерогенностью для человека; высокой вероятностью ее наличия и опасные для окружающей среды.

Класс 2: Растворители, использование которых нужно ограничивать (негенотоксичные растворители)

К ним относятся вещества, обладающие негенотоксичной канцерогенностью для животных или растворители, являющиеся возможной причиной таких необратимых явлений, как нейротоксичность или тератогенность.

К данному классу относятся также растворители, предположительно оказывающие значительное, но обратимое токсическое действие.

Класс 3: Растворители низкой токсичности (малотоксичные растворители)

К ним относятся растворители с низким потенциалом токсичности для человека; для них не требуется устанавливать предельное содержание, обусловленное информацией о риске для здоровья человека. Растворители класса 3 имеют ДСВ от 50 мг/сут и выше.

3.2. МЕТОДЫ УСТАНОВЛЕНИЯ ПРЕДЕЛЬНОГО ВОЗДЕЙСТВИЯ

В приложении 3 представлены методы установления допустимого суточного воздействия остаточных органических растворителей.

3.3. СПОСОБЫ УСТАНОВЛЕНИЯ ПРЕДЕЛЬНОГО СОДЕРЖАНИЯ РАСТВОРИТЕЛЕЙ КЛАССА 2

Применяют следующие способы расчета предельного содержания растворителей класса 2.

Способ 1: Используют допустимые нормы концентрации в ppm из таблицы 2.3.2.0.-4, которые были рассчитаны с помощью уравнения (1) исходя из предположения, что суточное потребление лекарственного средства составляет 10 г.

, (1)

где ДСВ выражается в мг/сут, а доза - в г/сут.

Эти допустимые нормы остаточных органических растворителей рассматриваются как приемлемые для всех субстанций, вспомогательных веществ и лекарственных препаратов. Поэтому этот способ может быть использован, если суточная доза неизвестна или не установлена. Если содержание остаточных органических растворителей во всех вспомогательных веществах и активных фармацевтических субстанциях, входящих в состав лекарственного препарата, удовлетворяет допустимым нормам, приведенным в таблице 2.3.2.0.-4, то все эти компоненты допускается использовать в любой пропорции. Если суточная доза лекарственного средства не превышает 10 г, то никакие дальнейшие вычисления не требуются. Определение предельного содержания остаточных органических растворителей в лекарственных препаратах, которые принимаются в дозах, превышающих 10 г, должно проводиться с использованием Способа 2.

Способ 2. Нет необходимости, чтобы содержание остаточных органических растворителей в каждом компоненте лекарственного препарата соответствовало допустимым нормам, регламентированным с использованием Способа 1. Определить предельное содержание остаточного органического растворителя в лекарственном средстве можно по формуле (1), используя ДСВ (мг/сут), приведенное в таблице 2.3.2.0.-4, и известное значение максимальной суточной дозы лекарственного препарата. Такие допустимые нормы являются приемлемыми при условии, что показано снижение содержания остаточного органического растворителя до минимума, который достигается практически. Допустимые нормы должны быть реалистичными в отношении аналитической точности, производственной возможности, разумного изменения производственного процесса и соответствовать современным производственным стандартам.

Способ 2 предусматривает суммирование количеств остаточного органического растворителя, присутствующего в каждом из компонентов лекарственного препарата. Суммарное содержание растворителя в сутки должно быть меньше, чем ДСВ.

Рассмотрим использование Способа 1 и Способа 2 для расчета предельного содержания ацетонитрила в лекарственном препарате. ДСВ для ацетонитрила - 4,1 мг/сутки. Таким образом, его допустимая норма с использованием Способа 1 - 410 ppm. Максимально потребляемая масса лекарственного препарата в сутки - 5,0 г. Лекарственный препарат содержит два вспомогательных вещества. Состав лекарственного препарата и расчетное предельное содержание ацетонитрила приведены в таблице 2.3.2.0.-1.

Таблица 2.3.2.0.-1

Состав лекарственного средства и расчетное предельное содержание ацетонитрила (пример 1)

Компонент Количество в составе, г Содержание ацетонитрила, ppm Суточное воздействие, мг
Фармацевтическая субстанция 0,3 800 0,24
Вспомогательное вещество 1 0,9 400 0,36
Вспомогательное вещество 2 3,8 800 3,04
Лекарственный препарат 5,0 728 3,64

Концентрация ацетонитрила во вспомогательном веществе 1 удовлетворяет допустимой норме, установленной с использованием Способа 1, но его концентрация в фармацевтической субстанции, вспомогательном веществе 2 и лекарственном препарате не удовлетворяет аналогично установленной норме. Тем не менее, содержание ацетонитрила в лекарственном препарате, установленное с использованием Способа 2, не превышает допустимую норму 4,1 мг/сутки и, следовательно, соответствует рекомендациям данной статьи.

Рассмотрим другой пример для ацетонитрила в качестве остаточного органического растворителя. Максимальная потребляемая масса лекарственного препарата в сутки - 5,0 г, и лекарственный препарат содержит два вспомогательных вещества. Состав лекарственного препарата и расчетное предельное содержание ацетонитрила приведены в таблице 2.3.2.0.-2.

Таблица 2.3.2.0.-2

Состав лекарственного средства и расчетное предельное содержание ацетонитрила (пример 2)

Компонент Количество в составе, г Содержание ацетонитрила, ppm Суточное воздействие, мг
Фармацевтическая субстанция 0,3 800 0,24
Вспомогательное вещество 1 0,9 2000 1,80
Вспомогательное вещество 2 3,8 800 3,04
Лекарственный препарат 5,0 1016 5,08

В данном случае концентрация ацетонитрила в лекарственном препарате не удовлетворяет допустимой норме ни с использованием Способа 1, ни с использованием Способа 2. Производитель может провести испытания лекарственного препарата, чтобы определить, снижает ли процесс производства содержание ацетонитрила. Если же содержание ацетонитрила не уменьшается в процессе производства до допустимой нормы, производитель должен предпринять другие шаги для уменьшения концентрации ацетонитрила в лекарственном препарате. Если все предпринятые меры не позволяют снизить уровень содержания остаточного органического растворителя, то в исключительных случаях производитель может подготовить резюме о предпринятых усилиях, направленных на уменьшение содержания растворителя до норм данной статьи, и провести анализ "риск-польза", чтобы получить разрешение на использование лекарственного препарата, содержащего более высокий уровень остаточного органического растворителя.

3.4. АНАЛИТИЧЕСКИЕ МЕТОДИКИ

Остаточные органические растворители, как правило, определяются с использованием хроматографических методов, в частности газовой хроматографии. Для определения содержания остаточных органических растворителей могут использоваться любые подходящие методики, описанные в фармакопеях. Иначе говоря, производители должны быть свободны в выборе наиболее подходящей валидированной аналитической методики для конкретного применения. Если присутствуют только растворители класса 3, могут быть использованы неспецифические методы контроля, такие как, например, потеря в массе при высушивании.

Валидация методик контроля остаточных органических растворителей должна соответствовать документу ЕАЭС "Руководство по валидации аналитических методик".

3.5. ИНФОРМАЦИЯ О СОДЕРЖАНИИ ОСТАТОЧНЫХ ОРГАНИЧЕСКИХ РАСТВОРИТЕЛЕЙ

Для того чтобы соответствовать требованиям данной общей фармакопейной статьи, производителям лекарственных препаратов необходима точная информация о содержании остаточных органических растворителей во вспомогательных веществах или активных фармацевтических субстанциях. Информация о содержании остаточных органических растворителей, которая может передаваться производителям лекарственных средств поставщиками активных фармацевтических субстанций или вспомогательных веществ, может быть представлена в следующих вариантах:

- могут присутствовать остаточные органические растворители только класса 3. Потеря в массе при высушивании менее 0,5%;

- могут присутствовать остаточные органические растворители только класса 2; содержание каждого из них не превышает предельного содержания, рассчитанного способом 1; далее поставщик указывает наименование каждого из остаточных органических растворителей;

- могут присутствовать остаточные органические растворители классов 2 и 3; содержание каждого из растворителей класса 2 не превышает допустимых норм в соответствии со Способом 1, а содержание растворителей класса 3 - менее 0,5%.

Если могут присутствовать растворители класса 1, то каждый из них должен быть идентифицирован и определен количественно.

"Могут присутствовать" относится к растворителям, используемым на заключительном этапе производства и тем, которые используются на ранних стадиях производства и полностью не удаляются утвержденным (валидированным) процессом.

Если присутствуют остаточные органические растворители класса 2 в количествах выше допустимых норм в соответствии со Способом 1, а содержание остаточных органических растворителей класса 3 превышает 0,5%, то каждый из них должен быть идентифицирован и определен количественно.

4. ПРЕДЕЛЬНЫЕ СОДЕРЖАНИЯ ОСТАТОЧНЫХ ОРГАНИЧЕСКИХ РАСТВОРИТЕЛЕЙ

4.1. РАСТВОРИТЕЛИ, ИСПОЛЬЗОВАНИЯ КОТОРЫХ НУЖНО ИЗБЕГАТЬ

Растворители класса 1 не должны использоваться в производстве активных фармацевтических субстанций, вспомогательных веществ и лекарственных препаратов из-за их высокой токсичности и вредного воздействия на окружающую среду. Однако, если их использование неизбежно для производства лекарственного препарата, который имеет сильно выраженный терапевтический эффект, их количества должны быть ограничены в соответствии с таблицей 2.3.2.0.-3 при отсутствии другого обоснования. 1,1,1-Трихлорэтан включен в таблицу 2.3.2.0.-3, потому что он опасен для окружающей среды. Установленная допустимая норма в 1500 ppm основана на обзоре данных по безопасности.

Таблица 2.3.2.0.-3

Растворители класса 1 в лекарственных препаратах и субстанциях для фармацевтического применения (растворители, применения которых нужно избегать)

Растворитель Концентрационный предел, ppm Влияние
Бензол 2 Канцероген
Четыреххлористый углерод 4 Токсичен и опасен для окружающей среды
1,2-Дихлорэтан 5 Токсичен
1,1-Дихлорэтен 8 Токсичен
1,1,1-Трихлорэтан 1500 Опасен для окружающей среды

4.2. РАСТВОРИТЕЛИ, ИСПОЛЬЗОВАНИЕ КОТОРЫХ НУЖНО ОГРАНИЧИВАТЬ

Содержание растворителей, приведенных в таблице 2.3.2.0.-4, должно быть ограничено в лекарственных средствах в связи с их токсичностью. Данные ДСВ приведены с точностью до 0,1 мг/сут, а их концентраций - до 10 ppm. Установленные значения не отражают необходимую аналитическую точность определения. Точность должна быть установлена в процессе валидации методик.

Таблица 2.3.2.0.-4

Растворители класса 2 в лекарственных препаратах и субстанциях для фармацевтического применения

Растворитель ДСВ, мг/сут Концентрационный предел, ppm
Ацетонитрил 4,1 410
Гексан 2,9 290
N,N-Диметилацетамид 10,9 1090
N,N-Диметилформамид 8,8 880
1,2-Диметоксиэтан 1,0 100
1,4-Диоксан 3,8 380
Дихлорметан 6,0 600
1,2-Дихлорэтен 18,7 1870
Ксилол <*> 21,7 2170
Кумол 0,7 70
Метанол 30,0 3000
Метилбутилкетон 0,5 50
Метилизобутилкетон 45,0 4500
N-Метилпирролидон 5,3 530
Метилциклогексан 11,8 1180
2-Метоксиэтанол 0,5 50
Нитрометан 0,5 50
Пиридин 2,0 200
Сульфолан 1,6 160
Тетрагидрофуран 7,2 720
Тетралин 1,0 100
Толуол 8,9 890
1,1,2-Трихлорэтен 0,8 80
Формамид 2,2 220
Хлорбензол 3,6 360
Хлороформ 0,6 60
Циклогексан 38,8 3880
Этиленгликоль 6,2 620
2-Этоксиэтанол 1,6 160

<*> Обычно 60% м-ксилола, 14% п-ксилола, 9% о-ксилола и 17% этилбензола.

4.3. МАЛОТОКСИЧНЫЕ РАСТВОРИТЕЛИ

Растворители класса 3 (представлены в таблице 2.3.2.0.-5) могут быть отнесены к менее токсичным и обладающим меньшим риском для здоровья человека растворителям. Класс 3 не включает растворители, известные как опасные для здоровья человека в концентрациях, которые обычно допускаются в лекарственных препаратах. Однако для многих растворителей класса 3 не проводилось долгосрочное изучение токсичности или канцерогенности. Доступные данные указывают на то, что они менее токсичны в острых или краткосрочных испытаниях и дают отрицательный результат в испытаниях на генотоксичность (не проявляют генотоксичность). Считается, что содержание этих остаточных органических растворителей, равное 50 мг/сут или меньше (соответствует 5000 ppm или 0,5% по Способу 1) приемлемо без обоснования. Более высокие значения также могут быть допустимы при условии, что они определяются возможностями производства, которое отвечает требованиям надлежащей производственной практики (GMP).

Таблица 2.3.2.0.-5

Растворители класса 3, которые должны быть ограничены требованиями GMP или другими требованиями к качеству

Анизол 2-Метил-1-пропанол
Ацетон Муравьиная кислота
1-Бутанол Пентан
2-Бутанол 1-Пентанол
Бутилацетат 1-Пропанол
трет-Бутилметиловый эфир 2-Пропанол
Гептан Пропилацетат
Диметилсульфоксид Триэтиламин
Изобутилацетат Уксусная кислота
Изопропилацетат Этанол
Метилацетат Этилацетат
3-Метил-1-бутанол Этиловый эфир
Метилэтилкетон Этилформиат

4.4. РАСТВОРИТЕЛИ, ДЛЯ КОТОРЫХ ОТСУТСТВУЮТ НЕОБХОДИМЫЕ ДАННЫЕ О ТОКСИЧНОСТИ, НА ОСНОВАНИИ КОТОРЫХ УСТАНАВЛИВАЮТ ДСВ

Растворители, представленные в таблице 2.3.2.0.-6, могут также представлять интерес для производителей вспомогательных веществ, активных фармацевтических субстанций или лекарственных препаратов. Однако для них отсутствуют обоснованные данные о токсичности. Производители должны сами обосновывать остаточные содержания этих растворителей в лекарственных препаратах.

Таблица 2.3.2.0.-6

Растворители, для которых отсутствуют обоснованные данные о токсичности

1,1-Диметоксиметан Метилизопропилкетон
2,2-Диметоксипропан Метилтетрагидрофуран
1,1-Диэтоксипропан Петролейный эфир
Изооктан Трифторуксусная кислота
Изопропиловый эфир Трихлоруксусная кислота

Приложение 1

СПИСОК РАСТВОРИТЕЛЕЙ, ВКЛЮЧЕННЫХ В ОБЩУЮ ФАРМАКОПЕЙНУЮ СТАТЬЮ

Растворитель Второе название Структура Класс
Анизол Метоксибензол Класс 3
Ацетон 2-Пропанон, пропан-2-он Класс 3
Ацетонитрил   Класс 2
Бензол   Класс 1
1-Бутанол н-Бутиловый спирт, бутан-1-ол Класс 3
2-Бутанол фтор-Бутиловый спирт, бутан-2-ол Класс 3
Бутилацетат Бутиловый эфир уксусной кислоты Класс 3
трет-Бутилметиловый эфир 2-Метокси-2-метилпропан Класс 3
Гексан н-Гексан Класс 2
Гептан н-Гептан Класс 3
N,N-Диметилацетамид ДМА Класс 2
Диметилсульфоксид Метилсульфинилметан, метилсульфоксид, ДМСО Класс 3
N,N-Диметилформамид ДМФА Класс 2
1,2-Диметоксиэтан Диметиловый эфир этиленгликоля, моноглим, диметилцеллозольв Класс 2
1,4-Диоксан п-Диоксан, [1,4]диоксан Класс 2
Дихлорметан Метиленхлорид Класс 2
1,2-Дихлорэтан сим-Дихлорэтан, этилендихлорид, этиленхлорид Класс 1
1,1-Дихлорэтен 1,1-Дихлорэтилен, винилиденхлорид Класс 1
1,2-Дихлорэтен 1,2-Дихлорэтилен, ацетилендихлорид ClHC=CHCl Класс 2
Изобутилацетат Изобутиловый эфир уксусной кислоты Класс 3
Изопропилацетат Изопропиловый эфир уксусной кислоты Класс 3
Ксилол <*> Диметилбензол Класс 2
Кумол Изопропилбензол, (1-метилэтил)бензол Класс 2
Метанол Метиловый спирт Класс 2
Метилацетат Метиловый эфир уксусной кислоты Класс 3
3-Метил-1-бутанол Изоамиловый спирт, изопентиловый спирт, 3-метилбутан-1-ол Класс 3
Метилбутилкетон 2-Гексанон, гексан-2-он Класс 2
Метилизобутилкетон 4-Метилпентан-2-он, 4-метил-2-пентанон, МИБК Класс 3
N-Метилпирролидон 1-Метилпирролидин-2-он, 1-метил-2-пирролидинон Класс 2
2-Метил-1-пропанол Изобутиловый спирт, 2-метилпропан-1-ол Класс 3
Метилциклогексан Циклогексилметан Класс 2
Метилэтилкетон 2-Бутанон, МЭК, бутан-2-он Класс 3
2-Метоксиэтанол Метилцеллозольв Класс 2
Муравьиная кислота   HCOOH Класс 3
Нитрометан   Класс 2
Пентан н-Пентан Класс 3
1-Пентанол Амиловый спирт, пентан-1-ол, пентиловый спирт Класс 3
Пиридин   Класс 2
1-Пропанол Пропан-1-ол, Пропиловый спирт Класс 3
2-Пропанол Пропан-2-ол, Изопропиловый спирт ()CHOH Класс 3
Пропилацетат Пропиловый эфир уксусной кислоты Класс 3
Сульфолан Тетрагидротиофен-1,1-диоксид Класс 2
Тетрагидрофуран Тетраметиленоксид, Оксациклопентан Класс 2
Тетралин 1,2,3,4-Тетрагидронафталин Класс 2
Толуол Метилбензол Класс 2
1,1,1-Трихлорэтан Метилхлороформ Класс 1
1,1,2-Трихлорэтен Трихлорэтен Класс 2
Углерод четыреххлористый Тетрахлорметан Класс 1
Уксусная кислота Этановая кислота Класс 3
Формамид Метанамид Класс 2
Хлоробензол   Класс 2
Хлороформ Трихлорметан Класс 2
Циклогексан Гексаметилен Класс 2
Этанол Этиловый спирт Класс 3
Этилацетат Этиловый эфир уксусной кислоты Класс 3
Этиленгликоль 1,2-Дигидроксиэтан, 1,2-этандиол Класс 2
Этиловый эфир Диэтиловый эфир, этоксиэтан, 1,1'-оксибисэтан Класс 3
Этилформиат Этиловый эфир муравьиной кислоты Класс 3
2-Этоксиэтанол Целлозольв Класс 2

<*> Обычно 60% м-ксилола, 14% п-ксилола, 9% о-ксилола и 17% этилбензола.

Приложение 2

ДОПОЛНИТЕЛЬНЫЕ ДАННЫЕ

А2.1. Влияние органических летучих растворителей на окружающую среду

Некоторые из остаточных органических растворителей, часто используемых в фармацевтическом производстве, внесены в перечень токсичных химических соединений в монографиях "Критерии здоровья окружающей среды" (Environmental Health Criteria, ЕНС) и "Объединенная информационная система риска" (Integrated Risk Information System, IRIS). В задачи таких групп, как Международная программа по химической безопасности (International Programme on Chemical Safety, IPCS), Управление по охране окружающей среды США (United States Environmental Protection Agency, USEPA), Управление по контролю за качеством пищевых продуктов и лекарственных препаратов США (United States Food and Drug Administration, USFDA) входит определение допустимых уровней воздействия химических веществ. Основная их цель - защита человеческого здоровья и окружающей среды от возможного негативного влияния химических соединений в результате длительного воздействия. Методы, используемые для оценки максимальных, безопасных допустимых норм воздействия, обычно основываются на долгосрочных исследованиях. Когда данные долгосрочных испытаний недоступны, могут быть использованы данные краткосрочных испытаний с модификацией подхода, например, использование более высоких коэффициентов корреляции. Подход, описанный в данной общей фармакопейной статье, относится, прежде всего, к долгосрочным воздействиям или пожизненным воздействиям на население окружающей среды, в частности, воздуха, продовольствия, питьевой воды и др.

А2.2. Остаточные органические растворители в лекарственных средствах

Допустимые нормы воздействия в этой общей фармакопейной статье установлены в соответствии с методологией и данными токсичности, приведенными в монографиях ECH и IRIS. Однако при установлении допустимых норм воздействия должны быть приняты некоторые допущения относительно остаточных органических растворителей, которые используются в процессе синтеза и изготовления лекарственных средств, а именно:

1) пациенты (не все население) используют лекарственные средства для лечения болезней или для профилактики с целью предотвращения возникновения инфекции или болезни;

2) предположение о воздействии на продолжительность жизни пациента не обязательно для большинства лекарственных средств, но может рассматриваться как рабочая гипотеза, чтобы уменьшить риск для здоровья человека;

3) остаточные органические растворители - неизбежные компоненты фармацевтического производства и зачастую являются составной частью лекарственных средств;

4) остаточные органические растворители не должны превышать рекомендуемые концентрации, кроме исключительных обстоятельств;

5) данные о токсикологических испытаниях, которые используются для определения приемлемых концентраций остаточных органических растворителей, должны быть зафиксированы с использованием соответствующих протоколов, описанных, например, в документах Организации экономического сотрудничества и развития (ОЭСР) и Красной Книге USFDA.

Приложение 3

МЕТОДЫ УСТАНОВЛЕНИЯ ДОПУСТИМЫХ НОРМ ВОЗДЕЙСТВИЯ

Для оценки степени риска канцерогенных растворителей Класса 1 используют метод Гейлора-Коделла. Для установления допустимых норм воздействия экстраполяцию с использованием математических моделей следует применять только в тех случаях, когда есть достоверные данные о канцерогенности. Пределы воздействия для растворителей класса 1 могли быть определены с использованием высокого значения коэффициента корреляции (например, от 10 000 до 100 000) для определения уровня, при котором не наблюдается эффект. Обнаружение и количественное определение этих растворителей следует проводить валидированными аналитическими методиками.

Пределы воздействия для растворителей класса 2 в этой общей фармакопейной статье были установлены путем вычисления значений ДСВ согласно методикам определения допустимых норм воздействия в лекарственных средствах (Pharmacopeial Forum, ноябрь - декабрь 1989 г.) и методам, принятым IPCS для оценки риска химических веществ в отношении здоровья человека (Environmental Health Criteria 170, ВОЗ, 1994). Эти методы подобны тем, которые используют USEPA (IRIS), USFDA (Красная Книга) и др. Метод описан ниже, чтобы пояснить происхождение значений ДСВ. Чтобы использовать значения ДСВ, приведенные в таблице Раздела 4 этого документа, нет необходимости производить эти вычисления.

В экспериментах на животных значения ДСВ рассчитывают исходя из уровня, при котором эффект не наблюдается (УННЭ) или уровня, при котором наблюдается самый низкий эффект (МУНЭ) по формуле:

.

Значение ДСВ преимущественно получают на основании УННЭ. Если значения УННЭ неизвестны, могут быть использованы значения МУНЭ. Коэффициенты корреляции, предложенные здесь для экстраполяции на человека данных, полученных на животных, - это те же "коэффициенты неопределенности", которые использовались в монографии "Критерии здоровья окружающей среды" (Environmental Health Criteria 170, ВОЗ, Женева, 1994) и "коэффициенты корреляции" или "коэффициенты безопасности" - в "Pharmacopeial Forum". Во всех расчетах принимается предположение о 100% системном воздействии независимо от способа применения лекарств.

Коэффициенты корреляции:

F1 - коэффициент корреляции для расчета экстраполяции между видами;

F1 = 5 при экстраполяции на человека данных, полученных при исследованиях на крысах;

F1 = 12 при экстраполяции на человека данных, полученных при исследованиях на мышах;

F1 = 2 при экстраполяции на человека данных, полученных при исследованиях на собаках;

F1 = 2,5 при экстраполяции на человека данных, полученных при исследованиях на кроликах;

F1 = 3 при экстраполяции на человека данных, полученных при исследованиях на обезьянах;

F1 = 10 при экстраполяции на человека данных, полученных при исследованиях на других животных.

F1 принимает во внимание отношение площади поверхности тела к массе тела соответствующих видов животных и человека. Площадь поверхности рассчитывается следующим образом:

,

где: m - масса тела;

k - константа, принята равной 10.

Массы тела, используемые в уравнении, представлены в таблице 2.3.2.0.-7.

Таблица 2.3.2.0.-7

Значения, использованные при расчетах в данном документе

Масса крысы 425 г
Масса беременной крысы 330 г
Масса мыши 28 г
Масса беременной мыши 30 г
Масса морской свинки 500 г
Масса макаки-резус 2,5 кг
Масса кролика (беременного или нет) 4 кг
Масса гончей собаки (бигль) 11,5 кг
Дыхательный объем крысы 290 л/сут
Дыхательный объем мыши 43 л/сут
Дыхательный объем кролика 1440 л/сут
Дыхательный объем морской свинки 430 л/сут
Дыхательный объем человека 28800 л/сут
Дыхательный объем собаки 9000 л/сут
Дыхательный объем обезьяны 1150 л/сут
Потребление воды мышью 5 мл/сут
Потребление воды крысой 30 мл/сут
Потребление пищи крысой 30 г/сут

F2 - коэффициент 10, учитывающий индивидуальную изменчивость. Коэффициент, равный 10, обычно принимают для всех органических растворителей и используют в данной общей фармакопейной статье.

F3 - переменный коэффициент для расчета в исследованиях токсичности при кратковременных воздействиях.

F3 = 1 для испытаний, которые длятся, по меньшей мере, в течение периода, равного половине продолжительности жизни животных (1 год для грызунов и кроликов; 7 лет для собак, котов и обезьян).

F3 = 1 для репродуктивных (воспроизводительных) испытаний, которые охватывают весь период органогенеза,

F3 = 2 для испытаний в течение 6 месяцев на грызунах, или 3,5 лет - не на грызунах.

F3 = 5 для 3-х месячных испытаний на грызунах, или 2-х летних - не на грызунах.

F3 = 10 для испытаний более короткой продолжительности.

Для всех промежуточных испытаний необходимо использовать более высокий коэффициент (например, для 9-месячных испытаний на грызунах используется коэффициент = 2).

F4 - коэффициент, который может применяться при высокой токсичности растворителя, например, негенотоксичной канцерогенности, нейротоксичности или тератогенности. В испытаниях репродуктивной токсичности используются следующие коэффициенты:

F4 = 1 для эмбриональной токсичности, связанной с материнской токсичностью (интоксикацией);

F4 = 5 для эмбриональной токсичности (интоксикацией), не связанной с материнской;

F4 = 5 для тератогенного эффекта, связанного с материнской интоксикацией;

F4 = 10 для тератогенного эффекта, не связанного с материнской интоксикацией.

F5 - переменный коэффициент, который может применяться, если УННЭ (уровень, не вызывающий эффекта) не был установлен. Когда доступны только данные уровня МУНЭ (уровень, вызывающий минимальный эффект) то, в зависимости от уровня токсичности, может использоваться коэффициент вплоть до 10.

Допускается, что масса тела взрослого человека любого пола равна 50 кг. Эта относительно небольшая величина обеспечивает дополнительный коэффициент безопасности стандартной массе человека 60 или 70 кг, который часто используется в таких вычислениях. Известно, что многие взрослые пациенты весят менее 50 кг, поэтому в этом случае при определении ДСВ используются другие коэффициенты. Если лекарственное средство, содержащее растворитель, предназначено для педиатрии, то необходимо сделать корректировку на более меньшую массу тела.

Как пример применения этого уравнения рассмотрим испытание токсичности ацетонитрила на мышах. Установлено, что значение УННЭ - 50,7 мг/(кг·сут). ДСВ для ацетонитрила при этом рассчитывали следующим образом:

.

В этом примере:

F1 = 12, учитывает экстраполяцию на человека данных, полученных при исследованиях на мышах;

F2 = 10, учитывает индивидуальную изменчивость;

F3 = 5, так как продолжительность испытаний составила только 13 недель;

F4 = 1, так как с серьезной токсичностью не сталкивались;

F5 = 1, так как был определен уровень, не вызывающий эффекта.

Для перерасчета концентраций газов, используемых в дыхательных (ингаляторных) испытаниях из ppm в мг/л или мг/м3, использовали уравнение для идеального газа: PV = nRT. Рассмотрим в качестве примера испытание репродуктивной токсичности крысы в результате вдыхания четыреххлористого углерода (М.м. 153,84), описанное в Pharmeuropa, т. 9, N 1, Дополнение, апрель 1997, стр. S9.

.

Для перевода в мг/м3 используют отношение 1000 л = 1 м3.

203030000-2019

2.3.3.0. Применение алкоголеметрических таблиц

При определении концентрации этанола в спирте этиловом руководствуются алкоголеметрической таблицей 4.1.-1. "Соотношение между плотностью водно-спиртового раствора и содержанием этанола в растворе".

При необходимости получения спирта этилового определенной концентрации из имеющегося спирта этилового различных концентраций и воды очищенной следует руководствоваться алкоголеметрическими таблицами:

таблица 4.1.-2. "Количество (в граммах при температуре 20 °C) воды и спирта разной концентрации, которые необходимо смешать, чтобы получить 1 кг спирта концентрации 30%, 40%, 50%, 60%, 70%, 80%, 90% и 92%";

таблица 4.1.-3. "Количество (в миллилитрах при температуре 20 °C) воды и спирта разной концентрации, которые необходимо смешать, чтобы получить 1 л спирта концентрации 30%, 35%, 40%, 45%, 50%, 55%, 60%, 65%, 70%, 75%, 80%, 85%, 90%";

таблица 4.1.-4. "Количество (в миллилитрах при температуре 20 °C) воды и спирта разной концентрации, которые необходимо смешать, чтобы получить 1 л спирта концентрации 30%, 35%, 40%, 45%, 50%, 55%, 60%, 65%, 70%, 75%, 80%, 85%, 90%, 95%";

таблица 4.1.-5. "Таблица для получения спирта различной концентрации при 20 °C";

таблица 4.1.-6. Количество (в миллилитрах при температуре 20 °C) воды и спирта концентрации от 96,6% до 97,0%, которые необходимо смешать, чтобы получить 1 л (при температуре 20 °C) спирта концентрации 40%, 70%, 80%, 90%, 95%.

Алкоголеметрические таблицы 4.1.-1. - 5 приведены в Приложении 4.1 к фармакопее.

203040000-2019

2.3.4.0. Полиморфизм

Полиморфизм (или кристаллический полиморфизм) - это явление, характерное для твердых веществ; это способность вещества в твердом состоянии существовать в различных кристаллических формах при одном и том же химическом составе. Твердые вещества, находящиеся в некристаллической форме, называются аморфными.

В случае если это явление наблюдается у химического элемента (например, серы), вместо термина "полиморфизм" используется термин "аллотропия".

При описании сольватов (включая гидраты), в которых растворитель присутствует в кристаллической решетке в стехиометрической пропорции, используют термин "псевдополиморфизм"; этот термин также может быть применен к веществам, в которых растворитель присутствует в непостоянных пропорциях. Так как термин "псевдополиморфизм" допускает двоякое толкование в зависимости от обстоятельств, при описании таких веществ предпочтительнее использовать только термины "сольваты" и "гидраты".

В тех случаях, когда в частной фармакопейной статье указано, что субстанция обладает полиморфизмом, это означает, что наблюдается истинный кристаллический полиморфизм, либо наличие сольватов, либо аллотропия, либо наличие аморфной формы.

Идентичность химического состава предполагает, что все кристаллические и аморфные формы данного вещества проявляют одинаковые химические свойства в растворах и расплавах, однако в твердом состоянии их физико-химические и физические свойства (растворимость, твердость, сжимаемость, плотность, температура плавления и др.), а соответственно и их реакционная способность и биодоступность, могут быть различными.

При наличии у соединения полиморфизма форма с наиболее низкой свободной энтальпией при данных температуре и давлении является термодинамически наиболее стабильной. Другие формы соединения при этом называют метастабильными. При нормальных температуре и давлении метастабильная форма может оставаться неизменной или превращаться в термодинамически более стабильную.

При существовании нескольких кристаллических форм одна из них при данных температуре и давлении является термодинамически более стабильной. Данная кристаллическая форма может образовать фазу, способную к достижению равновесия с другими твердыми фазами, жидкой и газовой фазами.

Если каждая кристаллическая форма более стабильна в данном температурном диапазоне, превращение одной формы в другую является обратимым и называется энантиотропным. Такой переход характеризуется единым равновесием и определенной температурой перехода при данном давлении. Если только одна из форм проявляет стабильность свыше пределов данного температурного диапазона, превращение является необратимым или монотропным.

Если превращение одной полиморфной формы в другую сопровождается незначительным изменением энтальпии, то в условиях in vivo эти формы легко переходят друг в друга. Поэтому замена одной полиморфной модификации на другую не приводит к существенному изменению скорости абсорбции, а биодоступность действующего вещества не претерпевает значимых изменений. Значительные различия в свободной энергии полиморфных модификаций вызывают заметные изменения биодоступности.

При кристаллизации вещества из раствора или расплава первой образуется наименее устойчивая фаза, наиболее близкая к раствору по величине свободной энергии. По этой причине метастабильные формы обладают меньшим внутренним сцеплением молекул, что отражается на их физических свойствах, в частности, в повышенной растворимости. Так как растворение является лимитирующей стадией в абсорбции действующего вещества из желудочно-кишечного тракта, метастабильные формы обладают большей биодоступностью, чем стабильные формы, и более целесообразны при получении активных фармацевтических субстанций. К одному из эффективных средств, ингибирующих переход метастабильных форм в стабильные и повышающих тем самым их устойчивость, относится использование ряда вспомогательных веществ (метилцеллюлоза, поливинилпирролидон, натрия альгинат, пропиленгликольальгинат и др.).

При изменении условий кристаллизации (температура, давление, растворитель, концентрация, скорость кристаллизации, образование зародышей кристаллизации, присутствие примесей и их концентрация и т.п.) могут образовываться различные кристаллические формы или сольваты.

Для изучения полиморфизма могут быть использованы следующие методы:

- рентгеновская порошковая дифрактометрия;

- рентгеновская дифрактометрия на отдельных кристаллах;

- термический анализ (дифференциальная сканирующая калориметрия, термогравиметрия, термомикроскопия);

- микрокалориметрия;

- анализ поглощения влаги;

- оптическая и электронная микроскопия;

- ядерный магнитный резонанс в твердом теле;

- инфракрасная спектрофотометрия;

- рамановская спектрометрия;

- измерение растворимости и характеристической скорости растворения;

- измерение плотности.

Эти методы часто дополняют друг друга, поэтому при исследовании важно использовать несколько из них.

Диаграммы давление/температура и энергия/температура, основанные на аналитических данных, являются ценными инструментами для более полного понимания энергетических взаимодействий (энантиотропия, монотропия) и термодинамической стабильности отдельных модификаций полиморфного вещества.

Для исследований сольватов предпочтительны дифференциальная сканирующая калориметрия и термогравиметрия, используемые вместе с определением растворимости, характеристической скорости растворения и рентгенографией.

При исследовании гидратов для обнаружения зон относительной стабильности определяют изотермы сорбции/десорбции воды.

В общем случае гидраты меньше растворимы, чем безводные формы, подобно как и сольваты меньше растворимы в их растворителе, чем несольватированные формы.

Установление взаимосвязи кристаллической формы вещества и условиями ее получения является необходимым этапом разработки технологии производства активной фармацевтической субстанции. Незначительные изменения условий могут привести к получению субстанции с различным соотношением полиморфных форм или новых полиморфных форм.

Целенаправленное получение полиморфных форм действующих веществ осуществляют с помощью методов равновесной и неравновесной кристаллизации.

Метод равновесной кристаллизации основан на изотермическом и изоконцентрационном испарении растворителя из раствора, находящегося в равновесии с кристаллами данной полиморфной формы. Если целевым продуктом является высокотемпературная модификация вещества, то обязательное условие ее получения заключается в поддержании температуры кристаллизации выше температуры перехода высокотемпературной модификации в низкотемпературную. При получении низкотемпературной формы температуру кристаллизации поддерживают ниже температуры данного превращения, Существенное значение в методе равновесной кристаллизации имеет тип растворителя,

В методе неравновесной кристаллизации процесс осуществляют при высокой температуре кристаллизации, т.е. при значительных пересыщениях в системе. С этой целью обычно используют следующие способы:

- политермическая кристаллизация;

- замена растворителя;

- распылительная сушка;

- сублимационная сушка.

По способу политермической кристаллизации получают насыщенный раствор активной фармацевтической субстанции сначала при фиксированной температуре растворителя (как правило, повышенной), а затем резко охлаждают его до определенной температуры, выдерживая при ней некоторое время.

По способу замены растворителя получают насыщенный раствор активной фармацевтической субстанции в органическом растворителе или воде, а затем добавляют соответственно воду или органический растворитель. В результате резкого снижения растворимости вещества в водно-органической смеси из раствора выпадают кристаллы целевой формы. Порядок введения растворителя определяется растворимостью выделяемой полиморфной формы. Важным условием является также выбор температуры кристаллизации в зависимости от характера полиморфной модификации (высоко- или низкотемпературная модификация).

Способ распылительной сушки заключается в диспергировании исходного раствора в поток газотеплоносителя. В зависимости от температуры теплоносителя, скорости его подачи и типа растворителя создают определенную скорость испарения растворителя, обеспечивающую заданную степень пересыщения раствора. При указанных условиях легко образуются метастабильные модификации в монотропных системах. Однако для предотвращения установления термодинамического равновесия процесс проводят достаточно быстро, используя небольшие количества исходного раствора.

Способ сублимационной сушки основан на сублимации растворителя из предварительно замороженного раствора. Определяющее значение имеют тип растворителя, скорость замораживания, концентрация исходного раствора и условия лиофилизации.

Таким образом, при получении полиморфных форм с оптимальными терапевтическими параметрами предпочтение отдают тем методам, которые обеспечивают лучшую растворимость и способность к всасыванию, превращению и взаимодействию в организме, придают им специфическую адсорбцию в некоторых органах и тканях, а также определенную скорость и степень элиминации из организма.

203050000-2019

2.3.5.0. Контроль примесей в субстанциях для фармацевтического применения

ВВЕДЕНИЕ

Частные фармакопейные статьи на субстанции для фармацевтического применения разработаны с целью обеспечения их приемлемого качества для потребителей. Роль Фармакопеи в защите общественного здоровья заключается в соответствующем контроле примесей, регламентируемом частными фармакопейными статьями. Фармакопейное качество основано на достижениях научного прогресса, технической обеспеченности и регуляторных требованиях.

Требования, касающиеся примесей, даются в частных фармакопейных статьях и в общей фармакопейной статье Субстанции для фармацевтического применения, которые дополняют друг друга: частные фармакопейные статьи определяют критерии приемлемости для примесей, а общая фармакопейная статья указывает на необходимость квалификации, идентификации и описания любых органических примесей, которые присутствуют в активных субстанциях (фармацевтических субстанциях).

Пороги информирования, идентификации и квалификации, содержащиеся в общей фармакопейной статье Субстанции для фармацевтического применения, применяются ко всем родственным примесям. Однако если частная фармакопейная статья не содержит испытания по количественному определению родственных примесей, любые новые примеси, присутствующие выше установленного порога, могут быть не выявлены, так как испытание не позволяет их определять.

Требования раздела "Родственные примеси" общей фармакопейной статьи Субстанции для фармацевтического применения, особенно касающиеся предельного содержания примесей, не применяются к вспомогательным веществам; также эти требования не распространяются на: биологические и биотехнологические продукты; пептиды; олигонуклеотиды; радиофармацевтические препараты; продукты ферментации и полученные из них полусинтетические продукты; лекарственные средства на основе лекарственного растительного сырья и неочищенные продукты животного и растительного происхождения. Несмотря на неприменимость к ним порогов содержания примесей, установленных в общей фармакопейной статье, общая концепция информирования, идентификации (по возможности) и квалификации примесей в равной степени пригодна для всех классов указанных продуктов.

ОСНОВАНИЯ ДЛЯ РАЗРАБОТКИ ЧАСТНЫХ СТАТЕЙ ФАРМАКОПЕИ СОЮЗА

Частные фармакопейные статьи разработаны для субстанций, которые входят в состав лекарственных препаратов, зарегистрированных компетентным уполномоченным органом, поэтому эти статьи не обязательно охватывают все субстанции для фармацевтического применения, представленные на мировом рынке.

Органические и неорганические примеси в субстанциях, оценка которых проведена компетентным уполномоченным органом, квалифицируют на основании данных о безопасности максимального допустимого содержания (максимальная суточная доза), за исключением новых данных о безопасности, которые становятся доступными после подтверждения результатов оценки более низких допустимых норм.

Основная часть частных фармакопейных статей на субстанции для фармацевтического применения гармонизирована с требованиями частных статей Европейской Фармакопеи, которые, в свою очередь, разрабатываются группами экспертов и рабочими группами, сотрудничающими с европейскими национальными фармакопейными органами, компетентными органами по маркетингу, национальными контрольными лабораториями и лабораторией Европейской Фармакопеи при содействии использующих эти субстанции производителей и/или поставщиков.

КОНТРОЛЬ ПРИМЕСЕЙ В СУБСТАНЦИЯХ ДЛЯ ФАРМАЦЕВТИЧЕСКОГО ПРИМЕНЕНИЯ

Качество субстанции для фармацевтического применения, связанное с содержанием примесей, контролируют набором испытаний, приведенных в частной фармакопейной статье. Данные испытания предназначены для оценки как органических, так и неорганических примесей, важных с точки зрения источников происхождения активных фармацевтических субстанций для лекарственных препаратов.

Контроль остаточных растворителей предусматривается в общей фармакопейной статье Субстанции для фармацевтического применения и общей фармакопейной статье 2.3.2.0. Остаточные количества органических растворителей. Субстанция должна сопровождаться информацией о контролируемых остаточных растворителях, установленных критериях приемлемости и валидированных методиках контроля (если они отличаются от описанных в общей фармакопейной статье 2.1.4.19. Идентификация и контроль остаточных растворителей).

Как правило, частные фармакопейные статьи на органические химические субстанции включают испытание "Родственные примеси", которое проводится в отношении соответствующих органических примесей. Если испытание "Родственные примеси" не позволяет контролировать конкретную примесь или есть особые причины (например, безопасность), требующие специального контроля, то оно может дополняться специфическими испытаниями.

Если в частной фармакопейной статье отсутствует испытание "Родственные примеси" (или эквивалентное испытание), но при этом приведены специфические испытания, потребитель субстанции должен, тем не менее, обеспечить соответствующий контроль органических примесей. Примеси, присутствующие в количестве выше порога идентификации должны быть идентифицированы (по возможности), и, при отсутствии другого обоснования, примеси, присутствующие в количестве выше порога квалификации - должны быть квалифицированы (см. также раздел данной статьи "Рекомендации по использованию частных фармакопейных статей на активные фармацевтические субстанции").

В тех случаях, когда частная фармакопейная статья охватывает субстанции с различными профилями примесей, то она может включать либо единственное испытание для контроля всех родственных примесей, упоминаемых в разделе "Примеси", либо несколько испытаний для контроля всех известных профилей примесей. Соответствие требованиям может быть установлено только путем выполнения испытаний, соответствующих известному профилю примесей в субстанции данного источника происхождения.

Указания по контролю примесей могут быть включены в раздел "Производство" частной фармакопейной статьи, например, когда одна аналитическая методика, подходящая для контроля данной примеси, должна выполняться производителем, ввиду ее чрезвычайной технической сложности для общего использования, или неприменимости к контролю готовой продукции активной субстанции и/или когда валидация производственного процесса (включая стадию очистки) будет обеспечивать достаточный контроль.

РАЗДЕЛ "ПРИМЕСИ" В ЧАСТНЫХ ФАРМАКОПЕЙНЫХ СТАТЬЯХ НА АКТИВНЫЕ ФАРМАЦЕВТИЧЕСКИЕ СУБСТАНЦИИ

Раздел частной фармакопейной статьи "Примеси" включает примеси (с указанием структурной формулы и химического названия, если это возможно) обычно органического происхождения, обнаруживаемые в испытании, описанном в частной фармакопейной статье. Раздел основан на информации, доступной на время разработки или пересмотра частной фармакопейной статьи, и не обязательно является исчерпывающим. Раздел включает специфицированные и, где это указано, другие обнаруживаемые примеси.

Специфицированные примеси имеют критерии приемлемости, не превышающие таковых, утвержденных компетентным уполномоченным органом.

Другие обнаруживаемые примеси представляют собой потенциальные примеси с установленной химической структурой, но обычно не обнаруживаемые в количествах выше порога идентификации в субстанциях, используемых при производстве лекарственных препаратов. В разделе "Примеси" они приводятся для информации.

Если в активной фармацевтической субстанции обнаружена примесь, отличная от специфицированной примеси, потребитель субстанции должен проверить, подлежит ли найденная примесь идентификации/квалификации примесей в зависимости от ее содержания, природы, максимально допустимой суточной дозы и соответствующего порога идентификации/квалификации согласно разделу "Родственные примеси" общей фармакопейной статьи Субстанции для фармацевтического применения.

ИНТЕРПРЕТАЦИЯ ИСПЫТАНИЯ НА РОДСТВЕННЫЕ ПРИМЕСИ В ЧАСТНЫХ ФАРМАКОПЕЙНЫХ СТАТЬЯХ НА АКТИВНЫЕ ФАРМАЦЕВТИЧЕСКИЕ СУБСТАНЦИИ

Частную фармакопейную статью на субстанцию для фармацевтического применения следует читать и интерпретировать во взаимосвязи с общей фармакопейной статьей Субстанции для фармацевтического применения.

В случае, если указывается общий критерий приемлемости для примесей ("любая другая примесь", "другие примеси", "любая примесь"), эквивалентный номинальному содержанию, больший чем соответствующий порог идентификации (см. общий раздел Субстанции для фармацевтического применения), то он применим только для специфицированных примесей, указанных в разделе "Примеси". Необходимость идентификации (когда это представляется возможным), описания, спецификации и квалификации других примесей, которые присутствуют в субстанции, должна рассматриваться в соответствии с требованиями общей фармакопейной статьи. Ответственность за обоснованность критериев приемлемости для примесей, не указанных в разделе "Примеси", и для примесей, обозначенных как "другие обнаруживаемые примеси", несет использующая эту субстанцию организация.

Критерии приемлемости для испытания на родственные примеси представлены в различных вариантах в существующих частных статей. В качестве вспомогательного средства при интерпретации общих критериев приемлемости и их отношения к разделу "Примеси" частной фармакопейной статьи может использоваться схема принятия решений (рисунок 2.3.5.0.-1).

Рисунок 2.3.5.0.-1
Схема принятия решений для трактовки общих критериев приемлемости для "других" примесей в частных фармакопейных статьях

<*> Требования этого раздела применяются к активным фармацевтическим субстанциям, за исключением биологических и биотехнологических продуктов; пептидов; олигонуклеотидов; радиофармацевтических препаратов; продуктов ферментации и полученных из них полусинтетических продуктов; неочищенных продуктов животного и растительного происхождения; лекарственных средств на основе лекарственного растительного сырья.

Общие критерии приемлемости для "других" примесей в частных фармакопейных статьях выражаются различными способами: "любая другая примесь", "другие примеси", "любая примесь", "любое пятно", и т.д. Общие критерии приемлемости могут применяться либо только к определенным специфицированным примесям - либо к неспецифицированным и определенным специфицированным примесям в зависимости от природы активной фармацевтической субстанции и применяемого порога идентификации.

РЕКОМЕНДАЦИИ ПО ИСПОЛЬЗОВАНИЮ ЧАСТНЫХ ФАРМАКОПЕЙНЫХ СТАТЕЙ НА АКТИВНЫЕ ФАРМАЦЕВТИЧЕСКИЕ СУБСТАНЦИИ

Частные фармакопейные статьи регламентируют подходящее качество субстанций с темп профилями примесей, которые учитывались в процессе их разработки и/или пересмотра. Проверка того, что частная фармакопейная статья обеспечивает соответствующих контроль примесей в субстанциях для фармацевтического применения из данного источника происхождения, входит в обязанности потребителя.

Частная фармакопейная статья с испытанием "Родственные примеси", основанным на количественном методе определения (например, жидкостная хроматография, газовая хроматография и капиллярный электрофорез) обеспечивает соответствующий контроль примесей в субстанции для фармацевтического применения из данного источника происхождения, если примеси, присутствующие в количествах, превышающих соответствующий порог идентификации, являются специфицированными примесями, указанными в разделе "Примеси".

Если субстанция содержит примеси, отличные от указанных в разделе "Примеси", необходимо проверить возможность обнаружения этих примесей при помощи методики, описанной в частной фармакопейной статье; в противном случае необходимо разработать новую методику определения и внести предложение о пересмотре частной фармакопейной статьи. В зависимости от найденного содержания и предложенных предельных значений необходимо рассмотреть вопрос об идентификации и/или квалификации этих примесей.

Если одна методика испытания на родственные примеси применяется для различных профилей примесей, то в сертификате анализа необходимо указывать примеси только известного профиля субстанции из одного источника, за исключением случаев, когда держатель регистрационного удостоверения использует активные фармацевтические субстанции с различными профилями примесей.

ИДЕНТИФИКАЦИЯ ПРИМЕСЕЙ (СООТНЕСЕНИЕ ПИКОВ)

Если для примеси в частной фармакопейной статье указано индивидуальное предельное значение, часто необходимо привести описание способа ее идентификации, например, с использованием стандартного образца, репрезентативного образца хроматограммы или относительного удерживания. Потребитель субстанции может, при необходимости, идентифицировать примеси, отличные от тех, для которых в частной фармакопейной статье предусмотрены способы идентификации, например, проверить пригодность спецификации для данного профиля примесей при сравнении с приведенным в разделе "Примеси". Так как Фармакопея не предусматривает использование для этих целей стандартных образцов, репрезентативных образцов хроматограмм или информации об относительном удерживании, кроме указанных в частной фармакопейной статье, потребители субстанции должны использовать для идентификации доступные научные методы/способы.

НОВЫЕ ПРИМЕСИ/СПЕЦИФИЦИРОВАННЫЕ ПРИМЕСИ С СОДЕРЖАНИЕМ ВЫШЕ СПЕЦИФИЦИРОВАННОГО ПРЕДЕЛА

В случае если новый производственный процесс или изменение в утвержденном процессе ведут к возникновению новой примеси, необходимо выполнить условия общей фармакопейной статьи Субстанции для фармацевтического использования относительно идентификации и квалификации, а также проверить пригодность частной фармакопейной статьи для контроля такой примеси. Сертификат соответствия субстанции из данного источника является подтверждением того, что новую примесь контролируют надлежащим образом или сертификат содержит методику контроля с установленными критериями приемлемости. Последний случай требует пересмотра частной фармакопейной статьи.

В случае если новый производственный процесс или изменение в утвержденном процессе приводят к увеличению содержания специфицированной примеси выше заданного предела, необходимо применить требования общей фармакопейной статьи Субстанции для фармацевтического применения относительно квалификации.

ВЫРАЖЕНИЕ КРИТЕРИЕВ ПРИЕМЛЕМОСТИ

Критерии приемлемости по содержанию родственных примесей в частных фармакопейных статьях выражаются либо в виде сравнения площадей пиков (сравнительные испытания), либо в виде числовых значений

ХРОМАТОГРАФИЧЕСКИЕ МЕТОДЫ

Различные вопросы контроля примесей освещены в общей фармакопейной статье 2.1.2.36 Хроматографические методы разделения.

203060000-2019

2.3.6.0. Раздел "Свойства" в частных фармакопейных статьях

Сведения в разделе "Свойства" не должны рассматриваться в качестве требований и, как правило, носят информационный характер, хотя они и могут опосредованно способствовать предварительной оценке качества лекарственного средства. Указанные сведения могут служить основанием для непосредственной оценки доброкачественности лекарственного средства только при условии такового указания в частной фармакопейной статье и наличия соответствующей методики.

При описании свойств лекарственных средств указывают следующие характеристики: внешний вид, запах, гигроскопичность, кристалличность, растворимость и, при необходимости, иные показатели.

При описании внешнего вида визуально оценивают форму, цвет, блеск, прозрачность и другие свойства испытуемых образцов, при этом нежидкие образцы помещают на лист белой бумаги, а жидкие образцы исследуют в прозрачных бесцветных пробирках и просматривают при рассеянном дневном освещении.

Запах либо его отсутствие, при необходимости, определяют, как указано в общей фармакопейной статье 2.1.3.2. Определение запаха.

Ниже приведены методики определения гигроскопичности, кристалличности и растворимости.

ГИГРОСКОПИЧНОСТЬ

Гигроскопичность представляет собой свойство веществ поглощать водяные пары из воздуха. Гигроскопичностью обладают смачиваемые гидрофильные вещества капиллярно-пористой структуры и вещества, хорошо растворимые в воде, особенно соединения, образующие с водой кристаллогидраты.

Данная методика используется для субстанций, которые выдерживают испытание "Потеря в массе при высушивании" или "Вода", указанные в частной фармакопейной статье. Методика позволяет определить степень гигроскопичности, а не ее величину.

В предварительно взвешенный стеклянный сосуд (внешний диаметр - 50 мм, высота - 15 мм) с подходящей пробкой помещают испытуемый образец в количестве, указанном в испытании "Потеря в массе при высушивании" или "Вода", и взвешивают. Открытый сосуд помещают в эксикатор при температуре 25 °C, содержащий насыщенный раствор аммония хлорида или аммония сульфата, либо в климатическую камеру при температуре (25 +/- 1) °C и относительной влажности (80 +/- 2)%. Выдерживают в течение 24 ч. Сосуд укупоривают пробкой и взвешивают.

Увеличение массы субстанции в процентах рассчитывают по формуле:

,

где: - масса пустого стеклянного сосуда, в граммах;

- масса стеклянного сосуда с испытуемым образцом до экспозиции во влажной среде, в граммах;

- масса стеклянного сосуда с испытуемым образцом после экспозиции во влажной среде, в граммах.

Полученные результаты трактуют следующим образом:

- расплывается на воздухе: поглощает достаточное количество воды для образования жидкости;

- очень гигроскопична: увеличение в массе составляет 15% и более;

- гигроскопична: увеличение в массе составляет 2% и более, но менее 15%;

- слегка гигроскопична: увеличение в массе составляет 0,2% и более, но менее 2%.

КРИСТАЛЛИЧНОСТЬ

Методика используется для установления кристаллической или аморфной природы испытуемого образца.

Несколько частиц испытуемого образца в минеральном масле помещают на чистое предметное стекло и просматривают с помощью поляризационного микроскопа. Кристаллические частицы проявляют двойное лучепреломление и изменение направления плоскости поляризованного света при вращении предметного столика микроскопа.

РАСТВОРИМОСТЬ

Для указания степени растворимости используют термины, указанные в таблице 2.3.6.0.-1.

Таблица 2.3.6.0.-1

Значения терминов, характеризующих растворимость веществ при температуре от 15 °C до 25 °C.

Термин Примерный объем растворителя (мл), необходимый для растворения 1 г вещества
На русском языке На английском языке
Очень легко растворим Very soluble менее 1
Легко растворим Freely soluble от 1 до 10
Растворим Soluble от 10 до 30
Умеренно растворим Sparingly soluble от 30 до 100
Мало растворим Slightly soluble от 100 до 1000
Очень мало растворим Very slightly soluble от 1000 до 10 000
Практически нерастворим Practically insoluble более 10 000

Термин "частично растворим" ("partlysoluble") используют для характеристики смеси, содержащей как растворимые, так и нерастворимые компоненты.

Термин "смешивается с..." ("miscible") используют для характеристики жидкости, смешивающейся с указанным растворителем во всех соотношениях.

Для определения растворимости используют не более 111 мг испытуемого образца (для каждого растворителя) и не более 30 мл каждого растворителя.

Методика растворения

Пробирку энергично встряхивают в течение 1 мин и помещают в термостат с температурой (25,0 +/- 0,5) °C на 15 мин. Если испытуемый образец не полностью растворился, повторяют встряхивание в течение 1 мин и выдерживают при температуре (25,0 +/- 0,5) °C в течение 15 мин.

Методика определения

100 мг тонко измельченного (90) испытуемого образца помещают в пробирку (внутренний диаметр - 16 мм, длина - 160 мм) с пробкой, прибавляют 0,1 мл растворителя и далее поступают в соответствии с методикой растворения. Если испытуемый образец полностью растворился, он считается очень легко растворимым.

Если испытуемый образец растворился не полностью, прибавляют 0,9 мл растворителя и далее поступают в соответствии с методикой растворения. Если испытуемый образец полностью растворился, он считается легкорастворимым.

Если испытуемый образец растворился не полностью, прибавляют 2,0 мл растворителя и далее поступают в соответствии с методикой растворения. Если испытуемый образец полностью растворился, он считается растворимым.

Если испытуемый образец растворился не полностью, прибавляют 7,0 мл растворителя и далее поступают в соответствии с методикой растворения. Если испытуемый образец полностью растворился, он считается умеренно растворимым.

Если испытуемый образец растворился не полностью, 10 мг тонко измельченного (90) испытуемого образца помещают в пробирку с пробкой, прибавляют 10,0 мл растворителя и далее поступают в соответствии с методикой растворения. Если испытуемый образец полностью растворился, он считается малорастворимым.

Если испытуемый образец растворился не полностью, 1 мг тонко измельченного (90) испытуемого образца помещают в пробирку с пробкой, прибавляют 10,0 мл растворителя и далее поступают в соответствии с методикой растворения. Если испытуемый образец полностью растворился, он считается очень мало растворимым.

В случае испытуемых образцов с известной растворимостью допускается проводить испытание не в полном объеме, описанном выше, а только для крайних значений указанной степени растворимости. Например, если субстанция растворима, то 100 мг растертой субстанции не должны растворяться в 1,0 мл растворителя, но должны раствориться полностью в 3,0 мл растворителя.

Если в частной фармакопейной статье при описании свойств указываются иные характеристики, то для их определения проводят испытания, как указано в соответствующих общих или частных фармакопейных статьях.

203070000-2019

2.3.7.0. Функциональные характеристики вспомогательных веществ

Данная общая фармакопейная статья и разделы частных статей "Функциональные характеристики" не являются обязательными и публикуются для информации и рекомендаций.

ВВЕДЕНИЕ

Вспомогательные вещества, безопасность которых была оценена ранее, используются в составе лекарственных препаратов для придания им определенных функций. Основное назначение вспомогательного вещества заключается в обеспечении требуемых физико-химических и биофармацевтических свойств лекарственного препарата.

Функциональные характеристики вспомогательных веществ определяются их физическими и химическими свойствами и, в некоторых случаях, содержанием побочных продуктов или добавок, использованных для улучшения желаемых функциональных характеристик. Кроме того, эти характеристики могут зависеть от сложных взаимодействий между составляющими лекарственного препарата и от внешних воздействий во время производственного процесса. Поэтому функциональные характеристики вспомогательных веществ могут быть установлены только в контексте конкретного состава и процесса производства, зачастую с использованием нескольких аналитических методик, Некоторые свойства вспомогательных веществ (такие, как размер частиц вспомогательного вещества при его использовании в производстве, или молекулярная масса полимерного материала, используемого в качестве компонента, увеличивающей вязкость препарата) могут относиться к функциональным характеристикам в более широком понимании. Если на этапе фармацевтической разработки была продемонстрирована критическая роль таких функциональных характеристик (ФХ) для процесса производства и показателей качества лекарственного препарата, эти характеристики могут подлежать контролю и включаться в спецификацию качества готового продукта. Такие критические ФХ могут рассматриваться как критические показатели качества (КПК) лекарственного препарата.

Знание этих характеристик может облегчить применение процессно-аналитической технологии (ПАТ).

ФХ включают в частные фармакопейные статьи на вспомогательные вещества для помощи производителям лекарственных препаратов в установлении требований спецификации к качеству, основанных на стандартных аналитических методиках. Эти характеристики позволяют найти взаимопонимание между производителями и потребителями вспомогательных веществ с целью осуществления поставок вспомогательных веществ со специфицированными свойствами. ФХ могут быть указаны (например, в сертификате) производителем вспомогательных веществ со ссылкой на фармакопейную статью, которая содержит описание метода, используемого для контроля определенного параметра. Раздел "Функциональные характеристики" частных фармакопейных статей включает параметры, для которых установлено влияние на функциональность вспомогательного вещества для предполагаемого использования. Из-за многоцелевого применения многих вспомогательных веществ и разработки новых способов их использования, перечисленные ФХ и способы их применения не являются исчерпывающими.

КЛАССЫ ВЕЩЕСТВ НА ОСНОВЕ ФИЗИЧЕСКИХ ХАРАКТЕРИСТИК

Сыпучие твердые вспомогательные вещества могут быть доступны в виде большого количества различных классов с разнообразными физическими характеристиками (например, распределением частиц по размерам), которые обычно контролируются поставщиком. Однако ФХ этих веществ могут затрагивать другие свойства, обусловленные твердым состоянием вещества, а также обусловленные сыпучим состоянием твердого вещества, которые могут не контролироваться поставщиком вспомогательного вещества.

К свойствам сыпучих твердых веществ относятся, например, распределение частиц по размерам, удельная площадь поверхности, насыпная плотность, текучесть, смачиваемость и водопоглощение. В зависимости от диапазона размеров, распределение частиц по размерам может определяться с помощью ситового анализа (общая фармакопейная статья Определение размера частиц методом аналитического просеивания) или инструментальных методов, например, Определение размера частиц методом дифракции лазерного излучения. Метод, описанный в общей фармакопейной статье Определение удельной площади поверхности методом газовой адсорбции, основан на методике Брунауэра-Эмметта-Теллера (БЭТ). Методы оценки текучести и насыпной плотности порошков описаны в общих фармакопейных статьях Текучесть порошков и Насыпная плотность и плотность после усадки. Свойства, обусловленные твердым состоянием вещества, могут воздействовать на смачиваемость (общая фармакопейная статья Смачиваемость пористых твердых материалов, включая порошки) и взаимодействие частиц твердого вещества с водой (общая фармакопейная статья Взаимодействия твердого вещества с водой: построение изотерм сорбции-десорбции и определение активности воды) сыпучих твердых веществ.

Примерами свойств, учитываемых при разработке твердой лекарственной формы и обусловленных твердым состоянием вещества, могут служить полиморфизм, псевдополиморфизм, кристалличность и плотность. Методики их оценки приведены в общих фармакопейных статьях 2.3.4.0 Полиморфизм, 2.3.8.0 Кристалличность и Плотность твердых тел.

КЛАССЫ ВЕЩЕСТВ НА ОСНОВЕ ХИМИЧЕСКИХ ХАРАКТЕРИСТИК

Доступные вспомогательные вещества представлены в виде классов с различными химическими характеристиками и имеют природное, полусинтетическое или синтетическое происхождение. В частных фармакопейных статьях обычно контролируется химический состав вспомогательных веществ, которые представляют собой смесь родственных соединений, например, состав жирных кислот растительных масел или поверхностно-активных веществ. При этом в Фармакопее присутствуют частные фармакопейные статьи, описывающие класс полимерных материалов, которые могут различаться по составу в зависимости от структуры гомополимеров, блоков полимеров и сополимеров, степени полимеризации, а, следовательно, по массе и молекулярно-массовому распределению, степени замещения и, в некоторых случаях, даже по заместителям в полимерной цепи. Эти изменения могут оказывать существенное влияние на функциональные характеристики вспомогательных веществ и должны учитываться при фармацевтической разработке; предпочтительно установить диапазон допустимых значений для каждого параметра, критического как для процесса производства, так и для характеристик лекарственного препарата.

РАЗДЕЛ "ФУНКЦИОНАЛЬНЫЕ ХАРАКТЕРИСТИКИ" В ЧАСТНЫХ ФАРМАКОПЕЙНЫХ СТАТЬЯХ

Частные фармакопейные статьи на вспомогательные вещества могут содержать раздел "Функциональные характеристики", который приводится для информации и не является обязательным. В этом разделе перечисляются характеристики, соответствующие определенному применению вспомогательного вещества. При этом указывают применение, для которого данная характеристика важна, для других целей перечисленные характеристики могут быть неприемлемыми. По этой причине настоящий раздел не должен рассматриваться как просто дополнение к частной фармакопейной статье. Производитель лекарственного препарата несет ответственность за принятие решения о том, как приведенная в разделе "Функциональные характеристики" информация будет использована в процессе производства с учетом применения вспомогательного вещества и данных, полученных при фармацевтической разработке.

Информация о функциональных характеристиках может быть представлена различными способами:

- указанием названия ФХ;

- указанием названия ФХ и рекомендуемого метода ее определения, со ссылкой, где это возможно, на общую фармакопейную статью;

- указанием названия ФХ, рекомендуемого метода ее определения и типичными значениями, которые могут быть представлены в виде отклонений от номинального значения.

Данная характеристика может включаться в частную фармакопейную статью как обязательное требование. Если ФХ является важной для конкретного использования, то ее приводят в разделе "Функциональные характеристики" как важную характеристику, которую производитель лекарственного препарата имеет право включить в спецификацию качества для класса вспомогательного вещества, используемого конкретного лекарственного препарата.

Раздел, включающий ФХ, предназначен для отражения текущих знаний, связанных с основным применением вспомогательных веществ. В виду многообразия применения некоторых вспомогательных веществ и постоянно появляющихся новых способов их использования, данный раздел может быть не полным. Кроме этого, методы определения некоторых характеристик, приведены в качестве рекомендации и не исключают возможности использования других методов.

203080000-2019

2.3.8.0. Кристалличность

В данной статье приведена общая информация о кристалличности и указаны ссылки на различные фармакопейные методы, используемые для ее определения.

ВВЕДЕНИЕ - КОНЦЕПЦИЯ КРИСТАЛЛИЧНОСТИ

Большинство органических и неорганических веществ, относящихся к субстанциям для фармацевтического применения, являются твердыми веществами, которые могут быть описаны структурами, находящимися в диапазоне от идеального кристалла до аморфного вещества.

Реальные кристаллы имеют структуры, занимающие положения между идеальным кристаллом и аморфным состоянием. Место кристалла на шкале, расположенной между этими двумя противоположными состояниями, называется кристалличностью.

Идеальный кристалл - это идеальное состояние вещества, которое достигается редко, если вообще достигается. Структурные единицы кристалла, называемые элементарными ячейками, равномерно и неограниченно повторяются в трех измерениях пространства. Элементарная ячейка имеет определенную ориентацию и форму, которые определяются векторами трансляции a, b и c и углами б, в и г, и, следовательно, она имеет определенный объем V, в котором находятся атомы и молекулы, необходимые для формирования кристалла. Кристаллическая система определятся тремя операторами симметрии дальнего порядка (трансляционным, ориентационным и конформационным); различные мезофазы (жидкие кристаллы, кристаллы и пластичные кристаллы) имеют один или два оператора симметрии дальнего порядка; а идеальное аморфное состояние определяется отсутствием всех трех операторов.

Каждый кристалл может быть классифицирован как представитель одной из семи возможных кристаллических систем, которые определяются отношением между индивидуальными размерами a, b и c, а также между индивидуальными углами б, в и г элементарной ячейки. Структура данного кристалла может быть классифицирована в соответствии с одной из семи систем, в соответствии с одной из 14 пространственных решеток Браве и в соответствии с одной из 230 пространственных групп. Все 230 возможных пространственных групп, видов их симметрии и симметрии их дифрактограмм собраны в Международных кристаллографических таблицах (International Tables for Crystallography).

При кристаллизации многие вещества могут иметь более чем одного типа кристаллической решетки; это явление называется полиморфизмом. Полиморфизм представляет собой общее явление среди органических молекул, обусловливая различие их физико-химических свойств. Кристаллические полиморфные модификации имеют тот же химический состав, но различную внутреннюю структуру кристаллов и, как следствие, обладают различными физико-химическими свойствами. Различие кристаллической структуры полиморфных модификаций обусловлено различным расположением атомов в упаковке и/или различными конформациями молекул (см. общую фармакопейную статью 2.3.4.0 Полиморфизм).

Еще одно крайнее кристаллическое состояние - это идеальное или истинное аморфное состояние, при котором отсутствует симметрия дальнего порядка. Для большинства органических систем сохраняется определенный ближний порядок, что, однако, не предполагает его продления намного дальше взаимодействия с ближайшим соседом (БС) или следующим ближайшим соседом (СБС), т.е. обычно на расстояние менее 2 - 2,5 нм в небольших органических молекулах.

Аморфное вещество характеризуется отсутствием отчетливых отражений на рентгеновских дифрактограммах порошка.

Кристалличность реальных порошков может быть рассмотрена с использованием двух моделей кристалличности. В однофазной модели все частицы имеют одинаковую кристалличность, а в двухфазной модели каждая частица может быть кристаллической либо аморфной, и, таким образом, реальная кристалличность порошка является средневзвешенным двух указанных крайних состояний. Такой порошок получают при физическом перемешивании чисто кристаллической и аморфной фаз. В действительности порошок может содержать частицы с различной степенью кристалличности, также, как и частицы различных размеров и форм.

Степень неупорядоченности в кристаллическом твердом веществе может влиять на многие физико-химические свойства субстанций для фармацевтического применения. Большое значение указанных свойств обосновывает важность проведения оценки степени неупорядоченности или кристалличности твердого вещества подходящим количественным методом.

МЕТОДЫ МОНИТОРИНГА И ОПРЕДЕЛЕНИЯ КРИСТАЛЛИЧНОСТИ

Для определения кристалличности твердых веществ используют различные методы. Многие методы не позволяют самостоятельно осуществить обнаружение или количественное определение указанного свойства, что обосновывает целесообразность комбинирования нескольких методов, описанных ниже. Эти методы часто не дают точных результатов и пределы количественного определения обычно значительно выше, чем в случае химических примесей. Кроме того, должны быть сделаны определенные допущения в отношении зависимости между стандартными образцами, используемыми для калибрования обычно представляющими собой смеси кристаллических и аморфных частиц (двухфазная модель), и испытуемыми образцами, которые могут содержать небольшую часть вещества, ведущую себя в соответствии с однофазной моделью. В итоге, отсутствие вполне определенных стандартных образцов, состоящих на 100% из кристаллического вещества или на 100% из аморфного вещества, затрудняет валидацию таких методов. Как следует из объяснений, приведенных выше, очевидно, что в твердом порошке существуют и даже сосуществуют различные аморфные и некристаллические фазы. Указанные различные некристаллические формы твердого вещества могут по-разному проявляться в зависимости от методик, используемых для определения степени кристалличности.

Рентгеновская порошковая дифрактометрия. Настоящий метод чаще всего используется для определения степени кристалличности, хотя он имеет некоторые ограничения, связанные с уширением пиков, аморфным гало и предпочтительной ориентацией, что затрудняет интерпретацию и количественное определение.

Использование только рентгеновской порошковой дифрактометрии часто является недостаточным для того, чтобы различить отличающиеся некристаллические фазы. Дифрактограмма рентгеновского излучения чисто аморфной и нанокристаллической фазы представляет собой широкое диффузное гало. Тщательный анализ дифрактограммы рентгеновского излучения показывает, что диффузное гало на дифрактограмме нанокристаллического материала проявляет некоторую корреляцию с дифрактограммой родительской кристаллической фазой, тогда как в случае чистой аморфной фазы такой корреляции не существует. Для установления истинной природы материала, определенной с помощью рентгеновского излучения как аморфная, может потребоваться дополнительная процедура.

Термический анализ. Термический анализ кристаллических материалов показывает переходы при плавлении, сопровождающиеся разложением или испарением растворителей. В случае истинных аморфных веществ термический анализ обнаруживает переход в стеклообразное состояние, в то время как для нанокристаллических веществ будет наблюдаться только плавление.

Микрокалориметрия. Микрокалориметрия представляет собой высокочувствительный метод, позволяющий проводить определение скорости и степени превращения химических реакций, изменения фаз или изменения структуры. Аморфные части вещества могут быть рекристаллизованы путем воздействия на образец высокой относительной влажности или атмосферы, содержащей пары органических веществ. Измерение теплоты рекристаллизации позволяет определить содержание аморфного вещества по величине энтальпии рекристаллизации. С помощью соотнесения данных микрокалориметра для испытуемого образца с данными, полученными для аморфного стандартного образца, становится возможным количественное определение аморфной части в испытуемом образце. Диапазон содержания аморфного вещества, охватываемый данным методом, зависит от испытуемого вещества; в благоприятных случаях могут быть достигнуты пределы обнаружения ниже 1%.

Калориметрия растворов. Кристалличность испытуемого твердого образца рассчитывают по разности энтальпии раствора твердого образца () и энтальпии раствора выбранного стандартного образца того же вещества (), определенных в одинаковых условиях. Так как стандартный образец обычно выбирают в предположении его высокой кристалличности, энтальпия его раствора, как правило, алгебраически больше (более эндотермическая или менее экзотермическая), чем для испытуемого твердого образца в том же растворителе. Следовательно, определяемая кристалличность является отрицательной величиной, выраженной в единицах Международной системы кДж/моль или Дж/г (следует избегать использования единицы Дж/кг ввиду ее громоздкости и возможности потенциальной ошибки). Предпочтительный выбор отрицательной величины в отношении высоко кристаллического стандартного образца подтверждает тот факт, что большинство образцов имеет более низкую кристалличность, чем данный стандартный образец.

Спектроскопияв ближней инфракрасной области (БИК). Другим методом, используемым для измерения степени кристалличности, является спектроскопия БИК (2.1.2.34), подтвердившая применимость также в исследованиях полиморфизма. БИК-спектр образца содержит и физическую, и химическую информацию. Будучи не инвазивным, не деструктивным и приемлемым при комнатной температуре метод является ценным инструментом для оценки изменений в аморфном и кристаллическом состояниях.

Абсорбционная спектрофотометрия в инфракрасной области и Рамановская спектрометрия. Другими методами, используемыми для измерения степени кристалличности, являются абсорбционная спектрофотометрия в инфракрасной области (2.1.2.23) и Рамановская спектрометрия, подтвердившие применимость также в исследованиях полиморфизма.

ЯМР веществ в твердом состоянии. Спектрометрия ядерного магнитного резонанса (ЯМР) веществ в твердом состоянии может быть использована для получения информации о полиморфизме и родственных молекулярных конформациях. Однако интерпретация результатов требует соблюдения определенной осторожности, так как не всегда просто установить различие между образцами, которые включают смесь различных физических форм (двухфазная модель) и теми из них, которые включают кристаллы, имеющие неупорядоченность и замещенность, медленно проявляющиеся на шкале времени ЯМР. Подобно этому, образцы, содержащие дефекты, возникающие из-за различных молекулярных конформаций или немного отличающихся молекулярных упаковок (однофазная модель), могут давать дополнительные сигналы. Спектрометрия ЯМР веществ в твердом состоянии может быть достаточно чувствительна к указанным явлениям, даже если параметры кристаллической решетки едва подверглись воздействию и, поэтому, с помощью рентгеновской порошковой дифрактометрии изменения не наблюдаются или наблюдаются очень слабо. Очевидно, что кристалличность субстанций для фармацевтического применения может быть сложной, при этом кристаллические дефекты и аморфное вещество могут присутствовать одновременно.

Оптическая микроскопия. Метод обнаружения кристалличности частиц заключается в применении поляризационного микроскопа (2.1.9.13), при этом частицы проявляют двойное лучепреломление и зоны экстинкции при вращении предметного столика микроскопа.

2.3.9.0. Применение отдельных испытаний лекарственных форм

2030900001-2019

2.3.9.1. Рекомендации по проведению испытания на растворение

Данная общая фармакопейная статья не является обязательной; в ней приводится информация по проведению испытания на растворение, рекомендуемым средам растворения и выражению требований в спецификациях дозированных форм для приема внутрь по испытанию на растворение (см. общую фармакопейную статью 2.1.9.3. Испытание на растворение для твердых дозированных лекарственных форм). Данная информация содержит общепринятые параметры касательно испытания на растворение.

При описании метода определения скорости растворения действующего(их) вещества(в) в твердой дозированной форме должны быть указаны следующие параметры:

- используемый прибор и, в случае прибора с проточной ячейкой, используемую ячейку;

- состав, объем и температуру среды растворения;

- скорость вращения или скорость потока среды растворения;

- время, способ и количество отбираемого испытуемого раствора или условия непрерывного наблюдения;

- метод анализа;

- критерии приемлемости.

Выбор используемого прибора зависит от физико-химических свойств дозированной формы. При необходимости использования большого объема среды растворения для соблюдения условий погружения или при необходимости смены pH предпочтительнее использовать прибор с проточной ячейкой.

ЭКСПЕРИМЕНТАЛЬНЫЕ УСЛОВИЯ ПРОВЕДЕНИЯ ИСПЫТАНИЙ

Использование прибора с вращающейся корзинкой или с лопастной мешалкой, и также прибора с поршневым цилиндром, обычно основано на принципе проведения испытания в условиях не насыщения, то есть в таких условиях, когда вещество уже находящееся в растворе не оказывает значимого влияния на скорость растворения вещества, оставшегося в лекарственном препарате. Эти условия обычно подразумевают использование количества среды растворения, как минимум в 3 - 10 раз больше необходимого для получения насыщенного раствора.

Обычно используют водную среду. Состав среды выбирают на основании физико-химических свойств действующего(их) вещества(в) и вспомогательного(ых) вещества(в) в условиях, в которых лекарственный препарат предположительно будет находиться после его приема. В частности это касается pH и ионной силы среды растворения.

Обычно используют среды растворения со значениями pH от 1 до 8. При соответствующем обосновании может использоваться среда растворения с более высоким значением pH. Для получения низких значений pH в кислой среде обычно используют 0,1 M хлороводородную кислоту. Рекомендованные среды растворения приведены далее в настоящем разделе.

Использование воды в качестве среды растворения может быть рекомендовано, только если доказано, что изменение pH не влияет на характеристики растворения.

В отдельных случаях, и при условии согласования с компетентным уполномоченным органом, среда растворения может содержать ферменты, поверхностно-активные вещества, другие неорганические и органические вещества. При испытании лекарственных препаратов, содержащих плохо растворимые в воде действующие вещества, может быть необходима модификация среды растворения. В таких случаях рекомендуется использовать низкую концентрацию поверхностно-активного вещества; рекомендуется избегать использования органических растворителей.

Газы, растворенные в среде растворения, могут влиять на результаты испытания. Это справедливо, в частности, для прибора с проточной ячейкой, где дегазация среды необходима во избежание образования пузырьков газа в ячейке. Может быть использован следующий способ деаэрации: среду нагревают при аккуратном перемешивании до температуры около 41 °C, сразу фильтруют под вакуумом через фильтр с размером пор 0,45 мкм или меньше при интенсивном перемешивании и продолжают перемешивать под вакуумом еще около 5 мин. Также может быть использован иной валидированный метод удаления растворенных газов.

При использовании прибора с лопастной мешалкой или с вращающейся корзинкой объем среды растворения обычно составляет 500 - 1000 мл. Скорость вращения обычно выбирают в диапазоне от 50 об/мин до 100 об/мин; она не должна превышать 150 об/мин.

При использовании прибора с проточной ячейкой скорость потока среды растворения обычно находится в диапазоне от 4 мл/мин до 50 мл/мин.

РЕКОМЕНДУЕМЫЕ СРЕДЫ РАСТВОРЕНИЯ

Могут быть использованы следующие среды растворения.

Состав и приготовление сред указаны ниже.

Среды с хлороводородной кислотой

- 0,2 M хлороводородная кислота.

- 0,2 M раствор натрия хлорида. 11,69 г натрия хлорида P растворяют в воде P и доводят до объема 1000,0 этим же растворителем.

Для приготовления сред со значениями pH, указанными в таблице 2.3.9.1.-2, 250,0 мл 0,2 M раствора натрия хлорида смешивают с указанным объемом 0,2 M хлороводородной кислоты и доводят водой P до объема 1000,0 мл.

Таблица 2.3.9.1.-1

Примеры сред растворения

pH Среда растворения
pH 1,0 HCl
pH 1,2 NaCl, HCl
pH 1,5 NaCl, HCl
pH 4,5 Фосфатный или ацетатный буферный раствор
pH 5,5 и pH 5,8 Фосфатный или ацетатный буферный раствор
pH 6,8 Фосфатный буферный раствор
pH 7,2 и pH 7,5 Фосфатный буферный раствор

Таблица 2.3.9.1.-2

Среды с хлороводородной кислотой

pH HCl (мл)
1,2 425,0
1,3 336,0
1,4 266,0
1,5 207,0
1,6 162,0
1,7 130,0
1,8 102,0
1,9 81,0
2,0 65,0
2,1 51,0
2,2 39,0

Среды с хлороводородной кислотой также могут быть приготовлены с использованием калия хлорида вместо натрия хлорида.

Ацетатные буферные растворы

- 2 M раствор уксусной кислоты. 120,0 г уксусной кислоты ледяной P доводят водой P до объема 1000,0 мл.

- Ацетатный буферный раствор pH 4,5. 2,99 г натрия ацетата P растворяют в воде P, прибавляют 14,0 мл 2 M раствора уксусной кислоты и доводят водой P до объема 1000,0 мл.

- Ацетатный буферный раствор pH 5,5. 5,98 г натрия ацетата P растворяют в воде P, прибавляют 3,0 мл 2 M раствора уксусной кислоты и доводят водой P до объема 1000,0 мл.

- Ацетатный буферный раствор pH 5,8. 6,23 г натрия ацетата P растворяют в воде P, прибавляют 2,1 мл 2 M раствора уксусной кислоты и доводят водой P до объема 1000,0 мл.

Фосфатные буферные растворы

Для приготовления буферных растворов со значениями pH, указанными в таблице 2.3.9.1.-3, 250,0 мл 0,2 M раствора натрия дигидрофосфата P смешивают с указанным объемом 0,2 M раствора натрия гидроксида и доводят водой P до объема 1000,0 мл.

Таблица 2.3.9.1.-3

Фосфатные буферные растворы

pH 5,8 6,0 6,2 6,4 6,6 6,8
NaOH (мл) 18,0 28,0 40,5 58,0 82,0 112,0
pH 7,0 7,2 7,4 7,6 7,8 8,0
NaOH (мл) 145,5 173,5 195,5 212,0 222,5 230,5

Иные фосфатные буферные растворы

- Фосфатный буферный раствор pH 4,5. 13,61 г калия дигидрофосфата P растворяют в 750 мл воды P. При необходимости корректируют значение pH (2.1.2.3) 0,1 M раствором натрия гидроксида или 0,1 M хлороводородной кислотой и доводят водой P до объема 1000,0 мл.

- Фосфатный буферный раствор pH 5,5 P.

- Фосфатный буферный раствор pH 6,8 P1.

- Буферный раствор pH 7,2 P.

- 0,33 M фосфатный буферный раствор pH·7,5 P.

Искусственный кишечный сок pH 6,8

Смешивают 77,0 мл 0,2 M раствора натрия гидроксида, 250,0 мл раствора, содержащего 6,8 г калия дигидрофосфата P, и 500 мл воды P, прибавляют 10,0 г порошка панкреатина P, перемешивают, при необходимости корректируют значение pH (2.1.2.3), и доводят водой P до объема 1000,0 мл.

Искусственный желудочный сок

2,0 г натрия хлорида P и 3,2 г порошка пепсина P растворяют в воде P, прибавляют 80 мл 1 M хлороводородной кислоты и доводят водой P до объема 1000,0 мл. При необходимости порошок пепсина может быть исключен.

Повышение pH

В случае проведения испытания с повышением pH может быть использована одна из следующих последовательностей:

Время (ч) 0 - 1 1 - 2 2 - 3 3 - 4 4 - 5 5 - 6 6 - 7 7
pH 1,0  
pH 1,2 6,87
pH 1,2 2,5 4,5 7,0 7,5
pH 1,5 4,5 7,2

Для достижения указанных изменений pH необходимо:

- или заменять один буферный раствор другим (полная замена);

- или каждый раз убирать только половину буферного раствора (способ неполной замены) и заменять его буферным раствором с более высоким значением pH: pH начального буферного раствора 1,2, а второго - 7,5;

- или в начальный буферный раствор с pH 1,5 прибавлять сухую смесь, состоящую из трис(гидроксиметил)аминометана P и натрия ацетата безводного P, сначала до получения значения pH 4,5, а затем - до получения значения pH 7,2, как указано ниже:

- хлороводородная кислота pH 1,5: 2 г натрия хлорида P растворяют в воде P, прибавляют 31,6 мл 1 M хлороводороднаой кислоты и доводят водой P до объема 1000,0 мл;

- буферный раствор pH 4,5: смешивают 2,28 г трис(гидроксиметил)аминометана P с 1,77 г натрия ацетата безводного P; полученную смесь растворяют в описанном выше растворе хлороводородной кислоты pH 1,5;

- буферный раствор pH 7,2: смешивают 2,28 г трис(гидроксиметил)аминометана P с 1,77 г натрия ацетата безводного P; полученную смесь растворяют в описанном выше буферном растворе pH 4,5.

Проточная ячейка может быть использована для непрерывной смены pH.

КВАЛИФИКАЦИЯ И ВАЛИДАЦИЯ

Ввиду характера применяемого метода испытания, качество конструктивного исполнения является важным аспектом при квалификации оборудования для испытания на Растворение invitro. Необходимо избегать любых нарушений, например, вибрации или нежелательного перемешивания из-за механических дефектов.

Квалификация оборудования для испытания на Растворение должна учитывать размеры и допуски используемого оборудования. Критические параметры испытания, такие как температура и объем среды растворения, скорость вращения или скорость потока жидкости, отбор проб, методики, должны периодически контролироваться.

Надлежащая работа оборудования может быть проверена путем испытания стандартного образца, чувствительного к гидродинамическим условиям. Такие испытания могут проводиться периодически или постоянно в целях сравнения получаемых результатов различных лабораторий.

Необходимо тщательно наблюдать и контролировать ход проведения испытания, что особенно важно при объяснении результатов выходящих за рамки спецификации.

При валидации автоматизированных систем, включающих отбор проб, анализ или приготовление среды растворения и проведение испытания, необходимо принимать во внимание точность, правильность, а также предотвращение загрязнений при различных разведениях, перемещениях, очистке и отборе проб или приготовлении растворителя.

ОПРЕДЕЛЕНИЕ СПЕЦИФИКАЦИЙ ИСПЫТАНИЯ НА РАСТВОРЕНИЕ ДЛЯ ДОЗИРОВАННЫХ ФОРМ ДЛЯ ПРИЕМА ВНУТРЬ

Спецификацию испытания на Растворение определяют на основе количества (Q) действующего вещества, растворившегося за определенный промежуток времени, выраженное в процентах от его содержания, указанного на этикетке.

Твердые дозированные формы с обычным высвобождением

В большинстве случаев, при испытании в обоснованных и доказанных условиях, критерий приемлемости на уровне S1 таков, что не менее 80% действующего вещества должно высвободиться в течение указанного периода времени, составляющего обычно 45 мин или менее. Это соответствует значению, равному 75%, так как для уровня S1 индивидуальные значения каждой из 6 испытуемых единиц должны быть не менее (Q + 5)%, т.е. не менее 80%.

Обычно для демонстрации полноты высвобождения действующего вещества достаточным является установка критерия в одной временной точке, хотя в некоторых случаях для доказательства соответствующего растворения может быть необходимым проводить испытание в дополнительный момент (моменты) времени.

Твердые дозированные формы с пролонгированным высвобождением

Обычно в спецификации на дозированные лекарственные формы с пролонгированным высвобождением указывают 3 или более контрольных точек. Первая контрольная точка предназначена для непреднамеренно быстрого высвобождения действующего вещества ("сбрасывание дозы"). Поэтому она устанавливается через период времени, соответствующий обычно высвобождению от 20% до 30% действующего вещества. Вторая контрольная точка характеризует картину растворения и соответствует высвобождению примерно 50% действующего вещества. Конечная контрольная точка предназначена для подтверждения почти полного высвобождения, под которым обычно понимают высвобождение более 80% действующего вещества.

Твердые дозированные формы с отсроченным высвобождением

Дозированные формы с замедленным высвобождением способны высвобождать действующее вещество (вещества) порционно или полностью в соответствии с разработанным составом при растворении в различных средах растворения, например, в условиях увеличения значения pH. Поэтому спецификации должны быть обозначены для каждого случая.

Для дозированных форм с оболочкой, устойчивой к действию желудочного сока, необходимы как минимум 2 контрольные точки при последовательном испытании и 2 различные спецификации при параллельном испытании. При последовательном испытании первая контрольная точка представляет собой верхний предел, и ее устанавливают через 1 ч или 2 ч испытания в кислой среде; а вторую контрольную точку - через установленное время испытания в подходящем буферном растворе (предпочтительно pH 6,8).

В большинстве случаев критерии приемлемости на уровне B1 соответствует тому, что высвобождается не менее 80% действующего вещества. Это соответствует значению Q, равному 75%, так как в соответствии с таблицей 2.3.9.1.-4 на уровне B1 индивидуальные значения для каждой из 6 испытуемых дозированных единиц должны быть не менее (Q + 5)%, т.е. не менее 80%.

Приложение

401000000-2019

4.1. АЛКОГОЛЕМЕТРИЧЕСКИЕ ТАБЛИЦЫ

Таблица 4.1.-1

Соотношение между плотностью водно-спиртового раствора и содержанием этанола в растворе

Плотность Содержание этанола в водно-спиртовом растворе
в процентах граммов в 100 мл при 20 °C миллилитров в 100 г при взвешивании в воздухе
по массе по объему
0,99823 0,00 0,00 0,00 0,00
80 12 16 13 16
0,9978 23 29 23 29
6 34 43 34 43
4 44 56 44 56
2 55 70 55 70
0 66 83 66 83
0,9968 77 97 77 97
6 87 1,10 87 1,10
4 98 24 98 24
2 1,09 38 1,09 38
0 20 51 19 51
0,9958 31 65 32 66
6 42 79 41 80
4 52 92 52 93
2 63 2,06 63 2,07
0 74 20 74 21
0,9948 85 34 85 35
6 96 48 96 50
4 2,07 62 2,07 64
2 19 76 18 78
0 29 90 29 92
0,9938 41 3,04 40 3,06
6 52 18 51 20
4 63 32 62 34
2 75 46 73 48
0 86 60 84 63
0,9928 97 74 95 77
6 3,09 89 3,07 92
4 20 4,03 18 4,06
2 32 17 29 20
0 44 32 41 36
0,9918 55 46 52 50
6 67 61 64 65
4 78 75 75 80
2 90 90 87 95
0 4,02 5,05 99 5,10
0,9908 14 20 4,10 25
6 26 35 22 41
4 38 50 34 56
2 50 65 46 71
0 62 80 58 87
0,9898 75 95 70 6,02
6 87 6,10 81 17
4 99 26 94 34
2 5,11 41 5,06 49
0 24 57 19 65
0,9888 37 73 31 81
6 49 88 43 97
4 62 7,04 56 7,13
2 75 20 68 29
0 87 36 81 46
0,9878 6,00 52 94 62
6 13 67 6,05 77
4 26 83 18 94
2 39 99 31 8,10
0 52 8,15 43 27
0,9868 65 32 57 44
6 78 48 69 61
4 92 64 82 77
2 7,05 80 95 93
0 18 97 7,08 9,11
0,9858 32 9,13 21 27
6 45 30 34 45
4 58 47 47 62
2 72 63 60 78
0 85 80 73 96
0,9848 99 97 87 10,13

Таблица 4.1.-1. - Продолжение

Плотность Содержание этанола в водно-спиртовом растворе
в процентах граммов в 100 мл при 20 °C миллилитров в 100 г при взвешивании в воздухе
по массе по объему
6 8,12 10,13 8,00 30
4 26 30 13 47
2 39 47 26 65
0 53 63 39 82
0,9838 67 80 52 99
6 80 97 66 11,17
4 94 11,14 79 34
2 9,08 31 93 52
0 22 48 9,06 70
0,9828 35 65 19 87
6 49 82 33 12,04
4 63 99 46 22
2 77 12,16 60 40
0 91 34 74 58
0,9818 10,05 51 87 75
6 19 68 10,01 93
4 34 85 14 13,11
2 48 13,03 28 29
0 62 20 42 47
0,9808 76 38 56 66
6 91 55 69 83
4 11,05 73 84 14,02
2 20 90 97 20
0 34 14,08 11,11 38
0,9798 49 26 25 57
6 64 44 40 76
4 78 62 54 94
2 93 79 67 15,12
0 12,07 97 82 31
0,9788 22 15,15 96 50
6 37 34 12,11 69
4 52 52 25 88
2 67 70 39 16,07
0 81 88 53 26
0,9778 96 16,06 68 44
6 13,11 25 83 66
4 27 43 97 83
2 42 61 13,11 17,01
0 57 80 26 21
0,9768 72 98 40 40
6 87 17,17 55 60
4 14,02 35 69 79
2 18 54 84 99
0 33 73 99 18,19
0,9758 49 91 14,14 38
6 64 18,10 29 58
4 80 29 44 78
2 96 48 59 97
0 15,11 67 74 19,17
0,9748 27 86 89 37
6 43 19,05 15,04 57
4 58 24 19 77
2 74 43 34 97
0 90 62 49 20,16
0,9738 16,05 81 64 36
6 21 20,00 79 56
4 37 19 94 76
2 52 37 16,08 95
0 68 56 23 21,15
0,9728 84 75 38 35
6 99 93 52 54
4 17,15 21,12 67 74
2 30 31 82 94
0 45 49 96 22,13
0,9718 61 68 17,11 33
6 76 86 25 52
4 92 22,05 40 72
2 18,07 23 55 91
0 22 41 69 23,10
0,9708 37 60 84 31
6 52 78 98 50
4 67 96 18,12 69
2 83 23,14 26 88
0 98 32 41 24,07
0,9698 19,13 50 55 26
6 28 68 69 45
4 43 86 83 64
2 58 24,04 97 83
0 73 22 19,12 25,02
0,9688 88 40 26 21
6 20,03 57 39 40
4 18 75 53 59
2 33 93 68 77
0 47 25,11 82 96
0,9678 62 28 95 26,15
6 77 46 20,09 34

Таблица 4.1.-1. - Продолжение

Плотность Содержание этанола в водно-спиртовом растворе
в процентах граммов в 100 мл при 20 °C миллилитров в 100 г при взвешивании в воздухе
по массе по объему
4 92 64 24 53
2 21,07 81 37 72
0 21 99 51 91
0,9668 36 26,16 65 27,09
6 50 34 79 28
4 65 51 92 47
2 80 68 21,06 65
0 94 85 19 83
0,9658 22,09 27,03 33 28,02
6 23 20 47 20
4 37 37 60 38
2 52 54 74 56
0 66 71 87 75
0,9648 81 88 22,00 93
6 95 28,05 14 29,12
4 23,09 22 27 29
2 23 38 40 47
0 38 55 53 65
0,9638 52 72 67 83
6 66 88 79 30,00
4 80 29,05 93 18
2 94 21 23,05 36
0 24,08 38 19 54
0,9628 22 54 32 71
6 36 71 45 90
4 50 87 58 31,07
2 64 30,03 70 24
0 78 19 83 42
0,9618 92 35 95 60
6 25,05 52 24,09 78
4 19 68 21 95
2 32 84 34 32,12
0 46 31,00 47 30
0,9608 59 16 59 48
6 73 31 71 63
4 86 47 84 81
2 26,00 63 96 98
0 13 78 25,08 33,14
0,9598 26 94 21 31
6 39 32,09 33 48
4 52 24 45 64
2 65 39 56 81
0 78 54 68 96
0,9588 92 69 80 34,13
6 27,04 84 92 29
4 17 99 26,04 46
2 30 33,14 16 62
0 43 29 27 79
0,9578 55 44 39 95
6 68 59 51 35,11
4 81 73 62 26
2 94 88 74 43
0 28,06 34,03 86 59
0,9568 19 17 97 75
6 31 31 27,08 90
4 43 45 19 36,06
2 56 60 31 22
0 68 74 42 37
0,9558 80 88 53 53
6 93 35,02 64 68
4 29,05 16 75 84
2 17 30 86 99
0 29 44 97 37,15
0,9548 41 58 28,07 30
6 53 72 19 46
4 65 85 30 51
2 77 99 41 76
0 89 36,13 52 92
0,9538 30,01 26 62 38,06
6 13 40 73 21
4 25 53 83 36
2 36 67 94 51
0 48 80 29,05 66
0,9528 60 94 16 81
6 72 37,07 26 96
4 84 20 36 39,10
2 95 34 47 25
0 31,07 47 57 40
0,9518 18 60 68 55
6 30 73 78 69
4 41 86 88 84
2 53 99 98 98
0 64 38,12 30,09 40,12
0,9508 76 25 19 27
6 87 38 29 42
4 99 51 39 56

Таблица 4.1.-1. - Продолжение

Плотность Содержание этанола в водно-спиртовом растворе
в процентах граммов в 100 мл при 20 °C миллилитров в 100 г при взвешивании в воздухе
по массе по объему
2 32,10 64 50 70
0 21 77 60 85
0,9498 33 90 70 41,00
6 44 39,03 81 14
4 55 15 90 28
2 66 28 31,00 42
0 78 40 10 56
0,9488 89 53 20 71
6 33,00 66 30 86
4 11 78 40 99
2 22 91 50 42,14
0 33 40,04 60 28
0,9478 44 46 70 42
6 55 28 79 56
4 66 41 89 70
2 77 53 99 84
0 88 65 32,08 98
0,9468 99 78 18 43,12
6 34,10 90 28 26
4 21 41,02 38 39
2 32 15 48 54
0 43 27 57 68
0,9458 54 39 67 81
6 65 51 76 95
4 76 63 86 44,08
2 86 75 95 22
0 97 87 33,05 35
0,9448 35,08 99 14 49
6 19 42,11 24 63
4 29 23 33 76
2 40 35 43 90
0 50 46 51 45,03
0,9438 61 58 61 17
6 71 70 70 30
4 82 82 80 44
2 93 94 89 58
0 36,03 43,05 98 71
0,9428 13 17 34,07 84
6 24 28 16 97
4 34 39 25 46,10
2 45 51 34 23
0 55 62 43 36
0,9418 65 74 52 49
6 76 85 61 62
4 86 97 70 75
2 96 44,08 79 88
0 37,07 19 88 47,01
0,9408 17 30 96 14
6 27 42 35,06 27
4 37 53 15 41
2 47 64 23 53
0 58 75 32 66
0,9398 68 86 41 79
6 78 98 50 93
4 88 45,09 59 48,06
2 98 20 68 18
0 38,09 31 76 31
0,9388 19 42 85 43
6 29 53 94 56
4 39 64 36,02 69
2 49 75 11 82
0 59 86 20 95
0,9378 69 97 28 49,07
6 79 46,08 37 20
4 89 19 46 33
2 99 30 54 46
0 39,09 41 63 58
0,9368 19 52 72 71
6 29 63 80 84
4 39 73 88 96
2 49 84 97 50,08
0 59 95 37,06 21
0,9358 69 47,06 14 34
6 79 17 23 47
4 89 27 31 59
2 99 38 40 72
0 40,09 49 48 85
0,9348 19 59 56 97
6 29 70 65 51,10
4 38 81 73 22
2 48 92 82 35
0 58 48,02 90 47
0,9338 68 13 99 60
6 78 23 38,07 72
4 88 33 15 84
2 98 44 23 97

Таблица 4.1.-1. - Продолжение

Плотность Содержание этанола в водно-спиртовом растворе
в процентах граммов в 100 мл при 20 °C миллилитров в 100 г при взвешивании в воздухе
по массе по объему
0 41,07 54 31 52,09
0,9328 17 65 40 22
6 27 75 48 34
4 36 86 56 46
2 46 96 64 58
0 56 49,07 73 71
0,9318 65 17 81 83
6 75 27 89 95
4 85 38 97 53,08
2 94 48 39,05 20
0 42,04 58 13 32
0,9308 13 69 22 45
6 23 79 30 56
4 33 89 38 68
2 42 99 46 80
0 52 50,10 54 93
0,9298 61 20 62 54,05
6 71 30 70 17
4 80 40 78 29
2 90 50 86 41
0 43,00 60 94 53
0,9288 09 71 40,02 66
6 18 81 10 78
4 28 91 18 90
2 37 51,01 26 55,02
0 47 11 34 14
0,9278 56 21 42 26
6 66 31 50 38
4 75 41 58 50
2 85 51 66 92
0 94 61 73 74
0,9268 44,04 71 81 86
6 13 81 89 98
4 23 91 97 56,10
2 32 52,00 41,04 21
0 41 10 12 33
0,9258 51 20 20 45
6 60 30 28 57
4 70 40 36 69
2 79 50 44 81
0 88 60 52 93
0,9248 98 69 59 57,04
6 45,07 79 67 16
4 16 89 74 28
2 26 99 82 40
0 35 53,09 90 52
0,9238 44 18 97 63
6 53 28 42,05 75
4 63 38 13 88
2 72 48 21 58,00
0 81 57 28 11
0,9228 91 67 36 23
6 46,00 77 44 35
4 09 86 21 46
2 18 96 59 58
0 28 54,06 67 70
0,9218 37 15 74 81
6 46 25 82 93
4 55 34 89 59,05
2 65 44 97 17
0 74 54 43,05 29
0,9208 83 63 12 40
6 92 73 20 52
4 47,01 82 27 63
2 10 92 35 75
0 20 55,01 42 86
0,9198 29 11 50 98
6 38 20 57 60,10
4 47 30 65 22
2 56 39 72 33
0 65 48 79 44
0,9188 74 58 87 56
6 83 67 94 67
4 93 77 44,02 79
2 48,02 86 09 91
0 11 95 16 61,02
0,9178 20 56,05 24 14
6 29 14 31 25
4 38 23 38 37
2 47 33 46 49
0 56 42 53 60
0,9168 65 51 60 71
6 75 61 68 83
4 84 70 75 95
2 93 79 82 62,06
0 49,02 89 90 18

Таблица 4.1.-1. - Продолжение

Плотность Содержание этанола в водно-спиртовом растворе
в процентах граммов в 100 мл при 20 °C миллилитров в 100 г при взвешивании в воздухе
по массе по объему
0,9158 11 98 97 29
6 20 57,07 45,04 40
4 29 17 12 53
2 38 26 19 64
0 47 35 26 76
0,9148 56 44 34 87
6 65 53 41 98
4 74 62 48 63,09
2 83 72 56 21
0 92 81 63 32
0,9138 50,01 90 70 44
6 10 99 77 55
4 19 58,08 84 66
2 28 17 91 77
0 37 26 98 89
0,9128 46 35 46,05 64,00
6 55 44 12 11
4 64 54 20 23
2 73 63 27 35
0 82 72 35 46
0,9118 91 81 42 57
6 51,00 90 49 68
4 09 99 56 80
2 18 59,08 63 91
0 27 17 70 65,02
0,9108 36 26 77 14
6 45 35 84 25
4 54 44 91 36
2 63 53 99 48
0 71 62 47,06 59
0,9098 80 71 13 70
6 89 80 20 82
4 98 89 27 93
2 52,07 98 34 66,05
0 16 60,07 41 16
0,9088 25 16 48 27
6 34 25 55 39
4 43 34 62 50
2 52 43 70 61
0 60 52 77 72
0,9078 69 60 83 83
6 78 69 90 95
4 87 78 97 67,06
2 96 87 48,04 17
0 53,05 96 11 29
0,9068 14 61,05 18 41
6 22 14 26 52
4 31 22 32 62
2 40 31 39 73
0 49 40 46 85
0,9058 58 49 53 97
6 67 57 60 68,07
4 75 66 67 19
2 84 75 74 30
0 93 84 81 41
0,9048 24,02 92 87 52
6 11 62,01 94 63
4 19 10 49,01 75
2 28 19 08 87
0 37 27 15 96
0,9038 46 36 22 69,08
6 54 45 29 19
4 63 53 35 30
2 72 62 42 42
0 81 71 50 53
0,9028 89 79 56 63
6 98 88 63 74
4 55,07 97 70 86
2 16 63,05 76 97
0 25 14 83 70,08
0,9018 33 22 90 19
6 42 31 97 30
4 51 40 50,04 42
2 60 48 10 52
0 68 57 17 64
0,9008 77 65 24 75
6 86 74 31 86
4 95 82 37 97
2 56,03 91 44 71,08
0 12 64,00 51 20
0,8998 21 08 58 30
6 30 17 65 42
4 38 25 71 53
2 47 34 78 64
0 56 42 84 75
0,8988 65 51 92 86

Таблица 4.1.-1. - Продолжение

Плотность Содержание этанола в водно-спиртовом растворе
в процентах граммов в 100 мл при 20 °C миллилитров в 100 г при взвешивании в воздухе
по массе по объему
6 73 59 99 97
4 82 68 51,05 72,08
2 91 76 11 19
0 57,00 85 18 30
0,8978 08 93 25 41
6 17 65,02 32 53
4 26 10 38 63
2 34 18 44 73
0 43 27 52 85
0,8968 52 35 58 96
6 60 43 64 73,06
4 69 52 71 18
2 78 61 78 30
0 87 69 85 41
0,8958 95 77 91 51
6 58,04 86 99 63
4 13 94 52,05 73
2 21 66,02 11 84
0 30 11 18 95
0,8948 39 19 24 74,06
6 47 27 30 17
4 56 36 38 29
2 65 44 44 39
0 74 53 51 51
0,8938 82 61 57 61
6 91 69 64 72
4 59,00 77 70 83
2 08 86 77 95
0 17 94 83 75,05
0,8928 26 67,02 90 16
6 34 11 97 27
4 43 19 53,03 39
2 52 27 09 49
0 60 36 17 61
0,8918 69 44 23 72
6 77 52 29 83
4 86 61 36 94
2 95 69 43 76,05
0 60,03 77 49 15
0,8908 12 85 55 26
6 21 94 62 38
4 29 68,02 69 49
2 38 10 75 59
0 47 18 81 70
0,8898 55 26 88 81
6 64 35 95 93
4 72 43 54,01 77,04
2 81 51 07 14
0 90 59 14 25
0,8888 98 67 20 36
6 61,07 75 26 47
4 15 83 33 57
2 24 91 39 68
0 33 69,00 46 80
0,8878 41 08 52 91
6 50 16 59 78,02
4 58 24 65 12
2 67 32 71 23
0 76 40 78 34
0,8868 84 48 84 45
6 93 56 90 56
4 62,01 64 96 66
2 10 72 55,03 77
0 18 80 09 88
0,8858 27 88 15 99
6 36 96 22 79,10
4 44 70,05 29 21
2 53 12 34 31
0 61 20 41 42
0,8848 70 28 47 53
6 79 36 53 64
4 87 45 60 75
2 96 53 67 86
0 63,04 61 73 97
0,8838 13 69 79 80,08
6 21 77 86 19
4 30 85 92 30
2 39 93 98 40
0 47 71,01 56,05 51
0,8828 56 09 11 62
6 64 17 17 73
4 73 25 24 84
2 82 35 30 95
0 90 41 36 81,06
0,8818 99 49 42 17
6 64,07 57 49 28

Таблица 4.1.-1. - Продолжение

Плотность Содержание этанола в водно-спиртовом растворе
в процентах граммов в 100 мл при 20 °C миллилитров в 100 г при взвешивании в воздухе
по массе по объему
4 16 65 55 39
2 24 72 61 49
0 33 80 67 60
0,8808 41 88 73 70
6 50 96 80 81
4 59 72,04 86 93
2 67 12 92 82,04
0 76 20 99 15
0,8798 84 28 57,05 25
6 93 36 11 36
4 65,01 44 17 47
2 10 51 23 57
0 18 59 29 68
0,8788 27 67 36 79
6 35 75 42 90
4 44 83 48 83,01
2 52 91 55 12
0 61 98 60 22
0,8778 69 73,06 66 33
6 78 14 73 45
4 86 22 79 56
2 95 29 85 66
0 66,03 37 91 77
0,8768 12 45 97 87
6 20 53 58,03 98
4 29 60 09 84,08
2 37 68 15 19
0 46 76 22 30
0,8758 54 84 28 42
6 63 91 33 51
4 71 99 40 63
2 80 74,07 46 74
0 88 15 52 85
0,8748 97 22 58 95
6 67,05 30 64 85,06
4 14 37 70 16
2 22 45 76 27
0 31 53 82 38
0,8738 39 61 89 49
6 47 68 94 59
4 56 76 59,01 70
2 64 84 07 81
0 73 91 12 91
0,8728 81 99 19 86,03
6 90 75,06 24 12
4 98 14 31 24
2 68,07 22 37 35
0 15 29 42 45
0,8718 24 37 49 56
6 32 45 55 67
4 41 52 61 77
2 49 60 67 89
0 58 68 73 87,00
0,8708 66 75 79 10
6 75 83 85 21
4 83 90 91 31
2 92 98 97 42
0 69,00 76,06 60,03 53
0,8698 08 13 09 63
6 17 21 15 74
4 25 28 21 85
2 34 36 27 96
0 42 43 32 88,06
0,8688 51 51 39 17
6 59 58 44 27
4 68 66 51 38
2 76 74 57 50
0 84 81 62 60
0,8678 93 89 69 71
6 70,01 96 74 81
4 10 77,04 81 93
2 18 11 86 89,02
0 26 19 92 14
0,8668 35 26 998 24
6 43 33 61,03 34
4 52 41 10 46
2 60 48 15 56
0 68 56 22 67
0,8658 77 63 27 77
6 85 70 33 88
4 94 78 39 99
2 71,02 85 44 90,09
0 10 93 51 21
0,8648 19 78,00 56 31
6 27 07 62 41
4 36 15 68 53

Таблица 4.1.-1. - Продолжение

Плотность Содержание этанола в водно-спиртовом растворе
в процентах граммов в 100 мл при 20 °C миллилитров в 100 г при взвешивании в воздухе
по массе по объему
2 44 22 74 63
0 52 29 79 73
0,8638 61 37 86 84
6 69 44 91 95
4 77 51 97 91,05
2 86 59 62,03 16
0 94 66 08 26
0,8628 72,03 73 14 36
6 11 81 20 47
4 19 88 26 57
2 28 95 31 68
0 37 79,03 38 79
0,8618 44 10 43 90
6 53 17 49 92,00
4 61 24 54 10
2 69 32 60 22
0 78 39 66 32
0,8608 86 46 72 42
6 95 53 77 52
4 73,03 61 83 64
2 11 68 89 74
0 20 75 94 84
0,8598 28 83 63,01 96
6 36 90 06 93,06
4 45 97 12 16
2 53 80,04 17 27
0 61 11 23 37
0,8588 70 19 29 49
6 78 26 35 59
4 86 33 40 70
2 95 40 46 80
0 74,03 47 51 90
0,8578 11 54 57 94,01
6 20 62 63 13
4 28 69 69 23
2 36 76 74 33
0 44 83 80 43
0,8568 53 90 85 54
6 61 97 91 64
4 69 81,05 97 76
2 78 12 64,03 87
0 86 19 08 97
0,8558 94 26 14 95,07
6 75,02 33 19 17
4 11 40 25 28
2 19 47 30 38
0 27 54 36 49
0,8548 35 61 41 59
6 44 68 47 70
4 52 75 52 80
2 60 82 58 90
0 69 89 63 96,01
0,8538 77 96 68 11
6 85 82,03 74 21
4 93 10 80 32
2 76,01 17 85 43
0 10 24 91 53
0,8528 18 31 96 63
6 26 38 65,02 74
4 35 45 08 85
2 43 52 13 95
0 51 59 19 97,06
0,8518 59 66 24 16
6 67 73 30 27
4 76 80 35 38
2 84 87 41 48
0 92 94 46 59
0,8508 77,00 83,01 52 69
6 09 08 57 80
4 17 14 62 89
2 25 21 68 99
0 33 28 73 98,10
0,8498 42 35 79 20
6 50 42 84 31
4 58 49 90 42
2 66 56 95 53
0 74 63 66,01 63
0,8488 83 69 05 73
6 91 76 11 83
4 99 83 16 93
2 78,07 90 22 99,04
0 16 97 28 15
0,8478 24 84,04 33 25
6 32 10 38 34
4 40 17 43 45
2 48 24 49 56

Таблица 4.1.-1. - Продолжение

Плотность Содержание этанола в водно-спиртовом растворе
в процентах граммов в 100 мл при 20 °C миллилитров в 100 г при взвешивании в воздухе
по массе по объему
0 56 31 54 67
0,8468 64 38 60 78
6 73 44 65 87
4 81 51 70 98
2 89 58 76 100,08
0 97 65 81 19
0,8458 79,05 71 86 28
6 13 78 91 39
4 22 85 97 50
2 30 91 67,02 60
0 38 98 07 70
0,8448 46 85,05 13 80
6 54 12 18 91
4 62 18 23 101,01
2 70 25 29 12
0 78 32 34 23
0,8438 87 38 39 32
6 95 45 44 42
4 80,03 51 49 52
2 11 58 55 63
0 19 65 60 74
0,8428 27 71 65 83
6 35 78 70 94
4 43 85 76 102,04
2 51 91 81 14
0 60 98 86 25
0,8418 68 86,05 92 36
6 76 11 96 45
4 84 18 68,02 56
2 92 24 07 65
0 81,00 31 12 76
0,8408 08 37 17 85
6 16 44 22 96
4 24 50 27 103,06
2 32 57 33 17
0 40 63 37 26
0,8398 48 70 43 37
6 56 76 48 47
4 64 83 53 58
2 72 89 58 67
0 80 96 63 78
0,8388 88 87,02 68 87
6 96 09 74 98
4 82,04 15 78 104,08
2 12 21 83 18
0 20 28 89 29
0,8378 28 34 93 38
6 36 41 99 49
4 44 47 69,04 59
2 52 53 08 68
0 60 60 14 79
0,8368 68 66 19 89
6 76 72 23 98
4 84 79 29 105,09
2 92 85 34 19
0 83,00 92 39 30
0,8358 08 98 44 40
6 16 88,04 49 49
4 24 11 54 61
2 32 17 59 70
0 40 23 64 80
0,8348 48 29 68 89
6 56 36 74 106,01
4 64 42 79 10
2 72 48 83 20
0 80 54 88 30
0,8338 88 61 94 42
6 96 67 98 51
4 84,04 73 70,03 61
2 11 79 08 70
0 19 86 13 82
0,8328 27 92 18 91
6 35 98 23 107,01
4 43 89,04 28 10
2 51 10 32 20
0 59 16 37 30
0,8318 67 23 43 42
6 74 29 47 52
4 82 35 52 61
2 90 41 57 71
0 98 47 62 80
0,8308 85,06 53 66 91
6 14 59 71 108,00
4 21 65 76 10
2 29 71 81 20
0 37 77 85 29

Таблица 4.1.-1. - Продолжение

Плотность Содержание этанола в водно-спиртовом растворе
в процентах граммов в 100 мл при 20 °C миллилитров в 100 г при взвешивании в воздухе
по массе по объему
0,8298 45 83 90 39
6 53 90 96 51
4 61 96 71,00 61
2 68 90,02 05 70
0 76 08 10 81
0,8288 84 14 14 90
6 92 20 19 109,00
4 86,00 26 24 10
2 07 32 29 20
0 15 38 33 30
0,8278 23 43 37 38
6 31 49 42 48
4 38 55 47 58
2 46 61 52 68
0 54 67 56 78
0,8268 62 73 61 88
6 69 79 66 98
4 77 85 71 110,08
2 85 91 75 18
0 93 97 80 28
0,8258 87,00 91,03 85 38
6 08 09 89 48
4 16 15 94 58
2 24 20 98 66
0 31 26 72,03 76
0,8248 39 32 08 86
6 47 38 12 96
4 54 44 18 111,06
2 62 50 23 16
0 70 55 27 25
0,8238 78 61 32 35
6 85 67 36 45
4 93 73 41 55
2 88,01 79 45 65
0 08 85 50 75
0,8228 16 90 53 83
6 24 96 58 93
4 31 92,02 63 112,03
2 39 08 68 14
0 47 13 72 22
0,8218 54 19 76 32
6 62 25 81 42
4 69 30 85 51
2 77 36 90 61
0 85 42 94 71
0,8208 92 47 98 81
6 89,00 53 73,03 91
4 08 58 07 113,00
2 15 64 12 10
0 23 70 17 20
0,8198 30 75 20 29
6 38 81 25 39
4 45 87 30 49
2 53 92 34 58
0 60 98 39 68
0,8188 68 93,04 43 78
6 75 09 47 86
4 83 14 51 95
2 91 20 56 114,06
0 98 25 60 15
0,8178 90,06 31 65 25
6 13 36 69 33
4 21 42 73 44
2 28 47 77 53
0 35 53 82 63
0,8168 43 58 86 72
6 50 63 90 80
4 58 69 95 91
2 65 74 99 115,00
0 73 80 74,03 10
0,8158 80 85 07 19
6 88 91 12 30
4 95 96 16 38
2 91,03 94,02 21 49
0 10 07 25 58
0,8148 17 12 29 67
6 25 17 33 76
4 32 23 37 86
2 39 28 41 95
0 47 33 45 116,03
0,8138 54 38 49 12
6 61 43 53 21
4 69 49 58 32
2 76 54 62 41
0 83 59 66 50
0,8128 91 64 70 59

Таблица 4.1.-1. - Продолжение

Плотность Содержание этанола в водно-спиртовом растворе
в процентах граммов в 100 мл при 20 °C миллилитров в 100 г при взвешивании в воздухе
по массе по объему
6 98 70 74 70
4 92,05 75 78 78
2 13 80 82 87
0 20 85 86 96
0,8118 27 91 91 117,07
6 35 96 95 16
4 42 95,01 99 25
2 49 06 75,03 34
0 56 11 07 43
0,8108 64 16 11 52
6 71 21 15 61
4 78 26 19 70
2 85 31 22 80
0 93 36 26 89
0,8098 93,00 41 30 98
6 07 46 34 118,07
4 14 52 39 18
2 22 57 43 27
0 29 62 47 36
0,8088 36 67 51 45
6 43 72 55 54
4 50 77 59 63
2 58 82 63 73
0 65 87 67 82
0,8078 72 92 71 91
6 79 97 75 119,00
4 86 96,02 79 09
2 94 07 83 18
0 94,01 12 86 27
0,8068 08 16 90 35
6 15 21 94 44
4 22 26 98 53
2 29 31 76,02 63
0 36 36 05 72
0,8058 43 41 09 81
6 50 45 13 89
4 57 50 16 98
2 65 55 20 120,08
0 72 60 24 17
0,8048 79 65 28 26
6 86 70 32 35
4 93 74 35 43
2 95,00 79 39 52
0 07 84 43 61
0,8038 14 89 47 70
6 21 94 51 80
4 28 99 55 89
2 35 97,03 58 97
0 42 08 62 121,06
0,8028 49 12 65 14
6 56 17 69 23
4 63 22 74 33
2 70 26 77 40
0 77 31 81 50
0,8018 84 35 85 58
6 91 40 88 67
4 98 44 92 75
2 96,04 49 96 84
0 11 54 77,00 94
0,8008 18 58 03 122,01
6 25 63 07 11
4 32 67 10 19
2 39 72 14 29
0 46 76 17 36
0,7998 52 81 21 46
6 59 86 25 55
4 66 90 28 63
2 73 95 32 72
0 80 99 35 80
0,7988 87 98,04 38 90
6 93 08 41 98
4 97,00 12 44 123,06
2 07 17 48 16
0 14 21 53 24
0,7978 20 25 56 332
6 27 29 59 40
4 34 34 63 50
2 41 38 66 58
0 47 42 69 66
0,7968 54 47 73 76
6 61 51 76 84
4 67 55 79 92
2 74 59 83 99
0 81 64 86 124,09
0,7958 88 68 90 17
6 94 72 93 25

Таблица 4.1.-1. - Продолжение

Плотность Содержание этанола в водно-спиртовом растворе
в процентах граммов в 100 мл при 20 °C миллилитров в 100 г при взвешивании в воздухе
по массе по объему
4 98,01 77 97 35
2 08 81 78,00 43
0 14 85 03 51
0,7948 21 89 06 59
6 27 94 09 69
4 34 98 12 77
2 41 99,02 15 85
0 47 06 19 93
0,7938 54 10 22 125,02
6 60 14 25 10
4 67 18 28 18
2 74 22 31 26
0 80 26 34 34
0,7928 87 30 37 43
6 93 34 41 51
4 99,00 38 44 59
2 06 42 47 67
0 13 46 50 75
0,7918 19 50 53 84
6 26 54 56 92
4 32 58 60 126,01
2 38 62 63 09
0 45 66 66 17
0,7908 51 70 69 25
6 58 74 72 33
4 64 78 75 42
2 70 82 78 50
0 77 86 82 58
0,7898 83 89 84 64
6 89 93 87 72
4 96 97 90 81
0,78927 100,00 100,00 78,93 87

Таблица 4.1.-2

Количество (в граммах при температуре 20 °C) воды и спирта разной концентрации, которые необходимо смешать, чтобы получить 1 кг спирта концентрации 30%, 40%, 50%, 60%, 70%, 80%, 90% и 92%

Концентрация взятого спирта, % 30% 40% 50% 60% 70% 80% 90% 92%
спирт вода спирт вода спирт вода спирт вода спирт вода спирт вода спирт вода спирт вода
96 262 738 355 645 452 548 555 445 665 335 783 217 913 87 941 59
95 266 734 360 640 459 541 564 436 675 325 795 205 927 73 955 45
94 270 730 366 634 466 534 572 428 686 314 807 193 941 59 970 30
93 275 725 371 629 473 527 581 419 696 304 820 180 956 44 985 15
92 279 721 377 623 481 519 590 410 707 293 832 168 970 30    
91 283 717 383 617 488 512 599 401 717 283 845 155 985 15    
90 287 713 389 611 495 505 608 392 728 272 858 142        
89 292 708 395 605 503 497 617 383 739 261 871 129        
88 296 704 401 599 511 489 627 373 751 249 884 116        
87 301 699 407 593 518 482 636 364 762 238 898 102        
86 305 695 413 587 526 474 646 354 774 226 911 89        
85 310 690 419 581 534 466 656 344 786 214 925 75        
84 315 685 426 574 543 457 666 334 798 202 940 60        
83 320 680 432 568 551 449 676 324 810 190 954 46        
82 325 675 439 561 560 440 687 313 823 177 969 31        
81 330 670 446 554 568 432 698 302 836 164 984 16        
80 335 665 453 547 577 423 709 291 849 151            
79 340 660 460 540 587 413 720 280 863 137            
78 346 654 468 532 596 404 732 268 876 124            
77 351 649 475 525 605 395 743 257 890 110            
76 357 643 483 517 615 385 755 245 905 95            
75 363 637 491 509 625 375 768 232 920 80            
74 369 631 499 501 636 364 781 219 935 65            
73 375 625 507 493 646 354 794 206 951 49            
72 381 619 516 484 657 343 807 193 967 33            
71 388 612 525 475 669 331 821 179 983 17            
70 394 606 534 466 680 320 835 165                
69 401 599 543 457 692 308 849 151                
68 408 592 553 447 704 296 864 136                
67 416 584 562 438 716 284 879 121                
66 423 577 572 428 729 271 895 105                
65 431 569 583 417 742 258 911 89                

Таблица 4.1.-2. - Окончание

Концентрация взятого спирта, % 30% 40% 50% 60% 70% 80% 90% 92%
спирт вода спирт вода спирт вода спирт вода спирт вода спирт вода спирт вода спирт вода
64 438 562 593 407 756 244 928 72                
63 447 553 604 396 770 230 945 55                
62 455 545 616 384 784 216 963 37                
61 464 536 627 373 799 201 981 19                
60 472 528 639 361 815 185                    
59 482 518 652 348 830 170                    
58 491 509 665 335 847 153                    
57 501 499 678 322 864 136                    
56 511 489 692 308 881 119                    
55 522 478 706 294 899 101                    
54 532 468 720 280 918 82                    
53 544 456 736 264 937 63                    
52 555 445 751 249 958 42                    
51 567 433 768 232 978 22                    
50 580 420 785 215                        
49 593 407 803 197                        
48 607 393 821 179                        
47 621 379 840 160                        
46 636 364 860 140                        
45 651 349 881 119                        
44 667 333 902 98                        
43 684 316 925 75                        
42 701 299 949 51                        
41 720 280 974 26                        
40 739 261                            
39 759 241                            
38 781 219                            
37 803 197                            
36 826 174                            
35 851 149                            
34 878 122                            
33 905 95                            
32 935 65                            

Таблица 4.1.-3

Количество (в миллилитрах при температуре 20 °C) воды и спирта разной концентрации, которые необходимо смешать, чтобы получить 1 л спирта концентрации 30%, 35%, 40%, 45%, 50%, 55%, 60%, 65%, 70%, 75%, 80%, 85%, 90%

Концентрация взятого спирта, % 30% 35% 40% 45% 50% 55% 60% 65% 70% 75% 80% 85% 90%
спирт вода спирт вода спирт вода спирт вода спирт вода спирт вода спирт вода спирт вода спирт вода спирт вода спирт вода спирт вода спирт вода
95 316 707 368 658 421 607 474 556 526 504 579 451 632 397 684 343 737 288 789 233 842 176 895 119 947 61
90 333 687 389 634 444 581 500 526 556 470 611 414 667 357 722 299 778 240 833 182 89 122 944 62    
85 353 665 412 609 471 551 529 493 588 434 647 374 706 313 765 252 824 190 882 127 941 64        
80 375 641 438 581 500 519 262 457 625 394 688 330 750 265 812 200 875 134 938 67            
75 400 614 367 549 533 483 600 417 667 349 733 280 800 211 867 141 933 71                
70 429 584 500 514 571 443 643 371 714 298 786 225 857 150 929 76                    
65 462 549 538 473 615 396 692 319 769 240 846 161 923 81                        
60 500 509 583 426 667 343 750 258 833 173 916 87                            
55 545 462 536 371 727 279 818 187 909 94                                
50 600 405 700 305 800 204 900 103                                    
45 667 336 778 225 889 113                                        
40 750 252 875 126                                            
35 857 143                                                

Таблица 4.1.-4

Количество (в миллилитрах при температуре 20 °C) воды и спирта разной концентрации, которые необходимо смешать, чтобы получить 1 л спирта концентрации 30%, 35%, 40%, 45%, 50%, 55%, 60%, 65%, 70%, 75%, 80%, 85%, 90%, 95%

Концентрация взятого спирта, % 30% 35% 40% 45% 50% 55% 60% 65% 70% 75% 80% 85% 90% 95%
спирт вода спирт вода спирт вода спирт вода спирт вода спирт вода спирт вода спирт вода спирт вода спирт вода спирт вода спирт вода спирт вода спирт вода
96,5 310,9 713,1 362,7 664,7 414,5 615,3 466,3 565,0 518,1 513,8 569,9 461,8 621,8 409,1 673,6 355,8 725,4 301,8 777,2 247,2 829,0 192,0 880,8 135,8 932,6 78,2 984,5 18,6
96,4 311,2 712,7 363,1 664,2 414,9 614,8 466,8 564,4 518,7 513,1 570,5 461,1 622,4 408,3 674,3 354,9 726,1 300,9 778,0 246,3 829,9 190,9 881,7 134,7 933,6 77,1 985,5 17,3
96,3 311,5 712,3 363,4 663,8 415,4 614,3 467,3 563,8 519,2 512,5 571,1 460,4 623,1 407,6 675,0 354,1 726,9 300,0 778,8 245,3 830,7 189,9 882,7 133,6 934,6 75,9 986,5 16,1
96,2 311,9 712,0 363,8 663,3 415,8 613,7 467,8 563,2 519,8 511,8 571,7 459,7 623,7 406,8 675,7 353,2 727,7 299,1 779,6 244,3 831,6 188,8 883,6 132,4 935,6 74,7 987,5 14,9
96,1 312,2 711,6 364,2 662,9 416,2 613,2 468,2 562,6 520,3 511,2 572,3 458,9 624,3 406,0 676,4 352,4 728,4 298,2 780,4 243,3 832,5 187,8 884,5 131,3 936,5 73,6 988,6 13,6
96,0 312,5 711,2 364,6 662,4 416,7 612,7 468,8 562,0 520,8 510,5 572,9 458,2 625,0 405,2 677,1 351,5 729,2 297,2 781,3 242,4 833,3 186,8 885,4 130,2 937,5 72,4 989,6 12,4
95,9 312,8 710,8 365,0 662,0 417,1 612,2 469,2 561,5 521,4 509,9 573,5 457,5 625,7 404,4 677,8 350,7 729,9 296,3 782,1 241,4 834,2 185,7 886,3 129,1 938,5 71,2 990,6 11,2
95,8 313,2 710,4 365,3 661,5 417,5 611,7 469,7 560,9 521,9 509,2 574,1 456,8 626,3 403,7 678,5 349,8 730,7 295,4 782,9 240,4 835,1 184,7 887,3 128,0 939,5 70,0 991,6 9,9
95,7 313,5 710,0 365,7 661,1 418,0 611,1 470,2 560,3 522,5 508,6 574,7 456,1 627,0 402,9 679,2 349,0 731,5 294,5 783,7 239,4 835,9 183,6 888,2 126,9 940,4 68,9 992,7 8,7
95,6 313,8 709,6 366,1 660,6 418,4 610,6 470,7 559,7 523,0 507,9 575,3 455,4 267,6 402,1 679,9 348,2 732,2 293,6 784,5 238,5 836,8 182,6 889,1 125,8 941,4 67,7 993,7 7,5
95,5 314,1 709,2 366,5 660,1 418,8 610,1 471,2 559,1 523,6 507,3 575,9 454,7 628,3 401,3 680,6 347,3 733,0 292,7 785,3 237,5 837,7 181,6 890,1 124,7 942,4 66,5 994,8 6,2
95,4 314,5 708,8 366,9 659,7 419,3 609,6 471,7 558,5 524,1 506,6 576,5 453,9 628,9 400,5 681,3 346,5 733,7 291,8 786,2 236,5 838,6 180,5 891,0 123,6 943,4 65,4 995,8 5,0
95,3 314,8 708,4 367,3 659,2 419,7 609,1 472,2 558,0 524,7 506,0 577,1 453,2 629,6 399,7 682,1 345,6 734,5 290,9 787,0 235,5 839,5 179,5 891,9 122,5 944,4 64,2 996,8 3,7
95,2 315,1 708,0 367,6 658,8 420,2 608,5 472,7 557,4 525,2 505,3 577,7 452,5 630,3 399,0 682,8 344,8 735,3 290,0 787,8 234,5 840,3 178,4 892,9 121,4 945,4 63,0 997,9 2,5
95,1 315,5 707,6 368,0 658,3 420,6 608,0 473,2 556,8 525,8 504,7 578,3 451,8 630,9 398,2 683,5 343,9 736,1 289,0 788,6 233,6 841,2 177,4 893,8 120,3 946,4 61,8 998,9 1,3

Таблица 4.1.-5

Таблица для получения спирта различной концентрации при 20 °C

Концентрация разводимого спирта (1000 объемов), % Желаемая концентрация разведенного спирта
30% 35% 40% 45% 50% 55% 60% 65% 70% 75% 80% 85% 90%
35 167                        
40 335 144                      
45 505 290 127                    
50 674 436 255 114                  
55 845 583 384 229 103                
60 1017 730 514 344 207 95              
65 1189 878 644 460 311 190 88            
70 1360 1027 774 577 417 285 175 81          
75 1535 1177 906 694 523 382 264 163 76        
80 1709 1327 1039 812 630 480 353 246 153 72      
85 1884 1478 1172 932 738 578 443 329 231 144 68    
90 2061 1630 1306 1052 847 677 535 414 310 218 138 65  
95 2239 1785 1443 1174 957 779 629 501 391 295 209 133 64

Примечание: цифра в месте пересечения горизонтальной и вертикальной строк указывает объем воды при 20 °C, который следует прилить к 1000 объемам спирта имеющейся концентрации при 20 °C, для получения разведения.

Таблица 4.1.-6

Количество (в миллилитрах при температуре 20 °C) воды и спирта концентрации от 96,6% до 97,0%, которые необходимо смешать, чтобы получить 1 л (при температуре 20 °C) спирта концентрации 40%, 70%, 80%, 90%, 95%.

Концентрация взятого спирта, % 40% 70% 80% 90% 95%
спирт вода спирт вода спирт вода спирт вода спирт вода
96,6 414,1 615,8 724,6 302,7 828,2 193,0 931,7 79,4 983,4 19,8
96,7 413,7 616,3 723,9 303,6 827,3 194,0 930,7 80,6 982,4 21,0
96,8 413,2 616,8 723,1 304,5 826,5 195,7 929,7 81,7 981,4 22,3
96,9 412,8 617,4 722,4 305,4 825,6 196,1 928,8 82,9 980,4 23,5
97,0 412,4 617,9 721,7 306,3 824,7 197,1 927,8 84,0 979,4 24,7