Системы менеджмента безопасности пищевой продукции. Руководство по применению ИСО 22000. ГОСТ р ИСО 22004-2017

(утв. Приказом Росстандарта от 04.07.2017 N 641-СТ)
Редакция от 04.07.2017 — Действует с 01.04.2018

НАЦИОНАЛЬНЫЙ СТАНДАРТ РОССИЙСКОЙ ФЕДЕРАЦИИ

СИСТЕМЫ МЕНЕДЖМЕНТА БЕЗОПАСНОСТИ ПИЩЕВОЙ ПРОДУКЦИИ

РУКОВОДСТВО ПО ПРИМЕНЕНИЮ ИСО 22000

Food safety management systems. Guidance on the application of ISO 22000 (ISO 22004:2014, IDT)

ГОСТ Р ИСО 22004-2017

Дата введения
1 апреля 2018 года

Предисловие

1 ПОДГОТОВЛЕН Акционерным обществом "Всероссийский научно-исследовательский институт сертификации" (АО "ВНИИС") на основе официального перевода на русский язык англоязычной версии указанного в пункте 4 международного стандарта, который выполнен Федеральным государственным унитарным предприятием "Российский научно-технический центр информации по стандартизации, метрологии и оценке соответствия" (ФГУП "Стандартинформ")

2 ВНЕСЕН Управлением технического регулирования и стандартизации Федерального агентства по техническому регулированию и метрологии

3 УТВЕРЖДЕН И ВВЕДЕН В ДЕЙСТВИЕ Приказом Федерального агентства по техническому регулированию и метрологии от 4 июля 2017 г. N 641-ст

4 Настоящий стандарт идентичен международному стандарту ИСО 22004:2014 "Системы менеджмента безопасности пищевой продукции. Руководство по применению ИСО 22000" (ISO 22004:2014 "Food safety management systems - Guidance on the application of ISO 22000", IDT).

При применении настоящего стандарта рекомендуется использовать вместо ссылочных международных стандартов соответствующие им национальные и межгосударственные стандарты, сведения о которых приведены в дополнительном приложении ДА

5 ВЗАМЕН ГОСТ Р ИСО/ТУ 22004-2008

Правила применения настоящего стандарта установлены в статье 26 Федерального закона от 29 июня 2015 г. N 162-ФЗ "О стандартизации в Российской Федерации". Информация об изменениях к настоящему стандарту публикуется в ежегодном (по состоянию на 1 января текущего года) информационном указателе "Национальные стандарты", а официальный текст изменений и поправок - в ежемесячном информационном указателе "Национальные стандарты". В случае пересмотра (замены) или отмены настоящего стандарта соответствующее уведомление будет опубликовано в ближайшем выпуске ежемесячного информационного указателя "Национальные стандарты". Соответствующая информация, уведомление и тексты размещаются также в информационной системе общего пользования - на официальном сайте Федерального агентства по техническому регулированию и метрологии в сети Интернет (www.gost.ru)

0. Введение

0.1 Общие положения

Настоящий стандарт представляет собой руководство по применению ИСО 22000 в четырех частях: планирование, внедрение, верификация и улучшение (Plan, Do, Check, Act). Взаимоувязанные положения ИСО 22000 формируют систему менеджмента безопасности пищевой продукции (СМБПП).

Соответствие с положениями ИСО 22000 указано в заголовках пунктов стандарта и в приложении A (таблицы А.1 и А.2).

0.2 Подход к цепи создания пищевой продукции

Создание системы менеджмента безопасности пищевой продукции (СМБПП) является инструментом, используемым для снижения риска в отношении здоровья людей, связанного с употреблением продукции какой-либо организации. Система также полезна для обеспечения соответствия законодательным/нормативным требованиям и/или требованиям клиентов.

ИСО 22000 способствует внедрению системного подхода для разработки, документирования, внедрения и поддержания СМБПП. Неотъемлемой частью этого подхода является управление цепью поставок (оценка и утверждение поставщика) и обеспечение безопасности продукции при дистрибьюции.

0.3 Процессный подход

ИСО 22000 также следует процессному подходу (т.е. управлению системой связанных процессов с определенными взаимодействиями).

Преимуществом процессного подхода является обеспечение постоянного управления отдельными процессами внутри системы.

При использовании в рамках СМБПП процессного подхода является важным:

a) понимание и выполнение требований ИСО 22000;

b) представление о безопасности пищевой продукции как о процессе;

c) рассмотрение прослеживания как процесса;

d) мониторинг функционирования и результативности процессов;

e) постоянное улучшение процессов на основе объективных измерений.

Любые внешние и внутренние взаимодействующие стороны могут играть роль в определении требований к процессу. Для оценки удовлетворенности сторон необходим сбор и анализ информации, чтобы определить, действительно ли организация способна отвечать их требованиям.

0.4 Документы, связанные с ИСО 22000

Серия документов ИСО 22000 состоит из ряда отдельных международных стандартов и технических условий, которые взаимосвязаны и дополняют друг друга (см. рисунок 1). ИСО 22000 является основным международным стандартом, который определяет требования и к которому привязаны другие международные стандарты и технические условия этой серии.

ИСО/ТУ 22002 (все части) [6] содержит указания для программ обязательных предварительных мероприятий (программ PRP) и предназначены для выполнения требований к программам PRP, указанным в ИСО 22000. Документы программ PRP серии ИСО/ТУ 22002 предназначены для категорий участников, относящихся к цепи создания пищевой продукции по ИСО/ТУ 22003:2013, А.1 и других потенциально связанных категорий [7].

ИСО/ТУ 22003 содержит указания для аккредитации органов по сертификации, т.е. организаций, которые могут проводить аудит участников цепи создания пищевой продукции по ИСО 22000. Он определяет основные требования для компаний, которые обращаются за получением сертификата ИСО 22000, нормы, применимые к аудиту и сертификации, а также предоставляет потребителям необходимую информацию для обеспечения доверия к процессу сертификации поставщиков.

ИСО 22005 содержит указания относительно создания и функционирования систем прослеживания, включая прослеживание в целях обеспечения безопасности пищевой продукции. Некоторые указания также входят в настоящий стандарт (5.12 и источник [8]).

Справочник [10] по ИСО 22000, также называемый "fitness checker" ("руководство по проверке пригодности"), впервые изданный в 2006 г., ориентирован на малые предприятия, которые не знакомы с ИСО и ее стандартами. Справочник дает этим организациям указания относительно будущей сертификации.

Рисунок 1 - Обзор связанной с ИСО 22000 документации

Справочник [11] по применению ИСО 22000 содержит общие указания для организаций (в частности малых и средних) о том, как разработать, задокументировать, внедрить и поддерживать СМБПП в соответствии с ИСО 22000 [11].

0.5 Взаимосвязь с ИСО 9001

ИСО 22000 гармонизирован со стандартом ИСО 9001 [1] и связанными с ним стандартами.

ИСО 9001 устанавливает требования к системе менеджмента качества, которые могут использоваться внутри организации для сертификации или для контрактных целей. Он направлен на результативность системы менеджмента качества, отвечая запросам потребителей.

ИСО 22000 определяет существенные элементы СМБПП для подобных целей.

0.6 Совместимость с другими системами менеджмента

СМБПП наиболее эффективна, если разработана, документирована, внедрена и поддерживается в рамках структурированной системы менеджмента, которая включена в общую управленческую деятельность организации.

ИСО 22000 позволяет организации согласовать или интегрировать свою СМБПП с другими связанными системами менеджмента ИСО (например, ИСО 9001 [1], ИСО 14001 [4], ИСО 28000 [9]).

Организация может адаптировать элементы управления своей уже существующей системы по ИСО 22000, чтобы облегчить внедрение других стандартов ИСО на системы менеджмента. Например, следующие элементы могут быть общими для любой другой системы менеджмента ИСО и тем не менее управляться раздельно и/или независимо при необходимости:

- политика;

- ответственность руководства (обязательства, ресурсы и цели);

- компетенции (обучение);

- анализ со стороны руководства;

- мониторинг и измерение;

- управление документацией;

- аудит системы;

- корректирующие действия;

- постоянное улучшение;

- прослеживание;

- обмен информацией.

1. Область применения

Настоящий стандарт содержит общие рекомендации по применению ИСО 22000.

Стандарт не устанавливает, не изменяет и не заменяет какие-либо требования ИСО 22000. Поскольку конкретные организации свободны в выборе необходимых методов и подходов для выполнения требований ИСО 22000, указания настоящего стандарта ни при каких условиях не следует считать требованиями.

Настоящий стандарт разработан для повышения уровня признания и внедрения систем менеджмента безопасности пищевой продукции (СМБПП) на базе стандарта ИСО 22000, а также для улучшения понимания, взаимодействия и координации между организациями в цепи создания пищевой продукции.

2. Нормативные ссылки

В настоящем стандарте использована нормативная ссылка на следующий международный стандарт:

ISO 22000:2005, Food safety management systems - Requirements for any organization in the food chain (Системы менеджмента безопасности пищевой продукции. Требования к организациям, участвующим в цепи создания пищевой продукции)

3. Термины и определения

В настоящем стандарте применены термины и определения по ИСО 22000, а также следующие термины с соответствующими определениями:

Примечание - В контексте безопасности пищевой продукции термины "hazard" (опасность) и "risk" (риск) до настоящего времени переводятся и/или применяются как одно слово "риск", приводя к использованию неправильного выражения "анализ рисков" ("risk analysis") вместо правильного "анализ опасностей" ("hazard analysis") (ИСО 22000:2005, пункт 3.3).

3.1 значимая опасность (significant hazard): Биологическая, химическая или физическая опасность, выявленная посредством процесса анализа опасности, которой следует управлять в критической(их) контрольной(ых) точке(ах) (ККТ) или при помощи производственных программ обязательных предварительных мероприятий и/или их комбинаций.

Примечания

1 Недостаточность управления приведет к появлению потенциально опасной продукции. Идентифицированные опасности, не оцененные как значимые, не требуют управления в ККТ и/или при помощи производственных программ обязательных предварительных мероприятий.

2 Производственная программа обязательных предварительных мероприятий имеет аббревиатуру "программа RPRo".

3.2 отклонение (deviation): Невыполнение ожидаемого результата.

3.3 предел результативного воздействия, критерий результативного воздействия (action limit, action criterion): Измеримый или наблюдаемый критерий, установленный для мониторинга мероприятия по управлению, применяемого в качестве программы PRPo.

Примечание - Предел или критерий результативного воздействия показывает, находится ли мероприятие по управлению под контролем, а также определяет границу между приемлемым (предел не нарушен, и мероприятие по управлению работает как запланировано) и неприемлемым (предел нарушен, и мероприятие по управлению не работает как запланировано) состоянием.

4. Общие положения (ИСО 22000:2005, раздел 7)

ИСО 22000 требует применения активного и систематического процессного подхода к разработке, документированию, внедрению и поддержанию СМБПП. Это достигается посредством эффективного планирования, координации, внедрения, верификации и актуализации мероприятий, а также через соответствующие действия в случае несоответствия.

СМБПП разрабатывается и внедряется с использованием подхода Plan - Do - Check - Act (PDCA) (Планируй - Делай - Проверяй - Действуй) следующим образом:

a) планирование (Plan) действий: от разработки программ PRP, плана ХАССП и/или подобного ему плана PRPo (см. примечание ниже) путем проведения анализа опасностей и валидации выбранных мероприятий по управлению до установления процедур верификации и разработки системы прослеживания.

Примечание - План PRPo является контролируемым документом, который описывает, как все опасности в области пищевой безопасности управляются и контролируются с помощью программ PRPo;

b) внедрение (Do) мониторинга, корректировок, корректирующих мероприятий и управления опасной продукцией (повседневная деятельность);

c) верификация (Check) программ PRP, мероприятий по управлению и работоспособности системы;

d) улучшение (Act) путем анализа функционирования всей системы (анализа со стороны руководства), актуализации системы и/или повышения ее результативности.

Примечание - Нумерация относится к разделам, пунктам (подпунктам) настоящего стандарта.

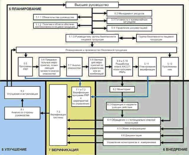
Разработка, поддержание и улучшение системы обеспечиваются путем планирования, мониторинга, верификации и актуализации, как показано на рисунке 2. Поддержание и улучшение системы реализуется через ряд циклов планирования, валидации, мониторинга, верификации и актуализации. В пределах действующей системы изменения могут быть инициированы в любой из этих фаз.

Программы PRP разрабатываются, чтобы обеспечить внедрение базовых требований и мероприятий, гарантируя таким образом создание соответствующих санитарно-гигиенических условий. Кроме того, некоторые программы PRP относятся к практикам, которые признаны в мире как содействующие поставкам безопасной и пригодной [13] пищевой продукции.

Значимые опасности, выявленные в ходе анализа опасностей, контролируются с помощью установленных мероприятий по управлению, которые в дальнейшем делятся на две категории (приведенные в ИСО 22000:2005, пункт 7.4.4):

- мероприятия по управлению, применяемые в ККТ: менеджмент этих мероприятий осуществляется с помощью плана ХАССП. Такие мероприятия по управлению имеют установленные критические пределы, которые могут отделить годную продукцию от потенциально негодной (небезопасной). Кроме того, их применение может контролироваться способом, который позволяет обнаруживать любую потерю управления в сроки, достаточные для результативного управления продукцией, подвергшейся негативному воздействию. Выход за критические пределы приведет к производству потенциально небезопасной продукции;

- мероприятия по управлению, применяемые в программах PRPo: менеджмент этих мероприятий не может осуществляться с помощью плана ХАССП, но может проводиться при помощи подобного средства - плана PRPo. В случае программ PRPo мероприятия по управлению не имеют критических пределов, но должны иметь предел или критерий результативного воздействия, который показывает, что программа PRPo находится в управляемых условиях. Несоответствие этим установленным критериям приведет к необходимости корректирующих действий.

Рисунок 2 - Иллюстрация PDCA - подхода к СМБПП

Подвергшаяся негативному воздействию продукция "должна быть оценена в отношении причин несоответствия и результирующего воздействия на безопасность пищевой продукции. Если необходимо, то к ней должны быть применены меры в соответствии с ИСО 22000:2005, пункт 7.10.3".

Примечание - Традиционная схема Дерево принятия решений не включает в себя понятие PRPo.

Мероприятия по управлению, применяемые в ККТ и программах PRPo, предназначены для управления всеми опасностями, которые определены как значимые в ходе анализа опасностей. Мероприятия по управлению или их комбинации, применяемые в ККТ и программах PRPo, должны быть валидированы для гарантии их результативности. Валидация программ PRP не требуется.

Таблица 1

Действия, относящиеся к программам PRP, PRPo и ККТ, и их взаимосвязь

PRP <a> PRPo ККТ
Предварительная разработка на основе опыта и оценки имеющихся документов Разработка после составления программ PRP с их учетом и на основе анализа опасностей. Программы PRPo и ККТ специфичны в отношении продукции и/или процесса
Мероприятия, оказывающие влияние на пригодность [13] и безопасность пищевой продукции Мероприятия (или их комбинация) по управлению опасностями, которые остаются после внедрения программ PRP
Мероприятия общего характера, которые не специфичны в отношении какой-либо опасности Мероприятия (или их комбинация) по управлению, которые специфичны в отношении каждой опасности или группы опасностей
Мероприятия, связанные с созданием условий для производства безопасной пищевой продукции Мероприятия (или их комбинация), связанные с условиями производства и/или с продукцией, для защиты от контаминации или для защиты, устранения или снижения опасностей до приемлемого уровня в конечном продукте
Мониторинг, где это уместно и выполнимо <b> Валидация
Измеримый или наблюдаемый критерий(и) или предел(ы) результативного воздействия, показывающий(е), что программа PRPo находится в управляемых условиях Измеримый(е) критический(е) предел(ы), показывающий(е), что мероприятия по управлению (или их комбинация), связанные с каждой ККТ, находятся в управляемых условиях
Мониторинг внедрения мероприятий по управлению (или их комбинации)
Корректирующие действия и/или коррекции при необходимости Корректирующие действия и/или коррекции
Хранение записей мониторинга
Планируемая верификация внедрения Планируемая верификация внедрения. Верификация выполнения запланированных мероприятий по управлению опасностями
<a> Программы PRP часто относят к надлежащим практикам, таким как надлежащая гигиеническая практика, надлежащая сельскохозяйственная практика и надлежащая производственная практика.
<b> Многие программы PRP не поддаются мониторингу. Таким образом, деятельность по мониторингу следует применять там, где это возможно

Данные из внешних компетентных источников могут быть использованы предприятием для составления программ PRP и связанных мероприятий по управлению при условии, что они соответствуют требованиям ИСО 22000:2005, пункты 7.2 - 7.8 (см. раздел 9 настоящего стандарта).

5. Планирование

5.1 Ответственность руководства (ИСО 22000:2005, раздел 5)

5.1.1 Обязательства руководства (ИСО 22000:2005, пункт 5.1)

СМБПП организации должна основываться на ключевых элементах безопасности производства пищевой продукции, описанных во "Введении" и разделе "Область применения" ИСО 22000:2005.

Предполагается, что высшее руководство уделяет достаточно времени анализу системы менеджмента. Высшее руководство несет ответственность за обеспечение того, чтобы анализ содержал оценку реализации политики в области пищевой безопасности и достижения соответствующих ей установленных целей.

Организация может достичь устойчивого успеха путем последовательного удовлетворения потребностей и ожиданий своих заинтересованных сторон.

Для достижения устойчивого успеха высшее руководство организации должно:

- применять долгосрочное перспективное планирование (используя принцип постоянного улучшения);

- определять состав внешних и внутренних заинтересованных сторон, оценивать потенциальное влияние каждой из них на деятельность организации, а также то, каким образом удовлетворить их потребности и ожидания на сбалансированной основе;

- вовлекать заинтересованные стороны и информировать их о деятельности организации и ее планах;

- выявлять связанные краткосрочные и долгосрочные риски и реализовывать общую стратегию организации по их снижению;

- регулярно оценивать выполнение текущих планов и процедур, принимать надлежащие корректирующие меры и, при необходимости, модернизировать программы работ.

5.1.2 Политика в области обеспечения безопасности пищевой продукции (ИСО 22000:2005, пункты 5.2 и 5.8.1)

Высшее руководство должно определять политику организации в области пищевой безопасности таким образом, чтобы миссия, видение и ценности были приняты соответствующими заинтересованными сторонами. Политику организации должны пересматривать на регулярной основе и корректировать по мере необходимости.

Политика организации в области пищевой безопасности должна включать действия, необходимые для достижения законодательных/нормативных требований и требований клиентов в этой области.

Программы должны быть разработаны, документированы, внедрены, поддерживаться и модернизироваться таким образом, чтобы имелась возможность постоянного анализа их результативности в отношении СМБПП, а также возможность любых необходимых улучшений.

5.1.3 Руководитель группы безопасности пищевой продукции (ИСО 22000:2005, пункт 5.5)

Согласно требованиям ИСО 22000 в организациях должна быть создана группа безопасности пищевой продукции и назначен ее руководитель (предложенный высшим руководством), который несет ответственность за разработку, документирование, внедрение, поддержание и актуализацию СМБПП.

Руководитель группы безопасности пищевой продукции имеет постоянный функционал, являющийся главным в СМБПП любой организации. Руководитель должен быть членом этой организации и должен понимать ее проблемы в области пищевой безопасности. Если руководитель группы безопасности пищевой продукции наделен иными обязанностями внутри организации, то это не должно противоречить его обязанностям по пищевой безопасности.

В обязанности руководителя группы безопасности пищевой продукции может входить поддержание связей с внешними сторонами по вопросам, относящимся к СМБПП (например, с торговой палатой, консультантами, надзорными органами, поставщиками, клиентами).

Рекомендуется, чтобы руководитель группы безопасности пищевой продукции имел разносторонние знания в области гигиены, управления безопасностью пищевых продуктов и применения принципов ХАССП.

5.2 Менеджмент ресурсов (ИСО 22000:2005, раздел 6)

5.2.1 Обеспечение ресурсами (ИСО 22000:2005, пункты 6.1, 6.3 и 6.4)

Организация должна обеспечивать эффективное использование ресурсов (таких как оборудование, сооружения, материалы, энергия, знания, бюджет и персонал). В организации должен быть реализован процесс, который обеспечивает, распределяет, контролирует, оценивает, оптимизирует и поддерживает эти ресурсы.

Организация должна периодически проверять наличие и пригодность указанных ресурсов, в том числе аутсорсинговых ресурсов, и принимать меры при необходимости. Результаты этих проверок должны также использоваться в качестве исходных данных при анализе стратегии организации, целей и планов.

5.2.2 Обучение (ИСО 22000:2005, пункты 6.2.1 и 6.2.2)

Персонал является наиболее ценным и критичным ресурсом. Необходимо, чтобы производственная среда способствовала личностному росту, обучению, передаче знаний и командной работе (5.2.1). Организация должна обеспечить понимание персоналом ключевых элементов СМБПП (например, ХАССП, PRP, управление) и важности их вклада и роли в СМБПП.

Персонал, занятый в области безопасности пищевой продукции (ИСО 22000:2005, пункты 6.2.1 и 6.2.2), должен быть обучен, обучение должно быть задокументировано. Кроме того, организации, участвующие в цепи создания пищевой продукции, должны вести записи, подтверждающие, что обучение эффективно и обученные работники продемонстрировали необходимую компетентность (см. приложение C).

5.3 Готовность к чрезвычайным ситуациям (ИСО 22000:2005, пункт 5.7)

Организация должна быть осведомлена о возможных чрезвычайных ситуациях, включая (но не ограничиваясь этим) стихийные бедствия, экологические катастрофы, биотерроризм или другие инциденты, которые могут повлиять на безопасность пищевой продукции и/или производства.

Реакция зависит от местных или национальных нормативных требований и может включать информирование о кризисной ситуации как внутри, так и за пределами организации. Реакция может включать информирование соответствующих заинтересованных сторон, таких как средства массовой информации (СМИ), заказчики, сотрудники, правоохранительные и правительственные органы (см. 6.5).

Примером проверки готовности является упражнение (тест) для действий в моделированной чрезвычайной ситуации, которое может быть проведено, чтобы оценить реакцию и непрерывность планов ведения бизнеса (см. 5.11). Существенной здесь является результативность прослеживания и процедур изъятия/отзыва продукции (см. 5.12).

Примечание - ИСО/ТУ 22002-1:2009 (раздел 18) содержит детализированные сведения, касающиеся защиты пищевой продукции, биобдительности и биотерроризма.

5.4 Управление документацией, включая записи (ИСО 22000:2005, пункты 4.2.2 и 4.2.3)

Управление документацией является базовой программой менеджмента, гарантирующей использование в масштабах всей организации только утвержденной и актуализированной документации (см. 6.6). Непреднамеренное использование устаревших документов может иметь значительные негативные последствия для безопасности пищевой продукции, затрат и удовлетворенности потребителей. Организация должна внедрить документированные процедуры для функционирования программы управления документацией. Программа управления документацией должна включать следующую информацию:

a) каким образом проводится согласование документов до их выпуска;

b) каким образом в документы вносят изменения, обновления и новые согласования, в том числе удаление устаревших и изношенных документов;

c) каким образом идентифицируется статус действующей редакции документа, его изменений (например, дата или номер версии), а также то, каким образом выделяются изменения, сделанные после последней редакции;

d) каким образом обеспечивается наличие документации там, где это необходимо (политика хранения и доступности документации);

e) каким образом контролируется распределение документации; предприятие может составить перечень документов;

f) каким образом документация внешнего происхождения, необходимая для планирования, функционирования и оценки СМБПП, идентифицируется, управляется и распределяется в соответствии с перечнем, указанным в перечислении e);

g) процедуру управления записями, определяющую, какие записи сохранять, каким образом они хранятся, извлекаются, идентифицируются и уничтожаются.

Программы по управлению документами/записями предназначены для того, чтобы соответствовать действующим нормативным актам.

5.5 Программы PRP (ИСО 22000:2005, пункт 7.2)

Программы обязательных предварительных мероприятий (программы PRP) являются основными программами, необходимыми для поддержания санитарно-гигиенических условий для изготовления, обработки и/или переработки продукции, и не предназначены для управления конкретными выявленными опасностями. ИСО/ТУ 22002 (все части) [6] содержит указания по выбору программ PRP, применяющихся для различных секторов/участков цепи создания пищевой продукции. Другие источники для подбора подходящих программ PRP приведены в ИСО 22000, приложение C. Организация должна разрабатывать программы PRP так, чтобы они соответствовали типу пищевой продукции, помещению, оборудованию, процессу, месту в цепи создания пищевой продукции и др.

Хотя программы PRP и мероприятия по управлению внедряются и применяются в организации одновременно, они должны разрабатываться последовательно. Программы PRP обеспечивают надлежащую среду для безопасного производства продукции. Это объясняет, почему PRP должны быть определены и разработаны раньше, чем выполнение анализа опасностей. Планирование, внедрение и актуализация PRP и других частей СМБПП может вызвать необходимость изменений или усовершенствований PRP.

Внедрение программ PRP должно быть верифицировано.

5.6 Предварительные мероприятия, позволяющие провести анализ опасностей (ИСО 22000:2005, пункты 7.3 и 7.7)

Вся соответствующая информация и данные, необходимые для проведения полного анализа опасностей, должны быть собраны и задокументированы. Это включает выявление и оценку появления опасностей в сырье, ингредиентах, при обработке, хранении/обращении, в производственной среде, а также в готовой продукции. Операции должны быть оценены, чтобы идентифицировать области с потенциальным перекрестным загрязнением. Продукты могут быть сгруппированы по категориям в зависимости от ингредиентов, процессов и/или опасностей.

Группа безопасности пищевой продукции также должна описать предполагаемое использование конечного продукта и категории потребителей. Где применимо, частью данного процесса является определение способа употребления и необходимости указания на этикетке инструкции по приготовлению или использованию продукции либо доведение данной информации до потребителя иным способом.

При установлении срока годности группа безопасности пищевой продукции должна исследовать:

- условия транспортирования и хранения;

- информацию об актуальном способе использования продукта (например, как конечный продукт готовится перед употреблением или как пищевая продукция будет использована другой организацией в цепи создания пищевой продукции);

- обоснованно ожидаемые надлежащие и ненадлежащие действия потребителя с конечной продукцией (например, последующее приготовление или обработка продукции потребителем, в т.ч. в домашних условиях).

Вся связанная информация и данные, которые являются частью анализа опасностей, должны поддерживаться и обновляться по мере необходимости.

5.7 Анализ опасностей (ИСО 22000:2005, пункт 7.4)

5.7.1 Общие положения

Процесс анализа опасностей показан на рисунке 3.

Рисунок 3 - Иллюстрация процесса анализа опасностей

5.7.2 Идентификация опасностей и определение приемлемых уровней (ИСО 22000:2005, пункт 7.4.2)

В соответствии с ИСО 22000 по каждой значимой опасности организация должна установить приемлемые уровни <1> для конечной продукции. Приемлемые уровни устанавливают для рассматриваемых опасностей. Установление приемлемых уровней может быть основано на нескольких источниках, таких как:

<1> "Приемлемый уровень" означает уровень опасности в конечном продукте, который не должен быть превышен для обеспечения безопасности пищевой продукции.

a) нормы, установленные соответствующими государственными/контролирующими органами;

b) требования к пищевой безопасности <2> или иная информация, предоставленная покупателем, в том числе информация о конечной продукции, предназначенной для дальнейшей переработки или иного использования, отличного от непосредственного потребления;

<2> Согласно Кодексу Алиментариус такие требования или уровни могут быть выражены в виде функциональных характеристик.

c) внутренние или внешние данные, собранные группой безопасности пищевой продукции в отношении конкретных опасностей.

5.7.3 Оценка опасностей (ИСО 22000:2005, пункт 7.4.3)

Задача оценки опасностей заключается в определении для каждой идентифицированной по 5.7.2 опасности, является ли она значимой. При проведении оценки опасностей должно быть учтено следующее:

a) источник(и) опасности (например, где и как она может быть привнесена в продукцию и/или производственную среду);

b) вероятность возникновения опасности (например, частота появления на самых высоких уровнях и/или ее статистическое распределение по уровням). Внимание должно быть уделено предшествующим и следующим за рассматриваемой операцией этапам в пределах одной системы, технологическому оборудованию, деятельности по обслуживанию и ближайшему окружению, а также предыдущим и последующим звеньям цепи создания пищевой продукции. Кроме того, внимание должно быть уделено зонам возможного перекрестного загрязнения;

c) природа опасности (например, способность множиться, ухудшать продукт питания и/или производить токсины);

d) тяжесть неблагоприятных последствий для здоровья, причиной которых может стать опасность с учетом уязвимых слоев населения;

e) приемлемый уровень для конечного продукта с учетом мер, принятых на последующих этапах цепи создания пищевой продукции (например, дальнейшей переработки, транспортирования, распределения и потребления).

Анализ опасностей проводят с целью определить, какие опасности являются значимыми и, следовательно, требующими валидированных мероприятий по управлению. Возможно, что какие-то из идентифицированных опасностей не будут определены как значимые: например, когда выявленная опасность находится в пределах приемлемых уровней без дальнейшего вмешательства со стороны организации.

Если информация, необходимая для проведения оценки опасности, недоступна группе безопасности пищевой продукции или организации, то дополнительную информацию можно получить из научной литературы, баз данных, от контролирующих органов или экспертов отрасли.

Должен быть составлен перечень тех опасностей, которые были определены как значимые и нуждаются в управлении с помощью программ PRPo или в ККТ. Там, где такие опасности не выявлены, эффективным и достаточным для обеспечения безопасности продукции является применение программ PRP.

5.7.4 Выбор и оценка мероприятий по управлению (ИСО 22000:2005, пункт 7.4.4)

Должна быть выбрана соответствующая комбинация мероприятий по управлению, способных предотвратить, устранить или снизить до приемлемого уровня те опасности для пищевой продукции, которые определены как значимые.

Руководство по классификации мероприятий по управлению приведено в таблице 1. См. также примечание к 5.9.2.

5.8 Валидация мероприятий по управлению или их комбинаций (ИСО 22000:2005, пункт 8.2)

Валидация - это получение свидетельств, которые показывают, что мероприятия по управлению, выбранные по 5.7.4 и вошедшие в план ХАССП и программы PRPo, пригодны для управления идентифицированными опасностями (см. 6.1 и [12] и [16]).

При помощи процесса валидации измеряют и/или оценивают мероприятия по управлению или их комбинацию, чтобы определить способность мероприятий управлять опасностью на нужном уровне.

Валидация выполняется после любого анализа опасностей, но перед внедрением новых мероприятий по управлению или изменениями существующих.

Как правило, валидация состоит из следующих действий:

- определение параметров и критериев принятия решений, которые покажут, что примененные надлежащим образом мероприятия по управлению способны стабильно управлять опасностью с заданным результатом;

- сбор подходящей документации, необходимой для валидации;

- проведение валидационных исследований;

- анализ результатов валидации;

- документирование валидационных исследований.

Для валидации мероприятий по управлению могут быть использованы различные методы. Крайне важно, чтобы был выбран наиболее подходящий метод валидации. Если нет возможности проведения исследований внутри организации, то необходимо воспользоваться услугами внешней экспертизы (см. раздел 9). Валидационные исследования должны быть проведены до первого запуска процесса производства пищевой продукции. Методы валидации включают в себя, но не должны ограничиваться:

a) ссылки на научную или техническую литературу;

b) предшествующие валидационные исследования либо накопленные данные о реализации мероприятий по управлению;

c) научно обоснованные экспериментальные данные, например для демонстрации адекватности мероприятий по управлению;

d) сбор данных в ходе всего технологического процесса производства пищевой продукции;

e) математическое моделирование: прогноз развития микрофлоры, где это применимо, например для проверки срока годности (при обоснованно спрогнозированных отклонениях времени/температуры), или для определения альтернативных комбинаций времени/температуры при термической обработке, или определения условий, при которых термическая обработка не требуется. Математические модели должны применяться, только если они были валидированы на действующем производстве при актуальных значениях характеристик продукции (например, aw, pH);

f) исследования, которые должны быть разработаны специалистами. Размер выборки и отбор образцов для исследования должны быть определены в соответствии с проверенным методом исследования.

Если валидационные мероприятия выполнялись другими сторонами, следует позаботиться о том, чтобы планируемые условия применения соответствовали тем, которые были определены в этих валидационных мероприятиях.

Для некоторых хорошо отработанных процессов (например, комбинации времени и температуры для пастеризации молока) может быть достаточным собрать только данные об условиях или свойствах, характерных для рассматриваемой операции.

Данные валидационных мероприятий должны быть проанализированы после получения новой научной или законодательной/нормативной информации, системных сбоев либо при любых существенных изменениях в процессах или продукции. Изменения продукции или процессов включают в себя изменения в сырье или ингредиентах, в этапах производственного процесса, в организационном управлении, или изменения для обеспечения соответствия критическому пределу, или изменения условий использования конечными потребителями и др.

5.9 Разработка плана ХАССП (ИСО 22000:2005, пункт 7.6)

5.9.1 План ХАССП (ИСО 22000:2005, пункт 7.6.1)

План ХАССП - это контролируемый документ (см. 6.6.2). Среди многих его пунктов имеются описания того, как осуществлять менеджмент мероприятий по управлению в ККТ. ИСО 22000 устанавливает требования к содержанию плана ХАССП.

5.9.2 Идентификация критических контрольных точек (ИСО 22000:2005, пункт 7.6.2)

ККТ - это стадия процесса, в котором может быть применено управление, необходимое для предотвращения или устранения опасности для пищевой продукции или снижения опасности до приемлемого уровня. Мероприятия по управлению в ККТ должны соответствовать следующим критериям:

- должны быть установлены критические пределы, отличающие приемлемую продукцию от потенциально неприемлемой. Несоблюдение критических ограничений приведет к производству потенциально опасной продукции;

- критические пределы должны своевременно контролироваться для возможности принятия необходимых действий для обеспечения соответствия конечной продукции приемлемым уровням опасности.

Примечание - На практике мероприятия по управлению в ККТ выявляются в ходе их классификации (см. раздел 4).

5.9.3 Определение критических пределов для критических контрольных точек (ИСО 22000:2005, пункт 7.6.3)

Критические пределы должны быть достижимы в рамках выполнения операций обычного производственного процесса и должны валидироваться в рамках валидационных мероприятий по 5.8.

Для ККТ, предназначенных для управления более чем одной опасностью, должны быть определены критические пределы относительно каждой опасности и применяться наиболее строгие ограничения.

5.9.4 Система мониторинга в критических контрольных точках (ИСО 22000:2005, пункт 7.6.4)

Мероприятия по управлению, применяемые в ККТ, как правило, отслеживают проведением измерений химических или физических показателей, таких как pH, время, температура и др. Результаты мониторинга должны быть записаны.

Частота мониторинга определяется организацией, так чтобы можно было заметить любую потерю контроля в течение заданного промежутка времени, достаточного для управления продукцией. Критические пределы могут отслеживаться непрерывно или с перерывами.

5.9.5 Действия в случае превышения критических пределов (ИСО 22000:2005, пункт 7.6.5)

Превышение критических пределов означает, что продукция является потенциально опасной. Коррекции и корректирующие действия должны быть спланированы, задокументированы, где это возможно, и применены там, где необходимо (см. 6.2 и 6.3).

5.10 Разработка программ PRPo (ИСО 22000:2005, пункт 7.2)

5.10.1 План PRPo

ИСО 22000 определяет требования по созданию и управлению программами PRPo. Это может быть осуществлено с помощью плана PRPo (см. раздел 4, перечисление а), примечание).

5.10.2 Мониторинг программ PRPo

Для выполнения требований по мониторингу программ PRPo организация должна установить соответствующие пределы или критерии результативного воздействия.

Эти пределы должны соответствовать любым рабочим параметрам, которые используются при валидации, как описано в 5.8. Там, где пределы не могут быть определены из-за характера этого мероприятия, применяется специальная контролируемая процедура. Частота этого контроля должна быть разработана организацией.

5.10.3 Действия по результатам мониторинга в случае, когда нарушены пределы или критерии результативного воздействия

В случае, когда нарушены пределы или критерии результативного воздействия, должны быть запланированы и проведены корректирующие действия и, если применимо, коррекции (см. 6.2 и 6.3).

5.11 Планирование верификации (ИСО 22000:2005, пункт 7.8)

Верификация представляет собой оценку, которая проводится во время или после выполнения операции. Роль верификации заключается в том, чтобы показать, что планируемый уровень управления фактически достигнут и что система безопасности пищевой продукции функционирует как запланировано (см. 6.1).

Планы верификации должны определять следующее:

- цели (например, проверка работоспособности мероприятий по управлению, функционирования системы безопасности пищевой продукции, результативности прослеживания или обмена информацией);

- область проверки (например, управление документацией);

- метод проверки (например, внутренний аудит, внешний аудит, выездная проверка, отбор проб и испытания, анализ полученных результатов, анализ тренда);

- периодичность (частота проверки должна основываться на оценке СМБПП группой безопасности пищевой продукции <3>).

<3> Частота необходимых измерений зависит от стабильности проведения мероприятий по управлению (например, от вариабельности процесса). Когда валидация показывает, что применяемые мероприятия по управлению обеспечивают определенно более жесткое управление опасностями, чем требуется, частота проверок эффективности этого управления может быть уменьшена;

- действия, предпринимаемые, если результаты проверки неудовлетворительны (например, останов, изъятие/отзыв, обучение, пересмотр процедур мониторинга). Если результаты верификационной деятельности указывают на то, что существуют вопросы, потенциально связанные с безопасностью пищевой продукции (останов, изъятие/отзыв, обучение и т.д.), то должны быть применены коррекции и/или корректирующие действия;

- требования к отчетности (например, место хранения записей и кто должен быть проинформирован в случае неприемлемых результатов проверки).

Когда результаты запланированной верификации свидетельствуют о несоответствии, это влечет за собой пересмотр тех элементов СМБПП, которые были подвергнуты проверке, таких как анализ опасностей, план ХАССП, программы PRPo и PRP, обмен информацией, система прослеживания, ресурсы.

5.12 Прослеживание (ИСО 22000:2005, пункт 7.9)

Прослеживание - это инструмент, который позволяет организациям отследить свою конечную продукцию вперед от сырья, упаковки и ингредиентов и обратно через цепь поставок к сырью, упаковке и ингредиентам. Прослеживание рассматривается в качестве основы для пищевой безопасности.

Примечание 1 - Руководящие указания по прослеживанию также содержатся в ИСО 22005:2007 [8].

Ниже приведены термины, связанные с системой прослеживания:

- внешнее прослеживание: прослеживание между организациями (один шаг назад, один шаг вперед), обеспечивающее возможность определять ближайшего предыдущего поставщика товаров/единиц и ближайшего следующего потребителя.

Примечание 2 - Требования внешнего прослеживания не включают конечного потребителя;

- внутреннее прослеживание: прослеживание внутри организации, т.е. способность отслеживать движение в пределах одной организации.

Примечание 3 - Стадии транспортирования или перемещения охватывают внутреннее прослеживание той организации, которой принадлежит продукция/товарные единицы (например, продукты, материалы, реагенты);

- моделирование изъятия/отзыва (программа, предназначенная для проверки работоспособности процедуры изъятия/отзыва с использованием системы прослеживания). Проверка может быть расширена с моделированием других частей системы прослеживания.

Размер и характер серии/партии для каждого вида произведенной продукции устанавливает производитель.

Организация должна иметь систему прослеживания, позволяющую идентифицировать партию продукции или логистические единицы, их принадлежность/связь с серией/партией сырьевых материалов/продуктов, производством, данными о поставке, информацией об отгрузке и/или счетами (инвойсами).

Записи по прослеживанию должны храниться в течение определенного периода и быть легкодоступными для проведения оценки системы, чтобы идентифицировать и определить местоположение потенциально опасной продукции в случае ее отзыва/возврата (см. 6.4). Записи должны соответствовать программе управления документацией организации (см. 5.4).

Системы прослеживания тестируются при помощи моделированного возврата/отзыва, записи этого тестирования должны сохраняться.

Примечание 4 - Прослеживание очень важно для проведения эффективного возврата/отзыва (см. 6.4).

Организация должна разработать формат для информации по прослеживанию, а также ее схему (электронную или бумажную) (см. 6.6.3). Эта информация может включать:

a) идентификацию участвующих организаций;

b) идентификацию продукции;

c) идентификацию логистических единиц (например, партия/серия, поддон, контейнер, бестарный груз).

6. Внедрение

6.1 Общие положения (ИСО 22000:2005, пункты 7.6.4, 7.8 и 8.2)

Понятия валидации, мониторинга и верификации могут быть запутаны. Применительно к мероприятиям по управлению данные понятия трактуют следующим образом:

- валидация (см. 5.8 и [12], [16]) определяется как получение подтверждения того, что мероприятия по управлению в составе плана ХАССП и программ PRPo способны быть результативными.

Валидация нацелена на сбор и оценку научной, технической информации и данных наблюдений, чтобы определить, способно ли мероприятие по управлению достичь своей конкретной цели по управлению опасностью. Валидация выполняется при разработке комбинации мероприятий по управлению или всякий раз, когда вносятся изменения в уже внедренные мероприятия по управлению. Валидация выполняется всякий раз, когда это возможно, перед полным внедрением мероприятия(й) по управлению;

- мониторинг (см. 6.2) определяется как проведение запланированной последовательности наблюдений или измерений, чтобы оценить, работают ли мероприятия по управлению так, как рассчитано.

Мониторинг мероприятий по управлению представляет собой постоянный сбор информации о том, как функционируют эти мероприятия. В информации содержатся данные о том, что мероприятие работает как рассчитано, т.е. в рамках установленных пределов или стандартов. Деятельность по мониторингу, как правило, нацелена на измерения в "реальном времени" и на выполнение конкретного мероприятия по управлению;

- верификация (см. раздел 7) определяется как подтверждение посредством предоставления объективных свидетельств того, что установленные требования были выполнены.

Верификация является непрерывным процессом, обычно проводящимся во время или после операции, и используется, чтобы определить, внедрены ли мероприятия по управлению в соответствии с требованиями. Верификация проводится различными способами во время или после выполнения мероприятия по управлению.

6.2 Мониторинг (ИСО 22000:2005, пункт 7.6.4)

Мониторинг - это процесс, используемый для того, чтобы обнаружить и записать отклонения, а также чтобы убедиться, что критический предел/пределы результативного воздействия достигнуты.

Мониторинг должны проводить в режиме реального времени, позволяя тем самым обнаруживать потерю управления и инициировать корректирующие действия и коррекции, если необходимо (см. 6.3).

6.3 Коррекции и корректирующие действия (ИСО 22000:2005, пункты 7.10.1 и 7.10.2)

Организация должна иметь документированные процедуры по коррекциям и корректирующим действиям.

Коррекции направлены на то, чтобы гарантировать, что потенциально опасная продукция находится под контролем организации и не отпущена потребителю. Исправления выполняются немедленно, как только обнаруживается несоответствие, и включают в себя:

- идентификацию и размещение потенциально опасной продукции (например, с использованием номера партии/серии);

- надлежащее обращение с потенциально опасной продукцией (6.4).

Корректирующие действия направлены на выявление и устранение/уменьшение причин несоответствия, предотвращение повторения в будущем и приведение системы обратно в управляемое состояние. Корректирующие действия осуществляются как на краткосрочной, так и долгосрочной основе.

Коррекция может осуществляться в сочетании с корректирующим действием.

Соответствующие коррекции и корректирующие действия должны быть разработаны и спланированы в любое время и быть готовыми к использованию в случае отклонений в программе PRPo или ККТ. Корректирующие действия следует документировать.

Корректирующие действия могут включать в себя указание, которое предписывает операторам предпринять соответствующие действия, чтобы вернуть процесс в управляемые условия. Примерами корректирующих действий являются: срочный ремонт оборудования, модернизация оборудования, повышение строгости мер контроля, усиление инструкций, переподготовка.

Если отклонения в ККТ или отступления от программ PRPO происходят часто, то организации следует пересмотреть свои процессы и планы ХАССП.

Коррекции и корректирующие действия должны быть одобрены ответственным лицом, имеющим надлежащую компетенцию и полномочия и назначенным организацией.

6.4 Обращение с потенциально опасной продукцией (ИСО 22000:2005, пункты 7.10.3 и 7.10.4)

В соответствии с ИСО 22000:2005 несоответствующая продукция должна быть идентифицирована и находиться в управляемых условиях для предотвращения попадания потенциально опасной продукции на рынок.

Несоответствующая продукция может быть выпущена, если применимо любое из следующих условий:

a) имеются доказательства помимо того, что система мониторинга демонстрирует эффективность мероприятий по управлению. Это может включать в себя данные других контрольных устройств, систем или оценок;

b) имеются доказательства, свидетельствующие о том, что комбинированное воздействие мероприятий по управлению для конкретной продукции соответствует намеченному результату;

c) результаты отбора проб и анализа и/или другой верификационной деятельности показывают, что пострадавшая партия/серия продукции по рассматриваемой опасности соответствует установленным приемлемым уровням безопасности пищевой продукции.

Продукция, признанная небезопасной после проведения оценки, может быть обработана следующим образом:

- переработана, чтобы обеспечить устранение или снижение до приемлемого уровня опасности для пищевой продукции;

- использована для других целей, если приемлемо (например, на корм для животных, для переработки при производстве пищевой продукции);

- уничтожена.

Если продукция определена как потенциально опасная за пределами организации и не находится под ее управлением, последняя должна идентифицировать подозреваемую продукцию и инициировать процедуру изъятия/отзыва (см. 5.12).

В случае возникновения ситуации, требующей изъятия/отзыва потенциально опасной продукции, система прослеживания (см. 5.12) и соответствующие процедуры должны быть запущены.

Эти процедуры могут включать:

a) уведомление соответствующих сторон, таких как законодательные/регулирующие органы, покупатели и потребители; их контактные данные должны обновляться и поддерживаться;

b) последовательность предпринимаемых действий, которая должна быть документирована и доступна;

c) методы, используемые при обращении с возвращенной продукцией и при идентификации оставшихся на складе серий/партий;

d) методы, используемые для обеспечения документирования таких внешних событий, как изъятия/отзывы;

e) методы, используемые для обеспечения того, что изъятия/отзывы включены в анализ со стороны руководства;

f) методы, используемые для определения и документирования результативности процедуры изъятий/отзывов.

6.5 Обмен информацией (ИСО 22000:2005, пункт 5.6)

6.5.1 Общие положения (ИСО 22000:2005, пункт 5.6)

Процесс обмена информацией обеспечивает надлежащую передачу информации между заинтересованными сторонами. Должна быть разработана, документально оформлена, внедрена и поддерживаться на должном уровне политика по результативному обмену информацией. Подготовка соответствующего персонала по навыкам взаимодействия является важным аспектом любого процесса обмена информацией.

ИСО 22000 требует, чтобы системы внешнего и внутреннего обмена информацией были разработаны, документально оформлены, внедрены и поддерживались как часть СМБПП.

Обмен информацией должен включать механизм обратной связи, периодический анализ и положения для заблаговременного учета изменений в среде организации.

Обмен информацией в организации должен осуществляться как по вертикали, так и по горизонтали, а также он должен быть приспособлен к различным потребностям ее получателей. Вопросы, решаемые в ходе процесса обмена информацией:

- обеспечение эффективной двусторонней связи;

- повышение доверия и достоверности данных;

- вовлечение соответствующих заинтересованных сторон в процессы, где приемлемо;

- регулирование или изменение процесса обмена информацией по мере необходимости на основе анализа системы.

6.5.2 Внешний обмен информацией (ИСО 22000:2005, пункт 5.6.1)

Внешний обмен информацией ставит целью обмен данными для того, чтобы гарантировать, что любая применимая опасность управляется в определенной точке цепи создания пищевой продукции, например:

a) при наличии опасности(ей) для пищевых продуктов, которой(ыми) организация не может или не в состоянии управлять и, следовательно, ею(ими) требуется управлять в других точках - выше или ниже по цепи создания пищевой продукции;

b) при взаимодействии с поставщиками, подрядчиками и заказчиками в качестве основы для взаимного признания, требуемого (заказчиком) уровня безопасности пищевой продукции;

c) при взаимодействии с законодательными/регулирующими органами и другими организациями.

Внешний обмен информацией используется для того, чтобы посредством контракта или иным способом прийти к согласию между предприятием и внешней организацией по уровню требуемой безопасности пищевой продукции, а также по способности соблюдать согласованные технические требования.

Должны быть созданы каналы обмена информацией с законодательными/регулирующими органами и другими организациями. Это создает основу для установления уровня безопасности пищевой продукции, приемлемого для общества и для обеспечения надежности организации (см. 5.7.2).

Внимание должно быть уделено приоритетному информированию законодательных/регулирующих органов либо созданию системы раннего предупреждения о замеченной или предполагаемой опасности.

Маркировка в самом широком смысле является инструментом обмена информацией с покупателями/потребителями.

6.5.3 Внутренний обмен информацией (ИСО 22000:2005, пункт 5.6.2)

Система информирования внутри организации должна обеспечивать достаточную доступность соответствующей информации и данных для всего персонала, участвующего в различных операциях и процедурах. Руководитель группы безопасности пищевой продукции играет важную роль в информировании по вопросам безопасности пищевой продукции внутри организации.

Любой сотрудник организации при обнаружении деятельности, которая может оказать влияние на безопасность пищевой продукции, должен знать, как и кому сообщить о проблеме.

6.6 Документация (ИСО 22000:2005, пункт 4.2)

6.6.1 Общие положения

Стандарт ИСО 22000 требует, чтобы СМБПП была задокументирована (согласно ИСО 22000:2005, пункт 4.1) и чтобы организация разработала программу управления документацией (см. 5.4).

Документом является бумажный или любой другой носитель, предоставляющий информацию.

ИСО 22000 предполагает наличие документированных процедур или отчетности.

Документирование должно являться деятельностью, которая добавляет ценность для организации.

Документация состоит из:

- документов, используемых для документирования СМБПП, таких как заявления о политике, программы PRP, план ХАССП, план верификации, план по обмену информацией и система прослеживания;

- документов, описывающих, как выполнить конкретные действия и/или запланированное внедрение или получить намеченный результат, например процедуры, рабочие инструкции и спецификации;

- записей, свидетельствующих о том, что деятельность была выполнена или результаты были достигнуты.

6.6.2 Документы, используемые для документирования СМБПП

Тип и объем системной документации варьируются в разных организациях. Это зависит от масштаба и сложности деятельности, квалификации персонала, программ PRPo и планов ХАССП.

Все документы, имеющие отношение к безопасности пищевой продукции, независимо от того разработаны они вне или внутри организации, должны быть частью СМБПП.

Примечание - Дополнительные указания по применению внешних типовых рекомендаций и разработанных консультантами методических рекомендаций приведены в разделе 9.

В состав документов входят (но не ограничиваясь этим) спецификации продукции (требования к продукции), план ХАССП, программы PRPo и PRP, а также договоры на любой аутсорсинговый процесс (например, борьба с вредителями, испытания продукции). Документы, используемые в организации, должны быть доступны, когда и где необходимо, и могут быть в любом одобренном формате (например, в бумажном, электронном виде или в виде иллюстраций).

Все документы, имеющие отношение к безопасности пищевой продукции, должны быть доступны для задействованного персонала. Документация в соответствии со стандартом для документирования СМБПП включает в себя:

a) политику безопасности пищевой продукции (ИСО 22000:2005, пункт 4.2.1);

b) перечень измеримых целей, относящихся к пищевой безопасности (ИСО 22000:2005, пункт 4.2.1);

c) требования законодательных/регулирующих органов к безопасности пищевой продукции (ИСО 22000:2005, пункт 5.6.1);

d) процедуры и инструкции, относящиеся к программам PRP и включающие в себя процедуры мониторинга (где это применимо) и планы верификации (ИСО 22000:2005, пункт 7.2.3);

e) компетенции группы безопасности пищевой продукции (ИСО 22000:2005, пункт 7.3.2), например биографические данные, записи об обучении или резюме;

f) описание сырья, ингредиентов и материалов, контактирующих с продуктом (ИСО 22000:2005, пункт 7.3.3.1);

g) описание характеристик готовой продукции (ИСО 22000:2005, пункт 7.3.3.2) и предполагаемого использования (ИСО 22000:2005, пункт 7.3.4);

h) технологические схемы (ИСО 22000:2005, пункт 7.3.5.1);

i) описание мероприятий по управлению, параметров процесса, и/или требований к тщательности их соблюдения, или процедур, которые могут повлиять на безопасность пищевой продукции (ИСО 22000:2005, пункт 7.3.5.2);

j) описание внешних требований, которые могут оказать влияние на выбор и скрупулезность выполнения мероприятий по управлению (ИСО 22000:2005, пункт 7.3.5.2);

k) программы PRPo (ИСО 22000:2005, пункт 7.5) и план ХАССП (ИСО 22000:2005, пункт 7.6.1), включая систему мониторинга (ИСО 22000:2005, пункт 7.6.4) и корректирующие действия (ИСО 22000:2005, пункт 7.6.5);

l) план верификации (ИСО 22000:2005, пункт 7.8);

m) обосновывающую и подтверждающую документацию по выбору критических пределов (ИСО 22000:2005, пункт 7.6.3).

Другие документы, которые могут быть включены (но специально не требуются стандартом):

- перечень документов, связанных с СМБПП (ИСО 22000:2005, пункт 4.1);

- организационная структура;

- перечень членов группы безопасности пищевой продукции (внутренние и внешние эксперты);

- планировка помещений и зданий;

- должностные инструкции;

- контрактные соглашения и/или гарантийные обязательства от подрядчиков;

- перечень ссылочных справочных документов, использованных для разработки программ PRP;

- документированный и актуализируемый состав, организационная принадлежность и контактные данные группы безопасности пищевой продукции, ответственной за устранение возможных чрезвычайных ситуаций и потенциальных инцидентов.

6.6.3 Документы, описывающие, как выполнить конкретные действия и/или запланированное внедрение или получить намеченный результат

6.6.3.1 Документированные процедуры

Хорошо составленные процедуры описывают пошаговую последовательность действий и должны соблюдаться для корректного выполнения задачи.

Процедура определяет, какие процесс, задача, работа или деятельность будут осуществляться, как и кем (ответственные лица) это должно быть сделано и какие ресурсы требуются.

Документированные процедуры, требуемые международным стандартом:

a) процедура по управлению документацией (ИСО 22000:2005, пункт 4.2.2);

b) процедура по управлению записями (ИСО 22000:2005, пункт 4.2.3);

c) процедура по выполнению коррекций (ИСО 22000:2005, пункт 7.10.1);

d) процедура по корректирующим действиям (ИСО 22000:2005, пункт 7.10.2);

e) процедура по действиям с потенциально опасной продукцией (ИСО 22000:2005, пункт 7.10.3);

f) процедура изъятия/отзыва (ИСО 22000:2005, пункт 7.10.4);

g) процедура проведения внутреннего аудита (ИСО 22000:2005, пункт 8.4.1).

К другим процедурам, которые помогают при документировании системы, могут относиться, например (ИСО 22000:2005, пункт 4.2.1):

- процедуры идентификации продукта/партии и прослеживания;

- процедуры внутреннего и внешнего обмена информацией, например процедура, обеспечивающая осведомленность группы безопасности пищевой продукции об изменениях (например, сырья, ингредиентов, услуг, продукции, процедур, оборудования, очистки и дезинфекции продукции, правил), и процедура обмена информацией с покупателями/потребителями при расследовании жалоб покупателей и/или потребителей.

6.6.3.2 Инструкции, которые описывают пошаговую последовательность действий и должны соблюдаться для корректного выполнения задачи

К числу инструкций, требуемых стандартом, относят те, которые нужны для выполнения и последующего контроля результатов мониторинга критических пределов, основанного на субъективных данных (таких как визуальный контроль продукции, процесса, перемещения и т.д.).

Навыки могут обеспечиваться наличием образования, тренингом или другими подходящими средствами (ИСО 22000:2005, пункт 7.6.3).

Примеры других инструкций, которые могут помочь при документировании системы:

- протокол для сохранения компьютерных данных при хранении документации в электронном виде;

- инструкции, необходимые для внедрения и поддержания программ PRP;

- инструкции производителя по применению моющих и дезинфицирующих средств;

- инструкции по транспортированию;

- инструкции по гигиене персонала.

6.6.3.3 Спецификации

Спецификация - это документированные технические требования или характеристики, которые описывают материал, продукцию, поставщика, процесс или услугу. Спецификации могут включать допустимые отклонения и допуски, необходимые для достижения определенного уровня приемлемости.

Спецификации, которые помогают при документировании системы, могут включать:

- спецификации, описывающие допустимые уровни соответствующих опасностей для ингредиентов, включая добавки, технологические материалы;

- спецификации, описывающие допустимые уровни опасностей для конечной продукции (ИСО 22000:2005, пункт 7.4.2.3);

- спецификации для подрядных/аутсорсинговых услуг;

- спецификации для методов/условий производства;

- спецификации для физических параметров (например, aw, pH);

- спецификации для материалов, контактирующих с пищевой продукцией (например, упаковочные материалы, оборудование, инструменты);

- требования к качеству воды;

- спецификации для сжатого газа.

6.6.4 Записи

Одним из важнейших видов деятельности любой организации является сохранение соответствующих записей в течение определенного периода времени и в управляемых условиях.

Записи обеспечивают объективное подтверждение того, что СМБПП функционирует в соответствии с требованиями. Например, записи могут применяться, чтобы показать, что операция была проведена как предполагалось, верификация проводилась и корректирующие действия осуществлялись.

Среди факторов, на основании которых организация должна принимать свое решение о длительности хранения записей, - предполагаемое использование готовой продукции, ожидаемый срок хранения, законодательные/регуляторные требования, а также, если применимо, требования покупателя.

Записи могут быть представлены в виде данных измерений, отчетов, протоколов, заметок, сведений в электронном виде, сертификатов, заявлений и др.

Тип записи должен соответствовать требованию стандарта:

- информация, касающаяся безопасности пищевой продукции, полученная из внешних источников (ИСО 22000:2005, пункт 5.6.1);

- информация об изменениях, которые могут повлиять на безопасность пищевой продукции (ИСО 22000:2005, пункт 5.6.2);

- входные и выходные данные анализа со стороны руководства (ИСО 22000:2005, пункт 5.8);

- соглашения или договоры, определяющие ответственность и полномочия внешних экспертов или подрядчиков, помогающих группе безопасности пищевой продукции или работающих, чтобы поддержать функционирование СМБПП (ИСО 22000:2005, пункт 6.2.1);

- обучение или другие действия для обеспечения наличия соответствующей компетентности (ИСО 22000:2005, пункт 6.2.2), например план обучения/формы запроса на обучение;

- изменения в программах PRP (ИСО 22000:2005, пункт 7.2.3);

- технологические схемы (ИСО 22000:2005, пункт 7.3.5.1);

- опасности для пищевой продукции, которые были определены как разумно ожидаемые (ИСО 22000:2005, пункт 7.4.2.1);

- основание для принятия решения и результат принятия решения относительно приемлемого уровня опасности пищевой продукции в конечном продукте (ИСО 22000:2005, пункт 7.4.2.3);

- методология, используемая для оценки того, какие из опасностей должны быть под управлением, и результаты оценки опасности пищевой продукции (ИСО 22000:2005, пункт 7.4.3);

- используемые параметры методов и результаты для классификации мероприятий по управлению (ИСО 22000:2005, пункт 7.4.4);

- записи мониторинга программ PRPo и ККТ (ИСО 22000:2005, пункты 7.5 и 7.6.1);

- результаты верификации (ИСО 22000:2005, пункт 7.8);

- записи по прослеживанию (ИСО 22000:2005, пункт 7.9) (например, отчеты производства, код доставки, записи при упаковке, код партии, инвойс);

- результаты оценки потенциально опасной продукции и выполнения коррекций (ИСО 22000:2005, пункт 7.10.1);

- предпринятые корректирующие действия (ИСО 22000:2005, пункт 7.10.2);

- причина, степень охвата и результат изъятия/отзыва (ИСО 22000:2005, пункт 7.10.4);

- результаты верификации результативности программы изъятия/отзыва (ИСО 22000:2005, пункт 7.10.4);

- результаты калибровки и поверки измерительного оборудования (ИСО 22000:2005, пункт 8.3);

- результаты оценки в отношении несоответствующего измерительного оборудования, включая действия с продукцией, проконтролированной с его применением (ИСО 22000:2005, пункт 8.3);

- действия по актуализации системы (ИСО 22000:2005, пункт 8.5.2).

Другие записи, которые могут помочь при документировании системы:

a) график выполнения запланированных мероприятий;

b) план по обмену информацией;

c) результаты валидации и использованные методы (см. раздел 5);

d) результаты верификации аутсорсинговой или субподрядной деятельности (например, валидационные исследования, аудиты и сертификационная деятельность и/или субподрядная деятельность);

e) записи по каждому случаю изъятия/отзыва (включая причину, степень охвата и успешность изъятия/отзыва).

7. Верификация

7.1 Общие положения (ИСО 22000:2005, пункты 7.8 и 8.4)

Деятельность по верификации должна быть запланирована до запуска производства (см. 5.11).

Цель верификации - подтвердить, что запланированные действия внедрены и выполняются в соответствии с требованиями. Вся система менеджмента безопасности пищевой продукции должна быть подвергнута верификации. Это осуществляется различными методами и приемами в зависимости от деятельности, подлежащей проверке.

Верификация осуществляется на разных уровнях и с помощью различных действий. Она может включать, например:

- простой анализ и оценку записей и документов, например такой, как анализ записей в ККТ и/или при применении программ PRPo (анализ тенденций, количество отклонений, корректирующие действия и др.);

- проведение измерений и действий по их оценке, чтобы убедиться, что функционирование программ PRP или процесса осуществляется в пределах заданных параметров, например микробиологический контроль производственной среды для обеспечения соответствия программ по очистке и дезинфекции внутренним требованиям;

- проведение оценки, чтобы определить, функционируют ли другие элементы СМБПП так, как запланировано, например наблюдаются ли ожидаемые улучшения в поведении работника после выполнения программы обучения, выполняется ли калибровка средств измерения, необходимая для обеспечения безопасности пищевой продукции;

- проведение внутренних и внешних аудитов;

- проведение инспекций на месте;

- получение доказательств, что все показатели, такие как аналитические результаты, заключения по внутренним и внешним аудитам, а также жалобы клиентов анализируются для определения того, функционирует ли система в соответствии с требованиями или необходимо внедрять изменения;

- оценивание результатов верификации и аудиторских отчетов и т.д., демонстрирующих отдельные достижения:

- проведение тестирования конечной продукции для проверки функционирования системы или ее части [15].

Основными источниками, предоставляющими информацию для подтверждения выполнения требований, являются:

a) внутренний аудит: предоставляет информацию для подтверждения того, что требования по процедуре или инструкциям выполняются;

b) результаты отбора проб и анализа, которые могут предоставлять подтверждение того, что программы PRP и комбинация мероприятий по управлению, примененные в месте отбора проб, были выполнены как намечено.

Мероприятия по верификации должны проводиться персоналом, имеющим для этого необходимые полномочия. Первоначальная верификация должна выполняться после первого запуска производства. Во всех случаях, когда позволяют средства, мероприятия по верификации должны быть проведены лицами, не принимающими непосредственного участия в проверяемой деятельности.

7.2 Верификация требований к входным материалам и субподрядным услугам (ИСО 22000:2005, пункт 7.8)

Организация должна разработать требования для входных материалов и субподрядных услуг. Соблюдение этих требований также должно быть предметом верификации, особенно там, где соответствие определенному уровню безопасности для ингредиентов или сырья является существенным в отношении обеспечения безопасности конечной пищевой продукции.

Применяемые методы и периодичность верификации зависят от результатов анализа опасностей, проводимого для материалов с учетом вероятности возникновения опасности, а также уровня доверия к конкретному поставщику.

Примеры методов включают: требование к поставщику о предоставлении результатов анализов поставленных материалов, проведение тестирования собственными силами, проведение аудита поставщика/подрядчика второй либо третьей стороной как еще один способ верификации его деятельности.

Примечание - ИСО/ТУ 22002-1:2009 (раздел 9) детализирует требования к управлению закупаемыми материалами.

7.3 Верификация системы (ИСО 22000:2005, пункт 8.4)

Верификация СМБПП должна показывать, что она функционирует в соответствии с требованиями и обновляется на основе имеющейся текущей информации. Верификация проводится в два этапа, в соответствии с которыми ее можно условно называть текущей и периодической.

Текущая верификация использует методы, процедуры или тесты отдельно и в дополнение к тем, которые применяются при мониторинге системы. Записи по верификации должны включать информацию о:

- результативности СМБПП;

- лицах, осуществляющих управление и актуализацию системы;

- записях, относящихся к деятельности по мониторингу;

- калибровке оборудования для контроля;

- результатах анализов протоколов и проб.

Записи об обучении персонала должны быть проанализированы, и результаты должны быть задокументированы.

При проведении внутренних аудитов (ИСО 22000:2005, пункт 8.4.1) должны соблюдаться основные принципы аудита. Аудиторы, проводящие аудит, должны быть компетентны, и эта компетентность должна быть задокументирована. Они должны быть независимыми от аудитируемой деятельности или процессов, хотя аудиторы могут быть из той же производственной зоны или отдела.

В малом бизнесе, когда в структуре управления только один или два человека, это требование может и не выполняться. В таких случаях при выполнении обязанностей аудитора менеджер должен отстраниться от непосредственного участия в бизнес-процессах и быть предельно объективным при проведении аудита. В качестве альтернативы могло бы рассматриваться сотрудничество с другим малым бизнесом, когда внутренний аудит проводился бы друг для друга.

Это может быть выгодным решением, если между двумя предприятиями существуют хорошие отношения. Как вариант, независимых аудиторов могут предоставить внешние компании.

При периодической верификации (например, не реже чем каждые 12 мес) осуществляется общая оценка системы. Это обычно выполняется во время совещания по анализу со стороны руководства. На нем все вышеуказанные данные за рассматриваемый период времени пересматриваются, чтобы удостовериться, функционирует ли система в соответствии с требованиями, а также существует ли необходимость в актуализации или улучшении. Записи совещания должны храниться и включать в себя любые принятые решения в отношении системы.

8. Улучшение

8.1 Анализ со стороны руководства (ИСО 22000:2005, пункт 5.8)

Целью анализа со стороны руководства является оценка того, насколько результативно функционирует СМБПП и достигнуты ли цели политики в области безопасности пищевой продукции.

Результаты верификации СМБПП (см. раздел 7) должны быть доведены до высшего руководства (ИСО 22000:2005, пункт 8.4.3). Используя эту информацию, высшее руководство определяет направления для улучшения СМБПП и необходимость в пересмотре политики и целей в области пищевой безопасности.

8.2 Улучшение и актуализация (ИСО 22000:2005, пункт 8.5)

8.2.1 Общие положения

ИСО 22000 предписывает для организаций стремление к постоянному улучшению СМБПП.

Улучшение и актуализация могут применяться к:

- способности организации поставлять безопасную продукцию на постоянной основе;

- процессам и их взаимодействию;

- отношению руководства к внедрению в организации культуры пищевой безопасности производства;

- отношению персонала к применению принципов культуры пищевой безопасности производства;

- инфраструктуре, производственной среде и технологии;

- отношениям с заинтересованными сторонами.

Для того чтобы персонал в организации мог принимать квалифицированные решения на основе анализа данных и реализовывать накопленный опыт, он должен быть обучен не только проведению обзора и анализа данных/информации, но также разработке адекватных планов по улучшению.

8.2.2 Непрерывное улучшение (ИСО 22000:2005, пункт 8.5.1)

Мероприятия по улучшению СМБПП могут варьироваться от небольших пошаговых постоянных улучшений на рабочем месте до значимых улучшений в масштабах всей организации. Постоянное улучшение является одним из главных результатов анализа со стороны руководства организации.

Организация должна определять цели по совершенствованию процессов, структуры организации и ее системы менеджмента, используя анализ данных для лучшего достижения планируемого результата.

Организация должна добиться того, чтобы постоянное улучшение стало частью ее культуры пищевой безопасности производства. К примеру, это может быть достигнуто следующими путями:

- предоставлением возможности для персонала участвовать в деятельности по улучшению;

- обеспечением необходимыми ресурсами;

- установлением системы признания и поощрения за улучшения;

- обеспечением непрерывного улучшения в отношении результативности и эффективности самого процесса улучшения.

Организация может стимулировать деятельность по актуализации и улучшению через обучение (см. приложение B).

8.2.3 Актуализация СМБПП (ИСО 22000:2005, пункты 7.7 и 8.5.2)

Группа безопасности пищевой продукции играет ключевую роль в актуализации СМБПП; ответственность за это несут, в первую очередь, руководитель группы безопасности пищевой продукции и высшее руководство. Большое значение для совершенствования и актуализации СМБПП имеет в организации также вовлеченность персонала всех уровней.

Инициирование обновлений может базироваться на нескольких источниках информации, таких как:

- внутренний и внешний обмен информацией (ИСО 22000:2005, пункт 5.6);

- результаты измерения результативности и эффективности СМБПП, например анализ тенденций, количество несоответствий, жалобы клиентов, ежедневные наблюдения за операциями;

- анализ результатов верификационной деятельности, например аудиты (внутренний/внешний), установленные потребности в актуализации плана ХАССП, программ PRPo и PRP;

- анализ со стороны руководства, например потребности в ресурсах, изменения в политике пищевой безопасности и соответствующих целях.

9. Использование консультаций и внешних типовых рекомендаций (ИСО 22000:2005, раздел 1 и пункт 4.1)

Функции планирования, внедрения, поддержания и улучшения СМБПП зависят от особенностей производства и являются ответственностью организации.

Организации могут также обратиться за помощью извне. Эта помощь может быть получена из типовых рекомендаций или моделей, разработанных на стороне. Помощь может также предоставляться внешними специалистами или организациями, выступающими в качестве консультантов.

Типовые рекомендации по PRP могут быть внедрены настолько, насколько они подходят и соответствуют организации, согласно ИСО 22000:2005, пункт 7.2.

Типовые рекомендации для других элементов СМБПП могут быть реализованы в конкретных условиях, если они:

- подходят и соответствуют организации, ее процессам и продуктам;

- адаптированы для специфики предприятия;

- соответствуют требованиям ИСО 22000:2005.

Примечание - Термин "типовой" означает применение более чем к одной производственной площадке.

Приложение A
(справочное)

СООТВЕТСТВИЕ МЕЖДУ ГОСТ Р ИСО 22004-2017 (ИСО 22004) И СВЯЗАННЫМИ С НИМ ДОКУМЕНТАМИ

Таблица А.1

Перекрестные ссылки между разделами и пунктами ИСО 22000:2005 и ИСО 22004:2014

ИСО 22000:2005     ИСО 22004:2014
Введение   0 Введение
Область применения 1 1 Область применения
Нормативные ссылки 2 2 Нормативные ссылки
Термины и определения 3 3 Термины и определения
    4 Общие положения
Система менеджмента безопасности пищевой продукции 4    
Общие требования 4.1 9 Использование консультаций и внешних типовых рекомендаций
Требования к документации 4.2 6.6 Документация
Общие положения 4.2.1 6.6.1 Общие положения
6.6.2 Документы, используемые для документирования СМБПП
6.6.3 Документы, описывающие, как выполнить конкретные действия и/или запланированное внедрение или получить намеченный результат
6.6.4 Записи
Управление документацией 4.2.2 5.4 Управление документацией, включая записи
Управление записями 4.2.3 5.4 Управление документацией, включая записи
    5 Планирование
Ответственность руководства 5 5.1 Ответственность руководства
Обязательства руководства 5.1 5.1.1 Обязательства руководства
Политика в области обеспечения безопасности пищевой продукции 5.2 5.1.2 Политика в области обеспечения безопасности пищевой продукции
Планирование системы менеджмента безопасности пищевой продукции 5.3 5 Планирование
Ответственность и полномочия 5.4 5.1.1 Обязательства руководства
6.5.3 Внутренний обмен информацией
Руководитель группы безопасности пищевой продукции 5.5 5.1.3 Руководитель группы безопасности пищевой продукции
Обмен информацией 5.6 6.5 Обмен информацией
Внешний обмен информацией 5.6.1 6.5.2 Внешний обмен информацией
Внутренний обмен информацией 5.6.2 6.5.3 Внутренний обмен информацией
Готовность к чрезвычайным обстоятельствам и реагирование на них 5.7 5.3 Готовность к чрезвычайным ситуациям
Анализ со стороны руководства 5.8 8.1 Анализ со стороны руководства
Общие положения 5.8.1 5.1.2 Политика в области обеспечения безопасности пищевой продукции
Входные данные для анализа со стороны руководства 5.8.2 8.1 Анализ со стороны руководства
Выходные данные анализа со стороны руководства 5.8.3 8.1 Анализ со стороны руководства
    6 Внедрение
Менеджмент ресурсов 6 5.2 Менеджмент ресурсов
Обеспечение ресурсами 6.1 5.2.1 Обеспечение ресурсами
Человеческие ресурсы 6.2 5.2.1 Обеспечение ресурсами
5.2.2 Обучение
Общие положения 6.2.1   (конкретные указания отсутствуют)
Компетентность, осведомленность и подготовка 6.2.2 5.2.2 Обучение
Инфраструктура 6.3 5.2.1 Обеспечение ресурсами
Производственная среда 6.4 5.2.1 Обеспечение ресурсами
Планирование и производство безопасной продукции 7 5 Планирование
6 Внедрение
7 Верификация
Общие положения 7.1 4 Общие положения
Программы обязательных предварительных мероприятий 7.2 4 Общие положения
5.5 Программы PRP
Предварительные мероприятия, позволяющие провести анализ опасностей 7.3 5.6 Предварительные мероприятия, позволяющие провести анализ опасностей
Общие положения 7.3.1 5.6 Предварительные мероприятия, позволяющие провести анализ опасностей
Группа безопасности пищевой продукции 7.3.2 5.6 Предварительные мероприятия, позволяющие провести анализ опасностей
Характеристики продукции 7.3.3 5.6 Предварительные мероприятия, позволяющие провести анализ опасностей
Предусмотренное применение 7.3.4 5.6 Предварительные мероприятия, позволяющие провести анализ опасностей
Технологические схемы, этапы процесса и мероприятия по управлению 7.3.5 5.6 Предварительные мероприятия, позволяющие провести анализ опасностей
Анализ опасностей 7.4 5.7 Анализ опасностей
Общие положения 7.4.1 5.7 Анализ опасностей
Идентификация опасностей и определение их приемлемых уровней 7.4.2 5.7.2 Идентификация опасностей и определение приемлемых уровней
Оценка опасностей 7.4.3 5.7.3 Оценка опасности
Выбор и оценка мероприятий по управлению 7.4.4 5.7.4 Выбор и оценка мероприятий по управлению
Разработка производственных программ обязательных предварительных мероприятий 7.5 5.10 Разработка программ PRPo
5.10.1 План PRPo
5.10.2 Мониторинг программ PRPo
5.10.3 Действия по результатам мониторинга в случае, когда нарушены пределы или критерии результативного воздействия
Разработка плана ХАССП 7.6 5.9 Разработка плана ХАССП
План ХАССП 7.6.1 5.9.1 План ХАССП
Идентификация критических контрольных точек 7.6.2 5.9.2 Идентификация критических контрольных точек
Определение критических пределов для критических контрольных точек 7.6.3 5.9.3 Определение критических пределов для критических контрольных точек
Система мониторинга в критических контрольных точках 7.6.4 5.9.4 Система мониторинга в критических контрольных точках
6.1 Общие положения
6.2 Мониторинг
Действия в случае превышения критических пределов 7.6.5 5.9.5 Действия в случае превышения критических пределов
Актуализация предварительной информации и документации, являющихся основой программ обязательных предварительных мероприятий и плана ХАССП 7.7 5.6 Предварительные мероприятия, позволяющие провести анализ опасностей
8.2.3 Актуализация СМБПП
Планирование верификации 7.8 5.11 Планирование верификации
6.1 Общие положения
6.2 Мониторинг
7.2 Верификация требований к входным материалам и субподрядным услугам
Система прослеживания 7.9 5.12 Прослеживание
Управление несоответствиями 7.10 6.3 Коррекции и корректирующие действия
    6.4 Обращение с потенциально опасной продукцией
Коррекция 7.10.1 6.3 Коррекции и корректирующие действия
Корректирующие действия 7.10.2 6.3 Коррекции и корректирующие действия
Обращение с потенциально опасной продукцией 7.10.3 6.4 Обращение с потенциально опасной продукцией
Изъятие 7.10.4 6.4 Обращение с потенциально опасной продукцией
Валидация, верификация и улучшение системы менеджмента безопасности пищевой продукции 8 7 Верификация
8 Улучшение
Общие положения 8.1   (конкретные указания отсутствуют)
Валидация комбинаций мероприятий по управлению 8.2 5.8 Валидация мероприятий по управлению или их комбинаций
6.1 Общие положения
Управление мониторингом и измерениями 8.3   (конкретные указания отсутствуют)
Верификация системы менеджмента безопасности пищевой продукции 8.4 7.1 Общие положения
7.2 Верификация требований к входящим материалам и субподрядным услугам
7.3 Верификация системы
Внутренний аудит 8.4.1 7.3 Верификация системы
Оценка результатов отдельных верификационных проверок 8.4.2 7.3 Верификация системы
Анализ результатов верификационной деятельности 8.4.3 7.3 Верификация системы
Улучшение 8.5 8.2 Улучшение и актуализация
8.2.1 Общие положения
Непрерывное улучшение 8.5.1 8.2.2 Непрерывное улучшение
Актуализация системы менеджмента безопасности пищевой продукции 8.5.2 8.2.3 Актуализация СМБПП

Таблица А.2

Соответствие между ИСО 22004:2014 и связанными документами для типовой последовательности внедрения ИСО 22000:2005

Состав работ ИСО 22004:2014 ИСО 22000:2005 Кодекс Алиментариус [12] [13] [14] <a> Справочник ИСО ("Как применять ИСО 2000?") [11]
Обязательства руководства и внутренняя организация
  Определить политику безопасности пищевой продукции и набор задач и разработать планы создания системы менеджмента 5.1.1, 5.1.2 5.1, 5.2 и 5.3 ХАССП, введение 1.1
  Определить и передать обязанности и полномочия персоналу, оказывающему влияние на безопасность пищевой продукции 5.2, 6.5.2 5.4   1.2
  Назначить руководителя группы безопасности пищевой продукции 5.1.3 5.5 ХАССП, шаг 1 1.2
  Обеспечить наличие персонала с нужными навыками/компетенциями 5.2 6.2.1 и 6.2.2 ХАССП, введение 1.3
  Предоставить ресурсы для внедрения, поддержания и улучшения СМБПП (помимо действий с персоналом) 5.2 6.1, 6.3 и 6.4 в связке с 7.2 (программы PRP)   1.4
  Определить область применения СМБПП и контролировать/управлять аутсорсинговой деятельностью   4.1   1.5
  Установить и поддерживать внутренний и внешний обмен информацией 6.5.2 и 6.5.3 5.6.1 и 5.6.2   1.6
  Управлять документацией СМБПП 6.6 и 5.4 4.2 Пункт 5.7 1.7
  Запланировать действия в случае чрезвычайных ситуаций и возможных аварий 5.3 5.7 Пункт 5.8 1.8
Создание программ PRP
  Определить программы PRP, необходимые организации 5.5 7.2 ХАССП, введение 2.1
  Провести анализ имеющихся в организации программ PRP (применимых для этой организации) 5.5 7.2 ХАССП, введение 2.2
  Разработать план действий (внедрения) 5.5 7.2   2.3
  Убедиться, что установленные программы PRP применены эффективно 5.11 7.8 а) ХАССП, введение 2.4
  Разработать механизмы прослеживаемости продукции 5.12 7.9 Пункты 5.7 и 5.8 2.5
Планирование управления опасностями
  Назначить руководителя группы безопасности пищевой продукции 5.1.3 5.5 ХАССП, шаг 1 3.1
  Создать группу безопасности пищевой продукции 5.2 и 5.6 6.2.1 и 7.3.2 ХАССП, шаг 1 3.1
  Обеспечить наличие информации для проведения анализа опасностей в отношении продукции 5.6 7.3.3 ХАССП, шаг 2 3.2
  Предоставить информацию, необходимую для проведения анализа опасностей в отношении предполагаемого использования продукции 5.6 7.3.4 ХАССП, шаг 3 3.2
  Составить технологическую схему 5.6 7.3.5.1 ХАССП, шаг 4 3.3
  Описать этапы процесса и мероприятия по управлению 5.6 7.3.5.2 ХАССП, шаг 4 3.3
  Идентифицировать опасности, связанные с пищевой продукцией 5.7.2 7.4.2.1 ХАССП, принцип 1/шаг 6 3.4
  Определить приемлемые уровни идентифицированных опасностей в конечном продукте 5.7.2 7.4.2.2 ХАССП, принцип 1/шаг 6 3.4
  Провести оценку опасностей 5.7.3 7.3.4 ХАССП, принцип 1/шаг 6 3.5
  Выбрать и оценить мероприятия по управлению или их комбинации 5.7.4 7.4.4 ХАССП, принцип 1/шаг 6 3.6
  Валидировать мероприятия по управлению или их комбинации 5.8 8.2   3.7
  Разделить мероприятия по управлению и отнести к ККТ или программам PRPo 5.7.4 и 5.9.2 7.4.4 и 7.6.2 ХАССП, принцип 2/шаг 7  
  Установить для ККТ критические пределы 5.9.3 7.6.3 ХАССП, принцип 3/шаг 8  
  Установить пределы результативного воздействия для программ PRPo 5.10 7.5    
  Установить процедуры мониторинга для ККТ 5.9.4 7.6.4 ХАССП, принцип 4/шаг 9  
  Установить процедуры мониторинга для программ PRPo 5.10 7.5    
  Установить порядок проведения коррекций и корректирующих действий для ККТ и программ PRPo 5.10, 5.9.5 и 6.3 7.5, 7.6.5, 7.10.1 и 7.10.2 ХАССП, принцип 5/шаг 10 3.9
  Актуализировать предварительную информацию 5.6 7.7   3.10
  Установить процедуры верификации 5.11 7.8 ХАССП, принцип 6/шаг 6  
  Установить систему прослеживания 5.12 7.9    
  Установить порядок обращения с потенциально опасной продукцией 6.4 7.10.3 Пункт 5.8  
  Установить процедуры по изъятию/отзыву 6.4 7.10.4 Пункт 5.8 1.9
Внедрение и функционирование СМБПП
  Управлять, контролировать и документировать мероприятия по управлению 5.10 и 5.9 7.5 и 7.6 ХАССП, принцип 7/шаг 12 3.8
  Проводить коррекции и корректирующие действия, включая действия с потенциально опасной продукцией и ее изъятие при необходимости 6.3 и 6.4 7.10 ХАССП, принцип 5/шаг 10 и пункт 5.8 3.9
  Верифицировать СМБПП 5.11 и 7.3 7.8 и 8.4 ХАССП, принцип 6/шаг 6 4.11
  Тестировать процедуры изъятия/отзыва продукции 6.4 7.10.4   1.9
  Провести внутренний аудит функционирования организации и действий, оказывающих влияние на пищевую безопасность 5.11 и 7.3 7.8 и 8.4.1   4.2
  Проверять и анализировать полученные результаты 5.11 и 7.3 7.8, 8.3, 8.4.2 и 8.4.3 ХАССП, принцип 6/шаг 6 4.3
  Оценивать общие результаты деятельности организации и принятые решения по улучшению СМБПП: анализ со стороны руководства 8.1 и 8.2.2 5.8 и 8.5.2   4.4
<a> В настоящей графе ссылки на пункты относятся к основному тексту CAC/RCP 1-1969; ссылки на принципы и шаги ХАССП относятся к приложению к CAC/RCP 1-1969 "Системы и принципы применения анализа рисков и критических контрольных точек (ХАССП)"

Приложение B
(справочное)

УЛУЧШЕНИЕ ЧЕРЕЗ ОБУЧЕНИЕ

Организации для достижения устойчивого успеха в СМБПП необходимо принять технологии "Организованное обучение" и "Обучение, которое объединяет возможности людей и организации".

"Организованное обучение" предполагает:

- сбор информации, касающейся СМБПП, из различных внутренних и внешних событий и источников, в том числе историй успеха и неудач;

- получение четкой картины происходящего через углубленный анализ собранной информации.

"Обучение, которое объединяет возможности людей и организации" достигается путем объединения знаний, мышления и моделей поведения сотрудников с ценностями организации. Это предполагает внимание к:

- ценностям организации, основанным на ее миссии, видении и стратегиях;

- поддержке инициативы в обучении, демонстрации лидерства через поведение высшего руководства;

- стимуляции налаживания контактов, подключения, интерактивности и обмена знаниями как внутри, так и за пределами организации;

- поддержанию системы обучения и обмену знаниями;

- признанию, поддержке и поощрению улучшений компетентности персонала через процессы обучения и обмена знаниями;

- одобрению креативности, поддержке многообразия мнений различных работников в организации.

Быстрый доступ к таким знаниям и их использование может повысить способность организации управлять и поддерживать ее устойчивый успех.

Приложение C
(справочное)

ВОВЛЕЧЕНИЕ И МОТИВАЦИЯ ЧЕРЕЗ ОБУЧЕНИЕ

Для повышения вовлеченности и мотивации персонала организации следует рассмотреть такие мероприятия, как разработка процесса обмена знаниями и использования компетентности персонала, например схема сбора идей по улучшению:

- внедрение системы надлежащего признания и вознаграждения, основанной на индивидуальных оценках достижений персонала;

- создание системы квалификации опыта и планирования карьеры, чтобы содействовать личностному развитию;

- постоянное проведение анализа уровня удовлетворенности, потребностей и ожиданий персонала;

- предоставление возможностей для наставничества и коучинга (обучающей деятельности).

Чтобы гарантировать наличие у сотрудников необходимой компетентности в организации должен быть установлен и поддерживаться план развития персонала, а также связанные с ним процессы. Все это должно помогать организации выявлять, развивать и улучшать компетентность своих сотрудников и предоставлять возможности для обучения в их собственных интересах, а также для поддержания жизнеспособности организации и установления и поддержания процессов обновления и улучшения:

- выявление профессиональных и личностных компетенций, в которых организация может нуждаться в краткосрочной и долгосрочной перспективе в соответствии со своей миссией, видением, стратегией, политикой и целями безопасности пищевой продукции;

- выявление доступных в настоящее время в организации компетенций и пробелов между тем, что доступно, и тем, что необходимо в текущий момент и может потребоваться в будущем;

- внедрение мер для улучшения и/или приобретения компетенций, чтобы закрыть пробелы;

- анализ и оценка эффективности принятых мер, чтобы гарантировать, что необходимые компетенции были приобретены, а также поддержание компетенций, которые были приобретены.

Приложение ДА
(справочное)

СВЕДЕНИЯ О СООТВЕТСТВИИ ССЫЛОЧНЫХ МЕЖДУНАРОДНЫХ СТАНДАРТОВ НАЦИОНАЛЬНЫМ И МЕЖГОСУДАРСТВЕННЫМ СТАНДАРТАМ

Таблица ДА1

Обозначение ссылочного международного стандарта Степень соответствия Обозначение и наименование соответствующего национального стандарта
ISO 22000:2005 IDT ГОСТ Р ИСО 22000-2007 "Системы менеджмента безопасности пищевой продукции. Требования к организациям, участвующим в цепи создания пищевой продукции"
Примечание - В настоящей таблице использовано следующее условное обозначение степени соответствия стандартов:
- IDT - идентичные стандарты

БИБЛИОГРАФИЯ

[1] ISO 9001, Quality management systems - Requirements
[2] ISO 9004, Managing for the sustained success of an organization - A quality management approach
[3] ISO 10015, Quality management - Guidelines for training
[4] ISO 14001, Environmental management systems - Requirements with guidance for use
[5] ISO/IEC 17025, General requirements for the competence of testing and calibration laboratories
[6] ISO/TS 22002 (all parts), Prerequisite programmes on food safety
[7] ISO/TS 22003:2013, Food safety management systems - Requirements for bodies providing audit and certification of food safety management systems
[8] ISO 22005:2007, Traceability in the feed and food chain - General principles and basic requirements for system design and implementation
[9] ISO 28000, Specification for security management systems for the supply chain
[10] Handbook ISO, ISO 22000 Food safety management systems. An easy-to-use checklist for small business. Are you ready? ISO 2006
[11] Handbook ISO, How to use ISO 22000? ISO 2013
[12] CAC/GL 69:2008, Guidelines for the validation of food safety control measures
[13] CAC/RCP 1-1969, Recommended International Code of Practice - General Principles of Food Hygiene [incorporates Hazard Analysis and Critical Control Point (HACCP) system and guidelines for its application]
[14] Procedural Manual of the Codex Alimentarius Commission
[15] Book No. 7, Microorganisms in Foods - Microbiological testing in Food Safety Management, ICMSF (International Commission on Microbiological Specifications for Foods)
[16] Book No. 8, Microorganisms in Foods - Use of data for assessing process control and products acceptance and the Codex procedural manual, ICMSF (International Commission on Microbiological Specifications for Foods)