Приказ ФНС РФ от 30.12.2019 N ММВ-7-14/677@

"Об утверждении рекомендуемых форматов и справочников в целях формирования и ведения единого реестра субъектов малого и среднего предпринимательства - получателей поддержки и о внесении изменений в Приказ ФНС России от 26 августа 2014 года N ММВ-7-6/433@ "Об утверждении перечня классификаторов (справочников), используемых в автоматизированных информационных системах ФНС России"
Редакция от 06.11.2020 — Действует с 06.11.2020
Показать изменения

ФЕДЕРАЛЬНАЯ НАЛОГОВАЯ СЛУЖБА

ПРИКАЗ
от 30 декабря 2019 г. N ММВ-7-14/677@

ОБ УТВЕРЖДЕНИИ РЕКОМЕНДУЕМЫХ ФОРМАТОВ И СПРАВОЧНИКОВ В ЦЕЛЯХ ФОРМИРОВАНИЯ И ВЕДЕНИЯ ЕДИНОГО РЕЕСТРА СУБЪЕКТОВ МАЛОГО И СРЕДНЕГО ПРЕДПРИНИМАТЕЛЬСТВА - ПОЛУЧАТЕЛЕЙ ПОДДЕРЖКИ И О ВНЕСЕНИИ ИЗМЕНЕНИЙ В ПРИКАЗ ФНС РОССИИ ОТ 26 АВГУСТА 2014 ГОДА N ММВ-7-6/433@ "ОБ УТВЕРЖДЕНИИ ПЕРЕЧНЯ КЛАССИФИКАТОРОВ (СПРАВОЧНИКОВ), ИСПОЛЬЗУЕМЫХ В АВТОМАТИЗИРОВАННЫХ ИНФОРМАЦИОННЫХ СИСТЕМАХ ФНС РОССИИ"

(в ред. Приказов ФНС РФ от 15.06.2020 N ЕД-7-14/383@, от 06.11.2020 N ЕД-7-14/798@)

В соответствии со статьей 2 Федерального закона от 2 августа 2019 года N 279-ФЗ "О внесении изменений в Федеральный закон "О развитии малого и среднего предпринимательства в Российской Федерации" в целях формирования единого реестра субъектов малого и среднего предпринимательства - получателей поддержки" и частью 5 статьи 8 Федерального закона от 24 июля 2007 года N 209-ФЗ "О развитии малого и среднего предпринимательства в Российской Федерации" в редакции указанного Федерального закона от 2 августа 2019 года N 279-ФЗ, вступающей в силу с 20 декабря 2020 года, в целях формирования и ведения Единого реестра субъектов малого и среднего предпринимательства - получателей поддержки приказываю:

1. Утвердить:

1.1. Рекомендуемый формат представления в электронной форме сведений федеральными органами исполнительной власти, органами исполнительной власти субъектов Российской Федерации, органами местного самоуправления, корпорацией развития малого и среднего предпринимательства, ее дочерними обществами, организациями, образующими инфраструктуру поддержки субъектов малого и среднего предпринимательства, в целях формирования и ведения Единого реестра субъектов малого и среднего предпринимательства - получателей поддержки согласно приложению N 1 к настоящему приказу;

1.2. Рекомендуемый формат представления в электронной форме сведений по факту приема и обработки файлов, представленных федеральными органами исполнительной власти, органами исполнительной власти субъектов Российской Федерации, органами местного самоуправления, корпорацией развития малого и среднего предпринимательства, ее дочерними обществами, организациями, образующими инфраструктуру поддержки субъектов малого и среднего предпринимательства, в целях формирования и ведения Единого реестра субъектов малого и среднего предпринимательства - получателей поддержки, согласно приложению N 2 к настоящему приказу;

1.3. Справочник федеральных органов исполнительной власти, органов исполнительной власти субъектов Российской Федерации, органов местного самоуправления, корпорации развития малого и среднего предпринимательства, ее дочерних обществ, организаций, образующих инфраструктуру поддержки субъектов малого и среднего предпринимательства, представляющих сведения в целях формирования и ведения Единого реестра субъектов малого и среднего предпринимательства - получателей поддержки (СПРМСП-ПП), согласно приложению N 3 к настоящему приказу;

1.4. Справочник форм и видов поддержки, предоставленной федеральными органами исполнительной власти, органами исполнительной власти субъектов Российской Федерации, органами местного самоуправления, корпорацией развития малого и среднего предпринимательства, ее дочерними обществами, организациями, образующими инфраструктуру поддержки субъектов малого и среднего предпринимательства (СФВРМСП-ПП), согласно приложению N 4 к настоящему приказу.

2. Перечень классификаторов (справочников), используемых в автоматизируемых информационных системах ФНС России, утвержденный приказом ФНС России от 26 августа 2014 года N ММВ-7-6/433@ "Об утверждении перечня классификаторов (справочников), используемых в автоматизированных информационных системах ФНС России", дополнить информацией согласно приложению N 5 к настоящему приказу.

3. Управлению информационных технологий (Т.В. Матвеева) совместно с Управлением интерактивных сервисов (О.Н. Чепурина) обеспечить размещение информации, указанной в пункте 2 настоящего приказа, на Интранет-портале ФНС России.

4. Управлению регистрации и учета налогоплательщиков (В.Г. Колесников) обеспечить ведение справочников, указанных в пунктах 1.3 и 1.4 настоящего приказа.

5. Контроль за исполнением настоящего приказа возложить на заместителя руководителя Федеральной налоговой службы, координирующего работу по созданию, развитию, сопровождению и эксплуатации автоматизированной информационной системы Федеральной налоговой службы, и на заместителя руководителя Федеральной налоговой службы, координирующего работу по формированию и ведению Единого реестра субъектов малого и среднего предпринимательства - получателей поддержки.

Руководитель
Федеральной налоговой службы
М.В. МИШУСТИН

Приложение N 1

УТВЕРЖДЕН
приказом ФНС России
от "__" ________ 20__ г. N __

РЕКОМЕНДУЕМЫЙ ФОРМАТ ПРЕДСТАВЛЕНИЯ В ЭЛЕКТРОННОЙ ФОРМЕ СВЕДЕНИЙ ФЕДЕРАЛЬНЫМИ ОРГАНАМИ ИСПОЛНИТЕЛЬНОЙ ВЛАСТИ, ОРГАНАМИ ИСПОЛНИТЕЛЬНОЙ ВЛАСТИ СУБЪЕКТОВ РОССИЙСКОЙ ФЕДЕРАЦИИ, ОРГАНАМИ МЕСТНОГО САМОУПРАВЛЕНИЯ, КОРПОРАЦИЕЙ РАЗВИТИЯ МАЛОГО И СРЕДНЕГО ПРЕДПРИНИМАТЕЛЬСТВА, ЕЕ ДОЧЕРНИМИ ОБЩЕСТВАМИ, ОРГАНИЗАЦИЯМИ, ОБРАЗУЮЩИМИ ИНФРАСТРУКТУРУ ПОДДЕРЖКИ СУБЪЕКТОВ МАЛОГО И СРЕДНЕГО ПРЕДПРИНИМАТЕЛЬСТВА, В ЦЕЛЯХ ФОРМИРОВАНИЯ И ВЕДЕНИЯ ЕДИНОГО РЕЕСТРА СУБЪЕКТОВ МАЛОГО И СРЕДНЕГО ПРЕДПРИНИМАТЕЛЬСТВА - ПОЛУЧАТЕЛЕЙ ПОДДЕРЖКИ

(в ред. Приказа ФНС РФ от 06.11.2020 N ЕД-7-14/798@)

I. ОБЩИЕ ПОЛОЖЕНИЯ

1. Настоящий формат описывает требования к XML файлам (далее - файл обмена) передачи сведений в электронной форме в ФНС России федеральными органами исполнительной власти, органами исполнительной власти субъектов Российской Федерации, органами местного самоуправления, корпорацией развития малого и среднего предпринимательства, ее дочерними обществами, организациями, образующими инфраструктуру поддержки субъектов малого и среднего предпринимательства (далее - поставщики), с целью формирования Единого реестра субъектов малого и среднего предпринимательства - получателей поддержки (далее - реестр).

2. Номер версии настоящего формата 4.01, часть 213_21.

II. ОПИСАНИЕ ФАЙЛА ОБМЕНА

3. Имя файла обмена должно иметь следующий вид:

R_T_P_O_GGGGMMDD_N, где:

R_T - префикс, принимающий значение VO_VEDMSPPP;

P - идентификатор получателя информации, принимает значение 9965 (МИ ЦОД ФНС России);

O - идентификатор отправителя информации, имеет вид:

для организаций - девятнадцатиразрядный код (идентификационный номер налогоплательщика (далее - ИНН) и код причины постановки на учет (далее - КПП) организации (обособленного подразделения);

GGGG - год формирования передаваемого файла, MM - месяц, DD - день;

N - идентификационный номер файла. (Длина - от 1 до 36 знаков. Идентификационный номер файла должен обеспечивать уникальность файла).

Расширение имени файла - xml. Расширение имени файла может указываться как строчными, так и прописными буквами.

Параметры первой строки файла обмена

Первая строка XML файла должна иметь следующий вид:

<?xml version ="1.0" encoding ="windows-1251"?>

Имя файла, содержащего схему файла обмена

Имя файла, содержащего XML схему файла обмена, должно иметь следующий вид:

VO_VEDMSPPP_2_213_21_04_01_xx, где xx - номер версии схемы.

Расширение имени файла - xsd.

XML схема файла обмена приводится отдельным файлом.

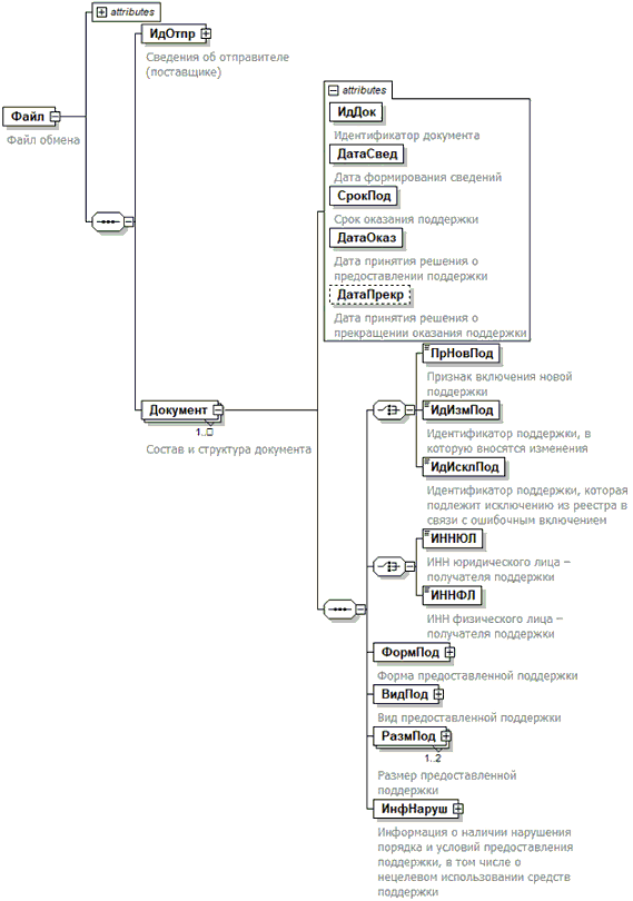
4. Логическая модель файла обмена представлена в виде диаграммы структуры файла обмена на рисунке 1 настоящего формата. Элементами логической модели файла обмена являются элементы и атрибуты XML файла. Перечень структурных элементов логической модели файла обмена и сведения о них приведены в таблицах 4.1 - 4.8 настоящего формата.

Для каждого структурного элемента логической модели файла обмена приводятся следующие сведения:

наименование элемента. Приводится полное наименование элемента <1>;

<1> В строке таблицы могут быть описаны несколько элементов, наименования которых разделены символом "|". Такая форма записи применяется при наличии в файле обмена только одного элемента из описанных в этой строке.

сокращенное наименование (код) элемента. Приводится сокращенное наименование элемента. Синтаксис сокращенного наименования должен удовлетворять спецификации XML;

признак типа элемента. Может принимать следующие значения: "С" - сложный элемент логической модели (содержит вложенные элементы), "П" - простой элемент логической модели, реализованный в виде элемента XML файла, "А" - простой элемент логической модели, реализованный в виде атрибута элемента XML файла. Простой элемент логической модели не содержит вложенные элементы;

формат элемента. Формат элемента представляется следующими условными обозначениями: Т - символьная строка; N - числовое значение (целое или дробное).

Формат символьной строки указывается в виде T(n-k) или T(=k), где: n - минимальное количество знаков, k - максимальное количество знаков, символ "-" - разделитель, символ "=" означает фиксированное количество знаков в строке. В случае, если минимальное количество знаков равно 0, формат имеет вид T(0-k). В случае, если максимальное количество знаков не ограничено, формат имеет вид T(n-).

Формат числового значения указывается в виде N(m.k), где: m - максимальное количество знаков в числе, включая целую и дробную часть числа без разделяющей десятичной точки и знака (для отрицательного числа), k - максимальное число знаков дробной части числа. Если число знаков дробной части числа равно 0 (то есть число целое), то формат числового значения имеет вид N(m).

Для простых элементов, являющихся базовыми в XML, например, элемент с типом "date", поле "Формат элемента" не заполняется. Для таких элементов в поле "Дополнительная информация" указывается тип базового элемента;

признак обязательности элемента определяет обязательность наличия элемента (совокупности наименования элемента и его значения) в файле обмена. Признак обязательности элемента может принимать следующие значения: "О" - наличие элемента в файле обмена обязательно; "Н" - наличие элемента в файле обмена необязательно, то есть элемент может отсутствовать. Если элемент принимает ограниченный перечень значений (по классификатору, кодовому словарю и тому подобному), то признак обязательности элемента дополняется символом "К". Например, "ОК". В случае, если количество реализаций элемента может быть более одной, то признак обязательности элемента дополняется символом "М". Например, "НМ" или "ОКМ".

К вышеперечисленным признакам обязательности элемента может добавляться значение "У" в случае описания в XML схеме условий, предъявляемых к элементу в файле обмена, описанных в графе "Дополнительная информация". Например, "НУ" или "ОКУ";

дополнительная информация содержит, при необходимости, требования к элементу файла обмена, не указанные ранее. Для сложных элементов указывается ссылка на таблицу, в которой описывается состав данного элемента. Для элементов, принимающих ограниченный перечень значений из классификатора (кодового словаря и тому подобного), указывается соответствующее наименование классификатора (кодового словаря и тому подобного) или приводится перечень возможных значений. Для классификатора (кодового словаря и тому подобного) может указываться ссылка на его местонахождение. Для элементов, использующих пользовательский тип данных, указывается наименование типового элемента.

Рисунок 1. Диаграмма структуры файла обмена

Таблица 4.1

Файл обмена (Файл)

Наименование элемента Сокращенное наименование (код) элемента Признак типа элемента Формат элемента Признак обязательности элемента Дополнительная информация
Идентификатор файла ИдФайл А T(1-255) ОУ Содержит (повторяет) имя сформированного файла (без расширения)
Версия формата ВерсФорм А T(1-5) О Принимает значение: 4.01
Тип информации ТипИнф А T(1-50) О Принимает значение: РМСП_ПП_ПОДДЕРЖ
Версия передающей программы ВерсПрог А T(1-40) Н  
Количество документов КолДок А N(9) О Указывает количество повторений элемента <Документ>.
Принимает значение от 1 и более
Сведения об отправителе (поставщике) ИдОтпр С   О Состав элемента представлен в таблице 4.2
Состав и структура документа Документ С   ОМ Состав элемента представлен в таблице 4.3

Таблица 4.2

Сведения об отправителе (поставщике) (ИдОтпр)

Наименование элемента Сокращенное наименование (код) элемента Признак типа элемента Формат элемента Признак обязательности элемента Дополнительная информация
ИНН организации - поставщика сведений ИННЮЛ А T(=10) О Типовой элемент <ИННЮЛТип>
Должность ответственного лица ДолжОтв А T(1-100) Н  
Номер контактного телефона Тлф А T(1-20) Н  
E-mail E-mail А T(1-45) Н  
Фамилия, имя, отчество ответственного лица ФИООтв С   О Типовой элемент <ФИОТип>.
Состав элемента представлен в таблице 4.8

Таблица 4.3

Состав и структура документа (Документ)

Наименование элемента Сокращенное наименование (код) элемента Признак типа элемента Формат элемента Признак обязательности элемента Дополнительная информация
Идентификатор документа ИдДок А T(1-36) О Рекомендуется использовать глобально уникальный идентификатор (GUID)
Дата формирования сведений ДатаСвед А   О Типовой элемент <xs:date>
Срок оказания поддержки СрокПод А   О Типовой элемент <xs:date>
Дата принятия решения о предоставлении поддержки ДатаОказ А   О Типовой элемент <xs:date>
Дата принятия решения о прекращении оказания поддержки ДатаПрекр А   Н Типовой элемент <xs:date>
Признак включения новой поддержки | ПрНовПод П T(=1) ОК Принимает значение:
1 - сведения о новой поддержке для включения в РМСП-ПП
Идентификатор поддержки, в которую вносятся изменения | ИдИзмПод П T(1-36) О  
Идентификатор поддержки, которая подлежит исключению из реестра в связи с ошибочным включением ИдИсклПод П T(1-36) О  
ИНН юридического лица - получателя поддержки | ИННЮЛ П T(=10) О Типовой элемент <ИННЮЛТип>
ИНН физического лица - получателя поддержки ИННФЛ П T(=12) О Типовой элемент <ИННФЛТип>
Форма предоставленной поддержки ФормПод С   О Состав элемента представлен в таблице 4.4
Вид предоставленной поддержки ВидПод С   О Состав элемента представлен в таблице 4.5
Размер предоставленной поддержки РазмПод С   ОМ Состав элемента представлен в таблице 4.6.
Количество повторений элемента <РазмПод> принимает значение 1 для всех видов поддержки, кроме имущественной. Для имущественной поддержки количество повторений принимает значение 2
Информация о наличии нарушения порядка и условий предоставления поддержки, в том числе о нецелевом использовании средств поддержки ИнфНаруш С   О Состав элемента представлен в таблице 4.7

Таблица 4.4

Форма предоставленной поддержки (ФормПод)

Наименование элемента Сокращенное наименование (код) элемента Признак типа элемента Формат элемента Признак обязательности элемента Дополнительная информация
Код формы предоставленной поддержки КодФорм А T(=4) ОК Принимает значение кода формы поддержки по Справочнику форм и видов поддержки СФВРМСП-ПП
Наименование формы предоставленной поддержки НаимФорм А T(1-100) ОК Принимает значение наименования формы поддержки по Справочнику форм и видов поддержки СФВРМСП-ПП

Таблица 4.5

Вид предоставленной поддержки (ВидПод)

Наименование элемента Сокращенное наименование (код) элемента Признак типа элемента Формат элемента Признак обязательности элемента Дополнительная информация
Код вида предоставленной поддержки КодВид А T(=4) ОК Принимает значение кода вида поддержки по Справочнику форм и видов поддержки СФВРМСП-ПП
Наименование вида предоставленной поддержки НаимВид А T(1-200) ОК Принимает значение наименования вида поддержки по Справочнику форм и видов поддержки СФВРМСП-ПП

Таблица 4.6

Размер предоставленной поддержки (РазмПод)

Наименование элемента Сокращенное наименование (код) элемента Признак типа элемента Формат элемента Признак обязательности элемента Дополнительная информация
Размер поддержки РазмПод А N(11.2) О Принимает значение 1 при значении элемента <ЕдПод> = 5
Единица измерения поддержки ЕдПод А T(=1) ОК Принимает значение:
1 - рубль |
2 - квадратный метр |
3 - час |
4 - процент |
5 - единица

Таблица 4.7

Информация о наличии нарушения порядка и условий предоставления поддержки, в том числе о нецелевом использовании средств поддержки (ИнфНаруш)

Наименование элемента Сокращенное наименование (код) элемента Признак типа элемента Формат элемента Признак обязательности элемента Дополнительная информация
Информация о наличии нарушения порядка и условий предоставления поддержки ИнфНаруш А T(=1) ОК Принимает значение:
1 - да |
2 - нет
Информация о нецелевом использовании средств поддержки ИнфНецел А T(=1) ОК Принимает значение:
1 - да |
2 - нет
Всегда принимает значение = 2, если элемент <ИнфНаруш> = 2

Таблица 4.8

Фамилия, имя, отчество (ФИОТип)

Наименование элемента Сокращенное наименование (код) элемента Признак типа элемента Формат элемента Признак обязательности элемента Дополнительная информация
Фамилия Фамилия А T(1-60) О  
Имя Имя А T(1-60) О  
Отчество Отчество А T(1-60) Н  

Приложение N 2

УТВЕРЖДЕН
приказом ФНС России
от "__" ________ 20__ г. N __

РЕКОМЕНДУЕМЫЙ ФОРМАТ ПРЕДСТАВЛЕНИЯ В ЭЛЕКТРОННОЙ ФОРМЕ СВЕДЕНИЙ ПО ФАКТУ ПРИЕМА И ОБРАБОТКИ ФАЙЛОВ, ПРЕДСТАВЛЕННЫХ ФЕДЕРАЛЬНЫМИ ОРГАНАМИ ИСПОЛНИТЕЛЬНОЙ ВЛАСТИ, ОРГАНАМИ ИСПОЛНИТЕЛЬНОЙ ВЛАСТИ СУБЪЕКТОВ РОССИЙСКОЙ ФЕДЕРАЦИИ, ОРГАНАМИ МЕСТНОГО САМОУПРАВЛЕНИЯ, КОРПОРАЦИЕЙ РАЗВИТИЯ МАЛОГО И СРЕДНЕГО ПРЕДПРИНИМАТЕЛЬСТВА, ЕЕ ДОЧЕРНИМИ ОБЩЕСТВАМИ, ОРГАНИЗАЦИЯМИ, ОБРАЗУЮЩИМИ ИНФРАСТРУКТУРУ ПОДДЕРЖКИ СУБЪЕКТОВ МАЛОГО И СРЕДНЕГО ПРЕДПРИНИМАТЕЛЬСТВА, В ЦЕЛЯХ ФОРМИРОВАНИЯ И ВЕДЕНИЯ ЕДИНОГО РЕЕСТРА СУБЪЕКТОВ МАЛОГО И СРЕДНЕГО ПРЕДПРИНИМАТЕЛЬСТВА - ПОЛУЧАТЕЛЕЙ ПОДДЕРЖКИ

I. ОБЩИЕ ПОЛОЖЕНИЯ

1.1. Настоящий документ описывает требования к XML файлам передачи данных по результатам контроля файлов обмена со сведениями, представленными поставщиками в целях формирования и ведения Единого реестра субъектов малого и среднего предпринимательства - получателей поддержки, в электронной форме.

1.2. Номер версии настоящего формата 4.01, часть 213_21.

II. ОПИСАНИЕ ФАЙЛА ОБМЕНА

2.1. Имя файла обмена должно иметь следующий вид:

R_T_P_O_GGGGMMDD_N, где:

R_T - префикс, принимающий значение VO_REZMSPPP;

P - идентификатор получателя информации, для юридических лиц принимает значение девятнадцатиразрядного кода (ИНН и КПП юридического лица (его обособленного подразделения);

O - идентификатор отправителя информации, принимает значение 9965 (МИ ФНС России по ЦОД);

GGGG - год формирования передаваемого файла, MM - месяц, DD - день;

N - идентификационный номер файла (длина - от 1 до 36 знаков; идентификационный номер файла должен обеспечивать уникальность файла).

Расширение имени файла - xml. Расширение имени файла может указываться как строчными, так и прописными буквами.

Параметры первой строки файла обмена

Первая строка XML файла должна иметь следующий вид:

<?xml version ="1.0" encoding ="windows-1251"?>

Имя файла, содержащего схему файла обмена

Имя файла, содержащего XSD схему файла обмена, должно иметь следующий вид:

VO_REZMSPPP_2_213_21_04_01_xx, где xx - номер версии схемы.

Расширение имени файла - xsd.

XML схема файла обмена приводится отдельным файлом и размещается на официальном сайте Федеральной налоговой службы.

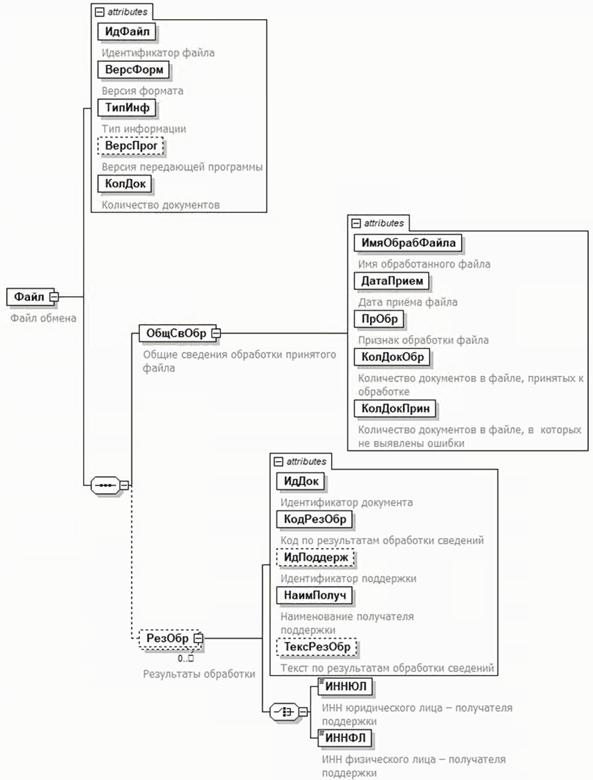
2.2. Логическая модель файла обмена представлена в виде диаграммы структуры файла обмена на рисунке 1 настоящего формата. Элементами логической модели файла обмена являются элементы и атрибуты XML файла. Перечень структурных элементов логической модели файла обмена и сведения о них приведены в таблицах 4.1 - 4.3 настоящего формата.

Для каждого структурного элемента логической модели файла обмена приводятся следующие сведения:

наименование элемента - приводится полное наименование элемента <1>;

<1> В строке таблицы могут быть описаны несколько элементов, наименования которых разделены символом "|". Такая форма записи применяется при наличии в файле обмена только одного элемента из описанных в этой строке.

сокращенное наименование (код) элемента - приводится сокращенное наименование элемента. Синтаксис сокращенного наименования должен удовлетворять спецификации XML;

признак типа элемента - принимаются следующие значения: "С" - сложный элемент логической модели (содержит вложенные элементы), "П" - простой элемент логической модели, реализованный в виде элемента XML файла, "А" - простой элемент логической модели, реализованный в виде атрибута элемента XML файла. Простой элемент логической модели не содержит вложенные элементы;

формат элемента - формат элемента представляется следующими условными обозначениями: T - символьная строка; N - числовое значение (целое или дробное).

Формат символьной строки указывается в виде T(n-k) или T(=k), где: n - минимальное количество знаков, k - максимальное количество знаков, символ "-" - разделитель, символ "=" означает фиксированное количество знаков в строке. В случае, если минимальное количество знаков равно 0, формат имеет вид T(0-k). В случае, если максимальное количество знаков не ограничено, формат имеет вид T(n-).

Формат числового значения указывается в виде N(m.k), где: m - максимальное количество знаков в числе, включая целую и дробную часть числа без разделяющей десятичной точки и знака (для отрицательного числа), k - максимальное число знаков дробной части числа. Если число знаков дробной части числа равно 0 (то есть число целое), то формат числового значения имеет вид N(m).

Для простых элементов, являющихся базовыми в XML, например, элемент с типом "date", поле "Формат элемента" не заполняется. Для таких элементов в поле "Дополнительная информация" указывается тип базового элемента;

признак обязательности элемента определяет обязательность наличия элемента (совокупности наименования элемента и его значения) в файле обмена. Признак обязательности элемента может принимать следующие значения: "О" - наличие элемента в файле обмена обязательно; "Н" - наличие элемента в файле обмена необязательно, то есть элемент может отсутствовать. Если элемент принимает ограниченный перечень значений (по классификатору, кодовому словарю и тому подобному), то признак обязательности элемента дополняется символом "К". Например, "ОК". В случае, если количество реализаций элемента может быть более одной, то признак обязательности элемента дополняется символом "М". Например, "НМ" или "ОКМ".

К вышеперечисленным признакам обязательности элемента может добавляться значение "У" в случае описания в XML схеме условий, предъявляемых к элементу в файле обмена, описанных в графе "Дополнительная информация". Например, "НУ" или "ОКУ";

дополнительная информация содержит, при необходимости, требования к элементу файла обмена, не указанные ранее. Для сложных элементов указывается ссылка на таблицу, в которой описывается состав данного элемента. Для элементов, принимающих ограниченный перечень значений из классификатора (кодового словаря и тому подобного), указывается соответствующее наименование классификатора (кодового словаря и тому подобного) или приводится перечень возможных значений. Для классификатора (кодового словаря и тому подобного) может указываться ссылка на его местонахождение. Для элементов, использующих пользовательский тип данных, указывается наименование типового элемента.

Рис. 1. Диаграмма структуры файла обмена

Таблица 4.1

Файл обмена (Файл)

Наименование элемента Сокращенное наименование (код) элемента Признак типа элемента Формат элемента Признак обязательности элемента Дополнительная информация
Идентификатор файла ИдФайл А T(1-255) ОУ Содержит (повторяет) имя сформированного файла (без расширения)
Версия формата ВерсФорм А T(1-5) О Принимает значение: 4.01
Тип информации ТипИнф А T(1-50) О Принимает значение: РМСП_ПП_РЕЗ
Версия передающей программы ВерсПрог А T(1-40) Н  
Количество документов КолДок А N(9) О Указывает количество повторений элемента <РезОбр>.
Принимает значение от 0 и более
Общие сведения обработки принятого файла ОбщСвОбр С   О Состав элемента представлен в таблице 4.2
Результаты обработки РезОбр С   НМ Состав элемента представлен в таблице 4.3

Таблица 4.2

Общие сведения обработки принятого файла (ОбщСвОбр)

Наименование элемента Сокращенное наименование (код) элемента Признак типа элемента Формат элемента Признак обязательности элемента Дополнительная информация
Имя обработанного файла ИмяОбрабФайла А T(1-255) О Приводится значение элемента "Идентификатор файла" из обработанного файла
Дата приема файла ДатаПрием А   О Типовой элемент <xs:date>
Признак обработки файла ПрОбр А T(=2) ОК Принимает значение:
01 - файл принят |
02 - файл не принят
Количество документов в файле, принятых к обработке КолДокОбр А N(9) О Принимает значение от 0 и более
Количество документов в файле, в которых не выявлены ошибки КолДокПрин А N(9) О Принимает значение от 0 и более

Таблица 4.3

Результаты обработки (РезОбр)

Наименование элемента Сокращенное наименование (код) элемента Признак типа элемента Формат элемента Признак обязательности элемента Дополнительная информация
Идентификатор документа ИдДок А T(1-36) О Идентификатор документа в исходном файле, представленном для обработки
Код по результатам обработки сведений КодРезОбр А T(=2) ОК Принимает значение:
01 - требования к формату выполнены |
02 - требования к формату не выполнены
Идентификатор поддержки ИдПоддерж А T(1-36) Н Элемент является обязательным при значении элемента <ПрОбр> = 01 (из таблицы 4.2)
Наименование получателя поддержки НаимПолуч А T(1-1000) О Указывается наименование ЮЛ или ФИО ФЛ - получателя поддержки
Текст по результатам обработки сведений ТексРезОбр А T(1-255) Н Элемент является обязательным при значении элемента <КодРезОбр> = 02
ИНН юридического лица - получателя поддержки | ИННЮЛ П T(=10) О Типовой элемент <ИННЮЛТип>
ИНН физического лица - получателя поддержки ИННФЛ П T(=12) О Типовой элемент <ИННФЛТип>

Приложение N 3

УТВЕРЖДЕН
приказом ФНС России
от "__" ________ 2019 г. N __

СПРАВОЧНИК ФЕДЕРАЛЬНЫХ ОРГАНОВ ИСПОЛНИТЕЛЬНОЙ ВЛАСТИ, ОРГАНОВ ИСПОЛНИТЕЛЬНОЙ ВЛАСТИ СУБЪЕКТОВ РОССИЙСКОЙ ФЕДЕРАЦИИ, ОРГАНОВ МЕСТНОГО САМОУПРАВЛЕНИЯ, КОРПОРАЦИИ РАЗВИТИЯ МАЛОГО И СРЕДНЕГО ПРЕДПРИНИМАТЕЛЬСТВА, ЕЕ ДОЧЕРНИХ ОБЩЕСТВ, ОРГАНИЗАЦИЙ, ОБРАЗУЮЩИХ ИНФРАСТРУКТУРУ ПОДДЕРЖКИ СУБЪЕКТОВ МАЛОГО И СРЕДНЕГО ПРЕДПРИНИМАТЕЛЬСТВА, ПРЕДСТАВЛЯЮЩИХ СВЕДЕНИЯ В ЦЕЛЯХ ФОРМИРОВАНИЯ И ВЕДЕНИЯ ЕДИНОГО РЕЕСТРА СУБЪЕКТОВ МАЛОГО И СРЕДНЕГО ПРЕДПРИНИМАТЕЛЬСТВА - ПОЛУЧАТЕЛЕЙ ПОДДЕРЖКИ (СПРМСП-ПП)

1. ОБЪЕКТЫ КЛАССИФИКАЦИИ

Объектами классификации являются федеральные органы исполнительной власти, органы исполнительной власти субъектов Российской Федерации, органы местного самоуправления, корпорация развития малого и среднего предпринимательства, ее дочерние общества, организации, образующие инфраструктуру поддержки субъектов малого и среднего предпринимательства, предоставивших поддержку субъектам малого и среднего предпринимательства (далее - поставщики).

2. СТРУКТУРА СПРАВОЧНИКА

Справочник представляет собой систематизированный свод сведений о поставщиках. Структурно он состоит из идентификационного блока, блока основных данных и блока дополнительных данных.

Блок идентификации содержит кодовое обозначение поставщика.

Блок основных данных содержит сведения о наименовании поставщика, ИНН поставщика.

Блок дополнительных (технологических) данных содержит код региона поставщика, наименование региона поставщика, ОКТМО поставщика, дату начала и дату окончания деятельности в качестве поставщика.

Объекты классификации кодируются порядковым методом кодирования.

Строки справочника идентифицируются значением поля "Код".

2.1.1. СТРУКТУРА ИДЕНТИФИКАЦИОННОГО БЛОКА

Идентификационный блок таблицы сведений о поставщиках состоит из кода объекта классификации.

В качестве кодового обозначения поставщика используется пятизначный порядковый номер.

2.1.2. СТРУКТУРА БЛОКА ОСНОВНЫХ ДАННЫХ

Блок основных данных состоит из подблоков:

наименование поставщика;

ИНН поставщика.

2.1.3. СТРУКТУРА БЛОКА ДОПОЛНИТЕЛЬНЫХ ДАННЫХ

Блок дополнительных данных состоит из подблоков:

код региона поставщика;

наименование региона поставщика;

ОКТМО поставщика;

дата начала деятельности в качестве поставщика;

дата окончания деятельности в качестве поставщика;

дата начала действия строки;

дата окончания действия строки.

3. ПОРЯДОК ВЕДЕНИЯ СПРАВОЧНИКА

Ведение справочника осуществляется ФНС России в электронном виде.

Актуализация справочника происходит автоматически путем мониторинга из СЦВ НСИ таблицы хранения данных о Поставщиках, куда изначально вносятся сведения поставщиками и (или) Минэкономразвития России.

4. СОСТАВ И ФОРМАТЫ ПОЛЕЙ СПРАВОЧНИКА

Имя файла для загрузки справочника - SPRMSP_PP.TXT

N п/п Представление в НСИ Наименование поля Содержание поля
Имя поля Длина
1. KOD С(5) Код Код по справочнику
2. NAIM С(1000) Наименование поставщика Наименование органа, организации, оказывающих поддержку субъектам МСП
3. INN С(10) ИНН поставщика Идентификационный номер налогоплательщика (ИНН) органа, организации, оказывающих поддержку субъектам МСП
4. REGION С(2) Код региона поставщика Код субъекта Российской Федерации, в котором находится орган, организация, оказывающие поддержку субъектам МСП
5. NAIMREG С(50) Наименование региона поставщика Наименование субъекта Российской Федерации
6. OKTMO С(8) ОКТМО поставщика ОКТМО, в котором находится орган, организация, оказывающие поддержку субъектам МСП
7. DATANP С(10) Дата начала деятельности в качестве поставщика Дата включения сведений об органе, организации, оказывающих поддержку субъектам МСП, в справочник
8. DATAKP С(10) Дата окончания деятельности в качестве поставщика Дата исключения сведений об органе, организации, оказывающих поддержку субъектам МСП, из справочника
9. DATAN С(10) Дата начала действия Дата начала действия строки справочника
10. DATAK С(10) Дата окончания действия Дата окончания действия строки справочника (дата, начиная с которой эта строка утрачивает силу)

Приложение N 4

УТВЕРЖДЕН
приказом ФНС России
от "__" ________ 2019 г. N __

СПРАВОЧНИК ФОРМ И ВИДОВ ПОДДЕРЖКИ, ПРЕДОСТАВЛЕННОЙ ФЕДЕРАЛЬНЫМИ ОРГАНАМИ ИСПОЛНИТЕЛЬНОЙ ВЛАСТИ, ОРГАНАМИ ИСПОЛНИТЕЛЬНОЙ ВЛАСТИ СУБЪЕКТОВ РОССИЙСКОЙ ФЕДЕРАЦИИ, ОРГАНАМИ МЕСТНОГО САМОУПРАВЛЕНИЯ, КОРПОРАЦИЕЙ РАЗВИТИЯ МАЛОГО И СРЕДНЕГО ПРЕДПРИНИМАТЕЛЬСТВА, ЕЕ ДОЧЕРНИМИ ОБЩЕСТВАМИ, ОРГАНИЗАЦИЯМИ, ОБРАЗУЮЩИМИ ИНФРАСТРУКТУРУ ПОДДЕРЖКИ СУБЪЕКТОВ МАЛОГО И СРЕДНЕГО ПРЕДПРИНИМАТЕЛЬСТВА (СФВРМСП-ПП)

1. ОБЪЕКТЫ КЛАССИФИКАЦИИ

Объектами классификации являются формы и виды поддержки, оказываемые субъектам малого и среднего предпринимательства.

2. СТРУКТУРА СПРАВОЧНИКА

Справочник представляет собой систематизированный свод форм и видов поддержки. Структурно он состоит из идентификационного блока, блока наименований и блока дополнительных данных.

Блок идентификации содержит код формы поддержки и код вида поддержки.

Блок наименования содержит наименование формы поддержки и наименование вида поддержки.

Блок дополнительных (технологических) данных содержит даты начала и окончания действия позиции справочника, примечание.

Объекты классификации кодируются порядковым методом кодирования.

Строки справочника идентифицируются сочетанием значений полей "Код формы поддержки", "Код вида поддержки" и "Дата начала действия".

2.1. СТРУКТУРА ИДЕНТИФИКАЦИОННОГО БЛОКА

Идентификационный блок справочника форм и видов поддержки состоит из кодов:

код формы поддержки - четырехразрядный цифровой код, имеющий структуру XX00, где XX - код формы поддержки;

код вида поддержки - четырехразрядный цифровой код, имеющий структуру XXYY, где XX - код формы поддержки, а YY - код вида поддержки.

2.2. СТРУКТУРА БЛОКА НАИМЕНОВАНИЙ

Блок наименований состоит из подблоков:

наименование формы поддержки;

наименование вида поддержки.

2.3. СТРУКТУРА БЛОКА ДОПОЛНИТЕЛЬНЫХ ДАННЫХ

Блок дополнительных данных состоит из подблоков:

дата начала действия;

дата окончания действия;

примечание.

3. ПОРЯДОК ВЕДЕНИЯ СПРАВОЧНИКА

Ведение справочника осуществляется ФНС России в электронном виде.

Актуализация справочника происходит автоматически путем мониторинга из СЦВ НСИ таблицы хранения данных о формах и видах поддержки, куда изначально вносятся сведения Минэкономразвития России.

4. СОСТАВ И ФОРМАТЫ ПОЛЕЙ СПРАВОЧНИКА

Имя файла для загрузки справочника - SFVRMSP_PP.TXT

N п/п Представление в НСИ Наименование поля Содержание поля
Имя поля Длина
1. KODFORM С(4) Код формы поддержки Код формы поддержки по справочнику
2. NAIMFORM С(100) Наименования формы поддержки Наименование формы поддержки по справочнику
3 KODVID С(4) Код вида поддержки Код вида поддержки по справочнику
4. NAIMVID С(200) Наименование вида поддержки Наименование вида поддержки по справочнику
5. EDIZM С(1) Единица измерения вида поддержи Принимает значение:
1 - рубль;
2 - квадратный метр;
3 - час;
4 - процент;
5 - единица.
6. DATAN С(10) Дата начала действия Дата начала действия строки справочника
7. DATAK С(10) Дата окончания действия Дата окончания действия строки справочника (дата, начиная с которой эта строка утрачивает силу)
8. PRIM С(500) Примечание  

Приложение N 5

УТВЕРЖДЕН
приказом ФНС России
от "__" ________ 2019 г. N __

ПЕРЕЧЕНЬ КЛАССИФИКАТОРОВ (СПРАВОЧНИКОВ), ИСПОЛЬЗУЕМЫХ В АВТОМАТИЗИРОВАННЫХ ИНФОРМАЦИОННЫХ СИСТЕМАХ ФНС РОССИИ

Имя файла в АСВК Полное наименование классификатора (справочника) Структурное подразделение ЦА ФНС России, ответственное за методологическое сопровождение классификатора (справочника) АСВК СЦВ НСИ Ведомство, представляющее сведения
ВЕДОМСТВЕННЫЕ КЛАССИФИКАТОРЫ И СПРАВОЧНИКИ ФНС РОССИИ
СПРМСП-ПП Справочник федеральных органов исполнительной власти, органов исполнительной власти субъектов Российской Федерации, органов местного самоуправления, корпорации развития малого и среднего предпринимательства, ее дочерних обществ, организаций, образующих инфраструктуру поддержки субъектов малого и среднего предпринимательства, представляющих сведения в целях формирования и ведения Единого реестра субъектов малого и среднего предпринимательства - получателей поддержки Управление регистрации и учета налогоплательщиков нет да -
СФВРМСП-ПП Справочник форм и видов поддержки, предоставленной федеральными органами исполнительной власти, органами исполнительной власти субъектов Российской Федерации, органами местного самоуправления, корпорацией развития малого и среднего предпринимательства, ее дочерними обществами, организациями, образующими инфраструктуру поддержки субъектов малого и среднего предпринимательства Управление регистрации и учета налогоплательщиков нет да -