Приказ ФНС РФ от 13.10.2020 N ЕД-7-3/747@

"Об утверждении формы и формата представления налоговой декларации по акцизам на автомобильный бензин, дизельное топливо, моторные масла для дизельных и (или) карбюраторных (инжекторных) двигателей, прямогонный бензин, средние дистилляты, бензол, параксилол, ортоксилол, авиационный керосин, природный газ, автомобили легковые и мотоциклы в электронной форме и порядка ее заполнения"
Редакция от 13.10.2020 — Документ утратил силу, см. «Приказ ФНС РФ от 12.01.2022 N ЕД-7-3/8@»

Зарегистрировано в Минюсте России 18 ноября 2020 г. N 60972


ФЕДЕРАЛЬНАЯ НАЛОГОВАЯ СЛУЖБА

ПРИКАЗ
от 13 октября 2020 г. N ЕД-7-3/747@

ОБ УТВЕРЖДЕНИИ ФОРМЫ И ФОРМАТА ПРЕДСТАВЛЕНИЯ НАЛОГОВОЙ ДЕКЛАРАЦИИ ПО АКЦИЗАМ НА АВТОМОБИЛЬНЫЙ БЕНЗИН, ДИЗЕЛЬНОЕ ТОПЛИВО, МОТОРНЫЕ МАСЛА ДЛЯ ДИЗЕЛЬНЫХ И (ИЛИ) КАРБЮРАТОРНЫХ (ИНЖЕКТОРНЫХ) ДВИГАТЕЛЕЙ, ПРЯМОГОННЫЙ БЕНЗИН, СРЕДНИЕ ДИСТИЛЛЯТЫ, БЕНЗОЛ, ПАРАКСИЛОЛ, ОРТОКСИЛОЛ, АВИАЦИОННЫЙ КЕРОСИН, ПРИРОДНЫЙ ГАЗ, АВТОМОБИЛИ ЛЕГКОВЫЕ И МОТОЦИКЛЫ В ЭЛЕКТРОННОЙ ФОРМЕ И ПОРЯДКА ЕЕ ЗАПОЛНЕНИЯ

В соответствии с пунктом 4 статьи 31 и пунктом 7 статьи 80 части первой Налогового кодекса Российской Федерации (Собрание законодательства Российской Федерации, 1998, N 31, ст. 3824; 2020, N 5, ст. 492), а также подпунктом 5.9.36 пункта 5 Положения о Федеральной налоговой службе, утвержденного постановлением Правительства Российской Федерации от 30.09.2004 N 506 "Об утверждении Положения о Федеральной налоговой службе" (Собрание законодательства Российской Федерации, 2004, N 40, ст. 3961; 2015, N 15, ст. 2286), в целях реализации положений главы 22 "Акцизы" части второй Налогового кодекса Российской Федерации (Собрание законодательства Российской Федерации, 2000, N 32, ст. 3340; 2019, N 39, ст. 5376) в связи с принятием Федеральных законов от 03.08.2018 N 301-ФЗ "О внесении изменений в часть вторую Налогового кодекса Российской Федерации" (Собрание законодательства Российской Федерации, 2018, N 32, ст. 5094, N 49, ст. 7496), от 30.07.2019 N 255-ФЗ "О внесении изменений в часть вторую Налогового кодекса Российской Федерации" (Собрание законодательства Российской Федерации, 2019, N 31, ст. 4414, N 39, ст. 5376) и от 01.04.2020 N 69-ФЗ "О защите и поощрении капиталовложений в Российской Федерации" (Собрание законодательства Российской Федерации, 2020, N 14, ст. 1999) приказываю:

1. Утвердить:

форму налоговой декларации по акцизам на автомобильный бензин, дизельное топливо, моторные масла для дизельных и (или) карбюраторных (инжекторных) двигателей, прямогонный бензин, средние дистилляты, бензол, параксилол, ортоксилол, авиационный керосин, природный газ, автомобили легковые и мотоциклы согласно приложению N 1 к настоящему приказу;

формат представления налоговой декларации по акцизам на автомобильный бензин, дизельное топливо, моторные масла для дизельных и (или) карбюраторных (инжекторных) двигателей, прямогонный бензин, средние дистилляты, бензол, параксилол, ортоксилол, авиационный керосин, природный газ, автомобили легковые и мотоциклы в электронной форме согласно приложению N 2 к настоящему приказу;

порядок заполнения налоговой декларации по акцизам на автомобильный бензин, дизельное топливо, моторные масла для дизельных и (или) карбюраторных (инжекторных) двигателей, прямогонный бензин, средние дистилляты, бензол, параксилол, ортоксилол, авиационный керосин, природный газ, автомобили легковые и мотоциклы согласно приложению N 3 к настоящему приказу.

2. Установить, что настоящий приказ вступает в силу по истечении двух месяцев со дня его официального опубликования. Налоговая декларация по акцизам на автомобильный бензин, дизельное топливо, моторные масла для дизельных и (или) карбюраторных (инжекторных) двигателей, прямогонный бензин, средние дистилляты, бензол, параксилол, ортоксилол, авиационный керосин, природный газ, автомобили легковые и мотоциклы представляется за налоговый период, следующий за месяцем вступления настоящего приказа в силу.

3. Признать утратившим силу приказ ФНС России от 12.01.2016 N ММВ-7-3/1@ "Об утверждении формы и формата представления налоговой декларации по акцизам на этиловый спирт, алкогольную и (или) подакцизную спиртосодержащую продукцию в электронной форме и порядка ее заполнения, а также формы и формата представления налоговой декларации по акцизам на автомобильный бензин, дизельное топливо, моторные масла для дизельных и (или) карбюраторных (инжекторных) двигателей, прямогонный бензин, средние дистилляты, бензол, параксилол, ортоксилол, авиационный керосин, природный газ, автомобили легковые и мотоциклы в электронной форме и порядка ее заполнения" (зарегистрирован Министерством юстиции Российской Федерации 05.05.2016, регистрационный номер 42021).

4. Руководителям (исполняющим обязанности руководителя) управлений Федеральной налоговой службы по субъектам Российской Федерации довести настоящий приказ до нижестоящих налоговых органов и обеспечить его применение.

5. Контроль за исполнением настоящего приказа возложить на заместителя руководителя Федеральной налоговой службы, координирующего вопросы методологического и организационного обеспечения работы налоговых органов по вопросам исчисления в соответствующий бюджет налогов и сборов, иных обязательных платежей (за исключением транспортного налога, налога на имущество организаций, налога на имущество физических лиц, земельного налога, налога на доходы физических лиц, страховых взносов).

Руководитель
Федеральной налоговой службы
Д.В. ЕГОРОВ

Приложение N 1
к приказу ФНС России
от 13.10.2020 N ЕД-7-3/747@

                                ИНН                
                                                                           
        1340   2013         КПП                   Стр. 0 0 1

Форма по КНД 1151089

НАЛОГОВАЯ ДЕКЛАРАЦИЯ ПО АКЦИЗАМ НА АВТОМОБИЛЬНЫЙ БЕНЗИН, ДИЗЕЛЬНОЕ ТОПЛИВО, МОТОРНЫЕ МАСЛА ДЛЯ ДИЗЕЛЬНЫХ И (ИЛИ) КАРБЮРАТОРНЫХ (ИНЖЕКТОРНЫХ) ДВИГАТЕЛЕЙ, ПРЯМОГОННЫЙ БЕНЗИН, СРЕДНИЕ ДИСТИЛЛЯТЫ, БЕНЗОЛ, ПАРАКСИЛОЛ, ОРТОКСИЛОЛ, АВИАЦИОННЫЙ КЕРОСИН, ПРИРОДНЫЙ ГАЗ, АВТОМОБИЛИ ЛЕГКОВЫЕ И МОТОЦИКЛЫ

Номер корректировки       Налоговый (отчетный) период (код)         Отчетный год      
                                                                             
Представляется в налоговый орган (код)                             по месту нахождения (учета) (код)        
                                                                             
                                                                             
                                                                             
                                                                             
                                                                             
                                                                             
                                                                             
                                                                             
(налогоплательщик)
                                                                             
Форма реорганизации (ликвидация) (код)/Закрытие обособленного подразделения (код)                                        
                                                                               
ИНН/КПП реорганизованной организации                       /                                    
ИНН / КПП закрытого обособленного подразделения
                                                       
                                                                               
Номер контактного телефона                                                        
                                                                             
На                         страницах с приложением подтверждающих документов или их копий на       листах
                                                                               
Достоверность и полноту сведений, указанных в настоящей декларации, подтверждаю: Заполняется работником налогового органа
Сведения о представлении декларации
                                                                                     
    1 - налогоплательщик                                                          
  2 - представитель налогоплательщика                                                    
                                                                                 
                                          Данная декларация представлена (код)          
                                               
                                        на         страницах                
                                                                                 
                                        с приложением подтверждающих документов
(фамилия, имя, отчество <*> полностью)                                              
                                          или их копий на         листах          
                                                                                   
                                                                                   
                                            Дата представления декларации   .      
                                                                                   
                                        Зарегистрировано за N                      
                                                                                   
                                                                                 
                                                                                   
                                                                                 
                                                                                   
                                                                                 
                                                                                   
                                                                                 
                                                                                   
                                                                                 
(наименование организации - представителя налогоплательщика)                                              
                                                                                     
Подпись       Дата     .     .                                                      
                                                                                     
Наименование и реквизиты документа,
подтверждающего полномочия представителя налогоплательщика
                                             
                                                                                     
                                                                                 
                                                                                     
                                        Фамилия И.О. <*>     Подпись
                                                                                     

<*> Отчество указывается при наличии.
                                                                                     
                                                                                 
                              ИНН                
                                                                         
      1340   2020         КПП                   Стр.      

Раздел 1. Сумма акциза на подакцизные товары, подлежащая уплате в бюджет (возмещению из бюджета)

Показатели Код строки Значения показателей
1 2 3
                                                                               
Код по ОКТМО 010                                    
                                                                             
Код бюджетной классификации 020                                    
                                                                               
Сумма акциза, подлежащая уплате в бюджет (в рублях) 030                                    
                                                                               
Сумма акциза, начисленная к уменьшению в соответствии со статьей 203 Налогового кодекса Российской Федерации (в рублях) 040                                    
                                               
Сумма акциза, начисленная к уменьшению в соответствии со статьей 203.1 Налогового кодекса Российской Федерации (в рублях) 050                                    
                                               
                                                                               
Сумма акциза, заявленная к возмещению (в рублях) 060                                    
                                                                               
Код бюджетной классификации 020                                    
                                                                               
Сумма акциза, подлежащая уплате в бюджет (в рублях) 030                                    
                                                                               
Сумма акциза, начисленная к уменьшению в соответствии со статьей 203 Налогового кодекса Российской Федерации (в рублях) 040                                    
                                               
Сумма акциза, начисленная к уменьшению в соответствии со статьей 203.1 Налогового кодекса Российской Федерации (в рублях) 050                                    
                                               
Сумма акциза, заявленная к возмещению (в рублях) 060                                    
                                                                               
Код бюджетной классификации 020                                    
                                                                               
Сумма акциза, подлежащая уплате в бюджет (в рублях) 030                                    
                                                                               
Сумма акциза, начисленная к уменьшению в соответствии со статьей 203 Налогового кодекса Российской Федерации (в рублях) 040                                    
                                               
Сумма акциза, начисленная к уменьшению в соответствии со статьей 203.1 Налогового кодекса Российской Федерации (в рублях) 050                                    
                                               
Сумма акциза, заявленная к возмещению (в рублях) 060                                    
                                                                               
Код бюджетной классификации 020                                    
                                                                               
Сумма акциза, подлежащая уплате в бюджет (в рублях) 030                                    
                                                                               
Сумма акциза, начисленная к уменьшению в соответствии со статьей 203 Налогового кодекса Российской Федерации (в рублях) 040                                    
                                               
Сумма акциза, начисленная к уменьшению в соответствии со статьей 203.1 Налогового кодекса Российской Федерации (в рублях) 050                                    
                                               
Сумма акциза, заявленная к возмещению (в рублях) 060                                    
                                                                               
Код бюджетной классификации 020                                    
                                                                               
Сумма акциза, подлежащая уплате в бюджет (в рублях) 030                                        
                                                                               
Сумма акциза, начисленная к уменьшению в соответствии со статьей 203 Налогового кодекса Российской Федерации (в рублях) 040                                        
                                               
Сумма акциза, начисленная к уменьшению в соответствии со статьей 203.1 Налогового кодекса Российской Федерации (в рублях) 050                                        
                                               
Сумма акциза, заявленная к возмещению (в рублях) 060                                        
                                                                               
Достоверность и полноту сведений, указанных на данной странице, подтверждаю:
                                                                               
              (подпись)   (дата)            
                                                                               
                                                                           
                                ИНН            
                                                                           
      1340   2037         КПП                         Стр.      

Раздел 2. Расчет суммы акциза по подакцизным товарам (за исключением природного газа)

Показатели Код строки               Значения показателей
1 2               3
                                                                               
Код вида подакцизного товара   010                                                          
                                                                               
Код бюджетной классификации   020                                                          
                                                                               
Ставка налога (в рублях)   030                                                          

2.1. Операции, совершаемые с подакцизными товарами на территории Российской Федерации

Код показателя       Налоговая база     Сумма акциза (в рублях)
1       2     3
                                                                               
                                        .                                
                                                                               
                                      .                                      
                                                                               
                                        .                                    

2.2. Операции по реализации подакцизных товаров за пределы территории Российской Федерации, в том числе в государства - члены Евразийского экономического союза

Код показателя       Налоговая база     Сумма акциза (в рублях)
1       2     3
                                                                               
                                        .                                    
                                                                               
                                        .                                    

2.3. Сумма акциза, подлежащая налоговому вычету

Код показателя                 Объем подакцизного товара/Сумма акциза, подлежащая налоговому вычету (в рублях)       Налоговый период, в котором осуществлена операция
                                код         год
1                 2/3       4         5
                                                                               
                                              .                                
                                                                               
                                                                             
                                                                               
                                              .                                
                                                                               
                                                                             
                                                                               
                                              .                                
                                                                               
                                                                             

2.4. Сумма акциза, подлежащая уплате в бюджет, начисленная к уменьшению либо заявленная к возмещению из бюджета

Код показателя               Сумма акциза (в рублях)                                
1               2                                
                                                                               
                                                                             
                                                                               
                                                                             

2.5. Документально подтвержденный факт реализации подакцизных товаров за пределы территории Российской Федерации, в том числе в государства - члены Евразийского экономического союза

Код показателя                 Объем подакцизного товара/Сумма акциза (в рублях)             Налоговый период, в котором осуществлена реализация товаров
                                                            код         год
1                 2/3             4         5
                                                                             
                                            .                                
                                                                             
                                                                             
                                                                               
                                            .                                
                                                                               
                                                                             
                                                                               
                                                                           
                                ИНН            
                                                                           
      1340   2044         КПП                         Стр.      

Раздел 3. Расчет суммы акциза, подлежащей уплате в бюджет, по природному газу

Показатели Код строки Значения показателей
1 2 3
                                                                               
Код вида подакцизного товара 010 7 3 5                                
                                                                             
Код показателя 020 1 0 0 3 7                            
                                                                               
Код бюджетной классификации 030                                    
                                                                               
Номер международного договора Российской Федерации 040                                    
                                                                               
Дата международного договора Российской Федерации 050   .     .                          
                                                                               
Объем реализованного (переданного) в налоговом периоде природного газа, налогообложение акцизом которого предусмотрено международным договором Российской Федерации (тыс. куб. метров) 060                           .        
                                               
                                               
Стоимость (цена реализации) единицы (1000 куб. м) природного газа, реализованного (переданного) в налоговом периоде по международному договору Российской Федерации 070                     .              
                                               
                                               
Сумма таможенных платежей, уплаченных в связи с реализацией (передачей) в налоговом периоде природного газа по международному договору Российской Федерации 080                   .                
                                               
                                               
Расходы, произведенные в налоговом периоде на транспортировку природного газа за пределами территории Российской Федерации 090                     .              
                                               
Налоговая база (стоимость реализованного (переданного) в налоговом периоде природного газа за вычетом таможенных платежей и расходов на транспортировку такого газа за пределами территории Российской Федерации) 100                       .            
                                               
                                               
Сумма акциза, подлежащая уплате в бюджет по реализованному (переданному) в налоговом периоде природному газу 110                                    
                                               
                                                                               
                                                                           

                                ИНН            
                                                                           
      1340   2051         КПП                         Стр.      

Приложение N 1
к форме налоговой декларации

РАСЧЕТ НАЛОГОВОЙ БАЗЫ ПО АВТОМОБИЛЯМ ЛЕГКОВЫМ И МОТОЦИКЛАМ

Показатели   Код строки   Значения показателей
1   2   3
                                                                               
Признак СЗПК                   005     1 - является стороной СЗПК                    
                                          2 - не является стороной СЗПК                    
                                                                               
Дата соглашения 007       .     .                            
                                                                               
Номер соглашения 008                                          
                                                                               
Код вида подакцизного товара 010                                          
                                                                               
Единица измерения мощности по коду ОКЕИ 020                                          
Код показателя   Мощность двигателя автомобиля легкового (мотоцикла)   Количество подакцизного товара, шт.     Налоговая база (общая мощность двигателей автомобилей легковых (мотоциклов))/Сумма акциза (в рублях)
1   2   3     4/5
                                                                               
01                       .                                                 .    
                                                                               
                                                                             
                                                                               
02                       .                                                 .    
                                                                               
                                                                             
                                                                               
03                       .                                                 .    
                                                                               
                                                                             
                                                                               
04                       .                                                 .    
                                                                               
                                                                             
                                                                               
05                       .                                                 .    
                                                                               
                                                                             
                                                                               
06                       .                                                 .    
                                                                               
                                                                             
                                                                               
07                       .                                                 .    
                                                                               
                                                                             
                                                                               
08                       .                                                 .    
                                                                               
                                                                             
                                                                               
09                       .                                                 .    
                                                                               
                                                                             
                                                                               
10                       .                                                 .    
                                                                               
                                                                             
                                                                               
                                                                           
                                ИНН            
                                                                           
      1340   2068         КПП                         Стр.      

Приложение N 2
к форме налоговой декларации

СВЕДЕНИЯ О РЕАЛИЗАЦИИ ПОДАКЦИЗНЫХ ТОВАРОВ ЗА ПРЕДЕЛЫ ТЕРРИТОРИИ РОССИЙСКОЙ ФЕДЕРАЦИИ ПРИ ПРЕДСТАВЛЕНИИ БАНКОВСКОЙ ГАРАНТИИ ИЛИ ДОГОВОРА ПОРУЧИТЕЛЬСТВА

Показатели   Код строки   Значения показателей
                                                                               
1   2   3
                                                                               
Признак документа                   001     1 - банковская гарантия                    
                                          2 - договор поручительства                    
                                                                               
Номер банковской гарантии (договора поручительства)   010                                          
                                                                               
Дата выдачи банковской гарантии (дата заключения договора поручительства) 020       .     .                            
                                               
Дата начала срока действия банковской гарантии (договора поручительства) 030       .     .                            
                                               
Дата окончания срока действия банковской гарантии (договора поручительства) 040       .     .                            
                                               
Сумма, на которую выдан(а) банковская гарантия (договор поручительства) (в рублях) 050                                          
                                               
Превышение суммы акциза, освобожденной от уплаты, над суммой акциза, приходящейся на объем (мощность), факт экспорта которых документально подтвержден на конец налогового периода 060                                          
                                               
                                               

Сведения о реализации подакцизных товаров за пределы территории Российской Федерации и документальном подтверждении факта экспорта (реэкспорта) подакцизных товаров

Показатели   Код строки   Код показателя   Объем (мощность) реализованных подакцизных товаров/Сумма акциза (в рублях) Налоговый период, в котором осуществлена реализация товаров
    1         2         3       4/5     6   7
                                                                               
Код вида подакцизного товара 070                                                              
                                                                   
Сумма акциза, освобожденная от уплаты в связи с представлением банковской гарантии (договора поручительства) при реализации подакцизного товара за пределы территории Российской Федерации 080                                     .                        
                                                                   
                                                                 
                                                                   
                                                                   
                                                                   
                                                                   
                                                                   
Реализация подакцизных товаров, факт экспорта (реэкспорта) которых документально подтвержден в налоговом периоде 090                                     .                        
                                                                   
                                                                 
                                                                   
                                                                   
                                                                   
Реализация подакцизных товаров, факт экспорта (реэкспорта) которых документально подтвержден в предыдущих налоговых периодах 100                                     .                        
                                                                   
                                                                 
                                                                   
                                                                   
                                                                   
Превышение суммы акциза, освобожденной от уплаты акциза, над суммой акциза, приходящейся на объем подакцизных товаров, факт экспорта (реэкспорта) которых документально подтвержден 110                                                              
                                                                   
                                                                 
                                                                   
                                                                   
                                                                   
                                                                   
                                                                   
                                                                   
                                                                               
                                                                             
                                ИНН            
                                                                           
      1340   2075         КПП                         Стр.      

Приложение N 3
к форме налоговой декларации

СВЕДЕНИЯ ОБ ОБЪЕМАХ ПРЯМОГОННОГО БЕНЗИНА, ПОЛУЧЕННЫХ (ПЕРЕДАННЫХ, РЕАЛИЗОВАННЫХ) ОРГАНИЗАЦИЕЙ

Показатели   Код строки   Значения показателей
1   2   3
                                                                               
Признак организации                   001     1 - продавец                    
                                          2 - покупатель                    
                                                                               
ИНН   010                                          
                                                                               
КПП 020                                          
                                               
Признак свидетельства 025                                          
                                               
Свидетельство 030   Серия     Номер                      
                                               
ИНН собственника прямогонного бензина 040                                          
                                               
КПП собственника прямогонного бензина 050                                          
                                               
Общий объем прямогонного бензина, полученного (переданного, реализованного) в налоговом периоде (в тоннах) 060                       .                  
                                               

Сведения о подакцизном товаре

Код вида подакцизного товара 070 6 5 0                                
                                                                             
Номер счета-фактуры 080                                      
                                                                               
                                                                           
                                                                               
Дата счета-фактуры 090   .     .                          
                                                                               
Объем подакцизного товара, указанный в счете-фактуре (в тоннах) 100                   .                
                                               
Номер корректировочного счета-фактуры 110                                      
                                                                               
                                                                             
                                                                               
Дата корректировочного счета-фактуры 120   .     .                          
                                               
Объем подакцизного товара, указанный в корректировочном счете-фактуре (в тоннах) 130                   .                
                                               
Номер счета-фактуры 080                                      
                                                                               
                                                                           
                                                                               
Дата счета-фактуры 090   .     .                          
                                                                               
Объем подакцизного товара, указанный в счете-фактуре (в тоннах) 100                   .                
                                               
Номер корректировочного счета-фактуры 110                                      
                                                                               
                                                                             
                                                                               
Дата корректировочного счета-фактуры 120   .     .                          
                                               
Объем подакцизного товара, указанный в корректировочном счете-фактуре (в тоннах) 130                   .                
                                               
                                                                               
                                                                           
                                ИНН            
                                                                           
      1340   2082         КПП                         Стр.      

Приложение N 4
к форме налоговой декларации

СВЕДЕНИЯ, НЕОБХОДИМЫЕ ДЛЯ РАСЧЕТА НАЛОГОВЫХ ОБЯЗАТЕЛЬСТВ ПО АВИАЦИОННОМУ КЕРОСИНУ

Показатели Код строки Значения показателей
1 2 3
                                                                               
Код вида подакцизного товара 010 6 7 1                                
                                                                             
Код показателя 020 1 0 0 3 6                            
                                                                               
Налоговая база (в тоннах) 030                   .                
                                                                               
Сумма акциза, исчисленная за налоговый период (в рублях) 040                                    
                                                                               
Сумма акциза, подлежащая вычету, всего (в рублях) 050                                    

Расчет налогового вычета

                                      код   год                          
Налоговый период 060                                        
                                                                               
Код показателя               070                                        
                                                                               
Сумма акциза, начисленная к уплате в бюджет (в рублях) 080                                        
                                                                               
Сумма акциза, подлежащая вычету с учетом коэффициента (в рублях) 090                                        
                                                                               
Величина                 100                                        
                                                                               
Объем авиационного керосина (в тоннах) 110                     .                  
                                                                               
Показатель () (в рублях)
                120                                        
Показатели Код строки Значения показателей
1 2 3
                                                                               
Средняя цена экспортной альтернативы для авиационного керосина () 130                                      
                                                                             
Условное значение средней оптовой цены реализации авиационного керосина на территории Российской Федерации () 140                                      
                                               
Величина                 150   .                                    
                                                                               
Сумма акциза, подлежащая вычету (в рублях) 160                                        
                                                                               
                                                                           
                                ИНН            
                                                                           
      1340   2099         КПП                         Стр.      

Приложение N 5
к форме налоговой декларации

СВЕДЕНИЯ, НЕОБХОДИМЫЕ ДЛЯ РАСЧЕТА НАЛОГОВЫХ ОБЯЗАТЕЛЬСТВ ПО СРЕДНИМ ДИСТИЛЛЯТАМ

Показатели Код строки Значения показателей
1 2 3
                                                                               
Код вида подакцизного товара 010 6 7 7                                

Расчет налоговой ставки

Признак показателя () 020   0 - отрицательный                      
                                          1 - положительный                            
                                                                               
Значение показателя () 030                                    
                                                                               
Величина 040 .                                  
                                                                               
Средняя цена экспортной альтернативы для дизельного топлива класса 5 () 050                                    
                                               
Условное значение средней оптовой цены реализации дизельного топлива класса 5 на территории Российской Федерации () 060                                        
                                               
Ставка налога (в рублях) 070                                        

Расчет налогового вычета

Код показателя                 080                                        
                                      код   год                          
Налоговый период 090                                        
                                                                               
Величина               100                                        
                                                                               
Величина 110                                        
                                                                               
Величина 120                                        
                                                                               
Величина                 130                                        
                                                                               
Объем средних дистиллятов (в тоннах) 140                     .                  
                                                                               
Сумма налогового вычета (в рублях)                 150                                        

Приложение N 2
к приказу ФНС России
от 13.10.2020 N ЕД-7-3/747@

ФОРМАТ ПРЕДСТАВЛЕНИЯ НАЛОГОВОЙ ДЕКЛАРАЦИИ ПО АКЦИЗАМ НА АВТОМОБИЛЬНЫЙ БЕНЗИН, ДИЗЕЛЬНОЕ ТОПЛИВО, МОТОРНЫЕ МАСЛА ДЛЯ ДИЗЕЛЬНЫХ И (ИЛИ) КАРБЮРАТОРНЫХ (ИНЖЕКТОРНЫХ) ДВИГАТЕЛЕЙ, ПРЯМОГОННЫЙ БЕНЗИН, СРЕДНИЕ ДИСТИЛЛЯТЫ, БЕНЗОЛ, ПАРАКСИЛОЛ, ОРТОКСИЛОЛ, АВИАЦИОННЫЙ КЕРОСИН, ПРИРОДНЫЙ ГАЗ, АВТОМОБИЛИ ЛЕГКОВЫЕ И МОТОЦИКЛЫ В ЭЛЕКТРОННОЙ ФОРМЕ

I. ОБЩИЕ СВЕДЕНИЯ

1. Настоящий формат описывает требования к XML-файлам (далее - файл обмена) передачи в электронной форме налоговой декларации по акцизам на автомобильный бензин, дизельное топливо, моторные масла для дизельных и (или) карбюраторных (инжекторных) двигателей, прямогонный бензин, средние дистилляты, бензол, параксилол, ортоксилол, авиационный керосин, природный газ, автомобили легковые и мотоциклы в налоговые органы.

2. Номер версии настоящего формата 5.02, часть CXXXIV.

II. ОПИСАНИЕ ФАЙЛА ОБМЕНА

3. Имя файла обмена должно иметь следующий вид:

R_T_A_K_O_GGGGMMDD_N, где:

R_T - префикс, принимающий значение NO_AKCAVNEF;

A_K - идентификатор получателя информации, где: A - идентификатор получателя, которому направляется файл обмена, K - идентификатор конечного получателя, для которого предназначена информация из данного файла обмена. Передача файла от отправителя к конечному получателю (K) может осуществляться в несколько этапов через другие налоговые органы, осуществляющие передачу файла на промежуточных этапах, которые обозначаются идентификатором A. В случае передачи файла от отправителя к конечному получателю при отсутствии налоговых органов, осуществляющих передачу на промежуточных этапах, значения идентификаторов A и K совпадают. Каждый из идентификаторов (A и K) имеет вид для налоговых органов - четырехразрядный код налогового органа;

O - идентификатор отправителя информации, имеет вид:

для организаций - девятнадцатиразрядный код (идентификационный номер налогоплательщика (далее - ИНН) и код причины постановки на учет (далее - КПП) организации (обособленного подразделения);

для физических лиц - двенадцатиразрядный код (ИНН физического лица, при наличии. При отсутствии ИНН - последовательность из двенадцати нулей);

GGGG - год формирования передаваемого файла, MM - месяц, DD - день;

N - идентификационный номер файла (длина - от 1 до 36 знаков. Идентификационный номер файла должен обеспечивать уникальность файла).

Расширение имени файла - xml. Расширение имени файла может указываться как строчными, так и прописными буквами.

Параметры первой строки файла обмена

Первая строка XML-файла должна иметь следующий вид:

<?xml version ="1.0" encoding="windows-1251"?>

Имя файла, содержащего XML схему файла обмена, должно иметь следующий вид:

NO_AKCAVNEF_l_134_00_05_02_xx, где xx - номер версии схемы.

Расширение имени файла - xsd.

XML-схема файла обмена приводится отдельным файлом и размещается на официальном сайте Федеральной налоговой службы.

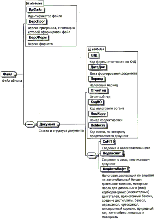
4. Логическая модель файла обмена представлена в виде диаграммы структуры файла обмена на рисунке 1 настоящего формата. Элементами логической модели файла обмена являются элементы и атрибуты XML-файла. Перечень структурных элементов логической модели файла обмена и сведения о них приведены в таблицах 4.1 - 4.34 настоящего формата.

Для каждого структурного элемента логической модели файла обмена приводятся следующие сведения:

наименование элемента. Приводится полное наименование элемента. В строке таблицы могут быть описаны несколько элементов, наименования которых разделены символом "|". Такая форма записи применяется при наличии в файле обмена только одного элемента из описанных в этой строке;

сокращенное наименование (код) элемента. Приводится сокращенное наименование элемента. Синтаксис сокращенного наименования должен удовлетворять спецификации XML;

признак типа элемента. Может принимать следующие значения: "С" - сложный элемент логической модели (содержит вложенные элементы), "П" - простой элемент логической модели, реализованный в виде элемента XML-файла, "А" - простой элемент логической модели, реализованный в виде атрибута элемента XML-файла. Простой элемент логической модели не содержит вложенные элементы;

формат элемента. Формат элемента представляется следующими условными обозначениями: T - символьная строка; N - числовое значение (целое или дробное).

Формат символьной строки указывается в виде T(n-k) или T(=k), где: n - минимальное количество знаков, k - максимальное количество знаков, символ "-" - разделитель, символ "=" означает фиксированное количество знаков в строке. В случае, если минимальное количество знаков равно 0, формат имеет вид T(0-k). В случае, если максимальное количество знаков не ограничено, формат имеет вид T(n-).

Формат числового значения указывается в виде N(m.k), где: m - максимальное количество знаков в числе, включая целую и дробную часть числа без разделяющей десятичной точки и знака (для отрицательного числа), k - максимальное число знаков дробной части числа. Если число знаков дробной части числа равно 0 (то есть число целое), то формат числового значения имеет вид N(m).

Для простых элементов, являющихся базовыми в XML, например, элемент с типом "date", поле "Формат элемента" не заполняется. Для таких элементов в поле "Дополнительная информация" указывается тип базового элемента;

признак обязательности элемента определяет обязательность наличия элемента (совокупности наименования элемента и его значения) в файле обмена. Признак обязательности элемента может принимать следующие значения: "О" - наличие элемента в файле обмена обязательно; "Н" - наличие элемента в файле обмена необязательно, то есть элемент может отсутствовать. Если элемент принимает ограниченный перечень значений (по классификатору, кодовому словарю и тому подобному), то признак обязательности элемента дополняется символом "К". Например, "ОК". В случае если количество реализаций элемента может быть более одной, то признак обязательности элемента дополняется символом "М". Например, "НМ" или "ОКМ".

К вышеперечисленным признакам обязательности элемента может добавляться значение "У" в случае описания в XML-схеме условий, предъявляемых к элементу в файле обмена, описанных в графе "Дополнительная информация". Например, "НУ" или "ОКУ";

дополнительная информация содержит, при необходимости, требования к элементу файла обмена, не указанные ранее. Для сложных элементов указывается ссылка на таблицу, в которой описывается состав данного элемента. Для элементов, принимающих ограниченный перечень значений из классификатора (кодового словаря и тому подобного), указывается соответствующее наименование классификатора (кодового словаря и тому подобного) или приводится перечень возможных значений. Для классификатора (кодового словаря и тому подобного) может указываться ссылка на его местонахождение. Для элементов, использующих пользовательский тип данных, указывается наименование типового элемента.

Рисунок 1. Диаграмма структуры файла обмена

Таблица 4.1

Файл обмена (Файл)

Наименование элемента Сокращенное наименование (код) элемента Признак типа элемента Формат элемента Признак обязательности элемента Дополнительная информация
Идентификатор файла ИдФайл А T(1-255) ОУ Содержит (повторяет) имя сформированного файла (без расширения)
Версия программы, с помощью которой сформирован файл ВерсПрог А T(1-40) О  
Версия формата ВерсФорм А T(1-5) О Принимает значение: 5.02
Состав и структура документа Документ С   О Состав элемента представлен в таблице 4.2

Таблица 4.2

Состав и структура документа (Документ)

Наименование элемента Сокращенное наименование (код) элемента Признак типа элемента Формат элемента Признак обязательности элемента Дополнительная информация
Код формы отчетности по КНД КНД А T(=7) ОК Типовой элемент <КНДТип>.
Принимает значение: 1151089
Дата формирования документа ДатаДок А T(=10) О Типовой элемент <ДатаТип>. Дата в формате ДД.ММ.ГГГГ
Налоговый период Период А T(=2) ОК Принимает значение в соответствии с кодами, определяющими налоговый период, согласно Приложению N 1 к Порядку заполнения налоговой декларации по акцизам на автомобильный бензин, дизельное топливо, моторные масла для дизельных и (или) карбюраторных (инжекторных) двигателей, прямогонный бензин, средние дистилляты, бензол, параксилол, ортоксилол, авиационный керосин, природный газ, автомобили легковые и мотоциклы (далее - Порядок заполнения):
          01 - январь |
02 - февраль |
03 - март |
04 - апрель |
05 - май |
06 - июнь |
07 - июль |
08 - август |
09 - сентябрь |
10 - октябрь |
11 - ноябрь |
12 - декабрь |
71 - за январь при реорганизации (ликвидации) организации |
72 - за февраль при реорганизации (ликвидации) организации |
73 - за март при реорганизации (ликвидации) организации |
74 - за апрель при реорганизации (ликвидации) организации |
75 - за май при реорганизации (ликвидации) организации |
76 - за июнь при реорганизации (ликвидации) организации |
77 - за июль при реорганизации (ликвидации) организации |
78 - за август при реорганизации (ликвидации) организации |
79 - за сентябрь при реорганизации (ликвидации) организации |
80 - за октябрь при реорганизации (ликвидации) организации |
          81 - за ноябрь при реорганизации (ликвидации) организации |
82 - за декабрь при реорганизации (ликвидации) организации |
A1 - за январь не позднее 25-го числа третьего месяца |
A2 - за февраль не позднее 25-го числа третьего месяца |
A3 - за март не позднее 25-го числа третьего месяца |
A4 - за апрель не позднее 25-го числа третьего месяца |
A5 - за май не позднее 25-го числа третьего месяца |
A6 - за июнь не позднее 25-го числа третьего месяца |
A7 - за июль не позднее 25-го числа третьего месяца |
A8 - за август не позднее 25-го числа третьего месяца |
A9 - за сентябрь не позднее 25-го числа третьего месяца |
A0 - за октябрь не позднее 25-го числа третьего месяца |
AA - за ноябрь не позднее 25-го числа третьего месяца |
AB - за декабрь не позднее 25-го числа третьего месяца |
          B1 - за январь не позднее 25-го числа третьего месяца при реорганизации (ликвидации) организации |
B2 - за февраль не позднее 25-го числа третьего месяца при реорганизации (ликвидации) организации |
B3 - за март не позднее 25-го числа третьего месяца при реорганизации (ликвидации) организации |
B4 - за апрель не позднее 25-го числа третьего месяца при реорганизации (ликвидации) организации |
B5 - за май не позднее 25-го числа третьего месяца при реорганизации (ликвидации) организации |
B6 - за июнь не позднее 25-го числа третьего месяца при реорганизации (ликвидации) организации |
B7 - за июль не позднее 25-го числа третьего месяца при реорганизации (ликвидации) организации |
B8 - за август не позднее 25-го числа третьего месяца при реорганизации (ликвидации) организации |
B9 - за сентябрь не позднее 25-го числа третьего месяца при реорганизации (ликвидации) организации |
B0 - за октябрь не позднее 25-го числа третьего месяца при реорганизации (ликвидации)
организации |
BA - за ноябрь не позднее 25-го числа третьего месяца при реорганизации (ликвидации)
организации |
BB - за декабрь не позднее 25-го числа третьего месяца при реорганизации (ликвидации) организации |
          C1 - за январь не позднее 25-го числа шестого месяца |
C2 - за февраль не позднее 25-го числа шестого месяца |
C3 - за март не позднее 25-го числа шестого месяца |
C4 - за апрель не позднее 25-го числа шестого месяца |
C5 - за май не позднее 25-го числа шестого месяца |
C6 - за июнь не позднее 25-го числа шестого месяца |
C7 - за июль не позднее 25-го числа шестого месяца |
C8 - за август не позднее 25-го числа шестого месяца |
C9 - за сентябрь не позднее 25-го числа шестого месяца |
C0 - за октябрь не позднее 25-го числа шестого месяца |
CA - за ноябрь не позднее 25-го числа шестого месяца |
CB - за декабрь не позднее 25-го числа шестого месяца |
          D1 - за январь не позднее 25-го числа шестого месяца при реорганизации (ликвидации) организации |
D2 - за февраль не позднее 25-го числа шестого месяца при реорганизации (ликвидации) организации |
D3 - за март не позднее 25-го числа шестого месяца при реорганизации (ликвидации) организации |
D4 - за апрель не позднее 25-го числа шестого месяца при реорганизации (ликвидации) организации |
D5 - за май не позднее 25-го числа шестого месяца при реорганизации (ликвидации) организации |
D6 - за июнь не позднее 25-го числа шестого месяца при реорганизации (ликвидации) организации |
D7 - за июль не позднее 25-го числа шестого месяца при реорганизации (ликвидации) организации |
D8 - за август не позднее 25-го числа шестого месяца при реорганизации (ликвидации) организации |
D9 - за сентябрь не позднее 25-го числа шестого месяца при реорганизации (ликвидации) организации |
D0 - за октябрь не позднее 25-го числа шестого месяца при реорганизации (ликвидации) организации |
DA - за ноябрь не позднее 25-го числа шестого месяца при реорганизации (ликвидации) организации |
DB - за декабрь не позднее 25-го числа шестого месяца при реорганизации (ликвидации) организации
Отчетный год ОтчетГод А   О Типовой элемент <xs:gYear>.
Год в формате ГГГГ
Код налогового органа КодНО А T(=4) ОК Типовой элемент <СОНОТип>
Номер корректировки НомКорр А N(3) О Принимает значение:
0 - первичный документ,
1, 2, 3 и так далее - уточненный документ.
Для уточненного документа значение должно быть на 1 больше ранее принятого налоговым органом документа
Код места, по которому представляется документ ПоМесту А T(=3) ОК Принимает значение в соответствии с кодами представления в налоговый орган налоговой декларации по акцизам на автомобильный бензин, дизельное топливо, моторные масла для дизельных и (или) карбюраторных (инжекторных) двигателей, прямогонный бензин, средние дистилляты, бензол, параксилол, ортоксилол, авиационный керосин, природный газ, автомобили легковые и мотоциклы согласно Приложению N 1 к Порядку заполнения:
120 - по месту жительства индивидуального предпринимателя |
213 - по месту учета в качестве крупнейшего налогоплательщика |
214 - по месту нахождения российской организации, не являющейся крупнейшим налогоплательщиком |
215 - по месту нахождения правопреемника, не являющегося крупнейшим налогоплательщиком |
216 - по месту учета правопреемника, являющегося крупнейшим налогоплательщиком|
220 - по месту нахождения обособленного подразделения российской организации |
331 - по месту осуществления деятельности иностранной организации через отделение иностранной организации
Сведения о налогоплательщике СвНП С   О Состав элемента представлен в таблице 4.3
Сведения о лице, подписавшем документ Подписант С   О Состав элемента представлен в таблице 4.7
Налоговая декларация по акцизам на автомобильный бензин, дизельное топливо, моторные масла для дизельных и (или) карбюраторных (инжекторных) двигателей, прямогонный бензин, средние дистилляты, бензол, параксилол, ортоксилол, авиационный керосин, природный газ, автомобили легковые и мотоциклы АкцАвтоНефт С   О Состав элемента представлен в таблице 4.9

Таблица 4.3

Сведения о налогоплательщике (СвНП)

Наименование элемента Сокращенное наименование (код) элемента Признак типа элемента Формат элемента Признак обязательности элемента Дополнительная информация
Номер контактного телефона Тлф А T(1-20) Н  
Налогоплательщик - организация | НПЮЛ С   О Состав элемента представлен в таблице 4.4
Налогоплательщик - физическое лицо, зарегистрированное в качестве индивидуального предпринимателя НПФЛ С   О Состав элемента представлен в таблице 4.6

Таблица 4.4

Налогоплательщик - организация (НПЮЛ)

Наименование элемента Сокращенное наименование (код) элемента Признак типа элемента Формат элемента Признак обязательности элемента Дополнительная информация
Наименование организации НаимОрг А T(1-1000) О  
ИНН организации ИННЮЛ А T(=10) О Типовой элемент <ИННЮЛТип>
КПП организации КПП А T(=9) О Типовой элемент <КППТип>
Сведения о реорганизованной (ликвидированной) организации СвРеоргЮЛ С   Н Состав элемента представлен в таблице 4.5

Таблица 4.5

Сведения о реорганизованной (ликвидированной) организации (СвРеоргЮЛ)

Наименование элемента Сокращенное наименование (код) элемента Признак типа элемента Формат элемента Признак обязательности элемента Дополнительная информация
Код формы реорганизации (ликвидация)/закрытия обособленного подразделения ФормРеорг А T(=1) ОК Принимает значения в соответствии с кодами форм реорганизации (ликвидации) и кодом закрытия обособленного подразделения согласно Приложению N 1 к Порядку заполнения:
0 - ликвидация |
1 - преобразование |
2 - слияние |
3 - разделение |
5 - присоединение |
6 - разделение с одновременным присоединением |
9 - закрытие обособленного подразделения
ИНН реорганизованной организации/закрытого обособленного подразделения ИННЮЛ А T(=10) НУ Типовой элемент <ИННЮЛТип>.
Элемент является обязательным при <ФормРеорг> = 1 | 2 | 3 | 5 | 6 | 9
КПП реорганизованной организации/закрытого обособленного подразделения КПП А T(=9) НУ Типовой элемент <КППТип>.
Элемент является обязательным при <ФормРеорг> = 1 | 2 | 3 | 5 | 6 | 9

Таблица 4.6

Налогоплательщик - физическое лицо, зарегистрированное в качестве индивидуального предпринимателя (НПФЛ)

Наименование элемента Сокращенное наименование (код) элемента Признак типа элемента Формат элемента Признак обязательности элемента Дополнительная информация
ИНН физического лица ИННФЛ А T(=12) О Типовой элемент <ИННФЛТип>
Фамилия, имя, отчество физического лица ФИО С   О Типовой элемент <ФИОТип>.
Состав элемента представлен в таблице 4.34

Таблица 4.7

Сведения о лице, подписавшем документ (Подписант)

Наименование элемента Сокращенное наименование (код) элемента Признак типа элемента Формат элемента Признак обязательности элемента Дополнительная информация
Признак лица, подписавшего документ ПрПодп А T(=1) ОК Принимает значение:
1 - налогоплательщик |
2 - представитель налогоплательщика
Фамилия, имя, отчество ФИО С   НУ Типовой элемент <ФИОТип>.
Состав элемента представлен в таблице 4.34.
Элемент является обязательным при выполнении одного из условий:
- <ПрПодп> = 2 |
- <ПрПодп> = 1 и наличие <НПЮЛ>
Сведения о представителе налогоплательщика СвПред С   НУ Состав элемента представлен в таблице 4.8.
Элемент является обязательным при <ПрПодп> = 2

Таблица 4.8

Сведения о представителе налогоплательщика (СвПред)

Наименование элемента Сокращенное наименование (код) элемента Признак типа элемента Формат элемента Признак обязательности элемента Дополнительная информация
Наименование и реквизиты документа, подтверждающего полномочия представителя налогоплательщика НаимДок А T(1-120) О  
Наименование организации - представителя налогоплательщика НаимОрг А T(1-1000) Н  

Таблица 4.9

Налоговая декларация по акцизам на автомобильный бензин, дизельное топливо, моторные масла для дизельных и (или) карбюраторных (инжекторных) двигателей, прямогонный бензин, средние дистилляты, бензол, параксилол, ортоксилол, авиационный керосин, природный газ, автомобили легковые и мотоциклы (АкцАвтоНефт)

Наименование элемента Сокращенное наименование (код) элемента Признак типа элемента Формат элемента Признак обязательности элемента Дополнительная информация
Сумма акциза на подакцизные товары, подлежащая уплате в бюджет (возмещению из бюджета) СумНалПУ С   ОМ Состав элемента представлен в таблице 4.10
Расчет суммы акциза по подакцизным товарам (за исключением природного газа) РасчАкц С   НМУ Состав элемента представлен в таблице 4.12.
Элемент является обязательным при отсутствии элемента <РасчАкцГаз>
Расчет суммы акциза, подлежащей уплате в бюджет, по природному газу РасчАкцГаз С   НМУ Состав элемента представлен в таблице 4.18.
Элемент является обязательным при отсутствии элемента <РасчАкц>
Расчет налоговой базы по автомобилям легковым и мотоциклам РасчНалБаза С   НМ Состав элемента представлен в таблице 4.19
Сведения о реализации подакцизных товаров за пределы территории Российской Федерации при представлении банковской гарантии или договора поручительства РеалПТБГ С   НМ Состав элемента представлен в таблице 4.22
Сведения об объемах прямогонного бензина, полученных (переданных, реализованных) организацией СведОбПБ С   НМ Состав элемента представлен в таблице 4.26
Сведения, необходимые для расчета налоговых обязательств по авиационному керосину РасчАкцКер С   Н Состав элемента представлен в таблице 4.29
Сведения, необходимые для расчета налоговых обязательств по средним дистиллятам РасчСрДист С   Н Состав элемента представлен в таблице 4.31

Таблица 4.10

Сумма акциза на подакцизные товары, подлежащая уплате в бюджет (возмещению из бюджета) (СумНалПУ)

Наименование элемента Сокращенное наименование (код) элемента Признак типа элемента Формат элемента Признак обязательности элемента Дополнительная информация
Код по ОКТМО ОКТМО А T(=8) |
T(=11)
ОК Типовой элемент <ОКТМОТип>.
Принимает значение в соответствии с Общероссийским классификатором территорий муниципальных образований
Сумма акциза на подакцизные товары, подлежащая уплате в бюджет (возмещению из бюджета), по коду бюджетной классификации СумНалПУКод С   ОМ Состав элемента представлен в таблице 4.11

Таблица 4.11

Сумма акциза на подакцизные товары, подлежащая уплате в бюджет (возмещению из бюджета), по коду бюджетной классификации (СумНалПУКод)

Наименование элемента Сокращенное наименование (код) элемента Признак типа элемента Формат элемента Признак обязательности элемента Дополнительная информация
Код бюджетной классификации КБК А T(=20) ОК Типовой элемент <КБКТип>
Сумма акциза, заявленная к возмещению (в рублях) АкцизВозм А N(12) О  
Сумма акциза, подлежащая уплате в бюджет (в рублях) | АкцизПУ П N(12) О  
Сумма акциза, начисленная к уменьшению в соответствии со статьей 203 Налогового кодекса Российской Федерации (в рублях) | АкцизНУ203 П N(12) О  
Сумма акциза, начисленная к уменьшению в соответствии со статьей 203.1 Налогового кодекса Российской Федерации (в рублях) АкцизНУ203.1 П N(12) О  

Таблица 4.12

Расчет суммы акциза по подакцизным товарам (за исключением природного газа) (РасчАкц)

Наименование элемента Сокращенное наименование (код) элемента Признак типа элемента Формат элемента Признак обязательности элемента Дополнительная информация
Код вида подакцизного товара КодПТ А T(=3) ОК Типовой элемент <СКВПТТип>.
Принимает значения в соответствии со справочником кодов видов подакцизных товаров согласно Приложению N 2 к Порядку заполнения
Код бюджетной классификации КБК А T(=20) ОК Типовой элемент <КБКТип>
Ставка налога (в рублях) СтавНал А N(5) О  
Операции, совершаемые с подакцизными товарами на территории Российской Федерации ОперПТ С   НМУ Состав элемента представлен в таблице 4.13.
Элемент является обязательным при отсутствии элементов <ОперЕЭС>, <СумАкцВыч>, и <ДокРеалЕЭС>
Операции по реализации подакцизных товаров за пределы территории Российской Федерации, в том числе в государства - члены Евразийского экономического союза ОперЕЭС С   НМУ Состав элемента представлен в таблице 4.14.
Элемент является обязательным при отсутствии элементов <ОперПТ>, <СумАкцВыч>, и <ДокРеалЕЭС>
Сумма акциза, подлежащая налоговому вычету СумАкцВыч С   НМУ Состав элемента представлен в таблице 4.15.
Элемент является обязательным при отсутствии элементов <ОперПТ>, <ОперЕЭС>, и <ДокРеалЕЭС>
Сумма акциза, подлежащая уплате в бюджет, начисленная к уменьшению либо заявленная к возмещению из бюджета СумАкцПУ С   ОМ Состав элемента представлен в таблице 4.16
Документально подтвержденный факт реализации подакцизных товаров за пределы территории Российской Федерации, в том числе в государства - члены Евразийского экономического союза ДокРеалЕЭС С   НМУ Состав элемента представлен в таблице 4.17.
Элемент является обязательным при отсутствии элементов <ОперПТ>, <ОперЕЭС>, и <СумАкцВыч>

Таблица 4.13

Операции, совершаемые с подакцизными товарами на территории Российской Федерации (ОперПТ)

Наименование элемента Сокращенное наименование (код) элемента Признак типа элемента Формат элемента Признак обязательности элемента Дополнительная информация
Код показателя КодПок А T(=5) ОК Принимает значения в соответствии с кодами показателей, используемых при заполнении налоговой декларации по акцизам на автомобильный бензин, дизельное топливо, моторные масла для дизельных и (или) карбюраторных (инжекторных) двигателей, прямогонный бензин, средние дистилляты, бензол, параксилол, ортоксилол, авиационный керосин, природный газ, автомобили легковые и мотоциклы, согласно Приложению N 3 к Порядку заполнения:
10001 | 10006 | 10007 | 10008 | 10009 | 10010 | 10011 | 10012 | 10021 | 10031 | 10032 | 10033 | 10034 | 10035 | 10036 | 10038 | 10039 | 10040 | 10041 | 10042 | 10043
Налоговая база НалБаза А N(15.3) О  
Сумма акциза (в рублях) СумАкц А N(11) О  

Таблица 4.14

Операции по реализации подакцизных товаров за пределы территории Российской Федерации, в том числе в государства - члены Евразийского экономического союза (ОперЕЭС)

Наименование элемента Сокращенное наименование (код) элемента Признак типа элемента Формат элемента Признак обязательности элемента Дополнительная информация
Код показателя КодПок А T(=5) ОК Принимает значения в соответствии с кодами показателей, используемых при заполнении налоговой декларации по акцизам на автомобильный бензин, дизельное топливо, моторные масла для дизельных и (или) карбюраторных (инжекторных) двигателей, прямогонный бензин, средние дистилляты, бензол, параксилол, ортоксилол, авиационный керосин, природный газ, автомобили легковые и мотоциклы, согласно Приложению N 3 к Порядку заполнения:
20001 | 20002 | 20003 | 20004 | 20005 | 20006 | 20007 | 20008 | 20009 | 20010 | 20011 | 20012 | 20013 | 20014 | 20015
Налоговая база НалБаза А N(15.3) О  
Сумма акциза (в рублях) СумАкц А N(11) О  

Таблица 4.15

Сумма акциза, подлежащая налоговому вычету (СумАкцВыч)

Наименование элемента Сокращенное наименование (код) элемента Признак типа элемента Формат элемента Признак обязательности элемента Дополнительная информация
Код показателя КодПок А T(=5) ОК Принимает значения в соответствии с кодами показателей, используемых при заполнении налоговой декларации по акцизам на автомобильный бензин, дизельное топливо, моторные масла для дизельных и (или) карбюраторных (инжекторных) двигателей, прямогонный бензин, средние дистилляты, бензол, параксилол, ортоксилол, авиационный керосин, природный газ, автомобили легковые и мотоциклы, согласно Приложению N 3 к Порядку заполнения:
30001 | 30002 | 30006 | 30007 | 30020 | 30021 | 30022 | 30023 | 30024 | 30025 | 30026 | 30027 | 30028 | 30029 | 30030 | 30031 | 30032 | 30033 | 30034 | 30035 | 30036
Объем подакцизного товара ОбъемПТ А N(15.3) О  
Сумма акциза, подлежащая налоговому вычету (в рублях) СумАкц А N(11) О  
Код налогового периода, в котором осуществлена операция КодНП А T(=2) ОК Принимает значения в соответствии с кодами, определяющими налоговый период, согласно Приложению N 1 к Порядку заполнения:
01 - январь |
02 - февраль |
03 - март |
04 - апрель |
05 - май |
06 - июнь |
07 - июль |
08 - август |
09 - сентябрь |
10 - октябрь |
11 - ноябрь |
12 - декабрь
Год налогового периода, в котором осуществлена операция ГодНП А   О Типовой элемент <xs:gYear>.
Год в формате ГГГГ

Таблица 4.16

Сумма акциза, подлежащая уплате в бюджет, начисленная к уменьшению либо заявленная к возмещению из бюджета (СумАкцПУ)

Наименование элемента Сокращенное наименование (код) элемента Признак типа элемента Формат элемента Признак обязательности элемента Дополнительная информация
Код показателя КодПок А T(=5) ОК Принимает значения в соответствии с кодами показателей, используемых при заполнении налоговой декларации по акцизам на автомобильный бензин, дизельное топливо, моторные масла для дизельных и (или) карбюраторных (инжекторных) двигателей, прямогонный бензин, средние дистилляты, бензол, параксилол, ортоксилол, авиационный керосин, природный газ, автомобили легковые и мотоциклы, согласно Приложению N 3 к Порядку заполнения:
40001 | 40002 | 40003 | 40004
Сумма акциза (в рублях) СумАкц А N(11) О  

Таблица 4.17

Документально подтвержденный факт реализации подакцизных товаров за пределы территории Российской Федерации, в том числе в государства - члены Евразийского экономического союза (ДокРеалЕЭС)

Наименование элемента Сокращенное наименование (код) элемента Признак типа элемента Формат элемента Признак обязательности элемента Дополнительная информация
Код показателя КодПок А T(=5) ОК Принимает значения в соответствии с кодами показателей, используемых при заполнении налоговой декларации по акцизам на автомобильный бензин, дизельное топливо, моторные масла для дизельных и (или) карбюраторных (инжекторных) двигателей, прямогонный бензин, средние дистилляты, бензол, параксилол, ортоксилол, авиационный керосин, природный газ, автомобили легковые и
мотоциклы, согласно Приложению N 3 к Порядку
заполнения:
50001 | 50002 | 50003 | 50004 | 50005 | 50006 | 50007 | 50008 | 50009 | 50010 | 50011
Объем подакцизного товара ОбъемПТ А N(15.3) О  
Сумма акциза (в рублях) СумАкц А N(11) О  
Код налогового периода, в котором осуществлена реализация товаров КодНП А T(=2) ОК Принимает значения в соответствии с кодами, определяющими налоговый период, согласно Приложению N 1 к Порядку заполнения:
01 - январь |
02 - февраль |
03 - март |
04 - апрель |
05 - май |
06 - июнь |
07 - июль |
08 - август |
09 - сентябрь |
10 - октябрь |
11 - ноябрь |
12 - декабрь
Год налогового периода, в котором осуществлена реализация товаров ГодНП А   О Типовой элемент <xs:gYear>.
Год в формате ГГГГ

Таблица 4.18

Расчет суммы акциза, подлежащей уплате в бюджет, по природному газу (РасчАкцГаз)

Наименование элемента Сокращенное наименование (код) элемента Признак типа элемента Формат элемента Признак обязательности элемента Дополнительная информация
Код вида подакцизного товара КодПТ А T(=3) ОК Типовой элемент <СКВПТТип>. Принимает значение в соответствии со справочником кодов видов подакцизных товаров согласно Приложению N 2 к Порядку заполнения:
735
Код показателя КодПок А T(=5) ОК Принимает значение в соответствии с кодами показателей, используемых при заполнении налоговой декларации по акцизам на автомобильный бензин, дизельное топливо, моторные масла для дизельных и (или) карбюраторных (инжекторных) двигателей, прямогонный бензин, средние дистилляты, бензол, параксилол, ортоксилол, авиационный керосин, природный газ, автомобили легковые и мотоциклы, согласно Приложению N 3 к Порядку заполнения: 10037
Код бюджетной классификации КБК А T(=20) ОК Типовой элемент <КБКТип>
Номер международного договора Российской Федерации НомерСогл А T(1-10) О  
Дата международного договора Российской Федерации ДатаСогл А T(=10) О Типовой элемент <ДатаТип>.
Дата в формате ДД.ММ.ГГГГ
Объем реализованного (переданного) в налоговом периоде природного газа, налогообложение акцизом которого предусмотрено международным договором Российской Федерации (тыс. куб. метров) ОбъемРеалГаз А N(18.3) О  
Стоимость (цена реализации) единицы (1000 куб. м) природного газа, реализованного (переданного) в налоговом периоде по международному договору Российской Федерации СтоимЕдРеал А N(13.2) О  
Сумма таможенных платежей, уплаченных в связи с реализацией (передачей) в налоговом периоде природного газа по международному договору Российской Федерации СумТаможРеал А N(13.2) О  
Расходы, произведенные в налоговом периоде на транспортировку природного газа за пределами территории Российской Федерации РасхТранспГаз А N(13.2) О  
Налоговая база (стоимость реализованного (переданного) в налоговом периоде природного газа за вычетом таможенных платежей и расходов на транспортировку такого газа за пределами территории Российской Федерации) НалБаза А N(14.2) О  
Сумма акциза, подлежащая уплате в бюджет по реализованному (переданному) в налоговом периоде природному газу СумАкциз А N(11) О  

Таблица 4.19

Расчет налоговой базы по автомобилям легковым и мотоциклам (РасчНалБаза)

Наименование элемента Сокращенное наименование (код) элемента Признак типа элемента Формат элемента Признак обязательности элемента Дополнительная информация
Признак СЗПК ПрСЗПК А T(=1) ОК Принимает значение:
1 - является стороной СЗПК |
2 - не является стороной СЗПК
Дата соглашения ДатаСогл А T(=10) НУ Типовой элемент <ДатаТип>.
Дата в формате ДД.ММ.ГГГГ.
Элемент является обязательным при значении элемента <ПрСЗПК> = 1, и должен отсутствовать при значении элемента <ПрСЗПК> = 2
Номер соглашения НомСогл А T(1-10) НУ Элемент является обязательным при значении элемента <ПрСЗПК> = 1, и должен отсутствовать при значении элемента <ПрСЗПК> = 2
Код вида подакцизного товара КодПТ А T(=3) ОК Типовой элемент <СКВПТТип>. Принимает значение в соответствии со справочником кодов видов подакцизных товаров согласно Приложению N 2 к Порядку заполнения:
510 | 520 | 531 | 532 | 533 | 534 | 535 | 536
Расчет налоговой базы по автомобилям легковым и мотоциклам, по коду ОКЕИ РаечНалБазаОКЕИ С   ОМ Состав элемента представлен в таблице 4.20.
Признак множественности элемента М может принимать значение от 1 до 2

Таблица 4.20

Расчет налоговой базы по автомобилям легковым и мотоциклам, по коду ОКЕИ (РаечНалБазаОКЕИ)

Наименование элемента Сокращенное наименование (код) элемента Признак типа элемента Формат элемента Признак обязательности элемента Дополнительная информация
Единица измерения мощности по коду ОКЕИ ОКЕИ А T(3-4) ОК Типовой элемент <ОКЕИТип>. Принимает значения в соответствии с Общероссийским классификатором единиц измерения: 214 | 251
Расчет налоговой базы по автомобилям легковым и мотоциклам, по коду показателя РасчНалБазаКод С   ОМ Состав элемента представлен в таблице 4.21

Таблица 4.21

Расчет налоговой базы по автомобилям легковым и мотоциклам, по коду показателя (РасчНалБазаКод)

Наименование элемента Сокращенное наименование (код) элемента Признак типа элемента Формат элемента Признак обязательности элемента Дополнительная информация
Код показателя КодПок А T(=5) ОК Принимает значения в соответствии с кодами показателей, используемых при заполнении налоговой декларации по акцизам на автомобильный бензин, дизельное топливо, моторные масла для дизельных и (или) карбюраторных (инжекторных) двигателей, прямогонный бензин, средние дистилляты, бензол, параксилол, ортоксилол, авиационный керосин, природный газ, автомобили легковые и мотоциклы, согласно Приложению N 3 к Порядку заполнения:
10001 | 10006 | 10007 | 10008 | 10009 | 10010 | 10011 | 10012 | 10041 | 20001 | 20002 | 20003 | 20004 | 20005 | 20006 | 20007 | 20008 | 20009 | 20010 | 20011 | 20012 | 20013 | 20014 | 20015 | 30001 | 30002 | 30033 | 50001 | 50002 | 50003 | 50004 | 50005 | 50006 | 50007 | 50008 | 50009 | 50010 | 50011
Мощность двигателя автомобиля легкового (мотоцикла) МощнДвиг А N(6.2) О  
Количество подакцизного товара, шт. КолПТ А N(8) О  
Налоговая база (общая мощность двигателей автомобилей легковых (мотоциклов)) НалБаза А N(13.2) О  
Сумма акциза (в рублях) СумАкц А N(11) О  

Таблица 4.22

Сведения о реализации подакцизных товаров за пределы территории Российской Федерации при представлении банковской гарантии или договора поручительства (РеалПТБГ)

Наименование элемента Сокращенное наименование (код) элемента Признак типа элемента Формат элемента Признак обязательности элемента Дополнительная информация
Признак документа ПризнакДок А T(=1) ОК Принимает значение:
1 - банковская гарантия |
2 - договор поручительства
Номер банковской гарантии (договора поручительства) НомерБГ А T(1-20) О  
Дата выдачи банковской гарантии (дата заключения договора поручительства) ДатаВыдБГ А T(=10) О Типовой элемент <ДатаТип>.
Дата в формате ДД.ММ.ГГГГ
Дата начала срока действия банковской гарантии (договора поручительства) ДатаНачБГ А T(=10) О Типовой элемент <ДатаТип>.
Дата в формате ДД.ММ.ГГГГ
Дата окончания срока действия банковской гарантии (договора поручительства) ДатаКонБГ А T(=10) О Типовой элемент <ДатаТип>.
Дата в формате ДД.ММ.ГГГГ
Сумма, на которую выдан(а) банковская гарантия (договор поручительства) (в рублях) СуммаБГ А N(11) О  
Превышение суммы акциза, освобожденной от уплаты, над суммой акциза, приходящейся на объем (мощность), факт экспорта которых документально подтвержден на конец налогового периода ПревАкОсв А N(11) О  
Сведения о реализации подакцизных товаров за пределы территории Российской Федерации и документальном подтверждении факта экспорта (реэкспорта) подакцизных товаров СвРеалПТЭксп С   ОМ Состав элемента представлен в таблице 4.23

Таблица 4.23

Сведения о реализации подакцизных товаров за пределы территории Российской Федерации и документальном подтверждении факта экспорта (реэкспорта) подакцизных товаров (СвРеалПТЭксп)

Наименование элемента Сокращенное наименование (код) элемента Признак типа элемента Формат элемента Признак обязательности элемента Дополнительная информация
Код вида подакцизного товара КодПТ А T(=3) ОК Типовой элемент <СКВПТТип>. Принимает значения в соответствии со справочником кодов видов подакцизных товаров согласно Приложению N 2 к Порядку заполнения
Сумма акциза, освобожденная от уплаты в связи с представлением банковской гарантии (договора поручительства) при реализации подакцизного товара за пределы территории Российской Федерации АкОсвЭксп С   НМ Состав элемента представлен в таблице 4.24
Реализация подакцизных товаров, факт экспорта (реэкспорта) которых документально подтвержден в налоговом периоде РеалПТЭкПдтвПер С   НМ Типовой элемент <РеалЭкПдтвТип>.
Состав элемента представлен в таблице 4.33
Реализация подакцизных товаров, факт экспорта (реэкспорта) которых документально подтвержден в предыдущих налоговых периодах РеалПТЭкПдтвПред С   НМ Типовой элемент <РеалЭкПдтвТип>.
Состав элемента представлен в таблице 4.33
Превышение суммы акциза, освобожденной от уплаты акциза, над суммой акциза, приходящейся на объем (мощность) подакцизных товаров, факт экспорта (реэкспорта) которых документально подтвержден ПревАкОсвПдтв С   Н Состав элемента представлен в таблице 4.25

Таблица 4.24

Сумма акциза, освобожденная от уплаты в связи с представлением банковской гарантии (договора поручительства) при реализации подакцизного товара за пределы территории Российской Федерации (АкОсвЭксп)

Наименование элемента Сокращенное наименование (код) элемента Признак типа элемента Формат элемента Признак обязательности элемента Дополнительная информация
Код показателя КодПок А T(=5) ОК Принимает значения в соответствии с кодами показателей, используемых при заполнении налоговой декларации по акцизам на автомобильный бензин, дизельное топливо, моторные масла для дизельных и (или) карбюраторных (инжекторных) двигателей, прямогонный бензин, средние дистилляты, бензол, параксилол, ортоксилол, авиационный керосин, природный газ, автомобили легковые и мотоциклы, согласно Приложению N 3 к Порядку заполнения:
20001 | 20008 | 20012
Объем (мощность) реализованных подакцизных товаров ОбъемПТ А N(15.3) О  
Сумма акциза (в рублях) СумАкциз А N(11) О  

Таблица 4.25

Превышение суммы акциза, освобожденной от уплаты акциза, над суммой акциза, приходящейся на объем (мощность) подакцизных товаров, факт экспорта (реэкспорта) которых документально подтвержден (ПревАкОсвПдтв)

Наименование элемента Сокращенное наименование (код) элемента Признак типа элемента Формат элемента Признак обязательности элемента Дополнительная информация
Сумма акциза (в рублях) СумАкциз А N(11) О  

Таблица 4.26

Сведения об объемах прямогонного бензина, полученных (переданных, реализованных) организацией (СведОбПБ)

Наименование элемента Сокращенное наименование (код) элемента Признак типа элемента Формат элемента Признак обязательности элемента Дополнительная информация
Признак организации ПрОрг А T(=1) ОК Принимает значение:
1 - продавец |
2 - покупатель
ИНН ИННЮЛ А T(=10) О Типовой элемент <ИННЮЛТип>
КПП КПП А T(=9) О Типовой элемент <КППТип>
Признак свидетельства ПрСвид А T(=1) ОК Принимает значение:
1 - свидетельство на производство прямогонного бензина |
2 - свидетельство на переработку прямогонного бензина |
3 - свидетельство о регистрации лица, совершающего операции с бензолом, параксилолом или ортоксилолом
Серия свидетельства СерСвид А T(1-2) О  
Номер свидетельства НомСвид А T(1-9) О  
ИНН собственника прямогонного бензина ИННЮЛСоб А T(=10) Н Типовой элемент <ИННЮЛТип>
КПП собственника прямогонного бензина КППСоб А T(=9) Н Типовой элемент <КППТип>
Общий объем прямогонного бензина, полученного (переданного, реализованного) в налоговом периоде (в тоннах) ОбщОбПБ А N(15.3) О  
Сведения о подакцизном товаре СведПТ С   О Состав элемента представлен в таблице 4.27

Таблица 4.27

Сведения о подакцизном товаре (СведПТ)

Наименование элемента Сокращенное наименование (код) элемента Признак типа элемента Формат элемента Признак обязательности элемента Дополнительная информация
Код вида подакцизного товара КодПТ А T(=3) ОК Типовой элемент <СКВПТТип>. Принимает значения в соответствии со справочником кодов видов подакцизных товаров согласно Приложению N 2 к Порядку заполнения: 650
Сведения об объеме подакцизного товара, указанном в счете-фактуре (в корректировочном счете-фактуре) (в тоннах) СведОбПТ С   ОМ Состав элемента представлен в таблице 4.28

Таблица 4.28

Сведения об объеме подакцизного товара, указанном в счете-фактуре (в корректировочном счете-фактуре) (в тоннах) (СведОбПТ)

Наименование элемента Сокращенное наименование (код) элемента Признак типа элемента Формат элемента Признак обязательности элемента Дополнительная информация
Номер счета-фактуры НомСчФ А T(1-256) О  
Дата счета-фактуры ДатаСчФ А T(=10) О Типовой элемент <ДатаТип>.
Дата в формате ДД.ММ.ГГГГ
Объем подакцизного товара, указанный в счете-фактуре (в тоннах) ОбПТСчФ А N(15.3) О  
Номер корректировочного счета-фактуры НомКСчФ А T(1-256) Н  
Дата корректировочного счета-фактуры ДатаКСчФ А T(=10) Н Типовой элемент <ДатаТип>.
Дата в формате ДД.ММ.ГГГГ
Объем подакцизного товара, указанный в корректировочном счете-фактуре (в тоннах) ОбПТКСчФ А N(15.3) Н  

Таблица 4.29

Сведения, необходимые для расчета налоговых обязательств по авиационному керосину (РасчАкцКер)

Наименование элемента Сокращенное наименование (код) элемента Признак типа элемента Формат элемента Признак обязательности элемента Дополнительная информация
Код вида подакцизного товара КодПТ А T(=3) ОК Типовой элемент <СКВПТТип>.
Принимает значение в соответствии со справочником кодов видов подакцизных товаров согласно Приложению N 2 к Порядку заполнения: 671
Код показателя КодПок А T(=5) ОК Принимает значение в соответствии с кодами показателей, используемых при заполнении налоговой декларации по акцизам на автомобильный бензин, дизельное топливо, моторные масла для дизельных и (или) карбюраторных (инжекторных) двигателей, прямогонный бензин, средние дистилляты, бензол, параксилол, ортоксилол, авиационный керосин, природный газ, автомобили легковые и мотоциклы, согласно Приложению N 3 к Порядку заполнения: 10036
Налоговая база (в тоннах) НалБаза А N(15.3) О  
Сумма акциза, исчисленная за налоговый период (в рублях) СумАкцИсч А N(11) О  
Сумма акциза, подлежащая вычету, всего (в рублях) СумАкцВыч А N(11) О  
Расчет налогового вычета РасчНалВыч С   НМ Состав элемента представлен в таблице 4.30

Таблица 4.30

Расчет налогового вычета (РасчНалВыч)

Наименование элемента Сокращенное наименование (код) элемента Признак типа элемента Формат элемента Признак обязательности элемента Дополнительная информация
Код налогового периода КодНП А T(=2) ОК Принимает значения в соответствии с кодами, определяющими налоговый период, согласно Приложению N 1 к Порядку заполнения:
01 - январь |
02 - февраль |
03 - март |
04 - апрель |
05 - май |
06 - июнь |
07 - июль |
08 - август |
09 - сентябрь |
10 - октябрь |
11 - ноябрь |
12 - декабрь
Год налогового периода ГодНП А   О Типовой элемент <xs:gYear>.
Год в формате ГГГГ
Код показателя КодПок А T(=5) ОК Принимает значение в соответствии с кодами показателей, используемых при заполнении налоговой декларации по акцизам на автомобильный бензин, дизельное топливо, моторные масла для дизельных и (или) карбюраторных (инжекторных) двигателей, прямогонный бензин, средние дистилляты, бензол, параксилол, ортоксилол, авиационный керосин, природный газ, автомобили легковые и мотоциклы, согласно Приложению N 3 к Порядку заполнения:
30025 | 30026
Сумма акциза, начисленная к уплате в бюджет (в рублях) СумАкцизНач А N(11) О  
Сумма акциза, подлежащая вычету с учетом коэффициента (в рублях) СумАкцизВыч А N(11) О  
Величина Вавиа А N(11) О  
Объем авиационного керосина (в тоннах) ОбКер А N(15.3) О  
Показатель () (в рублях) ПоказДкер А N(11) О  
Средняя цена экспортной альтернативы для авиационного керосина () СрЦенЭксп А N(10) О  
Условное значение средней оптовой цены реализации авиационного керосина на территории Российской Федерации () УслЗначОпт А N(6) О  
Величина ВеличКдт А N(4.3) О  
Сумма акциза, подлежащая вычету (в рублях) СумАкцВыч А N(11) Н  

Таблица 4.31

Сведения, необходимые для расчета налоговых обязательств по средним дистиллятам (РасчСрДист)

Наименование элемента Сокращенное наименование (код) элемента Признак типа элемента Формат элемента Признак обязательности элемента Дополнительная информация
Код вида подакцизного товара КодПТ А T(=3) ОК Типовой элемент <СКВПТТип>. Принимает значение в соответствии со справочником кодов видов подакцизных товаров согласно Приложению N 2 к Порядку заполнения:
677
Признак показателя () ПрДдт А T(=1) ОК Принимает значение:
0 - отрицательный |
1 - положительный
Значение показателя () ПоказДдт А N(11) О  
Величина ВелКдткомп А N(4.3) О  
Средняя цена экспортной альтернативы для дизельного топлива класса 5 () СрЦенаДТ А N(10) О  
Условное значение средней оптовой цены реализации дизельного топлива класса 5 на территории Российской Федерации () УслЗначДТ А N(6) О  
Ставка налога (в рублях) СтавНал А N(7) О  
Расчет налогового вычета РасчНалВыч С   НМ Состав элемента представлен в таблице 4.32

Таблица 4.32

Расчет налогового вычета (РасчНалВыч)

Наименование элемента Сокращенное наименование (код) элемента Признак типа элемента Формат элемента Признак обязательности элемента Дополнительная информация
Код показателя КодПок А T(=5) ОК Принимает значение в соответствии с кодами показателей, используемых при заполнении налоговой декларации по акцизам на автомобильный бензин, дизельное топливо, моторные масла для дизельных и (или) карбюраторных (инжекторных) двигателей, прямогонный бензин, средние дистилляты, бензол, параксилол, ортоксилол, авиационный керосин, природный газ, автомобили легковые и мотоциклы, согласно Приложению N 3 к Порядку заполнения:
30027 | 30028 | 30029 | 30030 | 30031 | 30032 | 30034 | 30035
Код налогового периода КодНП А T(=2) ОК Принимает значения в соответствии с кодами, определяющими налоговый период, согласно Приложению N 1 к Порядку заполнения:
01 - январь |
02 - февраль |
03 - март |
04 - апрель |
05 - май |
06 - июнь |
07 - июль |
08 - август |
09 - сентябрь |
10 - октябрь |
11 - ноябрь |
12 - декабрь
Год налогового периода ГодНП А   О Типовой элемент <xs:gYear>.
Год в формате ГГГГ
Величина ВеличВф А N(11) Н  
Величина ВеличВб А N(11) Н  
Величина ВеличВдфо А N(11) Н  
Величина ВеличВш А N(11) Н  
Объем средних дистиллятов (в тоннах) СредДист А N(15.3) О  
Сумма налогового вычета (в рублях) СумНалВыч А N(11) О  

Таблица 4.33

Реализация подакцизных товаров, факт экспорта (реэкспорта) которых документально подтвержден в налоговом периоде (в предыдущих налоговых периодах) (РеалЭкПдтвТип)

Наименование элемента Сокращенное наименование (код) элемента Признак типа элемента Формат элемента Признак обязательности элемента Дополнительная информация
Код показателя КодПок А T(=5) ОК Принимает значение в соответствии с кодами показателей, используемых при заполнении налоговой декларации по акцизам на автомобильный бензин, дизельное топливо, моторные масла для дизельных и (или) карбюраторных (инжекторных) двигателей, прямогонный бензин, средние дистилляты, бензол, параксилол, ортоксилол, авиационный керосин, природный газ, автомобили легковые и мотоциклы, согласно Приложению N 3 к Порядку заполнения:
50003 | 50008 | 50009
Объем (мощность) реализованных подакцизных товаров ОбъемПТ А N(15.3) О  
Сумма акциза (в рублях) СумАкциз А N(11) О  
Код налогового периода, в котором осуществлена реализация товаров НалПер А T(=2) ОК Принимает значения в соответствии с кодами, определяющими налоговый период, согласно Приложению N 1 к Порядку заполнения:
01 - январь |
02 - февраль |
03 - март |
04 - апрель |
05 - май |
06 - июнь |
07 - июль |
08 - август |
09 - сентябрь |
10 - октябрь |
11 - ноябрь |
12 - декабрь
Год налогового периода, в котором осуществлена реализация товаров Год А   О Типовой элемент <xs:gYear>.
Год в формате ГГГГ

Таблица 4.34

Фамилия, имя, отчество (ФИОТип)

Наименование элемента Сокращенное наименование (кол) элемента Признак типа элемента Формат элемента Признак обязательности элемента Дополнительная информация
Фамилия Фамилия А T(1-60) О  
Имя Имя А T(1-60) О  
Отчество Отчество А T(1-60) Н  

Приложение N 3
к приказу ФНС России
от 13.10.2020 N ЕД-7-3/747@

ПОРЯДОК ЗАПОЛНЕНИЯ НАЛОГОВОЙ ДЕКЛАРАЦИИ ПО АКЦИЗАМ НА АВТОМОБИЛЬНЫЙ БЕНЗИН, ДИЗЕЛЬНОЕ ТОПЛИВО, МОТОРНЫЕ МАСЛА ДЛЯ ДИЗЕЛЬНЫХ И (ИЛИ) КАРБЮРАТОРНЫХ (ИНЖЕКТОРНЫХ) ДВИГАТЕЛЕЙ, ПРЯМОГОННЫЙ БЕНЗИН, СРЕДНИЕ ДИСТИЛЛЯТЫ, БЕНЗОЛ, ПАРАКСИЛОЛ, ОРТОКСИЛОЛ, АВИАЦИОННЫЙ КЕРОСИН, ПРИРОДНЫЙ ГАЗ, АВТОМОБИЛИ ЛЕГКОВЫЕ И МОТОЦИКЛЫ

I. Общие положения

1.1. Налоговая декларация по акцизам на автомобильный бензин, дизельное топливо, моторные масла для дизельных и (или) карбюраторных (инжекторных) двигателей, прямогонный бензин, средние дистилляты, бензол, параксилол, ортоксилол, авиационный керосин, природный газ, автомобили легковые и мотоциклы (далее - Декларация) представляется:

1) налогоплательщиками, совершающими предусмотренные статьей 182 Налогового кодекса Российской Федерации (далее - Кодекс) операции со следующими подакцизными товарами:

автомобилями легковыми;

мотоциклами с мощностью двигателя свыше 112,5 кВт (150 л.с.);

автомобильным бензином;

дизельным топливом;

моторными маслами для дизельных и (или) карбюраторных (инжекторных) двигателей;

прямогонным бензином;

средними дистиллятами;

бензолом, параксилолом, ортоксилолом;

авиационным керосином;

2) налогоплательщиками, совершающими предусмотренные пунктом 2 статьи 205.1 Кодекса операции по реализации (передаче) природного газа, для которых налогообложение акцизами предусмотрено международными договорами Российской Федерации.

1.2. Декларация состоит из:

Титульного листа;

Раздела 1 "Сумма акциза на подакцизные товары, подлежащая уплате в бюджет (возмещению из бюджета)";

Раздела 2 "Расчет суммы акциза по подакцизным товарам (за исключением природного газа)", состоящий из:

подраздела 2.1 "Операции, совершаемые с подакцизными товарами на территории Российской Федерации";

подраздела 2.2 "Операции по реализации подакцизных товаров за пределы территории Российской Федерации, в том числе в государства - члены Евразийского экономического союза";

подраздела 2.3 "Сумма акциза, подлежащая налоговому вычету";

подраздела 2.4 "Сумма акциза, подлежащая уплате в бюджет, начисленная к уменьшению либо заявленная к возмещению из бюджета";

подраздела 2.5 "Документально подтвержденный факт реализации подакцизных товаров за пределы территории Российской Федерации, в том числе в государства - члены Евразийского экономического союза";

Раздела 3 "Расчет суммы акциза, подлежащей уплате в бюджет, по природному газу";

Приложения N 1 к форме налоговой декларации "Расчет налоговой базы по автомобилям легковым и мотоциклам";

Приложения N 2 к форме налоговой декларации, включающего подразделы:

"Сведения о реализации подакцизных товаров за пределы территории Российской Федерации при представлении банковской гарантии или договора поручительства";

"Сведения о реализации подакцизных товаров за пределы территории Российской Федерации и документальном подтверждении факта экспорта (реэкспорта) подакцизных товаров";

Приложения N 3 к форме налоговой декларации "Сведения об объемах прямогонного бензина, полученных (переданных, реализованных) организацией", включающего подраздел "Сведения о подакцизном товаре";

Приложения N 4 к форме налоговой декларации "Сведения, необходимые для расчета налоговых обязательств по авиационному керосину", включающего подраздел "Расчет налогового вычета";

Приложения N 5 к форме налоговой декларации "Сведения, необходимые для расчета налоговых обязательств по средним дистиллятам", включающего подразделы:

"Расчет налоговой ставки";

"Расчет налогового вычета".

1.3. Для заполнения формы Декларации и приложений к форме Декларации применяются:

коды, определяющие налоговый период; коды представления в налоговый орган налоговой декларации по акцизам на автомобильный бензин, дизельное топливо, моторные масла для дизельных и (или) карбюраторных (инжекторных) двигателей, прямогонный бензин, средние дистилляты, бензол, параксилол, ортоксилол, авиационный керосин, природный газ, автомобили легковые и мотоциклы; коды форм реорганизации (ликвидации) и код закрытия обособленного подразделения; коды, определяющие способ представления в налоговый орган налоговой декларации; коды видов единицы измерения налоговой базы подакцизных товаров (Приложение N 1 к настоящему Порядку);

справочник кодов видов подакцизных товаров (Приложение N 2 к настоящему Порядку);

коды показателей, используемых при заполнении налоговой декларации по акцизам на автомобильный бензин, дизельное топливо, моторные масла для дизельных и (или) карбюраторных (инжекторных) двигателей, прямогонный бензин, средние дистилляты, бензол, параксилол, ортоксилол, авиационный керосин, природный газ, автомобили легковые и мотоциклы (приложение N 3 к настоящему Порядку).

1.4. Декларация представляется за налоговый период - календарный месяц.

1.5. Уточненная Декларация включает те разделы Декларации и приложения к ней, которые ранее были представлены налогоплательщиком в налоговый орган, с учетом внесенных в них изменений, а также иные разделы Декларации и приложения к ним, в случае внесения в них изменений (дополнений).

Уточненная Декларация представляется по форме, действовавшей в налоговом периоде, за который вносятся соответствующие изменения.

1.6. Каждому показателю Декларации соответствует одно поле, состоящее из определенного количества знакомест. В каждом поле указывается только один показатель. Исключение составляют показатели, значениями которых являются дата, правильная или десятичная дробь.

Для указания даты по порядку используются:

а) два поля - месяц (поле из двух знакомест) и год (поле из четырех знакомест), разделенные знаком "." (точка);

б) три поля - день (поле из двух знакомест), месяц (поле из двух знакомест) и год (поле из четырех знакомест), разделенные знаком "." (точка).

Для правильной дроби используются два поля, разделенные знаком "/" (косая черта), первое поле соответствует числителю правильной дроби, второе поле - знаменателю правильной дроби.

Для десятичной дроби используются два поля, разделенные знаком "." (точка), первое поле соответствует целой части десятичной дроби, второе поле - дробной части десятичной дроби.

1.7. Страницы Декларации имеют сквозную нумерацию, начиная с Титульного листа, вне зависимости от наличия (отсутствия) и количества заполняемых разделов, листов. Порядковый номер страницы проставляется в определенном для нумерации поле слева направо, начиная с первого (левого) знакоместа, например, для первой страницы - "001"; для тридцать третьей - "033".

1.8. Заполнение полей Декларации значениями текстовых, числовых, кодовых показателей осуществляется слева направо, начиная с первого (левого) знакоместа.

При заполнении полей Декларации с использованием программного обеспечения значения числовых показателей выравниваются по правому (последнему) знакоместу.

Заполнение текстовых полей Декларации осуществляется заглавными печатными символами.

Не допускается исправление ошибок с помощью корректирующего или иного аналогичного средства.

Не допускается двусторонняя печать Декларации на бумажном носителе и скрепление листов декларации, приводящее к порче бумажного носителя.

При заполнении полей Декларации, представляемой на бумажном носителе, используются чернила черного, фиолетового или синего цвета.

1.9. В случае отсутствия какого-либо показателя во всех знакоместах соответствующего поля проставляется прочерк. Прочерк представляет собой прямую линию, проведенную посередине знакомест по всей длине поля показателя.

В случае если для указания какого-либо показателя не требуется заполнения всех знакомест соответствующего поля, в незаполненных знакоместах в правой части поля проставляется прочерк. Например, при указании десятизначного идентификационного номера налогоплательщика (ИНН) "5024002119" в поле "ИНН" из двенадцати знакомест показатель заполняется слева направо, начиная с первого знакоместа, в последних двух знакоместах ставится прочерк: "5024002119--".

Дробные числовые показатели заполняются аналогично правилам заполнения целых числовых показателей. В случае если знакомест для указания дробной части больше, чем цифр, то в свободных знакоместах соответствующего поля ставится прочерк. Например, объем автомобильного бензина класса 5, реализованного на территории Российской Федерации, в декларации заполняется по формату: 10 знакомест для целой части и 3 знакоместа для дробной части, и при объеме в размере "1234356.233" он указывается как: 1234356---.233.

1.10. В поле "Код по ОКТМО" указывается код муниципального образования в соответствии с Общероссийским классификатором территорий муниципальных образований ОК 033-2013 (далее - код по ОКТМО).

При заполнении поля "Код по ОКТМО", под который отводится одиннадцать знакомест, свободные знакоместа справа от значения кода в случае, если код по ОКТМО имеет восемь знаков, не подлежат заполнению дополнительными символами (заполняются прочерками). Например, для восьмизначного кода по ОКТМО 12445698 в поле "Код по ОКТМО" указывается одиннадцатизначное значение "12445698---".

1.11. Все значения стоимостных показателей, отражаемых в Декларации, указываются в полных рублях. Значения показателей менее 50 копеек отбрасываются, а 50 копеек и более округляются до полного рубля.

1.12. При представлении Декларации, подготовленной с использованием программного обеспечения, при распечатке на принтере допускается отсутствие обрамления знакомест и прочерков для незаполненных знакомест. Расположение и размеры значений реквизитов не должны изменяться. Печать знаков выполняется шрифтом Courier New высотой 16 - 18 пунктов.

II. Титульный лист Декларации

2.1. Титульный лист Декларации заполняется налогоплательщиком, за исключением раздела "Заполняется работником налогового органа".

2.2. При заполнении Титульного листа указываются ИНН и КПП, которые присвоены организации при постановке на учет в налоговом органе.

В поле "ИНН" для российской организации указывается ИНН в соответствии со свидетельством о постановке на учет российской организации в налоговом органе по месту ее нахождения, для иностранной организации, осуществляющей деятельность на территории Российской Федерации, - в соответствии со свидетельством о постановке на учет иностранной организации в налоговом органе.

В поле "КПП" для российской организации указывается КПП в соответствии со свидетельством о постановке на учет российской организации в налоговом органе, для иностранной организации, осуществляющей деятельность на территории Российской Федерации, - в соответствии со свидетельством о постановке на учет иностранной организации в налоговом органе.

ИНН и КПП для крупнейших налогоплательщиков указываются на основании уведомления о постановке на учет в налоговом органе юридического лица в качестве крупнейшего налогоплательщика.

При заполнении Декларации налогоплательщиками, являющимися крупнейшими налогоплательщиками, на титульном листе в поле "по месту нахождения (учета)" указывается код "213", а в пятом и шестом знаке КПП указывается значение 50.

В случае подачи Декларации по месту нахождения обособленного подразделения организации в поле "КПП" указывается КПП в соответствии с уведомлением о постановке на учет организации, выданным налоговым органом по месту нахождения обособленного подразделения.

Соответствующие ИНН и КПП указываются в верхней части каждой страницы, включенной в состав Декларации.

При представлении организацией - правопреемником в налоговый орган по месту учета Декларации за последний налоговый период и уточненных Деклараций за реорганизованную организацию (в форме присоединения к другому юридическому лицу, слияния нескольких юридических лиц, разделения юридического лица, преобразования одного юридического лица в другое) на титульном листе, в верхней его части указываются ИНН и КПП организации-правопреемника, а в поле "по месту нахождения (учета) (код)" указывается код "215" для не крупнейшего налогоплательщика или "216" для крупнейшего налогоплательщика, а в поле "налогоплательщик" указывается наименование реорганизованной организации.

В поле "ИНН/КПП реорганизованной организации" указываются соответственно ИНН и КПП, которые были присвоены налоговым органом по месту нахождения реорганизованной организации до ее реорганизации (по налогоплательщикам, отнесенным к категории крупнейших, - налоговым органом по месту учета организации в качестве крупнейшего налогоплательщика).

При этом в Разделе 1 Декларации указывается код по ОКТМО того муниципального образования, на территории которого находилась реорганизованная организация.

Коды форм реорганизации (ликвидации) и код закрытия обособленного подразделения приведены в Приложении N 1 к настоящему Порядку.

2.3. Номер корректировки.

При заполнении поля "Номер корректировки" для первичной Декларации и уточненных Деклараций за соответствующий налоговый период нумерация должна быть сквозная, где "Номер корректировки" для первичной Декларации за налоговый период принимает значение "0--", для уточненных Деклараций номер указывается последовательно ("1--", "2--", "3--" и так далее).

Не допускается заполнение номера корректировки по уточненной Декларации без ранее принятой первичной Декларации за налоговый период.

2.4. Налоговый период, за который представляется Декларация.

Поле "Налоговый период (код)" заполняется в соответствии с кодами, определяющими налоговый период, согласно Приложению N 1 к настоящему Порядку.

2.5. Отчетный год, в котором представляется Декларация.

В поле "Отчетный год" указывается год, за налоговый период которого представляется Декларация.

2.6. Код налогового органа, в который представляется Декларация.

В поле "Представляется в налоговый орган (код)" указывается код налогового органа, в который представляется Декларация.

2.7. Код представления Декларации по месту нахождения (учета) налогоплательщика.

В поле "По месту нахождения (учета) (код)" указывается код представления Декларации в налоговый орган по месту нахождения (учета) согласно Приложению N 1 к настоящему Порядку.

2.8. Наименование налогоплательщика.

В поле "налогоплательщик" указывается полное наименование организации, соответствующее наименованию, указанному в ее учредительном документе (при наличии в наименовании латинской транскрипции таковая указывается).

2.9. Код формы реорганизации (ликвидация).

В поле "Форма реорганизации (ликвидация) (код)/Закрытие обособленного подразделения (код)" указывается код формы реорганизации (ликвидации, закрытия обособленного подразделения) согласно Приложению N 1 к настоящему Порядку.

2.10. ИНН/КПП реорганизованной организации.

Реквизит "ИНН/КПП реорганизованной организации" заполняется в соответствии с пунктом 2.2 настоящего Порядка.

В случае если Декларация не является налоговой декларацией, представляемой за реорганизованную организацию, в поле "ИНН/КПП реорганизованной организации" проставляется прочерк.

2.11. ИНН/КПП закрытого обособленного подразделения.

Реквизит "ИНН/КПП закрытого обособленного подразделения" заполняется в соответствии с пунктом 2.2 настоящего Порядка.

2.12. Номер контактного телефона.

В поле "Номер контактного телефона" указывается номер контактного телефона налогоплательщика с указанием телефонного кода города, без пробелов, без скобок, без прочерков.

2.13. Количество страниц.

В поле "На ____ страницах с приложением подтверждающих документов или их копий на ____ листах" указывается количество страниц, на которых составлена Декларация, а также количество приложенных к Декларации листов подтверждающих документов или их копий, в том числе количество листов документа, подтверждающего полномочия представителя налогоплательщика (в случае представления Декларации представителем налогоплательщика).

2.14. В разделе Титульного листа "Достоверность и полноту сведений, указанных в настоящей декларации, подтверждаю" указывается:

1) в верхней части раздела проставляется:

1 - в случае если достоверность и полнота сведений, указанных в Декларации, подтверждены руководителем организации-налогоплательщика;

2 - в случае если достоверность и полнота сведений, указанных в Декларации, подтверждены представителем налогоплательщика.

2) в поле "фамилия, имя, отчество полностью" построчно указываются:

при представлении Декларации организацией - фамилия, имя, отчество руководителя организации полностью, проставляется его личная подпись (в месте, отведенном для подписи) и дата подписания;

при представлении Декларации представителем налогоплательщика - физическим лицом - фамилия, имя, отчество представителя налогоплательщика полностью, проставляется личная подпись представителя налогоплательщика и дата подписания;

при представлении Декларации представителем налогоплательщика - юридическим лицом - фамилия, имя, отчество физического лица, уполномоченного в соответствии с документом, подтверждающим полномочия представителя налогоплательщика - юридического лица, подтверждать достоверность и полноту сведений, указанных в Декларации. При этом в поле "наименование организации - представителя налогоплательщика" указывается наименование юридического лица - представителя налогоплательщика, проставляется подпись лица, сведения о котором указаны в поле "фамилия, имя, отчество полностью" и дата подписания.

3) при представлении Декларации представителем налогоплательщика в поле "Наименование и реквизиты документа, подтверждающего полномочия представителя налогоплательщика" указывается наименование документа, подтверждающего полномочия представителя налогоплательщика, и его реквизиты. При этом к Декларации прилагается копия указанного документа.

2.15. Раздел Титульного листа "Заполняется работником налогового органа" содержит сведения о представлении Декларации: код способа представления согласно Приложению N 1 к настоящему Порядку; количество страниц Декларации; количество листов, приложенных к Декларации подтверждающих документов или их копий; дату представления Декларации; номер, под которым зарегистрирована Декларация.

Все поля данного раздела заполняются работником налогового органа. Указываются фамилия и инициалы имени и отчества работника налогового органа, принявшего Декларацию, и проставляется его подпись.

III. Раздел 1 Декларации "Сумма акциза на подакцизные товары, подлежащая уплате в бюджет (возмещению из бюджета)"

3.1. Раздел 1 Декларации включает в себя показатели сумм акциза, подлежащих уплате в бюджет, по данным налогоплательщика, с указанием кода бюджетной классификации (далее - КБК), в соответствии с которым подлежат зачислению в бюджет суммы акциза, рассчитанные в Декларации.

3.1.1. По строке 010 указывается код муниципального образования, на территории которого осуществляется (осуществлялась) уплата акциза, в соответствии с ОКТМО.

3.1.2. По строке 020 указывается КБК, в соответствии с которым подлежат зачислению суммы акциза на счета органов Федерального казначейства.

3.1.3. По строке 030 указывается сумма акциза, подлежащая уплате в бюджет за налоговый период по КБК, указанному в соответствующей строке 020 раздела 1. Сумма акциза по строке 030 раздела 1 корреспондирует сумме акциза, указанной в подразделе 2.4 Раздела 2 Декларации по коду показателя 40001, либо (по соответствующему КБК) сумме акциза, указанной в Разделе 3 Декларации по строке 110.

3.1.4. По строке 040 указывается сумма акциза, начисленная к уменьшению в соответствии со статьей 203 Кодекса (сумма превышения налоговых вычетов над исчисленной суммой акциза).

Сумма акциза по строке 040 Раздела 1 корреспондирует сумме акциза, указанной в подразделе 2.4 Раздела 2 по коду показателя 40002.

3.1.5. По строке 050 указывается сумма акциза, начисленная к уменьшению в соответствии со статьей 203.1 Кодекса (сумма превышения налоговых вычетов над исчисленной суммой акциза).

Сумма акциза по строке 050 Раздела 1 корреспондирует сумме акциза, указанной в подразделе 2.4 Раздела 2 по коду показателя 40004.

3.1.6. По строке 060 указывается сумма акциза, заявленная к возмещению. Сумма акциза по строке 060 Раздела 1 корреспондирует сумме акциза, указанной в подразделе 2.4 Раздела 2 по коду показателя 40003.

3.1.7. При заполнении показателей строк 030, 040, 050 и 060 сумма акциза указывается в рублях. Если несколько сумм акциза, рассчитанных по разным видам подакцизных товаров, подлежат зачислению на один и тот же КБК, для заполнения строк 030 - 060 необходимо определить конечный результат расчета с бюджетом по соответствующему КБК.

3.1.8. В случае недостаточности строк Раздела 1 Декларации, представляемой на бумажном носителе, дополнительно заполняется необходимое количество листов данного раздела.

3.2. По строке "Достоверность и полноту сведений, указанных на данной странице, подтверждаю" проставляется подпись руководителя организации или представителя и дата подписания.

IV. Раздел 2 Декларации "Расчет суммы акциза по подакцизным товарам (за исключением природного газа)"

4.1. Раздел 2 Декларации заполняется отдельно по каждому виду подакцизного товара, за исключением природного газа.

4.2. По строке 010 Раздела 2 указывается код вида подакцизного товара согласно графе 2 Приложения N 2 к настоящему Порядку. При этом к указанному по строке 010 коду вида подакцизного товара применяется единица измерения, соответствующая коду единицы измерения налоговой базы подакцизных товаров, указанному в графе 3 Приложения N 2 к настоящему Порядку.

4.3. По строке 020 указывается КБК, по которому будет осуществляться уплата налога.

4.4. По строке 030 указывается ставка акциза для подакцизного товара, код которого указан по строке 010, установленная (рассчитанная) в соответствии со статьей 193 Кодекса.

4.5. Подраздел 2.1 "Операции, совершаемые с подакцизными товарами на территории Российской Федерации" Раздела 2 налоговой декларации:

4.5.1. В графе 1 указываются коды операций (показателей) 10001, 10006 - 10012, 10021, 10031 - 10036, 10038 - 10043 согласно Приложению N 3 к настоящему Порядку;

4.5.2. В графе 2 указывается налоговая база, определяемая в соответствии со статьей 187 Кодекса.

Налоговая база по автомобилям легковым и мотоциклам отражается в единицах мощности двигателя - в лошадиных силах или киловаттах. Расчет налоговой базы по автомобилям легковым и мотоциклам осуществляется в Приложении N 1 к форме налоговой декларации.

По автомобильному бензину, дизельному топливу, моторным маслам для дизельных и (или) карбюраторных (инжекторных) двигателей, прямогонному бензину, средним дистиллятам, бензолу, параксилолу, ортоксилолу, авиационному керосину (далее - подакцизные нефтепродукты) налоговая база отражается в тоннах (с точностью до третьего знака после запятой).

4.5.3. В графе 3 указывается сумма акциза, исчисленная как произведение налоговой базы, указанной в графе 2 (применительно к соответствующему коду показателя, указанному в графе 1), и соответствующей ставки акциза, указанной по строке 030.

4.6. Подраздел 2.2 "Операции по реализации подакцизных товаров за пределы территории Российской Федерации, в том числе в государства - члены Евразийского экономического союза" Раздела 2 налоговой декларации:

4.6.1. В графе 1 указываются коды операций (показателей) 20001 - 20015 согласно Приложению N 3 к настоящему Порядку;

4.6.2. В графе 2 указывается налоговая база, определяемая в соответствии со статьей 187 Кодекса;

4.6.3. В графе 3 указывается сумма акциза, исчисленная как произведение налоговой базы, указанной в графе 2 (применительно к соответствующему коду операции (показателя), указанному в графе 1) и соответствующей ставки акциза, указанной по строке 030.

4.7. Подраздел 2.3 "Сумма акциза, подлежащая налоговому вычету" Раздела 2 налоговой декларации:

4.7.1. В графе 1 указываются коды операций (показателей) 30001 - 30002, 30006, 30007 и 30020 - 30036 согласно Приложению N 3 к настоящему Порядку, соответствующие налоговым вычетам, установленным статьей 200 Кодекса;

4.7.2. В графе 2 указывается объем подакцизного товара, сумма акциза по которому подлежит налоговому вычету;

4.7.3. В графе 3 указывается сумма акциза, подлежащая налоговому вычету.

Значение графы 3 определяется как произведение значения графы 2 (применительно к соответствующему коду операции (показателя), указанному в графе 1, и к налоговому периоду, в котором осуществлена операция, указанному в графах 4 и 5, в совокупности) и соответствующей ставки акциза, установленной статьей 193 Кодекса, действующей в налоговом периоде совершения подакцизной операции, сумма акциза по которой подлежит налоговому вычету.

4.7.4. В графах 4 и 5 указываются код налогового периода от 01 до 12 согласно Приложению N 1 к настоящему Порядку и год, в которых осуществлена подакцизная операция.

4.8. Подраздел 2.4 "Сумма акциза, подлежащая уплате в бюджет, начисленная к уменьшению либо заявленная к возмещению из бюджета" Раздела 2 налоговой декларации:

4.8.1. В графе 1 указываются коды операций (показателей) 40001 - 40004 согласно Приложению N 3 к настоящему Порядку;

4.8.2. В графе 2 указывается сумма акциза, подлежащая уплате в бюджет, начисленная к уменьшению либо заявленная к возмещению из бюджета.

По коду показателя 40001 указывается положительная разница или нулевое значение между итоговой суммой акциза по всем строкам графы 3 подраздела 2.1, графы 3 подраздела 2.2 по кодам показателей 20003, 20004, 20005, 20007, 20009, 20011, 20013 и 20015 и итоговой суммой акциза, подлежащей вычету, по всем строкам графы 3 подраздела 2.3. Сумма акциза, указанная в подразделе 2.4 по коду показателя 40001, переносится по соответствующему КБК в строку 030 Раздела 1 налоговой декларации.

По коду показателя 40002 указывается отрицательная разница (без знака "минус") между итоговой суммой акциза по всем строкам графы 3 подраздела 2.1, графы 3 подраздела 2.2 по кодам показателей 20003, 20004, 20005, 20007, 20009, 20011, 20013 и 20015 и итоговой суммой акциза, подлежащей вычету, по всем строкам графы 3 подраздела 2.3. Сумма акциза, отраженная в подразделе 2.4 по коду показателя 40002, переносится (по соответствующему КБК) в строку 040 Раздела 1 налоговой декларации.

По коду показателя 40003 указывается сумма акциза, заявленная к возмещению, в соответствии с пунктом 7 статьи 198 Кодекса и пунктом 4 статьи 203 Кодекса, определяемая как сумма строк графы 3 подраздела 2.5 с кодами показателей 50001, 50002, 50006, 50007 по графе 1. Сумма акциза, отраженная в подразделе 2.4 по коду показателя 40003, переносится (по соответствующему КБК) в строку 060 Раздела 1 налоговой декларации.

По коду показателя 40004 указывается отрицательная разница (без знака "минус") между итоговой суммой акциза по всем строкам графы 3 подраздела 2.1, графы 3 подраздела 2.2 по кодам показателей 20003, 20004, 20005, 20007, 20009, 20011, 20013 и 20015 и итоговой суммой акциза, подлежащей вычету, по всем строкам графы 3 подраздела 2.3 (при применении отдельными категориями налогоплательщиков порядка возмещения акциза, предусмотренного статьей 203.1 Кодекса). Сумма акциза, отраженная в подразделе 2.4 по коду показателя 40004, переносится (по соответствующему КБК) в строку 050 Раздела 1 налоговой декларации.

4.9. Подраздел 2.5 "Документально подтвержденный факт реализации подакцизных товаров за пределы территории Российской Федерации, в том числе в государства - члены Евразийского экономического союза" Раздела 2 налоговой декларации:

4.9.1. В графе 1 указываются коды показателей 50001 - 50011 согласно Приложению N 3 к настоящему Порядку;

4.9.2. В графе 2 указывается объем подакцизного товара, факт реализации которого за пределы территории Российской Федерации документально подтвержден в налоговом периоде;

4.9.3. В графе 3 указывается сумма акциза, исчисленная как произведение объема подакцизного товара, указанного в графе 2 (применительно к соответствующему коду показателя по графе 1 и к налоговому периоду, указанному в графах 4 и 5, в совокупности), и соответствующей ставки акциза, установленной статьей 193 Кодекса, действующей в период отгрузки подакцизного товара;

4.9.4. В графах 4 и 5 указываются код налогового периода от 01 до 12 согласно Приложению N 1 к настоящему Порядку и год, в которых осуществлен вывоз подакцизных товаров за пределы территории Российской Федерации в таможенной процедуре экспорта (реэкспорта).

4.10. В случае недостаточности строк подразделов 2.1, 2.2, 2.3 и 2.5 налоговой декларации, представляемой на бумажном носителе, дополнительно заполняется необходимое количество листов данных подразделов. В этом случае показатели, отражаемые в подразделе 2.4 налоговой декларации, указываются один раз на первом листе, а на дополнительных листах проставляются прочерки.

V. Раздел 3 Декларации "Расчет суммы акциза, подлежащей уплате в бюджет, по природному газу"

5.1. В Разделе 3 Декларации осуществляется расчет суммы акциза, подлежащей уплате в бюджет, по совершенным в налоговом периоде операциям реализации (отгрузки, передачи) природного газа, для которых налогообложение акцизами предусмотрено международными договорами Российской Федерации. Если в налоговом периоде указанные операции не осуществлялись, Раздел 3 в составе Декларации не представляется.

5.2. Раздел 3 Декларации заполняется налогоплательщиками, совершившими в налоговом периоде указанные операции, отдельно по каждому международному договору, заключенному между Российской Федерацией и страной экспорта природного газа, в следующем порядке.

5.2.1. По строке 010 указывается код природного газа 735 согласно графе 2 Приложения N 2 к настоящему Порядку. При этом к указанному в строке 010 коду природного газа применяется единица измерения, соответствующая установленному в Приложении N 1 к настоящему Порядку коду вида единицы измерения налоговой базы подакцизных товаров, указанному в графе 3 Приложения N 2 к настоящему Порядку.

5.2.2. По строке 020 указывается код показателя 10037 согласно Приложению N 3 к настоящему Порядку.

5.2.3. По строке 030 указывается КБК, в соответствии с которым подлежат зачислению суммы акциза на природный газ, уплачиваемые в соответствии с международными договорами Российской Федерации.

5.2.4. По строкам 040 и 050 указываются номер и дата (соответственно) международного договора Российской Федерации.

5.2.5. По строке 060 указывается объем реализованного (переданного) в налоговом периоде природного газа, налогообложение акцизом которого предусмотрено международным договором Российской Федерации, реквизиты которого указаны в строках 040, 050. Значение строки 060 указывается в тысячах кубических метров (с точностью до третьего знака после запятой).

5.2.6. По строке 070 указывается стоимость (цена реализации) единицы (тысячи кубических метров) природного газа (налогообложение акцизом которого предусмотрено международным договором Российской Федерации, указанного в строках 040, 050), реализованного (переданного) в налоговом периоде. Значение строки 070 указывается в рублях за 1000 кубических метров природного газа (с точностью до второго знака после запятой).

5.2.7. По строке 080 указывается сумма таможенных платежей, уплаченных в связи с реализацией (передачей) в налоговом периоде природного газа. Значение строки 080 указывается в рублях (с точностью до второго знака после запятой) за 1000 кубических метров.

5.2.8. По строке 090 указываются расходы, произведенные в налоговом периоде на транспортировку природного газа за пределами территории Российской Федерации. Значение строки 090 указывается в рублях (с точностью до второго знака после запятой).

5.2.9. По строке 100 указывается налоговая база, определяемая в соответствии с пунктом 3 статьи 205.1 Кодекса как стоимость реализованного (переданного) природного газа за вычетом таможенных платежей и расходов на транспортировку такого газа за пределами территории Российской Федерации.

Значение строки 100 рассчитывается как произведение указанного по строке 060 объема реализованного (переданного) в налоговом периоде природного газа и стоимости единицы указанного природного газа, указанной по строке 070, уменьшенное на значения показателей, указанных в строках 080 и 090. Значение строки 100 отражается в рублях (с точностью до второго знака после запятой).

5.2.10. По строке 110 рассчитывается сумма акциза, подлежащая уплате в бюджет по реализованному (переданному) в налоговом периоде природному газу. Значение строки 110 определяется исходя из указанной по строке 100 налоговой базы и ставки акциза на природный газ, применяемой в соответствии с пунктом 5 статьи 193 Кодекса, и указывается в рублях.

Значение строки 110 переносится по соответствующему КБК в строку 030 Раздела 1 Декларации.

VI. Приложение N 1 к форме налоговой декларации "Расчет налоговой базы по автомобилям легковым и мотоциклам"

6.1. В Приложении N 1 к форме налоговой декларации осуществляется расчет налоговой базы по автомобилям легковым и мотоциклам, в отношении которых на территории Российской Федерации в налоговом периоде совершались операции, признаваемые объектом налогообложения акцизом, а также операции по реализации указанных подакцизных товаров за пределы территории Российской Федерации, в том числе в государства - члены Евразийского экономического союза. Приложение N 1 к форме налоговой декларации заполняется отдельно по каждому коду вида подакцизных товаров.

Приложение N 1 к форме налоговой декларации заполняется организацией, заключившей соглашение о защите и поощрении капиталовложений в соответствии с Федеральным законом от 01.04.2020 N 69-ФЗ "О защите и поощрении капиталовложений в Российской Федерации" (далее - Соглашение), отдельно по каждому Соглашению.

6.2. По строке 005 указывается признак налогоплательщика:

1 - налогоплательщик является стороной заключенного Соглашения;

2 - налогоплательщик не является стороной заключенного Соглашения.

6.3. По строке 007 указывается дата заключения Соглашения.

6.4. По строке 008 указывается номер Соглашения.

6.5. По строке 010 указывается код вида подакцизного товара 510, 520, 531 - 536 согласно графе 2 Приложения N 2 к настоящему Порядку.

6.6. По строке 020 указывается код единицы измерения мощности двигателя автомобилей легковых и мотоциклов 214 или 251 согласно Приложению N 1 к настоящему Порядку.

6.7. В графе 1 указываются коды показателей согласно Приложению N 3 к настоящему Порядку.

6.8. В графе 2 (применительно к соответствующему коду показателя) указывается мощность двигателя одного автомобиля легкового (мотоцикла) в единице мощности двигателя, указанной по строке 020, с точностью до двух знаков после запятой.

6.9. В графе 3 указывается (применительно к соответствующему коду показателя в графе 1 и мощности двигателя, указанной в графе 2, в совокупности) количество подакцизных товаров (автомобилей легковых или мотоциклов) в штуках.

6.10. В графе 4 рассчитывается (применительно к соответствующему коду показателя в графе 1 и мощности двигателя, указанной в графе 2, в совокупности) налоговая база (общая мощность двигателей автомобилей легковых (мотоциклов) в лошадиных силах или киловаттах) путем умножения значения графы 2 на значение графы 3.

Значение графы 4 переносится (по соответствующему коду показателя и коду вида подакцизного товара в совокупности) в графу 2 подраздела 2.1, и (или) в графу 2 подраздела 2.2, и (или) в графу 2 подраздела 2.3, и (или) в графу 2 подраздела 2.5.

6.11. В графе 5 указывается сумма акциза, исчисленная как произведение налоговой базы, указанной в графе 4 (применительно к соответствующему коду показателя, указанному в графе 1), и соответствующей ставки акциза, установленной пунктом 1 статьи 193 Кодекса.

Указанная в графе 5 сумма акциза переносится (по соответствующему коду показателя и коду вида подакцизного товара в совокупности) в графу 3 подраздела 2.1, и (или) в графу 3 подраздела 2.2, и (или) в графу 3 подраздела 2.3, и (или) в графу 3 подраздела 2.5.

6.12. В случае недостаточности строк Приложения N 1 к форме налоговой декларации, представляемой на бумажном носителе, дополнительно заполняется необходимое количество листов данного Приложения.

VII. Приложение N 2 к форме налоговой декларации "Сведения о реализации подакцизных товаров за пределы территории Российской Федерации при представлении банковской гарантии или договора поручительства"

7.1. Приложение N 2 к форме налоговой декларации заполняется отдельно в отношении каждой из действующих в налоговом периоде банковских гарантий (договоров поручительства) как представленных в налоговый орган в сроки, установленные пунктами 2 и 2.2 статьи 184 Кодекса, в целях освобождения от уплаты акциза по подакцизным товарам, реализованным за пределы территории Российской Федерации в таможенной процедуре экспорта (реэкспорта) в текущем налоговом периоде, так и представленных в налоговый орган в предыдущих налоговых периодах в указанных целях (за исключением банковских гарантий или договоров поручительства, обязательства по которым на начало налогового периода исполнены в полном объеме):

7.2. По строке 001 указывается признак документа:

1 - банковская гарантия;

2 - договор поручительства;

7.3. По строке 010 указывается номер банковской гарантии (договора поручительства).

7.4. По строке 020 указывается дата выдачи банковской гарантии (дата заключения договора поручительства).

7.5. По строке 030 указывается дата начала срока действия банковской гарантии (договора поручительства).

7.6. По строке 040 указывается дата окончания срока действия банковской гарантии (договора поручительства).

7.7. По строке 050 указывается сумма, на которую выдана банковская гарантия (денежная сумма, на которую заключен договор поручительства).

7.8. По строке 060 указывается превышение суммы акциза, освобожденной от уплаты на основании банковской гарантии (договора поручительства), указанной по строке 050, над общей суммой акциза, приходящейся на весь объем (мощность) подакцизных товаров, факт экспорта (реэкспорта) которых документально подтвержден на конец налогового периода.

Значение строки 060 определяется как сумма значений строк 110 подраздела "Сведения о реализации подакцизных товаров за пределы территории Российской Федерации и документальном подтверждении факта экспорта (реэкспорта) подакцизных товаров" Приложения N 2 к форме налоговой декларации.

7.9. Раздел "Сведения о реализации подакцизных товаров за пределы территории Российской Федерации и документальном подтверждении факта экспорта (реэкспорта) подакцизных товаров" Приложения N 2 к форме налоговой декларации заполняется отдельно в отношении каждого вида подакцизного товара, реализованного за пределы территории Российской Федерации в таможенной процедуре экспорта (реэкспорта), по которому налогоплательщик освобожден от уплаты акциза в связи с представлением в налоговый орган банковской гарантии (договора поручительства), указанной по строке 010, на основании пунктов 2 и 2.2 статьи 184 Кодекса:

7.9.1. По строке 070 указывается код вида подакцизного товара согласно графе 2 Приложения N 2 к настоящему Порядку;

7.9.2. По строке 080 указываются сведения о сумме акциза, освобожденной от уплаты в связи с представлением банковской гарантии (договора поручительства) при реализации подакцизного товара за пределы территории Российской Федерации:

в графе 3 - код операции (показателя) 20001, 20008 или 20012 согласно Приложению N 3 к настоящему Порядку;

в графе 4 - объем (мощность) подакцизных товаров, реализация которого освобождена от уплаты акциза в связи с представлением банковской гарантии (договора поручительства);

в графе 5 - сумма акциза, освобожденная от уплаты.

При реализации подакцизной продукции за пределы территории Российской Федерации в таможенной процедуре экспорта (реэкспорта) в нескольких налоговых периодах значения граф 4 и 5 строки 080 Приложения N 2 к форме налоговой декларации заполняется нарастающим итогом.

Строка 080 должна заполняться в налоговой декларации, представляемой за все налоговые периоды, в которых обязательства по банковской гарантии (договору поручительства), указанной по строке 010 Приложения N 2 к форме налоговой декларации, являются неисполненными.

7.9.3. По строке 090 указываются сведения о реализации подакцизных товаров за пределы территории Российской Федерации, факт экспорта (реэкспорта) которых документально подтвержден в налоговом периоде:

в графе 3 - код показателя 50003, 50008 или 50009 согласно Приложению N 3 к настоящему Порядку;

в графе 4 - объем (мощность) подакцизных товаров, реализованных за пределы территории Российской Федерации, факт экспорта (реэкспорта) которых документально подтвержден в налоговом периоде;

в графе 5 - сумма акциза, освобожденная от уплаты.

В графах 6 и 7 указывается код налогового периода от 01 до 12 согласно Приложению N 1 к настоящему Порядку и год, в котором осуществлен вывоз подакцизных товаров за пределы территории Российской Федерации в таможенной процедуре экспорта (реэкспорта).

Суммированные по всем листам значения граф 4 и 5 по соответствующим графам 6 и 7 строки 090 Приложения N 2 к форме налоговой декларации указываются соответственно в графах 2 и 3 подраздела 2.5 Раздела 2 Декларации по коду операции (показателя) 50003, 50008 или 50009 и соответствующему коду вида подакцизного товара.

7.9.4. По строке 100 указываются сведения о реализации подакцизных товаров за пределы территории Российской Федерации, факт экспорта (реэкспорта) которых документально подтвержден в предыдущих налоговых периодах:

в графе 3 - код операции (показателя) 50003, 50008 или 50009 согласно Приложению N 3 к настоящему Порядку;

в графе 4 - объем (мощность) подакцизных товаров, реализованных за пределы территории Российской Федерации, факт экспорта (реэкспорта) которых документально подтвержден в предыдущих налоговых периодах;

в графе 5 - сумма акциза, освобожденная от уплаты, приходящаяся на указанный в графе 4 объем (мощность) подакцизных товаров.

В графах 6 и 7 указывается код налогового периода согласно Приложению N 1 к настоящему Порядку и год, в котором осуществлен вывоз подакцизных товаров за пределы территории Российской Федерации в таможенной процедуре экспорта (реэкспорта).

В случае документального подтверждения факта экспорта (реэкспорта) подакцизных товаров, реализованных за пределы территории Российской Федерации в таможенной процедуре экспорта (реэкспорта) в нескольких налоговых периодах, строка 100 заполняется по каждому налоговому периоду и году, в котором осуществлялась такая реализация в рамках действия банковской гарантии (договора поручительства), указанной по строке 010 Приложения N 2 к форме налоговой декларации;

7.9.5. По строке 110 указывается превышение суммы акциза, освобожденной от уплаты в связи с представлением банковской гарантии (договора поручительства), над суммой акциза, приходящейся на объем (мощность) подакцизных товаров, факт экспорта (реэкспорта) которого документально подтвержден в налоговом периоде.

Значение строки 110 определяется как разность графы 5 строки 080 и графы 5 строк 090 и 100 Приложения N 2 к форме налоговой декларации;

7.9.6. При заполнении графы 4 строк 100, 110 и 120 необходимо учитывать, что к указанному по строке 070 коду вида подакцизного товара применяется единица измерения, соответствующая установленному в Приложении N 1 к настоящему Порядку коду единицы измерения налоговой базы подакцизного товара, указанного в графе 3 Приложения N 2 к настоящему Порядку.

7.10. В случае недостаточности строк Приложения N 2 к форме налоговой декларации, представляемой на бумажном носителе, дополнительно заполняется необходимое количество листов данного Приложения. В этом случае показатели, указываемые по строкам 001 - 060 Приложения N 2 к форме налоговой декларации по соответствующей банковской гарантии (договору поручительства), указываются один раз на первом листе, а на дополнительных листах проставляются прочерки. Количество листов Приложения N 2 к форме налоговой декларации должно соответствовать количеству всех действующих в налоговом периоде банковских гарантий или договоров поручительства, обязательства по которым на начало налогового периода не исполнены в полном объеме.

VIII. Приложение N 3 к форме налоговой декларации "Сведения об объемах прямогонного бензина, полученных (переданных, реализованных) организацией"

8.1. Приложение N 3 к форме налоговой декларации заполняется организациями, имеющими свидетельство на производство прямогонного бензина и (или) свидетельство на переработку прямогонного бензина.

Приложение N 3 к форме налоговой декларации заполняется лицом, имеющим свидетельство на производство прямогонного бензина, отдельно по каждому покупателю (получателю) прямогонного бензина, имеющему свидетельство на переработку прямогонного бензина, и (или) свидетельство о регистрации лица, совершающего операции с бензолом, параксилолом или ортоксилолом.

Приложение N 3 к форме налоговой декларации заполняется лицом, имеющим свидетельство на переработку прямогонного бензина, отдельно по каждому поставщику прямогонного бензина, имеющему свидетельство на производство прямогонного бензина.

8.2. По строке 001 проставляется признак организации:

1 - продавец (поставщик) прямогонного бензина;

2 - покупатель (получатель) прямогонного бензина.

8.3. По строке 010 указывается ИНН организации - поставщика или получателя прямогонного бензина, признак которой указан по строке 001 данного Приложения.

8.4. По строке 020 указывается КПП организации - поставщика или получателя прямогонного бензина, признак которой указан по строке 001 данного Приложения.

8.5. По строке 025 указывается признак свидетельства в соответствии со статьей 179.3 Кодекса:

1 - свидетельство на производство прямогонного бензина;

2 - свидетельство на переработку прямогонного бензина;

3 - свидетельство о регистрации лица, совершающего операции с бензолом, параксилолом или ортоксилолом.

8.6. По строке 030 указывается серия и номер свидетельства поставщика (получателя) подакцизного товара.

8.7. По строкам 040 и 050 указываются ИНН и КПП собственника подакцизного товара. Строки 040 и 050 заполняются в случае, если производитель прямогонного бензина не является его собственником.

8.8. По строке 060 указывается общий объем подакцизного товара, полученного (реализованного, переданного) в налоговом периоде (в тоннах, с точностью до третьего знака после запятой). Значение строки 060 определяется как сумма строк 100 и (или) 130 данного Приложения.

8.9. По строке 070 указывается код вида подакцизного товара 650 в соответствии с графой 2 Приложения N 2 к настоящему Порядку.

8.10. По строке 080 указывается номер счета-фактуры, выставленного поставщиком подакцизного товара.

8.11. По строке 090 указывается дата счета-фактуры, указанного в строке 080.

8.12. По строке 100 указывается объем подакцизного товара, полученный (реализованный, переданный) по каждому счету-фактуре (в тоннах с точностью до третьего знака после запятой).

8.13. По строке 110 указывается номер корректировочного счета-фактуры.

8.14. По строке 120 указывается дата корректировочного счета-фактуры, указанного по строке 110.

8.15. По строке 130 указывается объем подакцизного товара, полученный (реализованный, переданный) по каждому корректировочному счету-фактуре в тоннах (с точностью до третьего знака после запятой).

8.16. При недостаточности строк Приложения N 3 к форме налоговой декларации, представляемой на бумажном носителе, дополнительно заполняется необходимое количество листов данного Приложения. При этом сведения по строкам 001 - 060 указываются только на первом листе Приложения N 3 к форме налоговой декларации, на других листах по указанным строкам проставляются прочерки.

IX. Приложение N 4 к форме налоговой декларации "Сведения, необходимые для расчета налоговых обязательств по авиационному керосину"

9.1. Приложение N 4 к форме налоговой декларации включает в себя расчет исчисленной суммы акциза и сведения для расчета налогового вычета по авиационному керосину в соответствии с положениями подпункта 28 пункта 1 статьи 182 и пункта 21 статьи 200 Кодекса.

9.2. По строке 010 указывается код подакцизного товара "671".

9.3. По строке 020 указывается код показателя "10036".

9.4. По строке 030 указывается налоговая база в тоннах - объем полученного авиационного керосина за налоговый период.

Значение строки 030 переносится в графу 2 подраздела 2.1 Декларации с кодом 10036 по графе 1.

9.5. По строке 040 указывается сумма акциза, исчисленная за налоговый период, как произведение значения строки 030 и налоговой ставки, установленной пунктом 1 статьи 193 Кодекса.

Значение строки 040 переносится в графу 3 подраздела 2.1 Декларации с кодом 10036 по графе 1.

9.6. По строке 050 указывается общая сумма акциза, подлежащая вычету в соответствующем налогом периоде. Значение строки 050 определяется как сумма строк 160 подраздела "Расчет налогового вычета" Приложения N 4 к форме налоговой декларации.

9.7. Подраздел "Расчет налогового вычета" Приложения N 4 к форме налоговой декларации заполняется в следующем порядке.

В случае, если по итогам налогового периода налогоплательщиком рассчитываются налоговые вычеты с применением различных коэффициентов, установленных пунктом 21 статьи 200 Кодекса, то подраздел "Расчет налогового вычета" Приложения N 4 к форме налоговой декларации заполняется отдельно для кодов показателя "30025" и "30026", соответствующих каждому коэффициенту.

9.7.1. По строке 060 указывается код налогового периода от 01 до 12 согласно Приложению N 1 к настоящему Порядку и год, за который исчислена сумма акциза по операции, указанной в подпункте 28 пункта 1 статьи 182 Кодекса, подлежащая вычету.

9.7.2. По строке 070 указывается код показателя "30025" или "30026" в соответствии с Приложением N 3 к настоящему Порядку.

9.7.3. По строке 080 указывается сумма акциза, начисленная за налоговый период, указанный по строке 060, приходящаяся на объем авиационного керосина, использованного налогоплательщиком, исчисленная сумма акциза по которому подлежит вычету с применением соответствующего коэффициента.

9.7.4. По строке 090 указывается сумма акциза, подлежащая вычету, с учетом коэффициента в соответствии с пунктом 21 статьи 200 Кодекса.

Значение строки 090 определяется как произведение значения строки 080 и соответствующего коэффициента, установленного пунктом 21 статьи 200 Кодекса.

9.7.5. По строке 100 указывается величина , рассчитанная налогоплательщиком в соответствии с пунктом 21 статьи 200 Кодекса.

Значение строки 100 должно быть равно произведению строк 110, 120 и 150 подраздела "Расчет налогового вычета" Приложения N 4 к форме налоговой декларации.

9.7.6. По строке 110 указывается объем полученного авиационного керосина в тоннах, использованного в налоговом периоде самим налогоплательщиком и (или) лицом, с которым налогоплательщиком заключен договор на оказание услуг по заправке воздушных судов авиационным керосином, для заправки воздушных судов, эксплуатируемых налогоплательщиком, в соответствии с пунктом 21 статьи 200 Кодекса ().

В случае использования авиационного керосина на иные цели (иное выбытие) по строке 110 указывается ноль.

9.7.7. По строке 120 указывается значение показателя , рассчитанное налогоплательщиком в соответствии с пунктом 21 статьи 200 Кодекса;

9.7.8. По строке 130 указывается средняя цена экспортной альтернативы для авиационного керосина, рассчитанная в морских портах Северо-Западного федерального округа (), в соответствии с пунктом 21 статьи 200 Кодекса;

9.7.9. По строке 140 указывается условное значение средней оптовой цены реализации авиационного керосина на территории Российской Федерации (), определяемое в соответствии с пунктом 21 статьи 200 Кодекса;

9.7.10. По строке 150 указывается значение коэффициента , определяемое в соответствии с пунктом 27 статьи 200 Кодекса;

9.7.11. По строке 160 указывается сумма акциза, подлежащая налоговому вычету, определяемая как сумма показателей по строке 090 и 100 подраздела "Расчет налогового вычета" Приложения N 4 к форме налоговой декларации.

Значение строки 160 переносится в графу 3 подраздела 2.3 Раздела 2 Декларации с кодом 30025 или 30026 по графе 1 по соответствующему налоговому периоду.

9.8. В случае недостаточности строк Приложения N 4 к форме налоговой декларации, представляемой на бумажном носителе, дополнительно заполняется необходимое количество листов данного Приложения.

X. Приложение N 5 к форме налоговой декларации "Сведения, необходимые для расчета налоговых обязательств по средним дистиллятам"

10.1. Приложение N 5 к форме налоговой декларации содержит сведения для расчета налоговой ставки по средним дистиллятам в соответствии с положениями пункта 1 статьи 182 и пункта 9.1 статьи 193 Кодекса, а также сведения для расчета суммы налоговых вычетов, установленных пунктами 22 - 25 статьи 200 Кодекса.

10.2. По строке 010 указывается код подакцизного товара "677".

10.3. В подразделе "Расчет налоговой ставки" Приложения N 5 к форме налоговой декларации содержатся показатели, необходимые для расчета ставки акциза по средним дистиллятам.

10.3.1. По строке 020 указывается признак показателя "0" (ноль) или "1".

При отрицательном значении показателя по строке 020 указывается признак "0".

При положительном значении показателя по строке 020 указывается признак "1".

10.3.2. По строке 030 указывается значение показателя , определяемое в соответствии с пунктом 9.1 статьи 193 и пунктом 27 статьи 200 Кодекса.

10.3.3. По строке 040 указывается значение величины , определяемое в соответствии с пунктом 9.1 статьи 193 и пунктом 27 статьи 200 Кодекса.

10.3.4. По строке 050 указывается средняя цена экспортной альтернативы для дизельного топлива класса 5, рассчитанная в морских портах Северо-Западного федерального округа () в порядке, предусмотренном пунктом 27 статьи 200 Кодекса.

10.3.5. По строке 060 указывается условное значение средней оптовой цены реализации дизельного топлива класса 5 на территории Российской Федерации (), установленное пунктом 27 статьи 200 Кодекса.

10.3.6. По строке 070 указывается значение ставки акциза на средние дистилляты (), определяемое в соответствии с пунктом 9.1 статьи 193 Кодекса. Значение строки 070 должно соответствовать значению строки 030 Раздела 2 Декларации, заполненного по коду вида подакцизного товара 677, отражаемому по строке 010.

10.4. Подраздел "Расчет налогового вычета" Приложения N 5 к форме налоговой декларации содержит сведения, необходимые для расчета налоговых вычетов, установленных пунктами 22 - 25 статьи 200 Кодекса.

В случае применения в налоговом периоде налоговых вычетов с различными коэффициентами и (или) по основаниям, предусмотренным различными пунктами статьи 200 Кодекса, подраздел "Расчет налогового вычета" Приложения N 5 к форме налоговой декларации заполняется отдельно по каждому коду показателя, отражаемому по строке 080.

10.4.1. По строке 080 указывается код показателя 30027 - 30032, 30034 или 30035 в соответствии с Приложением N 3 к настоящему Порядку.

10.4.2. По строке 090 указывается код налогового периода от 01 до 12 согласно Приложению N 1 к настоящему Порядку и год, за который исчислена сумма акциза, подлежащая вычету.

10.4.3. По строке 100 указывается значение величины , определяемое в соответствии с пунктом 22 статьи 200 Кодекса, при заполнении подраздела "Расчет налогового вычета" Приложения N 5 к форме налоговой декларации по кодам показателя 30027 и 30028, отражаемым по строке 080.

В случае неиспользования полученных средних дистиллятов в качестве топлива для бункеровки (заправки) водных судов и (или) установок и сооружений, указанных в подпунктах 1 и 2 пункта 1 статьи 179.5 Кодекса, принадлежащих налогоплательщику на праве собственности или ином законном основании, или в качестве топлива при производстве электрической и (или) тепловой энергии на объектах имущества, которые указаны в подпункте 3 пункта 1 статьи 179.5 Кодекса, по строке 100 указывается ноль.

10.4.4. По строкам 110 и 120 указываются значения величин и соответственно, определяемые в соответствии с пунктом 23 статьи 200 Кодекса, при заполнении подраздела "Расчет налогового вычета" Приложения N 5 к форме налоговой декларации по кодам показателя 30029 и 30030, отражаемым по строке 080.

10.4.5. По строке 130 указывается значение величины , определяемое в соответствии с пунктом 24 статьи 200 Кодекса, при заполнении подраздела "Расчет налогового вычета" Приложения N 5 к форме налоговой декларации по кодам показателя 30031 и 30032, отражаемым по строке 080.

10.4.6. По строке 140 отражается объем средних дистиллятов (в тоннах), в отношении которого производится налоговый вычет.

Значение (сумма значений) строки 140 переносится в графу 2 подраздела 2.3 Раздела 2 Декларации по соответствующим коду показателя и налоговому периоду в совокупности.

10.4.7. По строке 150 указывается сумма акциза, подлежащая вычету в соответствии с пунктами 22 - 25 статьи 200 Кодекса.

При заполнении подраздела "Расчет налогового вычета" Приложения N 5 к форме налоговой декларации по коду показателя 30027 значение строки 150 рассчитывается как произведение соответствующего значения ставки налога, значения строки 140 и коэффициента 2, увеличенное на значение строки 100 данного Приложения.

При заполнении подраздела "Расчет налогового вычета" Приложения N 5 к форме налоговой декларации по коду показателя 30028 значение строки 150 рассчитывается как произведение соответствующего значения ставки налога, значения строки 140 и коэффициента 1, увеличенное на значение строки 100 данного Приложения.

При заполнении подраздела "Расчет налогового вычета" Приложения N 5 к форме налоговой декларации по коду показателя 30029 значение строки 150 рассчитывается как произведение соответствующего значения ставки налога, значения строки 140 и коэффициента 2, увеличенное на значения строк 110 и 120 данного Приложения.

При заполнении подраздела "Расчет налогового вычета" Приложения N 5 к форме налоговой декларации по коду показателя 30030 значение строки 150 рассчитывается как произведение соответствующего значения ставки налога, значения строки 140 и коэффициента 1, увеличенное на значения строк 110 и 120 данного Приложения.

При заполнении подраздела "Расчет налогового вычета" Приложения N 5 к форме налоговой декларации по коду показателя 30031 значение строки 150 рассчитывается как произведение соответствующего значения ставки налога, значения строки 140 и коэффициента 2, увеличенное на значение строки 130 данного Приложения.

При заполнении подраздела "Расчет налогового вычета" Приложения N 5 к форме налоговой декларации по коду показателя 30032 значение строки 150 рассчитывается как произведение соответствующего значения ставки налога, значения строки 140 и коэффициента 1, увеличенное на значение строки 130 данного Приложения.

При заполнении подраздела "Расчет налогового вычета" Приложения N 5 к форме налоговой декларации по коду показателя 30034 значение строки 150 рассчитывается как произведение соответствующего значения ставки налога, значения строки 140 данного Приложения и коэффициента 2.

При заполнении подраздела "Расчет налогового вычета" Приложения N 5 к форме налоговой декларации по коду показателя 30035 значение строки 150 рассчитывается как произведение соответствующего значения ставки налога, значения строки 140 данного Приложения и коэффициента 1.

Значение (сумма значений) строки 150 переносится в графу 3 подраздела 2.3 Раздела 2 Декларации по соответствующим коду показателя и налоговому периоду в совокупности.

10.5. В случае недостаточности строк Приложения N 5 к форме налоговой декларации, представляемой на бумажном носителе, дополнительно заполняется необходимое количество листов данного Приложения.

Приложение N 1
к Порядку заполнения налоговой
декларации по акцизам на автомобильный
бензин, дизельное топливо, моторные
масла для дизельных и (или) карбюраторных
(инжекторных) двигателей, прямогонный
бензин, средние дистилляты, бензол,
параксилол, ортоксилол, авиационный
керосин, природный газ, автомобили
легковые и мотоциклы, утвержденному
приказом ФНС России
от 13.10.2020 N ЕД-7-3/747@

КОДЫ, ОПРЕДЕЛЯЮЩИЕ НАЛОГОВЫЙ ПЕРИОД

При составлении налоговой декларации по акцизам в срок не позднее 25-го числа месяца, следующего за истекшим
01 Январь
02 Февраль
03 Март
04 Апрель
05 Май
06 Июнь
07 Июль
08 Август
09 Сентябрь
10 Октябрь
11 Ноябрь
12 Декабрь
71 за январь при реорганизации (ликвидации) организации
72 за февраль при реорганизации (ликвидации) организации
73 за март при реорганизации (ликвидации) организации
74 за апрель при реорганизации (ликвидации) организации
75 за май при реорганизации (ликвидации) организации
76 за июнь при реорганизации (ликвидации) организации
77 за июль при реорганизации (ликвидации) организации
78 за август при реорганизации (ликвидации) организации
79 за сентябрь при реорганизации (ликвидации) организации
80 за октябрь при реорганизации (ликвидации) организации
81 за ноябрь при реорганизации (ликвидации) организации
82 за декабрь при реорганизации (ликвидации) организации
  При представлении налоговой декларации по акцизам в срок не позднее 25-го числа третьего месяца, следующего за налоговым периодом
A1 за январь не позднее 25-го числа третьего месяца
A2 за февраль не позднее 25-го числа третьего месяца
A3 за март не позднее 25-го числа третьего месяца
A4 за апрель не позднее 25-го числа третьего месяца
A5 за май не позднее 25-го числа третьего месяца
A6 за июнь не позднее 25-го числа третьего месяца
A7 за июль не позднее 25-го числа третьего месяца
A8 за август не позднее 25-го числа третьего месяца
A9 за сентябрь не позднее 25-го числа третьего месяца
A0 за октябрь не позднее 25-го числа третьего месяца
AA за ноябрь не позднее 25-го числа третьего месяца
AB за декабрь не позднее 25-го числа третьего месяца
B1 за январь не позднее 25-го числа третьего месяца при реорганизации (ликвидации) организации
B2 за февраль не позднее 25-го числа третьего месяца при реорганизации (ликвидации) организации
B3 за март не позднее 25-го числа третьего месяца при реорганизации (ликвидации) организации
B4 за апрель не позднее 25-го числа третьего месяца при реорганизации (ликвидации) организации
B5 за май не позднее 25-го числа третьего месяца при реорганизации (ликвидации) организации
B6 за июнь не позднее 25-го числа третьего месяца при реорганизации (ликвидации) организации
B7 за июль не позднее 25-го числа третьего месяца при реорганизации (ликвидации) организации
B8 за август не позднее 25-го числа третьего месяца при реорганизации (ликвидации) организации
B9 за сентябрь не позднее 25-го числа третьего месяца при реорганизации (ликвидации) организации
B0 за октябрь не позднее 25-го числа третьего месяца при реорганизации (ликвидации) организации
BA за ноябрь не позднее 25-го числа третьего месяца при реорганизации (ликвидации) организации
BB за декабрь не позднее 25-го числа третьего месяца при реорганизации (ликвидации) организации
  При представлении налоговой декларации по акцизам в срок не позднее 25-го числа шестого месяца, следующего за налоговым периодом
C1 за январь не позднее 25-го числа шестого месяца
C2 за февраль не позднее 25-го числа шестого месяца
C3 за март не позднее 25-го числа шестого месяца
C4 за апрель не позднее 25-го числа шестого месяца
C5 за май не позднее 25-го числа шестого месяца
C6 за июнь не позднее 25-го числа шестого месяца
C7 за июль не позднее 25-го числа шестого месяца
C8 за август не позднее 25-го числа шестого месяца
C9 за сентябрь не позднее 25-го числа шестого месяца
C0 за октябрь не позднее 25-го числа шестого месяца
CA за ноябрь не позднее 25-го числа шестого месяца
CB за декабрь не позднее 25-го числа шестого месяца
D1 за январь не позднее 25-го числа шестого месяца при реорганизации (ликвидации) организации
D2 за февраль не позднее 25-го числа шестого месяца при реорганизации (ликвидации) организации
D3 за март не позднее 25-го числа шестого месяца при реорганизации (ликвидации) организации
D4 за апрель не позднее 25-го числа шестого месяца при реорганизации (ликвидации) организации
D5 за май не позднее 25-го числа шестого месяца при реорганизации (ликвидации) организации
D6 за июнь не позднее 25-го числа шестого месяца при реорганизации (ликвидации) организации
D7 за июль не позднее 25-го числа шестого месяца при реорганизации (ликвидации) организации
D8 за август не позднее 25-го числа шестого месяца при реорганизации (ликвидации) организации
D9 за сентябрь не позднее 25-го числа шестого месяца при реорганизации (ликвидации) организации
D0 за октябрь не позднее 25-го числа шестого месяца при реорганизации (ликвидации) организации
DA за ноябрь не позднее 25-го числа шестого месяца при реорганизации (ликвидации) организации
DB за декабрь не позднее 25-го числа шестого месяца при реорганизации (ликвидации) организации

КОДЫ ПРЕДСТАВЛЕНИЯ В НАЛОГОВЫЙ ОРГАН НАЛОГОВОЙ ДЕКяЛАРАЦИИ ПО АКЦИЗАМ НА АВТОМОБИЛЬНЫЙ БЕНЗИН, ДИЗЕЛЬНОЕ ТОПЛИВО, МОТОРНЫЕ МАСЛА ДЛЯ ДИЗЕЛЬНЫХ И (ИЛИ) КАРБЮРАТОРНЫХ (ИНЖЕКТОРНЫХ) ДВИГАТЕЛЕЙ, ПРЯМОГОННЫЙ БЕНЗИН, СРЕДНИЕ ДИСТИЛЛЯТЫ, БЕНЗОЛ, ПАРАКСИЛОЛ, ОРТОКСИЛОЛ, АВИАЦИОННЫЙ КЕРОСИН, ПРИРОДНЫЙ ГАЗ, АВТОМОБИЛИ ЛЕГКОВЫЕ И МОТОЦИКЛЫ

Код Наименование
120 по месту жительства индивидуального предпринимателя
213 по месту учета в качестве крупнейшего налогоплательщика
214 по месту нахождения российской организации, не являющейся крупнейшим налогоплательщиком
215 по месту нахождения правопреемника, не являющегося крупнейшим налогоплательщиком
216 по месту учета правопреемника, являющегося крупнейшим налогоплательщиком
220 по месту нахождения обособленного подразделения российской организации
331 по месту осуществления деятельности иностранной организации через отделение иностранной организации

КОДЫ ФОРМ РЕОРГАНИЗАЦИИ (ЛИКВИДАЦИИ) И КОД ЗАКРЫТИЯ ОБОСОБЛЕННОГО ПОДРАЗДЕЛЕНИЯ

Код Наименование
1 Преобразование
2 Слияние
3 Разделение
5 Присоединение
6 Разделение с одновременным присоединением
9 Закрытие обособленного подразделения
0 Ликвидация

КОДЫ, ОПРЕДЕЛЯЮЩИЕ СПОСОБ ПРЕДСТАВЛЕНИЯ В НАЛОГОВЫЙ ОРГАН НАЛОГОВОЙ ДЕКЛАРАЦИИ

Код Наименование
01 на бумажном носителе (по почте)
02 на бумажном носителе (лично)
03 на бумажном носителе с дублированием на съемном носителе (лично)
04 по телекоммуникационным каналам связи с электронной подписью
05 другое
08 на бумажном носителе с дублированием на съемном носителе (по почте)
09 на бумажном носителе с использованием штрих-кода (лично)
10 на бумажном носителе с использованием штрих-кода (по почте)

КОДЫ ВИДОВ ЕДИНИЦЫ ИЗМЕРЕНИЯ НАЛОГОВОЙ БАЗЫ ПОДАКЦИЗНЫХ ТОВАРОВ

Единица измерения налоговой базы подакцизного товара Код единицы измерения по ОКЕИ <1>
Киловатт 214
Лошадиная сила 251
Тонна 168
Рубль 383

<1> Общероссийский классификатор единиц измерения.

Приложение N 2
к Порядку заполнения налоговой
декларации по акцизам на автомобильный
бензин, дизельное топливо, моторные
масла для дизельных и (или) карбюраторных
(инжекторных) двигателей, прямогонный
бензин, средние дистилляты, бензол,
параксилол, ортоксилол, авиационный
керосин, природный газ, автомобили
легковые и мотоциклы, утвержденному
приказом ФНС России
от 13.10.2020 N ЕД-7-3/747@

СПРАВОЧНИК КОДОВ ВИДОВ ПОДАКЦИЗНЫХ ТОВАРОВ

Виды подакцизных товаров Коды видов подакцизных товаров Код вида единицы измерения налоговой базы подакцизных товаров <2>
1 2 3
АВТОМОБИЛИ ЛЕГКОВЫЕ И МОТОЦИКЛЫ    
Автомобили легковые с мощностью двигателя до 67,5 кВт (90 л. с.) включительно 510 251
Автомобили легковые с мощностью двигателя свыше 67,5 кВт (90 л. с.) и до 112,5 кВт (150 л. с.) включительно 520 251
Автомобили легковые с мощностью двигателя свыше 112,5 кВт (150 л. с.) и до 150 кВт (200 л. с.) включительно 531 251
Мотоциклы с мощностью двигателя свыше 112,5 кВт (150 л.с.) 532 251
Автомобили легковые с мощностью двигателя свыше 150 кВт (200 л. с.) и до 225 кВт (300 л. с.) включительно 533 251
Автомобили легковые с мощностью двигателя свыше 225 кВт (300 л. с.) и до 300 кВт (400 л. с.) включительно 534 251
Автомобили легковые с мощностью двигателя свыше 300 кВт (400 л. с.) и до 375 кВт (500 л. с.) включительно 535 251
Автомобили легковые с мощностью двигателя свыше 375 кВт (500 л. с.) 536 251
НЕФТЕПРОДУКТЫ    
Дизельное топливо 630 168
Моторные масла для дизельных и (или) карбюраторных (инжекторных) двигателей 640 168
Прямогонный бензин 650 168
Автомобильный бензин класса 5 665 168
Авиационный керосин 671 168
Бензол 672 168
Параксилол 673 168
Ортоксилол 674 168
Автомобильный бензин, не соответствующий классу 5 676 168
Средние дистилляты 677 168
Природный газ (в случаях, предусмотренных международными договорами Российской Федерации) 735 383

<2> К кодам видов подакцизных товаров, указанным в разделах, подразделах декларации и приложениях к форме налоговой декларации, применяется единица измерения, соответствующая коду единицы измерения налоговой базы подакцизных товаров, указанному в графе 3 настоящего Приложения.

Приложение N 3
к Порядку заполнения налоговой
декларации по акцизам на автомобильный
бензин, дизельное топливо, моторные
масла для дизельных и (или) карбюраторных
(инжекторных) двигателей, прямогонный
бензин, средние дистилляты, бензол,
параксилол, ортоксилол, авиационный
керосин, природный газ, автомобили
легковые и мотоциклы, утвержденному
приказом ФНС России
от 13.10.2020 N ЕД-7-3/747@

КОДЫ ПОКАЗАТЕЛЕЙ, ИСПОЛЬЗУЕМЫХ ПРИ ЗАПОЛНЕНИИ НАЛОГОВОЙ ДЕКЛАРАЦИИ ПО АКЦИЗАМ НА АВТОМОБИЛЬНЫЙ БЕНЗИН, ДИЗЕЛЬНОЕ ТОПЛИВО, МОТОРНЫЕ МАСЛА ДЛЯ ДИЗЕЛЬНЫХ И (ИЛИ) КАРБЮРАТОРНЫХ (ИНЖЕКТОРНЫХ) ДВИГАТЕЛЕЙ, ПРЯМОГОННЫЙ БЕНЗИН, СРЕДНИЕ ДИСТИЛЛЯТЫ, БЕНЗОЛ, ПАРАКСИЛОЛ, ОРТОКСИЛОЛ, АВИАЦИОННЫЙ КЕРОСИН, ПРИРОДНЫЙ ГАЗ, АВТОМОБИЛИ ЛЕГКОВЫЕ И МОТОЦИКЛЫ

Наименование показателя Код показателя
1. ОПЕРАЦИИ, СОВЕРШАЕМЫЕ В НАЛОГОВОМ ПЕРИОДЕ С ПОДАКЦИЗНЫМИ ТОВАРАМИ НА ТЕРРИТОРИИ РОССИЙСКОЙ ФЕДЕРАЦИИ  
Реализация лицами на территории Российской Федерации произведенных ими подакцизных товаров, в том числе реализация предметов залога и передача подакцизных товаров по соглашению о предоставлении отступного или новации (подпункт 1 пункта 1 статьи 182 Кодекса) 10001
Продажа лицами переданных им на основании приговоров или решений судов, арбитражных судов или других уполномоченных на то государственных органов конфискованных и (или) бесхозяйных подакцизных товаров, подакцизных товаров, от которых произошел отказ в пользу государства и которые подлежат обращению в государственную и (или) муниципальную собственность (подпункт 6 пункта 1 статьи 182 Кодекса) 10006
Передача на территории Российской Федерации лицами произведенных ими из давальческого сырья (материалов) подакцизных товаров собственнику указанного сырья либо другим лицам, в том числе получение указанных подакцизных товаров в собственность в счет оплаты услуг по производству подакцизных товаров из давальческого сырья (подпункт 7 пункта 1 статьи 182 Кодекса) 10007
Передача в структуре организации произведенных подакцизных товаров для дальнейшего производства неподакцизных товаров (подпункт 8 пункта 1 статьи 182 Кодекса) 10008
Передача на территории Российской Федерации лицами произведенных ими подакцизных товаров для собственных нужд (подпункт 9 пункта 1 статьи 182 Кодекса) 10009
Передача на территории Российской Федерации лицами произведенных ими подакцизных товаров в уставный (складочный) капитал организаций, паевые фонды кооперативов (подпункт 10 пункта 1 статьи 182 Кодекса) 10010
Передача на территории Российской Федерации организацией произведенных ею подакцизных товаров своему участнику (его правопреемнику или наследнику) при его выходе (выбытии) из организации, а также передача подакцизных товаров, произведенных в рамках договора простого товарищества (договора о совместной деятельности), участнику (его правопреемнику или наследнику) указанного договора при выделе его доли из имущества, находящегося в общей собственности участников договора, или разделе такого имущества (подпункт 11 пункта 1 статьи 182 Кодекса) 10011
Передача произведенных подакцизных товаров на переработку на давальческой основе (подпункт 12 пункта 1 статьи 182 Кодекса) 10012
Получение прямогонного бензина организацией, имеющей свидетельство на переработку прямогонного бензина (подпункт 21 пункта 1 статьи 182 Кодекса) 10021
Оприходование прямогонного бензина лицом, имеющим свидетельство на переработку прямогонного бензина, произведенного в результате оказания указанному лицу услуг по переработке сырья, принадлежащего ему на праве собственности (подпункт 23 пункта 1 статьи 182 Кодекса) 10031
Оприходование прямогонного бензина в структуре лица, имеющего свидетельство на переработку прямогонного бензина, произведенного в указанной структуре из сырья, принадлежащего указанному лицу на праве собственности (подпункт 24 пункта 1 статьи 182 Кодекса) 10032
Получение (приобретение в собственность) бензола, параксилола, ортоксилола лицом, имеющим свидетельство на совершение операций с бензолом, параксилолом или ортоксилолом (подпункт 25 пункта 1 статьи 182 Кодекса) 10033
Оприходование бензола, параксилола, ортоксилола лицом, имеющим свидетельство на совершение операций с бензолом, параксилолом или ортоксилолом, произведенных в результате оказания указанному лицу услуг по переработке сырья, принадлежащего ему на праве собственности (подпункт 26 пункта 1 статьи 182 Кодекса) 10034
Оприходование бензола, параксилола, ортоксилола в структуре лица, имеющего свидетельство на совершение операций с бензолом, параксилолом или ортоксилолом, произведенных в указанной структуре из сырья, принадлежащего указанному лицу на праве собственности (подпункт 27 пункта 1 статьи 182 Кодекса) 10035
Получение (приобретение в собственность) авиационного керосина лицом, включенным в Реестр эксплуатантов гражданской авиации Российской Федерации и имеющим сертификат (свидетельство) эксплуатанта (подпункт 28 пункта 1 статьи 182 Кодекса) 10036
Реализация (передача) природного газа, налогообложение акцизом которого предусмотрено международным договором Российской Федерации (статья 205.1 Кодекса) 10037
Получение (приобретение в собственность по договору с российской организацией) средних дистиллятов организацией, имеющей свидетельство о регистрации организации, совершающей операции со средними дистиллятами (подпункт 29 пункта 1 статьи 182 Кодекса) 10038
Реализация на территории Российской Федерации российскими организациями, включенными в реестр поставщиков бункерного топлива, и (или) российскими организациями, имеющими лицензию на осуществление погрузочно-разгрузочной деятельности, и (или) российскими организациями, заключившими с организациями, включенными в реестр поставщиков бункерного топлива, договоры, на основании которых используются объекты, посредством которых осуществляется бункеровка (заправка) водных судов, иностранным организациям средних дистиллятов, вывезенных за пределы территории Российской Федерации в качестве припасов на водных судах (подпункт 30 пункта 1 статьи 182 Кодекса) 10039
Реализация российской организацией, включенной в реестр поставщиков бункерного топлива, средних дистиллятов, приобретенных в собственность и помещенных под таможенную процедуру экспорта, за пределы территории Российской Федерации иностранным организациям, выполняющим работы (оказывающим услуги), связанные с региональным геологическим изучением, геологическим изучением, разведкой и (или) добычей углеводородного сырья на континентальном шельфе Российской Федерации (подпункт 31 пункта 1 статьи 182 Кодекса) 10040
Сумма акциза, подлежащая уплате по итогам налогового периода, в котором истекли 180 календарных дней с даты выпуска товаров в соответствии с таможенной процедурой выпуска для внутреннего потребления при завершении действия таможенной процедуры свободной таможенной зоны на территории Особой экономической зоны в Калининградской области (подпункт 1.1 пункта 1 статьи 185 Кодекса) 10041
Получение средних дистиллятов организацией, имеющей свидетельство о регистрации лица, совершающего операции по переработке средних дистиллятов (подпункт 32 пункта 1 статьи 182 Кодекса) 10042
Оприходование организацией, имеющей свидетельство о регистрации лица, совершающего операции по переработке средних дистиллятов, средних дистиллятов, произведенных в результате оказания ей услуг по переработке сырья, принадлежащего указанной организации на праве собственности (подпункт 33 пункта 1 статьи 182 Кодекса) 10043
2. РЕАЛИЗАЦИЯ В НАЛОГОВОМ ПЕРИОДЕ ПОДАКЦИЗНЫХ ТОВАРОВ НА ЭКСПОРТ, В ТОМ ЧИСЛЕ НА ТЕРРИТОРИЮ ГОСУДАРСТВ - ЧЛЕНОВ ЕВРАЗИЙСКОГО ЭКОНОМИЧЕСКОГО СОЮЗА  
Реализация в налоговом периоде подакцизных товаров, помещенных под таможенную процедуру экспорта, за пределы территории Российской Федерации при представлении банковской гарантии (договора поручительства) 20001
Реализация в налоговом периоде подакцизных товаров на территорию государств - членов Евразийского экономического союза 20002
Реализация в налоговом периоде подакцизных товаров, помещенных под таможенную процедуру экспорта, за пределы территории Российской Федерации при отсутствии банковской гарантии (договора поручительства) 20003
Реализация в налоговом периоде подакцизных товаров на территорию государств - членов Евразийского экономического союза, по которой в установленный срок не представлены документы, подтверждающие факт экспорта 20004
Реализация в налоговом периоде подакцизных товаров, помещенных под таможенную процедуру экспорта, за пределы территории Российской Федерации при представлении банковской гарантии (договора поручительства), в случае непредставления в установленный срок подтверждающих факт этого экспорта документов, предусмотренных пунктом 7 статьи 198 Кодекса 20005
Реализация в налоговом периоде подакцизных товаров, помещенных под таможенную процедуру экспорта, за пределы территории Российской Федерации налогоплательщиками, указанными в пункте 2.1 статьи 184 Кодекса 20006
Реализация в налоговом периоде подакцизных товаров, помещенных под таможенную процедуру экспорта, за пределы территории Российской Федерации налогоплательщиками, указанными в пункте 2.1 статьи 184 Кодекса, в случае непредставления в установленный срок подтверждающих документов, предусмотренных пунктом 7 статьи 198 Кодекса 20007
Реализация (передача) в налоговом периоде подакцизных товаров, вывезенных в таможенной процедуре реэкспорта, полученных в результате операций по переработке товаров, помещенных под таможенную процедуру переработки на таможенной территории, при представлении банковской гарантии (договора поручительства) 20008
Реализация (передача) в налоговом периоде подакцизных товаров, вывезенных в таможенной процедуре реэкспорта, полученных в результате операций по переработке товаров, помещенных под таможенную процедуру переработки на таможенной территории, при отсутствии банковской гарантии (договора поручительства) 20009
Реализация (передача) в налоговом периоде подакцизных товаров, вывезенных в таможенной процедуре реэкспорта, полученных в результате операций по переработке товаров, помещенных под таможенную процедуру переработки на таможенной территории, налогоплательщиками, указанными в пункте 2.1 статьи 184 Кодекса 20010
Реализация (передача) в налоговом периоде подакцизных товаров, вывезенных в таможенной процедуре реэкспорта, полученных в результате операций по переработке товаров, помещенных под таможенную процедуру переработки на таможенной территории, в случае непредставления в установленный срок подтверждающих документов, предусмотренных пунктом 7.2 статьи 198 Кодекса 20011
Реализация (передача) в налоговом периоде подакцизных товаров, вывезенных в таможенной процедуре реэкспорта, полученных в результате операций по переработке товаров, помещенных под таможенные процедуры свободной таможенной зоны, свободного склада, при представлении банковской гарантии (договора поручительства) 20012
Реализация (передача) в налоговом периоде подакцизных товаров, вывезенных в таможенной процедуре реэкспорта, полученных в результате операций по переработке товаров, помещенных под таможенные процедуры свободной таможенной зоны, свободного склада, при отсутствии банковской гарантии (договора поручительства) 20013
Реализация (передача) в налоговом периоде подакцизных товаров, вывезенных в таможенной процедуре реэкспорта, полученных в результате операций по переработке товаров, помещенных под таможенные процедуры свободной таможенной зоны, свободного склада, налогоплательщиками, указанными в пункте 2.1 статьи 184 Кодекса 20014
Реализация (передача) в налоговом периоде подакцизных товаров, вывезенных в таможенной процедуре реэкспорта, полученных в результате операций по переработке товаров, помещенных под таможенные процедуры свободной таможенной зоны, свободного склада, в случае непредставления в установленный срок подтверждающих документов, предусмотренных пунктом 7.2 статьи 198 Кодекса 20015
3. СУММЫ АКЦИЗА, ПОДЛЕЖАЩИЕ НАЛОГОВОМУ ВЫЧЕТУ  
Сумма акциза, подлежащая вычету в связи с возвратом подакцизных товаров или отказом от них (пункт 5 статьи 200 Кодекса) 30001
Сумма акциза, уплаченная налогоплательщиком (или собственником давальческого сырья) по подакцизным товарам, использованным в качестве сырья (в том числе на давальческой основе) для производства подакцизных товаров, подлежащая вычету (пункты 2 и 3 статьи 200 Кодекса) 30002
Сумма акциза, исчисленная налогоплательщиком, имеющим свидетельство на производство прямогонного бензина, при реализации прямогонного бензина или передаче прямогонного бензина собственнику сырья, из которого произведен прямогонный бензин, в случае реализации (последующей реализации собственником сырья) такого прямогонного бензина налогоплательщику, имеющему свидетельство на переработку прямогонного бензина (пункт 13 статьи 200 Кодекса) 30006
Сумма акциза, исчисленная налогоплательщиком, имеющим свидетельство на производство прямогонного бензина, при совершении с прямогонный бензином операций, указанных в подпунктах 7 и 12 пункта 1 статьи 182 настоящего Кодекса (пункт 14 статьи 200 Кодекса) 30007
Сумма акциза, исчисленная налогоплательщиком, имеющим свидетельство на переработку прямогонного бензина, при совершении операций, указанных в подпунктах 21, 23, 24 пункта 1 статьи 182 Кодекса, подлежащая вычету с коэффициентом 1,7 (пункт 15 статьи 200 Кодекса) 30020
Сумма акциза, начисленная налогоплательщиком, имеющим свидетельство на переработку прямогонного бензина, при совершении операций, указанных в подпункте 21 пункта 1 статьи 182 Кодекса, подлежащая вычету с коэффициентом 1 (пункт 15 статьи 200 Кодекса) 30021
Сумма акциза, начисленная налогоплательщиком, имеющим свидетельство на переработку прямогонного бензина, при совершении операций, указанных в подпунктах 23, 24 пункта 1 статьи 182 Кодекса, подлежащая вычету с коэффициентом 1 (пункт 15 статьи 200 Кодекса) 30022
Сумма акциза, начисленная налогоплательщиком, имеющим свидетельство на совершение операций с бензолом, параксилолом или ортоксилолом, при совершении операций, указанных в подпунктах 25 - 27 пункта 1 статьи 182 Кодекса, подлежащая вычету с коэффициентом 3,4 (пункт 20 статьи 200 Кодекса) 30023
Сумма акциза, начисленная налогоплательщиком, имеющим свидетельство на совершение операций с бензолом, параксилолом или ортоксилолом, при совершении операций, указанных в подпунктах 25 - 27 пункта 1 статьи 182 Кодекса, подлежащая вычету с коэффициентом 1 (пункт 20 статьи 200 Кодекса) 30024
Сумма акциза, начисленная налогоплательщиком, включенным в Реестр эксплуатантов гражданской авиации Российской Федерации и имеющим сертификат (свидетельство) эксплуатанта, при совершении операций, указанных в подпункте 28 пункта 1 статьи 182 Кодекса, подлежащая вычету с коэффициентом 2,08 (пункт 21 статьи 200 Кодекса) 30025
Сумма акциза, начисленная налогоплательщиком, включенным в Реестр эксплуатантов гражданской авиации Российской Федерации и имеющим сертификат (свидетельство) эксплуатанта, при совершении операций, указанных в подпункте 28 пункта 1 статьи 182 Кодекса, подлежащая вычету с коэффициентом 1 (пункт 21 статьи 200 Кодекса) 30026
Сумма акциза, исчисленная налогоплательщиком, имеющим свидетельство о регистрации организации, совершающей операции со средними дистиллятами, при совершении операций, указанных в подпункте 29 пункта 1 статьи 182 Кодекса, подлежащая вычету с коэффициентом 2 (пункт 22 статьи 200 Кодекса) 30027
Сумма акциза, исчисленная налогоплательщиком, имеющим свидетельство о регистрации организации, совершающей операции со средними дистиллятами, при совершении операций, указанных в подпункте 29 пункта 1 статьи 182 Кодекса, подлежащая вычету с коэффициентом 1 (пункт 22 статьи 200 Кодекса) 30028
Сумма акциза, исчисленная при совершении операций, указанных в подпункте 30 пункта 1 статьи 182 Кодекса, российской организацией, включенной в реестр поставщиков бункерного топлива, и (или) российской организацией, имеющей лицензию на осуществление погрузочно-разгрузочной деятельности, или лицом, заключившим с организацией, включенной в реестр поставщиков бункерного топлива, договоры, на основании которых используются объекты, посредством которых осуществляется бункеровка водных судов, подлежащая вычету с коэффициентом 2 (пункт 23 статьи 200 Кодекса) 30029
Сумма акциза, исчисленная при совершении операций, указанных в подпункте 30 пункта 1 статьи 182 Кодекса, российской организацией, включенной в реестр поставщиков бункерного топлива, и (или) российской организацией, имеющей лицензию на осуществление погрузочно-разгрузочной деятельности, или лицом, заключившим с организацией, включенной в реестр поставщиков бункерного топлива, договоры, на основании которых используются объекты, посредством которых осуществляется бункеровка водных судов, подлежащая вычету с коэффициентом 1 (пункт 23 статьи 200 Кодекса) 30030
Сумма акциза, исчисленная при совершении операций, указанных в подпункте 31 пункта 1 статьи 182 Кодекса, российской организацией, включенной в реестр поставщиков бункерного топлива, подлежащая вычету с коэффициентом 2 (пункт 24 статьи 200 Кодекса) 30031
Сумма акциза, исчисленная при совершении операций, указанных в подпункте 31 пункта 1 статьи 182 Кодекса, российской организацией, включенной в реестр поставщиков бункерного топлива, подлежащая вычету с коэффициентом 1 (пункт 24 статьи 200 Кодекса) 30032
Сумма акциза, исчисленная по истечении 180 календарных дней с даты выпуска товаров в соответствии с таможенной процедурой выпуска для внутреннего потребления при завершении действия таможенной процедуры свободной таможенной зоны на территории Особой экономической зоны в Калининградской области в случае использования этих товаров для осуществления операций, признаваемых объектами налогообложения (пункт 26 статьи 200 Кодекса) 30033
Сумма акциза, исчисленная налогоплательщиком, имеющим свидетельство о регистрации лица, совершающего операции по переработке средних дистиллятов, при совершении операций, указанных в подпункте 32 и 33 пункта 1 статьи 182 НК РФ, подлежащая вычету с применением коэффициента 2 (пункт 25 статьи 200 Кодекса) 30034
Сумма акциза, исчисленная налогоплательщиком, имеющим свидетельство о регистрации лица, совершающего операции по переработке средних дистиллятов, при совершении операций, указанных в подпункте 32 и 33 пункта 1 статьи 182 НК РФ, подлежащая вычету с применением коэффициента 1 (пункт 25 статьи 200 Кодекса) 30035
Сумма акциза, исчисленная с сумм авансовых и иных платежей, полученных в счет оплаты предстоящих поставок подакцизных товаров (пункт 7 статьи 200 Кодекса) 30036
4. СУММА АКЦИЗА, ПОДЛЕЖАЩАЯ УПЛАТЕ В БЮДЖЕТ ПО ПОДАКЦИЗНЫМ ТОВАРАМ (ЗА ИСКЛЮЧЕНИЕМ ПРИРОДНОГО ГАЗА)  
Сумма акциза, подлежащая уплате в бюджет 40001
Сумма акциза, начисленная к уменьшению в соответствии со статьей 203 Налогового кодекса Российской Федерации 40002
Сумма акциза, заявленная к возмещению 40003
Сумма акциза, начисленная к уменьшению в соответствии со статьей 203.1 Налогового кодекса Российской Федерации 40004
5. ДОКУМЕНТАЛЬНО ПОДТВЕРЖДЕННЫЙ В НАЛОГОВОМ ПЕРИОДЕ ФАКТ ЭКСПОРТА ПОДАКЦИЗНЫХ ТОВАРОВ  
Сумма акциза, предъявленная к возмещению, по подакцизным товарам, факт экспорта которых документально подтвержден, за исключением экспорта в государства - члены Евразийского экономического союза 50001
Сумма акциза, предъявленная к возмещению, по подакцизным товарам, факт экспорта которых в государства - члены Евразийского экономического союза документально подтвержден 50002
Документально подтвержденный факт экспорта подакцизных товаров, по которым ранее были представлены банковская гарантия и (или) договор поручительства 50003
Документально подтвержденный факт экспорта подакцизных товаров в государства - члены Евразийского экономического союза 50004
Документально подтвержденный факт экспорта подакцизных товаров, по которым ранее не были представлены банковская гарантия (или) договор поручительства в соответствии с пунктом 2.1 статьи 184 Кодекса 50005
Сумма акциза, предъявленная к возмещению, по подакцизным товарам, полученным в результате операций по переработке товаров, помещенных под таможенную процедуру переработки на таможенной территории, факт реэкспорта которых документально подтвержден 50006
Сумма акциза, предъявленная к возмещению, по подакцизным товарам, изготовленным из товаров, помещенных под таможенные процедуры свободной таможенной зоны, свободного склада, факт реэкспорта которых документально подтвержден 50007
Документально подтвержденный факт реэкспорта подакцизных товаров, полученных в результате операций по переработке товаров, помещенных под таможенную процедуру переработки на таможенной территории, по которым ранее была представлена банковская гарантия (договор поручительства) 50008
Документально подтвержденный факт реэкспорта подакцизных товаров, изготовленных из товаров, помещенных под таможенные процедуры свободной таможенной зоны, свободного склада, по которым ранее была представлена банковская гарантия (договор поручительства) 50009
Документально подтвержденный факт реэкспорта подакцизных товаров, полученных в результате операций по переработке товаров, помещенных под таможенную процедуру переработки на таможенной территории, по которым ранее не была представлена банковская гарантия (договор поручительства) в соответствии с пунктом 2.1 статьи 184 Кодекса 50010
Документально подтвержденный факт реэкспорта подакцизных товаров, изготовленных из товаров, помещенных под таможенные процедуры свободной таможенной зоны, свободного склада, по которым ранее не была представлена банковская гарантия (договор поручительства) в соответствии с пунктом 2.1 статьи 184 Кодекса 50011