Свод правил. Информационное моделирование в строительстве. Контроль качества производства строительных работ. СП 471.1325800.2019

(утв. Приказом Минстроя РФ от 24.12.2019 N 854/ПР)
Редакция от 24.12.2019 — Действует с 25.06.2020

СВОД ПРАВИЛ

ИНФОРМАЦИОННОЕ МОДЕЛИРОВАНИЕ В СТРОИТЕЛЬСТВЕ. КОНТРОЛЬ КАЧЕСТВА ПРОИЗВОДСТВА СТРОИТЕЛЬНЫХ РАБОТ

Building information modeling. Construction quality control

СП 471.1325800.2019

Дата введения
25 июня 2020 года

Предисловие

Сведения о своде правил

1 ИСПОЛНИТЕЛЬ - АО "НИЦ "Строительство"

2 ВНЕСЕН Техническим комитетом по стандартизации ТК 465 "Строительство"

3 ПОДГОТОВЛЕН к утверждению Департаментом градостроительной деятельности и архитектуры Министерства строительства и жилищно-коммунального хозяйства Российской Федерации (Минстрой России)

4 УТВЕРЖДЕН приказом Министерства строительства и жилищно-коммунального хозяйства Российской Федерации от 24 декабря 2019 г. N 854/пр и введен в действие с 25 июня 2020 г.

5 ЗАРЕГИСТРИРОВАН Федеральным агентством по техническому регулированию и метрологии (Росстандарт)

6 ВВЕДЕН ВПЕРВЫЕ

В случае пересмотра (замены) или отмены настоящего свода правил соответствующее уведомление будет опубликовано в установленном порядке. Соответствующая информация, уведомление и тексты размещаются также в информационной системе общего пользования - на официальном сайте разработчика (Минстрой России) в сети Интернет

Введение

Настоящий свод правил разработан с учетом обязательных требований, установленных в федеральных законах от 27 декабря 2002 г. N 184-ФЗ "О техническом регулировании", от 30 декабря 2009 г. N 384-ФЗ "Технический регламент о безопасности зданий и сооружений" в целях выработки общих требований и правил контроля качества строительных работ на основе использования информационных моделей.

Настоящий свод правил разработан в целях формирования требований к информационным моделям объектов капитального строительства и работе с ними для сбора, обработки и хранения информации о качестве производства строительных работ. Внедрение таких подходов должно позволить повысить организационный уровень контроля качества и приемки готовой строительной продукции, уменьшить влияние человеческого фактора на организационно-управленческие решения и обеспечить повышение качества и надежности строительной продукции в целом.

Свод правил подготовлен авторским коллективом АО "НИЦ "Строительство" - ЦНИИСК им. В.А. Кучеренко (руководитель разработки - д-р техн. наук И.И. Ведяков, руководитель темы - канд. техн. наук Ю.Н. Жук, А.В. Ананьев, Б.В. Волков, Ю.А. Сыромятников), НИИЖБ им. А.А. Гвоздева (Д.В. Кузеванов, А.З. Сокуров) при участии ГБУ "Мосстройразвитие" (С.А. Волков, А.А. Чиков), ООО "ЭКСИНКО" (С.Л. Должников), АО ИК "АСЭ" (С.А. Горемыкин), ООО "Инжстройпроект" (И.Е. Виденин).

1 Область применения

1.1 Настоящий свод правил распространяется на применение технологий информационного моделирования при строительстве новых, реконструкции и сносе существующих зданий и сооружений (далее - строительство), а также на инженерную подготовку территорий и устанавливает правила организации и проведения работ по контролю качества строительства в рамках строительного контроля с применением технологий информационного моделирования.

1.2 Применение настоящего свода правил для контроля качества производства строительных работ на объектах, для которых обязательство получения разрешения на строительство не предусмотрено законодательством, регулируется договорными отношениями участников строительства.

2 Нормативные ссылки

В настоящем своде правил использованы нормативные ссылки на следующие документы:

ГОСТ Р 57311-2016 Моделирование информационное в строительстве. Требования к эксплуатационной документации объектов завершенного строительства

ГОСТ Р 51872-2019 Документация исполнительная геодезическая. Правила выполнения

СП 45.13330.2017 "СНиП 3.02.01-87 Земляные сооружения, основания и фундаменты" (с изменением N 1)

СП 46.13330.2012 "СНиП 3.06.04-91 Мосты и трубы" (с изменениями N 1, N 3, N 4)

СП 48.13330.2011 "СНиП 12-01-2004 Организация строительств" (с изменением N 1)

СП 68.13330.2017 "СНиП 3.01.04-87 Приемка в эксплуатацию законченных строительством объектов. Основные положения"

СП 69.13330.2016 "СНиП 3.02.03-84 Подземные горные выработки"

СП 70.13330.2012 "СНиП 3.03.01-87 Несущие и ограждающие конструкции" (с изменениями N 1, N 3)

СП 71.13330.2017 "СНиП 3.04.01-87 Изоляционные и отделочные покрытия" (с изменением N 1)

СП 72.13330.2016 "СНиП 3.04.03-85 Защита строительных конструкций и сооружений от коррозии" (с изменением N 1)

СП 73.13330.2016 "СНиП 3.05.01-85 Внутренние санитарно-технические системы зданий" (с изменением N 1)

СП 74.13330.2011 "СНиП 3.05.03-85 Тепловые сети"

СП 75.13330.2011 "СНиП 3.05.05-84 Технологическое оборудование и технологические трубопроводы"

СП 76.13330.2016 "СНиП 3.05.06-85 Электротехнические устройства"

СП 77.13330.2016 "СНиП 3.05.07-85 Системы автоматизации"

СП 80.13330.2016 "СНиП 3.07.01-85 Гидротехнические сооружения речные"

СП 81.13330.2017 "СНиП 3.07.03-85* Мелиоративные системы и сооружения"

СП 82.13330.2016 "СНиП III-10-75 Благоустройство территорий" (с изменением N 1)

СП 83.13330.2016 "СНиП III-24-75 Промышленные печи и кирпичные трубы"

СП 86.13330.2014 "СНиП III-42-80* Магистральные трубопроводы" (с изменениями N 1, N 2)

СП 87.13330.2011 "СНиП III-44-77 Тоннели железнодорожные, автодорожные и гидротехнические. Метрополитены"

СП 126.13330.2017 "СНиП 3.01.03-84 Геодезические работы в строительстве"

СП 129.13330.2011 "СНиП 3.05.04-85* Наружные сети и сооружения водоснабжения и канализации"

СП 245.1325800.2015 Защита от коррозии линейных объектов и сооружений в нефтегазовом комплексе. Правила производства и приемки работ

СП 265.1325800.2016 Коллекторы коммуникационные. Правила проектирования и строительства

СП 284.1325800.2016 Трубопроводы промысловые для нефти и газа. Правила проектирования и производства работ

СП 293.1325800.2017 Системы фасадные теплоизоляционные композиционные с наружными штукатурными слоями. Правила проектирования и производства работ

СП 301.1325800.2017 Информационное моделирование в строительстве. Правила организации работ производственно-техническими отделами

СП 328.1325800.2017 Информационное моделирование в строительстве. Правила описания компонентов информационной модели

СП 331.1325800.2017 Информационное моделирование в строительстве. Правила обмена между информационными моделями объектов и моделями, используемыми в программных комплексах

СП 333.1325800.2017 Информационное моделирование в строительстве. Правила формирования информационной модели объектов на различных стадиях жизненного цикла

СП 404.1325800.2018 Информационное моделирование в строительстве. Правила разработки планов проектов, реализуемых с применением технологии информационного моделирования

СП 435.1325800.2018 Конструкции бетонные и железобетонные монолитные. Правила производства и приемки работ

Примечание - При пользовании настоящим сводом правил целесообразно проверить действие ссылочных документов в информационной системе общего пользования - на официальном сайте федерального органа исполнительной власти в сфере стандартизации в сети Интернет или по ежегодному информационному указателю "Национальные стандарты", который опубликован по состоянию на 1 января текущего года, и по выпускам ежемесячного информационного указателя "Национальные стандарты" за текущий год. Если заменен ссылочный документ, на который дана недатированная ссылка, то рекомендуется использовать действующую версию этого документа с учетом всех внесенных в данную версию изменений. Если заменен ссылочный документ, на который дана датированная ссылка, то рекомендуется использовать версию этого документа с указанным выше годом утверждения (принятия). Если после утверждения настоящего свода правил в ссылочный документ, на который дана датированная ссылка, внесено изменение, затрагивающее положение, на которое дана ссылка, то это положение рекомендуется применять без учета данного изменения. Если ссылочный документ отменен без замены, то положение, в котором дана ссылка на него, рекомендуется применять в части, не затрагивающей эту ссылку. Сведения о действии сводов правил целесообразно проверить в Федеральном информационном фонде стандартов.

3 Термины и определения

В настоящем своде правил применены термины по СП 48.13330, СП 331.1325800, СП 126.13330, а также следующие термины с соответствующими определениями:

3.1

жизненный цикл здания или сооружения; ЖЦ: Период, в течение которого осуществляются инженерные изыскания, проектирование, строительство (в том числе консервация), эксплуатация (в том числе текущие ремонты), реконструкция, капитальный ремонт, снос здания или сооружения.
[2, статья 2, часть 2, пункт 5]

3.2 атрибутивные данные (атрибуты): Существенные свойства элемента цифровой информационной модели, определяющие его геометрию, характеристики, параметры выполнения и соответствия, представленные с помощью алфавитно-цифровых символов.

3.3

проект в строительстве (инвестиционно-строительный проект); ИСП: Комплекс взаимосвязанных мероприятий, направленных на создание объекта (основных фондов), комплекса объектов производственного или непроизводственного назначения, линейных сооружений в условиях временных и ресурсных ограничений.
[ГОСТ Р 57363-2016, пункт 3.4]

3.4 информационная модель; ИМ: Совокупность взаимосвязанных сведений, документов и материалов об объекте капитального строительства, формируемых в электронном виде на всех стадиях его жизненного цикла.

3.5

цифровая информационная модель; ЦИМ: Объектно-ориентированная параметрическая трехмерная модель, представляющая в цифровом виде физические, функциональные и прочие характеристики объекта (или его отдельных частей) в виде совокупности информационно насыщенных элементов.
[СП 333.1325800.2017, пункт 3.9.1]

3.6

инженерная цифровая модель местности; ИЦММ: Форма представления инженерно-топографического плана в цифровом объектно-пространственном виде для автоматизированного решения инженерных задач и проектирования объектов строительства. ИЦММ состоит из цифровой модели рельефа и цифровой модели ситуации.
[СП 333.1325800.2017, пункт 3.9.2]

3.7

среда общих данных; СОД: Комплекс программно-технических средств, представляющих единый источник данных, обеспечивающий совместное использование информации всеми участниками инвестиционно-строительного проекта.
[СП 333.1325800.2017, пункт 3.16]

3.8 элемент модели: Часть цифровой информационной модели, представляющая конструкцию, компонент, систему, сборку в пределах объекта строительства или строительной площадки.

3.9 группа элементов модели: Совокупность элементов модели, объединенных по какому-либо общему признаку, к которым могут быть отнесены одни и те же данные.

3.10 строительный элемент: Составная часть строительной конструкции (ростверк, панель стены, плита перекрытия, лестничный марш, кольцо колодца, арматурный каркас монолитной железобетонной конструкции и т.д.).

3.11 идентификатор: Уникальное обозначение объекта, представленное с помощью алфавитно-цифровых символов, позволяющее отличать его от других объектов.

3.12 строительный контроль: Комплекс мероприятий, проводимых в процессе строительства, реконструкции, капитального ремонта объектов капитального строительства в целях проверки соответствия выполняемых работ проектной документации, требованиям технических регламентов, результатам инженерных изысканий, требованиям к строительству, реконструкции объекта капитального строительства, установленным на дату выдачи представленного для получения разрешения на строительство градостроительного плана земельного участка, а также разрешенному использованию земельного участка и ограничениям, установленным в соответствии с земельным и иным законодательством Российской Федерации.

3.13 контроль качества производства строительных работ: Составная часть строительного контроля, целью которой является проверка соответствия показателей качества строительной продукции и технологий выполнения строительных процессов установленным требованиям.

3.14 дефект: Каждое единичное отступление от проектных решений или неисполнение требований норм.

3.15 права доступа: Совокупность правил, регламентирующих порядок и условия доступа субъекта к объектам информационной модели, установленных собственником (владельцем) информации.

3.16 приемка: Процесс итоговой проверки соответствия строительной продукции показателям качества в целях сдачи подрядчиком результата выполненных по договору строительного подряда работ.

3.17 первичные данные контроля: Необработанные показания приборов, которыми выполнялся контроль (единичные результаты испытаний материалов, массивы данных натурных наблюдений и т.п.).

3.18 обобщающие данные контроля: Результаты обработки фактических характеристик и параметров строительных конструкций, инженерных систем и строительных элементов, подлежащие контролю и сравнению с проектными значениями.

4 Общие положения

4.1 Применение информационных моделей и технологий информационного моделирования при контроле качества строительных работ направлено на обеспечение сбора, обработки, анализа и формирования системы долговременного хранения информации о результатах контроля качества и должно позволять автоматизировать решение общих задач строительного контроля всех участников строительства и управления жизненным циклом.

4.2 Контроль качества строительных работ выполняется в целях выяснения и обеспечения соответствия производимых строительных работ и применяемых строительных материалов, изделий и конструкций требованиям технических регламентов, проектной и рабочей документации.

4.3 Контроль качества строительных работ является составляющей строительного контроля, выполняемого на основании требований [1] и СП 48.13330.

4.4 К основным работам по контролю качества производства строительных работ в рамках строительного контроля, выполняемого с применением технологий информационного моделирования, относятся:

- освидетельствование геодезической разбивочной основы и разбивки осей объекта капитального строительства;

- входной контроль применяемых строительных материалов, изделий, конструкций и оборудования;

- контроль соблюдения правил складирования и хранения применяемых материалов, изделий и оборудования;

- операционный контроль в процессе выполнения и после завершения операций строительно-монтажных работ;

- освидетельствование выполненных работ, результаты которых становятся недоступными для контроля после начала выполнения последующих работ;

- освидетельствование ответственных строительных конструкций и участков систем инженерно-технического обеспечения;

- испытания и опробования технических устройств;

- оценка соответствия выполненных работ, конструкций, участков инженерных сетей.

4.5 Участниками информационного обмена при контроле качества строительных работ являются:

- застройщик (технический заказчик) или его представители, осуществляющие строительный контроль;

- подрядчик (генеральный подрядчик) - лицо осуществляющее строительство;

- проектировщик (лицо, осуществившее подготовку проектной и рабочей документации, авторский надзор);

- представители строительных испытательных лабораторий и профильных организаций, выполняющих работы по оценке соответствия;

- органы государственного контроля и строительного надзора;

- представители иных уполномоченных органов и организаций в соответствии с условиями их участия в проекте.

4.6 Общие требования к проведению контроля качества строительных работ регламентируются требованиями проектной, рабочей и организационно-технологической документации, разрабатываемой с учетом нормативных документов, и стандартов, обеспечивающих выполнение требований [2]. Нормативные документы по выполнению конкретных видов работ приведены в приложении А.

4.7 Использование информационных моделей при контроле качества строительных работ предусматривает работу со следующими видами информации:

- проектная информация;

- организационно-технологическая информация;

- регистрационная информация;

- первичные данные контроля;

- данные обработки;

- обобщающие данные;

- данные об ответственных лицах;

- прочая информация.

Примеры данных, относящихся к указанным видам информации, приведены в приложении Б.

4.8 При строительстве линейных сооружений, линий электропередачи, связи, трубопроводов и других объектов технической инфраструктуры, а также в полосе отчуждения железных дорог, в полосе отвода автомобильных дорог и других транспортных путей должны дополнительно учитываться требования нормативных документов, относящихся к данным сооружениям.

5 Общие требования к использованию информационных моделей при контроле качества строительных работ

5.1 Общие принципы применения технологий информационного моделирования должны соответствовать СП 333.1325800 и СП 301.1325800.

5.2 Применение информационных моделей при контроле качества строительных работ определяется на основе договорных отношений между участниками ИСП с установлением требований заказчика к информационным моделям, применяемому (используемому) программному обеспечению и разработкой регламента взаимодействия участников процесса строительства по СП 301.1325800 или плана реализации проекта с применением технологии информационного моделирования с учетом требований СП 333.1325800, СП 404.1325800 и настоящего свода правил.

5.3 Информационные модели при контроле качества производства строительных работ относятся к моделям, разрабатываемым на стадии строительства в целях обеспечения целостности и согласованности информации о фактическом качестве производства строительных работ.

Примечание - Информация о фактическом качестве является основой для последующей приемки и формирования данных для контроля выполненных физических объемов строительно-монтажных работ и формирования финансового результата строительства в рамках общих задач применения информационного моделирования при строительстве, включая различные этапы строительства.

5.4 В требованиях заказчика к использованию информационных моделей при контроле качества строительных работ должны быть отражены:

- виды и объемы строительных работ, подлежащих контролю качества с применением технологий информационного моделирования;

- виды информации по 4.7, подлежащие отражению в информационной модели;

- минимальные и дополнительные требования к информационным моделям и работе с ними по СП 333.1325800;

- порядок ведения и создания учетной документации, заполнения журналов, отчетных документов и др.;

- состав исполнительных схем и форм подготовки актов по объекту строительства, формируемых на основе информационных моделей;

- порядок взаимодействия участников ИСП при выполнении работ;

- форматы данных и методы информационного обмена.

Примечание - Конкретный перечень требований устанавливается заказчиком из условий реализации и специфики инвестиционно-строительного проекта.

5.5 В плане реализации проекта с применением технологии информационного моделирования, составляемым на основе задания и требований заказчика, указывают:

- минимальные и дополнительные положения, предусмотренные СП 333.1325800;

- роли, функции и права доступа к различным видам информации участников работ по контролю качества;

- лицо, ответственное за поддержание данных в актуальном состоянии;

- порядок формирования исполнительной документации.

5.6 Данные, используемые для целей контроля качества, должны поддерживаться в актуальном состоянии и быть доступны в рамках ИМ и (или) СОД. При этом информация может храниться:

- в ЦИМ/ИЦММ, разработанных для различных этапов и разделов проекта;

- в технической документации, произведенной на основе ЦИМ/ИЦММ;

- в технической документации, произведенной без использования ЦИМ/ИЦММ;

- в иной документации и форматах хранения данных, которые возможно отобразить для анализа в ИМ или СОД.

5.7 Права доступа и ответственность за наполнение информационных моделей данными о качестве устанавливаются в регламенте взаимодействия участников процесса строительства или в плане реализации проекта с применением технологии информационного моделирования. Рекомендуемый порядок приведен в приложении Б.

5.8 Для участников процесса работы с ИМ должны предусматриваться следующие режимы доступа:

- создание - доступ к ИМ или ее части с возможностью добавления, удаления и заполнения данными атрибутов существующих элементов моделей или дополнения моделей новыми элементами и атрибутами;

- запись - доступ к ИМ или ее части с возможностью изменения значений атрибутов существующих элементов моделей или дополнения моделей новыми элементами по результатам контроля без внесения изменений в существующие элементы ЦИМ;

- чтение - доступ к ИМ или ее части без возможности внесения изменений.

Все события в режиме доступа "создание" и "запись" должны сопровождаться регистрацией событий с указанием времени и лица, вносившего изменения в ИМ.

5.9 Наполнение информационных моделей данными по результатам контроля качества осуществляют участники, непосредственно выполняющие работы по контролю качества, наделенные правом внесения данных в ИМ. Допускается делегирование полномочий по наполнению данными ИМ на основании дополнительных распоряжений или договорных отношений иным сотрудникам организаций, в том числе организациям, специализирующимся на работе с ИМ. При этом участники, непосредственно выполняющие работы по контролю качества, должны дополнительно проверять и подтверждать правильность внесения информации в ИМ в установленный в регламенте взаимодействия участников процесса строительства или плане реализации проекта срок.

5.10 Общие требования к ИМ должны соответствовать СП 333.1325800. Правила формирования ИМ для задач контроля качества строительных работ следует принимать по разделу 6.

6 Правила формирования информационных моделей и требования к уровню атрибутивной проработки компонентов при контроле качества строительных работ

6.1 Цифровые информационные модели, используемые для целей контроля качества, должны формироваться с учетом стадийности жизненного цикла объекта строительства по правилам СП 333.1325800 для информационных моделей при строительстве. При этом выделяются модели и документы, служащие исходными данными для контроля качества и модели для внесения результатов контроля качества.

6.2 Исходными данными для контроля качества являются ЦИМ и документация, формируемая при изысканиях и проектировании, а также ЦИМ процесса строительства, в том числе по СП 301.1325800, и организационно-технологическая документация, формируемая при подготовке и организации строительства. Техническая документация и иные данные, формируемые без использования ЦИМ, должны быть преобразованы в цифровой вид путем сканирования, преобразования в необходимые форматы и добавления в СОД.

6.3 В цифровую модель "Исполнительная" вносятся (передаются) обобщающие данные контроля качества по настоящему своду правил и иная информация, получаемая в рамках строительного контроля и управления строительством, предусмотренные СП 333.1325800.

6.4 Для работы (сбора, хранения, согласования, обработки) с первичной информацией контроля качества строительных работ используется информационная модель процесса строительства или формируется отдельная цифровая модель "Строительная модель качества".

Примечания

1 ЦИМ "Строительная модель качества" может являться составной частью модели процесса строительства и формироваться с учетом задач и этапов контроля;

2 При наличии проработанной ЦИМ предыдущих этапов ИСП, эффективной системы фильтрации информации и прав доступа к ней в рамках СОД цифровая модель "Исполнительная" и цифровая модель "Строительная модель качества" могут быть сформированы из разработанных проектных и строительных моделей, путем скрытия избыточной информации и добавления новых атрибутов к существующим элементам;

3 На начальных этапах внедрения технологий информационного моделирования в Российской Федерации, когда основная информация о строительстве будет представлена в виде документации, разработанной без применения ИМ, целесообразным будет оставаться формирование отдельных ЦИМ для контроля качества строительных работ.

6.5 Элементы всех используемых моделей должны иметь атрибуты, позволяющие выполнять дальнейшую систематизацию элементов модели и формирование необходимой отчетности (привязка элементов к разбивочным осям, характерным отметкам, уровням, этапам строительства и т.п.). Все компоненты информационных моделей должны соответствовать СП 328.1325800.

6.6 Для доступа к информации, имеющей отношение к одному и тому же физическому объекту (колонне, стене, плите, окну, элементу оборудования), во всех моделях должны быть предусмотрены общие идентификаторы. Идентификаторы могут представлять собой автоматически формируемые средствами ИМ уникальные номера или специальную алфавитно-цифровую маркировку, легко интерпретируемую в полевых условиях.

6.7 Требуемый уровень детализации для формирования цифровой модели "Строительная модель качества" следует определять при разработке плана реализации проекта с применением технологии информационного моделирования по 5.5. При этом следует определять основные элементы, выполняемые и контролируемые в рамках строительных работ, с указанием необходимых для заполнения атрибутов, а также условия наследования свойств элементов. Информация о качестве отдельных операций, узлов и скрытых работ может быть привязана к основному элементу, для которого будет осуществляться итоговая приемка, при этом в цифровой модели "Строительная модель качества" не требуется детальная проработка узлов (элементы армирования, болтовых соединений, фурнитуры и т.п.).

Примечания:

1 Исходные данные для контроля качества могут содержаться в отдельных ЦИМ предыдущих этапов ИСП.

2. При использовании моделей детализации выше LOD 300 по СП 333.1325800 рекомендуется применять программные платформы для ИМ, предусматривающие возможность фильтрации информации и отображения модели в более низкой детализации.

6.8 Следует придерживаться единого обозначения параметров и атрибутов информационных элементов для целей внесения информации о качестве начиная с обозначения "QC_" (Quality Control) с учетом приложения В.

7 Общие правила и требования к проведению контроля качества строительных работ на основе информационных моделей

7.1 Для контроля качества строительных работ с применением информационных моделей могут быть применены как отдельные инструменты и подсистемы, представляющие доступ к элементам ИМ и (или) технической документации, так и комплексные средства и системы автоматизации контроля и обработки информации.

7.2 Основные этапы обработки информации в рамках проведения контроля качества строительных работ на основе информационных моделей должны включать:

- анализ проектной, рабочей и организационно-технологической документации;

- разработка плана контроля;

- визуальный и измерительный контроль;

- подготовка исполнительной документации;

- оценка несоответствий;

- приемка (сопоставление с требованиями рабочей и проектной документации);

- анализ данных, ЦИМ, СОД, разработанных на предыдущих стадиях работ и реализации ИСП;

- приемка работ;

- подготовка исполнительной модели.

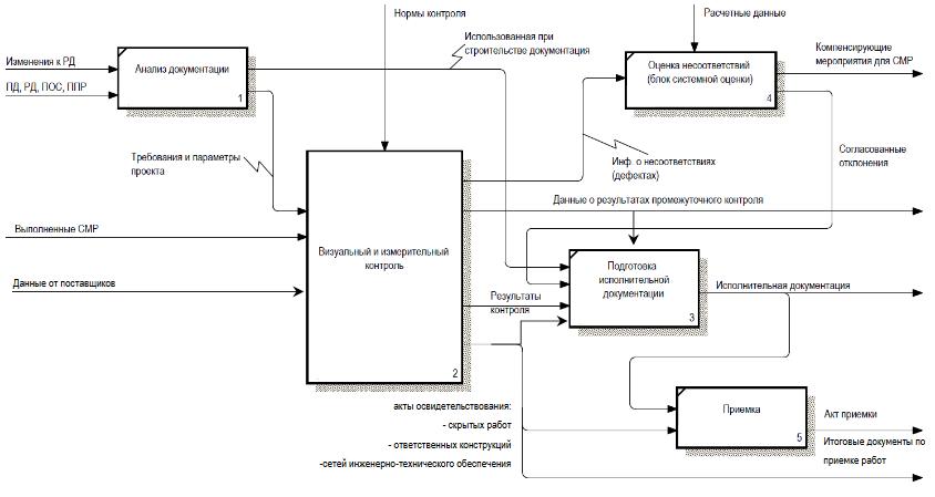
Общая функциональная схема процесса контроля качества и информационного обмена при контроле качества на основе информационных моделей приведена в приложении Г.

7.3 При анализе проектной и организационно-технологической документации должны быть определены актуальность версий поступившей исходной документации (информационных моделей) и различных изменений к ней и конкретные требования и показатели к строительным конструкциям и изделиям, указанные в ссылочных документах.

7.4 При разработке плана контроля должны быть определены необходимые контрольные процедуры для каждого элемента модели или группы элементов, подлежащих контролю, календарные сроки их изготовления и сроки проведения соответствующих видов контроля, требования к средствам контроля, разработаны формы контроля (опросные листы) с учетом приложения Е, а также определены допускаемые отклонения от проектных значений с учетом требований строительных норм.

Примечание - При разработке плана контроля необходимо учитывать требования проектной, рабочей и организационно-технологической документации в части перечня видов строительных и монтажных работ, ответственных конструкций, участков сетей инженерно-технического обеспечения, подлежащих освидетельствованию с составлением соответствующих актов приемки перед производством последующих работ и устройством последующих конструкций, календарных сроков строительства, технологической последовательности работ, а также состав контролируемых операций, методы контроля для видов работ и отражение результатов контроля в исполнительной документации.

7.5 Актуальность версий используемой ЦИМ или документации, на основании которой проводится контроль качества и был разработан план контроля, следует проверять при проведении каждой контрольной процедуры.

7.6 Общие правила сбора и получения первичной информации о качестве строительных работ

7.6.1 Сбор и получение информации о качестве строительных работ проводят при визуальном и инструментальном контроле качества. Проверяют соблюдение:

- технологической последовательности работ и операций;

- осуществления входного контроля материалов и оборудования;

- выполнения требований о соблюдении допускаемых отклонений геометрических размеров;

- выполнения требований качества в целях недопущения образования дефектов или их своевременной фиксации.

7.6.2 При визуальном контроле качества и контроле соблюдения технологии работ на основе технологий информационного моделирования должны быть сформированы и заполнены специальные формы (опросные листы), включающие отметки о соблюдении предусмотренных строительными нормами положений. Система обмена первичной информацией контроля должна предусматривать заполнение и передачу данных в ЦИМ "Строительная модель качества" информации из заполненных форм в электронном виде. Электронная форма должна содержать обязательную информацию о лице, ответственном за ее заполнение, и дату проведения контроля. Порядок формирования записей по результатам контроля должен соответствовать 9.11.

7.6.3 Результаты визуального контроля должны быть идентифицированы, т.е. привязаны к конкретному элементу или группе элементов информационной модели. Форма визуального контроля должна предусматривать прикрепление материалов фотовидеофиксации (одной или нескольких фотографий проверяемых строительных работ, материалов видеофиксации). На материалах фотовидеофиксации должен быть зафиксирован результат строительных работ.

7.6.4 При инструментальном контроле сбор данных проводят с помощью измерительного оборудования, поверенного в установленном порядке и предусмотренного нормами и стандартами на конкретные виды контрольных процедур. При инструментальном контроле проверяют и фиксируют также в качестве первичной информации:

- соответствие применяемых методов контроля и испытаний установленным нормативными документами;

- метрологическое обеспечение проведенных измерений.

Примечание - Информация о соответствии методов контроля и метрологическом обеспечении подтверждается указанием в текстовой форме соответствующих стандартов, нормативных документов и методик контроля, свидетельств калибровки и (или) поверки средств измерений.

7.6.5 Требования к минимальному набору определяемых в ходе инструментального контроля качества параметров и форме их представления определяются в зависимости от вида выполняемых работ.

7.6.6 Каждое измерение при инструментальном контроле должно быть идентифицировано и связано с конкретным элементом или группой элементов информационной модели.

7.6.7 При выявлении дефектов и нарушений следует проводить привязку расположения данного дефекта и нарушения к конкретному элементу и приводить подробное описание параметров, фотофиксацию.

7.6.8 Информацию о дефектах и нарушениях допускается вносить в атрибуты специальных элементов ИМ, создаваемых в ЦИМ "Строительная модель качества" и размещаемых вблизи места выявления дефекта в согласованных координатах ЦИМ. Минимальный перечень атрибутов таких элементов должен включать внесение следующей информации:

- идентификатор основного элемента ЦИМ, к которому относится дефект;

- номер (идентификатор) нарушения;

- данные о лице, проводившем контроль;

- дата и время проведения контроля;

- описание дефекта или нарушения.

Примечания

1 Внесение информации о дефектах непосредственно в атрибуты основного элемента ЦИМ допускается, если это не приводит к затруднению определения местоположения дефекта в пределах элемента или общей работы с классификацией элементов в СОД.

2 Допускается вместо идентификатора элемента ЦИМ указывать иную информацию, позволяющую однозначно сопоставить расположение дефекта (нарушения) и элемент, к которому он относится, например локальные или глобальные координаты, расположение в осях и отметках.

7.6.9 При выявлении отклонений от требуемой технологии, дефектов или нарушений лицом, выявившим нарушение, должно быть сформировано предписание или задание на устранение нарушений с указанием условий и сроков выполнения.

7.7 Требования к проведению входного контроля качества конструкций, изделий, материалов и оборудования

7.7.1 При входном контроле проверяют соответствие показателей качества поставляемых материалов, изделий и оборудования требованиям стандартов, технических условий или технических свидетельств на них, указанных в ИМ и (или) договоре подряда, в том числе:

- наличие и полноту сопроводительных документов поставщика-производителя, подтверждающих количество и качество поставляемых материалов, изделий и оборудования;

- внешний вид и состояние упаковки, наличие маркировки;

- соответствие фактических показателей качества поставленных материалов, изделий и оборудования.

7.7.2 Для каждой партии материалов, используемых при выполнении скрытых работ и устройстве ответственных конструкций, изделий и оборудования, проверенных входным контролем, организации, ответственной за выполнение строительно-монтажных работ, должен быть присвоен уникальный идентификатор, а результаты проверки внесены в электронную форму, содержащую основную техническую информацию о поставляемых материалах, изделиях и оборудовании, дату поступления, лицо, ответственное за проведенный контроль, идентификатор. К форме прикрепляют отсканированные сопроводительные документы, материалы фотофиксации, подтверждающие состояние внешнего вида и протоколы испытаний (при их проведении).

Примечание - Допускается получение сопроводительных документов непосредственно из информационных систем поставщика материалов, если это предусмотрено условиями поставки.

7.7.3 Присвоенный при входном контроле идентификатор в случае длительного хранения должен быть также нанесен на партию принятого материала, изделий и оборудования (маркировка несмываемой краской, установка бирок, штрих-кодов, QR-кодов, RFID-маркировка) в целях последующей идентификации при использовании в строительстве.

Примечания

1 При перемещении части материалов одной партии в пределах строительной площадки маркировку, подтверждающую проведение входного контроля, следует дублировать.

2 В целях контроля качества целесообразно внедрение единой системы идентификации в рамках строительного производства, обеспечивающей решение задач логистики, хранения, учета, расходования, освоения и утилизации материалов, изделий и оборудования.

7.8 Требования к проведению геодезического контроля

7.8.1 Геодезический контроль проводится подрядными организациями, как собственными силами, так и привлекаемыми на договорной основе юридическими и физическими лицами, в целях подтверждения соответствия фактических геометрических параметров зданий, сооружений, инженерных сетей строящегося объекта, их планового и высотного положения проектным параметрам, содержащимся в ИМ.

7.8.2 Геодезический контроль проводят в соответствии с установленными требованиями к точности измерений.

7.8.3 Контрольные измерения в процессе геодезического контроля следует проводить с учетом 7.6.4.

Примечание - Применение информации, полученной автоматизированными измерительными приборами и системами, не имеющими на момент проведения работ стандартизованной методической основы применения в строительстве, допускается в качестве справочной если погрешность проводимых измерений геометрических параметров составляет не более 20% от величины допускаемых отклонений.

7.8.4 Первичная информация о геодезическом контроле должна представлять собой массивы данных координат фактического положения любых точек (облака точек) в согласованной с ЦИМ системе координат. Идентификация точек фактического положения осуществляется в процессе камеральной обработки или автоматически при использовании ЦИМ в качестве исходных данных для роботизированных измерительных приборов.

Примечание - Для геодезических работ применяется техническая документация или ЦИМ максимальной детализации, соответствующая выпущенной технической документации.

7.8.5 В процессе приемки геодезической разбивочной основы все созданные геодезические пункты должны быть внесены в ЦИМ "Строительная модель качества" с приложением фотоснимков закрепленных геодезических пунктов.

7.8.6 Точки геодезического контроля (геодезические пункты) следует вносить в виде элементов информационной модели, содержащих атрибутивную информацию о фактических координатах в согласованной с ЦИМ системе, марке, датах установки, передачи подрядчику, дате плановой проверки положения и т.п.

7.9 Требования к проведению контроля соблюдения правил складирования и хранения применяемых материалов, изделий и оборудования

7.9.1 При контроле соблюдения правил складирования и хранения применяемых материалов, изделий и оборудования проверяют соответствие требованиям, стандартам и техническим условиям на эти материалы и изделия, в том числе указанным в ИМ.

7.9.2 Проверяют соответствие и наличие присвоенного при входном контроле идентификатора для дальнейшего формирования исполнительной документации на конструкции, выполненные с применением данных материалов. При нарушении маркировки проводят повторную идентификацию и маркировку материалов.

7.9.3 При выявлении нарушений заполняют специальную электронную форму нарушения, содержащую идентификатор партии складируемого материала, изделия и оборудования, дату выявления нарушения, лицо, выявившее нарушение. К форме прикрепляются материалы фотофиксации, подтверждающие выявленное нарушение.

7.10 Требования к проведению операционного контроля и освидетельствованию скрытых работ

7.10.1 Операционный контроль осуществляется постоянно в ходе выполнения строительных процессов в целях своевременного обеспечения соответствия строительных процессов и производственных операций установленным требованиям, в том числе указанным в ИМ, а также выявления причин возникновения отклонений и своевременного принятия мер по их устранению и предупреждению.

7.10.2 Операционный контроль проводят в соответствии с 7.6.2 - 7.6.4 с заполнением электронных форм, предусмотренных при разработке плана контроля для каждого вида работ и участника строительного процесса, в том числе на основе схем операционного контроля качества технологической документации строительства.

7.10.3 В электронных формах операционного контроля фиксируются ответы на вопросы о соблюдении требований технологий и допусков для серии операций, лицо, проводившее контроль, дата контроля и дополнительные численные параметры, если это предусмотрено формой. К формам операционного контроля могут прикрепляться фотоснимки, протоколы лабораторного и геодезического контроля.

Примечание - Для принятия решений при операционном контроле целесообразно использовать специализированное программное обеспечение, оперативно представляющее сводную информацию о соответствии данных полученных в ходе контроля требованиям, установленным в ЦИМ для объекта контроля.

7.10.4 В процессе операционного контроля проверяют и идентифицируют материалы, изделия и оборудование, применяемые для выполнения конкретных работ и элементов. В форму вносят идентификаторы материалов, присвоенные при входном контроле для формирования исполнительной документации на конкретные элементы и группы элементов.

7.11 Требования к освидетельствованию скрытых работ, ответственных строительных конструкций и участков систем инженерно-технического обеспечения и приемочному контролю

7.11.1 При оценке и освидетельствовании выполненных работ, результаты которых влияют на безопасность объекта, но в соответствии с принятой технологией становятся недоступными для контроля после начала выполнения последующих работ, участники процесса освидетельствования получают доступ к форме операционного контроля, проводят анализ результатов операционного контроля качества, проводят непосредственный осмотр и необходимые измерения для принятия решения и заполняют специальную электронную форму освидетельствования скрытых работ с указанием лица, проводившего освидетельствование, даты освидетельствования и приложения фотоснимка скрываемых работ.

Форму должны заполнить все участники процесса освидетельствования. Форма должна предусматривать возможность внесения или прикрепления информации, предусмотренной 7.6.7 - 7.6.9. Информацию об обнаруженных и устраненных нарушениях также вносят или прикрепляют к форме операционного контроля.

7.11.2 При приемочном контроле, оценке и освидетельствовании ответственных строительных конструкций и участков систем инженерно-технического обеспечения участники процесса освидетельствования получают доступ к форме операционного контроля, обобщенным данным ранее проведенного контроля, актам и формам освидетельствования всех скрытых работ, проводят анализ результатов ранее проведенного контроля качества, проводят непосредственный осмотр и необходимые измерения для принятия решения и заполняют специальную электронную форму приемки с указанием лица, проводившего освидетельствование, даты освидетельствования.

Форму должны заполнить все участники процесса приемки и освидетельствования. При выявлении дефектов и нарушений к форме должна быть прикреплена информация по 7.6.7 - 7.6.9. Информацию об обнаруженных и устраненных нарушениях также прикрепляют к форме операционного контроля.

Примечание - для принятия решений при оценке и освидетельствовании выполненных работ и приемочном контроле целесообразно использовать специализированное программное обеспечение, оперативно представляющее сводную информацию о соответствии данных, полученных в ходе контроля, требованиям, установленным в ЦИМ для объекта контроля.

8 Правила обмена, обработки и хранения информации о качестве строительных работ

8.1 Обмен информацией должен осуществляться за счет регламентированного доступа участников ИСП к ЦИМ с учетом 5.2, 5.7 и 5.8.

8.2 Для обмена и обработки информации о качестве строительных работ применяемые программные средства должны поддерживать основные этапы обработки информации по 7.2 и включать следующие средства:

- учета актуальных версий и изменений в проектной и технологической информации;

- календарного планирования и отслеживания производства строительных работ и работ по оценке их соответствия;

- обмена первичной информацией контроля;

- обработки данных контроля;

- обобщения данных контроля и заполнения ЦИМ "Исполнительная";

- формирования отчетной документации, актов и предписаний;

- учета работы с несоответствиями и дефектами;

- работы с внешними системами и источниками данных;

- проверки легитимности информации, наличия и актуальности всех предусмотренных подписей и реквизитов;

- проверка ЭЦП и ее подлинности.

При этом информация о качестве может храниться как в виде атрибутов элементов модели в ЦИМ "Строительная модель качества", так и в виде баз данных, связанных с ЦИМ.

8.3 Первичные данные контроля (единичные измерения, массивы данных наблюдений, облака точек, материалы фотовидеофиксации и т.п.) следует хранить во внешних файлах, связанных ссылками с объектами ЦИМ "Строительная модель качества". При этом ссылки должны быть указаны (продублированы) для всех элементов и групп элементов, на которые распространяются полученные первичные данные.

Примечание - Форматы файлов первичных данных контроля, порядок их использования, место хранения, порядок замещения в ходе выполнения работ и контроля версий следует определять при разработке регламента взаимодействия участников процесса строительства по 5.2.

8.4 Первичные данные контроля подлежат обработке и обобщению в соответствии с правилами, установленными в нормативных документах и стандартах. Обобщенную информацию по результатам контроля вносят в соответствующие атрибуты элементов ЦИМ "Строительная модель качества" и передают в ЦИМ "Исполнительная".

8.5 В зависимости от функциональных возможностей применяемого оборудования и программных средств получаемая первичная информация об измерениях может идентифицироваться и передаваться в ЦИМ "Строительная модель качества" и ЦИМ "Исполнительная" в ручном, полуавтоматическом и автоматическом режиме.

8.6 При внесении в ИМ данных в ручном режиме проводят внесение результатов контроля в атрибуты элементов информационной модели. При этом должны быть представлены данные об ответственном лице и дата внесения с учетом 5.9.

8.7 При внесении в ИМ данных в полуавтоматическом режиме проводят сопоставление первичных результатов контроля и идентификаторов, соответствующих проконтролированным элементам ИМ. При этом должны быть также представлены данные об ответственном лице и дата внесения с учетом 5.9.

8.8 При внесении в ИМ данных в автоматическом режиме проводят внесение результатов контроля в свойства элементов информационной модели без участия оператора, в том числе в определении идентификаторов в ходе контроля.

Примечание - Данный вид внесения информации применяется при наличии цифровой маркировки строительных элементов, материалов, оборудования и использовании при получении первичных данных контроля оборудования, считывающего данную маркировку.

8.9 Хранению в течение всего жизненного цикла здания сооружения подлежат данные обработки и обобщающие данные контроля качества. Первичные данные контроля подлежат хранению до получения результатов повторного контроля при обследовании технического состояния.

8.10 Для применяемых программных средств контроля качества строительных работ на основе информационных моделей должна обеспечиваться интероперабельность по СП 331.1325800. Для длительного хранения и использования обобщенной информации о качестве рекомендуется использование цифровых моделей в форматах с открытой спецификацией.

Примечание - Данные о качестве конструкций могут быть выгружены в общий формат IFC версии 2 x 3 и выше, как составляющая динамического набора свойств любого элемента модели, задаваемого классом IfcPropertySet.

8.11 Правила обработки данных входного и операционного контроля качества

8.11.1 Всем партиям материалов, изделий и оборудования, прошедшим входной контроль качества, присваивается уникальный идентификатор по 7.7.2.

8.11.2 Идентификаторы, присвоенные партиям материалов, изделий и оборудования при входном контроле, указывают в формах операционного контроля качества в момент применения в строительных работах. На основании указанных идентификаторов применяемых материалов, изделий и оборудования в формах операционного контроля в исполнительную документацию должны вноситься данные о сопроводительных документах на примененные материалы из форм входного контроля.

8.11.3 В случае указания в формах операционного контроля идентификаторов для материалов, изделий, оборудования, несоответствие которых установленным требованиям было выявлено входным контролем или в процессе контроля правильности складирования и хранения, утверждение таких форм и приемка конструкций не должны допускаться.

8.12 Правила обработки данных геодезического контроля качества

8.12.1 Первичные данные геодезического контроля качества должны обрабатываться при сопоставлении проектной и фактической информации о расположении конструкций и элементов. Для вычисления и идентификации отклонений от проектного положения могут применяться ЦИМ/ИЦММ. Окончательное решение о наличии проектных отклонений принимает лицо, ответственное за камеральную обработку результатов геодезического контроля, и формирует обобщенные данные в виде численных параметров отклонений и схем (карт) отклонений.

8.12.2 Обобщенные данные о численных отклонениях вносят в атрибуты элементов ЦИМ, на основе которых могут формироваться исполнительные схемы с численным отображением отклонений.

8.12.3 Следует предусматривать заполнение атрибута элемента ЦИМ о выполнении требований по допускаемым отклонениям со следующими статусами: выполнено в пределах допусков; имеются отклонения от проекта; имеются согласованные отклонения от проекта.

8.12.4 Первичные данные геодезического контроля (массивы точек фактического расположения) следует хранить в качестве архивной информации.

8.12.5 При разработке плана реализации проекта с применением технологии информационного моделирования необходимо определить численные критерии отклонений от проектного положения, при которых в модель "Исполнительная" следует вносить изменения формы и положения элементов.

Примечание - Рекомендуемые критерии соответствуют двукратному превышению допустимых отклонений.

8.13 Правила обработки данных о качестве для принятия решения о приемке завершенных строительных работ

8.13.1 Контролируемые параметры должны соответствовать требованиям проекта с учетом допускаемых отклонений по нормативным документам или отклонений, указанных дополнительно в ИМ.

8.13.2 Программные средства, используемые для автоматизации проверки соответствия проектным требованиям и нормативным документам, должны предусматривать возможность определения и настройки допускаемых отклонений по действующим нормативным документам и стандартам и по требованиям проектной документации.

8.13.3 Информация об изначальном существовании дефекта и отклонения в конструкции, а также информация об их устранении или согласованной возможности эксплуатации конструкции с дефектом и отклонением должны храниться в информационной модели и быть доступными в течение всего срока эксплуатации здания, в особенности при формировании планов периодических обследований и технического обслуживания отремонтированных участков.

8.13.4 Не должна допускаться приемка конструкций, если для нее в ЦИМ отмечен хотя бы один неустраненный дефект.

9 Правила представления информации о качестве строительных работ

9.1 Результатом контроля качества и информационного обмена в ходе этих работ должна являться исполнительная документация по ГОСТ Р 51872, комплект сопроводительной документации о качестве материалов, акты приемки, акты освидетельствования скрытых работ и данные для формирования записей в регламентных журналах производства работ.

Примечание - На начальных этапах внедрения технологий информационного моделирования в Российской Федерации информация ЦИМ и ИЦММ должна рассматриваться совместно с технической документацией, формируемой на ее основе.

9.2 Состав исполнительных схем по объекту строительства, формируемых на основе информационных моделей, устанавливается на основании требований действующих нормативных документов, требований органов государственного надзора и задания заказчика с учетом утвержденных требований заказчика к использованию информационных моделей при контроле качества строительных работ и рекомендаций приложения Д.

9.3 Формы представления исполнительной документации и актов должны соответствовать действующим нормативно-правовым и нормативным техническим документам, в том числе [3] - [5].

9.4 Форма представления результатов контроля может отличаться от требований 9.3, если она содержит всю необходимую информацию и является более наглядной для оценки соблюдения допусков и отклонений. Дополнительные требования к формам и форматам выдачи результатов контроля могут быть установлены в требованиях заказчика к ИМ и зафиксированы в плане реализации проекта с использованием информационного моделирования.

9.5 На основе атрибутивных данных, информации и записей, хранящихся в СОД, должны формироваться и документироваться результаты проведенного входного, операционного и приемочного контроля.

9.6 На основе данных, содержащихся в ИМ, программными средствами должны формироваться в электронном виде документы, перечисленные в приложении Е:

- общий журнал работ;

- специальные журналы работ;

- журнал входного контроля;

- акты и перечень актов освидетельствования скрытых работ в соответствии с требованиями проектной и нормативной документации;

- акты и перечень актов освидетельствования ответственных строительных конструкций;

- акты и перечень актов испытаний участков инженерных сетей и смонтированного инженерного оборудования в соответствии с требованиями нормативных документов;

- акты и перечень актов (заключения) лабораторных испытаний материалов;

- перечень паспортов и сертификатов соответствия материалов.

Примечание - При недостаточном количестве данных в ИМ для оформления полноценной исполнительной документации могут формироваться выписки, содержащие фактическую информацию, с последующим оформлением документов в бумажном виде.

9.7 Каждая запись в журналах и актах должна иметь связь с идентификаторами элементов модели или материалов, изделий и оборудования, применяемых при выполнении строительных работ.

9.8 Результаты входного контроля должны быть документированы в журналах входного контроля и (или) лабораторных испытаний. Каждая запись должна соответствовать уникальному идентификатору принимаемой партии материалов, изделий и оборудования.

9.9 Сведения о нарушениях условий складирования и хранения применяемых при строительстве материалов, изделий, конструкций и оборудования должны быть задокументированы в общем журнале работ.

9.10 Результаты освидетельствования работ, результаты операционного контроля должны быть задокументированы в журналах производства отдельных видов работ или в общем журнале работ. Каждая запись должна соответствовать уникальному идентификатору элемента. В журналах должны быть представлены ссылки на заполненные формы операционного контроля, подписанные участниками строительного контроля документы и прилагаемую к ним документацию.

9.11 Все записи и документы, подтверждающие факт выполнения контроля или освидетельствования качества работ, должны быть подписаны электронной подписью всех участников в рамках систем электронного документооборота или сформированы в бумажном виде, подписаны всеми участниками, отсканированы и загружены в ИМ. Для журналов и перечней должна быть предусмотрена периодичность их выгрузки для подписания новых разделов в бумажном виде. Порядок использования электронного документооборота должен определяться при разработке плана реализации проекта с применением технологии информационного моделирования.

Примечания

1 При формировании оригиналов документов на бумажном носителе на основе ИМ лицо, отвечающее за проведение контроля, проверяет правильность внесенных в ИМ данных в момент подписания исполнительных схем, актов и ведомостей.

2 При подтверждении изменений ИМ в режиме "Запись" с помощью электронной подписи не требуется повторного подписания формируемых отчетных документов от исполнителей. При этом информация об использовании электронной подписи должна быть указана в документе.

Приложение А

ПЕРЕЧЕНЬ СВОДОВ ПРАВИЛ, УСТАНАВЛИВАЮЩИХ ОСНОВНЫЕ ПРАВИЛА И ТРЕБОВАНИЯ ПО ПРОИЗВОДСТВУ И ПРИЕМКЕ СТРОИТЕЛЬНЫХ РАБОТ

Таблица А.1

Вид работ Свод правил
1 Возведение земляных сооружений, оснований и фундаментов СП 45.13330
2 Возведение мостов и труб СП 46.13330
3 Общая организация строительства СП 48.13330
4 Приемка законченных строительных сооружений СП 68.13330
5 Устройство подземных горных выработок СП 69.13330
6 Возведение несущих и ограждающих конструкций. Общие требования СП 70.13330
7 Устройство изоляционных покрытий и проведение отделочных работ СП 71.13330
8 Выполнение работ по защите от коррозии СП 72.13330
9 Выполнение внутренних санитарно-технических систем СП 73.13330
10 Выполнение работ по устройству тепловых сетей СП 74.13330
11 Устройство технологических трубопроводов и монтаж технологического оборудования СП 75.13330
12 Монтаж электротехнических устройств СП 76.13330
13 Монтаж систем автоматизации СП 77.13330
14 Выполнение работ по устройству речных гидротехнических сооружений СП 80.13330
15 Устройство мелиоративных систем и сооружений СП 81.13330
16 Выполнение работ по благоустройству СП 82.13330
17 Выполнение работ по устройству промышленных печей и труб СП 83.13330
18 Выполнение работ по устройству магистральных трубопроводов СП 86.13330
19 Выполнение работ по устройству тоннелей СП 87.13330
20 Выполнение работ по устройству наружных сетей и сооружений водоснабжения и канализации СП 129.13330
21 Выполнение работ по выполнению защиты от коррозии сооружений в нефтегазовом комплексе СП 245.1325800
22 Выполнение работ по устройству коллекторов коммуникационных СП 265.1325800
23 Выполнение работ по устройству магистральных трубопроводов для нефти и газа СП 284.1325800
24 Выполнение работ по устройству систем фасадных СП 293.1325800
25 Выполнение работ по возведению монолитных железобетонных конструкций СП 435.1325800

Приложение Б

ВИДЫ ИНФОРМАЦИИ И ДОСТУПА К НЕЙ ПРИ КОНТРОЛЕ КАЧЕСТВА СТРОИТЕЛЬНЫХ РАБОТ ПРИ ИСПОЛЬЗОВАНИИ ИНФОРМАЦИОННЫХ МОДЕЛЕЙ

Таблица Б.1

Виды информации, подлежащие учету при контроле качества строительных работ

Вид информации Описание информации
Проектная информация Сведения о проектных параметрах при изготовлении конструкций и строительных элементов (проектные классы и марки материалов, проектные размеры и т.п.) и сведения из проектной и рабочей документации
Организационно-технологическая информация Сведения о выбранных и принятых режимах производства строительных работ и соблюдении этих условий
Регистрационная информация Сведения, связанные с изготовлением конструкций и строительных элементов (изготовитель, дата изготовления, условная маркировка и т.п.)
Первичные данные контроля Необработанные показания приборов, которыми выполнялся контроль (единичные результаты испытаний материалов, облака точек, массивы данных натурных наблюдений и т.п.)
Данные обработки Фактические значения характеристик и параметров строительных конструкций и элементов, обработанные по требованиям стандартов на данные виды испытаний
Обобщающие данные Результаты обработки фактических характеристик и параметров строительных конструкций и элементов, подлежащие сравнению с проектными значениями
Данные об ответственных лицах Информация о лицах, проводивших испытания, обработку и оценку результатов
Прочая информация Информация/данные о территории; градостроительная информация/документация; информация о материалах и ресурсах; информация о базах данных, системах обеспечивающих СОД, бизнес-процессы

Таблица Б.2

Рекомендуемый режим доступа к информации при контроле качества строительных работ

Вид информации Участник информационного обмена
Заказчик Проектировщик Подрядчик Строительный контроль заказчика Государственные контрольные органы Строительная лаборатория (ответственный за камеральную обработку) Строительная лаборатория (ответственный за измерения на площадке)
Проектная Создание Создание Чтение Чтение Чтение Чтение
Организационно-технологическая Создание Создание Создание Чтение Чтение
Регистрационная Создание Чтение Создание Чтение Чтение*
План контроля Запись Чтение Создание Создание Чтение* Запись Чтение
Первичные данные контроля Запись Чтение* Запись Запись Чтение* Чтение Запись
Данные обработки Запись Чтение Запись Чтение Чтение* Запись Чтение
Обобщающие данные Запись Чтение Запись Чтение Чтение Запись Чтение
Примечания
1 Классификация видов информации приведена в таблице Б.1.
2 Режим доступа, отмеченный знаком "*", представляется к части ИМ при дополнительном обосновании (обоснованные сомнения в корректности результатов контроля).
3 Для заказчика следует также предусматривать возможность "утверждения" результатов контроля и закрытия возможности редактирования соответствующих частей ИМ другим участникам после завершения отдельных стадий работ по объекту.

Приложение В

МИНИМАЛЬНЫЙ ПЕРЕЧЕНЬ АТРИБУТОВ ЭЛЕМЕНТОВ ЦИФРОВОЙ ИНФОРМАЦИОННОЙ МОДЕЛИ "СТРОИТЕЛЬНАЯ МОДЕЛЬ КАЧЕСТВА"

Таблица В.1

Вид элемента Обозначение атрибута Данные для заполнения атрибута
Все элементы ЦИМ QC_марка контроля Уникальный номер-идентификатор для целей сопоставления информации о контроле из разных источников
QC_документ контроля 1 Идентификаторы документов (форм) проведенного контроля качества материалов
QC_документ контроля 2 Идентификаторы документов (форм) проведенного контроля геометрии (исполнительной съемки)
QC_документ контроля 3 Идентификаторы документов (форм) операционного контроля качества, в том числе устранения дефектов и нарушений
QC_документ контроля 4 Идентификаторы документов (форм) приемки
QC_документ контроля 5 Идентификаторы документов (форм) проведения испытаний конструкций и опробования оборудования
QC_входной контроль Идентификаторы материалов, изделий, оборудования, присвоенные при входном контроле
QC_отклонения геометрии Наличие отклонений геометрии свыше нормируемых допусков
QC_отметка согласования Отметка о допустимости и согласовании автором проекта фактического исполнения конструкции
QC_отметка приемки Идентификатор выполненной приемки конструкции комиссией
QC_дата начала выполнения Фактическая дата начала производства работ
QC_дата приемки Фактическая дата приемки
QC_дефект статус Отметка о наличии и статусе дефектов и нарушений (нет; выявлен; устранен)
QC_дефект описание Описание дефекта в текстовой форме
QC_дефект категория Категория дефекта в условной системе классификации, принятой для данного проекта
QC_дефект объем Параметр, характеризующий примерный объем дефекта для последующей оценки стоимости его устранения (длина трещин, площадь повреждения, объем полости и т.п.)
QC_дефект расположение Описание расположения дефекта в конструкции (при необходимости уточнения)
QC_смещение X QC_смещение Y QC_смещение Z Смещение центра элемента, оси или центра нижнего сечения от проектного положения по оси X, Y, Z (контрольная точка оговаривается дополнительно)
QC_наклон X Отклонения вертикальных элементов от вертикальной оси X (смещение в верхнем сечении)
QC_наклон Y Отклонения вертикальных элементов от вертикальной оси Y (смещение в верхнем сечении)
Геодезические марки, знаки разбивочной сети QC_дата установки Дата установки марки
QC_дата измерений Дата проведения измерений
QC_дата плановой проверки Дата плановой проверки положения марки
QC_отметка Фактическая отметка
Свая/баретта QC_отметка верха Фактическая отметка верха сваи
QC_отметка низа Фактическая отметка погружения низа сваи
QC_объем бетона факт Фактический объем уложенного бетона
Элементы бетонных и железобетонных конструкций QC_промежуточная средняя прочность (распалубочная) Средняя прочность бетона элемента по результатам обработки в промежуточном возрасте
QC_класс бетона факт Фактический класс бетона по данным контроля качества
QC_дата бетонирования Дата бетонирования конструкции
QC_дата распалубки Дата демонтажа опалубки
Элементы сборных железобетонных и стальных конструкций QC_дата монтажа Дата монтажа в проектное положение
QC_отклонения отметки Отклонения опорной или лицевой поверхности смонтированной конструкции от проектного положения
QC_смещение X1 QC_смещение Y1 QC_смещение Z1 Отклонение от совмещения ориентиров (рисок геометрических осей, граней) в контрольных точках сборки
Элементы с изоляционными и отделочными покрытиями, элементы кровли QC_сцепление Фактическая значение величины прочности сцепления покрытия с основанием
QC_толщина Средняя толщина выполненного покрытия

Приложение Г

ФУНКЦИОНАЛЬНЫЕ СХЕМЫ КОНТРОЛЯ КАЧЕСТВА СТРОИТЕЛЬНЫХ РАБОТ И ИНФОРМАЦИОННОГО ОБМЕНА ПРИ ИСПОЛЬЗОВАНИИ ИНФОРМАЦИОННЫХ МОДЕЛЕЙ

Примечания

1 Данные о результатах промежуточного контроля являются информацией, получаемой в ходе контроля технологии производства работ (температурные режимы, графики набора прочности, скорость выполнения работ и т.п.).

2 Оценка несоответствий и разработка компенсирующих мероприятий осуществляется проектировщиком (лицом, осуществляющими подготовку проектной документации, авторским надзором) или иным лицом, уполномоченным заказчиком на выполнение данной работы.

Рисунок Г.1 - Общая функциональная схема контроля качества строительных работ

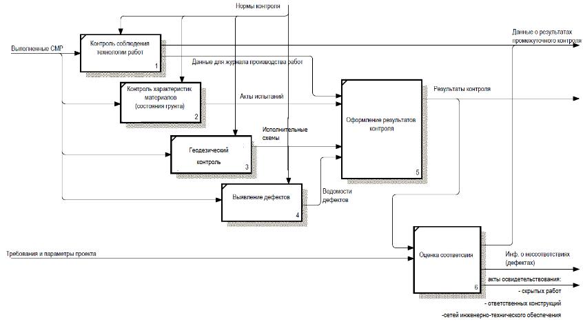
Рисунок Г.2 - Функциональная схема при визуальном и измерительном контроле качества строительных работ

Рисунок Г.3 - Схемы информационного обмена при контроле качества на основе информационных моделей

Приложение Д

ПРИМЕРНЫЙ ПЕРЕЧЕНЬ ИСПОЛНИТЕЛЬНОЙ ГЕОДЕЗИЧЕСКОЙ ДОКУМЕНТАЦИИ, ФОРМИРУЕМОЙ НА ОСНОВЕ ИНФОРМАЦИОННЫХ МОДЕЛЕЙ

1. Исполнительная схема геодезической разбивочной основы на строительной площадке.

2. Исполнительная схема выноса в натуру (разбивки) основных осей здания (сооружения).

3. Исполнительная схема котлована.

4. Исполнительная схема свайного основания.

5. Исполнительная схема ростверков.

6. Исполнительная схема фундаментов.

7. Исполнительная схема анкерных болтов, закладных деталей, технологических отверстий.

8. Исполнительные схемы по элементам, конструкциям и частям зданий и сооружений.

9. Поэтажные (поярусные) исполнительные схемы несущих конструкций зданий и сооружений.

10. Высотная исполнительная схема площадок опирания ригелей, панелей, перекрытий и покрытия здания.

11. Исполнительная схема лифтовой шахты.

12. Исполнительная схема кровли.

13. Исполнительная схема благоустройства.

14. Исполнительная схема расположения объекта капитального строительства в границах земельного участка.

15. Исполнительные схемы и продольные профили подземных сетей инженерно-технического обеспечения.

16. Исполнительные схемы наружных сетей водоснабжения.

17. Исполнительные схемы наружных сетей канализации.

18. Исполнительные схемы наружных тепловых сетей.

19. Исполнительные схемы наружных сетей газоснабжения.

20. Исполнительные схемы наружных сетей электроснабжения.

21. Исполнительные схемы наружных сетей связи.

22. Исполнительные схемы по сооружениям защиты от электрокоррозии.

23. Исполнительные схемы сетей инженерно-технического обеспечения внутри здания (сооружения).

24. Исполнительные схемы сетей водопровода и канализации.

25. Исполнительные схемы сетей отопления и вентиляции.

26. Исполнительные схемы сетей газоснабжения.

27. Исполнительные схемы сетей электроснабжения и электроосвещения.

28. Исполнительные схемы сетей связи, телевидения и радиофикации.

29. Исполнительные схемы систем пожаротушения и пожарной сигнализации.

30. Исполнительные схемы по установке технологического оборудования.

31. Исполнительные схемы автоматизированных систем управления и диспетчеризации.

32. Исполнительные схемы объектов дорожно-транспортной инфраструктуры.

33. Исполнительная схема заземляющего устройства.

Приложение Е

ПРИМЕРНЫЙ ПЕРЕЧЕНЬ АКТОВ И ЖУРНАЛОВ, ФОРМИРУЕМЫХ НА ОСНОВЕ ИНФОРМАЦИОННЫХ МОДЕЛЕЙ И РАЗРАБАТЫВАЕМЫХ ФОРМ ДЛЯ ОПЕРАЦИОННОГО КОНТРОЛЯ КАЧЕСТВА И ПРИЕМКИ ПО ЭЛЕМЕНТАМ И ГРУППАМ ЭЛЕМЕНТОВ

Е.1 Акты освидетельствования выполненных работ и испытаний строительных конструкций

- Акт промежуточной приемки ответственных конструкций (общая форма).

- Акт приемки подготовительных работ.

- Акт передачи на сохранность зеленых насаждений, не подлежащих вырубке.

- Выполнение предусмотренных проектом инженерных мероприятий по закреплению грунтов и подготовке оснований.

- Акт освидетельствования грунтов оснований фундаментов.

- Акт проверки качества уплотнения и закрепления грунтов.

- Акт обратной засыпки выемок.

- Акт освидетельствования подготовки основания для укладки труб.

- Акт освидетельствования укладки труб.

- Акт освидетельствования засыпки труб.

- Акт ликвидации причин опасной ситуации при выполнении специальных земляных работ.

- Акт приемки земляных работ.

- Акт приемки материалов, применяемых для изготовления свай.

- Акт контроля изготовленных свай (отбор кернов или неразрушающий контроль).

- Акт по проведенным статистическим испытаниям опытных свай.

- Акт на погружение свай, свай-оболочек, шпунта, опускных колодцев и кессонов.

- Акт на стыкование составных свай и свай-оболочек.

- Акт на бурение скважин.

- Акт армирования буронабивных скважин.

- Акт заполнения (инъецирования) буронабивных скважин.

- Акт контрольной проверки качества укладки бетонной смеси в скважину.

- Акт на устройство искусственных оснований под фундаменты.

- Акт приемки свайных фундаментов.

- Акт приемки работ по возведению колодцев и кессонов.

- Акт приемки кранового рельсового пути в эксплуатацию.

- Акт комплексного обследования состояния рельсового пути.

- Акт на установку несъемной опалубки для бетонирования монолитных фундаментов, стен, колонн, перекрытий и покрытий.

- Акт на армирование железобетонных конструкций.

- Акт на установку анкеров и закладных деталей в монолитные бетонные и железобетонные конструкции.

- Акт на бетонирование монолитных бетонных и железобетонных конструкций.

- Акт лабораторных испытаний контрольных образцов материала.

- Акт на гидроизоляцию фундаментов.

- Акт приемки подземной части здания (нулевого цикла).

- Акт выполнения армирования кирпичной кладки стен, колонн, перегородок.

- Акт выполнения утепления наружных ограждающих конструкций.

- Акт на монтаж сборных железобетонных конструкций фундаментов, колонн, ригелей, перемычек, стеновых панелей, плит перекрытий и покрытий, лестничных площадок и маршей, вентблоков, балконных плит.

- Акт анкеровки плит перекрытий и покрытий.

- Акт на замоноличивание монтажных стыков и узлов.

- Акт на герметизацию стыков стеновых панелей.

- Акт на монтаж металлоконструкций.

- Акт антикоррозийной защиты металлоконструкций.

- Акт испытаний сварных стыков.

- Акт антикоррозионной защиты сварных соединений.

- Акт приемки мусоропроводов и помещений мусоросборников.

- Акт приемки ограждений балконов и лоджий.

- Акт гидроизоляции ограждающих конструкций.

- Акт гидроизоляции санитарных узлов и балконов.

- Акт установки оконных и дверных блоков, крепления и изоляции перегородок оконных и дверных блоков.

- Акт устройства оснований под полы.

- Акт устройства звукоизоляции полов.

- Акт антисептирования и огневой защиты деревянных конструкций.

- Акт устройства изоляционных покрытий.

- Акт пароизоляции кровли.

- Акт теплоизоляции кровли.

- Акт послойного устройства рулонного кровельного покрытия.

- Акт устройства кровельных покрытий из штучных материалов и металлических листов.

- Акт приемки кровли.

- Акт приемки молниезащиты и заземления.

- Акт устройства фасадной системы.

- Акт приемки и отделки фасада. Крепления облицовки поверхностей естественными и искусственными материалами.

- Акт о выполнении благоустройства и озеленения.

- Акт подготовки оснований для устройств верхних покрытий тротуаров, площадок, проездов, автомобильных дорог.

- Акт освидетельствования и проверки вентиляционных и дымовых каналов.

- Акт тепловизионного контроля качества тепловой защиты здания (сооружения).

- Акт проверки воздухопроницаемости ограждающих конструкций.

Е.2 Акты освидетельствования и испытаний участков сетей инженерно-технического обеспечения

Е.2.1 Отопление и вентиляция

- Акт гидростатического испытания систем отопления и теплоснабжения.

- Акт теплового испытания системы отопления на эффект действия.

- Акт приемки отопления.

- Акт приемки естественной вентиляции.

- Акт приемки систем приточно-вытяжной вентиляции с приложением паспортов систем.

- Акт приемки системы кондиционирования воздуха с приложением паспортов системы.

- Акт приемки котлов низкого давления.

- Паспорт вентиляционной системы (системы кондиционирования воздуха).

Е.2.2 Водопровод и канализация

- Акт испытания систем внутренней канализации и водостоков.

- Акт приемки системы и выпусков внутренней канализации.

- Акт приемки системы и выпусков водостока здания.

- Акт обследования водомерного узла.

- Акт приемки внутренних систем хозяйственного и горячего водоснабжения, квартирных водосчетчиков.

Е.2.3 Газораспределение

- Акт (протокол) механического испытания стыковых сварных соединений.

- Акт неразрушающего контроля сварных соединений трубопроводов.

- Акт испытания газопровода и газового оборудования на герметичность.

- Акт приемки законченного строительством объекта газораспределительной системы.

- Акт приемки внутреннего газооборудования в эксплуатацию.

- Акт приемки газового оборудования в эксплуатацию после пуско-наладочных работ.

Е.2.4 Лифты и подъемно-транспортное оборудование

- Акт готовности строительной части к монтажу лифтового оборудования.

- Акт приемки лифтов в эксплуатацию.

- Акт приемки подъемно-транспортного оборудования в эксплуатацию (эскалаторы, подъемники для маломобильных граждан и др.).

Е.2.5 Электротехнические устройства

- Акт приемки оборудования в монтаж.

- Акт готовности строительной части под монтаж электротехнических устройств.

- Акт проверки осветительной сети на правильность зажигания внутреннего освещения.

- Акт проверки осветительной сети на функционирование и правильность монтажа установленных автоматов.

- Акт освидетельствования заземляющих устройств.

- Акт (протокол) измерений сопротивления изоляции.

- Акт (протокол) проверки полного сопротивления петля фаза-ноль.

- Акт (протокол) проверки обеспечения условий срабатывания УЗО.

- Акт технической готовности электромонтажных работ.

- Акт допуска электроустановки в эксплуатацию.

- Акт приемки дополнительных специальных устройств по слабым токам (сигнализация, местная телефонная связь, видеонаблюдение и др.).

- Акт приемки ОДС.

Е.2.6 Системы пожаротушения и пожарной сигнализации

- Акт освидетельствования и испытаний автоматической установки пожаротушения.

- Акт освидетельствования и испытаний системы пожарной сигнализации.

- Акт испытания пожарного водопровода и пожарных гидрантов.

- Акт приемки систем противопожарной защиты после комплексного опробывания.

Е.2.7 Технологическое оборудование и технологические трубопроводы

- Акт индивидуального испытания оборудования.

- Акт передачи оборудования в монтаж.

- Акт строительной готовности зданий, сооружений, помещений под монтаж оборудования.

- Акт испытания трубопроводов.

- Акт комплексного испытания оборудования.

- Акт приемки холодильных установок.

- Акт приемки технологического оборудования.

- Акты приемки медицинского оборудования.

- Акты приемки специальных систем и оборудования.

- Акт приемки оборудования после комплексного испытания.

- Акт приемки кислородоснабжения.

Е.2.8 Наружные тепловые сети

- Акт приемки тепловых сетей.

- Акт освидетельствования траншей при подземной прокладке трубопроводов.

- Акт освидетельствования оснований и опор под трубопроводы.

- Акт освидетельствования тепловой изоляции.

- Акт освидетельствования тепловых камер.

- Акт на прокладку трубопроводов.

- Акт о проведении испытаний трубопроводов на прочность и герметичность.

- Акт о проведении промывки (продувки) трубопроводов.

- Акт о проведении растяжки компенсаторов.

- Акт об обеспечении объекта постоянным теплоснабжением.

- Акт приемки системы оперативно-диспетчерского контроля.

- Акт приемки катодной защиты.

- Акт неразрушающего контроля сварных соединений.

- Акты приемки законченных строительством инженерных сооружений.

Е.2.9 Наружные сети водоснабжения и канализации

- Акт освидетельствования траншей.

- Акт освидетельствования оснований под трубопроводы.

- Акт освидетельствования колодцев.

- Акт на прокладку трубопроводов.

- Акт о проведении приемочного гидравлического испытания напорного трубопровода на прочность и герметичность.

- Акт о проведении приемочного гидравлического испытания безнапорного трубопровода на прочность и герметичность.

- Акт о проведении промывки и дезинфекции трубопроводов (сооружений) хозяйственно-питьевого водоснабжения.

- Акт приемки внутриквартальных тепловых сетей.

- Акт приемки водостоков.

- Акт приемки дренажей и водовыпусков в водостоки.

- Акт приемки наружного водопровода.

- Акт приемки в эксплуатацию трубопроводов хозяйственно-питьевого водоснабжения.

- Акт приемки наружной канализации.

- Акт на санацию трубопровода.

- Акт осмотра канализации перед закрытием.

Е.2.10 Наружные сети электроснабжения

- Акт освидетельствования траншей и оснований под монтаж кабелей.

- Акт (протокол) испытания силового кабеля напряжением выше 1000 В.

- Акт (протокол) осмотра и проверки сопротивления изоляции кабелей на барабане перед прокладкой.

- Акт (протокол) прогрева кабелей на барабане перед прокладкой при низких температурах.

- Акт освидетельствования кабельных муфт.

- Акт освидетельствования защитного покрытия кабелей.

- Акт допуска кабельных линий и инженерных сооружений.

- Акты приемки законченных строительством инженерных сооружений.

- Акт о приемке в эксплуатацию наружного освещения.

- Акт о приемке в монтаж силового трансформатора.

- Акт (протокол) осмотра и проверки смонтированного электрооборудования распределительных устройств и электрических подстанций напряжением до 35 кВ включительно.

- Акт готовности монолитного бетонного фундамента под опору ВЛ.

- Акт готовности сборных железобетонных фундаментов под установку опор ВЛ.

- Ведомость монтажа воздушной линии электропередачи.

- Акт замеров фактических габаритов от проводов ВЛ до пересекаемого объекта.

Е.2.11 Наружные сети связи

- Акт освидетельствования траншей.

- Акт освидетельствования кабельной канализации.

- Акт на прокладку кабелей.

- Акт освидетельствования колодцев кабельной связи.

- Акт о приемке телефонной канализации.

- Акт о приемке телефонного каблирования.

- Акт о приемке сетей кабельного или других систем телевидения.

Е.2.12 Объекты дорожно-транспортной инфраструктуры

- Акт снятия дернового слоя, выторфовывания, корчевки пней, устройства уступов на косогорах, замены грунтов или осушения основания, устройства свайных или иных типов оснований под насыпями, устройства теплоизолирующих, дренирующих и морозозащитных слоев.

- Акт устройства водоотвода и дренажей, укрепления русел у водоотводных сооружений.

- Акт возведения и уплотнения земляного полотна (устройство выемок) и подготовки его поверхности для устройства дорожных одежд.

- Акт устройства конструктивных слоев дорожных одежд.

Е.3 Журналы производства работ и контроля качества

- Журнал входного контроля и приемки продукции, изделий, деталей, материалов, конструкций и оборудования на строительстве

- Общий журнал работ

- Журнал замечаний по качеству выполненных работ

- Журнал учета технологических нарушений

- Журнал геодезических работ

- Журнал физико-механических свойств грунтов

- Журнал инженерного сопровождения объекта строительства

- Журнал операционного контроля качества строительно-монтажных работ

- Журнал бурения

- Журнал забивки свай

- Журнал погружения свай

- Журнал изготовления свай

- Журнал производства работ по устройству котлованов

- Журнал производства работ по строительству инженерных сооружений

- Журнал изготовления и освидетельствования арматурных каркасов и изделий

- Журнал бетонных работ

- Журнал замоноличивания монтажных стыков и узлов

- Журнал ухода за бетоном

- Журнал натяжения арматурных пучков

- Журнал инъецирования каналов арматурных пучков

- Журнал определения прочности бетона в конструкциях

- Журнал производства работ при выполнении торкрет-бетонных покрытий

- Журнал работ по монтажу строительных конструкций

- Журнал выполнения монтажных соединений на болтах с контролируемым натяжением

- Журнал контроля качества производства работ по заделке и герметизации стыков полносборных зданий

- Журнал сварочных работ

- Журнал сварочных работ сборочных единиц стальных трубопроводов

- Журнал контроля сварных соединений

- Журнал антикоррозионной защиты сварных соединений

- Журнал контроля твердости сварных соединений после термической обработки

- Журнал работ по гидроизоляции, антикоррозийной защите, окраске стальных конструкций

- Журнал регистрации отбора проб строительных материалов

- Журнал производства строительных материалов

- Журнал испытаний материалов

- Журнал изготовления смесей в построечных условиях

- Журнал работ по бестраншейной проходке

- Журнал по сварке трубопроводов

- Журнал режимов термической обработки сварных швов трубопроводов

- Журнал прокладки кабелей

БИБЛИОГРАФИЯ

[1] Федеральный закон от 29 декабря 2004 г. N 190-ФЗ "Градостроительный кодекс Российской Федерации"
[2] Федеральный закон от 30 декабря 2009 г. N 384-ФЗ "Технический регламент о безопасности зданий и сооружений"
[3] Приказ Федеральной службы по экологическому, технологическому и атомному надзору от 26 декабря 2006 N 1128 "Об утверждении и введении в действие Требований к составу и порядку ведения исполнительной документации при строительстве, реконструкции, капитальном ремонте объектов капитального строительства и требований, предъявляемых к актам освидетельствования работ, конструкций, участков сетей инженерно-технического обеспечения"
[4] Приказ Федеральной службы по экологическому, технологическому и атомному надзору от 26 октября 2015 г. N 428 "О внесении изменений в Требования к составу и порядку ведения исполнительной документации при строительстве, реконструкции, капитальном ремонте объектов капитального строительства и требования, предъявляемые к актам освидетельствования работ, конструкций, участков сетей инженерно-технического обеспечения, утвержденные приказом федеральной службы по экологическому, технологическому и атомному надзору от 26 декабря 2006 г. N 1128"
[5] Приказ Федеральной службы по экологическому, технологическому и атомному надзору от 09 ноября 2017 N 470 "О внесении изменений в Требования к составу и порядку ведения исполнительной документации при строительстве, реконструкции, капитальном ремонте объектов капитального строительства и требования, предъявляемые к актам освидетельствования работ, конструкций, участков сетей инженерно-технического обеспечения, утвержденные приказом Федеральной службы по экологическому, технологическому и атомному надзору от 26 декабря 2006 г. N 1128"