Приказ ФНС РФ от 26.08.2020 N ЕД-7-3/603@

"Об утверждении формы и формата представления сведений о доле доходов от деятельности музея, театра, библиотеки, учредителями которых являются субъекты Российской Федерации или муниципальные образования, в электронной форме"
Редакция от 26.08.2020 — Документ утратил силу, см. «Приказ ФНС РФ от 18.07.2022 N ЕД-7-3/651@»

Зарегистрировано в Минюсте России 15 сентября 2020 г. N 59863


ФЕДЕРАЛЬНАЯ НАЛОГОВАЯ СЛУЖБА

ПРИКАЗ
от 26 августа 2020 г. N ЕД-7-3/603@

ОБ УТВЕРЖДЕНИИ ФОРМЫ И ФОРМАТА ПРЕДСТАВЛЕНИЯ СВЕДЕНИЙ О ДОЛЕ ДОХОДОВ ОТ ДЕЯТЕЛЬНОСТИ МУЗЕЯ, ТЕАТРА, БИБЛИОТЕКИ, УЧРЕДИТЕЛЯМИ КОТОРЫХ ЯВЛЯЮТСЯ СУБЪЕКТЫ РОССИЙСКОЙ ФЕДЕРАЦИИ ИЛИ МУНИЦИПАЛЬНЫЕ ОБРАЗОВАНИЯ, В ЭЛЕКТРОННОЙ ФОРМЕ

В соответствии с пунктом 4 статьи 31 части первой Налогового кодекса Российской Федерации (Собрание законодательства Российской Федерации, 1998, N 31, ст. 3824; 2014, N 45, ст. 6157), а также подпунктом 5.9.37 пункта 5 Положения о Федеральной налоговой службе, утвержденного постановлением Правительства Российской Федерации от 30.09.2004 N 506 "Об утверждении Положения о Федеральной налоговой службе" (Собрание законодательства Российской Федерации, 2004, N 40, ст. 3961; 2015, N 15, ст. 2286), в целях реализации положений пункта 3 статьи 284.8 части второй Налогового кодекса Российской Федерации (Собрание законодательства Российской Федерации, 2000, N 32, ст. 3340; 2019, N 30, ст. 4112) и в связи с принятием Федерального закона от 26.07.2019 N 210-ФЗ "О внесении изменений в часть вторую Налогового кодекса Российской Федерации и отдельные законодательные акты Российской Федерации" (Собрание законодательства Российской Федерации, 2019, N 30, ст. 4112) приказываю:

1. Утвердить:

форму сведений о доле доходов от деятельности музея, театра, библиотеки, учредителями которых являются субъекты Российской Федерации или муниципальные образования, согласно приложению N 1 к настоящему приказу;

формат представления сведений о доле доходов от деятельности музея, театра, библиотеки, учредителями которых являются субъекты Российской Федерации или муниципальные образования, в электронной форме согласно приложению N 2 к настоящему приказу.

2. Установить, что настоящий приказ вступает в силу по истечении двух месяцев со дня его официального опубликования, но не ранее 1 января 2021 года.

3. Руководителям (исполняющим обязанности руководителя) управлений Федеральной налоговой службы по субъектам Российской Федерации довести настоящий приказ до нижестоящих налоговых органов и обеспечить его применение.

4. Контроль за исполнением настоящего приказа возложить на заместителя руководителя Федеральной налоговой службы, координирующего методологическое обеспечение работы налоговых органов по вопросам исчисления, полноты и своевременности перечисления в бюджетную систему Российской Федерации налога на прибыль организаций.

Руководитель
Федеральной налоговой службы
Д.В. ЕГОРОВ

Приложение N 1
к приказу ФНС России
от 26.08.2020 N ЕД-7-3/603@

                    ИНН          
                                                         
    2320   1019     КПП                 Стр. 0 0 1

Форма по КНД 1111077

СВЕДЕНИЯ О ДОЛЕ ДОХОДОВ ОТ ДЕЯТЕЛЬНОСТИ МУЗЕЯ, ТЕАТРА, БИБЛИОТЕКИ, УЧРЕДИТЕЛЯМИ КОТОРЫХ ЯВЛЯЮТСЯ СУБЪЕКТЫ РОССИЙСКОЙ ФЕДЕРАЦИИ ИЛИ МУНИЦИПАЛЬНЫЕ ОБРАЗОВАНИЯ

Номер корректировки <1>               Налоговый период (код) <1>                     Отчетный год <1>        
                                                                               
Представляется в налоговый орган (код)                               по месту нахождения (учета) (код)        
                                                                               
                                                                             
                                                                               
                                                                             
                                                                               
                                                                             
                                                                               
                                                                             
(наименование организации)
                                                                               
Форма реорганизации (ликвидации) (код)     ИНН/КПП реорганизованной организации                     /                
                                                                               
Номер контактного телефона                                                                
                (заполняется с указанием кода города, без пробелов)                        
                                                                               
На         страницах с приложением подтверждающих документов или их копий на         листах              
Достоверность и полноту сведений, указанных в настоящих сведениях, подтверждаю: Заполняется работником налогового органа
Сведения о представлении сведений
                                                                               
    1 - налогоплательщик                 Настоящие сведения представлены (код)          
    2 - представитель налогоплательщика                                              
                                          на       страницах
                                                                           
                                          с приложением подтверждающих документов или их копий на       листах
                                                                           
                                          Дата представления сведений     .     .        
                                                         
                                                                               
(фамилия, имя, отчество <2> полностью)                                        
                                                                               
Подпись       Дата     .     .                                                
                                                                               
Наименование и реквизиты документа,
подтверждающего полномочия представителя налогоплательщика
                                       
                                                                               
                                        Фамилия, И.О. <2>     Подпись
                                                                               
                                                                           
                                                                               

<1> Заполняются в соответствии с порядком, установленным на основании пункта 7 статьи 80 Налогового кодекса Российской Федерации (в отношении заполнения налоговых деклараций по налогу на прибыль организаций).
<2> Отчество указывается при наличии.
                                                                               
                                                                               
                    ИНН          
                                                         
    2320   1026     КПП                 Стр.      

Расчет доли доходов от деятельности музея, театра, библиотеки, учредителями которых являются субъекты Российской Федерации или муниципальные образования

Показатели   Код строки Сумма в рублях
1   2 3
                                                                               
Общая сумма доходов, учитываемых при определении налоговой базы по налогу на прибыль организаций,     010                                
                                           
в том числе:                                                                  
                                                                               
доходы от реализации при осуществлении деятельности музея, театра, библиотеки     011                                
                                                                               
внереализационные доходы, связанные с деятельностью музея, театра, библиотеки     012                                
                                                                               
Доля дохода от деятельности музея, театра, библиотеки в сумме всех доходов организации (%)
(стр. 011 + стр. 012) : стр. 010 х 100
    013                                
                                           
                                           
                                                                               
Коды видов культурной деятельности
                                                                               
                                                                 
                                                                               
                                                                 
                                                                               
Первая цифра кода означает вид организации: 1 - театр, 2 - библиотека, 3 - музей. Вторая и третья цифры кода - порядковый номер вида культурной деятельности <1> по соответствующему виду организации.
                                                                               
Сведения об учредителях музея, театра, библиотеки
                                                                               
Наименование учредителя                                                                  
                                                                             
                                                                               
                                                                             
                                                                               
                                                                             
                                                                               
                                                                             
                                                                               
Наименование учредителя                                                                
                                                                               
                                                                             
                                                                               
                                                                             
                                                                               
                                                                             
                                                                               
                                                                             
                                                                               
Наименование учредителя                                                                  
                                                                               
                                                                             
                                                                               
                                                                             
                                                                               
                                                                             
                                                                               
                                                                             
                                                                               

<1> В соответствии с перечнем видов культурной деятельности, осуществляемых музеями, театрами, библиотеками, учредителями которых являются субъекты Российской Федерации или муниципальные образования, для применения налоговой ставки 0 процентов по налогу на прибыль организаций, утвержденным постановлением Правительства Российской Федерации от 8 мая 2020 г. N 642 "Об утверждении перечня видов культурной деятельности, осуществляемых музеями, театрами, библиотеками, учредителями которых являются субъекты Российской Федерации или муниципальные образования, для применения налоговой ставки 0 процентов по налогу на прибыль организаций" (Собрание законодательства Российской Федерации, 2020, N 20, ст. 3166).
                                                                               
Достоверность и полноту сведений, указанных на настоящей странице, подтверждаю:
                                                                               
                                  (подпись)               (дата)                      
                                                                               
                                                                               

Приложение N 2
к приказу ФНС России
от 26.08.2020 N ЕД-7-3/603@

ФОРМАТ ПРЕДСТАВЛЕНИЯ СВЕДЕНИЙ О ДОЛЕ ДОХОДОВ ОТ ДЕЯТЕЛЬНОСТИ МУЗЕЯ, ТЕАТРА, БИБЛИОТЕКИ, УЧРЕДИТЕЛЯМИ КОТОРЫХ ЯВЛЯЮТСЯ СУБЪЕКТЫ РОССИЙСКОЙ ФЕДЕРАЦИИ ИЛИ МУНИЦИПАЛЬНЫЕ ОБРАЗОВАНИЯ, В ЭЛЕКТРОННОЙ ФОРМЕ

I. ОБЩИЕ СВЕДЕНИЯ

1. Настоящий формат описывает требования к XML файлам (далее - файл обмена) передачи в налоговые органы сведений о доле доходов от деятельности музея, театра, библиотеки, учредителями которых являются субъекты Российской Федерации или муниципальные образования, в электронной форме.

2. Номер версии настоящего формата 5.01, часть CCXXXII.

II. ОПИСАНИЕ ФАЙЛА ОБМЕНА

3. Имя файла обмена должно иметь следующий вид:

R_T_A_K_O_GGGGMMDD_N, где:

R_T - префикс, принимающий значение UT_SVDOHMUZ;

A_K - идентификатор получателя информации, где: A - идентификатор получателя, которому направляется файл обмена, K - идентификатор конечного получателя, для которого предназначена информация из данного файла обмена. Передача файла от отправителя к конечному получателю (K) может осуществляться в несколько этапов через другие налоговые органы, осуществляющие передачу файла на промежуточных этапах, которые обозначаются идентификатором A. В случае передачи файла от отправителя к конечному получателю при отсутствии налоговых органов, осуществляющих передачу на промежуточных этапах, значения идентификаторов A и K совпадают. Каждый из идентификаторов (A и K) имеет вид для налоговых органов - четырехразрядный код налогового органа;

O - идентификатор отправителя информации, имеет вид:

для организаций - девятнадцатиразрядный код (идентификационный номер налогоплательщика (далее - ИНН) и код причины постановки на учет (далее - КПП) организации (обособленного подразделения);

для физических лиц - двенадцатиразрядный код (ИНН физического лица, при наличии. При отсутствии ИНН - последовательность из двенадцати нулей).

GGGG - год формирования передаваемого файла, MM - месяц, DD - день;

N - идентификационный номер файла. (Длина - от 1 до 36 знаков. Идентификационный номер файла должен обеспечивать уникальность файла).

Расширение имени файла - xml. Расширение имени файла может указываться как строчными, так и прописными буквами.

Параметры первой строки файла обмена

Первая строка XML файла должна иметь следующий вид:

<?xml version ="1.0" encoding ="windows-1251"?>

Имя файла, содержащего XML схему файла обмена, должно иметь следующий вид:

UT_SVDOHMUZ_1_232_00_05_01_xx, где xx - номер версии схемы.

Расширение имени файла - xsd.

XML схема файла обмена приводится отдельным файлом и размещается на официальном сайте Федеральной налоговой службы в информационно-телекоммуникационной сети "Интернет".

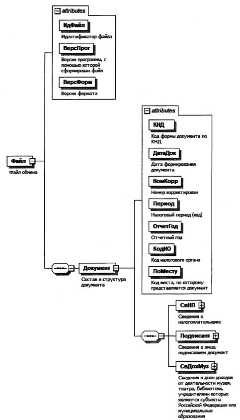
4. Логическая модель файла обмена представлена в виде диаграммы структуры файла обмена на рисунке 1 настоящего формата. Элементами логической модели файла обмена являются элементы и атрибуты XML файла. Перечень структурных элементов логической модели файла обмена и сведения о них приведены в таблицах 4.1 - 4.11 настоящего формата.

Для каждого структурного элемента логической модели файла обмена приводятся следующие сведения:

наименование элемента. Приводится полное наименование элемента. В строке таблицы могут быть описаны несколько элементов, наименования которых разделены символом "|". Такая форма записи применяется при наличии в файле обмена только одного элемента из описанных в этой строке;

сокращенное наименование (код) элемента. Приводится сокращенное наименование элемента. Синтаксис сокращенного наименования должен удовлетворять спецификации XML;

признак типа элемента. Может принимать следующие значения: "С" - сложный элемент логической модели (содержит вложенные элементы), "П" - простой элемент логической модели, реализованный в виде элемента XML файла, "А" - простой элемент логической модели, реализованный в виде атрибута элемента XML файла. Простой элемент логической модели не содержит вложенные элементы;

формат элемента. Формат элемента представляется следующими условными обозначениями: T - символьная строка; N - числовое значение (целое или дробное).

Формат символьной строки указывается в виде T(n-k) или T(=k), где: n - минимальное количество знаков, k - максимальное количество знаков, символ "-" - разделитель, символ "=" означает фиксированное количество знаков в строке. В случае, если минимальное количество знаков равно 0, формат имеет вид T(0-k). В случае, если максимальное количество знаков неограничено, формат имеет вид T(n-).

Формат числового значения указывается в виде N(m.k), где: m - максимальное количество знаков в числе, включая целую и дробную часть числа без разделяющей десятичной точки и знака (для отрицательного числа), k - максимальное число знаков дробной части числа. Если число знаков дробной части числа равно 0 (то есть число целое), то формат числового значения имеет вид N(m).

Для простых элементов, являющихся базовыми в XML, например, элемент с типом "date", поле "Формат элемента" не заполняется. Для таких элементов в поле "Дополнительная информация" указывается тип базового элемента;

признак обязательности элемента определяет обязательность наличия элемента (совокупности наименования элемента и его значения) в файле обмена. Признак обязательности элемента может принимать следующие значения: "О" - наличие элемента в файле обмена обязательно; "Н" - наличие элемента в файле обмена необязательно, то есть элемент может отсутствовать. Если элемент принимает ограниченный перечень значений (по классификатору, кодовому словарю и тому подобному), то признак обязательности элемента дополняется символом "К". Например, "ОК". В случае если количество реализаций элемента может быть более одной, то признак обязательности элемента дополняется символом "М". Например, "НМ" или "ОКМ".

К вышеперечисленным признакам обязательности элемента может добавляться значение "У" в случае описания в XML схеме условий, предъявляемых к элементу в файле обмена, описанных в графе "Дополнительная информация". Например, "НУ" или "ОКУ";

дополнительная информация содержит, при необходимости, требования к элементу файла обмена, не указанные ранее. Для сложных элементов указывается ссылка на таблицу, в которой описывается состав данного элемента. Для элементов, принимающих ограниченный перечень значений из классификатора (кодового словаря и тому подобного), указывается соответствующее наименование классификатора (кодового словаря и тому подобного) или приводится перечень возможных значений. Для классификатора (кодового словаря и тому подобного) может указываться ссылка на его местонахождение. Для элементов, использующих пользовательский тип данных, указывается наименование типового элемента.

Рисунок 1. Диаграмма структуры файла обмена

Таблица 4.1

Файл обмена (Файл)

Наименование элемента Сокращенное наименование (код) элемента Признак типа элемента Формат элемента Признак обязательности элемента Дополнительная информация
Идентификатор файла ИдФайл А T(1-255) ОУ Содержит (повторяет) имя сформированного файла (без расширения)
Версия программы, с помощью которой сформирован файл ВерсПрог А T(1-40) О  
Версия формата ВерсФорм А T(1-5) О Принимает значение: 5.01
Состав и структура документа Документ С   О Состав элемента представлен в таблице 4.2

Таблица 4.2

Состав и структура документа (Документ)

Наименование элемента Сокращенное наименование (код) элемента Признак типа элемента Формат элемента Признак обязательности элемента Дополнительная информация
Код формы документа по КНД КНД А T(=7) ОК Типовой элемент <КНДТип>.
Принимает значение: 1111077
Дата формирования документа ДатаДок А T(=10) О Типовой элемент <ДатаТип>.
Дата в формате ДД.ММ.ГГГГ
Номер корректировки НомКорр А N(3) О Принимает значение:
0 - первичный документ,
1, 2, 3 и так далее - уточненный документ,
999 - отмена сообщения.
Для уточненного документа значение должно быть на 1 больше ранее принятого налоговым органом документа
Налоговый период (код) Период А T(=2) ОК Принимает значения:
34 - год |
46 - год, при исчислении ежемесячных авансовых платежей исходя из фактически полученной прибыли |
50 - последний налоговый период при реорганизации (ликвидации) организации
Отчетный год ОтчетГод А   О Типовой элемент <xs:gYear>.
Год в формате ГГГГ
Код налогового органа КодНО А T(=4) ОК Типовой элемент <СОНОТип>
Код места, по которому представляется документ ПоМесту А T(=3) ОКУ Принимает значения:
215 - по месту нахождения правопреемника, не являющегося крупнейшим налогоплательщиком |
216 - по месту учета правопреемника, являющегося крупнейшим налогоплательщиком |
246 - по месту учета музея, театра, библиотеки, учредителями которых являются субъекты Российской Федерации или муниципальные образования
Значение 216 может присутствовать только при значении 50 на 5 и 6 знакоместах в элементе <КПП> (из таблицы 4.4)
Сведения о налогоплательщике СвНП С   О Состав элемента представлен в таблице 4.3
Сведения о лице, подписавшем документ Подписант С   О Состав элемента представлен в таблице 4.6
Сведения о доле доходов от деятельности музея, театра, библиотеки, учредителями которых являются субъекты Российской Федерации или муниципальные образования СвДохМуз С   О Состав элемента представлен в таблице 4.8

Таблица 4.3

Сведения о налогоплательщике (СвНП)

Наименование элемента Сокращенное наименование (код) элемента Признак типа элемента Формат элемента Признак обязательности элемента Дополнительная информация
Номер контактного телефона Тлф А T(1-20) Н  
Заявитель - организация НПЮЛ С   О Состав элемента представлен в таблице 4.4

Таблица 4.4

Заявитель - организация (НПЮЛ)

Наименование элемента Сокращенное наименование (код) элемента Признак типа элемента Формат элемента Признак обязательности элемента Дополнительная информация
Наименование организации НаимОрг А T(1-400) О  
ИНН организации ИННЮЛ А T(=10) О Типовой элемент <ИННЮЛТип>
КПП КПП А T(=9) О Типовой элемент <КППТип>
Сведения о реорганизованной (ликвидированной) организации СвРеоргЮЛ С   Н Состав элемента представлен в таблице 4.5
Идентификатор файла налоговой декларации по налогу на прибыль организаций, к которой представляются данные Сведения ИдФайлНалОтч П T(1-255) Н Элемент обязателен при представлении
Сведений в электронной форме

Таблица 4.5

Сведения о реорганизованной (ликвидированной) организации (СвРеоргЮЛ)

Наименование элемента Сокращенное наименование (код) элемента Признак типа элемента Формат элемента Признак обязательности элемента Дополнительная информация
Код формы реорганизации (ликвидации) ФормРеорг А T(=1) ОК Принимает значения:
0 - ликвидация |
1 - преобразование |
2 - слияние |
3 - разделение |
5 - присоединение |
6 - разделение с одновременным присоединением
ИНН организации ИННЮЛ А T(=10) НУ Типовой элемент <ИННЮЛТип>.
Элемент обязателен при <ФормРеорг> = 1 | 2 | 3 | 5 | 6
КПП КПП А T(=9) НУ Типовой элемент <КППТип>.
Элемент обязателен при <ФормРеорг> = 1 | 2 | 3 | 5 | 6

Таблица 4.6

Сведения о лице, подписавшем документ (Подписант)

Наименование элемента Сокращенное наименование (код) элемента Признак типа элемента Формат элемента Признак обязательности элемента Дополнительная информация
Признак лица, подписавшего документ ПрПодп А T(=1) ОК Принимает значение:
1 - налогоплательщик |
2 - представитель налогоплательщика
Фамилия, имя, отчество ФИО С   О Типовой элемент <ФИОТип>.
Состав элемента представлен в таблице 4.11
Сведения о представителе налогоплательщика СвПред С   НУ Состав элемента представлен в таблице 4.7
Элемент обязателен при <ПрПодп>=2

Таблица 4.7

Сведения о представителе налогоплательщика (СвПред)

Наименование элемента Сокращенное наименование (код) элемента Признак типа элемента Формат элемента Признак обязательности элемента Дополнительная информация
Наименование и реквизиты документа, подтверждающего полномочия представителя налогоплательщика НаимДок А T(1-120) О  

Таблица 4.8

Сведения о доле доходов от деятельности музея, театра, библиотеки, учредителями которых являются субъекты Российской Федерации или муниципальные образования (СвДохМуз)

Наименование элемента Сокращенное наименование (код) элемента Признак типа элемента Формат элемента Признак обязательности элемента Дополнительная информация
Расчет доли доходов от деятельности музея, театра, библиотеки, учредителями которых являются субъекты Российской Федерации или муниципальные образования РасчДолМуз С   О Состав элемента представлен в таблице 4.9
Код вида культурной деятельности КодВидКД П T(=3) ОМ Принимает значение в виде XNN, где
X принимает значение:
1 - театр |
2 - библиотека |
3 - музей;
NN - порядковый номер вида культурной деятельности по Перечню видов культурной деятельности, утвержденному Постановлением Правительства Российской Федерации от 8 мая 2020 г. N 642
Количество элементов не может быть больше 14
Сведения об учредителях музея, театра, библиотеки СвУчрМуз С   ОМ Состав элемента представлен в таблице 4.10

Таблица 4.9

Расчет доли доходов от деятельности музея, театра, библиотеки, учредителями которых являются субъекты Российской Федерации или муниципальные образования (РасчДолМуз)

Наименование элемента Сокращенное наименование (код) элемента Признак типа элемента Формат элемента Признак обязательности элемента Дополнительная информация
Общая сумма доходов, учитываемых при определении налоговой базы по налогу на прибыль организаций ОбщСумДох А N(15) О  
Доходы от реализации при осуществлении деятельности музея, театра, библиотеки ДохРеал А N(15) О  
Внереализационные доходы, связанные с деятельностью музея, театра, библиотеки ДохВнеРеал А N(15) О  
Доля дохода от деятельности музея, театра, библиотеки в сумме всех доходов организации ДолДохТурДФО А N(3) О  

Таблица 4.10

Сведения об учредителях музея, театра, библиотеки (СвУчрМуз)

Наименование элемента Сокращенное наименование (код) элемента Признак типа элемента Формат элемента Признак обязательности элемента Дополнительная информация
Наименование учредителя НаимУчр А T(1-1000) О  

Таблица 4.11

Фамилия, имя, отчество (ФИОТип)

Наименование элемента Сокращенное наименование (код) элемента Признак типа элемента Формат элемента Признак обязательности элемента Дополнительная информация
Фамилия Фамилия А T(1-60) О  
Имя Имя А T(1-60) О  
Отчество Отчество А T(1-60) Н