Письмо ФНС РФ от 26.01.2021 N СД-4-3/785@

"О формах уведомления"
Редакция от 26.01.2021 — Документ не действует

Данный документ фактически утратил силу в связи с изданием Приказа ФНС РФ от 26.03.2021 N ЕД-7-3/218@.


ФЕДЕРАЛЬНАЯ НАЛОГОВАЯ СЛУЖБА

ПИСЬМО
от 26 января 2021 г. N СД-4-3/785@

О ФОРМАХ УВЕДОМЛЕНИЯ

Федеральная налоговая служба направляет для использования в работе рекомендуемую форму уведомления об уменьшении суммы налога, уплачиваемого в связи с применением патентной системы налогообложения, на сумму указанных в пункте 1.2 статьи 346.51 Налогового кодекса Российской Федерации страховых платежей (взносов) и пособий, формат и порядок ее представления, а также форму уведомления об отказе в уменьшении суммы налога, уплачиваемого в связи с применением патентной системы налогообложения, на сумму указанных в пункте 1.2 статьи 346.51 Налогового кодекса Российской Федерации страховых платежей (взносов) и пособий и поручает Управлениям Федеральной налоговой службы по субъектам Российской Федерации довести данное письмо до подведомственных налоговых органов и налогоплательщиков.

Действительный государственный советник
Российской Федерации 2 класса
Д.С. САТИН

Приложение N 1
к письму ФНС России
от 26 января 2021 года N СД-4-3/785@

                            ИНН            
                                                             
      2430   1015                           Стр. 0 0 1

Форма по КНД 1112021

УВЕДОМЛЕНИЕ ОБ УМЕНЬШЕНИИ СУММЫ НАЛОГА, УПЛАЧИВАЕМОГО В СВЯЗИ С ПРИМЕНЕНИЕМ ПАТЕНТНОЙ СИСТЕМЫ НАЛОГООБЛОЖЕНИЯ, НА СУММУ УКАЗАННЫХ В ПУНКТЕ 1.2 СТАТЬИ 346.51 НАЛОГОВОГО КОДЕКСА РОССИЙСКОЙ ФЕДЕРАЦИИ СТРАХОВЫХ ПЛАТЕЖЕЙ (ВЗНОСОВ) И ПОСОБИЙ

Представляется в налоговый орган (код)                                                      
                                                                               
В соответствии с пунктом 1.2 статьи 346.51 главы 26.5 Налогового кодекса Российской Федерации индивидуальный предприниматель
                                                                               
Фамилия                                                                        
                                                                               
Имя                                                                        
                                                                               
Отчество
(при наличии)
                                                                       
                                                                       
                                                                               
уведомляет об уменьшении суммы налога, уплачиваемого в связи с применением патентной системы налогообложения, на сумму указанных в пункте 1.2 статьи 346.51 Налогового кодекса Российской Федерации страховых платежей (взносов) и пособий
                                                                               
Данное уведомление составлено на                         страницах с приложением копии документа на
(к уведомлению прилагается копия документа, подтверждающего полномочия представителя)
      листах
                                                     
                                                     

                                                                             
Достоверность и полноту сведений, указанных в настоящем уведомлении, подтверждаю:     Заполняется работником налогового органа
                                            Сведения о представлении уведомления
                                                                               
    1 - налогоплательщик,                  
    2 - представитель налогоплательщика                                          
                                        Данное уведомление представлено (код)          
                                                                             
                                        на         страницах с приложением копии документа
                                                                               
                                        на         листах                    
(фамилия, имя, отчество (последнее - при наличии) представителя полностью)                                  
                                                                               
                                            Дата представления уведомления     .     .        
Номер контактного телефона                                                            
                                                                             
                                                                               
Подпись       Дата     .     .                                                
                                                                           
                                                                               
Наименование и реквизиты документа, подтверждающего полномочия представителя налогоплательщика                                        
                                                                               
                                                                             
                                                                               
                                                                             
                                            Фамилия, И.О.   Подпись
                                                                               
                                                                             

                            ИНН            
                                                             
      2430   1022                           Стр.      

Лист А. Сведения о патентах в отношении которых производится уменьшение <1> суммы налога, уплачиваемого в связи с применением патентной системы налогообложения, на сумму указанных в пункте 1.2 статьи 346.51 Налогового кодекса Российской Федерации страховых платежей (взносов) и пособий

Показатели   Код строки   Значения показателей
                                                                               
1     2     3
                                                                               
Номер патента                               010                            
                                                                               
Дата выдачи патента                               020       .     .              
                                                                               
Сумма налога к уплате по патенту, в отношении которого производится уменьшение суммы налога (в рублях) 030                            
                                                                               
Номер патента                               010                            
                                                                               
Дата выдачи патента                               020       .     .              
                                                                               
Сумма налога к уплате по патенту, в отношении которого производится уменьшение суммы налога (в рублях) 030                            
                                                                               
Номер патента                               010                            
                                                                               
Дата выдачи патента                               020       .     .              
                                                                               
Сумма налога к уплате по патенту, в отношении которого производится уменьшение суммы налога (в рублях) 030                            
                                                                               
Номер патента                               010                            
                                                                               
Дата выдачи патента                               020       .     .              
                                                                               
Сумма налога к уплате по патенту, в отношении которого производится уменьшение суммы налога (в рублях) 030                            
                                                                               
Номер патента                               010                            
                                                                               
Дата выдачи патента                               020       .     .              
                                                                               
Сумма налога к уплате по патенту, в отношении которого производится уменьшение суммы налога (в рублях) 030                            
                                                                               
Номер патента                               010                            
                                                                               
Дата выдачи патента                               020       .     .              
                                                                               
Сумма налога к уплате по патенту, в отношении которого производится уменьшение суммы налога (в рублях) 030                            
                                                                               
Номер патента                               010                            
                                                                               
Дата выдачи патента                               020       .     .              
                                                                               
Сумма налога к уплате по патенту, в отношении которого производится уменьшение суммы налога (в рублях) 030                            
                                                                               

<1> Заполняется необходимое количество листов.                                                        
                                                                               
                                                                             
                            ИНН            
                                                             
      2430   1039                           Стр.      

Лист Б. Сумма страховых платежей (взносов) и пособий, предусмотренных пунктом 1.2 статьи 346.51 Налогового кодекса Российской Федерации, уменьшающая сумму налога, уплачиваемого в связи с применением патентной системы налогообложения

Показатели   Код строки   Значения показателей
                                                                               
1   2   3
                                                                               
Признак налогоплательщика:                           001                            
1 - налогоплательщик, производящий выплаты и иные вознаграждения физическим лицам                                    
2 - налогоплательщик, не производящий выплаты и иные вознаграждения физическим лицам                                    
                                                                               
Общая сумма налога к уплате по патентам, в отношении которых производится уменьшение суммы налога (сумма стр. 030 Листа А) (в рублях)   110                            
                                   
Сумма страховых платежей (взносов) и пособий, предусмотренных пунктом 1.2 статьи 346.51 Налогового кодекса Российской Федерации, уменьшающая сумму налога, уплачиваемого в связи с применением патентной системы налогообложения (в рублях)   120                            
                                   
                                   
для стр. 001 = "1": стр. 120 <= стр. 110/2                                                            
для стр. 001 = "2": стр. 120 <= стр. 110                                                            
                                                                               
                                                                             

Приложение N 2
к письму ФНС России
от 26 января 2021 года N СД-4-3/785@

ФОРМАТ ПРЕДСТАВЛЕНИЯ УВЕДОМЛЕНИЯ ОБ УМЕНЬШЕНИИ СУММЫ НАЛОГА, УПЛАЧИВАЕМОГО В СВЯЗИ С ПРИМЕНЕНИЕМ ПАТЕНТНОЙ СИСТЕМЫ НАЛОГООБЛОЖЕНИЯ, НА СУММУ УКАЗАННЫХ В ПУНКТЕ 1.2 СТАТЬИ 346.51 НАЛОГОВОГО КОДЕКСА РОССИЙСКОЙ ФЕДЕРАЦИИ СТРАХОВЫХ ПЛАТЕЖЕЙ (ВЗНОСОВ) И ПОСОБИЙ, В ЭЛЕКТРОННОЙ ФОРМЕ

I. ОБЩИЕ СВЕДЕНИЯ

1. Настоящий формат описывает требования к XML файлам (далее - файл обмена) передачи в налоговые органы об уменьшении суммы налога, уплачиваемого в связи с применением патентной системы налогообложения, на сумму указанных в пункте 1.2 статьи 346.51 Налогового кодекса Российской Федерации страховых платежей (взносов) и пособий, в электронной форме.

2. Номер версии настоящего формата 5.01, часть CCXLIII.

II. ОПИСАНИЕ ФАЙЛА ОБМЕНА

3. Имя файла обмена должно иметь следующий вид:

R_Т_A_K_О_GGGGMMDD_N, где:

R_Т - префикс, принимающий значение UT_UVUMNALPNS;

A_K - идентификатор получателя информации, где: A - идентификатор получателя, которому направляется файл обмена, K - идентификатор конечного получателя, для которого предназначена информация из данного файла обмена. Передача файла от отправителя к конечному получателю (К) может осуществляться в несколько этапов через другие налоговые органы, осуществляющие передачу файла на промежуточных этапах, которые обозначаются идентификатором А. В случае передачи файла от отправителя к конечному получателю при отсутствии налоговых органов, осуществляющих передачу на промежуточных этапах, значения идентификаторов А и К совпадают. Каждый из идентификаторов (A и K) имеет вид для налоговых органов - четырехразрядный код налогового органа;

О - идентификатор отправителя информации, имеет вид:

для организаций - девятнадцатиразрядный код (идентификационный номер налогоплательщика (далее - ИНН) и код причины постановки на учет (далее - КПП) организации (обособленного подразделения);

для физических лиц - двенадцатиразрядный код (ИНН физического лица, при наличии. При отсутствии ИНН - последовательность из двенадцати нулей).

GGGG - год формирования передаваемого файла, MM - месяц, DD - день;

N - идентификационный номер файла. (Длина - от 1 до 36 знаков. Идентификационный номер файла должен обеспечивать уникальность файла).

Расширение имени файла - xml. Расширение имени файла может указываться как строчными, так и прописными буквами.

Параметры первой строки файла обмена

Первая строка XML файла должна иметь следующий вид:

<?xml version ="1.0" encoding ="windows-1251"?>

Имя файла, содержащего XML схему файла обмена, должно иметь следующий вид:

UT_UVUMNALPNS_1_243_00_05_01_xx , где хх - номер версии схемы.

Расширение имени файла - xsd.

XML схема файла обмена приводится отдельным файлом и размещается на официальном сайте Федеральной налоговой службы в информационной-телекоммуникационной сети "Интернет".

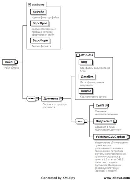
4. Логическая модель файла обмена представлена в виде диаграммы структуры файла обмена на рисунке 1 настоящего формата. Элементами логической модели файла обмена являются элементы и атрибуты XML файла. Перечень структурных элементов логической модели файла обмена и сведения о них приведены в таблицах 4.1 - 4.10 настоящего формата.

Для каждого структурного элемента логической модели файла обмена приводятся следующие сведения:

наименование элемента. Приводится полное наименование элемента. В строке таблицы могут быть описаны несколько элементов, наименования которых разделены символом "|". Такая форма записи применяется при наличии в файле обмена только одного элемента из описанных в этой строке;

сокращенное наименование (код) элемента. Приводится сокращенное наименование элемента. Синтаксис сокращенного наименования должен удовлетворять спецификации XML;

признак типа элемента. Может принимать следующие значения: "С" - сложный элемент логической модели (содержит вложенные элементы), "П" - простой элемент логической модели, реализованный в виде элемента XML файла, "А" - простой элемент логической модели, реализованный в виде атрибута элемента XML файла. Простой элемент логической модели не содержит вложенные элементы;

формат элемента. Формат элемента представляется следующими условными обозначениями: Т - символьная строка; N - числовое значение (целое или дробное).

Формат символьной строки указывается в виде Т(n-k) или T(=k), где: n - минимальное количество знаков, k - максимальное количество знаков, символ "-" - разделитель, символ "=" означает фиксированное количество знаков в строке. В случае, если минимальное количество знаков равно 0, формат имеет вид Т(0-k). В случае, если максимальное количество знаков неограничено, формат имеет вид Т(n-).

Формат числового значения указывается в виде N(m.k), где: m - максимальное количество знаков в числе, включая целую и дробную часть числа без разделяющей десятичной точки и знака (для отрицательного числа), k - максимальное число знаков дробной части числа. Если число знаков дробной части числа равно 0 (то есть число целое), то формат числового значения имеет вид N(m).

Для простых элементов, являющихся базовыми в XML, например, элемент с типом "date", поле "Формат элемента" не заполняется. Для таких элементов в поле "Дополнительная информация" указывается тип базового элемента;

признак обязательности элемента определяет обязательность наличия элемента (совокупности наименования элемента и его значения) в файле обмена. Признак обязательности элемента может принимать следующие значения: "О" - наличие элемента в файле обмена обязательно; "Н" - наличие элемента в файле обмена необязательно, то есть элемент может отсутствовать. Если элемент принимает ограниченный перечень значений (по классификатору, кодовому словарю и тому подобному), то признак обязательности элемента дополняется символом "К". Например, "ОК". В случае если количество реализаций элемента может быть более одной, то признак обязательности элемента дополняется символом "М". Например, "НМ" или "ОКМ".

К вышеперечисленным признакам обязательности элемента может добавляться значение "У" в случае описания в XML схеме условий, предъявляемых к элементу в файле обмена, описанных в графе "Дополнительная информация". Например, "НУ" или "ОКУ";

дополнительная информация содержит, при необходимости, требования к элементу файла обмена, не указанные ранее. Для сложных элементов указывается ссылка на таблицу, в которой описывается состав данного элемента. Для элементов, принимающих ограниченный перечень значений из классификатора (кодового словаря и тому подобного), указывается соответствующее наименование классификатора (кодового словаря и тому подобного) или приводится перечень возможных значений. Для классификатора (кодового словаря и тому подобного) может указываться ссылка на его местонахождение. Для элементов, использующих пользовательский тип данных, указывается наименование типового элемента.

Рисунок 1. Диаграмма структуры файла обмена

Таблица 4.1

Файл обмена (Файл)

Наименование элемента Сокращенное наименование (код) элемента Признак типа элемента Формат элемента Признак обязательности элемента Дополнительная информация
Идентификатор файла ИдФайл A T(1-255) ОУ Содержит (повторяет) имя сформированного файла (без расширения)
Версия программы, с помощью которой сформирован файл ВерсПрог A T(1-40) О  
Версия формата ВерсФорм A T(1-5) О Принимает значение: 5.01
Состав и структура документа Документ С   О Состав элемента представлен в таблице 4.2

Таблица 4.2

Состав и структура документа (Документ)

Наименование элемента Сокращенное наименование (код) элемента Признак типа элемента Формат элемента Признак обязательности элемента Дополнительная информация
Код формы документа по КНД КНД A T(=7) ОК Типовой элемент <КНДТип>.
Принимает значение: 1112021
Дата формирования документа ДатаДок A T(=10) О Типовой элемент <ДатаТип>.
Дата в формате ДД.ММ.ГГГГ
Код налогового органа КодНО A T(=4) ОК Типовой элемент <СОНОТип>
Сведения о налогоплательщике СвНП С   О Состав элемента представлен в таблице 4.3
Сведения о лице, подписавшем документ Подписант С   О Состав элемента представлен в таблице 4.5
Уведомление об уменьшении суммы налога, уплачиваемого в связи с применением патентной системы налогообложения, на сумму указанных в пункте 1.2 статьи 346.51 Налогового кодекса Российской Федерации страховых платежей (взносов) и пособий УвУмНалСумСтрВзн С   О Состав элемента представлен в таблице 4.7

Таблица 4.3

Сведения о налогоплательщике (СвНП)

Наименование элемента Сокращенное наименование (код) элемента Признак типа элемента Формат элемента Признак обязательности элемента Дополнительная информация
Налогоплательщик - физическое лицо, зарегистрированное в качестве индивидуального предпринимателя НПИП С   О Состав элемента представлен в таблице 4.4

Таблица 4.4

Налогоплательщик - физическое лицо, зарегистрированное в качестве индивидуального предпринимателя (НПИП)

Наименование элемента Сокращенное наименование (код) элемента Признак типа элемента Формат элемента Признак обязательности элемента Дополнительная информация
ИНН физического лица ИННФЛ A T(=12) О Типовой элемент <ИННФЛТип>
Фамилия, имя, отчество индивидуального предпринимателя ФИОИП С   О Типовой элемент <ФИОТип>.
Состав элемента представлен в таблице 4.10

Таблица 4.5

Сведения о лице, подписавшем документ (Подписант)

Наименование элемента Сокращенное наименование (код) элемента Признак типа элемента Формат элемента Признак обязательности элемента Дополнительная информация
Признак лица, подписавшего документ ПрПодп A T(=1) ОК Принимает значение:
1 – налогоплательщик |
2 – представитель налогоплательщика
Номер контактного телефона Тлф A T(1-20) Н  
Фамилия, имя, отчество представителя ФИО С   НУ Типовой элемент <ФИОТип>.
Состав элемента представлен в таблице 4.10
Элемент обязателен при <ПрПодп>=2
Сведения о представителе СвПред С   НУ Состав элемента представлен в таблице 4.6
Элемент обязателен при <ПрПодп>=2

Таблица 4.6

Сведения о представителе (СвПред)

Наименование элемента Сокращенное наименование (код) элемента Признак типа элемента Формат элемента Признак обязательности элемента Дополнительная информация
Наименование и реквизиты документа, подтверждающего полномочия представителя налогоплательщика НаимДок A T(1-120) О  

Таблица 4.7

Уведомление об уменьшении суммы налога, уплачиваемого в связи с применением патентной системы налогообложения, на сумму указанных в пункте 1.2 статьи 346.51 Налогового кодекса Российской Федерации страховых платежей (взносов) и пособий (УвУмНалСумСтрВзн)

Наименование элемента Сокращенное наименование (код) элемента Признак типа элемента Формат элемента Признак обязательности элемента Дополнительная информация
Сведения о патентах в отношении которых производится уменьшение суммы налога, уплачиваемого в связи с применением патентной системы налогообложения, на сумму указанных в пункте 1.2 статьи 346.51 Налогового кодекса Российской Федерации страховых платежей (взносов) и пособий СвПатентУмНал С   ОМ Состав элемента представлен в таблице 4.8
Сумма страховых платежей (взносов) и пособий, предусмотренных пунктом 1.2 статьи 346.51 Налогового кодекса Российской Федерации, уменьшающая сумму налога, уплачиваемого в связи с применением патентной системы налогообложения СумСтрВзнУмНал С   О Состав элемента представлен в таблице 4.9

Таблица 4.8

Сведения о патентах в отношении которых производится уменьшение суммы налога, уплачиваемого в связи с применением патентной системы налогообложения, на сумму указанных в пункте 1.2 статьи 346.51 Налогового кодекса Российской Федерации страховых платежей (взносов) и пособий (СвПатентУмНал)

Наименование элемента Сокращенное наименование (код) элемента Признак типа элемента Формат элемента Признак обязательности элемента Дополнительная информация
Номер патента НомерПат A T(1-13) О  
Дата выдачи патента ДатаВыдПат A T(=10) О Типовой элемент <ДатаТип>.
Дата в формате ДД.ММ.ГГГГ
Сумма налога к уплате по патенту, в отношении которого производится уменьшение суммы налога (в рублях) СумНалПатУм A N(10) Н  

Таблица 4.9

Сумма страховых платежей (взносов) и пособий, предусмотренных пунктом 1.2 статьи 346.51 Налогового кодекса Российской Федерации, уменьшающая сумму налога, уплачиваемого в связи с применением патентной системы налогообложения (СумСтрВзнУмНал)

Наименование элемента Сокращенное наименование (код) элемента Признак типа элемента Формат элемента Признак обязательности элемента Дополнительная информация
Признак налогоплательщика ПрНП A T(=1) ОК Принимает значение:
1 – налогоплательщик, производящий выплаты и иные вознаграждения
физическим лицам |
2 – налогоплательщик, не производящий выплаты и иные вознаграждения
физическим лицам
Общая сумма налога к уплате по патентам, в отношении которых производится уменьшение суммы налога (в рублях) ОбщСумНалПатУм A N(10) О  
Сумма страховых платежей (взносов) и пособий, предусмотренных пунктом 1.2 статьи 34651 Налогового кодекса Российской Федерации, уменьшающая сумму налога, уплачиваемого в связи с применением патентной системы налогообложения (в рублях) СумСтрВзнУмНал A N(10) О <СумСтрВзнУмНал> <= <ОбщСумНалПатУм>/2
- При <ПрНП>=1
- При <ПрНП>=2
<СумСтрВзнУмНал> <= <ОбщСумНалПатУм>/2
<СумСтрВзнУмНал> <= <ОбщСумНалПатУм>

Таблица 4.10

Фамилия, имя, отчество (ФИОТип)

Наименование элемента Сокращенное наименование (код) элемента Признак типа элемента Формат элемента Признак обязательности элемента Дополнительная информация
Фамилия Фамилия A T(1-60) О  
Имя Имя A T(1-60) О  
Отчество Отчество A T(1-60) Н  

Приложение N 3
к письму ФНС России
от 26 января 2021 года N СД-4-3/785@

ПОРЯДОК ПРЕДСТАВЛЕНИЯ УВЕДОМЛЕНИЯ ОБ УМЕНЬШЕНИИ СУММЫ НАЛОГА, УПЛАЧИВАЕМОГО В СВЯЗИ С ПРИМЕНЕНИЕМ ПАТЕНТНОЙ СИСТЕМЫ НАЛОГООБЛОЖЕНИЯ, НА СУММУ УКАЗАННЫХ В ПУНКТЕ 1.2 СТАТЬИ 346.51 НАЛОГОВОГО КОДЕКСА РОССИЙСКОЙ ФЕДЕРАЦИИ СТРАХОВЫХ ПЛАТЕЖЕЙ (ВЗНОСОВ) И ПОСОБИЙ

1. Настоящий Порядок представления уведомления об уменьшении суммы налога, уплачиваемого в связи с применением патентной системы налогообложения, на сумму указанных в пункте 1.2 статьи 346.51 Налогового кодекса Российской Федерации страховых платежей (взносов) и пособий (далее - Уведомление) разработан в соответствии с пунктом 1.2 статьи 346.51 Налогового кодекса Российской Федерации.

2. Уведомление представляется в налоговый орган в письменной форме согласно приложению N 1 к настоящему приказу лично, либо направляется в виде почтового отправления с описью вложения или в электронной форме по формату согласно приложению N 2 к настоящему приказу по телекоммуникационным каналам связи (далее - ТКС), подписанное усиленной квалифицированной электронной подписью.

3. Уведомление представляется налогоплательщиком (его представителем) в налоговый орган, в котором налогоплательщик состоит на учете в качестве налогоплательщика патентной системы налогообложения и в который им уплачена (должна быть уплачена) сумма налога, подлежащая уменьшению.

4. При отправке Уведомления по почте дата представления определяется по почтовому штемпелю на описи вложения, при отсутствии описи вложения по почтовому штемпелю, проставленному на конверте, при направлении Уведомления в электронной форме по ТКС датой его представления считается дата, указанная в подтверждении даты отправки.

5. Порядок направления Уведомления в электронной форме по ТКС регламентируется приказом ФНС России от 16.07.2020 N ЕД-7-2/448@ "Об утверждении Порядка направления и получения документов, предусмотренных Налоговым кодексом Российской Федерации и используемых налоговыми органами при реализации своих полномочий в отношениях, регулируемых законодательством о налогах и сборах, а также представления документов по требованию налогового органа в электронной форме по телекоммуникационным каналам связи".

Приложение N 4
к письму ФНС России
от "____" __________ 2021 г.
N ____________

Форма по КНД 1112022

(полное наименование налогового органа)  
   
(штамп налогового органа)  

УВЕДОМЛЕНИЕ ОБ ОТКАЗЕ В УМЕНЬШЕНИИ СУММЫ НАЛОГА, УПЛАЧИВАЕМОГО В СВЯЗИ С ПРИМЕНЕНИЕМ ПАТЕНТНОЙ СИСТЕМЫ НАЛОГООБЛОЖЕНИЯ, НА СУММУ УКАЗАННЫХ В ПУНКТЕ 1.2 СТАТЬИ 346.51 НАЛОГОВОГО КОДЕКСА РОССИЙСКОЙ ФЕДЕРАЦИИ СТРАХОВЫХ ПЛАТЕЖЕЙ (ВЗНОСОВ) И ПОСОБИЙ

от "__" _________ 20__ г. N ______

(полное наименование налогового органа)
  ,

рассмотрев уведомление об уменьшении суммы налога, уплачиваемого в связи с применением патентной системы налогообложения, на сумму указанных в пункте 1.2 статьи 346.51 Налогового кодекса Российской Федерации страховых платежей (взносов) и пособий (далее - уведомление) индивидуального предпринимателя

(фамилия, имя, отчество (последнее - при наличии)

ОГРНИП                               ИНН                        

от "__" _________ 20__ года, руководствуясь положениями пункта 1.2 статьи 346.51 Налогового кодекса Российской Федерации, уведомляет об отказе в уменьшении суммы налога, уплачиваемого в связи с применением патентной системы налогообложения, на сумму указанных в пункте 1.2 статьи 346.51 Налогового кодекса Российской Федерации страховых платежей (взносов) и пособий в связи с тем, что

(указываются основания:

- указанная в таком уведомлении сумма страховых платежей (взносов) и пособий, уменьшающая сумму налога, уплачиваемого в связи с применением патентной системы налогообложения, налогоплательщиком не уплачена;

- в уведомлении указана сумма страховых платежей (взносов) и пособий, уменьшающая сумму налога, уплачиваемого в связи с применением патентной системы налогообложения, в размере большем, чем сумма налога, подлежащая уменьшению в соответствии с пунктом 1.2 статьи 346.51 Налогового кодекса Российской Федерации)

Налогоплательщик, которому направлено уведомление об отказе в уменьшении суммы налога, уплачиваемого в связи с применением патентной системы налогообложения, на сумму указанных в пункте 1.2 статьи 346.51 Налогового кодекса Российской Федерации страховых платежей (взносов) и пособий, должен уплатить налог, уплачиваемый в связи с применением патентной системы налогообложения, в установленный срок без соответствующего уменьшения.

Сумма налога (части налога), которую налогоплательщик должен уплатить в отношении следующих патентов:

Номер патента Дата выдачи патента Сумма налога (части налога) по патенту Установленный срок уплаты в размере полной суммы налога/ одной трети суммы налога Установленный срок уплаты в размере двух третей суммы налога
1 2 3 4 5
      не позднее
"__" ______ 20__года
(дата) (месяц)
не позднее
"__" ______ 20__года
(дата) (месяц)
       
       

Налогоплательщик вправе повторно представить уведомление об уменьшении суммы налога, уплачиваемого в связи с применением патентной системы налогообложения, на сумму указанных в пункте 1.2 статьи 346.51 Налогового кодекса Российской Федерации страховых платежей (взносов) и пособий.

Должностное лицо налогового органа    
    подпись, фамилия, инициалы
     
"__" _____________ 20__ г.