Приказ ФНС РФ от 27.08.2014 N ММВ-7-6/443@

"Об утверждении рекомендуемых форматов документов, используемых при организации электронного документооборота между налоговыми органами и налогоплательщиками при представлении налоговых деклараций (расчетов) и бухгалтерской (финансовой) отчетности в электронной форме по телекоммуникационным каналам связи"
Редакция от 24.12.2020 — Действует с 01.03.2021
Показать изменения

ФЕДЕРАЛЬНАЯ НАЛОГОВАЯ СЛУЖБА

ПРИКАЗ
от 27 августа 2014 г. N ММВ-7-6/443@

ОБ УТВЕРЖДЕНИИ РЕКОМЕНДУЕМЫХ ФОРМАТОВ ДОКУМЕНТОВ, ИСПОЛЬЗУЕМЫХ ПРИ ОРГАНИЗАЦИИ ЭЛЕКТРОННОГО ДОКУМЕНТООБОРОТА МЕЖДУ НАЛОГОВЫМИ ОРГАНАМИ И НАЛОГОПЛАТЕЛЬЩИКАМИ ПРИ ПРЕДСТАВЛЕНИИ НАЛОГОВЫХ ДЕКЛАРАЦИЙ (РАСЧЕТОВ) И БУХГАЛТЕРСКОЙ (ФИНАНСОВОЙ) ОТЧЕТНОСТИ В ЭЛЕКТРОННОЙ ФОРМЕ ПО ТЕЛЕКОММУНИКАЦИОННЫМ КАНАЛАМ СВЯЗИ

(в ред. Приказов ФНС РФ от 26.12.2016 N ММВ-7-6/712@, от 08.04.2019 N ММВ-7-6/179@, от 24.12.2020 N ЕД-7-26/945@)

В целях реализации положений Административного регламента Федеральной налоговой службы по предоставлению государственной услуги по бесплатному информированию (в том числе в письменной форме) налогоплательщиков, плательщиков сборов, плательщиков страховых взносов и налоговых агентов о действующих налогах, сборах и страховых взносах, законодательстве о налогах и сборах и принятых в соответствии с ним нормативных правовых актах, порядке исчисления и уплаты налогов, сборов и страховых взносов, правах и обязанностях налогоплательщиков, плательщиков сборов, плательщиков страховых взносов и налоговых агентов, полномочиях налоговых органов и их должностных лиц, а также по приему налоговых деклараций (расчетов), утвержденного приказом Федеральной налоговой службы от 08.07.2019 N ММВ-7-19/343@ (зарегистрирован Министерством юстиции Российской Федерации 16.09.2019, регистрационный номер 55942) (далее - Административный регламент), в соответствии с приказом ФНС России от 31.07.2014 N ММВ-7-6/398@ приказываю: (в ред. Приказа ФНС РФ от 24.12.2020 N ЕД-7-26/945@)

1. Утвердить рекомендуемые форматы электронных документов в соответствии с пунктом 161 Административного регламента: (в ред. Приказа ФНС РФ от 24.12.2020 N ЕД-7-26/945@)

Абзац второй - третий. - Утратили силу. (в ред. Приказа ФНС РФ от 08.04.2019 N ММВ-7-6/179@)

формат представления в электронной форме сведений уведомления об уточнении налоговой декларации (расчета), бухгалтерской (финансовой) отчетности согласно приложению N 3 к настоящему приказу; (в ред. Приказов ФНС РФ от 26.12.2016 N ММВ-7-6/712@, от 08.04.2019 N ММВ-7-6/179@)

формат представления сведений извещения о вводе сведений, указанных в налоговой декларации (расчете), бухгалтерской (финансовой) отчетности в электронной форме (версия 5.04) часть XCVIII согласно приложению N 4 к настоящему приказу; (в ред. Приказа ФНС РФ от 08.04.2019 N ММВ-7-6/179@)

Абзац шестой. - Утратил силу. (в ред. Приказа ФНС РФ от 08.04.2019 N ММВ-7-6/179@)

формат представления в электронной форме сведений уведомления об отказе в приеме налоговой декларации (расчета), бухгалтерской (финансовой) отчетности и (или) о том, что расчет считается непредставленным, согласно приложению N 6 к настоящему приказу; (в ред. Приказов ФНС РФ от 26.12.2016 N ММВ-7-6/712@, от 08.04.2019 N ММВ-7-6/179@)

формат представления сведений квитанции о приеме налоговой декларации (расчета), бухгалтерской (финансовой) отчетности в электронной форме, согласно приложению N 7 к настоящему приказу. (в ред. Приказа ФНС РФ от 08.04.2019 N ММВ-7-6/179@)

2. Рекомендовать использовать в электронном документообороте, реализуемом в соответствии с пунктом 1.4 Методических рекомендаций по организации электронного документооборота между налоговыми органами и налогоплательщиками при представлении налоговых деклараций (расчетов) в электронной форме по телекоммуникационным каналам связи, утвержденных приказом ФНС России от 31.07.2014 N ММВ-7-6/398@, следующие технологические электронные документы: (в ред. Приказа ФНС РФ от 08.04.2019 N ММВ-7-6/179@)

подтверждение даты отправки электронного документа; (в ред. Приказа ФНС РФ от 08.04.2019 N ММВ-7-6/179@)

извещение о получении электронного документа; (в ред. Приказа ФНС РФ от 08.04.2019 N ММВ-7-6/179@)

информационное сообщение о представительстве в отношениях, регулируемых законодательством о налогах и сборах;

в соответствии с форматами, утвержденными приказом ФНС России от 19.10.2018 N ММВ-7-6/602@ "Об утверждении форматов документов, необходимых для обеспечения электронного документооборота в отношениях, регулируемых законодательством Российской Федерации о налогах и сборах". (в ред. Приказа ФНС РФ от 08.04.2019 N ММВ-7-6/179@)

3. Управлениям Федеральной налоговой службы по субъектам Российской Федерации довести настоящий приказ до нижестоящих налоговых органов и операторов электронного документооборота, оказывающих услуги налогоплательщикам региона.

4. Контроль за исполнением настоящего приказа возложить на заместителя руководителя Федеральной налоговой службы А.С. Петрушина.

Руководитель
Федеральной налоговой службы
М.В. МИШУСТИН

ПРИЛОЖЕНИЯ 1 - 2. - Утратили силу. (в ред. Приказа ФНС РФ от 08.04.2019 N ММВ-7-6/179@)

Приложение N 3

ФОРМАТ ПРЕДСТАВЛЕНИЯ В ЭЛЕКТРОННОЙ ФОРМЕ СВЕДЕНИЙ УВЕДОМЛЕНИЯ ОБ УТОЧНЕНИИ НАЛОГОВОЙ ДЕКЛАРАЦИИ (РАСЧЕТА), БУХГАЛТЕРСКОЙ (ФИНАНСОВОЙ) ОТЧЕТНОСТИ

(в ред. Приказа ФНС РФ от 24.12.2020 N ЕД-7-26/945@)

I. ОБЩИЕ СВЕДЕНИЯ

1. Настоящий формат описывает требования к XML файлам (далее - файлам обмена) передачи в электронной форме уведомления об уточнении налоговой декларации (расчета).

2. Номер версии настоящего формата 5.08, часть LXXXVII.

II. ОПИСАНИЕ ФАЙЛА ОБМЕНА

3. Имя файла обмена должно иметь следующий вид:

R_T_A_K_O_GGGGMMDD_N, где:

R_T - префикс, где R принимает значение UU (принадлежность передаваемых сведений к уведомлению об уточнении отчетности); T принимает значение префикса <1> полученного файла (префикс полученного файла без разделителя для форматов версии 4.0, 5.0). В случае, когда в составе транспортного контейнера получен набор логически связанных документов (файлов), T принимает значение префикса основного <2> из полученных файлов;

<1> Префикс (в соответствии с приказом ФНС России от 18.07.2008 N ММ-3-6/321@) - элемент в имени файла, обозначающий принадлежность информации файла обмена к определенному виду (R) и типу (T).

<2> Принадлежность файла обмена к основному в составе транспортного контейнера определяется при описании документооборота по представлению рассматриваемых сведений. Так при получении в составе транспортного контейнера отчетности и доверенности к ней основным файлом считается отчетность и префикс файла извещения, например, для налоговой декларация по транспортному налогу принимает значение IV_NOTRAND.

A_K - идентификатор получателя информации, где: A - идентификатор получателя, которому направляется файл обмена, K - идентификатор конечного получателя (получателя уведомления об уточнении - участника информационного обмена, сформировавшего файл, в ответ на который сформировано уведомление об уточнении <3>).

<3> Передача файла от отправителя к конечному получателю (K) может осуществляться в несколько этапов через другие (промежуточные) налоговые органы. Такие налоговые органы (осуществляющие передачу на промежуточных этапах) обозначаются идентификатором A. В случае передачи файла от отправителя к конечному получателю без промежуточных этапов (т.е. при отсутствии налоговых органов, осуществляющих передачу на промежуточных этапах) значения идентификаторов A и K совпадают.

Идентификатор A имеет вид:

- для организаций - девятнадцатиразрядный код (идентификационный номер налогоплательщика (далее - ИНН) и код причины постановки на учет (далее - КПП) организации);

- для физических лиц - двенадцатиразрядный код (ИНН физического лица, при наличии. При отсутствии ИНН - последовательность из двенадцати нулей);

- для налоговых органов - четырехразрядный код (код налогового органа в соответствии с классификатором "Система обозначения налоговых органов" (СОНО).

Идентификатор К имеет вид:

- для организаций - девятнадцатиразрядный код (ИНН и КПП организации);

- для физических лиц - двенадцатиразрядный код (ИНН физического лица, при наличии. При отсутствии ИНН - последовательность из двенадцати нулей);

O - идентификатор отправителя информации (уведомления об уточнении) - код налогового органа по СОНО;

GGGG - год формирования передаваемого файла, MM - месяц, DD - день;

N - идентификационный номер файла. (Длина - от 1 до 36 знаков. Идентификационный номер файла должен обеспечивать уникальность файла).

Расширение имени файла - xml. Расширение имени файла может указываться как строчными, так и прописными буквами.

Параметры первой строки файла обмена

Первая строка XML файла должна иметь следующий вид:

<?xml version ="1.0" encoding ="windows-1251"?>

Имя файла, содержащего XML схему файла обмена, должно иметь следующий вид:

UU_OTCH_1_087_00_05_08_xx, где xx - номер версии схемы.

Расширение имени файла - xsd.

XML схема файла обмена приводится отдельным файлом.

4. Логическая модель файла обмена представлена в виде диаграммы структуры файла обмена на рисунке 1 настоящего формата. Элементами логической модели файла обмена являются элементы и атрибуты XML файла. Перечень структурных элементов логической модели файла обмена и сведения о них приведены в таблицах 4.1 - 4.14 настоящего формата.

Для каждого структурного элемента логической модели файла обмена приводятся следующие сведения:

наименование элемента. Приводится полное наименование элемента <4>;

<4> В строке таблицы могут быть описаны несколько элементов, наименования которых разделены символом "|". Такая форма записи применяется при наличии в файле обмена только одного элемента из описанных в этой строке.

сокращенное наименование (код) элемента. Приводится сокращенное наименование элемента. Синтаксис сокращенного наименования должен удовлетворять спецификации XML;

признак типа элемента. Может принимать следующие значения: "С" - сложный элемент логической модели (содержит вложенные элементы), "П" - простой элемент логической модели, реализованный в виде элемента XML файла, "А" - простой элемент логической модели, реализованный в виде атрибута элемента XML файла. Простой элемент логической модели не содержит вложенные элементы;

формат элемента. Формат элемента представляется следующими условными обозначениями: T - символьная строка; N - числовое значение (целое или дробное).

Формат символьной строки указывается в виде T(n-k) или T(=k), где: n - минимальное количество знаков, k - максимальное количество знаков, символ "-" - разделитель, символ "=" означает фиксированное количество знаков в строке. В случае, если минимальное количество знаков равно 0, формат имеет вид T(0-k). В случае, если максимальное количество знаков не ограничено, формат имеет вид T(n-).

Формат числового значения указывается в виде N(m.k), где: m - максимальное количество знаков в числе, включая знак (для отрицательного числа), целую и дробную часть числа без разделяющей десятичной точки, k - максимальное число знаков дробной части числа. Если число знаков дробной части числа равно 0 (то есть число целое), то формат числового значения имеет вид N(m).

Для простых элементов, являющихся базовыми в XML, например, элемент с типом "date", поле "Формат элемента" не заполняется. Для таких элементов в поле "Дополнительная информация" указывается тип базового элемента;

признак обязательности элемента определяет обязательность наличия элемента (совокупности наименования элемента и его значения) в файле обмена. Признак обязательности элемента может принимать следующие значения: "О" - наличие элемента в файле обмена обязательно; "Н" - наличие элемента в файле обмена необязательно, то есть элемент может отсутствовать. Если элемент принимает ограниченный перечень значений (по классификатору, кодовому словарю и тому подобному), то признак обязательности элемента дополняется символом "К". Например, "ОК". В случае, если количество реализаций элемента может быть более одной, то признак обязательности элемента дополняется символом "М". Например, "НМ" или "ОКМ".

К вышеперечисленным признакам обязательности элемента может добавляться значение "У" в случае описания в XML схеме условий, предъявляемых к элементу в файле обмена, описанных в графе "Дополнительная информация". Например, "НУ" или "ОКУ";

дополнительная информация содержит, при необходимости, требования к элементу файла обмена, не указанные ранее. Для сложных элементов указывается ссылка на таблицу, в которой описывается состав данного элемента. Для элементов, принимающих ограниченный перечень значений из классификатора (кодового словаря и тому подобного), указывается соответствующее наименование классификатора (кодового словаря и тому подобного) или приводится перечень возможных значений. Для классификатора (кодового словаря и тому подобного) может указываться ссылка на его местонахождение. Для элементов, использующих пользовательский тип данных, указывается наименование типового элемента.

Рисунок 1. Диаграмма структуры файла обмена

Таблица 4.1

Уведомление об уточнении налоговой декларации (расчета, бухгалтерской (финансовой) отчетности) (Файл)

Наименование элемента Сокращенное наименование (код) элемента Признак типа элемента Формат элемента Признак обязательности элемента Дополнительная информация
Идентификатор файла ИдФайл А T(1-255) ОУ Содержит (повторяет) имя сформированного файла (без расширения)
Версия программы, с помощью которой сформирован файл ВерсПрог А T(1-40) О  
Версия формата ВерсФорм А T(1-5) О Принимает значение: 5.08

Таблица 4.2

Состав и структура документа (сведения об уточнении декларации расчета, бухгалтерской (финансовой) отчетности) (Документ)

Наименование элемента Сокращенное наименование (код) элемента Признак типа элемента Формат элемента Признак обязательности элемента Дополнительная информация
Код формы по КНД КНД А T(=7) ОК Типовой элемент <КНДТип>.
Принимает значение: 1166009
Код подтверждающего налогового органа КодНО А T(=4) ОК Типовой элемент <СОНОТип>.
Принимает значения в соответствии с классификатором "Система обозначений налоговых органов"
Сведения о получателе (отправителе) отчетности СвОтпр С   О Состав элемента представлен в таблице 4.3
Сведения о налогоплательщике, плательщике страховых взносов, представившем отчетность СвНП С   О Состав элемента представлен в таблице 4.4
Сведения уведомления СведУвед С   О Состав элемента представлен в таблице 4.5

Таблица 4.3

Сведения о получателе (отправителе) отчетности (СвОтпр)

Наименование элемента Сокращенное наименование (код) элемента Признак типа элемента Формат элемента Признак обязательности элемента Дополнительная информация
Отправитель - юридическое лицо | ОтпрЮЛ С   О Типовой элемент <СвЮЛ>.
Состав элемента представлен в таблице 4.11
Отправитель - физическое лицо, представившее отчетность (в том числе индивидуальный предприниматель) ОтпрФЛ С   О Типовой элемент <СвФЛ>.
Состав элемента представлен в таблице 4.12

Таблица 4.4

Сведения о налогоплательщике, плательщике страховых взносов, представившем отчетность (СвНП)

Наименование элемента Сокращенное наименование (код) элемента Признак типа элемента Формат элемента Признак обязательности элемента Дополнительная информация
Налогоплательщик, плательщик страховых взносов - юридическое лицо | НПЮЛ С   О Типовой элемент <СвЮЛ>.
Состав элемента представлен в таблице 4.11
Налогоплательщик, плательщик страховых взносов - физическое лицо, представившее отчетность (в том числе индивидуальный предприниматель) НПФЛ С   О Типовой элемент <СвФЛ>.
Состав элемента представлен в таблице 4.12

Таблица 4.5

Сведения уведомления (СведУвед)

Наименование элемента Сокращенное наименование (код) элемента Признак типа элемента Формат элемента Признак обязательности элемента Дополнительная информация
Общие сведения уведомления ОбщСвУвед С   О Состав элемента представлен в таблице 4.6. Элемент предназначен для указания общих сведений по результатам обработки сведений, включенных в файл обмена
Рекомендация (предупреждение) налогоплательщику, плательщику страховых взносов РекНал П T(0-) НМ Элемент предназначен для указания рекомендаций (предупреждений) налогоплательщику, плательщику страховых взносов о ситуациях, выявленных при обработке сведений, включенных в файла обмена и не приводящих к необходимости уточнения предоставленной налогоплательщиком отчетности
Выявленные ошибки по файлам ВыявлОшФайл С   ОМ Состав элемента представлен в таблице 4.7

Таблица 4.6

Общие сведения уведомления (ОбщСвУвед)

Наименование элемента Сокращенное наименование (код) элемента Признак типа элемента Формат элемента Признак обязательности элемента Дополнительная информация
Идентификатор обработанного файла ИдФайл А T(1-255) О Определяется из элемента "Идентификатор файла" поступившего на обработку файла (основного)
Идентификатор обработанного документа (обязателен для форматов версий 2, 3, 4) ИдДок А T(1-36) Н Элемент обязателен для файлов, сформированных в соответствии с требованиями формата версий 2, 3, 4
Дата приема файла в налоговом органе ДатаПрием А T(=10) О Типовой элемент <ДатаТип>.
Дата в формате ДД.ММ.ГГГГ
Название программного комплекса, осуществившего проверку отчетности ПрогрКомпл А T(1-80) О  
Регистрационный номер отчетности в налоговом органе РегНом А T(1-50) О  
Код формы отчетности по КНД КНД А T(=7) ОК Типовой элемент <КНДТип>.
Код декларации (расчета) в соответствии с Классификатором налоговой документации
Наименование формы отчетности НаимОтч А T(1-500) О  
Номер корректировки или вид документа НомКорр А T(1-3) О Для номера корректировки принимает значение:
0 - первичный документ,
1 - 999 - номер корректировки для корректирующего документа
Отчетный год ОтчетГод А   О Типовой элемент <xs:gYear>.
Год в формате ГГГГ
Код налогового, расчетного (отчетного) периода Период А T(1-2) НК Элемент не применяется для отчетности, не требующей указания налогового, расчетного (отчетного) периода
Наименование налогового, расчетного (отчетного) периода ПериодНаим А T(1-100) Н Элемент не применяется для отчетности, не требующей указания налогового, расчетного (отчетного) периода
Регистрационный номер уведомления в налоговом органе РегНомУвед А T(=20) О  
Дата формирования уведомления ДатаФормУвед А T(=10) О Типовой элемент <ДатаТип>.
Дата в формате ДД.ММ.ГГГГ
Код обработки обобщенный КодОшОб А T(=10) НК Принимает значения в соответствии с Классификатором ошибок форматно-логического контроля файлов налоговой и бухгалтерской отчетности (КОФО).
Элемент обязателен при идентификации ошибки по указанному классификатору
Имя обработанного файла ИмяОбрабФайла П T(1-255) ОМ Содержит (повторяет) исходное имя файла без расширения
Текст обработки обобщенный ТекстОшОб П T(0-) О Сведения представляются как раздел CDATA. Текстовая строка, представленная в соответствии с рекомендациями XML 1.0

Таблица 4.7

Выявленные ошибки по файлам (ВыявлОшФайл)

Наименование элемента Сокращенное наименование (код) элемента Признак типа элемента Формат элемента Признак обязательности элемента Дополнительная информация
Имя файла, в котором обнаружены ошибки ИмяОбрабФайла П T(1-255) О Указывается имя файла (без расширения), в котором обнаружены ошибки.
Файл из состава сведений, включенных в транспортный контейнер
Сведения по выявленным ошибкам в файле СвПоОшибке С   ОМ Состав элемента представлен в таблице 4.8
Сведения при идентификации физических лиц СвИдФЛ С   НМ Состав элемента представлен в таблице 4.9
Сведения о доходах и суммах налога физического лица СвДохНалФЛ С   НМ Состав элемента представлен в таблице 4.10

Таблица 4.8

Сведения по выявленным ошибкам в файле (СвПоОшибке)

Наименование элемента Сокращенное наименование (код) элемента Признак типа элемента Формат элемента Признак обязательности элемента Дополнительная информация
Местоположение ошибочного элемента в файле ПолОшЭл А T(1-1000) Н В соответствии с требованиями выражения XPath указываются через символ "/" наименования родительских элементов, определяющих путь к "ошибочному" элементу, включая наименование ошибочного элемента (указывается последним в последовательности элементов). Номер реализации родительского элемента на пути к элементу, в котором обнаружена ошибка, а также "ошибочного" элемента указывается в квадратных скобках.
Ошибочное значение показателя ЗнЭлем А T(1-1000) Н Элемент обязателен при возможности определения ошибочного показателя
Код ошибки КодОшибки А T(=10) НК Принимает значения в соответствии с Классификатором ошибок форматно-логического контроля файлов налоговой и бухгалтерской отчетности (КОФО).
Элемент обязателен при идентификации ошибки по указанному классификатору
Текст сообщения об ошибке ТекстОш П T(0-) О Сведения представляются как раздел CDATA.
Текстовая строка, представленная в соответствии с рекомендациями XML 1.0
Дополнительные сведения об ошибке ИдОш П T(0-) Н Сведения представляются как раздел CDATA.
Текстовая строка, включающая последовательность наименований и значений элементов, идентифицирующих местоположение ошибки в файле обмена до ошибочного "элемента".
При идентификации ошибки обязательным является элемент <ПолОшЭл> или <ИдОш>

Таблица 4.9

Сведения при идентификации физических лиц (СвИдФЛ)

Наименование элемента Сокращенное наименование (код) элемента Признак типа элемента Формат элемента Признак обязательности элемента Дополнительная информация
Значения по данным налогоплательщика ДанИдФЛ_НП С   О Типовой элемент <ДанИдФЛТип>.
Состав элемента представлен в таблице 4.13

Таблица 4.10

Сведения о доходах и суммах налога физического лица (СвДохНалФЛ)

Наименование элемента Сокращенное наименование (код) элемента Признак типа элемента Формат элемента Признак обязательности элемента Дополнительная информация
Номер справки НомСпр А T(1-10) О  
Номер корректировки сведений НомКор А T(=2) О Принимает значение:
00 - первичная Справка,
01 - 98 - номер уточнения (корректировки) Справки,
99 - при представлении аннулирующей Справки
Краткое наименование ошибочного элемента КодРекв А T(3-) О  
Фамилия, имя, отчество физического лица ФИО С   О Типовой элемент <ФИОТип>.
Состав элемента представлен в таблице 4.14
Описание ошибки ОпОш П T(0-) ОМ Сведения представляются как раздел CDATA.
Текстовая строка, представленная в соответствии с рекомендациями XML 1.0

Таблица 4.11

Сведения о юридическом лице (СвЮЛ)

Наименование элемента Сокращенное наименование (код) элемента Признак типа элемента Формат элемента Признак обязательности элемента Дополнительная информация
Наименование организации НаимОрг А T(1-1000) О  
ИНН организации ИННЮЛ А T(=10) О Типовой элемент <ИННЮЛТип>
КПП КПП А T(=9) О Типовой элемент <КППТип>

Таблица 4.12

Сведения о физическом лице (СвФЛ)

Наименование элемента Сокращенное наименование (код) элемента Признак типа элемента Формат элемента Признак обязательности элемента Дополнительная информация
ИНН физического лица ИННФЛ А T(=12) Н Типовой элемент <ИННФЛТип>
Фамилия, имя, отчество физического лица ФИО С   О Типовой элемент <ФИОТип>.
Состав элемента представлен в таблице 4.14

Таблица 4.13

Данные об идентификации физического лица (ДанИдФЛТип)

Наименование элемента Сокращенное наименование (код) элемента Признак типа элемента Формат элемента Признак обязательности элемента Дополнительная информация
СНИЛС СНИЛС А T(=14) О Типовой элемент <СНИЛСТип>.
Значение заполняется по формату:
XXX-XXX-XXX-XX
или
XXX-XXX-XXX XX
ИНН физического лица ИННФЛ А T(=12) Н Типовой элемент <ИННФЛТип>.
Элемент указывается при наличии в поступившей декларации (расчете)
Фамилия, имя, отчество физического лица ФИО С   О Типовой элемент <ФИОТип>.
Состав элемента представлен в таблице 4.14
Значение ошибочного элемента ЗначОшЭл П T(0-) ОМ Сведения представляются как раздел CDATA.
Текстовая строка, представленная в соответствии с рекомендациями XML 1.0

Таблица 4.14

Фамилия, имя, отчество физического лица (ФИОТип)

Наименование элемента Сокращенное наименование (код) элемента Признак типа элемента Формат элемента Признак обязательности элемента Дополнительная информация
Фамилия Фамилия А T(1-60) О  
Имя Имя А T(1-60) О  
Отчество Отчество А T(1-60) Н  

Приложение N 4

УТВЕРЖДЕН
приказом ФНС России
от "__" _____ 2014 г. N _______

ФОРМАТ ПРЕДСТАВЛЕНИЯ СВЕДЕНИЙ ИЗВЕЩЕНИЯ О ВВОДЕ СВЕДЕНИЙ, УКАЗАННЫХ В НАЛОГОВОЙ ДЕКЛАРАЦИИ (РАСЧЕТЕ), БУХГАЛТЕРСКОЙ (ФИНАНСОВОЙ) ОТЧЕТНОСТИ В ЭЛЕКТРОННОЙ ФОРМЕ

(в ред. Приказа ФНС РФ от 08.04.2019 N ММВ-7-6/179@)

I. ОБЩИЕ СВЕДЕНИЯ

1. Настоящий формат описывает требования к XML файлам (далее - файлам обмена) передачи в электронной форме извещения о вводе сведений, указанных в налоговой декларации (расчете) (далее - "Извещение о вводе сведений").

2. Номер версии настоящего формата 5.04, часть XCVIII.

II. ОПИСАНИЕ ФАЙЛА ОБМЕНА

3. Имя файла обмена должно иметь следующий вид:

R_T_A_K_O_GGGGMMDD_N, где:

R_T - префикс, принимающий следующее значение для файла "Извещение о вводе сведений". R принимает значение IV (принадлежность передаваемых сведений к извещению о вводе сведений); T принимает значение префикса <1> полученного файла (префикс полученного файла без разделителя для форматов версии 4.0, 5.0). В случае, когда в составе транспортного контейнера получен набор логически связанных документов (файлов), T принимает значение префикса основного <2> из полученных файлов;

<1> Префикс (в соответствии с приказом ФНС России от 18.07.2008 N ММ-3-6/321@) - элемент в имени файла, обозначающий принадлежность информации файла обмена к определенному виду (R) и типу (T).

<2> Принадлежность файла обмена к основному в составе транспортного контейнера определяется при описании документооборота по представлению рассматриваемых сведений. Так при получении в составе транспортного контейнера отчетности и доверенности к ней основным файлом считается отчетность и префикс файла извещения, например, для налоговой декларация по транспортному налогу принимает значение IV_NOTRAND.

A_K - идентификатор получателя информации, где: A - идентификатор получателя, которому направляется файл обмена, K - идентификатор конечного получателя (получателя извещения о вводе - участника информационного обмена, сформировавшего файл, в ответ на который сформировано извещение о вводе <1>).

<1> Передача файла от отправителя к конечному получателю (K) может осуществляться в несколько этапов через другие (промежуточные) налоговые органы. Такие налоговые органы (осуществляющие передачу на промежуточных этапах) обозначаются идентификатором A. В случае передачи файла от отправителя к конечному получателю без промежуточных этапов (т.е. при отсутствии налоговых органов, осуществляющих передачу на промежуточных этапах) значения идентификаторов A и K совпадают.

Идентификатор A имеет вид:

- для организаций - девятнадцатиразрядный код (ИНН и КПП юридического лица);

- для физических лиц - двенадцатиразрядный код (ИНН физического лица, имеющего ИНН, при отсутствии ИНН - последовательность из двенадцати нулей);

- для налоговых органов - четырехразрядный код (код налогового органа в соответствии с классификатором "Система обозначения налоговых органов" (СОНО).

Идентификатор K имеет вид:

- для организаций - девятнадцатиразрядный код (идентификационный номер налогоплательщика (далее - ИНН) и код причины постановки на учет (далее - КПП) юридического лица);

- для физических лиц - двенадцатиразрядный код (ИНН физического лица, при наличии. При отсутствии ИНН - последовательность из двенадцати нулей);

O - идентификатор отправителя информации (извещения о вводе сведений) - код налогового органа по СОНО;

GGGG - год формирования передаваемого файла, MM - месяц, DD - день;

N - идентификационный номер файла. (Длина - от 1 до 36 знаков. Идентификационный номер файла должен обеспечивать уникальность файла.)

Расширение имени файла - xml. Расширение имени файла может указываться как строчными, так и прописными буквами.

Параметры первой строки файла обмена

Первая строка XML файла должна иметь следующий вид:

<?xml version ="1.0" encoding ="windows-1251"?>

Имя файла, содержащего XML схему файла обмена, должно иметь следующий вид:

IV_OTCH_1_098_00_05_04_xx, где xx - номер версии схемы.

Расширение имени файла - xsd.

XML схема файла обмена приводится отдельным файлом.

4. Логическая модель файла обмена представлена в виде диаграммы структуры файла обмена на рисунке 1 настоящего формата. Элементами логической модели файла обмена являются элементы и атрибуты XML файла. Перечень структурных элементов логической модели файла обмена и сведения о них приведены в таблицах 4.1 - 4.8 настоящего формата.

Для каждого структурного элемента логической модели файла обмена приводятся следующие сведения:

наименование элемента. Приводится полное наименование элемента <1>;

<1> В строке таблицы могут быть описаны несколько элементов, наименования которых разделены символом "|". Такая форма записи применяется в случае возможного наличия в файле обмена только одного элемента из описанных в этой строке.

сокращенное наименование (код) элемента. Приводится сокращенное наименование элемента. Синтаксис сокращенного наименования должен удовлетворять спецификации XML;

признак типа элемента. Может принимать следующие значения: "С" - сложный элемент логической модели (содержит вложенные элементы), "П" - простой элемент логической модели, реализованный в виде элемента XML файла, "А" - простой элемент логической модели, реализованный в виде атрибута элемента XML файла. Простой элемент логической модели не содержит вложенные элементы;

формат элемента. Формат элемента представляется следующими условными обозначениями: T - символьная строка; N - числовое значение (целое или дробное).

Формат символьной строки указывается в виде T(n-k) или T(=k), где: n - минимальное количество знаков, k - максимальное количество знаков, символ "-" - разделитель, символ "=" означает фиксированное количество знаков в строке. В случае, если минимальное количество знаков равно 0, формат имеет вид T(0-k). В случае, если максимальное количество знаков неограниченно, формат имеет вид T(n-).

Формат числового значения указывается в виде N(m.k), где: m - максимальное количество знаков в числе, включая знак (для отрицательного числа), целую и дробную часть числа без разделяющей десятичной точки, k - максимальное число знаков дробной части числа. Если число знаков дробной части числа равно 0 (то есть число целое), то формат числового значения имеет вид N(m).

Для простых элементов, являющихся базовыми в XML (определенными в сети интернет по электронному адресу: http://www.w3.org/TR/xmlschema-0), например, элемент с типом "date", поле "Формат элемента" не заполняется. Для таких элементов в поле "Дополнительная информация" указывается тип базового элемента;

признак обязательности элемента определяет обязательность присутствия элемента (совокупности наименования элемента и его значения) в файле обмена. Признак обязательности элемента может принимать следующие значения: "О" - наличие элемента в файле обмена обязательно; "Н" - присутствие элемента в файле обмена необязательно, то есть элемент может отсутствовать. Если элемент принимает ограниченный перечень значений (по классификатору, кодовому словарю и тому подобному), то признак обязательности элемента дополняется символом "К". Например: "ОК". В случае, если количество реализаций элемента может быть более одной, то признак обязательности элемента дополняется символом "М". Например: "НМ", "ОКМ".

К вышеперечисленным признакам обязательности элемента может добавляться значение "У" в случае описания в XML схеме условий, предъявляемых к элементу в файле обмена, описанных в графе "Дополнительная информация". Например: "НУ", "ОКУ";

дополнительная информация содержит, при необходимости, требования к элементу файла обмена, не указанные ранее. Для сложных элементов указывается ссылка на таблицу, в которой описывается состав данного элемента. Для элементов, принимающих ограниченный перечень значений из классификатора (кодового словаря и тому подобного), указывается соответствующее наименование классификатора (кодового словаря и тому подобного) или приводится перечень возможных значений. Для классификатора (кодового словаря и тому подобного) может указываться ссылка на его местонахождение. Для элементов, использующих пользовательский тип данных, указывается наименование типового элемента.

Рисунок 1. Диаграмма структуры файла обмена

Таблица 4.1

Извещения о вводе сведений, указанных в налоговой декларации (расчете) (Файл)

Наименование элемента Сокращенное наименование (код) элемента Признак типа элемента Формат элемента Признак обязательности элемента Дополнительная информация
Идентификатор файла ИдФайл А T(1-250) О Содержит (повторяет) имя сформированного файла (без расширения)
Версия программы, с помощью которой сформирован файл ВерсПрог А T(1-40) О
Версия формата ВерсФорм А T(1-5) О Принимает значение: 5.04
Состав и структура документа Документ С О Состав элемента представлен в таблице 4.2

Таблица 4.2

Состав и структура документа (Документ)

Наименование элемента Сокращенное наименование (код) элемента Признак типа элемента Формат элемента Признак обязательности элемента Дополнительная информация
Код формы по КНД КНД А T(=7) ОК Типовой элемент <КНДТип>.
Принимает значение: 1166007
Сведения о получателе извещения (отправителе отчетности) СвПол С О Состав элемента представлен в таблице 4.3
Код налогового органа, подтверждающего ввод отчетности КодНоОтпр П T(=4) ОК Типовой элемент <СОНОТип>.
Значение выбирается в соответствии с классификатором "Система обозначений налоговых органов"
Сведения о налогоплательщике СвНП С О Состав элемента представлен в таблице 4.4
Общие сведения извещения о вводе СвИзвещВ С О Состав элемента представлен в таблице 4.5

Таблица 4.3

Сведения о получателе извещения (отправителе
отчетности) (СвПол)

Наименование элемента Сокращенное наименование (код) элемента Признак типа элемента Формат элемента Признак обязательности элемента Дополнительная информация
Отправитель отчетности - юридическое лицо | ОтпрЮЛ С О Типовой элемент <СвЮЛ>.
Состав элемента представлен в таблице 4.6
Отправитель отчетности - физическое лицо (в т.ч. индивидуальный предприниматель) ОтпрФЛ С О Типовой элемент <СвФЛ>.
Состав элемента представлен в таблице 4.7

Таблица 4.4

Сведения о налогоплательщике (СвНП)

Наименование элемента Сокращенное наименование (код) элемента Признак типа элемента Формат элемента Признак обязательности элемента Дополнительная информация
Налогоплательщик - юридическое лицо | НПЮЛ С О Типовой элемент <СвЮЛ>.
Состав элемента представлен в таблице 4.6
Налогоплательщик - физическое лицо, представившее отчетность (в т.ч. индивидуальный предприниматель) НПФЛ С О Типовой элемент <СвФЛ>.
Состав элемента представлен в таблице 4.7

Таблица 4.5

Общие сведения извещения о вводе (СвИзвещВ)

Наименование элемента Сокращенное наименование (код) элемента Признак типа элемента Формат элемента Признак обязательности элемента Дополнительная информация
Имя обработанного файла ИмяОбрабФайла А T(1-250) О Содержит (повторяет) исходное имя файла, полученного в составе транспортного контейнера.
Имя файла без расширения
Идентификатор обработанного файла ИдФайл А T(1-250) О Определяется из элемента "Идентификатор файла" поступившего на обработку файла. Имя файла без расширения
Идентификатор обработанного документа (обязателен для форматов версий 2, 3, 4) ИдДок А T(1-36) Н Обязателен для форматов версий 2, 3, 4
Код формы отчетности по КНД КНД А T(=7) ОК Типовой элемент <КНДТип>.
Код декларации (расчета) в соответствии с Классификатором налоговой документации
Наименование формы отчетности НаимОтч А T(1-500) О
Номер корректировки (0 - первичный, 1 - 999 - корректирующий) или вид документа НомКорр А T(1-3) О Вид документа (Номер корректировки) в зависимости от представленной налоговой декларации (расчета)
Код отчетного (налогового) периода Период А T(1-2) Н Не указывается для отчетности, не требующей указания отчетного (налогового) периода
Наименование налогового (отчетного) периода ПериодНаим А T(1-100) Н
Отчетный год ОтчетГод А О Типовой элемент <xs:gYear>.
Год в формате ГГГГ

Таблица 4.6

Сведения о юридическом лице (СвЮЛ)

Наименование элемента Сокращенное наименование (код) элемента Признак типа элемента Формат элемента Признак обязательности элемента Дополнительная информация
Наименование организации НаимОрг А T(1-1000) О
ИНН организации ИННЮЛ А T(=10) О Типовой элемент <ИННЮЛТип>
КПП КПП А T(=9) О Типовой элемент <КППТип>

Таблица 4.7

Сведения о физическом лице (СвФЛ)

Наименование элемента Сокращенное наименование (код) элемента Признак типа элемента Формат элемента Признак обязательности элемента Дополнительная информация
ИНН физического лица ИННФЛ А T(=12) Н Типовой элемент <ИННФЛТип>
Указывается при наличии в поступившем файле
Фамилия, имя, отчество физического лица ФИО С О Типовой элемент <ФИОТип>.
Состав элемента представлен в таблице 4.8

Таблица 4.8

Фамилия, имя, отчество физического лица (ФИОТип)

Наименование элемента Сокращенное наименование (код) элемента Признак типа элемента Формат элемента Признак обязательности элемента Дополнительная информация
Фамилия Фамилия А T(1-60) О
Имя Имя А T(1-60) О
Отчество Отчество А T(1-60) Н

ПРИЛОЖЕНИЕ 5. - Утратило силу. (в ред. Приказа ФНС РФ от 08.04.2019 N ММВ-7-6/179@)

Приложение N 6

ФОРМАТ ПРЕДСТАВЛЕНИЯ В ЭЛЕКТРОННОЙ ФОРМЕ СВЕДЕНИЙ УВЕДОМЛЕНИЯ ОБ ОТКАЗЕ В ПРИЕМЕ НАЛОГОВОЙ ДЕКЛАРАЦИИ (РАСЧЕТА), БУХГАЛТЕРСКОЙ (ФИНАНСОВОЙ) ОТЧЕТНОСТИ И (ИЛИ) О ТОМ, ЧТО РАСЧЕТ СЧИТАЕТСЯ НЕПРЕДСТАВЛЕННЫМ

(в ред. Приказа ФНС РФ от 24.12.2020 N ЕД-7-26/945@)

I. ОБЩИЕ СВЕДЕНИЯ

1. Настоящий формат описывает требования к XML файлам (далее - файлам обмена) передачи в электронной форме сведений уведомления об отказе в приеме налоговой декларации (расчета) и (или) о том, что расчет считается непредставленным.

2. Номер версии настоящего формата 5.06, часть XCVII.

II. ОПИСАНИЕ ФАЙЛА ОБМЕНА

3. Имя файла обмена должно иметь следующий вид:

R_T_A_K_O_GGGGMMDD_N, где:

R_Т - префикс файла обмена, где:

R принимает значение "UO" (принадлежность передаваемых сведений к уведомлению об отказе); T - принимает значение префикса <1> полученного файла без разделителя (для форматов версии 4.0, 5.0). В случае, когда в составе транспортного контейнера получен набор логически связанных документов (файлов), T принимает значение префикса основного <2> из полученных файлов;

<1> Префикс (в соответствии с приказом ФНС России от 18.07.2008 N ММ-3-6/321@) - элемент в имени файла, обозначающий принадлежность информации файла обмена к определенному виду (R) и типу (T).

<2> Принадлежность файла обмена к основному в составе транспортного контейнера определяется при описании документооборота по представлению рассматриваемых сведений. Так при получении в составе транспортного контейнера отчетности и доверенности к ней основным файлом считается отчетность и префикс файла извещения, например, для налоговой декларация по транспортному налогу принимает значение IV_NOTRAND.

A_K - идентификатор получателя информации, где: A - идентификатор получателя информации, K - идентификатор конечного получателя (получателя уведомления об отказе - участника информационного обмена, сформировавшего файл, в ответ на который сформировано уведомление об отказе <3>).

<3> Передача файла от отправителя к конечному получателю (K) может осуществляться в несколько этапов через другие (промежуточные) налоговые органы. Такие налоговые органы (осуществляющие передачу на промежуточных этапах) обозначаются идентификатором A. В случае передачи файла от отправителя к конечному получателю без промежуточных этапов (т.е. при отсутствии налоговых органов, осуществляющих передачу на промежуточных этапах) значения идентификаторов A и K совпадают.

Идентификатор A имеет вид:

- для организаций - девятнадцатиразрядный код (идентификационный номер налогоплательщика (далее - ИНН) и код причины постановки на учет (далее - КПП) организации);

- для физических лиц - двенадцатиразрядный код (ИНН физического лица, при наличии. При отсутствии ИНН - последовательность из двенадцати нулей);

- для налоговых органов - четырехразрядный код (код налогового органа в соответствии с классификатором "Система обозначения налоговых органов" (СОНО).

Идентификатор К имеет вид:

- для организаций - девятнадцатиразрядный код (ИНН и КПП организации);

- для физических лиц - двенадцатиразрядный код (ИНН физического лица, при наличии. При отсутствии ИНН - последовательность из двенадцати нулей);

O - идентификатор отправителя информации (уведомления об отказе) - четырехразрядный код налогового органа по СОНО;

GGGG - год формирования передаваемого файла, MM - месяц, DD - день;

N - идентификационный номер файла. (Длина - от 1 до 36 знаков. Идентификационный номер файла должен обеспечивать уникальность файла).

Расширение имени файла - xml. Расширение имени файла может указываться как строчными, так и прописными буквами.

Параметры первой строки файла обмена

Первая строка XML файла должна иметь следующий вид:

<?xml version ="1.0" encoding ="windows-1251"?>

Имя файла, содержащего схему файла обмена

Имя файла, содержащего XSD схему файла обмена, должно иметь следующий вид:

UO_OTCH_1_097_00_05_06_xx, где xx - номер версии схемы.

Расширение имени файла - xsd.

XML схема файла обмена приводится отдельным файлом.

4. Логическая модель файла обмена представлена в виде диаграммы структуры файла обмена на рисунке 1 настоящего формата. Элементами логической модели файла обмена являются элементы и атрибуты XML файла. Перечень структурных элементов логической модели файла обмена и сведения о них приведены в таблицах 4.1 - 4.18 настоящего формата.

Для каждого структурного элемента логической модели файла обмена приводятся следующие сведения:

наименование элемента. Приводится полное наименование элемента <4>;

<4> В строке таблицы могут быть описаны несколько элементов, наименования которых разделены символом "|". Такая форма записи применяется при наличии в файле обмена только одного элемента из описанных в этой строке.

сокращенное наименование (код) элемента. Приводится сокращенное наименование элемента. Синтаксис сокращенного наименования должен удовлетворять спецификации XML;

признак типа элемента. Может принимать следующие значения: "С" - сложный элемент логической модели (содержит вложенные элементы), "П" - простой элемент логической модели, реализованный в виде элемента XML файла, "А" - простой элемент логической модели, реализованный в виде атрибута элемента XML файла. Простой элемент логической модели не содержит вложенные элементы;

формат элемента. Формат элемента представляется следующими условными обозначениями: T - символьная строка; N - числовое значение (целое или дробное).

Формат символьной строки указывается в виде T(n-k) или T(=k), где: n - минимальное количество знаков, k - максимальное количество знаков, символ "-" - разделитель, символ "=" означает фиксированное количество знаков в строке. В случае, если минимальное количество знаков равно 0, формат имеет вид T(0-k). В случае, если максимальное количество знаков не ограничено, формат имеет вид T(n-).

Формат числового значения указывается в виде N(m.k), где: m - максимальное количество знаков в числе, включая знак (для отрицательного числа), целую и дробную часть числа без разделяющей десятичной точки, k - максимальное число знаков дробной части числа. Если число знаков дробной части числа равно 0 (то есть число целое), то формат числового значения имеет вид N(m).

Для простых элементов, являющихся базовыми в XML, например, элемент с типом "date", поле "Формат элемента" не заполняется. Для таких элементов в поле "Дополнительная информация" указывается тип базового элемента;

признак обязательности элемента определяет обязательность наличия элемента (совокупности наименования элемента и его значения) в файле обмена. Признак обязательности элемента может принимать следующие значения: "О" - наличие элемента в файле обмена обязательно; "Н" - наличие элемента в файле обмена необязательно, то есть элемент может отсутствовать. Если элемент принимает ограниченный перечень значений (по классификатору, кодовому словарю и тому подобному), то признак обязательности элемента дополняется символом "К". Например, "ОК". В случае, если количество реализаций элемента может быть более одной, то признак обязательности элемента дополняется символом "М". Например, "НМ" или "ОКМ".

К вышеперечисленным признакам обязательности элемента может добавляться значение "У" в случае описания в XML схеме условий, предъявляемых к элементу в файле обмена, описанных в графе "Дополнительная информация". Например, "НУ" или "ОКУ";

дополнительная информация содержит, при необходимости, требования к элементу файла обмена, не указанные ранее. Для сложных элементов указывается ссылка на таблицу, в которой описывается состав данного элемента. Для элементов, принимающих ограниченный перечень значений из классификатора (кодового словаря и тому подобного), указывается соответствующее наименование классификатора (кодового словаря и тому подобного) или приводится перечень возможных значений. Для классификатора (кодового словаря и тому подобного) может указываться ссылка на его местонахождение. Для элементов, использующих пользовательский тип данных, указывается наименование типового элемента.

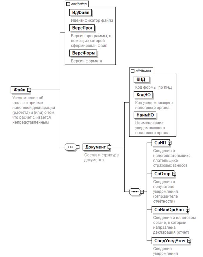
Рисунок 1. Диаграмма структуры файла обмена

Таблица 4.1

Уведомление об отказе в приеме налоговой декларации (расчета) и (или) о том, что расчет считается непредставленным (Файл)

Наименование элемента Сокращенное наименование (код) элемента Признак типа элемента Формат элемента Признак обязательности элемента Дополнительная информация
Идентификатор файла ИдФайл А T(1-255) ОУ Содержит (повторяет) имя сформированного отправителем файла без расширения
Версия программы, с помощью которой сформирован файл ВерсПрог А T(1-40) О  
Версия формата ВерсФорм А T(1-5) О Принимает значение: 5.06
Состав и структура документа Документ С   О Состав элемента представлен в таблице 4.2

Таблица 4.2

Состав и структура документа (Документ)

Наименование элемента Сокращенное наименование (код) элемента Признак типа элемента Формат элемента Признак обязательности элемента Дополнительная информация
Код формы по КНД КНД А T(=7) ОК Типовой элемент <КНДТип>.
Принимает значение: 1166006
Код уведомляющего налогового органа КодНО А T(=4) ОК Типовой элемент <СОНОТип>.
Принимает значения в соответствии с классификатором "Система обозначений налоговых органов"
Наименование уведомляющего налогового органа НаимНО А T(1-1000) О  
Сведения о налогоплательщике, плательщике страховых взносов СвНП С   О Состав элемента представлен в таблице 4.3
Сведения о получателе уведомления (отправителе отчетности) СвОтпр С   О Состав элемента представлен в таблице 4.6
Сведения о налоговом органе, в который направлена декларация (отчет) СвНалОргНап С   О Состав элемента представлен в таблице 4.9
Сведения уведомления СведУведУточ С   О Состав элемента представлен в таблице 4.10

Таблица 4.3

Сведения о налогоплательщике, плательщике страховых взносов (СвНП)

Наименование элемента Сокращенное наименование (код) элемента Признак типа элемента Формат элемента Признак обязательности элемента Дополнительная информация
Налогоплательщик, плательщик страховых взносов - юридическое лицо | НПЮЛ С   О Состав элемента представлен в таблице 4.4
Налогоплательщик, плательщик страховых взносов - физическое лицо (в том числе индивидуальный предприниматель) НПФЛ С   О Состав элемента представлен в таблице 4.5

Таблица 4.4

Налогоплательщик, плательщик страховых взносов - юридическое лицо (НПЮЛ)

Наименование элемента Сокращенное наименование (код) элемента Признак типа элемента Формат элемента Признак обязательности элемента Дополнительная информация
Наименование организации НаимОрг А T(1-1000) Н Элемент обязателен при возможности форматно-логического контроля
ИНН организации ИННЮЛ А T(=10) Н Типовой элемент <ИННЮЛТип>.
Элемент обязателен при возможности форматно-логического контроля
КПП КПП А T(=9) Н Типовой элемент <КППТип>.
Элемент обязателен при возможности форматно-логического контроля

Таблица 4.5

Налогоплательщик, плательщик страховых взносов - физическое лицо (в том числе индивидуальный предприниматель) (НПФЛ)

Наименование элемента Сокращенное наименование (код) элемента Признак типа элемента Формат элемента Признак обязательности элемента Дополнительная информация
ИНН физического лица ИННФЛ А T(=12) Н Типовой элемент <ИННФЛТип>.
Элемент указывается при наличии в поступившей декларации (расчете) и при возможности форматно-логического контроля
Фамилия, имя, отчество физического лица ФИО С   Н Типовой элемент <ФИОТип>.
Состав элемента представлен в таблице 4.18.
Элемент обязателен при возможности форматно-логического контроля

Таблица 4.6

Сведения о получателе уведомления (отправителе отчетности) (СвОтпр)

Наименование элемента Сокращенное наименование (код) элемента Признак типа элемента Формат элемента Признак обязательности элемента Дополнительная информация
Отправитель - юридическое лицо | ОтпрЮЛ С   О Состав элемента представлен в таблице 4.7
Отправитель физическое лицо (в том числе индивидуальный предприниматель) ОтпрФЛ С   О Состав элемента представлен в таблице 4.8

Таблица 4.7

Отправитель - юридическое лицо (ОтпрЮЛ)

Наименование элемента Сокращенное наименование (код) элемента Признак типа элемента Формат элемента Признак обязательности элемента Дополнительная информация
Наименование организации НаимОрг А T(1-1000) Н  
ИНН организации ИННЮЛ А T(=10) О Типовой элемент <ИННЮЛТип>
КПП КПП А T(=9) О Типовой элемент <КППТип>

Таблица 4.8

Отправитель физическое лицо (в том числе индивидуальный предприниматель) (ОтпрФЛ)

Наименование элемента Сокращенное наименование (код) элемента Признак типа элемента Формат элемента Признак обязательности элемента Дополнительная информация
ИНН физического лица ИННФЛ А T(=12) Н Типовой элемент <ИННФЛТип>.
Элемент указывается при наличии в поступившей декларации (расчете)
Фамилия, имя, отчество физического лица ФИО С   Н Типовой элемент <ФИОТип>.
Состав элемента представлен в таблице 4.18.
Элемент указывается при наличии в поступившей декларации (расчете) и при возможности форматно-логического контроля

Таблица 4.9

Сведения о налоговом органе, в который направлена декларация (отчет) (СвНалОргНап)

Наименование элемента Сокращенное наименование (код) элемента Признак типа элемента Формат элемента Признак обязательности элемента Дополнительная информация
Код налогового органа КодНО А T(=4) ОК Типовой элемент <СОНОТип>.
Принимает значения в соответствии с классификатором "Система обозначений налоговых органов"
Наименование налогового органа НаимНО А T(1-1000) О  

Таблица 4.10

Сведения уведомления (СведУведУточ)

Наименование элемента Сокращенное наименование (код) элемента Признак типа элемента Формат элемента Признак обязательности элемента Дополнительная информация
Общие сведения уведомления ОбщСвУвед С   О Состав элемента представлен в таблице 4.11.
Элемент предназначен для указания общих сведений по результатам обработки сведений, включенных в файл обмена
Перечень выявленных нарушений ПеречВыявНар С   ОМ Состав элемента представлен в таблице 4.12
Выявленные нарушения по файлам ВыявлНарФайл С   НМ Состав элемента представлен в таблице 4.13

Таблица 4.11

Общие сведения уведомления (ОбщСвУвед)

Наименование элемента Сокращенное наименование (код) элемента Признак типа элемента Формат элемента Признак обязательности элемента Дополнительная информация
Дата направления файла ДатаПредст А T(=10) О Типовой элемент <ДатаТип>.
Дата в формате ДД.ММ.ГГГГ
Время направления файла ВремПредст А T(=8) О Типовой элемент <ВремяТип>.
Время в формате ЧЧ.ММ.СС.
Время указывается в диапазоне 00.00.00 - 23.59.59
Дата поступления файла в налоговый орган ДатаПрием А T(=10) О Типовой элемент <ДатаТип>.
Дата в формате ДД.ММ.ГГГГ
Код формы отчетности по КНД КНД А T(=7) НК Типовой элемент <КНДТип>.
Код декларации (расчета) в соответствии с Классификатором налоговой документации (КНД).
Элемент обязателен при возможности форматного контроля элемента в полученном файле
Наименование формы отчетности НаимОтч А T(1-500) Н Элемент обязателен при возможности форматного контроля в полученном файле элемента КНД
Номер корректировки или вид документа НомКорр А T(1-3) Н Вид документа (Номер корректировки) в зависимости от представленной налоговой декларации (расчета).
Элемент обязателен при возможности форматного контроля элемента в полученном файле
Отчетный год ОтчетГод А   Н Типовой элемент <xs:gYear>.
Год в формате ГГГГ.
Элемент обязателен при возможности форматного контроля элемента в полученном файле
Код налогового, расчетного (отчетного) периода Период А T(1-2) НК Элемент обязателен при возможности форматного контроля элемента в полученном файле.
Не указывается для отчетности, не требующей указания отчетного (налогового) периода
Версия формата ВерсФорм А T(1-7) Н  
Название программного комплекса, осуществившего проверку отчетности ПрогрКомпл А T(1-80) О  
Дата формирования уведомления ДатаФормУвед А T(=10) О Типовой элемент <ДатаТип>.
Дата в формате ДД.ММ.ГГГГ
Имя обработанного файла ИмяОбрабФайла П T(1-255) ОМ Содержит (повторяет) исходное имя файла без расширения

Таблица 4.12

Перечень выявленных нарушений (ПеречВыявНар)

Наименование элемента Сокращенное наименование (код) элемента Признак типа элемента Формат элемента Признак обязательности элемента Дополнительная информация
Код ошибки КодОш П T(=10) ОК Принимает значения в соответствии с Классификатором ошибок форматно-логического контроля файлов налоговой и бухгалтерской отчетности (КОФО)
Сообщение об ошибке ТекстОш П T(0-) О Сведения представляются как раздел CDATA. Текстовая строка, представленная в соответствии с рекомендациями XML 1.0

Таблица 4.13

Выявленные нарушения по файлам (ВыявлНарФайл)

Наименование элемента Сокращенное наименование (код) элемента Признак типа элемента Формат элемента Признак обязательности элемента Дополнительная информация
Имя файла, в котором выявлены нарушения ИмяОбрабФайла П T(1-255) О Имя файла, в котором обнаружены ошибки (имя файла без расширения).
Файл из состава сведений, включенных в транспортный контейнер
Перечень выявленных нарушений ПеречВыявНар С   ОМ Состав элемента представлен в таблице 4.14
Сведения при идентификации физических лиц СвИдФЛ С   НМ Состав элемента представлен в таблице 4.15
Сведения о доходах и суммах налога физического лица СвДохНалФЛ С   НМ Состав элемента представлен в таблице 4.16

Таблица 4.14

Перечень выявленных нарушений (ПеречВыявНар)

Наименование элемента Сокращенное наименование (код) элемента Признак типа элемента Формат элемента Признак обязательности элемента Дополнительная информация
Код ошибки КодОш П T(=10) ОК Принимает значения в соответствии с Классификатором ошибок форматно-логического контроля файлов налоговой и бухгалтерской отчетности (КОФО)
Сообщение об ошибке ТекстОш П T(0-) О Сведения представляются как раздел CDATA. Текстовая строка, представленная в соответствии с рекомендациями XML 1.0
Дополнительные сведения по ошибке ИдОш П T(0-) Н Сведения представляются как раздел CDATA. Текстовая строка, представленная в соответствии с рекомендациями XML 1.0

Таблица 4.15

Сведения при идентификации физических лиц (СвИдФЛ)

Наименование элемента Сокращенное наименование (код) элемента Признак типа элемента Формат элемента Признак обязательности элемента Дополнительная информация
Значения по данным налогоплательщика, плательщика страховых взносов ДанИдФЛ_НП С   О Типовой элемент <ДанИдФЛТип>.
Состав элемента представлен в таблице 4.17

Таблица 4.16

Сведения о доходах и суммах налога физического лица (СвДохНалФЛ)

Наименование элемента Сокращенное наименование (код) элемента Признак типа элемента Формат элемента Признак обязательности элемента Дополнительная информация
Номер справки НомСпр А T(1-10) О  
Номер корректировки сведений НомКор А T(=2) О Принимает значение:
00 - первичная Справка,
01 - 98 - номер уточнения (корректировки) Справки,
99 - при представлении аннулирующей Справки
Краткое наименование ошибочного элемента КодРекв А T(3-) О  
Фамилия, имя, отчество физического лица ФИО С   О Типовой элемент <ФИОТип>.
Состав элемента представлен в таблице 4.18
Описание ошибки ОпОш П T(0-) ОМ Сведения представляются как раздел CDATA.
Текстовая строка, представленная в соответствии с рекомендациями XML 1.0

Таблица 4.17

Данные об идентификации физического лица (ДанИдФЛТип)

Наименование элемента Сокращенное наименование (код) элемента Признак типа элемента Формат элемента Признак обязательности элемента Дополнительная информация
СНИЛС СНИЛС А T(=14) О Типовой элемент <СНИЛСТип>.
Значение заполняется по формату:
XXX-XXX-XXX-XX
или
XXX-XXX-XXX XX
ИНН физического лица ИННФЛ А T(=12) Н Типовой элемент <ИННФЛТип>.
Элемент указывается при наличии в поступившей декларации (расчете)
Фамилия, имя, отчество физического лица ФИО С   О Типовой элемент <ФИОТип>.
Состав элемента представлен в таблице 4.18
Значение ошибочного элемента ЗначОшЭл П T(0-) ОМ Сведения представляются как раздел CDATA.
Текстовая строка, представленная в соответствии с рекомендациями XML 1.0

Таблица 4.18

Фамилия, имя, отчество (ФИОТип)

Наименование элемента Сокращенное наименование (код) элемента Признак типа элемента Формат элемента Признак обязательности элемента Дополнительная информация
Фамилия Фамилия А T(1-60) О  
Имя Имя А T(1-60) О  
Отчество Отчество А T(1-60) Н  

Приложение N 7

ФОРМАТ ПРЕДСТАВЛЕНИЯ СВЕДЕНИЙ КВИТАНЦИИ О ПРИЕМЕ НАЛОГОВОЙ ДЕКЛАРАЦИИ (РАСЧЕТА), БУХГАЛТЕРСКОЙ (ФИНАНСОВОЙ) ОТЧЕТНОСТИ В ЭЛЕКТРОННОЙ ФОРМЕ

(в ред. Приказа ФНС РФ от 08.04.2019 N ММВ-7-6/179@)

I. ОБЩИЕ СВЕДЕНИЯ

1. Настоящий формат описывает требования к XML файлам (далее - файлам обмена) передачи в электронной форме сведений квитанции о приеме налоговой декларации (расчета) в налоговые органы.

2. Номер версии настоящего формата 5.04, часть XCV.

II. ОПИСАНИЕ ФАЙЛА ОБМЕНА

3. Имя файла обмена должно иметь следующий вид:

R_Т_A_K_О_GGGGMMDD_N, где:

R_Т - префикс файла обмена, где:

R принимает значение "KV" (принадлежность передаваемых сведений к квитанции о приеме отчетности); Т - принимает значение префикса <1> полученного файла без разделителя (для форматов версии 4.0, 5.0). В случае, когда в составе транспортного контейнера получен набор логически связанных документов (файлов), T принимает значение префикса основного <2> из полученных файлов;

<1> Префикс (в соответствии с приказом ФНС России от 18.07.2008 ММ-3-6/321@) - элемент в имени файла, обозначающий принадлежность информации файла обмена к определенному виду (R) и типу (T).

<2> Принадлежность файла обмена к основному в составе транспортного контейнера определяется при описании документооборота по представлению рассматриваемых сведений. Так при получении в составе транспортного контейнера отчетности и доверенности к ней основным файлом считается отчетность и префикс файла извещения, например, для налоговой декларация по транспортному налогу принимает значение IV_NOTRAND.

A_K - идентификатор получателя информации, где: А - идентификатор получателя информации, K - идентификатор конечного получателя (получателя квитанции о приеме- участника информационного обмена, сформировавшего файл, в ответ на который сформирована квитанция о приеме <3>).

<3> Передача файла от отправителя к конечному получателю (К) может осуществляться в несколько этапов через другие (промежуточные) налоговые органы. Такие налоговые органы (осуществляющие передачу на промежуточных этапах) обозначаются идентификатором А. В случае передачи файла от отправителя к конечному получателю без промежуточных этапов (т.е. при отсутствии налоговых органов, осуществляющих передачу на промежуточных этапах) значения идентификаторов А и К совпадают.

Идентификатор А имеет вид:

для организаций - девятнадцатиразрядный код (идентификационный номер налогоплательщика (далее - ИНН) и код причины постановки на учет (далее - КПП) организации (обособленного подразделения);

для физических лиц - двенадцатиразрядный код (ИНН физического лица, при наличии. При отсутствии ИНН - последовательность из двенадцати нулей);

для налоговых органов - четырехразрядный код (код налогового органа в соответствии с классификатором "Система обозначения налоговых органов" (СОНО);

Идентификатор К имеет вид:

для организаций - девятнадцатиразрядный код (идентификационный номер налогоплательщика (далее - ИНН) и код причины постановки на учет (далее - КПП) организации (обособленного подразделения);

для физических лиц - двенадцатиразрядный код (ИНН физического лица, при наличии. При отсутствии ИНН - последовательность из двенадцати нулей);

О - идентификатор отправителя информации (квитанции о приеме) - четырехразрядный код налогового органа по СОНО;

GGGG - год формирования передаваемого файла, MM - месяц, DD - день;

N - идентификационный номер файла. (Длина - от 1 до 36 знаков. Идентификационный номер файла должен обеспечивать уникальность файла).

Расширение имени файла - xml. Расширение имени файла может указываться как строчными, так и прописными буквами.

Параметры первой строки файла обмена

Первая строка XML файла должна иметь следующий вид:

<?xml version ="1.0" encoding ="windows-1251"?>

Имя файла, содержащего схему файла обмена

Имя файла, содержащего XSD схему файла обмена, должно иметь следующий вид:

KV_OTCH_1_095_00_05_04_xx, где хх - номер версии схемы.

Расширение имени файла - xsd.

XML схема файла обмена приводится отдельным файлом.

4. Логическая модель файла обмена представлена в виде диаграммы структуры файла обмена на рисунке 1 настоящего формата. Элементами логической модели файла обмена являются элементы и атрибуты XML файла. Перечень структурных элементов логической модели файла обмена и сведения о них приведены в таблицах 4.1 - 4.11 настоящего формата.

Для каждого структурного элемента логической модели файла обмена приводятся следующие сведения:

наименование элемента. Приводится полное наименование элемента <4>,

<4> В строке таблицы могут быть описаны несколько элементов, наименования которых разделены символом "|". Такая форма записи применяется в случае возможного наличия в файле обмена только одного элемента из описанных в этой строке.

сокращенное наименование (код) элемента. Приводится сокращенное наименование элемента. Синтаксис сокращенного наименования должен удовлетворять спецификации XML;

признак типа элемента. Может принимать следующие значения: "С" - сложный элемент логической модели (содержит вложенные элементы), "П" - простой элемент логической модели, реализованный в виде элемента XML файла, "А" - простой элемент логической модели, реализованный в виде атрибута элемента XML файла. Простой элемент логической модели не содержит вложенные элементы;

формат элемента. Формат элемента представляется следующими условными обозначениями: Т - символьная строка; N - числовое значение (целое или дробное).

Формат символьной строки указывается в виде Т(n-к) или T(=к), где: n - минимальное количество знаков, к - максимальное количество знаков, символ "-" - разделитель, символ "=" означает фиксированное количество знаков в строке. В случае, если минимальное количество знаков равно 0, формат имеет вид Т(0-к). В случае, если максимальное количество знаков неограничено, формат имеет вид Т(n-).

Формат числового значения указывается в виде N(m.к), где: m - максимальное количество знаков в числе, включая знак (для отрицательного числа), целую и дробную часть числа без разделяющей десятичной точки, k - максимальное число знаков дробной части числа. Если число знаков дробной части числа равно 0 (то есть число целое), то формат числового значения имеет вид N(m).

Для простых элементов, являющихся базовыми в XML (определенными в сети интернет по электронному адресу: http://www.w3.org/TR/xmlschema-0), например, элемент с типом "date", поле "Формат элемента" не заполняется. Для таких элементов в поле "Дополнительная информация" указывается тип базового элемента;

признак обязательности элемента определяет обязательность присутствия элемента (совокупности наименования элемента и его значения) в файле обмена. Признак обязательности элемента может принимать следующие значения: "О" - наличие элемента в файле обмена обязательно; "Н" - присутствие элемента в файле обмена необязательно, то есть элемент может отсутствовать. Если элемент принимает ограниченный перечень значений (по классификатору, кодовому словарю и тому подобному), то признак обязательности элемента дополняется символом "К". Например, "ОК". В случае, если количество реализаций элемента может быть более одной, то признак обязательности элемента дополняется символом "М". Например, "НМ", "ОКМ".

К вышеперечисленным признакам обязательности элемента может добавляться значение "У" в случае описания в XML схеме условий, предъявляемых к элементу в файле обмена, описанных в графе "Дополнительная информация". Например, "НУ", "ОКУ";

дополнительная информация содержит, при необходимости, требования к элементу файла обмена, не указанные ранее. Для сложных элементов указывается ссылка на таблицу, в которой описывается состав данного элемента. Для элементов, принимающих ограниченный перечень значений из классификатора (кодового словаря и тому подобного), указывается соответствующее наименование классификатора (кодового словаря и тому подобного) или приводится перечень возможных значений. Для классификатора (кодового словаря и тому подобного) может указываться ссылка на его местонахождение. Для элементов, использующих пользовательский тип данных, указывается наименование типового элемента.

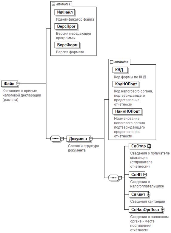
Рисунок 1. Диаграмма структуры файла обмена

Таблица 4.1

Квитанция о приеме налоговой декларации (расчета) (Файл)

Наименование элемента Сокращенное наименование (код) элемента Признак типа элемента Формат элемента Признак обязательности элемента Дополнительная информация
Идентификатор файла ИдФайл A T(1-150) О Содержит (повторяет) имя сформированного отправителем файла без расширения
Версия передающей программы ВерсПрог A T(1-40) О  
Версия формата ВерсФорм A T(1-5) О Принимает значение: 5.04
Состав и структура документа Документ С   О Состав элемента представлен в табл. 4.2

Таблица 4.2

Состав и структура документа (Документ)

Наименование элемента Сокращенное наименование (код) элемента Признак типа элемента Формат элемента Признак обязательности элемента Дополнительная информация
Код формы по КНД КНД A T(=7) ОК Типовой элемент <КНДТип>.
Принимает значение: 1166002
Код налогового органа, подтверждающего представление отчетности КодНОПодт A T(=4) ОК Типовой элемент <СОНОТип>.
Принимает значение в соответствии с классификатором "Система обозначений налоговых органов"
Наименование налогового органа подтверждающего представление отчетности НаимНОПодт A T(1-1000) О  
Сведения о получателе квитанции (отправителе отчетности) СвОтпр С   О Состав элемента представлен в табл. 4.3
Сведения о налогоплательщике СвНП С   О Состав элемента представлен в табл. 4.6
Сведения квитанции СвКвит С   О Состав элемента представлен в табл. 4.9
Сведения о налоговом органе - месте поступления отчетности СвНалОргПост С   О Состав элемента представлен в табл. 4.10

Таблица 4.3

Сведения о получателе квитанции (отправителе отчетности) (СвОтпр)

Наименование элемента Сокращенное наименование (код) элемента Признак типа элемента Формат элемента Признак обязательности элемента Дополнительная информация
Отправитель - юридическое лицо | ОтпрЮЛ С   О Состав элемента представлен в табл. 4.4
Отправитель - физическое лицо, представившее отчетность (в том числе индивидуальный предприниматель) ОтпрФЛ С   О Состав элемента представлен в табл. 4.5

Таблица 4.4

Отправитель - юридическое лицо (ОтпрЮЛ)

Наименование элемента Сокращенное наименование (код) элемента Признак типа элемента Формат элемента Признак обязательности элемента Дополнительная информация
Наименование организации НаимОрг A T(1-1000) О  
ИНН организации ИННЮЛ A T(=10) О Типовой элемент <ИННЮЛТип>
КПП КПП A T(=9) О Типовой элемент <КППТип>

Таблица 4.5

Отправитель - физическое лицо, представившее отчетность (в том числе индивидуальный предприниматель) (ОтпрФЛ)

Наименование элемента Сокращенное наименование (код) элемента Признак типа элемента Формат элемента Признак обязательности элемента Дополнительная информация
ИНН физического лица ИННФЛ A T(=12) Н Типовой элемент <ИННФЛТип>.
Указывается при наличии в полученном файле
Фамилия, имя, отчество физического лица ФИО С   О Типовой элемент <ФИОТип>.
Состав элемента представлен в табл. 4.11

Таблица 4.6

Сведения о налогоплательщике (СвНП)

Наименование элемента Сокращенное наименование (код) элемента Признак типа элемента Формат элемента Признак обязательности элемента Дополнительная информация
Налогоплательщик - юридическое лицо | НПЮЛ С   О Состав элемента представлен в табл. 4.7
Налогоплательщик - физическое лицо, представившее отчетность (в том числе индивидуальный предприниматель) НПФЛ С   О Состав элемента представлен в табл. 4.8

Таблица 4.7

Налогоплательщик - юридическое лицо (НПЮЛ)

Наименование элемента Сокращенное наименование (код) элемента Признак типа элемента Формат элемента Признак обязательности элемента Дополнительная информация
Наименование организации НаимОрг A T(1-1000) О  
ИНН организации ИННЮЛ A T(=10) О Типовой элемент <ИННЮЛТип>
КПП КПП A T(=9) О Типовой элемент <КППТип>

Таблица 4.8

Налогоплательщик - физическое лицо, представившее отчетность (в том числе индивидуальный предприниматель) (НПФЛ)

Наименование элемента Сокращенное наименование (код) элемента Признак типа элемента Формат элемента Признак обязательности элемента Дополнительная информация
ИНН физического лица ИННФЛ A T(=12) Н Типовой элемент <ИННФЛТип>.
Элемент обязателен при наличии ИНН у физического лица
Фамилия, имя, отчество физического лица ФИО С   О Типовой элемент <ФИОТип>.
Состав элемента представлен в табл. 4.11

Таблица 4.9

Сведения квитанции (СвКвит)

Наименование элемента Сокращенное наименование (код) элемента Признак типа элемента Формат элемента Признак обязательности элемента Дополнительная информация
Имя обработанного файла ИмяОбрабФайла П T(1-150) ОМ Содержит (повторяет) исходное имя файла без расширения
Дата представления налоговой декларации (расчета) ДатаПредст A T(=10) О Типовой элемент <ДатаТип>. Дата в формате ДД.ММ.ГГГГ
Время представления налоговой декларации (расчета) ВремПредст A T(=8) О Типовой элемент <ВремяТип>.
Время в формате ЧЧ.ММ.СС.
Время указывается в диапазоне
00.00.00 - 23.59.59
Код формы отчетности по КНД КНД A T(=7) ОК Типовой элемент <КНДТип>.
Код декларации (расчета) в соответствии с Классификатором налоговой документации
Наименование формы отчетности НаимОтч A T(1-500) О  
Вид документа (Номер корректировки (0 - первичный, 1-999 - корректирующий)) НомКорр A T(1-3) О Вид документа (Номер корректировки) в зависимости от представленной налоговой декларации (расчета)
Код отчетного (налогового) периода Период A T(1-2) Н Не указывается для отчетности, не требующей указания отчетного (налогового) периода
Наименование налогового (отчетного) периода ПериодНаим A T(1-100) Н Не указывается для отчетности, не требующей указания отчетного (налогового) периода
Отчетный год ОтчетГод A   О Типовой элемент <xs:gYear>.
Год в формате ГГГГ
Дата поступления налоговой декларации (расчета) ДатаПост A T(=10) О Типовой элемент <ДатаТип>. Дата в формате ДД.ММ.ГГГГ
Дата принятия декларации (расчета) налоговым органом ДатаПрин A T(=10) О Типовой элемент <ДатаТип>. Дата в формате ДД.ММ.ГГГГ
Регистрационный номер отчетности в налоговом органе РегНом A T(1-50) О  
Название программного комплекса, осуществившего проверку отчетности ПрогрКомпл A T(1-80) О  

Таблица 4.10

Сведения о налоговом органе - месте поступления отчетности (СвНалОргПост)

Наименование элемента Сокращенное наименование (код) элемента Признак типа элемента Формат элемента Признак обязательности элемента Дополнительная информация
Код налогового органа КодНО A T(=4) ОК Типовой элемент <СОНОТип>.
Принимает значение в соответствии с классификатором "Система обозначений налоговых органов"
Наименование налогового органа НаимНО A T(1-1000) О  

Таблица 4.11

Фамилия, имя, отчество (ФИОТип)

Наименование элемента Сокращенное наименование (код) элемента Признак типа элемента Формат элемента Признак обязательности элемента Дополнительная информация
Фамилия Фамилия A T(1-60) О  
Имя Имя A T(1-60) О  
Отчество Отчество A T(1-60) Н Элемент обязателен при наличии