Система проектной документации для строительства. Правила выполнения рабочей документации автоматизации технологических процессов. ГОСТ 21.408-2013

(утв. Приказом Росстандарта от 17.12.2013 N 2293-СТ)
Редакция от 17.12.2013 — Действует с 01.11.2014

Данный документ не поддерживается в сервисе Норматив.


Данный документ приведен с учетом Поправки, опубликованной в "ИУС", N 3, 2015; Поправки, опубликованной в "ИУС", N 2, 2016.


МЕЖГОСУДАРСТВЕННЫЙ СТАНДАРТ

СИСТЕМА ПРОЕКТНОЙ ДОКУМЕНТАЦИИ ДЛЯ СТРОИТЕЛЬСТВА

ПРАВИЛА ВЫПОЛНЕНИЯ РАБОЧЕЙ ДОКУМЕНТАЦИИ АВТОМАТИЗАЦИИ ТЕХНОЛОГИЧЕСКИХ ПРОЦЕССОВ

System of design documents for construction. Rules of industrial process automation working documentation execution

ГОСТ 21.408-2013

Дата введения
1 ноября 2014 года

Предисловие

Цели, основные принципы и основной порядок работ по межгосударственной стандартизации установлены ГОСТ 1.0-92 "Межгосударственная система стандартизации. Основные положения", и ГОСТ 1.2-2009 "Межгосударственная система стандартизации. Стандарты межгосударственные, правила и рекомендации по межгосударственной стандартизации. Правила разработки, принятия, применения, обновления и отмены".

Сведения о стандарте

1. Разработан Открытым акционерным обществом - Ассоциация "Монтажавтоматика".

2. Внесен Техническим комитетом по стандартизации ТК 465 "Строительство".

3. Принят Межгосударственным советом по стандартизации, метрологии и сертификации (Протокол от 14 ноября 2013 г. N 44).

За принятие проголосовали:

Краткое наименование страны по МК (ИСО 3166) 004-97Код страны по МК (ИСО 3166) 004-97Сокращенное наименование национального органа по стандартизации
АзербайджанAZАзстандарт
АрменияAMМинэкономики Республики Армения
БеларусьBYГосстандарт Республики Беларусь
КазахстанKZГосстандарт Республики Казахстан
МолдоваMDМолдова-Стандарт
РоссияRUРосстандарт
ТаджикистанTJТаджикстандарт
УзбекистанUZУзстандарт

4. Приказом Федерального агентства по техническому регулированию и метрологии от 17 декабря 2013 г. N 2293-ст межгосударственный стандарт ГОСТ 21.408-2013 введен в действие в качестве национального стандарта Российской Федерации с 1 ноября 2014 г.

5. Взамен ГОСТ 21.408-93.

Информация об изменениях к настоящему стандарту публикуется в ежегодном информационном указателе "Национальные стандарты", а текст изменений и поправок - в ежемесячном информационном указателе "Национальные стандарты". В случае пересмотра (замены) или отмены настоящего стандарта соответствующее уведомление будет опубликовано в ежемесячном информационном указателе "Национальные стандарты". Соответствующая информация, уведомление и тексты размещаются также в информационной системе общего пользования - на официальном сайте Федерального агентства по техническому регулированию и метрологии в сети Интернет.

1. Область применения

Настоящий стандарт устанавливает состав и правила оформления рабочей документации систем автоматизации технологических процессов и инженерных систем, зданий и сооружений (далее - системы автоматизации) проектируемых объектов строительства различного назначения.

Требования настоящего стандарта распространяются на рабочую документацию технического обеспечения АСУ ТП, разрабатываемую по ГОСТ 34.201.

2. Нормативные ссылки

В настоящем стандарте использованы ссылки на следующие межгосударственные стандарты:

ГОСТ 2.701-2008. Единая система конструкторской документации. Схемы. Виды и типы. Общие требования к выполнению

ГОСТ 2.702-2011. Единая система конструкторской документации. Правила выполнения электрических схем

ГОСТ 2.710-81. Единая система конструкторской документации. Обозначения буквенно-цифровые в электрических схемах

ГОСТ 2.721-74. Единая система конструкторской документации. Обозначения условные графические в схемах. Обозначения общего применения

ГОСТ 2.722-68. Единая система конструкторской документации. Обозначения условные графические в схемах. Машины электрические

ГОСТ 2.732-68. Единая система конструкторской документации. Обозначения условные графические в схемах. Источники света

ГОСТ 2.741-68. Единая система конструкторской документации. Обозначения условные графические в схемах. Приборы акустические

ГОСТ 2.780-96. Единая система конструкторской документации. Обозначения условные графические. Кондиционеры рабочей среды, емкости гидравлические и пневматические

ГОСТ 2.781-96. Единая система конструкторской документации. Обозначения условные графические в схемах. Аппараты гидравлические и пневматические

ГОСТ 2.782-96. Единая система конструкторской документации. Обозначения условные графические. Машины гидравлические и пневматические

ГОСТ 2.784-96. Единая система конструкторской документации. Обозначения условные графические. Элементы трубопроводов

ГОСТ 2.785-70. Единая система конструкторской документации. Обозначения условные графические. Арматура трубопроводная

ГОСТ 2.788-74. Единая система конструкторской документации. Обозначения условные графические. Аппараты выпарные

ГОСТ 2.789-74. Единая система конструкторской документации. Обозначения условные графические. Аппараты теплообменные

ГОСТ 2.790-74. Единая система конструкторской документации. Обозначения условные графические. Аппараты колонные

ГОСТ 2.791-74. Единая система конструкторской документации. Обозначения условные графические. Отстойники и фильтры

ГОСТ 2.792-74. Единая система конструкторской документации. Обозначения условные графические. Аппараты сушильные

ГОСТ 2.793-79. Единая система конструкторской документации. Обозначения условные графические. Элементы и устройства машин и аппаратов химических производств. Общие обозначения

ГОСТ 2.794-79. Единая система конструкторской документации. Обозначения условные графические. Устройства питающие и дозирующие

ГОСТ 2.795-80. Единая система конструкторской документации. Обозначения условные графические. Центрифуги

ГОСТ 8.417-2002. Государственная система обеспечения единства измерений. Единицы величин

ГОСТ 8.586.5-2005. Межгосударственный стандарт. Государственная система обеспечения единства измерений. Измерение расхода и количества жидкостей и газов с помощью стандартных сужающих устройств. Часть 5. Методика выполнения измерений

ГОСТ 21.101-97 <*>. Система проектной документации для строительства. Основные требования к проектной и рабочей документации

<*> На территории Российской Федерации действует ГОСТ Р 21.1101-2013.

ГОСТ Р 21.1101-2013 отменен. Взамен него с 01.01.2021 введен в действие ГОСТ Р 21.101-2020.

ГОСТ 21.110-2013. Система проектной документации для строительства. Спецификация оборудования, изделий и материалов

ГОСТ 21.114-95. Система проектной документации для строительства. Правила выполнения эскизных чертежей общих видов нетиповых изделий

ГОСТ 21.208-2013. Система проектной документации для строительства. Автоматизация технологических процессов. Обозначения условные приборов и средств автоматизации в схемах

ГОСТ 21.401-88. Система проектной документации для строительства. Технология производства. Основные требования к рабочим чертежам

ГОСТ 21.614-88. Система проектной документации для строительства. Изображения условные графические электрооборудования и проводок на планах

ГОСТ 24.302-80. Система технической документации на АСУ. Общие требования к выполнению схем

ГОСТ 34.201-89. Информационная технология. Комплекс стандартов на автоматизированные системы. Виды, комплектность и обозначение документов при создании автоматизированных систем.

Примечание. При пользовании настоящим стандартом целесообразно проверить действие ссылочных стандартов в информационной системе общего пользования - на официальном сайте Федерального агентства по техническому регулированию и метрологии в сети Интернет или по ежегодному информационному указателю "Национальные стандарты", который опубликован по состоянию на 1 января текущего года, и по выпускам ежемесячного информационного указателя "Национальные стандарты" за текущий год. Если ссылочный стандарт заменен (изменен), то при пользовании настоящим стандартом следует руководствоваться заменяющим (измененным) стандартом. Если ссылочный стандарт отменен без замены, то положение, в котором дана ссылка на него, применяется в части, не затрагивающей эту ссылку.

3. Термины, определения и сокращения

3.1. В настоящем стандарте применены следующие термины с соответствующими определениями и сокращениями:

3.1.1. Автоматизированная система управления технологическим процессом; АСУ ТП: комплекс программных и технических средств, предназначенный для автоматизации управления технологическим оборудованием на предприятиях.

3.1.2. Закладная конструкция: деталь или сборочная единица, неразъемно встраиваемая в строительные конструкции (швеллер, уголок, гильза, патрубок, плита с гильзами, короба с песочным затвором, подвесные потолочные конструкции и т.п.), в оборудование или коммуникации (бобышки, гильзы, штуцеры, карманы, расширители, фланцевые соединения, ответные фланцы, переходные патрубки и т.п.).

3.1.3. Контур контроля, регулирования и управления: совокупность отдельных функционально связанных технических средств автоматизации, выполняющих определенную задачу по контролю, регулированию, сигнализации, управлению и т.п.

3.1.4. Отборное устройство: устройство (закладная конструкция), установленное на технологическом оборудовании или трубопроводе и предназначенное для подвода контролируемой среды к приборам или измерительным преобразователям или для установки приборов и преобразователей.

3.1.5. Распределенная система управления; РСУ: система управления технологическим процессом, характеризующаяся построением распределенной системы ввода-вывода и децентрализацией обработки данных.

3.1.6. Система противоаварийной автоматической защиты; ПАЗ: система управления технологическим процессом, которая в случае выхода процесса за безопасные рамки выполняет комплекс мер по защите оборудования и персонала.

3.1.7. Трубная проводка: совокупность труб (трубных кабелей), соединений, присоединений, защитных устройств и арматуры.

3.1.8. Технические средства автоматизации: к техническим средствам автоматизации относят приборы, регуляторы, функциональные блоки, исполнительные механизмы, регулирующие органы (далее - приборы), а также электроаппараты, щиты, пульты, комплексы и др. средства автоматизации.

4. Общие положения

4.1. Рабочую документацию систем автоматизации выполняют в соответствии с требованиями настоящего стандарта, ГОСТ 21.101 и других взаимосвязанных стандартов Системы проектной документации для строительства (СПДС) и Единой системы конструкторской документации (ЕСКД).

4.2. В состав рабочей документации систем автоматизации включают:

- рабочие чертежи, предназначенные для производства работ по монтажу технических средств автоматизации (основной комплект рабочих чертежей систем автоматизации). Марки основных комплектов рабочих чертежей приведены в Приложении А;

- прилагаемые документы, в том числе:

- опросные листы на приборы и карты заказа на электроаппараты, заполняемые по формам и указаниям производителей или поставщиков. Опросные листы, карты заказа передаются заказчику по ведомости отдельно от остальной рабочей документации систем автоматизации (СА);

- спецификацию оборудования, изделий и материалов;

- эскизные чертежи общих видов нетиповых средств автоматизации;

- локальную смету.

4.3. На чертежах элементы систем автоматизации изображают в соответствии с ГОСТ 21.208, технологическое оборудование, коммуникации и строительные конструкции изображают упрощенно - сплошной тонкой линией.

5. Основной комплект рабочих чертежей систем автоматизации

5.1. Состав основного комплекта рабочих чертежей систем автоматизации

5.1.1. В состав основного комплекта рабочих чертежей систем автоматизации марки А... (далее - основной комплект) в общем случае включают:

- общие данные по рабочим чертежам;

- схемы автоматизации;

- принципиальные (электрические, пневматические) схемы;

- схемы (таблицы) соединений и подключения внешних проводок;

- чертежи расположения оборудования и внешних проводок;

- чертежи установок средств автоматизации.

5.1.2. Состав разрабатываемых документов и их комплектность на систему АСУ ТП и ее части должен быть определен в техническом задании на создание автоматизированной системы (подсистемы).

5.1.3. Объекты управления (отделения, системы, установки, агрегаты, аппараты) и относящиеся к ним средства автоматизации, не связанные между собой и имеющие одинаковое оснащение СА, изображают на схемах и планах расположения один раз, поясняя текстовыми указаниями.

5.1.4. Основной комплект допускается оформлять самостоятельными документами с присвоением им базового обозначения, марки основного комплекта и добавлением (через точку) порядкового номера документа (арабскими цифрами).

Допускается присваивать обозначения документам, входящим в состав комплекта, в соответствии с системой кодирования, принятой в организации.

Пример - ХХХХ-ХХ-АТХ1.1; ХХХХ-ХХ-АТХ1.2 и т.д.

5.1.5. Для объектов с небольшим объемом монтажных работ по автоматизации допускается объединять рабочие чертежи автоматизации различных технологических процессов и инженерных систем в один основной комплект. Объединенному основному комплекту присваивают марку АК.

5.1.6. В случае применения приборов с радиоизотопными методами измерения рабочие чертежи для их монтажа выделяют в самостоятельный основной комплект.

5.1.7. Виды, комплектность и обозначение документов при создании автоматизированных систем - в соответствии с ГОСТ 34.201.

5.2. Общие данные по рабочим чертежам

5.2.1. Общие данные по рабочим чертежам (далее - общие данные) выполняют по ГОСТ 21.101. При этом ведомость спецификаций не составляют.

5.2.2. Дополнительно к указанным в ГОСТ 21.101 данным включают:

- таблицу исходных данных и результатов расчетов сужающих устройств (не поставляемых промышленностью) по форме 1 <*>;

<*> Если сужающие устройства являются составной частью систем автоматизации, поставляемых комплектно с оборудованием, указанную таблицу не выполняют.

Форма 1

Исходные данные и результаты расчетов сужающих устройств

Окончание формы 1

- таблицу исходных данных и результатов расчетов регулирующих органов по форме 2 <*>;

<*> Если регулирующие органы являются составной частью систем автоматизации, поставляемых комплектно с оборудованием, указанную таблицу не выполняют.

Форма 2

Исходные данные и результаты расчетов регулирующих органов

Окончание формы 2

- перечень закладных конструкций, первичных приборов (размещаемых на технологическом, санитарно-техническом и другом оборудовании и коммуникациях) по форме 3. В перечень закладных конструкций, первичных приборов и средств автоматизации включают:

- закладные конструкции, предназначенные для установки приборов измерения температуры, отборных устройств давления, уровня, состава и качества вещества;

- первичные приборы (объемные и скоростные счетчики, сужающие устройства, ротаметры, датчики расходомеров и концентратомеров);

- поплавковые и буйковые датчики уровнемеров и сигнализаторов уровня;

- регулирующие клапаны;

Форма 3

Перечень закладных конструкций, первичных приборов

Окончание формы 3

Примечания

1. Размеры граф в формах 1, 2, 3 рекомендуемые;

2. Чертежи закладных конструкций и чертежи установки приборов включают в прилагаемые документы рабочих чертежей соответствующей марки по ГОСТ 21.101.

- перечень закладных конструкций, устройств и сооружений для прокладки трубных и электрических проводок и установки технических средств автоматизации по форме 4. В перечень включают: закладные конструкции для установки кабельных конструкций и проходы трубных и электрических проводок через стены и перекрытия, конструкции для установки приборов, исполнительных механизмов, щитов, кабельные каналы, эстакады для трубных и электрических проводок, помещения для размещения щитов и пунктов управления, анализаторных и других помещений для размещения технических средств автоматизации с указанием требуемых климатических условий.

Форма 4

Наименование закладной конструкции, устройства, сооруженияМесто размещения закладной конструкции, устройства, сооруженияМарка рабочей документацииПримечание
   
   

5.2.3. При оформлении основного комплекта рабочих чертежей отдельными документами вместо рабочих чертежей основного комплекта в состав общих данных включают ведомость документов по форме 2 ГОСТ 21.101, а в каждом из последующих документов основного комплекта приводят ведомости рабочих чертежей документа по форме 1 ГОСТ 21.101 и ссылку на общие данные.

5.2.4. В общих указаниях приводят:

- сведения об особых характеристиках промышленной безопасности проектируемого объекта;

- сведения о классах и границах взрывоопасных и пожароопасных зон в помещениях и наружных установках, о категориях и группах взрывоопасных смесей.

5.3. Схемы автоматизации

5.3.1. Схемы автоматизации разрабатывают в целом на технологическую (инженерную) систему или ее часть - технологическую линию, блок оборудования, установку или агрегат.

Схему автоматизации допускается совмещать со схемой соединений (монтажной), выполняемой в составе основного комплекта марки ТХ по ГОСТ 21.401, или со схемами инженерных систем - принципиально-технологическая схема автоматизации.

5.3.2. На схеме автоматизации изображают:

- технологическое и инженерное оборудование и коммуникации (трубопроводы, газоходы, воздуховоды) автоматизируемого объекта (далее - технологическое оборудование);

- технические средства автоматизации или контуры контроля, регулирования и управления;

- линии связи между отдельными техническими средствами автоматизации или контурами (при необходимости). Линии связи между приборами и контурами контроля и управления, в том числе линии беспроводной связи изображают на схемах условными графическими обозначениями, приведенными в таблице Б.1 (Приложение Б).

5.3.3. Технологическое оборудование на схемах автоматизации рекомендуется изображать в соответствии со схемой соединений, принятой в основном комплекте марки ТХ или схемами инженерных систем. При этом допускается упрощать изображения технологического оборудования, не показывая на схеме оборудование, коммуникации и их элементы, которые не оснащаются техническими средствами автоматизации и не влияют на работу систем автоматизации.

5.3.4. Технологическое оборудование изображают с учетом требований следующих стандартов:

- оборудование - по ГОСТ 2.780, ГОСТ 2.782, ГОСТ 2.788, ГОСТ 2.789, ГОСТ 2.790, ГОСТ 2.791, ГОСТ 2.792, ГОСТ 2.793, ГОСТ 2.794, ГОСТ 2.795;

- трубопроводную запорную арматуру, используемую в системах автоматизации (не регулирующую), - по ГОСТ 2.785.

Условные графические и буквенные обозначения приборов и контуров контроля и управления принимают по ГОСТ 21.208. Буквенные обозначения измеряемых величин и функциональных признаков приборов указывают в верхней части условного графического обозначения.

5.3.5. Схемы автоматизации выполняют двумя способами:

- развернутым, при котором на схеме изображают состав и место расположения технических средств автоматизации каждого контура контроля и управления;

- упрощенным, при котором на схеме изображают основные функции контуров контроля и управления (без выделения входящих в них отдельных технических средств автоматизации и указания места расположения).

5.3.6. Развернутый способ выполнения схем автоматизации

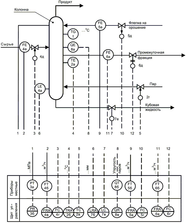
5.3.6.1. Технологическое оборудование изображают в верхней части схемы.

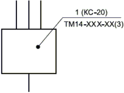
Условное графическое обозначение приборов, встраиваемых в технологические коммуникации, показывают в разрыве линий изображения коммуникаций в соответствии с рисунком 1, а устанавливаемых на технологическом оборудовании (с помощью закладных устройств) показывают рядом - в соответствии с рисунком 2. Условное графическое обозначение приборов по ГОСТ 21.208.

Рисунок 1

Рисунок 2

5.3.6.2. Остальные технические средства автоматизации показывают условными графическими обозначениями в прямоугольниках, расположенных в нижней части схемы. Каждому прямоугольнику присваивают заголовки, соответствующие показанным в них техническим средствам.

Первым располагают прямоугольник, в котором показаны внещитовые приборы, конструктивно не связанные с технологическим оборудованием, с заголовком "Приборы местные", ниже - прямоугольники, в которых показаны щиты и пульты, а также, при необходимости, комплексы технических средств, например щит контроллеров [рисунки В.3а, В.3б (Приложение В)], щит системы ПАЗ.

Заголовки прямоугольников, предназначенных для изображения щитов и пультов, принимают в соответствии с наименованиями, принятыми в эскизных чертежах общих видов, для комплексов технических средств - в соответствии с их записью в спецификации оборудования, изделий и материалов.

5.3.6.3. На схеме автоматизации буквенно-цифровые обозначения приборов указывают в нижней части окружности (квадрата, прямоугольника) или с правой стороны от него, обозначения электроаппаратов - справа от их условного графического обозначения.

При этом обозначения технических средств присваивают по спецификации оборудования, изделий и материалов и составляют из цифрового обозначения соответствующего контура и буквенного обозначения (прописными буквами) каждого элемента, входящего в контур (в зависимости от последовательности прохождения сигнала).

При большом количестве приборов допускается применять обозначения, в которых первый знак соответствует условному обозначению измеряемой величины, последующие знаки - порядковому номеру контура в пределах измеряемой величины.

Электроаппараты, входящие в систему автоматизации (звонки, сирены, сигнальные лампы, табло, электродвигатели и др.), показывают на схеме графическими условными обозначениями по ГОСТ 2.722, ГОСТ 2.732, ГОСТ 2.741 и присваивают им буквенно-цифровые обозначения по ГОСТ 2.710.

5.3.6.4. Линии связи допускается изображать с разрывом при большой протяженности и/или при сложном их расположении. Места разрывов линий связи нумеруют арабскими цифрами в порядке их расположения в прямоугольнике с заголовком "Приборы местные".

Допускается пересечение линий связи с изображениями технологического оборудования. Пересечение линий связи с обозначениями приборов не допускается.

5.3.6.5. На линиях связи указывают предельные (максимальные или минимальные) рабочие значения измеряемых (регулируемых) величин по ГОСТ 8.417 или в единицах шкалы выбираемого прибора. Для обозначения разрежения (вакуума) ставят знак "минус" перед значением измеряемых (регулируемых) величин. Для приборов, встраиваемых непосредственно в технологическое оборудование и не имеющих линий связи с другими приборами, предельные значения величин указывают рядом с обозначением приборов.

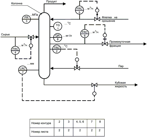
5.3.6.6. Технологическое оборудование допускается не изображать на схеме в случаях, когда точки контроля и управления в технологических цехах немногочисленны (например, в рабочей документации по диспетчеризации). В этом случае в верхней части схемы вместо изображения технологического оборудования приводят таблицу по рисунку 3, в графах которой указывают наименование оборудования и коммуникаций.

Рисунок 3

5.3.6.7. Пример выполнения схемы автоматизации развернутым способом приведен на рисунке В.1 (Приложение В).

5.3.7. Упрощенный способ выполнения схем автоматизации

5.3.7.1. Пример выполнения схемы автоматизации упрощенным способом приведен на рисунке В.2 (Приложение В).

5.3.7.2. При упрощенном способе выполнения схем автоматизации контуры контроля и управления, а также одиночные приборы наносят рядом с изображением технологического оборудования и коммуникаций (или в их разрыве) по рисункам 1 и 2.

В нижней части схемы рекомендуется приводить таблицу контуров.

В таблице контуров указывают номера контуров и номер листа основного комплекта, на котором приведен состав каждого контура.

5.3.7.3. Контур (независимо от числа входящих в него элементов) изображают в виде окружности (прямоугольника), разделенной горизонтальной чертой. В верхнюю часть окружности записывают буквенное обозначение, определяющее измеряемый (регулируемый) параметр, и функции, выполняемые данным контуром, в нижнюю - номер контура. Для контуров систем автоматического регулирования, кроме того, на схеме изображают исполнительные механизмы, регулирующие органы и линию связи, соединяющую контуры с исполнительными механизмами.

Предельные рабочие значения измеряемых (регулируемых) величин указывают рядом с графическими обозначениями контуров или в дополнительной графе таблицы контуров.

5.3.7.4. Состав каждого контура должен быть приведен на:

- принципиальной (электрической, пневматической) схеме контроля, регулирования и управления;

- схеме соединений внешних проводок.

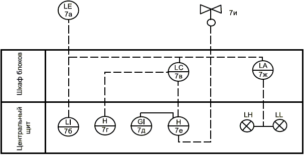
5.3.7.5. Когда на схемах автоматизации сложно привести полный состав элементов контура, разрабатывают структурную схему контура, пример выполнения которой приведен на рисунке Г.1 (Приложение Г).

5.4. Принципиальные схемы

5.4.1. В зависимости от назначения и применяемых средств автоматизации разрабатывают:

- принципиальные электрические и пневматические схемы контуров контроля регулирования и управления;

- принципиальные схемы электрического и пневматического питания.

Принципиальные электрические схемы контроля и управления включают в состав основного комплекта при управлении ими со щитов и пультов систем автоматизации.

Принципиальные схемы контуров контроля и регулирования допускается не разрабатывать, если взаимные связи приборов и аппаратов, входящих в них, просты и однозначны и могут быть показаны на других чертежах основного комплекта. Допускается совмещение схем различного функционального назначения (например, схемы питания со схемой управления) с соблюдением правил выполнения этих схем, приведенных ниже.

5.4.2. Принципиальные электрические схемы выполняют по ГОСТ 2.701 и ГОСТ 2.702. На электрических схемах допускается:

- не приводить обозначения выводов электроаппаратов, если они приведены в технической документации на щиты и пульты;

- не включать в обозначение элементов квалифицирующие символы.

5.4.3. Принципиальные схемы с применением комбинированных средств автоматики (пневматических и электрических) выполняют по ГОСТ 2.701.

5.4.4. На принципиальных схемах данные о технических средствах записывают в перечень элементов по ГОСТ 2.701.

Допускается в перечень элементов записывать аппаратуру группами соответственно местам их установки. Этим группам присваивают заголовки и указывают их в графе "Наименование", например, "Аппараты по месту", "Щит управления" и т.п.

5.4.5. Схемы принципиальные пневматические

5.4.5.1. На пневматических схемах контуров контроля и управления показывают:

- приборы, входящие в состав контуров;

- пневматические командные линии связи и линии пневмопитания;

- линии подвода электропитания.

Импульсные линии связи, подводящие измеряемые и регулируемые среды к датчикам, измерительным приборам и регуляторам на пневматических схемах не изображают.

5.4.5.2. Приборы (за исключением исполнительных механизмов и регулирующих органов, изображаемых по ГОСТ 21.208) показывают в виде прямоугольников. При этом показывают:

- в кружках, располагаемых по контуру прямоугольника, - обозначения входных и выходных присоединений приборов (штуцеров) для подключения командных линий связи и питания, установленных в технической документации на прибор, или на соответствующей схеме;

- внутри прямоугольника - буквенно-цифровое обозначение прибора.

5.4.5.3. Обозначения присоединительных штуцеров наиболее распространенных приборов приведены в таблице 1.

Таблица 1

Обозначение штуцераНазначение
1Программа
2Выход
3Вход (переменная)
4К включающему реле регулирующего устройства питания сжатым воздухом
5Задание
6К исполнительному механизму

Если прибор имеет несколько присоединительных штуцеров одного назначения, то в их обозначение через дефис включают порядковый номер.

Пример - 2-1, 2-2, 2-3.

5.4.5.4. Обозначение прибора состоит из буквенного обозначения, соответствующего функциональному назначению прибора, и его порядкового номера.

Пример - РУ1, РУ2, Ф1, Ф2.

Буквенные обозначения наиболее распространенных приборов и элементов пневмоавтоматики принимают в соответствии с Приложением Д.

5.4.5.5. Станции управления и отдельные переключающие устройства выполняют упрощенно, в развернутом виде, в выбранном рабочем положении (ручном, автоматическом и др.) с указанием режима, для которого приведены элементы переключающих устройств.

Регулирующие органы показывают на принципиальных пневматических схемах в случаях, если они являются общими с исполнительными механизмами.

5.4.5.6. Линии связи выполняют сплошными тонкими линиями. Стрелками указывают направление пневматического сигнала.

5.4.5.7. На принципиальных пневматических схемах питания показывают:

- главный и распределительные коллекторы;

- сети воздуховодов от коллекторов до пневмоприемников;

- стабилизаторы давления воздуха и фильтры;

- контрольные манометры;

- запорную арматуру;

- резервные и продувочные вентили;

- воздухосборники (при необходимости).

На принципиальных пневматических схемах питания воздуховоды не нумеруют и пневмоприемники не изображают. При этом в нижней части схемы приводят таблицу с характеристикой пневмоприемников (позиционные обозначения в соответствии со схемой автоматизации, типы, расход сжатого воздуха, места установки).

5.4.5.8. Условные графические обозначения, применяемые на схемах питания, принимают по следующим стандартам:

- фильтры воздухапо ГОСТ 2.793;
- стабилизаторы давления воздухапо ГОСТ 2.785;
- вентили запорные, краны трехходовыепо ГОСТ 2.785;
- трубопроводы сжатого воздухапо ГОСТ 2.784.

5.4.5.9. На принципиальных схемах пневмопитания указывают диаметры условных проходов труб коллекторов и ответвлений воздухопроводов к пневмоприемникам. Над линией, изображающей коллектор, указывают давление, под линией - расход сжатого воздуха.

Примеры выполнения принципиальных пневматических схем приведены на рисунках Е.1, Е.2 (Приложение Е).

5.4.5.10. В перечне элементов к пневматическим схемам указывают:

- в графе "Поз. обозначение" - обозначение прибора;

- в графе "Наименование" - наименование прибора и его тип;

- в графе "Примечание" - обозначения приборов, указанные на схемах автоматизации.

Пример выполнения перечня элементов приведен в таблице Ж.1 (Приложение Ж).

5.5. Функциональные схемы АСУ ТП, структурные схемы и другие (в соответствии с техническим заданием на разработку АСУ ТП)

5.5.1. Схемы АСУ ТП должны выполняться в соответствии с ГОСТ 24.302.

5.5.2. Пример выполнения фрагмента двухуровневой структурной схемы АСУ ТП приведен на рисунке Г.2 (Приложение Г).

5.6. Схемы (таблицы) соединений и подключения внешних проводок

5.6.1. Общие требования

5.6.1.1. Соединения и подключения внешних проводок показывают в виде схем или таблиц.

При отсутствии требований заказчика в задании на проектирование вид разрабатываемого документа (таблица или схема) определяет проектная организация.

5.6.1.2. Схемы соединений и подключения выполняют, как правило, раздельно для каждого автоматизируемого блока, монтаж которого осуществляют независимо от других. При этом в наименовании схемы дополнительно указывают наименование блока.

Пример - Блок насосов. Схема соединений внешних проводок.

5.6.1.3. Рекомендуется на схемах соединений внешних проводок приводить подключения электропроводок к приборам, установленным непосредственно на технологическом оборудовании и коммуникациях, а также к одиночным внещитовым (местным) приборам.

При незначительном объеме электропроводок, подключаемых к техническим средствам автоматизации, эти подключения допускается приводить на схеме соединений, не выполняя схемы подключения.

5.6.1.4. Подключения электропроводок к групповым установкам приборов, щитам и пультам, комплексам технических средств рекомендуется приводить на самостоятельных схемах подключения.

5.6.1.5. Технические средства, для которых на схемах приводят подключения электропроводок, изображают упрощенно внешними очертаниями или в виде прямоугольников, в которых:

- вводные элементы (например, гермовводы, сальники) показывают по контуру прямоугольника условными графическими обозначениями по ГОСТ 2.702;

- входные и выходные элементы показывают в виде кружков (для круглых штепсельных разъемов) или прямоугольников (например, для сборок и колодок зажимов и других элементов соответствующей формы).

5.6.1.6. Обозначения (внещитовых приборов), порядковый номер и тип (соединительных коробок) указывают над полкой линии выноски, под полкой - обозначение и/или номер листа установки (рисунок 4).

Рисунок 4

Для остальных технических средств внутри прямоугольника указывают их наименование, а также:

- номер листа (обозначение документа) чертежа установки (для групповой установки);

- обозначение эскизного чертежа общего вида (для щитов и пультов).

5.6.1.7. Обозначение жил кабелей и проводов на схемах и таблицах соединений и подключения принимают в соответствии с принципиальными электрическими схемами.

5.6.2. Правила выполнения схем соединений внешних проводок

5.6.2.1. На схеме соединений в общем случае приводят:

- первичные приборы и исполнительные механизмы, установленные непосредственно на технологическом оборудовании и коммуникациях;

- внещитовые приборы и групповые установки приборов;

- щиты, пульты, комплексы технических средств;

- внешние электрические и трубные проводки между всеми техническими средствами автоматизации;

- защитное заземление и зануление систем автоматизации;

- перечень элементов по ГОСТ 2.701.

5.6.2.2. Первичные приборы и исполнительные механизмы изображают в верхней части схемы под таблицей данных, выполняемой по форме 5. Ниже располагают внещитовые приборы, щиты и другие технические средства.

Форма 5

5.6.2.3. Технические средства автоматизации, для которых на схеме не приводят подключения электропроводок, изображают:

- приборы - условными графическими обозначениями по ГОСТ 21.208;

- групповые установки, соединительные коробки, щиты и пульты, комплексы технических средств - в виде прямоугольников, в которых указывают их наименование, обозначение и/или номер листа, на котором приведены схемы подключения;

- единичные щиты и пульты - по рисунку 5;

Рисунок 5

- протяжные коробки - в виде прямоугольников, внутри которых штриховыми линиями показывают разветвление жгутов проводов, - по рисунку 6;

Рисунок 6

- составные щиты и пульты - по форме 6.

Форма 6

5.6.2.4. Внешние электрические и трубные проводки выполняют отдельными линиями с условным графическим изображением по таблице Б.1 (Приложение Б). При этом проводки, проложенные в коробах, лотках или в защитных трубах, изображают условными графическими изображениями лотка, короба или трубы по ГОСТ 21.614. Например, кабель межсистемной связи, проложенный в лотке (рисунок 7).

Рисунок 7

Для каждой проводки параллельно ее линии или на выноске приводят техническую характеристику (тип, марку кабеля, провода, трубы и т.д.) и длину проводки. Для электропроводок в защитных трубах под линией указывают характеристику и длину защитной трубы. Для проводок с одинаковой маркой допускается показывать одну выноску на группу кабелей.

Жгутам проводов и защитным трубам, в которых проложены жгуты проводов, присваивают порядковые номера. Порядковые номера коробам присваивают с добавлением буквы К.

Пример - 1К, 2К и т.д.

Трубным проводкам (импульсным, командным, питающим, дренажным, вспомогательным и др.), в т.ч. пневмокабелям, присваивают порядковые номера с добавлением перед ними цифры 0.

Номера проводок указывают в окружностях, помещаемых в разрыве линий.

При наличии между двумя объектами более чем одной проводки допускается изображать одной линией проводки одного вида с соответствующим условным графическим обозначением и указывать номера проводок над линией.

5.6.2.5. Защитные заземление и зануление систем автоматизации показывают на схемах соединений с применением графических условных обозначений по таблице Б.1 (Приложение Б).

Жилам кабелей и проводов, используемых в качестве нулевых защитных проводников, присваивают цифровое обозначение с добавлением буквы "N".

Пример - 801N.

5.6.2.6. Технические требования к схеме в общем случае должны содержать:

- ссылки на схемы автоматизации, на которых указаны позиционные обозначения приборов;

- пояснения по нумерации кабелей, проводов, труб, коробов (при необходимости);

- указания по защитному заземлению и занулению электроустановок.

5.6.2.7. В перечень элементов, выполняемый по ГОСТ 2.701, включают:

- запорную арматуру;

- трубы, сосуды, соединения;

- соединительные и протяжные коробки;

- кабели, провода, пневмокабели;

- материалы для защитного заземления и зануления оборудования и проводок.

Графу "Поз. обозначение" не заполняют.

5.6.2.8. Для схем соединений электропроводок в системе автоматизации (например, при преобладании систем управления электроприводами), когда применяют многожильные магистральные кабели, допускается показывать соединение проводок по упрощенной схеме, отражающей только структуру проводок. В этом случае все приборы показывают условными обозначениями в соответствии со схемой автоматизации (без таблицы данных), остальные технические средства - в виде прямоугольников.

Линии связи (независимо от числа прокладываемых проводов, кабелей, коробов) показывают одной линией, без указания характеристик и длины проводок, над линией связи указывают номера проводок.

Для такой схемы выполняют таблицу соединений внешних проводок, в которой приводят все остальные сведения, необходимые для монтажа проводок.

Пример выполнения схемы соединений внешних проводок приведен на рисунке И.1 (Приложение И).

5.6.3. Правила выполнения схем подключения внешних проводок

5.6.3.1. На схеме подключения в общем случае показывают подключения проводок к групповым установкам внещитовых приборов, соединительным коробкам, щитам (включая клеммные), пультам, комплексам, их составным частям. При сложных подключениях к одиночным внещитовым приборам, электроаппаратам и другим техническим средствам (например, для отдельных типов газоанализаторов и концентратомеров, пускателей, кнопочных постов управления) их также показывают на схеме подключения.

5.6.3.2. На схеме подключения приводят и наносят:

- изображения устройств, к которым подключают проводки (по 5.6.1.5);

- подключение к ним жил кабелей, проводов и труб и их обозначения (по 5.6.1.7);

- отрезки кабелей, труб в соответствии со схемой соединений.

Отрезки кабелей и труб, противоположные подключению, заканчивают фигурной скобкой со ссылкой на обозначение и/или номер листа основного комплекта, на котором приведена схема соединений.

Пример изображения подключения внешних проводок к единичному односекционному щиту приведен на рисунке К.1 (Приложение К).

5.6.4. Правила выполнения таблиц соединений и подключения внешних проводок

5.6.4.1. Таблицу соединений выполняют по форме 7. На первом листе таблицы приводят перечень элементов и технические требования.

Форма 7

Окончание формы 7

5.6.4.2. В графах таблицы соединений указывают:

- в графе "Номер кабеля, жгута, трубы" - номер электрической или трубной проводки;

- в графе "Направление" - наименование или обозначение технических средств автоматизации, от которых (откуда) и к которым (куда) направлена данная соединительная проводка;

- в графе "Направление по чертежам расположения" - адрес прокладки внешних проводок;

- в графе "Измерительная цепь" ставят знак "плюс" - только для измерительных цепей;

- в графе "Чертеж установки" - обозначение чертежа установки приборов средств автоматизации, указанных в подзаголовке "Откуда" графы "Направление". Размеры граф рекомендуемые.

Остальные графы заполняют в соответствии с их наименованиями. При этом в графе "Кабель, провод" не указывают фактическую длину, а в графе "Труба" дополнительно указывают для труб толщину стенок, в т.ч. защитных, для пневмокабеля - его марку и число труб.

5.6.4.3. Таблицу подключения выполняют по форме 8 по разделам, соответствующим наименованиям технических средств (например, щиты, пульты, соединительные коробки). Их наименование записывают в таблицу в виде заголовка и подчеркивают.

Форма 8

Таблица подключения

Размеры граф рекомендуемые.

В таблицу записывают сначала электрические проводки, затем (с нового листа) трубные.

В таблице между записями разных устройств рекомендуется оставлять свободные строки.

5.6.4.4. В графах таблицы подключения указывают:

- в графе "Номер кабеля, жгута" - номер кабеля, жгута проводов, провода, пневмокабеля, подключаемого к устройству, указанному в заголовке;

- в графе "Проводник" - обозначения жил кабелей, проводов, пневмокабелей. Если два проводника подключают к одному выводу (зажиму), рядом с обозначением проводника ставят "звездочку";

- в графе "Вывод" - обозначение вывода и номер зажима (сборки переборочных соединителей и номер соединителя), т.е. место подключения жил кабеля (труб) в данном устройстве.

5.7. Чертежи расположения оборудования и внешних проводок систем автоматизации

5.7.1. На чертежах расположения (планах, разрезах, фрагментах, узлах) оборудования и внешних проводок систем автоматизации (далее - чертежи расположения) в общем случае показывают и приводят:

- контуры зданий (сооружений) с расположением технологического оборудования и коммуникаций;

- технические средства автоматизации;

- потоки проводок, одиночные электрические и трубные проводки, несущие и опорные конструкции для их прокладки;

- проходы проводок через стены и перекрытия;

- спецификацию к чертежам расположения по форме 7 ГОСТ 21.101.

5.7.2. На чертежах расположения приводят:

- координационные оси здания (сооружения);

- отметки чистых полов этажей и площадок, на которых устанавливают технические средства автоматизации.

5.7.3. На чертежах расположения допускается не указывать:

- приборы (ртутные термометры, манометры и т.д.), расположенные на технологическом оборудовании и трубопроводах и не имеющие подключаемых к ним линий связи;

- защитные заземление и зануление систем автоматизации.

5.7.4. Расположение технических средств автоматизации и внешних проводок в помещениях контроля и управления, а также в помещениях датчиков рекомендуется выполнять на отдельных листах.

5.7.5. Планы расположения выполняют, как правило, в том же масштабе, что и планы с расположением технологического оборудования и основных трубопроводов.

5.7.6. Наименование и обозначение технологического оборудования указывают внутри его контура или на полке линии-выноски.

5.7.7. Условные графические обозначения линий и вспомогательных изделий принимают по таблице Б.1 (Приложение Б), несущих и опорных конструкций для прокладки внешних проводок - по таблице Б.2 (Приложение Б).

Конструкциям узлов крепления проводок, а также несущим конструкциям для прокладки внешних проводок присваивают позиции по спецификации к чертежу расположения и указывают их на полках линий-выносок; номера кабелей, проводов и труб указывают в прямоугольниках под полкой линии-выноски по рисунку 8.

Рисунок 8

5.7.8. Условные графические обозначения щитов, пультов, одиночных и групповых установок приборов, внешних проводок, соединительных и протяжных коробок принимают по ГОСТ 21.614.

Номера соединительных и протяжных коробок указывают (по схеме или таблице соединений) на полке линии-выноски.

5.7.9. Технические средства, а также потоки электрических и трубных проводок на чертежах расположения привязывают к координационным осям или конструкциям зданий и сооружений. Для потоков электрических и трубных проводок на разрезах указывают отметку низа или верха прокладки потока.

Одиночные приборы допускается не привязывать.

5.7.10. Нумерацию электрических и трубных проводок указывают в следующих местах потока и случаях:

- у средств автоматизации, щитов и пультов, соединительных и протяжных коробок и т.д. (в начальной и конечной точках);

- у ответвления проводки от потока;

- при изменении числа кабелей, проводов и труб в потоке;

- при переходе в смежное помещение или на другой этаж.

5.7.11. Указания об особенностях прокладки электрических и трубных проводок приводят на полках линий выносок, как показано на рисунках 9 и 10.

Рисунок 9

Рисунок 10

5.7.12. Допускается выполнять чертежи расположения адресным методом, при котором изображают только несущие конструкции без указания номеров прокладываемых проводок. Изображения потоков, коробов, лотков, кабельных конструкций разбивают на участки, которым присваивают порядковые номера.

Номера участков проставляют на линиях-выносках в окружностях и на границе изменения указывают число кабелей, проводов и труб, проложенных на конструкциях в соответствии с рисунком 11. Номера участков указывают также в таблице соединений в графе "Направление по чертежам расположения".

Рисунок 11

5.7.13. Трубные проводки с давлением более 10 МПа изображают во фронтальной диметрической проекции в объеме требований к чертежам для специальных технологических трубопроводов по ГОСТ 21.401 с указанием уклонов, геометрических размеров каждого участка и всех узлов и деталей, входящих в трубопровод. Чертеж трубной проводки от сужающего устройства до прибора должен соответствовать схемам ГОСТ 8.586.5.

На чертеже трубной проводки, температура которой может изменяться, например, при продувке трубной проводки, присоединяемой к паропроводу, следует указать места неподвижных и подвижных креплений, участки трубопровода, обеспечивающего самокомпенсацию, с указанием способа крепления проводки на этом участке, расчетное значение холодного натяга при различных наружных температурах строительства трубопровода.

5.7.14. Технические требования к чертежам в общем случае должны содержать:

- ссылки на строительные, технологические и другие чертежи, в которых размещены элементы автоматизации, закладные конструкции, тоннели, каналы, проемы, и т.п., с указанием обозначений этих чертежей и организации-разработчика;

- указания о совместной прокладке электрических проводок;

- ссылки на схемы соединений внешних проводок, на основании которых выполнялись чертежи расположения;

- ссылки на строительные правила, на основании которых необходимо вести монтаж систем автоматизации;

- методы уплотнения проходов (при необходимости).

5.7.15. В спецификацию к чертежу расположения включают:

- несущие и опорные конструкции;

- трубные блоки;

- конструкции проходов проводок через стены и перекрытия зданий и сооружений;

- конструкции узлов установки и крепления для прокладки проводок;

- монтажные изделия и материалы.

Графу спецификации "Масса" не заполняют.

5.8. Чертежи установок средств автоматизации

5.8.1. В составе основного комплекта выполняют чертежи установок приборов, щитов, чертежи крепления электрических и трубных проводок (далее - чертежи установок) как при их отдельном монтаже, так и при их сборке в блоки систем автоматизации (блоки СА), или используют чертежи повторного применения.

5.8.2. На чертежах установок в общем случае приводят:

- упрощенное изображение несущей конструкции и расположенные на ней приборы, рамки для надписей (при необходимости);

- подключение к приборам внешних проводок;

- размеры между осями приборов;

- спецификацию по форме 7 ГОСТ 21.101;

- таблицу надписей для рамок по форме 9. Размеры граф рекомендуемые.

Форма 9

Пример выполнения чертежа установки приведен на рисунке Л.1 (Приложение Л).

5.8.3. В спецификацию к чертежу установки включают изделия и материалы в такой последовательности:

- технические средства автоматизации;

- изделия для установки и крепления (рамы, стойки, кронштейны и т.д.);

- изделия и детали, необходимые для монтажа электрических и трубных проводок (соединительные коробки, соединители и т.д.);

- кабели, провода, трубы.

5.8.4. Чертежи установки приборов и закладных конструкций на технологическом и инженерном оборудовании и коммуникациях по 5.2.2 выполняют в основных комплектах рабочих чертежей соответствующих марок (ТХ, ОВ, ВК и др.). Чертежи установки приборов и закладных конструкций должны быть привязаны к месту установки на трубопроводе или оборудовании как по координатам, так и по направлению осей подключения проводок систем автоматизации в соответствии с заданием разработчика рабочей документации по автоматизации технологического или инженерного оборудования. Чертежи установки приборов и эскизные чертежи закладных конструкций на технологическом и инженерном оборудовании и коммуникациях передаются разработчику рабочей документации соответствующей марки вместе с заданием. Задание в состав основного комплекта рабочей документации не включают.

5.8.5. Из перечня чертежей установки приборов и эскизных чертежей закладных конструкций, устанавливаемых на технологическом и инженерном оборудовании и коммуникациях, передаваемых разработчикам других марок рабочей документации, в состав прилагаемых чертежей рабочей документации систем автоматизации включают чертежи по тем позициям, к которым требуется присоединение проводок СА, или производят установку первичных приборов после завершения монтажа технологического или инженерного оборудования или трубопровода. Например, установка термопреобразователя на установленной закладной конструкции с резьбовым присоединением.

6. Эскизные чертежи общих видов нетиповых средств автоматизации

6.1. Эскизные чертежи общих видов нетиповых средств автоматизации разрабатывают:

- на детали, конструкции и устройства для установки средств автоматизации и на закладные конструкции (далее - эскизные чертежи устройств) при отсутствии чертежей повторного применения разработчика рабочей документации СА или разработанных сторонними организациями, при наличии прав их применения;

- на щиты, пульты, стойки и стативы (кроме серийно выпускаемых щитов и пультов автоматизации конкретного технологического или инженерного оборудования, например, щитов котлов, компрессоров, приточных вентсистем).

6.2. Эскизные чертежи устройств

6.2.1. Эскизные чертежи общих видов нетиповых средств автоматизации выполняют по ГОСТ 21.114 с учетом требований настоящего стандарта.

6.2.2. Эскизный чертеж определяет конструкцию нетипового устройства и содержит его упрощенное изображение, основные параметры и технические требования к изделию в объеме исходных данных (задания), необходимых для разработки конструкторской документации.

6.2.3. На каждое нетиповое устройство выполняют отдельный эскизный чертеж. Исключение составляет группа устройств, обладающих общими конструктивными признаками, на которые допускается выполнять групповой чертеж.

6.2.4. Эскизному чертежу присваивают самостоятельное обозначение, состоящее из обозначения основного комплекта рабочих чертежей по ГОСТ 21.101, через точку шифра Н и порядкового номера эскизного чертежа.

Пример - 2345-11-АТХ.Н1; 2345-11-АТХ.Н2.

6.2.5. Эскизные чертежи повторного применения применяются без изменения обозначения.

6.3. Эскизные чертежи общих видов щитов, пультов, стоек и стативов

6.3.1. Эскизные чертежи общих видов щитов, пультов, стоек и стативов (далее - чертежи щитов) разрабатывают на единичные и составные щиты.

6.3.2. Чертеж единичного щита в зависимости от функционального назначения щита и его конструктивных особенностей содержит:

- спецификацию;

- вид спереди;

- вид на внутренние плоскости;

- фрагменты видов;

- таблицу надписей по форме 9.

6.3.3. На виде спереди единичного щита показывают приборы, аппараты сигнализации и органы управления, элементы мнемосхем, надписи о назначении приборов.

При вводе проводок в щиты (шкафные, в т.ч. малогабаритные) в верхней части поля чертежа размещают вид на крышку щита, на котором указывают вводы для электрических и трубных проводок.

6.3.4. На чертеже вида на внутренние плоскости щитов боковые стенки, поворотные конструкции, крышки и т.п., находящиеся в разных плоскостях, изображают условно развернутыми в плоскости чертежа.

Над изображением помещают заголовок "Вид на внутренние плоскости (развернуто)".

6.3.5. На изображения плоскостей наносят:

- приборы, электроаппараты и пневмоаппараты;

- изделия для монтажа электрических и трубных проводок;

- элементы крепления внутрищитовой аппаратуры;

- жгуты электрических и трубных проводок.

6.3.6. Чертеж составного щита разрабатывают для многопанельных (многошкафных) щитов. На чертеже приводят спецификацию и вид спереди.

На виде спереди составного щита технические средства автоматизации не показывают.

Вид спереди на составной щит, имеющий в плане сложную конфигурацию, изображают условно развернутым до совмещения в одну плоскость. Над изображением выполняют надпись "Развернуто". На поле чертежа для такого щита помещают схематичное изображение всего щита в плане.

6.3.7. Спецификацию щита выполняют по форме 7 ГОСТ 21.101. При этом графу "Масса ед. кг" допускается не заполнять.

Спецификацию составного щита составляют по разделам:

- сборочные единицы;

- стандартные изделия.

Единичные щиты, имеющие чертежи общих видов, включают в раздел "Сборочные единицы".

Вспомогательные элементы, не имеющие чертежа общего вида, включают в раздел "Стандартные изделия".

Спецификацию единичного щита, как правило, составляют по разделам:

- документация;

- детали;

- стандартные изделия;

- прочие изделия;

- материалы.

В раздел "Документация" включают таблицы соединений и подключения.

В раздел "Детали" включают нетиповые детали для установки приборов и аппаратуры внутри щитов (угольники, рейки), элементы (символы оборудования и коммуникаций) мнемосхем.

В раздел "Стандартные изделия" включают:

- щитовые конструкции;

- другие стандартные изделия.

В раздел "Прочие изделия" включают все приборы и аппаратуру, монтажные изделия по группам в такой последовательности:

- приборы;

- электроаппараты;

- трубопроводная арматура;

- изделия для электромонтажа;

- изделия для монтажа трубных проводок;

- изделия для нанесения надписей.

В раздел "Материалы" включают электрические провода, указанные в таблице соединений, и трубы.

6.3.8. Эскизные чертежи общих видов щитов и пультов, стоек и стативов, включая таблицы соединений и подключения, рекомендуется комплектовать в отдельный альбом.

Состав и требования к содержанию документов на изготовление щитов, передаваемых заводу-изготовителю, уточняются с заводом-изготовителем.

7. Спецификация оборудования, изделий и материалов

7.1. Спецификацию оборудования, изделий и материалов (далее - спецификация) выполняют по ГОСТ 21.110 с учетом требований настоящего стандарта.

7.2. Отборные устройства и оборудование, содержащееся в закладных конструкциях, включают в спецификации соответствующих марок рабочей документации - технологической, санитарно-технической и др. по принадлежности трубопроводов или оборудования, в которое устанавливают закладные конструкции (в спецификации рабочей документации систем автоматизации эти отборные устройства и оборудование не включают).

7.3. Спецификацию в общем случае составляют по разделам:

- приборы;

- комплексы технических средств;

- щиты и пульты;

- электроаппараты;

- кабели и провода;

- трубы;

- трубопроводная арматура;

- материалы;

- монтажные изделия;

- технические средства автоматизации, поставляемые комплектно с оборудованием.

7.4. Приборы рекомендуется записывать в спецификацию по параметрическим группам.

7.5. Приборы и средства, встраиваемые в разрез технологического трубопровода или устанавливаемые внутри технологического аппарата, должны учитываться следующим способом:

7.5.1. Местные счетчики и ротаметры жидкости и газа должны предусматриваться только в спецификации к основным комплектам технологических рабочих чертежей (марки ТХ) или рабочих чертежей инженерного оборудования зданий и сооружений (марок ОВ, ВК и др.).

7.5.2. Сужающие устройства, ротаметры с электрическими и пневматическими датчиками, щелевые расходомеры, плотномеры и аналогичные первичные измерительные приборы комплектов расходомеров и концентратомеров, имеющие самостоятельную формулировку заказа и цену, предусматриваются в двух спецификациях: спецификации, разработанной для марки АТХ (АОВ, АВК и т.д.) и для марки ТХ (ОВ, ВК и др.). При этом диафрагма включается в опросный лист дифманометра-расходомера, предусмотренного спецификацией для марки АТХ (АВК, АОВ и др.). В спецификации для этих приборов дается указание "Заказывается по спецификации ХХХХ-ТХ.СО".

7.5.3. Датчики расходомеров и концентратомеров, являющиеся неотъемлемой частью комплекта, имеющего одну цену, записываются в спецификацию основных рабочих чертежей технологических марок с указанием "Заказываются по спецификации ХХХХ.АТХ.СО".

7.5.4. Поплавковые и буйковые уровнемеры и сигнализаторы уровня, а также регулирующие органы записываются в спецификацию к основным комплектам технологических марок. Они могут (при необходимости) записываться в спецификацию к основному комплекту рабочих чертежей марки АТХ (АВК, АОВ и т.д.) с указанием спецификации основных рабочих чертежей марки ТХ (ВК, ОВ и т.д.), по которому они заказываются (аналогично сужающим устройствам).

7.6. В раздел "Технические средства автоматизации, поставляемые комплектно с оборудованием" включают средства автоматизации, поставляемые комплектно с технологическим или инженерным оборудованием и устанавливаемые при выполнении монтажных работ.

7.7. Допускается при необходимости выполнять спецификацию щитов и пультов в виде отдельного документа с самостоятельным обозначением.

В этом случае спецификациям присваивают следующие наименования и обозначения:

- спецификация оборудования, изделий и материалов - С.1;

- спецификации щитов и пультов - С.2.

В С.1 раздел "Щиты и пульты" не выполняют, если все примененные для автоматизации щиты и пульты учтены в С.2.

Приложение А
(рекомендуемое)

МАРКИ ОСНОВНЫХ КОМПЛЕКТОВ РАБОЧИХ ЧЕРТЕЖЕЙ СИСТЕМ АВТОМАТИЗАЦИИ ТЕХНОЛОГИЧЕСКИХ ПРОЦЕССОВ

Таблица А.1

Наименование основного комплектаМарка <*>Примечание
Автоматизация комплекснаяАКПри объединении рабочих чертежей автоматизации различных технологических процессов и инженерных систем
Автоматизация технологических процессов (контроль и регулирование технологических параметров, диспетчеризация технологического процесса, автоматизация узла, установки) <**>АТХ 
Автоматизация систем пылеудаленияАПУ 
Автоматизация систем отопления, вентиляции и кондиционированияАОВ 
Автоматизация систем водоснабжения и канализацииАВК 
Автоматизация наружных систем водоснабжения и канализацииАНВК 
Автоматизация наружных систем водоснабжения (насосные станции, системы оборотного водоснабжения)АНВПри разделении основного комплекта марки АНВК
Автоматизация наружных систем канализацииАНКПри разделении основного комплекта марки АНВК
Автоматизация систем газоснабжения (внутренние устройства)АГСВ 
Автоматизация систем газоснабжения (наружные устройства и сети)АГСН 
Автоматизация тепломеханических решений тепловых сетейАТС 
Автоматизация тепломеханических решений котельныхАТМ 
Автоматизация систем пожаротушения, дымоудаленияАПТ 
Автоматизация систем холодоснабженияАХС 
Автоматизация систем воздухоснабженияАВС 
Автоматизация систем электроснабженияАЭС 
<*> Обозначение марки рабочей документации систем автоматизации образуют добавлением символа "А" перед обозначением марки рабочей документации автоматизируемого объекта.
<**> Документацию на систему автоматизированного управления технологическим процессом (АСУ ТП) обозначают в соответствии с ГОСТ 34.201.

Примечание. Обозначение марки рабочей документации допускается выполнять латинским шрифтом.

Приложение Б
(рекомендуемое)

УСЛОВНЫЕ ГРАФИЧЕСКИЕ ОБОЗНАЧЕНИЯ

Б.1. Условные графические обозначения линий и вспомогательных изделий приведены в таблице Б.1.

Таблица Б.1

НаименованиеОбозначение
Связь с технологическим процессом, импульсная трубная линия
Линия питания электроэнергией
Линия передачи электронного или электрического аналогового, цифрового или дискретного сигнала

Линия передачи электронного или электрического аналогового, цифрового или дискретного сигнала искробезопасная
Линия внутрисистемной связи (Ethernet и др.)
Волоконно-оптическая линия связи
Беспроводная линия связи или: электромагнитные сигналы, свет, радиация, радио, звук и т.д.
Примечание. Варианты обозначения "а", "б" - по выбору исполнителя
Защитный проводник, присоединяемый к корпусу электрооборудования
Жила кабеля или провода, используемая в качестве нулевого защитного проводника и присоединяемая к корпусу электрооборудования
Защитный проводник электрооборудования, присоединяемый к броне, оболочке кабеля или защитной трубе
Допускается изображать электрическое соединение с корпусом (массой) по ГОСТ 2.721.
Примечание. При отсутствии наклонных линий допускается горизонтальную линию изображать толстой
Линия питания сжатым воздухом
Сброс воздуха в атмосферу
Изображение на плане, поворот проводки вверх
Изображение на плане, поворот проводки вниз
Сосуд конденсационный, уравнительный
Сосуд разделительный

Б.2. Условные графические обозначения несущих и опорных конструкций для прокладки внешних проводок приведены в таблице Б.2.

Таблица Б.2

НаименованиеОбозначение
Несущие конструкции (короба, мосты, лотки, трубные блоки и т.п.) на планах: 
- на прямолинейных участках
- на поворотах
- при разветвлении
- проводки (поток) уходят на более высокую отметку или приходят с более высокой отметки
- проводки (поток) уходят на более низкую отметку или приходят с более низкой отметки
- проводки (поток) пересекают отметку, изображенную на плане, сверху вниз или снизу вверх и не имеют горизонтальных участков в пределах данного плана
- проводки (поток) уходят на более высокую или более низкую отметку, охватываемую данным планом
Несущие и опорные конструкции (короба, мосты, лотки, трубные блоки, кабельные конструкции и т.п.) в разрезах: 
- короба, горизонтальная прокладка по стене
- мосты, лотки, горизонтальная прокладка по стене
- кабельные конструкции, установка на стене

Приложение В
(справочное)

ПРИМЕРЫ ВЫПОЛНЕНИЯ СХЕМ АВТОМАТИЗАЦИИ

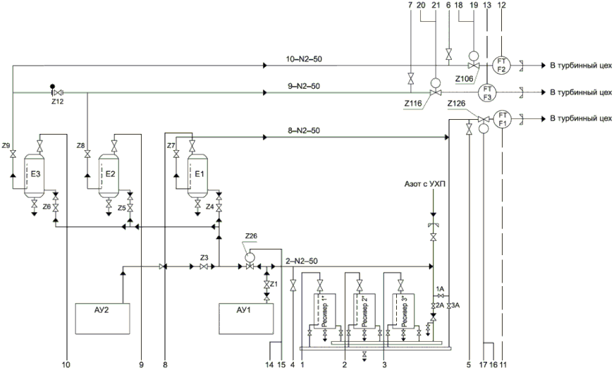
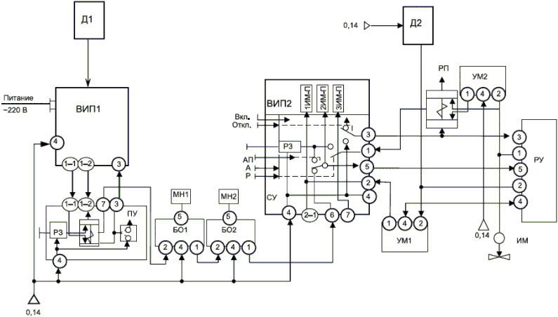
Рисунок В.1. Пример выполнения схемы автоматизации развернутым способом

Рисунок В.2. Пример выполнения схемы автоматизации упрощенным способом

Рисунок В.3а. Пример выполнения схемы АСУ ТП развернутым способом (окончание схемы на рисунке В.3б)

Рисунок В.3б. Пример выполнения схемы АСУ ТП развернутым способом (начало схемы на рисунке В.3а)

Приложение Г
(справочное)

ПРИМЕРЫ ВЫПОЛНЕНИЯ СТРУКТУРНОЙ СХЕМЫ

Г.1. Пример выполнения структурной схемы контура

Рисунок Г.1

Г.2. Пример выполнения фрагмента двухуровневой структурной схемы АСУ ТП (распределенная система управления)

Рисунок Г.2

Приложение Д
(обязательное)

БУКВЕННЫЕ ОБОЗНАЧЕНИЯ НАИБОЛЕЕ РАСПРОСТРАНЕННЫХ ПРИБОРОВ И ЭЛЕМЕНТОВ ПНЕВМОАВТОМАТИКИ

Таблица Д.1

НаименованиеОбозначение
ДатчикД
Вторичный измерительный приборВИП
Измерительный механизм показывающийИМ-П
Измерительный механизм самопишущийИМ-С
Измерительное устройствоИУ
Ручной задатчикРЗ
Станция управленияСУ
Программный задатчикПЗ
Регулирующее устройствоРУ
Регулирующее устройство соотношенияРУС
Кнопки переключающих устройств и станций управления: 
- ручное дистанционное управлениеР
- автоматическое управлениеА
- программное регулированиеАП
- регулятор включенВкл.
- регулятор отключенОткл.
Усилитель мощностиУМ
Устройство алгебраического суммированияУС
Устройство предваренияУП
Устройство умножения на постоянный коэффициентУУ
Блок ограничения сигналаБО
Пневматический сигнализаторПС
ПневмотаблоПТ
Реле переключенияРП
Панель управленияПУ
Исполнительный механизмИМ
ПозиционерП
Манометр контрольныйМН
Фильтр воздухаФ
Стабилизатор (редуктор) давления воздухаСД
Вентиль запорныйВН
Кран трехходовойК

Приложение Е
(справочное)

ПРИМЕРЫ ВЫПОЛНЕНИЯ ПРИНЦИПИАЛЬНЫХ ПНЕВМАТИЧЕСКИХ СХЕМ

Рисунок Е.1. Пример выполнения принципиальной пневматической схемы контура управления

Рисунок Е.2. Пример выполнения принципиальной схемы пневмопитания

Приложение Ж
(справочное)

ПРИМЕР ВЫПОЛНЕНИЯ ПЕРЕЧНЯ ЭЛЕМЕНТОВ

Таблица Ж.1

Поз. обозначениеНаименованиеКол.Примечание
Аппараты по месту  
Д1, Д2Ротаметр пневматический РП-16 ЖУЗ244б, 45а
Клапан регулирующий фланцевый 25ч37нж144д
Щит управления  
ВИППрибор контроля пневматический показывающий ПКП.2144в
РУУстройство регулирующее пневматическое пропорционально-интегральное ПР3.31М1145г

Приложение И
(справочное)

ПРИМЕР ВЫПОЛНЕНИЯ СХЕМЫ СОЕДИНЕНИЙ ВНЕШНИХ ПРОВОДОК

Рисунок И.1

Приложение К
(справочное)

ПРИМЕР ИЗОБРАЖЕНИЯ ПОДКЛЮЧЕНИЯ ВНЕШНИХ ПРОВОДОК К ЕДИНИЧНОМУ ОДНОСЕКЦИОННОМУ ЩИТУ

Рисунок К.1

Приложение Л
(справочное)

ПРИМЕР ВЫПОЛНЕНИЯ ЧЕРТЕЖА УСТАНОВКИ

Рисунок Л.1