Письмо ФНС РФ от 21.05.2021 N БС-4-11/7032

"О направлении рекомендуемых форм документов"

ФЕДЕРАЛЬНАЯ НАЛОГОВАЯ СЛУЖБА

ПИСЬМО
от 21 мая 2021 г. N БС-4-11/7032

О НАПРАВЛЕНИИ РЕКОМЕНДУЕМЫХ ФОРМ ДОКУМЕНТОВ

Федеральная налоговая служба в связи с вступлением с 21.05.2021 года в силу положений Федерального закона от 20.04.2021 N 100-ФЗ "О внесении изменений в части первую и вторую Налогового кодекса Российской Федерации" направляет рекомендуемые формы документов, используемых при применении упрощенного порядка получения налоговых вычетов по налогу на доходы физических лиц, а также формат представления заявления о получении налоговых вычетов по налогу на доходы физических лиц в упрощенном порядке через личный кабинет налогоплательщика в электронной форме.

Управлениям ФНС России по субъектам Российской Федерации необходимо довести настоящее письмо до подведомственных налоговых органов.

Действительный
государственный советник
Российской Федерации
2 класса
С.Л. БОНДАРЧУК

Приложение N 1
к приказу ФНС России
от _______ 2021 г. N _____

Форма по КНД 1150117

В    
    Код налогового органа
  от    
    Фамилия
       
    Имя
     
    Отчество <1>
  ИНН    
  контактный телефон:  

ЗАЯВЛЕНИЕ N _______ О ПОЛУЧЕНИИ НАЛОГОВЫХ ВЫЧЕТОВ ПО НАЛОГУ НА ДОХОДЫ ФИЗИЧЕСКИХ ЛИЦ В УПРОЩЕННОМ ПОРЯДКЕ

дата  

На основании пункта 2 статьи 221.1 Налогового кодекса Российской Федерации прошу предоставить мне за ____ год в упрощенном порядке <2>:

1 - инвестиционный налоговый вычет, предусмотренный подпунктом 2 пункта 1 статьи 219.1 Налогового кодекса Российской Федерации;
2 - имущественные налоговые вычеты, предусмотренные подпунктами 3 и (или) 4 пункта 1 статьи 220 Налогового кодекса Российской Федерации;
3 - имущественные налоговые вычеты, предусмотренные подпунктами 3 и (или) 4 пункта 1 статьи 220 Налогового кодекса Российской Федерации, в сумме неиспользованного в предыдущих налоговых периодах остатка имущественных налоговых вычетов

Реквизиты индивидуального инвестиционного счета в случае заявления права на получение инвестиционного налогового вычета, предусмотренного подпунктом 2 пункта 1 статьи 219.1 Налогового кодекса Российской Федерации <3>:

Профессиональный участник рынка ценных бумаг:

Наименование:         ,
ИНН   , КПП      
Дата открытия счета __.__.____, номер договора    
Дата заключения договора __._.____    

Сумма денежных средств, внесенных на индивидуальный инвестиционный счет ___________ руб. __ коп.

Сумма внесенных на индивидуальный инвестиционный счет денежных средств, в отношении которых заявлено право на получение налогового вычета ___________ руб. <4> __ коп.

Сведения, подтверждающие право на получение имущественных налоговых вычетов, предусмотренных подпунктами 3 и (или) 4 пункта 1 статьи 220 Налогового кодекса Российской Федерации, в сумме фактически произведенных налогоплательщиком расходов <5>:

Данные об объекте недвижимого имущества:

Вид объекта недвижимого имущества <6>:    
Кадастровый номер объекта недвижимого имущества:   ;

Стоимость недвижимого имущества в соответствии с договором: ___________ руб. __ коп.;

Сумма расходов на приобретение недвижимого имущества, в отношении которых заявлено право на получение налогового вычета ___________ руб. __ коп. <3>;

Сумма расходов на погашение процентов, в отношении которых заявлено право на получение налогового вычета __________ руб. __ коп. <3>

Данные о кредитной организации:

Наименование        
ИНН   , КПП    

Сведения, подтверждающие право на получение имущественных налоговых вычетов, предусмотренных подпунктами 3 и (или) 4 пункта 1 статьи 220 Налогового кодекса Российской Федерации, в сумме неиспользованного в предыдущих налоговых периодах остатка имущественных налоговых вычетов <7>:

Данные об объекте недвижимого имущества:

Вид объекта недвижимого имущества <5>:

Кадастровый номер объекта недвижимого имущества: __________________________;

Сумма остатка имущественного налогового вычета по расходам на приобретение недвижимого имущества, перешедшего с предыдущих налоговых периодов, в отношении которых заявлено право на получение налогового вычета ___________ руб. __ коп. <3>

Сумма остатка имущественного налогового вычета по расходам на погашение процентов, перешедшего с предыдущих налоговых периодов, в отношении которых заявлено право на получение налогового вычета ___________ руб. __ коп. <3>

Сумму излишне уплаченного налога на доходы физических лиц в связи с предоставлением налогового вычета по налогу на доходы физических лиц по данному заявлению прошу перечислить на банковский счет по следующим реквизитам:

Наименование банка  
БИК    
Номер счета налогоплательщика  
Получатель      
  (Фамилия, имя, отчество <1> получателя) <8>    
    /  
  подпись   (фамилия, имя, отчество <1> налогоплательщика) <8>

<1> Отчество указывается при наличии.

<2> Нужное указать.

<3> Заполняется в случае заявления права на получение инвестиционного налогового вычета, предусмотренного подпунктом 2 пункта 1 статьи 219.1 Налогового кодекса Российской Федерации, в упрощенном порядке.

<4> Определяется с учетом ограничений, установленных статьей 219.1 и статьей 220 Налогового кодекса Российской Федерации, а также с учетом общей суммы налогооблагаемых доходов, к которым возможно применение налоговых вычетов, и предоставленных за налоговый период налоговых вычетов в порядке, предусмотренном пунктом 2 статьи 219, пунктами 7, 8 статьи 220 Налогового кодекса Российской Федерации.

<5> Заполняется в случае заявления права на получение имущественных налоговых вычетов, предусмотренных подпунктами 3 и (или) 4 пункта 1 статьи 220 Налогового кодекса Российской Федерации, в упрощенном порядке.

<6> Указывается объект недвижимого имущества, по которому заявляется налоговый вычет: 1 - жилой дом, 2 - квартира, 3 - комната, 4 - доля (доли) в жилом доме, квартире, комнате, земельном участке, 6 - земельный участок, на котором расположен приобретенный жилой дом, 7 - жилой дом с земельным участком.

<7> Заполняется в случае заявления права на получение имущественных налоговых вычетов, предусмотренных подпунктами 3 и (или) 4 пункта 1 статьи 220 Налогового кодекса Российской Федерации, в сумме неиспользованного в предыдущих налоговых периодах остатка имущественных налоговых вычетов.

<8> Заполняется полностью, без сокращений.

Приложение N 2
к приказу ФНС России
от _______ 2021 г. N _____

Форма по КНД 1125153

  (ИНН, фамилия, имя, отчество <1> налогоплательщика)
 

СООБЩЕНИЕ N _________ О НЕВОЗМОЖНОСТИ ПОЛУЧЕНИЯ ИМУЩЕСТВЕННЫХ НАЛОГОВЫХ ВЫЧЕТОВ, ПРЕДУСМОТРЕННЫХ ПОДПУНКТАМИ 3 И (ИЛИ) 4 ПУНКТА 1 СТАТЬИ 220 НАЛОГОВОГО КОДЕКСА РОССИЙСКОЙ ФЕДЕРАЦИИ, В УПРОЩЕННОМ ПОРЯДКЕ

дата  
,
(наименование налогового органа)  

рассмотрев поступившие __.__.____ г. в порядке, предусмотренном пунктом 3 статьи 221.1 Налогового кодекса Российской Федерации, от банка

наименование банка
ИНН ___________, КПП ________ сведения, сообщает о невозможности получения налогоплательщиком  
  (ИНН, фамилия, имя, отчество <1>)

имущественных налоговых вычетов, предусмотренных подпунктами 3 и (или) 4 пункта 1 статьи 220 Налогового кодекса Российской Федерации, в упрощенном порядке по причине(ам) (нужные варианты отметить):

1 - отсутствие в налоговых органах информации о зарегистрированном праве собственности на объект недвижимого имущества, указанный в поступивших от банка сведениях;
2 - несоответствие имеющейся в налоговых органах информации о собственнике объекта недвижимого имущества с информацией, содержащейся в поступивших от банка сведениях;
3 - несоответствие имеющейся в налоговых органах информации о кадастровом номере объекта недвижимого имущества с информацией, содержащейся в поступивших от банка сведениях;
4 - получение имущественных налоговых вычетов ранее в отношении иного объекта недвижимого имущества в полном объеме;
5 - предоставление в отношении указанных в поступивших от банка сведениях расходов на приобретение объекта недвижимого имущества и (или) погашения целевого кредита, имущественных налоговых вычетов на основании налоговой декларации по налогу на доходы физических лиц (форма 3-НДФЛ);
6 - отсутствие в налоговых органах информации о налогооблагаемом доходе физического лица, к которому возможно применение налоговых вычетов;
7 - отсутствие сведений о счете в банке для перечисления денежных средств налогоплательщику;
8 - иные причины:
(указать причины)

<1> Отчество указывается при наличии.

Приложение N 3
к приказу ФНС России
от _______ 2021 г. N _____

Форма по КНД 1125154

  (ИНН, фамилия, имя, отчество <1> налогоплательщика)
 

СООБЩЕНИЕ N _________ О НЕВОЗМОЖНОСТИ ПОЛУЧЕНИЯ ИНВЕСТИЦИОННОГО НАЛОГОВОГО ВЫЧЕТА, ПРЕДУСМОТРЕННОГО ПОДПУНКТОМ 2 ПУНКТА 1 СТАТЬИ 219.1 НАЛОГОВОГО КОДЕКСА РОССИЙСКОЙ ФЕДЕРАЦИИ, В УПРОЩЕННОМ ПОРЯДКЕ

дата  
,
(наименование налогового органа)  

рассмотрев поступившие __.__.____ г. в порядке, предусмотренном пунктом 3 статьи 221.1 Налогового кодекса Российской Федерации, от налогового агента

наименование налогового агента
ИНН ___________, КПП ________ сведения, сообщает о невозможности получения налогоплательщиком  
  (ИНН, фамилия, имя, отчество <1>)
 
инвестиционного налогового вычета, предусмотренного подпунктом 2 пункта 1 статьи 219.1 Налогового кодекса Российской Федерации, в упрощенном порядке по причине(ам) (нужные варианты отметить):
1 отсутствие в налоговых органах информации об индивидуальном инвестиционном счете, указанном в поступивших от налогового агента сведениях;
2 - несоблюдение ограничений, установленных подпунктом 3 пункта 3 статьи 219.1 Налогового кодекса Российской Федерации;
3 - предоставление в отношении денежных средств, внесенных на указанный в поступивших от налогового агента сведениях индивидуальный инвестиционный счет, инвестиционного налогового вычета на основании налоговой декларации по налогу на доходы физических лиц (форма 3-НДФЛ);
4 - отсутствие в налоговых органах информации о налогооблагаемом доходе физического лица, к которому возможно применение налогового вычета;
5 - отсутствие в налоговых органах сведений о счете в банке для перечисления денежных средств налогоплательщику;
6 - иные причины:
(указать причины)

<1> Отчество указывается при наличии.

Приложение N 4
к приказу ФНС России
от _______ 2021 г. N _____

ФОРМАТ ПРЕДСТАВЛЕНИЯ ЗАЯВЛЕНИЯ О ПОЛУЧЕНИИ НАЛОГОВЫХ ВЫЧЕТОВ ПО НАЛОГУ НА ДОХОДЫ ФИЗИЧЕСКИХ ЛИЦ В УПРОЩЕННОМ ПОРЯДКЕ ЧЕРЕЗ ЛИЧНЫЙ КАБИНЕТ НАЛОГОПЛАТЕЛЬЩИКА В ЭЛЕКТРОННОЙ ФОРМЕ

I. ОБЩИЕ СВЕДЕНИЯ

1. Настоящий формат описывает требования к XML файлам (далее - файл обмена) передачи в налоговые органы заявления о получении налоговых вычетов по налогу на доходы физических лиц в упрощенном порядке через личный кабинет налогоплательщика в электронной форме.

2. Номер версии настоящего формата 5.01, часть CCXLIV.

II. ОПИСАНИЕ ФАЙЛА ОБМЕНА

3. Имя файла обмена должно иметь следующий вид:

R_T_A_K_O_GGGGMMDD_N, где:

R_T - префикс, принимающий значение ON_ZVPVICH;

A_K - идентификатор получателя информации, где: A - идентификатор получателя, которому направляется файл обмена, K - идентификатор конечного получателя, для которого предназначена информация из данного файла обмена. Передача файла от отправителя к конечному получателю (K) может осуществляться в несколько этапов через другие налоговые органы, осуществляющие передачу файла на промежуточных этапах, которые обозначаются идентификатором A. В случае передачи файла от отправителя к конечному получателю при отсутствии налоговых органов, осуществляющих передачу на промежуточных этапах, значения идентификаторов A и K совпадают. Каждый из идентификаторов (A и K) имеет вид для налоговых органов - четырехразрядный код налогового органа;

O - идентификатор отправителя информации, имеет вид:

для физических лиц - двенадцатиразрядный код (ИНН физического лица).

GGGG - год формирования передаваемого файла, MM - месяц, DD - день;

N - идентификационный номер файла. (Длина - от 1 до 36 знаков. Идентификационный номер файла должен обеспечивать уникальность файла).

Расширение имени файла - xml. Расширение имени файла может указываться как строчными, так и прописными буквами.

Параметры первой строки файла обмена

Первая строка XML файла должна иметь следующий вид:

<?xml version="1.0" encoding="windows-1251"?>

Имя файла, содержащего XML схему файла обмена, должно иметь следующий вид:

ON_ZVPVICH_1_244_00_05_01_xx, где xx - номер версии схемы.

Расширение имени файла - xsd.

XML схема файла обмена приводится отдельным файлом и размещается на официальном сайте Федеральной налоговой службы в информационной-телекоммуникационной сети "Интернет".

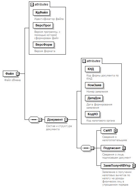
4. Логическая модель файла обмена представлена в виде диаграммы структуры файла обмена на рисунке 1 настоящего формата. Элементами логической модели файла обмена являются элементы и атрибуты XML файла. Перечень структурных элементов логической модели файла обмена и сведения о них приведены в таблицах 4.1 - 4.13 настоящего формата.

Для каждого структурного элемента логической модели файла обмена приводятся следующие сведения:

наименование элемента. Приводится полное наименование элемента. В строке таблицы могут быть описаны несколько элементов, наименования которых разделены символом "|". Такая форма записи применяется при наличии в файле обмена только одного элемента из описанных в этой строке;

сокращенное наименование (код) элемента. Приводится сокращенное наименование элемента. Синтаксис сокращенного наименования должен удовлетворять спецификации XML;

признак типа элемента. Может принимать следующие значения: "С" - сложный элемент логической модели (содержит вложенные элементы), "П" - простой элемент логической модели, реализованный в виде элемента XML файла, "А" - простой элемент логической модели, реализованный в виде атрибута элемента XML файла. Простой элемент логической модели не содержит вложенные элементы;

формат элемента. Формат элемента представляется следующими условными обозначениями: T - символьная строка; N - числовое значение (целое или дробное).

Формат символьной строки указывается в виде T(n-k) или T(=k), где: n - минимальное количество знаков, k - максимальное количество знаков, символ "-" - разделитель, символ "=" означает фиксированное количество знаков в строке. В случае, если минимальное количество знаков равно 0, формат имеет вид T(0-k). В случае, если максимальное количество знаков неограничено, формат имеет вид Т(n-).

Формат числового значения указывается в виде N(m.k), где: m - максимальное количество знаков в числе, включая знак (для отрицательного числа), целую и дробную часть числа без разделяющей десятичной точки, k - максимальное число знаков дробной части числа. Если число знаков дробной части числа равно 0 (то есть число целое), то формат числового значения имеет вид N(m).

Для простых элементов, являющихся базовыми в XML, например, элемент с типом "date", поле "Формат элемента" не заполняется. Для таких элементов в поле "Дополнительная информация" указывается тип базового элемента;

признак обязательности элемента определяет обязательность наличия элемента (совокупности наименования элемента и его значения) в файле обмена. Признак обязательности элемента может принимать следующие значения: "О" - наличие элемента в файле обмена обязательно; "Н" - наличие элемента в файле обмена необязательно, то есть элемент может отсутствовать. Если элемент принимает ограниченный перечень значений (по классификатору, кодовому словарю и тому подобному), то признак обязательности элемента дополняется символом "К". Например, "ОК". В случае если количество реализаций элемента может быть более одной, то признак обязательности элемента дополняется символом "М". Например, "НМ" или "ОКМ".

К вышеперечисленным признакам обязательности элемента может добавляться значение "У" в случае описания в XML схеме условий, предъявляемых к элементу в файле обмена, описанных в графе "Дополнительная информация". Например, "НУ" или "ОКУ";

дополнительная информация содержит, при необходимости, требования к элементу файла обмена, не указанные ранее. Для сложных элементов указывается ссылка на таблицу, в которой описывается состав данного элемента. Для элементов, принимающих ограниченный перечень значений из классификатора (кодового словаря и тому подобного), указывается соответствующее наименование классификатора (кодового словаря и тому подобного) или приводится перечень возможных значений. Для классификатора (кодового словаря и тому подобного) может указываться ссылка на его местонахождение. Для элементов, использующих пользовательский тип данных, указывается наименование типового элемента.

Рисунок 1. Диаграмма структуры файла обмена

Таблица 4.1

Файл обмена (Файл)

Наименование элемента Сокращенное наименование (код) элемента Признак типа элемента Формат элемента Признак обязательности элемента Дополнительная информация
Идентификатор файла ИдФайл А T(1-255) ОУ Содержит (повторяет) имя сформированного файла (без расширения)
Версия программы, с помощью которой сформирован файл ВерсПрог А T(1-40) О  
Версия формата ВерсФорм А T(1-5) О Принимает значение: 5.01
Состав и структура документа Документ С   О Состав элемента представлен в таблице 4.2

Таблица 4.2

Состав и структура документа (Документ)

Наименование элемента Сокращенное наименование (код) элемента Признак типа элемента Формат элемента Признак обязательности элемента Дополнительная информация
Код формы документа по КНД КНД А T(=7) ОК Типовой элемент <КНДТип>.
Принимает значение: 1150117
Номер заявления НомЗаяв А T(1-9) О  
Дата формирования заявления ДатаДок А T(=10) О Типовой элемент <ДатаТип>.
Дата в формате ДД.ММ.ГГГГ
Код налогового органа КодНО А T(=4) ОК Типовой элемент <СОНОТип>
Сведения о налогоплательщике СвНП С   О Состав элемента представлен в таблице 4.3
Сведения о лице, подписавшем документ Подписант С   О Состав элемента представлен в таблице 4.5
Заявление о получении налоговых вычетов по налогу на доходы физических лиц в упрощенном порядке ЗаявПолучНВУпр С   О Состав элемента представлен в таблице 4.6

Таблица 4.3

Сведения о налогоплательщике (СвНП)

Наименование элемента Сокращенное наименование (код) элемента Признак типа элемента Формат элемента Признак обязательности элемента Дополнительная информация
Налогоплательщик - физическое лицо НПФЛ С   О Состав элемента представлен в таблице 4.4

Таблица 4.4

Налогоплательщик - физическое лицо (НПФЛ)

Наименование элемента Сокращенное наименование (код) элемента Признак типа элемента Формат элемента Признак обязательности элемента Дополнительная информация
ИНН физического лица ИННФЛ А T(=12) О Типовой элемент <ИННФЛТип>
Номер контактного телефона Тлф А T(1-20) Н  
Фамилия, имя, отчество физического лица ФИОФЛ С   О Типовой элемент <ФИОТип>.
Состав элемента представлен в таблице 4.13

Таблица 4.5

Сведения о лице, подписавшем документ (Подписант)

Наименование элемента Сокращенное наименование (код) элемента Признак типа элемента Формат элемента Признак обязательности элемента Дополнительная информация
Признак лица, подписавшего документ ПрПодп А T(=1) ОК Принимает значение:
1 - налогоплательщик
Фамилия, имя, отчество физического лица ФИОФЛ С   О Типовой элемент <ФИОТип>.
Состав элемента представлен в таблице 4.13

Таблица 4.6

Заявление о получении налоговых вычетов по налогу на доходы физических лиц в упрощенном порядке (ЗаявПолучНВУпр)

Наименование элемента Сокращенное наименование (код) элемента Признак типа элемента Формат элемента Признак обязательности элемента Дополнительная информация
Год получения налоговых вычетов ГодПолучВыч А   О Типовой элемент <xs:gYear>.
Год в формате ГГГГ
Сведения о налоговом вычете СвНалогВыч С   О Состав элемента представлен в таблице 4.7
Реквизиты банковского счета для перечисления суммы излишне уплаченного налога на доходы физических лиц в связи с предоставлением налогового вычета по налогу на доходы физических лиц РеквБанкСчет С   О Состав элемента представлен в таблице 4.11

Таблица 4.7

Сведения о налоговом вычете (СвНалогВыч)

Наименование элемента Сокращенное наименование (код) элемента Признак типа элемента Формат элемента Признак обязательности элемента Дополнительная информация
Признак налогового вычета ПрНалогВыч А T(=1) ОК Принимает значение:
1 - инвестиционный налоговый вычет, предусмотренный подпунктом 2 пункта 1 статьи 219.1 Налогового кодекса Российской Федерации, в упрощенном порядке |
2 - имущественные налоговые вычеты, предусмотренные подпунктами 3 и (или) 4 пункта 1 статьи 220 Налогового кодекса Российской Федерации, в упрощенном порядке |
3 - имущественные налоговые вычеты, предусмотренные подпунктами 3 и (или) 4 пункта 1 статьи 220 Налогового кодекса Российской Федерации, в сумме неиспользованного в предыдущих налоговых периодах остатка имущественных налоговых вычетов
Реквизиты индивидуального инвестиционного счета в случае заявления права на получение инвестиционного налогового вычета, предусмотренного подпунктом 2 пункта 1 статьи 219.1 Налогового кодекса Российской Федерации | РеквИИС С   ОУ Состав элемента представлен в таблице 4.8.
Элемент заполняется при <ПрНалогВыч>=1
Сведения, подтверждающие право на получение имущественных налоговых вычетов, предусмотренных подпунктами 3 и (или) 4 пункта 1 статьи 220 Налогового кодекса Российской Федерации, в сумме фактически произведенных налогоплательщиком расходов | СведИмВычФакт С   ОУ Состав элемента представлен в таблице 4.9.
Элемент заполняется при <ПрНалогВыч>=2
Сведения, подтверждающие право на получение имущественных налоговых вычетов, предусмотренных подпунктами 3 и (или) 4 пункта 1 статьи 220 Налогового кодекса Российской Федерации, в сумме неиспользованного в предыдущих налоговых периодах остатка имущественных налоговых вычетов СведИмВычСумОст С   ОУ Состав элемента представлен в таблице 4.10.
Элемент заполняется при <ПрНалогВыч>=3

Таблица 4.8

Реквизиты индивидуального инвестиционного счета в случае заявления права на получение инвестиционного налогового вычета, предусмотренного подпунктом 2 пункта 1 статьи 219.1 Налогового кодекса Российской Федерации (РеквИИС)

Наименование элемента Сокращенное наименование (код) элемента Признак типа элемента Формат элемента Признак обязательности элемента Дополнительная информация
Дата открытия счета ДатаИИС А T(=10) О Типовой элемент <ДатаТип>.
Дата в формате ДД.ММ.ГГГГ
Номер договора НомДог А T(1-25) О  
Дата заключения договора ДатаДог А T(=10) О Типовой элемент <ДатаТип>.
Дата в формате ДД.ММ.ГГГГ
Сумма денежных средств, внесенных на индивидуальный инвестиционный счет СуммаВнес А N(9.2) О  
Сумма внесенных на индивидуальный инвестиционный счет денежных средств, в отношении которых заявлено право на получение налогового вычета СуммаВнесВыч А N(9.2) О  
Профессиональный участник рынка ценных бумаг ПрофУчРЦБ С   О Типовой элемент <ЮЛТип>.
Состав элемента представлен в таблице 4.12

Таблица 4.9

Сведения, подтверждающие право на получение имущественных налоговых вычетов, предусмотренных подпунктами 3 и (или) 4 пункта 1 статьи 220 Налогового кодекса Российской Федерации, в сумме фактически произведенных налогоплательщиком расходов (СведИмВычФакт)

Наименование элемента Сокращенное наименование (код) элемента Признак типа элемента Формат элемента Признак обязательности элемента Дополнительная информация
Код наименования объекта КодНаимОб А T(=1) ОК Принимает значение:
1 - жилой дом |
2 - квартира |
3 - комната |
4 - доля (доли) в жилом доме, квартире, комнате, земельном участке |
6 - земельный участок, на котором расположен приобретенный жилой дом|
7 - жилой дом с земельным участком
Кадастровый номер объекта недвижимого имущества КадастрНомер А T(1-100) О  
Стоимость недвижимого имущества в соответствии с договором СтоимНИДогов А N(15.2) Н  
Сумма расходов на приобретение недвижимого имущества, в отношении которых заявлено право на получение налогового вычета СумРасхНИВыч А N(15.2) НУ Обязателен при отсутствии элемента <СумРасхПроц>
Сумма расходов на погашение процентов, в отношении которых заявлено право на получение налогового вычета СумРасхПроц А N(15.2) НУ Обязателен при отсутствии элемента <СумРасхНИВыч>
Данные о кредитной организации ДанКредОрг С   О Типовой элемент <ЮЛТип>.
Состав элемента представлен в таблице 4.12

Таблица 4.10

Сведения, подтверждающие право на получение имущественных налоговых вычетов, предусмотренных подпунктами 3 и (или) 4 пункта 1 статьи 220 Налогового кодекса Российской Федерации, в сумме неиспользованного в предыдущих налоговых периодах остатка имущественных налоговых вычетов (СведИмВычСумОст)

Наименование элемента Сокращенное наименование (код) элемента Признак типа элемента Формат элемента Признак обязательности элемента Дополнительная информация
Код наименования объекта КодНаимОб А T(=1) ОК Принимает значение:
1 - жилой дом |
2 - квартира |
3 - комната |
4 - доля (доли) в жилом доме, квартире, комнате, земельном участке |
6 - земельный участок, на котором расположен приобретенный жилой дом |
7 - жилой дом с земельным участком
Кадастровый номер объекта недвижимого имущества КадастрНомер А T(1-100) О  
Сумма остатка имущественного налогового вычета по расходам на приобретение недвижимого имущества, перешедшего с предыдущих налоговых периодов, в отношении которых заявлено право на получение налогового вычета СумОстИмВыч А N(15.2) НУ Обязателен при отсутствии элемента <СумОстПроц>
Сумма остатка имущественного налогового вычета по расходам на погашение процентов, перешедшего с предыдущих налоговых периодов, в отношении которых заявлено право на получение налогового вычета СумОстПроц А N(15.2) НУ Обязателен при отсутствии элемента <СумОстИмВыч>

Таблица 4.11

Реквизиты банковского счета для перечисления суммы излишне уплаченного налога на доходы физических лиц в связи с предоставлением налогового вычета по налогу на доходы физических лиц (РеквБанкСчет)

Наименование элемента Сокращенное наименование (код) элемента Признак типа элемента Формат элемента Признак обязательности элемента Дополнительная информация
Наименование банка НаимБанк А T(1-255) О  
Банковский идентификационный код БИК А T(=9) О Типовой элемент <БИКТип>
Номер счета налогоплательщика НомерСчНП А T(=20) О Типовой элемент <КорСчТип>
Получатель Получатель С   О Типовой элемент <ФИОТип>.
Состав элемента представлен в таблице 4.13

Таблица 4.12

Сведения об организации (ЮЛТип)

Наименование элемента Сокращенное наименование (код) элемента Признак типа элемента Формат элемента Признак обязательности элемента Дополнительная информация
Наименование организации НаимОрг А T(1-1000) О  
ИНН организации ИННЮЛ А T(=10) О Типовой элемент <ИННЮЛТип>
КПП КПП А T(=9) О Типовой элемент <КППТип>

Таблица 4.13

Фамилия, имя, отчество (ФИОТип)

Наименование элемента Сокращенное наименование (код) элемента Признак типа элемента Формат элемента Признак обязательности элемента Дополнительная информация
Фамилия Фамилия А T(1-60) О  
Имя Имя А T(1-60) О  
Отчество Отчество А T(1-60) Н