Письмо ФНС РФ от 11.06.2021 N ЕА-4-15/8246@

"О направлении информации"

ФЕДЕРАЛЬНАЯ НАЛОГОВАЯ СЛУЖБА

ПИСЬМО
от 11 июня 2021 г. N ЕА-4-15/8246@

О НАПРАВЛЕНИИ ИНФОРМАЦИИ

Федеральная налоговая служба в целях реализации Федерального закона от 30.12.2020 N 509-ФЗ "О внесении изменений в отдельные законодательные акты Российской Федерации" и поэтапного перехода на оказание услуг по выдаче свидетельств, предусмотренных статьями 179.2, 179.3, 179.4, 179.5 Налогового кодекса Российской Федерации, в электронной форме направляет для использования в работе и доработки информационных учетных систем рекомендуемые к использованию с 01.07.2021 форматы предоставления заявлений:

- о выдаче свидетельства о регистрации организации, совершающей операции с этиловым спиртом, в электронной форме;

- о выдаче свидетельства о регистрации лица, совершающего операции с прямогонным бензином, в электронной форме;

- о выдаче свидетельства о регистрации лица, совершающего операции с бензолом, параксилолом или ортоксилолом, в электронной форме;

- о выдаче свидетельства о регистрации организации, совершающей операции со средними дистиллятами, в электронной форме;

- о выдаче дубликата свидетельства о регистрации организации, совершающей операции с этиловым спиртом, в электронной форме;

- об исправлении опечаток и (или) ошибок, допущенных в выданных в результате предоставления государственной услуги документах, в электронной форме.

Управлениям ФНС России по субъектам Российской Федерации и Межрегиональным инспекциям ФНС России по крупнейшим налогоплательщикам довести настоящее письмо до нижестоящих налоговых органов и налогоплательщиков.

Государственный советник
Российской Федерации
2 класса
А.В. ЕГОРИЧЕВ

Приложение N 1
к письму ФНС России
от "__" ______ 2021 г. N _______

РЕКОМЕНДУЕМЫЙ ФОРМАТ ПРЕДСТАВЛЕНИЯ ЗАЯВЛЕНИЯ О ВЫДАЧЕ СВИДЕТЕЛЬСТВА О РЕГИСТРАЦИИ ОРГАНИЗАЦИИ, СОВЕРШАЮЩЕЙ ОПЕРАЦИИ С ЭТИЛОВЫМ СПИРТОМ, В ЭЛЕКТРОННОЙ ФОРМЕ

I. ОБЩИЕ СВЕДЕНИЯ

1. Настоящий формат описывает требования к XML файлам (далее - файл обмена) передачи в налоговые органы заявления о выдаче свидетельства о регистрации организации, совершающей операции с этиловым спиртом, в электронной форме.

2. Номер версии настоящего формата 5.01, часть DLXI.

II. ОПИСАНИЕ ФАЙЛА ОБМЕНА

3. Имя файла обмена должно иметь следующий вид:

R_T_A_K_O_GGGGMMDD_N, где:

R_T - префикс, принимающий значение UT_ZVREGETIL;

A_K - идентификатор получателя информации, где: A - идентификатор получателя, которому направляется файл обмена, K - идентификатор конечного получателя, для которого предназначена информация из данного файла обмена. Передача файла от отправителя к конечному получателю (K) может осуществляться в несколько этапов через другие налоговые органы, осуществляющие передачу файла на промежуточных этапах, которые обозначаются идентификатором A. В случае передачи файла от отправителя к конечному получателю при отсутствии налоговых органов, осуществляющих передачу на промежуточных этапах, значения идентификаторов A и K совпадают. Каждый из идентификаторов (A и K) имеет вид для налоговых органов - четырехразрядный код налогового органа;

O - идентификатор отправителя информации, имеет вид:

для организаций - девятнадцатиразрядный код (идентификационный номер налогоплательщика (далее - ИНН) и код причины постановки на учет (далее - КПП) организации (обособленного подразделения);

для физических лиц - двенадцатиразрядный код (ИНН физического лица, при наличии. При отсутствии ИНН - последовательность из двенадцати нулей);

GGGG - год формирования передаваемого файла, MM - месяц, DD - день;

N - идентификационный номер файла. (Длина - от 1 до 36 знаков. Идентификационный номер файла должен обеспечивать уникальность файла).

Расширение имени файла - xml. Расширение имени файла может указываться как строчными, так и прописными буквами.

Параметры первой строки файла обмена

Первая строка XML файла должна иметь следующий вид:

<?xml version ="1.0" encoding ="windows-1251"?>

Имя файла, содержащего XML схему файла обмена, должно иметь следующий вид:

UT_ZVREGETIL_1_561_00_05_01_xx, где xx - номер версии схемы.

Расширение имени файла - xsd.

XML схема файла обмена приводится отдельным файлом.

4. Логическая модель файла обмена представлена в виде диаграммы структуры файла обмена на рисунке 1 настоящего формата. Элементами логической модели файла обмена являются элементы и атрибуты XML файла. Перечень структурных элементов логической модели файла обмена и сведения о них приведены в таблицах 4.1 - 4.11 настоящего формата.

Для каждого структурного элемента логической модели файла обмена приводятся следующие сведения:

наименование элемента. Приводится полное наименование элемента. В строке таблицы могут быть описаны несколько элементов, наименования которых разделены символом "|". Такая форма записи применяется при наличии в файле обмена только одного элемента из описанных в этой строке;

сокращенное наименование (код) элемента. Приводится сокращенное наименование элемента. Синтаксис сокращенного наименования должен удовлетворять спецификации XML;

признак типа элемента. Может принимать следующие значения: "С" - сложный элемент логической модели (содержит вложенные элементы), "П" - простой элемент логической модели, реализованный в виде элемента XML файла, "А" - простой элемент логической модели, реализованный в виде атрибута элемента XML файла. Простой элемент логической модели не содержит вложенные элементы;

формат элемента. Формат элемента представляется следующими условными обозначениями: T - символьная строка; N - числовое значение (целое или дробное).

Формат символьной строки указывается в виде T(n-k) или T(=k), где: n - минимальное количество знаков, k - максимальное количество знаков, символ "-" - разделитель, символ "=" означает фиксированное количество знаков в строке. В случае, если минимальное количество знаков равно 0, формат имеет вид T(0-k). В случае, если максимальное количество знаков не ограничено, формат имеет вид T(n-).

Формат числового значения указывается в виде N(m.k), где: m - максимальное количество знаков в числе, включая целую и дробную часть числа без разделяющей десятичной точки и знака (для отрицательного числа), k - максимальное число знаков дробной части числа. Если число знаков дробной части числа равно 0 (то есть число целое), то формат числового значения имеет вид N(m).

Для простых элементов, являющихся базовыми в XML, например, элемент с типом "date", поле "Формат элемента" не заполняется. Для таких элементов в поле "Дополнительная информация" указывается тип базового элемента;

признак обязательности элемента определяет обязательность наличия элемента (совокупности наименования элемента и его значения) в файле обмена. Признак обязательности элемента может принимать следующие значения: "О" - наличие элемента в файле обмена обязательно; "Н" - наличие элемента в файле обмена необязательно, то есть элемент может отсутствовать. Если элемент принимает ограниченный перечень значений (по классификатору, кодовому словарю и тому подобному), то признак обязательности элемента дополняется символом "К". Например, "ОК". В случае, если количество реализаций элемента может быть более одной, то признак обязательности элемента дополняется символом "М". Например, "НМ" или "ОКМ".

К вышеперечисленным признакам обязательности элемента может добавляться значение "У" в случае описания в XML схеме условий, предъявляемых к элементу в файле обмена, описанных в графе "Дополнительная информация". Например, "НУ" или "ОКУ";

дополнительная информация содержит, при необходимости, требования к элементу файла обмена, не указанные ранее. Для сложных элементов указывается ссылка на таблицу, в которой описывается состав данного элемента. Для элементов, принимающих ограниченный перечень значений из классификатора (кодового словаря и тому подобного), указывается соответствующее наименование классификатора (кодового словаря и тому подобного) или приводится перечень возможных значений. Для классификатора (кодового словаря и тому подобного) может указываться ссылка на его местонахождение. Для элементов, использующих пользовательский тип данных, указывается наименование типового элемента.

Рисунок 1. Диаграмма структуры файла обмена

Таблица 4.1

Файл обмена (Файл)

Наименование элемента Сокращенное наименование (код) элемента Признак типа элемента Формат элемента Признак обязательности элемента Дополнительная информация
Идентификатор файла ИдФайл А T(1-255) ОУ Содержит (повторяет) имя сформированного файла (без расширения)
Версия программы, с помощью которой сформирован файл ВерсПрог А T(1-40) О  
Версия формата ВерсФорм А T(1-5) О Принимает значение: 5.01
Состав и структура документа Документ С   О Состав элемента представлен в таблице 4.2

Таблица 4.2

Состав и структура документа (Документ)

Наименование элемента Сокращенное наименование (код) элемента Признак типа элемента Формат элемента Признак обязательности элемента Дополнительная информация
Код формы отчетности по КНД КНД А T(=7) ОК Типовой элемент <КНДТип>.
Принимает значение: 1111059
Дата формирования документа ДатаДок А T(=10) О Типовой элемент <ДатаТип>.
Дата в формате ДД.ММ.ГГГГ
Представляется в налоговый орган (код) КодНО А T(=4) ОК Типовой элемент <СОНОТип>
Сведения о заявителе СвНП С   О Состав элемента представлен в таблице 4.3
Лицо, подписавшее документ Подписант С   О Состав элемента представлен в таблице 4.5
Заявление о выдаче свидетельства о регистрации организации, совершающей операции с этиловым спиртом ЗаявЭтил С   О Состав элемента представлен в таблице 4.7

Таблица 4.3

Сведения о заявителе (СвНП)

Наименование элемента Сокращенное наименование (код) элемента Признак типа элемента Формат элемента Признак обязательности элемента Дополнительная информация
Заявитель - организация НПЮЛ С   О Состав элемента представлен в таблице 4.4

Таблица 4.4

Заявитель - организация (НПЮЛ)

Наименование элемента Сокращенное наименование (код) элемента Признак типа элемента Формат элемента Признак обязательности элемента Дополнительная информация
Полное наименование организации НаимОрг А T(1-1000) О  
Сокращенное наименование организации НаимОргСокр А T(1-255) Н  
ИНН организации ИННЮЛ А T(=10) О Типовой элемент <ИННЮЛТип>
КПП организации КПП А T(=9) О Типовой элемент <КППТип>
Место нахождения организации МестоНахож А T(1-255) О  
Адрес (место фактической деятельности) осуществления организацией деятельности АдрОсущ А T(1-255) О  

Таблица 4.5

Лицо, подписавшее документ (Подписант)

Наименование элемента Сокращенное наименование (код) элемента Признак типа элемента Формат элемента Признак обязательности элемента Дополнительная информация
Признак лица, подписавшего документ ПрПодп А T(=1) ОК Принимает значение:
1 - руководитель организации |
2 - представитель организации
Номер контактного телефона Тлф А T(1-20) Н  
Фамилия, имя, отчество ФИО С   О Типовой элемент <ФИОТип>.
Состав элемента представлен в таблице 4.11
Сведения о представителе СвПред С   НУ Состав элемента представлен в таблице 4.6.
Элемент обязателен при <ПрПодп>=2

Таблица 4.6

Сведения о представителе (СвПред)

Наименование элемента Сокращенное наименование (код) элемента Признак типа элемента Формат элемента Признак обязательности элемента Дополнительная информация
Наименование документа, подтверждающего полномочия представителя НаимДок А T(1-120) О  

Таблица 4.7

Заявление о выдаче свидетельства о регистрации организации, совершающей операции с этиловым спиртом (ЗаявЭтил)

Наименование элемента Сокращенное наименование (код) элемента Признак типа элемента Формат элемента Признак обязательности элемента Дополнительная информация
Заявляемый вид деятельности ВидДеят А T(=1) ОК Принимает значение:
1 - производство неспиртосодержащей продукции, в качестве сырья для производства которой (в процессе производства которой) используется денатурированный этиловый спирт |
2 - производство спиртосодержащей парфюмерно-косметической продукции в металлической аэрозольной упаковке, в качестве сырья для производства которой используется этиловый спирт |
3 - производство спиртосодержащей парфюмерно-косметической продукции в малой емкости (спиртосодержащей парфюмерно-косметической продукции с объемной долей этилового спирта до 80 процентов включительно, разливаемой в емкости не более 100 мл, или спиртосодержащей парфюмерно-косметической продукции с объемной долей этилового спирта до 90 процентов включительно при наличии на флаконе пульверизатора, разливаемой в емкости не более 100 мл, или спиртосодержащей парфюмерно-косметической продукции с объемной долей этилового спирта до 90 процентов включительно, разливаемой в емкости не более 3 мл), в качестве сырья для производства которой используется этиловый спирт |
          4 - производство спиртосодержащей продукции бытовой химии в металлической аэрозольной упаковке |
5 - производство лекарственных средств, и (или) лекарственных препаратов, и (или) медицинских изделий, прошедших регистрацию в соответствии с правом Евразийского экономического союза и (или) законодательством Российской Федерации и (или) включенных в соответствующий реестр, в качестве сырья для производства которых (в процессе производства которых) используется этиловый спирт |
6 - производство спиртосодержащей непищевой продукции в виде геля, крема на гелевой основе (крем-геля), в качестве сырья для производства которой (в процессе производства которой) используется этиловый спирт
Виды товаров, для производства которых (в процессе производства которых) используется этиловый спирт, с указанием номера свидетельства о государственной регистрации (его регистрационного номера) ВидТовРег А T(1-255) Н  
Сведения о наличии мощностей, необходимых для получения свидетельства на производство неспиртосодержащей продукции | СведМощНеспирт С   ОУ Типовой элемент <ПрилТип1>.
Состав элемента представлен в таблице 4.8.
Элемент должен присутствовать при значении элемента <ВидДеят>=1
Сведения о наличии мощностей, необходимых для получения свидетельства на производство спиртосодержащей парфюмерно-косметической продукции в металлической аэрозольной упаковке | СведМощПарф С   ОУ Типовой элемент <ПрилТип2>.
Состав элемента представлен в таблице 4.9.
Элемент должен присутствовать при значении элемента <ВидДеят>=2
Сведения о наличии мощностей, необходимых для получения свидетельства на производство спиртосодержащей парфюмерно-косметической продукции в малой емкости | СведМощПарфМал С   ОУ Типовой элемент <ПрилТип2>.
Состав элемента представлен в таблице 4.9.
Элемент должен присутствовать при значении элемента <ВидДеят>=3
Сведения о наличии мощностей, необходимых для получения свидетельства на производство спиртосодержащей продукции бытовой химии в металлической аэрозольной упаковке | СведМощБыт С   ОУ Типовой элемент <ПрилТип2>.
Состав элемента представлен в таблице 4.9.
Элемент должен присутствовать при значении элемента <ВидДеят>=4
Сведения о наличии мощностей, необходимых для получения свидетельства на производство фармацевтической продукции | СведМощФарм С   ОУ Типовой элемент <ПрилТип1>.
Состав элемента представлен в таблице 4.8.
Элемент должен присутствовать при значении элемента <ВидДеят>=5
Сведения о наличии мощностей, необходимых для получения свидетельства на производство спиртосодержащей непищевой продукции СведМощНепищ С   ОУ Типовой элемент <ПрилТип2>.
Состав элемента представлен в таблице 4.9.
Элемент должен присутствовать при значении элемента <ВидДеят>=6

Таблица 4.8

Сведения о приложении (тип 1) (ПрилТип1)

Наименование элемента Сокращенное наименование (код) элемента Признак типа элемента Формат элемента Признак обязательности элемента Дополнительная информация
По состоянию на ПоСост А T(=10) О Типовой элемент <ДатаТип>.
Дата в формате ДД.ММ.ГГГГ
Сведения об обособленных подразделениях СведПодр С   ОМ Типовой элемент <СведПодрТип>.
Состав элемента представлен в таблице 4.10
Реквизиты документов, подтверждающих право собственности (право хозяйственного ведения или оперативного управления) на производственные мощности, и местонахождение указанных мощностей РеквДокПроиз П T(1-255) ОМ  

Таблица 4.9

Сведения о приложении (тип 2) (ПрилТип2)

Наименование элемента Сокращенное наименование (код) элемента Признак типа элемента Формат элемента Признак обязательности элемента Дополнительная информация
По состоянию на ПоСост А T(=10) О Типовой элемент <ДатаТип>.
Дата в формате ДД.ММ.ГГГГ
Сведения об обособленных подразделениях СведПодр С   ОМ Типовой элемент <СведПодрТип>.
Состав элемента представлен в таблице 4.10
Реквизиты документов, подтверждающих право собственности (право хозяйственного ведения или оперативного управления) на производственные мощности, и местонахождение указанных мощностей РеквДокПроиз П T(1-255) ОМ  
Реквизиты документов, подтверждающих право собственности (право хозяйственного ведения или оперативного управления) на мощности по хранению этилового спирта, и местонахождение указанных мощностей РеквДокЭтил П T(1-255) ОМ  

Таблица 4.10

Сведения об обособленных подразделениях (СведПодрТип)

Наименование элемента Сокращенное наименование (код) элемента Признак типа элемента Формат элемента Признак обязательности элемента Дополнительная информация
Адрес (место фактической деятельности) АдрФакт А T(1-255) О  
КПП обособленного подразделения КПП А T(=9) О Типовой элемент <КППТип>

Таблица 4.11

Фамилия, имя, отчество (ФИОТип)

Наименование элемента Сокращенное наименование (код) элемента Признак типа элемента Формат элемента Признак обязательности элемента Дополнительная информация
Фамилия Фамилия А T(1-60) О  
Имя Имя А T(1-60) О  
Отчество Отчество А T(1-60) Н  

Приложение N 2
к письму ФНС России
от "__" ______ 2021 г. N _______

РЕКОМЕНДУЕМЫЙ ФОРМАТ ПРЕДСТАВЛЕНИЯ ЗАЯВЛЕНИЯ О ВЫДАЧЕ ДУБЛИКАТА СВИДЕТЕЛЬСТВА О РЕГИСТРАЦИИ ОРГАНИЗАЦИИ, СОВЕРШАЮЩЕЙ ОПЕРАЦИИ С ЭТИЛОВЫМ СПИРТОМ, В ЭЛЕКТРОННОЙ ФОРМЕ

I. ОБЩИЕ СВЕДЕНИЯ

1. Настоящий формат описывает требования к XML файлам (далее - файл обмена) передачи в налоговые органы заявления о выдаче дубликата свидетельства о регистрации организации, совершающей операции с этиловым спиртом, в электронной форме.

2. Номер версии настоящего формата 5.01, часть DLXII.

II. ОПИСАНИЕ ФАЙЛА ОБМЕНА

3. Имя файла обмена должно иметь следующий вид:

R_T_A_K_O_GGGGMMDD_N, где:

R_T - префикс, принимающий значение UT_ZVDUBREG;

A_K - идентификатор получателя информации, где: A - идентификатор получателя, которому направляется файл обмена, K - идентификатор конечного получателя, для которого предназначена информация из данного файла обмена. Передача файла от отправителя к конечному получателю (K) может осуществляться в несколько этапов через другие налоговые органы, осуществляющие передачу файла на промежуточных этапах, которые обозначаются идентификатором A. В случае передачи файла от отправителя к конечному получателю при отсутствии налоговых органов, осуществляющих передачу на промежуточных этапах, значения идентификаторов A и K совпадают. Каждый из идентификаторов (A и K) имеет вид для налоговых органов - четырехразрядный код налогового органа;

O - идентификатор отправителя информации, имеет вид:

для организаций - девятнадцатиразрядный код (идентификационный номер налогоплательщика (далее - ИНН) и код причины постановки на учет (далее - КПП) организации (обособленного подразделения);

для физических лиц - двенадцатиразрядный код (ИНН физического лица, при наличии. При отсутствии ИНН - последовательность из двенадцати нулей);

GGGG - год формирования передаваемого файла, MM - месяц, DD - день;

N - идентификационный номер файла. (Длина - от 1 до 36 знаков. Идентификационный номер файла должен обеспечивать уникальность файла).

Расширение имени файла - xml. Расширение имени файла может указываться как строчными, так и прописными буквами.

Параметры первой строки файла обмена

Первая строка XML файла должна иметь следующий вид:

<?xml version ="1.0" encoding ="windows-1251"?>

Имя файла, содержащего XML схему файла обмена, должно иметь следующий вид:

UT_ZVDUBREG_1_562_00_05_01_xx, где xx - номер версии схемы.

Расширение имени файла - xsd.

XML схема файла обмена приводится отдельным файлом.

4. Логическая модель файла обмена представлена в виде диаграммы структуры файла обмена на рисунке 1 настоящего формата. Элементами логической модели файла обмена являются элементы и атрибуты XML файла. Перечень структурных элементов логической модели файла обмена и сведения о них приведены в таблицах 4.1 - 4.8 настоящего формата.

Для каждого структурного элемента логической модели файла обмена приводятся следующие сведения:

наименование элемента. Приводится полное наименование элемента. В строке таблицы могут быть описаны несколько элементов, наименования которых разделены символом "|". Такая форма записи применяется при наличии в файле обмена только одного элемента из описанных в этой строке;

сокращенное наименование (код) элемента. Приводится сокращенное наименование элемента. Синтаксис сокращенного наименования должен удовлетворять спецификации XML;

признак типа элемента. Может принимать следующие значения: "С" - сложный элемент логической модели (содержит вложенные элементы), "П" - простой элемент логической модели, реализованный в виде элемента XML файла, "А" - простой элемент логической модели, реализованный в виде атрибута элемента XML файла. Простой элемент логической модели не содержит вложенные элементы;

формат элемента. Формат элемента представляется следующими условными обозначениями: T - символьная строка; N - числовое значение (целое или дробное).

Формат символьной строки указывается в виде T(n-k) или T(=k), где: n - минимальное количество знаков, k - максимальное количество знаков, символ "-" - разделитель, символ "=" означает фиксированное количество знаков в строке. В случае, если минимальное количество знаков равно 0, формат имеет вид T(0-k). В случае, если максимальное количество знаков не ограничено, формат имеет вид T(n-).

Формат числового значения указывается в виде N(m.k), где: m - максимальное количество знаков в числе, включая целую и дробную часть числа без разделяющей десятичной точки и знака (для отрицательного числа), k - максимальное число знаков дробной части числа. Если число знаков дробной части числа равно 0 (то есть число целое), то формат числового значения имеет вид N(m).

Для простых элементов, являющихся базовыми в XML, например, элемент с типом "date", поле "Формат элемента" не заполняется. Для таких элементов в поле "Дополнительная информация" указывается тип базового элемента;

признак обязательности элемента определяет обязательность наличия элемента (совокупности наименования элемента и его значения) в файле обмена. Признак обязательности элемента может принимать следующие значения: "О" - наличие элемента в файле обмена обязательно; "Н" - наличие элемента в файле обмена необязательно, то есть элемент может отсутствовать. Если элемент принимает ограниченный перечень значений (по классификатору, кодовому словарю и тому подобному), то признак обязательности элемента дополняется символом "К". Например, "ОК". В случае, если количество реализаций элемента может быть более одной, то признак обязательности элемента дополняется символом "М". Например, "НМ" или "ОКМ".

К вышеперечисленным признакам обязательности элемента может добавляться значение "У" в случае описания в XML схеме условий, предъявляемых к элементу в файле обмена, описанных в графе "Дополнительная информация". Например, "НУ" или "ОКУ";

дополнительная информация содержит, при необходимости, требования к элементу файла обмена, не указанные ранее. Для сложных элементов указывается ссылка на таблицу, в которой описывается состав данного элемента. Для элементов, принимающих ограниченный перечень значений из классификатора (кодового словаря и тому подобного), указывается соответствующее наименование классификатора (кодового словаря и тому подобного) или приводится перечень возможных значений. Для классификатора (кодового словаря и тому подобного) может указываться ссылка на его местонахождение. Для элементов, использующих пользовательский тип данных, указывается наименование типового элемента.

Рисунок 1. Диаграмма структуры файла обмена

Таблица 4.1

Файл обмена (Файл)

Наименование элемента Сокращенное наименование (код) элемента Признак типа элемента Формат элемента Признак обязательности элемента Дополнительная информация
Идентификатор файла ИдФайл А T(1-255) ОУ Содержит (повторяет) имя сформированного файла (без расширения)
Версия программы, с помощью которой сформирован файл ВерсПрог А T(1-40) О  
Версия формата ВерсФорм А T(1-5) О Принимает значение: 5.01
Состав и структура документа Документ С   О Состав элемента представлен в таблице 4.2

Таблица 4.2

Состав и структура документа (Документ)

Наименование элемента Сокращенное наименование (код) элемента Признак типа элемента Формат элемента Признак обязательности элемента Дополнительная информация
Код формы отчетности по КНД КНД А T(=7) ОК Типовой элемент <КНДТип>.
Принимает значение: 1111079
Дата формирования документа ДатаДок А T(=10) О Типовой элемент <ДатаТип>.
Дата в формате ДД.ММ.ГГГГ
Представляется в налоговый орган (код) КодНО А T(=4) ОК Типовой элемент <СОНОТип>
Сведения о заявителе СвНП С   О Состав элемента представлен в таблице 4.3
Лицо, подписавшее документ Подписант С   О Состав элемента представлен в таблице 4.5
Заявление о выдаче дубликата свидетельства о регистрации организации, совершающей операции с этиловым спиртом ЗаявДубл С   О Состав элемента представлен в таблице 4.7

Таблица 4.3

Сведения о заявителе (СвНП)

Наименование элемента Сокращенное наименование (код) элемента Признак типа элемента Формат элемента Признак обязательности элемента Дополнительная информация
Заявитель - организация НПЮЛ С   О Состав элемента представлен в таблице 4.4

Таблица 4.4

Заявитель - организация (НПЮЛ)

Наименование элемента Сокращенное наименование (код) элемента Признак типа элемента Формат элемента Признак обязательности элемента Дополнительная информация
Полное наименование организации НаимОрг А T(1-1000) О  
Сокращенное наименование организации НаимОргСокр А T(1-255) Н  
ИНН организации ИННЮЛ А T(=10) О Типовой элемент <ИННЮЛТип>
КПП организации КПП А T(=9) О Типовой элемент <КППТип>

Таблица 4.5

Лицо, подписавшее документ (Подписант)

Наименование элемента Сокращенное наименование (код) элемента Признак типа элемента Формат элемента Признак обязательности элемента Дополнительная информация
Признак лица, подписавшего документ ПрПодп А T(=1) ОК Принимает значение:
1 - руководитель организации |
2 - представитель организации
Номер контактного телефона Тлф А T(1-20) Н  
Фамилия, имя, отчество ФИО С   О Типовой элемент <ФИОТип>.
Состав элемента представлен в таблице 4.8
Сведения о представителе СвПред С   НУ Состав элемента представлен в таблице 4.6.
Элемент обязателен при <ПрПодп>=2

Таблица 4.6

Сведения о представителе (СвПред)

Наименование элемента Сокращенное наименование (код) элемента Признак типа элемента Формат элемента Признак обязательности элемента Дополнительная информация
Наименование документа, подтверждающего полномочия представителя НаимДок А T(1-120) О  

Таблица 4.7

Заявление о выдаче дубликата свидетельства о регистрации организации, совершающей операции с этиловым спиртом (ЗаявДубл)

Наименование элемента Сокращенное наименование (код) элемента Признак типа элемента Формат элемента Признак обязательности элемента Дополнительная информация
Вид свидетельства, на которое выдается дубликат ВидДубл А T(=1) ОК Принимает значение:
1 - свидетельство на производство неспиртосодержащей продукции |
2 - свидетельство на производство спиртосодержащей парфюмерно-косметической продукции в металлической аэрозольной упаковке |
3 - свидетельство на производство спиртосодержащей парфюмерно-косметической продукции в малой емкости |
4 - свидетельство на производство спиртосодержащей продукции бытовой химии в металлической аэрозольной упаковке |
5 - свидетельство на производство фармацевтической продукции |
6 - свидетельство на производство спиртосодержащей непищевой продукции
Регистрационный номер свидетельства РегНом А T(1-100) О  
Дата выдачи свидетельства ДатаСвид А T(=10) О Типовой элемент <ДатаТип>.
Дата в формате ДД.ММ.ГГГГ
Наименование налогового органа, выдавшего свидетельство НаимНО А T(1-250) О  

Таблица 4.8

Фамилия, имя, отчество (ФИОТип)

Наименование элемента Сокращенное наименование (код) элемента Признак типа элемента Формат элемента Признак обязательности элемента Дополнительная информация
Фамилия Фамилия А T(1-60) О  
Имя Имя А T(1-60) О  
Отчество Отчество А T(1-60) Н  

Приложение N 3
к письму ФНС России
от "__" ______ 2021 г. N _______

РЕКОМЕНДУЕМЫЙ ФОРМАТ ПРЕДСТАВЛЕНИЯ ЗАЯВЛЕНИЯ ОБ ИСПРАВЛЕНИИ ОПЕЧАТОК И (ИЛИ) ОШИБОК, ДОПУЩЕННЫХ В ВЫДАННЫХ В РЕЗУЛЬТАТЕ ПРЕДОСТАВЛЕНИЯ ГОСУДАРСТВЕННОЙ УСЛУГИ ДОКУМЕНТАХ, В ЭЛЕКТРОННОЙ ФОРМЕ

I. ОБЩИЕ СВЕДЕНИЯ

1. Настоящий формат описывает требования к XML файлам (далее - файл обмена) передачи в налоговые органы заявления об исправлении опечаток и (или) ошибок, допущенных в выданных документах в результате предоставления государственной услуги по выдаче свидетельства о регистрации организации, совершающей операции с этиловым спиртом, в электронной форме.

2. Номер версии настоящего формата 5.01, часть DLXIII.

II. ОПИСАНИЕ ФАЙЛА ОБМЕНА

3. Имя файла обмена должно иметь следующий вид:

R_T_A_K_O_GGGGMMDD_N, где:

R_T - префикс, принимающий значение UT_ZVISPR;

A_K - идентификатор получателя информации, где: A - идентификатор получателя, которому направляется файл обмена, K - идентификатор конечного получателя, для которого предназначена информация из данного файла обмена. Передача файла от отправителя к конечному получателю (K) может осуществляться в несколько этапов через другие налоговые органы, осуществляющие передачу файла на промежуточных этапах, которые обозначаются идентификатором A. В случае передачи файла от отправителя к конечному получателю при отсутствии налоговых органов, осуществляющих передачу на промежуточных этапах, значения идентификаторов A и K совпадают. Каждый из идентификаторов (A и K) имеет вид для налоговых органов - четырехразрядный код налогового органа;

O - идентификатор отправителя информации, имеет вид:

для организаций - девятнадцатиразрядный код (идентификационный номер налогоплательщика (далее - ИНН) и код причины постановки на учет (далее - КПП) организации (обособленного подразделения);

для физических лиц - двенадцатиразрядный код (ИНН физического лица, при наличии. При отсутствии ИНН - последовательность из двенадцати нулей);

GGGG - год формирования передаваемого файла, MM - месяц, DD - день;

N - идентификационный номер файла. (Длина - от 1 до 36 знаков. Идентификационный номер файла должен обеспечивать уникальность файла).

Расширение имени файла - xml. Расширение имени файла может указываться как строчными, так и прописными буквами.

Параметры первой строки файла обмена

Первая строка XML файла должна иметь следующий вид:

<?xml version ="1.0" encoding ="windows-1251"?>

Имя файла, содержащего XML схему файла обмена, должно иметь следующий вид:

UT_ZVISPR_1_563_00_05_01_xx, где xx - номер версии схемы.

Расширение имени файла - xsd.

XML схема файла обмена приводится отдельным файлом.

4. Логическая модель файла обмена представлена в виде диаграммы структуры файла обмена на рисунке 1 настоящего формата. Элементами логической модели файла обмена являются элементы и атрибуты XML файла. Перечень структурных элементов логической модели файла обмена и сведения о них приведены в таблицах 4.1 - 4.10 настоящего формата.

Для каждого структурного элемента логической модели файла обмена приводятся следующие сведения:

наименование элемента. Приводится полное наименование элемента. В строке таблицы могут быть описаны несколько элементов, наименования которых разделены символом "|". Такая форма записи применяется при наличии в файле обмена только одного элемента из описанных в этой строке;

сокращенное наименование (код) элемента. Приводится сокращенное наименование элемента. Синтаксис сокращенного наименования должен удовлетворять спецификации XML;

признак типа элемента. Может принимать следующие значения: "С" - сложный элемент логической модели (содержит вложенные элементы), "П" - простой элемент логической модели, реализованный в виде элемента XML файла, "А" - простой элемент логической модели, реализованный в виде атрибута элемента XML файла. Простой элемент логической модели не содержит вложенные элементы;

формат элемента. Формат элемента представляется следующими условными обозначениями: T - символьная строка; N - числовое значение (целое или дробное).

Формат символьной строки указывается в виде T(n-k) или T(=k), где: n - минимальное количество знаков, k - максимальное количество знаков, символ "-" - разделитель, символ "=" означает фиксированное количество знаков в строке. В случае, если минимальное количество знаков равно 0, формат имеет вид T(0-k). В случае, если максимальное количество знаков не ограничено, формат имеет вид T(n-).

Формат числового значения указывается в виде N(m.k), где: m - максимальное количество знаков в числе, включая целую и дробную часть числа без разделяющей десятичной точки и знака (для отрицательного числа), k - максимальное число знаков дробной части числа. Если число знаков дробной части числа равно 0 (то есть число целое), то формат числового значения имеет вид N(m).

Для простых элементов, являющихся базовыми в XML, например, элемент с типом "date", поле "Формат элемента" не заполняется. Для таких элементов в поле "Дополнительная информация" указывается тип базового элемента;

признак обязательности элемента определяет обязательность наличия элемента (совокупности наименования элемента и его значения) в файле обмена. Признак обязательности элемента может принимать следующие значения: "О" - наличие элемента в файле обмена обязательно; "Н" - наличие элемента в файле обмена необязательно, то есть элемент может отсутствовать. Если элемент принимает ограниченный перечень значений (по классификатору, кодовому словарю и тому подобному), то признак обязательности элемента дополняется символом "К". Например, "ОК". В случае, если количество реализаций элемента может быть более одной, то признак обязательности элемента дополняется символом "М". Например, "НМ" или "ОКМ".

К вышеперечисленным признакам обязательности элемента может добавляться значение "У" в случае описания в XML схеме условий, предъявляемых к элементу в файле обмена, описанных в графе "Дополнительная информация". Например, "НУ" или "ОКУ";

дополнительная информация содержит, при необходимости, требования к элементу файла обмена, не указанные ранее. Для сложных элементов указывается ссылка на таблицу, в которой описывается состав данного элемента. Для элементов, принимающих ограниченный перечень значений из классификатора (кодового словаря и тому подобного), указывается соответствующее наименование классификатора (кодового словаря и тому подобного) или приводится перечень возможных значений. Для классификатора (кодового словаря и тому подобного) может указываться ссылка на его местонахождение. Для элементов, использующих пользовательский тип данных, указывается наименование типового элемента.

Рисунок 1. Диаграмма структуры файла обмена

Таблица 4.1

Файл обмена (Файл)

Наименование элемента Сокращенное наименование (код) элемента Признак типа элемента Формат элемента Признак обязательности элемента Дополнительная информация
Идентификатор файла ИдФайл А T(1-255) ОУ Содержит (повторяет) имя сформированного файла (без расширения)
Версия программы, с помощью которой сформирован файл ВерсПрог А T(1-40) О  
Версия формата ВерсФорм А T(1-5) О Принимает значение: 5.01
Состав и структура документа Документ С   О Состав элемента представлен в таблице 4.2

Таблица 4.2

Состав и структура документа (Документ)

Наименование элемента Сокращенное наименование (код) элемента Признак типа элемента Формат элемента Признак обязательности элемента Дополнительная информация
Код формы отчетности по КНД КНД А T(=7) ОК Типовой элемент <КНДТип>.
Принимает значение: 1111080
Дата формирования документа ДатаДок А T(=10) О Типовой элемент <ДатаТип>.
Дата в формате ДД.ММ.ГГГГ
Представляется в налоговый орган (код) КодНО А T(=4) ОК Типовой элемент <СОНОТип>
Сведения о заявителе СвНП С   О Состав элемента представлен в таблице 4.3
Лицо, подписавшее документ Подписант С   О Состав элемента представлен в таблице 4.5
Заявление об исправлении опечаток и (или) ошибок, допущенных в выданных в результате предоставления государственной услуги документах ЗаявИспр С   О Состав элемента представлен в таблице 4.7

Таблица 4.3

Сведения о заявителе (СвНП)

Наименование элемента Сокращенное наименование (код) элемента Признак типа элемента Формат элемента Признак обязательности элемента Дополнительная информация
Заявитель - организация НПЮЛ С   О Состав элемента представлен в таблице 4.4

Таблица 4.4

Заявитель - организация (НПЮЛ)

Наименование элемента Сокращенное наименование (код) элемента Признак типа элемента Формат элемента Признак обязательности элемента Дополнительная информация
Полное наименование организации НаимОрг А T(1-1000) О  
Сокращенное наименование организации НаимОргСокр А T(1-255) Н  
ИНН организации ИННЮЛ А T(=10) О Типовой элемент <ИННЮЛТип>
КПП организации КПП А T(=9) О Типовой элемент <КППТип>

Таблица 4.5

Лицо, подписавшее документ (Подписант)

Наименование элемента Сокращенное наименование (код) элемента Признак типа элемента Формат элемента Признак обязательности элемента Дополнительная информация
Признак лица, подписавшего документ ПрПодп А T(=1) ОК Принимает значение:
1 - руководитель организации |
2 - представитель организации
Номер контактного телефона Тлф А T(1-20) Н  
Фамилия, имя, отчество ФИО С   О Типовой элемент <ФИОТип>.
Состав элемента представлен в таблице 4.10
Сведения о представителе СвПред С   НУ Состав элемента представлен в таблице 4.6.
Элемент обязателен при <ПрПодп>=2

Таблица 4.6

Сведения о представителе (СвПред)

Наименование элемента Сокращенное наименование (код) элемента Признак типа элемента Формат элемента Признак обязательности элемента Дополнительная информация
Наименование документа, подтверждающего полномочия представителя НаимДок А T(1-120) О  

Таблица 4.7

Заявление об исправлении опечаток и (или) ошибок, допущенных в выданных в результате предоставления государственной услуги документах (ЗаявИспр)

Наименование элемента Сокращенное наименование (код) элемента Признак типа элемента Формат элемента Признак обязательности элемента Дополнительная информация
Сведения о документе, в который вносятся исправления СведДокИспр С   О Состав элемента представлен в таблице 4.8

Таблица 4.8

Сведения о документе, в который вносятся исправления (СведДокИспр)

Наименование элемента Сокращенное наименование (код) элемента Признак типа элемента Формат элемента Признак обязательности элемента Дополнительная информация
Наименование выданного документа НаимДок А T(1-255) О  
Регистрационный номер выданного документа РегНом А T(1-100) О  
Дата выдачи документа ДатаДок А T(=10) О Типовой элемент <ДатаТип>.
Дата в формате ДД.ММ.ГГГГ
Наименование налогового органа, выдавшего свидетельство НаимНО А T(1-250) О  
Сведения об ошибках и исправлениях СведОшиб С   ОМ Состав элемента представлен в таблице 4.9

Таблица 4.9

Сведения об ошибках и исправлениях (СведОшиб)

Наименование элемента Сокращенное наименование (код) элемента Признак типа элемента Формат элемента Признак обязательности элемента Дополнительная информация
Ошибка (опечатка) в указанном документе ОшибОпеч А T(1-255) О  
Исправить на ИспрНа А T(1-255) О  

Таблица 4.10

Фамилия, имя, отчество (ФИОТип)

Наименование элемента Сокращенное наименование (код) элемента Признак типа элемента Формат элемента Признак обязательности элемента Дополнительная информация
Фамилия Фамилия А T(1-60) О  
Имя Имя А T(1-60) О  
Отчество Отчество А T(1-60) Н  

Приложение N 4
к письму ФНС России
от "__" ______ 2021 г. N _______

РЕКОМЕНДУЕМЫЙ ФОРМАТ ПРЕДСТАВЛЕНИЯ ЗАЯВЛЕНИЯ О ВЫДАЧЕ СВИДЕТЕЛЬСТВА О РЕГИСТРАЦИИ ЛИЦА, СОВЕРШАЮЩЕГО ОПЕРАЦИИ С ПРЯМОГОННЫМ БЕНЗИНОМ, В ЭЛЕКТРОННОЙ ФОРМЕ

I. ОБЩИЕ СВЕДЕНИЯ

1. Настоящий формат описывает требования к XML файлам (далее - файл обмена) передачи в налоговые органы заявления о выдаче свидетельства о регистрации лица, совершающего операции с прямогонным бензином, в электронной форме.

2. Номер версии настоящего формата 5.01, часть DLVIII.

II. ОПИСАНИЕ ФАЙЛА ОБМЕНА

3. Имя файла обмена должно иметь следующий вид:

R_T_A_K_O_GGGGMMDD_N, где:

R_T - префикс, принимающий значение UT_ZVREGBENZ;

A_K - идентификатор получателя информации, где: A - идентификатор получателя, которому направляется файл обмена, K - идентификатор конечного получателя, для которого предназначена информация из данного файла обмена <1>. Каждый из идентификаторов (A и K) имеет вид для налоговых органов - четырехразрядный код налогового органа;

<1> Передача файла от отправителя к конечному получателю (K) может осуществляться в несколько этапов через другие налоговые органы, осуществляющие передачу файла на промежуточных этапах, которые обозначаются идентификатором A. В случае передачи файла от отправителя к конечному получателю при отсутствии налоговых органов, осуществляющих передачу на промежуточных этапах, значения идентификаторов A и K совпадают.

O - идентификатор отправителя информации, имеет вид:

для организаций - девятнадцатиразрядный код (идентификационный номер налогоплательщика (далее - ИНН) и код причины постановки на учет (далее - КПП) организации (обособленного подразделения);

для физических лиц - двенадцатиразрядный код (ИНН физического лица, при наличии. При отсутствии ИНН - последовательность из двенадцати нулей);

GGGG - год формирования передаваемого файла, MM - месяц, DD - день;

N - идентификационный номер файла. (Длина - от 1 до 36 знаков. Идентификационный номер файла должен обеспечивать уникальность файла).

Расширение имени файла - xml. Расширение имени файла может указываться как строчными, так и прописными буквами.

Параметры первой строки файла обмена

Первая строка XML файла должна иметь следующий вид:

<?xml version ="1.0" encoding ="windows-1251"?>

Имя файла, содержащего XML схему файла обмена, должно иметь следующий вид:

UT_ZVREGBENZ_1_558_00_05_01_xx, где xx - номер версии схемы.

Расширение имени файла - xsd.

XML схема файла обмена приводится отдельным файлом.

4. Логическая модель файла обмена представлена в виде диаграммы структуры файла обмена на рисунке 1 настоящего формата. Элементами логической модели файла обмена являются элементы и атрибуты XML файла. Перечень структурных элементов логической модели файла обмена и сведения о них приведены в таблицах 4.1 - 4.12 настоящего формата.

Для каждого структурного элемента логической модели файла обмена приводятся следующие сведения:

наименование элемента. Приводится полное наименование элемента <2>;

<2> В строке таблицы могут быть описаны несколько элементов, наименования которых разделены символом "|". Такая форма записи применяется при наличии в файле обмена только одного элемента из описанных в этой строке.

сокращенное наименование (код) элемента. Приводится сокращенное наименование элемента. Синтаксис сокращенного наименования должен удовлетворять спецификации XML;

признак типа элемента. Может принимать следующие значения: "С" - сложный элемент логической модели (содержит вложенные элементы), "П" - простой элемент логической модели, реализованный в виде элемента XML файла, "А" - простой элемент логической модели, реализованный в виде атрибута элемента XML файла. Простой элемент логической модели не содержит вложенные элементы;

формат элемента. Формат элемента представляется следующими условными обозначениями: T - символьная строка; N - числовое значение (целое или дробное).

Формат символьной строки указывается в виде T(n-k) или T(=k), где: n - минимальное количество знаков, k - максимальное количество знаков, символ "-" - разделитель, символ "=" означает фиксированное количество знаков в строке. В случае, если минимальное количество знаков равно 0, формат имеет вид T(0-k). В случае, если максимальное количество знаков не ограничено, формат имеет вид T(n-).

Формат числового значения указывается в виде N(m.k), где: m - максимальное количество знаков в числе, включая целую и дробную часть числа без разделяющей десятичной точки и знака (для отрицательного числа), k - максимальное число знаков дробной части числа. Если число знаков дробной части числа равно 0 (то есть число целое), то формат числового значения имеет вид N(m).

Для простых элементов, являющихся базовыми в XML, например, элемент с типом "date", поле "Формат элемента" не заполняется. Для таких элементов в поле "Дополнительная информация" указывается тип базового элемента;

признак обязательности элемента определяет обязательность наличия элемента (совокупности наименования элемента и его значения) в файле обмена. Признак обязательности элемента может принимать следующие значения: "О" - наличие элемента в файле обмена обязательно; "Н" - наличие элемента в файле обмена необязательно, то есть элемент может отсутствовать. Если элемент принимает ограниченный перечень значений (по классификатору, кодовому словарю и тому подобному), то признак обязательности элемента дополняется символом "К". Например, "ОК". В случае, если количество реализаций элемента может быть более одной, то признак обязательности элемента дополняется символом "М". Например, "НМ" или "ОКМ".

К вышеперечисленным признакам обязательности элемента может добавляться значение "У" в случае описания в XML схеме условий, предъявляемых к элементу в файле обмена, описанных в графе "Дополнительная информация". Например, "НУ" или "ОКУ";

дополнительная информация содержит, при необходимости, требования к элементу файла обмена, не указанные ранее. Для сложных элементов указывается ссылка на таблицу, в которой описывается состав данного элемента. Для элементов, принимающих ограниченный перечень значений из классификатора (кодового словаря и тому подобного), указывается соответствующее наименование классификатора (кодового словаря и тому подобного) или приводится перечень возможных значений. Для классификатора (кодового словаря и тому подобного) может указываться ссылка на его местонахождение. Для элементов, использующих пользовательский тип данных, указывается наименование типового элемента.

Рисунок 1. Диаграмма структуры файла обмена

Таблица 4.1

Файл обмена (Файл)

Наименование элемента Сокращенное наименование (код) элемента Признак типа элемента Формат элемента Признак обязательности элемента Дополнительная информация
Идентификатор файла ИдФайл А T(1-255) ОУ Содержит (повторяет) имя сформированного файла (без расширения)
Версия программы, с помощью которой сформирован файл ВерсПрог А T(1-40) О  
Версия формата ВерсФорм А T(1-5) О Принимает значение: 5.01
Состав и структура документа Документ С   О Состав элемента представлен в таблице 4.2

Таблица 4.2

Состав и структура документа (Документ)

Наименование элемента Сокращенное наименование (код) элемента Признак типа элемента Формат элемента Признак обязательности элемента Дополнительная информация
Код формы отчетности по КНД КНД А T(=7) ОК Типовой элемент <КНДТип>.
Принимает значение: 1111060
Дата формирования документа ДатаДок А T(=10) О Типовой элемент <ДатаТип>.
Дата в формате ДД.ММ.ГГГГ
Представляется в налоговый орган (код) КодНО А T(=4) ОК Типовой элемент <СОНОТип>
Сведения о заявителе СвНП С   О Состав элемента представлен в таблице 4.3
Лицо, подписавшее документ Подписант С   О Состав элемента представлен в таблице 4.6
Заявление о выдаче свидетельства о регистрации лица, совершающего операции с прямогонным бензином ЗаявПрямБен С   О Состав элемента представлен в таблице 4.8

Таблица 4.3

Сведения о заявителе (СвНП)

Наименование элемента Сокращенное наименование (код) элемента Признак типа элемента Формат элемента Признак обязательности элемента Дополнительная информация
Место нахождения организации (место жительства индивидуального предпринимателя) МестоНахож А T(1-255) О  
Адрес (место фактической деятельности) осуществления организацией (индивидуальным предпринимателем) деятельности АдрОсущ А T(1-255) О  
Заявитель - организация | НПЮЛ С   О Состав элемента представлен в таблице 4.4
Заявитель - физическое лицо, зарегистрированное в качестве индивидуального предпринимателя НПФЛ С   О Состав элемента представлен в таблице 4.5

Таблица 4.4

Заявитель - организация (НПЮЛ)

Наименование элемента Сокращенное наименование (код) элемента Признак типа элемента Формат элемента Признак обязательности элемента Дополнительная информация
Полное наименование организации НаимОрг А T(1-1000) О  
Сокращенное наименование организации НаимОргСокр А T(1-255) Н  
ИНН организации ИННЮЛ А T(=10) О Типовой элемент <ИННЮЛТип>
КПП организации КПП А T(=9) О Типовой элемент <КППТип>

Таблица 4.5

Заявитель - физическое лицо, зарегистрированное в качестве индивидуального предпринимателя (НПФЛ)

Наименование элемента Сокращенное наименование (код) элемента Признак типа элемента Формат элемента Признак обязательности элемента Дополнительная информация
ИНН физического лица, зарегистрированного в качестве индивидуального предпринимателя ИННФЛ А T(=12) О Типовой элемент <ИННФЛТип>
Фамилия, имя, отчество физического лица, зарегистрированного в качестве индивидуального предпринимателя ФИО С   О Типовой элемент <ФИОТип>.
Состав элемента представлен в таблице 4.12

Таблица 4.6

Лицо, подписавшее документ (Подписант)

Наименование элемента Сокращенное наименование (код) элемента Признак типа элемента Формат элемента Признак обязательности элемента Дополнительная информация
Признак лица, подписавшего документ ПрПодп А T(=1) ОК Принимает значение:
1 - руководитель организации (индивидуальный предприниматель) |
2 - представитель организации (индивидуального предпринимателя)
Номер контактного телефона Тлф А T(1-20) Н  
Фамилия, имя, отчество ФИО С   НУ Типовой элемент <ФИОТип>.
Состав элемента представлен в таблице 4.12.
Элемент обязателен при выполнении одного из условий:
- <ПрПодп> = 2 |
- <ПрПодп> = 1 и наличие <НПЮЛ>
Сведения о представителе СвПред С   НУ Состав элемента представлен в таблице 4.7.
Элемент обязателен при <ПрПодп>=2

Таблица 4.7

Сведения о представителе (СвПред)

Наименование элемента Сокращенное наименование (код) элемента Признак типа элемента Формат элемента Признак обязательности элемента Дополнительная информация
Наименование документа, подтверждающего полномочия представителя НаимДок А T(1-120) О  

Таблица 4.8

Заявление о выдаче свидетельства о регистрации лица, совершающего операции с прямогонным бензином (ЗаявПрямБен)

Наименование элемента Сокращенное наименование (код) элемента Признак типа элемента Формат элемента Признак обязательности элемента Дополнительная информация
Заявляемый вид деятельности ВидДеят А T(=1) ОК Принимает значение:
1 - производство прямогонного бензина, в том числе из давальческого сырья (материалов) |
2 - производство продукции нефтехимии, при котором в качестве сырья используется прямогонный бензин, в том числе из давальческого сырья (материалов)
Сведения о наличии производственных мощностей, необходимых для получения свидетельства на производство прямогонного бензина | СведПроизв С   О Состав элемента представлен в таблице 4.9
Сведения о наличии производственных мощностей, необходимых для получения свидетельства на переработку прямогонного бензина СведПер С   О Состав элемента представлен в таблице 4.10

Таблица 4.9

Сведения о наличии производственных мощностей, необходимых для получения свидетельства на производство прямогонного бензина (СведПроизв)

Наименование элемента Сокращенное наименование (код) элемента Признак типа элемента Формат элемента Признак обязательности элемента Дополнительная информация
По состоянию на ПоСост А T(=10) О Типовой элемент <ДатаТип>.
Дата в формате ДД.ММ.ГГГГ
Сведения о наличии производственных мощностей, необходимых для получения свидетельства на производство прямогонного бензина по состоянию на указанную дату СведПроизвДата С   ОМ Типовой элемент <СведМощТип>.
Состав элемента представлен в таблице 4.11

Таблица 4.10

Сведения о наличии производственных мощностей, необходимых для получения свидетельства на переработку прямогонного бензина (СведПер)

Наименование элемента Сокращенное наименование (код) элемента Признак типа элемента Формат элемента Признак обязательности элемента Дополнительная информация
По состоянию на ПоСост А T(=10) О Типовой элемент <ДатаТип>.
Дата в формате ДД.ММ.ГГГГ
Сведения о наличии производственных мощностей, необходимых для получения свидетельства на переработку прямогонного бензина по состоянию на указанную дату СведПерДата С   ОМ Типовой элемент <СведМощТип>.
Состав элемента представлен в таблице 4.11

Таблица 4.11

Сведения о производственных мощностях (СведМощТип)

Наименование элемента Сокращенное наименование (код) элемента Признак типа элемента Формат элемента Признак обязательности элемента Дополнительная информация
Адрес (место фактической деятельности) АдрФакт А T(1-255) О  
КПП обособленного подразделения КППОб А T(=9) Н Типовой элемент <КППТип>
Адрес места нахождения мощностей АдрМощ А T(1-255) О  
КПП по месту нахождения имущества (мощностей) КППМощ А T(=9) Н Типовой элемент <КППТип>
Реквизиты документов, подтверждающих право собственности на мощности, или других документов, предусмотренных статьей 179.3 Налогового кодекса Российской Федерации, для получения свидетельства ДокПрав А T(1-255) О  

Таблица 4.12

Фамилия, имя, отчество (ФИОТип)

Наименование элемента Сокращенное наименование (код) элемента Признак типа элемента Формат элемента Признак обязательности элемента Дополнительная информация
Фамилия Фамилия А T(1-60) О  
Имя Имя А T(1-60) О  
Отчество Отчество А T(1-60) Н  

Приложение N 5
к письму ФНС России
от "__" ______ 2021 г. N _______

РЕКОМЕНДУЕМЫЙ ФОРМАТ ПРЕДСТАВЛЕНИЯ ЗАЯВЛЕНИЯ О ВЫДАЧЕ СВИДЕТЕЛЬСТВА О РЕГИСТРАЦИИ ЛИЦА, СОВЕРШАЮЩЕГО ОПЕРАЦИИ С БЕНЗОЛОМ, ПАРАКСИЛОЛОМ ИЛИ ОРТОКСИЛОЛОМ, В ЭЛЕКТРОННОЙ ФОРМЕ

I. ОБЩИЕ СВЕДЕНИЯ

1. Настоящий формат описывает требования к XML файлам (далее - файл обмена) передачи в налоговые органы заявления о выдаче свидетельства о регистрации лица, совершающего операции с бензолом, параксилолом или ортоксилолом, в электронной форме.

2. Номер версии настоящего формата 5.01, часть DLIX.

II. ОПИСАНИЕ ФАЙЛА ОБМЕНА

3. Имя файла обмена должно иметь следующий вид:

R_T_A_K_O_GGGGMMDD_N, где:

R_T - префикс, принимающий значение UT_ZVREGBEPA;

A_K - идентификатор получателя информации, где: A - идентификатор получателя, которому направляется файл обмена, K - идентификатор конечного получателя, для которого предназначена информация из данного файла обмена. Передача файла от отправителя к конечному получателю (K) может осуществляться в несколько этапов через другие налоговые органы, осуществляющие передачу файла на промежуточных этапах, которые обозначаются идентификатором A. В случае передачи файла от отправителя к конечному получателю при отсутствии налоговых органов, осуществляющих передачу на промежуточных этапах, значения идентификаторов A и K совпадают. Каждый из идентификаторов (A и K) имеет вид для налоговых органов - четырехразрядный код налогового органа;

O - идентификатор отправителя информации, имеет вид:

для организаций - девятнадцатиразрядный код (идентификационный номер налогоплательщика (далее - ИНН) и код причины постановки на учет (далее - КПП) организации (обособленного подразделения);

для физических лиц - двенадцатиразрядный код (ИНН физического лица, при наличии. При отсутствии ИНН - последовательность из двенадцати нулей);

GGGG - год формирования передаваемого файла, MM - месяц, DD - день;

N - идентификационный номер файла. (Длина - от 1 до 36 знаков. Идентификационный номер файла должен обеспечивать уникальность файла).

Расширение имени файла - xml. Расширение имени файла может указываться как строчными, так и прописными буквами.

Параметры первой строки файла обмена

Первая строка XML файла должна иметь следующий вид:

<?xml version ="1.0" encoding ="windows-1251"?>

Имя файла, содержащего XML схему файла обмена, должно иметь следующий вид:

UT_ZVREGBEPA_1_559_00_05_01_xx, где xx - номер версии схемы.

Расширение имени файла - xsd.

XML схема файла обмена приводится отдельным файлом.

4. Логическая модель файла обмена представлена в виде диаграммы структуры файла обмена на рисунке 1 настоящего формата. Элементами логической модели файла обмена являются элементы и атрибуты XML файла. Перечень структурных элементов логической модели файла обмена и сведения о них приведены в таблицах 4.1 - 4.11 настоящего формата.

Для каждого структурного элемента логической модели файла обмена приводятся следующие сведения:

наименование элемента. Приводится полное наименование элемента. В строке таблицы могут быть описаны несколько элементов, наименования которых разделены символом "|". Такая форма записи применяется при наличии в файле обмена только одного элемента из описанных в этой строке;

сокращенное наименование (код) элемента. Приводится сокращенное наименование элемента. Синтаксис сокращенного наименования должен удовлетворять спецификации XML;

признак типа элемента. Может принимать следующие значения: "С" - сложный элемент логической модели (содержит вложенные элементы), "П" - простой элемент логической модели, реализованный в виде элемента XML файла, "А" - простой элемент логической модели, реализованный в виде атрибута элемента XML файла. Простой элемент логической модели не содержит вложенные элементы;

формат элемента. Формат элемента представляется следующими условными обозначениями: T - символьная строка; N - числовое значение (целое или дробное).

Формат символьной строки указывается в виде T(n-k) или T(=k), где: n - минимальное количество знаков, k - максимальное количество знаков, символ "-" - разделитель, символ "=" означает фиксированное количество знаков в строке. В случае, если минимальное количество знаков равно 0, формат имеет вид T(0-k). В случае, если максимальное количество знаков не ограничено, формат имеет вид T(n-).

Формат числового значения указывается в виде N(m.k), где: m - максимальное количество знаков в числе, включая целую и дробную часть числа без разделяющей десятичной точки и знака (для отрицательного числа), k - максимальное число знаков дробной части числа. Если число знаков дробной части числа равно 0 (то есть число целое), то формат числового значения имеет вид N(m).

Для простых элементов, являющихся базовыми в XML, например, элемент с типом "date", поле "Формат элемента" не заполняется. Для таких элементов в поле "Дополнительная информация" указывается тип базового элемента;

признак обязательности элемента определяет обязательность наличия элемента (совокупности наименования элемента и его значения) в файле обмена. Признак обязательности элемента может принимать следующие значения: "О" - наличие элемента в файле обмена обязательно; "Н" - наличие элемента в файле обмена необязательно, то есть элемент может отсутствовать. Если элемент принимает ограниченный перечень значений (по классификатору, кодовому словарю и тому подобному), то признак обязательности элемента дополняется символом "К". Например, "ОК". В случае, если количество реализаций элемента может быть более одной, то признак обязательности элемента дополняется символом "М". Например, "НМ" или "ОКМ".

К вышеперечисленным признакам обязательности элемента может добавляться значение "У" в случае описания в XML схеме условий, предъявляемых к элементу в файле обмена, описанных в графе "Дополнительная информация". Например, "НУ" или "ОКУ";

дополнительная информация содержит, при необходимости, требования к элементу файла обмена, не указанные ранее. Для сложных элементов указывается ссылка на таблицу, в которой описывается состав данного элемента. Для элементов, принимающих ограниченный перечень значений из классификатора (кодового словаря и тому подобного), указывается соответствующее наименование классификатора (кодового словаря и тому подобного) или приводится перечень возможных значений. Для классификатора (кодового словаря и тому подобного) может указываться ссылка на его местонахождение. Для элементов, использующих пользовательский тип данных, указывается наименование типового элемента.

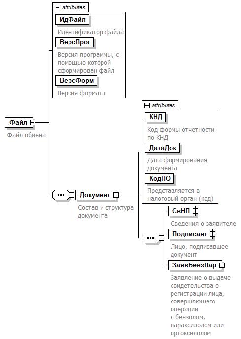
Рисунок 1. Диаграмма структуры файла обмена

Таблица 4.1

Файл обмена (Файл)

Наименование элемента Сокращенное наименование (код) элемента Признак типа элемента Формат элемента Признак обязательности элемента Дополнительная информация
Идентификатор файла ИдФайл А T(1-255) ОУ Содержит (повторяет) имя сформированного файла (без расширения)
Версия программы, с помощью которой сформирован файл ВерсПрог А T(1-40) О  
Версия формата ВерсФорм А T(1-5) О Принимает значение: 5.01
Состав и структура документа Документ С   О Состав элемента представлен в таблице 4.2

Таблица 4.2

Состав и структура документа (Документ)

Наименование элемента Сокращенное наименование (код) элемента Признак типа элемента Формат элемента Признак обязательности элемента Дополнительная информация
Код формы отчетности по КНД КНД А T(=7) ОК Типовой элемент <КНДТип>.
Принимает значение: 1111061
Дата формирования документа ДатаДок А T(=10) О Типовой элемент <ДатаТип>.
Дата в формате ДД.ММ.ГГГГ
Представляется в налоговый орган (код) КодНО А T(=4) ОК Типовой элемент <СОНОТип>
Сведения о заявителе СвНП С   О Состав элемента представлен в таблице 4.3
Лицо, подписавшее документ Подписант С   О Состав элемента представлен в таблице 4.6
Заявление о выдаче свидетельства о регистрации лица, совершающего операции с бензолом, параксилолом или ортоксилолом ЗаявБензПар С   О Состав элемента представлен в таблице 4.8

Таблица 4.3

Сведения о заявителе (СвНП)

Наименование элемента Сокращенное наименование (код) элемента Признак типа элемента Формат элемента Признак обязательности элемента Дополнительная информация
Место нахождения организации (место жительства индивидуального предпринимателя) МестоНахож А T(1-255) О  
Адрес (место фактической деятельности) осуществления организацией (индивидуальным предпринимателем) деятельности АдрОсущ А T(1-255) О  
Заявитель - организация | НПЮЛ С   О Состав элемента представлен в таблице 4.4
Заявитель - физическое лицо, зарегистрированное в качестве индивидуального предпринимателя НПФЛ С   О Состав элемента представлен в таблице 4.5

Таблица 4.4

Заявитель - организация (НПЮЛ)

Наименование элемента Сокращенное наименование (код) элемента Признак типа элемента Формат элемента Признак обязательности элемента Дополнительная информация
Полное наименование организации НаимОрг А T(1-1000) О  
Сокращенное наименование организации НаимОргСокр А T(1-255) Н  
ИНН организации ИННЮЛ А T(=10) О Типовой элемент <ИННЮЛТип>
КПП организации КПП А T(=9) О Типовой элемент <КППТип>

Таблица 4.5

Заявитель - физическое лицо, зарегистрированное в качестве индивидуального предпринимателя (НПФЛ)

Наименование элемента Сокращенное наименование (код) элемента Признак типа элемента Формат элемента Признак обязательности элемента Дополнительная информация
ИНН физического лица, зарегистрированного в качестве индивидуального предпринимателя ИННФЛ А T(=12) О Типовой элемент <ИННФЛТип>
Фамилия, имя, отчество физического лица, зарегистрированного в качестве индивидуального предпринимателя ФИО С   О Типовой элемент <ФИОТип>.
Состав элемента представлен в таблице 4.11

Таблица 4.6

Лицо, подписавшее документ (Подписант)

Наименование элемента Сокращенное наименование (код) элемента Признак типа элемента Формат элемента Признак обязательности элемента Дополнительная информация
Признак лица, подписавшего документ ПрПодп А T(=1) ОК Принимает значение:
1 - руководитель организации (индивидуальный предприниматель) |
2 - представитель организации (индивидуального предпринимателя)
Номер контактного телефона Тлф А T(1-20) Н  
Фамилия, имя, отчество ФИО С   НУ Типовой элемент <ФИОТип>.
Состав элемента представлен в таблице 4.11.
Элемент обязателен при выполнении одного из условий:
- <ПрПодп> = 2 |
- <ПрПодп> = 1 и наличие <НПЮЛ>
Сведения о представителе СвПред С   НУ Состав элемента представлен в таблице 4.7.
Элемент обязателен при <ПрПодп>=2

Таблица 4.7

Сведения о представителе (СвПред)

Наименование элемента Сокращенное наименование (код) элемента Признак типа элемента Формат элемента Признак обязательности элемента Дополнительная информация
Наименование документа, подтверждающего полномочия представителя НаимДок А T(1-120) О  

Таблица 4.8

Заявление о выдаче свидетельства о регистрации лица, совершающего операции с бензолом, параксилолом или ортоксилолом (ЗаявБензПар)

Наименование элемента Сокращенное наименование (код) элемента Признак типа элемента Формат элемента Признак обязательности элемента Дополнительная информация
Вид деятельности по производству продукции нефтехимии, при котором в качестве сырья (в том числе на промежуточной стадии непрерывного технологического процесса производства продукции нефтехимии) используется бензол, параксилол или ортоксилол ВидДеят А T(=1) ОК Принимает значение:
1 - при наличии в собственности (на праве владения и (или) пользования) организации или индивидуального предпринимателя мощностей по производству продукции нефтехимии |
2 - при наличии в собственности организации, в которой организация или индивидуальный предприниматель владеет более чем 50% уставного (складочного) капитала (фонда) общества с ограниченной ответственностью либо голосующих акций акционерного общества), мощностей по производству продукции нефтехимии |
3 - на основе договора об оказании организации или индивидуальному предпринимателю услуг по производству продукции нефтехимии
Перечень производственных мощностей, необходимых для получения свидетельства о регистрации лица, совершающего операции с бензолом, параксилолом или ортоксилолом ПерПроизв С   О Состав элемента представлен в таблице 4.9

Таблица 4.9

Перечень производственных мощностей, необходимых для получения свидетельства о регистрации лица, совершающего операции с бензолом, параксилолом или ортоксилолом (ПерПроизв)

Наименование элемента Сокращенное наименование (код) элемента Признак типа элемента Формат элемента Признак обязательности элемента Дополнительная информация
По состоянию на ПоСост А T(=10) О Типовой элемент <ДатаТип>.
Дата в формате ДД.ММ.ГГГГ
Перечень производственных мощностей, необходимых для получения свидетельства о регистрации лица, совершающего операции с бензолом, параксилолом или ортоксилолом, по состоянию на указанную дату ПерПроизвДата С   ОМ Состав элемента представлен в таблице 4.10

Таблица 4.10

Перечень производственных мощностей, необходимых для получения свидетельства о регистрации лица, совершающего операции с бензолом, параксилолом или ортоксилолом, по состоянию на указанную дату (ПерПроизвДата)

Наименование элемента Сокращенное наименование (код) элемента Признак типа элемента Формат элемента Признак обязательности элемента Дополнительная информация
КПП обособленного подразделения КППОб А T(=9) Н Типовой элемент <КППТип>
Адрес места нахождения мощностей АдрМощ А T(1-255) О  
КПП по месту нахождения имущества (мощностей) КППМощ А T(=9) Н Типовой элемент <КППТип>
Реквизиты документов, подтверждающих право собственности (право владения и (или) пользования) на мощности, или других документов, предусмотренных статьей 179.4 Налогового кодекса Российской Федерации, для получения свидетельства ДокПрав А T(1-255) О  
Адрес (место фактической деятельности) АдрФакт П T(1-255) ОМ  

Таблица 4.11

Фамилия, имя, отчество (ФИОТип)

Наименование элемента Сокращенное наименование (код) элемента Признак типа элемента Формат элемента Признак обязательности элемента Дополнительная информация
Фамилия Фамилия А T(1-60) О  
Имя Имя А T(1-60) О  
Отчество Отчество А T(1-60) Н  

Приложение N 6
к письму ФНС России
от "__" ______ 2021 г. N _______

РЕКОМЕНДУЕМЫЙ ФОРМАТ ПРЕДСТАВЛЕНИЯ ЗАЯВЛЕНИЯ О ВЫДАЧЕ СВИДЕТЕЛЬСТВА О РЕГИСТРАЦИИ ОРГАНИЗАЦИИ, СОВЕРШАЮЩЕЙ ОПЕРАЦИИ СО СРЕДНИМИ ДИСТИЛЛЯТАМИ, В ЭЛЕКТРОННОЙ ФОРМЕ

I. ОБЩИЕ СВЕДЕНИЯ

1. Настоящий формат описывает требования к XML файлам (далее - файл обмена) передачи в налоговые органы заявления о выдаче свидетельства о регистрации лица, совершающей операции со средними дистиллятами, в электронной форме.

2. Номер версии настоящего формата 5.01, часть DLX.

II. ОПИСАНИЕ ФАЙЛА ОБМЕНА

3. Имя файла обмена должно иметь следующий вид:

R_T_A_K_O_GGGGMMDD_N, где:

R_T - префикс, принимающий значение UT_ZVREGDIS;

A_K - идентификатор получателя информации, где: A - идентификатор получателя, которому направляется файл обмена, K - идентификатор конечного получателя, для которого предназначена информация из данного файла обмена. Передача файла от отправителя к конечному получателю (K) может осуществляться в несколько этапов через другие налоговые органы, осуществляющие передачу файла на промежуточных этапах, которые обозначаются идентификатором A. В случае передачи файла от отправителя к конечному получателю при отсутствии налоговых органов, осуществляющих передачу на промежуточных этапах, значения идентификаторов A и K совпадают. Каждый из идентификаторов (A и K) имеет вид для налоговых органов - четырехразрядный код налогового органа;

O - идентификатор отправителя информации, имеет вид:

для организаций - девятнадцатиразрядный код (идентификационный номер налогоплательщика (далее - ИНН) и код причины постановки на учет (далее - КПП) организации (обособленного подразделения);

для физических лиц - двенадцатиразрядный код (ИНН физического лица, при наличии. При отсутствии ИНН - последовательность из двенадцати нулей);

GGGG - год формирования передаваемого файла, MM - месяц, DD - день;

N - идентификационный номер файла. (Длина - от 1 до 36 знаков. Идентификационный номер файла должен обеспечивать уникальность файла).

Расширение имени файла - xml. Расширение имени файла может указываться как строчными, так и прописными буквами.

Параметры первой строки файла обмена

Первая строка XML файла должна иметь следующий вид:

<?xml version ="1.0" encoding ="windows-1251"?>

Имя файла, содержащего XML схему файла обмена, должно иметь следующий вид:

UT_ZVREGDIS_1_560_00_05_01_xx, где xx - номер версии схемы.

Расширение имени файла - xsd.

XML схема файла обмена приводится отдельным файлом.

4. Логическая модель файла обмена представлена в виде диаграммы структуры файла обмена на рисунке 1 настоящего формата. Элементами логической модели файла обмена являются элементы и атрибуты XML файла. Перечень структурных элементов логической модели файла обмена и сведения о них приведены в таблицах 4.1 - 4.8 настоящего формата.

Для каждого структурного элемента логической модели файла обмена приводятся следующие сведения:

наименование элемента. Приводится полное наименование элемента. В строке таблицы могут быть описаны несколько элементов, наименования которых разделены символом "|". Такая форма записи применяется при наличии в файле обмена только одного элемента из описанных в этой строке;

сокращенное наименование (код) элемента. Приводится сокращенное наименование элемента. Синтаксис сокращенного наименования должен удовлетворять спецификации XML;

признак типа элемента. Может принимать следующие значения: "С" - сложный элемент логической модели (содержит вложенные элементы), "П" - простой элемент логической модели, реализованный в виде элемента XML файла, "А" - простой элемент логической модели, реализованный в виде атрибута элемента XML файла. Простой элемент логической модели не содержит вложенные элементы;

формат элемента. Формат элемента представляется следующими условными обозначениями: Т - символьная строка; N - числовое значение (целое или дробное).

Формат символьной строки указывается в виде T(n-k) или T(=k), где: n - минимальное количество знаков, k - максимальное количество знаков, символ "-" - разделитель, символ "=" означает фиксированное количество знаков в строке. В случае, если минимальное количество знаков равно 0, формат имеет вид T(0-k). В случае, если максимальное количество знаков не ограничено, формат имеет вид T(n-).

Формат числового значения указывается в виде N(m.k), где: m - максимальное количество знаков в числе, включая целую и дробную часть числа без разделяющей десятичной точки и знака (для отрицательного числа), k - максимальное число знаков дробной части числа. Если число знаков дробной части числа равно 0 (то есть число целое), то формат числового значения имеет вид N(m).

Для простых элементов, являющихся базовыми в XML, например, элемент с типом "date", поле "Формат элемента" не заполняется. Для таких элементов в поле "Дополнительная информация" указывается тип базового элемента;

признак обязательности элемента определяет обязательность наличия элемента (совокупности наименования элемента и его значения) в файле обмена. Признак обязательности элемента может принимать следующие значения: "О" - наличие элемента в файле обмена обязательно; "Н" - наличие элемента в файле обмена необязательно, то есть элемент может отсутствовать. Если элемент принимает ограниченный перечень значений (по классификатору, кодовому словарю и тому подобному), то признак обязательности элемента дополняется символом "К". Например, "ОК". В случае, если количество реализаций элемента может быть более одной, то признак обязательности элемента дополняется символом "М". Например, "НМ" или "ОКМ".

К вышеперечисленным признакам обязательности элемента может добавляться значение "У" в случае описания в XML схеме условий, предъявляемых к элементу в файле обмена, описанных в графе "Дополнительная информация". Например, "НУ" или "ОКУ";

дополнительная информация содержит, при необходимости, требования к элементу файла обмена, не указанные ранее. Для сложных элементов указывается ссылка на таблицу, в которой описывается состав данного элемента. Для элементов, принимающих ограниченный перечень значений из классификатора (кодового словаря и тому подобного), указывается соответствующее наименование классификатора (кодового словаря и тому подобного) или приводится перечень возможных значений. Для классификатора (кодового словаря и тому подобного) может указываться ссылка на его местонахождение. Для элементов, использующих пользовательский тип данных, указывается наименование типового элемента.

Рисунок 1. Диаграмма структуры файла обмена

Таблица 4.1

Файл обмена (Файл)

Наименование элемента Сокращенное наименование (код) элемента Признак типа элемента Формат элемента Признак обязательности элемента Дополнительная информация
Идентификатор файла ИдФайл А T(1-255) ОУ Содержит (повторяет) имя сформированного файла (без расширения)
Версия программы, с помощью которой сформирован файл ВерсПрог А T(1-40) О  
Версия формата ВерсФорм А T(1-5) О Принимает значение: 5.01
Состав и структура документа Документ С   О Состав элемента представлен в таблице 4.2

Таблица 4.2

Состав и структура документа (Документ)

Наименование элемента Сокращенное наименование (код) элемента Признак типа элемента Формат элемента Признак обязательности элемента Дополнительная информация
Код формы отчетности по КНД КНД А T(=7) ОК Типовой элемент <КНДТип>.
Принимает значение: 1111062
Дата формирования документа ДатаДок А T(=10) О Типовой элемент <ДатаТип>.
Дата в формате ДД.ММ.ГГГГ
Представляется в налоговый орган (код) КодНО А T(=4) ОК Типовой элемент <СОНОТип>
Сведения о заявителе СвНП С   О Состав элемента представлен в таблице 4.3
Лицо, подписавшее документ Подписант С   О Состав элемента представлен в таблице 4.5
Заявление о выдаче свидетельства о регистрации организации, совершающей операции со средними дистиллятами ЗаявСрДист С   О Состав элемента представлен в таблице 4.7

Таблица 4.3

Сведения о заявителе (СвНП)

Наименование элемента Сокращенное наименование (код) элемента Признак типа элемента Формат элемента Признак обязательности элемента Дополнительная информация
Заявитель - организация НПЮЛ С   О Состав элемента представлен в таблице 4.4

Таблица 4.4

Заявитель - организация (НПЮЛ)

Наименование элемента Сокращенное наименование (код) элемента Признак типа элемента Формат элемента Признак обязательности элемента Дополнительная информация
Полное наименование организации НаимОрг А T(1-1000) О  
Сокращенное наименование организации НаимОргСокр А T(1-255) Н  
ИНН организации ИННЮЛ А T(=10) О Типовой элемент <ИННЮЛТип>
КПП организации КПП А T(=9) О Типовой элемент <КППТип>
Место нахождения организации МестоНахож А T(1-255) О  
Адрес (место фактической деятельности) осуществления организацией деятельности АдрОсущ А T(1-255) О  

Таблица 4.5

Лицо, подписавшее документ (Подписант)

Наименование элемента Сокращенное наименование (код) элемента Признак типа элемента Формат элемента Признак обязательности элемента Дополнительная информация
Признак лица, подписавшего документ ПрПодп А T(=1) ОК Принимает значение:
1 - руководитель организации |
2 - представитель организации
Номер контактного телефона Тлф А T(1-20) Н  
Фамилия, имя, отчество ФИО С   О Типовой элемент <ФИОТип>.
Состав элемента представлен в таблице 4.8
Сведения о представителе СвПред С   НУ Состав элемента представлен в таблице 4.6.
Элемент обязателен при <ПрПодп>=2

Таблица 4.6

Сведения о представителе (СвПред)

Наименование элемента Сокращенное наименование (код) элемента Признак типа элемента Формат элемента Признак обязательности элемента Дополнительная информация
Наименование документа, подтверждающего полномочия представителя НаимДок А T(1-120) О  

Таблица 4.7

Заявление о выдаче свидетельства о регистрации организации, совершающей операции со средними дистиллятами (ЗаявСрДист)

Наименование элемента Сокращенное наименование (код) элемента Признак типа элемента Формат элемента Признак обязательности элемента Дополнительная информация
Организации, совершающей операции со средними дистиллятами, принадлежат на праве собственности или ином законном основании объекты, относящиеся к одному из следующих видов имущества ВидИмущ А T(=1) ОК Принимает значение:
1 - морские суда, суда внутреннего плавания и (или) суда смешанного (река-море) плавания, используемые в целях судоходства или торгового мореплавания, имеющие право плавания под Государственным флагом Российской Федерации |
2 - установки и (или) сооружения в виде гибко или стационарно закрепленных в соответствии с проектной документацией на их создание по месту расположения во внутренних морских водах, в территориальном море Российской Федерации, на континентальном шельфе Российской Федерации, в исключительной экономической зоне Российской Федерации либо в российской части (российском секторе) дна Каспийского моря стационарных и плавучих (подвижных) буровых установок (платформ), морских плавучих (передвижных) платформ, морских стационарных платформ и других объектов, а также подводных сооружений (включая скважины) |
          3 - объекты имущества, которые непосредственно используются для производства электрической и (или) тепловой энергии путем преобразования тепловой энергии, образующейся в результате сгорания средних дистиллятов, в электрическую и (или) использования такой тепловой энергии для изменения термодинамических параметров теплоносителя

Таблица 4.8

Фамилия, имя, отчество (ФИОТип)

Наименование элемента Сокращенное наименование (код) элемента Признак типа элемента Формат элемента Признак обязательности элемента Дополнительная информация
Фамилия Фамилия А T(1-60) О  
Имя Имя А T(1-60) О  
Отчество Отчество А T(1-60) Н