Письмо ФНС РФ от 11.06.2021 N ЕА-4-15/8244@

"О направлении информации"

ФЕДЕРАЛЬНАЯ НАЛОГОВАЯ СЛУЖБА

ПИСЬМО
от 11 июня 2021 г. N ЕА-4-15/8244@

О НАПРАВЛЕНИИ ИНФОРМАЦИИ

ФНС России в целях реализации пункта 20 статьи 1 Федерального закона от 23.11.2020 N 374-ФЗ "О внесении изменений в части первую и вторую Налогового кодекса Российской Федерации и отдельные законодательные акты Российской Федерации" и до регистрации Министерством юстиции Российской Федерации Приказа ФНС России от 24.05.2021 N ЕД-7-15/513@ "Об утверждении форм, порядков заполнения, форматов и порядка представления реестров документов, подтверждающих право налогоплательщика на налоговые льготы, в электронной форме" направляет для руководства в работе и доведения до нижестоящих налоговых органов и налогоплательщиков следующие рекомендуемые формы и документы:

1. Форму реестра документов, подтверждающих право налогоплательщика на налоговые льготы по налогу на добавленную стоимость, согласно приложению N 1 к настоящему письму;

2. Форму реестра документов, подтверждающих право налогоплательщика на налоговые льготы по налогу на имущество организаций, согласно приложению N 2 к настоящему письму;

3. Порядок заполнения реестра документов, подтверждающих право налогоплательщика на налоговые льготы по налогу на добавленную стоимость, согласно приложению N 3 к настоящему письму;

4. Порядок заполнения реестра документов, подтверждающих право налогоплательщика на налоговые льготы по налогу на имущество организаций, согласно приложению N 4 к настоящему письму;

5. Формат представления реестра документов, подтверждающих право налогоплательщика на налоговые льготы по налогу на добавленную стоимость, в электронной форме согласно приложению N 5 к настоящему письму;

6. Формат представления реестра документов, подтверждающих право налогоплательщика на налоговые льготы по налогу на имущество организаций, в электронной форме согласно приложению N 6 к настоящему письму;

7. Порядок представления реестра документов, подтверждающих право налогоплательщика на налоговые льготы по налогу на добавленную стоимость, и реестра документов, подтверждающих право налогоплательщика на налоговые льготы по налогу на имущество организаций, в электронной форме согласно приложению N 7 к настоящему письму.

В срок не позднее 18.06.2021 необходимо довести указанные рекомендуемые формы и документы до нижестоящих налоговых органов и налогоплательщиков.

Государственный советник
Российской Федерации
2 класса
А.В. ЕГОРИЧЕВ

Приложение N 1
к письму ФНС России
от "__" _____ 20__ г. N ___

КНД 1155127

РЕЕСТР ДОКУМЕНТОВ, ПОДТВЕРЖДАЮЩИХ ПРАВО НАЛОГОПЛАТЕЛЬЩИКА НА НАЛОГОВЫЕ ЛЬГОТЫ ПО НАЛОГУ НА ДОБАВЛЕННУЮ СТОИМОСТЬ

Налоговый период (код):

Отчетный год:

Номер корректировки:

Налогоплательщик

ИНН: ____________ КПП <1>: __________

Наименование/фамилия, имя, отчество налогоплательщика:

Форма реорганизации (ликвидация) (код):

ИНН/КПП реорганизованной организации:

Имя файла требования о представлении пояснений:

Код операции в том числе: Общая стоимость реализованных (переданных) товаров (работ, услуг) по видам освобождаемых от налогообложения операций, отраженных в налоговой декларации по налогу на добавленную стоимость, руб. Наименование (ФИО) контрагента (покупателя) ИНН КПП Документы, подтверждающие право налогоплательщика на налоговые льготы
вид операции, по которой применена налоговая льгота Вид документа N Дата Общая стоимость реализованных (переданных) товаров (работ, услуг) по контрагенту или в случае наличия типового договора по нескольким контрагентам, руб.
1 2 3 4 5 6 7 8 9 10
                   
             
             
                 
             
             
Всего по коду: X   X X X X X X  
                   
             
             
                 
             
             
Всего по коду: X   X X X X X X  

<1> Указывается при наличии.

Приложение N 2
к письму ФНС России
от "__" _____ 20__ г. N ___

КНД 1155218

РЕЕСТР ДОКУМЕНТОВ, ПОДТВЕРЖДАЮЩИХ ПРАВО НАЛОГОПЛАТЕЛЬЩИКА НА НАЛОГОВЫЕ ЛЬГОТЫ ПО НАЛОГУ НА ИМУЩЕСТВО ОРГАНИЗАЦИЙ

Налоговый период (код):

Отчетный год:

Номер корректировки:

Налогоплательщик

ИНН: ___________ КПП: _________

Наименование налогоплательщика:

Форма реорганизации (ликвидация) (код):

ИНН/КПП реорганизованной организации:

Имя файла требования о представлении пояснений:

Код налоговой льготы Информация об объекте недвижимого имущества, в отношении которого заявлена налоговая льгота по налогу на имущество организаций Документы, подтверждающие право налогоплательщика на налоговые льготы
Наименование N Дата
1 2 3 4 5
         
     
         
     
         
     

Приложение N 3
к письму ФНС России
от "__" _____ 20__ г. N ___

ПОРЯДОК ЗАПОЛНЕНИЯ РЕЕСТРА ДОКУМЕНТОВ, ПОДТВЕРЖДАЮЩИХ ПРАВО НАЛОГОПЛАТЕЛЬЩИКА НА НАЛОГОВЫЕ ЛЬГОТЫ ПО НАЛОГУ НА ДОБАВЛЕННУЮ СТОИМОСТЬ

В реестре документов, подтверждающих право налогоплательщика на налоговые льготы по налогу на добавленную стоимость (далее - Реестр по НДС), указываются следующие сведения:

а) по строке "Налоговый период (код)" - код, определяющий налоговый период, указанный в налоговой декларации по налогу на добавленную стоимость (далее - налоговая декларация по НДС), к которой представляется Реестр по НДС;

б) по строке "Отчетный год" - год, указанный в налоговой декларации по НДС, к которой представляется Реестр по НДС;

в) по строке "Номер корректировки" - номер корректировки налоговой декларации по НДС, к которой представляется Реестр по НДС. При заполнении Реестра по НДС к первичной налоговой декларации по НДС проставляется "0", при заполнении Реестра по НДС к уточненной налоговой декларации по НДС указывается номер корректировки налоговой декларации, например, "1", "2";

г) по строке "Налогоплательщик":

"ИНН" - идентификационный номер налогоплательщика;

"КПП <1>" - код причины постановки на учет;

"Наименование/фамилия, имя, отчество налогоплательщика" наименование организации либо наименование представительства (филиала) иностранной организации, иного обособленного подразделения иностранной организации, осуществляющего деятельность на территории Российской Федерации, фамилия, имя, отчество (при наличии) индивидуального предпринимателя;

д) при представлении в налоговый орган по месту учета организацией-правопреемником Реестра по НДС по операциям, осуществленным реорганизованной организацией, указываются ИНН и КПП организации-правопреемника. В поле "Наименование/фамилия, имя, отчество налогоплательщика" указывается наименование реорганизованной организации.

е) по строке "Форма реорганизации (ликвидация) (код)" код формы реорганизации и код ликвидации в соответствии с приложением к настоящему Порядку.

ж) по строке "ИНН/КПП реорганизованной организации" соответственно ИНН и КПП, которые присвоены организации до реорганизации налоговым органом по месту ее нахождения (по налогоплательщикам, отнесенным к категории крупнейших, - налоговым органом по месту учета в качестве крупнейшего налогоплательщика);

з) по строке "Имя файла требования о представлении пояснений" - имя файла (без расширения) требования о представлении пояснений, к которому представляется Реестр по НДС;

и) в графе 1 - код операции, указанный в налоговой декларации по НДС согласно приложению N 1 к Порядку заполнения налоговой декларации по налогу на добавленную стоимость, утвержденному приказом ФНС России от 29.10.2014 N ММВ-7-3/558@ "Об утверждении формы налоговой декларации по налогу на добавленную стоимость, порядка ее заполнения, а также формата представления налоговой декларации по налогу на добавленную стоимость в электронной форме" (зарегистрирован Министерством юстиции Российской Федерации 15.12.2014, регистрационный номер 35171), с изменениями, внесенными приказами ФНС России от 20.12.2016 N ММВ-7-3/696@ "О внесении изменений и дополнений в приложения к приказу Федеральной налоговой службы от 29 октября 2014 года N ММВ-7-3/558@" (зарегистрирован Министерством юстиции Российской Федерации 11.01.2017, регистрационный номер 45170), от 28.12.2018 N СА-7-3/853@ "О внесении изменений в приложения к приказу Федеральной налоговой службы от 29 октября 2014 года N ММВ-7-3/558@" (зарегистрирован Министерством юстиции Российской Федерации 28.01.2019, регистрационный номер 53586), от 20.11.2019 N ММВ-7-3/579@ "О внесении изменений в приложение N 2 к приказу Федеральной налоговой службы от 29 октября 2014 года N ММВ-7-3/558@ "Об утверждении формы налоговой декларации по налогу на добавленную стоимость, порядка ее заполнения, а также формата представления налоговой декларации по налогу на добавленную стоимость в электронной форме" (зарегистрирован Министерством юстиции Российской Федерации 20.12.2019, регистрационный номер 56946), от 19.08.2020 N ЕД-7-3/591@ "О внесении изменений в приложения к приказу Федеральной налоговой службы от 29 октября 2014 года N ММВ-7-3/558@ "Об утверждении формы налоговой декларации по налогу на добавленную стоимость, порядка ее заполнения, а также формата представления налоговой декларации по налогу на добавленную стоимость в электронной форме" (зарегистрирован Министерством юстиции Российской Федерации 09.09.2020, регистрационный номер 59728), от 26.03.2021 N ЕД-7-3/228@ "О внесении изменений в приложения к приказу Федеральной налоговой службы от 29 октября 2014 года N ММВ-7-3/558@ "Об утверждении формы налоговой декларации по налогу на добавленную стоимость, порядка ее заполнения, а также формата представления налоговой декларации по налогу на добавленную стоимость в электронной форме" (зарегистрирован Министерством юстиции Российской Федерации 26.04.2021, регистрационный номер 63231);

к) в графе 2 - вид операции, по которой применена налоговая льгота. Например, в случае отражения в графе 1 Реестра по НДС кода операции 1010245 "реализация услуг в сфере образования", в графе 2 могут быть указаны следующие виды операций, по которым применены налоговые льготы - основное образование, дополнительное образование, повышение квалификации и т.д.; в случае указания в графе 1 Реестра по НДС кода операции 1010211 "реализация медицинских услуг" - услуги по обязательному медицинскому страхованию, услуги по диагностике, профилактике и лечению, услуги по сбору у населения крови в амбулаторных и стационарных условиях, услуги скорой медицинской помощи, оказываемые населению, услуги по дежурству медицинского персонала у постели больного, услуги патолого-анатомические, услуги, оказываемые беременным женщинам, новорожденным, инвалидам и наркологическим больным и т.д.;

л) в графе 3 - общая стоимость реализованных (переданных) товаров (работ, услуг), в отношении которых применена налоговая льгота, по видам освобождаемых от налогообложения операций, отраженных в налоговой декларации по НДС (в рублях);

м) в графе 4 - наименование организации или фамилия, имя, отчество (при наличии) индивидуального предпринимателя контрагента (покупателя), с которым заключен договор на реализацию товара (выполнение работ, оказание услуг);

н) в графе 5 - идентификационный номер налогоплательщика контрагента (покупателя), указанного в графе 4. При реализации товара (выполнении работ, оказании услуг) физическим лицам графа может не заполняться;

о) в графе 6 - код причины постановки на учет контрагента (покупателя), указанного в графе 4. При реализации товара (выполнении работ, оказании услуг) физическим лицам графа не заполняется;

п) в графе 7 - вид документа (договор, платежное поручение, спецификация или иной документ), подтверждающего право налогоплательщика на налоговые льготы по НДС;

р) в графе 8 - номер документа, указанного в графе 7;

с) в графе 9 - дата документа, указанного в графе 7;

т) в графе 10 - общая стоимость реализованных (переданных) товаров (работ, услуг) по контрагенту или в случае наличия типового договора по нескольким контрагентам, исходя из сведений, отраженных в графе 3 (в рублях);

у) по строке "Всего по коду" - общая стоимость реализованных (переданных) товаров (работ, услуг) по каждому коду операций.

Приложение
к Порядку заполнения реестра
документов, подтверждающих
право налогоплательщика
на налоговые льготы по налогу
на добавленную стоимость,
направленному письмом ФНС России
от "__" _____ 20__ г. N ___

КОДЫ ФОРМ РЕОРГАНИЗАЦИИ И КОД ЛИКВИДАЦИИ ОРГАНИЗАЦИИ

Код Наименование
1 Преобразование
2 Слияние
3 Разделение
5 Присоединение
6 Разделение с одновременным присоединением
0 Ликвидация

Приложение N 4
к письму ФНС России
от "__" _____ 20__ г. N ___

ПОРЯДОК ЗАПОЛНЕНИЯ РЕЕСТРА ДОКУМЕНТОВ, ПОДТВЕРЖДАЮЩИХ ПРАВО НАЛОГОПЛАТЕЛЬЩИКА НА НАЛОГОВЫЕ ЛЬГОТЫ ПО НАЛОГУ НА ИМУЩЕСТВО ОРГАНИЗАЦИЙ

В Реестре документов, подтверждающих право налогоплательщика на налоговые льготы по налогу на имущество (далее - Реестр по налогу на имущество организаций), указываются следующие сведения:

а) по строке "Налоговый период (код)" - код, определяющий налоговый период, указанный в налоговой декларации по налогу на имущество организаций, к которой представляется Реестр по налогу на имущество организаций;

б) по строке "Отчетный год" - год, указанный в налоговой декларации по налогу на имущество организаций, к которой представляется Реестр по налогу на имущество организаций;

в) по строке "Номер корректировки" - номер корректировки налоговой декларации по налогу на имущество организаций, к которой представляется Реестр по налогу на имущество организаций. При заполнении Реестра по налогу на имущество организаций к первичной налоговой декларации по налогу на имущество организаций - проставляется "0", при заполнении Реестра по налогу на имущество организаций к уточненной налоговой декларации по налогу на имущество организаций указывается номер корректировки налоговой декларации, например, "1", "2";

г) по строке "Налогоплательщик":

"ИНН" - идентификационный номер налогоплательщика;

"КПП" - код причины постановки на учет;

"Наименование налогоплательщика" - в соответствии с наименованием, указанным в едином государственном реестре юридических лиц (при наличии в наименовании латинской транскрипции таковая указывается).

В случае представления Реестра по налогу на имущество организаций организацией-правопреемником за реорганизованную организацию в поле "наименование" указывается наименование реорганизованной организации.

д) при представлении в налоговый орган по месту учета организацией-правопреемником Реестра по налогу на имущество организаций за реорганизованную организацию, по строке "Форма реорганизации (ликвидация) (код)" указывается код формы реорганизации или код ликвидации в соответствии с приложением к настоящему Порядку.

е) по строке "ИНН/КПП реорганизованной организации" соответственно ИНН и КПП, которые присвоены организации до реорганизации налоговым органом по месту ее нахождения.

ж) по строке "Имя файла требования о представлении пояснений" - имя файла (без расширения) требования о представлении пояснения, к которому представляется Реестр по налогу на имущество организаций;

з) в графе 1 - код налоговой льготы, указанный в налоговой декларации по налогу на имущество организаций;

и) в графе 2 - информация об объекте недвижимого имущества, по которому применена налоговая льгота.

В случае заполнения графы 2 в отношении объекта недвижимого имущества, налоговая база по которому исчисляется как среднегодовая стоимость, указываются:

- кадастровый номер, указанный в Едином государственном реестре недвижимости (далее - ЕГРН), - в случае наличия у объекта недвижимого имущества кадастрового номера;

- условный номер, указанный в ЕГРН, - в случае отсутствия у объекта недвижимого имущества кадастрового номера, указанного в ЕГРН, и наличия у объекта недвижимого имущества условного номера, указанного в ЕГРН;

- инвентарный номер - в случае отсутствия у объекта недвижимого имущества кадастрового и условного номеров, указанных в ЕГРН, и наличия инвентарного номера;

- идентификационный номер (регистрационный номер судна, присвоенный Международной морской организацией, регистровый номер классификационного общества), присвоенный морскому судну, судну внутреннего плавания (при наличии таких номеров), - в случае заполнения графы в отношении водного транспортного средства;

- серийный (идентификационный) номер воздушного судна - в случае заполнения графы в отношении воздушного транспортного средства.

В случае заполнения графы 2 в отношении объекта недвижимого имущества, налоговая база по которому исчисляется как кадастровая стоимость, указывается кадастровый номер, указанный в ЕГРН;

к) в графе 3 - наименование документа, являющегося основанием для применения льготы по налогу на имущество организаций;

л) в графе 4 - номер документа (при наличии), указанного в графе 3;

м) в графе 5 - дата документа, указанного в графе 3.

Приложение
к Порядку заполнения реестра
документов, подтверждающих право
налогоплательщика на налоговые
льготы по налогу на имущество
организаций, направленному
письмом ФНС России
от "__" _____ 20__ г. N ____

КОДЫ ФОРМ РЕОРГАНИЗАЦИИ И КОД ЛИКВИДАЦИИ ОРГАНИЗАЦИИ

Код Наименование
1 Преобразование
2 Слияние
3 Разделение
5 Присоединение
6 Разделение с одновременным присоединением
0 Ликвидация

Приложение N 5
к письму ФНС России
от "__" _____ 20__ г. N ___

ФОРМАТ ПРЕДСТАВЛЕНИЯ РЕЕСТРА ДОКУМЕНТОВ, ПОДТВЕРЖДАЮЩИХ ПРАВО НАЛОГОПЛАТЕЛЬЩИКА НА НАЛОГОВЫЕ ЛЬГОТЫ ПО НАЛОГУ НА ДОБАВЛЕННУЮ СТОИМОСТЬ, В ЭЛЕКТРОННОЙ ФОРМЕ

I. ОБЩИЕ ПОЛОЖЕНИЯ

1. Настоящий формат описывает требования к XML файлам (далее - файл обмена) для передачи реестра документов, подтверждающих право налогоплательщика на налоговые льготы по налогу на добавленную стоимость, в электронной форме в ответ на требование о представлении пояснений, полученное в электронной форме в соответствии с форматом, утвержденным приказом ФНС России от 18.01.2017 N ММВ-7-6/16@ "Об утверждении формата документа, необходимого для обеспечения электронного документооборота в отношениях, регулируемых законодательством о налогах и сборах" (зарегистрирован Министерством юстиции Российской Федерации 29.03.2017, регистрационный номер 46156).

2. Номер версии настоящего формата 5.02, часть 834.

II. ОПИСАНИЕ ФАЙЛА ОБМЕНА

3. Имя файла обмена должно иметь следующий вид:

R_T_A_K_O_GGGGMMDD_N, где:

R_T - префикс, принимающий значение: KO_RROBNL

A_K - идентификатор получателя информации, где: A - идентификатор получателя, которому направляется файл обмена, K - идентификатор конечного получателя, для которого предназначена информация из данного файла обмена. Передача файла от отправителя к конечному получателю (K) может осуществляться в несколько этапов через другие налоговые органы, осуществляющие передачу файла на промежуточных этапах, которые обозначаются идентификатором A. В случае передачи файла от отправителя к конечному получателю при отсутствии налоговых органов, осуществляющих передачу на промежуточных этапах, значения идентификаторов A и K совпадают. Каждый из идентификаторов (A и K) имеет вид для налоговых органов - четырехразрядный код налогового органа;

O - идентификатор отправителя информации, имеет вид:

для организаций - девятнадцатиразрядный код (идентификационный номер налогоплательщика (далее - ИНН) и код причины постановки на учет (далее - КПП) организации (обособленного подразделения);

для физических лиц - двенадцатиразрядный код (ИНН физического лица. При отсутствии ИНН - последовательность из двенадцати нулей).

GGGG - год формирования передаваемого файла, MM - месяц, DD - день;

N - идентификационный номер файла. (Длина - от 1 до 36 знаков. Идентификационный номер файла должен обеспечивать уникальность файла).

Расширение имени файла - xml. Расширение имени файла может указываться как строчными, так и прописными буквами.

Параметры первой строки файла обмена

Первая строка XML файла должна иметь следующий вид:

<?xml version ="1.0" encoding ="windows-1251"?>

Имя файла, содержащего XML схему файла обмена, должно иметь следующий вид:

KO_RROBNL_1_834_00_05_02_xx, где xx - номер версии схемы.

Расширение имени файла - xsd.

XML схема файла обмена приводится отдельным файлом.

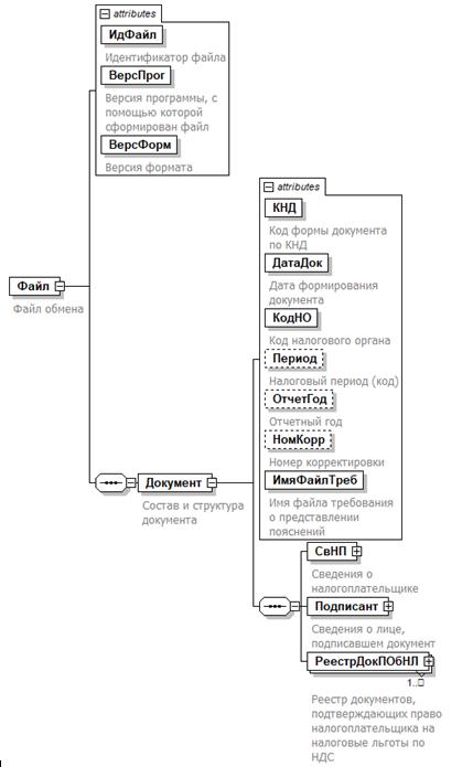
4. Логическая модель файла обмена представлена в виде диаграммы структуры файла обмена на рисунке 1 настоящего формата. Элементами логической модели файла обмена являются элементы и атрибуты XML файла. Перечень структурных элементов логической модели файла обмена и сведения о них приведены в таблицах 4.1 - 4.16 настоящего формата.

Для каждого структурного элемента логической модели файла обмена приводятся следующие сведения:

наименование элемента. Приводится полное наименование элемента. В строке таблицы могут быть описаны несколько элементов, наименования которых разделены символом "|". Такая форма записи применяется при наличии в файле обмена только одного элемента из описанных в этой строке.

сокращенное наименование (код) элемента. Приводится сокращенное наименование элемента. Синтаксис сокращенного наименования должен удовлетворять спецификации XML;

признак типа элемента. Может принимать следующие значения: "С" - сложный элемент логической модели (содержит вложенные элементы), "П" - простой элемент логической модели, реализованный в виде элемента XML файла, "А" - простой элемент логической модели, реализованный в виде атрибута элемента XML файла. Простой элемент логической модели не содержит вложенные элементы;

формат элемента. Формат элемента представляется следующими условными обозначениями: T - символьная строка; N - числовое значение (целое или дробное).

Формат символьной строки указывается в виде T(n-k) или T(=k), где: n - минимальное количество знаков, k - максимальное количество знаков, символ "-" - разделитель, символ "=" означает фиксированное количество знаков в строке. В случае, если минимальное количество знаков равно 0, формат имеет вид T(0-k). В случае, если максимальное количество знаков не ограничено, формат имеет вид T(n-).

Формат числового значения указывается в виде N(m.k), где: m - максимальное количество знаков в числе, включая знак (для отрицательного числа), целую и дробную часть числа без разделяющей десятичной точки, k - максимальное число знаков дробной части числа. Если число знаков дробной части числа равно 0 (то есть число целое), то формат числового значения имеет вид N(m).

Для простых элементов, являющихся базовыми в XML, например, элемент с типом "date", поле "Формат элемента" не заполняется. Для таких элементов в поле "Дополнительная информация" указывается тип базового элемента;

признак обязательности элемента определяет обязательность наличия элемента (совокупности наименования элемента и его значения) в файле обмена. Признак обязательности элемента может принимать следующие значения: "О" - наличие элемента в файле обмена обязательно; "Н" - наличие элемента в файле обмена необязательно, то есть элемент может отсутствовать. Если элемент принимает ограниченный перечень значений (по классификатору, кодовому словарю и тому подобному), то признак обязательности элемента дополняется символом "К". Например, "ОК". В случае, если количество реализаций элемента может быть более одной, то признак обязательности элемента дополняется символом "М". Например, "НМ" или "ОКМ".

К вышеперечисленным признакам обязательности элемента может добавляться значение "У" в случае описания в XML схеме условий, предъявляемых к элементу в файле обмена, описанных в графе "Дополнительная информация". Например, "НУ" или "ОКУ";

дополнительная информация содержит, при необходимости, требования к элементу файла обмена, не указанные ранее. Для сложных элементов указывается ссылка на таблицу, в которой описывается состав данного элемента. Для элементов, принимающих ограниченный перечень значений из классификатора (кодового словаря и тому подобного), указывается соответствующее наименование классификатора (кодового словаря и тому подобного) или приводится перечень возможных значений. Для классификатора (кодового словаря и тому подобного) может указываться ссылка на его местонахождение. Для элементов, использующих пользовательский тип данных, указывается наименование типового элемента.

Рисунок 1. Диаграмма структуры файла обмена

Таблица 4.1

Файл обмена (Файл)

Наименование элемента Сокращенное наименование (код) элемента Признак типа элемента Формат элемента Признак обязательности элемента Дополнительная информация
Идентификатор файла ИдФайл А T(1-255) ОУ Содержит (повторяет) имя сформированного файла (без расширения)
Версия программы, с помощью которой сформирован файл ВерсПрог А T(1-40) О  
Версия формата ВерсФорм А T(1-5) О Принимает значение: 5.02
Состав и структура документа Документ С   О Состав элемента представлен в таблице 4.2

Таблица 4.2

Состав и структура документа (Документ)

Наименование элемента Сокращенное наименование (код) элемента Признак типа элемента Формат элемента Признак обязательности элемента Дополнительная информация
Код формы документа по КНД КНД А T(=7) ОК Типовой элемент <КНДТип>.
Принимает значение: 1155127
Дата формирования документа ДатаДок А T(=10) О Типовой элемент <ДатаТип>.
Дата в формате ДД.ММ.ГГГГ
Код налогового органа КодНО А T(=4) ОК Типовой элемент <СОНОТип>
Налоговый период (код) Период А T(=2) НК Принимает значение:
21 - 1 квартал |
22 - 2 квартал |
23 - 3 квартал |
24 - 4 квартал |
51 - 1 квартал при реорганизации (ликвидации) организации |
54 - 2 квартал при реорганизации (ликвидации) организации |
55 - 3 квартал при реорганизации (ликвидации) организации |
56 - 4 квартал при реорганизации (ликвидации) организации
Отчетный год ОтчетГод А   Н Типовой элемент <xs:gYear>.
Год в формате ГГГГ
Номер корректировки НомКорр А N(3) Н Принимает значение:
0 - первичный документ,
1, 2, 3 и так далее - уточненный документ.
Для уточненного документа значение должно быть на 1 больше ранее принятого налоговым органом документа
Имя файла требования о представлении пояснений ИмяФайлТреб А T(1-255) О Содержит имя файла (без расширения) требования о представлении пояснения, к которому представляется реестр документов, подтверждающих право налогоплательщика на налоговые льготы по налогу на добавленную стоимость (далее - реестр)
Сведения о налогоплательщике СвНП С   О Состав элемента представлен в таблице 4.3
Сведения о лице, подписавшем документ Подписант С   О Состав элемента представлен в таблице 4.7
Реестр документов, подтверждающих право налогоплательщика на налоговые льготы по НДС РеестрДокПОбНЛ С   ОМ Состав элемента представлен в таблице 4.9

Таблица 4.3

Сведения о налогоплательщике (СвНП)

Наименование элемента Сокращенное наименование (код) элемента Признак типа элемента Формат элемента Признак обязательности элемента Дополнительная информация
Налогоплательщик - организация | НПЮЛ С   О Состав элемента представлен в таблице 4.4
Налогоплательщик - индивидуальный предприниматель НПФЛ С   О Состав элемента представлен в таблице 4.6

Таблица 4.4

Налогоплательщик - организация (НПЮЛ)

Наименование элемента Сокращенное наименование (код) элемента Признак типа элемента Формат элемента Признак обязательности элемента Дополнительная информация
Наименование организации НаимОрг А T(1-1000) О  
ИНН юридического лица ИННЮЛ А T(=10) О Типовой элемент <ИННЮЛТип>
КПП КПП А T(=9) О Типовой элемент <КППТип>
Сведения о реорганизованной (ликвидированной) организации СвРеоргЮЛ С   Н Состав элемента представлен в таблице 4.5

Таблица 4.5

Сведения о реорганизованной (ликвидированной) организации (СвРеоргЮЛ)

Наименование элемента Сокращенное наименование (код) элемента Признак типа элемента Формат элемента Признак обязательности элемента Дополнительная информация
Код формы реорганизации (ликвидация) ФормРеорг А T(=1) ОК Принимает значение в соответствии с приложением к Порядку заполнения реестра документов, подтверждающих право налогоплательщика на налоговые льготы по налогу на добавленную стоимость "Коды форм реорганизации и код ликвидации организации"
ИНН реорганизованной организации ИННЮЛ А T(=10) НУ Типовой элемент <ИННЮЛТип>.
Элемент обязателен при
<ФормРеорг> = 1 | 2 | 3 | 5 | 6
КПП реорганизованной организации КПП А T(=9) НУ Типовой элемент <КППТип>.
Элемент обязателен при
<ФормРеорг> = 1 | 2 | 3 | 5 | 6

Таблица 4.6

Налогоплательщик - индивидуальный предприниматель (НПФЛ)

Наименование элемента Сокращенное наименование (код) элемента Признак типа элемента Формат элемента Признак обязательности элемента Дополнительная информация
ИНН физического лица, зарегистрированного в качестве индивидуального предпринимателя ИННФЛ А T(=12) О Типовой элемент <ИННФЛТип>
Фамилия, имя, отчество индивидуального предпринимателя ФИО С   О Типовой элемент <ФИОТип>.
Состав элемента представлен в таблице 4.16

Таблица 4.7

Сведения о лице, подписавшем документ (Подписант)

Наименование элемента Сокращенное наименование (код) элемента Признак типа элемента Формат элемента Признак обязательности элемента Дополнительная информация
Признак лица, подписавшего документ ПрПодп А T(=1) ОК Принимает значение:
1 - налогоплательщик |
2 - представитель налогоплательщика
Номер контактного телефона Тлф А T(1-20) Н  
Фамилия, имя, отчество ФИО С   О Типовой элемент <ФИОТип>.
Состав элемента представлен в таблице 4.16
Сведения о представителе налогоплательщика СвПред С   НУ Состав элемента представлен в таблице 4.8.
Элемент обязателен при <ПрПодп>=2

Таблица 4.8

Сведения о представителе налогоплательщика (СвПред)

Наименование элемента Сокращенное наименование (код) элемента Признак типа элемента Формат элемента Признак обязательности элемента Дополнительная информация
Наименование документа, подтверждающего полномочия представителя налогоплательщика НаимДок А T(1-120) О  
Наименование организации - представителя налогоплательщика НаимОрг А T(1-1000) Н  

Таблица 4.9

Реестр документов, подтверждающих право налогоплательщика на налоговые льготы по НДС (РеестрДокПОбНЛ)

Наименование элемента Сокращенное наименование (код) элемента Признак типа элемента Формат элемента Признак обязательности элемента Дополнительная информация
Порядковый номер реестра НомРеестр А N(10) О Указывается порядковый номер в рамках одного файла обмена.
Элемент должен иметь уникальное значение в составе одного файла обмена
Код операции КодОпер А T(=7) ОК Принимает значение из Приложения N 1 "Коды операций" к Порядку заполнения налоговой декларации по налогу на добавленную стоимость, утвержденному приказом ФНС России от 29.10.2014 N ММВ-7-3/558@
Общая стоимость реализованных (переданных) товаров (работ, услуг) по видам освобождаемых от налогообложения операций, отраженных в налоговой декларации по налогу на добавленную стоимость, по каждому коду ОбщСтНеоблОпВс А N(17.2) О Значение элемента <ОбщСтНеоблОпВс> равно сумме значений элементов <ОбщСтНеоблОп> из множественной таблицы 4.10
Общая стоимость реализованных (переданных) товаров (работ, услуг) по контрагенту или в случае наличия типового договора по нескольким контрагентам, по каждому коду ОбщСтТовВс А N(17.2) О Значение элемента <ОбщСтТовВс> равно сумме значений элементов <ОбщСтТов> из множественной таблицы 4.12
Сведения по виду операции, по которой применена налоговая льгота СведВидОпер С   ОМ Состав элемента представлен в таблице 4.10

Таблица 4.10

Сведения по виду операции, по которой применена налоговая льгота (СведВидОпер)

Наименование элемента Сокращенное наименование (код) элемента Признак типа элемента Формат элемента Признак обязательности элемента Дополнительная информация
Порядковый номер сведений по виду операции, по которой применена налоговая льгота НомСвВидОп А N(10) О Указывается порядковый номер сведений по виду операции, по которой применена налоговая льгота, в рамках одного кода операции (Реестра документов).
Элемент должен иметь уникальное значение в составе одного составного элемента <РеестрДокПОбНЛ>
Вид операции, по которой применена налоговая льгота ВидОпер А T(1-40) О  
Общая стоимость реализованных (переданных) товаров (работ, услуг) по видам освобождаемых от налогообложения операций, отраженных в налоговой декларации по налогу на добавленную стоимость, руб. ОбщСтНеоблОп А N(17.2) О  
Сведения по типовому договору ПредТипДог С   ОМ Состав элемента представлен в таблице 4.11

Таблица 4.11

Сведения по типовому договору (ПредТипДог)

Наименование элемента Сокращенное наименование (код) элемента Признак типа элемента Формат элемента Признак обязательности элемента Дополнительная информация
Порядковый номер типового договора НомТипДог А N(10) О Указывается порядковый номер сведений о типовом договоре, подтверждающем право налогоплательщика на налоговые льготы по налогу на добавленную стоимость.
Элемент должен иметь уникальное значение в составе одного составного элемента <СведВидОпер>
Имя файла типового договора ИмяФайлДог А T(1-255) Н  
Сведения о контрагенте (покупателе) СведКАгент С   ОМ Состав элемента представлен в таблице 4.12

Таблица 4.12

Сведения по контрагенту (покупателю) (СведКАгент)

Наименование элемента Сокращенное наименование (код) элемента Признак типа элемента Формат элемента Признак обязательности элемента Дополнительная информация
Общая стоимость реализованных (переданных) товаров (работ, услуг) по контрагенту или в случае наличия типового договора по нескольким контрагентам, руб. ОбщСтТов А N(17.2) О  
Сведения о контрагенте (покупателе) - организации | СведОрг С   О Состав элемента представлен в таблице 4.13
Сведения о контрагенте (покупателе) - физическом лице СведФЛ С   О Состав элемента представлен в таблице 4.14
Документы, подтверждающие право налогоплательщика на налоговые льготы ДокПОбНЛ С   ОМ Состав элемента представлен в таблице 4.15

Таблица 4.13

Сведения о контрагенте (покупателе) - организации (СведОрг)

Наименование элемента Сокращенное наименование (код) элемента Признак типа элемента Формат элемента Признак обязательности элемента Дополнительная информация
Наименование организации НаимОрг А T(1-1000) О  
ИНН юридического лица ИННЮЛ А T(=10) Н Типовой элемент <ИННЮЛТип>
КПП КПП А T(=9) Н Типовой элемент <КППТип>

Таблица 4.14

Сведения о контрагенте (покупателе) - физическом лице (СведФЛ)

Наименование элемента Сокращенное наименование (код) элемента Признак типа элемента Формат элемента Признак обязательности элемента Дополнительная информация
ИНН физического лица ИННФЛ А T(=12) Н Типовой элемент <ИННФЛТип>
Фамилия, имя, отчество физического лица ФИО С   О Типовой элемент <ФИОТип>.
Состав элемента представлен в таблице 4.16

Таблица 4.15

Документы, подтверждающие право налогоплательщика на налоговые льготы (ДокПОбНЛ)

Наименование элемента Сокращенное наименование (код) элемента Признак типа элемента Формат элемента Признак обязательности элемента Дополнительная информация
Вид документа ВидДок А T(1-40) О  
Номер документа НомДок А T(1-20) О  
Дата документа ДатаДок А T(=10) О Типовой элемент <ДатаТип>.
Дата в формате ДД.ММ.ГГГГ

Таблица 4.16

Фамилия, имя, отчество (ФИОТип)

Наименование элемента Сокращенное наименование (код) элемента Признак типа элемента Формат элемента Признак обязательности элемента Дополнительная информация
Фамилия Фамилия А T(1-60) О  
Имя Имя А T(1-60) О  
Отчество Отчество А T(1-60) Н  

Приложение N 6
к письму ФНС России
от "__" _____ 20__ г. N ___

ФОРМАТ ПРЕДСТАВЛЕНИЯ РЕЕСТРА ДОКУМЕНТОВ, ПОДТВЕРЖДАЮЩИХ ПРАВО НАЛОГОПЛАТЕЛЬЩИКА НА НАЛОГОВЫЕ ЛЬГОТЫ ПО НАЛОГУ НА ИМУЩЕСТВО ОРГАНИЗАЦИЙ, В ЭЛЕКТРОННОЙ ФОРМЕ

I. ОБЩИЕ ПОЛОЖЕНИЯ

1. Настоящий формат описывает требования к XML файлам (далее - файл обмена) для передачи реестра документов, подтверждающих право налогоплательщика на налоговые льготы по налогу на имущество организаций, в электронной форме в ответ на требование о представлении пояснений, полученное в электронной форме в соответствии с форматом, утвержденным приказом ФНС России от 18.01.2017 N ММВ-7-6/16@ "Об утверждении формата документа, необходимого для обеспечения электронного документооборота в отношениях, регулируемых законодательством о налогах и сборах" (зарегистрирован Министерством юстиции Российской Федерации 29.03.2017, регистрационный номер 46156).

2. Номер версии настоящего формата 5.01, часть 839.

II. ОПИСАНИЕ ФАЙЛА ОБМЕНА

3. Имя файла обмена должно иметь следующий вид:

R_T_A_K_O_GGGGMMDD_N, где:

R_T - префикс, принимающий значение: KO_RROBNLIM

A_K - идентификатор получателя информации, где: A - идентификатор получателя, которому направляется файл обмена, K - идентификатор конечного получателя, для которого предназначена информация из данного файла обмена. Передача файла от отправителя к конечному получателю (K) может осуществляться в несколько этапов через другие налоговые органы, осуществляющие передачу файла на промежуточных этапах, которые обозначаются идентификатором A. В случае передачи файла от отправителя к конечному получателю при отсутствии налоговых органов, осуществляющих передачу на промежуточных этапах, значения идентификаторов A и K совпадают. Каждый из идентификаторов (A и K) имеет вид для налоговых органов - четырехразрядный код налогового органа;

О - идентификатор отправителя информации, имеет вид:

для организаций - девятнадцатиразрядный код (идентификационный номер налогоплательщика (далее - ИНН) и код причины постановки на учет (далее - КПП) организации (обособленного подразделения);

для физических лиц - двенадцатиразрядный код (ИНН физического лица. При отсутствии ИНН - последовательность из двенадцати нулей).

GGGG - год формирования передаваемого файла, MM - месяц, DD - день;

N - идентификационный номер файла. (Длина - от 1 до 36 знаков. Идентификационный номер файла должен обеспечивать уникальность файла).

Расширение имени файла - xml. Расширение имени файла может указываться как строчными, так и прописными буквами.

Параметры первой строки файла обмена

Первая строка XML файла должна иметь следующий вид:

<?xml version ="1.0" encoding ="windows-1251"?>

Имя файла, содержащего XML схему файла обмена, должно иметь следующий вид:

KO_RROBNLIM_1_839_00_05_01_xx, где xx - номер версии схемы.

Расширение имени файла - xsd.

XML схема файла обмена приводится отдельным файлом.

4. Логическая модель файла обмена представлена в виде диаграммы структуры файла обмена на рисунке 1 настоящего формата. Элементами логической модели файла обмена являются элементы и атрибуты XML файла. Перечень структурных элементов логической модели файла обмена и сведения о них приведены в таблицах 4.1 - 4.11 настоящего формата.

Для каждого структурного элемента логической модели файла обмена приводятся следующие сведения:

наименование элемента. Приводится полное наименование элемента. В строке таблицы могут быть описаны несколько элементов, наименования которых разделены символом "|". Такая форма записи применяется при наличии в файле обмена только одного элемента из описанных в этой строке.

сокращенное наименование (код) элемента. Приводится сокращенное наименование элемента. Синтаксис сокращенного наименования должен удовлетворять спецификации XML;

признак типа элемента. Может принимать следующие значения: "С" - сложный элемент логической модели (содержит вложенные элементы), "П" - простой элемент логической модели, реализованный в виде элемента XML файла, "А" - простой элемент логической модели, реализованный в виде атрибута элемента XML файла. Простой элемент логической модели не содержит вложенные элементы;

формат элемента. Формат элемента представляется следующими условными обозначениями: T - символьная строка; N - числовое значение (целое или дробное).

Формат символьной строки указывается в виде T(n-k) или T(=k), где: n - минимальное количество знаков, k - максимальное количество знаков, символ "-" - разделитель, символ "=" означает фиксированное количество знаков в строке. В случае, если минимальное количество знаков равно 0, формат имеет вид T(0-k). В случае, если максимальное количество знаков не ограничено, формат имеет вид T(n-).

Формат числового значения указывается в виде N(m.k), где: m - максимальное количество знаков в числе, включая знак (для отрицательного числа), целую и дробную часть числа без разделяющей десятичной точки, k - максимальное число знаков дробной части числа. Если число знаков дробной части числа равно 0 (то есть число целое), то формат числового значения имеет вид N(m).

Для простых элементов, являющихся базовыми в XML, например, элемент с типом "date", поле "Формат элемента" не заполняется. Для таких элементов в поле "Дополнительная информация" указывается тип базового элемента;

признак обязательности элемента определяет обязательность наличия элемента (совокупности наименования элемента и его значения) в файле обмена. Признак обязательности элемента может принимать следующие значения: "О" - наличие элемента в файле обмена обязательно; "Н" - наличие элемента в файле обмена необязательно, то есть элемент может отсутствовать. Если элемент принимает ограниченный перечень значений (по классификатору, кодовому словарю и тому подобному), то признак обязательности элемента дополняется символом "К". Например, "ОК". В случае, если количество реализаций элемента может быть более одной, то признак обязательности элемента дополняется символом "М". Например, "НМ" или "ОКМ".

К вышеперечисленным признакам обязательности элемента может добавляться значение "У" в случае описания в XML схеме условий, предъявляемых к элементу в файле обмена, описанных в графе "Дополнительная информация". Например, "НУ" или "ОКУ";

дополнительная информация содержит, при необходимости, требования к элементу файла обмена, не указанные ранее. Для сложных элементов указывается ссылка на таблицу, в которой описывается состав данного элемента. Для элементов, принимающих ограниченный перечень значений из классификатора (кодового словаря и тому подобного), указывается соответствующее наименование классификатора (кодового словаря и тому подобного) или приводится перечень возможных значений. Для классификатора (кодового словаря и тому подобного) может указываться ссылка на его местонахождение. Для элементов, использующих пользовательский тип данных, указывается наименование типового элемента.

Рисунок 1. Диаграмма структуры файла обмена

Таблица 4.1

Файл обмена (Файл)

Наименование элемента Сокращенное наименование (код) элемента Признак типа элемента Формат элемента Признак обязательности элемента Дополнительная информация
Идентификатор файла ИдФайл А T(1-255) ОУ Содержит (повторяет) имя сформированного файла (без расширения)
Версия программы, с помощью которой сформирован файл ВерсПрог А T(1-40) О  
Версия формата ВерсФорм А T(1-5) О Принимает значение: 5.01
Состав и структура документа Документ С   О Состав элемента представлен в таблице 4.2

Таблица 4.2

Состав и структура документа (Документ)

Наименование элемента Сокращенное наименование (код) элемента Признак типа элемента Формат элемента Признак обязательности элемента Дополнительная информация
Код формы документа по КНД КНД А T(=7) ОК Типовой элемент <КНДТип>.
Принимает значение: 1155218
Дата формирования документа ДатаДок А T(=10) О Типовой элемент <ДатаТип>.
Дата в формате ДД.ММ.ГГГГ
Код налогового органа КодНО А T(=4) ОК Типовой элемент <СОНОТип>
Налоговый период (код) Период А T(=2) НК Принимает значения в соответствии с приложением N 1 "Коды, определяющие налоговый период" к Порядку заполнения налоговой декларации по налогу на имущество организаций, утвержденному приказом ФНС России от 14.08.2019 N СА-7-21/405@ (зарегистрирован Министерством юстиции Российской Федерации 30.09.2019, регистрационный номер 56085), с изменениями, внесенными приказами ФНС России от 28.07.2020 N ЕД-7-21/475@ "О внесении изменений в приложения к приказу Федеральной налоговой службы от 14.08.2019 N СА-7-21/405@ "Об утверждении формы и формата представления налоговой декларации по налогу на имущество организаций в электронной форме и порядка ее заполнения, а также о признании утратившими силу приказов Федеральной налоговой службы от 31.03.2017 N ММВ-7-21/271@ и от 04.10.2018 N ММВ-7-21/575@ (зарегистрирован Министерством юстиции Российской Федерации 02.09.2020, регистрационный номер 59615), от 09.12.2020 N КЧ-7-21/889@ "О внесении изменений в приложения к приказу Федеральной налоговой службы от 14.08.2019 N СА-7-21/405@ "Об утверждении формы и формата представления налоговой декларации по налогу на имущество организаций в электронной форме и порядка ее заполнения, а также о признании утратившими силу приказов Федеральной налоговой службы от 31.03.2017 N ММВ-7-21/271@ и от 04.10.2018 N ММВ-7-21/575@" (зарегистрирован Министерством юстиции Российской Федерации 14.01.2021, регистрационный номер 62092) (далее - Порядок заполнения), а именно:
34 - календарный год |
50 - последний налоговый период при реорганизации (ликвидации) организации
Отчетный год ОтчетГод А   Н Типовой элемент <xs:gYear>.
Год в формате ГГГГ
Номер корректировки НомКорр А N(3) Н Принимает значение:
0 - первичный документ,
1, 2, 3 и так далее - уточненный документ.
Для уточненного документа значение должно быть на 1 больше ранее принятого налоговым органом документа
Имя файла требования о представлении пояснений ИмяФайлТреб А T(1-255) О  
Сведения о налогоплательщике СвНП С   О Состав элемента представлен в таблице 4.3
Сведения о лице, подписавшем документ Подписант С   О Состав элемента представлен в таблице 4.6
Реестр документов, подтверждающих право налогоплательщика на налоговые льготы по налогу на имущество организаций РеестрДокПОбНЛ С   ОМ Состав элемента представлен в таблице 4.8

Таблица 4.3

Сведения о налогоплательщике (СвНП)

Наименование элемента Сокращенное наименование (код) элемента Признак типа элемента Формат элемента Признак обязательности элемента Дополнительная информация
Налогоплательщик - организация НПЮЛ С   О Состав элемента представлен в таблице 4.4

Таблица 4.4

Налогоплательщик - организация (НПЮЛ)

Наименование элемента Сокращенное наименование (код) элемента Признак типа элемента Формат элемента Признак обязательности элемента Дополнительная информация
Наименование организации НаимОрг А T(1-1000) О  
ИНН юридического лица ИННЮЛ А T(=10) О Типовой элемент <ИННЮЛТип>
КПП КПП А T(=9) ОУ Типовой элемент <КППТип>.
5 и 6 знаки элемента принимают только следующие значения:
01 | 51 | 52 | 55 | 56 | 63 | 64 | 65 | 91 | 92 | 70 | 4A | 4B | 4C | 4D | 4E | 4F
Сведения о реорганизованной (ликвидированной) организации СвРеоргЮЛ С   Н Состав элемента представлен в таблице 4.5

Таблица 4.5

Сведения о реорганизованной (ликвидированной) организации (СвРеоргЮЛ)

Наименование элемента Сокращенное наименование (код) элемента Признак типа элемента Формат элемента Признак обязательности элемента Дополнительная информация
Код формы реорганизации (ликвидация) ФормРеорг А T(=1) ОК Принимает значение в соответствии с приложением к Порядку заполнения реестра документов, подтверждающих право налогоплательщика на налоговые льготы по налогу на имущество организаций "Коды форм реорганизации и код ликвидации организации"
ИНН реорганизованной организации ИННЮЛ А T(=10) НУ Типовой элемент <ИННЮЛТип>.
Элемент обязателен при <ФормРеорг> = 1 | 2 | 3 | 5 | 6
КПП реорганизованной организации КПП А T(=9) НУ Типовой элемент <КППТип>.
5 и 6 знаки не могут принимать значение "50".
Элемент обязателен при <ФормРеорг> = 1 | 2 | 3 | 5 | 6

Таблица 4.6

Сведения о лице, подписавшем документ (Подписант)

Наименование элемента Сокращенное наименование (код) элемента Признак типа элемента Формат элемента Признак обязательности элемента Дополнительная информация
Признак лица, подписавшего документ ПрПодп А T(=1) ОК Принимает значение:
1 - налогоплательщик |
2 - представитель налогоплательщика
Номер контактного телефона Тлф А T(1-20) Н  
Фамилия, имя, отчество ФИО С   О Типовой элемент <ФИОТип>.
Состав элемента представлен в таблице 4.11
Сведения о представителе налогоплательщика СвПред С   НУ Состав элемента представлен в таблице 4.7.
Элемент обязателен при <ПрПодп>=2

Таблица 4.7

Сведения о представителе налогоплательщика (СвПред)

Наименование элемента Сокращенное наименование (код) элемента Признак типа элемента Формат элемента Признак обязательности элемента Дополнительная информация
Наименование документа, подтверждающего полномочия представителя налогоплательщика НаимДок А T(1-120) О  
Наименование организации - представителя налогоплательщика НаимОрг А T(1-1000) Н  

Таблица 4.8

Реестр документов, подтверждающих право налогоплательщика на налоговые льготы по налогу на имущество организаций (РеестрДокПОбНЛ)

Наименование элемента Сокращенное наименование (код) элемента Признак типа элемента Формат элемента Признак обязательности элемента Дополнительная информация
Код налоговой льготы | КодНалЛьг П T(7-20) ОК Значение элемента представляется в виде ЛЛЛЛЛЛЛ/XXXXXXXXXXXX, где:
ЛЛЛЛЛЛЛ - значения в соответствии с приложением N 6 "Коды налоговых льгот" к Порядку заполнения,
/XXXXXXXXXXXX - разделительный слеш (/) и номер статьи (XXXX), пункта (XXXX) и подпункта (XXXX) закона субъекта Российской Федерации, в соответствии с которым предоставляется соответствующая льгота (указывается только если ЛЛЛЛЛЛЛ принимает значение 2012000)
Элемент не заполняется, если код налоговой льготы соответствует значению 2012400, 2012500, 2010501, 2010502, 2010503, 2010504, 2010505, 2010506, 2010507 или 2010508
Код налоговой льготы (в виде понижения налоговой ставки) | КодЛгПНС П T(=20) ОК Значение элемента представляется в виде ЛЛЛЛЛЛЛ/XXXXXXXXXXXX, где:
ЛЛЛЛЛЛЛ - код налоговой льготы 2012400,
/XXXXXXXXXXXX - разделительный слеш (/) и номер статьи (XXXX), пункта (XXXX) и подпункта (XXXX) закона субъекта Российской Федерации, в соответствии с которым предоставляется соответствующая льгота
Код налоговой льготы (в виде уменьшения суммы налога, подлежащей уплате в бюджет) КодЛгУмен П T(=20) ОК Значение элемента представляется в виде ЛЛЛЛЛЛЛ/XXXXXXXXXXXX, где:
ЛЛЛЛЛЛЛ - код налоговой льготы 2012500, 2010501, 2010502, 2010503, 2010504, 2010505, 2010506, 2010507 или 2010508
/XXXXXXXXXXXX - разделительный слеш (/) и номер статьи (XXXX), пункта (XXXX) и подпункта (XXXX) закона субъекта Российской Федерации, в соответствии с которым предоставляется соответствующая льгота. Если ЛЛЛЛЛЛЛ принимает значение 2010501, 2010502, 2010503 или 2010504, то указываются нули
Информация об объекте недвижимого имущества, в отношении которого заявлена налоговая льгота по налогу на имущество организаций ИнфОбНедвИм С   О Состав элемента представлен в таблице 4.9
Документы, подтверждающие право налогоплательщика на налоговые льготы ДокПОбНЛ С   ОМ Состав элемента представлен в таблице 4.10

Таблица 4.9

Информация об объекте недвижимого имущества, в отношении которого заявлена налоговая льгота по налогу на имущество организаций (ИнфОбНедвИм)

Наименование элемента Сокращенное наименование (код) элемента Признак типа элемента Формат элемента Признак обязательности элемента Дополнительная информация
Код номера объекта КодНомОбъект А T(=1) ОК Принимает значение:
1 - кадастровый номер |
2 - условный номер |
3 - инвентарный номер объекта недвижимого имущества, которому присвоен адрес |
5 - идентификационный номер (регистрационный номер ИМО, регистровый номер классификационного общества) морского судна, судна внутреннего плавания |
6 - серийный (идентификационный) номер воздушного судна
Номер объекта НомОбъект А T(1-100) О  

Таблица 4.10

Документы, подтверждающие право налогоплательщика на налоговые льготы (ДокПОбНЛ)

Наименование элемента Сокращенное наименование (код) элемента Признак типа элемента Формат элемента Признак обязательности элемента Дополнительная информация
Наименование документа НаимДок А T(1-40) О  
Номер документа НомДок А T(1-20) Н  
Дата документа ДатаДок А T(=10) О Типовой элемент <ДатаТип>.
Дата в формате ДД.ММ.ГГГГ

Таблица 4.11

Фамилия, имя, отчество (ФИОТип)

Наименование элемента Сокращенное наименование (код) элемента Признак типа элемента Формат элемента Признак обязательности элемента Дополнительная информация
Фамилия Фамилия А T(1-60) О  
Имя Имя А T(1-60) О  
Отчество Отчество А T(1-60) Н  

Приложение N 7
к письму ФНС России
от "__" _____ 20__ г. N ___

ПОРЯДОК ПРЕДСТАВЛЕНИЯ РЕЕСТРА ДОКУМЕНТОВ, ПОДТВЕРЖДАЮЩИХ ПРАВО НАЛОГОПЛАТЕЛЬЩИКА НА НАЛОГОВЫЕ ЛЬГОТЫ ПО НАЛОГУ НА ДОБАВЛЕННУЮ СТОИМОСТЬ, И РЕЕСТРА ДОКУМЕНТОВ, ПОДТВЕРЖДАЮЩИХ ПРАВО НАЛОГОПЛАТЕЛЬЩИКА НА НАЛОГОВЫЕ ЛЬГОТЫ ПО НАЛОГУ НА ИМУЩЕСТВО ОРГАНИЗАЦИЙ

1. Настоящий Порядок определяет общие положения представления реестра документов, подтверждающих право налогоплательщика на налоговые льготы по налогу на добавленную стоимость, и реестра документов, подтверждающих право налогоплательщика на налоговые льготы по налогу на имущество организаций (далее - Реестры).

Реестры представляются налогоплательщиками в ответ на требования о представлении пояснений в соответствии с пунктом 6 статьи 88 Налогового кодекса Российской Федерации в электронной форме по форматам согласно приложениям N 5 и N 6 к настоящему приказу.

2. Направление Реестров в электронной форме осуществляется в порядке, утвержденном приказом ФНС России от 16.07.2020 N ЕД-7-2/448@ "Об утверждении Порядка направления и получения документов, предусмотренных Налоговым кодексом Российской Федерации и используемых налоговыми органами при реализации своих полномочий в отношениях, регулируемых законодательством о налогах и сборах, а также представления документов по требованию налогового органа в электронной форме по телекоммуникационным каналам связи" (зарегистрирован Министерством юстиции Российской Федерации 19.08.2020, регистрационный номер 59335) с изменениями, внесенными приказом ФНС России от 23.10.2020 N ЕД-7-15/772@ "Об утверждении форм, порядка заполнения и форматов представления реестров, предусмотренных пунктом 15 статьи 165 Налогового кодекса Российской Федерации (за исключением абзацев десятого и двенадцатого пункта 15 статьи 165 Налогового кодекса Российской Федерации), в электронной форме" (зарегистрирован Министерством юстиции Российской Федерации 01.12.2020, регистрационный номер 61185).