Письмо ФНС РФ от 28.06.2021 N ЕА-4-15/9014@

"О направлении рекомендуемой формы уведомления о запрете приема налоговых деклараций по налогу на добавленную стоимость от уполномоченных лиц"

ФЕДЕРАЛЬНАЯ НАЛОГОВАЯ СЛУЖБА

ПИСЬМО
от 28 июня 2021 г. N ЕА-4-15/9014@

О НАПРАВЛЕНИИ РЕКОМЕНДУЕМОЙ ФОРМЫ УВЕДОМЛЕНИЯ О ЗАПРЕТЕ ПРИЕМА НАЛОГОВЫХ ДЕКЛАРАЦИЙ ПО НАЛОГУ НА ДОБАВЛЕННУЮ СТОИМОСТЬ ОТ УПОЛНОМОЧЕННЫХ ЛИЦ

Федеральной налоговой службой в целях совершенствования качества обслуживания налогоплательщиков при приеме налоговых деклараций по налогу на добавленную стоимость, разработаны рекомендуемые форма и формат уведомления о запрете (отмене запрета) приема налоговых деклараций по налогу на добавленную стоимость, представленных уполномоченными лицами (далее - Уведомление).

Уведомление заполняется в электронной форме по формату, согласно приложению. Законный представитель организации подписывает уведомление усиленной квалифицированной электронной подписью и направляет в налоговый орган по месту регистрации организации по телекоммуникационным каналам через оператора электронного документооборота.

В случае представления в налоговый орган уведомления с отметкой о запрете в приеме налоговых деклараций по налогу на добавленную стоимость от уполномоченных лиц, с даты поступления уведомления будет формироваться отказ в приеме таких деклараций, подписанных не законным представителем налогоплательщика.

При представлении в налоговый орган уведомления с отметкой об отмене запрета на прием налоговых деклараций по налогу на добавленную стоимость от уполномоченных лиц, с даты поступления уведомления такие декларации будут приниматься налоговым органом от законных и уполномоченных представителей налогоплательщика.

Форма и формат Уведомления применяются начиная с 01.07.2021.

Управлениям ФНС России по субъектам Российской Федерации и межрегиональным инспекциям ФНС России по крупнейшим налогоплательщикам довести настоящее письмо до подведомственных налоговых органов и налогоплательщиков.

Приложение в эл. виде:

1. Форма уведомления о запрете (отмене запрета) на представление налоговых деклараций по налогу на добавленную стоимость уполномоченными лицами (Приложение N 1);

2. Формат представления уведомления о запрете (отмене запрета) на представление налоговых деклараций по налогу на добавленную стоимость уполномоченными лицами в электронной форме (Приложение N 2).

Государственный советник
Российской Федерации
2 класса
А.В. ЕГОРИЧЕВ

Приложение N 1
к письму ФНС России
от "__" ______ 2021 г. N ____

Код налогового органа        

Форма по КНД 1150119

УВЕДОМЛЕНИЕ О ЗАПРЕТЕ (ОТМЕНЕ ЗАПРЕТА) НА ПРЕДСТАВЛЕНИЕ НАЛОГОВЫХ ДЕКЛАРАЦИЙ ПО НАЛОГУ НА ДОБАВЛЕННУЮ СТОИМОСТЬ УПОЛНОМОЧЕННЫМИ ЛИЦАМИ

Я                                                          
  (фамилия, имя, отчество (при наличии))
имеющий (ая) право действовать без доверенности в отношении
                                                           
(полное наименование организации - налогоплательщика
                                                           
ИНН                           КПП <1>                          
                                                           
прошу                                                    
                                                           
  1 - запретить прием налоговых деклараций от уполномоченных лиц
  2 - отменить запрет на прием налоговых деклараций от уполномоченных лиц
                                                           
с     .     .                                              
  (дата)                                      
                                                           
                                                         
(подпись)                 (фамилия, имя, отчество (при наличии) налогоплательщика)

<1> Указывается КПП, присвоенный организации при постановке на учет в налоговом органе по месту ее нахождения. Для организации, отнесенной в соответствии со статьей 83 Кодекса к категории крупнейших налогоплательщиков, указывается КПП, присвоенный при постановке на учет в налоговом органе в качестве крупнейшего налогоплательщика.

Официальный источник электронного документа содержит неточность: имеется в виду статья 83 НК РФ.

Приложение N 2
к письму ФНС России
от "__" ______ 2021 г. N ____

ФОРМАТ ПРЕДСТАВЛЕНИЯ УВЕДОМЛЕНИЯ О ЗАПРЕТЕ (ОТМЕНЕ ЗАПРЕТА) НА ПРЕДСТАВЛЕНИЕ НАЛОГОВЫХ ДЕКЛАРАЦИЙ ПО НАЛОГУ НА ДОБАВЛЕННУЮ СТОИМОСТЬ УПОЛНОМОЧЕННЫМИ ЛИЦАМИ В ЭЛЕКТРОННОЙ ФОРМЕ

I. ОБЩИЕ СВЕДЕНИЯ

1. Настоящий формат описывает требования к XML файлам (далее - файл обмена) передачи в налоговые органы уведомления о запрете (отмене запрета) на представление налоговых деклараций по налогу на добавленную стоимость уполномоченными лицами в электронной форме.

2. Номер версии настоящего формата 5.01, часть CCXLIX.

II. ОПИСАНИЕ ФАЙЛА ОБМЕНА

3. Имя файла обмена должно иметь следующий вид:

R_T_A_K_O_GGGGMMDD_N, где:

R_T - префикс, принимающий значение ON_UVZAPRNDS;

A_K - идентификатор получателя информации, где: A - идентификатор получателя, которому направляется файл обмена, K - идентификатор конечного получателя, для которого предназначена информация из данного файла обмена. Передача файла от отправителя к конечному получателю (K) может осуществляться в несколько этапов через другие налоговые органы, осуществляющие передачу файла на промежуточных этапах, которые обозначаются идентификатором A. В случае передачи файла от отправителя к конечному получателю при отсутствии налоговых органов, осуществляющих передачу на промежуточных этапах, значения идентификаторов A и K совпадают. Каждый из идентификаторов (A и K) имеет вид для налоговых органов - четырехразрядный код налогового органа;

O - идентификатор отправителя информации, имеет вид:

для физических лиц - двенадцатиразрядный код (ИНН физического лица).

GGGG - год формирования передаваемого файла, MM - месяц, DD - день;

N - идентификационный номер файла. (Длина - от 1 до 36 знаков. Идентификационный номер файла должен обеспечивать уникальность файла).

Расширение имени файла - xml. Расширение имени файла может указываться как строчными, так и прописными буквами.

Параметры первой строки файла обмена

Первая строка XML файла должна иметь следующий вид:

<?xml version ="1.0" encoding ="windows-1251"?>

Имя файла, содержащего XML схему файла обмена, должно иметь следующий вид:

ON_UVZAPRNDS_1_249_00_05_01_xx, где xx - номер версии схемы.

Расширение имени файла - xsd.

XML схема файла обмена приводится отдельным файлом и размещается на официальном сайте Федеральной налоговой службы в информационно-телекоммуникационной сети "Интернет".

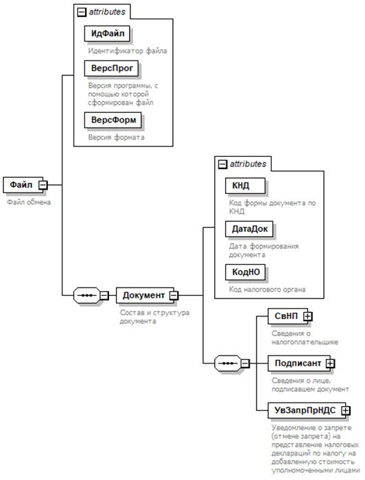
4. Логическая модель файла обмена представлена в виде диаграммы структуры файла обмена на рисунке 1 настоящего формата. Элементами логической модели файла обмена являются элементы и атрибуты XML файла. Перечень структурных элементов логической модели файла обмена и сведения о них приведены в таблицах 4.1 - 4.8 настоящего формата.

Для каждого структурного элемента логической модели файла обмена приводятся следующие сведения:

наименование элемента. Приводится полное наименование элемента. В строке таблицы могут быть описаны несколько элементов, наименования которых разделены символом "|". Такая форма записи применяется при наличии в файле обмена только одного элемента из описанных в этой строке;

сокращенное наименование (код) элемента. Приводится сокращенное наименование элемента. Синтаксис сокращенного наименования должен удовлетворять спецификации XML;

признак типа элемента. Может принимать следующие значения: "С" - сложный элемент логической модели (содержит вложенные элементы), "П" - простой элемент логической модели, реализованный в виде элемента XML файла, "А" - простой элемент логической модели, реализованный в виде атрибута элемента XML файла. Простой элемент логической модели не содержит вложенные элементы;

формат элемента. Формат элемента представляется следующими условными обозначениями: T - символьная строка; N - числовое значение (целое или дробное).

Формат символьной строки указывается в виде T(n-k) или T(=k), где: n - минимальное количество знаков, k - максимальное количество знаков, символ "-" - разделитель, символ "=" означает фиксированное количество знаков в строке. В случае, если минимальное количество знаков равно 0, формат имеет вид T(0-k). В случае, если максимальное количество знаков неограничено, формат имеет вид Т(n-).

Формат числового значения указывается в виде N(m.k), где: m - максимальное количество знаков в числе, включая знак (для отрицательного числа), целую и дробную часть числа без разделяющей десятичной точки, k - максимальное число знаков дробной части числа. Если число знаков дробной части числа равно 0 (то есть число целое), то формат числового значения имеет вид N(m).

Для простых элементов, являющихся базовыми в XML, например, элемент с типом "date", поле "Формат элемента" не заполняется. Для таких элементов в поле "Дополнительная информация" указывается тип базового элемента;

признак обязательности элемента определяет обязательность наличия элемента (совокупности наименования элемента и его значения) в файле обмена. Признак обязательности элемента может принимать следующие значения: "О" - наличие элемента в файле обмена обязательно; "Н" - наличие элемента в файле обмена необязательно, то есть элемент может отсутствовать. Если элемент принимает ограниченный перечень значений (по классификатору, кодовому словарю и тому подобному), то признак обязательности элемента дополняется символом "К". Например, "ОК". В случае если количество реализаций элемента может быть более одной, то признак обязательности элемента дополняется символом "М". Например, "НМ" или "ОКМ".

К вышеперечисленным признакам обязательности элемента может добавляться значение "У" в случае описания в XML схеме условий, предъявляемых к элементу в файле обмена, описанных в графе "Дополнительная информация". Например, "НУ" или "ОКУ";

дополнительная информация содержит, при необходимости, требования к элементу файла обмена, не указанные ранее. Для сложных элементов указывается ссылка на таблицу, в которой описывается состав данного элемента. Для элементов, принимающих ограниченный перечень значений из классификатора (кодового словаря и тому подобного), указывается соответствующее наименование классификатора (кодового словаря и тому подобного) или приводится перечень возможных значений. Для классификатора (кодового словаря и тому подобного) может указываться ссылка на его местонахождение. Для элементов, использующих пользовательский тип данных, указывается наименование типового элемента.

Рисунок 1. Диаграмма структуры файла обмена

Таблица 4.1

Файл обмена (Файл)

Наименование элемента Сокращенное наименование (код) элемента Признак типа элемента Формат элемента Признак обязательности элемента Дополнительная информация
Идентификатор файла ИдФайл А T(1-255) ОУ Содержит (повторяет) имя сформированного файла (без расширения)
Версия программы, с помощью которой сформирован файл ВерсПрог А T(1-40) О  
Версия формата ВерсФорм А T(1-5) О Принимает значение: 5.01
Состав и структура документа Документ С   О Состав элемента представлен в таблице 4.2

Таблица 4.2

Состав и структура документа (Документ)

Наименование элемента Сокращенное наименование (код) элемента Признак типа элемента Формат элемента Признак обязательности элемента Дополнительная информация
Код формы документа по КНД КНД А T(=7) ОК Типовой элемент <КНДТип>.
Принимает значение: 1150119
Дата формирования документа ДатаДок А T(=10) О Типовой элемент <ДатаТип>.
Дата в формате ДД.ММ.ГГГГ
Код налогового органа КодНО А T(=4) ОК Типовой элемент <СОНОТип>
Сведения о налогоплательщике СвНП С   О Состав элемента представлен в таблице 4.3
Сведения о лице, подписавшем документ Подписант С   О Состав элемента представлен в таблице 4.6
Уведомление о запрете (отмене запрета) на представление налоговых деклараций по налогу на добавленную стоимость уполномоченными лицами УвЗапрПрНДС С   О Состав элемента представлен в таблице 4.7

Таблица 4.3

Сведения о налогоплательщике (СвНП)

Наименование элемента Сокращенное наименование (код) элемента Признак типа элемента Формат элемента Признак обязательности элемента Дополнительная информация
Налогоплательщик - организация | НПЮЛ С   О Состав элемента представлен в таблице 4.4
Налогоплательщик - физическое лицо, зарегистрированное в качестве индивидуального предпринимателя НПИП С   О Состав элемента представлен в таблице 4.5

Таблица 4.4

Налогоплательщик - организация (НПЮЛ)

Наименование элемента Сокращенное наименование (код) элемента Признак типа элемента Формат элемента Признак обязательности элемента Дополнительная информация
Наименование организации НаимОрг А T(1-1000) О  
ИНН организации ИННЮЛ А T(=10) О Типовой элемент <ИННЮЛТип>
КПП КПП А T(=9) О Типовой элемент <КППТип>
Фамилия, имя, отчество лица имеющего право действовать без доверенности ФИОПраво С   О Типовой элемент <ФИОТип>.
Состав элемента представлен в таблице 4.8.
Элемент должен совпадать с элементом <ФИО> из таблицы 4.6

Таблица 4.5

Налогоплательщик - физическое лицо, зарегистрированное в качестве индивидуального предпринимателя (НПИП)

Наименование элемента Сокращенное наименование (код) элемента Признак типа элемента Формат элемента Признак обязательности элемента Дополнительная информация
ИНН физического лица ИННФЛ А T(=12) О Типовой элемент <ИННФЛТип>
Фамилия, имя, отчество лица имеющего право действовать без доверенности ФИОИП С   О Типовой элемент <ФИОТип>.
Состав элемента представлен в таблице 4.8.
Элемент должен совпадать с элементом <ФИО> из таблицы 4.6

Таблица 4.6

Сведения о лице, подписавшем документ (Подписант)

Наименование элемента Сокращенное наименование (код) элемента Признак типа элемента Формат элемента Признак обязательности элемента Дополнительная информация
Признак лица, подписавшего документ ПрПодп А T(=1) ОК Принимает значение:
1 - налогоплательщик
Фамилия, имя, отчество физического лица ФИО С   О Типовой элемент <ФИОТип>.
Состав элемента представлен в таблице 4.8

Таблица 4.7

Уведомление о запрете (отмене запрета) на представление налоговых деклараций по налогу на добавленную стоимость уполномоченными лицами (УвЗапрПрНДС)

Наименование элемента Сокращенное наименование (код) элемента Признак типа элемента Формат элемента Признак обязательности элемента Дополнительная информация
Признак уведомления ПрУвед А T(=1) ОК Принимает значение:
1 - запретить прием налоговых деклараций от уполномоченных лиц |
2 - отменить запрет на прием налоговых деклараций от уполномоченных лиц
Дата вступления в силу запрета (отмены запрета) на представление налоговых деклараций по налогу на добавленную стоимость уполномоченными лицами ДатаЗапрет А T(=10) О Типовой элемент <ДатаТип>.
Дата в формате ДД.ММ.ГГГГ

Таблица 4.8

Фамилия, имя, отчество (ФИОТип)

Наименование элемента Сокращенное наименование (код) элемента Признак типа элемента Формат элемента Признак обязательности элемента Дополнительная информация
Фамилия Фамилия А T(1-60) О  
Имя Имя А T(1-60) О  
Отчество Отчество А T(1-60) Н