Письмо ФНС РФ от 30.06.2021 N ЕА-4-15/9142@

"О направлении информации"

ФЕДЕРАЛЬНАЯ НАЛОГОВАЯ СЛУЖБА

ПИСЬМО
от 30 июня 2021 г. N ЕА-4-15/9142@

О НАПРАВЛЕНИИ ИНФОРМАЦИИ

Федеральная налоговая служба в целях реализации подпункта и) пункта 4 статьи 1 Федерального закона от 15 октября 2020 г. N 321-ФЗ "О внесении изменений в часть вторую Налогового кодекса Российской Федерации в части введения обратного акциза на этан, сжиженные углеводородные газы и инвестиционного коэффициента, применяемого при определении размера обратного акциза на нефтяное сырье", направляет для использования в работе и доработки информационных учетных систем рекомендуемые к использованию с 01.07.2021:

1. Форму уведомления о наступлении обстоятельств, влекущих изменение сведений, указанных в свидетельстве о регистрации лица, совершающего операции по переработке нефтяного сырья, согласно приложению N 1 к настоящему письму;

2. Порядок заполнения уведомления о наступлении обстоятельств, влекущих изменение сведений, указанных в свидетельстве о регистрации лица, совершающего операции по переработке нефтяного сырья, согласно приложению N 2 к настоящему письму;

3. Формат представления уведомления о наступлении обстоятельств, влекущих изменение сведений, указанных в свидетельстве о регистрации лица, совершающего операции по переработке нефтяного сырья, в электронной форме, согласно приложению N 3 к настоящему письму;

4. Порядок представления уведомления о наступлении обстоятельств, влекущих изменение сведений, указанных в свидетельстве о регистрации лица, совершающего операции по переработке нефтяного сырья, согласно приложению N 4 к настоящему письму.

Управлениям ФНС России по субъектам Российской Федерации и Межрегиональным инспекциям ФНС России по крупнейшим налогоплательщикам довести настоящее письмо до нижестоящих налоговых органов и налогоплательщиков.

Государственный советник
Российской Федерации
2 класса
А.В. ЕГОРИЧЕВ

Приложение N 1
к приказу ФНС России
от "__" _______ 2021 г. N ____

                    ИНН            
                                                           
    2500   1013     КПП                   Стр. 0 0 1  

Форма по КНД 1111634

УВЕДОМЛЕНИЕ
О НАСТУПЛЕНИИ ОБСТОЯТЕЛЬСТВ, ВЛЕКУЩИХ ИЗМЕНЕНИЕ СВЕДЕНИЙ, УКАЗАННЫХ В СВИДЕТЕЛЬСТВЕ О РЕГИСТРАЦИИ ЛИЦА, СОВЕРШАЮЩЕГО ОПЕРАЦИИ ПО ПЕРЕРАБОТКЕ НЕФТЯНОГО СЫРЬЯ

Представляется в налоговый орган (код)                                                            
                                                                               
В соответствии с пунктом 20 статьи 179.7 Налогового кодекса Российской Федерации                              
                                                                             
                                                                               
                                                                             
                                                                               
                                                                             
                                                                               
                                                                             
(полное наименование организации)
                                                                               
Форма реорганизации
(ликвидация) (код)
    ИНН/КПП реорганизованной организации                     /                  
                                                               
уведомляет о наступлении в течение налогового периода (код)         отчетного года                                  
                                                                               
за который представляется налоговая декларация по акцизам на нефтяное сырье с номером корректировки                                
                                                                               
обстоятельств, влекущих изменение сведений, указанных в свидетельстве о регистрации лица, совершающего операции по переработке нефтяного сырья.    
                                                                               
Уведомление составлено на       страницах с приложением подтверждающих документов или их копий <1> на       листах          
Достоверность и полноту сведений, указанных в настоящем уведомлении, подтверждаю: Заполняется работником налогового органа
Сведения о представлении уведомления
                                                                                 
    1 - руководитель организации                                          
    2 - представитель <2> организации                                          
                                            Данное уведомление представлено (код)              
                                                         
                                            на       страницах                      
                                                                 
                                            с приложением подтверждающих документов            
                                          или их копий на       листах              
(фамилия, имя, отчество <3> полностью)                                          
Номер контактного телефона                           Дата представления уведомления     .     .        
                                                   
                                                                                 
Подпись   Дата     .     .                                                
                                                                                 
Наименование и реквизиты документа, подтверждающего полномочия представителя организации                                          
                                                                               
                                                                                 
                                          Фамилия, И.О. <3>     Подпись  

<1> К уведомлению прилагается опись документов с указанием наименования каждого документа и общего количества листов.

<2> Копия документа, подтверждающего полномочия представителя организации.

<3> Отчество указывается при наличии.

                                                                                   

                    ИНН            
                                                           
    2500   1020     КПП                   Стр. 0 0 2  

Обстоятельства, влекущие изменение сведений, указанных в свидетельстве о регистрации лица, совершающего операции по переработке нефтяного сырья <1>
для организации, непосредственно осуществляющей переработку нефтяного сырья, - замена средств измерений для определения количества нефтяного сырья, направленного на переработку, и (или) изменение мест их размещения, и (или) установка новых средств измерений;
 
изменение наименования организации;
   
изменение места нахождения организации;
   
для организации, осуществляющей переработку нефтяного сырья на основе договора об оказании ей услуг по переработке нефтяного сырья, - реквизиты нового договора об оказании такой организации услуг по переработке нефтяного сырья в случае прекращения действия договора по переработке нефтяного сырья в течение налогового периода или предыдущего налогового периода и начала действия в течение налогового периода указанного нового договора об оказании услуг по переработке нефтяного сырья при условии, что оба указанных договора об оказании услуг по переработке нефтяного сырья заключены с одной организацией, непосредственно осуществляющей переработку нефтяного сырья и имеющей свидетельство;
 
 
 
прекращение права собственности (права пользования на иных законных основаниях) на производственные мощности, указанные в свидетельстве;
   
возникновение права собственности (права пользования на иных законных основаниях) на производственные мощности, на которых будет осуществляться переработка нефтяного сырья и которые необходимы для осуществления технологических процессов (хотя бы одного вида) по переработке нефтяного сырья, указанных в пункте 11 статьи 179.7 Налогового кодекса Российской Федерации.
 

Регистрационный номер свидетельства о регистрации лица, совершающего операции по переработке нефтяного сырья

                                                                             
                                                                               
                                                                             
Дата выдачи свидетельства о регистрации лица, совершающего операции по переработке нефтяного сырья             .     .        
                                                                               
Код налогового органа, выдавшего свидетельство о регистрации лица, совершающего операции по переработке нефтяного сырья                      

<1> Указывается "1" в случае соответствия обстоятельства и "0" в случае несоответствия обстоятельства.

                                                                                   

Приложение N 2
к приказу ФНС России
от "__" _______ 2021 г. N ____

ПОРЯДОК
ЗАПОЛНЕНИЯ УВЕДОМЛЕНИЯ О НАСТУПЛЕНИИ ОБСТОЯТЕЛЬСТВ, ВЛЕКУЩИХ ИЗМЕНЕНИЕ СВЕДЕНИЙ, УКАЗАННЫХ В СВИДЕТЕЛЬСТВЕ О РЕГИСТРАЦИИ ЛИЦА, СОВЕРШАЮЩЕГО ОПЕРАЦИИ ПО ПЕРЕРАБОТКЕ НЕФТЯНОГО СЫРЬЯ

I. Общие положения

1. Уведомление о наступлении обстоятельств, влекущих изменение сведений, указанных в свидетельстве о регистрации лица, совершающего операции по переработке нефтяного сырья (далее - Уведомление), представляется в налоговые органы при наступлении в течение налогового периода, за который представляется налоговая декларация по акцизам на нефтяное сырье (далее - Декларация) по форме, утвержденной в соответствии с Налоговым кодексом Российской Федерации (далее - Кодекс), обстоятельств, влекущих изменение сведений, указанных в свидетельстве о регистрации лица, совершающего операции по переработке нефтяного сырья, в соответствии с пунктом 20 статьи 179.7 Кодекса.

II. Порядок заполнения Уведомления

2. Уведомление заполняется налогоплательщиком, за исключением раздела "Заполняется работником налогового органа";

В Уведомлении указываются следующие сведения:

а) в поле "ИНН" - идентификационный номер налогоплательщика (ИНН) в соответствии со свидетельством о постановке на учет российской организации в налоговом органе по месту ее нахождения;

б) в поле "КПП" - код причины постановки на учет (КПП) в соответствии со свидетельством о постановке на учет российской организации в налоговом органе.

ИНН и КПП для крупнейших налогоплательщиков указываются на основании уведомления о постановке на учет в налоговом органе юридического лица в качестве крупнейшего налогоплательщика;

в) в поле "Представляется в налоговый орган (код)" - код налогового органа, в который одновременно с Декларацией представляется Уведомление;

г) в поле "полное наименование организации" - наименование организации, соответствующее наименованию, указанному в ее учредительном документе (при наличии в наименовании латинской транскрипции таковая указывается);

д) поле "Форма реорганизации (ликвидация) (код)" заполняется при представлении Уведомления реорганизованной организацией в налоговый орган по месту учета организации-правопреемника.

Коды форм реорганизации и код ликвидации организации принимают значения в соответствии с приложением к порядку заполнения Декларации, утвержденному приказом ФНС России от 31.05.2021 N ЕД-7-3/525@ "Об утверждении формы налоговой декларации по акцизам на нефтяное сырье, порядка ее заполнения, а также формата представления налоговой декларации по акцизам на нефтяное сырье в электронной форме" (далее - приложение к порядку заполнения Декларации).

В случае заполнения поля "Форма реорганизации (ликвидация) (код)" в полях "ИНН" и "КПП" указываются ИНН и КПП организации-правопреемника, в поле "полное наименование организации" указывается наименование реорганизованной организации, в поле "ИНН/КПП реорганизованной организации" указывается ИНН и КПП реорганизованной организации.

В случае если Уведомление не является Уведомлением, представляемым за реорганизованную организацию, в полях "Форма реорганизации (ликвидация) (код)" и "ИНН/КПП реорганизованной организации" проставляется прочерк;

е) налоговый период (код) - код налогового периода в соответствии с кодами, определяющими налоговый период, согласно приложению к порядку заполнения Декларации;

ж) отчетный год - год, за налоговый период которого представляются Декларация и Уведомление;

з) номер корректировки Декларации указывается в соответствии с порядком заполнения Декларации, утвержденным приказом ФНС России от 31.05.2021 N ЕД-7-3/525@ "Об утверждении формы налоговой декларации по акцизам на нефтяное сырье, порядка ее заполнения, а также формата представления налоговой декларации по акцизам на нефтяное сырье в электронной форме" (далее - порядок заполнения Декларации), и соответствует номеру корректировки Декларации, одновременно с которой представляется Уведомление;

и) в поле "Уведомление составлено на ___ страницах с приложением подтверждающих документов или их копий на ___ листах" - количество страниц, на которых составлено Уведомление, а также количество приложенных к Уведомлению листов подтверждающих документов или их копий, в том числе количество листов документа, подтверждающего полномочия представителя организации (в случае представления Уведомления представителем организации);

к) в разделе Уведомления "Достоверность и полноту сведений, указанных в настоящем уведомлении, подтверждаю":

1) в верхней части раздела проставляется:

1 - в случае если достоверность и полнота сведений, указанных в Уведомлении, подтверждены руководителем организации;

2 - в случае если достоверность и полнота сведений, указанных в Уведомлении, подтверждены представителем организации.

2) в поле "фамилия, имя, отчество полностью" построчно указываются:

при представлении Уведомления организацией - фамилия, имя, отчество (при наличии) руководителя организации полностью, в месте, отведенном для подписи, проставляется его личная подпись и дата подписания;

при представлении Уведомления представителем организации - физическим лицом - фамилия, имя, отчество (при наличии) представителя организации полностью, в месте, отведенном для подписи, проставляется личная подпись представителя организации и дата подписания;

при представлении Уведомления представителем организации - юридическим лицом - фамилия, имя, отчество физического лица, уполномоченного в соответствии с документом, подтверждающим полномочия представителя юридического лица, подтверждать достоверность и полноту сведений, указанных в Уведомлении. При этом в поле "Полное наименование организации" указывается наименование юридического лица - представителя организации, проставляется подпись лица, сведения о котором указаны в поле "фамилия, имя, отчество" и дата подписания;

3) в поле "Номер контактного телефона" - указывается номер контактного телефона руководителя организации (в случае представления Уведомления представителем - номер контактного телефона представителя организации) с указанием телефонного кода города, без пробелов, без скобок, без прочерков;

4) в поле "Наименование и реквизиты документа, подтверждающего полномочия представителя организации" - наименование документа, подтверждающего полномочия представителя организации, и его реквизиты при представлении Уведомления представителем организации. При этом к Уведомлению прилагается копия указанного документа;

л) в разделе "Обстоятельства, влекущие изменение сведений, указанных в свидетельстве о регистрации лица, совершающего операции по переработке нефтяного сырья" указывается "1" в случае соответствия обстоятельства или "0" в случае несоответствия обстоятельства;

м) в поле "Регистрационный номер свидетельства о регистрации лица, совершающего операции по переработке нефтяного сырья" указывается регистрационный номер свидетельства о регистрации лица, совершающего операции по переработке нефтяного сырья;

н) в поле "Дата выдачи свидетельства о регистрации лица, совершающего операции по переработке нефтяного сырья" указывается дата свидетельства о регистрации лица, совершающего операции по переработке нефтяного сырья;

о) в поле "Код налогового органа, выдавшего свидетельство о регистрации лица, совершающего операции по переработке нефтяного сырья" указывается код налогового органа, выдавшего свидетельство о регистрации лица, совершающего операции по переработке нефтяного сырья, в соответствии со статьей 179.7 Кодекса.

Приложение N 3
к приказу ФНС России
от "__" _______ 2021 г. N ____

ФОРМАТ
ПРЕДСТАВЛЕНИЯ УВЕДОМЛЕНИЯ О НАСТУПЛЕНИИ ОБСТОЯТЕЛЬСТВ, ВЛЕКУЩИХ ИЗМЕНЕНИЕ СВЕДЕНИЙ, УКАЗАННЫХ В СВИДЕТЕЛЬСТВЕ О РЕГИСТРАЦИИ ЛИЦА, СОВЕРШАЮЩЕГО ОПЕРАЦИИ ПО ПЕРЕРАБОТКЕ НЕФТЯНОГО СЫРЬЯ, В ЭЛЕКТРОННОЙ ФОРМЕ

I. ОБЩИЕ СВЕДЕНИЯ

1. Настоящий формат описывает требования к XML файлам (далее - файл обмена) передачи в налоговые органы уведомления о наступлении обстоятельств, влекущих изменение сведений, указанных в свидетельстве о регистрации лица, совершающего операции по переработке нефтяного сырья, в электронной форме.

2. Номер версии настоящего формата 5.01, часть CCL.

II. ОПИСАНИЕ ФАЙЛА ОБМЕНА

3. Имя файла обмена должно иметь следующий вид:

R_T_A_K_O_GGGGMMDD_N, где:

R_T - префикс, принимающий значение UT_UVNASTOBS;

A_K - идентификатор получателя информации, где: A - идентификатор получателя, которому направляется файл обмена, K - идентификатор конечного получателя, для которого предназначена информация из данного файла обмена. Передача файла от отправителя к конечному получателю (K) может осуществляться в несколько этапов через другие налоговые органы, осуществляющие передачу файла на промежуточных этапах, которые обозначаются идентификатором A. В случае передачи файла от отправителя к конечному получателю при отсутствии налоговых органов, осуществляющих передачу на промежуточных этапах, значения идентификаторов A и K совпадают. Каждый из идентификаторов (A и K) имеет вид для налоговых органов - четырехразрядный код налогового органа;

O - идентификатор отправителя информации, имеет вид:

для организаций - девятнадцатиразрядный код (идентификационный номер налогоплательщика (далее - ИНН) и код причины постановки на учет (далее - КПП) организации (обособленного подразделения);

GGGG - год формирования передаваемого файла, MM - месяц, DD - день;

N - идентификационный номер файла. (Длина - от 1 до 36 знаков. Идентификационный номер файла должен обеспечивать уникальность файла).

Расширение имени файла - xml. Расширение имени файла может указываться как строчными, так и прописными буквами.

Параметры первой строки файла обмена

Первая строка XML файла должна иметь следующий вид:

<?xml version ="1.0" encoding ="windows-1251"?>

Имя файла, содержащего XML схему файла обмена, должно иметь следующий вид:

UT_UVNASTOBS_1_250_00_05_01_xx, где xx - номер версии схемы.

Расширение имени файла - xsd.

XML схема файла обмена приводится отдельным файлом и размещается на официальном сайте Федеральной налоговой службы в информационно-телекоммуникационной сети "Интернет".

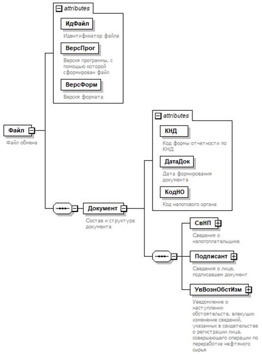
4. Логическая модель файла обмена представлена в виде диаграммы структуры файла обмена на рисунке 1 настоящего формата. Элементами логической модели файла обмена являются элементы и атрибуты XML файла. Перечень структурных элементов логической модели файла обмена и сведения о них приведены в таблицах 4.1 - 4.11 настоящего формата.

Для каждого структурного элемента логической модели файла обмена приводятся следующие сведения:

наименование элемента. Приводится полное наименование элемента. В строке таблицы могут быть описаны несколько элементов, наименования которых разделены символом "|". Такая форма записи применяется при наличии в файле обмена только одного элемента из описанных в этой строке;

сокращенное наименование (код) элемента. Приводится сокращенное наименование элемента. Синтаксис сокращенного наименования должен удовлетворять спецификации XML;

признак типа элемента. Может принимать следующие значения: "С" - сложный элемент логической модели (содержит вложенные элементы), "П" - простой элемент логической модели, реализованный в виде элемента XML файла, "А" - простой элемент логической модели, реализованный в виде атрибута элемента XML файла. Простой элемент логической модели не содержит вложенные элементы;

формат элемента. Формат элемента представляется следующими условными обозначениями: T - символьная строка; N - числовое значение (целое или дробное).

Формат символьной строки указывается в виде T(n-k) или T(=k), где: n - минимальное количество знаков, k - максимальное количество знаков, символ "-" - разделитель, символ "=" означает фиксированное количество знаков в строке. В случае, если минимальное количество знаков равно 0, формат имеет вид T(0-k). В случае, если максимальное количество знаков неограничено, формат имеет вид Т(n-).

Формат числового значения указывается в виде N(m.k), где: m - максимальное количество знаков в числе, включая знак (для отрицательного числа), целую и дробную часть числа без разделяющей десятичной точки, k - максимальное число знаков дробной части числа. Если число знаков дробной части числа равно 0 (то есть число целое), то формат числового значения имеет вид N(m).

Для простых элементов, являющихся базовыми в XML, например, элемент с типом "date", поле "Формат элемента" не заполняется. Для таких элементов в поле "Дополнительная информация" указывается тип базового элемента;

признак обязательности элемента определяет обязательность наличия элемента (совокупности наименования элемента и его значения) в файле обмена. Признак обязательности элемента может принимать следующие значения: "О" - наличие элемента в файле обмена обязательно; "Н" - наличие элемента в файле обмена необязательно, то есть элемент может отсутствовать. Если элемент принимает ограниченный перечень значений (по классификатору, кодовому словарю и тому подобному), то признак обязательности элемента дополняется символом "К". Например, "ОК". В случае если количество реализаций элемента может быть более одной, то признак обязательности элемента дополняется символом "М". Например, "НМ" или "ОКМ".

К вышеперечисленным признакам обязательности элемента может добавляться значение "У" в случае описания в XML схеме условий, предъявляемых к элементу в файле обмена, описанных в графе "Дополнительная информация". Например, "НУ" или "ОКУ";

дополнительная информация содержит, при необходимости, требования к элементу файла обмена, не указанные ранее. Для сложных элементов указывается ссылка на таблицу, в которой описывается состав данного элемента. Для элементов, принимающих ограниченный перечень значений из классификатора (кодового словаря и тому подобного), указывается соответствующее наименование классификатора (кодового словаря и тому подобного) или приводится перечень возможных значений. Для классификатора (кодового словаря и тому подобного) может указываться ссылка на его местонахождение. Для элементов, использующих пользовательский тип данных, указывается наименование типового элемента.

Рисунок 1. Диаграмма структуры файла обмена

Таблица 4.1

Файл обмена (Файл)

Наименование элемента Сокращенное наименование (код) элемента Признак типа элемента Формат элемента Признак обязательности элемента Дополнительная информация
Идентификатор файла ИдФайл А T(1-255) ОУ Содержит (повторяет) имя сформированного файла (без расширения)
Версия программы, с помощью которой сформирован файл ВерсПрог А T(1-40) О  
Версия формата ВерсФорм А T(1-5) О Принимает значение: 5.01
Состав и структура документа Документ С   О Состав элемента представлен в таблице 4.2

Таблица 4.2

Состав и структура документа (Документ)

Наименование элемента Сокращенное наименование (код) элемента Признак типа элемента Формат элемента Признак обязательности элемента Дополнительная информация
Код формы отчетности по КНД КНД А T(=7) ОК Типовой элемент <КНДТип>.
Принимает значение: 1111634
Дата формирования документа ДатаДок А T(=10) О Типовой элемент <ДатаТип>.
Дата в формате ДД.ММ.ГГГГ
Код налогового органа КодНО А T(=4) ОК Типовой элемент <СОНОТип>
Сведения о налогоплательщике СвНП С   О Состав элемента представлен в таблице 4.3
Сведения о лице, подписавшем документ Подписант С   О Состав элемента представлен в таблице 4.6
Уведомление о наступлении обстоятельств, влекущих изменение сведений, указанных в свидетельстве о регистрации лица, совершающего операции по переработке нефтяного сырья УвВознОбстИзм С   О Состав элемента представлен в таблице 4.8

Таблица 4.3

Сведения о налогоплательщике (СвНП)

Наименование элемента Сокращенное наименование (код) элемента Признак типа элемента Формат элемента Признак обязательности элемента Дополнительная информация
Налогоплательщик - организация НПЮЛ С   О Состав элемента представлен в таблице 4.4

Таблица 4.4

Налогоплательщик - организация (НПЮЛ)

Наименование элемента Сокращенное наименование (код) элемента Признак типа элемента Формат элемента Признак обязательности элемента Дополнительная информация
Полное наименование организации НаимОрг А T(1-1000) О  
ИНН организации ИННЮЛ А T(=10) О Типовой элемент <ИННЮЛТип>
КПП КПП А T(=9) О Типовой элемент <КППТип>
Сведения о реорганизованной (ликвидированной) организации СвРеоргЮЛ С   Н Состав элемента представлен в таблице 4.5

Таблица 4.5

Сведения о реорганизованной (ликвидированной) организации (СвРеоргЮЛ)

Наименование элемента Сокращенное наименование (код) элемента Признак типа элемента Формат элемента Признак обязательности элемента Дополнительная информация
Код формы реорганизации (ликвидация) ФормРеорг А T(=1) ОК Принимает значение:
0 - ликвидация |
1 - преобразование |
2 - слияние |
3 - разделение |
5 - присоединение |
6 - разделение с одновременным присоединением
ИНН реорганизованной организации ИННЮЛ А T(=10) НУ Типовой элемент <ИННЮЛТип>.
Элемент обязателен при <ФормРеорг> = 1 | 2 | 3 | 5 | 6
КПП реорганизованной организации КПП А T(=9) НУ Типовой элемент <КППТип>.
Элемент обязателен при <ФормРеорг> = 1 | 2 | 3 | 5 | 6

Таблица 4.6

Сведения о лице, подписавшем документ (Подписант)

Наименование элемента Сокращенное наименование (код) элемента Признак типа элемента Формат элемента Признак обязательности элемента Дополнительная информация
Признак лица, подписавшего документ ПрПодп А T(=1) ОК Принимает значение:
1 - руководитель организации |
2 - представитель организации
Номер контактного телефона Тлф А T(1-20) Н  
Фамилия, имя, отчество ФИО С   О Типовой элемент <ФИОТип>.
Состав элемента представлен в таблице 4.11
Сведения о представителе организации СвПред С   НУ Состав элемента представлен в таблице 4.7.
Элемент обязателен при <ПрПодп> = 2

Таблица 4.7

Сведения о представителе организации (СвПред)

Наименование элемента Сокращенное наименование (код) элемента Признак типа элемента Формат элемента Признак обязательности элемента Дополнительная информация
Наименование и реквизиты документа, подтверждающего полномочия представителя организации НаимДок А T(1-120) О  

Таблица 4.8

Уведомление о наступлении обстоятельств, влекущих изменение сведений, указанных в свидетельстве о регистрации лица, совершающего операции по переработке нефтяного сырья (УвВознОбстИзм)

Наименование элемента Сокращенное наименование (код) элемента Признак типа элемента Формат элемента Признак обязательности элемента Дополнительная информация
Налоговый период, когда наступили обстоятельства, влекущие изменение сведений, указанных в свидетельстве о регистрации лица, совершающего операции по переработке нефтяного сырья Период А T(=2) ОК Принимает значение:
01 - январь |
02 - февраль |
03 - март |
04 - апрель |
05 - май |
06 - июнь |
07 - июль |
08 - август |
09 - сентябрь |
10 - октябрь |
11 - ноябрь |
12 - декабрь |
71 - за январь при реорганизации (ликвидации) организации |
72 - за февраль при реорганизации (ликвидации) организации |
73 - за март при реорганизации (ликвидации) организации |
74 - за апрель при реорганизации (ликвидации) организации |
75 - за май при реорганизации (ликвидации) организации |
76 - за июнь при реорганизации (ликвидации) организации |
77 - за июль при реорганизации (ликвидации) организации |
78 - за август при реорганизации (ликвидации) организации |
79 - за сентябрь при реорганизации (ликвидации) организации |
80 - за октябрь при реорганизации (ликвидации) организации |
81 - за ноябрь при реорганизации (ликвидации) организации |
82 - за декабрь при реорганизации (ликвидации) организации
Отчетный год, когда наступили обстоятельства, влекущие изменение сведений, указанных в свидетельстве о регистрации лица, совершающего операции по переработке нефтяного сырья ОтчетГод А   О Типовой элемент <xs:gYear>.
Год в формате ГГГГ
Номер корректировки налоговой декларации по акцизам на нефтяное сырье НомКорр А N(3) О  
Обстоятельства, влекущие изменение сведений, указанных в свидетельстве о регистрации лица, совершающего операции по переработке нефтяного сырья ОбстИзмСвед С   О Состав элемента представлен в таблице 4.9
Сведения о свидетельстве о регистрации лица, совершающего операции по переработке нефтяного сырья СвСвидРег С   О Состав элемента представлен в таблице 4.10

Таблица 4.9

Обстоятельства, влекущие изменение сведений, указанных в свидетельстве о регистрации лица, совершающего операции по переработке нефтяного сырья (ОбстИзмСвед)

Наименование элемента Сокращенное наименование (код) элемента Признак типа элемента Формат элемента Признак обязательности элемента Дополнительная информация
Замена средств измерений для определения количества нефтяного сырья, направленного на переработку, и (или) изменение мест их размещения, и (или) установка новых средств измерений ОбстЗамСрИзмер А T(=1) ОК Принимает значение:
0 - нет |
1 - да
Изменение наименования организации ОбстИзмНаимОрг А T(=1) ОК Принимает значение:
0 - нет |
1 - да
Изменение места нахождения организации ОбстИзмМестоОрг А T(=1) ОК Принимает значение:
0 - нет |
1 - да
Реквизиты нового договора об оказании такой организации услуг по переработке нефтяного сырья в случае прекращения действия договора по переработке нефтяного сырья в течение налогового периода или предыдущего налогового периода и начала действия в течение налогового периода указанного нового договора об оказании услуг по переработке нефтяного сырья при условии, что оба указанных договора об оказании услуг по переработке нефтяного сырья заключены с одной организацией, непосредственно осуществляющей переработку нефтяного сырья и имеющей свидетельство ОбстРеквизит А T(=1) ОК Принимает значение:
0 - нет |
1 - да
Прекращение права собственности (права пользования на иных законных основаниях) на производственные мощности, указанные в свидетельстве ОбстПрекрПрСобств А T(=1) ОК Принимает значение:
0 - нет |
1 - да
Возникновение права собственности (права пользования на иных законных основаниях) на производственные мощности, на которых будет осуществляться переработка нефтяного сырья и которые необходимы для осуществления технологических процессов (хотя бы одного вида) по переработке нефтяного сырья, указанных в пункте 11 статьи 179.7 Налогового кодекса Российской Федерации ОбстВознПрСобств А T(=1) ОК Принимает значение:
0 - нет |
1 - да

Таблица 4.10

Сведения о свидетельстве о регистрации лица, совершающего операции по переработке нефтяного сырья (СвСвидРег)

Наименование элемента Сокращенное наименование (код) элемента Признак типа элемента Формат элемента Признак обязательности элемента Дополнительная информация
Регистрационный номер свидетельства о регистрации лица, совершающего операции по переработке нефтяного сырья РегНомер А T(1-100) О  
Дата выдачи свидетельства о регистрации лица, совершающего операции по переработке нефтяного сырья ДатаДок А T(=10) О Типовой элемент <ДатаТип>.
Дата в формате ДД.ММ.ГГГГ
Код налогового органа, выдавшего свидетельство о регистрации лица, совершающего операции по переработке нефтяного сырья КодНОСвид А T(=4) ОК Типовой элемент <СОНОТип>

Таблица 4.11

Фамилия, имя, отчество (ФИОТип)

Наименование элемента Сокращенное наименование (код) элемента Признак типа элемента Формат элемента Признак обязательности элемента Дополнительная информация
Фамилия Фамилия А T(1-60) О  
Имя Имя А T(1-60) О  
Отчество Отчество А T(1-60) Н  

Приложение N 4
к приказу ФНС России
от "__" _______ 2021 г. N ____

ПОРЯДОК
ПРЕДСТАВЛЕНИЯ УВЕДОМЛЕНИЯ О НАСТУПЛЕНИИ ОБСТОЯТЕЛЬСТВ, ВЛЕКУЩИХ ИЗМЕНЕНИЕ СВЕДЕНИЙ, УКАЗАННЫХ В СВИДЕТЕЛЬСТВЕ О РЕГИСТРАЦИИ ЛИЦА, СОВЕРШАЮЩЕГО ОПЕРАЦИИ ПО ПЕРЕРАБОТКЕ НЕФТЯНОГО СЫРЬЯ

1. Настоящий Порядок определяет общие положения представления уведомления о наступлении обстоятельств, влекущих изменение сведений, указанных в свидетельстве о регистрации лица, совершающего операции по переработке нефтяного сырья (далее - Уведомление), предусмотренных пунктом 28 статьи 201 Налогового кодекса Российской Федерации (далее - Кодекс).

2. Уведомление представляется в налоговые органы налогоплательщиком (его представителем) одновременно с налоговой декларацией по акцизам на нефтяное сырье (далее - Декларация) по форме, утвержденной в соответствии с Кодексом, в тот же налоговый орган, что и Декларация, за налоговые периоды начиная с 1 декабря 2020 года с приложением уточненного перечня производственных мощностей, необходимых для осуществления технологических процессов по переработке нефтяного сырья, и средств измерений для определения количества нефтяного сырья, направленного на переработку, по форме согласно приложению к заявлению о выдаче свидетельства о регистрации лица, совершающего операции по переработке нефтяного сырья (приложение N 1 к Административному регламенту по предоставлению Федеральной налоговой службой государственной услуги по выдаче свидетельства о регистрации лица, совершающего операции по переработке нефтяного сырья, утвержденному приказом ФНС России от 11.12.2020 N КЧ-7-15/898@ "Об утверждении Административного регламента по предоставлению Федеральной налоговой службой государственной услуги по выдаче свидетельства о регистрации лица, совершающего операции по переработке нефтяного сырья, и формы решения о приостановлении (возобновлении) действия, о неполном устранении нарушений, повлекших за собой приостановление действия, об аннулировании свидетельства (дубликата свидетельства) о регистрации лица, совершающего операции по переработке нефтяного сырья" (зарегистрировано Министерством юстиции Российской Федерации 20.04.2021, регистрационный номер 63185)).

3. Уведомление представляется на бумажном носителе по утвержденной настоящим приказом форме или в электронной форме.

4. Представление Уведомления в электронной форме осуществляется по утвержденному настоящим приказом формату в порядке, утвержденном приказом ФНС России от 16.07.2020 N ЕД-7-2/448@ "Об утверждении Порядка направления и получения документов, предусмотренных Кодексом и используемых налоговыми органами при реализации своих полномочий в отношениях, регулируемых законодательством о налогах и сборах, а также представления документов по требованию налогового органа в электронной форме по телекоммуникационным каналам связи" (зарегистрирован Министерством юстиции Российской Федерации 19.08.2020, регистрационный номер 59335).

5. Для организаций, оказывающих услуги по переработке нефтяного сырья и не являющихся плательщиками акциза на нефтяное сырье, представление уведомлений о наступлении обстоятельств, перечисленных в пункте 20 статьи 179.7 части второй Кодекса, осуществляется в течение пятнадцати дней после окончания налогового периода, в котором наступили указанные обстоятельства.