Приказ ФНС РФ от 26.04.2021 N ЕД-7-15/418@

"Об утверждении форм и форматов представления в электронной форме реестров документов, предусмотренных подпунктами 3, 4, 5, 6 пункта 11 статьи 201 Налогового кодекса Российской Федерации, порядка их заполнения и представления в налоговые органы и внесении изменений в приказ Федеральной налоговой службы от 10.02.2017 N ММВ-7-3/178@"
Редакция от 26.04.2021 — Действует с 01.09.2021

Зарегистрировано в Минюсте России 30 июля 2021 г. N 64485


ФЕДЕРАЛЬНАЯ НАЛОГОВАЯ СЛУЖБА

ПРИКАЗ
от 26 апреля 2021 г. N ЕД-7-15/418@

ОБ УТВЕРЖДЕНИИ ФОРМ И ФОРМАТОВ ПРЕДСТАВЛЕНИЯ В ЭЛЕКТРОННОЙ ФОРМЕ РЕЕСТРОВ ДОКУМЕНТОВ, ПРЕДУСМОТРЕННЫХ ПОДПУНКТАМИ 3, 4, 5, 6 ПУНКТА 11 СТАТЬИ 201 НАЛОГОВОГО КОДЕКСА РОССИЙСКОЙ ФЕДЕРАЦИИ, ПОРЯДКА ИХ ЗАПОЛНЕНИЯ И ПРЕДСТАВЛЕНИЯ В НАЛОГОВЫЕ ОРГАНЫ И ВНЕСЕНИИ ИЗМЕНЕНИЙ В ПРИКАЗ ФЕДЕРАЛЬНОЙ НАЛОГОВОЙ СЛУЖБЫ ОТ 10.02.2017 N ММВ-7-3/178@

В соответствии с пунктом 4 статьи 31 части первой Налогового кодекса Российской Федерации (Собрание законодательства Российской Федерации, 1998, N 31, ст. 3824; 2021, N 1, ст. 9), подпунктами 3, 4, 5, 6 пункта 11 статьи 201 Налогового кодекса Российской Федерации (Собрание законодательства Российской Федерации, 2000, N 32, ст. 3340; 2020, N 42, ст. 6508), а также на основании пункта 1 Положения о Федеральной налоговой службе, утвержденного постановлением Правительства Российской Федерации от 30.09.2004 N 506 "Об утверждении Положения о Федеральной налоговой службе" (Собрание законодательства Российской Федерации, 2004, N 40, ст. 3961; 2017, N 15, ст. 2194), в целях приведения форм документов, предусмотренных Налоговым кодексом Российской Федерации и используемых налоговыми органами при реализации своих полномочий в отношениях, регулируемых законодательством о налогах и сборах, в соответствие с законодательством Российской Федерации, в связи с принятием Федерального закона от 29.09.2019 N 326-ФЗ "О внесении изменений в часть вторую Налогового кодекса Российской Федерации и статью 1 Федерального закона "О внесении изменений в часть вторую Налогового кодекса Российской Федерации" (Собрание законодательства Российской Федерации, 2019, N 39, ст. 5376) приказываю:

1. Утвердить:

1.1. Форму реестров документов, предусмотренных подпунктами 3, 4, 5, 6 пункта 11 статьи 201 Налогового кодекса Российской Федерации, согласно приложению N 1 к настоящему приказу;

1.2. Порядок заполнения реестров документов, предусмотренных подпунктами 3, 4, 5, 6 пункта 11 статьи 201 Налогового кодекса Российской Федерации, согласно приложению N 2 к настоящему приказу;

1.3. Формат представления реестров документов, предусмотренных подпунктами 3, 4, 5, 6 пункта 11 статьи 201 Налогового кодекса Российской Федерации, в электронной форме согласно приложению N 3 к настоящему приказу;

1.4. Порядок представления реестров документов, предусмотренных подпунктами 3, 4, 5, 6 пункта 11 статьи 201 Налогового кодекса Российской Федерации, согласно приложению N 4 к настоящему приказу.

2. Внести в приказ Федеральной налоговой службы от 10.02.2017 N ММВ-7-3/178@ "Об утверждении форм реестров счетов-фактур, порядка их заполнения, порядка представления реестров счетов-фактур в налоговые органы и проставления налоговыми органами отметок на реестрах счетов-фактур, а также образца отметки налогового органа, проставляемой на реестрах счетов-фактур, представляемых плательщиками акцизов в налоговый орган" (зарегистрирован Министерством юстиции Российской Федерации 04.05.2017, регистрационный номер 46599) с изменениями, внесенными приказами Федеральной налоговой службы от 18.12.2018 N ММВ-7-3/818@ "О внесении изменений в приказ ФНС России от 10.02.2017 N ММВ-7-3/178@" (зарегистрирован Министерством юстиции Российской Федерации 24.12.2018, регистрационный номер 53105), от 24.04.2020 N ЕД-7-3/273@ "О внесении изменений в приказ ФНС России от 10.02.2017 N ММВ-7-3/178@" (зарегистрирован Министерством юстиции Российской Федерации 03.06.2020, регистрационный номер 58562), от 16.07.2020 N ЕД-7-2/448@ "Об утверждении Порядка направления и получения документов, предусмотренных Налоговым кодексом Российской Федерации и используемых налоговыми органами при реализации своих полномочий в отношениях, регулируемых законодательством о налогах и сборах, а также представления документов по требованию налогового органа в электронной форме по телекоммуникационным каналам связи" (зарегистрирован Министерством юстиции Российской Федерации 19.08.2020, регистрационный номер 59335), следующие изменения:

2.1. Абзац второй пункта 1 признать утратившим силу;

2.2. Приложение N 1 признать утратившим силу.

3. Установить, что настоящий приказ вступает в силу по истечении одного месяца со дня его официального опубликования, но не ранее 1 числа очередного налогового периода по акцизам.

4. Руководителям (исполняющим обязанности руководителя) управлений ФНС России по субъектам Российской Федерации довести настоящий приказ до нижестоящих налоговых органов и обеспечить его применение.

5. Контроль за исполнением настоящего приказа возложить на заместителя руководителя Федеральной налоговой службы, координирующего вопросы налогового контроля в форме камеральных проверок.

Руководитель
Федеральной налоговой службы
Д.В. ЕГОРОВ

Приложение N 1
к приказу ФНС России
от 26.04.2021 N ЕД-7-15/418@

Форма КНД 1150114

РЕЕСТРЫ ДОКУМЕНТОВ, ПРЕДУСМОТРЕННЫЕ ПОДПУНКТАМИ 3, 4, 5, 6 ПУНКТА 11 СТАТЬИ 201 НАЛОГОВОГО КОДЕКСА РОССИЙСКОЙ ФЕДЕРАЦИИ

к декларации по акцизам на этиловый спирт, алкогольную и (или) подакцизную спиртосодержащую продукцию, а также на виноград за налоговый период (код):
Отчетный год:
Номер корректировки:
Налогоплательщик
ИНН: КПП:
Наименование налогоплательщика:
Форма реорганизации (ликвидация) (код):
ИНН/КПП реорганизованной организации:

Таблица N 1

Этиловый спирт (денатурированный этиловый спирт), направленный в производство
Сумма вычетов (подраздел 2.3 раздела 2 Декларации по акцизам на этиловый спирт, алкогольную и (или) подакцизную спиртосодержащую продукцию, а также виноград) Счета-фактуры, выставленные организациями, реализующими этиловый спирт, налогоплательщику - покупателю этилового спирта (денатурированного этилового спирта), имеющему свидетельство, предусмотренное (предусмотренные) пунктом 1 статьи 179.2 Налогового кодекса Российской Федерации Акт списания этилового спирта в производство
Объем подакцизного товара, литры безводного спирта Сумма акциза, подлежащая налоговому вычету, руб. N Дата Объем подакцизного товара по документу всего, литры безводного спирта Объем подакцизного товара, заявленного к вычету, литры безводного спирта N Дата Объем подакцизного товара по документу всего, литры безводного спирта Объем подакцизного товара, заявленного к вычету, литры безводного спирта
1 2 3 4 5 6 7 8 9 10
    ... ... ... ... ... ... ... ...
Итого по документам:     Итого по документам:    

Таблица N 2

Документы, подтверждающие факт оприходования (постановки на бухгалтерский учет) товаров, указанных в свидетельстве налогоплательщика, выданном в соответствии с пунктом 1 статьи 179.2 Налогового кодекса Российской Федерации, и (или) в документах, представленных налогоплательщиком в соответствии с пунктом 4.5 статьи 179.2 Налогового кодекса Российской Федерации, при производстве которых (в процессе производства которых) использован этиловый спирт, принятый к вычету.
Наименование документа (накладная на передачу готовой продукции в места хранения и (или) иной документ) <1> N Дата Вид товара по документу Количество товара по документу Единица измерения вида товара Содержание спирта в готовой продукции, литры безводного спирта
11 12 13 14 15 16 17
... ... ... ... ... ... ...
Итого по документам:  

<1> Указываются документы, подтверждающие факт оприходования (постановки на бухгалтерский учет) товаров, указанных в свидетельстве налогоплательщика (пп. 6 п. 11 статьи 201 Налогового кодекса Российской Федерации).

Приложение N 2
к приказу ФНС России
от 26.04.2021 N ЕД-7-15/418@

ПОРЯДОК ЗАПОЛНЕНИЯ РЕЕСТРОВ ДОКУМЕНТОВ, ПРЕДУСМОТРЕННЫХ ПОДПУНКТАМИ 3, 4, 5, 6 ПУНКТА 11 СТАТЬИ 201 НАЛОГОВОГО КОДЕКСА РОССИЙСКОЙ ФЕДЕРАЦИИ

I. Общие положения

1. Реестры документов, предусмотренные подпунктами 3, 4, 5, 6 пункта 11 статьи 201 Налогового кодекса Российской Федерации (далее - Реестры), содержат сведения из документов в соответствии с пунктом 11 статьи 201 Налогового кодекса Российской Федерации, подтверждающих обоснованность применения налоговых вычетов по акцизу при совершении операций, предусмотренных подпунктами 20, 20.1 пункта 1 статьи 182 Налогового кодекса Российской Федерации, налогоплательщиком, имеющим свидетельство (свидетельства), предусмотренное пунктом 1 статьи 179.2 Налогового кодекса Российской Федерации, в случае использования полученного (оприходованного) этилового спирта (денатурированного этилового спирта) для производства товаров, указанных в таком свидетельстве и (или) документах.

II. Заполнение Реестров

2. В Реестрах указываются следующие сведения:

а) в строке "Налоговый период (код)" - код, определяющий налоговый период, указанный в налоговой декларации по акцизам на этиловый спирт, алкогольную и (или) подакцизную спиртосодержащую продукцию, а также на виноград (далее - декларация), представленной по форме (формату), утвержденной приказом ФНС России от 27.08.2020 N ЕД-7-3/610@ "Об утверждении формы, порядка заполнения и формата представления налоговой декларации по акцизам на этиловый спирт, алкогольную и (или) подакцизную спиртосодержащую продукцию, а также на виноград в электронной форме" (зарегистрирован Министерством юстиции Российской Федерации 14.09.2020, регистрационный номер 59819), к которой представляются Реестры;

б) в строке "Отчетный год" - отчетный год, указанный в декларации;

в) в строке "Номер корректировки" при представлении в налоговый орган первичных Реестров за налоговый период проставляется "0-", при представлении уточненных Реестров за соответствующий налоговый период указывается номер корректировки (например, "1-", "2-");

г) в разделе "Налогоплательщик":

в строке "ИНН" - идентификационный номер налогоплательщика;

в строке "КПП" - код причины постановки на учет;

в строке "Наименование налогоплательщика" указывается наименование организации, осуществляющей деятельность на территории Российской Федерации и имеющей свидетельство (свидетельства), предусмотренное пунктом 1 статьи 179.2 Налогового кодекса Российской Федерации;

д) при представлении Реестров за реорганизованную организацию в налоговый орган по месту учета организации-правопреемника указываются ИНН и КПП организации-правопреемника. В строке "Наименование налогоплательщика" указывается наименование реорганизованной организации.

Коды форм реорганизации и код ликвидации организации принимают значения в соответствии с приложением к настоящему Порядку;

В строке "ИНН/КПП реорганизованной организации" указываются соответственно ИНН и КПП, которые присвоены организации до реорганизации налоговым органом по месту ее нахождения (налогоплательщику, отнесенному к категории крупнейших, - налоговым органом по месту учета в качестве крупнейшего налогоплательщика).

3. В графах Реестров указываются следующие сведения:

1) в графе 1 "Объем подакцизного товара, литры безводного спирта" Таблицы N 1 указывается значение по графе 2 подраздела 2.3 раздела 2 декларации по использованному сырью;

2) в графе 2 "Сумма акциза, подлежащая налоговому вычету, руб." Таблицы N 1 указывается значение по графе 3 подраздела 2.3 раздела 2 декларации;

3) в графе 3 "N" Таблицы N 1 указывается номер документа (счета-фактуры), выставленного организациями, реализующими этиловый спирт, налогоплательщику - покупателю этилового спирта (денатурированного этилового спирта), имеющему свидетельство (свидетельства), предусмотренное пунктом 1 статьи 179.2 Налогового кодекса Российской Федерации, в соответствии с подпунктами 3, 4 пункта 11 статьи 201 Налогового кодекса Российской Федерации. При отсутствии номера у документа в указанной графе проставляется "-".

Сведения о номере каждого документа (счета-фактуры) указываются в отдельной строке;

4) в графе 4 "Дата" Таблицы N 1 указывается дата документа (счета-фактуры), выставленного организациями, реализующими этиловый спирт, налогоплательщику - покупателю этилового спирта (денатурированного этилового спирта), имеющему свидетельство (свидетельства), предусмотренное пунктом 1 статьи 179.2 Налогового кодекса Российской Федерации, в соответствии с подпунктами 3, 4 пункта 11 статьи 201 Налогового кодекса Российской Федерации.

Сведения о дате каждого документа (счета-фактуры) указываются в отдельной строке;

5) в графе 5 "Объем подакцизного товара по документу всего, литры безводного спирта" Таблицы N 1 указывается объем этилового спирта (денатурированного этилового спирта) в литрах безводного спирта всего по документу (счету-фактуре), выставленному организацией, реализующей этиловый спирт (денатурированный этиловый спирт), налогоплательщику - покупателю этилового спирта, имеющему свидетельство (свидетельства), предусмотренное пунктом 1 статьи 179.2 Налогового кодекса Российской Федерации.

Сведения об объеме этилового спирта (денатурированного этилового спирта) всего указываются по каждому документу (счету-фактуре) в отдельной строке;

6) в графе 6 "Объем подакцизного товара, заявленного к вычету, литры безводного спирта" Таблицы N 1 указывается часть объема этилового спирта (денатурированного этилового спирта), заявленного к вычету по декларации, в литрах безводного спирта по документу (счету-фактуре), выставленному организацией, реализующей этиловый спирт (денатурированный этиловый спирт), налогоплательщику - покупателю этилового спирта, имеющему свидетельство (свидетельства), предусмотренное пунктом 1 статьи 179.2 Налогового кодекса Российской Федерации.

Сведения об объеме этилового спирта (денатурированного этилового спирта), заявленного к вычету, по каждому документу (счету-фактуре) указываются в отдельной строке;

7) в графе 7 "N" Таблицы N 1 указывается номер документа (акта списания этилового спирта в производство) в соответствии с подпунктом 5 пункта 11 статьи 201 Налогового кодекса Российской Федерации. При отсутствии номера у документа в указанной графе проставляется "-".

Сведения о номере каждого документа (акта списания этилового спирта в производство) указываются в отдельной строке;

8) в графе 8 "Дата" Таблицы N 1 указывается дата документа (акта списания этилового спирта в производство).

Сведения о дате каждого документа (акта списания этилового спирта в производство) указываются в отдельной строке;

9) в графе 9 "Объем подакцизного товара по документу всего, литры безводного спирта" Таблицы N 1 указывается объем этилового спирта в литрах безводного спирта по документу (акту списания этилового спирта в производство) всего.

Сведения об объеме этилового спирта, заявленного к вычету, по каждому документу (акту списания этилового спирта в производство) указываются в отдельной строке;

10) в графе 10 "Объем подакцизного товара, заявленного к вычету, литры безводного спирта" Таблицы N 1 указывается объем этилового спирта в литрах безводного спирта по документу (акту списания этилового спирта в производство) в части, заявленной к вычету.

Сведения об объеме этилового спирта, заявленного к вычету, по каждому документу (акту списания этилового спирта в производство) указываются в отдельной строке;

11) в графе 11 "Наименование документа (накладная на передачу готовой продукции в места хранения и (или) иной документ)" Таблицы N 2 указывается наименование документа, подтверждающего факт оприходования (постановки на бухгалтерский учет) товаров, указанных в свидетельстве налогоплательщика, выданном в соответствии с пунктом 1 статьи 179.2 Налогового кодекса Российской Федерации, и (или) в документах, представленных налогоплательщиком в соответствии с пунктом 4.5 статьи 179.2 Налогового кодекса Российской Федерации, при производстве которых (в процессе производства которых) использован этиловый спирт.

Сведения о наименовании каждого документа, подтверждающего факт оприходования (постановки на бухгалтерский учет) товаров, указываются в отдельной строке в разрезе видов произведенных товаров;

12) в графе 12 "N" Таблицы N 2 указывается номер соответствующего документа, указанного в графе "11" Таблицы N 2. При отсутствии номера у документа в указанной графе проставляется "-".

Сведения о номере каждого документа, подтверждающего факт оприходования (постановки на бухгалтерский учет) товаров, указываются в отдельной строке в разрезе видов произведенных товаров;

13) в графе 13 "Дата" Таблицы N 2 указывается дата соответствующего документа, указанного в графе 11 Таблицы N 2.

Сведения о дате каждого документа, подтверждающего факт оприходования (постановки на бухгалтерский учет) товаров, указываются в отдельной строке в разрезе видов произведенных товаров;

14) в графе 14 "Вид товара по документу" Таблицы N 2 указывается вид товара по документу, указанному в графе 11 Таблицы N 2.

Сведения о каждом виде товара указываются в отдельной строке;

15) в графе 15 "Количество товара по документу" Таблицы N 2 указывается количество товара по документу, указанному в графе 11 Таблицы N 2.

Сведения о количестве товара указываются в отдельной строке в разрезе видов товара;

16) в графе 16 "Единица измерения вида товара" Таблицы N 2 указывается единица измерения по документу, указанному в графе 11 Таблицы N 2.

Сведения о каждой единице вида товара указывается в отдельной строке.

17) в графе 17 "Содержание спирта в готовой продукции, литры безводного спирта" Таблицы N 2 указывается содержание спирта в готовой продукции по документу, указанному в графе 11 Таблицы N 2.

Сведения о содержании спирта в готовой продукции указываются по каждому виду готовой продукции в отдельной строке.

Приложение
к Порядку заполнения реестров
документов, предусмотренных
подпунктами 3, 4, 5, 6 пункта 11
статьи 201 Налогового кодекса
Российской Федерации,
утвержденному приказом ФНС России
от 26.04.2021 N ЕД-7-15/418@

КОДЫ ФОРМ РЕОРГАНИЗАЦИИ И КОД ЛИКВИДАЦИИ ОРГАНИЗАЦИИ

Код Наименование
1 Преобразование
2 Слияние
3 Разделение
5 Присоединение
6 Разделение с одновременным присоединением
0 Ликвидация

Приложение N 3
к приказу ФНС России
от 26.04.2021 N ЕД-7-15/418@

ФОРМАТ ПРЕДСТАВЛЕНИЯ РЕЕСТРОВ ДОКУМЕНТОВ, ПРЕДУСМОТРЕННЫХ ПОДПУНКТАМИ 3, 4, 5, 6 ПУНКТА 11 СТАТЬИ 201 НАЛОГОВОГО КОДЕКСА РОССИЙСКОЙ ФЕДЕРАЦИИ, В ЭЛЕКТРОННОЙ ФОРМЕ

I. ОБЩИЕ ПОЛОЖЕНИЯ

1. Настоящий формат описывает требования к XML файлам (далее - файлы обмена) для передачи реестров документов, предусмотренных подпунктами 3, 4, 5, 6 пункта 11 статьи 201 Налогового кодекса Российской Федерации.

В электронной форме реестры документов, предусмотренные подпунктами 3, 4, 5, 6 пункта 11 статьи 201 Налогового кодекса Российской Федерации (далее - Реестры), представляются в виде двух обязательных форматов:

формат представления сведений, определяющих Реестры. Номер версии настоящего формата 5.01, часть 836.

формат представления сведений из документов, подтверждающих реализацию этилового спирта. Номер версии настоящего формата 5.01, часть 836-1.

II. ОПИСАНИЕ ФАЙЛА ОБМЕНА СВЕДЕНИЙ, ОПРЕДЕЛЯЮЩИХ РЕЕСТРЫ

2. Имя файла обмена должно иметь следующий вид:

R_T_A_K_O_GGGGMMDD_N, где:

R_T - префикс, принимающий значение: KO_RRAKZ.201.11

A_K - идентификатор получателя информации, где: A - идентификатор получателя, которому направляется файл обмена, K - идентификатор конечного получателя, для которого предназначена информация из данного файла обмена. Передача файла от отправителя к конечному получателю (K) может осуществляться в несколько этапов через другие налоговые органы, осуществляющие передачу файла на промежуточных этапах, которые обозначаются идентификатором A. В случае передачи файла от отправителя к конечному получателю при отсутствии налоговых органов, осуществляющих передачу на промежуточных этапах, значения идентификаторов A и K совпадают. Каждый из идентификаторов (A и K) имеет вид для налоговых органов - четырехразрядный код (код налогового органа в соответствии с классификатором "Система обозначения налоговых органов") (далее - СОНО);

O - идентификатор отправителя информации, имеет вид:

для организаций - девятнадцатиразрядный код (идентификационный номер налогоплательщика (далее - ИНН) и код причины постановки на учет (далее - КПП) организации (обособленного подразделения);

для физических лиц - двенадцатиразрядный код (ИНН физического лица, при отсутствии ИНН - последовательность из двенадцати нулей).

GGGG - год формирования передаваемого файла, MM - месяц, DD - день;

N - идентификационный номер файла (длина - от 1 до 36 знаков, идентификационный номер файла должен обеспечивать уникальность файла).

Расширение имени файла - xml. Расширение имени файла может указываться как строчными, так и прописными буквами.

Параметры первой строки файла обмена

Первая строка XML файла должна иметь следующий вид:

<?xml version ="1.0" encoding ="windows-1251"?>

Имя файла, содержащего XML схему файла обмена, должно иметь следующий вид:

KO_RRAKZ.201.11_1_836_00_05_01_xx, где xx - номер версии схемы.

Расширение имени файла - xsd.

XML схема файла обмена приводится отдельным файлом.

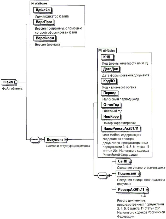
3. Логическая модель файла обмена представлена в виде диаграммы структуры файла обмена на рисунке 1 настоящего формата. Элементами логической модели файла обмена являются элементы и атрибуты XML файла. Перечень структурных элементов логической модели файла обмена и сведения о них приведены в таблицах 3.1 - 3.15 настоящего формата.

Для каждого структурного элемента логической модели файла обмена приводятся следующие сведения:

наименование элемента. Приводится полное наименование элемента. В строке таблицы могут быть описаны несколько элементов, наименования которых разделены символом "|". Такая форма записи применяется при наличии в файле обмена только одного элемента из описанных в этой строке;

сокращенное наименование (код) элемента. Приводится сокращенное наименование элемента. Синтаксис сокращенного наименования должен удовлетворять спецификации XML;

признак типа элемента. Может принимать следующие значения: "С" - сложный элемент логической модели (содержит вложенные элементы), "П" - простой элемент логической модели, реализованный в виде элемента XML файла, "А" - простой элемент логической модели, реализованный в виде атрибута элемента XML файла. Простой элемент логической модели не содержит вложенные элементы;

формат элемента. Формат элемента представляется следующими условными обозначениями: T - символьная строка; N - числовое значение (целое или дробное).

Формат символьной строки указывается в виде T(n-k) или T(=k), где: n - минимальное количество знаков, k - максимальное количество знаков, символ "-" - разделитель, символ "=" означает фиксированное количество знаков в строке. В случае, если минимальное количество знаков равно 0, формат имеет вид T(0-k). В случае, если максимальное количество знаков не ограничено, формат имеет вид T(n-).

Формат числового значения указывается в виде N(m.k), где: m - максимальное количество знаков в числе, включая знак (для отрицательного числа), целую и дробную часть числа без разделяющей десятичной точки, к - максимальное число знаков дробной части числа. Если число знаков дробной части числа равно 0 (то есть число целое), то формат числового значения имеет вид N(m).

Для простых элементов, являющихся базовыми в XML, например, элемент с типом "date", поле "Формат элемента" не заполняется. Для таких элементов в поле "Дополнительная информация" указывается тип базового элемента;

признак обязательности элемента определяет обязательность наличия элемента (совокупности наименования элемента и его значения) в файле обмена. Признак обязательности элемента может принимать следующие значения: "О" - наличие элемента в файле обмена обязательно; "Н" - наличие элемента в файле обмена необязательно, то есть элемент может отсутствовать. Если элемент принимает ограниченный перечень значений (по классификатору, кодовому словарю и тому подобному), то признак обязательности элемента дополняется символом "К". Например, "ОК". В случае, если количество реализаций элемента может быть более одной, то признак обязательности элемента дополняется символом "М". Например, "НМ" или "ОКМ".

К вышеперечисленным признакам обязательности элемента может добавляться значение "У" в случае описания в XML схеме условий, предъявляемых к элементу в файле обмена, описанных в графе "Дополнительная информация". Например, "НУ" или "ОКУ";

дополнительная информация содержит, при необходимости, требования к элементу файла обмена, не указанные ранее. Для сложных элементов указывается ссылка на таблицу, в которой описывается состав данного элемента. Для элементов, принимающих ограниченный перечень значений из классификатора (кодового словаря и тому подобного), указывается соответствующее наименование классификатора (кодового словаря и тому подобного) или приводится перечень возможных значений. Для классификатора (кодового словаря и тому подобного) может указываться ссылка на его местонахождение. Для элементов, использующих пользовательский тип данных, указывается наименование типового элемента.

Рисунок 1. Диаграмма структуры файла обмена

Таблица 3.1

Файл обмена (Файл)

Наименование элемента Сокращенное наименование (код) элемента Признак типа элемента Формат элемента Признак обязательности элемента Дополнительная информация
Идентификатор файла ИдФайл А T(1-255) ОУ Содержит (повторяет) имя сформированного файла (без расширения)
Версия программы, с помощью которой сформирован файл ВерсПрог А T(1-40) О  
Версия формата ВерсФорм А T(1-5) О Принимает значение: 5.01
Состав и структура документа Документ С   О Состав элемента представлен в таблице 3.2

Таблица 3.2

Состав и структура документа (Документ)

Наименование элемента Сокращенное наименование (код) элемента Признак типа элемента Формат элемента Признак обязательности элемента Дополнительная информация
Код формы отчетности по КНД КНД А T(=7) ОК Типовой элемент <КНДТип>.
Принимает значение: 1150114
Дата формирования документа ДатаДок А T(=10) О Типовой элемент <ДатаТип>.
Дата в формате ДД.ММ.ГГГГ
Код налогового органа КодНО А T(=4) ОК Типовой элемент <СОНОТип>.
Значение выбирается в соответствии с классификатором "Система обозначений налоговых органов"
Налоговый период (код) Период А T(=2) ОК Принимает значение:
01 - январь |
02 - февраль |
03 - март |
04 - апрель |
05 - май |
06 - июнь |
07 - июль |
08 - август |
09 - сентябрь |
10 - октябрь |
11 - ноябрь |
12 - декабрь |
71 - за январь при реорганизации (ликвидации) организации |
72 - за февраль при реорганизации (ликвидации) организации |
73 - за март при реорганизации (ликвидации) организации |
74 - за апрель при реорганизации (ликвидации) организации |
75 - за май при реорганизации (ликвидации) организации |
76 - за июнь при реорганизации (ликвидации) организации |
77 - за июль при реорганизации (ликвидации) организации |
78 - за август при реорганизации (ликвидации) организации |
79 - за сентябрь при реорганизации (ликвидации) организации |
80 - за октябрь при реорганизации (ликвидации) организации |
81 - за ноябрь при реорганизации (ликвидации) организации |
82 - за декабрь при реорганизации (ликвидации) организации
Отчетный год ОтчетГод А   О Типовой элемент <xs:gYear>.
Год в формате ГГГГ
Номер корректировки НомКорр А N(3) О Принимает значение:
0 - первичный реестр,
1 - корректировка,
2 - последующая корректировка и другие
Имя файла, содержащего сведения из реестров документов, предусмотренных подпунктами 3, 4, 5, 6 пункта 11 статьи 201 Налогового кодекса Российской Федерации НаимРеестрАк201.11 А T(1-255) О Содержит (повторяет) имя файла (с расширением) с префиксом KO_RRAKZ.201.11.2
Сведения о налогоплательщике СвНП С   О Состав элемента представлен в таблице 3.3
Сведения о лице, подписавшем документ Подписант С   О Состав элемента представлен в таблице 3.7
Реестры документов, предусмотренные подпунктами 3, 4, 5, 6 пункта 11 статьи 201 Налогового кодекса Российской Федерации РеестрАк201.11 С   ОМ Состав элемента представлен в таблице 3.9

Таблица 3.3

Сведения о налогоплательщике (СвНП)

Наименование элемента Сокращенное наименование (код) элемента Признак типа элемента Формат элемента Признак обязательности элемента Дополнительная информация
Налогоплательщик - организация | НПЮЛ С   О Состав элемента представлен в таблице 3.4
Налогоплательщик - индивидуальный предприниматель НПФЛ С   О Состав элемента представлен в таблице 3.6

Таблица 3.4

Налогоплательщик-организация (НПЮЛ)

Наименование элемента Сокращенное наименование (код) элемента Признак типа элемента Формат элемента Признак обязательности элемента Дополнительная информация
Наименование организации НаимОрг А T(1-1000) О  
ИНН юридического лица ИННЮЛ А T(=10) О Типовой элемент <ИННЮЛТип>
КПП КПП А T(=9) О Типовой элемент <КППТип>
Сведения о реорганизованной (ликвидированной) организации СвРеоргЮЛ С   Н Состав элемента представлен в таблице 3.5

Таблица 3.5

Сведения о реорганизованной (ликвидированной) организации (СвРеоргЮЛ)

Наименование элемента Сокращенное наименование (код) элемента Признак типа элемента Формат элемента Признак обязательности элемента Дополнительная информация
Код формы реорганизации (ликвидация) ФормРеорг А T(=1) ОК Принимает значение:
0 - ликвидация |
1 - преобразование |
2 - слияние |
3 - разделение |
5 - присоединение |
6 - разделение с одновременным присоединением
ИНН реорганизованной организации ИННЮЛ А T(=10) НУ Типовой элемент <ИННЮЛТип>.
Элемент обязателен при <ФормРеорг> = 1 | 2 | 3 | 5 | 6
КПП реорганизованной организации КПП А T(=9) НУ Типовой элемент <КППТип>.
Элемент обязателен при <ФормРеорг> = 1 | 2 | 3 | 5 | 6

Таблица 3.6

Налогоплательщик - индивидуальный предприниматель (НПФЛ)

Наименование элемента Сокращенное наименование (код) элемента Признак типа элемента Формат элемента Признак обязательности элемента Дополнительная информация
ИНН физического лица, зарегистрированного в качестве индивидуального предпринимателя ИННФЛ А T(=12) О Типовой элемент <ИННФЛТип>
Фамилия, имя, отчество индивидуального предпринимателя ФИО С   О Типовой элемент <ФИОТип>.
Состав элемента представлен в таблице 3.15

Таблица 3.7

Сведения о лице, подписавшем документ (Подписант)

Наименование элемента Сокращенное наименование (код) элемента Признак типа элемента Формат элемента Признак обязательности элемента Дополнительная информация
Признак лица, подписавшего документ ПрПодп А T(=1) ОК Принимает значение:
1 - налогоплательщик |
2 - представитель налогоплательщика
Номер контактного телефона Тлф А T(1-20) Н  
Фамилия, имя, отчество ФИО С   О Типовой элемент <ФИОТип>.
Состав элемента представлен в таблице 3.15
Сведения о представителе налогоплательщика СвПред С   НУ Состав элемента представлен в таблице 3.8.
Элемент обязателен при <ПрПодп>=2

Таблица 3.8

Сведения о представителе налогоплательщика (СвПред)

Наименование элемента Сокращенное наименование (код) элемента Признак типа элемента Формат элемента Признак обязательности элемента Дополнительная информация
Наименование документа, подтверждающего полномочия представителя налогоплательщика НаимДок А T(1-120) О  
Наименование организации - представителя налогоплательщика НаимОрг А T(1-1000) Н  

Таблица 3.9

Реестры документов, предусмотренные подпунктами 3, 4, 5, 6 пункта 11 статьи 201 Налогового кодекса Российской Федерации (РеестрАк201.11)

Наименование элемента Сокращенное наименование (код) элемента Признак типа элемента Формат элемента Признак обязательности элемента Дополнительная информация
Этиловый спирт (денатурированный этиловый спирт), направленный в производство СпиртПроизв С   О Состав элемента представлен в таблице 3.10
Документы, подтверждающие факт оприходования (постановки на бухгалтерский учет) товаров, указанных в свидетельстве налогоплательщика, выданном в соответствии с пунктом 1 статьи 179.2 Налогового кодекса Российской Федерации, и (или) в документах, представленных налогоплательщиком в соответствии с пунктом 4.5 статьи 179.2 Налогового кодекса Российской Федерации, при производстве которых (в процессе производства которых) использован этиловый спирт, принятый к вычету ДокПдтв С   О Состав элемента представлен в таблице 3.14

Таблица 3.10

Этиловый спирт (денатурированный этиловый спирт), направленный в производство (СпиртПроизв)

Наименование элемента Сокращенное наименование (код) элемента Признак типа элемента Формат элемента Признак обязательности элемента Дополнительная информация
Сумма вычетов (подраздел 2.3 раздела 2 Декларации по акцизам на этиловый спирт, алкогольную и (или) подакцизную спиртосодержащую продукцию, а также виноград) СуммВыч С   О Состав элемента представлен в таблице 3.11
Счета-фактуры, выставленные организациями, реализующими этиловый спирт, налогоплательщику - покупателю этилового спирта (денатурированного этилового спирта), имеющему свидетельство, предусмотренное (предусмотренные) пунктом 1 статьи 179.2 Налогового кодекса Российской Федерации СчФВыстПок С   О Состав элемента представлен в таблице 3.12
Акт списания этилового спирта в производство АктСписСпирт С   О Состав элемента представлен в таблице 3.13

Таблица 3.11

Сумма вычетов (подраздел 2.3 раздела 2 Декларации по акцизам на этиловый спирт, алкогольную и (или) подакцизную спиртосодержащую продукцию, а также виноград) (СуммВыч)

Наименование элемента Сокращенное наименование (код) элемента Признак типа элемента Формат элемента Признак обязательности элемента Дополнительная информация
Объем подакцизного товара, литры безводного спирта ОбъемПТ А N(13.3) О  
Сумма акциза, подлежащая налоговому вычету (в рублях) СумАкцВыч А N(11) О  

Таблица 3.12

Счета-фактуры, выставленные организациями, реализующими этиловый спирт, налогоплательщику - покупателю этилового спирта (денатурированного этилового спирта), имеющему свидетельство, предусмотренное (предусмотренные) пунктом 1 статьи 179.2 Налогового кодекса Российской Федерации (СчФВыстПок)

Наименование элемента Сокращенное наименование (код) элемента Признак типа элемента Формат элемента Признак обязательности элемента Дополнительная информация
Объем подакцизного товара по документу всего, литры безводного спирта, итого по документам ОбПТВсИтогДок А N(13.3) О  
Объем подакцизного товара, заявленного к вычету, литры безводного спирта, итого по документам ОбПТВычИтогДок А N(13.3) О  

Таблица 3.13

Акт списания этилового спирта в производство (АктСписСпирт)

Наименование элемента Сокращенное наименование (код) элемента Признак типа элемента Формат элемента Признак обязательности элемента Дополнительная информация
Объем подакцизного товара по документу всего, литры безводного спирта, итого по документам ОбПТВсИтогДок А N(13.3) О  
Объем подакцизного товара, заявленного к вычету, литры безводного спирта, итого по документам ОбПТВычИтогДок А N(13.3) О  

Таблица 3.14

Документы, подтверждающие факт оприходования (постановки на бухгалтерский учет) товаров, указанных в свидетельстве налогоплательщика, выданном в соответствии с пунктом 1 статьи 179.2 Налогового кодекса Российской Федерации, и (или) в документах, представленных налогоплательщиком в соответствии с пунктом 4.5 статьи 179.2 Налогового кодекса Российской Федерации, при производстве которых (в процессе производства которых) использован этиловый спирт, принятый к вычету (ДокПдтв)

Наименование элемента Сокращенное наименование (код) элемента Признак типа элемента Формат элемента Признак обязательности элемента Дополнительная информация
Содержание спирта в готовой продукции, литры безводного спирта, итого по документам СпиртПродИтогДок А N(13.3) О  

Таблица 3.15

Фамилия, имя, отчество (ФИОТип)

Наименование элемента Сокращенное наименование (код) элемента Признак типа элемента Формат элемента Признак обязательности элемента Дополнительная информация
Фамилия Фамилия А T(1-60) О  
Имя Имя А T(1-60) О  
Отчество Отчество А T(1-60) Н  

III. ОПИСАНИЕ ФАЙЛА ОБМЕНА СВЕДЕНИЙ ИЗ ДОКУМЕНТОВ, ПОДТВЕРЖДАЮЩИХ РЕАЛИЗАЦИЮ ЭТИЛОВОГО СПИРТА

4. Имя файла обмена должно иметь следующий вид:

R_T_A_K_O_GGGGMMDD_N, где:

R_T - префикс, принимающий значение: KO_RRAKZ.201.11.2;

A_K - идентификатор получателя информации, где: A - идентификатор получателя, которому направляется файл обмена, K - идентификатор конечного получателя, для которого предназначена информация из данного файла обмена. Передача файла от отправителя к конечному получателю (K) может осуществляться в несколько этапов через другие налоговые органы, осуществляющие передачу файла на промежуточных этапах, которые обозначаются идентификатором A. В случае передачи файла от отправителя к конечному получателю при отсутствии налоговых органов, осуществляющих передачу на промежуточных этапах, значения идентификаторов A и K совпадают. Каждый из идентификаторов (A и K) имеет вид для налоговых органов - четырехразрядный код (код налогового органа в соответствии с классификатором СОНО);

O - идентификатор отправителя информации, имеет вид:

для организаций - девятнадцатиразрядный код ИНН и КПП организации (обособленного подразделения);

для физических лиц - двенадцатиразрядный код ИНН, при отсутствии ИНН - последовательность из двенадцати нулей.

GGGG - год формирования передаваемого файла, MM - месяц, DD - день;

N - идентификационный номер файла (длина - от 1 до 36 знаков, идентификационный номер файла должен обеспечивать уникальность файла).

Расширение имени файла - xml. Расширение имени файла может указываться как строчными, так и прописными буквами.

Параметры первой строки файла обмена

Первая строка XML файла должна иметь следующий вид:

<?xml version ="1.0" encoding ="windows-1251"?>

Имя файла, содержащего XML схему файла обмена, должно иметь следующий вид:

KO_RRAKZ.201.11.2_1_836_00_05_01_xx, где xx - номер версии схемы.

Расширение имени файла - xsd.

XML схема файла обмена приводится отдельным файлом.

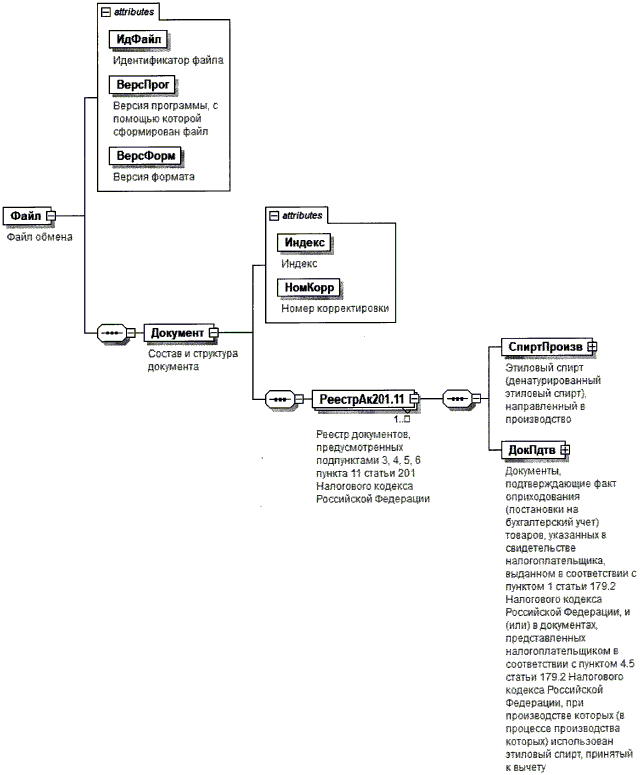
5. Логическая модель файла обмена представлена в виде диаграммы структуры файла обмена на рисунке 2 настоящего формата. Элементами логической модели файла обмена являются элементы и атрибуты XML файла. Перечень структурных элементов логической модели файла обмена и сведения о них приведены в таблицах 5.1 - 5.12 настоящего формата.

Для каждого структурного элемента логической модели файла обмена приводятся следующие сведения:

наименование элемента. Приводится полное наименование элемента. В строке таблицы могут быть описаны несколько элементов, наименования которых разделены символом "|". Такая форма записи применяется при наличии в файле обмена только одного элемента из описанных в этой строке;

сокращенное наименование (код) элемента. Приводится сокращенное наименование элемента. Синтаксис сокращенного наименования должен удовлетворять спецификации XML;

признак типа элемента. Может принимать следующие значения: "С" - сложный элемент логической модели (содержит вложенные элементы), "П" - простой элемент логической модели, реализованный в виде элемента XML файла, "А" - простой элемент логической модели, реализованный в виде атрибута элемента XML файла. Простой элемент логической модели не содержит вложенные элементы;

формат элемента. Формат элемента представляется следующими условными обозначениями: T - символьная строка; N - числовое значение (целое или дробное).

Формат символьной строки указывается в виде T(n-k) или T(=k), где: n - минимальное количество знаков, k - максимальное количество знаков, символ "-" - разделитель, символ "=" означает фиксированное количество знаков в строке. В случае, если минимальное количество знаков равно 0, формат имеет вид T(0-k). В случае, если максимальное количество знаков не ограничено, формат имеет вид T(n-).

Формат числового значения указывается в виде N(m.k), где: m - максимальное количество знаков в числе, включая знак (для отрицательного числа), целую и дробную часть числа без разделяющей десятичной точки, k - максимальное число знаков дробной части числа. Если число знаков дробной части числа равно 0 (то есть число целое), то формат числового значения имеет вид N(m).

Для простых элементов, являющихся базовыми в XML, например, элемент с типом "date", поле "Формат элемента" не заполняется. Для таких элементов в поле "Дополнительная информация" указывается тип базового элемента;

признак обязательности элемента определяет обязательность наличия элемента (совокупности наименования элемента и его значения) в файле обмена. Признак обязательности элемента может принимать следующие значения: "О" - наличие элемента в файле обмена обязательно; "Н" - наличие элемента в файле обмена необязательно, то есть элемент может отсутствовать. Если элемент принимает ограниченный перечень значений (по классификатору, кодовому словарю и тому подобному), то признак обязательности элемента дополняется символом "К". Например, "ОК". В случае, если количество реализаций элемента может быть более одной, то признак обязательности элемента дополняется символом "М". Например, "НМ" или "ОКМ".

К вышеперечисленным признакам обязательности элемента может добавляться значение "У" в случае описания в XML схеме условий, предъявляемых к элементу в файле обмена, описанных в графе "Дополнительная информация". Например, "НУ" или "ОКУ";

дополнительная информация содержит, при необходимости, требования к элементу файла обмена, не указанные ранее. Для сложных элементов указывается ссылка на таблицу, в которой описывается состав данного элемента. Для элементов, принимающих ограниченный перечень значений из классификатора (кодового словаря и тому подобного), указывается соответствующее наименование классификатора (кодового словаря и тому подобного) или приводится перечень возможных значений. Для классификатора (кодового словаря и тому подобного) может указываться ссылка на его местонахождение. Для элементов, использующих пользовательский тип данных, указывается наименование типового элемента.

Рисунок 2. Диаграмма структуры файла обмена

Таблица 5.1

Файл обмена (Файл)

Наименование элемента Сокращенное наименование (код) элемента Признак типа элемента Формат элемента Признак обязательности элемента Дополнительная информация
Идентификатор файла ИдФайл А T(1-255) ОУ Содержит (повторяет) имя сформированного файла (без расширения)
Версия программы, с помощью которой сформирован файл ВерсПрог А T(1-40) О  
Версия формата ВерсФорм А T(1-5) О Принимает значение: 5.01
Состав и структура документа Документ С   О Состав элемента представлен в таблице 5.2

Таблица 5.2

Состав и структура документа (Документ)

Наименование элемента Сокращенное наименование (код) элемента Признак типа элемента Формат элемента Признак обязательности элемента Дополнительная информация
Индекс Индекс А T(=7) ОК Типовой элемент <КНДТип>. Принимает значение: 0000114
Номер корректировки НомКорр А N(3) О Принимает значение:
0 - первичный реестр,
1 - корректировка,
2 - последующая корректировка и другие
Элемент повторяет значение элемента <НомКорр> из файла с префиксом KO_RRAKZ.201.11
Реестры документов, предусмотренные подпунктами 3, 4, 5, 6 пункта 11 статьи 201 Налогового кодекса Российской Федерации РеестрАк201.11 С   ОМ Состав элемента представлен в таблице 5.3

Таблица 5.3

Реестры документов, предусмотренные подпунктами 3, 4, 5, 6 пункта 11 статьи 201 Налогового кодекса Российской Федерации (РеестрАк201.11)

Наименование элемента Сокращенное наименование (код) элемента Признак типа элемента Формат элемента Признак обязательности элемента Дополнительная информация
Этиловый спирт (денатурированный этиловый спирт), направленный в производство СпиртПроизв С   О Состав элемента представлен в таблице 5.4
Документы, подтверждающие факт оприходования (постановки на бухгалтерский учет) товаров, указанных в свидетельстве налогоплательщика, выданном в соответствии с пунктом 1 статьи 179.2 Налогового кодекса Российской Федерации, и (или) в документах, представленных налогоплательщиком в соответствии с пунктом 4.5 статьи 179.2 Налогового кодекса Российской Федерации, при производстве которых (в процессе производства которых) использован этиловый спирт, принятый к вычету ДокПдтв С   О Состав элемента представлен в таблице 5.10

Таблица 5.4

Этиловый спирт (денатурированный этиловый спирт), направленный в производство (СпиртПроизв)

Наименование элемента Сокращенное наименование (код) элемента Признак типа элемента Формат элемента Признак обязательности элемента Дополнительная информация
Сумма вычетов (подраздел 2.3 раздела 2 Декларации по акцизам на этиловый спирт, алкогольную и (или) подакцизную спиртосодержащую продукцию, а также виноград) СуммВыч С   О Состав элемента представлен в таблице 5.5
Счета-фактуры, выставленные организациями, реализующими этиловый спирт, налогоплательщику - покупателю этилового спирта (денатурированного этилового спирта), имеющему свидетельство, предусмотренное (предусмотренные) пунктом 1 статьи 179.2 Налогового кодекса Российской Федерации СчФВыстПок С   О Состав элемента представлен в таблице 5.6
Акт списания этилового спирта в производство АктСписСпирт С   О Состав элемента представлен в таблице 5.8

Таблица 5.5

Сумма вычетов (подраздел 2.3 раздела 2 Декларации по акцизам на этиловый спирт, алкогольную и (или) подакцизную спиртосодержащую продукцию, а также виноград) (СуммВыч)

Наименование элемента Сокращенное наименование (код) элемента Признак типа элемента Формат элемента Признак обязательности элемента Дополнительная информация
Объем подакцизного товара, литры безводного спирта ОбъемПТ А N(13.3) О  
Сумма акциза, подлежащая налоговому вычету (в рублях) СумАкцВыч А N(11) О  

Таблица 5.6

Счета-фактуры, выставленные организациями, реализующими этиловый спирт, налогоплательщику - покупателю этилового спирта (денатурированного этилового спирта), имеющему свидетельство, предусмотренное (предусмотренные) пунктом 1 статьи 179.2 Налогового кодекса Российской Федерации (СчФВыстПок)

Наименование элемента Сокращенное наименование (код) элемента Признак типа элемента Формат элемента Признак обязательности элемента Дополнительная информация
Объем подакцизного товара по документу всего, литры безводного спирта, итого по документам ОбПТВсИтогДок А N(13.3) О  
Объем подакцизного товара, заявленного к вычету, литры безводного спирта, итого по документам ОбПТВычИтогДок А N(13.3) О  
Сведения по счету-фактуре, выставленному организациями СвСчФВыст С   ОМ Состав элемента представлен в таблице 5.7

Таблица 5.7

Сведения по счету-фактуре, выставленному организациями (СвСчФВыст)

Наименование элемента Сокращенное наименование (код) элемента Признак типа элемента Формат элемента Признак обязательности элемента Дополнительная информация
Номер счета-фактуры, выставленные организациями НомерСчФВыст А T(1-100) О  
Дата счета-фактуры, выставленные организациями ДатаСчФВыст А T(=10) О Типовой элемент <ДатаТип>.
Дата в формате ДД.ММ.ГГГГ
Объем подакцизного товара, заявленного к вычету, литры безводного спирта ОбПТВыч А N(13.3) О  
Объем подакцизного товара по документу всего, литры безводного спирта ОбПТВс А N(13.3) О  

Таблица 5.8

Акт списания этилового спирта в производство (АктСписСпирт)

Наименование элемента Сокращенное наименование (код) элемента Признак типа элемента Формат элемента Признак обязательности элемента Дополнительная информация
Объем подакцизного товара по документу всего, литры безводного спирта, итого по документам ОбПТВсИтогДок А N(13.3) О  
Объем подакцизного товара, заявленного к вычету, литры безводного спирта, итого по документам ОбПТВычИтогДок А N(13.3) О  
Сведения по акту списания этилового спирта в производство СвАктСписСпирт С   ОМ Состав элемента представлен в таблице 5.9

Таблица 5.9

Сведения по акту списания этилового спирта в производство (СвАктСписСпирт)

Наименование элемента Сокращенное наименование (код) элемента Признак типа элемента Формат элемента Признак обязательности элемента Дополнительная информация
Номер акта списания этилового спирта в производство НомерАкт А T(1-100) О  
Дата акта списания этилового спирта в производство ДатаАкт А T(=10) О Типовой элемент <ДатаТип>.
Дата в формате ДД.ММ.ГГГГ
Объем подакцизного товара по документу всего, литры безводного спирта ОбПТВс А N(13.3) О  
Объем подакцизного товара, заявленного к вычету, литры безводного спирта ОбПТВыч А N(13.3) О  

Таблица 5.10

Документы, подтверждающие факт оприходования (постановки на бухгалтерский учет) товаров, указанных в свидетельстве налогоплательщика, выданном в соответствии с пунктом 1 статьи 179.2 Налогового кодекса Российской Федерации, и (или) в документах, представленных налогоплательщиком в соответствии с пунктом 4.5 статьи 179.2 Налогового кодекса Российской Федерации, при производстве которых (в процессе производства которых) использован этиловый спирт, принятый к вычету (ДокПдтв)

Наименование элемента Сокращенное наименование (код) элемента Признак типа элемента Формат элемента Признак обязательности элемента Дополнительная информация
Содержание спирта в готовой продукции, литры безводного спирта, итого по документам СпиртПродИтогДок А N(13.3) О  
Сведения по документам, подтверждающим факт оприходования СвДокПдтв С   ОМ Состав элемента представлен в таблице 5.11

Таблица 5.11

Сведения по документам, подтверждающим факт оприходования (СвДокПдтв)

Наименование элемента Сокращенное наименование (код) элемента Признак типа элемента Формат элемента Признак обязательности элемента Дополнительная информация
Наименование документа (накладная на передачу готовой продукции в места хранения и (или) иной документ) НаимДок А T(1-1000) О  
Номер документа НомерДок А T(1-100) О  
Дата документа ДатаДок А T(=10) О Типовой элемент <ДатаТип>.
Дата в формате ДД.ММ.ГГГГ
Вид товара по документу ВидТов А T(1-255) О  
Количество товара по документу КолТов А N(13.3) О  
Код единицы измерения вида товара по ОКЕИ КодЕдИзм А T(3-4) ОК Типовой элемент <ОКЕИТип>.
Принимает значение в соответствии с Общероссийским классификатором единиц измерения
Наименование единицы измерения вида товара по ОКЕИ НаимЕдИзм А T(1-250) Н  
Содержание спирта в готовой продукции, литры безводного спирта ОбъемСпирт А N(13.3) О  

Таблица 5.12

Фамилия, имя, отчество (ФИОТип)

Наименование элемента Сокращенное наименование (код) элемента Признак типа элемента Формат элемента Признак обязательности элемента Дополнительная информация
Фамилия Фамилия А T(1-60) О  
Имя Имя А T(1-60) О  
Отчество Отчество А T(1-60) Н  

Приложение N 4
к приказу ФНС России
от 26.04.2021 N ЕД-7-15/418@

ПОРЯДОК ПРЕДСТАВЛЕНИЯ РЕЕСТРОВ ДОКУМЕНТОВ, ПРЕДУСМОТРЕННЫХ ПОДПУНКТАМИ 3, 4, 5, 6 ПУНКТА 11 СТАТЬИ 201 НАЛОГОВОГО КОДЕКСА РОССИЙСКОЙ ФЕДЕРАЦИИ

1. Настоящий Порядок определяет общие положения представления реестров документов, предусмотренных подпунктами 3, 4, 5, 6 пункта 11 статьи 201 Налогового кодекса Российской Федерации (далее - реестры).

2. Реестры представляются в налоговые органы налогоплательщиком (его представителем) одновременно с налоговой декларацией по акцизам на этиловый спирт, алкогольную и (или) подакцизную спиртосодержащую продукцию, а также виноград, по форме (формату), утвержденной приказом ФНС России от 27.08.2020 N ЕД-7-3/610@ "Об утверждении формы, порядка заполнения и формата представления налоговой декларации по акцизам на этиловый спирт, алкогольную и (или) подакцизную спиртосодержащую продукцию, а также на виноград в электронной форме" (зарегистрирован Министерством юстиции Российской Федерации 14.09.2020, регистрационный номер 59819), за налоговые периоды начиная с 1 декабря 2020 года (не позднее срока, установленного Налоговым кодексом Российской Федерации для представления налоговой декларации, в которой заявлены вычеты).

3. Направление реестров на бумажном носителе в виде почтового отправления или представление лично осуществляется по утвержденным настоящим приказом формам.

4. Направление реестров в электронной форме осуществляется по утвержденным настоящим приказом форматам в порядке, утвержденном приказом ФНС России от 16.07.2020 N ЕД-7-2/448@ "Об утверждении Порядка направления и получения документов, предусмотренных Налоговым кодексом Российской Федерации и используемых налоговыми органами при реализации своих полномочий в отношениях, регулируемых законодательством о налогах и сборах, а также представления документов по требованию налогового органа в электронной форме по телекоммуникационным каналам связи" (зарегистрирован Министерством юстиции Российской Федерации 19.08.2020, регистрационный номер 59335).

5. Представление реестров в налоговые органы представителем налогоплательщика осуществляется на основании доверенности, в порядке, установленном гражданским законодательством Российской Федерации.