Приказ ФНС РФ от 26.04.2021 N ЕД-7-15/419@

"Об утверждении форм и форматов представления в электронной форме реестров документов, предусмотренных подпунктами 1, 2, 3, 4, 5 пункта 19, подпунктами 4, 5, 6, 7 пункта 29 статьи 201 Налогового кодекса Российской Федерации, порядка их заполнения и представления в налоговые органы и внесении изменений в приказ Федеральной налоговой службы от 10.02.2017 N ММВ-7-3/178@"
Редакция от 26.04.2021 — Документ утратил силу, см. «Приказ ФНС РФ от 01.03.2022 N ЕД-7-15/173@»

Зарегистрировано в Минюсте России 15 сентября 2021 г. N 65012


ФЕДЕРАЛЬНАЯ НАЛОГОВАЯ СЛУЖБА

ПРИКАЗ
от 26 апреля 2021 г. N ЕД-7-15/419@

ОБ УТВЕРЖДЕНИИ ФОРМ И ФОРМАТОВ ПРЕДСТАВЛЕНИЯ В ЭЛЕКТРОННОЙ ФОРМЕ РЕЕСТРОВ ДОКУМЕНТОВ, ПРЕДУСМОТРЕННЫХ ПОДПУНКТАМИ 1, 2, 3, 4, 5 ПУНКТА 19, ПОДПУНКТАМИ 4, 5, 6, 7 ПУНКТА 29 СТАТЬИ 201 НАЛОГОВОГО КОДЕКСА РОССИЙСКОЙ ФЕДЕРАЦИИ, ПОРЯДКА ИХ ЗАПОЛНЕНИЯ И ПРЕДСТАВЛЕНИЯ В НАЛОГОВЫЕ ОРГАНЫ И ВНЕСЕНИИ ИЗМЕНЕНИЙ В ПРИКАЗ ФЕДЕРАЛЬНОЙ НАЛОГОВОЙ СЛУЖБЫ ОТ 10.02.2017 N ММВ-7-3/178@

В соответствии с пунктом 4 статьи 31 части первой Налогового кодекса Российской Федерации (Собрание законодательства Российской Федерации, 1998, N 31, ст. 3824; 2021, N 1, ст. 9), подпунктами 1, 2, 3, 4, 5 пункта 19, подпунктами 4, 5, 6, 7 пункта 29 статьи 201 Налогового кодекса Российской Федерации (Собрание законодательства Российской Федерации, 2000, N 32, ст. 3340; 2019, N 39, ст. 5376), а также на основании пункта 1 Положения о Федеральной налоговой службе, утвержденного постановлением Правительства Российской Федерации от 30.09.2004 N 506 "Об утверждении Положения о Федеральной налоговой службе" (Собрание законодательства Российской Федерации, 2004, N 40, ст. 3961; 2017, N 15, ст. 2194), в целях приведения форм документов, предусмотренных Налоговым кодексом Российской Федерации и используемых налоговыми органами при реализации своих полномочий в отношениях, регулируемых законодательством о налогах и сборах, в соответствие с законодательством Российской Федерации, в связи с принятием Федерального закона от 29.09.2019 N 326-ФЗ "О внесении изменений в часть вторую Налогового кодекса Российской Федерации и статью 1 Федерального закона "О внесении изменений в часть вторую Налогового кодекса Российской Федерации" (Собрание законодательства Российской Федерации, 2019, N 39, ст. 5376) приказываю:

1. Утвердить:

1.1. Форму реестров документов, предусмотренных подпунктами 1, 2, 3, 4, 5 пункта 19 статьи 201 Налогового кодекса Российской Федерации, согласно приложению N 1 к настоящему приказу;

1.2. Форму реестров документов, предусмотренных подпунктами 4, 5, 6, 7 пункта 29 статьи 201 Налогового кодекса Российской Федерации, согласно приложению N 2 к настоящему приказу;

1.3. Порядок заполнения реестров документов, предусмотренных подпунктами 1, 2, 3, 4, 5 пункта 19 статьи 201 Налогового кодекса Российской Федерации, согласно приложению N 3 к настоящему приказу;

1.4. Порядок заполнения реестров документов, предусмотренных подпунктами 4, 5, 6, 7 пункта 29 статьи 201 Налогового кодекса Российской Федерации, согласно приложению N 4 к настоящему приказу;

1.5. Формат представления реестров документов, предусмотренных подпунктами 1, 2, 3, 4, 5 пункта 19 Налогового кодекса Российской Федерации, в электронной форме согласно приложению N 5 к настоящему приказу;

1.6. Формат представления реестров документов, предусмотренных подпунктами 4, 5, 6, 7 пункта 29 статьи 201 Налогового кодекса Российской Федерации, в электронной форме согласно приложению N 6 к настоящему приказу;

1.7. Порядок представления реестров документов, предусмотренных подпунктами 1, 2, 3, 4, 5 пункта 19, подпунктами 4, 5, 6, 7 пункта 29 статьи 201 Налогового кодекса Российской Федерации, согласно приложению N 7 к настоящему приказу.

2. Внести в приказ Федеральной налоговой службы от 10.02.2017 N ММВ-7-3/178@ "Об утверждении форм реестров счетов-фактур, порядка их заполнения, порядка представления реестров счетов-фактур в налоговые органы и проставления налоговыми органами отметок на реестрах счетов-фактур, а также образца отметки налогового органа, проставляемой на реестрах счетов-фактур, представляемых плательщиками акцизов в налоговый орган" (зарегистрирован Министерством юстиции Российской Федерации 04.05.2017, регистрационный номер 46599) с изменениями, внесенными приказами Федеральной налоговой службы от 18.12.2018 N ММВ-7-3/818@ "О внесении изменений в приказ ФНС России от 10.02.2017 N ММВ-7-3/178@" (зарегистрирован Министерством юстиции Российской Федерации 24.12.2018, регистрационный номер 53105), от 24.04.2020 N ЕД-7-3/273@ "О внесении изменений в приказ ФНС России от 10.02.2017 N ММВ-7-3/178@" (зарегистрирован Министерством юстиции Российской Федерации 03.06.2020, регистрационный номер 58562), от 16.07.2020 N ЕД-7-2/448@ "Об утверждении Порядка направления и получения документов, предусмотренных Налоговым кодексом Российской Федерации и используемых налоговыми органами при реализации своих полномочий в отношениях, регулируемых законодательством о налогах и сборах, а также представления документов по требованию налогового органа в электронной форме по телекоммуникационным каналам связи" (зарегистрирован Министерством юстиции Российской Федерации 19.08.2020, регистрационный номер 59335) с изменениями, внесенными приказом Федеральной налоговой службы от 23.10.2020 N ЕД-7-15/772@ "Об утверждении форм, порядка заполнения и форматов представления реестров, предусмотренных пунктом 15 статьи 165 Налогового кодекса Российской Федерации (за исключением абзацев десятого и двенадцатого пункта 15 статьи 165 Налогового кодекса Российской Федерации), в электронной форме" (зарегистрирован Министерством юстиции Российской Федерации 01.12.2020, регистрационный номер 61185), следующие изменения:

2.1. Абзац десятый пункта 1 признать утратившим силу.

2.2. Приложение N 9 признать утратившим силу.

3. Установить, что настоящий приказ вступает в силу по истечении одного месяца со дня его официального опубликования, но не ранее 1-го числа очередного налогового периода по акцизам.

4. Руководителям (исполняющим обязанности руководителя) управлений ФНС России по субъектам Российской Федерации довести настоящий приказ до нижестоящих налоговых органов и обеспечить его применение.

5. Контроль за исполнением настоящего приказа возложить на заместителя руководителя Федеральной налоговой службы, координирующего вопросы налогового контроля в форме камеральных проверок.

Руководитель
Федеральной налоговой службы
Д.В. Егоров

Приложение N 1
к приказу ФНС России
от 26.04.2021 г. N ЕД-7-15/419@

Форма КНД 1150115

РЕЕСТРЫ ДОКУМЕНТОВ, ПРЕДУСМОТРЕННЫЕ ПОДПУНКТАМИ 1, 2, 3, 4, 5 ПУНКТА 19 СТАТЬИ 201 НАЛОГОВОГО КОДЕКСА РОССИЙСКОЙ ФЕДЕРАЦИИ

к декларации по акцизам на этиловый спирт,

алкогольную и (или) подакцизную спиртосодержащую продукцию, а также на виноград за Налоговый период (код):

Отчетный год:

Номер корректировки:

Налогоплательщик

ИНН:                   КПП <1>:

Наименование/фамилия, имя, отчество <1> налогоплательщика:

Форма реорганизации (ликвидация) (код):

ИНН/КПП реорганизованной организации:

Реестры в соответствии с подпунктами 1, 2, 3 пункта 19 статьи 201 Налогового кодекса Российской Федерации Реестры в соответствии с подпунктами 4, 5 пункта 19 статьи 201 Налогового кодекса Российской Федерации
Контрагент (продавец) по документу Код вида подакцизного товара Документы, подтверждающие обоснованность применения налоговых вычетов, предусмотренные подпунктом 1 пункта 19 статьи 201 Налогового кодекса Российской Федерации Документы (счета-фактуры), подтверждающие обоснованность применения налоговых вычетов, предусмотренные подпунктом 2 пункта 19 статьи 201 Налогового кодекса Российской Федерации Документы, подтверждающие обоснованность применения налоговых вычетов, предусмотренные подпунктом 3 пункта 19 статьи 201 Налогового кодекса Российской Федерации Контрагент (покупатель) по документу Код вида подакцизного товара Код показателя Документы, подтверждающие обоснованность применения налоговых вычетов, предусмотренные подпунктом 4 пункта 19 статьи 201 Налогового кодекса Российской Федерации Документы, подтверждающие обоснованность применения налоговых вычетов, предусмотренные подпунктом 5 пункта 19 статьи 201 Налогового кодекса Российской Федерации
Наименование (полное или сокращенное (при наличии), с указанием организационно-правовой формы) ИНН КПП <2> Наименование документа N <3> Дата Объем подакцизного товара (по документу): N <3> Дата Объем подакцизного товара (по документу): Наименование документа N <3> Дата Объем подакцизного товара (по документу): Наименование (полное или сокращенное (при наличии), с указанием организационно-правовой формы) ИНН КПП <2> Наименование документа N <3> Дата Объем подакцизной продукции (по документу), для производства которой использован подакцизный товар: Наименование документа N <3> Дата Объем подакцизной продукции (по документу), для производства которой использован подакцизный товар:
Всего, литры В отношении которого заявляется к вычету сумма уплаченного акциза, литры Всего, литры В отношении которого заявляется к вычету сумма уплаченного акциза, литры Всего, литры В отношении которого заявляется к вычету сумма уплаченного акциза, литры Всего, литры или литры безводного спирта В части продукции, произведенной из подакцизного товара, суммы уплаченного акциза по которому заявлены к вычету по декларации, литры или литры безводного спирта Всего, литры или литры безводного спирта В части продукции, произведенной из подакцизного товара, суммы уплаченного акциза по которому заявлены к вычету по декларации, литры или литры безводного спирта
1 2 3 4 5 6 7 8 9 10 11 12 13 14 15 16 17 18 19 20 21 22 23 24 25 26 27 28 29 30 31 32 33
                                                                 
                                                                 
Итого: X     X     X     X     X    

<1> Указывается при наличии.

<2> При отсутствии КПП указывается "-".

<3> При отсутствии у документа номера указывается "-".

Приложение N 2
к приказу ФНС России
от 26.04.2021 г. N ЕД-7-15/419@

Форма КНД 1150116

РЕЕСТРЫ ДОКУМЕНТОВ, ПРЕДУСМОТРЕННЫЕ ПОДПУНКТАМИ 4, 5, 6, 7 ПУНКТА 29 СТАТЬИ 201 НАЛОГОВОГО КОДЕКСА РОССИЙСКОЙ ФЕДЕРАЦИИ

к декларации по акцизам на этиловый спирт,

алкогольную и (или) подакцизную спиртосодержащую продукцию, а также на виноград за Налоговый период (код):

Отчетный год:

Номер корректировки:

Налогоплательщик

ИНН:                   КПП <1>:

Наименование/фамилия, имя, отчество <1> налогоплательщика:

Форма реорганизации (ликвидация) (код):

ИНН/КПП реорганизованной организации:

Реестры в соответствии с подпунктами 4, 5 пункта 29 статьи 201 Налогового кодекса Российской Федерации Реестры в соответствии с подпунктами 6, 7 пункта 29 статьи 201 Налогового кодекса Российской Федерации
Контрагент (продавец) по документу Документы, подтверждающие обоснованность применения налоговых вычетов, предусмотренные подпунктом 4 пункта 29 статьи 201 Налогового кодекса Российской Федерации Документы, подтверждающие обоснованность применения налоговых вычетов, предусмотренные подпунктом 5 пункта 29 статьи 201 Налогового кодекса Российской Федерации Контрагент (покупатель) по документу Код вида подакцизного товара Код показателя Документы, подтверждающие обоснованность применения налоговых вычетов, предусмотренные подпунктом 6 пункта 29 статьи 201 Налогового кодекса Российской Федерации Документы, подтверждающие обоснованность применения налоговых вычетов, предусмотренные подпунктом 7 пункта 29 статьи 201 Налогового кодекса Российской Федерации
Наименование (полное или сокращенное (при наличии), с указанием организационно-правовой формы) ИНН КПП <2> Наименование документа N <3> Дата Объем винограда (по документу): Наименование документа N <3> Дата Объем винограда (по документу): Наименование (полное или сокращенное (при наличии), с указанием организационно-правовой формы) ИНН КПП <2> Наименование документа N <3> Дата Объем подакцизной продукции (по документу), для производства которой использован виноград: Наименование документа N <3> Дата Объем подакцизной продукции (по документу), для производства которой использован виноград:
Всего, тонны Использованный для производства реализованной в налоговом периоде подакцизной продукции, тонны Всего, тонны Использованный для производства реализованной в налоговом периоде подакцизной продукции, тонны Всего, литры или литры безводного спирта В части продукции, произведенной из винограда, суммы акциза по которому заявлены к вычету по декларации, литры или литры безводного спирта Всего, литры или литры безводного спирта В части продукции, произведенной из винограда, суммы акциза по которому заявлены к вычету по декларации, литры или литры безводного спирта
1 2 3 4 5 6 7 8 9 10 11 12 13 14 15 16 17 18 19 20 21 22 23 24 25 26 27 28
                                                       
                                                       
Итого: X     X     X     X    

<1> Указывается при наличии.

<2> При отсутствии КПП указывается "-".

<3> При отсутствии у документа номера указывается "-".

Приложение N 3
к приказу ФНС России
от 26.04.2021 г. N ЕД-7-15/419@

ПОРЯДОК
ЗАПОЛНЕНИЯ РЕЕСТРОВ ДОКУМЕНТОВ, ПРЕДУСМОТРЕННЫХ ПОДПУНКТАМИ 1, 2, 3, 4, 5 ПУНКТА 19 СТАТЬИ 201 НАЛОГОВОГО КОДЕКСА РОССИЙСКОЙ ФЕДЕРАЦИИ

I. Общие положения

1. Реестры документов, предусмотренных подпунктами 1, 2, 3, 4, 5 пункта 19 статьи 201 Налогового кодекса Российской Федерации (далее - Реестры), содержат сведения из документов в соответствии с пунктом 19 статьи 201 Налогового кодекса Российской Федерации, подтверждающих обоснованность применения налоговых вычетов сумм акциза, уплаченных налогоплательщиком при приобретении или при ввозе в Российскую Федерацию виноматериалов, виноградного сусла, фруктового сусла, использованных для производства алкогольной продукции.

II. Заполнение Реестров

2. В Реестрах указываются следующие сведения:

1) в строке "Налоговый период (код)" - код, определяющий налоговый период, указанный в налоговой декларации по акцизам на этиловый спирт, алкогольную и (или) подакцизную спиртосодержащую продукцию, а также на виноград (далее - декларация), представленной по форме (формату), утвержденной приказом ФНС России от 27.08.2020 N ЕД-7-3/610@ "Об утверждении формы, порядка заполнения и формата представления налоговой декларации по акцизам на этиловый спирт, алкогольную и (или) подакцизную спиртосодержащую продукцию, а также на виноград в электронной форме" (зарегистрирован Министерством юстиции Российской Федерации 14.09.2020, регистрационный номер 59819) (далее - приказ ФНС России от 27.08.2020 N ЕД-7-3/610@), к которой представляются Реестры;

2) в строке "Отчетный год" - год, указанный в декларации;

3) в строке "Номер корректировки" при представлении в налоговый орган первичных Реестров за налоговый период проставляется "0-", при представлении уточненных Реестров за соответствующий налоговый период указывается номер корректировки (например, "1-", "2-");

4) в разделе "Налогоплательщик":

в строке "ИНН" - идентификационный номер налогоплательщика;

в строке "КПП" - код причины постановки на учет;

в строке "Наименование / фамилия, имя, отчество (при наличии) налогоплательщика" указывается наименование организации либо наименование представительства (филиала) иностранной организации, иного обособленного подразделения иностранной организации, осуществляющего деятельность на территории Российской Федерации, а в случае представления индивидуальным предпринимателем указываются его фамилия, имя, отчество (при наличии);

5) при представлении Реестров за реорганизованную организацию в налоговый орган по месту учета организации-правопреемника указываются ИНН и КПП организации-правопреемника. В строке "Наименование налогоплательщика" указывается наименование реорганизованной организации.

Коды форм реорганизации и код ликвидации организации принимают значения в соответствии с приложением к настоящему Порядку.

В строке "ИНН/КПП реорганизованной организации" указываются соответственно ИНН и КПП, которые присвоены организации до реорганизации налоговым органом по месту ее нахождения (налогоплательщику, отнесенному к категории крупнейших, - налоговым органом по месту учета в качестве крупнейшего налогоплательщика).

3. В графах Реестров указываются следующие сведения:

1) в графе 1 "Наименование (полное или сокращенное (при наличии), с указанием организационно-правовой формы)" указывается наименование (полное или сокращенное (при наличии), с указанием организационно-правовой формы) организации (фамилия, имя, отчество (при наличии) индивидуального предпринимателя) или обособленного подразделения организации по документам, указанным в графах 5 - 18 Реестров;

2) в графе 2 "ИНН" указывается ИНН организации (индивидуального предпринимателя), указанной (указанного) в графе 1 Реестров;

3) в графе 3 "КПП" указывается КПП организации или обособленного подразделения организации, указанной (указанного) в графе 1 Реестров. В случае заполнения информации в отношении индивидуального предпринимателя в графе 3 указывается "-";

4) в графе 4 "Код вида подакцизного товара" указывается код вида подакцизного товара в соответствии с приложением N 2 к Порядку заполнения налоговой декларации по акцизам на этиловый спирт, алкогольную и (или) подакцизную спиртосодержащую продукцию, а также на виноград, утвержденному приказом ФНС России от 27.08.2020 N ЕД-7-3/610@ (далее - Порядок заполнения декларации);

5) в графе 5 "Наименование документа" указывается наименование документа, предусмотренного подпунктом 1 пункта 19 статьи 201 Налогового кодекса Российской Федерации, подтверждающего факт ввоза виноматериалов, виноградного сусла, фруктового сусла, полученного от контрагента (продавца), указанного в графе 1, и использованного в производстве реализованной алкогольной продукции, код вида подакцизного товара которой указан в графе 22 Реестров.

Сведения о каждом документе указываются в отдельной строке;

6) в графе 6 "N" указывается номер документа, указанного в графе 5 Реестров, при отсутствии у документа номера в графе 6 указывается "-";

7) в графе 7 "Дата" указывается дата документа, указанного в графе 5 Реестров;

8) в графе 8 "Всего, литры" указывается объем всего подакцизного товара в разрезе кодов вида подакцизного товара по документу, указанному в графе 5 Реестров;

9) в графе 9 "В отношении которого заявляется к вычету сумма уплаченного акциза, литры" указывается объем подакцизного товара в разрезе кодов вида подакцизного товара, в отношении которого сумма акциза уплачена и заявляется к вычету по декларации, по документу, указанному в графе 5 Реестров;

10) в графе 10 "N" указывается номер счета-фактуры, выставленного организацией, реализующей виноматериалы, или виноградное сусло, или фруктовое сусло, налогоплательщику-покупателю, имеющему соответствующую лицензию на производство, хранение и поставки произведенной алкогольной продукции; при отсутствии у документа номера в графе 10 указывается "-".

Сведения о каждом счете-фактуре указываются в отдельной строке;

11) в графе 11 "Дата" указывается дата счета-фактуры, выставленного организацией, реализующей виноматериалы, или виноградное сусло, или фруктовое сусло, налогоплательщику-покупателю, имеющему соответствующую лицензию на производство, хранение и поставки произведенной алкогольной продукции;

12) в графе 12 "Всего, литры" указывается объем всего подакцизного товара в разрезе кодов вида подакцизного товара по каждому счету-фактуре отдельно;

13) в графе 13 "В отношении которого заявляется к вычету сумма уплаченного акциза, литры" указывается объем подакцизного товара в разрезе кодов вида подакцизного товара, в отношении которого сумма акциза уплачена и заявляется к вычету по декларации, по каждому счету-фактуре отдельно;

14) в графе 14 "Наименование документа" указывается наименование документа, предусмотренного подпунктом 3 пункта 19 статьи 201 Налогового кодекса Российской Федерации, подтверждающего факт использования виноматериалов, или виноградного сусла, или фруктового сусла для производства реализованной в налоговом периоде алкогольной продукции, полученных от контрагента (продавца), указанного в графе 1, и использованных в производстве реализованной алкогольной продукции, код вида подакцизного товара которой указан в графе 22 Реестров.

Сведения о каждом документе указываются в отдельной строке;

15) в графе 15 "N" указывается номер документа, указанного в графе 14 Реестров, при отсутствии у документа номера в графе 15 указывается "-";

16) в графе 16 "Дата" указывается дата документа, указанного в графе 14 Реестров;

17) в графе 17 "Всего, литры" указывается объем всего подакцизного товара в разрезе кодов вида подакцизного товара по документу, указанному в графе 14 Реестров;

18) в графе 18 "В отношении которого заявляется к вычету сумма уплаченного акциза, литры" указывается объем подакцизного товара в разрезе кодов вида подакцизного товара, в отношении которого сумма акциза уплачена и заявляется к вычету по декларации, по документу, указанному в графе 14 Реестров;

19) в графе 19 "Наименование (полное или сокращенное (при наличии), с указанием организационно-правовой формы)" указывается наименование (полное или сокращенное (при наличии), с указанием организационно-правовой формы) организации (фамилия, имя, отчество (при наличии) индивидуального предпринимателя) или обособленного подразделения организации по документам, указанным в графах 24 - 33 Реестров;

20) в графе 20 "ИНН" указывается ИНН организации (индивидуального предпринимателя) или обособленного подразделения организации, указанной (указанного) в графе 19 Реестров;

21) в графе 21 "КПП" указывается КПП организации или обособленного подразделения организации, указанной (указанного) в графе 19. В случае заполнения информации в отношении индивидуального предпринимателя в графе 21 указывается "-";

22) в графе 22 "Код вида подакцизного товара" указывается код вида подакцизного товара в соответствии с приложением N 2 к Порядку заполнения декларации;

23) в графе 23 "Код показателя" указывается код операции (показателя) по реализованной алкогольной продукции в соответствии с приложением N 3 к Порядку заполнения декларации;

24) в графе 24 "Наименование документа" указывается наименование документа, предусмотренного подпунктом 4 пункта 19 статьи 201 Налогового кодекса Российской Федерации, подтверждающего факт оприходования (постановки на бухгалтерский учет) алкогольной продукции, при производстве которой использованы виноматериалы, виноградное сусло, фруктовое сусло, в отношении которых производится налоговый вычет и которые получены от контрагента (продавца), указанного в графе 1.

Сведения о каждом документе указываются в отдельной строке;

25) в графе 25 "N" указывается номер документа, указанного в графе 24 Реестров, при отсутствии у документа номера в графе 6 указывается "-";

26) в графе 26 "Дата" указывается дата документа, указанного в графе 24 Реестров;

27) в графе 27 "Всего, литры или литры безводного спирта" указывается объем всей подакцизной продукции в разрезе кодов вида подакцизного товара (графа 22 Реестров) и кодов показателя (графа 23 Реестров), по документу, указанному в графе 24 Реестров;

28) в графе 28 "В части продукции, произведенной из подакцизного товара, суммы уплаченного акциза по которому заявлены к вычету по декларации, литры или литры безводного спирта" указывается объем подакцизной продукции, для производства которой использован подакцизный товар, в отношении которого сумма акциза уплачена и заявляется к вычету по декларации, в разрезе кодов вида подакцизного товара (графа 22 Реестров) и кодов показателя (графа 23 Реестров), по документу, указанному в графе 24 Реестров;

29.1) в графе 29 "Наименование документа" указывается наименование документа, предусмотренного подпунктом 5 пункта 19 статьи 201 Налогового кодекса Российской Федерации, подтверждающего факт реализации налогоплательщиком в налоговом периоде произведенной им алкогольной продукции, при производстве которой использованы приобретенные или ввезенные в Российскую Федерацию виноматериалы, виноградное сусло, фруктовое сусло, в отношении которых производится налоговый вычет и которые получены от контрагента (продавца), указанного в графе 1.

Сведения о каждом документе указываются в отдельной строке;

29.2) в графе 30 "N" указывается номер документа, указанного в графе 29 Реестров, при отсутствии у документа номера в графе 30 указывается "-";

29.3) в графе 31 "Дата" указывается дата документа, указанного в графе 29 Реестров;

29.4) в графе 32 "Всего, литры или литры безводного спирта" указывается объем всей подакцизной продукции в разрезе кодов вида подакцизного товара (графа 22 Реестров) и кодов показателя (графа 23 Реестров), по документу, указанному в графе 29 Реестров;

29.5) в графе 33 "В части продукции, произведенной из подакцизного товара, суммы уплаченного акциза по которому заявлены к вычету по декларации, литры или литры безводного спирта" указывается объем подакцизной продукции, для производства которой использован подакцизный товар, в отношении которого сумма акциза уплачена и заявляется к вычету по декларации, в разрезе кодов вида подакцизного товара (графа 22 Реестров) и кодов показателя (графа 23 Реестров), по документу, указанному в графе 29 Реестров.

Приложение
к Порядку заполнения реестров
документов, предусмотренных
подпунктами 1, 2, 3, 4, 5 пункта 19
статьи 201 Налогового кодекса
Российской Федерации,
утвержденному приказом ФНС России
от 26.04.2021 г. N ЕД-7-15/419@

КОДЫ ФОРМ РЕОРГАНИЗАЦИИ И КОД ЛИКВИДАЦИИ ОРГАНИЗАЦИИ

Код Наименование
1 Преобразование
2 Слияние
3 Разделение
5 Присоединение
6 Разделение с одновременным присоединением
0 Ликвидация

Приложение N 4
к приказу ФНС России
от 26.04.2021 г. N ЕД-7-15/419@

ПОРЯДОК
ЗАПОЛНЕНИЯ РЕЕСТРОВ ДОКУМЕНТОВ, ПРЕДУСМОТРЕННЫХ ПОДПУНКТАМИ 4, 5, 6, 7 ПУНКТА 29 СТАТЬИ 201 НАЛОГОВОГО КОДЕКСА РОССИЙСКОЙ ФЕДЕРАЦИИ

I. Общие положения

1. Реестры документов, предусмотренных подпунктами 4, 5, 6, 7 пункта 29 статьи 201 Налогового кодекса Российской Федерации (далее - Реестры), содержат сведения из документов в соответствии с пунктом 29 статьи 201 Налогового кодекса Российской Федерации, подтверждающих обоснованность применения налоговых вычетов сумм акциза, исчисленных при использовании винограда, принадлежащего налогоплательщику на праве собственности, для производства вина, игристого вина (шампанского), ликерного вина с защищенным географическим указанием, с защищенным наименованием места происхождения (специального вина), виноматериалов, виноградного сусла, спиртных напитков, произведенных по технологии полного цикла, реализованных в налоговом периоде.

II. Заполнение Реестров

2. В Реестрах указываются следующие сведения:

а) в строке "Налоговый период (код)" - код, определяющий налоговый период, указанный в налоговой декларации по акцизам на этиловый спирт, алкогольную и (или) подакцизную спиртосодержащую продукцию, а также на виноград (далее - декларация), представленной по форме (формату), утвержденной приказом ФНС России от 27.08.2020 N ЕД-7-3/610@ "Об утверждении формы, порядка заполнения и формата представления налоговой декларации по акцизам на этиловый спирт, алкогольную и (или) подакцизную спиртосодержащую продукцию, а также на виноград в электронной форме" (зарегистрирован Министерством юстиции Российской Федерации 14.09.2020, регистрационный номер 59819) (далее - приказ ФНС России от 27.08.2020 N ЕД-7-3/610@), к которой представляются Реестры;

б) в строке "Отчетный год" - год, указанный в декларации;

в) в строке "Номер корректировки" при представлении в налоговый орган первичных Реестров за налоговый период проставляется "0-", при представлении уточненных Реестров за соответствующий налоговый период указывается номер корректировки (например, "1-", "2-");

г) в разделе "Налогоплательщик":

в строке "ИНН" - идентификационный номер налогоплательщика;

в строке "КПП" - код причины постановки на учет;

в строке "Наименование / фамилия, имя, отчество (при наличии) налогоплательщика" указывается наименование организации либо наименование представительства (филиала) иностранной организации, иного обособленного подразделения иностранной организации, осуществляющего деятельность на территории Российской Федерации, а в случае представления индивидуальным предпринимателем указываются его фамилия, имя, отчество (последнее - при наличии);

д) при представлении Реестров за реорганизованную организацию в налоговый орган по месту учета организации-правопреемника указываются ИНН и КПП организации-правопреемника. В строке "Наименование налогоплательщика" указывается наименование реорганизованной организации.

Коды форм реорганизации и код ликвидации организации принимают значения в соответствии с приложением к настоящему Порядку.

В строке "ИНН/КПП реорганизованной организации" указываются соответственно ИНН и КПП, которые присвоены организации до реорганизации налоговым органом по месту ее нахождения (налогоплательщику, отнесенному к категории крупнейших, - налоговым органом по месту учета в качестве крупнейшего налогоплательщика).

3. В графах Реестров указываются следующие сведения:

1) в графе 1 "Наименование (полное или сокращенное (при наличии), с указанием организационно-правовой формы)" указывается наименование (полное или сокращенное (при наличии), с указанием организационно-правовой формы) организации (фамилия, имя, отчество (при наличии) индивидуального предпринимателя), или обособленного подразделения организации по документам, указанным в графах 4 - 13 Реестров;

2) в графе 2 "ИНН" указывается ИНН организации (индивидуального предпринимателя), указанной (указанного) в графе 1 Реестров;

3) в графе 3 "КПП" указывается КПП организации или обособленного подразделения организации, указанной (указанного) в графе 1. В случае заполнения информации в отношении индивидуального предпринимателя в графе 3 указывается "-";

4) в графе 4 "Наименование документа" указывается наименование документа, предусмотренного подпунктом 4 пункта 29 статьи 201 Налогового кодекса Российской Федерации, подтверждающего факт приобретения в собственность лицами, имеющими соответствующую лицензию, указанную в подпунктах 1 - 3 пункта 29 статьи 201 Налогового кодекса Российской Федерации, для использования при производстве продукции, перечисленной в подпунктах 1 - 3 пункта 29 статьи 201 Налогового кодекса Российской Федерации, винограда, полученного от контрагента (продавца), указанного в графе 1, и использованного в производстве реализованной алкогольной продукции, код вида подакцизного товара которой указан в графе 17 Реестров.

Сведения о каждом документе указываются в отдельной строке;

5) в графе 5 "N" указывается номер документа, указанного в графе 4 Реестров, при отсутствии у документа номера в графе 5 указывается "-";

6) в графе 6 "Дата" указывается дата документа, указанного в графе 4 Реестров;

7) в графе 7 "Всего, тонны" указывается объем винограда по документу, указанному в графе 4 Реестров;

8) в графе 8 "Использованный для производства реализованной в налоговом периоде подакцизной продукции, тонны" указывается объем винограда, использованный для производства реализованной в налоговом периоде подакцизной продукции по документу, указанному в графе 4 Реестров;

9) в графе 9 "Наименование документа" указывается наименование документа, предусмотренного подпунктом 5 пункта 29 статьи 201 Налогового кодекса Российской Федерации, подтверждающего факт использования винограда, полученного от контрагента (продавца), указанного в графе 1, и использованного в производстве реализованной алкогольной продукции, код вида подакцизного товара которой указан в графе 17 Реестров.

Сведения о каждом документе указываются в отдельной строке;

10) в графе 10 "N" указывается номер документа, указанного в графе 9 Реестров, при отсутствии у документа номера в графе 10 указывается "-";

11) в графе 11 "Дата" указывается дата документа, указанного в графе 9 Реестров;

12) в графе 12 "Всего, тонны" указывается объем винограда всего по документу, указанному в графе 9 Реестров;

13) в графе 13 "Использованный для производства реализованной в налоговом периоде подакцизной продукции, тонны" указывается объем винограда, использованный для производства реализованной в налоговом периоде подакцизной продукции по документу, указанному в графе 9 Реестров;

14) в графе 14 "Наименование (полное или сокращенное (при наличии), с указанием организационно-правовой формы)" указывается наименование (полное или сокращенное, с указанием организационно-правовой формы) организации (фамилия, имя, отчество (при наличии) индивидуального предпринимателя) или обособленного подразделения организации по документам, указанным в графах 19 - 28 Реестров;

15) в графе 15 "ИНН" указывается ИНН организации (индивидуального предпринимателя), указанной (указанного) в графе "14" Реестра;

16) в графе 16 "КПП" указывается КПП организации или обособленного подразделения организации, указанной в графе 14. В случае заполнения информации в отношении индивидуального предпринимателя в графе 16 указывается "-";

17) в графе 17 "Код вида подакцизного товара" указывается код вида подакцизного товара в соответствии с приложением N 2 к Порядку заполнения налоговой декларации по акцизам на этиловый спирт, алкогольную и (или) подакцизную спиртосодержащую продукцию, а также на виноград, утвержденному приказом ФНС России от 27.08.2020 N ЕД-7-3/610@ (далее - Порядок заполнения декларации);

18) в графе 18 "Код показателя" указывается код операции (показателя) по реализованной алкогольной продукции в соответствии с приложением N 3 к Порядку заполнения декларации;

19) в графе 19 "Наименование документа" указывается наименование документа, предусмотренного подпунктом 6 пункта 29 статьи 201 Налогового кодекса Российской Федерации, подтверждающего факт оприходования (постановки на бухгалтерский учет) алкогольной продукции, при производстве которой использован виноград, полученный от контрагента (продавца), указанного в графе 1.

Сведения о каждом документе указываются в отдельной строке;

20) в графе 20 "N" указывается номер документа, указанного в графе 19 Реестров, при отсутствии у документа номера в графе 20 указывается "-";

21) в графе 21 "Дата" указывается дата документа, указанного в графе 19 Реестров;

22) в графе 22 "Всего, литры или литры безводного спирта" указывается объем всей подакцизной продукции в разрезе кодов вида подакцизного товара (графа 17 Реестров) и кодов показателя (графа 18 Реестров) по документу, указанному в графе 19 Реестров;

23) в графе 23 "В части продукции, произведенной из винограда, суммы акциза по которому заявлены к вычету по декларации, литры или литры безводного спирта" указывается объем подакцизной продукции, для производства которой использован виноград, сумма акциза по которому заявлена к вычету по декларации, в разрезе кодов вида подакцизного товара (графа 17 Реестров) и кодов показателя (графа 18 Реестров), по документу, указанному в графе 19 Реестров;

24) в графе 24 "Наименование документа" указывается наименование документа, предусмотренного подпунктом 7 пункта 29 статьи 201 Налогового кодекса Российской Федерации, подтверждающего факт реализации налогоплательщиком в налоговом периоде произведенной им алкогольной продукции, при производстве которой использован виноград, полученный от контрагента (продавца), указанного в графе 1.

Сведения о каждом документе указываются в отдельной строке;

25) в графе 25 "N" указывается номер документа, указанного в графе 24 Реестров, при отсутствии у документа номера в графе 25 указывается "-";

26) в графе 26 "Дата" указывается дата документа, указанного в графе 24 Реестров;

27) в графе 27 "Всего, литры или литры безводного спирта" указывается объем всей подакцизной продукции в разрезе кодов вида подакцизного товара (графа 17 Реестров) и кодов показателя (графа 18 Реестров) по документу, указанному в графе 24 Реестров;

28) в графе 28 "В части продукции, произведенной из винограда, суммы акциза по которому заявлены к вычету по декларации, литры или литры безводного спирта" указывается объем подакцизной продукции, для производства которой использован виноград, сумма акциза по которому заявлена к вычету по декларации, в разрезе кодов вида подакцизного товара (графа 17 Реестров) и кодов показателя (графа 18 Реестров), по документу, указанному в графе 24 Реестров.

Приложение
к Порядку заполнения реестров
документов, предусмотренных
подпунктами 4, 5, 6, 7 пункта 29
статьи 201 Налогового кодекса
Российской Федерации,
утвержденному приказом ФНС России
от 26.04.2021 г. N ЕД-7-15/419@

КОДЫ ФОРМ РЕОРГАНИЗАЦИИ И КОД ЛИКВИДАЦИИ ОРГАНИЗАЦИИ

Код Наименование
1 Преобразование
2 Слияние
3 Разделение
5 Присоединение
6 Разделение с одновременным присоединением
0 Ликвидация

Приложение N 5
к приказу ФНС России
от 26.04.2021 г. N ЕД-7-15/419@

ФОРМАТ
ПРЕДСТАВЛЕНИЯ РЕЕСТРОВ ДОКУМЕНТОВ, ПРЕДУСМОТРЕННЫХ ПОДПУНКТАМИ 1, 2, 3, 4, 5 ПУНКТА 19 СТАТЬИ 201 НАЛОГОВОГО КОДЕКСА РОССИЙСКОЙ ФЕДЕРАЦИИ, В ЭЛЕКТРОННОЙ ФОРМЕ

I. ОБЩИЕ ПОЛОЖЕНИЯ

1. Настоящий формат описывает требования к XML файлам (далее - файлы обмена) для передачи реестров документов, предусмотренных подпунктами 1, 2, 3, 4, 5 пункта 19 статьи 201 Налогового кодекса Российской Федерации.

В электронной форме реестры документов, предусмотренные подпунктами 1, 2, 3, 4, 5 пункта 19 статьи 201 Налогового кодекса Российской Федерации (далее - Реестры), представляются в виде двух обязательных форматов:

формат представления сведений, определяющих Реестры. Номер версии настоящего формата 5.01, часть 837.

формат представления сведений из документов, подтверждающих реализацию этилового спирта. Номер версии настоящего формата 5.01, часть 837-1.

II. ОПИСАНИЕ ФАЙЛА ОБМЕНА СВЕДЕНИЙ, ОПРЕДЕЛЯЮЩИХ РЕЕСТРЫ

2. Имя файла обмена должно иметь следующий вид:

R_T_A_K_O_GGGGMMDD_N, где:

R_T - префикс, принимающий значение: KO_RRAKZ.201.19

А_K - идентификатор получателя информации, где: А - идентификатор получателя, которому направляется файл обмена, K - идентификатор конечного получателя, для которого предназначена информация из данного файла обмена. Передача файла от отправителя к конечному получателю (K) может осуществляться в несколько этапов через другие налоговые органы, осуществляющие передачу файла на промежуточных этапах, которые обозначаются идентификатором А. В случае передачи файла от отправителя к конечному получателю при отсутствии налоговых органов, осуществляющих передачу на промежуточных этапах, значения идентификаторов А и K совпадают. Каждый из идентификаторов (А и K) имеет вид для налоговых органов - четырехразрядный код (код налогового органа в соответствии с классификатором "Система обозначения налоговых органов") (далее - СОНО);

О - идентификатор отправителя информации, имеет вид:

для организаций - девятнадцатиразрядный код (идентификационный номер налогоплательщика (далее - ИНН) и код причины постановки на учет (далее - КПП) организации (обособленного подразделения);

для физических лиц - двенадцатиразрядный код (ИНН физического лица, при отсутствии ИНН - последовательность из двенадцати нулей).

GGGG - год формирования передаваемого файла, ММ - месяц, DD - день;

N - идентификационный номер файла (длина - от 1 до 36 знаков, идентификационный номер файла должен обеспечивать уникальность файла).

Расширение имени файла - xml. Расширение имени файла может указываться как строчными, так и прописными буквами.

Параметры первой строки файла обмена

Первая строка XML файла должна иметь следующий вид:

<?xml version ="1.0" encoding ="windows-1251"?>

Имя файла, содержащего XML схему файла обмена, должно иметь следующий вид:

KO_RRAKZ.201.19_1_837_00_05_01_xx , где хх - номер версии схемы.

Расширение имени файла - xsd.

XML схема файла обмена приводится отдельным файлом.

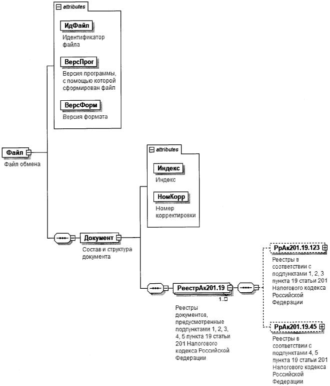
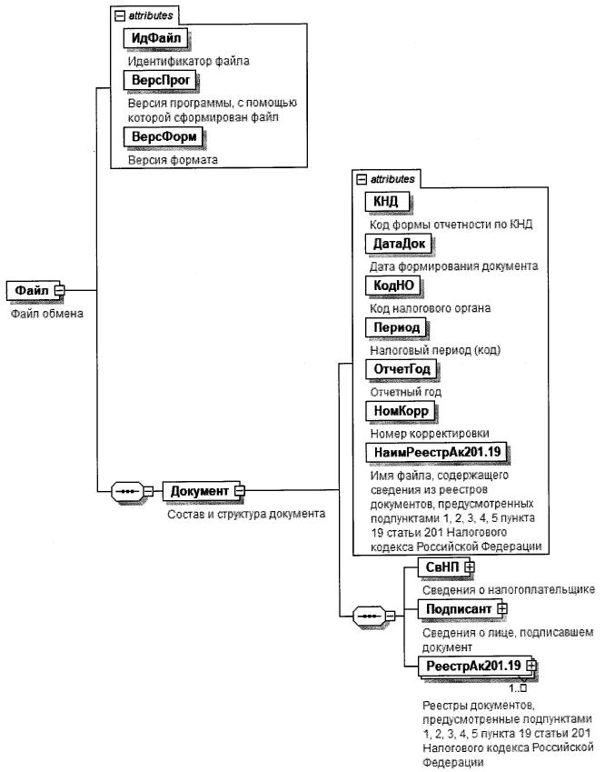
3. Логическая модель файла обмена представлена в виде диаграммы структуры файла обмена на рисунке 1 настоящего формата. Элементами логической модели файла обмена являются элементы и атрибуты XML файла. Перечень структурных элементов логической модели файла обмена и сведения о них приведены в таблицах 3.1 - 3.12 настоящего формата.

Для каждого структурного элемента логической модели файла обмена приводятся следующие сведения:

наименование элемента. Приводится полное наименование элемента. В строке таблицы могут быть описаны несколько элементов, наименования которых разделены символом "|". Такая форма записи применяется при наличии в файле обмена только одного элемента из описанных в этой строке;

сокращенное наименование (код) элемента. Приводится сокращенное наименование элемента. Синтаксис сокращенного наименования должен удовлетворять спецификации XML;

признак типа элемента. Может принимать следующие значения: "С" - сложный элемент логической модели (содержит вложенные элементы), "П" - простой элемент логической модели, реализованный в виде элемента XML файла, "А" - простой элемент логической модели, реализованный в виде атрибута элемента XML файла. Простой элемент логической модели не содержит вложенные элементы;

формат элемента. Формат элемента представляется следующими условными обозначениями: Т - символьная строка; N - числовое значение (целое или дробное).

Формат символьной строки указывается в виде T(n-k) или Т(=k), где: n - минимальное количество знаков, k - максимальное количество знаков, символ "-" - разделитель, символ "=" означает фиксированное количество знаков в строке. В случае, если минимальное количество знаков равно 0, формат имеет вид Т(0-k). В случае, если максимальное количество знаков не ограничено, формат имеет вид Т(n-).

Формат числового значения указывается в виде N(m.k), где: m - максимальное количество знаков в числе, включая знак (для отрицательного числа), целую и дробную часть числа без разделяющей десятичной точки, k - максимальное число знаков дробной части числа. Если число знаков дробной части числа равно 0 (то есть число целое), то формат числового значения имеет вид N(m).

Для простых элементов, являющихся базовыми в XML, например, элемент с типом "date", поле "Формат элемента" не заполняется. Для таких элементов в поле "Дополнительная информация" указывается тип базового элемента;

признак обязательности элемента определяет обязательность наличия элемента (совокупности наименования элемента и его значения) в файле обмена. Признак обязательности элемента может принимать следующие значения: "О" - наличие элемента в файле обмена обязательно; "Н" - наличие элемента в файле обмена необязательно, то есть элемент может отсутствовать. Если элемент принимает ограниченный перечень значений (по классификатору, кодовому словарю), то признак обязательности элемента дополняется символом "К". Например, "ОК". В случае, если количество реализаций элемента может быть более одной, то признак обязательности элемента дополняется символом "М". Например, "НМ" или "ОКМ".

К вышеперечисленным признакам обязательности элемента может добавляться значение "У" в случае описания в XML схеме условий, предъявляемых к элементу в файле обмена, описанных в графе "Дополнительная информация". Например, "НУ" или "ОКУ";

дополнительная информация содержит, при необходимости, требования к элементу файла обмена, не указанные ранее. Для сложных элементов указывается ссылка на таблицу, в которой описывается состав данного элемента. Для элементов, принимающих ограниченный перечень значений из классификатора (кодового словаря), указывается соответствующее наименование классификатора (кодового словаря) или приводится перечень возможных значений. Для классификатора (кодового словаря) может указываться ссылка на его местонахождение. Для элементов, использующих пользовательский тип данных, указывается наименование типового элемента.

Рисунок 1. Диаграмма структуры файла обмена

Таблица 3.1

Файл обмена (Файл)

Наименование элемента Сокращенное наименование (код) элемента Признак типа элемента Формат элемента Признак обязательности элемента Дополнительная информация
Идентификатор файла ИдФайл А Т( 1-255) ОУ Содержит (повторяет) имя сформированного файла (без расширения)
Версия программы, с помощью которой сформирован файл ВерсПрог А Т(1-40) О  
Версия формата ВерсФорм А Т(1-5) О Принимает значение: 5.01
Состав и структура документа Документ С   О Состав элемента представлен в таблице 3.2

Таблица 3.2

Состав и структура документа (Документ)

Наименование элемента Сокращенное наименование (код) элемента Признак типа элемента Формат элемента Признак обязательности элемента Дополнительная информация
Код формы отчетности по КНД КНД А Т(=7) ОК Типовой элемент <КНДТип>.
Принимает значение: 1150115
Дата формирования документа ДатаДок А Т(=10) О Типовой элемент <ДатаТип>.
Дата в формате ДД.ММ.ГГГГ
Код налогового органа КодНО А Т(=4) ОК Типовой элемент <СОНОТип>.
Значение выбирается в соответствии с классификатором "Система обозначений налоговых органов"
Налоговый период (код) Период А Т(=2) ОК Принимает значение:
01 - январь |
02 - февраль |
03 - март |
04 - апрель |
05 - май |
06 - июнь |
07 - июль |
08 - август |
09 - сентябрь |
10 - октябрь |
11 - ноябрь |
12-декабрь |
71 - за январь при реорганизации (ликвидации) организации |
72 - за февраль при реорганизации (ликвидации) организации |
73 - за март при реорганизации (ликвидации) организации |
74 - за апрель при реорганизации (ликвидации) организации |
75 - за май при реорганизации (ликвидации) организации |
76 - за июнь при реорганизации (ликвидации) организации |
77 - за июль при реорганизации (ликвидации) организации |
78 - за август при реорганизации (ликвидации) организации |
79 - за сентябрь при реорганизации (ликвидации) организации |
80 - за октябрь при реорганизации (ликвидации) организации |
81 - за ноябрь при реорганизации (ликвидации) организации |
82 - за декабрь при реорганизации (ликвидации) организации
Отчетный год ОтчетГод А   О Типовой элемент <xs:gYear>.
Год в формате ГГГГ
Номер корректировки НомКорр А N(3) О Принимает значение:
0 - первичный реестр,
1 - корректировка,
2 - последующая корректировка и другие
Имя файла, содержащего сведения из реестров документов, предусмотренных подпунктами 1, 2, 3, 4, 5 пункта 19 статьи 201 Налогового кодекса Российской Федерации НаимРеестрАк201.19 А Т(1-255) О Содержит (повторяет) имя файла (с расширением) с префиксом KO_RRAKZ.201.19.2
Сведения о налогоплательщике СвНП С   О Состав элемента представлен в таблице 3.3
Сведения о лице, подписавшем документ Подписант С   О Состав элемента представлен в таблице 3.7
Реестры документов, предусмотренные подпунктами 1, 2, 3, 4, 5 пункта 19 статьи 201 Налогового кодекса Российской Федерации РеестрАк201.19 С   ОМ Состав элемента представлен в таблице 3.9

Таблица 3.3

Сведения о налогоплательщике (СвНП)

Наименование элемента Сокращенное наименование (код) элемента Признак типа элемента Формат элемента Признак обязательности элемента Дополнительная информация
Налогоплательщик - организация | НПЮЛ С   О Состав элемента представлен в таблице 3.4
Налогоплательщик - индивидуальный предприниматель НПФЛ С   О Состав элемента представлен в таблице 3.6

Таблица 3.4

Налогоплательщик - организация (НПЮЛ)

Наименование элемента Сокращенное наименование (код) элемента Признак типа элемента Формат элемента Признак обязательности элемента Дополнительная информация
Наименование организации НаимОрг А Т(1-1000) О  
ИНН юридического лица ИННЮЛ А Т(=10) О Типовой элемент <ИННЮЛТип>
КПП КПП А Т(=9) О Типовой элемент <КППТип>
Сведения о реорганизованной (ликвидированной) организации СвРеоргЮЛ С   Н Состав элемента представлен в таблице 3.5

Таблица 3.5

Сведения о реорганизованной (ликвидированной) организации (СвРеоргЮЛ)

Наименование элемента Сокращенное наименование (код) элемента Признак типа элемента Формат элемента Признак обязательности элемента Дополнительная информация
Код формы реорганизации (ликвидация) ФормРеорг А Т(=1) ОК Принимает значение:
0 - ликвидация |
1 - преобразование |
2 - слияние |
3 - разделение |
5 - присоединение |
6 - разделение с одновременным присоединением
ИНН реорганизованной организации ИННЮЛ А Т(=10) НУ Типовой элемент <ИННЮЛТип>.
Элемент обязателен при <ФормРеорг> = 1 | 2 | 3 | 5 | 6
КПП реорганизованной организации КПП А Т(=9) НУ Типовой элемент <КППТип>.
Элемент обязателен при <ФормРеорг> = 1 | 2 | 3 | 5 | 6

Таблица 3.6

Налогоплательщик - индивидуальный предприниматель (НПФЛ)

Наименование элемента Сокращенное наименование (код) элемента Признак типа элемента Формат элемента Признак обязательности элемента Дополнительная информация
ИНН физического лица, зарегистрированного в качестве индивидуального предпринимателя ИННФЛ А Т(=12) О Типовой элемент <ИННФЛТип>
Фамилия, имя, отчество (при наличии) индивидуального предпринимателя ФИО С   О Типовой элемент <ФИОТип>.
Состав элемента представлен в таблице 3.12

Таблица 3.7

Сведения о лице, подписавшем документ (Подписант)

Наименование элемента Сокращенное наименование (код) элемента Признак типа элемента Формат элемента Признак обязательности элемента Дополнительная информация
Признак лица, подписавшего документ ПрПодп А Т(=1) ОК Принимает значение:
1 - налогоплательщик |
2 - представитель налогоплательщика
Номер контактного телефона Тлф А Т(1-20) Н  
Фамилия, имя, отчество ФИО С   О Типовой элемент <ФИОТип>.
Состав элемента представлен в таблице 3.12
Сведения о представителе налогоплательщика СвПред С   НУ Состав элемента представлен в таблице 3.8.
Элемент обязателен при <ПрПодп>=2

Таблица 3.8

Сведения о представителе налогоплательщика (СвПред)

Наименование элемента Сокращенное наименование (код) элемента Признак типа элемента Формат элемента Признак обязательности элемента Дополнительная информация
Наименование документа, подтверждающего полномочия представителя налогоплательщика НаимДок А Т(1-120) О  
Наименование организации - представителя налогоплательщика НаимОрг А Т(1-1000) Н  

Таблица 3.9

Реестры документов, предусмотренные подпунктами 1, 2, 3, 4, 5 пункта 19 статьи 201 Налогового кодекса Российской Федерации (РеестрАк201.19)

Наименование элемента Сокращенное наименование (код) элемента Признак типа элемента Формат элемента Признак обязательности элемента Дополнительная информация
Реестры в соответствии с подпунктами 1, 2, 3 пункта 19 статьи 201 Налогового кодекса Российской Федерации РрАк201.19.123 С   Н Состав элемента представлен в таблице 3.10
Реестры в соответствии с подпунктами 4, 5 пункта 19 статьи 201 Налогового кодекса Российской Федерации РрАк201.19.45 С   Н Состав элемента представлен в таблице 3.11

Таблица 3.10

Реестры в соответствии с подпунктами 1,2,3 пункта 19 статьи 201 Налогового кодекса Российской Федерации (РрАк201.19.123)

Наименование элемента Сокращенное наименование (код) элемента Признак типа элемента Формат элемента Признак обязательности элемента Дополнительная информация
Объем подакцизного товара (по документу): всего, литры (по документам, подтверждающим обоснованность применения налоговых вычетов, предусмотренным подпунктом 1 пункта 19 статьи 201 Налогового кодекса Российской Федерации) - итого ОбПТДок1Итог А N(13.3) Н  
Объем подакцизного товара (по документу): в отношении которого заявляется к вычету сумма уплаченного акциза, литры (по документам, подтверждающим обоснованность применения налоговых вычетов, предусмотренным подпунктом 1 пункта 19 статьи 201 Налогового кодекса Российской Федерации) - итого ОбПТДокВыч1Итог А N(13.3) Н  
Объем подакцизного товара (по документу): всего, литры (по документам (счетам-фактурам), подтверждающим обоснованность применения налоговых вычетов, предусмотренным подпунктом 2 пункта 19 статьи 201 Налогового кодекса Российской Федерации) - итого ОбПТСчФ2Итог А N(13.3) Н  
Объем подакцизного товара (по документу): в отношении которого заявляется к вычету сумма уплаченного акциза, литры (по документам (счетам- фактурам), подтверждающим обоснованность применения налоговых вычетов, предусмотренным подпунктом 2 пункта 19 статьи 201 Налогового кодекса Российской Федерации) - итого ОбПТСчФВыч2Итог А N(13.3) Н  
Объем подакцизного товара (по документу): всего, литры (по документам, подтверждающим обоснованность применения налоговых вычетов, предусмотренным подпунктом 3 пункта 19 статьи 201 Налогового кодекса Российской Федерации) - итого ОбПТДок3Итог А N(13.3) Н  
Объем подакцизного товара (по документу): в отношении которого заявляется к вычету сумма уплаченного акциза, литры (по документам, подтверждающим обоснованность применения налоговых вычетов, предусмотренным подпунктом 3 пункта 19 статьи 201 Налогового кодекса Российской Федерации) - итого ОбПТДокВыч3Итог А N(13.3) н  

Таблица 3.11

Реестры в соответствии с подпунктами 4, 5 пункта 19 статьи 201 Налогового кодекса Российской Федерации (РрАк201.19.45)

Наименование элемента Сокращенное наименование (код) элемента Признак типа элемента Формат элемента Признак обязательности элемента Дополнительная информация
Объем подакцизной продукции (по документу), для производства которой использован подакцизный товар: всего, литры или литры безводного спирта (по документам, подтверждающим обоснованность применения налоговых вычетов, предусмотренным подпунктом 4 пункта 19 статьи 201 Налогового кодекса Российской Федерации) - итого ОбПТДок4Итог А N(13.3) Н  
Объем подакцизной продукции (по документу), для производства которой использован подакцизный товар: в части продукции, произведенной из подакцизного товара, суммы уплаченного акциза по которому заявлены к вычету по декларации, литры или литры безводного спирта (по документам, подтверждающим обоснованность применения налоговых вычетов, предусмотренным подпунктом 4 пункта 19 статьи 201 Налогового кодекса Российской Федерации) - итого ОбПТДокВыч4Итог А N(13.3) Н  
Объем подакцизной продукции (по документу), для производства которой использован подакцизный товар: всего, литры или литры безводного спирта (по документам, подтверждающим обоснованность применения налоговых вычетов, предусмотренным подпунктом 5 пункта 19 статьи 201 Налогового кодекса Российской Федерации) - итого ОбПТДок5Итог А N(13.3) Н  
Объем подакцизной продукции (по документу), для производства которой использован подакцизный товар: в части продукции, произведенной из подакцизного товара, суммы уплаченного акциза по которому заявлены к вычету по декларации, литры или литры безводного спирта (по документам, подтверждающим обоснованность применения налоговых вычетов, предусмотренным подпунктом 5 пункта 19 статьи 201 Налогового кодекса Российской Федерации) - итого ОбПТДокВыч5Итог А N(13.3) Н  

Таблица 3.12

Фамилия, имя, отчество (ФИОТип)

Наименование элемента Сокращенное наименование (код) элемента Признак типа элемента Формат элемента Признак обязательности элемента Дополнительная информация
Фамилия Фамилия А Т(1-60) О  
Имя Имя А Т(1-60) О  
Отчество Отчество А Т(1-60) Н  

III. ОПИСАНИЕ ФАЙЛА ОБМЕНА СВЕДЕНИЙ ИЗ ДОКУМЕНТОВ, ПОДТВЕРЖДАЮЩИХ РЕАЛИЗАЦИЮ ЭТИЛОВОГО СПИРТА

4. Имя файла обмена должно иметь следующий вид:

R_T_A_K_O_GGGGMMDD_N, где:

R_T - префикс, принимающий значение: KO_RRAKZ.201.19.2;

А_K - идентификатор получателя информации, где: А - идентификатор получателя, которому направляется файл обмена, K - идентификатор конечного получателя, для которого предназначена информация из данного файла обмена. Передача файла от отправителя к конечному получателю (K) может осуществляться в несколько этапов через другие налоговые органы, осуществляющие передачу файла на промежуточных этапах, которые обозначаются идентификатором А. В случае передачи файла от отправителя к конечному получателю при отсутствии налоговых органов, осуществляющих передачу на промежуточных этапах, значения идентификаторов А и K совпадают. Каждый из идентификаторов (А и K) имеет вид для налоговых органов - четырехразрядный код (код налогового органа в соответствии с классификатором СОНО);

О - идентификатор отправителя информации, имеет вид:

для организаций - девятнадцатиразрядный код ИНН и КПП организации (обособленного подразделения);

для физических лиц - двенадцатиразрядный код ИНН, при отсутствии ИНН - последовательность из двенадцати нулей.

GGGG - год формирования передаваемого файла, ММ - месяц, DD - день;

N - идентификационный номер файла (длина - от 1 до 36 знаков, идентификационный номер файла должен обеспечивать уникальность файла).

Расширение имени файла - xml. Расширение имени файла может указываться как строчными, так и прописными буквами.

Параметры первой строки файла обмена

Первая строка XML файла должна иметь следующий вид:

<?xml version ="1.0" encoding ="windows-1251"?>

Имя файла, содержащего XML схему файла обмена, должно иметь следующий вид:

KO_RRAKZ.201.19.2_1_837_00_05_01_xx , где хх - номер версии схемы.

Расширение имени файла - xsd.

XML схема файла обмена приводится отдельным файлом.

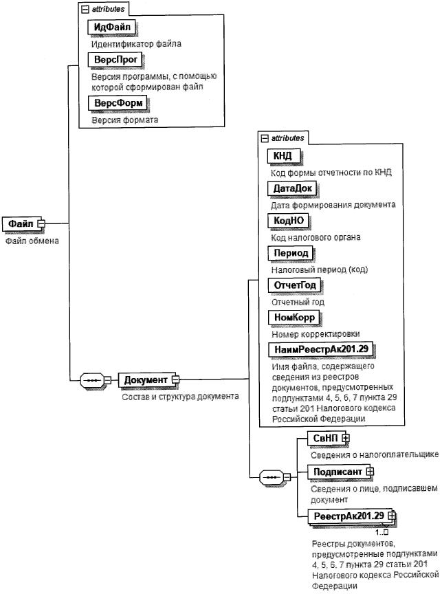
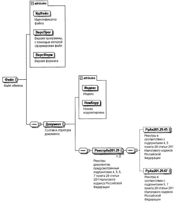
5. Логическая модель файла обмена представлена в виде диаграммы структуры файла обмена на рисунке 2 настоящего формата. Элементами логической модели файла обмена являются элементы и атрибуты XML файла. Перечень структурных элементов логической модели файла обмена и сведения о них приведены в таблицах 5.1 - 5.15 настоящего формата.

Для каждого структурного элемента логической модели файла обмена приводятся следующие сведения:

наименование элемента. Приводится полное наименование элемента. В строке таблицы могут быть описаны несколько элементов, наименования которых разделены символом "|". Такая форма записи применяется при наличии в файле обмена только одного элемента из описанных в этой строке;

сокращенное наименование (код) элемента. Приводится сокращенное наименование элемента. Синтаксис сокращенного наименования должен удовлетворять спецификации XML;

признак типа элемента. Может принимать следующие значения: "С" - сложный элемент логической модели (содержит вложенные элементы), "П" - простой элемент логической модели, реализованный в виде элемента XML файла, "А" - простой элемент логической модели, реализованный в виде атрибута элемента XML файла. Простой элемент логической модели не содержит вложенные элементы;

формат элемента. Формат элемента представляется следующими условными обозначениями: Т - символьная строка; N - числовое значение (целое или дробное).

Формат символьной строки указывается в виде T(n-k) или Т(=k), где: n - минимальное количество знаков, k - максимальное количество знаков, символ "-" - разделитель, символ "=" означает фиксированное количество знаков в строке. В случае, если минимальное количество знаков равно 0, формат имеет вид Т(0-k). В случае, если максимальное количество знаков не ограничено, формат имеет вид Т(n-).

Формат числового значения указывается в виде N(m.k), где: m - максимальное количество знаков в числе, включая знак (для отрицательного числа), целую и дробную часть числа без разделяющей десятичной точки, k - максимальное число знаков дробной части числа. Если число знаков дробной части числа равно 0 (то есть число целое), то формат числового значения имеет вид N(m).

Для простых элементов, являющихся базовыми в XML, например, элемент с типом "date", поле "Формат элемента" не заполняется. Для таких элементов в поле "Дополнительная информация" указывается тип базового элемента;

признак обязательности элемента определяет обязательность наличия элемента (совокупности наименования элемента и его значения) в файле обмена. Признак обязательности элемента может принимать следующие значения: "О" - наличие элемента в файле обмена обязательно; "Н" - наличие элемента в файле обмена необязательно, то есть элемент может отсутствовать. Если элемент принимает ограниченный перечень значений (по классификатору, кодовому словарю), то признак обязательности элемента дополняется символом "К". Например, "ОК". В случае, если количество реализаций элемента может быть более одной, то признак обязательности элемента дополняется символом "М". Например, "НМ" или "ОКМ".

К вышеперечисленным признакам обязательности элемента может добавляться значение "У" в случае описания в XML схеме условий, предъявляемых к элементу в файле обмена, описанных в графе "Дополнительная информация". Например, "НУ" или "ОКУ";

дополнительная информация содержит, при необходимости, требования к элементу файла обмена, не указанные ранее. Для сложных элементов указывается ссылка на таблицу, в которой описывается состав данного элемента. Для элементов, принимающих ограниченный перечень значений из классификатора (кодового словаря), указывается соответствующее наименование классификатора (кодового словаря) или приводится перечень возможных значений. Для классификатора (кодового словаря) может указываться ссылка на его местонахождение. Для элементов, использующих пользовательский тип данных, указывается наименование типового элемента.

Рисунок 2. Диаграмма структуры файла обмена

Таблица 5.1

Файл обмена (Файл)

Наименование элемента Сокращенное наименование (код) элемента Признак типа элемента Формат элемента Признак обязательности элемента Дополнительная информация
Идентификатор файла ИдФайл А T(1-255) ОУ Содержит (повторяет) имя сформированного файла (без расширения)
Версия программы, с помощью которой сформирован файл ВерсПрог А T(1-40) О  
Версия формата ВерсФорм А T(1-5) О Принимает значение: 5.01
Состав и структура документа Документ С   О Состав элемента представлен в таблице 5.2

Таблица 5.2

Состав и структура документа (Документ)

Наименование элемента Сокращенное наименование (код) элемента Признак типа элемента Формат элемента Признак обязательности элемента Дополнительная информация
Индекс Индекс А T(=7) ОК Типовой элемент <КНДТип>.
Принимает значение: 0000115
Номер корректировки НомКорр А N(3) О Принимает значение:
0 - первичный реестр,
1 - корректировка,
2 - последующая корректировка и другие
Элемент повторяет значение элемента <НомКорр> из файла с префиксом KO_RRAKZ.201.19
Реестры документов, предусмотренные подпунктами 1, 2, 3, 4, 5 пункта 19 статьи 201 Налогового кодекса Российской Федерации Реестр Ак201.19 С   ОМ Состав элемента представлен в таблице 5.3

Таблица 5.3

Реестры документов, предусмотренные подпунктами 1, 2, 3, 4, 5 пункта 19 статьи 201 Налогового кодекса Российской Федерации (РеестрАк201.19)

Наименование элемента Сокращенное наименование (код) элемента Признак типа элемента Формат элемента Признак обязательности элемента Дополнительная информация
Реестры в соответствии с подпунктами 1, 2, 3 пункта 19 статьи 201 Налогового кодекса Российской Федерации РрАк201.19.123 С   Н Состав элемента представлен в таблице 5.4
Реестры в соответствии с подпунктами 4, 5 пункта 19 статьи 201 Налогового кодекса Российской Федерации РрАк201.19.45 С   Н Состав элемента представлен в таблице 5.10

Таблица 5.4

Реестры в соответствии с подпунктами 1, 2, 3 пункта 19 статьи 201 Налогового кодекса Российской Федерации (РрАк201.19.123)

Наименование элемента Сокращенное наименование (код) элемента Признак типа элемента Формат элемента Признак обязательности элемента Дополнительная информация
Объем подакцизного товара (по документу): всего, литры (по документам, подтверждающим обоснованность применения налоговых вычетов, предусмотренным подпунктом 1 пункта 19 статьи 201 Налогового кодекса Российской Федерации) - итого ОбПТДок1Итог А N(13.3) Н  
Объем подакцизного товара (по документу): в отношении которого заявляется к вычету сумма уплаченного акциза, литры (по документам, подтверждающим обоснованность применения налоговых вычетов, предусмотренным подпунктом 1 пункта 19 статьи 201 Налогового кодекса Российской Федерации) - итого ОбПТДокВыч1Итог А N(13.3) Н  
Объем подакцизного товара (по документу): всего, литры (по документам (счетам-фактурам), подтверждающим обоснованность применения налоговых вычетов, предусмотренным подпунктом 2 пункта 19 статьи 201 Налогового кодекса Российской Федерации) - итого ОбПТСчФ2Итог А N(13.3) Н  
Объем подакцизного товара (по документу): в отношении которого заявляется к вычету сумма уплаченного акциза, литры (по документам (счетам-фактурам), подтверждающим обоснованность применения налоговых вычетов, предусмотренным подпунктом 2 пункта 19 статьи 201 Налогового кодекса Российской Федерации) - итого ОбПТСчФВыч2Итог А N(13.3) Н  
Объем подакцизного товара (по документу): всего, литры (по документам, подтверждающим обоснованность применения налоговых вычетов, предусмотренным подпунктом 3 пункта 19 статьи 201 Налогового кодекса Российской Федерации) - итого ОбПТДок3Итог А N(13.3) Н  
Объем подакцизного товара (по документу): в отношении которого заявляется к вычету сумма уплаченного акциза, литры (по документам, подтверждающим обоснованность применения налоговых вычетов, предусмотренным подпунктом 3 пункта 19 статьи 201 Налогового кодекса Российской Федерации) - итого ОбПТДокВыч3Итог А N(13.3) Н  
Реестры в соответствии с подпунктами 1, 2, 3 пункта 19 статьи 201 Налогового кодекса Российской Федерации по контрагенту и коду вида подакцизного товара РрАк201.19.123Пр С   ОМ Состав элемента представлен в таблице 5.5

Таблица 5.5

Реестры в соответствии с подпунктами 1, 2, 3 пункта 19 статьи 201 Налогового кодекса Российской Федерации по контрагенту и коду вида подакцизного товара (РрАк201.19.123Пр)

Наименование элемента Сокращенное наименование (код) элемента Признак типа элемента Формат элемента Признак обязательности элемента Дополнительная информация
Контрагент (продавец) по документу КонрагПр С   О Состав элемента представлен в таблице 5.6
Код вида подакцизного товара КодПТ П T(=3) ОК Типовой элемент <СКВПТТип>.
Принимает значения в соответствии с приложением N 2 "Коды видов подакцизных товаров" к Порядку заполнения налоговой декларации по акцизам на этиловый спирт, алкогольную и (или) подакцизную спиртосодержащую продукцию, а также на виноград, утвержденному приказом ФНС России от 27.08.2020 N ЕД-7-3/610@ (далее - Порядок заполнения декларации)
Документы, подтверждающие обоснованность применения налоговых вычетов, предусмотренные подпунктом 1 пункта 19 статьи 201 Налогового кодекса Российской Федерации ДокПдтвВыч1 С   НМ Состав элемента представлен в таблице 5.7
Документы (счета-фактуры), подтверждающие обоснованность применения налоговых вычетов, предусмотренные подпунктом 2 пункта 19 статьи 201 Налогового кодекса Российской Федерации СчФПдтвВыч2 С   НМ Состав элемента представлен в таблице 5.8
Документы, подтверждающие обоснованность применения налоговых вычетов, предусмотренные подпунктом 3 пункта 19 статьи 201 Налогового кодекса Российской Федерации ДокПдтвВыч3 С   НМ Состав элемента представлен в таблице 5.9

Таблица 5.6

Контрагент (продавец) по документу (КонрагПр)

Наименование элемента Сокращенное наименование (код) элемента Признак типа элемента Формат элемента Признак обязательности элемента Дополнительная информация
Наименование (полное или сокращенное, с указанием организационно-правовой формы) НаимОрг А T(1-1000) О  
ИНН организации ИННЮЛ А T(=10) О Типовой элемент <ИННЮЛТип>
КПП организации КПП А T(=9) Н Типовой элемент <КППТип>

Таблица 5.7

Документы, подтверждающие обоснованность применения налоговых вычетов, предусмотренные подпунктом 1 пункта 19 статьи 201 Налогового кодекса Российской Федерации (ДокПдтвВыч1)

Наименование элемента Сокращенное наименование (код) элемента Признак типа элемента Формат элемента Признак обязательности элемента Дополнительная информация
Наименование документа НаимДок А T(1-255) О  
Номер документа НомерДок А T(1-20) Н  
Дата документа ДатаДок А T(=10) О Типовой элемент <ДатаТип>.
Дата в формате ДД.ММ.ГГГГ
Объем подакцизного товара (по документу): всего, литры ОбПТДок1 А N(13.3) О  
Объем подакцизного товара (по документу): в отношении которого заявляется к вычету сумма уплаченного акциза, литры ОбПТДокВыч1 А N(13.3) О  

Таблица 5.8

Документы (счета-фактуры), подтверждающие обоснованность применения налоговых вычетов, предусмотренные подпунктом 2 пункта 19 статьи 201 Налогового кодекса Российской Федерации (СчФПдтвВыч2)

Наименование элемента Сокращенное наименование (код) элемента Признак типа элемента Формат элемента Признак обязательности элемента Дополнительная информация
Номер документа НомерДок А T(1-20) Н  
Дата документа ДатаДок А T(=10) О Типовой элемент <ДатаТип>.
Дата в формате ДД.ММ.ГГГГ
Объем подакцизного товара (по документу): всего, литры ОбПТСчФ2 А N(13.3) О  
Объем подакцизного товара (по документу): в отношении которого заявляется к вычету сумма уплаченного акциза, литры ОбПТСчФВыч2 А N(13.3) О  

Таблица 5.9

Документы, подтверждающие обоснованность применения налоговых вычетов, предусмотренные подпунктом 3 пункта 19 статьи 201 Налогового кодекса Российской Федерации (ДокПдтвВыч3)

Наименование элемента Сокращенное наименование (код) элемента Признак типа элемента Формат элемента Признак обязательности элемента Дополнительная информация
Наименование документа НаимДок А T(1-250) О  
Номер документа НомерДок А T(1-20) Н  
Дата документа ДатаДок А T(=10) О Типовой элемент <ДатаТип>.
Дата в формате ДД.ММ.ГГГГ
Объем подакцизного товара (по документу): всего, литры ОбПТДок3 А N(13.3) О  
Объем подакцизного товара (по документу): в отношении которого заявляется к вычету сумма уплаченного акциза, литры ОбПТДокВыч3 А N(13.3) О  

Таблица 5.10

Реестры в соответствии с подпунктами 4, 5 пункта 19 статьи 201 Налогового кодекса Российской Федерации (РрАк201.19.45)

Наименование элемента Сокращенное наименование (код) элемента Признак типа элемента Формат элемента Признак обязательности элемента Дополнительная информация
Объем подакцизной продукции (по документу), для производства которой использован подакцизный товар: всего, литры или литры безводного спирта (по документам, подтверждающим обоснованность применения налоговых вычетов, предусмотренным подпунктом 4 пункта 19 статьи 201 Налогового кодекса Российской Федерации) - итого ОбПТДок4Итог А N(13.3) Н  
Объем подакцизной продукции (по документу), для производства которой использован подакцизный товар: в части продукции, произведенной из подакцизного товара, суммы уплаченного акциза по которому заявлены к вычету по декларации, литры или литры безводного спирта (по документам, подтверждающим обоснованность применения налоговых вычетов, предусмотренным подпунктом 4 пункта 19 статьи 201 Налогового кодекса Российской Федерации) - итого ОбПТДокВыч4Итог А N(13.3) Н  
Объем подакцизной продукции (по документу), для производства которой использован подакцизный товар: всего, литры или литры безводного спирта (по документам, подтверждающим обоснованность применения налоговых вычетов, предусмотренным подпунктом 5 пункта 19 статьи 201 Налогового кодекса Российской Федерации) - итого ОбПТДок5Итог А N(13.3) Н  
Объем подакцизной продукции (по документу), для производства которой использован подакцизный товар: в части продукции, произведенной из подакцизного товара, суммы уплаченного акциза по которому заявлены к вычету по декларации, литры или литры безводного спирта (по документам, подтверждающим обоснованность применения налоговых вычетов, предусмотренным подпунктом 5 пункта 19 статьи 201 Налогового кодекса Российской Федерации) - итого ОбПТДокВыч5Итог А N(13.3) Н  
Реестры в соответствии с подпунктами 4, 5 пункта 19 статьи 201 Налогового кодекса Российской Федерации по контрагенту, коду вида подакцизного товара и коду показателя РрАк201.19.45Пок С   ОМ Состав элемента представлен в таблице 5.11

Таблица 5.11

Реестры в соответствии с подпунктами 4, 5 пункта 19 статьи 201 Налогового кодекса Российской Федерации по контрагенту, коду вида подакцизного товара и коду показателя (РрАк201.19.45Пок)

Наименование элемента Сокращенное наименование (код) элемента Признак типа элемента Формат элемента Признак обязательности элемента Дополнительная информация
Контрагент (покупатель) по документу КонрагПок С   О Состав элемента представлен в таблице 5.12
Код вида подакцизного товара КодПТ П T(=3) ОК Типовой элемент <СКВПТТип>.
Принимает значения в соответствии с приложением N 2 "Коды видов подакцизных товаров" к Порядку заполнения декларации
Код показателя КодПок П T(=5) ОК Принимает значения в соответствии с приложением N 3 "Коды показателей, используемые при заполнении налоговой декларации" к Порядку заполнения декларации
Документы, подтверждающие обоснованность применения налоговых вычетов, предусмотренные подпунктом 4 пункта 19 статьи 201 Налогового кодекса Российской Федерации ДокПдтвВыч4 С   НМ Состав элемента представлен в таблице 5.13
Документы, подтверждающие обоснованность применения налоговых вычетов, предусмотренные подпунктом 5 пункта 19 статьи 201 Налогового кодекса Российской Федерации ДокПдтвВыч5 С   НМ Состав элемента представлен в таблице 5.14

Таблица 5.12

Контрагент (покупатель) по документу (КонрагПок)

Наименование элемента Сокращенное наименование (код) элемента Признак типа элемента Формат элемента Признак обязательности элемента Дополнительная информация
Наименование (полное или сокращенное, с указанием организационно-правовой формы) НаимОрг А T(1-1000) О  
ИНН организации ИННЮЛ А T(=10) О Типовой элемент <ИННЮЛТип>
КПП организации КПП А T(=9) Н Типовой элемент <КППТип>

Таблица 5.13

Документы, подтверждающие обоснованность применения налоговых вычетов, предусмотренные подпунктом 4 пункта 19 статьи 201 Налогового кодекса Российской Федерации (ДокПдтвВыч4)

Наименование элемента Сокращенное наименование (код) элемента Признак типа элемента Формат элемента Признак обязательности элемента Дополнительная информация
Наименование документа НаимДок А T(1-255) О  
Номер документа НомерДок А T(1-20) Н  
Дата документа ДатаДок А T(=10) О Типовой элемент <ДатаТип>.
Дата в формате ДД.ММ.ГГГГ
Объем подакцизной продукции (по документу), для производства которой использован подакцизный товар: всего, литры или литры безводного спирта ОбПТДок4 А N(13.3) О  
Объем подакцизной продукции (по документу), для производства которой использован подакцизный товар: в части продукции, произведенной из подакцизного товара, суммы уплаченного акциза по которому заявлены к вычету по декларации, литры или литры безводного спирта ОбПТДокВыч4 А N(13.3) О  

Таблица 5.14

Документы, подтверждающие обоснованность применения налоговых вычетов, предусмотренные подпунктом 5 пункта 19 статьи 201 Налогового кодекса Российской Федерации (ДокПдтвВыч5)

Наименование элемента Сокращенное наименование (код) элемента Признак типа элемента Формат элемента Признак обязательности элемента Дополнительная информация
Наименование документа НаимДок А T(1-250) О  
Номер документа НомерДок А T(1-20) Н  
Дата документа ДатаДок А T(=10) О Типовой элемент <ДатаТип>.
Дата в формате ДД.ММ.ГГГГ
Объем подакцизной продукции (по документу), для производства которой использован подакцизный товар: всего, литры или литры безводного спирта ОбПТДок5 А N(13.3) О  
Объем подакцизной продукции (по документу), для производства которой использован подакцизный товар: в части продукции, произведенной из подакцизного товара, суммы уплаченного акциза по которому заявлены к вычету по декларации, литры или литры безводного спирта ОбПТДокВыч5 А N(13.3) О  

Таблица 5.15

Фамилия, имя, отчество (ФИОТип)

Наименование элемента Сокращенное наименование (код) элемента Признак типа элемента Формат элемента Признак обязательности элемента Дополнительная информация
Фамилия Фамилия А T(1-60) О  
Имя Имя А T(1-60) О  
Отчество Отчество А T(1-60) Н  

Приложение N 6
к приказу ФНС России
от 26.04.2021 г. N ЕД-7-15/419@

ФОРМАТ
ПРЕДСТАВЛЕНИЯ РЕЕСТРОВ ДОКУМЕНТОВ, ПРЕДУСМОТРЕННЫХ ПОДПУНКТАМИ 4, 5, 6, 7 ПУНКТА 29 СТАТЬИ 201 НАЛОГОВОГО КОДЕКСА РОССИЙСКОЙ ФЕДЕРАЦИИ, В ЭЛЕКТРОННОЙ ФОРМЕ

I. ОБЩИЕ ПОЛОЖЕНИЯ

1. Настоящий формат описывает требования к XML файлам (далее - файлы обмена) для передачи реестров документов, предусмотренных подпунктами 4, 5, 6, 7 пункта 29 статьи 201 Налогового кодекса Российской Федерации.

В электронной форме реестры документов, предусмотренные подпунктами 4, 5, 6, 7 пункта 29 статьи 201 Налогового кодекса Российской Федерации (далее - Реестры), представляются в виде двух обязательных форматов:

формат представления сведений, определяющих Реестры. Номер версии настоящего формата 5.01, часть 838.

формат представления сведений из документов, подтверждающих реализацию этилового спирта. Номер версии настоящего формата 5.01, часть 838-1.

II. ОПИСАНИЕ ФАЙЛА ОБМЕНА СВЕДЕНИЙ, ОПРЕДЕЛЯЮЩИХ РЕЕСТРЫ

2. Имя файла обмена должно иметь следующий вид:

R_T_A_K_O_GGGGMMDD_N, где:

R_T - префикс, принимающий значение: KO_RRAKZ.201.29

A_K - идентификатор получателя информации, где: A - идентификатор получателя, которому направляется файл обмена, K - идентификатор конечного получателя, для которого предназначена информация из данного файла обмена. Передача файла от отправителя к конечному получателю (K) может осуществляться в несколько этапов через другие налоговые органы, осуществляющие передачу файла на промежуточных этапах, которые обозначаются идентификатором A. В случае передачи файла от отправителя к конечному получателю при отсутствии налоговых органов, осуществляющих передачу на промежуточных этапах, значения идентификаторов A и K совпадают. Каждый из идентификаторов (A и K) имеет вид для налоговых органов - четырехразрядный код (код налогового органа в соответствии с классификатором "Система обозначения налоговых органов") (далее - СОНО);

O - идентификатор отправителя информации, имеет вид:

для организаций - девятнадцатиразрядный код (идентификационный номер налогоплательщика (далее - ИНН) и код причины постановки на учет (далее - КПП) организации (обособленного подразделения);

для физических лиц - двенадцатиразрядный код (ИНН физического лица, при отсутствии ИНН - последовательность из двенадцати нулей).

GGGG - год формирования передаваемого файла, MM - месяц, DD - день;

N - идентификационный номер файла (длина - от 1 до 36 знаков, идентификационный номер файла должен обеспечивать уникальность файла).

Расширение имени файла - xml. Расширение имени файла может указываться как строчными, так и прописными буквами.

Параметры первой строки файла обмена

Первая строка XML файла должна иметь следующий вид:

<?xml version ="1.0" encoding ="windows-1251"?>

Имя файла, содержащего XML схему файла обмена, должно иметь следующий вид:

KC_RRAKZ.201.29_1_838_00_05_01_xx, где xx - номер версии схемы.

Расширение имени файла - xsd.

XML схема файла обмена приводится отдельным файлом.

3. Логическая модель файла обмена представлена в виде диаграммы структуры файла обмена на рисунке 1 настоящего формата. Элементами логической модели файла обмена являются элементы и атрибуты XML файла. Перечень структурных элементов логической модели файла обмена и сведения о них приведены в таблицах 3.1 - 3.12 настоящего формата.

Для каждого структурного элемента логической модели файла обмена приводятся следующие сведения:

наименование элемента. Приводится полное наименование элемента. В строке таблицы могут быть описаны несколько элементов, наименования которых разделены символом "|". Такая форма записи применяется при наличии в файле обмена только одного элемента из описанных в этой строке;

сокращенное наименование (код) элемента. Приводится сокращенное наименование элемента. Синтаксис сокращенного наименования должен удовлетворять спецификации XML;

признак типа элемента. Может принимать следующие значения: "С" - сложный элемент логической модели (содержит вложенные элементы), "П" - простой элемент логической модели, реализованный в виде элемента XML файла, "А" - простой элемент логической модели, реализованный в виде атрибута элемента XML файла. Простой элемент логической модели не содержит вложенные элементы;

формат элемента. Формат элемента представляется следующими условными обозначениями: T - символьная строка; N - числовое значение (целое или дробное).

Формат символьной строки указывается в виде T(n-k) или T(=k), где: n - минимальное количество знаков, k - максимальное количество знаков, символ "-" - разделитель, символ "=" означает фиксированное количество знаков в строке. В случае, если минимальное количество знаков равно 0, формат имеет вид T(0-k). В случае, если максимальное количество знаков не ограничено, формат имеет вид T(n-).

Формат числового значения указывается в виде N(m.k), где: m - максимальное количество знаков в числе, включая знак (для отрицательного числа), целую и дробную часть числа без разделяющей десятичной точки, k - максимальное число знаков дробной части числа. Если число знаков дробной части числа равно 0 (то есть число целое), то формат числового значения имеет вид N(m).

Для простых элементов, являющихся базовыми в XML, например, элемент с типом "date", поле "Формат элемента" не заполняется. Для таких элементов в поле "Дополнительная информация" указывается тип базового элемента;

признак обязательности элемента определяет обязательность наличия элемента (совокупности наименования элемента и его значения) в файле обмена. Признак обязательности элемента может принимать следующие значения: "О" - наличие элемента в файле обмена обязательно; "Н" - наличие элемента в файле обмена необязательно, то есть элемент может отсутствовать. Если элемент принимает ограниченный перечень значений (по классификатору, кодовому словарю), то признак обязательности элемента дополняется символом "К". Например, "ОК". В случае, если количество реализаций элемента может быть более одной, то признак обязательности элемента дополняется символом "М". Например, "НМ" или "ОКМ".

К вышеперечисленным признакам обязательности элемента может добавляться значение "У" в случае описания в XML схеме условий, предъявляемых к элементу в файле обмена, описанных в графе "Дополнительная информация". Например, "НУ" или "ОКУ";

дополнительная информация содержит, при необходимости, требования к элементу файла обмена, не указанные ранее. Для сложных элементов указывается ссылка на таблицу, в которой описывается состав данного элемента. Для элементов, принимающих ограниченный перечень значений из классификатора (кодового словаря), указывается соответствующее наименование классификатора (кодового словаря) или приводится перечень возможных значений. Для классификатора (кодового словаря) может указываться ссылка на его местонахождение. Для элементов, использующих пользовательский тип данных, указывается наименование типового элемента.

Рисунок 1. Диаграмма структуры файла обмена

Таблица 3.1

Файл обмена (Файл)

Наименование элемента Сокращенное наименование (код) элемента Признак типа элемента Формат элемента Признак обязательности элемента Дополнительная информация
Идентификатор файла ИдФайл А T(1-255) ОУ Содержит (повторяет) имя сформированного файла (без расширения)
Версия программы, с помощью которой сформирован файл ВерсПрог А T(1-40) О  
Версия формата ВерсФорм А T(1-5) О Принимает значение: 5.01
Состав и структура документа Документ С   О Состав элемента представлен в таблице 3.2

Таблица 3.2

Состав и структура документа (Документ)

Наименование элемента Сокращенное наименование (код) элемента Признак типа элемента Формат элемента Признак обязательности элемента Дополнительная информация
Код формы отчетности по КНД КНД А T(=7) ОК Типовой элемент <КНДТип>.
Принимает значение: 1150116
Дата формирования документа ДатаДок А T(=10) О Типовой элемент <ДатаТип>.
Дата в формате ДД.ММ.ГГГГ
Код налогового органа КодНО А T(=4) ОК Типовой элемент <СОНОТип>.
Значение выбирается в соответствии с классификатором "Система обозначений налоговых органов"
Налоговый период (код) Период А T(=2) ОК Принимает значение:
01 - январь |
02 - февраль |
03 - март |
04 - апрель |
05 - май |
06 - июнь |
07 - июль |
08 - август |
09 - сентябрь |
10 - октябрь |
11 - ноябрь |
12 - декабрь |
71 - за январь при реорганизации
(ликвидации) организации |
72 - за февраль при реорганизации
(ликвидации) организации |
73 - за март при реорганизации
(ликвидации) организации |
74 - за апрель при реорганизации
(ликвидации) организации |
75 - за май при реорганизации (ликвидации)
организации |
76 - за июнь при реорганизации
(ликвидации) организации |
77 - за июль при реорганизации
(ликвидации) организации |
          78 - за август при реорганизации
(ликвидации) организации |
79 - за сентябрь при реорганизации
(ликвидации) организации |
80 - за октябрь при реорганизации
(ликвидации) организации |
81 - за ноябрь при реорганизации
(ликвидации) организации |
82 - за декабрь при реорганизации (ликвидации) организации
Отчетный год ОтчетГод А   О Типовой элемент <xs:gYear>.
Год в формате ГГГГ
Номер корректировки НомКорр А N(3) О Принимает значение:
0 - первичный реестр,
1 - корректировка,
2 - последующая корректировка и другие
Имя файла, содержащего сведения из реестров документов, предусмотренных подпунктами 4, 5, 6, 7 пункта 29 статьи 201 Налогового кодекса Российской Федерации НаимРеестрАк201.29 А T(1-255) О Содержит (повторяет) имя файла (с расширением) с префиксом KO_RRAKZ.201.29.2
Сведения о налогоплательщике СвНП С   О Состав элемента представлен в таблице 3.3
Сведения о лице, подписавшем документ Подписант С   О Состав элемента представлен в таблице 3.7
Реестры документов, предусмотренные подпунктами 4, 5, 6, 7 пункта 29 статьи 201 Налогового кодекса Российской Федерации РеестрАк201.29 С   ОМ Состав элемента представлен в таблице 3.9

Таблица 3.3

Сведения о налогоплательщике (СвНП)

Наименование элемента Сокращенное наименование (код) элемента Признак типа элемента Формат элемента Признак обязательности элемента Дополнительная информация
Налогоплательщик - организация | НПЮЛ С   О Состав элемента представлен в таблице 3.4
Налогоплательщик - индивидуальный предприниматель НПФЛ С   О Состав элемента представлен в таблице 3.6

Таблица 3.4

Налогоплательщик - организация (НПЮЛ)

Наименование элемента Сокращенное наименование (код) элемента Признак типа элемента Формат элемента Признак обязательности элемента Дополнительная информация
Наименование организации НаимОрг А T(1-1000) О  
ИНН юридического лица ИННЮЛ А T(=10) О Типовой элемент <ИННЮЛТип>
КПП КПП А T(=9) О Типовой элемент <КППТип>
Сведения о реорганизованной (ликвидированной) организации СвРеоргЮЛ С   Н Состав элемента представлен в таблице 3.5

Таблица 3.5

Сведения о реорганизованной (ликвидированной) организации (СвРеоргЮЛ)

Наименование элемента Сокращенное наименование (код) элемента Признак типа элемента Формат элемента Признак обязательности элемента Дополнительная информация
Код формы реорганизации (ликвидация) ФормРеорг А T(=1) ОК Принимает значение:
0 - ликвидация |
1 - преобразование |
2 - слияние |
3 - разделение |
5 - присоединение |
6 - разделение с одновременным присоединением
ИНН реорганизованной организации ИННЮЛ А T(=10) НУ Типовой элемент <ИННЮЛТип>.
Элемент обязателен при <ФормРеорг> = 1 | 2 | 3 | 5 | 6
КПП реорганизованной организации КПП А T(=9) НУ Типовой элемент <КППТип>.
Элемент обязателен при <ФормРеорг> = 1 | 2 | 3 | 5 | 6

Таблица 3.6

Налогоплательщик - индивидуальный предприниматель (НПФЛ)

Наименование элемента Сокращенное наименование (код) элемента Признак типа элемента Формат элемента Признак обязательности элемента Дополнительная информация
ИНН физического лица, зарегистрированного в качестве индивидуального предпринимателя ИННФЛ А T(=12) О Типовой элемент <ИННФЛТип>
Фамилия, имя, отчество (при наличии) индивидуального предпринимателя ФИО С   О Типовой элемент <ФИОТип>.
Состав элемента представлен в таблице 3.12

Таблица 3.7

Сведения о лице, подписавшем документ (Подписант)

Наименование элемента Сокращенное наименование (код) элемента Признак типа элемента Формат элемента Признак обязательности элемента Дополнительная информация
Признак лица, подписавшего документ ПрПодп А T(=1) ОК Принимает значение:
1 - налогоплательщик |
2 - представитель налогоплательщика
Номер контактного телефона Тлф А T(1-20) Н  
Фамилия, имя, отчество ФИО С   О Типовой элемент <ФИОТип>.
Состав элемента представлен в таблице 3.12
Сведения о представителе налогоплательщика СвПред С   НУ Состав элемента представлен в таблице 3.8.
Элемент обязателен при <ПрПодп>=2

Таблица 3.8

Сведения о представителе налогоплательщика (СвПред)

Наименование элемента Сокращенное наименование (код) элемента Признак типа элемента Формат элемента Признак обязательности элемента Дополнительная информация
Наименование документа, подтверждающего полномочия представителя налогоплательщика НаимДок А T(1-120) О  
Наименование организации - представителя налогоплательщика НаимОрг А T(1-1000) Н  

Таблица 3.9

Реестры документов, предусмотренные подпунктами 4, 5, 6, 7 пункта 29 статьи 201 Налогового кодекса Российской Федерации (РеестрАк201.29)

Наименование элемента Сокращенное наименование (код) элемента Признак типа элемента Формат элемента Признак обязательности элемента Дополнительная информация
Реестры в соответствии с подпунктами 4, 5 пункта 29 статьи 201 Налогового кодекса Российской Федерации РрАк201.29.45 С   Н Состав элемента представлен в таблице 3.10
Реестры в соответствии с подпунктами 6, 7 пункта 29 статьи 201 Налогового кодекса Российской Федерации РрАк201.29.67 С   Н Состав элемента представлен в таблице 3.11

Таблица 3.10

Реестры в соответствии с подпунктами 4, 5 пункта 29 статьи 201 Налогового кодекса Российской Федерации (РрАк201.29.45)

Наименование элемента Сокращенное наименование (код) элемента Признак типа элемента Формат элемента Признак обязательности элемента Дополнительная информация
Объем винограда (по документу): всего, тонны (по документам, подтверждающим обоснованность применения налоговых вычетов, предусмотренных подпунктом 4 пункта 29 статьи 201 Налогового кодекса Российской Федерации) - итого ОбВинДок4Итог А N(13.3) Н  
Объем винограда (по документу): использованный для производства, реализованной в налоговом периоде подакцизной продукции, тонны (по документам, подтверждающим обоснованность применения налоговых вычетов, предусмотренных подпунктом 4 пункта 29 статьи 201 Налогового кодекса Российской Федерации) - итого ОбВинДокВыч4Итог А N(13.3) Н  
Объем винограда (по документу): всего, тонны (по документам, подтверждающим, обоснованность применения налоговых вычетов, предусмотренным подпунктом 5 пункта 29 статьи 201 Налогового кодекса Российской Федерации) - итого ОбВинДок5Итог А N(13.3) Н  
Объем винограда (по документу): использованный для производства, реализованной в налоговом периоде подакцизной продукции, тонны (по документам, подтверждающим, обоснованность применения налоговых вычетов, предусмотренным подпунктом 5 пункта 29 статьи 201 Налогового кодекса Российской Федерации) - итого ОбВинДокВыч5Итог А N(13.3) Н  

Таблица 3.11

Реестры в соответствии с подпунктами 6, 7 пункта 29 статьи 201 Налогового кодекса Российской Федерации (РрАк201.29.67)

Наименование элемента Сокращенное наименование (код) элемента Признак типа элемента Формат элемента Признак обязательности элемента Дополнительная информация
Объем подакцизной продукции (по документу), для производства которой использован виноград: всего, литры или литры безводного спирта (по документам, подтверждающим обоснованность применения налоговых вычетов, предусмотренным подпунктом 6 пункта 29 статьи 201 Налогового кодекса Российской Федерации) - итого ОбПТДок6Итог А N(13.3) Н  
Объем подакцизной продукции (по документу), для производства которой использован виноград: в части продукции, произведенной из винограда, суммы акциза по которому заявлены к вычету по декларации, литры или литры безводного спирта (по документам, подтверждающим обоснованность применения налоговых вычетов, предусмотренным подпунктом 6 пункта 29 статьи 201 Налогового кодекса Российской Федерации) - итого ОбПТДокВыч6Итог А N(13.3) Н  
Объем подакцизной продукции (по документу), для производства которой использован виноград: всего, литры или литры безводного спирта (по документам, подтверждающим обоснованность применения налоговых вычетов, предусмотренным подпунктом 7 пункта 29 статьи 201 Налогового кодекса Российской Федерации) - итого ОбПТДок7Итог А N(13.3) Н  
Объем подакцизной продукции (по документу), для производства которой использован виноград: в части продукции, произведенной из винограда, суммы акциза по которому заявлены к вычету по декларации, литры или литры безводного спирта (по документам, подтверждающим обоснованность применения налоговых вычетов, предусмотренным подпунктом 7 пункта 29 статьи 201 Налогового кодекса Российской Федерации) - итого ОбПТДокВыч7Итог А N(13.3) Н  

Таблица 3.12

Фамилия, имя, отчество (ФИОТип)

Наименование элемента Сокращенное наименование (код) элемента Признак типа элемента Формат элемента Признак обязательности элемента Дополнительная информация
Фамилия Фамилия А T(1-60) О  
Имя Имя А T(1-60) О  
Отчество Отчество А T(1-60) Н  

III. ОПИСАНИЕ ФАЙЛА ОБМЕНА СВЕДЕНИЙ ИЗ ДОКУМЕНТОВ, ПОДТВЕРЖДАЮЩИХ РЕАЛИЗАЦИЮ ЭТИЛОВОГО СПИРТА

4. Имя файла обмена должно иметь следующий вид:

R_T_A_K_O_GGGGMMDD_N, где:

R_T - префикс, принимающий значение: KO_RRAKZ.201.29.2;

A_K - идентификатор получателя информации, где: A - идентификатор получателя, которому направляется файл обмена, K - идентификатор конечного получателя, для которого предназначена информация из данного файла обмена. Передача файла от отправителя к конечному получателю (K) может осуществляться в несколько этапов через другие налоговые органы, осуществляющие передачу файла на промежуточных этапах, которые обозначаются идентификатором A. В случае передачи файла от отправителя к конечному получателю при отсутствии налоговых органов, осуществляющих передачу на промежуточных этапах, значения идентификаторов A и K совпадают. Каждый из идентификаторов (A и K) имеет вид для налоговых органов - четырехразрядный код (код налогового органа в соответствии с классификатором СОНО);

O - идентификатор отправителя информации, имеет вид:

для организаций - девятнадцатиразрядный код ИНН и КПП организации (обособленного подразделения);

для физических лиц - двенадцатиразрядный код ИНН, при отсутствии ИНН - последовательность из двенадцати нулей.

GGGG - год формирования передаваемого файла, MM - месяц, DD - день;

N - идентификационный номер файла (длина - от 1 до 36 знаков, идентификационный номер файла должен обеспечивать уникальность файла).

Расширение имени файла - xml. Расширение имени файла может указываться как строчными, так и прописными буквами.

Параметры первой строки файла обмена

Первая строка XML файла должна иметь следующий вид:

<?xml version ="1.0" encoding ="windows-1251"?>

Имя файла, содержащего XML схему файла обмена, должно иметь следующий вид:

KO_RRAKZ.201.29.2_1_838_00_05_01_xx, где xx - номер версии схемы.

Расширение имени файла - xsd.

XML схема файла обмена приводится отдельным файлом.

5. Логическая модель файла обмена представлена в виде диаграммы структуры файла обмена на рисунке 2 настоящего формата. Элементами логической модели файла обмена являются элементы и атрибуты XML файла. Перечень структурных элементов логической модели файла обмена и сведения о них приведены в таблицах 5.1 - 5.14 настоящего формата.

Для каждого структурного элемента логической модели файла обмена приводятся следующие сведения:

наименование элемента. Приводится полное наименование элемента. В строке таблицы могут быть описаны несколько элементов, наименования которых разделены символом "|". Такая форма записи применяется при наличии в файле обмена только одного элемента из описанных в этой строке;

сокращенное наименование (код) элемента. Приводится сокращенное наименование элемента. Синтаксис сокращенного наименования должен удовлетворять спецификации XML;

признак типа элемента. Может принимать следующие значения: "С" - сложный элемент логической модели (содержит вложенные элементы), "П" - простой элемент логической модели, реализованный в виде элемента XML файла, "А" - простой элемент логической модели, реализованный в виде атрибута элемента XML файла. Простой элемент логической модели не содержит вложенные элементы;

формат элемента. Формат элемента представляется следующими условными обозначениями: T - символьная строка; N - числовое значение (целое или дробное).

Формат символьной строки указывается в виде T(n-k) или T(=k), где: n - минимальное количество знаков, k - максимальное количество знаков, символ "-" - разделитель, символ "=" означает фиксированное количество знаков в строке. В случае, если минимальное количество знаков равно 0, формат имеет вид T(0-k). В случае, если максимальное количество знаков не ограничено, формат имеет вид T(n-).

Формат числового значения указывается в виде N(m.k), где: m - максимальное количество знаков в числе, включая знак (для отрицательного числа), целую и дробную часть числа без разделяющей десятичной точки, k - максимальное число знаков дробной части числа. Если число знаков дробной части числа равно 0 (то есть число целое), то формат числового значения имеет вид N(m).

Для простых элементов, являющихся базовыми в XML, например, элемент с типом "date", поле "Формат элемента" не заполняется. Для таких элементов в поле "Дополнительная информация" указывается тип базового элемента;

признак обязательности элемента определяет обязательность наличия элемента (совокупности наименования элемента и его значения) в файле обмена. Признак обязательности элемента может принимать следующие значения: "О" - наличие элемента в файле обмена обязательно; "Н" - наличие элемента в файле обмена необязательно, то есть элемент может отсутствовать. Если элемент принимает ограниченный перечень значений (по классификатору, кодовому словарю), то признак обязательности элемента дополняется символом "К". Например, "ОК". В случае, если количество реализаций элемента может быть более одной, то признак обязательности элемента дополняется символом "М". Например, "НМ" или "ОКМ".

К вышеперечисленным признакам обязательности элемента может добавляться значение "У" в случае описания в XML схеме условий, предъявляемых к элементу в файле обмена, описанных в графе "Дополнительная информация". Например, "НУ" или "ОКУ";

дополнительная информация содержит, при необходимости, требования к элементу файла обмена, не указанные ранее. Для сложных элементов указывается ссылка на таблицу, в которой описывается состав данного элемента. Для элементов, принимающих ограниченный перечень значений из классификатора (кодового словаря), указывается соответствующее наименование классификатора (кодового словаря) или приводится перечень возможных значений. Для классификатора (кодового словаря) может указываться ссылка на его местонахождение. Для элементов, использующих пользовательский тип данных, указывается наименование типового элемента.

Рисунок 2. Диаграмма структуры файла обмена

Таблица 5.1

Файл обмена (Файл)

Наименование элемента Сокращенное наименование (код) элемента Признак типа элемента Формат элемента Признак обязательности элемента Дополнительная информация
Идентификатор файла ИдФайл А T(1-255) ОУ Содержит (повторяет) имя сформированного файла (без расширения)
Версия программы, с помощью которой сформирован файл ВерсПрог А T(1-40) О  
Версия формата ВерсФорм А T(1-5) О Принимает значение: 5.01
Состав и структура документа Документ С   О Состав элемента представлен в таблице 5.2

Таблица 5.2

Состав и структура документа (Документ)

Наименование элемента Сокращенное наименование (код) элемента Признак типа элемента Формат элемента Признак обязательности элемента Дополнительная информация
Индекс Индекс А T(=7) ОК Типовой элемент <КНДТип>.
Принимает значение: 0000116
Номер корректировки НомКорр А N(3) О Принимает значение:
0 - первичный реестр,
1 - корректировка,
2 - последующая корректировка и другие
Элемент повторяет значение элемента <НомКорр> из файла с префиксом KO_RRAKZ.201.29
Реестры документов, предусмотренные подпунктами 4, 5, 6, 7 пункта 29 статьи 201 Налогового кодекса Российской Федерации РеестрАк201.29 С   ОМ Состав элемента представлен в таблице 5.3

Таблица 5.3

Реестры документов, предусмотренные подпунктами 4, 5, 6, 7 пункта 29 статьи 201 Налогового кодекса Российской Федерации (РеестрАк201.29)

Наименование элемента Сокращенное наименование (код) элемента Признак типа элемента Формат элемента Признак обязательности элемента Дополнительная информация
Реестры в соответствии с подпунктами 4, 5 пункта 29 статьи 201 Налогового кодекса Российской Федерации РрАк201.29.45 С   Н Состав элемента представлен в таблице 5.4
Реестры в соответствии с подпунктами 6, 7 пункта 29 статьи 201 Налогового кодекса Российской Федерации РрАк201.29.67 С   Н Состав элемента представлен в таблице 5.9

Таблица 5.4

Реестры в соответствии с подпунктами 4, 5 пункта 29 статьи 201 Налогового кодекса Российской Федерации (РрАк201.29.45)

Наименование элемента Сокращенное наименование (код) элемента Признак типа элемента Формат элемента Признак обязательности элемента Дополнительная информация
Объем винограда (по документу): всего, тонны (по документам, подтверждающим обоснованность применения налоговых вычетов, предусмотренных подпунктом 4 пункта 29 статьи 201 Налогового кодекса Российской Федерации) - итого ОбВинДок4Итог А N(13.3) О  
Объем винограда (по документу): использованный для производства, реализованной в налоговом периоде подакцизной продукции, тонны (по документам, подтверждающим обоснованность применения налоговых вычетов, предусмотренных подпунктом 4 пункта 29 статьи 201 Налогового кодекса Российской Федерации) - итого ОбВинДокВыч4Итог А N(13.3) О  
Объем винограда (по документу): всего, тонны (по документам, подтверждающим, обоснованность применения налоговых вычетов, предусмотренным подпунктом 5 пункта 29 статьи 201 Налогового кодекса Российской Федерации) - итого ОбВинДок5Итог А N(13.3) О  
Объем винограда (по документу): использованный для производства, реализованной в налоговом периоде подакцизной продукции, тонны (по документам, подтверждающим, обоснованность применения налоговых вычетов, предусмотренным подпунктом 5 пункта 29 статьи 201 Налогового кодекса Российской Федерации) - итого ОбВинДокВыч5Итог А N(13.3) О  
Реестры в соответствии с подпунктами 4, 5 пункта 29 статьи 201 Налогового кодекса Российской Федерации по контрагенту и коду вида подакцизного товара РрАк201.29.45Пр С   ОМ Состав элемента представлен в таблице 5.5

Таблица 5.5

Реестры в соответствии с подпунктами 4, 5 пункта 29 статьи 201 Налогового кодекса Российской Федерации по контрагенту и коду вида подакцизного товара (РрАк201.29.45Пр)

Наименование элемента Сокращенное наименование (код) элемента Признак типа элемента Формат элемента Признак обязательности элемента Дополнительная информация
Контрагент (продавец) по документу КонрагПр С   О Состав элемента представлен в таблице 5.6
Код вида подакцизного товара КодПТ П T(=3) ОК Типовой элемент <СКВПТТип>.
Принимает значения в соответствии с приложением N 2 "Коды видов подакцизных товаров" к Порядку заполнения налоговой декларации по акцизам на этиловый спирт, алкогольную и (или) подакцизную спиртосодержащую продукцию, а также на виноград, утвержденному приказом ФНС России от 27.08.2020 N ЕД-7-3/610@ (далее - Порядок заполнения декларации)
Документы, подтверждающие обоснованность применения налоговых вычетов, предусмотренные подпунктом 4 пункта 29 статьи 201 Налогового кодекса Российской Федерации ДокПдтвВыч4 С   НМ Состав элемента представлен в таблице 5.7
Документы, подтверждающие обоснованность применения налоговых вычетов, предусмотренные подпунктом 5 пункта 29 статьи 201 Налогового кодекса Российской Федерации ДокПдтвВыч5 С   НМ Состав элемента представлен в таблице 5.8

Таблица 5.6

Контрагент (продавец) по документу (КонрагПр)

Наименование элемента Сокращенное наименование (код) элемента Признак типа элемента Формат элемента Признак обязательности элемента Дополнительная информация
Наименование (полное или сокращенное, с указанием организационно-правовой формы) НаимОрг А T(1-1000) О  
ИНН организации ИННЮЛ А T(=10) О Типовой элемент <ИННЮЛТип>
КПП организации КПП А T(=9) Н Типовой элемент <КППТип>

Таблица 5.7

Документы, подтверждающие обоснованность применения налоговых вычетов, предусмотренные подпунктом 4 пункта 29 статьи 201 Налогового кодекса Российской Федерации (ДокПдтвВыч4)

Наименование элемента Сокращенное наименование (код) элемента Признак типа элемента Формат элемента Признак обязательности элемента Дополнительная информация
Наименование документа НаимДок А T(1-255) О  
Номер документа НомерДок А T(1-20) Н  
Дата документа ДатаДок А T(=10) О Типовой элемент <ДатаТип>.
Дата в формате ДД.ММ.ГГГГ
Объем винограда (по документу): всего, тонны ОбВинДок4 А N(13.3) О  
Объем винограда (по документу): использованный для производства, реализованной в налоговом периоде подакцизной продукции, тонны ОбВинДокВыч4 А N(13.3) О  

Таблица 5.8

Документы, подтверждающие обоснованность применения налоговых вычетов, предусмотренные подпунктом 5 пункта 29 статьи 201 Налогового кодекса Российской Федерации (ДокПдтвВыч5)

Наименование элемента Сокращенное наименование (код) элемента Признак типа элемента Формат элемента Признак обязательности элемента Дополнительная информация
Наименование документа НаимДок А T(1-250) О  
Номер документа НомерДок А T(1-20) Н  
Дата документа ДатаДок А T(=10) О Типовой элемент <ДатаТип>.
Дата в формате ДД.ММ.ГГГГ
Объем винограда (по документу): всего, тонны ОбВинДок5 А N(13.3) О  
Объем винограда (по документу): использованный для производства, реализованной в налоговом периоде подакцизной продукции, тонны ОбВинДокВыч5 А N(13.3) О  

Таблица 5.9

Реестры в соответствии с подпунктами 6, 7 пункта 29 статьи 201 Налогового кодекса Российской Федерации (РрАк201.29.67)

Наименование элемента Сокращенное наименование (код) элемента Признак типа элемента Формат элемента Признак обязательности элемента Дополнительная информация
Объем подакцизной продукции (по документу), для производства которой использован виноград: всего, литры или литры безводного спирта (по документам, подтверждающим обоснованность применения налоговых вычетов, предусмотренным подпунктом 6 пункта 29 статьи 201 Налогового кодекса Российской Федерации) - итого ОбПТДок6Итог А N(13.3) О  
Объем подакцизной продукции (по документу), для производства которой использован виноград: в части продукции, произведенной из винограда, суммы акциза по которому заявлены к вычету по декларации, литры или литры безводного спирта (по документам, подтверждающим обоснованность применения налоговых вычетов, предусмотренным подпунктом 6 пункта 29 статьи 201 Налогового кодекса Российской Федерации) - итого ОбПТДокВыч6Итог А N(13.3) О  
Объем подакцизной продукции (по документу), для производства которой использован виноград: всего, литры или литры безводного спирта (по документам, подтверждающим обоснованность применения налоговых вычетов, предусмотренным подпунктом 7 пункта 29 статьи 201 Налогового кодекса Российской Федерации) - итого ОбПТДок7Итог А N(13.3) О  
Объем подакцизной продукции (по документу), для производства которой использован виноград: в части продукции, произведенной из винограда, суммы акциза по которому заявлены к вычету по декларации, литры или литры безводного спирта (по документам, подтверждающим обоснованность применения налоговых вычетов, предусмотренным подпунктом 7 пункта 29 статьи 201 Налогового кодекса Российской Федерации) - итого ОбПТДокВыч7Итог А N(13.3) О  
Реестры в соответствии с подпунктами 6, 7 пункта 29 статьи 201 Налогового кодекса Российской Федерации по контрагенту, коду вида подакцизного товара и коду показателя РрАк201.29.67Пок С   ОМ Состав элемента представлен в таблице 5.10

Таблица 5.10

Реестры в соответствии с подпунктами 6, 7 пункта 29 статьи 201 Налогового кодекса Российской Федерации по контрагенту, коду вида подакцизного товара и коду показателя (РрАк201.29.67Пок)

Наименование элемента Сокращенное наименование (код) элемента Признак типа элемента Формат элемента Признак обязательности элемента Дополнительная информация
Контрагент (покупатель) по документу КонрагПок С   О Состав элемента представлен в таблице 5.11
Код вида подакцизного товара КодПТ П T(=3) ОК Типовой элемент <СКВПТТип>.
Принимает значения в соответствии с приложением N 2 "Коды видов подакцизных товаров" к Порядку заполнения декларации
Код показателя КодПок П T(=5) ОК Принимает значения в соответствии с приложением N 3 "Коды показателей, используемые при заполнении налоговой декларации" к Порядку заполнения декларации
Документы, подтверждающие обоснованность применения налоговых вычетов, предусмотренные подпунктом 6 пункта 29 статьи 201 Налогового кодекса Российской Федерации ДокПдтвВыч6 С   НМ Состав элемента представлен в таблице 5.12
Документы, подтверждающие обоснованность применения налоговых вычетов, предусмотренные подпунктом 7 пункта 29 статьи 201 Налогового кодекса Российской Федерации ДокПдтвВыч7 С   НМ Состав элемента представлен в таблице 5.13

Таблица 5.11

Контрагент (покупатель) по документу (КонрагПок)

Наименование элемента Сокращенное наименование (код) элемента Признак типа элемента Формат элемента Признак обязательности элемента Дополнительная информация
Наименование (полное или сокращенное, с указанием организационно-правовой формы) НаимОрг А T(1-1000) О  
ИНН организации ИННЮЛ А T(=10) О Типовой элемент <ИННЮЛТип>
КПП организации КПП А T(=9) Н Типовой элемент <КППТип>

Таблица 5.12

Документы, подтверждающие обоснованность применения налоговых вычетов, предусмотренные подпунктом 6 пункта 29 статьи 201 Налогового кодекса Российской Федерации (ДокПдтвВыч6)

Наименование элемента Сокращенное наименование (код) элемента Признак типа элемента Формат элемента Признак обязательности элемента Дополнительная информация
Наименование документа НаимДок А T(1-255) О  
Номер документа НомерДок А T(1-20) Н  
Дата документа ДатаДок А T(=10) О Типовой элемент <ДатаТип>.
Дата в формате ДД.ММ.ГГГГ
Объем подакцизной продукции (по документу), для производства которой использован виноград: всего, литры или литры безводного спирта ОбПТДок6 А N(13.3) О  
Объем подакцизной продукции (по документу), для производства которой использован виноград: в части продукции, произведенной из винограда, суммы акциза по которому заявлены к вычету по декларации, литры или литры безводного спирта ОбПТДокВыч6 А N(13.3) О  

Таблица 5.13

Документы, подтверждающие обоснованность применения налоговых вычетов, предусмотренные подпунктом 7 пункта 29 статьи 201 Налогового кодекса Российской Федерации (ДокПдтвВыч7)

Наименование элемента Сокращенное наименование (код) элемента Признак типа элемента Формат элемента Признак обязательности элемента Дополнительная информация
Наименование документа НаимДок А T(1-250) О  
Номер документа НомерДок А T(1-20) Н  
Дата документа ДатаДок А T(=10) О Типовой элемент <ДатаТип>.
Дата в формате ДД.ММ.ГГГГ
Объем подакцизной продукции (по документу), для производства которой использован виноград: всего, литры или литры безводного спирта ОбПТДок7 А N(13.3) О  

Приложение N 7
к приказу ФНС России
от 26.04.2021 N ЕД-7-15/419@

ПОРЯДОК ПРЕДСТАВЛЕНИЯ РЕЕСТРОВ ДОКУМЕНТОВ, ПРЕДУСМОТРЕННЫХ ПОДПУНКТАМИ 1, 2, 3, 4, 5 ПУНКТА 19, ПОДПУНКТАМИ 4, 5, 6, 7 ПУНКТА 29 СТАТЬИ 201 НАЛОГОВОГО КОДЕКСА РОССИЙСКОЙ ФЕДЕРАЦИИ

1. Настоящий Порядок определяет общие положения представления реестров документов, предусмотренных подпунктами 1, 2, 3, 4, 5 пункта 19, подпунктами 4, 5, 6, 7 пункта 29 статьи 201 Налогового кодекса Российской Федерации (далее - реестры).

2. Реестры представляются в налоговые органы налогоплательщиком (его представителем) одновременно с налоговой декларацией по акцизам на этиловый спирт, алкогольную и (или) подакцизную спиртосодержащую продукцию, а также виноград, по форме (формату), утвержденной приказом ФНС России от 27.08.2020 N ЕД-7-3/610@ "Об утверждении формы, порядка заполнения и формата представления налоговой декларации по акцизам на этиловый спирт, алкогольную и (или) подакцизную спиртосодержащую продукцию, а также на виноград в электронной форме" (зарегистрирован Министерством юстиции Российской Федерации 14.09.2020, регистрационный номер 59819), за налоговые периоды начиная с 1 декабря 2020 года (не позднее срока, установленного Налоговым кодексом Российской Федерации для представления налоговой декларации, в которой заявлены вычеты).

3. Направление реестров на бумажном носителе в виде почтового отправления или представление лично осуществляется по утвержденным настоящим приказом формам.

4. Направление реестров в электронной форме осуществляется по утвержденным настоящим приказом форматам в порядке, утвержденном приказом ФНС России от 16.07.2020 N ЕД-7-2/448@ "Об утверждении Порядка направления и получения документов, предусмотренных Налоговым кодексом Российской Федерации и используемых налоговыми органами при реализации своих полномочий в отношениях, регулируемых законодательством о налогах и сборах, а также представления документов по требованию налогового органа в электронной форме по телекоммуникационным каналам связи" (зарегистрирован Министерством юстиции Российской Федерации 19.08.2020, регистрационный номер 59335).

5. Представление реестров в налоговые органы представителем налогоплательщика осуществляется на основании доверенности, в порядке, установленном гражданским законодательством Российской Федерации.