Зарегистрировано в Минюсте России 30 декабря 2021 г. N 66731
ФЕДЕРАЛЬНАЯ НАЛОГОВАЯ СЛУЖБА
ПРИКАЗ
от 9 декабря 2021 г. N ЕД-7-26/1065@
ОБ УТВЕРЖДЕНИИ ФОРМАТОВ ЭЛЕКТРОННОЙ ТРАНСПОРТНОЙ НАКЛАДНОЙ, ЭЛЕКТРОННОЙ СОПРОВОДИТЕЛЬНОЙ ВЕДОМОСТИ И ЭЛЕКТРОННОГО ЗАКАЗ-НАРЯДА
В соответствии с частью 2 статьи 8, частью 3 статьи 11 и частью 4 статьи 18 Федерального закона от 08.11.2007 N 259-ФЗ "Устав автомобильного транспорта и городского наземного электрического транспорта" (Собрание законодательства Российской Федерации, 2007, N 46, ст. 5555; 2021, N 27, ст. 5164), а также пунктом 1 Положения о Федеральной налоговой службе, утвержденного постановлением Правительства Российской Федерации от 30.09.2004 N 506 "Об утверждении Положения о Федеральной налоговой службе" (Собрание законодательства Российской Федерации, 2004, N 40, ст. 3961; 2021, N 34, ст. 6206), в целях развития электронного документооборота, в связи с принятием Федерального закона от 02.07.2021 N 336-ФЗ "О внесении изменений в статью 31 Федерального закона "Об автомобильных дорогах и о дорожной деятельности в Российской Федерации и о внесении изменений в отдельные законодательные акты Российской Федерации" и Федеральный закон "Устав автомобильного транспорта и городского наземного электрического транспорта" (Собрание законодательства Российской Федерации, 2021, N 27, ст. 5164) приказываю:
1. Утвердить:
формат электронной транспортной накладной согласно приложению N 1 к настоящему приказу;
формат электронной сопроводительной ведомости согласно приложению N 2 к настоящему приказу;
формат электронного заказ-наряда согласно приложению N 3 к настоящему приказу.
2. Установить, что настоящий приказ вступает в силу по истечении 10 дней со дня его официального опубликования, но не ранее 01.01.2022, и действует до 01.09.2026.
3. Контроль за исполнением настоящего приказа возложить на заместителя руководителя Федеральной налоговой службы, координирующего деятельность по методологическому и организационному обеспечению взаимодействия налогоплательщиков с ФНС России по телекоммуникационным каналам связи через операторов электронного документооборота.
Руководитель
Федеральной налоговой службы
Д.В. ЕГОРОВ
Приложение N 1
к приказу ФНС России
от 9 декабря 2021 г.
N ЕД-7-26/1065@
ФОРМАТ ЭЛЕКТРОННОЙ ТРАНСПОРТНОЙ НАКЛАДНОЙ
I. ОБЩИЕ СВЕДЕНИЯ
1. Настоящий формат описывает требования к XML файлам (далее - файл обмена) передачи по телекоммуникационным каналам связи электронной транспортной накладной.
2. Электронная транспортная накладная включает четыре обязательных файла обмена:
файл обмена информации грузоотправителя, состоящей из сведений об участниках перевозки, о существенных условиях договора перевозки, о поданном под погрузку транспортном средстве и его водителе (водителях), сведениях о грузе и сопроводительных документах на него, а также о фактических обстоятельствах предъявления груза к перевозке и погрузки груза в транспортное средство. Файл обмена подписывается усиленной квалифицированной электронной подписью грузоотправителя или усиленной квалифицированной электронной подписью лица, осуществляющего погрузку груза в транспортное средство;
файл обмена информации перевозчика о приеме груза к перевозке, состоящей из дополнительных к информации грузоотправителя сведений перевозчика в отношении принятия вверяемого груза и фактических обстоятельств погрузки груза в транспортное средство. Файл обмена подписывается усиленной квалифицированной электронной подписью перевозчика;
файл обмена информации грузополучателя, состоящей из сведений грузополучателя о приеме груза от перевозчика, а также о фактических характеристиках принятого груза и обстоятельствах приемки. Файл обмена подписывается усиленной квалифицированной электронной подписью грузополучателя или усиленной квалифицированной электронной подписью уполномоченного на подписание транспортной накладной от имени грузополучателя;
файл обмена информации перевозчика о выдаче груза грузополучателю (лицу, управомоченному на получение груза), состоящей из дополнительных к информации грузополучателя сведений перевозчика в отношении выдачи вверенного ему грузоотправителем груза и фактических обстоятельств такой выдачи. Файл обмена подписывается усиленной квалифицированной электронной подписью перевозчика.
Кроме того, электронная транспортная накладная, исходя из обстоятельств исполнения договора перевозки и (или) по соглашению сторон также может содержать следующие файлы обмена (являются опциональными при информационном обмене):
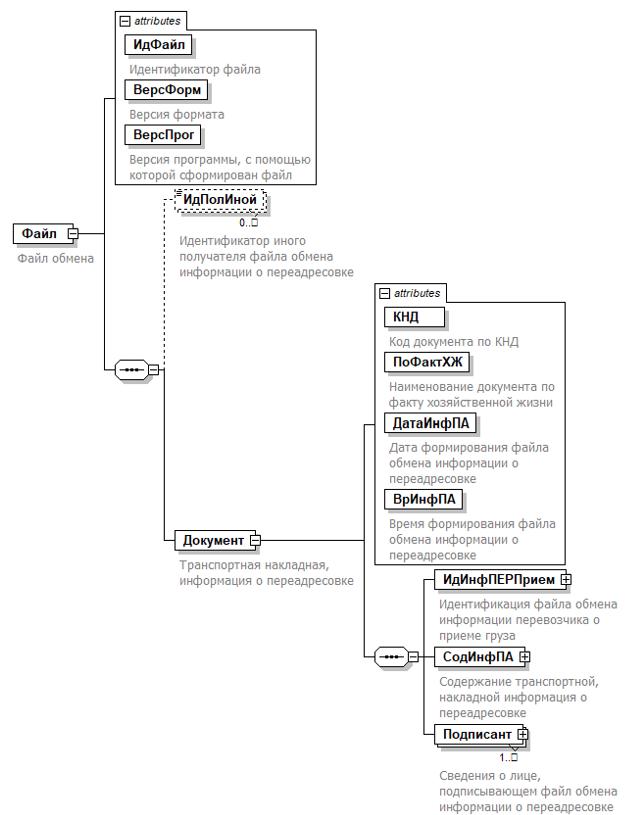
файл обмена информации о переадресовке, состоящей из сведений об изменении конечного пункта доставки груза и (или) сведений о новом грузополучателе. Файл обмена подписывается усиленной квалифицированной электронной подписью перевозчика;
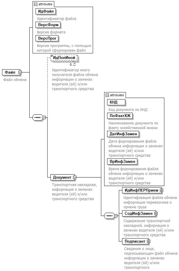
файл обмена информации о заменах водителя (водителей) и (или) транспортного средства, состоящей из сведений транспортного средства и (или) водителя (водителей) при перевозке груза. Файл обмена подписывается усиленной квалифицированной электронной подписью перевозчика;
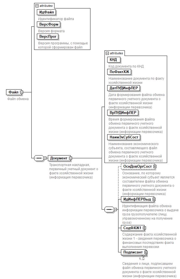
файл обмена информации перевозчика об изменении финансового состояния перевозчика и грузоотправителя в результате выполнения перевозки (далее - первичный учетный документ о факте хозяйственной жизни (информация перевозчика)), состоящей из сведений о выполнении перевозки, о стоимости перевозки груза (установленной плате), порядке расчета платы за перевозку груза. Файл обмена подписывается электронной подписью лица, ответственного за оформление факта хозяйственной жизни со стороны перевозчика (уполномоченного лица);
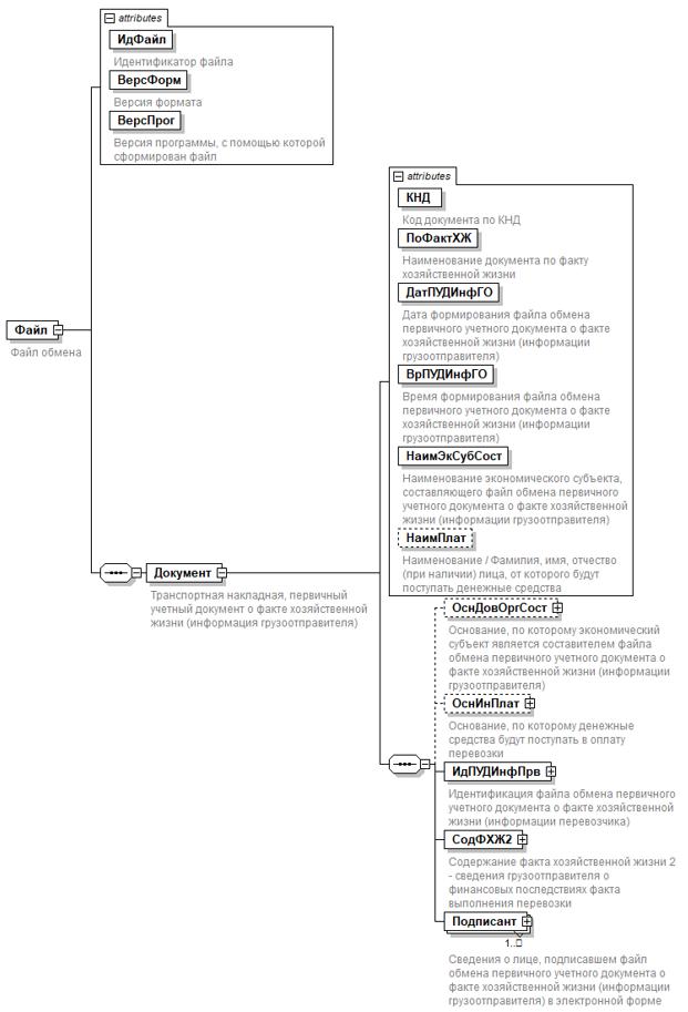
файл обмена информации грузоотправителя о подтверждении факта изменения финансового состояния перевозчика и грузоотправителя в результате выполнения перевозки (далее - первичный учетный документ о факте хозяйственной жизни (информация грузоотправителя)), состоящей из информации перевозчика об изменении финансового состояния перевозчика и грузоотправителя в результате выполнения перевозки. Файл обмена подписывается электронной подписью лица, ответственного за оформление факта хозяйственной жизни со стороны грузоотправителя (уполномоченного лица) (наличие файлов обмена информации перевозчика об изменении финансового состояния перевозчика и грузоотправителя в результате выполнения перевозки и информации грузоотправителя о подтверждении факта изменения финансового состояния перевозчика и грузоотправителя в результате выполнения перевозки позволяет использовать электронную транспортную накладную в качестве первичного учетного документа с набором реквизитов, удовлетворяющим требованиям Федерального закона от 06.12.2011 N 402-ФЗ "О бухгалтерском учете" (Собрание законодательства Российской Федерации, 2011, N 50, ст. 7344; 2021, N 27, ст. 5187).
В зависимости от стадии перевозки электронная транспортная накладная как перевозочный документ, подтверждающий гражданско-правовые отношения, в конкретный момент времени может состоять из:
информации транспортной накладной, документирующей факт заключения договора перевозки груза (при наличии файла обмена информации грузоотправителя и однозначно связанного с ним файла обмена информации перевозчика о принятии груза к перевозке);
информации транспортной накладной, документирующей факт изменения условий договора перевозки груза (по мере формирования файлов обмена информации о переадресовке и (или) информации о замене водителя (водителей) и (или) транспортного средства), однозначно связанной с информацией транспортной накладной, документирующей факт заключения договора перевозки груза;
информации транспортной накладной, документирующей факт исполнения договора перевозки груза (при наличии файла обмена информация грузополучателя и однозначно связанного с ним файла обмена информации перевозчика о сдаче груза грузополучателю), однозначно связанной с информацией транспортной накладной, документирующей факт заключения договора перевозки груза;
информации транспортной накладной, документирующей факт изменения финансового состояния организации в результате исполнения договора перевозки груза (при наличии файла обмена первичного учетного документа о факте хозяйственной жизни (информации перевозчика) и однозначно связанного с ним файла обмена первичного учетного документа о факте хозяйственной жизни (информации грузоотправителя)), однозначно связанной с информацией транспортной накладной, документирующей факт исполнения договора перевозки груза.
3. Номер версии настоящего формата 5.01, часть 973.
II. ОПИСАНИЕ ФАЙЛА ОБМЕНА ИНФОРМАЦИИ ГРУЗООТПРАВИТЕЛЯ
4. Имя файла обмена должно иметь следующий вид:
R_Т_A_E_О_W_GGGGMMDD_N, где:
R_Т - префикс, принимающий значение ON_TRNACLGROT;
А - идентификатор перевозчика-получателя файла обмена транспортной накладной (информации грузоотправителя), состоящий не более чем из 46 символов, где:
первые три символа являются идентификатором оператора электронного документооборота (далее - оператор ЭДО) перевозчика, который присваивается Федеральной налоговой службой при включении оператора ЭДО в сеть доверенных операторов ЭДО ФНС России;
остальные символы - не более 43 символов - являются глобально-уникальным идентификатором (GUID) перевозчика - участника документооборота электронной транспортной накладной, присваиваемым оператором ЭДО перевозчика.
E - идентификатор грузополучателя - получателя файла обмена транспортной накладной (информации грузоотправителя), состоящий не более чем из 46 символов, где:
первые три символа являются идентификатором оператора ЭДО грузополучателя, который присваивается Федеральной налоговой службой при включении оператора ЭДО в сеть доверенных операторов ЭДО ФНС России;
остальные символы - не более 43 символов - являются глобально-уникальным идентификатором (GUID) грузополучателя - участника документооборота электронной транспортной накладной, присваиваемым оператором ЭДО грузополучателя.
О - идентификатор грузоотправителя - отправителя файла обмена транспортной накладной (информации грузоотправителя), состоящий не более чем из 46 символов, где:
первые три символа являются идентификатором оператора ЭДО грузоотправителя, который присваивается Федеральной налоговой службой при включении оператора ЭДО в сеть доверенных операторов ЭДО ФНС России;
остальные символы - не более 43 символов - являются глобально-уникальным идентификатором (GUID) грузоотправителя - участника документооборота электронной транспортной накладной, присваиваемым оператором ЭДО грузоотправителя.
W - признак наличия идентификаторов дополнительных получателей файла обмена информации грузоотправителя. Может принимать следующие значения: "0" - дополнительные получатели файла обмена информации грузоотправителя отсутствуют, "1" - дополнительные получатели файла обмена информации грузоотправителя присутствуют и указаны в файле обмена информации грузоотправителя;
GGGG - год формирования передаваемого файла обмена, MM - месяц, DD - день;
N - 36 символьный глобально уникальный идентификатор GUID (Globally Unique IDentifier).
Расширение имени файла обмена - xml. Расширение имени файла обмена может указываться строчными или прописными буквами.
Параметры первой строки файла обмена
Первая строка XML файла должна иметь следующий вид:
<?xml version ="1.0" encoding ="windows-1251"?>
Имя файла, содержащего XML схему файла обмена, должно иметь следующий вид:
ON_TRNACLGROT_1_973_01_05_01_xx, где хх - номер версии схемы.
Выпуск новой версии (новых версий) схемы возможен при условии ее непротиворечия требованиям данного документа (например, в части уточнения текста наименования отдельных элементов, дополнительной информации, увеличения количества знаков в формате элемента).
Расширение имени файла - xsd.
XML схема файла обмена в электронной форме приводится отдельным файлом и размещается на официальном сайте Федеральной налоговой службы.
5. Логическая модель файла обмена представлена в виде диаграммы структуры файла обмена на рисунке 1 настоящего формата. Элементами логической модели файла обмена являются элементы и атрибуты XML файла. Перечень структурных элементов логической модели файла обмена и сведения о них приведены в таблицах 5.1 - 5.53 настоящего формата.
Для каждого структурного элемента логической модели файла обмена приводятся следующие сведения:
наименование элемента. Приводится полное наименование элемента. В строке таблицы могут быть описаны несколько элементов, наименования которых разделены символом "|". Такая форма записи применяется при наличии в файле обмена только одного элемента из описанных в этой строке;
сокращенное наименование (код) элемента. Приводится сокращенное наименование элемента. Синтаксис сокращенного наименования должен удовлетворять спецификации XML;
признак типа элемента. Может принимать следующие значения: "С" - сложный элемент логической модели (содержит вложенные элементы), "П" - простой элемент логической модели, реализованный в виде элемента XML файла, "А" - простой элемент логической модели, реализованный в виде атрибута элемента XML файла. Простой элемент логической модели не содержит вложенные элементы;
формат элемента. Формат элемента представляется следующими условными обозначениями: Т - символьная строка; N - числовое значение (целое или дробное).
Формат символьной строки указывается в виде Т(n-k) или T(=k), где: n - минимальное количество знаков, k - максимальное количество знаков, символ "-" - разделитель, символ "=" означает фиксированное количество знаков в строке. В случае, если минимальное количество знаков равно 0, формат имеет вид Т(0-k). В случае, если максимальное количество знаков не ограничено, формат имеет вид Т(n-).
Формат числового значения указывается в виде N(m.k), где: m - максимальное количество знаков в числе, включая знак (для отрицательного числа), целую и дробную часть числа без разделяющей десятичной точки, k - максимальное число знаков дробной части числа. Если число знаков дробной части числа равно 0 (то есть число целое), то формат числового значения имеет вид N(m).
Для простых элементов, являющихся базовыми в XML, например, элемент с типом "date", поле "Формат элемента" не заполняется. Для таких элементов в поле "Дополнительная информация" указывается тип базового элемента;
признак обязательности элемента определяет обязательность наличия элемента (совокупности наименования элемента и его значения) в файле обмена. Признак обязательности элемента может принимать следующие значения: "О" - наличие элемента в файле обмена обязательно; "Н" - наличие элемента в файле обмена необязательно, то есть элемент может отсутствовать. Если элемент принимает ограниченный перечень значений (по классификатору, кодовому словарю), то признак обязательности элемента дополняется символом "К". Например, "ОК". В случае, если количество реализаций элемента может быть более одной, то признак обязательности элемента дополняется символом "М". Например, "НМ" или "ОКМ".
К вышеперечисленным признакам обязательности элемента может добавляться значение "У" в случае описания в XML схеме условий, предъявляемых к элементу в файле обмена, описанных в графе "Дополнительная информация". Например, "НУ" или "ОКУ";
дополнительная информация содержит, при необходимости, требования к элементу файла обмена, не указанные ранее. Для сложных элементов указывается ссылка на таблицу, в которой описывается состав данного элемента. Для элементов, принимающих ограниченный перечень значений из классификатора (кодового словаря), указывается соответствующее наименование классификатора (кодового словаря) или приводится перечень возможных значений. Для классификатора (кодового словаря) может указываться ссылка на его местонахождение. Для элементов, использующих пользовательский тип данных, указывается наименование типового элемента.

Рисунок 1. Диаграмма структуры файла обмена
Таблица 5.1
Файл обмена (Файл)
| Наименование элемента | Сокращенное наименование (код) элемента | Признак типа элемента | Формат элемента | Признак обязательности элемента | Дополнительная информация |
| Идентификатор файла | ИдФайл | A | T(1-255) | ОУ | Содержит (повторяет) имя сформированного файла (без расширения) |
| Версия программы, с помощью которой сформирован файл | ВерсПрог | A | T(1-40) | О | |
| Версия формата | ВерсФорм | A | T(1-5) | О | Принимает значение: 5.01 |
| Идентификатор иного получателя файла обмена информации грузоотправителя | ИдПолИной | П | T(4-46) | НМ | Значение элемента представляется в виде ИдОЭДОКодПолИной, где: ИдОЭДО - идентификатор оператора электронного оборота (оператор ЭДО) - символьный трехзначный код, присваивается Федеральной налоговой службой; КодПолИной - уникальный код иного получателя, присваиваемый оператором ЭДО иного получателя, длина кода иного получателя не более 43 символов. Обязателен, если W в имени файла обмена принимает значение "1" |
| Транспортная накладная, информация грузоотправителя | Документ | С | | О | Состав элемента представлен в таблице 5.2 |
Таблица 5.2
Транспортная накладная, информация грузоотправителя (Документ)
| Наименование элемента | Сокращенное наименование (код) элемента | Признак типа элемента | Формат элемента | Признак обязательности элемента | Дополнительная информация |
| Код документа по КНД | КНД | A | T(=7) | ОК | Типовой элемент <КНДТип>. Принимает значение: 1110339 |
| Наименование документа по факту хозяйственной жизни | ПоФактХЖ | A | T(1-255) | О | Принимает значение: "Транспортная накладная, информация грузоотправителя" |
| Дата формирования файла обмена информации грузоотправителя | ДатИнфГО | A | T(=10) | О | Типовой элемент <ДатаТип>. Дата в формате ДД.ММ.ГГГГ |
| Время формирования файла обмена информации грузоотправителя | ВрИнфГО | A | T(=8) | О | Типовой элемент <ВремяТип>. Время в формате ЧЧ:ММ:СС |
| Наименование экономического субъекта, составляющего файл обмена информации грузоотправителя | НаимЭкСубСост | A | T(1-1000) | Н | Если элемент сформирован, то должно выполняться условие: ИННЮЛ в <РекЛицПогрГр/ИдСв/СвЮЛУч> = ИННЮЛ в <ОснДовОргСост/ИдРекСост> | ИННФЛ в < РекЛицПогрГр/ИдСв/СвИП > = ИННФЛ в <ОснДовОргСост/ИдРекСост> | сформирован СвИнНеУч в <РекЛицПогрГр/ИдСв/СвИнНеУч> и ДаннИно в <ОснДовОргСост/ИдРекСост/ДаннИно/ ИдСв/СвИнНеУч> |
| Основание, по которому экономический субъект является составителем файла обмена информации грузоотправителя | ОснДовОргСост | С | | Н | Типовой элемент <РеквДокТип>. Состав элемента представлен в таблице 5.45 |
| Содержание транспортной накладной, информация грузоотправителя | СодИнфГО | С | | О | Состав элемента представлен в таблице 5.3 |
| Сведения о лице, подписывающем файл обмена информации грузоотправителя | Подписант | С | | О | Состав элемента представлен в таблице 5.23 |
Таблица 5.3
Содержание транспортной накладной, информация грузоотправителя (СодИнфГО)
| Наименование элемента | Сокращенное наименование (код) элемента | Признак типа элемента | Формат элемента | Признак обязательности элемента | Дополнительная информация |
| Уникальный идентификатор документа транспортной накладной | УИД_ТрН | A | T(1-1000) | Н | Выдается ГИС ЭПД До начала функционирования ГИС ЭПД принимает значение "Без номера" |
| Содержание операции | СодОпер | A | T(1-255) | О | Содержание действий. Указывается: "Лицом, осуществляющим погрузку груза, при указанных обстоятельствах передан водителю груз с указанными характеристиками" |
| Порядковый номер транспортной накладной | НомерТрН | A | T(1-1000) | О | |
| Дата составления транспортной накладной | ДатаТрН | A | T(=10) | О | Типовой элемент <ДатаТип>. Дата в формате ДД.ММ.ГГГГ |
| Порядковый номер заказа (заявки) | НомЗак | A | T(1-1000) | О | При отсутствии указывается: "Без номера" |
| Дата заказа (заявки) | ДатаЗак | A | T(=10) | О | Типовой элемент <ДатаТип>. Дата в формате ДД.ММ.ГГГГ |
| Идентификация файла обмена заказа (заявки) | ИдЗак | С | | Н | Состав элемента представлен в таблице 5.4 |
| Исправление транспортной накладной | ИспрТрН | С | | Н | Типовой элемент <ИспрТип>. Состав элемента представлен в таблице 5.43. Формируется в случае исправления в установленном порядке ошибок в информации транспортной накладной, документирующей факт заключения договора перевозки груза |
| Сведения о грузоотправителе | СвГО | С | | О | Состав элемента представлен в таблице 5.5 |
| Сведения о заказчике услуг по организации перевозки груза, связанных с перевозкой груза | СвЗак | С | | НУ | Состав элемента представлен в таблице 5.6. Обязателен при <ГОЭксп> = 1 (из таблицы 5.5) |
| Сведения о грузополучателе | СвГП | С | | О | Состав элемента представлен в таблице 5.7 |
| Сведения о грузе | СвГруз | С | | О | Состав элемента представлен в таблице 5.8 |
| Сведения о сопроводительных документах на груз | СопрДок | С | | Н | Состав элемента представлен в таблице 5.11 |
| Сведения об указаниях грузоотправителя по особым условиям перевозки | УказГО | С | | О | Состав элемента представлен в таблице 5.12 |
| Сведения о перевозчике | СвПер | С | | О | Типовой элемент <УчастникТрНТип>. Состав элемента представлен в таблице 5.29 |
| Сведения о водителе | СвВодит | С | | ОМ | Состав элемента представлен в таблице 5.15 |
| Сведения о транспортном средстве | СвТС | С | | О | Состав элемента представлен в таблице 5.16 |
| Сведения грузоотправителя о передаче груза при приеме груза перевозчиком | СвПогруз | С | | О | Состав элемента представлен в таблице 5.17 |
| Сведения об отметках грузоотправителя | ОтметГО | С | | НМ | Состав элемента представлен в таблице 5.21 |
| Информационное поле | ИнфПол | С | | НМ | Типовой элемент <ИнфПолТип>. Состав элемента представлен в таблице 5.44 |
Таблица 5.4
Идентификация файла обмена заказа (заявки) (ИдЗак)
| Наименование элемента | Сокращенное наименование (код) элемента | Признак типа элемента | Формат элемента | Признак обязательности элемента | Дополнительная информация |
| Идентификатор файла обмена заказа (заявки) | ИдФайлЗак | A | T(1-255) | О | Содержит (повторяет) имя файла обмена заказа (заявки) без расширения |
| Дата формирования файла обмена заказа (заявки) | ДатФайлЗак | A | T(=10) | О | Типовой элемент <ДатаТип>. Дата в формате ДД.ММ.ГГГГ |
| Время формирования файла обмена заказа (заявки) | ВрФайлЗак | A | T(=8) | О | Типовой элемент <ВремяТип>. Время в формате ЧЧ:ММ:СС |
| Электронная подпись файла обмена заказа (заявки) | ЭП | A | T(1-) | О | Представляется в кодировке Base64 |
Таблица 5.5
Сведения о грузоотправителе (СвГО)
| Наименование элемента | Сокращенное наименование (код) элемента | Признак типа элемента | Формат элемента | Признак обязательности элемента | Дополнительная информация |
| Статус грузоотправителя (грузоотправитель является / не является экспедитором) | ГОЭксп | A | T(=1) | ОК | Принимает значения: 0 - не является исполнителем услуг по организации перевозки груза | 1 - является исполнителем услуг по организации перевозки груза |
| Реквизиты, позволяющие идентифицировать грузоотправителя | РекИдентГО | С | | О | Типовой элемент <УчастникТрНТип>. Состав элемента представлен в таблице 5.29 |
| Реквизиты документа, определяющего основания осуществления расчетов по договору перевозки иным лицом, отличным от грузоотправителя | ОснРасчИным | С | | НУ | Типовой элемент <РеквДокТип>. Состав элемента представлен в таблице 5.45. При <ГОЭксп> = 0 не формируется |
Таблица 5.6
Сведения о заказчике услуг по организации перевозки груза, связанных с перевозкой груза (СвЗак)
| Наименование элемента | Сокращенное наименование (код) элемента | Признак типа элемента | Формат элемента | Признак обязательности элемента | Дополнительная информация |
| Реквизиты, позволяющие идентифицировать заказчика услуг, связанных с перевозкой груза | РекИдентЗак | С | | О | Типовой элемент <УчастникТрНТип>. Состав элемента представлен в таблице 5.29 |
| Реквизиты договора на выполнение услуг по организации перевозки груза | ДогУслПер | С | | О | Типовой элемент <РеквДокТип>. Состав элемента представлен в таблице 5.45 |
Таблица 5.7
Сведения о грузополучателе (СвГП)
| Наименование элемента | Сокращенное наименование (код) элемента | Признак типа элемента | Формат элемента | Признак обязательности элемента | Дополнительная информация |
| Реквизиты, позволяющие идентифицировать грузополучателя | РекИдентГП | С | | О | Типовой элемент <УчастникТрНТип>. Состав элемента представлен в таблице 5.29 |
| Адрес места доставки груза | АдресДостГр | С | | О | Типовой элемент <АдресПользТип>. Состав элемента представлен в таблице 5.49 |
Таблица 5.8
Сведения о грузе (СвГруз)
| Наименование элемента | Сокращенное наименование (код) элемента | Признак типа элемента | Формат элемента | Признак обязательности элемента | Дополнительная информация |
| Описание груза | ОпГруз | С | | ОМ | Состав элемента представлен в таблице 5.9 |
| Общая объявленная стоимость (ценность) груза | ОбЦеннГр | С | | Н | Типовой элемент <ЦеннГрузТип>. Состав элемента представлен в таблице 5.40 |
| Информационное поле | ИнфПол | С | | НМ | Типовой элемент <ИнфПолТип>. Состав элемента представлен в таблице 5.44 |
Таблица 5.9
Описание груза (ОпГруз)
| Наименование элемента | Сокращенное наименование (код) элемента | Признак типа элемента | Формат элемента | Признак обязательности элемента | Дополнительная информация |
| Отгрузочное наименование груза | НаимГруз | A | T(1-1000) | О | Для опасных грузов указывается в соответствии с Европейским соглашением о международной дорожной перевозке опасных грузов (ДОПОГ/ADR), заключенным в г. Женеве 30.09.1957 (Россия присоединилась к Соглашению постановлением Правительства Российской Федерации от 03.02.1994 N 76, Собрание актов Президента и Правительства Российской Федерации, 1994, N 7, ст. 508) (далее - Соглашение о международной дорожной перевозке опасных грузов (ДОПОГ)). В случае погрузки груза на транспортное средство путем погрузки груженого или порожнего контейнера указывается наименование груза "Контейнер" |
| Код товарной номенклатуры | КодТовНом | A | T(=4) | НК | Принимает значение в соответствии с Товарной номенклатурой внешнеэкономической деятельности Евразийского экономического союза и Единым таможенным тарифом Евразийского экономического союза (ТН ВЭД), утвержденной решением Совета Евразийской экономической комиссии от 14.09.2021 N 80 "Об утверждении единой Товарной номенклатуры внешнеэкономической деятельности Евразийского экономического союза и Единого таможенного тарифа Евразийского экономического союза, а также об изменении и признании утратившими силу некоторых решений Совета Евразийской экономической комиссии" (Официальный сайт Евразийского экономического союза http://www.eaeunion.org/, 06.10.2021) |
| Состояние груза | СостГруз | A | T(1-1000) | О | |
| Способ упаковки | СпУпак | A | T(1-1000) | О | |
| Вид тары | ВидТар | A | T(=2) | ОК | Принимает значение в соответствии с классификатором видов груза, упаковки и упаковочных материалов, утвержденным решением Комиссии Таможенного союза от 20.09.2010 N 378 "О классификаторах, используемых для заполнения таможенных документов" (Официальный сайт Евразийского экономического союза http://www.eaeunion.org/, 07.10.2021) или "00" при отсутствии тары |
| Плотность груза в соответствии с документацией на груз | Плотн | A | N(5.2) | Н | Измеряется в килограммах на кубический метр |
| Объем груза, в кубических метрах | Объем | A | N(17.3) | Н | |
| Количество грузовых мест согласно описанию груза | КолМестГр | A | N(4) | О | Для насыпных и наливных грузов принимает значение: 1. |
| Отметка о перевозке в составе груза товара, перевозка которого подлежит учету в государственной информационной системе | УчГосСист | A | T(=1) | НК | Принимает значение: 0 - в составе груза отсутствует товар, перевозка которого подлежит учету в государственной системе | 1 - в составе груза присутствует товар, перевозка которого подлежит учету в государственной системе |
| Другая необходимая информация о грузе | ДрОГруз | A | T(1-1000) | Н | |
| Маркировка | Марк | П | T(1-1000) | ОМ | При отсутствии принимает значение "Отсутствует" |
| Габариты груза, в метрах | Габар | С | | Н | Типовой элемент <ГабарТип>. Состав элемента представлен в таблице 5.39. Заполняется при перевозке крупногабаритного груза |
| Сведения об опасном грузе (в случае перевозки опасного груза) | СвОпГруз | С | | НМ | Типовой элемент <СвОпГрузТип>. Состав элемента представлен в таблице 5.33 |
| Сведения о контейнерах | СвКонтейн | С | | НМУ | Типовой элемент <СвКонтейнТип>. Состав элемента представлен в таблице 5.34. Обязателен, если <НаимГруз> = "Контейнер" |
| Плановая масса груза, в килограммах | ПлМасГруз | С | | О | Типовой элемент <МассаТип>. Состав элемента представлен в таблице 5.41 |
| Объявленная стоимость (ценность) груза | ЦеннГруз | С | | Н | Типовой элемент <ЦеннГрузТип>. Состав элемента представлен в таблице 5.40 |
| Сведения о заказчике услуг, связанных с перевозкой груза | ЗакУсл | С | | Н | Типовой элемент <ИдСвТип>. Состав элемента представлен в таблице 5.35 |
| Дополнительные сведения о товаре, перевозка которого подлежит учету в государственной информационной системе | СвГосСист | С | | НУ | Состав элемента представлен в таблице 5.10. Обязателен при <УчГосСист>=1 |
Таблица 5.10
Дополнительные сведения о товаре, перевозка которого подлежит учету в государственной информационной системе (СвГосСист)
| Наименование элемента | Сокращенное наименование (код) элемента | Признак типа элемента | Формат элемента | Признак обязательности элемента | Дополнительная информация |
| Наименование государственной системы | НаимГосСист | A | T(1-255) | О | |
| Учетная единица в государственной системе | УчетЕд | A | T(1-255) | Н | |
| Иная информация о товаре, подлежащем учету в государственной системе | ИнаяИнф | A | T(1-1000) | Н | |
| Идентификационный номер учетной единицы в государственной системе | ИдНомУчетЕд | П | T(1-255) | ОМ | |
Таблица 5.11
Сведения о сопроводительных документах на груз (СопрДок)
| Наименование элемента | Сокращенное наименование (код) элемента | Признак типа элемента | Формат элемента | Признак обязательности элемента | Дополнительная информация |
| Перечень прилагаемых к транспортной накладной документов, предусмотренных Соглашением о международной дорожной перевозке опасных грузов (ДОПОГ), санитарными, таможенными (при наличии), карантинными, иными правилами в соответствии с законодательством Российской Федерации | ДокКТрН | С | | НМ | Типовой элемент <РеквДокТип>. Состав элемента представлен в таблице 5.45 |
| Перечень прилагаемых к грузу сертификатов, паспортов качества, удостоверений и других документов, наличие которых установлено законодательством Российской Федерации, либо регистрационные номера указанных документов, если такие документы (сведения о таких документах) содержатся в государственных информационных системах | ДокКГр | С | | НМ | Типовой элемент <РеквДокТип>. Состав элемента представлен в таблице 5.45 |
| Реквизиты, позволяющие идентифицировать документ, подтверждающий отгрузку товара | ДокПерЦенн | С | | НМ | Типовой элемент <РеквДокТип>. Состав элемента представлен в таблице 5.45 |
| Реквизиты сопроводительной ведомости (при перевозке груженых контейнеров или порожних контейнеров) | РекСопрВед | С | | НУ | Типовой элемент <РеквДокТип>. Состав элемента представлен в таблице 5.45. Обязателен, если <НаимГруз> = "Контейнер" (из таблицы 5.9) |
Таблица 5.12
Сведения об указаниях грузоотправителя по особым условиям перевозки (УказГО)
| Наименование элемента | Сокращенное наименование (код) элемента | Признак типа элемента | Формат элемента | Признак обязательности элемента | Дополнительная информация |
| Запрещение перегрузки груза | ЗапрПерегруз | A | T(=1) | НК | Принимает значение: 0 - нет запрещения перегрузки груза | 1 - перегрузка груза запрещена |
| Дата и время доставки груза | ДатВрДостГр | A | T(=25) | Н | Типовой элемент <ДатаВремяВЗТип>. Дата и время в формате ДД.ММ.ГГГГТЧЧ:ММ:СС ± ЧЧ:ММ, где Т - разделитель даты и времени; ± ЧЧ:ММ - разница с UTC в часах, минутах |
| Применение координации точного времени (UTC) в типовом элементе ДатаВремяВЗТип | НалКоорТочВрДост | A | T(=1) | НКУ | Принимает значение: 0 - UTC не указан | 1 - UTC указан. Обязателен при наличии <ДатВрДостГр> |
| Срок доставки груза | СрокДостГр | A | T(1-100) | Н | |
| Сведения о запорно-пломбировочных устройствах (указываются в случае их предоставления грузоотправителем) | СвПломба | A | T(1-2000) | Н | |
| Указания в отношении выполнения норм перевозки (для выполнения фитосанитарных, санитарных, карантинных, таможенных и прочих требований, установленных законодательством Российской Федерации) | УкНормПрвз | A | T(1-2000) | О | При отсутствии указывается "Отсутствуют" |
| Указания об ограничениях скорости движения при перевозке груза | ОгрСкор | A | T(1-2000) | Н | |
| Сведения о маршруте перевозки | МршПрвз | С | | Н | Типовой элемент <СведМршТип>. Состав элемента представлен в таблице 5.32 |
| Сведения о процедуре переадресовки | СвПА | С | | О | Состав элемента представлен в таблице 5.13 |
| Климатический режим перевозки | КлимРеж | С | | Н | Состав элемента представлен в таблице 5.14 |
| Информационное поле | ИнфПол | С | | НМ | Типовой элемент <ИнфПолТип>. Состав элемента представлен в таблице 5.44 |
Таблица 5.13
Сведения о процедуре переадресовки (СвПА)
| Наименование элемента | Сокращенное наименование (код) элемента | Признак типа элемента | Формат элемента | Признак обязательности элемента | Дополнительная информация |
| Лицо, по указанию которого может осуществляться переадресовка | ЛицоПА | A | T(1-255) | ОК | Принимает значение: Грузоотправитель | Грузополучатель |
| Способ передачи указания на переадресовку | СпосПерУкПА | A | T(1-255) | О | Принимает значение: "Электронное уведомление перевозчика о переадресовке" |
| Контакты лица, по указанию которого может осуществляться перевозка | КонтПА | С | | О | Типовой элемент <КонтактТип>. Состав элемента представлен в таблице 5.48 |
| Реквизиты документа, подтверждающего передачу полномочий по переадресовке грузополучателю | ДокПерПолнПА | С | | НУ | Типовой элемент <РеквДокТип>. Состав элемента представлен в таблице 5.45. Обязателен, если <ЛицоПА> = Грузополучатель |
Таблица 5.14
Климатический режим перевозки (КлимРеж)
| Наименование элемента | Сокращенное наименование (код) элемента | Признак типа элемента | Формат элемента | Признак обязательности элемента | Дополнительная информация |
| Нижний предел температуры, градусов Цельсия (от) | ТемпНеНиже | A | N(6.2) | Н | |
| Верхний предел температуры, градусов Цельсия (до) | ТемпНеВыше | A | N(6.2) | Н | |
| Нижний предел влажности, процент (от) | ВлажнНеНиже | A | N(5.2) | Н | |
| Верхний предел влажности, процент (до) | ВлажнНеВыше | A | N(5.2) | Н | |
Таблица 5.15
Сведения о водителе (СвВодит)
| Наименование элемента | Сокращенное наименование (код) элемента | Признак типа элемента | Формат элемента | Признак обязательности элемента | Дополнительная информация |
| Номер водительского удостоверения | НомВУ | A | T(1-20) | НУ | Обязателен при отсутствии <ИННФЛ> |
| Серия водительского удостоверения | СерВУ | A | T(1-20) | НУ | Обязателен при отсутствии <ИННФЛ> |
| Дата выдачи водительского удостоверения | ДатаВыдВУ | A | T(=10) | НУ | Типовой элемент <ДатаТип>. Дата в формате ДД.ММ.ГГГГ Обязателен при отсутствии <ИННФЛ> |
| ИНН физического лица | ИННФЛ | A | T(=12) | НУ | Типовой элемент <ИННФЛТип>. Обязателен при отсутствии <НомВУ> и <СерВУ> и <ДатаВыдВУ> |
| Сведения о способе идентификации при применении простой подписи | СвСпИдПодп | A | T(1-1000) | Н | |
| Номер телефона | Тлф | П | T(1-20) | ОМ | |
| Фамилия, имя, отчество (при наличии) | ФИО | С | | О | Типовой элемент <ФИОТип>. Состав элемента представлен в таблице 5.53 |
| Сведения о путевом листе | ПутевойЛист | С | | НМ | Типовой элемент <РеквДокТип>. Состав элемента представлен в таблице 5.45 |
Таблица 5.16
Сведения о транспортном средстве (СвТС)
| Наименование элемента | Сокращенное наименование (код) элемента | Признак типа элемента | Формат элемента | Признак обязательности элемента | Дополнительная информация |
| Транспортное средство (в том числе тягач) | ТС | С | | О | Типовой элемент <ПараметрыТСТип>. Состав элемента представлен в таблице 5.37 |
| Прицеп (полуприцеп) | Прицеп | С | | НМ | Типовой элемент <ПараметрыТСТип>. Состав элемента представлен в таблице 5.37 |
| Сведения о специальных условиях движения | СпецУслДвиж | С | | НМ | Типовой элемент <СпецУслДвижТип>. Состав элемента представлен в таблице 5.31 |
| Информационное поле | ИнфПол | С | | НМ | Типовой элемент <ИнфПолТип>. Состав элемента представлен в таблице 5.44 |
Таблица 5.17
Сведения грузоотправителя о передаче груза при приеме груза перевозчиком (СвПогруз)
| Наименование элемента | Сокращенное наименование (код) элемента | Признак типа элемента | Формат элемента | Признак обязательности элемента | Дополнительная информация |
| Заявленные дата и время подачи транспортного средства под погрузку | ЗаявПогр | A | T(=25) | О | Типовой элемент <ДатаВремяВЗТип>. Дата и время в формате ДД.ММ.ГГГГТЧЧ:ММ:СС ± ЧЧ:ММ, где Т - разделитель даты и времени; ± ЧЧ:ММ - разница с UTC в часах, минутах |
| Применение координации точного времени (UTC) в типовом элементе ДатаВремяВЗТип | НалКоорТочВрЗаяв | A | T(=1) | ОК | Принимает значение: 0 - UTC не указан | 1 - UTC указан |
| Фактические дата и время прибытия под погрузку | ФДатВрПриб | A | T(=25) | О | Типовой элемент <ДатаВремяВЗТип>. Дата и время в формате ДД.ММ.ГГГГТЧЧ:ММ:СС ± ЧЧ:ММ, где Т - разделитель даты и времени; ± ЧЧ:ММ - разница с UTC в часах, минутах |
| Применение координации точного времени (UTC) в типовом элементе ДатаВремяВЗТип | НалКоорТочВрФПогр | A | T(=1) | ОК | Принимает значение: 0 - UTC не указан | 1 - UTC указан |
| Фактические дата и время убытия | ФДатВрУбыт | A | T(=25) | О | Типовой элемент <ДатаВремяВЗТип>. Дата и время в формате ДД.ММ.ГГГГТЧЧ:ММ:СС ± ЧЧ:ММ, где Т - разделитель даты и времени; ± ЧЧ:ММ - разница с UTC в часах, минутах |
| Применение координации точного времени (UTC) в типовом элементе ДатаВремяВЗТип | НалКоорТочВрФУбыт | A | T(=1) | ОК | Принимает значение: 0 - UTC не указан | 1 - UTC указан |
| Фактическое состояние тары при приеме груза перевозчиком от лица, осуществляющего погрузку груза в транспортное средство | ФСостТар | A | T(1-1000) | Н | |
| Фактическое состояние упаковки при приеме груза перевозчиком от лица, осуществляющего погрузку груза в транспортное средство | ФСостУп | A | T(1-1000) | Н | |
| Фактическое состояние кузова при приеме груза перевозчиком от лица, осуществляющего погрузку груза в транспортное средство | ФСостКуз | A | T(1-1000) | Н | |
| Масса брутто груза | МасБрутОтгр | A | T(1-1000) | О | |
| Метод определения массы груза | МетОпрМасс | A | T(=2) | ОК | Принимает значение: 01 - Взвешивание по общей массе (определение разницы между массой транспортного средства после погрузки и перед погрузкой по общей массе) | 02 - Взвешивание поосно | 03 - Расчетная масса груза (расчет на основании данных геометрического обмера согласно загружаемому грузу и (или) технической документации на него и (или) данным измерительных приборов, имеющих регистрацию как средство измерения и прошедших соответствующую периодическую поверку |
| Количество грузовых мест при приеме груза перевозчиком | КолМестПрием | A | N(4) | О | Для насыпных и наливных грузов принимает значение: 1 |
| Адрес места погрузки | ФАдресПогр | С | | О | Типовой элемент <АдресПользТип>. Состав элемента представлен в таблице 5.49 |
| Сведения о лице, осуществляющем погрузку груза в транспортное средство | СвЛицПогрГр | С | | О | Состав элемента представлен в таблице 5.18 |
| Сведения о владельце объекта инфраструктуры пункта погрузки | ВладИнфр | С | | О | Состав элемента представлен в таблице 5.20 |
| Основание беспрепятственного доступа к объекту инфраструктуры пункта погрузки лица, осуществляющего погрузку груза в транспортное средство: документ | | ОснДостОбИнфрДок | С | | Н | Типовой элемент <РеквДокТип>. Состав элемента представлен в таблице 5.45. Заполняется в случаях, когда лицо, которое является владельцем объекта инфраструктуры пункта погрузки, известно и не является грузоотправителем |
| Основание беспрепятственного доступа к объекту инфраструктуры пункта погрузки лица, осуществляющего погрузку груза в транспортное средство: текст при отсутствии подтверждающих документов | ОснДостОбИнфрТекст | П | T(1-1000) | Н | Заполняется в случаях, когда лицо, которое является владельцем объекта инфраструктуры пункта погрузки, известно и не является грузоотправителем. Приводятся обстоятельства, препятствующие указанию документа, подтверждающего основание беспрепятственного доступа к объекту инфраструктуры пункта погрузки лица, осуществляющего погрузку груза в транспортное средство |
| Информационное поле | ИнфПол | С | | НМ | Типовой элемент <ИнфПолТип>. Состав элемента представлен в таблице 5.44 |
Таблица 5.18
Сведения о лице, осуществляющем погрузку груза в транспортное средство (СвЛицПогрГр)
| Наименование элемента | Сокращенное наименование (код) элемента | Признак типа элемента | Формат элемента | Признак обязательности элемента | Дополнительная информация |
| Признак совпадения с грузоотправителем: лицо, которое осуществляет погрузку груза в транспортное средство, является грузоотправителем | СовпГОП | A | T(=1) | ОК | Принимает значение: 1 - совпадает. Лицо, которое осуществляет погрузку груза в транспортное средство, является грузоотправителем | 2 - не совпадает. Лицо, которое осуществляет погрузку груза в транспортное средство, не является грузоотправителем |
| Реквизиты лица, осуществляющего погрузку груза в транспортное средство | РекЛицПогрГр | С | | НУ | Типовой элемент <УчастникТрНТип>. Состав элемента представлен в таблице 5.29. Обязателен при <СовпГОП>=2 |
| Основание, по которому лицо осуществляет погрузку груза в транспортное средство | ОснПогрГр | С | | НУ | Типовой элемент <РеквДокТип>. Состав элемента представлен в таблице 5.45 Обязателен при <СовпГОП>=2 |
| Работник лица, осуществляющего погрузку груза в транспортное средство | РабЛицПогрГр | С | | НУ | Состав элемента представлен в таблице 5.19. Обязателен при <СовпГОП>=2 |
| Идентифицирующий реквизит грузоотправителя | ИдентРекГО | С | | НУ | Типовой элемент <ИдРекСостТип>. Состав элемента представлен в таблице 5.36. Обязателен при <СовпГОП>=1 |
Таблица 5.19
Работник лица, осуществляющего погрузку груза в транспортное средство (РабЛицПогрГр)
| Наименование элемента | Сокращенное наименование (код) элемента | Признак типа элемента | Формат элемента | Признак обязательности элемента | Дополнительная информация |
| Должность | Должность | A | T(1-128) | О | |
| Иные сведения, идентифицирующие физическое лицо | ИныеСвед | A | T(1-255) | Н | |
| Основание полномочий (доверия) на осуществление действий по погрузке груза в транспортное средство: должностные обязанности | | ОДолжОб | П | T(1-255) | О | Значение по умолчанию "Должностные обязанности" |
| Основание полномочий (доверия) на осуществление действий по погрузке груза в транспортное средство: иные основания | ОПИное | С | | О | Типовой элемент <РеквДокТип>. Состав элемента представлен в таблице 5.45. Указываются иные основания полномочий (доверия) |
| Фамилия, имя, отчество (при наличии) | ФИО | С | | О | Типовой элемент <ФИОТип>. Состав элемента представлен в таблице 5.53 |
Таблица 5.20
Сведения о владельце объекта инфраструктуры пункта погрузки (ВладИнфр)
| Наименование элемента | Сокращенное наименование (код) элемента | Признак типа элемента | Формат элемента | Признак обязательности элемента | Дополнительная информация |
| Признак совпадения лица, которое является владельцем инфраструктуры пункта погрузки, с грузоотправителем | СовпГОВ | A | T(=1) | ОК | Принимает значение: 1 - совпадает. Лицо, которое является владельцем объекта инфраструктуры пункта погрузки, является грузоотправителем | 2 - не совпадает. Лицо, которое является владельцем объекта инфраструктуры пункта погрузки, не является грузоотправителем | 3 - не совпадает. Лицо, которое является владельцем объекта инфраструктуры, неизвестно |
| Обстоятельства, являющиеся причиной отсутствия информации о владельце инфраструктуры пункта погрузки | ОбНетИнфОВлад | A | T(1-1000) | НУ | Обязателен при СовпГОВ=3 |
| Реквизиты владельца объекта инфраструктуры пункта погрузки | РекВладИнф | С | | НУ | Типовой элемент <УчастникТрНТип>. Состав элемента представлен в таблице 5.29. Обязателен при <СовпГОВ>=2 |
| Идентифицирующий реквизит грузоотправителя | ИдентРекГО | С | | НУ | Типовой элемент <ИдРекСостТип>. Состав элемента представлен в таблице 5.36. Обязателен при <СовпГОВ>=1 |
Таблица 5.21
Сведения об отметках грузоотправителя (ОтметГО)
| Наименование элемента | Сокращенное наименование (код) элемента | Признак типа элемента | Формат элемента | Признак обязательности элемента | Дополнительная информация |
| Дата и время отметки | ДатВрОтмет | A | T(=25) | О | Типовой элемент <ДатаВремяВЗТип>. Дата и время в формате ДД.ММ.ГГГГТЧЧ:ММ:СС ± ЧЧ:ММ, где Т - разделитель даты и времени; ± ЧЧ:ММ - разница с UTC в часах, минутах |
| Применение координации точного времени (UTC) в типовом элементе ДатаВремяВЗТип | НалКоорТочВрОтм | A | T(=1) | ОК | Принимает значение: 0 - UTC не указан | 1 - UTC указан |
| Описание обстоятельств, послуживших основанием для отметки | ОбстОтмет | A | T(1-2000) | О | Может принимать значение: невывоз груза по вине перевозчика | несвоевременное предоставление - транспортного средства | несвоевременное предоставление контейнера | непредъявление транспортного средства для перевозки груза | иное описание обстоятельств, послужившее основанием для отметки |
| Сведения о коммерческих и иных актах, в том числе о погрузке груза | СвАкт | С | | НМ | Типовой элемент <РеквДокТип>. Состав элемента представлен в таблице 5.45 |
| Расчет и размер штрафа | РазмШтр | С | | НМ | Состав элемента представлен в таблице 5.22 |
| Сведения об актах взвешивания | СвАктВзв | С | | НМ | Типовой элемент <РеквДокТип>. Состав элемента представлен в таблице 5.45 |
| Информационное поле | ИнфПол | С | | НМ | Типовой элемент <ИнфПолТип>. Состав элемента представлен в таблице 5.44 |
Таблица 5.22
Расчет и размер штрафа (РазмШтр)
| Наименование элемента | Сокращенное наименование (код) элемента | Признак типа элемента | Формат элемента | Признак обязательности элемента | Дополнительная информация |
| Фактическое количество единиц измерения для расчета штрафа (фактическая база для расчета штрафа) | ФактКолЕдИзм | A | T(1-255) | Н | |
| Итоговый размер штрафа в валюте Российской Федерации | ИтогРазмШтрРФ | A | N(19.2) | НУ | Обязателен при отсутствии <ИтогРазмШтрИн> Заполняется в случаях, когда по условиям договора расчеты суммы штрафа производятся в валюте Российской Федерации, а также при расчете суммы штрафа в валюте, отличной от валюты Российской Федерации, если курс валюты известен на дату формирования файла обмена информации грузополучателя |
| Валюта штрафа по условиям договора: Код | КодОКВ | A | T(=3) | НК | Типовой элемент <ОКВТип>. Принимает значение в соответствии с Общероссийским классификатором валют (ОКВ) Заполняется в случае, если условиями договора предусмотрен расчет штрафа в валюте, отличной от валюты Российской Федерации |
| Валюта штрафа по условиям договора: Наименование | НаимОКВ | A | T(1-100) | НК | Принимает значение в соответствии с Общероссийским классификатором валют (ОКВ) Формируется согласно указанному коду валюты |
| Итоговый размер штрафа в валюте, отличной от рублей | ИтогРазмШтрИн | A | N(19.2) | НУ | Обязателен при отсутствии <ИтогРазмШтрРФ> Заполняется в случае, если условиями договора предусмотрен расчет штрафа в валюте, отличной от валюты Российской Федерации |
| Дата, на которую определяется курс валюты | ДатаКурсВал | A | T(=10) | Н | Типовой элемент <ДатаТип>. Дата в формате ДД.ММ.ГГГГ |
| Курс валюты на дату расчета размера штрафа | КурсВал | A | N(10.4) | Н | Заполняется в случае, если курс валюты известен на дату формирования файла обмена информации грузоотправителя |
| Расчет штрафа | РасчШтр | A | T(1-1000) | Н | |
Таблица 5.23
Сведения о лице, подписывающем файл обмена информации грузоотправителя (Подписант)
| Наименование элемента | Сокращенное наименование (код) элемента | Признак типа элемента | Формат элемента | Признак обязательности элемента | Дополнительная информация |
| Статус подписанта | СтатПодп | A | T(=1) | ОК | Принимает значение: 1 - лицо, действующее от имени грузоотправителя без доверенности | 2 - лицо, действующее от имени грузоотправителя на основании электронной доверенности | 3 - лицо, действующее от имени грузоотправителя на основании бумажной доверенности | 4 - лицо, действующее от имени лица, осуществляющего погрузку груза в транспортное средство, без доверенности | 5 - лицо, действующее от имени лица, осуществляющего погрузку груза в транспортное средство, на основании электронной доверенности | 6 - лицо, действующее от имени лица, осуществляющего погрузку груза в транспортное средство, на основании бумажной доверенности Может принимать значение "3" или "6", если иное не предусмотрено законодательством Российской Федерации в области электронной подписи |
| Идентифицирующие сведения об информационной системе, в которой хранится доверенность, используемая для подтверждения полномочий в электронной форме | ИдСистХран | A | T(1-500) | Н | Унифицированный указатель (URL). Обязателен в случае, если представление доверенности осуществляется способом, отличным от включения в каждый пакет электронных документов, подписываемых представителем |
| Должность | Должн | A | T(1-128) | Н | |
| Фамилия, имя, отчество (при наличии) | ФИО | С | | О | Типовой элемент <ФИОТип>. Состав элемента представлен в таблице 5.53 |
| Сведения о доверенности, используемой для подтверждения полномочий в электронной форме | СвДовер | С | | НУ | Состав элемента представлен в таблице 5.24. Обязателен в случае <СтатПодп>=2 или 5 и отсутствия <ИдСистХран> |
Таблица 5.24
Сведения о доверенности, используемой для подтверждения полномочий в электронной форме (СвДовер)
| Наименование элемента | Сокращенное наименование (код) элемента | Признак типа элемента | Формат элемента | Признак обязательности элемента | Дополнительная информация |
| Дата совершения доверенности | ДатаДовер | A | T(=10) | О | Типовой элемент <ДатаТип>. Дата в формате ДД.ММ.ГГГГ |
| Номер доверенности: порядковый | НомерДовер | A | T(1-100) | Н | |
| Номер доверенности: идентификатор файла доверенности | ИдентДовер | A | T(1-255) | О | Содержит (повторяет) имя сформированного файла доверенности, подтверждающей полномочия подписанта на действия по подписанию транспортной накладной от имени грузоотправителя (без расширения) |
| Идентифицирующие сведения об информационной системе, которая предоставляет техническую возможность получения информации о досрочном прекращении действия доверенности, в том числе в силу ее отмены доверителем | СведСистОтм | A | T(1-500) | Н | Унифицированный указатель (URL) |
Таблица 5.25
Сведения о юридическом лице, состоящем на учете в налоговых органах (СвЮЛУчТрНТип)
| Наименование элемента | Сокращенное наименование (код) элемента | Признак типа элемента | Формат элемента | Признак обязательности элемента | Дополнительная информация |
| Наименование полное | НаимОрг | A | T(1-1000) | О | |
| ИНН | ИННЮЛ | A | T(=10) | О | Типовой элемент <ИННЮЛТип> |
| КПП | КПП | A | T(=9) | Н | Типовой элемент <КППТип> |
Таблица 5.26
Сведения об индивидуальном предпринимателе (СвИПТрНТип)
| Наименование элемента | Сокращенное наименование (код) элемента | Признак типа элемента | Формат элемента | Признак обязательности элемента | Дополнительная информация |
| ИНН | ИННФЛ | A | T(=12) | О | Типовой элемент <ИННФЛТип> |
| Основной государственный регистрационный номер индивидуального предпринимателя | ОГРНИП | A | T(=15) | Н | Типовой элемент <ОГРНИПТип> |
| Иные сведения, идентифицирующие физическое лицо | ИныеСвед | A | T(1-255) | Н | |
| Фамилия, имя, отчество (при наличии) | ФИО | С | | О | Типовой элемент <ФИОТип>. Состав элемента представлен в таблице 5.53 |
Таблица 5.27
Сведения об иностранном лице, не состоящем на учете в налоговых органах в качестве налогоплательщика (СвИнНеУчТрНТип)
| Наименование элемента | Сокращенное наименование (код) элемента | Признак типа элемента | Формат элемента | Признак обязательности элемента | Дополнительная информация |
| Идентификация статуса | ИдСтат | A | T(1-25) | ОК | Принимает значение: ЮЛ - юридическое лицо | ФЛ - физическое лицо |
| Страна | Стран | A | T(1-255) | НУ | Обязателен для <ИдСтат>=ЮЛ |
| Наименование юридического лица полное /Фамилия, имя, отчество (при наличии) физического лица | Наим | A | T(1-1000) | НУ | Обязателен для <ИдСтат>=ФЛ |
| Идентификатор иностранного лица | Идентиф | A | T(1-255) | НУ | Обязателен для <ИдСтат>=ЮЛ и при отсутствии <Наим> и <ИныеСвед> |
| Иные сведения, идентифицирующие иностранное лицо | ИныеСвед | A | T(1-255) | НУ | Обязателен для <ИдСтат>=ЮЛ и при отсутствии <Идентиф> и <Наим> |
| Данные документа, удостоверяющего личность иностранного физического лица | УдЛичнИнФЛ | С | | НУ | Типовой элемент <УдЛичнИнФЛТип>. Состав элемента представлен в таблице 5.46. Обязателен для <ИдСтат>=ФЛ |
Таблица 5.28
Сведения о физическом лице (СвФЛТрНТип)
| Наименование элемента | Сокращенное наименование (код) элемента | Признак типа элемента | Формат элемента | Признак обязательности элемента | Дополнительная информация |
| ИНН физического лица | ИННФЛ | A | T(=12) | О | Типовой элемент <ИННФЛТип> |
| Иные сведения, идентифицирующие физическое лицо | ИныеСвед | A | T(1-255) | Н | |
| Фамилия, имя, отчество (при наличии) | ФИО | С | | О | Типовой элемент <ФИОТип>. Состав элемента представлен в таблице 5.53 |
Таблица 5.29
Сведения о лице, имеющем отношение к перевозке (об участнике перевозки) (УчастникТрНТип)
| Наименование элемента | Сокращенное наименование (код) элемента | Признак типа элемента | Формат элемента | Признак обязательности элемента | Дополнительная информация |
| Информация для участника документооборота | ИнфДляУчаст | С | | Н | Состав элемента представлен в таблице 5.30. Дополнительная информация, позволяющая в автоматизированном режиме определять необходимый для конкретного случая порядок использования данных файла обмена информации грузоотправителя у перевозчика / грузополучателя и (или) других получателей данного файла обмена |
| Идентификационные сведения о лице, имеющем отношение к перевозке (об участнике перевозки) | ИдСв | С | | О | Типовой элемент <ИдСвТип>. Состав элемента представлен в таблице 5.35 |
| Сведения об адресе | Адрес | С | | Н | Типовой элемент <АдресТип>. Состав элемента представлен в таблице 5.50. Заполняется в отношении сведений о юридическом лице |
| Контактные данные | Контакт | С | | О | Типовой элемент <КонтактТип>. Состав элемента представлен в таблице 5.48 |
Таблица 5.30
Информация для участника документооборота (ИнфДляУчаст)
| Наименование элемента | Сокращенное наименование (код) элемента | Признак типа элемента | Формат элемента | Признак обязательности элемента | Дополнительная информация |
| ИНН участника | ИННУчаст | A | T(10-12) | О | |
| Информация для участника | ИнфУчаст | A | T(1-255) | О | |
Таблица 5.31
Сведения о специальных условиях движения (СпецУслДвижТип)
| Наименование элемента | Сокращенное наименование (код) элемента | Признак типа элемента | Формат элемента | Признак обязательности элемента | Дополнительная информация |
| Номер специального разрешения | НомСР | A | T(1-255) | НУ | Обязателен при отсутствии <ИдСР> |
| Дата специального разрешения | ДатаСР | A | T(=10) | НУ | Типовой элемент <ДатаТип>. Дата в формате ДД.ММ.ГГГГ. Обязателен при отсутствии <ИдСР> |
| Срок действия специального разрешения | СрокСР | A | T(1-100) | НУ | Обязателен при отсутствии <ИдСР> |
| Идентификатор файла специального разрешения (в том числе регистрационный номер, если документ / сведения о таком документе содержатся в государственных информационных системах) | ИдСР | A | T(1-255) | НУ | Обязателен при отсутствии <НомСР>, <ДатаСР> и <СрокСР> |
| Установленный маршрут движения тяжеловесного и (или) крупногабаритного транспортного средства или транспортного средства, перевозящего опасный груз | СведМрш | С | | Н | Типовой элемент <СведМршТип>. Состав элемента представлен в таблице 5.32 |
Таблица 5.32
Установленный маршрут движения тяжеловесного и (или) крупногабаритного транспортного средства или транспортного средства, перевозящего опасный груз (СведМршТип)
| Наименование элемента | Сокращенное наименование (код) элемента | Признак типа элемента | Формат элемента | Признак обязательности элемента | Дополнительная информация |
| Маршрут, текстовый формат | МршТекст | A | T(1-2000) | НУ | Обязателен при отсутствии <МршМашЧит> |
| Маршрут, машиночитаемый формат | МршМашЧит | A | T(1-2000) | НУ | Описание маршрута в формате GeoJSON в спецификации 7946. Обязателен при отсутствии <МршТекст> |
Таблица 5.33
Сведения об опасном грузе (СвОпГрузТип)
| Наименование элемента | Сокращенное наименование (код) элемента | Признак типа элемента | Формат элемента | Признак обязательности элемента | Дополнительная информация |
| Номер ООН | НомООН | A | T(1-50) | О | Обязательно указывается значение в формате "UN XXXX", где: "UN " - неизменяемое значение, ХХХХ - идентификационный номер по списку опасных веществ по номерам ООН в соответствии с подпунктом 3.2.1 (таблица А) главы 3.2 части 3 приложения А Соглашения о международной дорожной перевозке опасных грузов (ДОПОГ) колонка 1 "N ООН" |
| Надлежащее отгрузочное наименование | НадОтгНаим | A | T(1-1000) | О | В качестве надлежащего отгрузочного наименования обязательно указывается наименование опасного груза, которое соответствует номеру ООН в соответствии с подпунктом 3.1.2 главы 3.1 части 3 приложения А Соглашения о международной дорожной перевозке опасных грузов (ДОПОГ) (Колонка 2 "Наименование и написание") |
| Техническое наименование | ТехНаим | A | T(1-1000) | Н | Указывается техническое наименование, определенное в соответствии с подпунктом 3.2.1 (таблица А) главы 3.2 части 3 приложения А (Колонка 2 "Наименование и написание") и пункта 3.1.2 главы 3.1 приложения А Соглашения о международной дорожной перевозке опасных грузов (ДОПОГ) |
| Описание | Описание | A | T(1-1000) | Н | Содержит описание, уточняющее сферу охвата соответствующей позиции в тех случаях, когда классификация, условия перевозки и (или) химическая совместимость вещества могут варьироваться в соответствии с подпунктом 3.2.1 (таблица А) главы 3.2 части 3 приложения А (Колонка 2 "Наименование и описание") и пункта 3.1.2 главы 3.1 части 3 приложения А Соглашения о международной дорожной перевозке опасных грузов (ДОПОГ) |
| Класс | Клас | A | T(1-3) | ОК | Обязательно указывается значение класса опасности грузов в соответствии с подпунктом 3.2.1 (таблица А) главы 3.2 части 3 приложения А (Колонка 3a "Класс") и главы 2.2 части 2 приложения А Соглашения о международной дорожной перевозке опасных грузов (ДОПОГ) |
| Классификационный код | КласКод | A | T(1-50) | ОК | Обязательно указывается значение классификационного кода опасных грузов в соответствии с подпунктом 3.2.1 (таблица А) главы 3.2 части 3 приложения А (Колонка 3b "Классификационный код") и главы 2.2 части 2 приложения А Соглашения о международной дорожной перевозке опасных грузов (ДОПОГ) если значение классификационного кода в справочнике определено. В случае, если значение классификационного кода в справочнике отсутствует, должно быть указано значение "-" |
| Группа упаковки | ГрУп | A | T(1-50) | ОК | Обязательно указывается значение группы упаковки в соответствии с подпунктом 3.2.1 (таблица А) главы 3.2 части 3 приложения А (Колонка 4 "Группа упаковки") и подпункта 2.1.1.3 пункта 2.1.1 главы 2.1 части 2 приложения А Соглашения о международной дорожной перевозке опасных грузов (ДОПОГ) если значение группы в справочнике определено. В случае, если значение группы упаковки в справочнике отсутствует, должно быть указано значение "-" |
| Знак опасности | ЗнОп | A | T(1-50) | ОК | Обязательно указывается значение знака опасности в соответствии с подпунктом 3.2.1 (таблица А) главы 3.2 части 3 приложения А (Колонка 5 "Знак опасности") и подпункта 5.2.2 пункта 5.2.2 главы 5.2 части 5 приложения А Соглашения о международной дорожной перевозке опасных грузов (ДОПОГ) |
| Код ограничения проезда через туннели | КодОгрЧерТун | A | T(1-50) | ОК | Обязательно указывается значение кода ограничения проезда через туннели в соответствии с подпунктом 3.2.1 (таблица А) главы 3.2 части 3 приложения А (Колонка 15 "Трансп. Категория (Код ограничения проезда через туннели)") и главы 8.6 части 8 приложения B Соглашения о международной дорожной перевозке опасных грузов (ДОПОГ). В случае если значение в справочнике отсутствует, должно быть указано значение "-" |
| Название или символ каждого радионуклида | НазРадионук | A | T(1-1000) | Н | Дополнительные положения для класса 7. В соответствии с подпунктом 5.4.1.2.5.1 (а) подпункта 5.4.1.2 пункта 5.4.1 главы 5.4 части 5 приложения A Соглашения о международной дорожной перевозке опасных грузов (ДОПОГ) обязательно указывается название или символ каждого радионуклида или, в случае смесей радионуклидов, соответствующее общее описание или перечень радионуклидов, в отношении которых действуют наибольшие ограничения |
| Описание физической и химической формы | ОписФизХимФорм | A | T(1-1000) | Н | Дополнительные положения для класса 7. В соответствии с подпунктом 5.4.1.2.5.1 (b) подпункта 5.4.1.2 пункта 5.4.1 главы 5.4 части 5 приложения A Соглашения о международной дорожной перевозке опасных грузов (ДОПОГ) обязательно указывается описание физической и химической формы материала или запись о том, что данный материал представляет собой радиоактивный материал особого вида или радиоактивный материал с низкой способностью к рассеянию. Для химической формы допустимо общее химическое описание в отношении радиоактивных материалов с дополнительной опасностью (см. подпункт (с) специального положения 172 главы 3.3 части 3 приложения А Соглашения о международной дорожной перевозке опасных грузов (ДОПОГ)) |
| Максимальная активность радиоактивного содержимого во время перевозки, выраженная в беккерелях (Бк), или масса делящегося материала, выраженная в граммах (г) или соответствующих кратных грамму единицах | МаксАкт | A | T(1-1000) | Н | Дополнительные положения для класса 7. В соответствии с подпунктом 5.4.1.2.5.1 (с) подпункта 5.4.1.2 пункта 5.4.1 главы 5.4 части 5 приложения A Соглашения о международной дорожной перевозке опасных грузов (ДОПОГ) обязательно указывается максимальная активность радиоактивного содержимого во время перевозки, выраженная в беккерелях (Бк) с соответствующим обозначением приставки СИ (см. подпункт 1.2.2.1 пункта 1.2.2 главы 1.2 части 1 приложения А Соглашения о международной дорожной перевозке опасных грузов (ДОПОГ)). Для делящегося материала вместо активности может быть указана масса делящегося материала (или, в надлежащих случаях, масса каждого делящегося нуклида в смесях), выраженная в граммах (г) или соответствующих кратных грамму единицах |
| Категория упаковки, транспортного пакета или контейнера | КатУпак | A | T(1-50) | Н | Дополнительные положения для класса 7. В соответствии с подпунктом 5.4.1.2.5.1 (d) подпункта 5.4.1.2 пункта 5.4.1 главы 5.4 части 5 приложения A Соглашения о международной дорожной перевозке опасных грузов (ДОПОГ) обязательно указывается категория упаковки, транспортного пакета или контейнера, присвоенная согласно пункту 5.1.5.3.4 приложения A Соглашения о международной дорожной перевозке опасных грузов (ДОПОГ), то есть I-БЕЛАЯ, II-ЖЕЛТАЯ, III-ЖЕЛТАЯ |
| Транспортный индекс | ТрансИндекс | A | T(1-100) | Н | Дополнительные положения для класса 7. В соответствии с подпунктом 5.4.1.2.5.1 (e) подпункта 5.4.1.2 пункта 5.4.1 главы 5.4 части 5 приложения A и подпунктом 5.1.5.3.1 и 5.1.5.3.2 пункта 5.1.5.3 главы 5.1 части 5 приложения A Соглашения о международной дорожной перевозке опасных грузов (ДОПОГ) обязательно указывается транспортный индекс (TI), определенный согласно пунктам 5.1.5.3.1 и 5.1.5.3.2 приложения A Соглашения о международной дорожной перевозке опасных грузов (ДОПОГ) кроме категории I-БЕЛАЯ |
| Индекс безопасности по критичности для грузов, содержащих делящийся материал | ИндексБез | A | T(1-100) | Н | Дополнительные положения для класса 7. В соответствии с подпунктом 5.4.1.2.5.1 (f) подпункта 5.4.1.2 пункта 5.4.1 главы 5.4 части 5 приложения A Соглашения о международной дорожной перевозке опасных грузов (ДОПОГ) обязательно указывается индекс безопасности по критичности для грузов, содержащих делящийся материал |
| Опознавательный знак для каждого сертификата об утверждении компетентного органа, применимый для данного груза | ОпозЗнак | A | T(1-10000) | Н | Дополнительные положения для класса 7. В соответствии с подпунктом 5.4.1.2.5.1 (g) подпункта 5.4.1.2 пункта 5.4.1 главы 5.4 части 5 приложения A Соглашения о международной дорожной перевозке опасных грузов (ДОПОГ) обязательно указывается опознавательный знак для каждого сертификата об утверждении компетентного органа (радиоактивный материал особого вида, радиоактивный материал с низкой способностью к рассеянию, делящийся материал, подпадающий под освобождение по пункту 2.2.7.2.3.5 (f) подпункта 2.2.7.2 пункта 2.2.7 главы 2.2 части 2 приложения А Соглашения о международной дорожной перевозке опасных грузов (ДОПОГ), специальные условия, конструкция упаковки или перевозка), применимый для данного груза |
| Полная активность груза | ПолнАктГр | A | T(1-50) | Н | Дополнительные положения для класса 7. В соответствии с подпунктом 5.4.1.2.5.1 (j) подпункта 5.4.1.2 пункта 5.4.1 главы 5.4 части 5 приложения A Соглашения о международной дорожной перевозке опасных грузов (ДОПОГ) обязательно указывается полная активность груза в виде значения, кратного А2 (для материалов LSA-II и LSA-III, SCO-I, SCO-II, SCO-III). В случае радиоактивного материала, для которого значение А2 является неограниченным, должно быть указано значение "-" |
| Общая масса нетто взрывчатого содержимого в килограммах для каждого вещества или изделия, имеющего отдельный номер ООН | ОбМасНетВзрСод | A | T(1-50) | Н | Обязательно для заполнения для класса 1 |
| Общая масса нетто взрывчатого содержимого в килограммах для всех веществ и изделий, которых касается сопроводительная ведомость | ОбМасНетВзрСодВсех | A | T(1-50) | Н | Обязательно для заполнения для класса 1 |
| Процентный (по объему или массе) состав смеси | ПроцСмеси | A | T(1-50) | Н | Дополнительные положения для класса 2. Обязательно заполнять в случае перевозки смесей (см. пункт 2.2.2.1.1 приложения А Соглашения о международной дорожной перевозке опасных грузов (ДОПОГ)) в цистернах (съемных цистернах, встроенных цистернах, переносных цистернах, контейнерах-цистернах или элементах транспортных средств-батарей или МЭГК) в соответствии с подпунктом 5.4.1.2.2 (a) подпункта 5.4.1.2 пункта 5.4.1 главы 5.4 части 5 приложения A Соглашения о международной дорожной перевозке опасных грузов (ДОПОГ) |
| Дата истечения времени удержания | ДатИстВрУдер | A | T(=10) | Н | Типовой элемент <ДатаТип>. Дата в формате ДД.ММ.ГГГГ. Дополнительные положения для класса 2. В соответствии с подпунктом 5.4.1.2.2 (d) пункта 5.4.1 главы 5.4 части 5 приложения A Соглашения о международной дорожной перевозке опасных грузов (ДОПОГ), в остальных случаях для класса 2 должно быть указано значение "-" |
| Контрольная температура, в градусах | КонтТемпер | A | T(1-10) | Н | Обязательно заполнять для самореактивных веществ и полимеризующихся веществ класса 4.1 и органических пероксидов класса 5.2, требующих регулирования температуры в ходе перевозки в соответствии с подпунктом 5.4.1.2.3.1 подпункта 5.4.1.2.3 пункта 5.4.1 главы 5.4 части 5 приложения A Соглашения о международной дорожной перевозке опасных грузов (ДОПОГ), в остальных случаях для класса 4.1 и класса 5.2 должно быть указано значение "-" |
| Аварийная температура, в градусах | АварТемпер | A | T(1-10) | Н | Обязательно заполнять для самореактивных веществ и полимеризующихся веществ класса 4.1 и органических пероксидов класса 5.2, требующих регулирования температуры в ходе перевозки в соответствии с подпунктом 5.4.1.2.3.1 подпункта 5.4.1.2.3 пункта 5.4.1 главы 5.4 части 5 приложения A Соглашения о международной дорожной перевозке опасных грузов (ДОПОГ) в остальных случаях для класса 4.1 и класса 5.2 должно быть указано значение "-" |
Таблица 5.34
Сведения о контейнерах (СвКонтейнТип)
| Наименование элемента | Сокращенное наименование (код) элемента | Признак типа элемента | Формат элемента | Признак обязательности элемента | Дополнительная информация |
| Количество контейнеров | КолКонтейн | A | N(2) | О | |
| Идентификационный номер контейнера | ИдКонтейн | П | T(1-255) | ОМ | |
Таблица 5.35
Идентификационные сведения о лице, имеющем отношение к перевозке (об участнике перевозки) (ИдСвТип)
| Наименование элемента | Сокращенное наименование (код) элемента | Признак типа элемента | Формат элемента | Признак обязательности элемента | Дополнительная информация |
| Сведения об индивидуальном предпринимателе | | СвИП | С | | О | Типовой элемент <СвИПТрНТип>. Состав элемента представлен в таблице 5.26 |
| Сведения о юридическом лице, состоящем на учете в налоговых органах | | СвЮЛУч | С | | О | Типовой элемент <СвЮЛУчТрНТип>. Состав элемента представлен в таблице 5.25 |
| Сведения об иностранном лице, не состоящем на учете в налоговых органах в качестве налогоплательщика | | СвИнНеУч | С | | О | Типовой элемент <СвИнНеУчТрНТип>. Состав элемента представлен в таблице 5.27. В таблице 5.27 элемент <Наим> обязателен. В отношении перевозчика не формируется |
| Сведения о физическом лице | СвФЛУчаст | С | | О | Типовой элемент <СвФЛТрНТип>. Состав элемента представлен в таблице 5.28. В отношении перевозчика не формируется, если не предусмотрено законодательством Российской Федерации в области автомобильного городского пассажирского транспорта |
Таблица 5.36
Идентифицирующие реквизиты сторон, составивших документ (ИдРекСостТип)
| Наименование элемента | Сокращенное наименование (код) элемента | Признак типа элемента | Формат элемента | Признак обязательности элемента | Дополнительная информация |
| ИНН юридического лица | | ИННЮЛ | П | T(=10) | О | Типовой элемент <ИННЮЛТип> |
| ИНН физического лица, в том числе индивидуального предпринимателя | | ИННФЛ | П | T(=12) | О | Типовой элемент <ИННФЛТип> |
| Данные иностранного лица, не состоящего на учете в налоговых органах в качестве налогоплательщика | | ДаннИно | С | | О | Типовой элемент <СвИнНеУчТрНТип>. Состав элемента представлен в таблице 5.27. |
| Краткое наименование органа исполнительной власти (специализированной уполномоченной организации), выдавшего документ | НаимОИВ | П | T(1-255) | О | |
Таблица 5.37
Транспортное средство (ПараметрыТСТип)
| Наименование элемента | Сокращенное наименование (код) элемента | Признак типа элемента | Формат элемента | Признак обязательности элемента | Дополнительная информация |
| Номер СТС | НомСТС | A | T(1-10) | Н | Указывается серия и номер СТС без учета пробелов и знака номера |
| VIN номер | НомерВИН | A | T(1-17) | Н | |
| Регистрационный номер | РегНомер | A | T(1-9) | О | |
| Тип владения | ТипВлад | A | T(=1) | ОК | Принимает значение: 1 - собственность | 2 - совместная собственность супругов | 3 - аренда | 4 - лизинг | 5 - безвозмездное пользование |
| Параметры транспортного средства | ПарТС | С | | О | Типовой элемент <ПарамТСТип>. Состав элемента представлен в таблице 5.38 |
| Реквизиты документа (документов), подтверждающего основание владения грузовым автомобилем (тягачом), а также прицепом (полуприцепом) | ОснАрЛиз | С | | НМУ | Типовой элемент <РеквДокТип>. Состав элемента представлен в таблице 5.45. Обязателен при <ТипВлад>=3 или <ТипВлад>=4 или <ТипВлад>=5, при этом элемент ДаннИно не может быть выбран (из таблицы 5.36) |
Таблица 5.38
Параметры транспортного средства (ПарамТСТип)
| Наименование элемента | Сокращенное наименование (код) элемента | Признак типа элемента | Формат элемента | Признак обязательности элемента | Дополнительная информация |
| Тип | Тип | A | T(1-1000) | О | |
| Марка | Марка | A | T(1-1000) | О | |
| Грузоподъемность, в тоннах | Грузопод | A | N(5.2) | О | |
| Вместимость, в кубических метрах | Вместим | A | N(4.2) | О | |
Таблица 5.39
Габариты груза (ГабарТип)
| Наименование элемента | Сокращенное наименование (код) элемента | Признак типа элемента | Формат элемента | Признак обязательности элемента | Дополнительная информация |
| Высота, в метрах | ВысЗнач | A | N(17.3) | О | |
| Длина, в метрах | ДлЗнач | A | N(17.3) | О | |
| Ширина, в метрах | ШирЗнач | A | N(17.3) | О | |
Таблица 5.40
Объявленная стоимость (ценность) груза (ЦеннГрузТип)
| Наименование элемента | Сокращенное наименование (код) элемента | Признак типа элемента | Формат элемента | Признак обязательности элемента | Дополнительная информация |
| Стоимость (ценность) груза с налогом - всего | СтЦеннГр | A | N(19.2) | О | |
| Валюта стоимости (ценности): код | КодОКВ | A | T(=3) | НК | Типовой элемент <ОКВТип>. Принимает значение в соответствии с Общероссийском классификатором валют (ОКВ) |
| Валюта стоимости (ценности): Наименование | НаимОКВ | A | T(1-100) | ОК | Принимает значение в соответствии с Общероссийским классификатором валют (ОКВ). Формируется согласно указанному коду валюты |
Таблица 5.41
Масса груза (МассаТип)
| Наименование элемента | Сокращенное наименование (код) элемента | Признак типа элемента | Формат элемента | Признак обязательности элемента | Дополнительная информация |
| Масса нетто груза в килограммах | МасНетЗнач | A | N(17.3) | Н | |
| Масса брутто груза в килограммах | МасБрутЗнач | A | N(17.3) | О | |
| Количество паллет | КолПалл | A | N(4) | Н | |
Таблица 5.42
Координаты места (КоордТип)
| Наименование элемента | Сокращенное наименование (код) элемента | Признак типа элемента | Формат элемента | Признак обязательности элемента | Дополнительная информация |
| Широта | Широта | A | T(15-17) | О | Широта в формате: <ХХ.УУУУУУУУУУУУУ> во всемирной системе геоцентрических координат WGS 84, где: ХХ- градусы в диапазоне от -90 до 90 УУУУУУУУУУУУУ - минуты и секунды, представленные как десятичные доли с точностью до 13 знаков |
| Долгота | Долгота | A | T(15-18) | О | Долгота в формате: <ХХХ.УУУУУУУУУУУУУ> во всемирной системе геоцентрических координат WGS 84, где: ХХХ- градусы в диапазоне от -180 до 180 УУУУУУУУУУУУУ - минуты и секунды, представленные как десятичные доли с точностью до 13 знаков |
Таблица 5.43
Исправление (ИспрТип)
| Наименование элемента | Сокращенное наименование (код) элемента | Признак типа элемента | Формат элемента | Признак обязательности элемента | Дополнительная информация |
| Номер исправления | НомИспр | A | N(3) | О | |
| Дата исправления | ДатаИспр | A | T(=10) | О | Типовой элемент <ДатаТип>. Дата в формате ДД.ММ.ГГГГ |
Таблица 5.44
Информационное поле (ИнфПолТип)
| Наименование элемента | Сокращенное наименование (код) элемента | Признак типа элемента | Формат элемента | Признак обязательности элемента | Дополнительная информация |
| Идентификатор файла информационного поля | ИдФайлИнфПол | A | T(=36) | Н | Указывается идентификатор файла, связанного со сведениями данного электронного файла обмена (GUID) |
| Текстовая информация | ТекстИнф | С | | НМ | Типовой элемент <ТекстИнфТип>. Состав элемента представлен в таблице 5.47 |
Таблица 5.45
Реквизиты документа (РеквДокТип)
| Наименование элемента | Сокращенное наименование (код) элемента | Признак типа элемента | Формат элемента | Признак обязательности элемента | Дополнительная информация |
| Наименование документа | НаимДок | A | T(1-255) | НУ | Обязателен, если не указан <ИдДок> |
| Номер документа | НомерДок | A | T(1-255) | НУ | Обязателен, если не указан <ИдДок>. При отсутствии указывается: "Без номера" |
| Дата документа | ДатаДок | A | T(=10) | НУ | Типовой элемент <ДатаТип>. Дата в формате ДД.ММ.ГГГГ. Обязателен, если не указан <ИдДок> |
| Идентификатор файла документа (в том числе регистрационный номер, если документ / сведения о таком документе содержатся в государственных информационных системах) | ИдДок | A | T(1-255) | НУ | Обязателен, если не указаны <НаимДок>, <НомерДок>, <ДатаДок> |
| Дополнительные сведения | ДопСведДок | A | T(1-2000) | Н | |
| Идентифицирующие реквизиты сторон, составивших документ | ИдРекСост | С | | ОМ | Типовой элемент <ИдРекСостТип>. Состав элемента представлен в таблице 5.36. Заполняется в отношении каждого из участников события (сделки), оформленного документом с указанными в <НаимДок>, <НомерДок> и <ДатаДок> наименованием, порядковым номером и датой (или с указанным в <ИдДок> идентификатором) |
Таблица 5.46
Данные документа, удостоверяющего личность иностранного физического лица (УдЛичнИнФЛТип)
| Наименование элемента | Сокращенное наименование (код) элемента | Признак типа элемента | Формат элемента | Признак обязательности элемента | Дополнительная информация |
| Вид документа | ВидДок | A | T(1-1000) | О | |
| Номер документа | НомДок | A | T(1-100) | О | |
| Дата выдачи документа | ДатаДок | A | T(=10) | О | Типовой элемент <ДатаТип>. Дата в формате ДД.ММ.ГГГГ |
Таблица 5.47
Текстовая информация (ТекстИнфТип)
| Наименование элемента | Сокращенное наименование (код) элемента | Признак типа элемента | Формат элемента | Признак обязательности элемента | Дополнительная информация |
| Идентификатор | Идентиф | A | T(1-50) | О | |
| Значение | Значение | A | T(1-2000) | О | |
Таблица 5.48
Контактные данные (КонтактТип)
| Наименование элемента | Сокращенное наименование (код) элемента | Признак типа элемента | Формат элемента | Признак обязательности элемента | Дополнительная информация |
| Номер контактного телефона/факс | Тлф | П | T(1-255) | ОМ | |
| Адрес электронной почты | ЭлПочта | П | T(1-255) | НМ | |
| Иные контактные данные | ИнКонт | П | T(1-255) | Н | |
Таблица 5.49
Сведения об адресе (АдресПользТип)
| Наименование элемента | Сокращенное наименование (код) элемента | Признак типа элемента | Формат элемента | Признак обязательности элемента | Дополнительная информация |
| Комментарии к адресу | АдрКоммент | A | T(1-2000) | Н | |
| Глобальный номер места нахождения (GLN места) | ГЛН | П | T(=13) | Н | Позволяет определить расположение юридических лиц, их функциональных подразделений и физических объектов - складов, магазинов, производственных помещений, транспортных единиц |
| Координаты места | Коорд | С | | Н | Типовой элемент <КоордТип>. Состав элемента представлен в таблице 5.42 |
| Реквизиты адреса на территории Российской Федерации | | АдресРФ | С | | О | Типовой элемент <АдрРФТип>. Состав элемента представлен в таблице 5.51 |
| Информация об адресе, в том числе об адресе за пределами территории Российской Федерации | | АдресИнф | С | | О | Типовой элемент <АдрИнфТип>. Состав элемента представлен в таблице 5.52 |
| Уникальный номер адреса объекта адресации в государственном адресном реестре | КодГАР | П | T(1-36) | О | |
Таблица 5.50
Адрес местонахождения (АдресТип)
| Наименование элемента | Сокращенное наименование (код) элемента | Признак типа элемента | Формат элемента | Признак обязательности элемента | Дополнительная информация |
| Адрес, указанный в Едином государственном реестре юридических лиц/почтовый адрес/адрес места жительства индивидуального предпринимателя (реквизиты адреса на территории Российской Федерации) | | АдрРФ | С | | О | Типовой элемент <АдрРФТип>. Состав элемента представлен в таблице 5.51 |
| Адрес, указанный в Едином государственном реестре юридических лиц/почтовый адрес/адрес места жительства индивидуального предпринимателя (информация об адресе, в том числе об адресе за пределами территории Российской Федерации) | | АдрИнф | С | | О | Типовой элемент <АдрИнфТип>. Состав элемента представлен в таблице 5.52 |
| Уникальный номер адреса объекта адресации в государственном адресном реестре | КодГАР | П | T(1-36) | О | |
Таблица 5.51
Адрес в Российской Федерации (АдрРФТип)
| Наименование элемента | Сокращенное наименование (код) элемента | Признак типа элемента | Формат элемента | Признак обязательности элемента | Дополнительная информация |
| Индекс | Индекс | A | T(=6) | О | |
| Код региона | КодРегион | A | T(=2) | ОК | Типовой элемент <ССРФТип> |
| Район | Район | A | T(1-50) | Н | |
| Город | Город | A | T(1-50) | Н | |
| Населенный пункт | НаселПункт | A | T(1-50) | Н | |
| Улица | Улица | A | T(1-50) | Н | |
| Дом | Дом | A | T(1-20) | Н | |
| Корпус | Корпус | A | T(1-20) | Н | |
| Квартира | Кварт | A | T(1-20) | Н | |
Таблица 5.52
Информация об адресе, в том числе об адресе за пределами территории Российской Федерации (АдрИнфТип)
| Наименование элемента | Сокращенное наименование (код) элемента | Признак типа элемента | Формат элемента | Признак обязательности элемента | Дополнительная информация |
| Код страны | КодСтр | A | T(=3) | ОК | Типовой элемент <ОКСМТип>. Принимает значение в соответствии с Общероссийским классификатором стран мира |
| Адрес | АдрТекст | A | T(1-1000) | О | |
Таблица 5.53
Фамилия, имя, отчество физического лица (ФИОТип)
| Наименование элемента | Сокращенное наименование (код) элемента | Признак типа элемента | Формат элемента | Признак обязательности элемента | Дополнительная информация |
| Фамилия | Фамилия | A | T(1-60) | О | |
| Имя | Имя | A | T(1-60) | О | |
| Отчество | Отчество | A | T(1-60) | Н | |
III. ОПИСАНИЕ ФАЙЛА ОБМЕНА ИНФОРМАЦИИ ПЕРЕВОЗЧИКА О ПРИЕМЕ ГРУЗА К ПЕРЕВОЗКЕ
6. Имя файла обмена должно иметь следующий вид:
R_Т_A_E_О_W_GGGGMMDD_N, где:
R_Т - префикс, принимающий значение: ON_TRNACLPPRIN;
А - идентификатор грузополучателя - получателя файла обмена информации перевозчика о приеме груза к перевозке, состоящий не более чем из 46 символов, где:
первые три символа являются идентификатором оператора ЭДО грузополучателя, который присваивается Федеральной налоговой службой при включении оператора ЭДО в сеть доверенных операторов ЭДО ФНС России;
остальные символы - не более 43 символов - являются глобально-уникальным идентификатором (GUID) грузополучателя - участника документооборота электронной транспортной накладной, присваиваемым оператором ЭДО грузополучателя.
E - идентификатор грузоотправителя - получателя файла обмена информации перевозчика о приеме груза к перевозке, состоящий не более чем из 46 символов, где:
первые три символа являются идентификатором оператора ЭДО грузоотправителя, который присваивается Федеральной налоговой службой при включении оператора ЭДО в сеть доверенных операторов ЭДО ФНС России;
остальные символы - не более 43 символов - являются глобально-уникальным идентификатором (GUID) грузоотправителя - участника документооборота электронной транспортной накладной, присваиваемым оператором ЭДО грузоотправителя.
О - идентификатор перевозчика - отправителя файла обмена информации перевозчика о приеме груза к перевозке, состоящий не более чем из 46 символов, где:
первые три символа являются идентификатором оператора ЭДО перевозчика, который присваивается Федеральной налоговой службой при включении оператора ЭДО в сеть доверенных операторов ЭДО ФНС России;
остальные символы - не более 43 символов - являются глобально-уникальным идентификатором (GUID) перевозчика - участника документооборота электронной транспортной накладной, присваиваемым оператором ЭДО перевозчика.
W - признак наличия идентификаторов дополнительных получателей файла обмена информации перевозчика о приеме груза к перевозке. Может принимать следующие значения: "0" - дополнительные получатели файла обмена информации перевозчика о приеме груза к перевозке, отсутствуют, "1" - дополнительные получатели файла обмена информации перевозчика о приеме груза к перевозке, присутствуют и указаны в файле обмена информации перевозчика, принявшего груз к перевозке;
GGGG - год формирования передаваемого файла обмена, MM - месяц, DD - день;
N - 36 символьный глобально уникальный идентификатор GUID (Globally Unique IDentifier).
Расширение имени файла обмена - xml. Расширение имени файла обмена может указываться строчными или прописными буквами.
Параметры первой строки файла обмена
Первая строка XML файла должна иметь следующий вид:
<?xml version ="1.0" encoding ="windows-1251"?>
Имя файла, содержащего XML схему файла обмена, должно иметь следующий вид:
ON_TRNACLPPRIN_1_973_02_05_01_01 05_01_xx, где хх - номер версии схемы.
Выпуск новой версии (новых версий) схемы возможен при условии ее непротиворечия требованиям данного документа (например, в части уточнения текста наименования отдельных элементов, дополнительной информации, увеличения количества знаков в формате элемента).
Расширение имени файла - xsd.
XML схема файла обмена в электронной форме приводится отдельным файлом и размещается на официальном сайте Федеральной налоговой службы.
7. Логическая модель файла обмена представлена в виде диаграммы структуры файла обмена на рисунке 2 настоящего формата. Элементами логической модели файла обмена являются элементы и атрибуты XML файла. Перечень структурных элементов логической модели файла обмена и сведения о них приведены в таблицах 7.1 - 7.16 настоящего формата.
Для каждого структурного элемента логической модели файла обмена приводятся следующие сведения:
наименование элемента. Приводится полное наименование элемента. В строке таблицы могут быть описаны несколько элементов, наименования которых разделены символом "|". Такая форма записи применяется при наличии в файле обмена только одного элемента из описанных в этой строке;
сокращенное наименование (код) элемента. Приводится сокращенное наименование элемента. Синтаксис сокращенного наименования должен удовлетворять спецификации XML;
признак типа элемента. Может принимать следующие значения: "С" - сложный элемент логической модели (содержит вложенные элементы), "П" - простой элемент логической модели, реализованный в виде элемента XML файла, "А" - простой элемент логической модели, реализованный в виде атрибута элемента XML файла. Простой элемент логической модели не содержит вложенные элементы;
формат элемента. Формат элемента представляется следующими условными обозначениями: Т - символьная строка; N - числовое значение (целое или дробное).
Формат символьной строки указывается в виде Т(n-k) или T(=k), где: n - минимальное количество знаков, k - максимальное количество знаков, символ "-" - разделитель, символ "=" означает фиксированное количество знаков в строке. В случае, если минимальное количество знаков равно 0, формат имеет вид Т(0-k). В случае, если максимальное количество знаков не ограничено, формат имеет вид Т(n-).
Формат числового значения указывается в виде N(m.k), где: m - максимальное количество знаков в числе, включая знак (для отрицательного числа), целую и дробную часть числа без разделяющей десятичной точки, k - максимальное число знаков дробной части числа. Если число знаков дробной части числа равно 0 (то есть число целое), то формат числового значения имеет вид N(m).
Для простых элементов, являющихся базовыми в XML, например, элемент с типом "date", поле "Формат элемента" не заполняется. Для таких элементов в поле "Дополнительная информация" указывается тип базового элемента;
признак обязательности элемента определяет обязательность наличия элемента (совокупности наименования элемента и его значения) в файле обмена. Признак обязательности элемента может принимать следующие значения: "О" - наличие элемента в файле обмена обязательно; "Н" - наличие элемента в файле обмена необязательно, то есть элемент может отсутствовать. Если элемент принимает ограниченный перечень значений (по классификатору, кодовому словарю), то признак обязательности элемента дополняется символом "К". Например, "ОК". В случае, если количество реализаций элемента может быть более одной, то признак обязательности элемента дополняется символом "М". Например, "НМ" или "ОКМ".
К вышеперечисленным признакам обязательности элемента может добавляться значение "У" в случае описания в XML схеме условий, предъявляемых к элементу в файле обмена, описанных в графе "Дополнительная информация". Например, "НУ" или "ОКУ";
дополнительная информация содержит, при необходимости, требования к элементу файла обмена, не указанные ранее. Для сложных элементов указывается ссылка на таблицу, в которой описывается состав данного элемента. Для элементов, принимающих ограниченный перечень значений из классификатора (кодового словаря), указывается соответствующее наименование классификатора (кодового словаря) или приводится перечень возможных значений. Для классификатора (кодового словаря) может указываться ссылка на его местонахождение. Для элементов, использующих пользовательский тип данных, указывается наименование типового элемента.

Рисунок 2. Диаграмма структуры файла обмена
Таблица 7.1
Файл обмена (Файл)
| Наименование элемента | Сокращенное наименование (код) элемента | Признак типа элемента | Формат элемента | Признак обязательности элемента | Дополнительная информация |
| Идентификатор файла | ИдФайл | A | T(1-255) | ОУ | Содержит (повторяет) имя сформированного файла (без расширения) |
| Версия программы, с помощью которой сформирован файл | ВерсПрог | A | T(1-40) | О | |
| Версия формата | ВерсФорм | A | T(1-5) | О | Принимает значение: 5.01 |
| Идентификатор иного получателя файла обмена информации перевозчика о приеме груза к перевозке | ИдПолИной | П | T(4-46) | НМ | Значение элемента представляется в виде ИдОЭДОКодПолИной, где: ИдОЭДО - идентификатор оператора электронного оборота (оператор ЭДО) - символьный трехзначный код, присваивается Федеральной налоговой службой; КодПолИной - уникальный код иного получателя, присваиваемый оператором ЭДО иного получателя, длина кода иного получателя не более 43 символов. Обязателен, если W в имени файла обмена принимает значение "1" |
| Транспортная накладная, информация перевозчика о приеме груза к перевозке | Документ | С | | О | Состав элемента представлен в таблице 7.2 |
Таблица 7.2
Транспортная накладная, информация перевозчика о приеме груза к перевозке (Документ)
| Наименование элемента | Сокращенное наименование (код) элемента | Признак типа элемента | Формат элемента | Признак обязательности элемента | Дополнительная информация |
| Код документа по КНД | КНД | A | T(=7) | ОК | Типовой элемент <КНДТип>. Принимает значение: 1110340 |
| Наименование документа по факту хозяйственной жизни | ПоФактХЖ | A | T(1-255) | О | Принимает значение: "Транспортная накладная, информация перевозчика о приеме груза" |
| Дата формирования файла обмена информации перевозчика о приеме груза к перевозке | ДатИнфПрвПрием | A | T(=10) | О | Типовой элемент <ДатаТип>. Дата в формате ДД.ММ.ГГГГ |
| Время формирования файла обмена информации перевозчика о приеме груза к перевозке | ВрИнфПрвПрием | A | T(=8) | О | Типовой элемент <ВремяТип>. Время в формате ЧЧ:ММ:СС |
| Идентификация файла обмена информации грузоотправителя | ИдИнфГО | С | | О | Состав элемента представлен в таблице 7.3 |
| Содержание транспортной накладной, информация перевозчика о приеме груза к перевозке | СодИнфПрвПрием | С | | О | Состав элемента представлен в таблице 7.4 |
| Сведения о лице, подписывающем файл обмена информации перевозчика о приеме груза к перевозке | Подписант | С | | О | Состав элемента представлен в таблице 7.8 |
Таблица 7.3
Идентификация файла обмена информации грузоотправителя (ИдИнфГО)
| Наименование элемента | Сокращенное наименование (код) элемента | Признак типа элемента | Формат элемента | Признак обязательности элемента | Дополнительная информация |
| Идентификатор файла обмена информации грузоотправителя | ИдФайлИнфГО | A | T(1-255) | О | Содержит (повторяет) имя файла обмена информации грузоотправителя без расширения |
| Дата формирования файла обмена информации грузоотправителя | ДатФайлИнфГО | A | T(=10) | О | Типовой элемент <ДатаТип>. Дата в формате ДД.ММ.ГГГГ. Указывается (повторяет) значение <ДатИнфГО>, указанное в файле обмена информации грузоотправителя |
| Время формирования файла обмена информации грузоотправителя | ВрФайлИнфГО | A | T(=8) | О | Типовой элемент <ВремяТип>. Время в формате ЧЧ:ММ:СС Указывается (повторяет) значение <ВрИнфГО>, указанное в файле обмена информации грузоотправителя |
| Электронная подпись файла обмена информации грузоотправителя | ЭП | A | T(1-) | О | Представляется в кодировке Base64 |
Таблица 7.4
Содержание транспортной накладной, информация перевозчика о приеме груза к перевозке (СодИнфПрвПрием)
| Наименование элемента | Сокращенное наименование (код) элемента | Признак типа элемента | Формат элемента | Признак обязательности элемента | Дополнительная информация |
| Уникальный идентификатор документа транспортной накладной | УИД_ТрН | A | T(1-1000) | О | Выдается ГИС ЭПД. До начала функционирования ГИС ЭПД принимает значение "Без номера" |
| Содержание операции | СодОпер | A | T(1-255) | О | Содержание действий. Указывается: "Груз принят к перевозке водителем, уполномоченным перевозчиком на перевозку груза, от лица, осуществившего погрузку груза в транспортное средство" |
| Оговорки и замечания перевозчика при приеме груза | ЗамПрвПрием | С | | Н | Состав элемента представлен в таблице 7.5 |
| Сведения об отметках перевозчика при приеме груза | ОтметПрвПрием | С | | НМ | Состав элемента представлен в таблице 7.6 |
| Информационное поле | ИнфПол | С | | НМ | Типовой элемент <ИнфПолТип>. Состав элемента представлен в таблице 7.12 |
Таблица 7.5
Оговорки и замечания перевозчика при приеме груза (ЗамПрвПрием)
| Наименование элемента | Сокращенное наименование (код) элемента | Признак типа элемента | Формат элемента | Признак обязательности элемента | Дополнительная информация |
| Оговорки и замечания в отношении фактических даты и времени прибытия | ЗамДатВрПриб | A | T(=25) | Н | Типовой элемент <ДатаВремяВЗТип>. Дата и время в формате ДД.ММ.ГГГГТЧЧ:ММ:СС ± ЧЧ:ММ, где Т - разделитель даты и времени; ± ЧЧ:ММ - разница с UTC в часах, минутах |
| Применение координации точного времени (UTC) в типовом элементе ДатаВремяВЗТип | НалКоорТочВрПрб | A | T(=1) | НКУ | Принимает значение: 0 - UTC не указан | 1 - UTC указан. Обязателен при наличии <ЗамДатВрПриб> |
| Оговорки и замечания в отношении фактических даты и времени убытия | ЗамДатВрУбыт | A | T(=25) | Н | Типовой элемент <ДатаВремяВЗТип>. Дата и время в формате ДД.ММ.ГГГГТЧЧ:ММ:СС ± ЧЧ:ММ, где Т - разделитель даты и времени; ± ЧЧ:ММ - разница с UTC в часах, минутах |
| Применение координации точного времени (UTC) в типовом элементе ДатаВремяВЗТип | НалКоорТочВрУб | A | T(=1) | НКУ | Принимает значение: 0 - UTC не указан | 1 - UTC указан. Обязателен при наличии <ЗамДатВрУбыт> |
| Оговорки и замечания в отношении фактических даты и времени постановки на погрузку | ЗамДатВрПосПрием | A | T(=25) | Н | Типовой элемент <ДатаВремяВЗТип>. Дата и время в формате ДД.ММ.ГГГГТЧЧ:ММ:СС ± ЧЧ:ММ, где Т - разделитель даты и времени; ± ЧЧ:ММ - разница с UTC в часах, минутах |
| Применение координации точного времени (UTC) в типовом элементе ДатаВремяВЗТип | НалКоорТочВрПрм | A | T(=1) | НКУ | Принимает значение: 0 - UTC не указан | 1 - UTC указан. Обязателен при наличии <ЗамДатВрПосПрием> |
| Оговорки и замечания в отношении фактического состояния груза, креплении груза, тары, упаковки, маркировки и опломбирования | ЗамСостГруз | A | T(1-10000) | НК | Принимает значение: Груз поврежден | Груз грязный | Груз имеет запах | Упаковка груза не соответствует условиям перевозки | Упаковка груза повреждена | Упаковка груза отсутствует | Грузоотправитель не обеспечил взвешивание ТС на предмет соответствия нагрузки на ось требованиям правил перевозки грузов | Количество грузовых мест не соответствует заявленному | Нарушена схема погрузки груза в ТС -Грузоотправителем | Груз не соответствует заявленной массе | Нарушение пломбы | Отсутствие необходимой маркировки | Другой текст |
| Оговорки и замечания в отношении массы груза | ЗамМасс | A | T(1-1000) | Н | |
| Оговорки и замечания в отношении количества грузовых мест | ЗамКолМест | A | T(1-1000) | Н | |
| Оговорки и замечания в отношении проведения погрузочных работ | ЗамПогрРаб | A | T(1-1000) | Н | |
| Информационное поле | ИнфПол | С | | НМ | Типовой элемент <ИнфПолТип>. Состав элемента представлен в таблице 7.12 |
Таблица 7.6
Сведения об отметках перевозчика при приеме груза (ОтметПрвПрием)
| Наименование элемента | Сокращенное наименование (код) элемента | Признак типа элемента | Формат элемента | Признак обязательности элемента | Дополнительная информация |
| Дата и время отметки | ДатВрОтмет | A | T(=25) | О | Типовой элемент <ДатаВремяВЗТип>. Дата и время в формате ДД.ММ.ГГГГТЧЧ:ММ:СС ± ЧЧ:ММ, где Т - разделитель даты и времени; ± ЧЧ:ММ - разница с UTC в часах, минутах |
| Применение координации точного времени (UTC) в типовом элементе ДатаВремяВЗТип | НалКоорТочВрОтм | A | T(=1) | ОК | Принимает значение: 0 - UTC не указан | 1 - UTC указан |
| Описание обстоятельств, послуживших основанием для отметки | ОбстОтмет | A | T(1-2000) | О | Может принимать значение: задержка (простой) транспортного средства, поданного под погрузку | простой специализированного транспортного средства | задержка (простой) контейнеров | иное описание обстоятельств, послужившее основанием для отметки |
| Отметки в отношении акта взвешивания | ОтмАктВзв | A | T(1-1000) | Н | |
| Сведения о коммерческих и иных актах, в том числе о погрузке груза | СвАкт | С | | НМ | Типовой элемент <РеквДокТип>. Состав элемента представлен в таблице 7.13 |
| Расчет и размер штрафа | РазмШтр | С | | НМ | Состав элемента представлен в таблице 7.7 |
| Информационное поле | ИнфПол | С | | НМ | Типовой элемент <ИнфПолТип>. Состав элемента представлен в таблице 7.12 |
Таблица 7.7
Расчет и размер штрафа (РазмШтр)
| Наименование элемента | Сокращенное наименование (код) элемента | Признак типа элемента | Формат элемента | Признак обязательности элемента | Дополнительная информация |
| Фактическое количество единиц измерения для расчета штрафа (фактическая база для расчета штрафа) | ФактКолЕдИзм | A | T(1-255) | Н | |
| Итоговый размер штрафа в валюте Российской Федерации | ИтогРазмШтрРФ | A | N(19.2) | НУ | Обязателен при отсутствии <ИтогРазмШтрИн> Заполняется в случаях, когда по условиям договора расчеты суммы штрафа производятся в валюте Российской Федерации, а также при расчете суммы штрафа в валюте, отличной от валюты Российской Федерации, если курс валюты известен на дату формирования файла обмена информации перевозчика о приеме груза |
| Валюта штрафа по условиям договора: Код | КодОКВ | A | T(=3) | НК | Типовой элемент <ОКВТип>. Принимает значение в соответствии с Общероссийским классификатором валют (ОКВ) Заполняется в случае, если условиями договора предусмотрен расчет штрафа в валюте, отличной от валюты Российской Федерации |
| Валюта штрафа по условиям договора: Наименование | НаимОКВ | A | T(1-100) | НК | Принимает значение в соответствии с Общероссийским классификатором валют (ОКВ) Формируется согласно указанному коду валюты |
| Итоговый размер штрафа в валюте, отличной от рублей | ИтогРазмШтрИн | A | N(19.2) | НУ | Обязателен при отсутствии <ИтогРазмШтрРФ>. Заполняется в случае, если условиями договора предусмотрен расчет штрафа в валюте, отличной от валюты Российской Федерации |
| Дата, на которую определяется курс валюты | ДатаКурсВал | A | T(=10) | Н | Типовой элемент <ДатаТип>. Дата в формате ДД.ММ.ГГГГ |
| Курс валюты на дату расчета размера штрафа | КурсВал | A | N(10.4) | Н | Заполняется в случае, если курс валюты известен на дату формирования файла обмена информации перевозчика о приеме груза |
| Расчет штрафа | РасчШтр | A | T(1-1000) | Н | |
Таблица 7.8
Сведения о лице, подписывающем файл обмена информации перевозчика о приеме груза к перевозке (Подписант)
| Наименование элемента | Сокращенное наименование (код) элемента | Признак типа элемента | Формат элемента | Признак обязательности элемента | Дополнительная информация |
| Статус подписанта | СтатПодп | A | T(=1) | ОК | Принимает значение: 1 - лицо, действующее от имени перевозчика без доверенности | 2 - лицо, действующее от имени перевозчика на основании электронной доверенности | 3 - лицо, действующее от имени перевозчика на основании бумажной доверенности Может принимать значение "3", если иное не предусмотрено законодательством Российской Федерации в области электронной подписи |
| Идентифицирующие сведения об информационной системе, в которой хранится доверенность, используемая для подтверждения полномочий в электронной форме | ИдСистХран | A | T(1-500) | Н | Унифицированный указатель (URL). Обязателен в случае, если представление доверенности осуществляется способом, отличным от включения в каждый пакет электронных документов, подписываемых представителем |
| Должность | Должн | A | T(1-128) | Н | |
| Фамилия, имя, отчество (при наличии) | ФИО | С | | О | Типовой элемент <ФИОТип>. Состав элемента представлен в таблице 7.16 |
| Сведения о доверенности, используемой для подтверждения полномочий в электронной форме | СвДовер | С | | НУ | Состав элемента представлен в таблице 7.9. Обязателен в случае <СтатПодп>=2 и отсутствия <ИдСистХран> |
Таблица 7.9
Сведения о доверенности, используемой для подтверждения полномочий в электронной форме (СвДовер)
| Наименование элемента | Сокращенное наименование (код) элемента | Признак типа элемента | Формат элемента | Признак обязательности элемента | Дополнительная информация |
| Дата совершения доверенности | ДатаДовер | A | T(=10) | О | Типовой элемент <ДатаТип>. Дата в формате ДД.ММ.ГГГГ |
| Номер доверенности: порядковый | НомерДовер | A | T(1-100) | Н | |
| Номер доверенности: идентификатор файла доверенности | ИдентДовер | A | T(1-255) | О | Содержит (повторяет) имя сформированного файла доверенности, подтверждающей полномочия подписанта на действия по подписанию транспортной накладной от имени перевозчика (без расширения) |
| Идентифицирующие сведения об информационной системе, которая предоставляет техническую возможность получения информации о досрочном прекращении действия доверенности, в том числе в силу ее отмены доверителем | СведСистОтм | A | T(1-500) | Н | Унифицированный указатель (URL) |
Таблица 7.10
Сведения об иностранном лице, не состоящем на учете в налоговых органах в качестве налогоплательщика (СвИнНеУчТрНТип)
| Наименование элемента | Сокращенное наименование (код) элемента | Признак типа элемента | Формат элемента | Признак обязательности элемента | Дополнительная информация |
| Идентификация статуса | ИдСтат | A | T(1-25) | ОК | Принимает значение: ЮЛ - юридическое лицо | ФЛ - физическое лицо |
| Страна | Стран | A | T(1-255) | НУ | Обязателен для <ИдСтат>=ЮЛ |
| Наименование юридического лица полное /Фамилия, имя, отчество (при наличии) физического лица | Наим | A | T(1-1000) | НУ | Обязателен для <ИдСтат>=ФЛ |
| Идентификатор иностранного лица | Идентиф | A | T(1-255) | НУ | Обязателен для <ИдСтат>=ЮЛ при отсутствии <Наим> и <ИныеСвед> |
| Иные сведения, идентифицирующие иностранное лицо | ИныеСвед | A | T(1-255) | НУ | Обязателен для <ИдСтат>=ЮЛ при отсутствии <Идентиф> и <Наим> |
| Данные документа, удостоверяющего личность иностранного физического лица | УдЛичнИнФЛ | С | | НУ | Типовой элемент <УдЛичнИнФЛТип>. Состав элемента представлен в таблице 7.14. Обязателен для <ИдСтат>=ФЛ |
Таблица 7.11
Идентифицирующие реквизиты сторон, составивших документ (ИдРекСостТип)
| Наименование элемента | Сокращенное наименование (код) элемента | Признак типа элемента | Формат элемента | Признак обязательности элемента | Дополнительная информация |
| ИНН юридического лица | | ИННЮЛ | П | T(=10) | О | Типовой элемент <ИННЮЛТип> |
| ИНН физического лица, в том числе индивидуального предпринимателя | | ИННФЛ | П | T(=12) | О | Типовой элемент <ИННФЛТип> |
| Данные иностранного лица, не состоящего на учете в налоговых органах в качестве налогоплательщика | | ДаннИно | С | | О | Типовой элемент <СвИнНеУчТрНТип>. Состав элемента представлен в таблице 7.10. |
| Краткое наименование органа исполнительной власти (специализированной уполномоченной организации), выдавшего документ | НаимОИВ | П | T(1-255) | О | |
Таблица 7.12
Информационное поле (ИнфПолТип)
| Наименование элемента | Сокращенное наименование (код) элемента | Признак типа элемента | Формат элемента | Признак обязательности элемента | Дополнительная информация |
| Идентификатор файла информационного поля | ИдФайлИнфПол | A | T(=36) | Н | Указывается идентификатор файла, связанного со сведениями данного электронного файла обмена (GUID) |
| Текстовая информация | ТекстИнф | С | | НМ | Типовой элемент <ТекстИнфТип>. Состав элемента представлен в таблице 7.15 |
Таблица 7.13
Реквизиты документа (РеквДокТип)
| Наименование элемента | Сокращенное наименование (код) элемента | Признак типа элемента | Формат элемента | Признак обязательности элемента | Дополнительная информация |
| Наименование документа | НаимДок | A | T(1-255) | НУ | Обязателен, если не указан <ИдДок> |
| Номер документа | НомерДок | A | T(1-255) | НУ | Обязателен, если не указан <ИдДок>. При отсутствии указывается: "Без номера" |
| Дата документа | ДатаДок | A | T(=10) | НУ | Типовой элемент <ДатаТип>. Дата в формате ДД.ММ.ГГГГ. Обязателен, если не указан <ИдДок> |
| Идентификатор файла документа (в том числе регистрационный номер, если документ / сведения о таком документе содержатся в государственных информационных системах) | ИдДок | A | T(1-255) | НУ | Обязателен, если не указаны <НаимДок>, <ДатаДок>, <ИдДок> |
| Дополнительные сведения | ДопСведДок | A | T(1-2000) | Н | |
| Идентифицирующие реквизиты сторон, составивших документ | ИдРекСост | С | | ОМ | Типовой элемент <ИдРекСостТип>. Состав элемента представлен в таблице 7.11. Заполняется в отношении каждого из участников события (сделки), оформленного документом с указанными в <НаимДок>, <НомерДок> и <ДатаДок> наименованием, порядковым номером и датой (или с указанным в <ИдДок> идентификатором) |
Таблица 7.14
Данные документа, удостоверяющего личность иностранного физического лица (УдЛичнИнФЛТип)
| Наименование элемента | Сокращенное наименование (код) элемента | Признак типа элемента | Формат элемента | Признак обязательности элемента | Дополнительная информация |
| Вид документа | ВидДок | A | T(1-1000) | О | |
| Номер документа | НомДок | A | T(1-100) | О | |
| Дата выдачи документа | ДатаДок | A | T(=10) | О | Типовой элемент <ДатаТип>. Дата в формате ДД.ММ.ГГГГ |
Таблица 7.15
Текстовая информация (ТекстИнфТип)
| Наименование элемента | Сокращенное наименование (код) элемента | Признак типа элемента | Формат элемента | Признак обязательности элемента | Дополнительная информация |
| Идентификатор | Идентиф | A | T(1-50) | О | |
| Значение | Значение | A | T(1-2000) | О | |
Таблица 7.16
Фамилия, имя, отчество физического лица (ФИОТип)
| Наименование элемента | Сокращенное наименование (код) элемента | Признак типа элемента | Формат элемента | Признак обязательности элемента | Дополнительная информация |
| Фамилия | Фамилия | A | T(1-60) | О | |
| Имя | Имя | A | T(1-60) | О | |
| Отчество | Отчество | A | T(1-60) | Н | |
IV. ОПИСАНИЕ ФАЙЛА ОБМЕНА ИНФОРМАЦИИ О ПЕРЕАДРЕСОВКЕ
8. Имя файла обмена должно иметь следующий вид:
R_Т_A_E_О_W_GGGGMMDD_N, где:
R_Т - префикс, принимающий значение: ON_TRNPEREADR;
А - идентификатор грузоотправителя - получателя файла обмена информации о переадресовке, состоящий не более чем из 46 символов, где:
первые три символа являются идентификатором оператора ЭДО грузоотправителя, который присваивается Федеральной налоговой службой при включении оператора ЭДО в сеть доверенных операторов ЭДО ФНС России;
остальные символы - не более 43 символов - являются глобально-уникальным идентификатором (GUID) грузоотправителя - участника документооборота электронной транспортной накладной, присваиваемым оператором ЭДО грузоотправителя;
E - идентификатор грузополучателя - получателя файла обмена информации о переадресовке, состоящий не более чем из 46 символов, где:
первые три символа являются идентификатором оператора ЭДО грузополучателя, который присваивается Федеральной налоговой службой при включении оператора ЭДО в сеть доверенных операторов ЭДО ФНС России;
остальные символы - не более 43 символов - являются глобально-уникальным идентификатором (GUID) грузополучателя - участника документооборота электронной транспортной накладной, присваиваемым оператором ЭДО грузополучателя;
О - идентификатор перевозчика - отправителя файла обмена информации о переадресовке, состоящий не более чем из 46 символов, где:
первые три символа являются идентификатором оператора ЭДО перевозчика, который присваивается Федеральной налоговой службой при включении оператора ЭДО в сеть доверенных операторов ЭДО ФНС России;
остальные символы - не более 43 символов - являются глобально-уникальным идентификатором (GUID) перевозчика - участника документооборота электронной транспортной накладной, присваиваемым оператором ЭДО перевозчика;
W - признак наличия идентификаторов дополнительных получателей файла обмена информации о переадресовке. Может принимать следующие значения: "0" - дополнительные получатели файла обмена информации о переадресовке отсутствуют, "1" - дополнительные получатели файла обмена информации о переадресовке присутствуют и указаны в файле обмена информации о переадресовке;
GGGG - год формирования передаваемого файла обмена, MM - месяц, DD - день;
N - 36 символьный глобально уникальный идентификатор GUID (Globally Unique IDentifier).
Расширение имени файла обмена - xml. Расширение имени файла обмена может указываться строчными или прописными буквами.
Параметры первой строки файла обмена
Первая строка XML файла должна иметь следующий вид:
<?xml version ="1.0" encoding ="windows-1251"?>
Имя файла, содержащего XML схему файла обмена, должно иметь следующий вид:
ON_TRNPEREADR_1_973_03_05_01_xx, где хх - номер версии схемы.
Выпуск новой версии (новых версий) схемы возможен при условии ее непротиворечия требованиям данного документа (например, в части уточнения текста наименования отдельных элементов, дополнительной информации, увеличения количества знаков в формате элемента).
Расширение имени файла - xsd.
XML схема файла обмена в электронной форме приводится отдельным файлом и размещается на официальном сайте Федеральной налоговой службы.
9. Логическая модель файла обмена представлена в виде диаграммы структуры файла обмена на рисунке 3 настоящего формата. Элементами логической модели файла обмена являются элементы и атрибуты XML файла. Перечень структурных элементов логической модели файла обмена и сведения о них приведены в таблицах 9.1 - 9.28 настоящего формата.
Для каждого структурного элемента логической модели файла обмена приводятся следующие сведения:
наименование элемента. Приводится полное наименование элемента. В строке таблицы могут быть описаны несколько элементов, наименования которых разделены символом "|". Такая форма записи применяется при наличии в файле обмена только одного элемента из описанных в этой строке;
сокращенное наименование (код) элемента. Приводится сокращенное наименование элемента. Синтаксис сокращенного наименования должен удовлетворять спецификации XML;
признак типа элемента. Может принимать следующие значения: "С" - сложный элемент логической модели (содержит вложенные элементы), "П" - простой элемент логической модели, реализованный в виде элемента XML файла, "А" - простой элемент логической модели, реализованный в виде атрибута элемента XML файла. Простой элемент логической модели не содержит вложенные элементы;
формат элемента. Формат элемента представляется следующими условными обозначениями: Т - символьная строка; N - числовое значение (целое или дробное).
Формат символьной строки указывается в виде Т(n-k) или T(=k), где: n - минимальное количество знаков, k - максимальное количество знаков, символ "-" - разделитель, символ "=" означает фиксированное количество знаков в строке. В случае, если минимальное количество знаков равно 0, формат имеет вид Т(0-k). В случае, если максимальное количество знаков не ограничено, формат имеет вид Т(n-).
Формат числового значения указывается в виде N(m.k), где: m - максимальное количество знаков в числе, включая знак (для отрицательного числа), целую и дробную часть числа без разделяющей десятичной точки, k - максимальное число знаков дробной части числа. Если число знаков дробной части числа равно 0 (то есть число целое), то формат числового значения имеет вид N(m).
Для простых элементов, являющихся базовыми в XML, например, элемент с типом "date", поле "Формат элемента" не заполняется. Для таких элементов в поле "Дополнительная информация" указывается тип базового элемента;
признак обязательности элемента определяет обязательность наличия элемента (совокупности наименования элемента и его значения) в файле обмена. Признак обязательности элемента может принимать следующие значения: "О" - наличие элемента в файле обмена обязательно; "Н" - наличие элемента в файле обмена необязательно, то есть элемент может отсутствовать. Если элемент принимает ограниченный перечень значений (по классификатору, кодовому словарю), то признак обязательности элемента дополняется символом "К". Например, "ОК". В случае, если количество реализаций элемента может быть более одной, то признак обязательности элемента дополняется символом "М". Например, "НМ" или "ОКМ".
К вышеперечисленным признакам обязательности элемента может добавляться значение "У" в случае описания в XML схеме условий, предъявляемых к элементу в файле обмена, описанных в графе "Дополнительная информация". Например, "НУ" или "ОКУ";
дополнительная информация содержит, при необходимости, требования к элементу файла обмена, не указанные ранее. Для сложных элементов указывается ссылка на таблицу, в которой описывается состав данного элемента. Для элементов, принимающих ограниченный перечень значений из классификатора (кодового словаря), указывается соответствующее наименование классификатора (кодового словаря) или приводится перечень возможных значений. Для классификатора (кодового словаря) может указываться ссылка на его местонахождение. Для элементов, использующих пользовательский тип данных, указывается наименование типового элемента.

Рисунок 3. Диаграмма структуры файла обмена
Таблица 9.1
Файл обмена (Файл)
| Наименование элемента | Сокращенное наименование (код) элемента | Признак типа элемента | Формат элемента | Признак обязательности элемента | Дополнительная информация |
| Идентификатор файла | ИдФайл | A | T(1-255) | ОУ | Содержит (повторяет) имя сформированного файла (без расширения) |
| Версия формата | ВерсФорм | A | T(1-5) | О | Принимает значение: 5.01 |
| Версия программы, с помощью которой сформирован файл | ВерсПрог | A | T(1-40) | О | |
| Идентификатор иного получателя файла обмена информации о переадресовке | ИдПолИной | П | T(4-46) | НМ | Значение элемента представляется в виде ИдОЭДОКодПолИной, где: ИдОЭДО - идентификатор оператора электронного оборота (оператор ЭДО) - символьный трехзначный код, присваивается Федеральной налоговой службой; КодПолИной - уникальный код иного получателя, присваиваемый оператором ЭДО иного получателя, длина кода иного получателя не более 43 символов. Обязателен, если W в имени файла обмена принимает значение "1" |
| Транспортная накладная, информация о переадресовке | Документ | С | | О | Состав элемента представлен в таблице 9.2 |
Таблица 9.2
Транспортная накладная, информация о переадресовке (Документ)
| Наименование элемента | Сокращенное наименование (код) элемента | Признак типа элемента | Формат элемента | Признак обязательности элемента | Дополнительная информация |
| Код документа по КНД | КНД | A | T(=7) | ОК | Типовой элемент <КНДТип>. Принимает значение: 1110343 |
| Наименование документа по факту хозяйственной жизни | ПоФактХЖ | A | T(1-255) | О | Принимает значение: "Транспортная накладная, информация о переадресовке" |
| Дата формирования файла обмена информации о переадресовке | ДатаИнфПА | A | T(=10) | О | Типовой элемент <ДатаТип>. Дата в формате ДД.ММ.ГГГГ |
| Время формирования файла обмена информации о переадресовке | ВрИнфПА | A | T(=8) | О | Типовой элемент <ВремяТип>. Время в формате ЧЧ:ММ:СС |
| Идентификация файла обмена информации перевозчика о приеме груза | ИдИнфПрвПрием | С | | О | Состав элемента представлен в таблице 9.3 |
| Содержание транспортной накладной, информация о переадресовке | СодИнфПА | С | | О | Состав элемента представлен в таблице 9.4 |
| Сведения о лице, подписывающем файл обмена информации о переадресовке | Подписант | С | | ОМ | Состав элемента представлен в таблице 9.7 |
Таблица 9.3
Идентификация файла обмена информации перевозчика о приеме груза (ИдИнфПрвПрием)
| Наименование элемента | Сокращенное наименование (код) элемента | Признак типа элемента | Формат элемента | Признак обязательности элемента | Дополнительная информация |
| Время формирования файла обмена информации перевозчика о приеме груза | ВрФайлПрвПрием | A | T(=8) | О | Типовой элемент <ВремяТип>. Время в формате ЧЧ:ММ:СС. Указывается (повторяет) значение <ВрИнфПрвПрием>, указанное в файле обмена информации перевозчика о приеме груза |
| Электронная подпись файла обмена информации перевозчика о приеме груза | ЭП | A | T(1-) | О | Представляется в кодировке Base64 |
Таблица 9.4
Содержание транспортной накладной, информация о переадресовке (СодИнфПА)
| Наименование элемента | Сокращенное наименование (код) элемента | Признак типа элемента | Формат элемента | Признак обязательности элемента | Дополнительная информация |
| Уникальный идентификатор документа транспортной накладной | УИД_ТрН | A | T(1-1000) | О | Выдается ГИС ЭПД. До начала функционирования ГИС ЭПД принимает значение "Без номера" |
| Содержание операции | СодОпер | A | T(1-1000) | О | Содержание действий. Указывается: "Получение указания о переадресовке" |
| Дата и время переадресовки | ДатВрПА | A | T(=25) | О | Типовой элемент <ДатаВремяВЗТип>. Дата и время в формате ДД.ММ.ГГГГТЧЧ:ММ:СС ± ЧЧ:ММ, где Т - разделитель даты и времени; ± ЧЧ:ММ - разница с UTC в часах, минутах |
| Применение координации точного времени (UTC) в типовом элементе ДатаВремяВЗТип | НалКоорТочВрПА | A | T(=1) | ОК | Принимает значение: 0 - UTC не указан | 1 - UTC указан |
| Форма переадресовки | ФормаПА | A | T(1-1000) | О | Принимает значение: "Электронная" |
| Вид доставки документа о переадресовке | ВидДост | A | T(1-50) | О | Принимает значение: "Электронное уведомление перевозчика о переадресовке" |
| Электронная подпись уведомления перевозчика грузоотправителем или грузополучателем о переадресовке груза в электронной форме | ЭПУвПА | A | T(1-) | Н | Представляется в кодировке Base64 |
| Исправление транспортной накладной | ИспрТрН | С | | Н | Типовой элемент <ИспрТип>. Состав элемента представлен в таблице 9.9. Формируется в случае исправления в установленном порядке ошибок в информации транспортной накладной, документирующей факт изменения условий договора перевозки груза (в части информации о переадресовке) |
| Основание переадресовки | ОснПА | С | | О | Типовой элемент <РеквДокТип>. Состав элемента представлен в таблице 9.10. Содержит сведения об электронном уведомлении перевозчика грузоотправителем или грузополучателем о переадресовке груза |
| Сведения о новом грузополучателе | НовГрузПол | С | | Н | Типовой элемент <УчастникТрНТип>. Состав элемента представлен в таблице 9.12. |
| Сведения о новом пункте выгрузки | НовПунктВыгр | С | | О | Состав элемента представлен в таблице 9.5 |
| Сведения об отметках при переадресовке | ОтметПА | С | | НМ | Состав элемента представлен в таблице 9.6 |
| Информационное поле | ИнфПол | С | | НМ | Типовой элемент <ИнфПолТип>. Состав элемента представлен в таблице 9.20 |
Таблица 9.5
Сведения о новом пункте выгрузки (НовПунктВыгр)
| Наименование элемента | Сокращенное наименование (код) элемента | Признак типа элемента | Формат элемента | Признак обязательности элемента | Дополнительная информация |
| Новые дата и время подачи транспортного средства под выгрузку | ДатВрНовВыгрПА | A | T(=25) | О | Типовой элемент <ДатаВремяВЗТип>. Дата и время в формате ДД.ММ.ГГГГТЧЧ:ММ:СС ± ЧЧ:ММ, где Т - разделитель даты и времени; ± ЧЧ:ММ - разница с UTC в часах, минутах |
| Применение координации точного времени (UTC) в типовом элементе ДатаВремяВЗТип | НалКоорТочВрВгрПА | A | T(=1) | ОК | Принимает значение: 0 - UTC не указан | 1 - UTC указан |
| Адрес места выгрузки | АдрВыгруз | С | | О | Типовой элемент <АдресПользТип>. Состав элемента представлен в таблице 9.23 |
Таблица 9.6
Сведения об отметках при переадресовке (ОтметПА)
| Наименование элемента | Сокращенное наименование (код) элемента | Признак типа элемента | Формат элемента | Признак обязательности элемента | Дополнительная информация |
| Дата и время отметки | ДатВрОтмет | A | T(=25) | О | Типовой элемент <ДатаВремяВЗТип>. Дата и время в формате ДД.ММ.ГГГГТЧЧ:ММ:СС ± ЧЧ:ММ, где Т - разделитель даты и времени; ± ЧЧ:ММ - разница с UTC в часах, минутах |
| Применение координации точного времени (UTC) в типовом элементе ДатаВремяВЗТип | НалКоорТочВрОтм | A | T(=1) | ОК | Принимает значение: 0 - UTC не указан | 1 - UTC указан |
| Описание обстоятельств, послуживших основанием для отметки | ОбстОтмет | A | T(1-2000) | О | |
| Информационное поле | ИнфПол | С | | НМ | Типовой элемент <ИнфПолТип>. Состав элемента представлен в таблице 9.20 |
Таблица 9.7
Сведения о лице, подписывающем файл обмена информации о переадресовке (Подписант)
| Наименование элемента | Сокращенное наименование (код) элемента | Признак типа элемента | Формат элемента | Признак обязательности элемента | Дополнительная информация |
| Статус подписанта | СтатПодп | A | T(=1) | ОК | Принимает значение: 1 - лицо, действующее от имени перевозчика без доверенности | 2 - лицо, действующее от имени перевозчика на основании электронной доверенности | 3 - лицо, действующее от имени перевозчика на основании бумажной доверенности Может принимать значение "3", если иное не предусмотрено законодательством Российской Федерации в области электронной подписи |
| Идентифицирующие сведения об информационной системе, в которой хранится доверенность, используемая для подтверждения полномочий в электронной форме | ИдСистХран | A | T(1-500) | Н | Унифицированный указатель (URL). Обязателен в случае, если представление доверенности осуществляется способом, отличным от включения в каждый пакет электронных документов, подписываемых представителем |
| Должность | Должн | A | T(1-128) | Н | |
| Фамилия, имя, отчество (при наличии) | ФИО | С | | О | Типовой элемент <ФИОТип>. Состав элемента представлен в таблице 9.28 |
| Сведения о доверенности, используемой для подтверждения полномочий в электронной форме | СвДовер | С | | НУ | Состав элемента представлен в таблице 9.8. Элемент обязателен при <СтатПодп>=2 и отсутствии <ИдСистХран> |
Таблица 9.8
Сведения о доверенности, используемой для подтверждения полномочий в электронной форме (СвДовер)
| Наименование элемента | Сокращенное наименование (код) элемента | Признак типа элемента | Формат элемента | Признак обязательности элемента | Дополнительная информация |
| Дата совершения доверенности | ДатаДовер | A | T(=10) | О | Типовой элемент <ДатаТип>. Дата в формате ДД.ММ.ГГГГ |
| Номер доверенности: порядковый | НомерДовер | A | T(1-100) | Н | |
| Номер доверенности: идентификатор файла доверенности | ИдентДовер | A | T(1-255) | О | Содержит (повторяет) имя сформированного файла доверенности, подтверждающей полномочия подписанта на действия по подписанию транспортной накладной от имени перевозчика (без расширения) |
| Идентифицирующие сведения об информационной системе, которая предоставляет техническую возможность получения информации о досрочном прекращении действия доверенности, в том числе в силу ее отмены доверителем | СведСистОтм | A | T(1-500) | Н | Унифицированный указатель (URL) |
Таблица 9.9
Исправление (ИспрТип)
| Наименование элемента | Сокращенное наименование (код) элемента | Признак типа элемента | Формат элемента | Признак обязательности элемента | Дополнительная информация |
| Номер исправления | НомерИспр | A | N(3) | О | |
| Дата исправления | ДатаИспр | A | T(=10) | О | Типовой элемент <ДатаТип>. Дата в формате ДД.ММ.ГГГГ |
Таблица 9.10
Реквизиты документа (РеквДокТип)
| Наименование элемента | Сокращенное наименование (код) элемента | Признак типа элемента | Формат элемента | Признак обязательности элемента | Дополнительная информация |
| Наименование документа | НаимДок | A | T(1-255) | НУ | Элемент обязателен при отсутствии <ИдДок> |
| Номер документа | НомерДок | A | T(1-255) | НУ | Элемент обязателен при отсутствии <ИдДок>. При отсутствии указывается: "Без номера" |
| Дата документа | ДатаДок | A | T(=10) | НУ | Типовой элемент <ДатаТип>. Дата в формате ДД.ММ.ГГГГ. Элемент обязателен при отсутствии <ИдДок> |
| Идентификатор файла документа (в том числе регистрационный номер, если документ / сведения о таком документе содержатся в государственных информационных системах) | ИдДок | A | T(1-255) | НУ | Элемент обязателен при отсутствии <НаимДок>, <НомерДок>, <ДатаДок> |
| Дополнительные сведения | ДопСведДок | A | T(1-2000) | Н | |
| Идентифицирующие реквизиты сторон, составивших документ | ИдРекСост | С | | ОМ | Типовой элемент <ИдРекСостТип>. Состав элемента представлен в таблице 9.11. Заполняется в отношении каждого из участников события (сделки), оформленного документом с указанными в <НаимДок>, <НомерДок> и <ДатаДок> наименованием, порядковым номером и датой (или с указанным в <ИдДок> идентификатором) |
Таблица 9.11
Идентифицирующие реквизиты сторон, составивших документ (ИдРекСостТип)
| Наименование элемента | Сокращенное наименование (код) элемента | Признак типа элемента | Формат элемента | Признак обязательности элемента | Дополнительная информация |
| ИНН юридического лица | | ИННЮЛ | П | T(=10) | О | Типовой элемент <ИННЮЛТип> |
| ИНН физического лица, в том числе индивидуального предпринимателя | | ИННФЛ | П | T(=12) | О | Типовой элемент <ИННФЛТип> |
| Данные иностранного лица, не состоящего на учете в налоговых органах в качестве налогоплательщика | | ДаннИно | С | | О | Типовой элемент <СвИнНеУчТрНТип>. Состав элемента представлен в таблице 9.18. |
| Краткое наименование органа исполнительной власти (специализированной уполномоченной организации), выдавшего документ | НаимОИВ | П | T(1-255) | О | |
Таблица 9.12
Сведения о лице, имеющем отношение к перевозке (об участнике перевозки) (УчастникТрНТип)
| Наименование элемента | Сокращенное наименование (код) элемента | Признак типа элемента | Формат элемента | Признак обязательности элемента | Дополнительная информация |
| Информация для участника документооборота | ИнфДляУчаст | С | | Н | Состав элемента представлен в таблице 9.13. Дополнительная информация, позволяющая в автоматизированном режиме определять необходимый для конкретного случая порядок использования данных файла обмена информации грузоотправителя у перевозчика / грузополучателя и (или) других получателей данного файла обмена |
| Идентификационные сведения о лице, имеющем отношение к перевозке (об участнике перевозки) | ИдСв | С | | О | Типовой элемент <ИдСвТип>. Состав элемента представлен в таблице 9.14 |
| Сведения об адресе | Адрес | С | | О | Типовой элемент <АдресТип>. Состав элемента представлен в таблице 9.22. Заполняется в отношении сведений о юридическом лице |
| Контактные данные лица, от которого получено указание на переадресовку | Контакт | С | | Н | Типовой элемент <КонтактТип>. Состав элемента представлен в таблице 9.27 |
Таблица 9.13
Информация для участника документооборота (ИнфДляУчаст)
| Наименование элемента | Сокращенное наименование (код) элемента | Признак типа элемента | Формат элемента | Признак обязательности элемента | Дополнительная информация |
| ИНН участника | ИННУчаст | A | T(10-12) | О | |
| Информация для участника | ИнфУчаст | A | T(1-255) | О | |
Таблица 9.14
Идентификационные сведения о лице, имеющем отношение к перевозке (об участнике перевозки) (ИдСвТип)
| Наименование элемента | Сокращенное наименование (код) элемента | Признак типа элемента | Формат элемента | Признак обязательности элемента | Дополнительная информация |
| Сведения об индивидуальном предпринимателе | | СвИП | С | | О | Типовой элемент <СвИПТрНТип>. Состав элемента представлен в таблице 9.15 |
| Сведения о юридическом лице, состоящем на учете в налоговых органах | | СвЮЛУч | С | | О | Типовой элемент <СвЮЛУчТрНТип>. Состав элемента представлен в таблице 9.16 |
| Сведения об иностранном лице, не состоящем на учете в налоговых органах в качестве налогоплательщика | | СвИнНеУч | С | | О | Типовой элемент <СвИнНеУчТрНТип>. Состав элемента представлен в таблице 9.18. В таблице 9.18 элемент <Наим> обязателен. В отношении перевозчика не формируется |
| Сведения о физическом лице | СвФЛУчаст | С | | О | Типовой элемент <СвФЛТрНТип>. Состав элемента представлен в таблице 9.17 |
Таблица 9.15
Сведения об индивидуальном предпринимателе (СвИПТрНТип)
| Наименование элемента | Сокращенное наименование (код) элемента | Признак типа элемента | Формат элемента | Признак обязательности элемента | Дополнительная информация |
| ИНН | ИННФЛ | A | T(=12) | Н | Типовой элемент <ИННФЛТип> |
| Основной государственный регистрационный номер индивидуального предпринимателя | ОГРНИП | A | T(=15) | Н | Типовой элемент <ОГРНИПТип> |
| Иные сведения, идентифицирующие физическое лицо | ИныеСвед | A | T(1-255) | Н | |
| Фамилия, имя, отчество (при наличии) | ФИО | С | | О | Типовой элемент <ФИОТип>. Состав элемента представлен в таблице 9.28 |
Таблица 9.16
Сведения о юридическом лице, состоящем на учете в налоговых органах (СвЮЛУчТрНТип)
| Наименование элемента | Сокращенное наименование (код) элемента | Признак типа элемента | Формат элемента | Признак обязательности элемента | Дополнительная информация |
| Наименование полное | НаимОрг | A | T(1-1000) | О | |
| ИНН | ИННЮЛ | A | T(=10) | О | Типовой элемент <ИННЮЛТип> |
| КПП | КПП | A | T(=9) | Н | Типовой элемент <КППТип> |
Таблица 9.17
Сведения о физическом лице (СвФЛТрНТип)
| Наименование элемента | Сокращенное наименование (код) элемента | Признак типа элемента | Формат элемента | Признак обязательности элемента | Дополнительная информация |
| ИНН физического лица | ИННФЛ | A | T(=12) | О | Типовой элемент <ИННФЛТип> |
| Иные сведения, идентифицирующие физическое лицо | ИныеСвед | A | T(1-255) | Н | |
| Фамилия, имя, отчество (при наличии) | ФИО | С | | О | Типовой элемент <ФИОТип>. Состав элемента представлен в таблице 9.28 |
Таблица 9.18
Сведения об иностранном лице, не состоящем на учете в налоговых органах в качестве налогоплательщика (СвИнНеУчТрНТип)
| Наименование элемента | Сокращенное наименование (код) элемента | Признак типа элемента | Формат элемента | Признак обязательности элемента | Дополнительная информация |
| Идентификация статуса | ИдСтат | A | T(1-25) | ОК | Принимает значение: ЮЛ | ФЛ, где: ЮЛ - юридическое лицо; ФЛ - физическое лицо |
| Страна | Стран | A | T(1-255) | НУ | Элемент обязателен при <ИдСтат>=ЮЛ |
| Наименование юридического лица полное / Фамилия, имя, отчество (при наличии) физического лица | Наим | A | T(1-1000) | НУ | Обязателен для <ИдСтат>=ФЛ |
| Идентификатор иностранного лица | Идентиф | A | T(1-255) | НУ | Элемент обязателен при <ИдСтат>=ЮЛ и отсутствии <Наим> и <ИныеСвед> |
| Иные сведения, идентифицирующие иностранное лицо | ИныеСвед | A | T(1-255) | НУ | Элемент обязателен при <ИдСтат>=ЮЛ и отсутствии <Идентиф> и <Наим> |
| Данные документа, удостоверяющего личность иностранного физического лица | УдЛичнИнФЛ | С | | НУ | Типовой элемент <УдЛичнИнФЛТип>. Состав элемента представлен в таблице 9.19. Элемент обязателен при <ИдСтат>=ФЛ |
Таблица 9.19
Данные документа, удостоверяющего личность иностранного физического лица (УдЛичнИнФЛТип)
| Наименование элемента | Сокращенное наименование (код) элемента | Признак типа элемента | Формат элемента | Признак обязательности элемента | Дополнительная информация |
| Вид документа | ВидДок | A | T(1-1000) | О | |
| Номер документа | НомДок | A | T(1-100) | О | |
| Дата выдачи документа | ДатаДок | A | T(=10) | О | Типовой элемент <ДатаТип>. Дата в формате ДД.ММ.ГГГГ |
Таблица 9.20
Информационное поле (ИнфПолТип)
| Наименование элемента | Сокращенное наименование (код) элемента | Признак типа элемента | Формат элемента | Признак обязательности элемента | Дополнительная информация |
| Идентификатор файла информационного поля | ИдФайлИнфПол | A | T(=36) | Н | Указывается идентификатор файла, связанного со сведениями данного электронного файла обмена (GUID) |
| Текстовая информация | ТекстИнф | С | | НМ | Типовой элемент <ТекстИнфТип>. Состав элемента представлен в таблице 9.21 |
Таблица 9.21
Текстовая информация (ТекстИнфТип)
| Наименование элемента | Сокращенное наименование (код) элемента | Признак типа элемента | Формат элемента | Признак обязательности элемента | Дополнительная информация |
| Идентификатор | Идентиф | A | T(1-50) | О | |
| Значение | Значение | A | T(1-2000) | О | |
Таблица 9.22
Адрес местонахождения (АдресТип)
| Наименование элемента | Сокращенное наименование (код) элемента | Признак типа элемента | Формат элемента | Признак обязательности элемента | Дополнительная информация |
| Адрес, указанный в Едином государственном реестре юридических лиц/почтовый адрес/адрес места жительства индивидуального предпринимателя (реквизиты адреса на территории Российской Федерации) | | АдрРФ | С | | О | Типовой элемент <АдрРФТип>. Состав элемента представлен в таблице 9.25 |
| Адрес, указанный в Едином государственном реестре юридических лиц/почтовый адрес/адрес места жительства индивидуального предпринимателя (информация об адресе, в том числе об адресе за пределами территории Российской Федерации) | | АдрИнф | С | | О | Типовой элемент <АдрИнфТип>. Состав элемента представлен в таблице 9.26 |
| Уникальный номер адреса объекта адресации в государственном адресном реестре | КодГАР | П | T(1-36) | О | |
Таблица 9.23
Сведения об адресе (АдресПользТип)
| Наименование элемента | Сокращенное наименование (код) элемента | Признак типа элемента | Формат элемента | Признак обязательности элемента | Дополнительная информация |
| Комментарии к адресу | АдрКоммент | A | T(1-2000) | Н | |
| Глобальный номер места нахождения (GLN места) | ГЛН | П | T(=13) | Н | Позволяет определить расположение юридических лиц, их функциональных подразделений и физических объектов - складов, магазинов, производственных помещений, транспортных единиц |
| Координаты места | Коорд | С | | Н | Типовой элемент <КоордТип>. Состав элемента представлен в таблице 9.24 |
| Реквизиты адреса на территории Российской Федерации | | АдресРФ | С | | О | Типовой элемент <АдрРФТип>. Состав элемента представлен в таблице 9.25 |
| Информация об адресе, в том числе об адресе за пределами территории Российской Федерации | | АдресИнф | С | | О | Типовой элемент <АдрИнфТип>. Состав элемента представлен в таблице 9.26 |
| Уникальный номер адреса объекта адресации в государственном адресном реестре | КодГАР | П | T(1-36) | О | |
Таблица 9.24
Координаты места (КоордТип)
| Наименование элемента | Сокращенное наименование (код) элемента | Признак типа элемента | Формат элемента | Признак обязательности элемента | Дополнительная информация |
| Широта | Широта | A | T(15-17) | О | Широта в формате: <ХХ.УУУУУУУУУУУУУ> во всемирной системе геоцентрических координат WGS 84, где: ХХ- градусы в диапазоне от -90 до 90 УУУУУУУУУУУУУ - минуты и секунды, представленные как десятичные доли с точностью до 13 знаков |
| Долгота | Долгота | A | T(15-18) | О | Долгота в формате: <ХХХ.УУУУУУУУУУУУУ> во всемирной системе геоцентрических координат WGS 84, где: ХХХ- градусы в диапазоне от -180 до 180 УУУУУУУУУУУУУ - минуты и секунды, представленные как десятичные доли с точностью до 13 знаков |
Таблица 9.25
Адрес в Российской Федерации (АдрРФТип)
| Наименование элемента | Сокращенное наименование (код) элемента | Признак типа элемента | Формат элемента | Признак обязательности элемента | Дополнительная информация |
| Индекс | Индекс | A | T(=6) | О | |
| Код региона | КодРегион | A | T(=2) | ОК | Типовой элемент <ССРФТип> |
| Район | Район | A | T(1-50) | Н | |
| Город | Город | A | T(1-50) | Н | |
| Населенный пункт | НаселПункт | A | T(1-50) | Н | |
| Улица | Улица | A | T(1-50) | Н | |
| Дом | Дом | A | T(1-20) | Н | |
| Корпус | Корпус | A | T(1-20) | Н | |
| Квартира | Кварт | A | T(1-20) | Н | |
Таблица 9.26
Информация об адресе, в том числе об адресе за пределами территории Российской Федерации (АдрИнфТип)
| Наименование элемента | Сокращенное наименование (код) элемента | Признак типа элемента | Формат элемента | Признак обязательности элемента | Дополнительная информация |
| Код страны | КодСтр | A | T(=3) | ОК | Типовой элемент <ОКСМТип>. Принимает значение в соответствии с Общероссийским классификатором стран мира |
| Адрес | АдрТекст | A | T(1-1000) | О | |
Таблица 9.27
Контактные данные (КонтактТип)
| Наименование элемента | Сокращенное наименование (код) элемента | Признак типа элемента | Формат элемента | Признак обязательности элемента | Дополнительная информация |
| Номер контактного телефона/факс | Тлф | П | T(1-255) | ОМ | |
| Адрес электронной почты | ЭлПочта | П | T(1-255) | НМ | |
| Иные контактные данные | ИнКонт | П | T(1-255) | Н | |
Таблица 9.28
Фамилия, имя, отчество физического лица (ФИОТип)
| Наименование элемента | Сокращенное наименование (код) элемента | Признак типа элемента | Формат элемента | Признак обязательности элемента | Дополнительная информация |
| Фамилия | Фамилия | A | T(1-60) | О | |
| Имя | Имя | A | T(1-60) | О | |
| Отчество | Отчество | A | T(1-60) | Н | |
V. ОПИСАНИЕ ФАЙЛА ОБМЕНА ИНФОРМАЦИИ О ЗАМЕНАХ ВОДИТЕЛЯ (ВОДИТЕЛЕЙ) И (ИЛИ) ТРАНСПОРТНОГО СРЕДСТВА
10. Имя файла обмена должно иметь следующий вид:
R_Т_A_E_О_W_GGGGMMDD_N, где:
R_Т - префикс, принимающий значение: ON_TRNZAMEN;
А - идентификатор грузоотправителя - получателя файла обмена информации о заменах водителя (водителей) и (или) транспортного средства, состоящий не более чем из 46 символов, где:
первые три символа являются идентификатором оператора ЭДО грузоотправителя, который присваивается Федеральной налоговой службой при включении оператора ЭДО в сеть доверенных операторов ЭДО ФНС России;
остальные символы - не более 43 символов - являются глобально-уникальным идентификатором (GUID) грузоотправителя - участника документооборота электронной транспортной накладной, присваиваемым оператором ЭДО грузоотправителя.
E - идентификатор грузополучателя - получателя файла обмена информации о заменах водителя (водителей) и (или) транспортного средства, состоящий не более чем из 46 символов, где:
первые три символа являются идентификатором оператора ЭДО грузополучателя, который присваивается Федеральной налоговой службой при включении оператора ЭДО в сеть доверенных операторов ЭДО ФНС России;
остальные символы - не более 43 символов - являются глобально-уникальным идентификатором (GUID) грузополучателя - участника документооборота электронной транспортной накладной, присваиваемым оператором ЭДО грузополучателя.
О - идентификатор перевозчика - отправителя файла обмена информации о заменах водителя (водителей) и (или) транспортного средства, состоящий не более чем из 46 символов, где:
первые три символа являются идентификатором оператора ЭДО перевозчика, который присваивается Федеральной налоговой службой при включении оператора ЭДО в сеть доверенных операторов ЭДО ФНС России;
остальные символы - не более 43 символов - являются глобально-уникальным идентификатором (GUID) перевозчика - участника документооборота электронной транспортной накладной, присваиваемым оператором ЭДО перевозчика.
W - признак наличия идентификаторов дополнительных получателей файла обмена информации о заменах водителя (водителей) и (или) транспортного средства. Может принимать следующие значения: "0" - дополнительные получатели файла обмена информации о заменах водителя (водителей) и (или) транспортного средства отсутствуют, "1" - дополнительные получатели файла обмена информации о заменах водителя (водителей) и (или) транспортного средства присутствуют и указаны в файле обмена информации о заменах водителя (водителей) и (или) транспортного средства;
GGGG - год формирования передаваемого файла обмена, MM - месяц, DD - день;
N - 36 символьный глобально уникальный идентификатор GUID (Globally Unique IDentifier).
Расширение имени файла обмена - xml. Расширение имени файла обмена может указываться строчными или прописными буквами.
Параметры первой строки файла обмена
Первая строка XML файла должна иметь следующий вид:
<?xml version ="1.0" encoding ="windows-1251"?>
Имя файла, содержащего XML схему файла обмена, должно иметь следующий вид:
ON_TRNZAMEN_1_973_04_05_01_xx, где хх - номер версии схемы.
Выпуск новой версии (новых версий) схемы возможен при условии ее непротиворечия требованиям данного документа (например, в части уточнения текста наименования отдельных элементов, дополнительной информации, увеличения количества знаков в формате элемента).
Расширение имени файла - xsd.
XML схема файла обмена в электронной форме приводится отдельным файлом и размещается на официальном сайте Федеральной налоговой службы.
11. Логическая модель файла обмена представлена в виде диаграммы структуры файла обмена на рисунке 4 настоящего формата. Элементами логической модели файла обмена являются элементы и атрибуты XML файла. Перечень структурных элементов логической модели файла обмена и сведения о них приведены в таблицах 11.1 - 11.22 настоящего формата.
Для каждого структурного элемента логической модели файла обмена приводятся следующие сведения:
наименование элемента. Приводится полное наименование элемента. В строке таблицы могут быть описаны несколько элементов, наименования которых разделены символом "|". Такая форма записи применяется при наличии в файле обмена только одного элемента из описанных в этой строке;
сокращенное наименование (код) элемента. Приводится сокращенное наименование элемента. Синтаксис сокращенного наименования должен удовлетворять спецификации XML;
признак типа элемента. Может принимать следующие значения: "С" - сложный элемент логической модели (содержит вложенные элементы), "П" - простой элемент логической модели, реализованный в виде элемента XML файла, "А" - простой элемент логической модели, реализованный в виде атрибута элемента XML файла. Простой элемент логической модели не содержит вложенные элементы;
формат элемента. Формат элемента представляется следующими условными обозначениями: Т - символьная строка; N - числовое значение (целое или дробное).
Формат символьной строки указывается в виде Т(n-k) или T(=k), где: n - минимальное количество знаков, k - максимальное количество знаков, символ "-" - разделитель, символ "=" означает фиксированное количество знаков в строке. В случае, если минимальное количество знаков равно 0, формат имеет вид Т(0-k). В случае, если максимальное количество знаков не ограничено, формат имеет вид Т(n-).
Формат числового значения указывается в виде N(m.k), где: m - максимальное количество знаков в числе, включая знак (для отрицательного числа), целую и дробную часть числа без разделяющей десятичной точки, k - максимальное число знаков дробной части числа. Если число знаков дробной части числа равно 0 (то есть число целое), то формат числового значения имеет вид N(m).
Для простых элементов, являющихся базовыми в XML, например, элемент с типом "date", поле "Формат элемента" не заполняется. Для таких элементов в поле "Дополнительная информация" указывается тип базового элемента;
признак обязательности элемента определяет обязательность наличия элемента (совокупности наименования элемента и его значения) в файле обмена. Признак обязательности элемента может принимать следующие значения: "О" - наличие элемента в файле обмена обязательно; "Н" - наличие элемента в файле обмена необязательно, то есть элемент может отсутствовать. Если элемент принимает ограниченный перечень значений (по классификатору, кодовому словарю), то признак обязательности элемента дополняется символом "К". Например, "ОК". В случае, если количество реализаций элемента может быть более одной, то признак обязательности элемента дополняется символом "М". Например, "НМ" или "ОКМ".
К вышеперечисленным признакам обязательности элемента может добавляться значение "У" в случае описания в XML схеме условий, предъявляемых к элементу в файле обмена, описанных в графе "Дополнительная информация". Например, "НУ" или "ОКУ";
дополнительная информация содержит, при необходимости, требования к элементу файла обмена, не указанные ранее. Для сложных элементов указывается ссылка на таблицу, в которой описывается состав данного элемента. Для элементов, принимающих ограниченный перечень значений из классификатора (кодового словаря), указывается соответствующее наименование классификатора (кодового словаря) или приводится перечень возможных значений. Для классификатора (кодового словаря) может указываться ссылка на его местонахождение. Для элементов, использующих пользовательский тип данных, указывается наименование типового элемента.

Рисунок 4. Диаграмма структуры файла обмена
Таблица 11.1
Файл обмена (Файл)
| Наименование элемента | Сокращенное наименование (код) элемента | Признак типа элемента | Формат элемента | Признак обязательности элемента | Дополнительная информация |
| Идентификатор файла | ИдФайл | A | T(1-255) | ОУ | Содержит (повторяет) имя сформированного файла (без расширения) |
| Версия формата | ВерсФорм | A | T(1-5) | О | Принимает значение: 5.01 |
| Версия программы, с помощью которой сформирован файл | ВерсПрог | A | T(1-40) | О | |
| Идентификатор иного получателя файла обмена информации о заменах водителя (водителей) и (или) транспортного средства | ИдПолИной | П | T(4-46) | НМ | Значение элемента представляется в виде ИдОЭДОКодПолИной, где: ИдОЭДО - идентификатор оператора электронного оборота (оператор ЭДО) - символьный трехзначный код, присваивается Федеральной налоговой службой; КодПолИной - уникальный код иного получателя, присваиваемый оператором ЭДО иного получателя, длина кода иного получателя не более 43 символов. Обязателен, если W в имени файла обмена принимает значение "1" |
| Транспортная накладная, информация о заменах водителя (водителей) и (или) транспортного средства | Документ | С | | О | Состав элемента представлен в таблице 11.2 |
Таблица 11.2
Транспортная накладная, информация о заменах водителя (водителей) и (или) транспортного средства (Документ)
| Наименование элемента | Сокращенное наименование (код) элемента | Признак типа элемента | Формат элемента | Признак обязательности элемента | Дополнительная информация |
| Код документа по КНД | КНД | A | T(=7) | ОК | Типовой элемент <КНДТип>. Принимает значение: 1110344 |
| Наименование документа по факту хозяйственной жизни | ПоФактХЖ | A | T(1-255) | О | Принимает значение: "Транспортная накладная, информация о заменах водителя (водителей) и (или) транспортного средства" |
| Дата формирования файла обмена информации о заменах водителя (водителей) и (или) транспортного средства | ДатИнфЗамен | A | T(=10) | О | Типовой элемент <ДатаТип>. Дата в формате ДД.ММ.ГГГГ |
| Время формирования файла обмена информации о заменах водителя (водителей) и (или) транспортного средства | ВрИнфЗамен | A | T(=8) | О | Типовой элемент <Время Тип>. Время в формате ЧЧ:ММ:СС |
| Идентификация файла обмена информации перевозчика о приеме груза | ИдИнфПрвПрием | С | | О | Состав элемента представлен в таблице 11.3 |
| Содержание транспортной накладной, информация о заменах водителя (водителей) и (или) транспортного средства | СодИнфЗамен | С | | О | Состав элемента представлен в таблице 11.4 |
| Сведения о лице, подписывающем файл обмена информации о заменах водителя (водителей) и (или) транспортного средства | Подписант | С | | О | Состав элемента представлен в таблице 11.9 |
Таблица 11.3
Идентификация файла обмена информации перевозчика о приеме груза (ИдИнфПрвПрием)
| Наименование элемента | Сокращенное наименование (код) элемента | Признак типа элемента | Формат элемента | Признак обязательности элемента | Дополнительная информация |
| Идентификатор файла обмена информации перевозчика о приеме груза | ИдФайлПрвПрием | A | T(1-255) | О | Содержит (повторяет) имя файла обмена информации перевозчика о приеме груза без расширения |
| Дата формирования файла обмена информации перевозчика о приеме груза | ДатФайлПрвПрием | A | T(=10) | О | Типовой элемент <ДатаТип>. Дата в формате ДД.ММ.ГГГГ. Указывается (повторяет) значение <ДатИнфПрвПрием>, указанное в файле обмена информации перевозчика о приеме груза |
| Время формирования файла обмена информации перевозчика о приеме груза | ВрФайлПрвПрием | A | T(=8) | О | Типовой элемент <ВремяТип>. Время в формате ЧЧ:ММ:СС. Указывается (повторяет) значение <ВрИнфПрвПрием>, указанное в файле обмена информации перевозчика о приеме груза |
| Электронная подпись файла обмена информации перевозчика о приеме груза | ЭП | A | T(1-) | О | Представляется в кодировке Base64 |
Таблица 11.4
Содержание транспортной накладной, информация о заменах водителя (водителей) и (или) транспортного средства (СодИнфЗамен)
| Наименование элемента | Сокращенное наименование (код) элемента | Признак типа элемента | Формат элемента | Признак обязательности элемента | Дополнительная информация |
| Уникальный идентификатор документа транспортной накладной | УИД_ТрН | A | T(1-1000) | О | Выдается ГИС ЭПД. До начала функционирования ГИС ЭПД принимает значение "Без номера" |
| Содержание операции | СодОпер | A | T(1-1000) | О | Указывается одно из значений: Замена водителя | Замена водителей | Замена транспортного средства | Замена транспортных средств | Замена водителя и транспортного средства | Замена водителей и транспортного средства | Замена водителя и транспортных средств | Замена водителей и транспортных средств | |
| Дата и время замены | ДатВрЗамен | A | T(=25) | О | Типовой элемент <ДатаВремяВЗТип>. Дата и время в формате ДД.ММ.ГГГГТЧЧ:ММ:СС ± ЧЧ:ММ, где Т - разделитель даты и времени; ± ЧЧ:ММ - разница с UTC в часах, минутах |
| Применение координации точного времени (UTC) в типовом элементе ДатаВремяВЗТип | НалКоорТочВрЗам | A | T(=1) | ОК | Принимает значение: 0 - UTC не указан | 1 - UTC указан |
| Исправление транспортной накладной | ИспрТрН | С | | Н | Типовой элемент <ИспрТип>. Состав элемента представлен в таблице 11.11. Формируется в случае исправления в установленном порядке ошибок в информации транспортной накладной, документирующей факт изменения условий договора перевозки груза (в части информации о заменах водителя (водителей) и (или) транспортного средства) |
| Причина замены: текст | ПричЗамТекст | П | T(1-2000) | О | |
| Причина замены: документ | ПричЗамДок | С | | О | Типовой элемент <РеквДокТип>. Состав элемента представлен в таблице 11.12 |
| Сведения о заменах водителя (водителей) | ЗаменВодит | С | | НМУ | Состав элемента представлен в таблице 11.5 Обязателен при отсутствии <ЗаменТС> |
| Сведения о заменах транспортного средства | ЗаменТС | С | | НМУ | Состав элемента представлен в таблице 11.7 Обязателен при отсутствии <ЗаменВодит> |
| Сведения об отметках при заменах водителя (водителей) и (или) транспортного средства | ОтметЗам | С | | НМ | Состав элемента представлен в таблице 11.8 |
| Информационное поле | ИнфПол | С | | НМ | Типовой элемент <ИнфПолТип>. Состав элемента представлен в таблице 11.20 |
Таблица 11.5
Сведения о заменах водителя (водителей) (ЗаменВодит)
| Наименование элемента | Сокращенное наименование (код) элемента | Признак типа элемента | Формат элемента | Признак обязательности элемента | Дополнительная информация |
| Идентифицирующие признаки документа о передаче груза новому водителю | ДокПерГрВод | С | | Н | Типовой элемент <РеквДокТип>. Состав элемента представлен в таблице 11.12 |
| Сведения о новом водителе | НовВодит | С | | Н | Состав элемента представлен в таблице 11.6 |
Таблица 11.6
Сведения о новом водителе (НовВодит)
| Наименование элемента | Сокращенное наименование (код) элемента | Признак типа элемента | Формат элемента | Признак обязательности элемента | Дополнительная информация |
| Номер водительского удостоверения | НомВУ | A | T(1-20) | НУ | Элемент обязателен при отсутствии <ИННФЛ> |
| Серия водительского удостоверения | СерВУ | A | T(1-20) | НУ | Элемент обязателен при отсутствии <ИННФЛ> |
| Дата выдачи водительского удостоверения | ДатаВыдВУ | A | T(=10) | НУ | Типовой элемент <ДатаТип>. Дата в формате ДД.ММ.ГГГГ. Элемент обязателен при отсутствии <ИННФЛ> |
| ИНН физического лица | ИННФЛ | A | T(=12) | НУ | Типовой элемент <ИННФЛТип>. Элемент обязателен при отсутствии <НомВУ> и <СерВУ> и <ДатаВыдВУ> |
| Сведения о способе идентификации при применении простой подписи | СвСпИдПодп | A | T(1-1000) | Н | |
| Номер телефона | Тлф | П | T(1-20) | ОМ | |
| Фамилия, имя, отчество (при наличии) | ФИО | С | | О | Типовой элемент <ФИОТип>. Состав элемента представлен в таблице 11.22 |
| Сведения о путевом листе | ПутевойЛист | С | | НМ | Типовой элемент <РеквДокТип>. Состав элемента представлен в таблице 11.12 |
Таблица 11.7
Сведения о заменах транспортного средства (ЗаменТС)
| Наименование элемента | Сокращенное наименование (код) элемента | Признак типа элемента | Формат элемента | Признак обязательности элемента | Дополнительная информация |
| Транспортное средство (в том числе тягач) | ТС | С | | НУ | Типовой элемент <ПараметрыТСТип>. Состав элемента представлен в таблице 11.16. Элемент обязателен при отсутствии <Прицеп> |
| Прицеп (полуприцеп) | Прицеп | С | | НМУ | Типовой элемент <ПараметрыТСТип>. Состав элемента представлен в таблице 11.16. Элемент обязателен при отсутствии <ТС> |
| Идентифицирующие признаки документа о передаче груза в другое транспортное средство | ДокПерГр | С | | Н | Типовой элемент <РеквДокТип>. Состав элемента представлен в таблице 11.12 |
| Сведения о специальных условиях движения | СпецУслДвиж | С | | НМ | Типовой элемент <СпецУслДвижТип>. Состав элемента представлен в таблице 11.18 |
Таблица 11.8
Сведения об отметках при заменах водителя (водителей) и (или) транспортного средства (ОтметЗам)
| Наименование элемента | Сокращенное наименование (код) элемента | Признак типа элемента | Формат элемента | Признак обязательности элемента | Дополнительная информация |
| Дата и время отметки | ДатВрОтмет | A | T(=25) | О | Типовой элемент <ДатаВремяВЗТип>. Дата и время в формате ДД.ММ.ГГГГТЧЧ:ММ:СС ± ЧЧ:ММ, где Т - разделитель даты и времени; ± ЧЧ:ММ - разница с UTC в часах, минутах |
| Применение координации точного времени (UTC) в типовом элементе ДатаВремяВЗТип | НалКоорТочВрОтм | A | T(=1) | ОК | Принимает значение: 0 - UTC не указан | 1 - UTC указан |
| Описание обстоятельств, послуживших основанием для отметки | ОбстОтмет | A | T(1-2000) | О | |
| Сведения о коммерческих и иных актах, в том числе о перемещении груза в другое транспортное средство | СвАкт | С | | НМ | Типовой элемент <РеквДокТип>. Состав элемента представлен в таблице 11.12 |
| Информационное поле | ИнфПол | С | | НМ | Типовой элемент <ИнфПолТип>. Состав элемента представлен в таблице 11.20 |
Таблица 11.9
Сведения о лице, подписывающем файл обмена информации о заменах водителя (водителей) и (или) транспортного (Подписант)
| Наименование элемента | Сокращенное наименование (код) элемента | Признак типа элемента | Формат элемента | Признак обязательности элемента | Дополнительная информация |
| Статус подписанта | СтатПодп | A | T(=1) | ОК | Принимает значение: 1 - лицо, действующее от имени перевозчика без доверенности | 2 - лицо, действующее от имени перевозчика на основании электронной доверенности | 3 - лицо, действующее от имени перевозчика на основании бумажной доверенности Может принимать значение "3", если иное не предусмотрено законодательством Российской Федерации в области электронной подписи |
| Идентифицирующие сведения об информационной системе, в которой хранится доверенность, используемая для подтверждения полномочий в электронной форме | ИдСистХран | A | T(1-500) | Н | Унифицированный указатель (URL). Обязателен в случае, если представление доверенности осуществляется способом, отличным от включения в каждый пакет электронных документов, подписываемых представителем |
| Должность | Должн | A | T(1-128) | Н | |
| Фамилия, имя, отчество (при наличии) | ФИО | С | | О | Типовой элемент <ФИОТип>. Состав элемента представлен в таблице 11.22 |
| Сведения о доверенности, используемой для подтверждения полномочий в электронной форме | СвДовер | С | | НУ | Состав элемента представлен в таблице 11.10. Элемент обязателен при <СтатПодп>=2 и отсутствия <ИдСистХран> |
Таблица 11.10
Сведения о доверенности, используемой для подтверждения полномочий в электронной форме (СвДовер)
| Наименование элемента | Сокращенное наименование (код) элемента | Признак типа элемента | Формат элемента | Признак обязательности элемента | Дополнительная информация |
| Дата совершения доверенности | ДатаДовер | A | T(=10) | О | Типовой элемент <ДатаТип>. Дата в формате ДД.ММ.ГГГГ |
| Номер доверенности: порядковый | НомерДовер | A | T(1-100) | Н | |
| Номер доверенности: идентификатор файла доверенности | ИдентДовер | A | T(1-255) | О | Содержит (повторяет) имя сформированного файла доверенности, подтверждающей полномочия подписанта на действия по подписанию транспортной накладной от имени перевозчика (без расширения) |
| Идентифицирующие сведения об информационной системе, которая предоставляет техническую возможность получения информации о досрочном прекращении действия доверенности, в том числе в силу ее отмены доверителем | СведСистОтм | A | T(1-500) | Н | Унифицированный указатель (URL) |
Таблица 11.11
Исправление (ИспрТип)
| Наименование элемента | Сокращенное наименование (код) элемента | Признак типа элемента | Формат элемента | Признак обязательности элемента | Дополнительная информация |
| Номер исправления | НомерИспр | A | N(3) | О | |
| Дата исправления | ДатаИспр | A | T(=10) | О | Типовой элемент <ДатаТип>. Дата в формате ДД.ММ.ГГГГ |
Таблица 11.12
Реквизиты документа (РеквДокТип)
| Наименование элемента | Сокращенное наименование (код) элемента | Признак типа элемента | Формат элемента | Признак обязательности элемента | Дополнительная информация |
| Наименование документа | НаимДок | A | T(1-255) | НУ | Элемент обязателен при отсутствии <ИдДок> |
| Номер документа | НомерДок | A | T(1-255) | НУ | Элемент обязателен при отсутствии <ИдДок>. При отсутствии указывается: "Без номера" |
| Дата документа | ДатаДок | A | T(=10) | НУ | Типовой элемент <ДатаТип>. Дата в формате ДД.ММ.ГГГГ. Элемент обязателен при отсутствии <ИдДок> |
| Идентификатор файла документа (в том числе регистрационный номер, если документ / сведения о таком документе содержатся в государственных информационных системах) | ИдДок | A | T(1-255) | НУ | Элемент обязателен при отсутствии <НаимДок>, <НомерДок>, <ДатаДок> |
| Дополнительные сведения | ДопСведДок | A | T(1-2000) | Н | |
| Идентифицирующие реквизиты сторон, составивших документ | ИдРекСост | С | | ОМ | Типовой элемент <ИдРекСостТип>. Состав элемента представлен в таблице 11.13. Заполняется в отношении каждого из участников события (сделки), оформленного документом с указанными в <НаимДок>, <НомерДок> и <ДатаДок> наименованием, порядковым номером и датой (или с указанным в <ИдДок> идентификатором) |
Таблица 11.13
Идентифицирующие реквизиты сторон, составивших документ (ИдРекСостТип)
| Наименование элемента | Сокращенное наименование (код) элемента | Признак типа элемента | Формат элемента | Признак обязательности элемента | Дополнительная информация |
| ИНН юридического лица | | ИННЮЛ | П | T(=10) | О | Типовой элемент <ИННЮЛТип> |
| ИНН физического лица, в том числе индивидуального предпринимателя | | ИННФЛ | П | T(=12) | О | Типовой элемент <ИННФЛТип> |
| Данные иностранного лица, не состоящего на учете в налоговых органах в качестве налогоплательщика | | ДаннИно | С | | О | Типовой элемент <СвИнНеУчТрНТип>. Состав элемента представлен в таблице 11.14. |
| Краткое наименование органа исполнительной власти (специализированной уполномоченной организации), выдавшего документ | НаимОИВ | П | T(1-255) | О | |
Таблица 11.14
Сведения об иностранном лице, не состоящем на учете в налоговых органах в качестве налогоплательщика (СвИнНеУчТрНТип)
| Наименование элемента | Сокращенное наименование (код) элемента | Признак типа элемента | Формат элемента | Признак обязательности элемента | Дополнительная информация |
| Идентификация статуса | ИдСтат | A | T(1-25) | ОК | Принимает значение: ЮЛ | ФЛ, где: ЮЛ - юридическое лицо; ФЛ - физическое лицо |
| Страна | Стран | A | T(1-255) | НУ | Элемент обязателен при <ИдСтат>=ЮЛ |
| Наименование юридического лица полное / Фамилия, имя, отчество (при наличии) физического лица | Наим | A | T(1-1000) | НУ | Обязателен для <ИдСтат>=ФЛ |
| Идентификатор иностранного лица | Идентиф | A | T(1-255) | НУ | Элемент обязателен при <ИдСтат>=ЮЛ и отсутствии <Наим> и <ИныеСвед> |
| Иные сведения, идентифицирующие иностранное лицо | ИныеСвед | A | T(1-255) | НУ | Элемент обязателен при <ИдСтат>=ЮЛ и отсутствии <Идентиф> и <Наим> |
| Данные документа, удостоверяющего личность иностранного физического лица | УдЛичнИнФЛ | С | | НУ | Типовой элемент <УдЛичнИнФЛТип>. Состав элемента представлен в таблице 11.15. Элемент обязателен при <ИдСтат>=ФЛ |
Таблица 11.15
Данные документа, удостоверяющего личность иностранного физического лица (УдЛичнИнФЛТип)
| Наименование элемента | Сокращенное наименование (код) элемента | Признак типа элемента | Формат элемента | Признак обязательности элемента | Дополнительная информация |
| Вид документа | ВидДок | A | T(1-1000) | О | |
| Номер документа | НомДок | A | T(1-100) | О | |
| Дата выдачи документа | ДатаДок | A | T(=10) | О | Типовой элемент <ДатаТип>. Дата в формате ДД.ММ.ГГГГ |
Таблица 11.16
Транспортное средство (ПараметрыТСТип)
| Наименование элемента | Сокращенное наименование (код) элемента | Признак типа элемента | Формат элемента | Признак обязательности элемента | Дополнительная информация |
| Номер СТС | НомСТС | A | T(1-10) | Н | Указывается серия и номер СТС без учета пробелов и знака номера |
| VIN номер | НомерВИН | A | T(1-17) | Н | |
| Регистрационный номер | РегНомер | A | T(1-9) | О | |
| Тип владения | ТипВлад | A | T(=1) | ОК | Принимает значение: 1 - собственность | 2 - совместная собственность супругов | 3 - аренда | 4 - лизинг | 5 - безвозмездное пользование |
| Параметры транспортного средства | ПарТС | С | | О | Типовой элемент <ПарамТСТип>. Состав элемента представлен в таблице 11.17 |
| Реквизиты, документа (документов), подтверждающего основание владения грузовым автомобилем (тягачом), а также прицепом (полуприцепом) | ОснАрЛиз | С | | НМУ | Типовой элемент <РеквДокТип>. Состав элемента представлен в таблице 11.12. Обязателен при <ТипВлад>=3 или <ТипВлад>=4 или <ТипВлад>=5 при этом элемент <ДаннИно> не может быть выбран (из таблицы 11.13) |
Таблица 11.17
Параметры транспортного средства (ПарамТСТип)
| Наименование элемента | Сокращенное наименование (код) элемента | Признак типа элемента | Формат элемента | Признак обязательности элемента | Дополнительная информация |
| Тип | Тип | A | T(1-1000) | О | |
| Марка | Марка | A | T(1-1000) | О | |
| Грузоподъемность, в тоннах | Грузопод | A | N(5.2) | О | |
| Вместимость, в кубических метрах | Вместим | A | N(4.2) | О | |
Таблица 11.18
Сведения о специальных условиях движения (СпецУслДвижТип)
| Наименование элемента | Сокращенное наименование (код) элемента | Признак типа элемента | Формат элемента | Признак обязательности элемента | Дополнительная информация |
| Номер специального разрешения | НомСР | A | T(1-255) | НУ | Элемент обязателен при отсутствии <ИдСР> |
| Дата специального разрешения | ДатаСР | A | T(=10) | НУ | Типовой элемент <ДатаТип>. Дата в формате ДД.ММ.ГГГГ. Элемент обязателен при отсутствии <ИдСР> |
| Срок действия специального разрешения | СрокСР | A | T(1-100) | НУ | Элемент обязателен при отсутствии <ИдСР> |
| Идентификатор файла специального разрешения (в том числе регистрационный номер, если документ / сведения о таком документе содержатся в государственных информационных системах) | ИдСР | A | T(1-255) | НУ | Элемент обязателен при отсутствии <НомСР> и <ДатаСР> и <СрокСР> |
| Установленный маршрут движения тяжеловесного и (или) крупногабаритного транспортного средства или транспортного средства, перевозящего опасный груз | СведМрш | С | | Н | Типовой элемент <СведМршТип>. Состав элемента представлен в таблице 11.19 |
Таблица 11.19
Установленный маршрут движения тяжеловесного и (или) крупногабаритного транспортного средства или транспортного средства, перевозящего опасный груз (СведМршТип)
| Наименование элемента | Сокращенное наименование (код) элемента | Признак типа элемента | Формат элемента | Признак обязательности элемента | Дополнительная информация |
| Маршрут, текстовый формат | МршТекст | A | T(1-2000) | НУ | Элемент обязателен при отсутствии <МршМашЧит> |
| Маршрут, машиночитаемый формат | МршМашЧит | A | T(1-2000) | НУ | Описание маршрута в формате GeoJSON в спецификации 7946. Элемент обязателен при отсутствии <МршТекст> |
Таблица 11.20
Информационное поле (ИнфПолТип)
| Наименование элемента | Сокращенное наименование (код) элемента | Признак типа элемента | Формат элемента | Признак обязательности элемента | Дополнительная информация |
| Идентификатор файла информационного поля | ИдФайлИнфПол | A | T(=36) | Н | Указывается идентификатор файла, связанного со сведениями данного электронного файла обмена (GUID) |
| Текстовая информация | ТекстИнф | С | | НМ | Типовой элемент <ТекстИнфТип>. Состав элемента представлен в таблице 11.21 |
Таблица 11.21
Текстовая информация (ТекстИнфТип)
| Наименование элемента | Сокращенное наименование (код) элемента | Признак типа элемента | Формат элемента | Признак обязательности элемента | Дополнительная информация |
| Идентификатор | Идентиф | A | T(1-50) | О | |
| Значение | Значение | A | T(1-2000) | О | |
Таблица 11.22
Фамилия, имя, отчество физического лица (ФИОТип)
| Наименование элемента | Сокращенное наименование (код) элемента | Признак типа элемента | Формат элемента | Признак обязательности элемента | Дополнительная информация |
| Фамилия | Фамилия | A | T(1-60) | О | |
| Имя | Имя | A | T(1-60) | О | |
| Отчество | Отчество | A | T(1-60) | Н | |
VI. ОПИСАНИЕ ФАЙЛА ОБМЕНА ИНФОРМАЦИИ ГРУЗОПОЛУЧАТЕЛЯ
12. Имя файла обмена должно иметь следующий вид:
R_Т_A_E_О_W_GGGGMMDD_N, где:
R_Т - префикс, принимающий значение: ON_TRNACLGRPO
А - идентификатор перевозчика - получателя файла обмена информации грузополучателя, состоящий не более чем из 46 символов, где:
первые три символа являются идентификатором оператора ЭДО перевозчика, который присваивается Федеральной налоговой службой при включении оператора ЭДО в сеть доверенных операторов ЭДО ФНС России;
остальные символы - не более 43 символов - являются глобально-уникальным идентификатором (GUID) перевозчика - участника документооборота электронной транспортной накладной, присваиваемым оператором ЭДО перевозчика;
E - идентификатор грузоотправителя - получателя файла обмена информации грузополучателя, состоящий не более чем из 46 символов, где:
первые три символа являются идентификатором оператора ЭДО грузоотправителя, который присваивается Федеральной налоговой службой при включении оператора ЭДО в сеть доверенных операторов ЭДО ФНС России;
остальные символы - не более 43 символов - являются глобально-уникальным идентификатором (GUID) грузоотправителя - участника документооборота электронной транспортной накладной, присваиваемым оператором ЭДО грузоотправителя;
О - идентификатор грузополучателя - отправителя файла обмена транспортной накладной (информации грузополучателя), состоящий не более чем из 46 символов, где:
первые три символа являются идентификатором оператора ЭДО грузополучателя, который присваивается Федеральной налоговой службой при включении оператора ЭДО в сеть доверенных операторов ЭДО ФНС России;
остальные символы - не более 43 символов - являются глобально-уникальным идентификатором (GUID) грузополучателя - участника документооборота электронной транспортной накладной, присваиваемым оператором ЭДО грузополучателя;
W - признак наличия идентификаторов дополнительных получателей файла обмена информации грузополучателя. Может принимать следующие значения: "0" - дополнительные получатели файла обмена информации грузополучателя отсутствуют, "1" - дополнительные получатели файла обмена информации грузополучателя присутствуют и указаны в файле обмена информации грузополучателя;
GGGG - год формирования передаваемого файла обмена, MM - месяц, DD - день;
N - 36 символьный глобально уникальный идентификатор GUID (Globally Unique IDentifier).
Расширение имени файла обмена - xml. Расширение имени файла обмена может указываться строчными или прописными буквами.
Параметры первой строки файла обмена
Первая строка XML файла должна иметь следующий вид:
<?xml version ="1.0" encoding ="windows-1251"?>
Имя файла, содержащего XML схему файла обмена, должно иметь следующий вид:
ON_TRNACLGRPO_1_973_05_05_01_xx, где хх - номер версии схемы.
Выпуск новой версии (новых версий) схемы возможен при условии ее непротиворечия требованиям данного документа (например, в части уточнения текста наименования отдельных элементов, дополнительной информации, увеличения количества знаков в формате элемента).
Расширение имени файла - xsd.
XML схема файла обмена в электронной форме приводится отдельным файлом и размещается на официальном сайте Федеральной налоговой службы.
13. Логическая модель файла обмена представлена в виде диаграммы структуры файла обмена на рисунке 5 настоящего формата. Элементами логической модели файла обмена являются элементы и атрибуты XML файла. Перечень структурных элементов логической модели файла обмена и сведения о них приведены в таблицах 13.1 - 13.23 настоящего формата.
Для каждого структурного элемента логической модели файла обмена приводятся следующие сведения:
наименование элемента. Приводится полное наименование элемента. В строке таблицы могут быть описаны несколько элементов, наименования которых разделены символом "|". Такая форма записи применяется при наличии в файле обмена только одного элемента из описанных в этой строке;
сокращенное наименование (код) элемента. Приводится сокращенное наименование элемента. Синтаксис сокращенного наименования должен удовлетворять спецификации XML;
признак типа элемента. Может принимать следующие значения: "С" - сложный элемент логической модели (содержит вложенные элементы), "П" - простой элемент логической модели, реализованный в виде элемента XML файла, "А" - простой элемент логической модели, реализованный в виде атрибута элемента XML файла. Простой элемент логической модели не содержит вложенные элементы;
формат элемента. Формат элемента представляется следующими условными обозначениями: Т - символьная строка; N - числовое значение (целое или дробное).
Формат символьной строки указывается в виде Т(n-k) или T(=k), где: n - минимальное количество знаков, k - максимальное количество знаков, символ "-" - разделитель, символ "=" означает фиксированное количество знаков в строке. В случае, если минимальное количество знаков равно 0, формат имеет вид Т(0-k). В случае, если максимальное количество знаков не ограничено, формат имеет вид Т(n-).
Формат числового значения указывается в виде N(m.k), где: m - максимальное количество знаков в числе, включая знак (для отрицательного числа), целую и дробную часть числа без разделяющей десятичной точки, k - максимальное число знаков дробной части числа. Если число знаков дробной части числа равно 0 (то есть число целое), то формат числового значения имеет вид N(m).
Для простых элементов, являющихся базовыми в XML, например, элемент с типом "date", поле "Формат элемента" не заполняется. Для таких элементов в поле "Дополнительная информация" указывается тип базового элемента;
признак обязательности элемента определяет обязательность наличия элемента (совокупности наименования элемента и его значения) в файле обмена. Признак обязательности элемента может принимать следующие значения: "О" - наличие элемента в файле обмена обязательно; "Н" - наличие элемента в файле обмена необязательно, то есть элемент может отсутствовать. Если элемент принимает ограниченный перечень значений (по классификатору, кодовому словарю), то признак обязательности элемента дополняется символом "К". Например, "ОК". В случае, если количество реализаций элемента может быть более одной, то признак обязательности элемента дополняется символом "М". Например, "НМ" или "ОКМ".
К вышеперечисленным признакам обязательности элемента может добавляться значение "У" в случае описания в XML схеме условий, предъявляемых к элементу в файле обмена, описанных в графе "Дополнительная информация". Например, "НУ" или "ОКУ";
дополнительная информация содержит, при необходимости, требования к элементу файла обмена, не указанные ранее. Для сложных элементов указывается ссылка на таблицу, в которой описывается состав данного элемента. Для элементов, принимающих ограниченный перечень значений из классификатора (кодового словаря), указывается соответствующее наименование классификатора (кодового словаря) или приводится перечень возможных значений. Для классификатора (кодового словаря) может указываться ссылка на его местонахождение. Для элементов, использующих пользовательский тип данных, указывается наименование типового элемента.

Рисунок 5. Диаграмма структуры файла обмена
Таблица 13.1
Файл обмена (Файл)
| Наименование элемента | Сокращенное наименование (код) элемента | Признак типа элемента | Формат элемента | Признак обязательности элемента | Дополнительная информация |
| Идентификатор файла | ИдФайл | A | T(1-255) | ОУ | Содержит (повторяет) имя сформированного файла (без расширения) |
| Версия программы, с помощью которой сформирован файл | ВерсПрог | A | T(1-40) | О | |
| Версия формата | ВерсФорм | A | T(1-5) | О | Принимает значение: 5.01 |
| Идентификатор иного получателя файла обмена информации грузополучателя | ИдПолИной | П | T(4-46) | НМ | Значение элемента представляется в виде ИдОЭДОКодПолИной, где: ИдОЭДО - идентификатор оператора электронного оборота (оператор ЭДО) - символьный трехзначный код, присваивается Федеральной налоговой службой; КодПолИной - уникальный код иного получателя, присваиваемый оператором ЭДО иного получателя, длина кода иного получателя не более 43 символов. Обязателен, если W в имени файла обмена принимает значение "1" |
| Транспортная накладная, информация грузополучателя | Документ | С | | О | Состав элемента представлен в таблице 13.2 |
Таблица 13.2
Транспортная накладная, информация грузополучателя (Документ)
| Наименование элемента | Сокращенное наименование (код) элемента | Признак типа элемента | Формат элемента | Признак обязательности элемента | Дополнительная информация |
| Код документа по КНД | КНД | A | T(=7) | ОК | Типовой элемент <КНДТип>. Принимает значение: 1110341 |
| Наименование документа по факту хозяйственной жизни | ПоФактХЖ | A | T(1-255) | О | Принимает значение: "Транспортная накладная, информация грузополучателя о приеме груза" |
| Дата формирования файла обмена информации грузополучателя | ДатИнфГП | A | T(=10) | О | Типовой элемент <ДатаТип>. Дата в формате ДД.ММ.ГГГГ |
| Время формирования файла обмена информации грузополучателя | ВрИнфГП | A | T(=8) | О | Типовой элемент <ВремяТип>. Время в формате ЧЧ:ММ:СС |
| Наименование экономического субъекта - составителя файла обмена информации грузополучателя | НаимЭконСубСост | A | T(1-1000) | О | |
| Основание, по которому экономический субъект является составителем файла обмена информации грузополучателя | ОснДоверОргСост | С | | Н | Типовой элемент <РеквДокТип>. Состав элемента представлен в таблице 13.17. Формируется, если экономический субъект - составитель информации грузополучателя не является грузополучателем |
| Идентификация файла обмена информации перевозчика о приеме груза | ИдИнфПрвПрием | С | | О | Состав элемента представлен в таблице 13.3 |
| Содержание транспортной накладной, информация грузополучателя | СодИнфГП | С | | О | Состав элемента представлен в таблице 13.4 |
| Сведения о лице, подписывающем файл обмена информации грузополучателя | Подписант | С | | О | Состав элемента представлен в таблице 13.9 |
Таблица 13.3
Идентификация файла обмена информации перевозчика о приеме груза (ИдИнфПрвПрием)
| Наименование элемента | Сокращенное наименование (код) элемента | Признак типа элемента | Формат элемента | Признак обязательности элемента | Дополнительная информация |
| Идентификатор файла обмена информации перевозчика о приеме груза | ИдФайлИнфПрвПрием | A | T(1-255) | О | Содержит (повторяет) имя файла обмена информации перевозчика о приеме груза без расширения |
| Дата формирования файла обмена информации перевозчика о приеме груза | ДатФайлПрвПрием | A | T(=10) | О | Типовой элемент <ДатаВремяТип>. Дата в формате ДД.ММ.ГГГГ. Указывается (повторяет) значение <ДатИнфПрвПрием>, указанное в файле обмена информации перевозчика о приеме груза |
| Время формирования файла обмена информации перевозчика о приеме груза | ВрФайлПрвПрием | A | T(=8) | О | Типовой элемент <ВремяТип>. Время в формате ЧЧ:ММ:СС. Указывается (повторяет) значение <ВрИнфПрвПрием>, указанное в файле обмена информации перевозчика о приеме груза |
| Электронная подпись файла обмена информации перевозчика о приеме груза | ЭП | A | T(1-) | О | Представляется в кодировке Base64 |
Таблица 13.4
Содержание транспортной накладной, информация грузополучателя (СодИнфГП)
| Наименование элемента | Сокращенное наименование (код) элемента | Признак типа элемента | Формат элемента | Признак обязательности элемента | Дополнительная информация |
| Уникальный идентификатор документа транспортной накладной | УИД_ТрН | A | T(1-1000) | О | Выдается ГИС ЭПД. До начала функционирования ГИС ЭПД принимает значение "Без номера" |
| Содержание операции: прием груза | СодОпПр | A | T(1-255) | НУ | Обязателен при отсутствии <СодОпОтк> и не формируется при наличии <СодОпОтк>. Принимает значение содержания действий. Указывается: "Лицом, управомоченным на получение груза, при указанных обстоятельствах принят от перевозчика груз с указанными характеристиками" |
| Содержание операции: отказ в приеме груза | СодОпОтк | A | T(1-255) | НУ | Обязателен при отсутствии <СодОпПр> и не формируется при наличии <СодОпПр>. Принимает значение содержания действий. Указывается: "Лицом, управомоченным на получение груза, при указанных обстоятельствах отказано в принятии от перевозчика груза с указанными характеристиками" |
| Причина отказа в приеме груза | ПричОтк | A | T(1-2000) | НУ | Обязателен при наличии <СодОпОтк> |
| Исправление транспортной накладной | ИспрТрН | С | | Н | Типовой элемент <ИспрТип>. Состав элемента представлен в таблице 13.15. Формируется в случае исправления в установленном порядке ошибок в информации транспортной накладной, документирующей факт исполнения договора перевозки груза |
| Сведения о приеме груза грузополучателем от перевозчика | ПриемГрузГП | С | | НУ | Состав элемента представлен в таблице 13.5. Обязателен при наличии <СодОпПр>. |
| Сведения об отметках грузополучателя | ОтметГП | С | | НМ | Состав элемента представлен в таблице 13.7 |
| Информационное поле | ИнфПол | С | | НМ | Типовой элемент <ИнфПолТип>. Состав элемента представлен в таблице 13.16 |
Таблица 13.5
Сведения о приеме груза грузополучателем от перевозчика (ПриемГрузГП)
| Наименование элемента | Сокращенное наименование (код) элемента | Признак типа элемента | Формат элемента | Признак обязательности элемента | Дополнительная информация |
| Фактические дата и время прибытия транспортного средства под выгрузку | ФДатВрПриб | A | T(=25) | О | Типовой элемент <ДатаВремяВЗТип>. Дата и время в формате ДД.ММ.ГГГГТЧЧ:ММ:СС ± ЧЧ:ММ, где Т - разделитель даты и времени; ± ЧЧ:ММ - разница с UTC в часах, минутах |
| Применение координации точного времени (UTC) в типовом элементе ДатаВремяВЗТип | НалКоорТочВрФПр | A | T(=1) | ОК | Принимает значение: 0 - UTC не указан | 1 - UTC указан. |
| Фактические даты и время убытия | ФДатВрУбыт | A | T(=25) | О | Типовой элемент <ДатаВремяВЗТип>. Дата и время в формате ДД.ММ.ГГГГТЧЧ:ММ:СС ± ЧЧ:ММ, где Т - разделитель даты и времени; ± ЧЧ:ММ - разница с UTC в часах, минутах |
| Применение координации точного времени (UTC) в типовом элементе ДатаВремяВЗТип | НалКоорТочВрФУб | A | T(=1) | ОК | Принимает значение: 0 - UTC не указан | 1 - UTC указан. |
| Заявленные дата и время прибытия транспортного средства под выгрузку | ЗаявДатВрПриб | A | T(=25) | О | Типовой элемент <ДатаВремяВЗТип>. Дата и время в формате ДД.ММ.ГГГГТЧЧ:ММ:СС ± ЧЧ:ММ, где Т - раделитель даты и времени; ± ЧЧ:ММ - разница с UTC в часах, минутах |
| Применение координации точного времени (UTC) в типовом элементе ДатаВремяВЗТип | НалКоорТочВрЗПр | A | T(=1) | ОК | Принимает значение: 0 - UTC не указан | 1 - UTC указан. |
| Метод определения массы груза | МетОпрМасс | A | T(=2) | НК | Принимает значение: 01 - Взвешивание по общей массе (определение разницы между массой транспортного средства после погрузки и перед погрузкой по общей массе) | 02 - Взвешивание поосно | 03 - Расчетная масса груза (расчет на основании данных геометрического обмера согласно загружаемому грузу и (или) технической документации на него и (или) данным измерительных приборов, имеющих регистрацию как средство измерения и прошедших соответствующую периодическую поверку |
| Общее количество принятых грузовых мест (число) | КолМестПриемЧ | A | N(4) | О | Для насыпных и наливных грузов принимает значение: 1 |
| Общие сведения о фактическом состоянии груза, тары, упаковки, маркировки и опломбирования | ОбщСвСост | A | T(1-10000) | О | |
| Масса брутто принятого груза в килограммах | МасБрутЗначПрием | A | N(17.3) | О | |
| Масса нетто принятого груза в килограммах | МасНетЗначПрием | A | N(17.3) | Н | |
| Объем грузовых мест в кубических метрах | Объем | A | N(17.3) | Н | |
| Адрес места выгрузки | АдрВыгруз | С | | О | Типовой элемент <АдресПользТип>. Состав элемента представлен в таблице 13.20 |
| Сведения о принятом грузе по отгрузочным наименованиям | СвПринПоНаим | С | | НМ | Состав элемента представлен в таблице 13.6 |
| Информационное поле | ИнфПол | С | | НМ | Типовой элемент <ИнфПолТип>. Состав элемента представлен в таблице 13.16 |
Таблица 13.6
Сведения о принятом грузе по отгрузочным наименованиям (СвПринПоНаим)
| Наименование элемента | Сокращенное наименование (код) элемента | Признак типа элемента | Формат элемента | Признак обязательности элемента | Дополнительная информация |
| Отгрузочное наименование принятого груза | НаимГруз | A | T(1-1000) | О | Для опасных грузов указывается в соответствии с Соглашением о международной дорожной перевозке опасных грузов (ДОПОГ) |
| Состояние груза, тары, упаковки, маркировки и опломбирования | СостГруз | A | T(1-10000) | О | |
| Плотность груза в соответствии с документацией на груз | Плотн | A | N(5.2) | Н | |
| Объем груза, в кубических метрах | Объем | A | N(17.3) | Н | |
| Количество грузовых мест | КолМест | A | N(4) | О | Для насыпных и наливных грузов принимает значение: 1 |
| Перечень маркировок | ПерМарк | П | T(1-1000) | НМ | |
| Масса груза | МасГруз | С | | Н | Типовой элемент <МассаТип>. Состав элемента представлен в таблице 13.14 |
Таблица 13.7
Сведения об отметках грузополучателя (ОтметГП)
| Наименование элемента | Сокращенное наименование (код) элемента | Признак типа элемента | Формат элемента | Признак обязательности элемента | Дополнительная информация |
| Дата и время отметки | ДатВрОтмет | A | T(=25) | О | Типовой элемент <ДатаВремяВЗТип>. Дата и время в формате ДД.ММ.ГГГГТЧЧ:ММ:СС ± ЧЧ:ММ, где Т - разделитель даты и времени; ± ЧЧ:ММ - разница с UTC в часах, минутах |
| Применение координации точного времени (UTC) в типовом элементе ДатаВремяВЗТип | НалКоорТочВрОтм | A | T(=1) | ОК | Принимает значение: 0 - UTC не указан | 1 - UTC указан. |
| Описание обстоятельств, послуживших основанием для отметки | ОбстОтмет | A | T(1-2000) | О | Может принимать значение: просрочка доставки грузов | иное описание обстоятельств, послужившее основанием для отметки |
| Сведения о коммерческих и иных актах, в том числе о выгрузке груза | СвАкт | С | | НМ | Типовой элемент <РеквДокТип>. Состав элемента представлен в таблице 13.17 |
| Расчета и размер штрафа | РазмШтр | С | | НМ | Состав элемента представлен в таблице 13.8 |
| Сведения об актах взвешивания | СвАктВзв | С | | НМ | Типовой элемент <РеквДокТип>. Состав элемента представлен в таблице 13.17 |
| Информационное поле | ИнфПол | С | | НМ | Типовой элемент <ИнфПолТип>. Состав элемента представлен в таблице 13.16 |
Таблица 13.8
Расчета и размер штрафа (РазмШтр)
| Наименование элемента | Сокращенное наименование (код) элемента | Признак типа элемента | Формат элемента | Признак обязательности элемента | Дополнительная информация |
| Фактическое количество единиц измерения для расчета штрафа (фактическая база для расчета штрафа) | ФактКолЕдИзм | A | T(1-255) | Н | |
| Итоговый размер штрафа в валюте Российской Федерации | ИтогРазмШтрРФ | A | N(19.2) | НУ | Обязателен при отсутствии <ИтогРазмШтрИн>. Заполняется в случаях, когда по условиям договора расчеты суммы штрафа производятся в валюте Российской Федерации, а также при расчете суммы штрафа в валюте, отличной от валюты Российской Федерации, если курс валюты известен на дату формирования файла обмена информации грузополучателя |
| Валюта штрафа по условиям договора: Код | КодОКВ | A | T(=3) | НК | Типовой элемент <ОКВТип>. Принимает значение в соответствии с Общероссийским классификатором валют (ОКВ). Заполняется в случае, если условиями договора предусмотрен расчет штрафа в валюте, отличной от валюты Российской Федерации |
| Валюта штрафа по условиям договора: Наименование | НаимОКВ | A | T(1-100) | НК | Принимает значение в соответствии с Общероссийским классификатором валют (ОКВ). Формируется согласно указанному коду валюты |
| Итоговый размер штрафа в валюте, отличной от рублей | ИтогРазмШтрИн | A | N(19.2) | НУ | Обязателен при отсутствии <ИтогРазмШтрРФ>. Заполняется в случае, если условиями договора предусмотрен расчет штрафа в валюте, отличной от валюты Российской Федерации |
| Дата, на которую определяется курс валюты | ДатаКурсВал | A | T(=10) | Н | Типовой элемент <ДатаТип>. Дата в формате ДД.ММ.ГГГГ |
| Курс валюты на дату расчета размера штрафа | КурсВал | A | N(10.4) | Н | Заполняется в случае, если курс валюты известен на дату формирования файла обмена информации грузополучателя |
| Расчет штрафа | РасчШтр | A | T(1-1000) | Н | |
Таблица 13.9
Сведения о лице, подписывающем файл обмена информации грузополучателя (Подписант)
| Наименование элемента | Сокращенное наименование (код) элемента | Признак типа элемента | Формат элемента | Признак обязательности элемента | Дополнительная информация |
| Статус подписанта | СтатПодп | A | T(=1) | ОК | Принимает значение: 1 - лицо, действующее от имени грузополучателя без доверенности | 2 - лицо, действующее от имени грузополучателя на основании электронной доверенности | 3 - лицо, действующее от имени грузополучателя на основании бумажной доверенности Может принимать значение "3", если иное не предусмотрено законодательством Российской Федерации в области электронной подписи |
| Идентифицирующие сведения об информационной системе, в которой хранится доверенность, используемая для подтверждения полномочий в электронной форме | ИдСистХран | A | T(1-500) | Н | Унифицированный указатель (URL). Обязателен в случае, если представление доверенности осуществляется способом, отличным от включения в каждый пакет электронных документов, подписываемых представителем |
| Должность | Должн | A | T(1-128) | Н | |
| Фамилия, имя, отчество (при наличии) | ФИО | С | | О | Типовой элемент <ФИОТип>. Состав элемента представлен в таблице 13.23 |
| Сведения о доверенности, используемой для подтверждения полномочий в электронной форме | СвДовер | С | | НУ | Состав элемента представлен в таблице 13.10. Обязателен в случае <СтатПодп>=2 и отсутствия <ИдСистХран> |
Таблица 13.10
Сведения о доверенности, используемой для подтверждения полномочий в электронной форме (СвДовер)
| Наименование элемента | Сокращенное наименование (код) элемента | Признак типа элемента | Формат элемента | Признак обязательности элемента | Дополнительная информация |
| Дата совершения доверенности | ДатаДовер | A | T(=10) | О | Типовой элемент <ДатаТип>. Дата в формате ДД.ММ.ГГГГ |
| Номер доверенности: порядковый | НомерДовер | A | T(1-100) | Н | |
| Номер доверенности: идентификатор файла доверенности | ИдентДовер | A | T(1-255) | О | Содержит (повторяет) имя сформированного файла доверенности, подтверждающей полномочия подписанта на действия по подписанию транспортной накладной от имени грузополучателя (без расширения) |
| Идентифицирующие сведения об информационной системе, которая предоставляет техническую возможность получения информации о досрочном прекращении действия доверенности, в том числе в силу ее отмены доверителем | СведСистОтм | A | T(1-500) | Н | Унифицированный указатель (URL) |
Таблица 13.11
Сведения об иностранном лице, не состоящем на учете в налоговых органах в качестве налогоплательщика (СвИнНеУчТрНТип)
| Наименование элемента | Сокращенное наименование (код) элемента | Признак типа элемента | Формат элемента | Признак обязательности элемента | Дополнительная информация |
| Идентификация статуса | ИдСтат | A | T(1-25) | ОК | Принимает значение: ЮЛ - юридическое лицо | ФЛ - физическое лицо |
| Страна | Стран | A | T(1-255) | НУ | Обязателен для <ИдСтат>=ЮЛ |
| Наименование юридического лица полное /Фамилия, имя, отчество (при наличии) физического лица | Наим | A | T(1-1000) | НУ | Обязателен для <ИдСтат>=ФЛ |
| Идентификатор иностранного лица | Идентиф | A | T(1-255) | НУ | Обязателен для <ИдСтат>=ЮЛ и при отсутствии <Наим> и <ИныеСвед> |
| Иные сведения, идентифицирующие иностранное лицо | ИныеСвед | A | T(1-255) | НУ | Обязателен для <ИдСтат>=ЮЛ и при отсутствии <Идентиф> и <Наим> |
| Данные документа, удостоверяющего личность иностранного физического лица | УдЛичнИнФЛ | С | | НУ | Типовой элемент <УдЛичнИнФЛТип>. Состав элемента представлен в таблице 13.18. Обязателен для <ИдСтат>=ФЛ |
Таблица 13.12
Идентифицирующие реквизиты сторон, составивших документ (ИдРекСостТип)
| Наименование элемента | Сокращенное наименование (код) элемента | Признак типа элемента | Формат элемента | Признак обязательности элемента | Дополнительная информация |
| ИНН юридического лица | | ИННЮЛ | П | T(=10) | О | Типовой элемент <ИННЮЛТип> |
| ИНН физического лица, в том числе индивидуального предпринимателя | | ИННФЛ | П | T(=12) | О | Типовой элемент <ИННФЛТип> |
| Данные иностранного лица, не состоящего на учете в налоговых органах в качестве налогоплательщика | | ДаннИно | С | | О | Типовой элемент <СвИнНеУчТрНТип>. Состав элемента представлен в таблице 13.11. |
| Краткое наименование органа исполнительной власти (специализированной уполномоченной организации), выдавшего документ | НаимОИВ | П | T(1-255) | О | |
Таблица 13.13
Координаты места (КоордТип)
| Наименование элемента | Сокращенное наименование (код) элемента | Признак типа элемента | Формат элемента | Признак обязательности элемента | Дополнительная информация |
| Широта | Широта | A | T(15-17) | О | Широта в формате: <ХХ.УУУУУУУУУУУУУ> во всемирной системе геоцентрических координат WGS 84, где: ХХ - градусы в диапазоне от - 90 до 90 УУУУУУУУУУУУУ - минуты и секунды, представленные как десятичные доли с точностью до 13 знаков |
| Долгота | Долгота | A | T(15-18) | О | Долгота в формате: <ХХХ.УУУУУУУУУУУУУ> во всемирной системе геоцентрических координат WGS 84, где: ХХХ - градусы в диапазоне от - 180 до 180 УУУУУУУУУУУУУ - минуты и секунды, представленные как десятичные доли с точностью до 13 знаков |
Таблица 13.14
Масса груза (МассаТип)
| Наименование элемента | Сокращенное наименование (код) элемента | Признак типа элемента | Формат элемента | Признак обязательности элемента | Дополнительная информация |
| Масса нетто груза в килограммах | МасНетЗнач | A | N(17.3) | Н | |
| Масса брутто груза в килограммах | МасБрутЗнач | A | N(17.3) | О | |
| Количество паллет | КолПалл | A | N(4) | Н | |
Таблица 13.15
Исправление (ИспрТип)
| Наименование элемента | Сокращенное наименование (код) элемента | Признак типа элемента | Формат элемента | Признак обязательности элемента | Дополнительная информация |
| Номер исправления | НомИспр | A | N(3) | О | |
| Дата исправления | ДатаИспр | A | T(=10) | О | Типовой элемент <ДатаТип>. Дата в формате ДД.ММ.ГГГГ |
Таблица 13.16
Информационное поле (ИнфПолТип)
| Наименование элемента | Сокращенное наименование (код) элемента | Признак типа элемента | Формат элемента | Признак обязательности элемента | Дополнительная информация |
| Идентификатор файла информационного поля | ИдФайлИнфПол | A | T(=36) | Н | Указывается идентификатор файла, связанного со сведениями данного электронного файла обмена (GUID) |
| Текстовая информация | ТекстИнф | С | | НМ | Типовой элемент <ТекстИнфТип>. Состав элемента представлен в таблице 13.19 |
Таблица 13.17
Реквизиты документа (РеквДокТип)
| Наименование элемента | Сокращенное наименование (код) элемента | Признак типа элемента | Формат элемента | Признак обязательности элемента | Дополнительная информация |
| Наименование документа | НаимДок | A | T(1-255) | НУ | Обязателен при отсутствии <ИдДок> |
| Номер документа | НомерДок | A | T(1-255) | НУ | Обязателен при отсутствии <ИдДок>. При отсутствии номера указывается: "Без номера" |
| Дата документа | ДатаДок | A | T(=10) | НУ | Типовой элемент <ДатаТип>. Дата в формате ДД.ММ.ГГГГ. Обязателен при отсутствии <ИдДок> |
| Идентификатор файла документа (в том числе регистрационный номер, если документ / сведения о таком документе содержатся в государственных информационных системах) | ИдДок | A | T(1-255) | НУ | Обязателен при отсутствии <НаимДок> и <НомерДок> и <ДатаДок> |
| Дополнительные сведения | ДопСведДок | A | T(1-2000) | Н | |
| Идентифицирующие реквизиты сторон, составивших документ | ИдРекСост | С | | ОМ | Типовой элемент <ИдРекСостТип>. Состав элемента представлен в таблице 13.12. Заполняется в отношении каждого из участников события (сделки), оформленного документом с указанными в <НаимДок>, <НомерДок> и <ДатаДок> наименованием, порядковым номером и датой (или с указанным в <ИдДок> идентификатором) |
Таблица 13.18
Данные документа, удостоверяющего личность иностранного физического лица (УдЛичнИнФЛТип)
| Наименование элемента | Сокращенное наименование (код) элемента | Признак типа элемента | Формат элемента | Признак обязательности элемента | Дополнительная информация |
| Вид документа | ВидДок | A | T(1-1000) | О | |
| Номер документа | НомДок | A | T(1-100) | О | |
| Дата выдачи документа | ДатаДок | A | T(=10) | О | Типовой элемент <ДатаТип>. Дата в формате ДД.ММ.ГГГГ |
Таблица 13.19
Текстовая информация (ТекстИнфТип)
| Наименование элемента | Сокращенное наименование (код) элемента | Признак типа элемента | Формат элемента | Признак обязательности элемента | Дополнительная информация |
| Идентификатор | Идентиф | A | T(1-50) | О | |
| Значение | Значение | A | T(1-2000) | О | |
Таблица 13.20
Сведения об адресе (АдресПользТип)
| Наименование элемента | Сокращенное наименование (код) элемента | Признак типа элемента | Формат элемента | Признак обязательности элемента | Дополнительная информация |
| Комментарии к адресу | АдрКоммент | A | T(1-2000) | Н | |
| Глобальный номер места нахождения (GLN места) | ГЛН | П | T(=13) | Н | Позволяет определить расположение юридических лиц, их функциональных подразделений и физических объектов - складов, магазинов, производственных помещений, транспортных единиц |
| Координаты места | Коорд | С | | Н | Типовой элемент <КоордТип>. Состав элемента представлен в таблице 13.13 |
| Реквизиты адреса на территории Российской Федерации | | АдресРФ | С | | О | Типовой элемент <АдрРФТип>. Состав элемента представлен в таблице 13.21 |
| Информация об адресе, в том числе об адресе за пределами территории Российской Федерации | | АдресИнф | С | | О | Типовой элемент <АдрИнфТип>. Состав элемента представлен в таблице 13.22 |
| Уникальный номер адреса объекта адресации в государственном адресном реестре | КодГАР | П | T(1-36) | О | |
Таблица 13.21
Адрес в Российской Федерации (АдрРФТип)
| Наименование элемента | Сокращенное наименование (код) элемента | Признак типа элемента | Формат элемента | Признак обязательности элемента | Дополнительная информация |
| Индекс | Индекс | A | T(=6) | О | |
| Код региона | КодРегион | A | T(=2) | ОК | Типовой элемент <ССРФТип> |
| Район | Район | A | T(1-50) | Н | |
| Город | Город | A | T(1-50) | Н | |
| Населенный пункт | НаселПункт | A | T(1-50) | Н | |
| Улица | Улица | A | T(1-50) | Н | |
| Дом | Дом | A | T(1-20) | Н | |
| Корпус | Корпус | A | T(1-20) | Н | |
| Квартира | Кварт | A | T(1-20) | Н | |
Таблица 13.22
Информация об адресе, в том числе об адресе за пределами территории Российской Федерации (АдрИнфТип)
| Наименование элемента | Сокращенное наименование (код) элемента | Признак типа элемента | Формат элемента | Признак обязательности элемента | Дополнительная информация |
| Код страны | КодСтр | A | T(=3) | ОК | Типовой элемент <ОКСМТип>. Принимает значение в соответствии с Общероссийским классификатором стран мира |
| Адрес | АдрТекст | A | T(1-1000) | О | |
Таблица 13.23
Фамилия, имя, отчество физического лица (ФИОТип)
| Наименование элемента | Сокращенное наименование (код) элемента | Признак типа элемента | Формат элемента | Признак обязательности элемента | Дополнительная информация |
| Фамилия | Фамилия | A | T(1-60) | О | |
| Имя | Имя | A | T(1-60) | О | |
| Отчество | Отчество | A | T(1-60) | Н | |
VII. ОПИСАНИЕ ФАЙЛА ОБМЕНА ИНФОРМАЦИИ ПЕРЕВОЗЧИКА О ВЫДАЧЕ ГРУЗА ГРУЗОПОЛУЧАТЕЛЮ (ЛИЦУ, УПРАВОМОЧЕННОМУ НА ПОЛУЧЕНИЕ ГРУЗА)
14. Имя файла обмена должно иметь следующий вид:
R_Т_A_E_О_W_GGGGMMDD_N, где:
R_Т - префикс, принимающий значение: ON_TRNACLPVYN;
А - идентификатор грузополучателя - получателя файла обмена информации перевозчика о выдаче груза грузополучателю (лицу, управомоченному на получение груза), состоящий не более чем из 46 символов, где:
первые три символа являются идентификатором оператора ЭДО грузополучателя, который присваивается Федеральной налоговой службой при включении оператора ЭДО в сеть доверенных операторов ЭДО ФНС России;
остальные символы - не более 43 символов - являются глобально-уникальным идентификатором (GUID) грузополучателя - участника документооборота электронной транспортной накладной, присваиваемым оператором ЭДО грузополучателя.
E - идентификатор грузоотправителя - получателя файла обмена информации перевозчика о выдаче груза грузополучателю (лицу, управомоченному на получение груза), состоящий не более чем из 46 символов, где:
первые три символа являются идентификатором оператора ЭДО грузоотправителя, который присваивается Федеральной налоговой службой при включении оператора ЭДО в сеть доверенных операторов ЭДО ФНС России;
остальные символы - не более 43 символов - являются глобально-уникальным идентификатором (GUID) грузоотправителя - участника документооборота электронной транспортной накладной, присваиваемым оператором ЭДО грузоотправителя.
О - идентификатор перевозчика - отправителя файла обмена информации перевозчика о выдаче груза грузополучателю (лицу, управомоченному на получение груза), состоящий не более чем из 46 символов, где:
первые три символа являются идентификатором оператора ЭДО перевозчика, который присваивается Федеральной налоговой службой при включении оператора ЭДО в сеть доверенных операторов ЭДО ФНС России;
остальные символы - не более 43 символов - являются глобально-уникальным идентификатором (GUID) перевозчика - участника документооборота электронной транспортной накладной, присваиваемым оператором ЭДО перевозчика.
W - признак наличия идентификаторов дополнительных получателей файла обмена информации перевозчика о выдаче груза грузополучателю (лицу, управомоченному на получение груза). Может принимать следующие значения: "0" - дополнительные получатели файла обмена информации перевозчика о выдаче груза грузополучателю (лицу, управомоченному на получение груза) отсутствуют, "1" - дополнительные получатели файла обмена информации перевозчика о выдаче груза грузополучателю (лицу, управомоченному на получение груза) присутствуют и указаны в файле обмена информации перевозчика о выдаче груза грузополучателю (лицу, управомоченному на получение груза);
GGGG - год формирования передаваемого файла обмена, MM - месяц, DD - день;
N - 36 символьный глобально уникальный идентификатор GUID (Globally Unique IDentifier).
Расширение имени файла обмена - xml. Расширение имени файла обмена может указываться строчными или прописными буквами.
Параметры первой строки файла обмена
Первая строка XML файла должна иметь следующий вид:
<?xml version ="1.0" encoding ="windows-1251"?>
Имя файла, содержащего XML схему файла обмена, должно иметь следующий вид:
ON_TRNACLPVYN_1_973_06_05_01_xx, где хх - номер версии схемы.
Выпуск новой версии (новых версий) схемы возможен при условии ее непротиворечия требованиям данного документа (например, в части уточнения текста наименования отдельных элементов, дополнительной информации, увеличения количества знаков в формате элемента).
Расширение имени файла - xsd.
XML схема файла обмена в электронной форме приводится отдельным файлом и размещается на официальном сайте Федеральной налоговой службы.
15. Логическая модель файла обмена представлена в виде диаграммы структуры файла обмена на рисунке 6 настоящего формата. Элементами логической модели файла обмена являются элементы и атрибуты XML файла. Перечень структурных элементов логической модели файла обмена и сведения о них приведены в таблицах 15.1 - 15.16 настоящего формата.
Для каждого структурного элемента логической модели файла обмена приводятся следующие сведения:
наименование элемента. Приводится полное наименование элемента. В строке таблицы могут быть описаны несколько элементов, наименования которых разделены символом "|". Такая форма записи применяется при наличии в файле обмена только одного элемента из описанных в этой строке;
сокращенное наименование (код) элемента. Приводится сокращенное наименование элемента. Синтаксис сокращенного наименования должен удовлетворять спецификации XML;
признак типа элемента. Может принимать следующие значения: "С" - сложный элемент логической модели (содержит вложенные элементы), "П" - простой элемент логической модели, реализованный в виде элемента XML файла, "А" - простой элемент логической модели, реализованный в виде атрибута элемента XML файла. Простой элемент логической модели не содержит вложенные элементы;
формат элемента. Формат элемента представляется следующими условными обозначениями: Т - символьная строка; N - числовое значение (целое или дробное).
Формат символьной строки указывается в виде Т(n-k) или T(=k), где: n - минимальное количество знаков, k - максимальное количество знаков, символ "-" - разделитель, символ "=" означает фиксированное количество знаков в строке. В случае, если минимальное количество знаков равно 0, формат имеет вид Т(0-k). В случае, если максимальное количество знаков не ограничено, формат имеет вид Т(n-).
Формат числового значения указывается в виде N(m.k), где: m - максимальное количество знаков в числе, включая знак (для отрицательного числа), целую и дробную часть числа без разделяющей десятичной точки, k - максимальное число знаков дробной части числа. Если число знаков дробной части числа равно 0 (то есть число целое), то формат числового значения имеет вид N(m).
Для простых элементов, являющихся базовыми в XML, например, элемент с типом "date", поле "Формат элемента" не заполняется. Для таких элементов в поле "Дополнительная информация" указывается тип базового элемента;
признак обязательности элемента определяет обязательность наличия элемента (совокупности наименования элемента и его значения) в файле обмена. Признак обязательности элемента может принимать следующие значения: "О" - наличие элемента в файле обмена обязательно; "Н" - наличие элемента в файле обмена необязательно, то есть элемент может отсутствовать. Если элемент принимает ограниченный перечень значений (по классификатору, кодовому словарю), то признак обязательности элемента дополняется символом "К". Например, "ОК". В случае, если количество реализаций элемента может быть более одной, то признак обязательности элемента дополняется символом "М". Например, "НМ" или "ОКМ".
К вышеперечисленным признакам обязательности элемента может добавляться значение "У" в случае описания в XML схеме условий, предъявляемых к элементу в файле обмена, описанных в графе "Дополнительная информация". Например, "НУ" или "ОКУ";
дополнительная информация содержит, при необходимости, требования к элементу файла обмена, не указанные ранее. Для сложных элементов указывается ссылка на таблицу, в которой описывается состав данного элемента. Для элементов, принимающих ограниченный перечень значений из классификатора (кодового словаря), указывается соответствующее наименование классификатора (кодового словаря) или приводится перечень возможных значений. Для классификатора (кодового словаря) может указываться ссылка на его местонахождение. Для элементов, использующих пользовательский тип данных, указывается наименование типового элемента.

Рисунок 6. Диаграмма структуры файла обмена
Таблица 15.1
Файл обмена (Файл)
| Наименование элемента | Сокращенное наименование (код) элемента | Признак типа элемента | Формат элемента | Признак обязательности элемента | Дополнительная информация |
| Идентификатор файла | ИдФайл | A | T(1-255) | ОУ | Содержит (повторяет) имя сформированного файла (без расширения) |
| Версия программы, с помощью которой сформирован файл | ВерсПрог | A | T(1-40) | О | |
| Версия формата | ВерсФорм | A | T(1-5) | О | Принимает значение: 5.01 |
| Идентификатор иного получателя файла обмена информации перевозчика о выдаче груза грузополучателю (лицу, управомоченному на получение груза) | ИдПолИной | П | T(4-46) | НМ | Значение элемента представляется в виде ИдОЭДОКодПолИной, где: ИдОЭДО - идентификатор оператора электронного оборота (оператор ЭДО) - символьный трехзначный код, присваивается Федеральной налоговой службой; КодПолИной - уникальный код иного получателя, присваиваемый оператором ЭДО иного получателя, длина кода иного получателя не более 43 символов. Обязателен, если W в имени файла обмена принимает значение "1" |
| Транспортная накладная, информация перевозчика о выдаче груза грузополучателю (лицу, управомоченному на получение груза) | Документ | С | | О | Состав элемента представлен в таблице 15.2 |
Таблица 15.2
Транспортная накладная, информация перевозчика о выдаче груза грузополучателю (лицу, управомоченному на получение груза) (Документ)
| Наименование элемента | Сокращенное наименование (код) элемента | Признак типа элемента | Формат элемента | Признак обязательности элемента | Дополнительная информация |
| Код документа по КНД | КНД | A | T(=7) | ОК | Типовой элемент <КНДТип>. Принимает значение: 1110342 |
| Наименование документа по факту хозяйственной жизни | ПоФактХЖ | A | T(1-255) | О | Принимает значение: "Транспортная накладная, информация перевозчика о выдаче груза грузополучателю" |
| Дата формирования файла обмена информации перевозчика о выдаче груза грузополучателю (лицу, управомоченному на получение груза) | ДатИнфПрвВыд | A | T(=10) | О | Типовой элемент <ДатаТип>. Дата в формате ДД.ММ.ГГГГ |
| Время формирования файла обмена информации перевозчика о выдаче груза грузополучателю (лицу, управомоченному на получение груза) | ВрИнфПрвВыд | A | T(=8) | О | Типовой элемент <Время Тип>. Время в формате ЧЧ:ММ:СС |
| Идентификация файла обмена информации грузополучателя | ИдИнфГП | С | | О | Состав элемента представлен в таблице 15.3 |
| Содержание транспортной накладной, информация перевозчика о выдаче груза грузополучателю (лицу, управомоченному на получение груза) | СодПрвВыд | С | | О | Состав элемента представлен в таблице 15.4 |
| Сведения о лице, подписывающем файл обмена информации перевозчика о выдаче груза грузополучателю (лицу, управомоченному на получение груза) | Подписант | С | | О | Состав элемента представлен в таблице 15.8 |
Таблица 15.3
Идентификация файла обмена информации грузополучателя (ИдИнфГП)
| Наименование элемента | Сокращенное наименование (код) элемента | Признак типа элемента | Формат элемента | Признак обязательности элемента | Дополнительная информация |
| Идентификатор файла обмена информации грузополучателя | ИдФайлИнфГП | A | T(1-255) | О | Содержит (повторяет) имя файла обмена информации грузополучателя без расширения |
| Дата формирования файла обмена информации грузополучателя | ДатФайлИнфГП | A | T(=10) | О | Типовой элемент <ДатаТип>. Дата в формате ДД.ММ.ГГГГ Указывается (повторяет) значение <ДатИнфГП>, указанное в файле обмена информации грузополучателя |
| Время формирования файла обмена информации грузополучателя | ВрФайлИнфГП | A | T(=8) | О | Типовой элемент <ВремяТип>. Время в формате ЧЧ:ММ:СС Указывается (повторяет) значение <ВрИнфГП>, указанное в файле обмена информации грузополучателя |
| Электронная подпись файла обмена информации грузополучателя | ЭП | A | T(1-) | О | Представляется в кодировке Base64 |
Таблица 15.4
Содержание транспортной накладной, информация перевозчика о выдаче груза грузополучателю (лицу, управомоченному на получение груза) (СодПрвВыд)
| Наименование элемента | Сокращенное наименование (код) элемента | Признак типа элемента | Формат элемента | Признак обязательности элемента | Дополнительная информация |
| Уникальный идентификатор документа транспортной накладной | УИД_ТрН | A | T(1-1000) | О | Выдается ГИС ЭПД. До начала функционирования ГИС ЭПД принимает значение "Без номера" |
| Содержание операции | СодОпер | A | T(1-255) | О | Содержание действий. Указывается: "Груз с указанными характеристиками сдан водителем, уполномоченным перевозчиком на перевозку груза, лицу, управомоченному на получение груза" |
| Оговорки и замечания перевозчика при выдаче груза | ЗамПрвВыд | С | | Н | Состав элемента представлен в таблице 15.5 |
| Сведения об отметках перевозчика при выдаче груза | ОтметПрвВыд | С | | НМ | Состав элемента представлен в таблице 15.6 |
| Информационное поле | ИнфПол | С | | НМ | Типовой элемент <ИнфПолТип>. Состав элемента представлен в таблице 15.12 |
Таблица 15.5
Оговорки и замечания перевозчика при выдаче груза (ЗамПрвВыд)
| Наименование элемента | Сокращенное наименование (код) элемента | Признак типа элемента | Формат элемента | Признак обязательности элемента | Дополнительная информация |
| Оговорки и замечания в отношении фактических даты и времени прибытия | ЗамДатаВрПриб | A | T(=25) | Н | Типовой элемент <ДатаВремяВЗТип>. Дата и время в формате ДД.ММ.ГГГГТЧЧ:ММ:СС ± ЧЧ:ММ, где Т - разделитель даты и времени; ± ЧЧ:ММ - разница с UTC в часах, минутах |
| Применение координации точного времени (UTC) в типовом элементе ДатаВремяВЗТип | НалКоорТочВрПр | A | T(=1) | НКУ | Принимает значение: 0 - UTC не указан | 1 - UTC указан. Обязателен при наличии ЗамДатВрПриб |
| Оговорки и замечания в отношении фактических даты и времени убытия | ЗамДатВрУбыт | A | T(=25) | Н | Типовой элемент <ДатаВремяВЗТип>. Дата и время в формате ДД.ММ.ГГГГТЧЧ:ММ:СС ± ЧЧ:ММ, где Т - разделитель даты и времени; ± ЧЧ:ММ - разница с UTC в часах, минутах |
| Применение координации точного времени (UTC) в типовом элементе ДатаВремяВЗТип | НалКоорТочВрУб | A | T(=1) | НКУ | Принимает значение: 0 - UTC не указан | 1 - UTC указан. Обязателен при наличии ЗамДатВрУбыт |
| Оговорки и замечания в отношении фактической даты и времени постановки на выгрузку | ЗамДатВрПосВыгр | A | T(=25) | Н | Типовой элемент <ДатаВремяВЗТип>. Дата и время в формате ДД.ММ.ГГГГТЧЧ:ММ:СС ± ЧЧ:ММ, где Т - разделитель даты и времени; ± ЧЧ:ММ - разница с UTC в часах, минутах |
| Применение координации точного времени (UTC) в типовом элементе ДатаВремяВЗТип | НалКоорТочВрВыгр | A | T(=1) | НКУ | Принимает значение: 0 - UTC не указан | 1 - UTC указан. Обязателен при наличии ЗамДатВрПосВыгр |
| Оговорки и замечания в отношении фактического состояния груза, тары, упаковки, маркировки и опломбирования, массы груза и количества грузовых мест | ЗамСостГруз | A | T(1-10000) | НК | Принимает значение: Груз не поврежден | Груз не грязный | Груз не имеет запаха | Упаковка груза соответствует условиям перевозки | Упаковка груза не повреждена | Упаковка груза присутствует | Масса груза не соответствует указанной грузополучателем | Нарушение пломбы отсутствует | Количество грузовых мест не соответствует заявленному | Необходимая маркировка присутствует | другой текст |
| Оговорки и замечания в отношении проведения работ по выгрузке | ЗамРабВыгр | A | T(1-10000) | Н | |
| Информационное поле | ИнфПол | С | | НМ | Типовой элемент <ИнфПолТип>. Состав элемента представлен в таблице 15.12 |
Таблица 15.6
Сведения об отметках перевозчика при выдаче груза (ОтметПрвВыд)
| Наименование элемента | Сокращенное наименование (код) элемента | Признак типа элемента | Формат элемента | Признак обязательности элемента | Дополнительная информация |
| Дата и время отметки | ДатВрОтмет | A | T(=25) | О | Типовой элемент <ДатаВремяВЗТип>. Дата и время в формате ДД.ММ.ГГГГТЧЧ:ММ:СС ± ЧЧ:ММ, где Т - разделитель даты и времени; ± ЧЧ:ММ - разница с UTC в часах, минутах |
| Применение координации точного времени (UTC) в типовом элементе ДатаВремяВЗТип | НалКоорТочВрОтм | A | T(=1) | ОК | Принимает значение: 0 - UTC не указан | 1 - UTC указан |
| Описание обстоятельств, послуживших основанием для отметки | ОбстОтмет | A | T(1-2000) | О | Может принимать значение: задержка (простой) транспортного средства, поданного под выгрузку | задержка (простой) контейнеров | иное описание обстоятельств, послужившее основанием для отметки |
| Отметки в отношении акта взвешивания | ОтмАктВзв | A | T(1-1000) | Н | |
| Сведения о коммерческих и иных актах, в том числе о выгрузке груза | СвАкт | С | | НМ | Типовой элемент <РеквДокТип>. Состав элемента представлен в таблице 15.13 |
| Расчет и размер штрафа | РазмШтр | С | | НМ | Состав элемента представлен в таблице 15.7 |
| Информационное поле | ИнфПол | С | | НМ | Типовой элемент <ИнфПолТип>. Состав элемента представлен в таблице 15.12 |
Таблица 15.7
Расчет и размер штрафа (РазмШтр)
| Наименование элемента | Сокращенное наименование (код) элемента | Признак типа элемента | Формат элемента | Признак обязательности элемента | Дополнительная информация |
| Фактическое количество единиц измерения для расчета штрафа (фактическая база для расчета штрафа) | ФактКолЕдИзм | A | T(1-255) | Н | |
| Итоговый размер штрафа в валюте Российской Федерации | ИтогРазмШтрРФ | A | N(19.2) | НУ | Обязателен при отсутствии <ИтогРазмШтрИн> Заполняется в случаях, когда по условиям договора расчеты суммы штрафа производятся в валюте Российской Федерации, а также при расчете суммы штрафа в валюте, отличной от валюты Российской Федерации, если курс валюты известен на дату формирования файла обмена информации перевозчика о выдаче груза |
| Валюта штрафа по условиям договора: Код | КодОКВ | A | T(=3) | НК | Типовой элемент <ОКВТип>. Принимает значение в соответствии с Общероссийским классификатором валют (ОКВ). Заполняется в случае, если условиями договора предусмотрен расчет штрафа в валюте, отличной от валюты Российской Федерации |
| Валюта штрафа по условиям договора: Наименование | НаимОКВ | A | T(1-100) | Н | Принимает значение в соответствии с Общероссийским классификатором валют (ОКВ). Формируется согласно указанному коду валюты |
| Итоговый размер штрафа в валюте, отличной от рублей | ИтогРазмШтрИн | A | N(19.2) | НУ | Обязателен при отсутствии <ИтогРазмШтрРФ> Заполняется в случае, если условиями договора предусмотрен расчет штрафа в валюте, отличной от валюты Российской Федерации |
| Дата, на которую определяется курс валюты | ДатаКурсВал | A | T(=10) | Н | Типовой элемент <ДатаТип>. Дата в формате ДД.ММ.ГГГГ |
| Курс валюты на дату расчета размера штрафа | КурсВал | A | N(10.4) | Н | Заполняется в случае, если курс валюты известен на дату формирования файла обмена информации перевозчика о выдаче груза |
| Расчет штрафа | РасчШтр | A | T(1-1000) | Н | |
Таблица 15.8
Сведения о лице, подписывающем файл обмена информации перевозчика о выдаче груза грузополучателю (лицу, управомоченному на получение груза) (Подписант)
| Наименование элемента | Сокращенное наименование (код) элемента | Признак типа элемента | Формат элемента | Признак обязательности элемента | Дополнительная информация |
| Статус подписанта | СтатПодп | A | T(=1) | ОК | Принимает значение: 1 - лицо, действующее от имени перевозчика без доверенности | 2 - лицо, действующее от имени перевозчика на основании электронной доверенности | 3 - лицо, действующее от имени перевозчика на основании бумажной доверенности Может принимать значение "3", если иное не предусмотрено законодательством Российской Федерации в области электронной подписи |
| Идентифицирующие сведения об информационной системе, в которой хранится доверенность, используемая для подтверждения полномочий в электронной форме | ИдСистХран | A | T(1-500) | Н | Унифицированный указатель (URL). Обязателен в случае, если представление доверенности осуществляется способом, отличным от включения в каждый пакет электронных документов, подписываемых представителем |
| Должность | Должн | A | T(1-128) | Н | |
| Фамилия, имя, отчество (при наличии) | ФИО | С | | О | Типовой элемент <ФИОТип>. Состав элемента представлен в таблице 15.16 |
| Сведения о доверенности, используемой для подтверждения полномочий в электронной форме | СвДовер | С | | НУ | Состав элемента представлен в таблице 15.9. Обязателен в случае <СтатПодп>=2 и отсутствия <ИдСистХран> |
Таблица 15.9
Сведения о доверенности, используемой для подтверждения полномочий в электронной форме (СвДовер)
| Наименование элемента | Сокращенное наименование (код) элемента | Признак типа элемента | Формат элемента | Признак обязательности элемента | Дополнительная информация |
| Дата совершения доверенности | ДатаДовер | A | T(=10) | О | Типовой элемент <ДатаТип>. Дата в формате ДД.ММ.ГГГГ |
| Номер доверенности: порядковый | НомерДовер | A | T(1-100) | Н | |
| Номер доверенности: идентификатор файла доверенности | ИдентДовер | A | T(1-255) | О | Содержит (повторяет) имя сформированного файла доверенности, подтверждающей полномочия подписанта на действия по подписанию транспортной накладной от имени перевозчика (без расширения) |
| Идентифицирующие сведения об информационной системе, которая предоставляет техническую возможность получения информации о досрочном прекращении действия доверенности, в том числе в силу ее отмены доверителем | СведСистОтм | A | T(1-500) | Н | Унифицированный указатель (URL) |
Таблица 15.10
Сведения об иностранном лице, не состоящем на учете в налоговых органах в качестве налогоплательщика (СвИнНеУчТрНТип)
| Наименование элемента | Сокращенное наименование (код) элемента | Признак типа элемента | Формат элемента | Признак обязательности элемента | Дополнительная информация |
| Идентификация статуса | ИдСтат | A | T(1-25) | ОК | Принимает значение: ЮЛ - юридическое лицо | ФЛ - физическое лицо |
| Страна | Стран | A | T(1-255) | НУ | Обязателен для <ИдСтат>=ЮЛ |
| Наименование юридического лица полное /Фамилия, имя, отчество (при наличии) физического лица | Наим | A | T(1-1000) | НУ | Обязателен для <ИдСтат>=ФЛ |
| Идентификатор иностранного лица | Идентиф | A | T(1-255) | НУ | Обязателен для <ИдСтат>=ЮЛ при отсутствии <Наим> и <ИныеСвед> |
| Иные сведения, идентифицирующие иностранное лицо | ИныеСвед | A | T(1-255) | НУ | Обязателен для <ИдСтат>=ЮЛ при отсутствии <Идентиф> и <Наим> |
| Данные документа, удостоверяющего личность иностранного физического лица | УдЛичнИнФЛ | С | | НУ | Типовой элемент <УдЛичнИнФЛТип>. Состав элемента представлен в таблице 15.14 Обязателен для <ИдСтат>=ФЛ |
Таблица 15.11
Идентифицирующие реквизиты сторон, составивших документ (ИдРекСостТип)
| Наименование элемента | Сокращенное наименование (код) элемента | Признак типа элемента | Формат элемента | Признак обязательности элемента | Дополнительная информация |
| ИНН юридического лица | | ИННЮЛ | П | T(=10) | О | Типовой элемент <ИННЮЛТип> |
| ИНН физического лица, в том числе индивидуального предпринимателя | | ИННФЛ | П | T(=12) | О | Типовой элемент <ИННФЛТип> |
| Данные иностранного лица, не состоящего на учете в налоговых органах в качестве налогоплательщика | | ДаннИно | С
| | О | Типовой элемент <СвИнНеУчТрНТип>. Состав элемента представлен в таблице 15.10 |
| Краткое наименование органа исполнительной власти (специализированной уполномоченной организации), выдавшего документ | НаимОИВ | П | T(1-255) | О | |
Таблица 15.12
Информационное поле (ИнфПолТип)
| Наименование элемента | Сокращенное наименование (код) элемента | Признак типа элемента | Формат элемента | Признак обязательности элемента | Дополнительная информация |
| Идентификатор файла информационного поля | ИдФайлИнфПол | A | T(=36) | Н | Указывается идентификатор файла, связанного со сведениями данного электронного файла обмена (GUID) |
| Текстовая информация | ТекстИнф | С | | НМ | Типовой элемент <ТекстИнфТип>. Состав элемента представлен в таблице 15.15 |
Таблица 15.13
Реквизиты документа (РеквДокТип)
| Наименование элемента | Сокращенное наименование (код) элемента | Признак типа элемента | Формат элемента | Признак обязательности элемента | Дополнительная информация |
| Наименование документа | НаимДок | A | T(1-255) | НУ | Обязателен при отсутствии <ИдДок> |
| Номер документа | НомерДок | A | T(1-255) | НУ | Обязателен при отсутствии <ИдДок>. При отсутствии указывается: "Без номера" |
| Дата документа | ДатаДок | A | T(=10) | НУ | Типовой элемент <ДатаТип>. Дата в формате ДД.ММ.ГГГГ. Обязателен при отсутствии <ИдДок> |
| Идентификатор файла документа (в том числе регистрационный номер, если документ / сведения о таком документе содержатся в государственных информационных системах) | ИдДок | A | T(1-255) | НУ | Обязателен при отсутствии <НаимДок> и <НомерДок> и <ДатаДок> |
| Дополнительные сведения | ДопСведДок | A | T(1-2000) | Н | |
| Идентифицирующие реквизиты сторон, составивших документ | ИдРекСост | С | | ОМ | Типовой элемент <ИдРекСостТип>. Состав элемента представлен в таблице 15.11 |
Таблица 15.14
Данные документа, удостоверяющего личность иностранного физического лица (УдЛичнИнФЛТип)
| Наименование элемента | Сокращенное наименование (код) элемента | Признак типа элемента | Формат элемента | Признак обязательности элемента | Дополнительная информация |
| Вид документа | ВидДок | A | T(1-1000) | О | |
| Номер документа | НомДок | A | T(1-100) | О | |
| Дата выдачи документа | ДатаДок | A | T(=10) | О | Типовой элемент <ДатаТип>. Дата в формате ДД.ММ.ГГГГ |
Таблица 15.15
Текстовая информация (ТекстИнфТип)
| Наименование элемента | Сокращенное наименование (код) элемента | Признак типа элемента | Формат элемента | Признак обязательности элемента | Дополнительная информация |
| Идентификатор | Идентиф | A | T(1-50) | О | |
| Значение | Значение | A | T(1-2000) | О | |
Таблица 15.16
Фамилия, имя, отчество физического лица (ФИОТип)
| Наименование элемента | Сокращенное наименование (код) элемента | Признак типа элемента | Формат элемента | Признак обязательности элемента | Дополнительная информация |
| Фамилия | Фамилия | A | T(1-60) | О | |
| Имя | Имя | A | T(1-60) | О | |
| Отчество | Отчество | A | T(1-60) | Н | |
VIII. ОПИСАНИЕ ФАЙЛА ОБМЕНА ПЕРВИЧНОГО УЧЕТНОГО ДОКУМЕНТА О ФАКТЕ ХОЗЯЙСТВЕННОЙ ЖИЗНИ (ИНФОРМАЦИИ ПЕРЕВОЗЧИКА)
R_Т_A_ _О_ _GGGGMMDD_N, где:
R_Т - префикс, принимающий значение: ON_TRNPUDPER;
А - идентификатор грузоотправителя - получателя файла обмена первичного учетного документа о факте хозяйственной жизни (информации перевозчика), состоящий не более чем из 46 символов, где:
первые три символа являются идентификатором оператора ЭДО грузоотправителя, который присваивается Федеральной налоговой службой при включении оператора ЭДО в сеть доверенных операторов ЭДО ФНС России;
остальные символы - не более 43 символов - являются глобально-уникальным идентификатором (GUID) грузоотправителя - участника документооборота электронной транспортной накладной, присваиваемым оператором ЭДО грузоотправителя;
О - идентификатор перевозчика - отправителя файла обмена первичного учетного документа о факте хозяйственной жизни (информации перевозчика), состоящий не более чем из 46 символов, где:
первые три символа являются идентификатором оператора ЭДО перевозчика, который присваивается Федеральной налоговой службой при включении оператора ЭДО в сеть доверенных операторов ЭДО ФНС России;
остальные символы - не более 43 символов - являются глобально-уникальным идентификатором (GUID) перевозчика - участника документооборота электронной транспортной накладной, присваиваемым оператором ЭДО перевозчика;
GGGG - год формирования передаваемого файла обмена, MM - месяц, DD - день;
N - 36 символьный глобально уникальный идентификатор GUID (Globally Unique IDentifier).
Расширение имени файла обмена - xml. Расширение имени файла обмена может указываться строчными или прописными буквами.
Параметры первой строки файла обмена
Первая строка XML файла должна иметь следующий вид:
<?xml version ="1.0" encoding ="windows-1251"?>
Имя файла, содержащего XML схему файла обмена, должно иметь следующий вид:
ON_TRNPUDPER_1_973_07_05_01_xx, где хх - номер версии схемы.
Выпуск новой версии (новых версий) схемы возможен при условии ее непротиворечия требованиям данного документа (например, в части уточнения текста наименования отдельных элементов, дополнительной информации, увеличения количества знаков в формате элемента).
Расширение имени файла - xsd.
XML схема файла обмена в электронной форме приводится отдельным файлом и размещается на официальном сайте Федеральной налоговой службы.
17. Логическая модель файла обмена представлена в виде диаграммы структуры файла обмена на рисунке 7 настоящего формата. Элементами логической модели файла обмена являются элементы и атрибуты XML файла. Перечень структурных элементов логической модели файла обмена и сведения о них приведены в таблицах 17.1 - 17.18 настоящего формата.
Для каждого структурного элемента логической модели файла обмена приводятся следующие сведения:
наименование элемента. Приводится полное наименование элемента. В строке таблицы могут быть описаны несколько элементов, наименования которых разделены символом "|". Такая форма записи применяется при наличии в файле обмена только одного элемента из описанных в этой строке;
сокращенное наименование (код) элемента. Приводится сокращенное наименование элемента. Синтаксис сокращенного наименования должен удовлетворять спецификации XML;
признак типа элемента. Может принимать следующие значения: "С" - сложный элемент логической модели (содержит вложенные элементы), "П" - простой элемент логической модели, реализованный в виде элемента XML файла, "А" - простой элемент логической модели, реализованный в виде атрибута элемента XML файла. Простой элемент логической модели не содержит вложенные элементы;
формат элемента. Формат элемента представляется следующими условными обозначениями: Т - символьная строка; N - числовое значение (целое или дробное).
Формат символьной строки указывается в виде Т(n-k) или T(=k), где: n - минимальное количество знаков, k - максимальное количество знаков, символ "-" - разделитель, символ "=" означает фиксированное количество знаков в строке. В случае, если минимальное количество знаков равно 0, формат имеет вид Т(0-k). В случае, если максимальное количество знаков не ограничено, формат имеет вид Т(n-).
Формат числового значения указывается в виде N(m.k), где: m - максимальное количество знаков в числе, включая знак (для отрицательного числа), целую и дробную часть числа без разделяющей десятичной точки, k - максимальное число знаков дробной части числа. Если число знаков дробной части числа равно 0 (то есть число целое), то формат числового значения имеет вид N(m).
Для простых элементов, являющихся базовыми в XML, например, элемент с типом "date", поле "Формат элемента" не заполняется. Для таких элементов в поле "Дополнительная информация" указывается тип базового элемента;
признак обязательности элемента определяет обязательность наличия элемента (совокупности наименования элемента и его значения) в файле обмена. Признак обязательности элемента может принимать следующие значения: "О" - наличие элемента в файле обмена обязательно; "Н" - наличие элемента в файле обмена необязательно, то есть элемент может отсутствовать. Если элемент принимает ограниченный перечень значений (по классификатору, кодовому словарю), то признак обязательности элемента дополняется символом "К". Например, "ОК". В случае, если количество реализаций элемента может быть более одной, то признак обязательности элемента дополняется символом "М". Например, "НМ" или "ОКМ".
К вышеперечисленным признакам обязательности элемента может добавляться значение "У" в случае описания в XML схеме условий, предъявляемых к элементу в файле обмена, описанных в графе "Дополнительная информация". Например, "НУ" или "ОКУ";
дополнительная информация содержит, при необходимости, требования к элементу файла обмена, не указанные ранее. Для сложных элементов указывается ссылка на таблицу, в которой описывается состав данного элемента. Для элементов, принимающих ограниченный перечень значений из классификатора (кодового словаря), указывается соответствующее наименование классификатора (кодового словаря) или приводится перечень возможных значений. Для классификатора (кодового словаря) может указываться ссылка на его местонахождение. Для элементов, использующих пользовательский тип данных, указывается наименование типового элемента.

Рисунок 7. Диаграмма структуры файла обмена
Таблица 17.1
Файл обмена (Файл)
| Наименование элемента | Сокращенное наименование (код) элемента | Признак типа элемента | Формат элемента | Признак обязательности элемента | Дополнительная информация |
| Идентификатор файла | ИдФайл | A | T(1-255) | ОУ | Содержит (повторяет) имя сформированного файла (без расширения) |
| Версия формата | ВерсФорм | A | T(1-5) | О | Принимает значение: 5.01 |
| Версия программы, с помощью которой сформирован файл | ВерсПрог | A | T(1-40) | О | |
| Транспортная накладная, первичный учетный документ о факте хозяйственной жизни (информация перевозчика) | Документ | С | | О | Состав элемента представлен в таблице 17.2 |
Таблица 17.2
Транспортная накладная, первичный учетный документ о факте хозяйственной жизни (информация перевозчика) (Документ)
| Наименование элемента | Сокращенное наименование (код) элемента | Признак типа элемента | Формат элемента | Признак обязательности элемента | Дополнительная информация |
| Код документа по КНД | КНД | A | T(=7) | ОК | Типовой элемент <КНДТип>. Принимает значение: 1110345 |
| Наименование документа по факту хозяйственной жизни | ПоФактХЖ | A | T(1-255) | О | Принимает значение: "Транспортная накладная, информация перевозчика об изменении финансового состояния перевозчика и грузоотправителя в результате выполнения грузовой перевозки" |
| Дата формирования файла обмена первичного учетного документа о факте хозяйственной жизни (информации перевозчика) | ДатПУДИнфПрв | A | T(=10) | О | Типовой элемент <ДатаТип>. Дата в формате ДД.ММ.ГГГГ |
| Время формирования файла обмена первичного учетного документа о факте хозяйственной жизни (информации перевозчика) | ВрПУДИнфПрв | A | T(=8) | О | Типовой элемент <ВремяТип>. Время в формате ЧЧ:ММ:СС |
| Наименование экономического субъекта, составляющего файл обмена первичного учетного документа о факте хозяйственной жизни (информации перевозчика) | НаимЭкСубСост | A | T(1-1000) | О | |
| Основание, по которому экономический субъект является составителем файла обмена первичного учетного документа о факте хозяйственной жизни (информации перевозчика) | ОснДовОргСост | С | | Н | Типовой элемент <РеквДокТип>. Состав элемента представлен в таблице 17.9. Заполняется, если экономический субъект - составитель файла обмена первичного учетного документа о факте хозяйственной жизни (информации перевозчика) не является перевозчиком |
| Идентификация файла обмена информации перевозчика о выдаче груза грузополучателю (лицу, управомоченному на получение груза) | ИдИнфПрвВыд | С | | О | Состав элемента представлен в таблице 17.3 |
| Содержание факта хозяйственной жизни 1 - сведения перевозчика о финансовых последствиях факта выполнения перевозки | СодФХЖ1 | С | | О | Состав элемента представлен в таблице 17.4 |
| Сведения о лице, подписавшем файл обмена первичного учетного документа о факте хозяйственной жизни (информации перевозчика) | Подписант | С | | ОМ | Состав элемента представлен в таблице 17.6 |
Таблица 17.3
Идентификация файла обмена информации перевозчика о выдаче груза грузополучателю (лицу, управомоченному на получение груза) (ИдИнфПрвВыд)
| Наименование элемента | Сокращенное наименование (код) элемента | Признак типа элемента | Формат элемента | Признак обязательности элемента | Дополнительная информация |
| Идентификатор файла обмена информации перевозчика о выдаче груза грузополучателю (лицу, управомоченному на получение груза) | ИдФайлПрвВыд | A | T(1-255) | О | Содержит (повторяет) имя файла обмена информации перевозчика о выдаче груза грузополучателю (лицу, управомоченному на получение груза) без расширения |
| Дата формирования файла обмена информации перевозчика о выдаче груза грузополучателю (лицу, управомоченному на получение груза) | ДатФайлПрвВыд | A | T(=10) | О | Типовой элемент <ДатаТип>. Дата в формате ДД.ММ.ГГГГ. Указывается (повторяет) значение <ДатИнфПрвВыд>, указанное в файле обмена информации перевозчика о выдаче груза грузополучателю (лицу, управомоченному на получение груза) |
| Время формирования файла обмена информации перевозчика о выдаче груза грузополучателю (лицу, управомоченному на получение груза) | ВрФайлПрвВыд | A | T(=8) | О | Типовой элемент <ВремяТип>. Время в формате ЧЧ:ММ:СС. Указывается (повторяет) значение <ВрИнфПрвВыд>, указанное в файле обмена информации перевозчика о выдаче груза грузополучателю (лицу, управомоченному на получение груза) |
| Электронная подпись файла обмена информации перевозчика о выдаче груза грузополучателю (лицу, управомоченному на получение груза) | ЭП | A | T(1-) | О | Представляется в кодировке Base64 |
Таблица 17.4
Содержание факта хозяйственной жизни 1 - сведения перевозчика о финансовых последствиях факта выполнения перевозки (СодФХЖ1)
| Наименование элемента | Сокращенное наименование (код) элемента | Признак типа элемента | Формат элемента | Признак обязательности элемента | Дополнительная информация |
| Уникальный идентификатор документа транспортной накладной | УИД_ТрН | A | T(1-1000) | О | Выдается ГИС ЭПД. До начала функционирования ГИС ЭПД принимает значение "Без номера" |
| Содержание факта хозяйственной жизни | СодФХЖ | A | T(1-1000) | О | Указывается "Вверенный грузоотправителем груз доставлен в пункт назначения и выдан управомоченному на получение груза с учетом приведенных в транспортной накладной обстоятельств перевозки" |
| Валюта стоимости перевозки: код | ВалКод | A | T(=3) | ОК | Типовой элемент <ОКВТип>. Принимает значение 643 в соответствии с Общероссийским классификатором валют |
| Валюта стоимости перевозки: наименование | ВалНаим | A | T(1-100) | Н | Принимает значение "Российский рубль" в соответствии с Общероссийским классификатором валют (ОКВ). |
| Стоимость перевозки без налога - всего | СтТовБезНДС | A | N(19.2) | О | |
| Налоговая ставка | НалСт | A | T(1-35) | НКУ | Принимает значение: 0% | 10% | 20% | 10/110 | 20/120 | без НДС | НДС исчисляется налоговым агентом. Элемент обязателен при наличии <СтТовБезНДС> | <СтТовУчНал> |
| Стоимость перевозки с налогом - всего | СтТовУчНал | A | N(19.2) | Н | |
| Порядок (механизм) расчета (исчислений) платы | Расчет | A | T(1-2000) | Н | |
| Сумма налога, предъявляемая покупателю (грузоотправителю) | СумНал | С | | О | Состав элемента представлен в таблице 17.5 |
| Исправление первичного учетного документа о факте хозяйственной жизни (информации перевозчика) | ИспрПУД | С | | Н | Типовой элемент <ИспрТип>. Состав элемента представлен в таблице 17.8. Формируется в случае исправления ошибок в информации транспортной накладной, документирующей факт изменения финансового состояния организации в результате исполнения договора перевозки груза |
| Дополнительные сведения о перевозчике - участнике факта хозяйственной жизни | ДопСвПрв | С | | О | Типовой элемент <ДопСвУчФХЖТип>. Состав элемента представлен в таблице 17.13 |
| Информационное поле факта хозяйственной жизни 1 | ИнфПолФХЖ1 | С | | НМ | Типовой элемент <ИнфПолТип>. Состав элемента представлен в таблице 17.16 |
Таблица 17.5
Сумма налога, предъявляемая покупателю (грузоотправителю) (СумНал)
| Наименование элемента | Сокращенное наименование (код) элемента | Признак типа элемента | Формат элемента | Признак обязательности элемента | Дополнительная информация |
| Сумма НДС | | СумНДС | П | N(19.2) | О | |
| Без НДС | БезНДС | П | T(1-7) | О | Принимает значение: без НДС |
Таблица 17.6
Сведения о лице, подписавшем файл обмена первичного учетного документа о факте хозяйственной жизни (информации перевозчика) (Подписант)
| Наименование элемента | Сокращенное наименование (код) элемента | Признак типа элемента | Формат элемента | Признак обязательности элемента | Дополнительная информация |
| Статус подписанта | СтатПодп | A | T(=1) | ОК | Принимает значение: 1 - лицо, действующее от имени перевозчика без доверенности | 2 - лицо, действующее от имени перевозчика на основании электронной доверенности | 3 - лицо, действующее от имени перевозчика на основании бумажной доверенности Может принимать значение "3", если иное не предусмотрено законодательством Российской Федерации в области электронной подписи |
| Идентифицирующие сведения об информационной системе, в которой хранится доверенность, используемая для подтверждения полномочий в электронной форме | ИдСистХран | A | T(1-500) | Н | Унифицированный указатель (URL). Обязателен в случае, если представление доверенности осуществляется способом, отличным от включения в каждый пакет электронных документов, подписываемых представителем |
| Должность | Должн | A | T(1-128) | Н | |
| Фамилия, имя, отчество (при наличии) | ФИО | С | | О | Типовой элемент <ФИОТип>. Состав элемента представлен в таблице 17.18 |
| Сведения о доверенности, используемой для подтверждения полномочий в электронной форме | СвДовер | С | | НУ | Состав элемента представлен в таблице 17.7. Элемент обязателен при <СтатПодп>=2 и отсутствия <ИдСистХран> |
Таблица 17.7
Сведения о доверенности, используемой для подтверждения полномочий в электронной форме (СвДовер)
| Наименование элемента | Сокращенное наименование (код) элемента | Признак типа элемента | Формат элемента | Признак обязательности элемента | Дополнительная информация |
| Дата совершения доверенности | ДатаДовер | A | T(=10) | О | Типовой элемент <ДатаТип>. Дата в формате ДД.ММ.ГГГГ |
| Номер доверенности: порядковый | НомерДовер | A | T(1-100) | Н | |
| Номер доверенности: идентификатор файла доверенности | ИдентДовер | A | T(1-255) | О | Содержит (повторяет) имя сформированного файла доверенности, подтверждающей полномочия подписанта на действия по подписанию транспортной накладной от имени перевозчика (без расширения) |
| Идентифицирующие сведения об информационной системе, которая предоставляет техническую возможность получения информации о досрочном прекращении действия доверенности, в том числе в силу ее отмены доверителем | СведСистОтм | A | T(1-500) | Н | Унифицированный указатель (URL) |
Таблица 17.8
Исправление (ИспрТип)
| Наименование элемента | Сокращенное наименование (код) элемента | Признак типа элемента | Формат элемента | Признак обязательности элемента | Дополнительная информация |
| Номер исправления | НомерИспр | A | N(3) | О | |
| Дата исправления | ДатаИспр | A | T(=10) | О | Типовой элемент <ДатаТип>. Дата в формате ДД.ММ.ГГГГ |
Таблица 17.9
Реквизиты документа (РеквДокТип)
| Наименование элемента | Сокращенное наименование (код) элемента | Признак типа элемента | Формат элемента | Признак обязательности элемента | Дополнительная информация |
| Наименование документа | НаимДок | A | T(1-255) | НУ | Элемент обязателен при отсутствии <ИдДок> |
| Номер документа | НомерДок | A | T(1-255) | НУ | Элемент обязателен при отсутствии <ИдДок>. При отсутствии указывается: "Без номера" |
| Дата документа | ДатаДок | A | T(=10) | НУ | Типовой элемент <ДатаТип>. Дата в формате ДД.ММ.ГГГГ. Элемент обязателен при отсутствии <ИдДок> |
| Идентификатор файла документа (в том числе регистрационный номер, если документ / сведения о таком документе содержатся в государственных информационных системах) | ИдДок | A | T(1-255) | НУ | Элемент обязателен при отсутствии <НаимДок>, <НомерДок>, <ДатаДок> |
| Дополнительные сведения | ДопСведДок | A | T(1-2000) | Н | |
| Идентифицирующие реквизиты сторон, составивших документ | ИдРекСост | С | | ОМ | Типовой элемент <ИдРекСостТип>. Состав элемента представлен в таблице 17.10. Заполняется в отношении каждого из участников события (сделки), оформленного документом с указанными в <НаимДок>, <НомерДок> и <ДатаДок> наименованием, порядковым номером и датой (или с указанным в <ИдДок> идентификатором) |
Таблица 17.10
Идентифицирующие реквизиты сторон, составивших документ (ИдРекСостТип)
| Наименование элемента | Сокращенное наименование (код) элемента | Признак типа элемента | Формат элемента | Признак обязательности элемента | Дополнительная информация |
| ИНН юридического лица | | ИННЮЛ | П | T(=10) | О | Типовой элемент <ИННЮЛТип> |
| ИНН физического лица, в том числе индивидуального предпринимателя | | ИННФЛ | П | T(=12) | О | Типовой элемент <ИННФЛТип> |
| Данные иностранного лица, не состоящего на учете в налоговых органах в качестве налогоплательщика | | ДаннИно | С | | О | Типовой элемент <СвИнНеУчТрНТип>. Состав элемента представлен в таблице 17.11. |
| Краткое наименование органа исполнительной власти (специализированной уполномоченной организации), выдавшего документ | НаимОИВ | П | T(1-255) | О | |
Таблица 17.11
Сведения об иностранном лице, не состоящем на учете в налоговых органах в качестве налогоплательщика (СвИнНеУчТрНТип)
| Наименование элемента | Сокращенное наименование (код) элемента | Признак типа элемента | Формат элемента | Признак обязательности элемента | Дополнительная информация |
| Идентификация статуса | ИдСтат | A | T(1-25) | ОК | Принимает значение: ЮЛ | ФЛ, где: ЮЛ - юридическое лицо; ФЛ - физическое лицо |
| Страна | Стран | A | T(1-255) | НУ | Элемент обязателен при <ИдСтат>=ЮЛ |
| Наименование юридического лица полное / Фамилия, имя, отчество (при наличии) физического лица | Наим | A | T(1-1000) | НУ | Обязателен для <ИдСтат>=ФЛ |
| Идентификатор иностранного лица | Идентиф | A | T(1-255) | НУ | Элемент обязателен при <ИдСтат>=ЮЛ и отсутствии <Наим> и <ИныеСвед> |
| Иные сведения, идентифицирующие иностранное лицо | ИныеСвед | A | T(1-255) | НУ | Элемент обязателен при <ИдСтат>=ЮЛ и отсутствии <Идентиф> и <Наим> |
| Данные документа, удостоверяющего личность иностранного физического лица | УдЛичнИнФЛ | С | | НУ | Типовой элемент <УдЛичнИнФЛТип>. Состав элемента представлен в таблице 17.12. Элемент обязателен при <ИдСтат>=ФЛ |
Таблица 17.12
Данные документа, удостоверяющего личность иностранного физического лица (УдЛичнИнФЛТип)
| Наименование элемента | Сокращенное наименование (код) элемента | Признак типа элемента | Формат элемента | Признак обязательности элемента | Дополнительная информация |
| Вид документа | ВидДок | A | T(1-1000) | О | |
| Номер документа | НомДок | A | T(1-100) | О | |
| Дата выдачи документа | ДатаДок | A | T(=10) | О | Типовой элемент <ДатаТип>. Дата в формате ДД.ММ.ГГГГ |
Таблица 17.13
Дополнительные сведения об участнике факта хозяйственной жизни (ДопСвУчФХЖТип)
| Наименование элемента | Сокращенное наименование (код) элемента | Признак типа элемента | Формат элемента | Признак обязательности элемента | Дополнительная информация |
| Код в общероссийском классификаторе предприятий и организаций | ОКПО | A | T(1-10) | Н | |
| Структурное подразделение | СтруктПодр | A | T(1-1000) | Н | |
| Информация для участника документооборота | ИнфДляУчаст | A | T(1-255) | Н | Дополнительная информация, позволяющая в автоматизированном режиме определять необходимый для конкретного случая порядок использования информации файла обмена у грузоотправителя |
| Краткое название | КраткНазв | A | T(1-255) | Н | |
| Банковские реквизиты | БанкРекв | С | | Н | Состав элемента представлен в таблице 17.14 |
Таблица 17.14
Банковские реквизиты (БанкРекв)
| Наименование элемента | Сокращенное наименование (код) элемента | Признак типа элемента | Формат элемента | Признак обязательности элемента | Дополнительная информация |
| Номер банковского счета | НомерСч | A | T(1-20) | О | |
| Сведения о банке | СвБанк | С | | Н | Состав элемента представлен в таблице 17.15 |
Таблица 17.15
Сведения о банке (СвБанк)
| Наименование элемента | Сокращенное наименование (код) элемента | Признак типа элемента | Формат элемента | Признак обязательности элемента | Дополнительная информация |
| Наименование банка | НаимБанк | A | T(1-1000) | Н | |
| Банковский идентификационный код (БИК) | БИК | A | T(=9) | НК | Типовой элемент <БИКТип>. Принимает значение в соответствии со Справочником банковских идентификационных кодов в платежной системе Банка России (Справочник БИК России) |
| Корреспондентский счет банка | КорСчет | A | T(1-20) | Н | |
Таблица 17.16
Информационное поле (ИнфПолТип)
| Наименование элемента | Сокращенное наименование (код) элемента | Признак типа элемента | Формат элемента | Признак обязательности элемента | Дополнительная информация |
| Идентификатор файла информационного поля | ИдФайлИнфПол | A | T(=36) | Н | Указывается идентификатор файла, связанного со сведениями данного электронного файла обмена (GUID) |
| Текстовая информация | ТекстИнф | С | | НМ | Типовой элемент <ТекстИнфТип>. Состав элемента представлен в таблице 17.17 |
Таблица 17.17
Текстовая информация (ТекстИнфТип)
| Наименование элемента | Сокращенное наименование (код) элемента | Признак типа элемента | Формат элемента | Признак обязательности элемента | Дополнительная информация |
| Идентификатор | Идентиф | A | T(1-50) | О | |
| Значение | Значение | A | T(1-2000) | О | |
Таблица 17.18
Фамилия, имя, отчество физического лица (ФИОТип)
| Наименование элемента | Сокращенное наименование (код) элемента | Признак типа элемента | Формат элемента | Признак обязательности элемента | Дополнительная информация |
| Фамилия | Фамилия | A | T(1-60) | О | |
| Имя | Имя | A | T(1-60) | О | |
| Отчество | Отчество | A | T(1-60) | Н | |
IX. ОПИСАНИЕ ФАЙЛА ОБМЕНА ПЕРВИЧНОГО УЧЕТНОГО ДОКУМЕНТА О ФАКТЕ ХОЗЯЙСТВЕННОЙ ЖИЗНИ (ИНФОРМАЦИИ ГРУЗООТПРАВИТЕЛЯ)
18. Имя файла обмена должно иметь следующий вид:
R_Т_A_ _О_ _GGGGMMDD_N, где:
R_Т - префикс, принимающий значение: ON_TRNPUDGO;
А - идентификатор перевозчика - получателя файла обмена первичного учетного документа о факте хозяйственной жизни (информации грузоотправителя), состоящий не более чем из 46 символов, где:
первые три символа являются идентификатором оператора ЭДО перевозчика, который присваивается Федеральной налоговой службой при включении оператора ЭДО в сеть доверенных операторов ЭДО ФНС России;
остальные символы - не более 43 символов - являются глобально-уникальным идентификатором (GUID) перевозчика - участника документооборота электронной транспортной накладной, присваиваемым оператором ЭДО перевозчика;
О - идентификатор грузоотправителя - отправителя файла обмена первичного учетного документа о факте хозяйственной жизни (информации грузоотправителя), состоящий не более чем из 46 символов, где:
первые три символа являются идентификатором оператора ЭДО грузоотправителя, который присваивается Федеральной налоговой службой при включении оператора ЭДО в сеть доверенных операторов ЭДО ФНС России;
остальные символы - не более 43 символов - являются глобально-уникальным идентификатором (GUID) грузоотправителя - участника документооборота электронной транспортной накладной, присваиваемым оператором ЭДО грузоотправителя;
GGGG - год формирования передаваемого файла обмена, MM - месяц, DD - день;
N - 36 символьный глобально уникальный идентификатор GUID (Globally Unique IDentifier).
Расширение имени файла обмена - xml. Расширение имени файла обмена может указываться строчными или прописными буквами.
Параметры первой строки файла обмена
Первая строка XML файла должна иметь следующий вид:
<?xml version ="1.0" encoding ="windows-1251"?>
Имя файла, содержащего XML схему файла обмена, должно иметь следующий вид:
ON_TRNPUDGO_1_973_08_05_01_xx, где хх - номер версии схемы.
Выпуск новой версии (новых версий) схемы возможен при условии ее непротиворечия требованиям данного документа (например, в части уточнения текста наименования отдельных элементов, дополнительной информации, увеличения количества знаков в формате элемента).
Расширение имени файла - xsd.
XML схема файла обмена в электронной форме приводится отдельным файлом и размещается на официальном сайте Федеральной налоговой службы.
19. Логическая модель файла обмена представлена в виде диаграммы структуры файла обмена на рисунке 8 настоящего формата. Элементами логической модели файла обмена являются элементы и атрибуты XML файла. Перечень структурных элементов логической модели файла обмена и сведения о них приведены в таблицах 19.1 - 19.16 настоящего формата.
Для каждого структурного элемента логической модели файла обмена приводятся следующие сведения:
наименование элемента. Приводится полное наименование элемента. В строке таблицы могут быть описаны несколько элементов, наименования которых разделены символом "|". Такая форма записи применяется при наличии в файле обмена только одного элемента из описанных в этой строке;
сокращенное наименование (код) элемента. Приводится сокращенное наименование элемента. Синтаксис сокращенного наименования должен удовлетворять спецификации XML;
признак типа элемента. Может принимать следующие значения: "С" - сложный элемент логической модели (содержит вложенные элементы), "П" - простой элемент логической модели, реализованный в виде элемента XML файла, "А" - простой элемент логической модели, реализованный в виде атрибута элемента XML файла. Простой элемент логической модели не содержит вложенные элементы;
формат элемента. Формат элемента представляется следующими условными обозначениями: Т - символьная строка; N - числовое значение (целое или дробное).
Формат символьной строки указывается в виде Т(n-k) или T(=k), где: n - минимальное количество знаков, k - максимальное количество знаков, символ "-" - разделитель, символ "=" означает фиксированное количество знаков в строке. В случае, если минимальное количество знаков равно 0, формат имеет вид Т(0-k). В случае, если максимальное количество знаков не ограничено, формат имеет вид Т(n-).
Формат числового значения указывается в виде N(m.k), где: m - максимальное количество знаков в числе, включая знак (для отрицательного числа), целую и дробную часть числа без разделяющей десятичной точки, k - максимальное число знаков дробной части числа. Если число знаков дробной части числа равно 0 (то есть число целое), то формат числового значения имеет вид N(m).
Для простых элементов, являющихся базовыми в XML, например, элемент с типом "date", поле "Формат элемента" не заполняется. Для таких элементов в поле "Дополнительная информация" указывается тип базового элемента;
признак обязательности элемента определяет обязательность наличия элемента (совокупности наименования элемента и его значения) в файле обмена. Признак обязательности элемента может принимать следующие значения: "О" - наличие элемента в файле обмена обязательно; "Н" - наличие элемента в файле обмена необязательно, то есть элемент может отсутствовать. Если элемент принимает ограниченный перечень значений (по классификатору, кодовому словарю), то признак обязательности элемента дополняется символом "К". Например, "ОК". В случае, если количество реализаций элемента может быть более одной, то признак обязательности элемента дополняется символом "М". Например, "НМ" или "ОКМ".
К вышеперечисленным признакам обязательности элемента может добавляться значение "У" в случае описания в XML схеме условий, предъявляемых к элементу в файле обмена, описанных в графе "Дополнительная информация". Например, "НУ" или "ОКУ";
дополнительная информация содержит, при необходимости, требования к элементу файла обмена, не указанные ранее. Для сложных элементов указывается ссылка на таблицу, в которой описывается состав данного элемента. Для элементов, принимающих ограниченный перечень значений из классификатора (кодового словаря), указывается соответствующее наименование классификатора (кодового словаря) или приводится перечень возможных значений. Для классификатора (кодового словаря) может указываться ссылка на его местонахождение. Для элементов, использующих пользовательский тип данных, указывается наименование типового элемента.

Рисунок 8. Диаграмма структуры файла обмена
Таблица 19.1
Файл обмена (Файл)
| Наименование элемента | Сокращенное наименование (код) элемента | Признак типа элемента | Формат элемента | Признак обязательности элемента | Дополнительная информация |
| Идентификатор файла | ИдФайл | A | T(1-255) | ОУ | Содержит (повторяет) имя сформированного файла (без расширения) |
| Версия формата | ВерсФорм | A | T(1-5) | О | Принимает значение: 5.01 |
| Версия программы, с помощью которой сформирован файл | ВерсПрог | A | T(1-40) | О | |
| Транспортная накладная, первичный учетный документ о факте хозяйственной жизни (информация грузоотправителя) | Документ | С | | О | Состав элемента представлен в таблице 19.2 |
Таблица 19.2
Транспортная накладная, первичный учетный документ о факте хозяйственной жизни (информация грузоотправителя) (Документ)
| Наименование элемента | Сокращенное наименование (код) элемента | Признак типа элемента | Формат элемента | Признак обязательности элемента | Дополнительная информация |
| Код документа по КНД | КНД | A | T(=7) | ОК | Типовой элемент <КНДТип>. Принимает значение: 1110346 |
| Наименование документа по факту хозяйственной жизни | ПоФактХЖ | A | T(1-255) | О | Принимает значение: "Транспортная накладная, информация грузоотправителя об изменении финансового состояния перевозчика и грузоотправителя в результате выполнения грузовой перевозки" |
| Дата формирования файла обмена первичного учетного документа о факте хозяйственной жизни (информации грузоотправителя) | ДатПУДИнфГО | A | T(=10) | О | Типовой элемент <ДатаТип>. Дата в формате ДД.ММ.ГГГГ |
| Время формирования файла обмена первичного учетного документа о факте хозяйственной жизни (информации грузоотправителя) | ВрПУДИнфГО | A | T(=8) | О | Типовой элемент <ВремяТип>. Время в формате ЧЧ:ММ:СС |
| Наименование экономического субъекта, составляющего файл обмена первичного учетного документа о факте хозяйственной жизни (информации грузоотправителя) | НаимЭкСубСост | A | T(1-1000) | О | |
| Наименование / Фамилия, имя, отчество (при наличии) лица, от которого будут поступать денежные средства | НаимПлат | A | T(1-1000) | Н | Заполняется в случае, если денежные средства в счет расчетов по оплате выполненной перевозки будут поступать от лица, отличного от грузоотправителя (или от лица, отличного от указанного грузоотправителем в качестве лица, осуществляющего расчеты по договору перевозки, то есть при наличии <ОснРасчИным> в файле обмена информации грузоотправителя |
| Основание, по которому экономический субъект является составителем файла обмена первичного учетного документа о факте хозяйственной жизни (информации грузоотправителя) | ОснДовОргСост | С | | Н | Типовой элемент <РеквДокТип>. Состав элемента представлен в таблице 19.7. Элемент обязателен, если составитель первичного учетного документа о факте хозяйственной жизни (информации грузоотправителя) не является грузоотправителем |
| Основание, по которому денежные средства будут поступать в оплату перевозки | ОснИнПлат | С | | НУ | Типовой элемент <РеквДокТип>. Состав элемента представлен в таблице 19.7. Элемент обязателен при наличии <НаимПлат> |
| Идентификация файла обмена первичного учетного документа о факте хозяйственной жизни (информации перевозчика) | ИдПУДИнфПрв | С | | О | Состав элемента представлен в таблице 19.3 |
| Содержание факта хозяйственной жизни 2 - сведения грузоотправителя о финансовых последствиях факта выполнения перевозки | СодФХЖ2 | С | | О | Состав элемента представлен в таблице 19.4 |
| Сведения о лице, подписавшем файл обмена первичного учетного документа о факте хозяйственной жизни (информации грузоотправителя) в электронной форме | Подписант | С | | ОМ | Состав элемента представлен в таблице 19.5 |
Таблица 19.3
Идентификация файла обмена первичного учетного документа о факте хозяйственной жизни (информации перевозчика) (ИдПУДИнфПрв)
| Наименование элемента | Сокращенное наименование (код) элемента | Признак типа элемента | Формат элемента | Признак обязательности элемента | Дополнительная информация |
| Идентификатор файла обмена первичного учетного документа о факте хозяйственной жизни (информации перевозчика) | ИдФайлПУДИнфПрв | A | T(1-255) | О | Содержит (повторяет) имя файла обмена первичного учетного документа о факте хозяйственной жизни (информации перевозчика) без расширения |
| Дата формирования файла обмена первичного учетного документа о факте хозяйственной жизни (информации перевозчика) | ДатФайлПУДИнфПрв | A | T(=10) | О | Типовой элемент <ДатаТип>. Дата в формате ДД.ММ.ГГГГ. Указывается (повторяет) значение <ДатПУДИнфПрв>, указанное в файле обмена первичного учетного документа о факте хозяйственной жизни (информации перевозчика) |
| Время формирования файла обмена первичного учетного документа о факте хозяйственной жизни (информации перевозчика) | ВрФайлПУДИнфПрв | A | T(=8) | О | Типовой элемент <ВремяТип>. Время в формате ЧЧ:ММ:СС. Указывается (повторяет) значение <ВрПУДИнфПрв>, указанное в файле обмена первичного учетного документа о факте хозяйственной жизни (информации перевозчика) |
| Электронная подпись файла обмена первичного учетного документа о факте хозяйственной жизни (информации перевозчика) | ЭП | A | T(1-) | О | Представляется в кодировке Base64 |
Таблица 19.4
Содержание факта хозяйственной жизни 2 - сведения грузоотправителя о финансовых последствиях факта выполнения перевозки (СодФХЖ2)
| Наименование элемента | Сокращенное наименование (код) элемента | Признак типа элемента | Формат элемента | Признак обязательности элемента | Дополнительная информация |
| Уникальный идентификатор документа транспортной накладной | УИД_ТрН | A | T(1-1000) | О | Выдается ГИС ЭПД. До начала функционирования ГИС ЭПД принимает значение "Без номера" |
| Содержание факта хозяйственной жизни | СодФХЖ | A | T(1-1000) | О | Указывается "Обязательства по доставке груза в пункт назначения и выдаче его на получение груза лицу исполнены перевозчиком с учетом обстоятельств, приведенных в транспортной накладной" |
| Дополнительные сведения о грузоотправителе - участнике факта хозяйственной жизни | ДопСвГО | С | | О | Типовой элемент <ДопСвУчФХЖТип>. Состав элемента представлен в таблице 19.11 |
| Информационное поле факта хозяйственной жизни 2 | ИнфПолФХЖ2 | С | | НМ | Типовой элемент <ИнфПолТип>. Состав элемента представлен в таблице 19.14 |
Таблица 19.5
Сведения о лице, подписавшем файл обмена первичного учетного документа о факте хозяйственной жизни (информации грузоотправителя) в электронной форме (Подписант)
| Наименование элемента | Сокращенное наименование (код) элемента | Признак типа элемента | Формат элемента | Признак обязательности элемента | Дополнительная информация |
| Статус подписанта | СтатПодп | A | T(=1) | ОК | Принимает значение: 1 - лицо, действующее от имени грузоотправителя без доверенности | 2 - лицо, действующее от имени грузоотправителя на основании электронной доверенности | 3 - лицо, действующее от имени грузоотправителя на основании бумажной доверенности Может принимать значение "3", если иное не предусмотрено законодательством Российской Федерации в области электронной подписи |
| Идентифицирующие сведения об информационной системе, в которой хранится доверенность, используемая для подтверждения полномочий в электронной форме | ИдСистХран | A | T(1-500) | Н | Унифицированный указатель (URL). Обязателен в случае, если представление доверенности осуществляется способом, отличным от включения в каждый пакет электронных документов, подписываемых представителем |
| Должность | Должн | A | T(1-128) | Н | |
| Фамилия, имя, отчество (при наличии) | ФИО | С | | О | Типовой элемент <ФИОТип>. Состав элемента представлен в таблице 19.16 |
| Сведения о доверенности, используемой для подтверждения полномочий в электронной форме | СвДовер | С | | НУ | Состав элемента представлен в таблице 19.6. Элемент обязателен при <СтатПодп>=2 и отсутствия <ИдСистХран> |
Таблица 19.6
Сведения о доверенности, используемой для подтверждения полномочий в электронной форме (СвДовер)
| Наименование элемента | Сокращенное наименование (код) элемента | Признак типа элемента | Формат элемента | Признак обязательности элемента | Дополнительная информация |
| Дата совершения доверенности | ДатаДовер | A | T(=10) | О | Типовой элемент <ДатаТип>. Дата в формате ДД.ММ.ГГГГ |
| Номер доверенности: порядковый | НомерДовер | A | T(1-100) | Н | |
| Номер доверенности: идентификатор файла доверенности | ИдентДовер | A | T(1-255) | О | Содержит (повторяет) имя сформированного файла доверенности, подтверждающей полномочия подписанта на действия по подписанию транспортной накладной от имени грузоотправителя (без расширения) |
| Идентифицирующие сведения об информационной системе, которая предоставляет техническую возможность получения информации о досрочном прекращении действия доверенности, в том числе в силу ее отмены доверителем | СведСистОтм | A | T(1-500) | Н | Унифицированный указатель (URL) |
Таблица 19.7
Реквизиты документа (РеквДокТип)
| Наименование элемента | Сокращенное наименование (код) элемента | Признак типа элемента | Формат элемента | Признак обязательности элемента | Дополнительная информация |
| Наименование документа | НаимДок | A | T(1-255) | НУ | Элемент обязателен при отсутствии <ИдДок> |
| Номер документа | НомерДок | A | T(1-255) | НУ | Элемент обязателен при отсутствии <ИдДок>. При отсутствии указывается: "Без номера" |
| Дата документа | ДатаДок | A | T(=10) | НУ | Типовой элемент <ДатаТип>. Дата в формате ДД.ММ.ГГГГ. Элемент обязателен при отсутствии <ИдДок> |
| Идентификатор файла документа (в том числе регистрационный номер, если документ / сведения о таком документе содержатся в государственных информационных системах) | ИдДок | A | T(1-255) | НУ | Элемент обязателен при отсутствии <НаимДок>, <НомерДок>, <ДатаДок> |
| Дополнительные сведения | ДопСведДок | A | T(1-2000) | Н | |
| Идентифицирующие реквизиты сторон, составивших документ | ИдРекСост | С | | ОМ | Типовой элемент <ИдРекСостТип>. Состав элемента представлен в таблице 19.8. Заполняется в отношении каждого из участников события (сделки), оформленного документом с указанными в <НаимДок>, <НомерДок> и <ДатаДок> наименованием, порядковым номером и датой (или с указанным в <ИдДок> идентификатором) |
Таблица 19.8
Идентифицирующие реквизиты сторон, составивших документ (ИдРекСостТип)
| Наименование элемента | Сокращенное наименование (код) элемента | Признак типа элемента | Формат элемента | Признак обязательности элемента | Дополнительная информация |
| ИНН юридического лица | | ИННЮЛ | П | T(=10) | О | Типовой элемент <ИННЮЛТип> |
| ИНН физического лица, в том числе индивидуального предпринимателя | | ИННФЛ | П | T(=12) | О | Типовой элемент <ИННФЛТип> |
| Данные иностранного лица, не состоящего на учете в налоговых органах в качестве налогоплательщика | | ДаннИно | С | | О | Типовой элемент <СвИнНеУчТрНТип>. Состав элемента представлен в таблице 19.9 |
| Краткое наименование органа исполнительной власти (специализированной уполномоченной организации), выдавшего документ | НаимОИВ | П | T(1-255) | О | |
Таблица 19.9
Сведения об иностранном лице, не состоящем на учете в налоговых органах в качестве налогоплательщика (СвИнНеУчТрНТип)
| Наименование элемента | Сокращенное наименование (код) элемента | Признак типа элемента | Формат элемента | Признак обязательности элемента | Дополнительная информация |
| Идентификация статуса | ИдСтат | A | T(1-25) | ОК | Принимает значение: ЮЛ | ФЛ, где: ЮЛ - юридическое лицо; ФЛ - физическое лицо |
| Страна | Стран | A | T(1-255) | НУ | Элемент обязателен при <ИдСтат>=ЮЛ |
| Наименование юридического лица полное / Фамилия, имя, отчество (при наличии) физического лица | Наим | A | T(1-1000) | НУ | Обязателен для <ИдСтат>=ФЛ |
| Идентификатор иностранного лица | Идентиф | A | T(1-255) | НУ | Элемент обязателен при <ИдСтат>=ЮЛ и отсутствии <Наим> и <ИныеСвед> |
| Иные сведения, идентифицирующие иностранное лицо | ИныеСвед | A | T(1-255) | НУ | Элемент обязателен при <ИдСтат>=ЮЛ и отсутствии <Идентиф> и <Наим> |
| Данные документа, удостоверяющего личность иностранного физического лица | УдЛичнИнФЛ | С | | НУ | Типовой элемент <УдЛичнИнФЛТип>. Состав элемента представлен в таблице 19.10. Элемент обязателен при <ИдСтат>=ФЛ |
Таблица 19.10
Данные документа, удостоверяющего личность иностранного физического лица (УдЛичнИнФЛТип)
| Наименование элемента | Сокращенное наименование (код) элемента | Признак типа элемента | Формат элемента | Признак обязательности элемента | Дополнительная информация |
| Вид документа | ВидДок | A | T(1-1000) | О | |
| Номер документа | НомДок | A | T(1-100) | О | |
| Дата выдачи документа | ДатаДок | A | T(=10) | О | Типовой элемент <ДатаТип>. Дата в формате ДД.ММ.ГГГГ |
Таблица 19.11
Дополнительные сведения об участнике факта хозяйственной жизни (ДопСвУчФХЖТип)
| Наименование элемента | Сокращенное наименование (код) элемента | Признак типа элемента | Формат элемента | Признак обязательности элемента | Дополнительная информация |
| Код в общероссийском классификаторе предприятий и организаций | ОКПО | A | T(1-10) | НК | |
| Структурное подразделение | СтруктПодр | A | T(1-1000) | Н | |
| Информация для участника документооборота | ИнфДляУчаст | A | T(1-255) | Н | Дополнительная информация, позволяющая в автоматизированном режиме определять необходимый для конкретного случая порядок использования информации файла обмена у перевозчика |
| Краткое название | КраткНазв | A | T(1-255) | Н | |
| Банковские реквизиты | БанкРекв | С | | Н | Состав элемента представлен в таблице 19.12 |
Таблица 19.12
Банковские реквизиты (БанкРекв)
| Наименование элемента | Сокращенное наименование (код) элемента | Признак типа элемента | Формат элемента | Признак обязательности элемента | Дополнительная информация |
| Номер банковского счета | НомерСч | A | T(1-20) | О | |
| Сведения о банке | СвБанк | С | | Н | Состав элемента представлен в таблице 19.13 |
Таблица 19.13
Сведения о банке (СвБанк)
| Наименование элемента | Сокращенное наименование (код) элемента | Признак типа элемента | Формат элемента | Признак обязательности элемента | Дополнительная информация |
| Наименование банка | НаимБанк | A | T(1-1000) | Н | |
| Банковский идентификационный код (БИК) | БИК | A | T(=9) | НК | Типовой элемент <БИКТип>. Принимает значение в соответствии со Справочником банковских идентификационных кодов в платежной системе Банка России (Справочник БИК России) |
| Корреспондентский счет банка | КорСчет | A | T(1-20) | Н | |
Таблица 19.14
Информационное поле (ИнфПолТип)
| Наименование элемента | Сокращенное наименование (код) элемента | Признак типа элемента | Формат элемента | Признак обязательности элемента | Дополнительная информация |
| Идентификатор файла информационного поля | ИдФайлИнфПол | A | T(=36) | Н | Указывается идентификатор файла, связанного со сведениями данного электронного файла обмена (GUID) |
| Текстовая информация | ТекстИнф | С | | НМ | Типовой элемент <ТекстИнфТип>. Состав элемента представлен в таблице 19.15 |
Таблица 19.15
Текстовая информация (ТекстИнфТип)
| Наименование элемента | Сокращенное наименование (код) элемента | Признак типа элемента | Формат элемента | Признак обязательности элемента | Дополнительная информация |
| Идентификатор | Идентиф | A | T(1-50) | О | |
| Значение | Значение | A | T(1-2000) | О | |
Таблица 19.16
Фамилия, имя, отчество физического лица (ФИОТип)
| Наименование элемента | Сокращенное наименование (код) элемента | Признак типа элемента | Формат элемента | Признак обязательности элемента | Дополнительная информация |
| Фамилия | Фамилия | A | T(1-60) | О | |
| Имя | Имя | A | T(1-60) | О | |
| Отчество | Отчество | A | T(1-60) | Н | |
Приложение N 2
к приказу ФНС России
от 9 декабря 2021 г.
N ЕД-7-26/1065@
ФОРМАТ ЭЛЕКТРОННОЙ СОПРОВОДИТЕЛЬНОЙ ВЕДОМОСТИ
I. ОБЩИЕ СВЕДЕНИЯ
1. Настоящий формат описывает требования к XML файлам передачи по телекоммуникационным каналам связи сопроводительной ведомости (далее - файл обмена).
2. Электронная сопроводительная ведомость оформляется в случае подачи порожнего контейнера грузоотправителю или в случае подачи груженого контейнера грузополучателю и возврата порожнего контейнера.
В случае подачи порожнего контейнера грузоотправителю электронная сопроводительная ведомость включает:
файл обмена информации перевозчика (является обязательным при информационном обмене), состоящей из сведений об участниках (грузоотправителе, перевозчике, грузополучателе), контейнерах, транспортном средстве и иных существенных обстоятельствах перевозки. Файл обмена подписывается усиленной квалифицированной электронной подписью перевозчика;
файл обмена информации грузоотправителя (является обязательным при информационном обмене), состоящей из сведений грузоотправителя о временных обстоятельствах принятия и состоянии порожнего контейнера. Файл обмена подписывается усиленной квалифицированной электронной подписью грузоотправителя или усиленной квалифицированной электронной подписью лица, осуществляющего погрузку контейнера на транспортное средство.
В случае подачи груженого контейнера грузополучателю электронная сопроводительная ведомость включает:
файл обмена информации перевозчика (является обязательным при информационном обмене), состоящей из сведений об участниках (грузоотправителе, перевозчике, грузополучателе), об обстоятельствах предъявления груза к перевозке, сведениях о грузе, контейнерах, транспортном средстве и иных существенных обстоятельствах перевозки. Файл обмена подписывается усиленной квалифицированной электронной подписью перевозчика;
файл обмена информации грузоотправителя (является обязательным при информационном обмене), состоящей из указаний грузоотправителя к перевозке и сдаче контейнеров перевозчику. Файл обмена подписывается усиленной квалифицированной электронной подписью грузоотправителя или усиленной квалифицированной электронной подписью лица, осуществляющего погрузку контейнера на транспортное средство;
файл обмена информации перевозчика (по факту получения от грузоотправителя груженого контейнера к перевозке) (является обязательным при информационном обмене), состоящей из сведений о временных обстоятельствах сдачи контейнера перевозчику. Файл обмена подписывается усиленной квалифицированной электронной подписью перевозчика;
файл обмена информации грузополучателя (является обязательным при информационном обмене), состоящей из сведений о временных обстоятельствах приема контейнера грузополучателем, состоянии принятого от перевозчика контейнера и груза. Файл обмена подписывается усиленной квалифицированной электронной подписью грузополучателя или усиленной квалифицированной электронной подписью лица, уполномоченного на подписание сопроводительной ведомости от имени грузополучателя.
В случае возврата порожнего контейнера перевозчику электронная сопроводительная ведомость включает:
файл обмена информации перевозчика (является обязательным при информационном обмене), состоящей из сведений об участниках (грузоотправителе, перевозчике, грузополучателе), о контейнерах, транспортном средстве и иных существенных обстоятельствах перевозки. Файл обмена подписывается усиленной квалифицированной электронной подписью перевозчика;
файл обмена информации грузополучателя (является обязательным при информационном обмене), состоящей из сведений о временных обстоятельствах подачи транспортного средства. Файл обмена подписывается усиленной квалифицированной электронной подписью грузополучателя или усиленной квалифицированной электронной подписью лица, уполномоченного на подписание сопроводительной ведомости от имени грузополучателя;
файл обмена информации перевозчика (по факту принятия порожнего контейнера от грузополучателя) (является обязательным при информационном обмене), состоящей из сведений о временных обстоятельствах приема контейнера от грузополучателя. Файл обмена подписывается усиленной квалифицированной электронной подписью перевозчика.
3. Номер версии настоящего формата 5.01, часть 974.
II. ОПИСАНИЕ ФАЙЛА ОБМЕНА (ИНФОРМАЦИИ ПЕРЕВОЗЧИКА)
4. Имя файла обмена должно иметь следующий вид:
R_Т_A_E_О_GGGGMMDD_N, где:
R_Т - префикс, принимающий значение
ON_SOPVEDPER1 - при передаче порожнего контейнера грузоотправителю;
ON_SOPVEDPER2 - при получении груженого контейнера от грузоотправителя;
ON_SOPVEDPER3 - при передаче груженого контейнера грузополучателю;
ON_SOPVEDPER4 - при получении порожнего контейнера от грузополучателя;
ON_SOPVEDPER5 - при подаче транспортного средства для погрузки порожнего контейнера;
А - идентификатор грузоотправителя-получателя файла обмена информации перевозчика, состоящий не более чем из 46 символов, где:
первые три символа являются идентификатором оператора ЭДО грузоотправителя, который присваивается Федеральной налоговой службой при включении оператора электронного документооборота (далее - оператор ЭДО) в сеть доверенных операторов ЭДО ФНС России;
остальные символы - не более 43 символов - являются глобально-уникальным идентификатором (GUID) грузоотправителя - участника документооборота сопроводительной ведомости, присваиваемым оператором ЭДО грузоотправителя.
E - идентификатор грузополучателя-получателя файла обмена информации перевозчика, состоящий не более чем из 46 символов, где:
первые три символа являются идентификатором оператора ЭДО грузополучателя, который присваивается Федеральной налоговой службой при включении оператора ЭДО в сеть доверенных операторов ЭДО ФНС России;
остальные символы - не более 43 символов - являются глобально-уникальным идентификатором (GUID) грузополучателя - участника документооборота сопроводительной ведомости, присваиваемым оператором ЭДО грузополучателя.
О - идентификатор перевозчика-отправителя файла обмена информации перевозчика, состоящий не более чем из 46 символов, где:
первые три символа являются идентификатором оператора ЭДО перевозчика, который присваивается Федеральной налоговой службой при включении оператора ЭДО в сеть доверенных операторов ЭДО ФНС России;
остальные символы - не более 43 символов - являются глобально-уникальным идентификатором (GUID) перевозчика-участника документооборота, присваиваемым оператором ЭДО перевозчика;
GGGG - год формирования передаваемого файла обмена, MM - месяц, DD - день;
N - 36 символьный глобально уникальный идентификатор GUID (Globally Unique IDentifier).
Расширение имени файла обмена - xml. Расширение имени файла обмена может указываться строчными или прописными буквами.
Параметры первой строки файла обмена
Первая строка XML файла должна иметь следующий вид:
<?xml version ="1.0" encoding ="windows-1251"?>
Имя файла, содержащего XML схему файла обмена, должно иметь следующий вид:
ON_SOPVEDPER_1_974_01_05_01_xx, где хх - номер версии схемы.
Выпуск новой версии (новых версий) схемы возможен при условии ее непротиворечия требованиям данного документа (например, в части уточнения текста наименования отдельных элементов, дополнительной информации, увеличения количества знаков в формате элемента).
Расширение имени файла - xsd.
XML схема файла обмена в электронной форме приводится отдельным файлом и размещается на официальном сайте Федеральной налоговой службы.
5. Логическая модель файла обмена представлена в виде диаграммы структуры файла обмена на рисунке 1 настоящего формата. Элементами логической модели файла обмена являются элементы и атрибуты XML файла. Перечень структурных элементов логической модели файла обмена и сведения о них приведены в таблицах 5.1 - 5.39 настоящего формата.
Для каждого структурного элемента логической модели файла обмена приводятся следующие сведения:
наименование элемента. Приводится полное наименование элемента. В строке таблицы могут быть описаны несколько элементов, наименования которых разделены символом "|". Такая форма записи применяется при наличии в файле обмена только одного элемента из описанных в этой строке;
сокращенное наименование (код) элемента. Приводится сокращенное наименование элемента. Синтаксис сокращенного наименования должен удовлетворять спецификации XML;
признак типа элемента. Может принимать следующие значения: "С" - сложный элемент логической модели (содержит вложенные элементы), "П" - простой элемент логической модели, реализованный в виде элемента XML файла, "А" - простой элемент логической модели, реализованный в виде атрибута элемента XML файла. Простой элемент логической модели не содержит вложенные элементы;
формат элемента. Формат элемента представляется следующими условными обозначениями: Т - символьная строка; N - числовое значение (целое или дробное).
Формат символьной строки указывается в виде Т(n-k) или T(=k), где: n - минимальное количество знаков, k - максимальное количество знаков, символ "-" - разделитель, символ "=" означает фиксированное количество знаков в строке. В случае, если минимальное количество знаков равно 0, формат имеет вид Т(0-k). В случае, если максимальное количество знаков не ограничено, формат имеет вид Т(n-).
Формат числового значения указывается в виде N(m.k), где: m - максимальное количество знаков в числе, включая знак (для отрицательного числа), целую и дробную часть числа без разделяющей десятичной точки, k - максимальное число знаков дробной части числа. Если число знаков дробной части числа равно 0 (то есть число целое), то формат числового значения имеет вид N(m).
Для простых элементов, являющихся базовыми в XML, например, элемент с типом "date", поле "Формат элемента" не заполняется. Для таких элементов в поле "Дополнительная информация" указывается тип базового элемента;
признак обязательности элемента определяет обязательность наличия элемента (совокупности наименования элемента и его значения) в файле обмена. Признак обязательности элемента может принимать следующие значения: "О" - наличие элемента в файле обмена обязательно; "Н" - наличие элемента в файле обмена необязательно, то есть элемент может отсутствовать. Если элемент принимает ограниченный перечень значений (по классификатору, кодовому словарю), то признак обязательности элемента дополняется символом "К". Например, "ОК". В случае, если количество реализаций элемента может быть более одной, то признак обязательности элемента дополняется символом "М". Например, "НМ" или "ОКМ".
К вышеперечисленным признакам обязательности элемента может добавляться значение "У" в случае описания в XML схеме условий, предъявляемых к элементу в файле обмена, описанных в графе "Дополнительная информация". Например, "НУ" или "ОКУ";
дополнительная информация содержит, при необходимости, требования к элементу файла обмена, не указанные ранее. Для сложных элементов указывается ссылка на таблицу, в которой описывается состав данного элемента. Для элементов, принимающих ограниченный перечень значений из классификатора (кодового словаря), указывается соответствующее наименование классификатора (кодового словаря) или приводится перечень возможных значений. Для классификатора (кодового словаря) может указываться ссылка на его местонахождение. Для элементов, использующих пользовательский тип данных, указывается наименование типового элемента.

Рисунок 1. Диаграмма структуры файла обмена
Таблица 5.1
Файл обмена (Файл)
| Наименование элемента | Сокращенное наименование (код) элемента | Признак типа элемента | Формат элемента | Признак обязательности элемента | Дополнительная информация |
| Идентификатор файла | ИдФайл | A | T(1-255) | ОУ | Содержит (повторяет) имя сформированного файла (без расширения) |
| Версия формата | ВерсФорм | A | T(1-5) | О | Принимает значение: 5.01 |
| Версия программы, с помощью которой сформирован файл | ВерсПрог | A | T(1-40) | О | |
| Сопроводительная ведомость, информация перевозчика | Документ | С | | О | Состав элемента представлен в таблице 5.2 |
Таблица 5.2
Сопроводительная ведомость, информация перевозчика (Документ)
| Наименование элемента | Сокращенное наименование (код) элемента | Признак типа элемента | Формат элемента | Признак обязательности элемента | Дополнительная информация |
| Код документа по КНД | КНД | A | T(=7) | ОК | Типовой элемент <КНДТип>. Принимает значение: 1110347 |
| Дата формирования файла обмена информации перевозчика | ДатИнфПрв | A | T(=10) | О | Типовой элемент <ДатаТип>. Дата в формате ДД.ММ.ГГГГ |
| Время формирования файла обмена информации перевозчика | ВрИнфПрв | A | T(=8) | О | Типовой элемент <ВремяТип>. Время в формате ЧЧ:ММ:СС |
| Содержание сопроводительной ведомости, информация перевозчика | СодСВИнфПрв | С | | О | Состав элемента представлен в таблице 5.3 |
| Сведения о лице, подписавшем файл обмена информации перевозчика в электронной форме | Подписант | С | | О | Состав элемента представлен в таблице 5.14 |
Таблица 5.3
Содержание сопроводительной ведомости, информация перевозчика (СодСВИнфПрв)
| Наименование элемента | Сокращенное наименование (код) элемента | Признак типа элемента | Формат элемента | Признак обязательности элемента | Дополнительная информация |
| Уникальный идентификатор документа сопроводительной ведомости | УИД_СВ | A | T(1-1000) | О | Выдается ГИС ЭПД До начала функционирования ГИС ЭПД принимает значение "Без номера" |
| Порядковый номер сопроводительной ведомости | НомерСВ | A | T(1-255) | О | При отсутствии указывается: "Без номера" |
| Дата составления сопроводительной ведомости | ДатаСВ | A | T(=10) | О | Типовой элемент <ДатаТип>. Дата в формате ДД.ММ.ГГГГ |
| Исправление сопроводительной ведомости | ИспрСВ | С | | Н | Типовой элемент <ИспрСВТип>. Состав элемента представлен в таблице 5.33 |
| Сведения о грузоотправителе | СвГО | С | | О | Состав элемента представлен в таблице 5.4 |
| Сведения о грузополучателе | СвГП | С | | О | Состав элемента представлен в таблице 5.5 |
| Сведения о грузе | СвГруз | С | | О | Состав элемента представлен в таблице 5.6 |
| Сведения о контейнерах | СвКонтейн | С | | ОМ | Состав элемента представлен в таблице 5.9 |
| Сдача (прием) контейнера (погрузка/выгрузка) | СдачКонтПогрВыгр | С | | О | Состав элемента представлен в таблице 5.10 |
| Сведения о перевозчике | СвПрв | С | | О | Состав элемента представлен в таблице 5.11 |
| Сведения о транспортном средстве | СвТС | С | | О | Состав элемента представлен в таблице 5.13 |
| Информационное поле | ИнфПол | С | | НМ | Типовой элемент <ИнфПолТип>. Состав элемента представлен в таблице 5.37 |
Таблица 5.4
Сведения о грузоотправителе (СвГО)
| Наименование элемента | Сокращенное наименование (код) элемента | Признак типа элемента | Формат элемента | Признак обязательности элемента | Дополнительная информация |
| Сведения о грузоотправителе - физическом лице | | ГО_ФЛ | С | | О | Типовой элемент <УчастникСВФЛТип>. Состав элемента представлен в таблице 5.16 |
| Сведения о грузоотправителе - индивидуальном предпринимателе | | ГО_ИП | С | | О | Типовой элемент <УчастникСВИПТип>. Состав элемента представлен в таблице 5.17 |
| Сведения о грузоотправителе - юридическом лице | ГО_ЮЛ | С | | О | Типовой элемент <УчастникСВЮЛТип>. Состав элемента представлен в таблице 5.18 |
| Сведения об ответственном физическом лице, осуществившем погрузку груженого контейнера на транспортное средство по поручению грузоотправителя или грузополучателя | | ОтвПогрузФЛ | С | | О | Типовой элемент <СведОтвЛицоТип>. Состав элемента представлен в таблице 5.19 |
| Сведения об ответственном юридическом лице, осуществившем погрузку груженого контейнера на транспортное средство по поручению грузоотправителя или грузополучателя | ОтвПогрузЮЛ | С | | О | Типовой элемент <УчастникСВЮЛТип>. Состав элемента представлен в таблице 5.18 |
Таблица 5.5
Сведения о грузополучателе (СвГП)
| Наименование элемента | Сокращенное наименование (код) элемента | Признак типа элемента | Формат элемента | Признак обязательности элемента | Дополнительная информация |
| Сведения о грузополучателе - физическом лице | | ГП_ФЛ | С | | О | Типовой элемент <УчастникСВФЛТип>. Состав элемента представлен в таблице 5.16 |
| Сведения о грузополучателе - индивидуальном предпринимателе | | ГП_ИП | С | | О | Типовой элемент <УчастникСВИПТип>. Состав элемента представлен в таблице 5.17 |
| Сведения о грузополучателе - юридическом лице | ГП_ЮЛ | С | | О | Типовой элемент <УчастникСВЮЛТип>. Состав элемента представлен в таблице 5.18 |
| Сведения об ответственном физическом лице, осуществившем прием груженого контейнера по поручению грузополучателя или грузоотправителя | | ОтвПриемФЛ | С | | О | Типовой элемент <СведОтвЛицоТип>. Состав элемента представлен в таблице 5.19 |
| Сведения об ответственном юридическом лице, осуществившем прием груженого контейнера по поручению грузополучателя или грузоотправителя | ОтвПриемЮЛ | С | | О | Типовой элемент <УчастникСВЮЛТип>. Состав элемента представлен в таблице 5.18 |
Таблица 5.6
Сведения о грузе (СвГруз)
| Наименование элемента | Сокращенное наименование (код) элемента | Признак типа элемента | Формат элемента | Признак обязательности элемента | Дополнительная информация |
| Описание груза | ОпГруз | С | | ОМ | Состав элемента представлен в таблице 5.7 |
| Общая объявленная стоимость (ценность) груза | ОбщСтоимГруз | С | | Н | Состав элемента представлен в таблице 5.8 |
Таблица 5.7
Описание груза (ОпГруз)
| Наименование элемента | Сокращенное наименование (код) элемента | Признак типа элемента | Формат элемента | Признак обязательности элемента | Дополнительная информация |
| Отгрузочное наименование груза | НаимГруз | A | T(1-1000) | О | Для опасных грузов указывается в соответствии с Европейским соглашением о международной дорожной перевозке опасных грузов (ДОПОГ/ADR), заключенным в г. Женеве 30.09.1957 (Россия присоединилась к Соглашению постановлением Правительства Российской Федерации от 03.02.1994 N 76, Собрание актов Президента и Правительства Российской Федерации, 1994, N 7, ст. 508) (далее - Соглашение о международной дорожной перевозке опасных грузов (ДОПОГ)) |
| Состояние груза | СостГруз | A | T(1-1000) | О | |
| Способ упаковки | СпУпак | A | T(1-1000) | Н | |
| Виды тары | ВидТар | A | T(=2) | Н | |
| Плотность груза в соответствии с документацией на груз, килограмм на кубический метр | Плотн | A | T(1-1000) | Н | |
| Признак груза - делимый (неделимый) | ГрузДелим | A | T(=1) | ОК | Принимает значения: 0 - неделимый | 1 - делимый |
| Объем контейнера (контейнеров) | ОбъемКонт | А | N(12.3) | О | |
| Масса брутто (нетто) контейнера (контейнеров), в килограммах | МассаКонт | А | N(12.3) | О | |
| Другая необходимая информация о грузе | ИнфГруз | A | T(1-1000) | Н | |
| Объем груза, в кубических метрах | Объем | A | N(17.3) | Н | |
| Планируемое количество грузовых мест | ПлКолМест | A | N(4) | Н | Для насыпных и наливных грузов принимает значение: 1 |
| Маркировка | Марк | П | T(1-1000) | ОМ | При отсутствии принимает значение "Отсутствует" |
| Габариты груза, в метрах | Габар | С | | О | Типовой элемент <ГабарТип>. Состав элемента представлен в таблице 5.36 |
| Сведения об опасном грузе (в случае перевозки опасного груза) | СвОпГруз | С | | Н | Типовой элемент <СвОпГрузТип>. Состав элемента представлен в таблице 5.34 |
| Плановая масса груза, в килограммах | ПлМасГруз | С | | Н | Типовой элемент <МассаТип>. Состав элемента представлен в таблице 5.32 |
Таблица 5.8
Общая объявленная стоимость (ценность) груза (ОбщСтоимГруз)
| Наименование элемента | Сокращенное наименование (код) элемента | Признак типа элемента | Формат элемента | Признак обязательности элемента | Дополнительная информация |
| Стоимость (ценность) груза с налогом - всего | СтЦеннГр | A | N(19.2) | Н | |
| Валюта стоимости (ценности): код | КодОКВ | A | T(=3) | НК | Типовой элемент <ОКВТип>. Принимает значение в соответствии с Общероссийском классификатором валют (ОКВ) |
| Валюта стоимости (ценности): Наименование | НаимОКВ | A | T(1-100) | НК | Принимает значение в соответствии с Общероссийским классификатором валют (ОКВ). Формируется согласно указанному коду валюты |
Таблица 5.9
Сведения о контейнерах (СвКонтейн)
| Наименование элемента | Сокращенное наименование (код) элемента | Признак типа элемента | Формат элемента | Признак обязательности элемента | Дополнительная информация |
| Дата и время сдачи под погрузку | ДатВрСдПгр | A | T(=25) | Н | Типовой элемент <ДатаВремяВЗТип>. Дата и время в формате ДД.ММ.ГГГГТЧЧ:ММ:СС ± ЧЧ:ММ, где Т - разделитель даты и времени; ± ЧЧ:ММ - разница с UTC в часах, минутах |
| Применение координации точного времени (UTC) в типовом элементе ДатаВремяВЗТип | НалКоорТочВрСдПгр | A | T(=1) | НКУ | Принимает значение: 0 - UTC не указан | 1 - UTC указан. Обязателен при наличии <ДатВрСдПогр> |
| Дата и время возврата порожнего контейнера | ДатВрВозврКонт | A | T(=25) | Н | Типовой элемент <ДатаВремяВЗТип>. Дата и время в формате ДД.ММ.ГГГГТЧЧ:ММ:СС ± ЧЧ:ММ, где Т - разделитель даты и времени; ± ЧЧ:ММ - разница с UTC в часах, минутах |
| Применение координации точного времени (UTC) в типовом элементе ДатаВремяВЗТип | НалКоорТочВрВозврКонт | A | T(=1) | НКУ | Принимает значение: 0 - UTC не указан | 1 - UTC указан. Обязателен при наличии <ДатВрВозврКонт> |
| Код размеров и типа контейнера | КодРазТипКонт | A | T(=4) | Н | Заполняется согласно правилам нумерации кодов размеров и типов контейнеров из раздела 4.2 ГОСТ Р 52524-2019 (ИСО 6346:1995) |
| Код страны | КонтКодСтр | A | T(=3) | НК | Типовой элемент <ОКСМТип>. Принимает значение в соответствии с Общероссийским классификатором стран мира. Код означает страну, в которой зарегистрирован контейнер. Код страны является необязательным и может не наноситься на контейнер |
| Грузоподъемность, в тоннах | ГрузПодКонт | A | N(17.3) | О | |
| Масса контейнера, в килограммах | МассаКонт | A | N(17.3) | О | |
| Наличие таблички, подтверждающей возможность работы под пломбами в соответствии с Международной конвенцией по безопасным контейнерам (КБК) | ПрТаблПломб | A | T(=1) | ОК | Принимает значения: 0 - отсутствует | 1 - присутствует |
| Номер контейнера | НомКонтейн | П | T(1-255) | ОМ | |
Таблица 5.10
Сдача (прием) контейнера (погрузка/выгрузка) (СдачКонтПогрВыгр)
| Наименование элемента | Сокращенное наименование (код) элемента | Признак типа элемента | Формат элемента | Признак обязательности элемента | Дополнительная информация |
| Дата и время подачи транспортного средства под погрузку | ДатТСПогр | A | T(=25) | Н | Типовой элемент <ДатаВремяВЗТип>. Дата и время в формате ДД.ММ.ГГГГТЧЧ:ММ:СС ± ЧЧ:ММ, где Т - разделитель даты и времени; ± ЧЧ:ММ - разница с UTC в часах, минутах |
| Применение координации точного времени (UTC) в типовом элементе ДатаВремяВЗТип | НалКоорТочВрТСПогр | A | T(=1) | НКУ | Принимает значение: 0 - UTC не указан | 1 - UTC указан Обязателен при наличии <ДатТСПогр> |
| Дата и время подачи транспортного средства под выгрузку | ДатТСВыгр | A | T(=25) | Н | Типовой элемент <ДатаВремяВЗТип>. Дата и время в формате ДД.ММ.ГГГГТЧЧ:ММ:СС ± ЧЧ:ММ, где Т - разделитель даты и времени; ± ЧЧ:ММ - разница с UTC в часах, минутах |
| Применение координации точного времени (UTC) в типовом элементе ДатаВремяВЗТип | НалКоорТочВрТСВыгр | A | T(=1) | НКУ | Принимает значение: 0 - UTC не указан | 1 - UTC указан Обязателен при наличии <ДатТСВыгр> |
| Адрес места погрузки | АдрМП | С | | Н | Типовой элемент <АдресПользТип>. Состав элемента представлен в таблице 5.21 |
| Адрес места выгрузки | АдрМВ | С | | Н | Типовой элемент <АдресПользТип>. Состав элемента представлен в таблице 5.21 |
Таблица 5.11
Сведения о перевозчике (СвПрв)
| Наименование элемента | Сокращенное наименование (код) элемента | Признак типа элемента | Формат элемента | Признак обязательности элемента | Дополнительная информация |
| Сведения о перевозчике - индивидуальном предпринимателе | | ПрвИП | С | | О | Типовой элемент <УчастникСВИПТип>. Состав элемента представлен в таблице 5.17 |
| Сведения о перевозчике - юридическом лице | ПрвЮЛ | С | | О | Типовой элемент <УчастникСВЮЛТип>. Состав элемента представлен в таблице 5.18 |
| Сведения о лице, ответственном за перевозку | СвОтвПрвз | С | | О | Типовой элемент <СведОтвЛицоТип>. Состав элемента представлен в таблице 5.19 |
| Сведения о водителе (водителях) | СвВодит | С | | ОМ | Состав элемента представлен в таблице 5.12 |
| Сведения о путевом листе (путевых листах) | ПутевойЛист | С | | ОМ | Типовой элемент <ПутЛистТип>. Состав элемента представлен в таблице 5.35 |
Таблица 5.12
Сведения о водителе (водителях) (СвВодит)
| Наименование элемента | Сокращенное наименование (код) элемента | Признак типа элемента | Формат элемента | Признак обязательности элемента | Дополнительная информация |
| Номер водительского удостоверения | НомерВУ | A | T(1-20) | Н | |
| Серия водительского удостоверения | СерияВУ | A | T(1-20) | Н | |
| Дата выдачи водительского удостоверения | ДатаВыдВУ | A | T(=10) | Н | Типовой элемент <ДатаТип>. Дата в формате ДД.ММ.ГГГГ |
| Дата окончания водительского удостоверения | ДатаОконВУ | A | T(=10) | Н | Типовой элемент <ДатаТип>. Дата в формате ДД.ММ.ГГГГ |
| ИНН физического лица | ИННФЛ | A | T(=12) | Н | Типовой элемент <ИННФЛТип> |
| Сведения о способе идентификации при применении простой подписи | СвСпИдПодп | A | T(1-1000) | Н | |
| Номер телефона | Тлф | П | T(1-20) | НМ | |
| Фамилия, имя, отчество (при наличии) | ФИО | С | | О | Типовой элемент <ФИОТип>. Состав элемента представлен в таблице 5.39 |
Таблица 5.13
Сведения о транспортном средстве (СвТС)
| Наименование элемента | Сокращенное наименование (код) элемента | Признак типа элемента | Формат элемента | Признак обязательности элемента | Дополнительная информация |
| Транспортное средство (в том числе тягач) | ТС | С | | О | Типовой элемент <ПараметрыТССВТип>. Состав элемента представлен в таблице 5.25 |
| Прицеп (полуприцеп) | Прицеп | С | | НМ | Типовой элемент <ПараметрыТССВТип>. Состав элемента представлен в таблице 5.25 |
| Информационное поле | ИнфПол | С | | НМ | Типовой элемент <ИнфПолТип>. Состав элемента представлен в таблице 5.37 |
Таблица 5.14
Сведения о лице, подписавшем файл обмена информации перевозчика в электронной форме (Подписант)
| Наименование элемента | Сокращенное наименование (код) элемента | Признак типа элемента | Формат элемента | Признак обязательности элемента | Дополнительная информация |
| Статус подписанта | СтатПодп | A | T(=1) | ОК | Принимает значение: 1 - лицо, действующее от имени перевозчика без доверенности | 2 - лицо, действующее от имени перевозчика на основании электронной доверенности | 3 - лицо, действующее от имени перевозчика на основании бумажной доверенности. Может принимать значение "3", если иное не предусмотрено законодательством Российской Федерации в области электронной подписи |
| Идентифицирующие сведения об информационной системе, в которой хранится доверенность, используемая для подтверждения полномочий в электронной форме | ИдСистХран | A | T(1-500) | Н | Унифицированный указатель (URL). Обязателен в случае, если представление доверенности осуществляется способом, отличным от включения в каждый пакет электронных документов, подписываемых представителем |
| Должность | Должн | A | T(1-128) | Н | |
| Фамилия, имя, отчество (при наличии) | ФИО | С | | О | Типовой элемент <ФИОТип>. Состав элемента представлен в таблице 5.39 |
| Сведения о доверенности, используемой для подтверждения полномочий в электронной форме | СвДовер | С | | НУ | Состав элемента представлен в таблице 5.15. Обязателен в случае <СтатПодп>=2 и отсутствия <ИдСистХран> |
Таблица 5.15
Сведения о доверенности, используемой для подтверждения полномочий в электронной форме (СвДовер)
| Наименование элемента | Сокращенное наименование (код) элемента | Признак типа элемента | Формат элемента | Признак обязательности элемента | Дополнительная информация |
| Дата совершения доверенности | ДатаДовер | A | T(=10) | О | Типовой элемент <ДатаТип>. Дата в формате ДД.ММ.ГГГГ |
| Номер доверенности: порядковый | НомерДовер | A | T(1-100) | Н | |
| Номер доверенности: идентификатор файла доверенности | ИдентДовер | A | T(1-255) | О | Содержит (повторяет) имя сформированного файла доверенности, подтверждающей полномочия подписанта на действия по подписанию сопроводительной ведомости от имени перевозчика (без расширения) |
| Идентифицирующие сведения об информационной системе, которая предоставляет техническую возможность получения информации о досрочном прекращении действия доверенности, в том числе в силу ее отмены доверителем | СведСистОтм | A | T(1-500) | Н | Унифицированный указатель (URL) |
Таблица 5.16
Сведения об участнике факта хозяйственной жизни - физическом лице (УчастникСВФЛТип)
| Наименование элемента | Сокращенное наименование (код) элемента | Признак типа элемента | Формат элемента | Признак обязательности элемента | Дополнительная информация |
| ИНН физического лица | ИННФЛ | A | T(=12) | О | Типовой элемент <ИННФЛТип> |
| Фамилия, имя, отчество (при наличии) | ФИО | С | | О | Типовой элемент <ФИОТип>. Состав элемента представлен в таблице 5.39 |
| Контактные данные | Конт | С | | О | Типовой элемент <КонтактТип>. Состав элемента представлен в таблице 5.31 |
Таблица 5.17
Сведения об участнике факта хозяйственной жизни - индивидуальном предпринимателе (УчастникСВИПТип)
| Наименование элемента | Сокращенное наименование (код) элемента | Признак типа элемента | Формат элемента | Признак обязательности элемента | Дополнительная информация |
| ИНН физического лица, зарегистрированного в качестве индивидуального предпринимателя | ИННФЛ | A | T(=12) | Н | Типовой элемент <ИННФЛТип> |
| Основной государственный регистрационный номер индивидуального предпринимателя | ОГРНИП | A | T(=15) | Н | Типовой элемент <ОГРНИПТип> |
| Фамилия, имя, отчество (при наличии) | ФИО | С | | О | Типовой элемент <ФИОТип>. Состав элемента представлен в таблице 5.39 |
| Контактные данные | Конт | С | | О | Типовой элемент <КонтактТип>. Состав элемента представлен в таблице 5.31 |
Таблица 5.18
Сведения об участнике факта хозяйственной жизни - юридическом лице (УчастникСВЮЛТип)
| Наименование элемента | Сокращенное наименование (код) элемента | Признак типа элемента | Формат элемента | Признак обязательности элемента | Дополнительная информация |
| Полное наименование юридического лица | НаимОрг | A | T(1-1000) | О | |
| ИНН юридического лица | ИННЮЛ | A | T(=10) | Н | Типовой элемент <ИННЮЛТип> |
| Иные сведения, идентифицирующие юридическое лицо | ИныеСвед | A | T(1-255) | Н | |
| Адрес места нахождения | АдрМН | С | | О | Типовой элемент <АдресТип>. Состав элемента представлен в таблице 5.20 |
| Контактные данные | Контакт | С | | О | Типовой элемент <КонтактТип>. Состав элемента представлен в таблице 5.31 |
Таблица 5.19
Сведения об ответственном лице (СведОтвЛицоТип)
| Наименование элемента | Сокращенное наименование (код) элемента | Признак типа элемента | Формат элемента | Признак обязательности элемента | Дополнительная информация |
| Фамилия, имя, отчество (при наличии) | ФИО | С | | О | Типовой элемент <ФИОТип>. Состав элемента представлен в таблице 5.39 |
| Адрес места жительства | АдрМЖ | С | | НУ | Типовой элемент <АдресТип>. Состав элемента представлен в таблице 5.20. Обязателен для <ОтвПогрузФЛ> (из таблицы 5.4) и не применяется для <ОтвПриемФЛ> (из таблицы 5.5) и <СвОтвПрвз> (из таблицы 5.11) |
| Данные о средствах связи | СредСвяз | С | | О | Типовой элемент <КонтактТип>. Состав элемента представлен в таблице 5.31 |
Таблица 5.20
Адрес местонахождения (АдресТип)
| Наименование элемента | Сокращенное наименование (код) элемента | Признак типа элемента | Формат элемента | Признак обязательности элемента | Дополнительная информация |
| Адрес, указанный в Едином государственном реестре юридических лиц/почтовый адрес/адрес места жительства индивидуального предпринимателя (реквизиты адреса на территории Российской Федерации) | | АдрРФ | С | | О | Типовой элемент <АдрРФТип>. Состав элемента представлен в таблице 5.23 |
| Адрес, указанный в Едином государственном реестре юридических лиц/почтовый адрес/адрес места жительства индивидуального предпринимателя (информация об адресе, в том числе об адресе за пределами территории Российской Федерации) | | АдрИнф | С | | О | Типовой элемент <АдрИнфТип>. Состав элемента представлен в таблице 5.24 |
| Уникальный номер адреса объекта адресации в государственном адресном реестре | КодГАР | П | T(1-36) | О | |
Таблица 5.21
Сведения об адресе (АдресПользТип)
| Наименование элемента | Сокращенное наименование (код) элемента | Признак типа элемента | Формат элемента | Признак обязательности элемента | Дополнительная информация |
| Комментарии к адресу | АдрКоммент | A | T(1-2000) | Н | |
| Глобальный номер места нахождения (GLN места) | ГЛН | П | T(=13) | Н | Позволяет определить расположение юридических лиц, их функциональных подразделений и физических объектов - складов, магазинов, производственных помещений, транспортных единиц |
| Координаты места | Коорд | С | | Н | Типовой элемент <КоордТип>. Состав элемента представлен в таблице 5.22 |
| Реквизиты адреса на территории Российской Федерации | | АдресРФ | С | | О | Типовой элемент <АдрРФТип>. Состав элемента представлен в таблице 5.23 |
| Информация об адресе, в том числе об адресе за пределами территории Российской Федерации | | АдресИнф | С | | О | Типовой элемент <АдрИнфТип>. Состав элемента представлен в таблице 5.24 |
| Уникальный номер адреса объекта адресации в государственном адресном реестре | КодГАР | П | T(1-36) | О | |
Таблица 5.22
Координаты места (КоордТип)
| Наименование элемента | Сокращенное наименование (код) элемента | Признак типа элемента | Формат элемента | Признак обязательности элемента | Дополнительная информация |
| Широта | Широта | A | T(15-17) | О | Широта в формате: <ХХ.УУУУУУУУУУУУУ> во всемирной системе геоцентрических координат WGS 84, где: ХХ - градусы в диапазоне от -90 до 90 УУУУУУУУУУУУУ - минуты и секунды, представленные как десятичные доли с точностью до 13 знаков |
| Долгота | Долгота | A | T(15-18) | О | Долгота в формате: <ХХХ.УУУУУУУУУУУУУ> во всемирной системе геоцентрических координат WGS 84, где: ХХХ - градусы в диапазоне от -180 до 180 УУУУУУУУУУУУУ - минуты и секунды, представленные как десятичные доли с точностью до 13 знаков |
Таблица 5.23
Адрес в Российской Федерации (АдрРФТип)
| Наименование элемента | Сокращенное наименование (код) элемента | Признак типа элемента | Формат элемента | Признак обязательности элемента | Дополнительная информация |
| Индекс | Индекс | A | T(=6) | О | |
| Код региона | КодРегион | A | T(=2) | ОК | Типовой элемент <ССРФТип> |
| Район | Район | A | T(1-50) | Н | |
| Город | Город | A | T(1-50) | Н | |
| Населенный пункт | НаселПункт | A | T(1-50) | Н | |
| Улица | Улица | A | T(1-50) | Н | |
| Дом | Дом | A | T(1-20) | Н | |
| Корпус | Корпус | A | T(1-20) | Н | |
| Квартира | Кварт | A | T(1-20) | Н | |
Таблица 5.24
Информация об адресе, в том числе об адресе за пределами территории Российской Федерации (АдрИнфТип)
| Наименование элемента | Сокращенное наименование (код) элемента | Признак типа элемента | Формат элемента | Признак обязательности элемента | Дополнительная информация |
| Код страны | КодСтр | A | T(=3) | ОК | Типовой элемент <ОКСМТип>. Принимает значение в соответствии с Общероссийским классификатором стран мира |
| Адрес | АдрТекст | A | T(1-1000) | О | |
Таблица 5.25
Транспортное средство (ПараметрыТССВТип)
| Наименование элемента | Сокращенное наименование (код) элемента | Признак типа элемента | Формат элемента | Признак обязательности элемента | Дополнительная информация |
| Номер СТС | НомСТС | A | T(1-10) | Н | |
| VIN номер | НомерВИН | A | T(1-17) | Н | |
| Регистрационный номер | РегНомер | A | T(1-9) | О | |
| Тип владения | ТипВлад | A | T(=1) | НК | Принимает значение: 1 - собственность | 2 - совместная собственность супругов | 3 - аренда | 4 - лизинг | 5 - безвозмездное пользование |
| Параметры транспортного средства | ПарТС | С | | О | Состав элемента представлен в таблице 5.26 |
| Реквизиты документа (документов), подтверждающего основание владения грузовым автомобилем (тягачом, а также прицепом (полуприцепом)) | ОснАрЛиз | С | | НУ | Типовой элемент <РеквДокТип>. Состав элемента представлен в таблице 5.27. Обязателен при <ТипВлад>=3 или <ТипВлад>=4 или <ТипВлад>=5, при этом элемент ДаннИно не может быть выбран (из таблицы 5.28) |
Таблица 5.26
Параметры транспортного средства (ПарТС)
| Наименование элемента | Сокращенное наименование (код) элемента | Признак типа элемента | Формат элемента | Признак обязательности элемента | Дополнительная информация |
| Тип | Тип | A | T(1-1000) | О | |
| Марка | Марка | A | T(1-1000) | О | |
| Грузоподъемность, в тоннах | Грузопод | A | N(5.2) | О | |
| Вместимость, в кубических метрах | Вместим | A | N(4.2) | Н | |
Таблица 5.27
Реквизиты документа (РеквДокТип)
| Наименование элемента | Сокращенное наименование (код) элемента | Признак типа элемента | Формат элемента | Признак обязательности элемента | Дополнительная информация |
| Наименование документа | НаимДок | A | T(1-255) | НУ | Обязателен, если не указан <ИдДок> |
| Номер документа | НомерДок | A | T(1-255) | НУ | Обязателен, если не указан <ИдДок>. При отсутствии указывается: "Без номера" |
| Дата документа | ДатаДок | A | T(=10) | НУ | Типовой элемент <ДатаТип>. Дата в формате ДД.ММ.ГГГГ. Обязателен, если не указан <ИдДок> |
| Идентификатор файла документа (в том числе регистрационный номер, если документ / сведения о таком документе содержатся в государственных информационных системах) | ИдДок | A | T(1-255) | НУ | Обязателен, если не указаны <НаимДок>, <НомерДок>, <ДатаДок> |
| Дополнительные сведения | ДопСведДок | A | T(1-2000) | Н | |
| Идентифицирующие реквизиты сторон, составивших документ | ИдРекСост | С | | ОМ | Типовой элемент <ИдРекСостТип>. Состав элемента представлен в таблице 5.28. Заполняется в отношении каждого из участников события (сделки), оформленного документом с указанными в <НаимДок>, <НомерДок> и <ДатаДок> наименованием, порядковым номером и датой (или с указанным в <ИдДок> идентификатором) |
Таблица 5.28
Идентифицирующие реквизиты сторон, составивших документ (ИдРекСостТип)
| Наименование элемента | Сокращенное наименование (код) элемента | Признак типа элемента | Формат элемента | Признак обязательности элемента | Дополнительная информация |
| ИНН юридического лица | | ИННЮЛ | П | T(=10) | О | Типовой элемент <ИННЮЛТип> |
| ИНН физического лица, в том числе индивидуального предпринимателя | | ИННФЛ | П | T(=12) | О | Типовой элемент <ИННФЛТип> |
| Данные иностранного лица, не состоящего на учете в налоговых органах в качестве налогоплательщика | | ДаннИно | С | | О | Типовой элемент <СвИнНеУчСВТип>. Состав элемента представлен в таблице 5.29 |
| Краткое наименование органа исполнительной власти (специализированной уполномоченной организации), выдавшего документ | НаимОИВ | П | T(1-255) | ОК | |
Таблица 5.29
Сведения об иностранном лице, не состоящем на учете в налоговых органах в качестве налогоплательщика (СвИнНеУчСВТип)
| Наименование элемента | Сокращенное наименование (код) элемента | Признак типа элемента | Формат элемента | Признак обязательности элемента | Дополнительная информация |
| Идентификация статуса | ИдСтат | A | T(1-25) | ОК | Принимает значение: ЮЛ - юридическое лицо | ФЛ - физическое лицо |
| Страна | Стран | A | T(1-255) | НУ
| Обязателен для <ИдСтат>=ЮЛ |
| Наименование юридического лица полное / Фамилия, имя, отчество (при наличии) физического лица | Наим | A | T(1-1000) | НУ | Обязателен для <ИдСтат>=ФЛ |
| Идентификатор иностранного лица | Идентиф | A | T(1-255) | НУ | Обязателен для <ИдСтат>=ЮЛ при отсутствии <Наим> и <ИныеСвед> |
| Иные сведения, идентифицирующие иностранное лицо | ИныеСвед | A | T(1-255) | НУ | Обязателен для <ИдСтат>=ЮЛ при отсутствии <Идентиф> и <Наим> |
| Данные документа, удостоверяющего личность иностранного физического лица | УдЛичнИнФЛ | С | | НУ | Типовой элемент <УдЛичнИнФЛТип>. Состав элемента представлен в таблице 5.30. Обязателен для <ИдСтат>=ФЛ |
Таблица 5.30
Данные документа, удостоверяющего личность иностранного физического лица (УдЛичнИнФЛТип)
| Наименование элемента | Сокращенное наименование (код) элемента | Признак типа элемента | Формат элемента | Признак обязательности элемента | Дополнительная информация |
| Вид документа | ВидДок | A | T(1-1000) | О | |
| Номер документа | НомДок | A | T(1-100) | О | |
| Дата выдачи документа | ДатаДок | A | T(=10) | О | Типовой элемент <ДатаТип>. Дата в формате ДД.ММ.ГГГГ |
Таблица 5.31
Контактные данные (КонтактТип)
| Наименование элемента | Сокращенное наименование (код) элемента | Признак типа элемента | Формат элемента | Признак обязательности элемента | Дополнительная информация |
| Номер контактного телефона/факс | Тлф | П | T(1-255) | ОМ | |
| Адрес электронной почты | ЭлПочта | П | T(1-255) | НМ | |
| Иные контактные данные | ИнКонт | П | T(1-255) | Н | |
Таблица 5.32
Масса груза (МассаТип)
| Наименование элемента | Сокращенное наименование (код) элемента | Признак типа элемента | Формат элемента | Признак обязательности элемента | Дополнительная информация |
| Масса нетто груза в килограммах | МасНетЗнач | A | N(17.3) | Н | |
| Масса брутто груза в килограммах | МасБрутЗнач | A | N(17.3) | О | |
| Количество паллет | КолПалл | A | N(4) | Н | |
Таблица 5.33
Исправление сопроводительной ведомости (ИспрСВТип)
| Наименование элемента | Сокращенное наименование (код) элемента | Признак типа элемента | Формат элемента | Признак обязательности элемента | Дополнительная информация |
| Номер исправления | НомИспр | A | N(3) | О | |
| Дата исправления | ДатаИспр | A | T(=10) | О | Типовой элемент <ДатаТип>. Дата в формате ДД.ММ.ГГГГ |
| Фамилия, имя, отчество (при наличии) лиц, составивших сопроводительную ведомость, в которой произведено исправление | | ФИОЛиц | С | | ОМ | Типовой элемент <ФИОТип>. Состав элемента представлен в таблице 5.39 |
| Иные реквизиты, необходимые для идентификации лиц, составивших сопроводительную ведомость, в которой произведено исправление | ИнРекИдентифЛиц | П | T(1-1000) | ОМ | |
Таблица 5.34
Сведения об опасном грузе (СвОпГрузТип)
| Наименование элемента | Сокращенное наименование (код) элемента | Признак типа элемента | Формат элемента | Признак обязательности элемента | Дополнительная информация |
| Номер ООН | НомООН | A | T(1-50) | О | Обязательно указывается значение в формате "UN XXXX", где: "UN " - неизменяемое значение, ХХХХ - идентификационный номер по списку опасных веществ по номерам ООН в соответствии с подпунктом 3.2.1 (таблица А) главы 3.2 части 3 приложения А Соглашения о международной дорожной перевозке опасных грузов (ДОПОГ) колонка 1 "N ООН" |
| Надлежащее отгрузочное наименование | НадОтгНаим | A | T(1-1000) | О | В качестве надлежащего отгрузочного наименования обязательно указывается наименование опасного груза, которое соответствует номеру ООН в соответствии с подпунктом 3.1.2 главы 3.1 части 3 приложения А Соглашения о международной дорожной перевозке опасных грузов (ДОПОГ) (Колонка 2 "Наименование и написание") |
| Техническое наименование | ТехНаим | A | T(1-1000) | Н | Указывается техническое наименование, определенное в соответствии с подпунктом 3.2.1 (таблица А) главы 3.2 части 3 приложения А (Колонка 2 "Наименование и написание") и пункта 3.1.2 главы 3.1 приложения А Соглашения о международной дорожной перевозке опасных грузов (ДОПОГ) |
| Описание | Описание | A | T(1-1000) | Н | Содержит описание, уточняющее сферу охвата соответствующей позиции в тех случаях, когда классификация, условия перевозки и (или) химическая совместимость вещества могут варьироваться в соответствии с подпунктом 3.2.1 (таблица А) главы 3.2 части 3 приложения А (Колонка 2 "Наименование и описание") и пункта 3.1.2 главы 3.1 части 3 приложения А Соглашения о международной дорожной перевозке опасных грузов (ДОПОГ) |
| Класс | Клас | A | T(1-3) | О | Обязательно указывается значение класса опасности грузов в соответствии с подпунктом 3.2.1 (таблица А) главы 3.2 части 3 приложения А (Колонка 3a "Класс") и главы 2.2 части 2 приложения А Соглашения о международной дорожной перевозке опасных грузов (ДОПОГ) |
| Классификационный код | КласКод | A | T(1-50) | О | Обязательно указывается значение классификационного кода опасных грузов в соответствии с подпунктом 3.2.1 (таблица А) главы 3.2 части 3 приложения А (Колонка 3b "Классификационный код") и главы 2.2 части 2 приложения А Соглашения о международной дорожной перевозке опасных грузов (ДОПОГ) если значение классификационного кода в справочнике определено. В случае, если значение классификационного кода в справочнике отсутствует, должно быть указано значение "-" |
| Группа упаковки | ГрУп | A | T(1-50) | О | Обязательно указывается значение группы упаковки в соответствии с подпунктом 3.2.1 (таблица А) главы 3.2 части 3 приложения А (Колонка 4 "Группа упаковки") и подпункта 2.1.1.3 пункта 2.1.1 главы 2.1 части 2 приложения А Соглашения о международной дорожной перевозке опасных грузов (ДОПОГ) если значение группы в справочнике определено. В случае, если значение группы упаковки в справочнике отсутствует, должно быть указано значение "-" |
| Знак опасности | ЗнОп | A | T(1-50) | О | Обязательно указывается значение знака опасности в соответствии с подпунктом 3.2.1 (таблица А) главы 3.2 части 3 приложения А (Колонка 5 "Знак опасности") и подпункта 5.2.2 пункта 5.2.2 главы 5.2 части 5 приложения А Соглашения о международной дорожной перевозке опасных грузов (ДОПОГ) |
| Код ограничения проезда через туннели | КодОгрЧерТун | A | T(1-50) | О | Обязательно указывается значение кода ограничения проезда через туннели в соответствии с подпунктом 3.2.1 (таблица А) главы 3.2 части 3 приложения А (Колонка 15 "Трансп. Категория (Код ограничения проезда через туннели)") и главы 8.6 части 8 приложения B Соглашения о международной дорожной перевозке опасных грузов (ДОПОГ). В случае если значение в справочнике отсутствует, должно быть указано значение "-" |
| Название или символ каждого радионуклида | НазРадионук | A | T(1-1000) | Н | Дополнительные положения для класса 7. В соответствии с подпунктом 5.4.1.2.5.1 (а) подпункта 5.4.1.2 пункта 5.4.1 главы 5.4 части 5 приложения A Соглашения о международной дорожной перевозке опасных грузов (ДОПОГ) обязательно указывается название или символ каждого радионуклида или, в случае смесей радионуклидов, соответствующее общее описание или перечень радионуклидов, в отношении которых действуют наибольшие ограничения |
| Описание физической и химической формы | ОписФизХимФорм | A | T(1-1000) | Н | Дополнительные положения для класса 7. В соответствии с подпунктом 5.4.1.2.5.1 (b) подпункта 5.4.1.2 пункта 5.4.1 главы 5.4 части 5 приложения A Соглашения о международной дорожной перевозке опасных грузов (ДОПОГ) обязательно указывается описание физической и химической формы материала или запись о том, что данный материал представляет собой радиоактивный материал особого вида или радиоактивный материал с низкой способностью к рассеянию. Для химической формы допустимо общее химическое описание в отношении радиоактивных материалов с дополнительной опасностью (см. подпункт (с) специального положения 172 главы 3.3 части 3 приложения А Соглашения о международной дорожной перевозке опасных грузов (ДОПОГ)) |
| Максимальная активность радиоактивного содержимого во время перевозки, выраженная в беккерелях (Бк), или масса делящегося материала, выраженная в граммах (г) или соответствующих кратных грамму единицах | МаксАкт | A | T(1-1000) | Н | Дополнительные положения для класса 7. В соответствии с подпунктом 5.4.1.2.5.1 (с) подпункта 5.4.1.2 пункта 5.4.1 главы 5.4 части 5 приложения A Соглашения о международной дорожной перевозке опасных грузов (ДОПОГ) обязательно указывается максимальная активность радиоактивного содержимого во время перевозки, выраженная в беккерелях (Бк) с соответствующим обозначением приставки СИ (см. подпункт 1.2.2.1 пункта 1.2.2 главы 1.2 части 1 приложения А Соглашения о международной дорожной перевозке опасных грузов (ДОПОГ). Для делящегося материала вместо активности может быть указана масса делящегося материала (или, в надлежащих случаях, масса каждого делящегося нуклида в смесях), выраженная в граммах (г) или соответствующих кратных грамму единицах |
| Категория упаковки, транспортного пакета или контейнера | КатУпак | A | T(1-50) | Н | Дополнительные положения для класса 7. В соответствии с подпунктом 5.4.1.2.5.1 (d) подпункта 5.4.1.2 пункта 5.4.1 главы 5.4 части 5 приложения A Соглашения о международной дорожной перевозке опасных грузов (ДОПОГ) обязательно указывается категория упаковки, транспортного пакета или контейнера, присвоенная согласно пункту 5.1.5.3.4 приложения A Соглашения о международной дорожной перевозке опасных грузов (ДОПОГ), то есть I-БЕЛАЯ, II-ЖЕЛТАЯ, III-ЖЕЛТАЯ |
| Транспортный индекс | ТрансИндекс | A | T(1-100) | Н | Дополнительные положения для класса 7. В соответствии с подпунктом 5.4.1.2.5.1 (e) подпункта 5.4.1.2 пункта 5.4.1 главы 5.4 части 5 приложения A и подпунктом 5.1.5.3.1 и 5.1.5.3.2 пункта 5.1.5.3 главы 5.1 части 5 приложения A Соглашения о международной дорожной перевозке опасных грузов (ДОПОГ) обязательно указывается транспортный индекс (TI), определенный согласно пунктам 5.1.5.3.1 и 5.1.5.3.2 приложения A Соглашения о международной дорожной перевозке опасных грузов (ДОПОГ) кроме категории I-БЕЛАЯ |
| Индекс безопасности по критичности для грузов, содержащих делящийся материал | ИндексБез | A | T(1-100) | Н | Дополнительные положения для класса 7. В соответствии с подпунктом 5.4.1.2.5.1 (f) подпункта 5.4.1.2 пункта 5.4.1 главы 5.4 части 5 приложения A Соглашения о международной дорожной перевозке опасных грузов (ДОПОГ) обязательно указывается индекс безопасности по критичности для грузов, содержащих делящийся материал |
| Опознавательный знак для каждого сертификата об утверждении компетентного органа, применимый для данного груза | ОпозЗнак | A | T(1-10000) | Н | Дополнительные положения для класса 7. В соответствии с подпунктом 5.4.1.2.5.1 (g) подпункта 5.4.1.2 пункта 5.4.1 главы 5.4 части 5 приложения A Соглашения о международной дорожной перевозке опасных грузов (ДОПОГ) обязательно указывается опознавательный знак для каждого сертификата об утверждении компетентного органа (радиоактивный материал особого вида, радиоактивный материал с низкой способностью к рассеянию, делящийся материал, подпадающий под освобождение по пункту 2.2.7.2.3.5 (f) подпункта 2.2.7.2 пункта 2.2.7 главы 2.2 части 2 приложения А Соглашения о международной дорожной перевозке опасных грузов (ДОПОГ), специальные условия, конструкция упаковки или перевозка), применимый для данного груза |
| Полная активность груза | ПолнАктГр | A | T(1-50) | Н | Дополнительные положения для класса 7. В соответствии с подпунктом 5.4.1.2.5.1 (j) подпункта 5.4.1.2 пункта 5.4.1 главы 5.4 части 5 приложения A Соглашения о международной дорожной перевозке опасных грузов (ДОПОГ) обязательно указывается полная активность груза в виде значения, кратного А2 (для материалов LSA-II и LSA-III, SCO-I, SCO-II, SCO-III). В случае радиоактивного материала, для которого значение А2 является неограниченным, должно быть указано значение "-" |
| Общая масса нетто взрывчатого содержимого в килограммах для каждого вещества или изделия, имеющего отдельный номер ООН | ОбМасНетВзрСод | A | T(1-50) | Н | Обязательно для заполнения для класса 1 |
| Общая масса нетто взрывчатого содержимого в килограммах для всех веществ и изделий, которых касается сопроводительная ведомость | ОбМасНетВзрСодВсех | A | T(1-50) | Н | Обязательно для заполнения для класса 1 |
| Процентный (по объему или массе) состав смеси | ПроцСмеси | A | T(1-50) | Н | Дополнительные положения для класса 2. Обязательно заполнять в случае перевозки смесей (см. пункт 2.2.2.1.1 приложения А Соглашения о международной дорожной перевозке опасных грузов (ДОПОГ)) в цистернах (съемных цистернах, встроенных цистернах, переносных цистернах, контейнерах-цистернах или элементах транспортных средств-батарей или МЭГК) в соответствии с подпунктом 5.4.1.2.2 (a) подпункта 5.4.1.2 пункта 5.4.1 главы 5.4 части 5 приложения A Соглашения о международной дорожной перевозке опасных грузов (ДОПОГ) |
| Дата истечения времени удержания | ДатИстВрУдер | A | T(=10) | Н | Типовой элемент <ДатаТип>. Дата в формате ДД.ММ.ГГГГ. Дополнительные положения для класса 2. В соответствии с подпунктом 5.4.1.2.2 (d) пункта 5.4.1 главы 5.4 части 5 приложения A Соглашения о международной дорожной перевозке опасных грузов (ДОПОГ), в остальных случаях для класса 2 должно быть указано значение "-" |
| Контрольная температура, в градусах | КонтТемпер | A | T(1-10) | Н | Обязательно заполнять для самореактивных веществ и полимеризующихся веществ класса 4.1 и органических пероксидов класса 5.2, требующих регулирования температуры в ходе перевозки в соответствии с подпунктом 5.4.1.2.3.1 подпункта 5.4.1.2.3 пункта 5.4.1 главы 5.4 части 5 приложения A Соглашения о международной дорожной перевозке опасных грузов (ДОПОГ), в остальных случаях для класса 4.1 и класса 5.2 должно быть указано значение "-" |
| Аварийная температура, в градусах | АварТемпер | A | T(1-10) | Н | Обязательно заполнять для самореактивных веществ и полимеризующихся веществ класса 4.1 и органических пероксидов класса 5.2, требующих регулирования температуры в ходе перевозки в соответствии с подпунктом 5.4.1.2.3.1 подпункта 5.4.1.2.3 пункта 5.4.1 главы 5.4 части 5 приложения A Соглашения о международной дорожной перевозке опасных грузов (ДОПОГ) в остальных случаях для класса 4.1 и класса 5.2 должно быть указано значение "-" |
Таблица 5.35
Сведения о путевом листе (путевых листах) (ПутЛистТип)
| Наименование элемента | Сокращенное наименование (код) элемента | Признак типа элемента | Формат элемента | Признак обязательности элемента | Дополнительная информация |
| Наименование путевого листа | НаимПЛ | A | T(1-1000) | О | |
| Номер путевого листа | НомерПЛ | A | T(1-20) | О | |
| Дата выписки путевого листа | ДатаВыпПЛ | A | T(=10) | Н | Типовой элемент <ДатаТип>. Дата в формате ДД.ММ.ГГГГ |
| Сведения о сроке действия | СвСрокПЛ | A | T(1-100) | О | |
Таблица 5.36
Габариты груза (ГабарТип)
| Наименование элемента | Сокращенное наименование (код) элемента | Признак типа элемента | Формат элемента | Признак обязательности элемента | Дополнительная информация |
| Высота, в метрах | ВысЗнач | A | N(17.3) | О | |
| Длина, в метрах | ДлЗнач | A | N(17.3) | О | |
| Ширина, в метрах | ШирЗнач | A | N(17.3) | О | |
Таблица 5.37
Информационное поле (ИнфПолТип)
| Наименование элемента | Сокращенное наименование (код) элемента | Признак типа элемента | Формат элемента | Признак обязательности элемента | Дополнительная информация |
| Идентификатор файла информационного поля | ИдФайлИнфПол | A | T(=36) | Н | |
| Текстовая информация | ТекстИнф | С | | НМ | Типовой элемент <ТекстИнфТип>. Состав элемента представлен в таблице 5.38 |
Таблица 5.38
Текстовая информация (ТекстИнфТип)
| Наименование элемента | Сокращенное наименование (код) элемента | Признак типа элемента | Формат элемента | Признак обязательности элемента | Дополнительная информация |
| Идентификатор | Идентиф | A | T(1-50) | О | |
| Значение | Значение | A | T(1-2000) | О | |
Таблица 5.39
Фамилия, имя, отчество физического лица (ФИОТип)
| Наименование элемента | Сокращенное наименование (код) элемента | Признак типа элемента | Формат элемента | Признак обязательности элемента | Дополнительная информация |
| Фамилия | Фамилия | A | T(1-60) | О | |
| Имя | Имя | A | T(1-60) | О | |
| Отчество | Отчество | A | T(1-60) | Н | |
III. ОПИСАНИЕ ФАЙЛА ОБМЕНА (ИНФОРМАЦИИ ГРУЗООТПРАВИТЕЛЯ)
6. Имя файла обмена должно иметь следующий вид:
R_Т_A_E_О_GGGGMMDD_N, где:
R_Т - префикс, принимающий значение
ON_SOPVEDGO1 - при получении порожнего контейнера от перевозчика;
ON_SOPVEDGO2 - при передаче груженого контейнера перевозчику;
А - идентификатор перевозчика-получателя файла обмена информации грузоотправителя, состоящий не более чем из 46 символов, где:
первые три символа являются идентификатором оператора ЭДО перевозчика, который присваивается Федеральной налоговой службой при включении оператора ЭДО в сеть доверенных операторов ЭДО ФНС России;
остальные символы - не более 43 символов - являются глобально-уникальным идентификатором (GUID) перевозчика - участника документооборота сопроводительной ведомости, присваиваемым оператором ЭДО перевозчика.
E - идентификатор грузополучателя-получателя файла обмена информации грузоотправителя, состоящий не более чем из 46 символов, где:
первые три символа являются идентификатором оператора ЭДО грузополучателя, который присваивается Федеральной налоговой службой при включении оператора ЭДО в сеть доверенных операторов ЭДО ФНС России;
остальные символы - не более 43 символов - являются глобально-уникальным идентификатором (GUID) грузополучателя - участника документооборота сопроводительной ведомости, присваиваемым оператором ЭДО грузополучателя.
О - идентификатор грузоотправителя-отправителя файла обмена информации грузоотправителя, состоящий не более чем из 46 символов, где:
первые три символа являются идентификатором оператора ЭДО грузоотправителя, который присваивается Федеральной налоговой службой при включении оператора ЭДО в сеть доверенных операторов ЭДО ФНС России;
остальные символы - не более 43 символов - являются глобально-уникальным идентификатором (GUID) грузоотправителя-участника документооборота, присваиваемым оператором ЭДО грузоотправителя;
GGGG - год формирования передаваемого файла обмена, MM - месяц, DD - день;
N - 36 символьный глобально уникальный идентификатор GUID (Globally Unique IDentifier).
Расширение имени файла обмена - xml. Расширение имени файла обмена может указываться строчными или прописными буквами.
Параметры первой строки файла обмена
Первая строка XML файла должна иметь следующий вид:
<?xml version ="1.0" encoding ="windows-1251"?>
Имя файла, содержащего XML схему файла обмена, должно иметь следующий вид:
ON_SOPVEDGO_1_974_02_05_01_xx, где хх - номер версии схемы.
Выпуск новой версии (новых версий) схемы возможен при условии ее непротиворечия требованиям данного документа (например, в части уточнения текста наименования отдельных элементов, дополнительной информации, увеличения количества знаков в формате элемента).
Расширение имени файла - xsd.
XML схема файла обмена в электронной форме приводится отдельным файлом и размещается на официальном сайте Федеральной налоговой службы.
7. Логическая модель файла обмена представлена в виде диаграммы структуры файла обмена на рисунке 2 настоящего формата. Элементами логической модели файла обмена являются элементы и атрибуты XML файла. Перечень структурных элементов логической модели файла обмена и сведения о них приведены в таблицах 7.1 - 7.19 настоящего формата.
Для каждого структурного элемента логической модели файла обмена приводятся следующие сведения:
наименование элемента. Приводится полное наименование элемента. В строке таблицы могут быть описаны несколько элементов, наименования которых разделены символом "|". Такая форма записи применяется при наличии в файле обмена только одного элемента из описанных в этой строке;
сокращенное наименование (код) элемента. Приводится сокращенное наименование элемента. Синтаксис сокращенного наименования должен удовлетворять спецификации XML;
признак типа элемента. Может принимать следующие значения: "С" - сложный элемент логической модели (содержит вложенные элементы), "П" - простой элемент логической модели, реализованный в виде элемента XML файла, "А" - простой элемент логической модели, реализованный в виде атрибута элемента XML файла. Простой элемент логической модели не содержит вложенные элементы;
формат элемента. Формат элемента представляется следующими условными обозначениями: Т - символьная строка; N - числовое значение (целое или дробное).
Формат символьной строки указывается в виде Т(n-k) или T(=k), где: n - минимальное количество знаков, k - максимальное количество знаков, символ "-" - разделитель, символ "=" означает фиксированное количество знаков в строке. В случае, если минимальное количество знаков равно 0, формат имеет вид Т(0-k). В случае, если максимальное количество знаков не ограничено, формат имеет вид Т(n-).
Формат числового значения указывается в виде N(m.k), где: m - максимальное количество знаков в числе, включая знак (для отрицательного числа), целую и дробную часть числа без разделяющей десятичной точки, k - максимальное число знаков дробной части числа. Если число знаков дробной части числа равно 0 (то есть число целое), то формат числового значения имеет вид N(m).
Для простых элементов, являющихся базовыми в XML, например, элемент с типом "date", поле "Формат элемента" не заполняется. Для таких элементов в поле "Дополнительная информация" указывается тип базового элемента;
признак обязательности элемента определяет обязательность наличия элемента (совокупности наименования элемента и его значения) в файле обмена. Признак обязательности элемента может принимать следующие значения: "О" - наличие элемента в файле обмена обязательно; "Н" - наличие элемента в файле обмена необязательно, то есть элемент может отсутствовать. Если элемент принимает ограниченный перечень значений (по классификатору, кодовому словарю), то признак обязательности элемента дополняется символом "К". Например, "ОК". В случае, если количество реализаций элемента может быть более одной, то признак обязательности элемента дополняется символом "М". Например, "НМ" или "ОКМ".
К вышеперечисленным признакам обязательности элемента может добавляться значение "У" в случае описания в XML схеме условий, предъявляемых к элементу в файле обмена, описанных в графе "Дополнительная информация". Например, "НУ" или "ОКУ";
дополнительная информация содержит, при необходимости, требования к элементу файла обмена, не указанные ранее. Для сложных элементов указывается ссылка на таблицу, в которой описывается состав данного элемента. Для элементов, принимающих ограниченный перечень значений из классификатора (кодового словаря), указывается соответствующее наименование классификатора (кодового словаря) или приводится перечень возможных значений. Для классификатора (кодового словаря) может указываться ссылка на его местонахождение. Для элементов, использующих пользовательский тип данных, указывается наименование типового элемента.

Рисунок 2. Диаграмма структуры файла обмена
Таблица 7.1
Файл обмена (Файл)
| Наименование элемента | Сокращенное наименование (код) элемента | Признак типа элемента | Формат элемента | Признак обязательности элемента | Дополнительная информация |
| Идентификатор файла | ИдФайл | A | T(1-255) | ОУ | Содержит (повторяет) имя сформированного файла (без расширения) |
| Версия формата | ВерсФорм | A | T(1-5) | О | Принимает значение: 5.01 |
| Версия программы, с помощью которой сформирован файл | ВерсПрог | A | T(1-40) | О | |
| Сопроводительная ведомость, информация грузоотправителя | Документ | С | | О | Состав элемента представлен в таблице 7.2 |
Таблица 7.2
Сопроводительная ведомость, информация грузоотправителя (Документ)
| Наименование элемента | Сокращенное наименование (код) элемента | Признак типа элемента | Формат элемента | Признак обязательности элемента | Дополнительная информация |
| Код документа по КНД | КНД | A | T(=7) | ОК | Типовой элемент <КНДТип>. Принимает значение: 1110348 |
| Дата формирования файла обмена информации грузоотправителя | ДатИнфГО | A | T(=10) | О | Типовой элемент <ДатаТип>. Дата в формате ДД.ММ.ГГГГ |
| Время формирования файла обмена информации грузоотправителя | ВрИнфГО | A | T(=8) | О | Типовой элемент <ВремяТип>. Время в формате ЧЧ:ММ:СС |
| Идентификация файла обмена информации перевозчика | ИдИнфПрв | С | | О | Состав элемента представлен в таблице 7.3 |
| Содержание сопроводительной ведомости, информация грузоотправителя | СодСВИнфГО | С | | О | Состав элемента представлен в таблице 7.4 |
| Сведения о лице, подписавшем файл обмена информации грузоотправителя в электронной форме | Подписант | С | | О | Состав элемента представлен в таблице 7.9 |
Таблица 7.3
Идентификация файла обмена информации перевозчика (ИдИнфПрв)
| Наименование элемента | Сокращенное наименование (код) элемента | Признак типа элемента | Формат элемента | Признак обязательности элемента | Дополнительная информация |
| Идентификатор файла обмена информации перевозчика | ИдФайлИнфПрв | A | T(1-255) | О | Содержит (повторяет) имя файла обмена информации перевозчика без расширения |
| Дата формирования файла обмена информации перевозчика | ДатФайлИнфПрв | A | T(=10) | О | Типовой элемент <ДатаТип>. Дата в формате ДД.ММ.ГГГГ. Указывается (повторяет) значение <ДатИнфПрв>, указанное в файле обмена информации перевозчика |
| Время формирования файла обмена информации перевозчика | ВрФайлИнфПрв | A | T(=8) | О | Типовой элемент <ВремяТип>. Время формируется в формате ЧЧ:ММ:СС Указывается (повторяет) значение <ВрИнфПрв>, указанное в файле обмена информации перевозчика |
| Электронная подпись файла обмена информации перевозчика | ЭП | A | T(1-) | О | Представляется в кодировке Base64 |
Таблица 7.4
Содержание сопроводительной ведомости, информация грузоотправителя (СодСВИнфГО)
| Наименование элемента | Сокращенное наименование (код) элемента | Признак типа элемента | Формат элемента | Признак обязательности элемента | Дополнительная информация |
| Уникальный идентификатор документа сопроводительной ведомости | УИД_СВ | A | T(1-1000) | О | Выдается ГИС ЭПД. До начала функционирования ГИС ЭПД принимает значение "Без номера" |
| Исправление сопроводительной ведомости | ИспрСВ | С | | Н | Типовой элемент <ИспрСВТип>. Состав элемента представлен в таблице 7.17 |
| Сведения об указаниях грузоотправителя | УказГО | С | | Н | Состав элемента представлен в таблице 7.5 |
| Сведения о контейнерах | СвКонтейн | С | | ОМ | Состав элемента представлен в таблице 7.7 |
| Сдача (прием) контейнера (погрузка) | СдачКонтПогруз | С | | О | Состав элемента представлен в таблице 7.8 |
| Информационное поле | ИнфПол | С | | НМ | Типовой элемент <ИнфПолТип>. Состав элемента представлен в таблице 7.15 |
Таблица 7.5
Сведения об указаниях грузоотправителя (УказГО)
| Наименование элемента | Сокращенное наименование (код) элемента | Признак типа элемента | Формат элемента | Признак обязательности элемента | Дополнительная информация |
| Указания для выполнения норм перевозки (для выполнения фитосанитарных, санитарных, карантинных, таможенных и других требований) | УкНормПрвз | A | T(1-2000) | Н | |
| Предельные сроки перевозки | ПредСрПрвз | A | T(1-50) | Н | |
| Запрещение перегрузки груза | ЗапрПерегруз | A | T(=1) | НК | Принимает значение: 1 - перегрузка груза запрещена |
| Сведения о запорно-пломбировочных устройствах (заполняются в случае их предоставления грузоотправителем) | СвПломба | A | T(1-2000) | Н | |
| Температурный режим перевозки | ТемпРеж | С | | Н | Состав элемента представлен в таблице 7.6 |
| Информационное поле | ИнфПол | С | | НМ | Типовой элемент <ИнфПолТип>. Состав элемента представлен в таблице 7.15 |
Таблица 7.6
Температурный режим перевозки (ТемпРеж)
| Наименование элемента | Сокращенное наименование (код) элемента | Признак типа элемента | Формат элемента | Признак обязательности элемента | Дополнительная информация |
| Нижний предел температуры, градусов Цельсия (от) | ТемпНеНижеСВ | A | N(6.2) | Н | |
| Верхний предел температуры, градусов Цельсия (до) | ТемпНеВышеСВ | A | N(6.2) | Н | |
| Нижний предел влажности, процент (от) | ВлажнНеНижеСВ | A | N(5.2) | Н | |
| Верхний предел влажности, процент (до) | ВлажнНеВышеСВ | A | N(5.2) | Н | |
Таблица 7.7
Сведения о контейнерах (СвКонтейн)
| Наименование элемента | Сокращенное наименование (код) элемента | Признак типа элемента | Формат элемента | Признак обязательности элемента | Дополнительная информация |
| Дата и время сдачи груженного контейнера перевозчику | ДатВрСдГрКонт | A | T(=25) | Н | Типовой элемент <ДатаВремяВЗТип>. Дата и время в формате ДД.ММ.ГГГГТЧЧ:ММ:СС ± ЧЧ:ММ, где Т - разделитель даты и времени; ± ЧЧ:ММ - разница с UTC в часах, минутах |
| Применение координации точного времени (UTC) в типовом элементе ДатаВремяВЗТип | НалКоорТочВрСдГрКонт | A | T(=1) | НКУ | Принимает значение: 0 - UTC не указан | 1 - UTC указан Обязателен при наличии <ДатВрСдГрКонт> |
| Дата и время возврата порожнего контейнера | ДатВрВозврКонт | A | T(=25) | Н | Типовой элемент <ДатаВремяВЗТип>. Дата и время в формате ДД.ММ.ГГГГТЧЧ:ММ:СС ± ЧЧ:ММ, где Т - разделитель даты и времени; ± ЧЧ:ММ - разница с UTC в часах, минутах |
| Применение координации точного времени (UTC) в типовом элементе ДатаВремяВЗТип | НалКоорТочВрВозврКонт | A | T(=1) | НКУ | Принимает значение: 0 - UTC не указан | 1 - UTC указан Обязателен при наличии <ДатВрВозврКонт> |
Таблица 7.8
Сдача (прием) контейнера (погрузка) (СдачКонтПогруз)
| Наименование элемента | Сокращенное наименование (код) элемента | Признак типа элемента | Формат элемента | Признак обязательности элемента | Дополнительная информация |
| Фактическая дата и время прибытия | ДатаТСПриб | A | T(=25) | Н | Типовой элемент <ДатаВремяВЗТип>. Дата и время в формате ДД.ММ.ГГГГТЧЧ:ММ:СС ± ЧЧ:ММ, где Т - разделитель даты и времени; ± ЧЧ:ММ - разница с UTC в часах, минутах |
| Применение координации точного времени (UTC) в типовом элементе ДатаВремяВЗТип | НалКоорТочВрТСПриб | A | T(=1) | НКУ | Принимает значение: 0 - UTC не указан | 1 - UTC указан Обязателен при наличии <ДатТСПриб> |
| Фактическая дата и время подачи транспортного средства под погрузку | ФактДатаПогр | A | T(=25) | Н | Типовой элемент <ДатаВремяВЗТип>. Дата и время в формате ДД.ММ.ГГГГТЧЧ:ММ:СС ± ЧЧ:ММ, где Т - разделитель даты и времени; ± ЧЧ:ММ - разница с UTC в часах, минутах |
| Применение координации точного времени (UTC) в типовом элементе ДатаВремяВЗТип | НалКоорТочВрПогр | A | T(=1) | НКУ | Принимает значение: 0 - UTC не указан | 1 - UTC указан Обязателен при наличии <ФактДатаПогр> |
| Фактическая дата и время убытия | ДатаТСУбыт | A | T(=25) | Н | Типовой элемент <ДатаВремяВЗТип>. Дата и время в формате ДД.ММ.ГГГГТЧЧ:ММ:СС ± ЧЧ:ММ, где Т - разделитель даты и времени; ± ЧЧ:ММ - разница с UTC в часах, минутах |
| Применение координации точного времени (UTC) в типовом элементе ДатаВремяВЗТип | НалКоорТочВрТСУбыт | A | T(=1) | НКУ | Принимает значение: 0 - UTC не указан | 1 - UTC указан Обязателен при наличии <ДатаТСУбыт> |
| Фактическое состояние контейнера и его опломбирования | СВФСостКонт | A | T(1-1000) | Н | |
| Количество грузовых мест | КолМест | A | N(4) | Н | Для насыпных и наливных грузов принимает значение: 1 |
| Адрес места погрузки | АдрМП | С | | Н | Типовой элемент <АдресПользТип>. Состав элемента представлен в таблице 7.11 |
| Масса груза, в килограммах | МасГруз | С | | Н | Типовой элемент <МассаТип>. Состав элемента представлен в таблице 7.18 |
| Информационное поле | ИнфПол | С | | НМ | Типовой элемент <ИнфПолТип>. Состав элемента представлен в таблице 7.15 |
Таблица 7.9
Сведения о лице, подписавшем файл обмена информации грузоотправителя в электронной форме (Подписант)
| Наименование элемента | Сокращенное наименование (код) элемента | Признак типа элемента | Формат элемента | Признак обязательности элемента | Дополнительная информация |
| Статус подписанта | СтатПодп | A | T(=1) | ОК | Принимает значение: 1 - лицо, действующее от имени грузоотправителя без доверенности | 2 - лицо, действующее от имени грузоотправителя на основании электронной доверенности | 3 - лицо, действующее от имени грузоотправителя на основании бумажной доверенности. Может принимать значение "3", если иное не предусмотрено законодательством Российской Федерации в области электронной подписи |
| Идентифицирующие сведения об информационной системе, в которой хранится доверенность, используемая для подтверждения полномочий в электронной форме | ИдСистХран | A | T(1-500) | Н | Унифицированный указатель (URL). Обязателен в случае, если представление доверенности осуществляется способом, отличным от включения в каждый пакет электронных документов, подписываемых представителем |
| Должность | Должн | A | T(1-128) | Н | |
| Фамилия, имя, отчество (при наличии) | ФИО | С | | О | Типовой элемент <ФИОТип>. Состав элемента представлен в таблице 7.19 |
| Сведения о доверенности, используемой для подтверждения полномочий в электронной форме | СвДовер | С | | НУ | Состав элемента представлен в таблице 7.10. Обязателен в случае <СтатПодп>=2 и отсутствия <ИдСистХран> |
Таблица 7.10
Сведения о доверенности, используемой для подтверждения полномочий в электронной форме (СвДовер)
| Наименование элемента | Сокращенное наименование (код) элемента | Признак типа элемента | Формат элемента | Признак обязательности элемента | Дополнительная информация |
| Дата совершения доверенности | ДатаДовер | A | T(=10) | О | Типовой элемент <ДатаТип>. Дата в формате ДД.ММ.ГГГГ |
| Номер доверенности: порядковый | НомерДовер | A | T(1-100) | Н | |
| Номер доверенности: идентификатор файла доверенности | ИдентДовер | A | T(1-255) | О | Содержит (повторяет) имя сформированного файла доверенности, подтверждающей полномочия подписанта на действия по подписанию сопроводительной ведомости от имени грузоотправителя (без расширения) |
| Идентифицирующие сведения об информационной системе, которая предоставляет техническую возможность получения информации о досрочном прекращении действия доверенности, в том числе в силу ее отмены доверителем | СведСистОтм | A | T(1-500) | Н | Унифицированный указатель (URL) |
Таблица 7.11
Сведения об адресе (АдресПользТип)
| Наименование элемента | Сокращенное наименование (код) элемента | Признак типа элемента | Формат элемента | Признак обязательности элемента | Дополнительная информация |
| Комментарии к адресу | АдрКоммент | A | T(1-2000) | Н | |
| Глобальный номер места нахождения (GLN места) | ГЛН | П | T(=13) | Н | Позволяет определить расположение юридических лиц, их функциональных подразделений и физических объектов - складов, магазинов, производственных помещений, транспортных единиц |
| Координаты места | Коорд | С | | Н | Типовой элемент <КоордТип>. Состав элемента представлен в таблице 7.12 |
| Реквизиты адреса на территории Российской Федерации | | АдресРФ | С | | О | Типовой элемент <АдрРФТип>. Состав элемента представлен в таблице 7.13 |
| Информация об адресе, в том числе об адресе за пределами территории Российской Федерации | | АдресИнф | С | | О | Типовой элемент <АдрИнфТип>. Состав элемента представлен в таблице 7.14 |
| Уникальный номер адреса объекта адресации в государственном адресном реестре | КодГАР | П | T(1-36) | О | |
Таблица 7.12
Координаты места (КоордТип)
| Наименование элемента | Сокращенное наименование (код) элемента | Признак типа элемента | Формат элемента | Признак обязательности элемента | Дополнительная информация |
| Широта | Широта | A | T(15-17) | О | Широта в формате: <ХХ.УУУУУУУУУУУУУ> во всемирной системе геоцентрических координат WGS 84, где: ХХ - градусы в диапазоне от - 90 до 90 УУУУУУУУУУУУУ - минуты и секунды, представленные как десятичные доли с точностью до 13 знаков |
| Долгота | Долгота | A | T(15-18) | О | Долгота в формате: <ХХХ.УУУУУУУУУУУУУ> во всемирной системе геоцентрических координат WGS 84, где: ХХХ - градусы в диапазоне от - 180 до 180 УУУУУУУУУУУУУ - минуты и секунды, представленные как десятичные доли с точностью до 13 знаков |
Таблица 7.13
Адрес в Российской Федерации (АдрРФТип)
| Наименование элемента | Сокращенное наименование (код) элемента | Признак типа элемента | Формат элемента | Признак обязательности элемента | Дополнительная информация |
| Индекс | Индекс | A | T(=6) | О | |
| Код региона | КодРегион | A | T(=2) | ОК | Типовой элемент <ССРФТип> |
| Район | Район | A | T(1-50) | Н | |
| Город | Город | A | T(1-50) | Н | |
| Населенный пункт | НаселПункт | A | T(1-50) | Н | |
| Улица | Улица | A | T(1-50) | Н | |
| Дом | Дом | A | T(1-20) | Н | |
| Корпус | Корпус | A | T(1-20) | Н | |
| Квартира | Кварт | A | T(1-20) | Н | |
Таблица 7.14
Информация об адресе, в том числе об адресе за пределами территории Российской Федерации (АдрИнфТип)
| Наименование элемента | Сокращенное наименование (код) элемента | Признак типа элемента | Формат элемента | Признак обязательности элемента | Дополнительная информация |
| Код страны | КодСтр | A | T(=3) | ОК | Типовой элемент <ОКСМТип>. Принимает значение в соответствии с Общероссийским классификатором стран мира |
| Адрес | АдрТекст | A | T(1-1000) | О | |
Таблица 7.15
Информационное поле (ИнфПолТип)
| Наименование элемента | Сокращенное наименование (код) элемента | Признак типа элемента | Формат элемента | Признак обязательности элемента | Дополнительная информация |
| Идентификатор файла информационного поля | ИдФайлИнфПол | A | T(=36) | Н | Указывается идентификатор файла, связанного со сведениями данного электронного файла обмена (GUID) |
| Текстовая информация | ТекстИнф | С | | НМ | Типовой элемент <ТекстИнфТип>. Состав элемента представлен в таблице 7.16 |
Таблица 7.16
Текстовая информация (ТекстИнфТип)
| Наименование элемента | Сокращенное наименование (код) элемента | Признак типа элемента | Формат элемента | Признак обязательности элемента | Дополнительная информация |
| Идентификатор | Идентиф | A | T(1-50) | О | |
| Значение | Значение | A | T(1-2000) | О | |
Таблица 7.17
Исправление сопроводительной ведомости (ИспрСВТип)
| Наименование элемента | Сокращенное наименование (код) элемента | Признак типа элемента | Формат элемента | Признак обязательности элемента | Дополнительная информация |
| Номер исправления | НомИспр | A | N(3) | О | |
| Дата исправления | ДатаИспр | A | T(=10) | О | Типовой элемент <ДатаТип>. Дата в формате ДД.ММ.ГГГГ |
| Фамилия, имя, отчество (при наличии) лиц, составивших сопроводительную ведомость, в которой произведено исправление | | ФИОЛиц | С | | ОМ | Типовой элемент <ФИОТип>. Состав элемента представлен в таблице 7.19 |
| Иные реквизиты, необходимые для идентификации лиц, составивших сопроводительную ведомость, в которой произведено исправление | ИнРекИдентифЛиц | П | T(1-1000) | ОМ | |
Таблица 7.18
Масса груза (МассаТип)
| Наименование элемента | Сокращенное наименование (код) элемента | Признак типа элемента | Формат элемента | Признак обязательности элемента | Дополнительная информация |
| Масса нетто груза в килограммах | МасНетЗнач | A | N(17.3) | Н | |
| Масса брутто груза в килограммах | МасБрутЗнач | A | N(17.3) | О | |
| Количество паллет | КолПалл | A | N(4) | Н | |
Таблица 7.19
Фамилия, имя, отчество физического лица (ФИОТип)
| Наименование элемента | Сокращенное наименование (код) элемента | Признак типа элемента | Формат элемента | Признак обязательности элемента | Дополнительная информация |
| Фамилия | Фамилия | A | T(1-60) | О | |
| Имя | Имя | A | T(1-60) | О | |
| Отчество | Отчество | A | T(1-60) | Н | |
IV. ОПИСАНИЕ ФАЙЛА ОБМЕНА (ИНФОРМАЦИИ ГРУЗОПОЛУЧАТЕЛЯ)
8. Имя файла обмена должно иметь следующий вид:
R_Т_A_E_О_GGGGMMDD_N, где:
R_Т - префикс, принимающий значение
ON_SOPVEDGP1 - при получении груженого контейнера от перевозчика;
ON_SOPVEDGP2 - при передаче порожнего контейнера перевозчику;
А - идентификатор перевозчика-получателя файла обмена информации грузополучателя, состоящий не более чем из 46 символов, где:
первые три символа являются идентификатором оператора ЭДО перевозчика, который присваивается Федеральной налоговой службой при включении оператора ЭДО в сеть доверенных операторов ЭДО ФНС России;
остальные символы - не более 43 символов - являются глобально-уникальным идентификатором (GUID) перевозчика - участника документооборота сопроводительной ведомости, присваиваемым оператором ЭДО перевозчика;
E - идентификатор грузоотправителя-получателя файла обмена информации грузополучателя, состоящий не более чем из 46 символов, где:
первые три символа являются идентификатором оператора ЭДО грузоотправителя, который присваивается Федеральной налоговой службой при включении оператора ЭДО в сеть доверенных операторов ЭДО ФНС России;
остальные символы - не более 43 символов - являются глобально-уникальным идентификатором (GUID) грузоотправителя - участника документооборота сопроводительной ведомости, присваиваемым оператором ЭДО грузоотправителя;
О - идентификатор грузополучателя-отправителя файла обмена информации грузополучателя, состоящий не более чем из 46 символов, где:
первые три символа являются идентификатором оператора ЭДО грузополучателя, который присваивается Федеральной налоговой службой при включении оператора ЭДО в сеть доверенных операторов ЭДО ФНС России;
остальные символы - не более 43 символов - являются глобально-уникальным идентификатором (GUID) грузополучателя-участника документооборота, присваиваемым оператором ЭДО грузополучателя;
GGGG - год формирования передаваемого файла обмена, MM - месяц, DD - день;
N - 36 символьный глобально уникальный идентификатор GUID (Globally Unique IDentifier).
Расширение имени файла обмена - xml. Расширение имени файла обмена может указываться строчными или прописными буквами.
Параметры первой строки файла обмена
Первая строка XML файла должна иметь следующий вид:
<?xml version ="1.0" encoding ="windows-1251"?>
Имя файла, содержащего XML схему файла обмена, должно иметь следующий вид:
ON_SOPVEDGP_1_974_03_05_01_xx, где хх - номер версии схемы.
Выпуск новой версии (новых версий) схемы возможен при условии ее непротиворечия требованиям данного документа (например, в части уточнения текста наименования отдельных элементов, дополнительной информации, увеличения количества знаков в формате элемента).
Расширение имени файла - xsd.
XML схема файла обмена в электронной форме приводится отдельным файлом и размещается на официальном сайте Федеральной налоговой службы.
9. Логическая модель файла обмена представлена в виде диаграммы структуры файла обмена на рисунке 3 настоящего формата. Элементами логической модели файла обмена являются элементы и атрибуты XML файла. Перечень структурных элементов логической модели файла обмена и сведения о них приведены в таблицах 9.1 - 9.17 настоящего формата.
Для каждого структурного элемента логической модели файла обмена приводятся следующие сведения:
наименование элемента. Приводится полное наименование элемента. В строке таблицы могут быть описаны несколько элементов, наименования которых разделены символом "|". Такая форма записи применяется при наличии в файле обмена только одного элемента из описанных в этой строке;
сокращенное наименование (код) элемента. Приводится сокращенное наименование элемента. Синтаксис сокращенного наименования должен удовлетворять спецификации XML;
признак типа элемента. Может принимать следующие значения: "С" - сложный элемент логической модели (содержит вложенные элементы), "П" - простой элемент логической модели, реализованный в виде элемента XML файла, "А" - простой элемент логической модели, реализованный в виде атрибута элемента XML файла. Простой элемент логической модели не содержит вложенные элементы;
формат элемента. Формат элемента представляется следующими условными обозначениями: Т - символьная строка; N - числовое значение (целое или дробное).
Формат символьной строки указывается в виде Т(n-k) или T(=k), где: n - минимальное количество знаков, k - максимальное количество знаков, символ "-" - разделитель, символ "=" означает фиксированное количество знаков в строке. В случае, если минимальное количество знаков равно 0, формат имеет вид Т(0-k). В случае, если максимальное количество знаков не ограничено, формат имеет вид Т(n-).
Формат числового значения указывается в виде N(m.k), где: m - максимальное количество знаков в числе, включая знак (для отрицательного числа), целую и дробную часть числа без разделяющей десятичной точки, k - максимальное число знаков дробной части числа. Если число знаков дробной части числа равно 0 (то есть число целое), то формат числового значения имеет вид N(m).
Для простых элементов, являющихся базовыми в XML, например, элемент с типом "date", поле "Формат элемента" не заполняется. Для таких элементов в поле "Дополнительная информация" указывается тип базового элемента;
признак обязательности элемента определяет обязательность наличия элемента (совокупности наименования элемента и его значения) в файле обмена. Признак обязательности элемента может принимать следующие значения: "О" - наличие элемента в файле обмена обязательно; "Н" - наличие элемента в файле обмена необязательно, то есть элемент может отсутствовать. Если элемент принимает ограниченный перечень значений (по классификатору, кодовому словарю), то признак обязательности элемента дополняется символом "К". Например, "ОК". В случае, если количество реализаций элемента может быть более одной, то признак обязательности элемента дополняется символом "М". Например, "НМ" или "ОКМ".
К вышеперечисленным признакам обязательности элемента может добавляться значение "У" в случае описания в XML схеме условий, предъявляемых к элементу в файле обмена, описанных в графе "Дополнительная информация". Например, "НУ" или "ОКУ";
дополнительная информация содержит, при необходимости, требования к элементу файла обмена, не указанные ранее. Для сложных элементов указывается ссылка на таблицу, в которой описывается состав данного элемента. Для элементов, принимающих ограниченный перечень значений из классификатора (кодового словаря), указывается соответствующее наименование классификатора (кодового словаря) или приводится перечень возможных значений. Для классификатора (кодового словаря) может указываться ссылка на его местонахождение. Для элементов, использующих пользовательский тип данных, указывается наименование типового элемента.

Рисунок 3. Диаграмма структуры файла обмена
Таблица 9.1
Файл обмена (Файл)
| Наименование элемента | Сокращенное наименование (код) элемента | Признак типа элемента | Формат элемента | Признак обязательности элемента | Дополнительная информация |
| Идентификатор файла | ИдФайл | A | T(1-255) | ОУ | Содержит (повторяет) имя сформированного файла (без расширения) |
| Версия формата | ВерсФорм | A | T(1-5) | О | Принимает значение: 5.01 |
| Версия программы, с помощью которой сформирован файл | ВерсПрог | A | T(1-40) | О | |
| Сопроводительная ведомость, информация грузополучателя | Документ | С | | О | Состав элемента представлен в таблице 9.2 |
Таблица 9.2
Сопроводительная ведомость, информация грузополучателя (Документ)
| Наименование элемента | Сокращенное наименование (код) элемента | Признак типа элемента | Формат элемента | Признак обязательности элемента | Дополнительная информация |
| Код документа по КНД | КНД | A | T(=7) | ОК | Типовой элемент <КНДТип>. Принимает значение: 1110349 |
| Дата формирования файла обмена информации грузополучателя | ДатИнфГП | A | T(=10) | О | Типовой элемент <ДатаТип>. Дата в формате ДД.ММ.ГГГГ |
| Время формирования файла обмена информации грузополучателя | ВрИнфГП | A | T(=8) | О | Типовой элемент <Время Тип>. Время в формате ЧЧ:ММ:СС |
| Идентификация файла обмена информации перевозчика | ИдИнфПрв | С | | О | Состав элемента представлен в таблице 9.3 |
| Содержание сопроводительной ведомости, информация грузополучателя | СодСВИнфГП | С | | О | Состав элемента представлен в таблице 9.4 |
| Сведения о лице, подписавшем файл обмена информации грузополучателя в электронной форме | Подписант | С | | О | Состав элемента представлен в таблице 9.7 |
Таблица 9.3
Идентификация файла обмена информации перевозчика (ИдИнфПрв)
| Наименование элемента | Сокращенное наименование (код) элемента | Признак типа элемента | Формат элемента | Признак обязательности элемента | Дополнительная информация |
| Идентификатор файла обмена информации перевозчика | ИдФайлИнфПрв | A | T(1-255) | О | Содержит (повторяет) имя файла обмена информации перевозчика без расширения |
| Дата формирования файла обмена информации перевозчика | ДатФайлИнфПрв | A | T(=10) | О | Типовой элемент <ДатаТип>. Дата в формате ДД.ММ.ГГГГЧ Указывается (повторяет) значение <ДатИнфПрв>, указанное в файле обмена информации перевозчика |
| Время формирования файла обмена информации перевозчика | ВрФайлИнфПрв | A | T(=8) | О | Типовой элемент <ВремяТип>. Время формируется в формате ЧЧ:ММ:СС Указывается (повторяет) значение <ВрИнфПрв>, указанное в файле обмена информации перевозчика |
| Электронная подпись файла обмена информации перевозчика | ЭП | A | T(1-) | О | Представляется в кодировке Base64 |
Таблица 9.4
Содержание сопроводительной ведомости, информация грузополучателя (СодСВИнфГП)
| Наименование элемента | Сокращенное наименование (код) элемента | Признак типа элемента | Формат элемента | Признак обязательности элемента | Дополнительная информация |
| Уникальный идентификатор документа сопроводительной ведомости | УИД_СВ | A | T(1-1000) | О | Выдается ГИС ЭПД. До начала функционирования ГИС ЭПД принимает значение "Без номера" |
| Исправление сопроводительной ведомости | ИспрСВ | С | | Н | Типовой элемент <ИспрСВТип>. Состав элемента представлен в таблице 9.9 |
| Сведения о контейнерах | СвКонтейн | С | | ОМ | Состав элемента представлен в таблице 9.5 |
| Сдача (прием) контейнера (выгрузка) | СдачКонтВыгр | С | | О | Состав элемента представлен в таблице 9.6 |
| Информационное поле | ИнфПол | С | | НМ | Типовой элемент <ИнфПолТип>. Состав элемента представлен в таблице 9.15 |
Таблица 9.5
Сведения о контейнерах (СвКонтейн)
| Наименование элемента | Сокращенное наименование (код) элемента | Признак типа элемента | Формат элемента | Признак обязательности элемента | Дополнительная информация |
| Дата и время подачи под выгрузку | ДатВрПодВыгр | A | T(=25) | Н | Типовой элемент <ДатаВремяВЗТип>. Дата и время в формате ДД.ММ.ГГГГТЧЧ:ММ:СС ± ЧЧ:ММ, где Т - разделитель даты и времени; ± ЧЧ:ММ - разница с UTC в часах, минутах |
| Применение координации точного времени (UTC) в типовом элементе ДатаВремяВЗТип | НалКоорТочВрПодВыгр | A | T(=1) | НКУ | Принимает значение: 0 - UTC не указан | 1 - UTC указан Обязателен при наличии <ДатВрПодВыгр> |
| Дата и время возврата порожнего контейнера | ДатВрВозврКонт | A | T(=25) | Н | Типовой элемент <ДатаВремяВЗТип>. Дата и время в формате ДД.ММ.ГГГГТЧЧ:ММ:СС ± ЧЧ:ММ, где Т - разделитель даты и времени; ± ЧЧ:ММ - разница с UTC в часах, минутах |
| Применение координации точного времени (UTC) в типовом элементе ДатаВремяВЗТип | НалКоорТочВрВозврКонт | A | T(=1) | НКУ | Принимает значение: 0 - UTC не указан | 1 - UTC указан Обязателен при наличии <ДатВрВозврКонт> |
Таблица 9.6
Сдача (прием) контейнера (выгрузка) (СдачКонтВыгр)
| Наименование элемента | Сокращенное наименование (код) элемента | Признак типа элемента | Формат элемента | Признак обязательности элемента | Дополнительная информация |
| Фактическая дата и время прибытия | ДатаТСПриб | A | T(=25) | Н | Типовой элемент <ДатаВремяВЗТип>. Дата и время в формате ДД.ММ.ГГГГТЧЧ:ММ:СС ± ЧЧ:ММ, где Т - разделитель даты и времени; ± ЧЧ:ММ - разница с UTC в часах, минутах |
| Применение координации точного времени (UTC) в типовом элементе ДатаВремяВЗТип | НалКоорТочВрТСПриб | A | T(=1) | НКУ | Принимает значение: 0 - UTC не указан | 1 - UTC указан Обязателен при наличии <ДатаТСПриб> |
| Фактическая дата и время подачи транспортного средства под выгрузку | ДатаПВыгр | A | T(=25) | Н | Типовой элемент <ДатаВремяВЗТип>. Дата и время в формате ДД.ММ.ГГГГТЧЧ:ММ:СС ± ЧЧ:ММ, где Т - разделитель даты и времени; ± ЧЧ:ММ - разница с UTC в часах, минутах |
| Применение координации точного времени (UTC) в типовом элементе ДатаВремяВЗТип | НалКоорТочВрПВыгр | A | T(=1) | НКУ | Принимает значение: 0 - UTC не указан | 1 - UTC указан Обязателен при наличии <ДатаПВыгр> |
| Фактическая дата и время убытия | ДатаТСУбыт | A | T(=25) | Н | Типовой элемент <ДатаВремяВЗТип>. Дата и время в формате ДД.ММ.ГГГГТЧЧ:ММ:СС ± ЧЧ:ММ, где Т - разделитель даты и времени; ± ЧЧ:ММ - разница с UTC в часах, минутах |
| Применение координации точного времени (UTC) в типовом элементе ДатаВремяВЗТип | НалКоорТочВрТСУбыт | A | T(=1) | НКУ | Принимает значение: 0 - UTC не указан | 1 - UTC указан Обязателен при наличии <ДатаТСУбыт> |
| Фактическое состояние контейнера и его опломбирования | СВФСостКонт | A | T(1-1000) | Н | |
| Количество грузовых мест | КолМест | A | N(4) | Н | Для насыпных и наливных грузов принимает значение: 1 |
| Адрес места выгрузки | АдрМВ | С | | Н | Типовой элемент <АдресПользТип>. Состав элемента представлен в таблице 9.10 |
| Масса груза, в килограммах | МасГруз | С | | Н | Типовой элемент <МассаТип>. Состав элемента представлен в таблице 9.14 |
| Информационное поле | ИнфПол | С | | НМ | Типовой элемент <ИнфПолТип>. Состав элемента представлен в таблице 9.15 |
Таблица 9.7
Сведения о лице, подписавшем файл обмена информации грузополучателя в электронной форме (Подписант)
| Наименование элемента | Сокращенное наименование (код) элемента | Признак типа элемента | Формат элемента | Признак обязательности элемента | Дополнительная информация |
| Статус подписанта | СтатПодп | A | T(=1) | ОК | Принимает значение: 1 - лицо, действующее от имени грузополучателя без доверенности | 2 - лицо, действующее от имени грузополучателя на основании электронной доверенности | 3 - лицо, действующее от имени грузополучателя на основании бумажной доверенности. Может принимать значение "3", если иное не предусмотрено законодательством Российской Федерации в области электронной подписи |
| Идентифицирующие сведения об информационной системе, в которой хранится доверенность, используемая для подтверждения полномочий в электронной форме | ИдСистХран | A | T(1-500) | Н | Унифицированный указатель (URL). Обязателен в случае, если представление доверенности осуществляется способом, отличным от включения в каждый пакет электронных документов, подписываемых представителем |
| Должность | Должн | A | T(1-128) | Н | |
| Фамилия, имя, отчество (при наличии) | ФИО | С | | О | Типовой элемент <ФИОТип>. Состав элемента представлен в таблице 9.17 |
| Сведения о доверенности, используемой для подтверждения полномочий в электронной форме | СвДовер | С | | НУ | Состав элемента представлен в таблице 9.8. Обязателен в случае <СтатПодп>=2 и отсутствия <ИдСистХран> |
Таблица 9.8
Сведения о доверенности, используемой для подтверждения полномочий в электронной форме (СвДовер)
| Наименование элемента | Сокращенное наименование (код) элемента | Признак типа элемента | Формат элемента | Признак обязательности элемента | Дополнительная информация |
| Дата совершения доверенности | ДатаДовер | A | T(=10) | О | Типовой элемент <ДатаТип>. Дата в формате ДД.ММ.ГГГГ |
| Номер доверенности: порядковый | НомерДовер | A | T(1-100) | Н | |
| Номер доверенности: идентификатор файла доверенности | ИдентДовер | A | T(1-255) | О | Содержит (повторяет) имя сформированного файла доверенности, подтверждающей полномочия подписанта на действия по подписанию сопроводительной ведомости от имени грузополучателя (без расширения) |
| Идентифицирующие сведения об информационной системе, которая предоставляет техническую возможность получения информации о досрочном прекращении действия доверенности, в том числе в силу ее отмены доверителем | СведСистОтм | A | T(1-500) | Н | Унифицированный указатель (URL) |
Таблица 9.9
Исправление сопроводительной ведомости (ИспрСВТип)
| Наименование элемента | Сокращенное наименование (код) элемента | Признак типа элемента | Формат элемента | Признак обязательности элемента | Дополнительная информация |
| Номер исправления | НомИспр | A | N(3) | О | |
| Дата исправления | ДатаИспр | A | T(=10) | О | Типовой элемент <ДатаТип>. Дата в формате ДД.ММ.ГГГГ |
| Фамилия, имя, отчество (при наличии) лиц, составивших сопроводительную ведомость, в которой произведено исправление | | ФИОЛиц | С | | ОМ | Типовой элемент <ФИОТип>. Состав элемента представлен в таблице 9.17 |
| Иные реквизиты, необходимые для идентификации лиц, составивших сопроводительную ведомость, в которой произведено исправление | ИнРекИдентифЛиц | П | T(1-1000) | ОМ | |
Таблица 9.10
Сведения об адресе (АдресПользТип)
| Наименование элемента | Сокращенное наименование (код) элемента | Признак типа элемента | Формат элемента | Признак обязательности элемента | Дополнительная информация |
| Комментарии к адресу | АдрКоммент | A | T(1-2000) | Н | |
| Глобальный номер места нахождения (GLN места) | ГЛН | П | T(=13) | Н | Позволяет определить расположение юридических лиц, их функциональных подразделений и физических объектов - складов, магазинов, производственных помещений, транспортных единиц |
| Координаты места | Коорд | С | | Н | Типовой элемент <КоордТип>. Состав элемента представлен в таблице 9.11 |
| Реквизиты адреса на территории Российской Федерации | | АдресРФ | С | | О | Типовой элемент <АдрРФТип>. Состав элемента представлен в таблице 9.12 |
| Информация об адресе, в том числе об адресе за пределами территории Российской Федерации | | АдресИнф | С | | О | Типовой элемент <АдрИнфТип>. Состав элемента представлен в таблице 9.13 |
| Уникальный номер адреса объекта адресации в государственном адресном реестре | КодГАР | П | T(1-36) | О | |
Таблица 9.11
Координаты места (КоордТип)
| Наименование элемента | Сокращенное наименование (код) элемента | Признак типа элемента | Формат элемента | Признак обязательности элемента | Дополнительная информация |
| Широта | Широта | A | T(15-17) | О | Широта в формате: <ХХ.УУУУУУУУУУУУУ> во всемирной системе геоцентрических координат WGS 84, где: ХХ - градусы в диапазоне от - 90 до 90 УУУУУУУУУУУУУ - минуты и секунды, представленные как десятичные доли с точностью до 13 знаков |
| Долгота | Долгота | A | T(15-18) | О | Долгота в формате: <ХХХ.УУУУУУУУУУУУУ> во всемирной системе геоцентрических координат WGS 84, где: ХХХ - градусы в диапазоне от - 180 до 180 УУУУУУУУУУУУУ - минуты и секунды, представленные как десятичные доли с точностью до 13 знаков |
Таблица 9.12
Адрес в Российской Федерации (АдрРФТип)
| Наименование элемента | Сокращенное наименование (код) элемента | Признак типа элемента | Формат элемента | Признак обязательности элемента | Дополнительная информация |
| Индекс | Индекс | A | T(=6) | О | |
| Код региона | КодРегион | A | T(=2) | ОК | Типовой элемент <ССРФТип> |
| Район | Район | A | T(1-50) | Н | |
| Город | Город | A | T(1-50) | Н | |
| Населенный пункт | НаселПункт | A | T(1-50) | Н | |
| Улица | Улица | A | T(1-50) | Н | |
| Дом | Дом | A | T(1-20) | Н | |
| Корпус | Корпус | A | T(1-20) | Н | |
| Квартира | Кварт | A | T(1-20) | Н | |
Таблица 9.13
Информация об адресе, в том числе об адресе за пределами территории Российской Федерации (АдрИнфТип)
| Наименование элемента | Сокращенное наименование (код) элемента | Признак типа элемента | Формат элемента | Признак обязательности элемента | Дополнительная информация |
| Код страны | КодСтр | A | T(=3) | ОК | Типовой элемент <ОКСМТип>. Принимает значение в соответствии с Общероссийским классификатором стран мира |
| Адрес | АдрТекст | A | T(1-1000) | О | |
Таблица 9.14
Масса груза (МассаТип)
| Наименование элемента | Сокращенное наименование (код) элемента | Признак типа элемента | Формат элемента | Признак обязательности элемента | Дополнительная информация |
| Масса нетто груза в килограммах | МасНетЗнач | A | N(17.3) | Н | |
| Масса брутто груза в килограммах | МасБрутЗнач | A | N(17.3) | О | |
| Количество паллет | КолПалл | A | N(4) | Н | |
Таблица 9.15
Информационное поле (ИнфПолТип)
| Наименование элемента | Сокращенное наименование (код) элемента | Признак типа элемента | Формат элемента | Признак обязательности элемента | Дополнительная информация |
| Идентификатор файла информационного поля | ИдФайлИнфПол | A | T(=36) | Н | |
| Текстовая информация | ТекстИнф | С | | НМ | Типовой элемент <ТекстИнфТип>. Состав элемента представлен в таблице 9.16 |
Таблица 9.16
Текстовая информация (ТекстИнфТип)
| Наименование элемента | Сокращенное наименование (код) элемента | Признак типа элемента | Формат элемента | Признак обязательности элемента | Дополнительная информация |
| Идентификатор | Идентиф | A | T(1-50) | О | |
| Значение | Значение | A | T(1-2000) | О | |
Таблица 9.17
Фамилия, имя, отчество физического лица (ФИОТип)
| Наименование элемента | Сокращенное наименование (код) элемента | Признак типа элемента | Формат элемента | Признак обязательности элемента | Дополнительная информация |
| Фамилия | Фамилия | A | T(1-60) | О | |
| Имя | Имя | A | T(1-60) | О | |
| Отчество | Отчество | A | T(1-60) | Н | |
Приложение N 3
к приказу ФНС России
от 9 декабря 2021 г.
N ЕД-7-26/1065@
ФОРМАТ ЭЛЕКТРОННОГО ЗАКАЗ-НАРЯДА
I. ОБЩИЕ СВЕДЕНИЯ
1. Настоящий формат описывает требования к XML файлам передачи по телекоммуникационным каналам связи заказ-наряда (далее - файл обмена).
2. Электронный заказ-наряд включает четыре обязательных файла обмена:
файл обмена информации фрахтователя, состоящей из сведений о фрахтователе, сведений об условиях фрахтования, сведений о наименовании груза, сведений об указаниях фрахтователя, сведений о маршруте и месте подачи транспортного средства, сведений о сроках выполнения перевозки. Файл обмена подписывается усиленной квалифицированной электронной подписью фрахтователя или усиленной квалифицированной электронной подписью лица, уполномоченного на подписание заказ-наряда от имени фрахтователя;
файл обмена информации фрахтовщика, состоящей из сведений о фрахтовщике, сведений об информации о принятии заказ-наряда к исполнению, сведений о транспортном средстве, сведений о прочих условиях, сведений о размере платы за пользование транспортным средством (при необходимости). Файл обмена подписывается усиленной квалифицированной электронной подписью фрахтовщика или усиленной квалифицированной электронной подписью лица, уполномоченного на подписание заказ-наряда от имени фрахтовщика;
файл обмена информации фрахтователя по факту подачи транспортного средства, состоящей из сведений о фактической дате и времени подачи транспортного средства, сведений об отметках фрахтователя (при необходимости). Файл обмена подписывается усиленной квалифицированной электронной подписью фрахтователя или усиленной квалифицированной электронной подписью лица, уполномоченного на подписание заказ-наряда от имени фрахтователя;
файл обмена информации фрахтовщика по факту возврата транспортного средства, состоящей из сведений о фактической дате и времени завершения пользования транспортным средством, сведений об оговорках и замечаниях фрахтовщика (при наличии), сведений об отметках фрахтовщика (при необходимости). Файл обмена подписывается усиленной квалифицированной электронной подписью фрахтовщика или усиленной квалифицированной электронной подписью лица, уполномоченного на подписание заказ-наряда от имени фрахтовщика.
3. Номер версии настоящего формата 5.01, часть 975.
II. ОПИСАНИЕ ФАЙЛА ОБМЕНА ИНФОРМАЦИИ ФРАХТОВАТЕЛЯ
4. Имя файла обмена должно иметь следующий вид:
R_Т_A_О_GGGGMMDD_N, где:
R_Т - префикс, принимающий значение:
ON_ZAKAZNAR - при подаче фрахтователем предложения о перевозке груза автомобильным транспортом;
А - идентификатор получателя (фрахтовщика) файла обмена информации фрахтователя, где идентификатор получателя совпадает с идентификатором участника электронного документооборота в рамках обмена документами по телекоммуникационным каналам связи;
О - идентификатор отправителя (фрахтователя) файла обмена информации фрахтователя, где идентификатор получателя совпадает с идентификатором участника электронного документооборота в рамках обмена документами по телекоммуникационным каналам связи;
GGGG - год формирования передаваемого файла обмена, MM - месяц, DD - день;
N - 36 символьный глобально уникальный идентификатор GUID (Globally Unique IDentifier).
Расширение имени файла обмена - xml. Расширение имени файла обмена может указываться строчными или прописными буквами.
Параметры первой строки файла обмена
Первая строка XML файла должна иметь следующий вид:
<?xml version ="1.0" encoding ="windows-1251"?>
Имя файла, содержащего XML схему файла обмена, должно иметь следующий вид:
ON_ZAKAZNAR_1_975_01_05_01_xx, где хх - номер версии схемы.
Выпуск новой версии (новых версий) схемы возможен при условии ее непротиворечия требованиям данного документа (например, в части уточнения текста наименования отдельных элементов, дополнительной информации, увеличения количества знаков в формате элемента).
Расширение имени файла - xsd.
XML схема файла обмена в электронной форме приводится отдельным файлом и размещается на официальном сайте Федеральной налоговой службы.
5. Логическая модель файла обмена представлена в виде диаграммы структуры файла обмена на рисунке 1 настоящего формата. Элементами логической модели файла обмена являются элементы и атрибуты XML файла. Перечень структурных элементов логической модели файла обмена и сведения о них приведены в таблицах 5.1 - 5.35 настоящего формата.
Для каждого структурного элемента логической модели файла обмена приводятся следующие сведения:
наименование элемента. Приводится полное наименование элемента. В строке таблицы могут быть описаны несколько элементов, наименования которых разделены символом "|". Такая форма записи применяется при наличии в файле обмена только одного элемента из описанных в этой строке;
сокращенное наименование (код) элемента. Приводится сокращенное наименование элемента. Синтаксис сокращенного наименования должен удовлетворять спецификации XML;
признак типа элемента. Может принимать следующие значения: "С" - сложный элемент логической модели (содержит вложенные элементы), "П" - простой элемент логической модели, реализованный в виде элемента XML файла, "А" - простой элемент логической модели, реализованный в виде атрибута элемента XML файла. Простой элемент логической модели не содержит вложенные элементы;
формат элемента. Формат элемента представляется следующими условными обозначениями: Т - символьная строка; N - числовое значение (целое или дробное).
Формат символьной строки указывается в виде Т(n-k) или T(=k), где: n - минимальное количество знаков, k - максимальное количество знаков, символ "-" - разделитель, символ "=" означает фиксированное количество знаков в строке. В случае, если минимальное количество знаков равно 0, формат имеет вид Т(0-k). В случае, если максимальное количество знаков не ограничено, формат имеет вид Т(n-).
Формат числового значения указывается в виде N(m.k), где: m - максимальное количество знаков в числе, включая знак (для отрицательного числа), целую и дробную часть числа без разделяющей десятичной точки, k - максимальное число знаков дробной части числа. Если число знаков дробной части числа равно 0 (то есть число целое), то формат числового значения имеет вид N(m).
Для простых элементов, являющихся базовыми в XML, например, элемент с типом "date", поле "Формат элемента" не заполняется. Для таких элементов в поле "Дополнительная информация" указывается тип базового элемента;
признак обязательности элемента определяет обязательность наличия элемента (совокупности наименования элемента и его значения) в файле обмена. Признак обязательности элемента может принимать следующие значения: "О" - наличие элемента в файле обмена обязательно; "Н" - наличие элемента в файле обмена необязательно, то есть элемент может отсутствовать. Если элемент принимает ограниченный перечень значений (по классификатору, кодовому словарю), то признак обязательности элемента дополняется символом "К". Например, "ОК". В случае, если количество реализаций элемента может быть более одной, то признак обязательности элемента дополняется символом "М". Например, "НМ" или "ОКМ".
К вышеперечисленным признакам обязательности элемента может добавляться значение "У" в случае описания в XML схеме условий, предъявляемых к элементу в файле обмена, описанных в графе "Дополнительная информация". Например, "НУ" или "ОКУ";
дополнительная информация содержит, при необходимости, требования к элементу файла обмена, не указанные ранее. Для сложных элементов указывается ссылка на таблицу, в которой описывается состав данного элемента. Для элементов, принимающих ограниченный перечень значений из классификатора (кодового словаря), указывается соответствующее наименование классификатора (кодового словаря) или приводится перечень возможных значений. Для классификатора (кодового словаря) может указываться ссылка на его местонахождение. Для элементов, использующих пользовательский тип данных, указывается наименование типового элемента.

Рисунок 1. Диаграмма структуры файла обмена
Таблица 5.1
Файл обмена (Файл)
| Наименование элемента | Сокращенное наименование (код) элемента | Признак типа элемента | Формат элемента | Признак обязательности элемента | Дополнительная информация |
| Идентификатор файла | ИдФайл | A | T(1-255) | ОУ | Содержит (повторяет) имя сформированного файла (без расширения) |
| Версия программы, с помощью которой сформирован файл | ВерсПрог | A | T(1-40) | О | |
| Версия формата | ВерсФорм | A | T(1-5) | О | Принимает значение: 5.01 |
| Заказ-наряд, информация фрахтователя | Документ | С | | О | Состав элемента представлен в таблице 5.2 |
Таблица 5.2
Заказ-наряд, информация фрахтователя (Документ)
| Наименование элемента | Сокращенное наименование (код) элемента | Признак типа элемента | Формат элемента | Признак обязательности элемента | Дополнительная информация |
| Код документа по КНД | КНД | A | T(=7) | ОК | Типовой элемент <КНДТип>. Принимает значение: 1110350 |
| Дата формирования файла обмена информации фрахтователя | ДатИнфФт | A | T(=10) | О | Типовой элемент <ДатаТип>. Дата в формате ДД.ММ.ГГГГ |
| Время формирования файла обмена информации фрахтователя | ВрИнфФт | A | T(=8) | О | Типовой элемент <ВремяТип>. Время в формате ЧЧ:ММ:СС |
| Содержание заказ-наряда, информации фрахтователя | СодЗНИнфФт | С | | О | Состав элемента представлен в таблице 5.3 |
| Сведения о лице, подписавшем файл обмена информации фрахтователя в электронной форме | Подписант | С | | О | Состав элемента представлен в таблице 5.12 |
Таблица 5.3
Содержание заказ-наряда, информации фрахтователя (СодЗНИнфФт)
| Наименование элемента | Сокращенное наименование (код) элемента | Признак типа элемента | Формат элемента | Признак обязательности элемента | Дополнительная информация |
| Уникальный идентификатор документа заказ-наряда | УИД_ЗН | A | T(1-1000) | Н | Выдается ГИС ЭПД. До начала функционирования ГИС ЭПД принимает значение "Без номера" |
| Порядковый номер заказ-наряда | НомерЗН | A | T(1-1000) | О | При отсутствии указывается: "Без номера" |
| Дата составления заказ-наряда | ДатаЗН | A | T(=10) | О | Типовой элемент <ДатаТип>. Дата в формате ДД.ММ.ГГГГ |
| Сведения о сроках выполнения перевозки пользования транспортным средством фрахтователем, в целых часах | СвСрокВыпПрвз | A | T(1-5) | О | |
| Исправление заказ-наряда | ИспрЗН | С | | Н | Типовой элемент <ИспрЗНТип>. Состав элемента представлен в таблице 5.14 |
| Сведения о фрахтователе | СвФт | С | | О | Состав элемента представлен в таблице 5.4 |
| Сведения об условиях фрахтования | СвУслФрах | С | | О | Состав элемента представлен в таблице 5.5 |
| Сведения о наименовании груза | СвГруз | С | | О | Состав элемента представлен в таблице 5.6 |
| Сведения о сопроводительных документах на груз | СопрДок | С | | Н | Состав элемента представлен в таблице 5.9 |
| Сведения об указаниях фрахтователя | СвУказФт | С | | О | Состав элемента представлен в таблице 5.10 |
| Сведения о маршруте и месте подачи транспортного средства | СвМршПодТС | С | | О | Состав элемента представлен в таблице 5.11 |
| Информационное поле | ИнфПол | С | | НМ | Типовой элемент <ИнфПолТип>. Состав элемента представлен в таблице 5.33 |
Таблица 5.4
Сведения о фрахтователе (СвФт)
| Наименование элемента | Сокращенное наименование (код) элемента | Признак типа элемента | Формат элемента | Признак обязательности элемента | Дополнительная информация |
| Сведения о фрахтователе - физическом лице | | ФтФЛ | С | | О | Типовой элемент <УчастникЗНФЛТип>. Состав элемента представлен в таблице 5.15 |
| Сведения о фрахтователе - юридическом лице | ФтЮЛ | С | | О | Типовой элемент <УчастникЗНЮЛТип>. Состав элемента представлен в таблице 5.16 |
Таблица 5.5
Сведения об условиях фрахтования (СвУслФрах)
| Наименование элемента | Сокращенное наименование (код) элемента | Признак типа элемента | Формат элемента | Признак обязательности элемента | Дополнительная информация |
| Порядок осуществления погрузо-разгрузочных работ, выполнения работ по промывке и дезинфекции транспортных средств | ПорядОсущ | A | T(1-2000) | О | |
| Размер штрафа за непредставление транспортного средства, предусмотренного договором фрахтования | РазШтрНеПрТС | A | N(19.2) | Н | |
| Размер штрафа за отказ от пользования транспортным средством, предусмотренным договором фрахтования | РазШтрОткПол | A | N(19.2) | Н | |
Таблица 5.6
Сведения о наименовании груза (СвГруз)
| Наименование элемента | Сокращенное наименование (код) элемента | Признак типа элемента | Формат элемента | Признак обязательности элемента | Дополнительная информация |
| Описание груза | ОпГруз | С | | ОМ | Состав элемента представлен в таблице 5.7 |
| Общая объявленная стоимость (ценность) груза | ОбЦеннГр | С | | Н | Типовой элемент <ЦеннГрузЗНТип>. Состав элемента представлен в таблице 5.20 |
| Информационное поле | ИнфПол | С | | НМ | Типовой элемент <ИнфПолТип>. Состав элемента представлен в таблице 5.33 |
Таблица 5.7
Описание груза (ОпГруз)
| Наименование элемента | Сокращенное наименование (код) элемента | Признак типа элемента | Формат элемента | Признак обязательности элемента | Дополнительная информация |
| Отгрузочное наименование груза | НаимГруз | A | T(1-1000) | О | Для опасных грузов указывается в соответствии с Европейским соглашением о международной дорожной перевозке опасных грузов (ДОПОГ/ADR), заключенным в г. Женеве 30.09.1957 (Россия присоединилась к Соглашению постановлением Правительства Российской Федерации от 03.02.1994 N 76, Собрание актов Президента и Правительства Российской Федерации, 1994, N 7, ст. 508) (далее -Соглашение о международной дорожной перевозке опасных грузов (ДОПОГ)). В случае погрузки груза на транспортное средство путем погрузки груженого или порожнего контейнера указывается наименование груза "Контейнер" |
| Код товарной номенклатуры | КодТовНом | A | T(=4) | Н | Принимает значение в соответствии с Товарной номенклатурой внешнеэкономической деятельности Евразийского экономического союза и Единым таможенным тарифом Евразийского экономического союза (ТН ВЭД), утвержденной решением Совета Евразийской экономической комиссии от 14.09.2021 N 80 "Об утверждении единой Товарной номенклатуры внешнеэкономической деятельности Евразийского экономического союза и Единого таможенного тарифа Евразийского экономического союза, а также об изменении и признании утратившими силу некоторых решений Совета Евразийской экономической комиссии" (Официальный сайт Евразийского экономического союза http://www.eaeunion.org/, 06.10.2021) |
| Состояние груза | СостГруз | A | T(1-1000) | О | |
| Способ упаковки | СпУпак | A | T(1-1000) | О | |
| Вид тары | ВидТар | A | T(=2) | ОК | Принимает значение в соответствии с классификатором видов груза, упаковки и упаковочных материалов, утвержденным решением Комиссии Таможенного союза от 20.09.2010 N 378 "О классификаторах, используемых для заполнения таможенных документов" (Официальный сайт Евразийского экономического союза http://www.eaeunion.org/, 07.9.2021) или "00" при отсутствии тары |
| Плотность груза в соответствии с документацией на груз | Плотн | A | N(5.2) | Н | Измеряется в килограммах на кубический метр |
| Возможность распределения груза для соблюдения допустимой нагрузки по осям транспортных средств | ВозмРаспр | A | T(=1) | ОК | Принимает значение: 0 - нет | 1 - да |
| Другая необходимая информация о грузе | ДрОГруз | A | T(1-1000) | Н | |
| Указание объема грузовых мест в кубических метрах | Объем | A | N(17.3) | О | |
| Указание количества грузовых мест | КолМест | A | N(4) | О | Для насыпных и наливных грузов принимает значение: 1. |
| Маркировка | Марк | П | T(1-1000) | ОМ | При отсутствии принимает значение "Отсутствует" |
| Габариты груза, в метрах | Габар | С | | О | Типовой элемент <ГабарТип>. Состав элемента представлен в таблице 5.17 |
| Сведения об опасном грузе (в случае перевозки опасного груза) | СвОпГруз | С | | НМ | Типовой элемент <СвОпГрузТип>. Состав элемента представлен в таблице 5.18 |
| Сведения о контейнерах | СвКонтейн | С | | НМ | Состав элемента представлен в таблице 5.8. Обязателен, если <НаимГруз> = "Контейнер" |
| Масса груза, в килограммах | МасГруз | С | | О | Типовой элемент <МассаТип>. Состав элемента представлен в таблице 5.19 |
| Объявленная стоимость (ценность) груза | ЦеннГруз | С | | Н | Типовой элемент <ЦеннГрузЗНТип>. Состав элемента представлен в таблице 5.20 |
Таблица 5.8
Сведения о контейнерах (СвКонтейн)
| Наименование элемента | Сокращенное наименование (код) элемента | Признак типа элемента | Формат элемента | Признак обязательности элемента | Дополнительная информация |
| Количество контейнеров | КолКонтейн | A | N(2) | О | |
| Идентификационный номер контейнера | ИдКонтейн | П | T(1-255) | ОМ | |
Таблица 5.9
Сведения о сопроводительных документах на груз (СопрДок)
| Наименование элемента | Сокращенное наименование (код) элемента | Признак типа элемента | Формат элемента | Признак обязательности элемента | Дополнительная информация |
| Перечень прилагаемых к заказу-наряду документов, предусмотренных Соглашением о международной дорожной перевозке опасных грузов (ДОПОГ), санитарными, таможенными, карантинными и иными правилами в соответствии с законодательством Российской Федерации | ДокКЗН | С | | ОМ | Типовой элемент <РеквДокТип>. Состав элемента представлен в таблице 5.21 |
| Перечень прилагаемых к грузу сертификатов, паспортов качества, удостоверений, разрешений, инструкций, товарораспорядительных и других документов, наличие которых установлено законодательством Российской Федерации | ДокКГр | С | | ОМ | Типовой элемент <РеквДокТип>. Состав элемента представлен в таблице 5.21 |
| Реквизиты сопроводительной ведомости при перевозке груженных контейнеров в случае погрузки груза в контейнер без участия водителя | РекСопрВед | С | | Н | Типовой элемент <РеквДокТип>. Состав элемента представлен в таблице 5.21 |
Таблица 5.10
Сведения об указаниях фрахтователя (СвУказФт)
| Наименование элемента | Сокращенное наименование (код) элемента | Признак типа элемента | Формат элемента | Признак обязательности элемента | Дополнительная информация |
| Указания, необходимые для выполнения норм перевозки (для выполнения фитосанитарных, санитарных, карантинных, таможенных и прочих требований, установленных законодательством Российской Федерации) | УкНормПрвз | A | T(1-2000) | Н | |
| Параметры транспортного средства, необходимого для осуществления перевозки груза | ПарТС | С | | О | Типовой элемент <ПарамТСТип>. Состав элемента представлен в таблице 5.25 |
| Информационное поле | ИнфПол | С | | НМ | Типовой элемент <ИнфПолТип>. Состав элемента представлен в таблице 5.33 |
Таблица 5.11
Сведения о маршруте и месте подачи транспортного средства (СвМршПодТС)
| Наименование элемента | Сокращенное наименование (код) элемента | Признак типа элемента | Формат элемента | Признак обязательности элемента | Дополнительная информация |
| Дата и время подачи транспортного средства | ДатВрПодТС | A | T(=25) | О | Типовой элемент <ДатаВремяВЗТип>. Дата и время в формате ДД.ММ.ГГГГТЧЧ:ММ:СС ± ЧЧ:ММ, где Т - разделитель даты и времени; ± ЧЧ:ММ - разница с UTC в часах, минутах |
| Применение координации точного времени (UTC) в типовом элементе ДатаВремяВЗТип | НалКоорТочВрПодТС | A | T(=1) | ОК | Принимает значение: 0 - UTC не указан | 1 - UTC указан |
| Сведения о маршруте перевозки | МршПрвз | С | | О | Типовой элемент <СведМршТип>. Состав элемента представлен в таблице 5.26 |
| Адрес места подачи транспортного средства | АдрМесПодТС | С | | О | Типовой элемент <АдресПользТип>. Состав элемента представлен в таблице 5.28 |
Таблица 5.12
Сведения о лице, подписавшем файл обмена информации фрахтователя в электронной форме (Подписант)
| Наименование элемента | Сокращенное наименование (код) элемента | Признак типа элемента | Формат элемента | Признак обязательности элемента | Дополнительная информация |
| Статус подписанта | СтатПодп | A | T(=1) | ОК | Принимает значение: 1 - лицо, действующее от имени фрахтователя без доверенности | 2 - лицо, действующее от имени фрахтователя на основании электронной доверенности | 3 - лицо, действующее от имени фрахтователя на основании бумажной доверенности. Может принимать значение "3", если иное не предусмотрено законодательством Российской Федерации в области электронной подписи |
| Идентифицирующие сведения об информационной системе, в которой хранится доверенность, используемая для подтверждения полномочий в электронной форме | ИдСистХран | A | T(1-500) | Н | Унифицированный указатель (URL). Обязателен в случае, если представление доверенности осуществляется способом, отличным от включения в каждый пакет электронных документов, подписываемых представителем |
| Должность | Должн | A | T(1-128) | Н | |
| Фамилия, имя, отчество (при наличии) | ФИО | С | | О | Типовой элемент <ФИОТип>. Состав элемента представлен в таблице 5.35 |
| Сведения о доверенности, используемой для подтверждения полномочий в электронной форме | СвДовер | С | | НУ | Состав элемента представлен в таблице 5.13. Элемент обязателен при <СтатПодп>=2 и отсутствия <ИдСистХран> |
Таблица 5.13
Сведения о доверенности, используемой для подтверждения полномочий в электронной форме (СвДовер)
| Наименование элемента | Сокращенное наименование (код) элемента | Признак типа элемента | Формат элемента | Признак обязательности элемента | Дополнительная информация |
| Дата совершения доверенности | ДатаДовер | A | T(=10) | О | Типовой элемент <ДатаТип>. Дата в формате ДД.ММ.ГГГГ |
| Номер доверенности: порядковый | НомерДовер | A | T(1-100) | Н | |
| Номер доверенности: идентификатор файла доверенности | ИдентДовер | A | T(1-255) | О | Содержит (повторяет) имя сформированного файла доверенности, подтверждающей полномочия подписанта на действия по подписанию заказ-наряда от имени фрахтователя (без расширения) |
| Идентифицирующие сведения об информационной системе, которая предоставляет техническую возможность получения информации о досрочном прекращении действия доверенности, в том числе в силу ее отмены доверителем | СведСистОтм | A | T(1-500) | Н | Унифицированный указатель (URL) |
Таблица 5.14
Исправление заказ-наряда (ИспрЗНТип)
| Наименование элемента | Сокращенное наименование (код) элемента | Признак типа элемента | Формат элемента | Признак обязательности элемента | Дополнительная информация |
| Номер исправления | НомИспр | A | N(3) | О | |
| Дата исправления | ДатаИспр | A | T(=10) | О | Типовой элемент <ДатаТип>. Дата в формате ДД.ММ.ГГГГ |
| Фамилия, имя, отчество (при наличии) лиц, составивших заказ-наряд, в котором произведено исправление | | ФИОЛиц | С | | ОМ | Типовой элемент <ФИОТип>. Состав элемента представлен в таблице 5.35 |
| Иные реквизиты, необходимые для идентификации лиц, составивших заказ-наряд, в котором произведено исправление | ИнРекИдентифЛиц | П | T(1-1000) | ОМ | |
Таблица 5.15
Сведения об участнике факта хозяйственной жизни - физическом лице (УчастникЗНФЛТип)
| Наименование элемента | Сокращенное наименование (код) элемента | Признак типа элемента | Формат элемента | Признак обязательности элемента | Дополнительная информация |
| ИНН физического лица | ИННФЛ | A | T(=12) | О | Типовой элемент <ИННФЛТип> |
| Фамилия, имя, отчество (при наличии) | ФИО | С | | О | Типовой элемент <ФИОТип>. Состав элемента представлен в таблице 5.35 |
| Контактные данные | Конт | С | | О | Типовой элемент <КонтактТип>. Состав элемента представлен в таблице 5.32 |
Таблица 5.16
Сведения об участнике факта хозяйственной жизни - юридическом лице (УчастникЗНЮЛТип)
| Наименование элемента | Сокращенное наименование (код) элемента | Признак типа элемента | Формат элемента | Признак обязательности элемента | Дополнительная информация |
| Полное наименование юридического лица | НаимОрг | A | T(1-1000) | О | |
| ИНН юридического лица | ИННЮЛ | A | T(=10) | Н | Типовой элемент <ИННЮЛТип> |
| Иные сведения, идентифицирующие юридическое лицо | ИныеСвед | A | T(1-255) | Н | |
| Адрес места нахождения | АдрМН | С | | О | Типовой элемент <АдресТип>. Состав элемента представлен в таблице 5.27 |
| Контактные данные | Контакт | С | | О | Типовой элемент <КонтактТип>. Состав элемента представлен в таблице 5.32 |
Таблица 5.17
Габариты груза (ГабарТип)
| Наименование элемента | Сокращенное наименование (код) элемента | Признак типа элемента | Формат элемента | Признак обязательности элемента | Дополнительная информация |
| Высота, в метрах | ВысЗнач | A | N(17.3) | О | |
| Длина, в метрах | ДлЗнач | A | N(17.3) | О | |
| Ширина, в метрах | ШирЗнач | A | N(17.3) | О | |
Таблица 5.18
Сведения об опасном грузе (СвОпГрузТип)
| Наименование элемента | Сокращенное наименование (код) элемента | Признак типа элемента | Формат элемента | Признак обязательности элемента | Дополнительная информация |
| Номер ООН | НомООН | A | T(1-50) | О | Обязательно указывается значение в формате "UN XXXX", где: "UN " - неизменяемое значение, ХХХХ - идентификационный номер по списку опасных веществ по номерам ООН в соответствии с подпунктом 3.2.1 (таблица А) главы 3.2 части 3 приложения А Соглашения о международной дорожной перевозке опасных грузов (ДОПОГ) колонка 1 "N ООН" |
| Надлежащее отгрузочное наименование | НадОтгНаим | A | T(1-1000) | О | В качестве надлежащего отгрузочного наименования обязательно указывается наименование опасного груза, которое соответствует номеру ООН в соответствии с подпунктом 3.1.2 главы 3.1 части 3 приложения А Соглашения о международной дорожной перевозке опасных грузов (ДОПОГ) (Колонка 2 "Наименование и написание") |
| Техническое наименование | ТехНаим | A | T(1-1000) | Н | Указывается техническое наименование, определенное в соответствии с подпунктом 3.2.1 (таблица А) главы 3.2 части 3 приложения А (Колонка 2 "Наименование и написание") и пункта 3.1.2 главы 3.1 приложения А Соглашения о международной дорожной перевозке опасных грузов (ДОПОГ) |
| Описание | Описание | A | T(1-1000) | Н | Содержит описание, уточняющее сферу охвата соответствующей позиции, в тех случаях, когда классификация, условия перевозки и (или) химическая совместимость вещества могут варьироваться в соответствии с подпунктом 3.2.1 (таблица А) главы 3.2 части 3 приложения А (Колонка 2 "Наименование и описание") и пункта 3.1.2 главы 3.1 части 3 приложения А Соглашения о международной дорожной перевозке опасных грузов (ДОПОГ) |
| Класс | Клас | A | T(1-3) | О | Обязательно указывается значение класса опасности грузов в соответствии с подпунктом 3.2.1 (таблица А) главы 3.2 части 3 приложения А (Колонка 3a "Класс") и главы 2.2 части 2 приложения А Соглашения о международной дорожной перевозке опасных грузов (ДОПОГ) |
| Классификационный код | КласКод | A | T(1-50) | О | Обязательно указывается значение классификационного кода опасных грузов в соответствии с подпунктом 3.2.1 (таблица А) главы 3.2 части 3 приложения А (Колонка 3b "Классификационный код") и главы 2.2 части 2 приложения А Соглашения о международной дорожной перевозке опасных грузов (ДОПОГ) если значение классификационного кода в справочнике определено. В случае, если значение классификационного кода в справочнике отсутствует, должно быть указано значение "-" |
| Группа упаковки | ГрУп | A | T(1-50) | О | Обязательно указывается значение группы упаковки в соответствии с подпунктом 3.2.1 (таблица А) главы 3.2 части 3 приложения А (Колонка 4 "Группа упаковки") и подпункта 2.1.1.3 пункта 2.1.1 главы 2.1 части 2 приложения А Соглашения о международной дорожной перевозке опасных грузов (ДОПОГ) если значение группы в справочнике определено. В случае, если значение группы упаковки в справочнике отсутствует, должно быть указано значение "-" |
| Знак опасности | ЗнОп | A | T(1-50) | О | Обязательно указывается значение знака опасности в соответствии с подпунктом 3.2.1 (таблица А) главы 3.2 части 3 приложения А (Колонка 5 "Знак опасности") и подпункта 5.2.2 пункта 5.2.2 главы 5.2 части 5 приложения А Соглашения о международной дорожной перевозке опасных грузов (ДОПОГ) |
| Код ограничения проезда через туннели | КодОгрЧерТун | A | T(1-50) | О | Обязательно указывается значение кода ограничения проезда через туннели в соответствии с подпунктом 3.2.1 (таблица А) главы 3.2 части 3 приложения А (Колонка 15 "Трансп. Категория (Код ограничения проезда через туннели)") и главы 8.6 части 8 приложения B Соглашения о международной дорожной перевозке опасных грузов (ДОПОГ). В случае если значение в справочнике отсутствует, должно быть указано значение "-" |
| Название или символ каждого радионуклида | НазРадионук | A | T(1-1000) | Н | Дополнительные положения для класса 7. В соответствии с подпунктом 5.4.1.2.5.1 (а) подпункта 5.4.1.2 пункта 5.4.1 главы 5.4 части 5 приложения A Соглашения о международной дорожной перевозке опасных грузов (ДОПОГ) обязательно указывается название или символ каждого радионуклида или, в случае смесей радионуклидов, соответствующее общее описание или перечень радионуклидов, в отношении которых действуют наибольшие ограничения |
| Описание физической и химической формы | ОписФизХимФорм | A | T(1-1000) | Н | Дополнительные положения для класса 7. В соответствии с подпунктом 5.4.1.2.5.1 (b) подпункта 5.4.1.2 пункта 5.4.1 главы 5.4 части 5 приложения A Соглашения о международной дорожной перевозке опасных грузов (ДОПОГ) обязательно указывается описание физической и химической формы материала или запись о том, что данный материал представляет собой радиоактивный материал особого вида или радиоактивный материал с низкой способностью к рассеянию. Для химической формы допустимо общее химическое описание в отношении радиоактивных материалов с дополнительной опасностью (см. подпункт (с) специального положения 172 главы 3.3 части 3 приложения А Соглашения о международной дорожной перевозке опасных грузов (ДОПОГ)) |
| Максимальная активность радиоактивного содержимого во время перевозки, выраженная в беккерелях (Бк) или масса делящегося материала, выраженная в граммах (г) или соответствующих кратных грамму единицах | МаксАкт | A | T(1-1000) | Н | Дополнительные положения для класса 7. В соответствии с подпунктом 5.4.1.2.5.1 (с) подпункта 5.4.1.2 пункта 5.4.1 главы 5.4 части 5 приложения A Соглашения о международной дорожной перевозке опасных грузов (ДОПОГ) обязательно указывается максимальная активность радиоактивного содержимого во время перевозки, выраженная в беккерелях (Бк) с соответствующим обозначением приставки СИ (см. подпункт 1.2.2.1 пункта 1.2.2 главы 1.2 части 1 приложения А Соглашения о международной дорожной перевозке опасных грузов (ДОПОГ)). Для делящегося материала вместо активности может быть указана масса делящегося материала (или, в надлежащих случаях, масса каждого делящегося нуклида в смесях), выраженная в граммах (г) или соответствующих кратных грамму единицах |
| Категория упаковки, транспортного пакета или контейнера | КатУпак | A | T(1-50) | Н | Дополнительные положения для класса 7. В соответствии с подпунктом 5.4.1.2.5.1 (d) подпункта 5.4.1.2 пункта 5.4.1 главы 5.4 части 5 приложения A Соглашения о международной дорожной перевозке опасных грузов (ДОПОГ) обязательно указывается категория упаковки, транспортного пакета или контейнера, присвоенная согласно пункту 5.1.5.3.4 приложения A Соглашения о международной дорожной перевозке опасных грузов (ДОПОГ), то есть I-БЕЛАЯ, II-ЖЕЛТАЯ, III-ЖЕЛТАЯ |
| Транспортный индекс | ТрансИндекс | A | T(1-100) | Н | Дополнительные положения для класса 7. В соответствии с подпунктом 5.4.1.2.5.1 (e) подпункта 5.4.1.2 пункта 5.4.1 главы 5.4 части 5 приложения A и подпунктом 5.1.5.3.1 и 5.1.5.3.2 пункта 5.1.5.3 главы 5.1 части 5 приложения A Соглашения о международной дорожной перевозке опасных грузов (ДОПОГ) обязательно указывается транспортный индекс (TI), определенный согласно пунктам 5.1.5.3.1 и 5.1.5.3.2 приложения A Соглашения о международной дорожной перевозке опасных грузов (ДОПОГ) кроме категории I-БЕЛАЯ |
| Индекс безопасности по критичности для грузов, содержащих делящийся материал | ИндексБез | A | T(1-100) | Н | Дополнительные положения для класса 7. В соответствии с подпунктом 5.4.1.2.5.1 (f) подпункта 5.4.1.2 пункта 5.4.1 главы 5.4 части 5 приложения A Соглашения о международной дорожной перевозке опасных грузов (ДОПОГ) обязательно указывается индекс безопасности по критичности для грузов, содержащих делящийся материал |
| Опознавательный знак для каждого сертификата об утверждении компетентного органа, применимый для данного груза | ОпозЗнак | A | T(1-10000) | Н | Дополнительные положения для класса 7. В соответствии с подпунктом 5.4.1.2.5.1 (g) подпункта 5.4.1.2 пункта 5.4.1 главы 5.4 части 5 приложения A Соглашения о международной дорожной перевозке опасных грузов (ДОПОГ) обязательно указывается опознавательный знак для каждого сертификата об утверждении компетентного органа (радиоактивный материал особого вида, радиоактивный материал с низкой способностью к рассеянию, делящийся материал, подпадающий под освобождение по пункту 2.2.7.2.3.5 (f) подпункта 2.2.7.2 пункта 2.2.7 главы 2.2 части 2 приложения А Соглашения о международной дорожной перевозке опасных грузов (ДОПОГ), специальные условия, конструкция упаковки или перевозка), применимый для данного груза |
| Полная активность груза | ПолнАктГр | A | T(1-50) | Н | Дополнительные положения для класса 7. В соответствии с подпунктом 5.4.1.2.5.1 (j) подпункта 5.4.1.2 пункта 5.4.1 главы 5.4 части 5 приложения A Соглашения о международной дорожной перевозке опасных грузов (ДОПОГ) обязательно указывается полная активность груза в виде значения, кратного А2 (для материалов LSA-II и LSA-III, SCO-I, SCO-II, SCO-III). В случае радиоактивного материала, для которого значение А2 является неограниченным, должно быть указано значение "-" |
| Общая масса нетто взрывчатого содержимого в килограммах для каждого вещества или изделия, имеющего отдельный номер ООН | ОбМасНетВзрСод | A | T(1-50) | Н | Обязательно для заполнения для класса 1 |
| Общая масса нетто взрывчатого содержимого в килограммах для всех веществ и изделий, которых касается сопроводительная ведомость | ОбМасНетВзрСодВсех | A | T(1-50) | Н | Обязательно для заполнения для класса 1 |
| Процентный (по объему или массе) состав смеси | ПроцСмеси | A | T(1-50) | Н | Дополнительные положения для класса 2. Обязательно заполнять в случае перевозки смесей (см. пункт 2.2.2.1.1 приложения А Соглашения о международной дорожной перевозке опасных грузов (ДОПОГ)) в цистернах (съемных цистернах, встроенных цистернах, переносных цистернах, контейнерах-цистернах или элементах транспортных средств-батарей или МЭГК) в соответствии с подпунктом 5.4.1.2.2 (a) подпункта 5.4.1.2 пункта 5.4.1 главы 5.4 части 5 приложения A Соглашения о международной дорожной перевозке опасных грузов (ДОПОГ) |
| Дата истечения времени удержания | ДатИстВрУдер | A | T(=10) | Н | Типовой элемент <ДатаТип>. Дата в формате ДД.ММ.ГГГГ. Дополнительные положения для класса 2. В соответствии с подпунктом 5.4.1.2.2 (d) пункта 5.4.1 главы 5.4 части 5 приложения A Соглашения о международной дорожной перевозке опасных грузов (ДОПОГ), в остальных случаях для класса 2 должно быть указано значение "-" |
| Контрольная температура, в градусах | КонтТемпер | A | T(1-10) | Н | Обязательно заполнять для самореактивных веществ и полимеризующихся веществ класса 4.1 и органических пероксидов класса 5.2, требующих регулирования температуры в ходе перевозки в соответствии с подпунктом 5.4.1.2.3.1 подпункта 5.4.1.2.3 пункта 5.4.1 главы 5.4 части 5 приложения A Соглашения о международной дорожной перевозке опасных грузов (ДОПОГ), в остальных случаях для класса 4.1 и класса 5.2 должно быть указано значение "-" |
| Аварийная температура, в градусах | АварТемпер | A | T(1-10) | Н | Обязательно заполнять для самореактивных веществ и полимеризующихся веществ класса 4.1 и органических пероксидов класса 5.2, требующих регулирования температуры в ходе перевозки в соответствии с подпунктом 5.4.1.2.3.1 подпункта 5.4.1.2.3 пункта 5.4.1 главы 5.4 части 5 приложения A Соглашения о международной дорожной перевозке опасных грузов (ДОПОГ) в остальных случаях для класса 4.1 и класса 5.2 должно быть указано значение "-" |
Таблица 5.19
Масса груза (МассаТип)
| Наименование элемента | Сокращенное наименование (код) элемента | Признак типа элемента | Формат элемента | Признак обязательности элемента | Дополнительная информация |
| Масса груза нетто в килограммах | МасНетЗнач | A | N(17.3) | Н | |
| Масса груза брутто в килограммах | МасБрутЗнач | A | N(17.3) | О | |
| Количество паллет | КолПалл | A | N(4) | Н | |
Таблица 5.20
Объявленная стоимость (ценность) груза (ЦеннГрузЗНТип)
| Наименование элемента | Сокращенное наименование (код) элемента | Признак типа элемента | Формат элемента | Признак обязательности элемента | Дополнительная информация |
| Стоимость (ценность) груза с налогом - всего | СтЦеннГр | A | N(19.2) | Н | |
| Валюта стоимости (ценности): код | КодОКВ | A | T(=3) | НК | Типовой элемент <ОКВТип>. Принимает значение в соответствии с Общероссийском классификатором валют (ОКВ) |
| Валюта стоимости (ценности): Наименование | НаимОКВ | A | T(1-100) | НК | Принимает значение в соответствии с Общероссийским классификатором валют (ОКВ). Формируется согласно указанному коду валюты |
Таблица 5.21
Реквизиты документа (РеквДокТип)
| Наименование элемента | Сокращенное наименование (код) элемента | Признак типа элемента | Формат элемента | Признак обязательности элемента | Дополнительная информация |
| Наименование документа | НаимДок | A | T(1-255) | НУ | Элемент обязателен при отсутствии <ИдДок> |
| Номер документа | НомерДок | A | T(1-255) | НУ | Элемент обязателен при отсутствии <ИдДок>. При отсутствие указывается "Без номера" |
| Дата документа | ДатаДок | A | T(=10) | НУ | Типовой элемент <ДатаТип>. Дата в формате ДД.ММ.ГГГГ. Элемент обязателен при отсутствии <ИдДок> |
| Идентификатор файла документа (в том числе регистрационный номер, если документ / сведения о таком документе содержатся в государственных информационных системах) | ИдДок | A | T(1-255) | НУ | Элемент обязателен при отсутствии <НаимДок>, <НомерДок>, <ДатаДок> |
| Дополнительные сведения | ДопСведДок | A | T(1-2000) | Н | |
| Идентифицирующие реквизиты сторон, составивших документ | ИдРекСост | С | | ОМ | Типовой элемент <ИдРекСостТип>. Состав элемента представлен в таблице 5.22. Заполняется в отношении каждого из участников события (сделки), оформленного документом с указанными в <НаимДок>, <НомерДок> и <ДатаДок> наименованием, порядковым номером и датой (или с указанным в <ИдДок> идентификатором) |
Таблица 5.22
Идентифицирующие реквизиты сторон, составивших документ (ИдРекСостТип)
| Наименование элемента | Сокращенное наименование (код) элемента | Признак типа элемента | Формат элемента | Признак обязательности элемента | Дополнительная информация |
| ИНН юридического лица | | ИННЮЛ | П | T(=10) | О | Типовой элемент <ИННЮЛТип> |
| ИНН физического лица, в том числе индивидуального предпринимателя | | ИННФЛ | П | T(=12) | О | Типовой элемент <ИННФЛТип> |
| Данные иностранного лица, не состоящего на учете в налоговых органах в качестве налогоплательщика | | ДаннИно | С | | О | Типовой элемент <СвИнНеУчЗННТип>. Состав элемента представлен в таблице 5.23 |
| Краткое наименование органа исполнительной власти (специализированной уполномоченной организации), выдавшего документ | НаимОИВ | П | T(1-255) | ОК | |
Таблица 5.23
Сведения об иностранном лице, не состоящем на учете в налоговых органах в качестве налогоплательщика (СвИнНеУчЗННТип)
| Наименование элемента | Сокращенное наименование (код) элемента | Признак типа элемента | Формат элемента | Признак обязательности элемента | Дополнительная информация |
| Идентификация статуса | ИдСтат | A | T(1-25) | ОК | Принимает значение: ЮЛ - юридическое лицо | ФЛ - физическое лицо |
| Страна | Стран | A | T(1-255) | НУ | Элемент обязателен при <ИдСтат>=ЮЛ |
| Наименование юридического лица полное / Фамилия, имя, отчество (при наличии) физического лица | Наим | A | T(1-1000) | НУ | Элемент обязателен при <ИдСтат>=ФЛ |
| Идентификатор иностранного лица | Идентиф | A | T(1-255) | НУ | Элемент обязателен при <ИдСтат>=ЮЛ при отсутствии <Наим> и <ИныеСвед> |
| Иные сведения, идентифицирующие иностранное лицо | ИныеСвед | A | T(1-255) | НУ | Элемент обязателен при <ИдСтат>=ЮЛ при отсутствии <Идентиф> и <Наим> |
| Данные документа, удостоверяющего личность иностранного физического лица | УдЛичнИнФЛ | С | | НУ | Типовой элемент <УдЛичнИнФЛТип>. Состав элемента представлен в таблице 5.24. Элемент обязателен при <ИдСтат>=ФЛ |
Таблица 5.24
Данные документа, удостоверяющего личность иностранного физического лица (УдЛичнИнФЛТип)
| Наименование элемента | Сокращенное наименование (код) элемента | Признак типа элемента | Формат элемента | Признак обязательности элемента | Дополнительная информация |
| Вид документа | ВидДок | A | T(1-1000) | О | |
| Номер документа | НомДок | A | T(1-100) | О | |
| Дата выдачи документа | ДатаДок | A | T(=10) | О | Типовой элемент <ДатаТип>. Дата в формате ДД.ММ.ГГГГ |
Таблица 5.25
Параметры транспортного средства (ПарамТСТип)
| Наименование элемента | Сокращенное наименование (код) элемента | Признак типа элемента | Формат элемента | Признак обязательности элемента | Дополнительная информация |
| Тип | Тип | A | T(1-1000) | О | |
| Марка | Марка | A | T(1-1000) | О | |
| Грузоподъемность, в тоннах | Грузопод | A | N(5.2) | О | |
| Вместимость, в кубических метрах | Вместим | A | N(4.2) | О | |
Таблица 5.26
Установленный маршрут движения тяжеловесного и (или) крупногабаритного транспортного средства или транспортного средства, перевозящего опасный груз (СведМршТип)
| Наименование элемента | Сокращенное наименование (код) элемента | Признак типа элемента | Формат элемента | Признак обязательности элемента | Дополнительная информация |
| Маршрут, текстовый формат | МршТекст | A | T(1-2000) | НУ | Элемент обязателен при отсутствии <МршМашЧит> |
| Маршрут, машиночитаемый формат | МршМашЧит | A | T(1-2000) | НУ | Описание маршрута в формате GeoJSON в спецификации 7946. Элемент обязателен при отсутствии <МршТекст> |
Таблица 5.27
Адрес местонахождения (АдресТип)
| Наименование элемента | Сокращенное наименование (код) элемента | Признак типа элемента | Формат элемента | Признак обязательности элемента | Дополнительная информация |
| Адрес, указанный в Едином государственном реестре юридических лиц/почтовый адрес/адрес места жительства индивидуального предпринимателя (реквизиты адреса на территории Российской Федерации) | | АдрРФ | С | | О | Типовой элемент <АдрРФТип>. Состав элемента представлен в таблице 5.30 |
| Адрес, указанный в Едином государственном реестре юридических лиц/почтовый адрес/адрес места жительства индивидуального предпринимателя (информация об адресе, в том числе об адресе за пределами территории Российской Федерации) | | АдрИнф | С | | О | Типовой элемент <АдрИнфТип>. Состав элемента представлен в таблице 5.31 |
| Уникальный номер адреса объекта адресации в государственном адресном реестре | КодГАР | П | T(1-36) | О | |
Таблица 5.28
Сведения об адресе (АдресПользТип)
| Наименование элемента | Сокращенное наименование (код) элемента | Признак типа элемента | Формат элемента | Признак обязательности элемента | Дополнительная информация |
| Комментарии к адресу | АдрКоммент | A | T(1-2000) | Н | |
| Глобальный номер места нахождения (GLN места) | ГЛН | П | T(=13) | Н | Позволяет определить расположение юридических лиц, их функциональных подразделений и физических объектов - складов, магазинов, производственных помещений, транспортных единиц |
| Координаты места | Коорд | С | | Н | Типовой элемент <КоордТип>. Состав элемента представлен в таблице 5.29 |
| Реквизиты адреса на территории Российской Федерации | | АдрРФ | С | | О | Типовой элемент <АдрРФТип>. Состав элемента представлен в таблице 5.30 |
| Информация об адресе, в том числе об адресе за пределами территории Российской Федерации | | АдрИнф | С | | О | Типовой элемент <АдрИнфТип>. Состав элемента представлен в таблице 5.31 |
| Уникальный номер адреса объекта адресации в государственном адресном реестре | КодГАР | П | T(1-36) | О | |
Таблица 5.29
Координаты места (КоордТип)
| Наименование элемента | Сокращенное наименование (код) элемента | Признак типа элемента | Формат элемента | Признак обязательности элемента | Дополнительная информация |
| Широта | Широта | A | T(15-17) | О | Широта в формате: <ХХ.УУУУУУУУУУУУУ> во всемирной системе геоцентрических координат WGS 84, где: ХХ - градусы в диапазоне от - 90 до 90 УУУУУУУУУУУУУ - минуты и секунды, представленные как десятичные доли с точностью до 13 знаков |
| Долгота | Долгота | A | T(15-18) | О | Долгота в формате: <ХХХ.УУУУУУУУУУУУУ> во всемирной системе геоцентрических координат WGS 84, где: ХХХ - градусы в диапазоне от - 180 до 180 УУУУУУУУУУУУУ - минуты и секунды, представленные как десятичные доли с точностью до 13 знаков |
Таблица 5.30
Адрес в Российской Федерации (АдрРФТип)
| Наименование элемента | Сокращенное наименование (код) элемента | Признак типа элемента | Формат элемента | Признак обязательности элемента | Дополнительная информация |
| Индекс | Индекс | A | T(=6) | О | |
| Код региона | КодРегион | A | T(=2) | ОК | Типовой элемент <ССРФТип> |
| Район | Район | A | T(1-50) | Н | |
| Город | Город | A | T(1-50) | Н | |
| Населенный пункт | НаселПункт | A | T(1-50) | Н | |
| Улица | Улица | A | T(1-50) | Н | |
| Дом | Дом | A | T(1-20) | Н | |
| Корпус | Корпус | A | T(1-20) | Н | |
| Квартира | Кварт | A | T(1-20) | Н | |
Таблица 5.31
Информация об адресе, в том числе об адресе за пределами территории Российской Федерации (АдрИнфТип)
| Наименование элемента | Сокращенное наименование (код) элемента | Признак типа элемента | Формат элемента | Признак обязательности элемента | Дополнительная информация |
| Код страны | КодСтр | A | T(=3) | ОК | Типовой элемент <ОКСМТип>. Принимает значение в соответствии с Общероссийским классификатором стран мира (ОКСМ) |
| Адрес | АдрТекст | A | T(1-1000) | О | |
Таблица 5.32
Контактные данные (КонтактТип)
| Наименование элемента | Сокращенное наименование (код) элемента | Признак типа элемента | Формат элемента | Признак обязательности элемента | Дополнительная информация |
| Номер контактного телефона/факс | Тлф | П | T(1-255) | ОМ | |
| Адрес электронной почты | ЭлПочта | П | T(1-255) | НМ | |
| Иные контактные данные | ИнКонт | П | T(1-255) | Н | |
Таблица 5.33
Информационное поле (ИнфПолТип)
| Наименование элемента | Сокращенное наименование (код) элемента | Признак типа элемента | Формат элемента | Признак обязательности элемента | Дополнительная информация |
| Идентификатор файла информационного поля | ИдФайлИнфПол | A | T(=36) | Н | Указывается идентификатор файла, связанного со сведениями данного электронного файла обмена (GUID) |
| Текстовая информация | ТекстИнф | С | | НМ | Типовой элемент <ТекстИнфТип>. Состав элемента представлен в таблице 5.34 |
Таблица 5.34
Текстовая информация (ТекстИнфТип)
| Наименование элемента | Сокращенное наименование (код) элемента | Признак типа элемента | Формат элемента | Признак обязательности элемента | Дополнительная информация |
| Идентификатор | Идентиф | A | T(1-50) | О | |
| Значение | Значение | A | T(1-2000) | О | |
Таблица 5.35
Фамилия, имя, отчество физического лица (ФИОТип)
| Наименование элемента | Сокращенное наименование (код) элемента | Признак типа элемента | Формат элемента | Признак обязательности элемента | Дополнительная информация |
| Фамилия | Фамилия | A | T(1-60) | О | |
| Имя | Имя | A | T(1-60) | О | |
| Отчество | Отчество | A | T(1-60) | Н | |
III. ОПИСАНИЕ ФАЙЛА ОБМЕНА ИНФОРМАЦИИ ФРАХТОВЩИКА
6. Имя файла обмена должно иметь следующий вид:
R_Т_A_О_GGGGMMDD_N, где:
R_Т - префикс, принимающий значение:
ON_ZAKAZNARSOG - при согласовании фрахтовщиком предложения о перевозке груза автомобильным транспортом;
А - идентификатор получателя (фрахтователя) файла обмена информации фрахтовщика, где идентификатор получателя совпадает с идентификатором участника электронного документооборота в рамках обмена документами по телекоммуникационным каналам связи;
О - идентификатор отправителя (фрахтовщика) файла обмена информации фрахтовщика, где идентификатор получателя совпадает с идентификатором участника электронного документооборота в рамках обмена документами по телекоммуникационным каналам связи;
GGGG - год формирования передаваемого файла обмена, MM - месяц, DD - день;
N - 36 символьный глобально уникальный идентификатор GUID (Globally Unique IDentifier).
Расширение имени файла обмена - xml. Расширение имени файла обмена может указываться строчными или прописными буквами.
Параметры первой строки файла обмена
Первая строка XML файла должна иметь следующий вид:
<?xml version ="1.0" encoding ="windows-1251"?>
Имя файла, содержащего XML схему файла обмена, должно иметь следующий вид:
ON_ZAKAZNARSOG_1_975_02_05_01_xx, где хх - номер версии схемы.
Выпуск новой версии (новых версий) схемы возможен при условии ее непротиворечия требованиям данного документа (например, в части уточнения текста наименования отдельных элементов, дополнительной информации, увеличения количества знаков в формате элемента).
Расширение имени файла - xsd.
XML схема файла обмена в электронной форме приводится отдельным файлом и размещается на официальном сайте Федеральной налоговой службы.
7. Логическая модель файла обмена представлена в виде диаграммы структуры файла обмена на рисунке 2 настоящего формата. Элементами логической модели файла обмена являются элементы и атрибуты XML файла. Перечень структурных элементов логической модели файла обмена и сведения о них приведены в таблицах 7.1 - 7.28 настоящего формата.
Для каждого структурного элемента логической модели файла обмена приводятся следующие сведения:
наименование элемента. Приводится полное наименование элемента. В строке таблицы могут быть описаны несколько элементов, наименования которых разделены символом "|". Такая форма записи применяется при наличии в файле обмена только одного элемента из описанных в этой строке;
сокращенное наименование (код) элемента. Приводится сокращенное наименование элемента. Синтаксис сокращенного наименования должен удовлетворять спецификации XML;
признак типа элемента. Может принимать следующие значения: "С" - сложный элемент логической модели (содержит вложенные элементы), "П" - простой элемент логической модели, реализованный в виде элемента XML файла, "А" - простой элемент логической модели, реализованный в виде атрибута элемента XML файла. Простой элемент логической модели не содержит вложенные элементы;
формат элемента. Формат элемента представляется следующими условными обозначениями: Т - символьная строка; N - числовое значение (целое или дробное).
Формат символьной строки указывается в виде Т(n-k) или T(=k), где: n - минимальное количество знаков, k - максимальное количество знаков, символ "-" - разделитель, символ "=" означает фиксированное количество знаков в строке. В случае, если минимальное количество знаков равно 0, формат имеет вид Т(0-k). В случае, если максимальное количество знаков не ограничено, формат имеет вид Т(n-).
Формат числового значения указывается в виде N(m.k), где: m - максимальное количество знаков в числе, включая знак (для отрицательного числа), целую и дробную часть числа без разделяющей десятичной точки, k - максимальное число знаков дробной части числа. Если число знаков дробной части числа равно 0 (то есть число целое), то формат числового значения имеет вид N(m).
Для простых элементов, являющихся базовыми в XML, например, элемент с типом "date", поле "Формат элемента" не заполняется. Для таких элементов в поле "Дополнительная информация" указывается тип базового элемента;
признак обязательности элемента определяет обязательность наличия элемента (совокупности наименования элемента и его значения) в файле обмена. Признак обязательности элемента может принимать следующие значения: "О" - наличие элемента в файле обмена обязательно; "Н" - наличие элемента в файле обмена необязательно, то есть элемент может отсутствовать. Если элемент принимает ограниченный перечень значений (по классификатору, кодовому словарю), то признак обязательности элемента дополняется символом "К". Например, "ОК". В случае, если количество реализаций элемента может быть более одной, то признак обязательности элемента дополняется символом "М". Например, "НМ" или "ОКМ".
К вышеперечисленным признакам обязательности элемента может добавляться значение "У" в случае описания в XML схеме условий, предъявляемых к элементу в файле обмена, описанных в графе "Дополнительная информация". Например, "НУ" или "ОКУ";
дополнительная информация содержит, при необходимости, требования к элементу файла обмена, не указанные ранее. Для сложных элементов указывается ссылка на таблицу, в которой описывается состав данного элемента. Для элементов, принимающих ограниченный перечень значений из классификатора (кодового словаря), указывается соответствующее наименование классификатора (кодового словаря) или приводится перечень возможных значений. Для классификатора (кодового словаря) может указываться ссылка на его местонахождение. Для элементов, использующих пользовательский тип данных, указывается наименование типового элемента.

Рисунок 2. Диаграмма структуры файла обмена
Таблица 7.1
Файл обмена (Файл)
| Наименование элемента | Сокращенное наименование (код) элемента | Признак типа элемента | Формат элемента | Признак обязательности элемента | Дополнительная информация |
| Идентификатор файла | ИдФайл | A | T(1-255) | ОУ | Содержит (повторяет) имя сформированного файла (без расширения) |
| Версия программы, с помощью которой сформирован файл | ВерсПрог | A | T(1-40) | О | |
| Версия формата | ВерсФорм | A | T(1-5) | О | Принимает значение: 5.01 |
| Заказ-наряд, информация фрахтовщика | Документ | С | | О | Состав элемента представлен в таблице 7.2 |
Таблица 7.2
Заказ-наряд, информация фрахтовщика (Документ)
| Наименование элемента | Сокращенное наименование (код) элемента | Признак типа элемента | Формат элемента | Признак обязательности элемента | Дополнительная информация |
| Код документа по КНД | КНД | A | T(=7) | ОК | Типовой элемент <КНДТип>. Принимает значение: 1110351 |
| Дата формирования файла обмена информации фрахтовщика | ДатИнфФщ | A | T(=10) | О | Типовой элемент <ДатаТип>. Дата в формате ДД.ММ.ГГГГ |
| Время формирования файла обмена информации фрахтовщика | ВрИнфФщ | A | T(=8) | О | Типовой элемент <Время Тип>. Время в формате ЧЧ:ММ:СС |
| Идентификация файла обмена информации фрахтователя | ИдИнфФт | С | | О | Состав элемента представлен в таблице 7.3 |
| Содержание заказ-наряда, информация фрахтовщика | СодЗНИнфФщ | С | | О | Состав элемента представлен в таблице 7.4 |
| Сведения о лице, подписавшем файл обмена информации фрахтовщика в электронной форме | Подписант | С | | О | Состав элемента представлен в таблице 7.11 |
Таблица 7.3
Идентификация файла обмена информации фрахтователя (ИдИнфФт)
| Наименование элемента | Сокращенное наименование (код) элемента | Признак типа элемента | Формат элемента | Признак обязательности элемента | Дополнительная информация |
| Идентификатор файла обмена информация фрахтователя | ИдФайлИнфФт | A | T(1-255) | О | Содержит (повторяет) имя файла обмена информации фрахтователя без расширения |
| Дата формирования файла обмена информация фрахтователя | ДатФайлИнфФт | A | T(=10) | О | Типовой элемент <ДатаТип>. Дата в формате ДД.ММ.ГГГГ. Указывается (повторяет) значение <ДатИнфФт>, указанное в файле обмена информации фрахтователя |
| Время формирования файла обмена информации фрахтователя | ВрФайлИнфФт | A | T(=8) | О | Типовой элемент <Время Тип>. Время в формате ЧЧ:ММ:СС Указывается (повторяет) значение <ВрИнфФт>, указанное в файле обмена информации фрахтователя |
| Электронная подпись файла обмена информации фрахтователя | ЭП | A | T(1-) | О | Представляется в кодировке Base64 |
Таблица 7.4
Содержание заказ-наряда, информация фрахтовщика (СодЗНИнфФщ)
| Наименование элемента | Сокращенное наименование (код) элемента | Признак типа элемента | Формат элемента | Признак обязательности элемента | Дополнительная информация |
| Уникальный идентификатор документа заказ-наряда | УИД_ЗН | A | T(1-1000) | О | Выдается ГИС ЭПД. До начала функционирования ГИС ЭПД принимает значение "Без номера" |
| Сведения о фрахтовщике | СвФщ | С | | О | Состав элемента представлен в таблице 7.5 |
| Сведения об информации о принятии заказ-наряда к исполнению | СвПринЗНИсп | С | | О | Состав элемента представлен в таблице 7.6 |
| Сведения о транспортном средстве | СвТС | С | | О | Состав элемента представлен в таблице 7.7 |
| Сведения о прочих условиях | СвПрочУсл | С | | ОМ | Состав элемента представлен в таблице 7.9 |
| Сведения о размере платы за пользование транспортным средством | СвРазПлатТС | С | | Н | Состав элемента представлен в таблице 7.10 |
| Информационное поле | ИнфПол | С | | НМ | Типовой элемент <ИнфПолТип>. Состав элемента представлен в таблице 7.26 |
Таблица 7.5
Сведения о фрахтовщике (СвФщ)
| Наименование элемента | Сокращенное наименование (код) элемента | Признак типа элемента | Формат элемента | Признак обязательности элемента | Дополнительная информация |
| Сведения о фрахтовщике - индивидуальном предпринимателе | | ФщИП | С | | О | Типовой элемент <УчастникЗНИПТип>. Состав элемента представлен в таблице 7.13 |
| Сведения о фрахтовщике - юридическом лице | ФщЮЛ | С | | О | Типовой элемент <УчастникЗНЮЛТип>. Состав элемента представлен в таблице 7.14 |
Таблица 7.6
Сведения об информации о принятии заказ-наряда к исполнению (СвПринЗНИсп)
| Наименование элемента | Сокращенное наименование (код) элемента | Признак типа элемента | Формат элемента | Признак обязательности элемента | Дополнительная информация |
| Дата принятия заказ-наряда к исполнению | ДатаПринЗН | A | T(=10) | О | Типовой элемент <ДатаТип>. Дата в формате ДД.ММ.ГГГГ |
| Должность лица, принявшего заказ-наряд к исполнению | ДолжПринЗН | A | T(1-128) | О | |
| Фамилия, имя, отчество (при наличии) | ФИО | С | | О | Типовой элемент <ФИОТип>. Состав элемента представлен в таблице 7.28 |
Таблица 7.7
Сведения о транспортном средстве (СвТС)
| Наименование элемента | Сокращенное наименование (код) элемента | Признак типа элемента | Формат элемента | Признак обязательности элемента | Дополнительная информация |
| Количество | Колво | A | N(3) | О | |
| Регистрационные номера | РегНомер | A | T(1-9) | О | |
| Параметры транспортного средства | ПарТС | С | | О | Типовой элемент <ПарамТСТип>. Состав элемента представлен в таблице 7.19 |
| Сведения о водителе | СвВодит | С | | ОМ | Состав элемента представлен в таблице 7.8 |
Таблица 7.8
Сведения о водителе (СвВодит)
| Наименование элемента | Сокращенное наименование (код) элемента | Признак типа элемента | Формат элемента | Признак обязательности элемента | Дополнительная информация |
| Номер водительского удостоверения | НомВУ | A | T(1-20) | О | |
| Серия водительского удостоверения | СерВУ | A | T(1-20) | О | |
| Дата выдачи водительского удостоверения | ДатаВыдВУ | A | T(=10) | О | Типовой элемент <ДатаТип>. Дата в формате ДД.ММ.ГГГГ |
| Дата окончания водительского удостоверения | ДатаОконВУ | A | T(=10) | Н | Типовой элемент <ДатаТип>. Дата в формате ДД.ММ.ГГГГ |
| ИНН физического лица | ИННФЛ | A | T(=12) | Н | Типовой элемент <ИННФЛТип> |
| Сведения о способе идентификации при применении простой подписи | СвСпИдПодп | A | T(1-1000) | Н | |
| Данные о средствах связи водителя (водителей) | СредСвяз | С | | НМ | Типовой элемент <КонтактТип>. Состав элемента представлен в таблице 7.25 |
| Фамилия, имя, отчество (при наличии) | ФИО | С | | О | Типовой элемент <ФИОТип>. Состав элемента представлен в таблице 7.28 |
| Сведения о путевом листе (путевых листах) | ПутевойЛист | С | | ОМ | Типовой элемент <ПутЛистТип>. Состав элемента представлен в таблице 7.20 |
Таблица 7.9
Сведения о прочих условиях (СвПрочУсл)
| Наименование элемента | Сокращенное наименование (код) элемента | Признак типа элемента | Формат элемента | Признак обязательности элемента | Дополнительная информация |
| Номер специального разрешения | НомСР | A | T(1-255) | НУ | Элемент обязателен при отсутствии <ИдСР> |
| Дата специального разрешения | ДатаСР | A | T(=10) | НУ | Типовой элемент <ДатаТип>. Дата в формате ДД.ММ.ГГГГ Элемент обязателен при отсутствии <ИдСР> |
| Срок действия специального разрешения | СрокСР | A | T(1-100) | НУ | Элемент обязателен при отсутствии <ИдСР> |
| Идентификатор файла специального разрешения (в том числе регистрационный номер, если документ / сведения о таком документе содержатся в государственных информационных системах) | ИдСР | A | T(1-255) | НУ | Элемент обязателен при отсутствии <НомСР>, <ДатаСР> и <СрокСР> |
| Режим труда и отдыха водителя (экипажа) в пути следования | РежТрОтд | A | T(1-2000) | О | |
| Установленный маршрут движения тяжеловесного и (или) крупногабаритного транспортного средства, транспортного средства, перевозящего опасный груз | СведМрш | С | | Н | Типовой элемент <СведМршТип>. Состав элемента представлен в таблице 7.21 |
| Сведения о коммерческих и иных актах | СвАкт | С | | НМ | Типовой элемент <РеквДокТип>. Состав элемента представлен в таблице 7.15 |
Таблица 7.10
Сведения о размере платы за пользование транспортным средством (СвРазПлатТС)
| Наименование элемента | Сокращенное наименование (код) элемента | Признак типа элемента | Формат элемента | Признак обязательности элемента | Дополнительная информация |
| Стоимость услуги, в рублях | СтУсл | A | N(19.2) | О | |
| Расходы фрахтовщика и предъявляемые фрахтователю платежи за проезд по платным автомобильным дорогам | РасхПлатДор | A | N(19.2) | Н | |
| Расходы фрахтовщика и предъявляемые фрахтователю платежи за перевозку опасных грузов, грузов, перевозимых тяжеловесными и (или) крупногабаритными транспортными средствами, уплату таможенных пошлин и сборов | РасхТамПош | A | N(19.2) | Н | |
| Выполнение погрузо-разгрузочных работ, а также работ по промывке и дезинфекции транспортных средств | РасхПром | A | N(19.2) | Н | |
| Порядок (механизм) расчета (исчислений) платы | Расчет | A | T(1-2000) | Н | |
| Размер платы в рублях | РазмерПлат | A | N(19.2) | Н | |
| Информационное поле | ИнфПол | С | | НМ | Типовой элемент <ИнфПолТип>. Состав элемента представлен в таблице 7.26 |
Таблица 7.11
Сведения о лице, подписавшем файл обмена информации фрахтовщика в электронной форме (Подписант)
| Наименование элемента | Сокращенное наименование (код) элемента | Признак типа элемента | Формат элемента | Признак обязательности элемента | Дополнительная информация |
| Статус подписанта | СтатПодп | A | T(=1) | ОК | Принимает значение: 1 - лицо, действующее от имени фрахтовщика без доверенности | 2 - лицо, действующее от имени фрахтовщика на основании электронной доверенности | 3 - лицо, действующее от имени фрахтовщика на основании бумажной доверенности. Может принимать значение "3", если иное не предусмотрено законодательством Российской Федерации в области электронной подписи |
| Идентифицирующие сведения об информационной системе, в которой хранится доверенность, используемая для подтверждения полномочий в электронной форме | ИдСистХран | A | T(1-500) | Н | Унифицированный указатель (URL). Обязателен в случае, если представление доверенности осуществляется способом, отличным от включения в каждый пакет электронных документов, подписываемых представителем |
| Должность | Должн | A | T(1-128) | Н | |
| Фамилия, имя, отчество (при наличии) | ФИО | С | | О | Типовой элемент <ФИОТип>. Состав элемента представлен в таблице 7.28 |
| Сведения о доверенности, используемой для подтверждения полномочий в электронной форме | СвДовер | С | | НУ | Состав элемента представлен в таблице 7.12. Элемент обязателен при <СтатПодп>=2 и отсутствия <ИдСистХран> |
Таблица 7.12
Сведения о доверенности, используемой для подтверждения полномочий в электронной форме (СвДовер)
| Наименование элемента | Сокращенное наименование (код) элемента | Признак типа элемента | Формат элемента | Признак обязательности элемента | Дополнительная информация |
| Дата совершения доверенности | ДатаДовер | A | T(=10) | О | Типовой элемент <ДатаТип>. Дата в формате ДД.ММ.ГГГГ |
| Номер доверенности: порядковый | НомерДовер | A | T(1-100) | Н | |
| Номер доверенности: идентификатор файла доверенности | ИдентДовер | A | T(1-255) | О | Содержит (повторяет) имя сформированного файла доверенности, подтверждающей полномочия подписанта на действия по подписанию заказ-наряда от имени фрахтовщика (без расширения) |
| Идентифицирующие сведения об информационной системе, которая предоставляет техническую возможность получения информации о досрочном прекращении действия доверенности, в том числе в силу ее отмены доверителем | СведСистОтм | A | T(1-500) | Н | Унифицированный указатель (URL) |
Таблица 7.13
Сведения об участнике факта хозяйственной жизни - индивидуальном предпринимателе (УчастникЗНИПТип)
| Наименование элемента | Сокращенное наименование (код) элемента | Признак типа элемента | Формат элемента | Признак обязательности элемента | Дополнительная информация |
| ИНН физического лица, зарегистрированного в качестве индивидуального предпринимателя | ИННФЛ | A | T(=12) | О | Типовой элемент <ИННФЛТип> |
| Основной государственный регистрационный номер индивидуального предпринимателя | ОГРНИП | A | T(=15) | Н | Типовой элемент <ОГРНИПТип> |
| Фамилия, имя, отчество (при наличии) | ФИО | С | | О | Типовой элемент <ФИОТип>. Состав элемента представлен в таблице 7.28 |
| Контактные данные | Конт | С | | О | Типовой элемент <КонтактТип>. Состав элемента представлен в таблице 7.25 |
Таблица 7.14
Сведения об участнике факта хозяйственной жизни - юридическом лице (УчастникЗНЮЛТип)
| Наименование элемента | Сокращенное наименование (код) элемента | Признак типа элемента | Формат элемента | Признак обязательности элемента | Дополнительная информация |
| Полное наименование юридического лица | НаимОрг | A | T(1-1000) | О | |
| ИНН юридического лица | ИННЮЛ | A | T(=10) | Н | Типовой элемент <ИННЮЛТип> |
| Иные сведения, идентифицирующие юридическое лицо | ИныеСвед | A | T(1-255) | Н | |
| Адрес места нахождения | АдрМН | С | | О | Типовой элемент <АдресТип>. Состав элемента представлен в таблице 7.22 |
| Контактные данные | Контакт | С | | О | Типовой элемент <КонтактТип>. Состав элемента представлен в таблице 7.25 |
Таблица 7.15
Реквизиты документа (РеквДокТип)
| Наименование элемента | Сокращенное наименование (код) элемента | Признак типа элемента | Формат элемента | Признак обязательности элемента | Дополнительная информация |
| Наименование документа | НаимДок | A | T(1-255) | НУ | Элемент обязателен при отсутствии <ИдДок> |
| Номер документа | НомерДок | A | T(1-255) | НУ | Элемент обязателен при отсутствии <ИдДок>. При отсутствии указывается "Без номера" |
| Дата документа | ДатаДок | A | T(=10) | НУ | Типовой элемент <ДатаТип>. Дата в формате ДД.ММ.ГГГГ. Элемент обязателен при отсутствии <ИдДок> |
| Идентификатор файла документа (в том числе регистрационный номер, если документ / сведения о таком документе содержатся в государственных информационных системах) | ИдДок | A | T(1-255) | НУ | Элемент обязателен при отсутствии <НаимДок>, <НомерДок>, <ДатаДок> |
| Дополнительные сведения | ДопСведДок | A | T(1-2000) | Н | |
| Идентифицирующие реквизиты сторон, составивших документ | ИдРекСост | С | | ОМ | Типовой элемент <ИдРекСостТип>. Состав элемента представлен в таблице 7.16. Заполняется в отношении каждого из участников события (сделки), оформленного документом с указанными в <НаимДок>, <НомерДок> и <ДатаДок> наименованием, порядковым номером и датой (или с указанным в <ИдДок> идентификатором) |
Таблица 7.16
Идентифицирующие реквизиты сторон, составивших документ (ИдРекСостТип)
| Наименование элемента | Сокращенное наименование (код) элемента | Признак типа элемента | Формат элемента | Признак обязательности элемента | Дополнительная информация |
| ИНН юридического лица | | ИННЮЛ | П | T(=10) | О | Типовой элемент <ИННЮЛТип> |
| ИНН физического лица, в том числе индивидуального предпринимателя | | ИННФЛ | П | T(=12) | О | Типовой элемент <ИННФЛТип> |
| Данные иностранного лица, не состоящего на учете в налоговых органах в качестве налогоплательщика | | ДаннИно | С | | О | Типовой элемент <СвИнНеУчЗННТип>. Состав элемента представлен в таблице 7.17 |
| Краткое наименование органа исполнительной власти (специализированной уполномоченной организации), выдавшего документ | НаимОИВ | П | T(1-255) | О | |
Таблица 7.17
Сведения об иностранном лице, не состоящем на учете в налоговых органах в качестве налогоплательщика (СвИнНеУчЗННТип)
| Наименование элемента | Сокращенное наименование (код) элемента | Признак типа элемента | Формат элемента | Признак обязательности элемента | Дополнительная информация |
| Идентификация статуса | ИдСтат | A | T(1-25) | ОК | Принимает значение: ЮЛ - юридическое лицо | ФЛ - физическое лицо |
| Страна | Стран | A | T(1-255) | НУ | Элемент обязателен при <ИдСтат>=ЮЛ |
| Наименование юридического лица полное / Фамилия, имя, отчество (при наличии) физического лица | Наим | A | T(1-1000) | НУ | Элемент обязателен при <ИдСтат>=ФЛ |
| Идентификатор иностранного лица | Идентиф | A | T(1-255) | НУ | Элемент обязателен при <ИдСтат>=ЮЛ при отсутствии <Наим> и <ИныеСвед> |
| Иные сведения, идентифицирующие иностранное лицо | ИныеСвед | A | T(1-255) | НУ | Обязателен для <ИдСтат>=ЮЛ при отсутствии <Идентиф> и <Наим> |
| Данные документа, удостоверяющего личность иностранного физического лица | УдЛичнИнФЛ | С | | НУ | Типовой элемент <УдЛичнИнФЛТип>. Состав элемента представлен в таблице 7.18. Элемент обязателен при <ИдСтат>=ФЛ |
Таблица 7.18
Данные документа, удостоверяющего личность иностранного физического лица (УдЛичнИнФЛТип)
| Наименование элемента | Сокращенное наименование (код) элемента | Признак типа элемента | Формат элемента | Признак обязательности элемента | Дополнительная информация |
| Вид документа | ВидДок | A | T(1-1000) | О | |
| Номер документа | НомДок | A | T(1-100) | О | |
| Дата выдачи документа | ДатаДок | A | T(=10) | О | Типовой элемент <ДатаТип>. Дата в формате ДД.ММ.ГГГГ |
Таблица 7.19
Параметры транспортного средства (ПарамТСТип)
| Наименование элемента | Сокращенное наименование (код) элемента | Признак типа элемента | Формат элемента | Признак обязательности элемента | Дополнительная информация |
| Тип | Тип | A | T(1-1000) | О | |
| Марка | Марка | A | T(1-1000) | О | |
| Грузоподъемность, в тоннах | Грузопод | A | N(5.2) | О | |
| Вместимость, в кубических метрах | Вместим | A | N(4.2) | О | |
Таблица 7.20
Сведения о путевом листе (путевых листах) (ПутЛистТип)
| Наименование элемента | Сокращенное наименование (код) элемента | Признак типа элемента | Формат элемента | Признак обязательности элемента | Дополнительная информация |
| Наименование путевого листа | НаимПЛ | A | T(1-1000) | О | |
| Номер путевого листа | НомерПЛ | A | T(1-20) | О | |
| Дата выписки путевого листа | ДатаВыпПЛ | A | T(=10) | Н | Типовой элемент <ДатаТип>. Дата в формате ДД.ММ.ГГГГ |
| Сведения о сроке действия | СвСрокПЛ | A | T(1-100) | О | |
Таблица 7.21
Установленный маршрут движения тяжеловесного и (или) крупногабаритного транспортного средства или транспортного средства, перевозящего опасный груз (СведМршТип)
| Наименование элемента | Сокращенное наименование (код) элемента | Признак типа элемента | Формат элемента | Признак обязательности элемента | Дополнительная информация |
| Маршрут, текстовый формат | МршТекст | A | T(1-2000) | НУ | Элемент обязателен при отсутствии <МршМашЧит> |
| Маршрут, машиночитаемый формат | МршМашЧит | A | T(1-2000) | НУ | Описание маршрута в формате GeoJSON в спецификации 7946. Элемент обязателен при отсутствии <МршТекст> |
Таблица 7.22
Адрес местонахождения (АдресТип)
| Наименование элемента | Сокращенное наименование (код) элемента | Признак типа элемента | Формат элемента | Признак обязательности элемента | Дополнительная информация |
| Адрес, указанный в Едином государственном реестре юридических лиц/почтовый адрес/адрес места жительства индивидуального предпринимателя (реквизиты адреса на территории Российской Федерации) | | АдрРФ | С | | О | Типовой элемент <АдрРФТип>. Состав элемента представлен в таблице 7.23 |
| Адрес, указанный в Едином государственном реестре юридических лиц/почтовый адрес/адрес места жительства индивидуального предпринимателя (информация об адресе, в том числе об адресе за пределами территории Российской Федерации) | | АдрИнф | С | | О | Типовой элемент <АдрИнфТип>. Состав элемента представлен в таблице 7.24 |
| Уникальный номер адреса объекта адресации в государственном адресном реестре | КодГАР | П | T(1-36) | О | |
Таблица 7.23
Адрес в Российской Федерации (АдрРФТип)
| Наименование элемента | Сокращенное наименование (код) элемента | Признак типа элемента | Формат элемента | Признак обязательности элемента | Дополнительная информация |
| Индекс | Индекс | A | T(=6) | О | |
| Код региона | КодРегион | A | T(=2) | ОК | Типовой элемент <ССРФТип> |
| Район | Район | A | T(1-50) | Н | |
| Город | Город | A | T(1-50) | Н | |
| Населенный пункт | НаселПункт | A | T(1-50) | Н | |
| Улица | Улица | A | T(1-50) | Н | |
| Дом | Дом | A | T(1-20) | Н | |
| Корпус | Корпус | A | T(1-20) | Н | |
| Квартира | Кварт | A | T(1-20) | Н | |
Таблица 7.24
Информация об адресе, в том числе об адресе за пределами территории Российской Федерации (АдрИнфТип)
| Наименование элемента | Сокращенное наименование (код) элемента | Признак типа элемента | Формат элемента | Признак обязательности элемента | Дополнительная информация |
| Код страны | КодСтр | A | T(=3) | ОК | Типовой элемент <ОКСМТип>. Принимает значение в соответствии с Общероссийским классификатором стран мира (ОКСМ) |
| Адрес | АдрТекст | A | T(1-1000) | О | |
Таблица 7.25
Контактные данные (КонтактТип)
| Наименование элемента | Сокращенное наименование (код) элемента | Признак типа элемента | Формат элемента | Признак обязательности элемента | Дополнительная информация |
| Номер контактного телефона/факс | Тлф | П | T(1-255) | ОМ | |
| Адрес электронной почты | ЭлПочта | П | T(1-255) | НМ | |
| Иные контактные данные | ИнКонт | П | T(1-255) | Н | |
Таблица 7.26
Информационное поле (ИнфПолТип)
| Наименование элемента | Сокращенное наименование (код) элемента | Признак типа элемента | Формат элемента | Признак обязательности элемента | Дополнительная информация |
| Идентификатор файла информационного поля | ИдФайлИнфПол | A | T(=36) | Н | Указывается идентификатор файла, связанного со сведениями данного электронного файла обмена (GUID) |
| Текстовая информация | ТекстИнф | С | | НМ | Типовой элемент <ТекстИнфТип>. Состав элемента представлен в таблице 7.27 |
Таблица 7.27
Текстовая информация (ТекстИнфТип)
| Наименование элемента | Сокращенное наименование (код) элемента | Признак типа элемента | Формат элемента | Признак обязательности элемента | Дополнительная информация |
| Идентификатор | Идентиф | A | T(1-50) | О | |
| Значение | Значение | A | T(1-2000) | О | |
Таблица 7.28
Фамилия, имя, отчество физического лица (ФИОТип)
| Наименование элемента | Сокращенное наименование (код) элемента | Признак типа элемента | Формат элемента | Признак обязательности элемента | Дополнительная информация |
| Фамилия | Фамилия | A | T(1-60) | О | |
| Имя | Имя | A | T(1-60) | О | |
| Отчество | Отчество | A | T(1-60) | Н | |
IV. ОПИСАНИЕ ФАЙЛА ОБМЕНА ИНФОРМАЦИИ ФРАХТОВАТЕЛЯ ПО ФАКТУ ПОДАЧИ ТРАНСПОРТНОГО СРЕДСТВА
8. Имя файла обмена должно иметь следующий вид:
R_Т_A_О_GGGGMMDD_N, где:
R_Т - префикс, принимающий значение:
ON_ZAKAZNARPOD - при подаче транспортного средства;
А - идентификатор получателя (фрахтовщика) файла обмена информации фрахтователя по факту подачи транспортного средства), где идентификатор получателя совпадает с идентификатором участника электронного документооборота в рамках обмена документами по телекоммуникационным каналам связи;
О - идентификатор отправителя (фрахтователя) файла обмена информации фрахтователя по факту подачи транспортного средства, где идентификатор получателя совпадает с идентификатором участника электронного документооборота в рамках обмена документами по телекоммуникационным каналам связи;
GGGG - год формирования передаваемого файла обмена, MM - месяц, DD - день;
N - 36 символьный глобально уникальный идентификатор GUID (Globally Unique IDentifier).
Расширение имени файла обмена - xml. Расширение имени файла обмена может указываться строчными или прописными буквами.
Параметры первой строки файла обмена
Первая строка XML файла должна иметь следующий вид:
<?xml version ="1.0" encoding ="windows-1251"?>
Имя файла, содержащего XML схему файла обмена, должно иметь следующий вид:
ON_ZAKAZNARPOD_1_975_03_05_01_xx, где хх - номер версии схемы.
Выпуск новой версии (новых версий) схемы возможен при условии ее непротиворечия требованиям данного документа (например, в части уточнения текста наименования отдельных элементов, дополнительной информации, увеличения количества знаков в формате элемента).
Расширение имени файла - xsd.
XML схема файла обмена в электронной форме приводится отдельным файлом и размещается на официальном сайте Федеральной налоговой службы.
9. Логическая модель файла обмена представлена в виде диаграммы структуры файла обмена на рисунке 3 настоящего формата. Элементами логической модели файла обмена являются элементы и атрибуты XML файла. Перечень структурных элементов логической модели файла обмена и сведения о них приведены в таблицах 9.1 - 9.15 настоящего формата.
Для каждого структурного элемента логической модели файла обмена приводятся следующие сведения:
наименование элемента. Приводится полное наименование элемента. В строке таблицы могут быть описаны несколько элементов, наименования которых разделены символом "|". Такая форма записи применяется при наличии в файле обмена только одного элемента из описанных в этой строке;
сокращенное наименование (код) элемента. Приводится сокращенное наименование элемента. Синтаксис сокращенного наименования должен удовлетворять спецификации XML;
признак типа элемента. Может принимать следующие значения: "С" - сложный элемент логической модели (содержит вложенные элементы), "П" - простой элемент логической модели, реализованный в виде элемента XML файла, "А" - простой элемент логической модели, реализованный в виде атрибута элемента XML файла. Простой элемент логической модели не содержит вложенные элементы;
формат элемента. Формат элемента представляется следующими условными обозначениями: Т - символьная строка; N - числовое значение (целое или дробное).
Формат символьной строки указывается в виде Т(n-k) или T(=k), где: n - минимальное количество знаков, k - максимальное количество знаков, символ "-" - разделитель, символ "=" означает фиксированное количество знаков в строке. В случае, если минимальное количество знаков равно 0, формат имеет вид Т(0-k). В случае, если максимальное количество знаков не ограничено, формат имеет вид Т(n-).
Формат числового значения указывается в виде N(m.k), где: m - максимальное количество знаков в числе, включая знак (для отрицательного числа), целую и дробную часть числа без разделяющей десятичной точки, k - максимальное число знаков дробной части числа. Если число знаков дробной части числа равно 0 (то есть число целое), то формат числового значения имеет вид N(m).
Для простых элементов, являющихся базовыми в XML, например, элемент с типом "date", поле "Формат элемента" не заполняется. Для таких элементов в поле "Дополнительная информация" указывается тип базового элемента;
признак обязательности элемента определяет обязательность наличия элемента (совокупности наименования элемента и его значения) в файле обмена. Признак обязательности элемента может принимать следующие значения: "О" - наличие элемента в файле обмена обязательно; "Н" - наличие элемента в файле обмена необязательно, то есть элемент может отсутствовать. Если элемент принимает ограниченный перечень значений (по классификатору, кодовому словарю), то признак обязательности элемента дополняется символом "К". Например, "ОК". В случае, если количество реализаций элемента может быть более одной, то признак обязательности элемента дополняется символом "М". Например, "НМ" или "ОКМ".
К вышеперечисленным признакам обязательности элемента может добавляться значение "У" в случае описания в XML схеме условий, предъявляемых к элементу в файле обмена, описанных в графе "Дополнительная информация". Например, "НУ" или "ОКУ";
дополнительная информация содержит, при необходимости, требования к элементу файла обмена, не указанные ранее. Для сложных элементов указывается ссылка на таблицу, в которой описывается состав данного элемента. Для элементов, принимающих ограниченный перечень значений из классификатора (кодового словаря), указывается соответствующее наименование классификатора (кодового словаря) или приводится перечень возможных значений. Для классификатора (кодового словаря) может указываться ссылка на его местонахождение. Для элементов, использующих пользовательский тип данных, указывается наименование типового элемента.

Рисунок 3. Диаграмма структуры файла обмена
Таблица 9.1
Файл обмена (Файл)
| Наименование элемента | Сокращенное наименование (код) элемента | Признак типа элемента | Формат элемента | Признак обязательности элемента | Дополнительная информация |
| Идентификатор файла | ИдФайл | A | T(1-255) | ОУ | Содержит (повторяет) имя сформированного файла (без расширения) |
| Версия программы, с помощью которой сформирован файл | ВерсПрог | A | T(1-40) | О | |
| Версия формата | ВерсФорм | A | T(1-5) | О | Принимает значение: 5.01 |
| Заказ-наряд, информация фрахтователя по факту подачи транспортного средства | Документ | С | | О | Состав элемента представлен в таблице 9.2 |
Таблица 9.2
Заказ-наряд, информация фрахтователя по факту подачи транспортного средства (Документ)
| Наименование элемента | Сокращенное наименование (код) элемента | Признак типа элемента | Формат элемента | Признак обязательности элемента | Дополнительная информация |
| Код документа по КНД | КНД | A | T(=7) | ОК | Типовой элемент <КНДТип>. Принимает значение: 1110352 |
| Дата формирования файла обмена информации фрахтователя по факту подачи транспортного средства | ДатИнфФт | A | T(=10) | О | Типовой элемент <ДатаТип>. Дата в формате ДД.ММ.ГГГГ |
| Время формирования файла обмена информации фрахтователя по факту подачи транспортного средства | ВрИнфФт | A | T(=8) | О | Типовой элемент <Время Тип>. Время в формате ЧЧ:ММ:СС |
| Идентификация файла обмена информации фрахтовщика | ИдИнфФщ | С | | О | Состав элемента представлен в таблице 9.3 |
| Содержание заказ-наряда, информация фрахтователя по факту подачи транспортного средства | СодЗНИнфФт | С | | О | Состав элемента представлен в таблице 9.4 |
| Сведения о лице, подписавшем файл обмена информации фрахтователя по факту подачи транспортного средства в электронной форме | Подписант | С | | О | Состав элемента представлен в таблице 9.5 |
Таблица 9.3
Идентификация файла обмена информации фрахтовщика (ИдИнфФщ)
| Наименование элемента | Сокращенное наименование (код) элемента | Признак типа элемента | Формат элемента | Признак обязательности элемента | Дополнительная информация |
| Идентификатор файла обмена информация фрахтовщика | ИдФайлИнфФщ | A | T(1-255) | О | Содержит (повторяет) имя файла обмена информация фрахтовщика без расширения |
| Дата формирования файла обмена информация фрахтовщика | ДатФайлИнфФщ | A | T(=10) | О | Типовой элемент <ДатаТип>. Дата в формате ДД.ММ.ГГГГ. Указывается (повторяет) значение <ДатИнфФщ>, указанное в файле обмена информации фрахтовщика |
| Время формирования файла обмена информации фрахтовщика | ВрФайлИнфФщ | A | T(=8) | О | Типовой элемент <Время Тип>. Время в формате ЧЧ:ММ:СС. Указывается (повторяет) значение <ВрИнфФщ>, указанное в файле обмена информации фрахтовщика |
| Электронная подпись файла обмена информация фрахтовщика | ЭП | A | T(1-) | О | Представляется в кодировке Base64 |
Таблица 9.4
Содержание заказ-наряда, информация фрахтователя по факту подачи транспортного средства (СодЗНИнфФт)
| Наименование элемента | Сокращенное наименование (код) элемента | Признак типа элемента | Формат элемента | Признак обязательности элемента | Дополнительная информация |
| Уникальный идентификатор документа заказ-наряда | УИД_ЗН | A | T(1-1000) | О | Выдается ГИС ЭПД. До начала функционирования ГИС ЭПД принимает значение "Без номера" |
| Фактические дата и время подачи транспортного средства | ДатВрПодТС | A | T(=25) | О | Типовой элемент <ДатаВремяВЗТип>. Дата и время в формате ДД.ММ.ГГГГТЧЧ:ММ:СС ± ЧЧ:ММ, где Т - разделитель даты и времени; ± ЧЧ:ММ - разница с UTC в часах, минутах |
| Применение координации точного времени (UTC) в типовом элементе ДатаВремяВЗТип | НалКоорТочВрПодТС | A | T(=1) | ОК | Принимает значение: 0 - UTC не указан | 1 - UTC указан |
| Сведения об отметках фрахтователя | ОтметФт | С | | НМ | Типовой элемент <ОтметЗНТип>. Состав элемента представлен в таблице 9.7 |
| Информационное поле | ИнфПол | С | | НМ | Типовой элемент <ИнфПолТип>. Состав элемента представлен в таблице 9.13 |
Таблица 9.5
Сведения о лице, подписавшем файл обмена информации фрахтователя по факту подачи транспортного средства в электронной форме (Подписант)
| Наименование элемента | Сокращенное наименование (код) элемента | Признак типа элемента | Формат элемента | Признак обязательности элемента | Дополнительная информация |
| Статус подписанта | СтатПодп | A | T(=1) | ОК | Принимает значение: 1 - лицо, действующее от имени фрахтователя без доверенности | 2 - лицо, действующее от имени фрахтователя на основании электронной доверенности | 3 - лицо, действующее от имени фрахтователя на основании бумажной доверенности. Может принимать значение "3", если иное не предусмотрено законодательством Российской Федерации в области электронной подписи |
| Идентифицирующие сведения об информационной системе, в которой хранится доверенность, используемая для подтверждения полномочий в электронной форме | ИдСистХран | A | T(1-500) | Н | Унифицированный указатель (URL). Обязателен в случае, если представление доверенности осуществляется способом, отличным от включения в каждый пакет электронных документов, подписываемых представителем |
| Должность | Должн | A | T(1-128) | Н | |
| Фамилия, имя, отчество (при наличии) | ФИО | С | | О | Типовой элемент <ФИОТип>. Состав элемента представлен в таблице 9.15 |
| Сведения о доверенности, используемой для подтверждения полномочий в электронной форме | СвДовер | С | | НУ | Состав элемента представлен в таблице 9.6. Элемент обязателен при <СтатПодп>=2 и отсутствия <ИдСистХран> |
Таблица 9.6
Сведения о доверенности, используемой для подтверждения полномочий в электронной форме (СвДовер)
| Наименование элемента | Сокращенное наименование (код) элемента | Признак типа элемента | Формат элемента | Признак обязательности элемента | Дополнительная информация |
| Дата совершения доверенности | ДатаДовер | A | T(=10) | О | Типовой элемент <ДатаТип>. Дата в формате ДД.ММ.ГГГГ |
| Номер доверенности: порядковый | НомерДовер | A | T(1-100) | Н | |
| Номер доверенности: идентификатор файла доверенности | ИдентДовер | A | T(1-255) | О | Содержит (повторяет) имя сформированного файла доверенности, подтверждающей полномочия подписанта на действия по подписанию заказ-наряда от имени фрахтователя (без расширения) |
| Идентифицирующие сведения об информационной системе, которая предоставляет техническую возможность получения информации о досрочном прекращении действия доверенности, в том числе в силу ее отмены доверителем | СведСистОтм | A | T(1-500) | Н | Унифицированный указатель (URL) |
Таблица 9.7
Сведения об отметках (ОтметЗНТип)
| Наименование элемента | Сокращенное наименование (код) элемента | Признак типа элемента | Формат элемента | Признак обязательности элемента | Дополнительная информация |
| Дата и время отметки | ДатВрОтмет | A | T(=25) | О | Типовой элемент <ДатаВремяВЗТип>. Дата и время в формате ДД.ММ.ГГГГТЧЧ:ММ:СС ± ЧЧ:ММ, где Т - разделитель даты и времени; ± ЧЧ:ММ - разница с UTC в часах, минутах |
| Применение координации точного времени (UTC) в типовом элементе ДатаВремяВЗТип | НалКоорТочВрОтмет | A | T(=1) | ОК | Принимает значение: 0 - UTC не указан | 1 - UTC указан |
| Краткое описание обстоятельств, послуживших основанием для отметки | ОбстОтмет | A | T(1-2000) | О | |
| Сведения о коммерческих и иных актах, в том числе о погрузке/выгрузке груза | СвАкт | С | | НМ | Типовой элемент <РеквДокТип>. Состав элемента представлен в таблице 9.9 |
| Расчет и размер штрафа | РазмШтр | С | | НМ | Состав элемента представлен в таблице 9.8 |
| Сведения об актах взвешивания | СвАктВзв | С | | НМ | Типовой элемент <РеквДокТип>. Состав элемента представлен в таблице 9.9 |
| Информационное поле | ИнфПол | С | | НМ | Типовой элемент <ИнфПолТип>. Состав элемента представлен в таблице 9.13 |
Таблица 9.8
Расчет и размер штрафа (РазмШтр)
| Наименование элемента | Сокращенное наименование (код) элемента | Признак типа элемента | Формат элемента | Признак обязательности элемента | Дополнительная информация |
| Фактическое количество единиц измерения для расчета штрафа (фактическая база для расчета штрафа) | ФактКолЕдИзм | A | T(1-255) | Н | |
| Итоговый размер штрафа в валюте Российской Федерации | ИтогРазмШтрРФ | A | N(19.2) | НУ | Обязателен при отсутствии <ИтогРазмШтрИн>. Заполняется в случаях, когда по условиям договора расчеты суммы штрафа производятся в валюте Российской Федерации, а также при расчете суммы штрафа в валюте, отличной от валюты Российской Федерации, если курс валюты известен на дату формирования файла обмена информации фрахтователя по факту подачи транспортного средства |
| Валюта штрафа по условиям договора: Код | КодОКВ | A | T(=3) | НК | Типовой элемент <ОКВТип>. Принимает значение в соответствии с Общероссийским классификатором валют (ОКВ) Заполняется в случае, если условиями договора предусмотрен расчет штрафа в валюте, отличной от валюты Российской Федерации |
| Валюта штрафа по условиям договора: Наименование | НаимОКВ | A | T(1-100) | НК | Принимает значение в соответствии с Общероссийским классификатором валют (ОКВ). Формируется согласно указанному коду валюты |
| Итоговый размер штрафа в валюте, отличной от рублей | ИтогРазмШтрИн | A | N(19.2) | НУ | Обязателен при отсутствии <ИтогРазмШтрРФ>. Заполняется в случае, если условиями договора предусмотрен расчет штрафа в валюте, отличной от валюты Российской Федерации |
| Дата, на которую определяется курс валюты | ДатаКурсВал | A | T(=10) | Н | Типовой элемент <ДатаТип>. Дата в формате ДД.ММ.ГГГГ |
| Курс валюты на дату расчета размера штрафа | КурсВал | A | N(10.4) | Н | Заполняется в случае, если курс валюты известен на дату формирования файла обмена информации фрахтователя по факту подачи транспортного средства |
| Расчет штрафа | РасчШтр | A | T(1-1000) | Н | |
Таблица 9.9
Реквизиты документа (РеквДокТип)
| Наименование элемента | Сокращенное наименование (код) элемента | Признак типа элемента | Формат элемента | Признак обязательности элемента | Дополнительная информация |
| Наименование документа | НаимДок | A | T(1-255) | НУ | Элемент обязателен при отсутствии <ИдДок> |
| Номер документа | НомерДок | A | T(1-255) | НУ | Элемент обязателен при отсутствии <ИдДок>. При отсутствии указывается "Без номера" |
| Дата документа | ДатаДок | A | T(=10) | НУ | Типовой элемент <ДатаТип>. Дата в формате ДД.ММ.ГГГГ. Элемент обязателен при отсутствии <ИдДок> |
| Идентификатор файла документа (в том числе регистрационный номер, если документ / сведения о таком документе содержатся в государственных информационных системах) | ИдДок | A | T(1-255) | НУ | Элемент обязателен при отсутствии <НаимДок>, <НомерДок>, <ДатаДок> |
| Дополнительные сведения | ДопСведДок | A | T(1-2000) | Н | |
| Идентифицирующие реквизиты сторон, составивших документ | ИдРекСост | С | | ОМ | Типовой элемент <ИдРекСостТип>. Состав элемента представлен в таблице 9.10. Заполняется в отношении каждого из участников события (сделки), оформленного документом с указанными в <НаимДок>, <НомерДок> и <ДатаДок> наименованием, порядковым номером и датой (или с указанным в <ИдДок> идентификатором) |
Таблица 9.10
Идентифицирующие реквизиты сторон, составивших документ (ИдРекСостТип)
| Наименование элемента | Сокращенное наименование (код) элемента | Признак типа элемента | Формат элемента | Признак обязательности элемента | Дополнительная информация |
| ИНН юридического лица | | ИННЮЛ | П | T(=10) | О | Типовой элемент <ИННЮЛТип> |
| ИНН физического лица, в том числе индивидуального предпринимателя | | ИННФЛ | П | T(=12) | О | Типовой элемент <ИННФЛТип> |
| Данные иностранного лица, не состоящего на учете в налоговых органах в качестве налогоплательщика | | ДаннИно | С | | О | Типовой элемент <СвИнНеУчЗННТип>. Состав элемента представлен в таблице 9.11 |
| Краткое наименование органа исполнительной власти (специализированной уполномоченной организации), выдавшего документ | НаимОИВ | П | T(1-255) | О | |
Таблица 9.11
Сведения об иностранном лице, не состоящем на учете в налоговых органах в качестве налогоплательщика (СвИнНеУчЗННТип)
| Наименование элемента | Сокращенное наименование (код) элемента | Признак типа элемента | Формат элемента | Признак обязательности элемента | Дополнительная информация |
| Идентификация статуса | ИдСтат | A | T(1-25) | ОК | Принимает значение: ЮЛ - юридическое лицо | ФЛ - физическое лицо |
| Страна | Стран | A | T(1-255) | НУ | Элемент обязателен при <ИдСтат>=ЮЛ |
| Наименование юридического лица полное / Фамилия, имя, отчество (при наличии) физического лица | Наим | A | T(1-1000) | НУ | Элемент обязателен при <ИдСтат>=ФЛ |
| Идентификатор иностранного лица | Идентиф | A | T(1-255) | НУ | Элемент обязателен при <ИдСтат>=ЮЛ при отсутствии <Наим> и <ИныеСвед> |
| Иные сведения, идентифицирующие иностранное лицо | ИныеСвед | A | T(1-255) | НУ | Элемент обязателен при <ИдСтат>=ЮЛ при отсутствии <Идентиф> и <Наим> |
| Данные документа, удостоверяющего личность иностранного физического лица | УдЛичнИнФЛ | С | | НУ | Типовой элемент <УдЛичнИнФЛТип>. Состав элемента представлен в таблице 9.12. Элемент обязателен при <ИдСтат>= ФЛ |
Таблица 9.12
Данные документа, удостоверяющего личность иностранного физического лица (УдЛичнИнФЛТип)
| Наименование элемента | Сокращенное наименование (код) элемента | Признак типа элемента | Формат элемента | Признак обязательности элемента | Дополнительная информация |
| Вид документа | ВидДок | A | T(1-1000) | О | |
| Номер документа | НомДок | A | T(1-100) | О | |
| Дата выдачи документа | ДатаДок | A | T(=10) | О | Типовой элемент <ДатаТип>. Дата в формате ДД.ММ.ГГГГ |
Таблица 9.13
Информационное поле (ИнфПолТип)
| Наименование элемента | Сокращенное наименование (код) элемента | Признак типа элемента | Формат элемента | Признак обязательности элемента | Дополнительная информация |
| Идентификатор файла информационного поля | ИдФайлИнфПол | A | T(=36) | Н | Указывается идентификатор файла, связанного со сведениями данного электронного файла обмена (GUID) |
| Текстовая информация | ТекстИнф | С | | НМ | Типовой элемент <ТекстИнфТип>. Состав элемента представлен в таблице 9.14 |
Таблица 9.14
Текстовая информация (ТекстИнфТип)
| Наименование элемента | Сокращенное наименование (код) элемента | Признак типа элемента | Формат элемента | Признак обязательности элемента | Дополнительная информация |
| Идентификатор | Идентиф | A | T(1-50) | О | |
| Значение | Значение | A | T(1-2000) | О | |
Таблица 9.15
Фамилия, имя, отчество физического лица (ФИОТип)
| Наименование элемента | Сокращенное наименование (код) элемента | Признак типа элемента | Формат элемента | Признак обязательности элемента | Дополнительная информация |
| Фамилия | Фамилия | A | T(1-60) | О | |
| Имя | Имя | A | T(1-60) | О | |
| Отчество | Отчество | A | T(1-60) | Н | |
V. ОПИСАНИЕ ФАЙЛА ОБМЕНА ИНФОРМАЦИИ ФРАХТОВЩИКА ПО ФАКТУ ВОЗВРАТА ТРАНСПОРТНОГО СРЕДСТВА
10. Имя файла обмена должно иметь следующий вид:
R_Т_A_О_GGGGMMDD_N, где:
R_Т - префикс, принимающий значение:
ON_ZAKAZNARVOZ - при возврате транспортного средства;
А - идентификатор получателя (фрахтователя) файла обмена информации фрахтовщика по факту возврата транспортного средства, где идентификатор получателя совпадает с идентификатором участника электронного документооборота в рамках обмена документами по телекоммуникационным каналам связи;
О - идентификатор отправителя (фрахтовщика) файла обмена информации фрахтовщика по факту возврата транспортного средства, где идентификатор получателя совпадает с идентификатором участника электронного документооборота в рамках обмена документами по телекоммуникационным каналам связи;
GGGG - год формирования передаваемого файла обмена, MM - месяц, DD - день;
N - 36 символьный глобально уникальный идентификатор GUID (Globally Unique IDentifier).
Расширение имени файла обмена - xml. Расширение имени файла обмена может указываться строчными или прописными буквами.
Параметры первой строки файла обмена
Первая строка XML файла должна иметь следующий вид:
<?xml version ="1.0" encoding ="windows-1251"?>
Имя файла, содержащего XML схему файла обмена, должно иметь следующий вид:
ON_ZAKAZNARVOZ_1_975_04_05_01_xx, где хх - номер версии схемы.
Выпуск новой версии (новых версий) схемы возможен при условии ее непротиворечия требованиям данного документа (например, в части уточнения текста наименования отдельных элементов, дополнительной информации, увеличения количества знаков в формате элемента).
Расширение имени файла - xsd.
XML схема файла обмена в электронной форме приводится отдельным файлом и размещается на официальном сайте Федеральной налоговой службы.
11. Логическая модель файла обмена представлена в виде диаграммы структуры файла обмена на рисунке 4 настоящего формата. Элементами логической модели файла обмена являются элементы и атрибуты XML файла. Перечень структурных элементов логической модели файла обмена и сведения о них приведены в таблицах 11.1 - 11.17 настоящего формата.
Для каждого структурного элемента логической модели файла обмена приводятся следующие сведения:
наименование элемента. Приводится полное наименование элемента. В строке таблицы могут быть описаны несколько элементов, наименования которых разделены символом "|". Такая форма записи применяется при наличии в файле обмена только одного элемента из описанных в этой строке;
сокращенное наименование (код) элемента. Приводится сокращенное наименование элемента. Синтаксис сокращенного наименования должен удовлетворять спецификации XML;
признак типа элемента. Может принимать следующие значения: "С" - сложный элемент логической модели (содержит вложенные элементы), "П" - простой элемент логической модели, реализованный в виде элемента XML файла, "А" - простой элемент логической модели, реализованный в виде атрибута элемента XML файла. Простой элемент логической модели не содержит вложенные элементы;
формат элемента. Формат элемента представляется следующими условными обозначениями: Т - символьная строка; N - числовое значение (целое или дробное).
Формат символьной строки указывается в виде Т(n-k) или T(=k), где: n - минимальное количество знаков, k - максимальное количество знаков, символ "-" - разделитель, символ "=" означает фиксированное количество знаков в строке. В случае, если минимальное количество знаков равно 0, формат имеет вид Т(0-k). В случае, если максимальное количество знаков не ограничено, формат имеет вид Т(n-).
Формат числового значения указывается в виде N(m.k), где: m - максимальное количество знаков в числе, включая знак (для отрицательного числа), целую и дробную часть числа без разделяющей десятичной точки, k - максимальное число знаков дробной части числа. Если число знаков дробной части числа равно 0 (то есть число целое), то формат числового значения имеет вид N(m).
Для простых элементов, являющихся базовыми в XML, например, элемент с типом "date", поле "Формат элемента" не заполняется. Для таких элементов в поле "Дополнительная информация" указывается тип базового элемента;
признак обязательности элемента определяет обязательность наличия элемента (совокупности наименования элемента и его значения) в файле обмена. Признак обязательности элемента может принимать следующие значения: "О" - наличие элемента в файле обмена обязательно; "Н" - наличие элемента в файле обмена необязательно, то есть элемент может отсутствовать. Если элемент принимает ограниченный перечень значений (по классификатору, кодовому словарю), то признак обязательности элемента дополняется символом "К". Например, "ОК". В случае, если количество реализаций элемента может быть более одной, то признак обязательности элемента дополняется символом "М". Например, "НМ" или "ОКМ".
К вышеперечисленным признакам обязательности элемента может добавляться значение "У" в случае описания в XML схеме условий, предъявляемых к элементу в файле обмена, описанных в графе "Дополнительная информация". Например, "НУ" или "ОКУ";
дополнительная информация содержит, при необходимости, требования к элементу файла обмена, не указанные ранее. Для сложных элементов указывается ссылка на таблицу, в которой описывается состав данного элемента. Для элементов, принимающих ограниченный перечень значений из классификатора (кодового словаря), указывается соответствующее наименование классификатора (кодового словаря) или приводится перечень возможных значений. Для классификатора (кодового словаря) может указываться ссылка на его местонахождение. Для элементов, использующих пользовательский тип данных, указывается наименование типового элемента.

Рисунок 4. Диаграмма структуры файла обмена
Таблица 11.1
Файл обмена (Файл)
| Наименование элемента | Сокращенное наименование (код) элемента | Признак типа элемента | Формат элемента | Признак обязательности элемента | Дополнительная информация |
| Идентификатор файла | ИдФайл | A | T(1-255) | ОУ | Содержит (повторяет) имя сформированного файла (без расширения) |
| Версия программы, с помощью которой сформирован файл | ВерсПрог | A | T(1-40) | О | |
| Версия формата | ВерсФорм | A | T(1-5) | О | Принимает значение: 5.01 |
| Заказ-наряд, информация фрахтовщика по факту возврата транспортного средства | Документ | С | | О | Состав элемента представлен в таблице 11.2 |
Таблица 11.2
Заказ-наряд, информация фрахтовщика по факту возврата транспортного средства (Документ)
| Наименование элемента | Сокращенное наименование (код) элемента | Признак типа элемента | Формат элемента | Признак обязательности элемента | Дополнительная информация |
| Код документа по КНД | КНД | A | T(=7) | ОК | Типовой элемент <КНДТип>. Принимает значение: 1110353 |
| Дата формирования файла обмена информации фрахтовщика по факту возврата транспортного средства | ДатИнфФщ | A | T(=10) | О | Типовой элемент <ДатаТип>. Дата в формате ДД.ММ.ГГГГ |
| Время формирования файла обмена информации фрахтовщика по факту возврата транспортного средства | ВрИнфФщ | A | T(=8) | О | Типовой элемент <ВремяТип>. Время в формате ЧЧ:ММ:СС |
| Идентификация файла обмена информации фрахтователя по факту подачи транспортного средства | ИдИнфФт | С | | О | Состав элемента представлен в таблице 11.3 |
| Содержание заказ-наряда, информация фрахтовщика по факту возврата транспортного средства | СодЗНИнфФщ | С | | О | Состав элемента представлен в таблице 11.4 |
| Сведения о лице, подписавшем файл обмена информации фрахтовщика по факту возврата транспортного средства в электронной форме | Подписант | С | | О | Состав элемента представлен в таблице 11.6 |
Таблица 11.3
Идентификация файла обмена информации фрахтователя по факту подачи транспортного средства (ИдИнфФт)
| Наименование элемента | Сокращенное наименование (код) элемента | Признак типа элемента | Формат элемента | Признак обязательности элемента | Дополнительная информация |
| Идентификатор файла обмена информации фрахтователя по факту подачи транспортного средства | ИдФайлИнфФт | A | T(1-255) | О | Содержит (повторяет) имя файла обмена информации фрахтователя по факту подачи транспортного средства без расширения |
| Дата формирования файла обмена информации фрахтователя по факту подачи транспортного средства | ДатФайлИнфФт | A | T(=10) | О | Типовой элемент <ДатаТип>. Дата в формате ДД.ММ.ГГГГ Указывается (повторяет) значение <ДатИнфФт>, указанное в файле обмена информации фрахтователя по факту подачи транспортного средства |
| Время формирования файла обмена информации фрахтователя по факту подачи транспортного средства | ВрФайлИнфФт | A | T(=8) | О | Типовой элемент <ВремяТип>. Время в формате ЧЧ:ММ:СС Указывается (повторяет) значение <ВрИнфФт>, указанное в файле обмена информации фрахтователя по факту подачи транспортного средства |
| Электронная подпись файла обмена информации фрахтователя по факту подачи транспортного средства | ЭП | A | T(1-) | О | Представляется в кодировке Base64 |
Таблица 11.4
Содержание заказ-наряда, информация фрахтовщика по факту возврата транспортного средства (СодЗНИнфФщ)
| Наименование элемента | Сокращенное наименование (код) элемента | Признак типа элемента | Формат элемента | Признак обязательности элемента | Дополнительная информация |
| Уникальный идентификатор документа заказ-наряда | УИД_ЗН | A | T(1-1000) | О | Выдается ГИС ЭПД. До начала функционирования ГИС ЭПД принимает значение "Без номера" |
| Фактические дата и время завершения пользования транспортным средством | ДатВрЗавПолТС | A | T(=25) | О | Типовой элемент <ДатаВремяВЗТип>. Дата и время в формате ДД.ММ.ГГГГТЧЧ:ММ:СС ± ЧЧ:ММ, где Т - разделитель даты и времени; ± ЧЧ:ММ - разница с UTC в часах, минутах |
| Применение координации точного времени (UTC) в типовом элементе ДатаВремяВЗТип | НалКоорТочВрПолТС | A | T(=1) | ОК | Принимает значение: 0 - UTC не указан | 1 - UTC указан |
| Исправление заказ-наряда | ИспрЗН | С | | Н | Типовой элемент <ИспрЗНТип>. Состав элемента представлен в таблице 11.10 |
| Сведения об оговорках и замечаниях фрахтовщика | СвОгЗамФщ | С | | Н | Состав элемента представлен в таблице 11.5 |
| Сведения об отметках фрахтовщика | ОтметФщ | С | | НМ | Типовой элемент <ОтметЗНТип>. Состав элемента представлен в таблице 11.8 |
| Информационное поле | ИнфПол | С | | НМ | Типовой элемент <ИнфПолТип>. Состав элемента представлен в таблице 11.15 |
Таблица 11.5
Сведения об оговорках и замечаниях фрахтовщика (СвОгЗамФщ)
| Наименование элемента | Сокращенное наименование (код) элемента | Признак типа элемента | Формат элемента | Признак обязательности элемента | Дополнительная информация |
| Изменение даты и времени выполнения перевозки | ИзмДатВрВыпПрвз | A | T(=25) | О | Типовой элемент <ДатаВремяВЗТип>. Дата и время в формате ДД.ММ.ГГГГТЧЧ:ММ:СС ± ЧЧ:ММ, где Т - разделитель даты и времени; ± ЧЧ:ММ - разница с UTC в часах, минутах |
| Применение координации точного времени (UTC) в типовом элементе ДатаВремяВЗТип | НалКоорТочВрВыпПрвз | A | T(=1) | ОК | Принимает значение: 0 - UTC не указан | 1 - UTC указан |
| Изменение сроков выполнения перевозки | ИзмСрокВыпПрвз | A | T(1-1000) | О | |
| Изменение маршрута выполнения перевозки | ИзмМршВыпПрвз | A | T(1-1000) | Н | |
| Информационное поле | ИнфПол | С | | НМ | Типовой элемент <ИнфПолТип>. Состав элемента представлен в таблице 11.15 |
Таблица 11.6
Сведения о лице, подписавшем файл обмена информации фрахтовщика по факту возврата транспортного средства в электронной форме (Подписант)
| Наименование элемента | Сокращенное наименование (код) элемента | Признак типа элемента | Формат элемента | Признак обязательности элемента | Дополнительная информация |
| Статус подписанта | СтатПодп | A | T(=1) | ОК | Принимает значение: 1 - лицо, действующее от имени фрахтовщика без доверенности | 2 - лицо, действующее от имени фрахтовщика на основании электронной доверенности | 3 - лицо, действующее от имени фрахтовщика на основании бумажной доверенности. Может принимать значение "3", если иное не предусмотрено законодательством Российской Федерации в области электронной подписи |
| Идентифицирующие сведения об информационной системе, в которой хранится доверенность, используемая для подтверждения полномочий в электронной форме | ИдСистХран | A | T(1-500) | Н | Унифицированный указатель (URL). Обязателен в случае, если представление доверенности осуществляется способом, отличным от включения в каждый пакет электронных документов, подписываемых представителем |
| Должность | Должн | A | T(1-128) | Н | |
| Фамилия, имя, отчество (при наличии) | ФИО | С | | О | Типовой элемент <ФИОТип>. Состав элемента представлен в таблице 11.17 |
| Сведения о доверенности, используемой для подтверждения полномочий в электронной форме | СвДовер | С | | НУ | Состав элемента представлен в таблице 11.7. Элемент обязателен при <СтатПодп>=2 и отсутствия <ИдСистХран> |
Таблица 11.7
Сведения о доверенности, используемой для подтверждения полномочий в электронной форме (СвДовер)
| Наименование элемента | Сокращенное наименование (код) элемента | Признак типа элемента | Формат элемента | Признак обязательности элемента | Дополнительная информация |
| Дата совершения доверенности | ДатаДовер | A | T(=10) | О | Типовой элемент <ДатаТип>. Дата в формате ДД.ММ.ГГГГ |
| Номер доверенности: порядковый | НомерДовер | A | T(1-100) | Н | |
| Номер доверенности: идентификатор файла доверенности | ИдентДовер | A | T(1-255) | О | Содержит (повторяет) имя сформированного файла доверенности, подтверждающей полномочия подписанта на действия по подписанию заказ-наряда от имени фрахтовщика (без расширения) |
| Идентифицирующие сведения об информационной системе, которая предоставляет техническую возможность получения информации о досрочном прекращении действия доверенности, в том числе в силу ее отмены доверителем | СведСистОтм | A | T(1-500) | Н | Унифицированный указатель (URL) |
Таблица 11.8
Сведения об отметках (ОтметЗНТип)
| Наименование элемента | Сокращенное наименование (код) элемента | Признак типа элемента | Формат элемента | Признак обязательности элемента | Дополнительная информация |
| Дата и время отметки | ДатВрОтмет | A | T(=25) | О | Типовой элемент <ДатаВремяВЗТип>. Дата и время в формате ДД.ММ.ГГГГТЧЧ:ММ:СС ± ЧЧ:ММ, где Т - разделитель даты и времени; ± ЧЧ:ММ - разница с UTC в часах, минутах |
| Применение координации точного времени (UTC) в типовом элементе ДатаВремяВЗТип | НалКоорТочВрОтмет | A | T(=1) | ОК | Принимает значение: 0 - UTC не указан | 1 - UTC указан |
| Краткое описание обстоятельств, послуживших основанием для отметки | ОбстОтмет | A | T(1-2000) | О | |
| Сведения о коммерческих и иных актах, в том числе о погрузке/выгрузке груза | СвАкт | С | | НМ | Типовой элемент <РеквДокТип>. Состав элемента представлен в таблице 11.11 |
| Расчет и размер штрафа | РазмШтр | С | | НМ | Состав элемента представлен в таблице 11.9 |
| Сведения об актах взвешивания | СвАктВзв | С | | НМ | Типовой элемент <РеквДокТип>. Состав элемента представлен в таблице 11.11 |
| Информационное поле | ИнфПол | С | | НМ | Типовой элемент <ИнфПолТип>. Состав элемента представлен в таблице 11.15 |
Таблица 11.9
Расчет и размер штрафа (РазмШтр)
| Наименование элемента | Сокращенное наименование (код) элемента | Признак типа элемента | Формат элемента | Признак обязательности элемента | Дополнительная информация |
| Фактическое количество единиц измерения для расчета штрафа (фактическая база для расчета штрафа) | ФактКолЕдИзм | A | T(1-255) | Н | |
| Итоговый размер штрафа в валюте Российской Федерации | ИтогРазмШтрРФ | A | N(19.2) | НУ | Элемент обязателен при отсутствии <ИтогРазмШтрИн>. Заполняется в случаях, когда по условиям договора расчеты суммы штрафа производятся в валюте Российской Федерации, а также при расчете суммы штрафа в валюте, отличной от валюты Российской Федерации, если курс валюты известен на дату формирования файла обмена информации фрахтовщика по факту возврата транспортного средства |
| Валюта штрафа по условиям договора: Код | КодОКВ | A | T(=3) | НК | Типовой элемент <ОКВТип>. Принимает значение в соответствии с Общероссийским классификатором валют (ОКВ). Заполняется в случае, если условиями договора предусмотрен расчет штрафа в валюте, отличной от валюты Российской Федерации |
| Валюта штрафа по условиям договора: Наименование | НаимОКВ | A | T(1-100) | НК | Принимает значение в соответствии с Общероссийским классификатором валют (ОКВ). Формируется согласно указанному коду валюты |
| Итоговый размер штрафа в валюте, отличной от рублей | ИтогРазмШтрИн | A | N(19.2) | Н | Элемент обязателен при отсутствии <ИтогРазмШтрРФ>. Заполняется в случае, если условиями договора предусмотрен расчет штрафа в валюте, отличной от валюты Российской Федерации |
| Дата, на которую определяется курс валюты | ДатаКурсВал | A | T(=10) | Н | Типовой элемент <ДатаТип>. Дата в формате ДД.ММ.ГГГГ |
| Курс валюты на дату расчета размера штрафа | КурсВал | A | N(10.4) | Н | Заполняется в случае, если курс валюты известен на дату формирования файла обмена информации фрахтовщика по факту возврата транспортного средства |
| Расчет штрафа | РасчШтр | A | T(1-1000) | Н | |
Таблица 11.10
Исправление заказ-наряда (ИспрЗНТип)
| Наименование элемента | Сокращенное наименование (код) элемента | Признак типа элемента | Формат элемента | Признак обязательности элемента | Дополнительная информация |
| Номер исправления | НомИспр | A | N(3) | О | |
| Дата исправления | ДатаИспр | A | T(=10) | О | Типовой элемент <ДатаТип>. Дата в формате ДД.ММ.ГГГГ |
| Фамилия, имя, отчество (при наличии) лиц, составивших заказ-наряд, в котором произведено исправление | | ФИОЛиц | С | | ОМ | Типовой элемент <ФИОТип>. Состав элемента представлен в таблице 11.17 |
| Иные реквизиты, необходимые для идентификации лиц, составивших заказ-наряд, в котором произведено исправление | ИнРекИдентифЛиц | П | T(1-1000) | ОМ | |
Таблица 11.11
Реквизиты документа (РеквДокТип)
| Наименование элемента | Сокращенное наименование (код) элемента | Признак типа элемента | Формат элемента | Признак обязательности элемента | Дополнительная информация |
| Наименование документа | НаимДок | A | T(1-255) | НУ | Элемент обязателен при отсутствии<ИдДок> |
| Номер документа | НомерДок | A | T(1-255) | НУ | Элемент обязателен при отсутствии <ИдДок>. При отсутствии указывается "Без номера" |
| Дата документа | ДатаДок | A | T(=10) | НУ | Типовой элемент <ДатаТип>. Дата в формате ДД.ММ.ГГГГ. Элемент обязателен при отсутствии <ИдДок> |
| Идентификатор файла документа (в том числе регистрационный номер, если документ / сведения о таком документе содержатся в государственных информационных системах) | ИдДок | A | T(1-255) | НУ | Элемент обязателен при отсутствии <НаимДок>, <НомерДок>, <ДатаДок> |
| Дополнительные сведения | ДопСведДок | A | T(1-2000) | Н | |
| Идентифицирующие реквизиты сторон, составивших документ | ИдРекСост | С | | ОМ | Типовой элемент <ИдРекСостТип>. Состав элемента представлен в таблице 11.12. Заполняется в отношении каждого из участников события (сделки), оформленного документом с указанными в <НаимДок>, <НомерДок> и <ДатаДок> наименованием, порядковым номером и датой (или с указанным в <ИдДок> идентификатором) |
Таблица 11.12
Идентифицирующие реквизиты сторон, составивших документ (ИдРекСостТип)
| Наименование элемента | Сокращенное наименование (код) элемента | Признак типа элемента | Формат элемента | Признак обязательности элемента | Дополнительная информация |
| ИНН юридического лица | | ИННЮЛ | П | T(=10) | О | Типовой элемент <ИННЮЛТип> |
| ИНН физического лица, в том числе индивидуального предпринимателя | | ИННФЛ | П | T(=12) | О | Типовой элемент <ИННФЛТип> |
| Данные иностранного лица, не состоящего на учете в налоговых органах в качестве налогоплательщика | | ДаннИно | С | | О | Типовой элемент <СвИнНеУчЗННТип>. Состав элемента представлен в таблице 11.13 |
| Краткое наименование органа исполнительной власти (специализированной уполномоченной организации), выдавшего документ | НаимОИВ | П | T(1-255) | ОК | |
Таблица 11.13
Сведения об иностранном лице, не состоящем на учете в налоговых органах в качестве налогоплательщика (СвИнНеУчЗННТип)
| Наименование элемента | Сокращенное наименование (код) элемента | Признак типа элемента | Формат элемента | Признак обязательности элемента | Дополнительная информация |
| Идентификация статуса | ИдСтат | A | T(1-25) | ОК | Принимает значение: ЮЛ - юридическое лицо | ФЛ - физическое лицо |
| Страна | Стран | A | T(1-255) | НУ | Элемент обязателен при <ИдСтат>=ЮЛ |
| Наименование юридического лица полное / Фамилия, имя, отчество (при наличии) физического лица | Наим | A | T(1-1000) | НУ | Элемент обязателен при <ИдСтат>=ФЛ |
| Идентификатор иностранного лица | Идентиф | A | T(1-255) | НУ | Элемент обязателен при <ИдСтат>=ЮЛ при отсутствии <Наим> и <ИныеСвед> |
| Иные сведения, идентифицирующие иностранное лицо | ИныеСвед | A | T(1-255) | НУ | Элемент обязателен при <ИдСтат>=ЮЛ при отсутствии <Идентиф> и <Наим> |
| Данные документа, удостоверяющего личность иностранного физического лица | УдЛичнИнФЛ | С | | НУ | Типовой элемент <УдЛичнИнФЛТип>. Состав элемента представлен в таблице 11.14. Элемент обязателен при <ИдСтат>= ФЛ |
Таблица 11.14
Данные документа, удостоверяющего личность иностранного физического лица (УдЛичнИнФЛТип)
| Наименование элемента | Сокращенное наименование (код) элемента | Признак типа элемента | Формат элемента | Признак обязательности элемента | Дополнительная информация |
| Вид документа | ВидДок | A | T(1-1000) | О | |
| Номер документа | НомДок | A | T(1-100) | О | |
| Дата выдачи документа | ДатаДок | A | T(=10) | О | Типовой элемент <ДатаТип>. Дата в формате ДД.ММ.ГГГГ |
Таблица 11.15
Информационное поле (ИнфПолТип)
| Наименование элемента | Сокращенное наименование (код) элемента | Признак типа элемента | Формат элемента | Признак обязательности элемента | Дополнительная информация |
| Идентификатор файла информационного поля | ИдФайлИнфПол | A | T(=36) | Н | Указывается идентификатор файла, связанного со сведениями данного электронного файла обмена (GUID) |
| Текстовая информация | ТекстИнф | С | | НМ | Типовой элемент <ТекстИнфТип>. Состав элемента представлен в таблице 11.16 |
Таблица 11.16
Текстовая информация (ТекстИнфТип)
| Наименование элемента | Сокращенное наименование (код) элемента | Признак типа элемента | Формат элемента | Признак обязательности элемента | Дополнительная информация |
| Идентификатор | Идентиф | A | T(1-50) | О | |
| Значение | Значение | A | T(1-2000) | О | |
Таблица 11.17
Фамилия, имя, отчество физического лица (ФИОТип)
| Наименование элемента | Сокращенное наименование (код) элемента | Признак типа элемента | Формат элемента | Признак обязательности элемента | Дополнительная информация |
| Фамилия | Фамилия | A | T(1-60) | О | |
| Имя | Имя | A | T(1-60) | О | |
| Отчество | Отчество | A | T(1-60) | Н | |