Письмо ФНС РФ от 20.01.2022 N ЕА-4-26/534@

"О направлении рекомендуемого формата заявления об отзыве доверенности"
Редакция от 20.01.2022 — Документ утратил силу, см. «Письмо ФНС РФ от 26.02.2024 N ЕА-4-26/2136@»

ФЕДЕРАЛЬНАЯ НАЛОГОВАЯ СЛУЖБА

ПИСЬМО
от 20 января 2022 г. N ЕА-4-26/534@

О НАПРАВЛЕНИИ РЕКОМЕНДУЕМОГО ФОРМАТА ЗАЯВЛЕНИЯ ОБ ОТЗЫВЕ ДОВЕРЕННОСТИ

Федеральная налоговая служба направляет разработанный рекомендуемый формат заявления об отзыве доверенности, подтверждающей полномочия представителя налогоплательщика (плательщика сбора, плательщика страховых взносов, налогового агента) в отношениях, регулируемых законодательством о налогах и сборах, в электронной форме (прилагается).

Указанный формат применяется для отзыва доверенности, представленной в форме электронного документа в соответствии с приказом ФНС России от 30.04.2021 N ЕД-7-26/445@ "Об утверждении формата доверенности, подтверждающей полномочия представителя налогоплательщика (плательщика сбора, плательщика страховых взносов, налогового агента) в отношениях, регулируемых законодательством о налогах и сборах, в электронной форме и порядка ее направления по телекоммуникационным каналам связи".

Заявление представляется в порядке, утвержденном приказом ФНС России от 16.07.2020 N ЕД-7-2/448@ "Об утверждении Порядка направления и получения документов, предусмотренных Налоговым кодексом Российской Федерации и используемых налоговыми органами при реализации своих полномочий в отношениях, регулируемых законодательством о налогах и сборах, а также представления документов по требованию налогового органа в электронной форме по телекоммуникационным каналам связи", в тот налоговый орган, в который ранее была представлена доверенность в форме электронного документа.

Действительный
государственный советник
Российской Федерации
3 класса
А.В. ЕГОРИЧЕВ

Приложение

РЕКОМЕНДУЕМЫЙ ФОРМАТ ЗАЯВЛЕНИЯ ОБ ОТЗЫВЕ ДОВЕРЕННОСТИ, ПОДТВЕРЖДАЮЩЕЙ ПОЛНОМОЧИЯ ПРЕДСТАВИТЕЛЯ НАЛОГОПЛАТЕЛЬЩИКА (ПЛАТЕЛЬЩИКА СБОРА, ПЛАТЕЛЬЩИКА СТРАХОВЫХ ВЗНОСОВ, НАЛОГОВОГО АГЕНТА) В ОТНОШЕНИЯХ, РЕГУЛИРУЕМЫХ ЗАКОНОДАТЕЛЬСТВОМ О НАЛОГАХ И СБОРАХ, В ЭЛЕКТРОННОЙ ФОРМЕ

I. ОБЩИЕ СВЕДЕНИЯ

1. Настоящий формат описывает требования к XML файлам (далее - файл обмена) заявления об отзыве доверенности, подтверждающей полномочия представителя налогоплательщика (плательщика сбора, плательщика страховых взносов, налогового агента) в отношениях, регулируемых законодательством о налогах и сборах (далее - заявление об отзыве доверенности).

2. Номер версии настоящего формата 5.01, часть 884_00.

II. ОПИСАНИЕ ФАЙЛА ОБМЕНА

3. Имя файла обмена должно иметь следующий вид:

R_T_A_K_O_GGGGMMDD_N, где:

R_T - префикс, принимающий значение ON_OFFDOVER;

A_K - идентификатор получателя информации, где: A - идентификатор получателя, которому направляется файл обмена, K - идентификатор конечного получателя, для которого предназначена информация из данного файла обмена. Передача файла от отправителя к конечному получателю (K) может осуществляться в несколько этапов через другие налоговые органы, осуществляющие передачу файла на промежуточных этапах, которые обозначаются идентификатором A. В случае передачи файла от отправителя к конечному получателю при отсутствии налоговых органов, осуществляющих передачу на промежуточных этапах, значения идентификаторов A и K совпадают. Идентификаторы A и К представляются в виде четырехразрядного кода налогового органа;

O - идентификатор отправителя информации имеет вид:

для организаций - девятнадцатиразрядный код (ИНН и КПП организации);

для физических лиц - двенадцатиразрядный код (ИНН физического лица);

GGGG - год формирования передаваемого файла, MM - месяц, DD - день;

N - идентификационный номер файла (представляется в виде 36-разрядного глобально-уникального идентификатора (GUID) и обеспечивает уникальность файла).

Расширение имени файла - xml. Расширение имени файла может указываться как строчными, так и прописными буквами.

Параметры первой строки файла обмена

Первая строка XML файла должна иметь следующий вид:

<?xml version ="1.0" encoding ="windows-1251"?>

Имя файла, содержащего XML схему файла обмена, должно иметь следующий вид:

ON_OFFDOVER_1_884_00_05_01_xx, где xx - номер версии схемы.

Выпуск новой версии (новых версий) схемы возможен при условии ее непротиворечия требованиям данного документа (например, в части уточнения текста наименования отдельных элементов, дополнительной информации, увеличения количества знаков в формате элемента).

Расширение имени файла - xsd.

XML схема файла обмена приводится отдельным файлом и размещается на официальном сайте Федеральной налоговой службы в информационно-телекоммуникационной сети "Интернет".

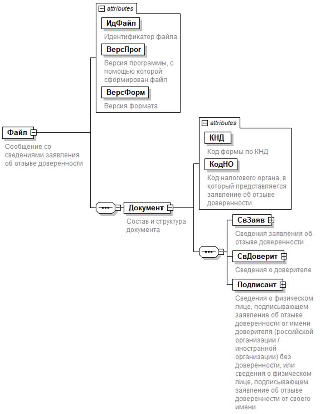
4. Логическая модель файла обмена представлена в виде диаграммы структуры файла обмена на рисунке 1 настоящего формата. Элементами логической модели файла обмена являются элементы и атрибуты XML файла. Перечень структурных элементов логической модели файла обмена и сведения о них приведены в таблицах 4.1 - 4.13 настоящего формата.

Для каждого структурного элемента логической модели файла обмена приводятся следующие сведения:

наименование элемента. Приводится полное наименование элемента. В строке таблицы могут быть описаны несколько элементов, наименования которых разделены символом "|". Такая форма записи применяется при наличии в файле обмена только одного элемента из описанных в этой строке;

сокращенное наименование (код) элемента. Приводится сокращенное наименование элемента. Синтаксис сокращенного наименования должен удовлетворять спецификации XML;

признак типа элемента. Может принимать следующие значения: "С" - сложный элемент логической модели (содержит вложенные элементы), "П" - простой элемент логической модели, реализованный в виде элемента XML файла, "А" - простой элемент логической модели, реализованный в виде атрибута элемента XML файла. Простой элемент логической модели не содержит вложенные элементы;

формат элемента. Формат элемента представляется следующими условными обозначениями: T - символьная строка; N - числовое значение (целое или дробное).

Формат символьной строки указывается в виде T(n-k) или T(=k), где: n - минимальное количество знаков, k - максимальное количество знаков, символ "-" - разделитель, символ "=" означает фиксированное количество знаков в строке. В случае, если минимальное количество знаков равно 0, формат имеет вид T(0-k). В случае, если максимальное количество знаков не ограничено, формат имеет вид T(n-).

Формат числового значения указывается в виде N(m.k), где: m - максимальное количество знаков в числе, включая знак (для отрицательного числа), целую и дробную часть числа без разделяющей десятичной точки, k - максимальное число знаков дробной части числа. Если число знаков дробной части числа равно 0 (то есть число целое), то формат числового значения имеет вид N(m).

Для простых элементов, являющихся базовыми в XML, например, элемент с типом "date", поле "Формат элемента" не заполняется. Для таких элементов в поле "Дополнительная информация" указывается тип базового элемента;

признак обязательности элемента определяет обязательность наличия элемента (совокупности наименования элемента и его значения) в файле обмена. Признак обязательности элемента может принимать следующие значения: "О" - наличие элемента в файле обмена обязательно; "Н" - наличие элемента в файле обмена необязательно, то есть элемент может отсутствовать. Если элемент принимает ограниченный перечень значений (по классификатору, кодовому словарю), то признак обязательности элемента дополняется символом "К". Например, "ОК". В случае, если количество реализаций элемента может быть более одной, то признак обязательности элемента дополняется символом "М". Например, "НМ" или "ОКМ".

К вышеперечисленным признакам обязательности элемента может добавляться значение "У" в случае описания в XML схеме условий, предъявляемых к элементу в файле обмена, описанных в графе "Дополнительная информация". Например, "НУ" или "ОКУ";

дополнительная информация содержит, при необходимости, требования к элементу файла обмена, не указанные ранее. Для сложных элементов указывается ссылка на таблицу, в которой описывается состав данного элемента. Для элементов, принимающих ограниченный перечень значений из классификатора (кодового словаря), указывается соответствующее наименование классификатора (кодового словаря) или приводится перечень возможных значений. Для классификатора (кодового словаря) может указываться ссылка на его местонахождение. Для элементов, использующих пользовательский тип данных, указывается наименование типового элемента.

Рисунок 1. Диаграмма структуры файла обмена

Таблица 4.1

Сообщение со сведениями заявления об отзыве доверенности (Файл)

Наименование элемента Сокращенное наименование (код) элемента Признак типа элемента Формат элемента Признак обязательности элемента Дополнительная информация
Идентификатор файла ИдФайл А T(1-255) ОУ Содержит (повторяет) имя сформированного файла (без расширения)
Версия программы, с помощью которой сформирован файл ВерсПрог А T(1-40) О Содержит наименование и версию программы, с помощью которой сформирован файл
Версия формата ВерсФорм А T(1-5) О Принимает значение: 5.01
Состав и структура документа Документ С   О Состав элемента представлен в таблице 4.2

Таблица 4.2

Состав и структура документа (Документ)

Наименование элемента Сокращенное наименование (код) элемента Признак типа элемента Формат элемента Признак обязательности элемента Дополнительная информация
Код формы по КНД КНД А T(=7) ОК Типовой элемент <КНДТип>.
Принимает значение: 1110311
Код налогового органа, в который представляется заявление об отзыве доверенности КодНО А T(=4) ОК Типовой элемент <СОНОТип>
Сведения заявления об отзыве доверенности СвЗаяв С   О Состав элемента представлен в таблице 4.3
Сведения о доверителе СвДоверит С   О Состав элемента представлен в таблице 4.4.
Сведения о лице, доверявшем представителю выступать от своего имени в отношениях, регулируемых законодательством Российской Федерации о налогах и сборах
Сведения о физическом лице, подписывающем заявление об отзыве доверенности от имени доверителя (российской организации/иностранной организации) без доверенности, или сведения о физическом лице, подписывающем заявление об отзыве доверенности от своего имени Подписант С   О Состав элемента представлен в таблице 4.11

Таблица 4.3

Сведения заявления об отзыве доверенности (СвЗаяв)

Наименование элемента Сокращенное наименование (код) элемента Признак типа элемента Формат элемента Признак обязательности элемента Дополнительная информация
Номер доверенности НомДовер А T(1-50) О  
Уникальный идентификатор доверенности ИдДовер А T(=36) О Содержит (повторяет) идентификационный номер файла (N) доверенности в виде 36-разрядного GUID, который является уникальным идентификатором доверенности
Дата совершения (выдачи) доверенности ДатаНач А T(=10) О Типовой элемент <ДатаТип>.
Дата в формате ДД.ММ.ГГГГ
Дата отзыва доверенности ДатаОтз А T(=10) О Типовой элемент <ДатаТип>.
Дата в формате ДД.ММ.ГГГГ
Причина отзыва доверенности ПричОтз А T(1-150) Н  

Таблица 4.4

Сведения о доверителе (СвДоверит)

Наименование элемента Сокращенное наименование (код) элемента Признак типа элемента Формат элемента Признак обязательности элемента Дополнительная информация
Сведения о российской организации | НПЮЛ С   О Состав элемента представлен в таблице 4.5.
Элемент присутствует, если доверителем является российская организация
Сведения об иностранной организации | ИО С   О Состав элемента представлен в таблице 4.8.
Элемент присутствует, если доверителем является иностранная организация
Сведения о физическом лице НПФЛ С   О Состав элемента представлен в таблице 4.10.
Элемент присутствует, если доверителем является физическое лицо

Таблица 4.5

Сведения о российской организации (НПЮЛ)

Наименование элемента Сокращенное наименование (код) элемента Признак типа элемента Формат элемента Признак обязательности элемента Дополнительная информация
Наименование организации НаимОрг А T(1-1000) О  
ИНН организации ИННЮЛ А T(=10) О Типовой элемент <ИННЮЛТип>
КПП организации КПП А T(=9) О Типовой элемент <КППТип>
ОГРН ОГРН А T(=13) О Типовой элемент <ОГРНТип>
Сведения о лице, действующем от имени юридического лица без доверенности СвРукОрг С   О Состав элемента представлен в таблице 4.6

Таблица 4.6

Сведения о лице, действующем от имени юридического лица без доверенности (СвРукОрг)

Наименование элемента Сокращенное наименование (код) элемента Признак типа элемента Формат элемента Признак обязательности элемента Дополнительная информация
Должность руководителя организации - доверителя Должность А T(1-50) О  
Сведения об организации СвОрг С   Н Состав элемента представлен в таблице 4.7.
Элемент обязателен, если лицом, действующим от имени юридического лица является организация

Таблица 4.7

Сведения об организации (СвОрг)

Наименование элемента Сокращенное наименование (код) элемента Признак типа элемента Формат элемента Признак обязательности элемента Дополнительная информация
Наименование организации НаимОрг А T(1-1000) О  
ИНН организации ИННЮЛ А T(=10) О Типовой элемент <ИННЮЛТип>
КПП организации КПП А T(=9) О Типовой элемент <КППТип>
ОГРН ОГРН А T(=13) Н Типовой элемент <ОГРНТип>

Таблица 4.8

Сведения об иностранной организации (ИО)

Наименование элемента Сокращенное наименование (код) элемента Признак типа элемента Формат элемента Признак обязательности элемента Дополнительная информация
Наименование иностранной организации НаимИО А T(1-1000) О  
ИНН организации ИННЮЛ А T(=10) О Типовой элемент <ИННЮЛТип>
КПП обособленного подразделения КПП А T(=9) О Типовой элемент <КППТип>
Сведения о руководителе обособленного подразделения СвРукОП С   О Состав элемента представлен в таблице 4.9

Таблица 4.9

Сведения о руководителе обособленного подразделения (СвРукОП)

Наименование элемента Сокращенное наименование (код) элемента Признак типа элемента Формат элемента Признак обязательности элемента Дополнительная информация
ИНН физического лица - руководителя обособленного подразделения ИННФЛ А T(=12) Н Типовой элемент <ИННФЛТип>
Признак наличия гражданства ПрГражд А T(=1) ОК Принимает значение:
1 - гражданин Российской Федерации |
2 - иностранный гражданин |
3 - лицо без гражданства

Таблица 4.10

Сведения о физическом лице (НПФЛ)

Наименование элемента Сокращенное наименование (код) элемента Признак типа элемента Формат элемента Признак обязательности элемента Дополнительная информация
ИНН физического лица ИННФЛ А T(=12) О Типовой элемент <ИННФЛТип>
ОГРНИП ОГРНИП А T(=15) Н Типовой элемент <ОГРНИПТип>
Дата рождения физического лица ДатаРожд А T(=10) О Типовой элемент <ДатаТип>.
Дата в формате ДД.ММ.ГГГГ
Сведения о документе, удостоверяющем личность физического лица УдЛичн С   О Типовой элемент <УдЛичнФЛТип>.
Состав элемента представлен в таблице 4.12

Таблица 4.11

Сведения о физическом лице, подписывающем заявление об отзыве доверенности от имени доверителя (российской организации/иностранной организации) без доверенности, или сведения о физическом лице, подписывающем заявление об отзыве доверенности от своего имени (Подписант)

Наименование элемента Сокращенное наименование (код) элемента Признак типа элемента Формат элемента Признак обязательности элемента Дополнительная информация
Номер контактного телефона Тлф А T(1-20) Н  
Фамилия, имя, отчество руководителя организации (обособленного подразделения) - доверителя, физического лица - доверителя ФИО С   О Типовой элемент <ФИОТип>.
Состав элемента представлен в таблице 4.13

Таблица 4.12

Сведения о документе, удостоверяющем личность физического лица (УдЛичнФЛТип)

Наименование элемента Сокращенное наименование (код) элемента Признак типа элемента Формат элемента Признак обязательности элемента Дополнительная информация
Код вида документа КодВидДок А T(=2) ОК Типовой элемент <СПДУЛТип>.
Принимает значение:
07 - Военный билет |
10 - Паспорт иностранного гражданина |
11 - Свидетельство о рассмотрении ходатайства о признании лица беженцем на территории Российской Федерации по существу |
12 - Вид на жительство в Российской Федерации |
13 - Удостоверение беженца |
15 - Разрешение на временное проживание в Российской Федерации |
19 - Свидетельство о предоставлении временного убежища на территории Российской Федерации |
21 - Паспорт гражданина Российской Федерации |
24 - Удостоверение личности военнослужащего Российской Федерации
Серия и номер документа СерНомДок А T(1-25) О Типовой элемент <СПДУЛШТип>
Дата выдачи документа ДатаДок А T(=10) О Типовой элемент <ДатаТип>.
Дата в формате ДД.ММ.ГГГГ
Наименование органа, выдавшего документ ВыдДок А T(1-255) НУ Элемент обязателен при <КодВидДок> = 21
Код подразделения органа, выдавшего документ КодВыдДок А T(=7) Н  

Таблица 4.13

Фамилия, имя, отчество (ФИОТип)

Наименование элемента Сокращенное наименование (код) элемента Признак типа элемента Формат элемента Признак обязательности элемента Дополнительная информация
Фамилия Фамилия А T(1-60) О  
Имя Имя А T(1-60) О  
Отчество Отчество А T(1-60) Н