Приказ ФНС РФ от 26.11.2014 N ММВ-7-11/598@

"Об утверждении формы и формата представления сообщения о наличии объектов недвижимого имущества и (или) транспортных средств, признаваемых объектами налогообложения по соответствующим налогам, уплачиваемым физическими лицами, а также порядка заполнения формы и порядка представления сообщения в электронной форме по телекоммуникационным каналам связи"
Редакция от 18.06.2021 — Документ утратил силу, см. «Приказ ФНС РФ от 23.12.2022 N ЕД-7-21/1250@»
Показать изменения

Зарегистрировано в Минюсте России 4 декабря 2014 г. N 35089


ФЕДЕРАЛЬНАЯ НАЛОГОВАЯ СЛУЖБА

ПРИКАЗ
от 26 ноября 2014 г. N ММВ-7-11/598@

ОБ УТВЕРЖДЕНИИ ФОРМЫ И ФОРМАТА ПРЕДСТАВЛЕНИЯ СООБЩЕНИЯ О НАЛИЧИИ ОБЪЕКТОВ НЕДВИЖИМОГО ИМУЩЕСТВА И (ИЛИ) ТРАНСПОРТНЫХ СРЕДСТВ, ПРИЗНАВАЕМЫХ ОБЪЕКТАМИ НАЛОГООБЛОЖЕНИЯ ПО СООТВЕТСТВУЮЩИМ НАЛОГАМ, УПЛАЧИВАЕМЫМ ФИЗИЧЕСКИМИ ЛИЦАМИ, А ТАКЖЕ ПОРЯДКА ЗАПОЛНЕНИЯ ФОРМЫ И ПОРЯДКА ПРЕДСТАВЛЕНИЯ СООБЩЕНИЯ В ЭЛЕКТРОННОЙ ФОРМЕ ПО ТЕЛЕКОММУНИКАЦИОННЫМ КАНАЛАМ СВЯЗИ

(в ред. Приказов ФНС РФ от 02.10.2017 N ММВ-7-21/773@, от 25.03.2020 N ЕД-7-21/192@, от 16.07.2020 N ЕД-7-2/448@, от 18.06.2021 N ЕД-7-21/574@)

В соответствии с пунктом 7 статьи 23 Налогового кодекса Российской Федерации (Собрание законодательства Российской Федерации, 1998, N 31, ст. 3824; 2014, N 14, ст. 1514) приказываю:

1. Утвердить:

форму "Сообщение о наличии объектов недвижимого имущества и (или) транспортных средств, признаваемых объектами налогообложения по соответствующим налогам, уплачиваемым физическими лицами" согласно приложению N 1 к настоящему приказу;

формат представления Сообщения о наличии объектов недвижимого имущества и (или) транспортных средств, признаваемых объектами налогообложения по соответствующим налогам, уплачиваемым физическими лицами, в электронной форме согласно приложению N 2 к настоящему приказу;

порядок заполнения формы "Сообщение о наличии объектов недвижимого имущества и (или) транспортных средств, признаваемых объектами налогообложения по соответствующим налогам, уплачиваемым физическими лицами" согласно приложению N 3 к настоящему приказу;

Абзац пятый. - Утратил силу. (в ред. Приказа ФНС РФ от 16.07.2020 N ЕД-7-2/448@)

2. Руководителям управлений Федеральной налоговой службы по субъектам Российской Федерации довести настоящий приказ до нижестоящих налоговых органов.

3. Настоящий приказ вступает в силу с 1 января 2015 года, но не ранее чем по истечении 10 календарных дней со дня его официального опубликования.

4. Контроль за исполнением настоящего приказа возложить на заместителя руководителя Федеральной налоговой службы, координирующего вопросы налогообложения имущества и доходов физических лиц.

Руководитель Федеральной
налоговой службы
М.В.МИШУСТИН

Приложение 1
к приказу ФНС России
от 26 ноября 2014
N ММВ-7-11-598@

                                  ИНН                
                                                                             
      1440   4016                             Стр. 0 0 1

Форма по КНД 1153006

СООБЩЕНИЕ О НАЛИЧИИ ОБЪЕКТОВ НЕДВИЖИМОГО ИМУЩЕСТВА И (ИЛИ) ТРАНСПОРТНЫХ СРЕДСТВ, ПРИЗНАВАЕМЫХ ОБЪЕКТАМИ НАЛОГООБЛОЖЕНИЯ ПО СООТВЕТСТВУЮЩИМ НАЛОГАМ, УПЛАЧИВАЕМЫМ ФИЗИЧЕСКИМИ ЛИЦАМИ

(в ред. Приказа ФНС РФ от 18.06.2021 N ЕД-7-21/574@)

Представляется в налоговый орган (код)               по состоянию на     .     .                  
                                                                               
Сведения о налогоплательщике (в соответствии с документом, удостоверяющем личность):                        
                                                                             
Фамилия                                                                      
                                                                               
Имя                                                                      
                                                                               
Отчество <1>                                                                      
                                                                               
Дата рождения     .     .           Место рождения                                  
                                                                               
                                                                             
                                                                               
Сведения о документе, удостоверяющем личность:                                 Код вида документа    
                                                                               
Серия и номер                                         Дата выдачи     .     .        
                                                                               
Кем выдан                                                                      
                                                                               
                                                                             
                                                                               
Номер контактного телефона                                                                    
                                                                               
                                                                               
Сообщение составлено на         страницах с приложением подтверждающих документов (копий) на         листах
                                                                               
                                                                               
Достоверность и полноту сведений, указанных в настоящем сообщении, подтверждаю:   Заполняется работником налогового органа или МФЦ  
                                            Сведения о представлении сообщения  
      1 - налогоплательщик                              
      2 - представитель налогоплательщика   Настоящее сообщение представлено (код)            
                                                                       
                                        на           страницах            
                                                                               
                                        с приложением подтверждающих документов (копий)
                                                                               
                                        на         листах                
(Фамилия, имя, отчество <1> представителя налогоплательщика)                                        
                                          Дата представления сообщения     .     .        
Подпись           Дата     .     .                                                
                                                                     
Наименование и реквизиты документа, подтверждающего полномочия представителя налогоплательщика                                      
                                                                             
                                                                             
                                            Фамилия, И.О. <1>   Подпись
                                                                             
                                                                               

<1> Отчество указывается при наличии.

                                                                             
                                  ИНН                
                                                                             
      1440   4023                             Стр.      
Фамилия   И.   О. <1>  

Раздел 1. Сведения об объектах недвижимого имущества

1.1. Вид объекта недвижимого имущества     1 - земельный участок   4 - комната       6 - объект незавершенного строительства  
                          2 - жилой дом   5 - гараж (машино-место)   7 - иное помещение, здание, сооружение  
                          3 - квартира                      
                                                                               
1.2. Номер объекта недвижимого имущества     1- кадастровый номер   2 - условный номер   3 - инвентарный номер        
                                                                               
                                                                             
                                                                               
                                                                             
                                                                               
                                                                             
                                                                               
1.3. Вид правоустанавливающего
(правоудостоверяющего) документа
    1 - свидетельство о государственной регистрации права            
    2 - свидетельство о праве собственности, праве постоянного (бессрочного) пользования, праве пожизненного наследуемого владения
                          3 - свидетельство о праве на наследство
                          4 - акт (решение, постановление)
                          5 - иное                                  
                                                                               
                                                                             
(указать иной вид документа)
                                                                               
1.3.1. Орган или иное лицо, выдавшие правоустанавливающий (правоудостоверяющий) документ                  
                                                                               
                                                                             
                                                                               
                                                                             
                                                                               
                                                                             
                                                                               
1.3.2. Дата регистрации (возникновения) права         .     .                                    
                                                                               
1.3.3. Дата прекращения права         .     .                                    
                                                                               

                                                                               
1.1. Вид объекта недвижимого имущества     1 - земельный участок   4 - комната       6 - объект незавершенного строительства  
                          2 - жилой дом   5 - гараж (машино-место)   7 - иное помещение, здание, сооружение  
                          3 - квартира                      
                                                                               
1.2. Номер объекта недвижимого имущества     1- кадастровый номер   2 - условный номер   3 - инвентарный номер        
                                                                               
                                                                             
                                                                               
                                                                             
                                                                               
                                                                             
                                                                               
1.3. Вид правоустанавливающего
(правоудостоверяющего) документа
    1 - свидетельство о государственной регистрации права            
    2 - свидетельство о праве собственности, праве постоянного (бессрочного) пользования, праве пожизненного наследуемого владения
                          3 - свидетельство о праве на наследство
                          4 - акт (решение, постановление)
                          5 - иное                                  
                                                                               
                                                                             
(указать иной вид документа)
                                                                               
1.3.1. Орган или иное лицо, выдавшие правоустанавливающий (правоудостоверяющий) документ                  
                                                                               
                                                                             
                                                                               
                                                                             
                                                                               
                                                                             
                                                                               
1.3.2. Дата регистрации (возникновения) права         .     .                                    
                                                                               
1.3.3. Дата прекращения права         .     .                                    
                                                                               

<1> Отчество указывается при наличии.                                              
                                                                               
Достоверность и полноту сведений, указанных на настоящей странице, подтверждаю:
                                                                               
                                    (подпись)             (дата)                  
                                                                             
                                  ИНН                
                                                                             
      1440   4030                             Стр.      
Фамилия   И.   О. <1>  

Раздел 2. Сведения о транспортных средствах

2.1. Вид транспортного средства       1 - автомобиль легковой 06 - снегоход   11 -теплоход                      
                      2 - автомобиль грузовой 07 - трактор   12 - яхта
                 
                      3 - автобус 08 - мотосани   13 - катер
                   
                      4 - мотоцикл 09 - вертолет   14 - гидроцикл
               
                      5 - мотороллер 10 - самолет   15 - моторная лодка                  
                                                16 - иное                    
                                                                               
                                                                             
(указать иной вид транспортного средства)
                                                                               
2.2. Реквизиты паспорта транспортного средства          
                                                                               
Серия и номер                                           Дата выдачи     .     .        
                                                                               
2.3. Идентификационный номер транспортного средства                                                  
                                                                               
2.4.Марка (модель) транспортного средства                                                  
                                                                               
2.5. Регистрационный знак транспортного средства                                                  
                                                                               
2.6. Дата регистрации транспортного средства     .     .                                      
                                                                               
2.7. Дата снятия с учета транспортного средства     .     .                                      
                                                                               
2.8. Сведения о документе, подтверждающем регистрацию транспортного средства
                                                                               
Серия и номер                                           Дата выдачи     .     .        
                                                                               

                                                                               
2.1. Вид транспортного средства       1 - автомобиль легковой 06 - снегоход   11 -теплоход                      
                      2 - автомобиль грузовой 07 - трактор   12 - яхта
                 
                      3 - автобус 08 - мотосани   13 - катер
                   
                      4 - мотоцикл 09 - вертолет   14 - гидроцикл
               
                      5 - мотороллер 10 - самолет   15 - моторная лодка                  
                                                16 - иное                    
                                                                               
                                                                             
(указать иной вид транспортного средства)
                                                                               
2.2. Реквизиты паспорта транспортного средства          
                                                                               
Серия и номер                                           Дата выдачи     .     .        
                                                                               
2.3. Идентификационный номер транспортного средства                                                  
                                                                               
2.4.Марка (модель) транспортного средства                                                  
                                                                               
2.5. Регистрационный знак транспортного средства                                                  
                                                                               
2.6. Дата регистрации транспортного средства     .     .                                      
                                                                               
2.7. Дата снятия с учета транспортного средства     .     .                                      
                                                                               
2.8. Сведения о документе, подтверждающем регистрацию транспортного средства
                                                                               
Серия и номер                                           Дата выдачи     .     .        
                                                                               

<1> Отчество указывается при наличии.                                              
                                                                               
Достоверность и полноту сведений, указанных на настоящей странице, подтверждаю:
                                                                               
                                    (подпись)             (дата)                  
                                                                             

Приложение N 2
к приказу ФНС России
от 26 ноября 2014 г.
N ММВ-7-11/598@

ФОРМАТ ПРЕДСТАВЛЕНИЯ СООБЩЕНИЯ О НАЛИЧИИ ОБЪЕКТОВ НЕДВИЖИМОГО ИМУЩЕСТВА И (ИЛИ) ТРАНСПОРТНЫХ СРЕДСТВ, ПРИЗНАВАЕМЫХ ОБЪЕКТАМИ НАЛОГООБЛОЖЕНИЯ ПО СООТВЕТСТВУЮЩИМ НАЛОГАМ, УПЛАЧИВАЕМЫМ ФИЗИЧЕСКИМИ ЛИЦАМИ В ЭЛЕКТРОННОЙ ФОРМЕ

(в ред. Приказов ФНС РФ от 02.10.2017 N ММВ-7-21/773@, от 25.03.2020 N ЕД-7-21/192@, от 18.06.2021 N ЕД-7-21/574@)

I. ОБЩИЕ СВЕДЕНИЯ

1. Настоящий формат описывает требования к XML файлам (далее - файл обмена) передачи в электронной форме сообщения о наличии объектов недвижимого имущества и (или) транспортных средств, признаваемых объектами налогообложения по соответствующим налогам, уплачиваемым физическими лицами, в налоговые органы.

2. Номер версии настоящего формата 5.04, часть CXLIV. (в ред. Приказа ФНС РФ от 18.06.2021 N ЕД-7-21/574@)

II. ОПИСАНИЕ ФАЙЛА ОБМЕНА

3. Имя файла обмена должно иметь следующий вид:

R_T_A_K_O_GGGGMMDD_N, где:

R_T - префикс, принимающий значение NO_SVOBNAL;

А_К - идентификатор получателя информации, где: А - идентификатор получателя, которому направляется файл обмена, К - идентификатор конечного получателя, для которого предназначена информация из данного файла обмена <1>. Каждый из идентификаторов (А и К) имеет вид для налоговых органов - четырехразрядный код территориального органа ФНС России;

<1> Передача файла от отправителя к конечному получателю (К) может осуществляться в несколько этапов через другие налоговые органы, осуществляющие передачу файла на промежуточных этапах, которые обозначаются идентификатором A. В случае передачи файла от отправителя к конечному получателю при отсутствии налоговых органов, осуществляющих передачу на промежуточных этапах, значения идентификаторов А и К совпадают.

О - идентификатор отправителя информации, имеет вид:

для организаций - девятнадцатиразрядный код (идентификационный номер налогоплательщика (далее - ИНН) и код причины постановки на учет (далее - КПП) организации (обособленного подразделения);

для физических лиц - двенадцатиразрядный код (ИНН физического лица, при наличии. При отсутствии ИНН - последовательность из двенадцати нулей).

GGGG - год формирования передаваемого файла, ММ - месяц, DD - день;

N - идентификационный номер файла. (Длина - от 1 до 36 знаков. Идентификационный номер файла должен обеспечивать уникальность файла).

Расширение имени файла - xml. Расширение имени файла может указываться как строчными, так и прописными буквами.

Параметры первой строки файла обмена

Первая строка XML файла должна иметь следующий вид:

<?xml version ="1.0" encoding ="windows-1251"?>

Имя файла, содержащего XML схему файла обмена, должно иметь следующий вид:

NO_SVOBNAL_1_144_00_05_04_xx , где хх - номер версии схемы. (в ред. Приказа ФНС РФ от 18.06.2021 N ЕД-7-21/574@)

Расширение имени файла - xsd.

XML схема файла обмена приводится отдельным файлом и размещается на официальном сайте Федеральной налоговой службы.

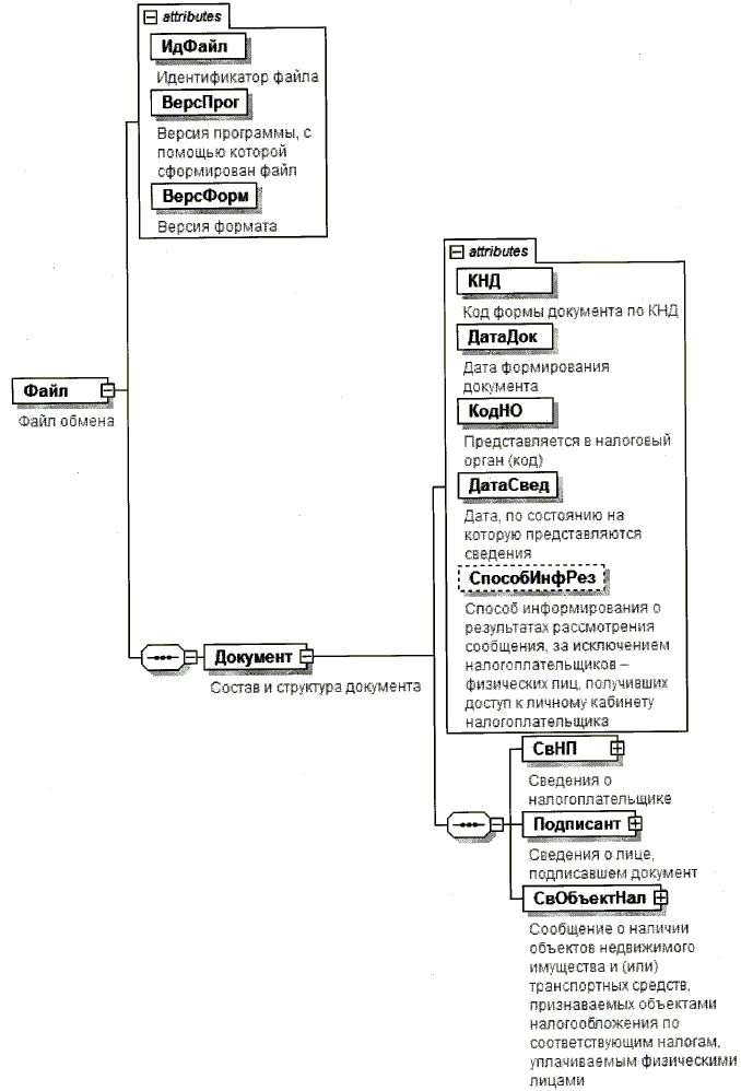
4. Логическая модель файла обмена представлена в виде диаграммы структуры файла обмена на рисунке 1 настоящего формата. Элементами логической модели файла обмена являются элементы и атрибуты XML файла. Перечень структурных элементов логической модели файла обмена и сведения о них приведены в таблицах 4.1 - 4.21 настоящего формата.

Для каждого структурного элемента логической модели файла обмена приводятся следующие сведения:

наименование элемента. Приводится полное наименование элемента <2>;

<1> В строке таблицы могут быть описаны несколько элементов, наименования которых разделены символом "|". Такая форма записи применяется при наличии в файле обмена только одного элемента из описанных в этой строке.

сокращенное наименование (код) элемента. Приводится сокращенное наименование элемента. Синтаксис сокращенного наименования должен удовлетворять спецификации XML;

признак типа элемента. Может принимать следующие значения: "С" - сложный элемент логической модели (содержит вложенные элементы), "П" - простой элемент логической модели, реализованный в виде элемента XML файла, "А" - простой элемент логической модели, реализованный в виде атрибута элемента XML файла. Простой элемент логической модели не содержит вложенные элементы;

формат значения элемента. Формат элемента представляется следующими условными обозначениями: Т - символьная строка; N - числовое значение (целое или дробное).

Формат символьной строки указывается в виде T(n-k) или Т(=k), где: n - минимальное количество знаков, k - максимальное количество знаков, символ "-" - разделитель, символ "=" означает фиксированное количество знаков в строке. В случае, если минимальное количество знаков равно 0, формат имеет вид Т(0-k). В случае, если максимальное количество знаков неограничено, формат имеет вид Т(n-).

Формат числового значения указывается в виде N(m.k), где: m - максимальное количество знаков в числе, включая знак (для отрицательного числа), целую и дробную часть числа без разделяющей десятичной точки, k - максимальное число знаков дробной части числа. Если число знаков дробной части числа равно 0 (то есть число целое), то формат числового значения имеет вид N(m).

Для простых элементов, являющихся базовыми в XML, например, элемент с типом "date", поле "Формат элемента" не заполняется. Для таких элементов в поле "Дополнительная информация" указывается тип базового элемента;

признак обязательности элемента определяет обязательность наличия элемента (совокупности наименования элемента и его значения) в файле обмена. Признак обязательности элемента может принимать следующие значения: "О" - наличие элемента в файле обмена обязательно; "Н" - наличие элемента в файле обмена необязательно, то есть элемент может отсутствовать. Если элемент принимает ограниченный перечень значений (по классификатору, кодовому словарю и тому подобному), то признак обязательности элемента дополняется символом "К". Например, "ОК". В случае, если количество реализаций элемента может быть более одной, то признак обязательности элемента дополняется символом "М". Например, "НМ" или "ОКМ".

К вышеперечисленным признакам обязательности элемента может добавляться значение "У" в случае описания в XML схеме условий, предъявляемых к элементу в файле обмена, описанных в графе "Дополнительная информация". Например, "НУ" или "ОКУ";

дополнительная информация содержит, при необходимости, требования к элементу файла обмена, не указанные ранее. Для сложных элементов указывается ссылка на таблицу, в которой описывается состав данного элемента. Для элементов, принимающих ограниченный перечень значений из классификатора (кодового словаря и тому подобного), указывается соответствующее наименование классификатора (кодового словаря и тому подобного) или приводится перечень возможных значений. Для классификатора (кодового словаря и тому подобного) может указываться ссылка на его местонахождение. Для элементов, использующих пользовательский тип данных, указывается наименование типового элемента.

Таблица 4.1

Файл обмена (Файл)

Наименование элемента Сокращенное наименование (код) элемента Признак типа элемента Формат элемента Признак обязательности элемента Дополнительная информация
Идентификатор файла ИдФайл А Т(1 - 100) ОУ Содержит (повторяет) имя сформированного файла (без расширения)
Версия программы, с помощью которой сформирован файл ВерсПрог А Т(1 - 40) О
Версия формата ВерсФорм А Т(1 - 5) О Принимает значение: 5.04
(в ред. Приказа ФНС РФ от 18.06.2021 N ЕД-7-21/574@)
Состав и структура документа Документ С О Состав элемента представлен в таблице 4.2

Таблица 4.2

Состав и структура документа (Документ)

Наименование элемента Сокращенное наименование (код) элемента Признак типа элемента Формат элемента Признак обязательности элемента Дополнительная информация
Код формы документа по КНД КНД А Т(=7) ОК Типовой элемент <КНДТип>.
Принимает значение: 1153006
Дата формирования документа ДатаДок А Т(=10) О Типовой элемент <ДатаТип>.
Дата в формате ДД.ММ.ГГГГ
Представляется в налоговый орган (код) КодНО А Т(=4) ОК Типовой элемент <СОНОТип>
Дата, по состоянию на которую представляются сведения ДатаСвед А Т(=10) О Типовой элемент <ДатаТип>.
Дата в формате ДД.ММ.ГГГГ
Строка - Исключена.
(в ред. Приказа ФНС РФ от 18.06.2021 N ЕД-7-21/574@)
Сведения о налогоплательщике СвНП С О Состав элемента представлен в таблице 4.3
Сведения о лице, подписавшем документ Подписант С О Состав элемента представлен в таблице 4.7
Сообщение о наличии объектов недвижимого имущества и (или) транспортных средств, признаваемых объектами налогообложения по соответствующим налогам, уплачиваемым физическими лицами СвОбъектНал С О Состав элемента представлен в таблице 4.9

Таблица 4.3

Сведения о налогоплательщике (СвНП)

Наименование элемента Сокращенное наименование (код) элемента Признак типа элемента Формат элемента Признак обязательности элемента Дополнительная информация
Налогоплательщик - физическое лицо НПФЛ С О Состав элемента представлен в таблице 4.4

Таблица 4.4

Налогоплательщик - физическое лицо (НПФЛ)

Наименование элемента Сокращенное наименование (код) элемента Признак типа элемента Формат элемента Признак обязательности элемента Дополнительная информация
Номер контактного телефона Тлф А Т(1 - 20) Н
Фамилия, имя, отчество физического лица ФИОФЛ С О Типовой элемент <ФИОТип>.
Состав элемента представлен в таблице 4.21
Сведения о физическом лице (обязательно наличие ИНН физического лица) | СведФЛ1 С О Состав элемента представлен в таблице 4.5
Сведения о физическом лице (отсутствует ИНН физического лица) СведФЛ2 С О Состав элемента представлен в таблице 4.6

Таблица 4.5

Сведения о физическом лице (обязательно наличие ИНН физического лица) (СведФЛ1)

Наименование элемента Сокращенное наименование (код) элемента Признак типа элемента Формат элемента Признак обязательности элемента Дополнительная информация
ИНН ИННФЛ А Т(=12) О Типовой элемент <ИННФЛТип>

Таблица 4.6

Сведения о физическом лице (отсутствует ИНН физического лица) (СведФЛ2)

Наименование элемента Сокращенное наименование (код) элемента Признак типа элемента Формат элемента Признак обязательности элемента Дополнительная информация
Дата рождения ДатаРожд А Т(=10) О Типовой элемент <ДатаТип>.
Дата в формате ДД.ММ.ГГГГ
Место рождения МестоРожд А Т(1 - 128) О
Сведения о документе, удостоверяющем личность УдЛичн С О Типовой элемент <УдЛичнФЛТип>.
Состав элемента представлен в таблице 4.20

Таблица 4.7

Сведения о лице, подписавшем документ (Подписант)

Наименование элемента Сокращенное наименование (код) элемента Признак типа элемента Формат элемента Признак обязательности элемента Дополнительная информация
Признак лица, подписавшего документ ПрПодп А Т(=1) ОК Принимает значение:
1 - налогоплательщик |
2 - представитель налогоплательщика
Фамилия, имя, отчество представителя налогоплательщика ФИО С НУ Типовой элемент <ФИОТип>.
Состав элемента представлен в таблице 4.21.
Элемент обязателен при <ПрПодп>=2
Сведения о представителе налогоплательщика СвПред С НУ Состав элемента представлен в таблице 4.8.
Элемент обязателен при <ПрПодп>=2

Таблица 4.8

Сведения о представителе налогоплательщика (СвПред)

Наименование элемента Сокращенное наименование (код) элемента Признак типа элемента Формат элемента Признак обязательности элемента Дополнительная информация
Наименование и реквизиты документа, подтверждающего полномочия представителя налогоплательщика НаимДок А Т(1 - 120) О

Таблица 4.9

Сообщение о наличии объектов недвижимого имущества и (или) транспортных средств, признаваемых объектами налогообложения по соответствующим налогам, уплачиваемым физическими лицами (СвОбъектНал)

Наименование элемента Сокращенное наименование (код) элемента Признак типа элемента Формат элемента Признак обязательности элемента Дополнительная информация
Сведения об объектах недвижимого имущества СведОН С Н Состав элемента представлен в таблице 4.10
Сведения о транспортных средствах СведТС С Н Состав элемента представлен в таблице 4.17

Таблица 4.10

Сведения об объектах недвижимого имущества (СведОН)

Наименование элемента Сокращенное наименование (код) элемента Признак типа элемента Формат элемента Признак обязательности элемента Дополнительная информация
Сведения об объекте недвижимого имущества ОбНедвИм С ОМ Состав элемента представлен в таблице 4.11

Таблица 4.11

Сведения об объекте недвижимого имущества (ОбНедвИм)

Наименование элемента Сокращенное наименование (код) элемента Признак типа элемента Формат элемента Признак обязательности элемента Дополнительная информация
Вид объекта недвижимого имущества ВидОНИ А Т(=1) ОК Принимает значение:
1 - земельный участок |
2 - жилой дом |
3 - квартира |
4-комната |
5 - гараж (машино-место) |
6 - объект незавершенного строительства |
7 - иное помещение, здание, сооружение
Вид номера объекта недвижимого имущества ВидНомОНИ А Т(=1) НК Принимает значение:
1 - кадастровый номер |
2 - условный номер |
3 - инвентарный номер
Номер объекта недвижимого имущества НомОНИ А Т(1 - 120) Н
Вид правоустанавливающего (правоудостоверяющего) документа ВидПравДок А Т(=1) ОК Принимает значение:
1 - свидетельство о государственной
регистрации права |
2 - свидетельство о праве собственности, праве постоянного (бессрочного) пользования, праве пожизненного наследуемого владения |
3 - свидетельство о праве на наследство |
4 - акт (решение, постановление) |
5 - иное
(в ред. Приказа ФНС РФ от 18.06.2021 N ЕД-7-21/574@)
Наименование иного вида правоустанавливающего (правоудостоверяющего) документа НаимВидПравДок А Т(1 - 50) Н Элемент обязателен при <ВидПравДок>=5
Орган или иное лицо, выдавшие правоустанавливающий (правоудостоверяющий) документ ВыдДок А T(1-500) О
(в ред. Приказа ФНС РФ от 18.06.2021 N ЕД-7-21/574@)
Дата регистрации (возникновения) права ДатаРегПрав А Т(=10) О Типовой элемент <ДатаТип>.
Дата в формате ДД.ММ.ГГГГ
Дата прекращения права ДатаПрекрПрав А Т(=10) Н Типовой элемент <ДатаТип>.
Дата в формате ДД.ММ.ГГГГ
Свидетельство о государственной регистрации права | СвГосРегПрав С О Состав элемента представлен в таблице 4.12
Выбирается при <ВидПравДок>=1
Свидетельство о праве собственности, праве постоянного (бессрочного) пользования, праве пожизненного наследуемого владения | СвПравСоб С О Состав элемента представлен в таблице 4.13
Выбирается при <ВидПравДок>=2
Свидетельство о праве на наследство | СвПравНасл С О Состав элемента представлен в таблице 4.14
Выбирается при <ВидПравДок>=3
Акт (решение, постановление) | АктМестСУ С О Состав элемента представлен в таблице 4.15
Выбирается при <ВидПравДок>=4
(в ред. Приказа ФНС РФ от 18.06.2021 N ЕД-7-21/574@)
Правоустанавливающий (правоудостоверяющий) документ иного вида ПравДокИнВид С О Состав элемента представлен в таблице 4.16
Выбирается при <ВидПравДок>=5

Таблица 4.12

Свидетельство о государственной регистрации права (СвГосРегПрав)

Наименование элемента Сокращенное наименование (код) элемента Признак типа элемента Формат элемента Признак обязательности элемента Дополнительная информация
Имя файла, содержащего данные свидетельства о государственной регистрации права (с расширением) НаимФайлГРП А Т(1 - 150) О Имя файла имеет вид R_T_A_K_O_N1_GGGGMMDD_N2, где: R_T - префикс, принимающий значение NO_SVONGRP;
А_К - идентификатор получателя информации, где:
А - идентификатор получателя, которому направляется файл обмена,
К - идентификатор конечного получателя, для которого предназначена информация из данного файла обмена;
идентификаторы А и К имеют вид для налоговых органов - четырехразрядный код территориального органа ФНС России;
О - идентификатор отправителя информации, имеет вид:
для организации (обособленного подразделения) - девятнадцатиразрядный код (ИНН организации и КПП организации (обособленного подразделения));
для физических лиц - двенадцатиразрядный код (ИНН физического лица, при наличии. При отсутствии ИНН - последовательность из двенадцати нулей);
N1 - идентификационный номер файла, должен совпадать с идентификационным номером файла сообщения о наличии объектов недвижимого имущества и (или) транспортных средств, признаваемых объектами налогообложения по соответствующим налогам, уплачиваемым физическими лицами;
GGGG - год, ММ - месяц, DD - день формирования файла;
N2 - уникальный идентификационный номер файла, уникален для каждого файла независимо от принадлежности к документу (длина - от 1 до 36 знаков).
Расширение имени файла - tif | pdf | jpg.

Таблица 4.13

Свидетельство о праве собственности, праве постоянного (бессрочного) пользования, праве пожизненного наследуемого владения (СвПравСоб)

Наименование элемента Сокращенное наименование (код) элемента Признак типа элемента Формат элемента Признак обязательности элемента Дополнительная информация
Имя файла, содержащего данные свидетельства о праве собственности, праве постоянного (бессрочного) пользования, праве пожизненного наследуемого владения (с расширением) НаимФайлСПС А Т(1 - 150) О Имя файла имеет вид R_T_A_K_O_N1_GGGGMMDD_N2, где:
R_T - префикс, принимающий значение NO_SVONSPS;
А_К - идентификатор получателя информации, где:
А - идентификатор получателя, которому направляется файл обмена,
К - идентификатор конечного получателя, для которого предназначена информация из данного файла обмена;
идентификаторы А и К имеют вид для налоговых органов - четырехразрядный код территориального органа ФНС России;
О - идентификатор отправителя информации, имеет вид:
для организации (обособленного подразделения) - девятнадцатиразрядный код (ИНН организации и КПП организации (обособленного подразделения));
для физических лиц - двенадцатиразрядный код (ИНН физического лица, при наличии. При отсутствии ИНН - последовательность из двенадцати нулей);
N1 - идентификационный номер файла, должен совпадать с идентификационным номером файла сообщения о наличии объектов недвижимого имущества и (или) транспортных средств, признаваемых объектами налогообложения по соответствующим налогам, уплачиваемым физическими лицами;
GGGG - год, ММ - месяц, DD - день формирования файла;
N2 - уникальный идентификационный номер файла, уникален для каждого файла независимо от принадлежности к документу (длина - от 1 до 36 знаков).
Расширение имени файла - tif | pdf | jpg.

Таблица 4.14

Свидетельство о праве на наследство (СвПравНасл)

Наименование элемента Сокращенное наименование (код) элемента Признак типа элемента Формат элемента Признак обязательности элемента Дополнительная информация
Имя файла, содержащего данные свидетельства о праве на наследство (с расширением) НаимФайлСПН А Т(1 - 150) О Имя файла имеет вид R_T_A_K_O_N1_GGGGMMDD_N2, где:
R_T - префикс, принимающий значение NO_SVONSPN;
А_К - идентификатор получателя информации, где:
А - идентификатор получателя, которому направляется файл обмена,
К - идентификатор конечного получателя, для которого предназначена информация из данного файла обмена;
идентификаторы А и К имеют вид для налоговых органов - четырехразрядный код территориального органа ФНС России;
О - идентификатор отправителя информации, имеет вид:
для организации (обособленного подразделения) - девятнадцатиразрядный код (ИНН организации и КПП организации (обособленного подразделения));
для физических лиц - двенадцатиразрядный код (ИНН физического лица, при наличии. При отсутствии ИНН - последовательность из двенадцати нулей);
N1 - идентификационный номер файла, должен совпадать с идентификационным номером файла сообщения о наличии объектов недвижимого имущества и (или) транспортных средств, признаваемых объектами налогообложения по соответствующим налогам, уплачиваемым физическими лицами;
GGGG - год, ММ - месяц, DD - день формирования файла;
N2 - уникальный идентификационный номер файла, уникален для каждого файла независимо от принадлежности к документу (длина - от 1 до 36 знаков).
Расширение имени файла - tif | pdf | jpg.

Таблица 4.15

Акт (решение, постановление) (АктМестСУ)

(в ред. Приказа ФНС РФ от 18.06.2021 N ЕД-7-21/574@)

Наименование элемента Сокращенное наименование (код) элемента Признак типа элемента Формат элемента Признак обязательности элемента Дополнительная информация
Имя файла, содержащего данные акта (решения, постановления) (с расширением) НаимФайлАМСУ А Т(1-150) О Имя файла имеет вид R_T_A_K_O_N1_GGGGMMDD_N2, где:
R_T - префикс, принимающий значение NO_SVONAMSU;
А_К - идентификатор получателя информации, где:
А - идентификатор получателя, которому направляется файл обмена,
К - идентификатор конечного получателя, для которого предназначена информация из данного файла обмена;
идентификаторы А и К имеют вид для налоговых органов - четырехразрядный код территориального органа ФНС России;
О - идентификатор отправителя информации, имеет вид:
для организации (обособленного подразделения) - девятнадцатиразрядный код (ИНН организации и КПП организации (обособленного подразделения));
для физических лиц - двенадцатиразрядный код (ИНН физического лица, при наличии. При отсутствии ИНН - последовательность из двенадцати нулей);
N1 - идентификационный номер файла, должен совпадать с идентификационным номером файла сообщения о наличии объектов недвижимого имущества и (или) транспортных средств, признаваемых объектами налогообложения по соответствующим налогам, уплачиваемым физическими лицами;
GGGG - год, ММ - месяц, DD - день формирования файла;
N2 - уникальный идентификационный номер файла, уникален для каждого файла независимо от принадлежности к документу (длина - от 1 до 36 знаков).
Расширение имени файла - tif | pdf | jpg.
(в ред. Приказа ФНС РФ от 18.06.2021 N ЕД-7-21/574@)

Таблица 4.16

Правоустанавливающий (правоудостоверяющий) документ иного вида (ПравДокИнВид)

Наименование элемента Сокращенное наименование (код) элемента Признак типа элемента Формат элемента Признак обязательности элемента Дополнительная информация
Имя файла, содержащего данные правоустанавливающего документа иного вида (с расширением) НаимФайлПДИВ А Т(1 - 150) О Имя файла имеет вид R_T_A_K_O_N1_GGGGMMDD_N2, где:
R_T - префикс, принимающий значение NO_SVONPDIV;
А_К - идентификатор получателя информации, где:
А - идентификатор получателя, которому направляется файл обмена,
К - идентификатор конечного получателя, для которого предназначена информация из данного файла обмена;
идентификаторы А и К имеют вид для налоговых органов - четырехразрядный код территориального органа ФНС России;
G - идентификатор отправителя информации, имеет вид:
для организации (обособленного подразделения) - девятнадцатиразрядный код (ИНН организации и КПП организации (обособленного подразделения));
для физических лиц - двенадцатиразрядный код (ИНН физического лица, при наличии. При отсутствии ИНН - последовательность из двенадцати нулей);
N1 - идентификационный номер файла, должен совпадать с идентификационным номером файла сообщения о наличии объектов недвижимого имущества и (или) транспортных средств, признаваемых объектами налогообложения по соответствующим налогам, уплачиваемым физическими лицами;
GGGG - год, ММ - месяц, DD - день формирования файла;
N2 - уникальный идентификационный номер файла, уникален для каждого файла независимо от принадлежности к документу (длина - от 1 до 36 знаков).
Расширение имени файла - tif | pdf | jpg.

Таблица 4.17

Сведения о транспортных средствах (СведТС)

Наименование элемента Сокращенное наименование (код) элемента Признак типа элемента формат элемента Признак обязательности элемента Дополнительная информация
Сведения о транспортном средстве ТрСред С ОМ Состав элемента представлен в таблице 4.18

Таблица 4.18

Сведения о транспортном средстве (ТрСред)

Наименование элемента Сокращенное наименование (код) элемента Признак типа элемента Формат элемента Признак обязательности элемента Дополнительная информация
Вид транспортного средства ВидТС А Т(=2) ОК Принимает значение:
01 - автомобиль легковой |
02 - автомобиль грузовой |
03 - автобус |
04 - мотоцикл |
05 - мотороллер |
06-снегоход |
07 - трактор |
08 - мотосани |
09 - вертолет |
10 - самолет |
11 - теплоход |
12-яхта |
13-катер |
14-гидроцикл |
15 - моторная лодка |
16 - иное
Наименование иного вида транспортного средства НаимВидТС А Т(1 - 120) Н Элемент обязателен при <ВидТС>=16
Серия и номер паспорта транспортного средства СерНомПасп А Т(1-50) Н
Дата выдачи паспорта транспортного средства ДатаПасп А Т(=10) Н Типовой элемент <ДатаТип>.
Дата в формате ДД.ММ.ГГГГ
Идентификационный номер транспортного средства ИдНомТС А Т(1 - 25) О
Марка (модель) транспортного средства МаркаТС А Т(1 - 120) Н
Регистрационный знак транспортного средства РегЗнакТС А Т(1 - 30) О
Дата регистрации транспортного средства ДатаРегТС А Т(=10) О Типовой элемент <ДатаТип>.
Дата в формате ДД.ММ.ГГГГ
Дата снятия с учета транспортного средства ДатаСнУчетТС А Т(=10) Н Типовой элемент <ДатаТип>.
Дата в формате ДД.ММ.ГГГГ
Серия и номер документа, подтверждающего регистрацию транспортного средства НомДокРегТС А Т(1 - 30) О
Дата выдачи документа, подтверждающего регистрацию транспортного средства ДатаДокРегТС А Т(=10) О Типовой элемент <ДатаТип>.
Дата в формате Д Д.ММ.ГГГГ
Документ, подтверждающий регистрацию транспортного средства ДокРегТС С ОМ Состав элемента представлен в таблице 4.19

Таблица 4.19

Документ, подтверждающий регистрацию транспортного средства (ДокРегТС)

Наименование элемента Сокращенное наименование (код) элемента Признак типа элемента Формат элемента Признак обязательности элемента Дополнительная информация
Имя файла, содержащего данные документа, подтверждающего регистрацию транспортного средства (с расширением) НаимФайлДРТС А Т(1 - 150) О Имя файла имеет вид R_T_A_K_O_N1_GGGGMMDD_N2, где:
R_T - префикс, принимающий значение NO_SVONDRTS;
А_К - идентификатор получателя информации, где:
А - идентификатор получателя, которому направляется файл обмена,
К - идентификатор конечного получателя, для которого предназначена информация из данного файла обмена;
идентификаторы А и К имеют вид для налоговых органов - четырехразрядный код территориального органа ФНС России;
О - идентификатор отправителя информации, имеет вид:
для организации (обособленного подразделения) - девятнадцатиразрядный код (ИНН организации и КПП организации (обособленного подразделения));
для физических лиц - двенадцатиразрядный код (ИНН физического лица, при наличии. При отсутствии ИНН - последовательность из двенадцати нулей);
N1 - идентификационный номер файла, должен совпадать с идентификационным номером файла сообщения о наличии объектов недвижимого имущества и (или) транспортных средств, признаваемых объектами налогообложения по соответствующим налогам, уплачиваемым физическими лицами;
GGGG - год, ММ - месяц, DD - день формирования файла;
N2 - уникальный идентификационный номер файла, уникален для каждого файла независимо от принадлежности к документу (длина - от 1 до 36 знаков).
Расширение имени файла - tif | pdf | jpg.

Таблица 4.20

Сведения о документе, удостоверяющем личность (УдЛичнФЛТип)

Наименование элемента Сокращенное наименование (код) элемента Признак типа элемента Формат элемента Признак обязательности элемента Дополнительная информация
Код вида документа КодВидДок А Т(=2) ОК Типовой элемент <СПДУЛТип>. Принимает значение в соответствии с Приложении N1 "Коды видов документов, удостоверяющих личность налогоплательщика" к Порядку заполнения формы Сообщения о наличии объектов недвижимого имущества и (или) транспортных средств, признаваемых объектами налогообложения по соответствующим налогам, уплачиваемым физическими лицами
Серия и номер СерНомДок А Т(1 - 25) О
Дата выдачи ДатаДок А Т(=10) О Типовой элемент <ДатаТип>.
Дата в формате ДД.ММ.ГГГГ
Кем выдан ВыдДок А Т(1 - 255) О

Таблица 4.21

Фамилия, имя, отчество (ФИОТип)

Наименование элемента Сокращенное наименование (код) элемента Признак типа | элемента Формат элемента Признак обязательности элемента Дополнительная информация
Фамилия Фамилия А Т(1 - 60) О
Имя Имя А Т(1 - 60) О
Отчество Отчество А Т(1 - 60) Н

Приложение N 3
к приказу ФНС России
от "26" ноября 2014 г.
N ММВ 7-11/598@

ПОРЯДОК ЗАПОЛНЕНИЯ ФОРМЫ "СООБЩЕНИЕ О НАЛИЧИИ ОБЪЕКТОВ НЕДВИЖИМОГО ИМУЩЕСТВА И (ИЛИ) ТРАНСПОРТНЫХ СРЕДСТВ, ПРИЗНАВАЕМЫХ ОБЪЕКТАМИ НАЛОГООБЛОЖЕНИЯ ПО СООТВЕТСТВУЮЩИМ НАЛОГАМ, УПЛАЧИВАЕМЫМ ФИЗИЧЕСКИМИ ЛИЦАМИ"

(в ред. Приказов ФНС РФ от 02.10.2017 N ММВ-7-21/773@, от 25.03.2020 N ЕД-7-21/192@, от 18.06.2021 N ЕД-7-21/574@)

I. Общие положения

1. Настоящий Порядок заполнения формы "Сообщение о наличии объектов недвижимого имущества и (или) транспортных средств, признаваемых объектами налогообложения по соответствующим налогам, уплачиваемым физическими лицами" (далее - Сообщение) разработан в соответствии с пунктами 2.1 и 7 статьи 23 Налогового кодекса Российской Федерации (далее - Кодекс).

2. Сообщение заполняется налогоплательщиками-физическими лицами в случае неполучения налоговых уведомлений и неуплаты налогов в отношении объектов недвижимого имущества и (или) транспортных средств за период владения ими.

Сообщение не заполняется по объектам, в отношении которых физическое лицо получало налоговое уведомление об уплате налога или не получало налоговое уведомление в связи с предоставлением ему налоговой льготы.

3. При заполнении Сообщения на бумажном носителе может использоваться форма Сообщения с двухмерным штрих кодом.

4. В состав Сообщения включается:

1) титульный лист;

2) раздел 1 "Сведения об объектах недвижимого имущества" (далее - Раздел 1);

3) раздел 2 "Сведения о транспортных средствах" (далее - Раздел 2).

II. Общие требования к порядку заполнения формы Сообщения

5. Страницы Сообщения имеют сквозную нумерацию, начиная с титульного листа (страница 001). Порядковый номер страницы указывается в поле "Стр." слева направо, начиная с первого (левого) знакоместа. Например, для первой страницы указывается "001", для десятой страницы - "010".

6. Сообщение заполняется рукописным способом чернилами черного цвета или с использованием соответствующего программного обеспечения в одном экземпляре. (в ред. Приказа ФНС РФ от 02.10.2017 N ММВ-7-21/773@)

Не допускается исправление ошибок с помощью корректирующего или иного аналогичного средства, двусторонняя печать документа на бумажном носителе, скрепление листов документов, приводящее к порче бумажного носителя.

Каждому показателю соответствует одно поле, состоящее из определенного количества знакомест. В каждом поле указывается только один показатель.

Исключение составляют показатели, одним из значений которых является

дата.

Для даты предусмотрены три поля: день, месяц и год, разделенные знаком "." (точка). Пример заполнения даты: 01.02.2015.

7. Особенности рукописного способа заполнения Сообщения:

1) заполнение полей значениями текстовых, числовых, кодовых показателей осуществляется слева направо, начиная с первого (левого) знакоместа;

2) заполнение текстовых полей осуществляется заглавными печатными буквами;

3) в случае отсутствия данных для заполнения показателя проставляется прочерк.

При этом прочерк представляет собой прямую линию, проведенную посередине знакомест по всей длине показателя или по правой части показателя при его неполном заполнении.

8. При распечатке на принтере формы Сообщения, заполненной с использованием соответствующего программного обеспечения, допускается отсутствие обрамления знакомест и прочерков для незаполненных знакомест, расположение и размеры зон значений показателей не должны изменяться. Печать знаков должна выполняться шрифтом Courier New высотой 16-18 пунктов.

III. Порядок заполнения титульного листа Сообщения

9. Титульный лист Сообщения заполняется налогоплательщиком, за исключением раздела "Заполняется работником налогового органа или МФЦ". (в ред. Приказа ФНС РФ от 25.03.2020 N ЕД-7-21/192@)

10. В поле "ИНН" указывается идентификационный номер налогоплательщика - физического лица (здесь и далее ИНН указывается при наличии).

11. В поле "Представляется в налоговый орган (код)" указывается код налогового органа, выбранного налогоплательщиком для представления Сообщения, в том числе может указываться код налогового органа, согласно документам о постановке физического лица на учет в налоговом органе по месту жительства или по месту нахождения объектов недвижимого имущества и (или) транспортных средств. (в ред. Приказа ФНС РФ от 02.10.2017 N ММВ-7-21/773@)

Справочная информация о кодах налоговых органов, в том числе действующих на федеральной территории "Сириус", размещена на официальном сайте Федеральной налоговой службы в информационно-телекоммуникационной сети "Интернет". (в ред. Приказа ФНС РФ от 18.06.2021 N ЕД-7-21/574@)

12. В поле "по состоянию на" указывается дата (число, месяц, год), по состоянию на которую представляется Сообщение.

13. В сведениях о налогоплательщике указываются: фамилия, имя, отчество (здесь и далее отчество указывается при наличии) физического лица полностью, без сокращений, дата рождения, место рождения в соответствии с документом, удостоверяющим личность налогоплательщика.

Поля "Дата рождения" и "Место рождения" не заполняются в случае указания в поле "ИНН" идентификационного номера налогоплательщика - физического лица. (в ред. Приказа ФНС РФ от 18.06.2021 N ЕД-7-21/574@)

14. В сведениях о документе, удостоверяющем личность, указываются: код вида документа (например, 21 - паспорт гражданина Российской Федерации), в соответствии со справочником "Коды видов документов, удостоверяющих личность налогоплательщика" согласно приложению N 1 к настоящему Порядку, его серия и номер, дата выдачи, кем выдан.

Сведения о документе, удостоверяющем личность, не заполняются в случае указания в поле "ИНН" идентификационного номера налогоплательщика - физического лица. (в ред. Приказа ФНС РФ от 18.06.2021 N ЕД-7-21/574@)

14.1. Пункт утратил силу. (в ред. Приказа ФНС РФ от 18.06.2021 N ЕД-7-21/574@)

15-16. Пункты исключены. (в ред. Приказа ФНС РФ от 02.10.2017 N ММВ-7-21/773@)

17. В поле "Номер контактного телефона" указывается номер телефона налогоплательщика или его представителя с телефонным кодом страны (для физических лиц, место жительства которых за пределами Российской Федерации) и иными телефонными кодами, требующимися для обеспечения телефонной связи. Номера телефонов указываются без пробелов и прочерков. Для каждой скобки и знака отводится одна ячейка.

18. По строке "Сообщение составлено на" указывается общее количество страниц, на которых составлено Сообщение, а также количество листов подтверждающих документов (копий), включая документы или их копии, подтверждающие полномочия представителя налогоплательщика (в случае представления Сообщения представителем налогоплательщика), приложенных к Сообщению.

19. В поле "Достоверность и полноту сведений, указанных в настоящем сообщении, подтверждаю" указываются:

код "1" - в случае подтверждения достоверности и полноты сведений в Сообщении налогоплательщиком;

код "2" - в случае подтверждения достоверности и полноты сведений в Сообщении представителем налогоплательщика;

при представлении Сообщения налогоплательщиком-физическим лицом в месте, отведенном для подписи, проставляется подпись физического лица и дата подписания Сообщения;

при представлении Сообщения представителем налогоплательщика по строке "фамилия, имя, отчество <1> представителя налогоплательщика" указываются построчно полностью фамилия, имя, отчество физического лица - представителя налогоплательщика (фамилия, имя, отчество должностного лица организации, если эта организация является представителем налогоплательщика). Проставляются подпись лица, подтверждающего достоверность и полноту сведений, указанных в Сообщении, дата подписания; (в ред. Приказа ФНС РФ от 18.06.2021 N ЕД-7-21/574@)

по строке "Наименование и реквизиты документа, подтверждающего полномочия представителя налогоплательщика" указывается вид и реквизиты документа, подтверждающего полномочия представителя налогоплательщика. (в ред. Приказа ФНС РФ от 02.10.2017 N ММВ-7-21/773@)

IV. Порядок заполнения Раздела 1 "Сведения об объектах недвижимого имущества"

20. Раздел 1 заполняется налогоплательщиком по каждому объекту недвижимого имущества (земельный участок, жилой дом, квартира, комната, гараж (машино-место), объект незавершенного строительства, иное помещение, здание, сооружение), право собственности, пожизненного наследуемого владения, и (или) постоянного (бессрочного) пользования на который возникло у налогоплательщика в соответствии с законодательством Российской Федерации.

21. При наличии у налогоплательщика более одного объекта недвижимого имущества Раздел 1 заполняется по каждому объекту отдельно.

22. При заполнении Раздела 1 указываются ИНН, фамилия и инициалы имени и отчества налогоплательщика-физического лица.

23. Раздел 1 заполняется на основании правоустанавливающих (правоудостоверяющих) документов в отношении объекта недвижимого имущества. (в ред. Приказа ФНС РФ от 18.06.2021 N ЕД-7-21/574@)

По объекту недвижимого имущества, право на который не зарегистрировано в Едином государственном реестре недвижимости, Раздел 1 заполняется на основании правоустанавливающего (правоудостоверяющего) документа, выданного до вступления в силу Федерального закона от 21.07.1997 N 122-ФЗ "О государственной регистрации прав на недвижимое имущество и сделок с ним" (Собрание законодательства Российской Федерации, 1997, N 30, ст. 3594; 2016, N 27, ст. 4293). (в ред. Приказа ФНС РФ от 18.06.2021 N ЕД-7-21/574@)

В случае приобретения права на объект недвижимого имущества в порядке наследования Раздел 1 заполняется на основании свидетельства о праве на наследство. (в ред. Приказа ФНС РФ от 18.06.2021 N ЕД-7-21/574@)

В случае невозможности заполнения определенных строк в Разделе 1 в связи с отсутствием сведений в правоустанавливающих (правоудостоверяющих) документах в соответствующих полях проставляется прочерк. (в ред. Приказа ФНС РФ от 18.06.2021 N ЕД-7-21/574@)

24. В поле "Вид объекта недвижимого имущества" указывается код, соответствующий объекту недвижимого имущества, по которому представляются сведения (код "1" - земельный участок, код "2" - жилой дом, код "3" - квартира, код "4" - комната, код "5" - гараж (машино-место), код "6" - объект незавершенного строительства, код "7" - иное помещение, здание, сооружение).

25. В поле "Номер объекта недвижимого имущества" указывается код, соответствующий номеру (при наличии) объекта недвижимого имущества, по которому представляются сведения:

код "1" в случае указания кадастрового номера;

код "2" в случае указания условного номера. Условный номер указывается, если отсутствуют сведения о кадастровом номере;

код "3" в случае указания инвентарного номера. Инвентарный номер указывается по объектам капитального строительства, если отсутствуют сведения о кадастровом и условном номерах.

26-27. Пункты исключены. (в ред. Приказа ФНС РФ от 02.10.2017 N ММВ-7-21/773@)

28. В поле "Вид правоустанавливающего (правоудостоверяющего) документа" указывается код, соответствующий виду правоустанавливающего (правоудостоверяющего) документа, подтверждающего возникновение у налогоплательщика права собственности (пожизненного наследуемого владения, постоянного бессрочного пользования) на объект недвижимого имущества, сведения о котором заполняются в Разделе 1, и копия которого прилагается к Сообщению (код "1" - свидетельство о государственной регистрации права, код "2" - свидетельство о праве собственности, праве постоянного (бессрочного) пользования, праве пожизненного наследуемого владения, код "3" - свидетельство о праве на наследство, код "4" - акт (решение, постановление), код "5" - иной документ). В случае отсутствия в перечне необходимого вида документа указывается код "5" и в соответствующем поле указывается вид документа. (в ред. Приказов ФНС РФ от 02.10.2017 N ММВ-7-21/773@, от 18.06.2021 N ЕД-7-21/574@)

29. По строке 1.3.1 указывается наименование органа или иного лица, выдавших правоустанавливающий (правоудостоверяющий) документ в отношении объекта недвижимого имущества, сведения по которому заполняются в Разделе 1. (в ред. Приказа ФНС РФ от 18.06.2021 N ЕД-7-21/574@)

30. По строке 1.3.2 указывается дата регистрации (возникновения) права на объект недвижимого имущества: число, месяц, год. (в ред. Приказа ФНС РФ от 18.06.2021 N ЕД-7-21/574@)

31. По строке 1.3.3 указывается дата прекращения права на объект недвижимого имущества: число, месяц, год. (в ред. Приказа ФНС РФ от 18.06.2021 N ЕД-7-21/574@)

32. В поле "Достоверность и полноту сведений, указанных на данной странице, подтверждаю" указывается:

1) подпись лица, заполнившего Сообщение;

2) дата заполнения Сообщения.

V. Порядок заполнения Раздела 2 "Сведения о транспортных средствах"

33. Раздел 2 заполняется налогоплательщиком по транспортным средствам, зарегистрированным на него в соответствии с законодательством Российской Федерации.

34. При заполнении Раздела 2 указывается ИНН, фамилия и инициалы имени и отчества налогоплательщика - физического лица.

35. Показатели строк 2.1 - 2.7 заполняются на основании свидетельства о регистрации транспортного средства, паспорта транспортного средства, свидетельства о праве собственности на транспортное средство (в отношении водных и воздушных транспортных средств), копии которых прилагаются к Сообщению. В случае невозможности заполнения отдельных показателей в связи с отсутствием сведений в документах, подтверждающих регистрацию транспортных средств, в соответствующих полях проставляется прочерк.

36. В поле "Вид транспортного средства" указывается код, соответствующий виду транспортного средства, по которому представляются сведения (код "01" - автомобиль легковой, код "02" - автомобиль грузовой, код "03" - автобус, код "04" - мотоцикл, код "05" - мотороллер, код "06" - снегоход, код "07" - трактор, код "08" - мотосани, код "09" - вертолет, код "10" - самолет, код "11" - теплоход, код "12" - яхта, код "13" - катер, код "14" - гидроцикл, код "15" - моторная лодка, код "16" - иное). В случае отсутствия в перечне вида транспортного средства, по которому представляются сведения, проставляется код "16" и в соответствующем поле указывается вид транспортного средства.

37. По строке 2.2 указываются реквизиты паспорта транспортного средства (серия, номер и дата выдачи) по наземным транспортным средствам. В отношении водных и воздушных транспортных средств по строке 2.2. проставляется прочерк.

38. По строке 2.3 по наземным транспортным средствам указывается идентификационный номер - VIN, по водным транспортным средствам указывается идентификационный номер судна (ИМО<1> или другое), по воздушным транспортным средствам указывается серийный (идентификационный) заводской номер судна.

<1> идентификационный номер Международной морской организации

39. По строке 2.4 указывается марка (модель) транспортного средства;

40. По строке 2.5 по наземным транспортным средствам указывается регистрационный знак транспортного средства, по водным транспортным средствам - регистрационный номер судна, по воздушным транспортным средствам - регистрационный знак судна.

41. По строке 2.6 указывается дата регистрации транспортного средства.

42. По строке 2.7 указывается дата снятия с учета транспортного средства.

43. По строке 2.8 указывается серия, номер и дата выдачи документа о регистрации транспортного средства в соответствии с законодательством Российской Федерации.

44. В поле "Достоверность и полноту сведений, указанных на данной странице, подтверждаю" указывается:

1) подпись лица, заполнившего Сообщение;

2) дата заполнения Сообщения.

Приложение N 1 к Порядку
заполнения формы "Сообщение о наличии объектов
недвижимого имущества и (или) транспортных
средств, признаваемых объектами налогообложения
по соответствующим налогам, уплачиваемым
физическими лицами", утвержденному приказом
ФНС России от 26 ноября.2014 г.
N ММВ - 7-11/598@

СПРАВОЧНИК "КОДЫ ВИДОВ ДОКУМЕНТОВ, УДОСТОВЕРЯЮЩИХ ЛИЧНОСТЬ НАЛОГОПЛАТЕЛЬЩИКА"

(в ред. Приказа ФНС РФ от 02.10.2017 N ММВ-7-21/773@)

Код Наименование документа
21 Паспорт гражданина Российской Федерации
03 Свидетельство о рождении
07 Военный билет
08 Временное удостоверение, выданное взамен военного билета
10 Паспорт иностранного гражданина
11 Свидетельство о рассмотрении ходатайства о признании лица беженцем на территории Российской Федерации по существу
12 Вид на жительство в Российской Федерации
13 Удостоверение беженца
14 Временное удостоверение личности гражданина Российской Федерации
15 Разрешение на временное проживание в Российской Федерации
18 Свидетельство о предоставлении временного убежища на территории Российской Федерации
23 Свидетельство о рождении, выданное уполномоченным органом иностранного государства
24 Удостоверение личности военнослужащего Российской Федерации
(в ред. Приказа ФНС РФ от 02.10.2017 N ММВ-7-21/773@)
27 Военный билет офицера запаса
(в ред. Приказа ФНС РФ от 02.10.2017 N ММВ-7-21/773@)
91 Иные документы

ПРИЛОЖЕНИЕ 2. - Утратило силу. (в ред. Приказа ФНС РФ от 18.06.2021 N ЕД-7-21/574@)

Приложение N 4
к приказу ФНС России
от 26 ноября 2014 г.
N ММВ - 7 -11/598@

ПРИЛОЖЕНИЕ 4. - Утратило силу. (в ред. Приказа ФНС РФ от 16.07.2020 N ЕД-7-2/448@)