Приказ ФНС РФ N ЕД-7-15/38@, ФТС РФ N 41 от 24.01.2022

"Об утверждении формата представления налогоплательщиком транспортного, перевозочного документа, указанного в абзаце шестом пункта 1.2 и пункте 20 статьи 165 Налогового кодекса Российской Федерации, в электронной форме"
Редакция от 24.01.2022 — Действует с 16.04.2022

Зарегистрировано в Минюсте России 16 марта 2022 г. N 67764


ФЕДЕРАЛЬНАЯ НАЛОГОВАЯ СЛУЖБА
N ЕД-7-15/38@

ФЕДЕРАЛЬНАЯ ТАМОЖЕННАЯ СЛУЖБА
N 41

ПРИКАЗ
от 24 января 2022 года

ОБ УТВЕРЖДЕНИИ ФОРМАТА ПРЕДСТАВЛЕНИЯ НАЛОГОПЛАТЕЛЬЩИКОМ ТРАНСПОРТНОГО, ПЕРЕВОЗОЧНОГО ДОКУМЕНТА, УКАЗАННОГО В АБЗАЦЕ ШЕСТОМ ПУНКТА 1.2 И ПУНКТЕ 20 СТАТЬИ 165 НАЛОГОВОГО КОДЕКСА РОССИЙСКОЙ ФЕДЕРАЦИИ, В ЭЛЕКТРОННОЙ ФОРМЕ

В соответствии с абзацем шестым пункта 1.2 и пунктом 20 статьи 165 Налогового кодекса Российской Федерации (Собрание законодательства Российской Федерации, 2000, N 32, ст. 3340; 2018, N 32, ст. 5095), на основании пункта 1 Положения о Федеральной налоговой службе, утвержденного постановлением Правительства Российской Федерации от 30.09.2004 N 506 (Собрание законодательства Российской Федерации, 2004, N 40, ст. 3961; 2021, N 34, ст. 6206), и пункта 1 Положения о Федеральной таможенной службе, утвержденного постановлением Правительства Российской Федерации от 23.04.2021 N 636 (Собрание законодательства Российской Федерации, 2021, N 18, ст. 3146; 2021, N 26, ст. 4962), приказываем:

1. Утвердить формат представления налогоплательщиком транспортного, перевозочного документа, указанного в абзаце шестом пункта 1.2 и пункте 20 статьи 165 Налогового кодекса Российской Федерации, в электронной форме согласно приложению к настоящему приказу.

2. Признать утратившим силу приказ ФНС России и ФТС России от 13.05.2019 N ММВ-7-15/241@/778 "Об утверждении формата представления налогоплательщиком транспортного, перевозочного документа, указанного в абзаце шестом пункта 1.2 и пункте 20 статьи 165 Налогового кодекса Российской Федерации, в электронной форме" (зарегистрирован Министерством юстиции Российской Федерации 11.07.2019, регистрационный номер 55214).

3. Установить, что настоящий приказ вступает в силу по истечении одного месяца со дня его официального опубликования.

4. Контроль за исполнением настоящего приказа возложить на заместителя руководителя Федеральной налоговой службы А.В. Егоричева и первого заместителя руководителя Федеральной таможенной службы Р.В. Давыдова.

Руководитель
Федеральной налоговой службы
Д.В. ЕГОРОВ

Руководитель
Федеральной таможенной службы
В.И. БУЛАВИН

Приложение
к приказу ФНС России и ФТС России
от 24.01.2022 N ЕД-7-15/38@/41

ФОРМАТ ПРЕДСТАВЛЕНИЯ НАЛОГОПЛАТЕЛЬЩИКОМ ТРАНСПОРТНОГО, ПЕРЕВОЗОЧНОГО ДОКУМЕНТА, УКАЗАННОГО В АБЗАЦЕ ШЕСТОМ ПУНКТА 1.2 И ПУНКТЕ 20 СТАТЬИ 165 НАЛОГОВОГО КОДЕКСА РОССИЙСКОЙ ФЕДЕРАЦИИ, В ЭЛЕКТРОННОЙ ФОРМЕ

I. ОБЩИЕ СВЕДЕНИЯ

1. Настоящий формат описывает требования к XML файлам (далее - файл обмена) передачи при взаимодействии налогоплательщиков и налоговых органов при представлении документов и сведений (сообщений), являющихся аналогами отметок, проставляемых таможенными органами на транспортных, перевозочных документах (железнодорожной накладной), в соответствии с абзацем шестым пункта 1.2 и пунктом 20 статьи 165 Налогового кодекса Российской Федерации, в электронной форме.

2. Номер версии настоящего формата 5.03, часть 831_01.

II. ОПИСАНИЕ ФАЙЛА ОБМЕНА

3. Имя файла обмена должно иметь следующий вид:

R_T_A_K_O_GGGGMMDD_N, где:

R_T - префикс, принимающий значение KO_ContainerRZD;

A_K - идентификатор получателя информации (продавца, покупателя, перевозчика), где: A - идентификатор получателя (продавца, покупателя, перевозчика), которому направляется файл обмена, K - идентификатор конечного получателя (продавца, покупателя, перевозчика), для которого предназначена информация из данного файла обмена. Передача файла от отправителя к конечному получателю (K) может осуществляться в несколько этапов через промежуточных получателей, осуществляющих передачу файла на промежуточных этапах, которые обозначаются идентификатором A. В случае передачи файла от отправителя к конечному получателю при отсутствии промежуточных получателей, осуществляющих передачу на промежуточных этапах, значения идентификаторов A и K совпадают. Каждый из идентификаторов (A и K) имеет вид:

для организаций - девятнадцатиразрядный код (идентификационный номер налогоплательщика (далее - ИНН) и код причины постановки на учет (далее - КПП) организации (обособленного подразделения);

для физических лиц - двенадцатиразрядный код (ИНН физического лица, при наличии. При отсутствии ИНН - последовательность из двенадцати нулей);

O - идентификатор отправителя информации (продавца, покупателя, перевозчика), имеет вид:

для организаций - девятнадцатиразрядный код (ИНН и КПП) организации (обособленного подразделения);

для физических лиц - двенадцатиразрядный код (ИНН физического лица, при наличии. При отсутствии ИНН - последовательность из двенадцати нулей);

GGGG - год формирования передаваемого файла, MM - месяц, DD - день;

N - идентификационный номер файла (длина - 36 знаков. Идентификационный номер файла должен обеспечивать уникальность файла, используется GUID - глобальный уникальный идентификатор). Расширение имени файла - xml. Расширение имени файла может указываться как строчными, так и прописными буквами.

Параметры первой строки файла обмена

Первая строка XML файла должна иметь следующий вид:

<?xml version="1.0" encoding="utf-8"?>

Имя файла, содержащего XML схему файла обмена, должно иметь следующий вид:

KO_ContainerRZD_1_831_00_05_03_xx, где xx - номер версии схемы.

Расширение имени файла - xsd.

XML схема файла обмена приводится отдельным файлом.

Обязательным приложением к XML схеме файла обмена является XML схема документа-контейнера (NKst165_X.XX.xsd, где X.XX - номер версии схемы). Документ-контейнер предназначен для передачи самих прикладных документов RailwayBill, LeavingDecision, ReleaseDecision единым пакетом в случае их истребования в соответствии с абзацем шестым пункта 1.2 и пунктом 20 статьи 165 Налогового кодекса Российской Федерации, в электронной форме.

Обязательным приложением к XML схеме документа-контейнера являются:

RailwayBill_X.XX.xsd - XML схема сведений полного перевозочного документа, описание структуры и состава элементов которой представлены в главе III настоящего формата, где X.XX - номер версии схемы;

LeavingDecision_X.XX.xsd - XML схема сведений о вывозе товаров, описание структуры и состава элементов которой представлены в главе IV настоящего формата, где X.XX - номер версии схемы;

ReleaseDecision_X.XX.xsd - XML схема сведений о выпуске товаров, описание структуры и состава элементов которой представлены в главе V настоящего формата, где X.XX - номер версии схемы;

xmldsig-core-schema.xsd - XML схема электронной подписи (далее - ЭП) в формате XML. Формат состава и структуры элементов описаны в Рекомендациях W3C (World Wide WEB Consortium) "XML-Signature Syntax and Processing", опубликованных в информационно-телекоммуникационной сети Интернет по адресу: http://www.w3.org/TR/2002/REC-xmldsig-core-20020212.

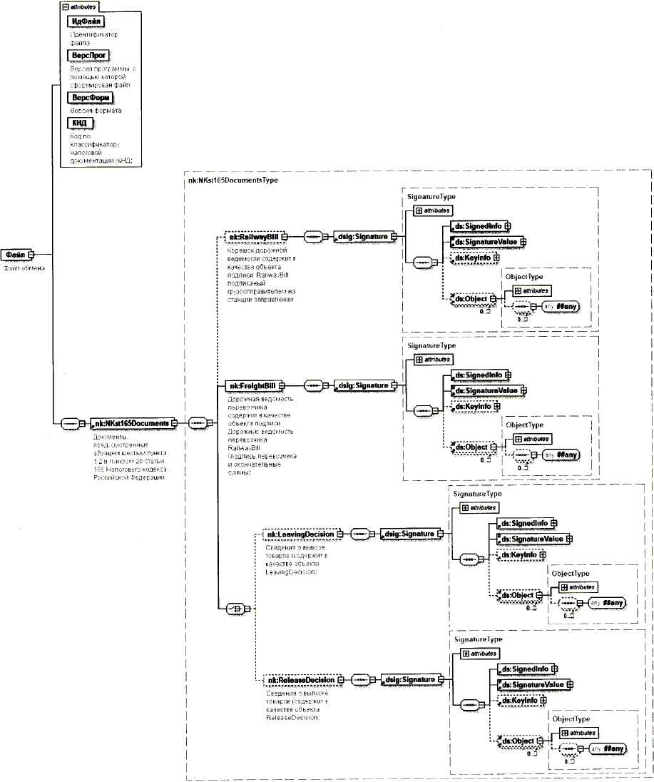
4. Логическая модель файла обмена представлена в виде диаграммы структуры файла обмена на рисунке 1 настоящего формата. Элементами логической модели файла обмена являются элементы и атрибуты XML файла. Перечень структурных элементов логической модели файла обмена и сведения о них приведены в таблицах 4.1 - 4.2 настоящего формата.

Для каждого структурного элемента логической модели файла обмена приводятся следующие сведения:

наименование элемента. Приводится полное наименование элемента. В строке таблицы могут быть описаны несколько элементов, наименования которых разделены символом "|". Такая форма записи применяется при наличии в файле обмена только одного элемента из описанных в этой строке;

сокращенное наименование (код) элемента. Приводится сокращенное наименование элемента. Синтаксис сокращенного наименования должен удовлетворять спецификации XML;

признак типа элемента. Может принимать следующие значения: "С" - сложный элемент логической модели (содержит вложенные элементы), "П" - простой элемент логической модели, реализованный в виде элемента XML файла, "А" - простой элемент логической модели, реализованный в виде атрибута элемента XML файла. Простой элемент логической модели не содержит вложенные элементы;

формат элемента. Формат элемента представляется следующими условными обозначениями: T - символьная строка; N - числовое значение (целое или дробное).

Формат символьной строки указывается в виде T(n-k) или T(=k), где: n - минимальное количество знаков, k - максимальное количество знаков, символ "-" - разделитель, символ "=" означает фиксированное количество знаков в строке. В случае, если минимальное количество знаков равно 0, формат имеет вид T(0-k). В случае, если максимальное количество знаков не ограничено, формат имеет вид T(n-).

Формат числового значения указывается в виде N(m.k), где: m - максимальное количество знаков в числе, включая знак (для отрицательного числа), целую и дробную часть числа без разделяющей десятичной точки, k - максимальное число знаков дробной части числа. Если число знаков дробной части числа равно 0 (то есть число целое), то формат числового значения имеет вид N(m).

Для простых элементов, являющихся базовыми в XML, таких как, элемент с типом "date", поле "Формат элемента" не заполняется. Для таких элементов в поле "Дополнительная информация" указывается тип базового элемента;

признак обязательности элемента определяет обязательность наличия элемента (совокупности наименования элемента и его значения) в файле обмена. Признак обязательности элемента может принимать следующие значения: "О" - наличие элемента в файле обмена обязательно; "Н" - наличие элемента в файле обмена необязательно, то есть элемент может отсутствовать. Если элемент принимает ограниченный перечень значений (по классификатору, кодовому словарю), то признак обязательности элемента дополняется символом К". "В случае, если количество реализаций элемента может быть более одной, то признак обязательности элемента дополняется символом "М".

К вышеперечисленным признакам обязательности элемента может добавляться значение "У" в случае описания в XML схеме условий, предъявляемых к элементу в файле обмена, описанных в графе "Дополнительная информация";

дополнительная информация содержит, при необходимости, требования к элементу файла обмена, не указанные ранее. Для сложных элементов указывается ссылка на таблицу, в которой описывается состав данного элемента. Для элементов, принимающих ограниченный перечень значений из классификатора (кодового словаря), указывается соответствующее наименование классификатора (кодового словаря) или приводится перечень возможных значений. Для классификатора (кодового словаря) может указываться ссылка на его местонахождение. Для элементов, использующих пользовательский тип данных, указывается наименование типового элемента.

Рисунок 1. Диаграмма структуры файла обмена

Таблица 4.1

Файл обмена (Файл)

Наименование элемента Сокращенное наименование (код) элемента Признак типа элемента Формат элемента Признак обязательности элемента Дополнительная информация
Идентификатор файла ИдФайл А T(1-255) ОУ Содержит (повторяет) имя сформированного файла (без расширения)
Версия программы, с помощью которой сформирован файл ВерсПрог А T(1-40) О  
Версия формата ВерсФорм А T(1-5) О Принимает значение: 5.03
Код по классификатору налоговой документации (КНД) КНД А T(=7) ОК Типовой элемент <КНДТип>.
Принимает значение: 1115130
Документы, предусмотренные абзацем шестым пункта 1.2 и пунктом 20 статьи 165 Налогового кодекса Российской Федерации NKst165Documents С   О Типовой элемент <NKst165DocumentsType>.
Состав элемента представлен в таблице 4.2

Таблица 4.2

Документы, предусмотренные абзацем шестым пункта 1.2 и пунктом 20 статьи 165 Налогового кодекса Российской Федерации (NKst165DocumentsType)

Наименование элемента Сокращенное наименование (код) элемента Признак типа элемента Формат элемента Признак обязательности элемента Дополнительная информация
Корешок дорожной ведомости RailwayBill С   Н Элемент содержит электронную подпись, XML схема которой представлена в файле xmldsig-core-schema.xsd (формат электронной подписи XML в соответствии с рекомендациями консорциума W3C).
В составе электронной подписи в качестве объекта подписи (элемент Object) содержится элемент <RailwayBill>, состав и структура которого представлены в главе III настоящего формата
Дорожная ведомость перевозчика FreightBill С   О Элемент содержит электронную подпись, XML схема которой представлена в файле xmldsig-core-schema.xsd (формат электронной подписи XML в соответствии с рекомендациями консорциума W3C).
В составе электронной подписи в качестве объекта подписи (элемент Object) содержится элемент <RailwayBill>, состав и структура которого представлены в главе III настоящего формата
Сведения о вывозе товаров | LeavingDecision С   Н Элемент содержит электронную подпись, XML схема которой представлена в файле xmldsig-core-schema.xsd (формат электронной подписи XML в соответствии с рекомендациями консорциума W3C).
В составе электронной подписи в качестве объекта подписи (элемент Object) содержится элемент <LeavingDecision>, состав и структура которого представлены в главе IV настоящего формата
Сведения о выпуске товаров ReleaseDecision С   Н Элемент содержит электронную подпись, XML схема которой представлена в файле xmldsig-core-schema.xsd (формат электронной подписи XML в соответствии с рекомендациями консорциума W3C).
В составе электронной подписи в качестве объекта подписи (элемент Object) содержится элемент <ReleaseDecision>, состав и структура которого представлены в главе V настоящего формата

III. ОПИСАНИЕ СТРУКТУРЫ И СОСТАВА СВЕДЕНИЙ ПОЛНОГО ПЕРЕВОЗОЧНОГО ДОКУМЕНТА

5. Документ обмена не формируется отдельно, а включается в состав файла обмена, содержащего транспортные, перевозочные документы и сведения (сообщения), являющиеся аналогами отметок, проставляемых таможенными органами на таких документах (железнодорожной накладной), в соответствии с абзацем шестым пункта 1.2 и пунктом 20 статьи 165 Налогового кодекса Российской Федерации, в электронной форме. В связи с этим, документ обмена не имеет своего отдельного имени.

Имя файла, содержащего XML схему документа обмена, должно иметь следующий вид:

RailWayBill_X.XX,

где X.XX - номер версии схемы; расширение имени файла - xsd.

В пространстве имен схемы XML указываются номер версии и идентификационный номер части.

XML схема файла обмена приводится отдельным файлом.

6. Логическая модель файла обмена представлена в виде диаграммы структуры файла обмена на рисунке 2 настоящего формата. Элементами логической модели файла обмена являются элементы и атрибуты XML файла. Перечень структурных элементов логической модели файла обмена и сведения о них приведены в таблицах 6.1 - 6.18 настоящего формата.

Для каждого структурного элемента логической модели файла обмена приводятся следующие сведения:

наименование элемента. Приводится полное наименование элемента. В строке таблицы могут быть описаны несколько элементов, наименования которых разделены символом "|". Такая форма записи применяется при наличии в файле обмена только одного элемента из описанных в этой строке;

сокращенное наименование (код) элемента. Приводится сокращенное наименование элемента. Синтаксис сокращенного наименования должен удовлетворять спецификации XML;

признак типа элемента. Может принимать следующие значения: "С" сложный элемент логической модели (содержит вложенные элементы), "П" - простой элемент логической модели, реализованный в виде элемента XML файла, "А" - простой элемент логической модели, реализованный в виде атрибута элемента XML файла. Простой элемент логической модели не содержит вложенные элементы;

формат элемента. Формат элемента представляется следующими условными обозначениями: T - символьная строка; N - числовое значение (целое или дробное).

Формат символьной строки указывается в виде T(n-k) или T(=k), где: n - минимальное количество знаков, k - максимальное количество знаков, символ "-" - разделитель, символ "=" означает фиксированное количество знаков в строке. В случае, если минимальное количество знаков равно 0, формат имеет вид T(0-k). В случае, если максимальное количество знаков не ограничено, формат имеет вид T(n-).

Формат числового значения указывается в виде N(m.k), где: m - максимальное количество знаков в числе, включая знак (для отрицательного числа), целую и дробную часть числа без разделяющей десятичной точки, k - максимальное число знаков дробной части числа. Если число знаков дробной части числа равно 0 (то есть число целое), то формат числового значения имеет вид N(m).

Для простых элементов, являющихся базовыми в XML, таких как, элемент с типом "date", поле "Формат элемента" не заполняется. Для таких элементов в поле "Дополнительная информация" указывается тип базового элемента;

признак обязательности элемента определяет обязательность наличия элемента (совокупности наименования элемента и его значения) в файле обмена. Признак обязательности элемента может принимать следующие значения: "О" - наличие элемента в файле обмена обязательно; "Н" - наличие элемента в файле обмена необязательно, то есть элемент может отсутствовать. Если элемент принимает ограниченный перечень значений (по классификатору, кодовому словарю), то признак обязательности элемента дополняется символом "К". В случае, если количество реализаций элемента может быть более одной, то признак обязательности элемента дополняется символом "М".

К вышеперечисленным признакам обязательности элемента может добавляться значение "У" в случае описания в XML схеме условий, предъявляемых к элементу в файле обмена, описанных в графе "Дополнительная информация";

дополнительная информация содержит, при необходимости, требования к элементу файла обмена, не указанные ранее. Для сложных элементов указывается ссылка на таблицу, в которой описывается состав данного элемента. Для элементов, принимающих ограниченный перечень значений из классификатора (кодового словаря), указывается соответствующее наименование классификатора (кодового словаря) или приводится перечень возможных значений. Для классификатора (кодового словаря) может указываться ссылка на его местонахождение. Для элементов, использующих пользовательский тип данных, указывается наименование типового элемента.

Рисунок 2. Диаграмма структуры файла обмена

Таблица 6.1

Накладная заполненная отправителем и перевозчиком (RailwayBillType)

Наименование элемента Сокращенное наименование (код) элемента Признак типа элемента Формат элемента Признак обязательности элемента Дополнительная информация
Уникальный идентификатор документа в ИС перевозчика Doc_ID П N(38) О  
Идентификатор цепочки изменений документов (совпадает с идентификатором первого документа в цепочке) Main_ID П N(38) О  
Наименование формы (используется для визуализации) FormName П T(1-50) О Принимает значение:
СМГС | ЦИМ-СМГС | РФПЖС | РФФИН | ГУ-27у (ГУ-27уВЦ) единый | ГУ-29-У-ВЦ,
где:
СМГС, ЦИМ-СМГС - накладные для международного грузового сообщения или перевозок;
РФПЖС, РФФИН - накладные для перевозок в российско-финляндском прямом железнодорожном сообщении;
ГУ-27у (ГУ-27у ВЦ) единый, ГУ 29У-ВЦ - железнодорожные транспортные накладные на перевозку грузов
Перечень листов (используется для визуализации) FormPages П T(1-10) О  
Отправитель (графа 1 СМГС) (графа 1 РФПЖС) Sender С   О Типовой элемент <OrganizationType>.
Состав элемента представлен в таблице 6.2
Код отправителя (графа 1 СМГС) (графа 1 РФПЖС) SenderCode П T(1-15) О  
Фамилия, имя, отчество представителя отправителя (графа 1 СМГС) (графа 15 РФПЖС) SenderName П T(1-500) Н  
Станция отправления (графа 2 СМГС) DepartureStation С   О Типовой элемент <StationType>.
Состав элемента представлен в таблице 6.3
Заявления отправителя (графа 3 СМГС) (графа 4 РФПЖС) ConsignorNoties П T(1-1000) Н  
Грузополучатель (графа 4 СМГС) Recipient С   О Типовой элемент <OrganizationType>.
Состав элемента представлен в таблице 6.2
Код получателя (графа 4 СМГС) RecipientCode П T(1-15) О  
Станция назначения (графа 5 СМГС) DestinationStation С   О Типовой элемент <StationType>.
Состав элемента представлен в таблице 6.3
Станция пограничного перехода/сдачи на паром (графа 6 СМГС) BorderStation С   НМ Типовой элемент <BorderStationType>.
Состав элемента представлен в таблице 6.4
Вагон (Графы 7 - 14 СМГС) Carriage С   НМ Типовой элемент <CarriageType>.
Состав элемента представлен в таблице 6.5
Грузы (Графы 15 - 18 СМГС) Goods С   ОМ Типовой элемент <GoodsType>.
Состав элемента представлен в таблице 6.6
Контейнер (графа 15 СМГС) | Container С   НМ Типовой элемент <ContainerType>.
Состав элемента представлен в таблице 6.7
Интермодальные единицы (ИТЕ) или автотранспортные средства (АТС) (графа 15 СМГС) Auto С   НМ Типовой элемент <AutoType>.
Состав элемента представлен в таблице 6.8
Пломбы (графа 19 СМГС) Seal С   НМ Типовой элемент <SealType>.
Состав элемента представлен в таблице 6.9
Погружено (графа 20 СМГС) Loaded П T(1-20) О  
Способ определения массы (графа 21 СМГС) WeightingMethod П T(1-255) Н  
Перевозчики (графа 22 СМГС) Carrier С   ОМ Типовой элемент <CarrierType>.
Состав элемента представлен в таблице 6.10
Уплата провозных платежей (графа 23 СМГС) Payer С   ОМ Типовой элемент <PayerType>.
Состав элемента представлен в таблице 6.11
Документы, приложенные отправителем (графа 24 СМГС) ConsignorDocument С   НМ Типовой элемент <DocumentType>.
Состав элемента представлен в таблице 6.12
Номер договора на поставку (графа 25 СМГС) (графа 2 РФПЖС) Contract П T(1-500) Н  
Информация, не предназначенная для перевозчика (графа 25 СМГС) ConsignorOptionNotice П T(1-1000) Н  
Дата заключения договора перевозки (графа 26 СМГС) ContractCarrierDate С   О Типовой элемент <StampType>.
Состав элемента представлен в таблице 6.13
Дата прибытия (графа 27 СМГС) ArrivalDate С   Н Типовой элемент <StampType>.
Состав элемента представлен в таблице 6.13
Отметки для выполнения таможенных и других административных формальностей (графа 28 СМГС) CustomsNotice С   НМ Состав элемента представлен в таблице 6.14
Номер отправки (графа 29 СМГС) Number П T(1-8) О  
Отметки перевозчика (графа 30 СМГС) CarrierNotice П T(1-16000) Н  
Коммерческий акт (графа 31 СМГС) CommerceAkt П T(1-255) Н  
Удлинение срока доставки (графа 32 СМГС) Prolongation П T(1-255) НМ  
Отметки о передаче груза (графа 33 СМГС) Stamp33 С   НМ Типовой элемент <StampType>.
Состав элемента представлен в таблице 6.13
Отметки о проследовании пограничных станций (графа 34 СМГС) Stamp34 С   НМ Типовой элемент <StampType>.
Состав элемента представлен в таблице 6.13
Уведомление о прибытии груза (графа 35 СМГС) Stamp35 С   Н Типовой элемент <StampType>.
Состав элемента представлен в таблице 6.13
Разделы по расчету провозных платежей (графы 37 - 59 СМГС) CarrierCharge С   НМ Типовой элемент <ChargeType>.
Состав элемента представлен в таблице 6.15
Штамп выдачи (графа 36 СМГС) IssueStamp С   Н Типовой элемент <StampType>.
Состав элемента представлен в таблице 6.13
Отметки о выдаче груза (графа 36 СМГС) IssueMarks П T(1-1000) Н  
Отметки для исчисления и взимания провозных платежей (графа 64 СМГС) CalculationNotice П T(1-1000) Н  
Отметки железной дороги (графа 93 РФПЖС) RailwayNotice П T(1-1000) Н  

Таблица 6.2

Тип, описывающий реквизиты юридических и физических лиц (OrganizationType)

Наименование элемента Сокращенное наименование (код) элемента Признак типа элемента Формат элемента Признак обязательности элемента Дополнительная информация
Двухбуквенный код страны регистрации лица CountryCode П T(=2) О Двухразрядный буквенный код (латинские заглавные буквы от A до Z)
Наименование лица (для организаций - название, для физических лиц - фамилия, имя, отчество (при наличии)) Name П T(1-255) О  
Краткое наименование лица ShortName П T(1-250) Н  
Адрес текстом Address С   О Состав элемента представлен в таблице 6.16
Индивидуальный номер налогоплательщика INN П T(10-12) Н  
Основной регистрационный номер OGRN П T(13-15) Н  

Таблица 6.3

Тип, описывающий станцию (StationType)

Наименование элемента Сокращенное наименование (код) элемента Признак типа элемента Формат элемента Признак обязательности элемента Дополнительная информация
Код администрации железной дороги AdminCode П T(=2) О Цифровой код 2 знака
Наименование железной дороги RWName П T(1-40) О  
Код страны территориального расположения станции CountryCode П T(=2) О Двухразрядный буквенный код (латинские заглавные буквы от A до Z)
Наименование станции StationName П T(1-250) О  
Код станции StationCode П T(3-6) Н Типовой элемент <StationCodeType>

Таблица 6.4

Тип, описывающий пограничные станции в порядке следования (BorderStationType)

Наименование элемента Сокращенное наименование (код) элемента Признак типа элемента Формат элемента Признак обязательности элемента Дополнительная информация
Порядковый номер OrderNumber А   О  
Код администрации железной дороги AdminCode П T(=2) О Цифровой код 2 знака
Наименование железной дороги RWName П T(1-40) О  
Код страны территориального расположения станции CountryCode П T(=2) О Двухразрядный буквенный код (латинские заглавные буквы от A до Z)
Наименование станции StationName П T(1-250) О  
Код станции StationCode П T(3-6) Н Типовой элемент <StationCodeType>

Таблица 6.5

Тип, описывающий вагон (CarriageType)

Наименование элемента Сокращенное наименование (код) элемента Признак типа элемента Формат элемента Признак обязательности элемента Дополнительная информация
Порядковый номер OrderNumber А N(3) О  
Признак отцепки в пути следования IsUncoupled А   Н Типовой элемент <xs:boolean> (логическое да\нет)
Признак перегрузки в пути следования isUnloaded А   Н Типовой элемент <xs:boolean> (логическое да\нет)
Признак вагона после перегрузки isReloaded А   Н Типовой элемент <xs:boolean> (логическое да\нет)
Род вагона (графа 7 СМГС) WagType П T(1-40) О  
Номер вагона (графа 7 СМГС) CarriageNumber П T(1-12) О  
Код страны регистрации вагона CountryCode П T(=2) О Двухразрядный буквенный код (латинские заглавные буквы от A до Z)
Наименование железной дороги (графа 7 СМГС) RWName П T(1-40) О  
Вагон предоставлен (О - отправителем, П - перевозчиком) (графа 8 СМГС) OwnerType П T(=1) О  
Грузоподъемность вагона в тоннах (графа 9 СМГС) Tonnage П N(5.1) О  
Количество осей (графа 10 СМГС) Axles П N(2) О  
Масса тары с бруса в центнерах (графа 11 СМГС) Таге П N(5.2) Н  
Масса тары, проверенная в центнерах (графа 11 СМГС) TareChecked П N(5.2) Н  
Длина вагона в метрах CarriageLength П N(5.2) Н  
Тип цистерны (калибр котла) (графа 12 СМГС) Caliber П T(1-4) Н  
Вес груза в вагоне в килограммах (графа 13 СМГС) CargoWeight П N(38.4) О  
Количество мест груза в вагоне PlacesQuantity П N(6) Н  
Количество транспортных пакетов в вагоне PocketQuantity П N(6) Н  
Наименование собственника вагона (графа 7 СМГС) OwnerName П T(1-255) Н  

Таблица 6.6

Тип, описывающий груз в накладной (GoodsType)

Наименование элемента Сокращенное наименование (код) элемента Признак типа элемента Формат элемента Признак обязательности элемента Дополнительная информация
Наименование груза (графа 15 СМГС) GoodsName П T(1-2000) О  
Код гармонизированной номенклатуры груза (ГНГ) (графа 15 СМГС) CodeGNG П T(1-8) Н  
Код единой тарифно-статистической номенклатуры груза (ЕТСНГ) (графа 15 СМГС) CodeETSNG П T(1-6) О  
Код упаковки Организации Объединенных Наций (ООН) (графа 16 СМГС) PackingCode П T(1-2) Н  
Наименование упаковки (графа 16 СМГС) PackingName П T(1-40) Н  
Количество мест (графа 17 СМГС) PlacesQuantiy П N(6) Н  
Количество транспортных пакетов (графа 17 СМГС) PocketQuantity П N(6) Н  
Масса груза брутто в килограммах (графа 18 СМГС) Weight П N(38) О  

Таблица 6.7

Тип, описывающий контейнеры в накладной (ContainerType)

Наименование элемента Сокращенное наименование (код) элемента Признак типа элемента Формат элемента Признак обязательности элемента Дополнительная информация
Номер вагона с контейнером CarriageNumber А T(1-12) Н  
Номер контейнера (графа 15 СМГС) ContainerNumber П T(1-11) О  
Код типа контейнера (графа 15 СМГС) ContTypeCode П T(1-2) Н  
Код размера контейнера (графа 15 СМГС) ContSizeCode П T(1-2) Н  
Масса тары контейнера в килограммах (графа 18 СМГС) Tare П N(5) О  
Масса груза в контейнере в килограммах GoodsWeight П N(38) О  
Количество мест груза в вагоне PlacesQuantity П N(6) Н  
Количество транспортных пакетов в вагоне PocketQuantity П N(6) Н  
Длина контейнера в футах ContainerLength П N(2) Н  

Таблица 6.8

Тип, описывающий автотранспортные средства (АТС) и интермодальные единицы (ИТЕ), кроме контейнеров (графы 15 - 18 СМГС) (AutoType)

Наименование элемента Сокращенное наименование (код) элемента Признак типа элемента Формат элемента Признак обязательности элемента Дополнительная информация
Номер вагона с ИТЕ, АТС CarriageNumber А T(1-12) Н  
Идентификационный номер ИТЕ, АТС (графа 15 СМГС) VIN П T(1-17) О  
Масса тары ИТЕ, АТС в килограммах (графа 18 СМГС) Tare П N(7) О  
Масса груза в ИТЕ, АТС в килограммах GoodsWeight П N(38) О  
Количество мест груза в ИТЕ, АТС PlacesQuantity П N(6) Н  
Количество транспортных пакетов в ИТЕ, АТС PocketQuantity П N(6) Н  
Длина ИТЕ, АТС в метрах ContainerLength П N(5.2) Н  

Таблица 6.9

Количество пломб (графа 19 СМГС) (SealType)

Наименование элемента Сокращенное наименование (код) элемента Признак типа элемента Формат элемента Признак обязательности элемента Дополнительная информация
Номер вагона с пломбой CarriageNumber А T(1-12) Н  
Номер контейнера с пломбой ContainerNumber А T(1-11) Н  
Идентификатор ИТЕ, АТС VIN А T(1-17) Н  
Количество пломб (графа 19 СМГС) SealQuantity П N(3) О  
Знаки пломб (графа 19 СМГС) SealID П T(1-40) О  
Кем наложена пломба (СМГС графа 19) Sealer П T(1-40) О  

Таблица 6.10

Тип для описания участков и перевозчиков (графы 22 СМГС) (CarrierType)

Наименование элемента Сокращенное наименование (код) элемента Признак типа элемента Формат элемента Признак обязательности элемента Дополнительная информация
  CarrierName П T(1-40) О  
  CarrierCode П T(=4) Н Цифровой код 4 знака
Тип, описывающий станцию FromStation С   О Типовой элемент <StationType>.
Состав элемента представлен в таблице 6.3
Станции совершения различных операций TechnologicalStation С   НМ Типовой элемент <TechnologicalStationType>.
Состав элемента представлен в таблице 6.17
Тип, описывающий станцию ToStation С   О Типовой элемент <StationType>.
Состав элемента представлен в таблице 6.3

Таблица 6.11

Тип для описания графы уплата провозных платежей (PayerType)

Наименование элемента Сокращенное наименование (код) элемента Признак типа элемента Формат элемента Признак обязательности элемента Дополнительная информация
Наименование перевозчика (графа 23 СМГС) CarrierName П T(1-40) О  
Код плательщика (графа 23 СМГС) (графа 20 РФПЖС) PayerCode П T(1-40) Н  
Наименование плательщика и основание для оплаты (графа 23 СМГС) PayerDescription П T(1-255) Н  
Плательщик по перевозчику Payer С   Н Типовой элемент <OrganizationType>.
Состав элемента представлен в таблице 6.2

Таблица 6.12

Тип, описывающий приложенный документ (DocumentType)

Наименование элемента Сокращенное наименование (код) элемента Признак типа элемента Формат элемента Признак обязательности элемента Дополнительная информация
Название документа PrDocumentName П T(1-500) О  
Номер документа PrDocumentNumber П T(1-40) Н  
Дата документа PrDocumentDate П   Н Типовой элемент <xs:date>.
Дата в формате YYYY-MM-DD

Таблица 6.13

Тип для описания штемпеля (StampType)

Наименование элемента Сокращенное наименование (код) элемента Признак типа элемента Формат элемента Признак обязательности элемента Дополнительная информация
Наименование перевозчика CarrierName П T(1-40) О  
Календарная дата штемпеля (местное время) Date П   О Типовой элемент <xs:date>.
Дата в формате YYYY-MM-DD
Дата и время московское проставляется для некоторых граф DateTime П   Н Типовой элемент <xs:dateTime>.
Дата и время в формате YYYY-MM-DDThh:mm:ss,
где T разделитель даты и времени
Станция простановки штемпеля Station С   О Типовой элемент <StationType>.
Состав элемента представлен в таблице 6.3

Таблица 6.14

Отметки для выполнения таможенных и других административных формальностей (графа 28 СМГС) (CustomsNotice)

Наименование элемента Сокращенное наименование (код) элемента Признак типа элемента Формат элемента Признак обязательности элемента Дополнительная информация
Код таможенного органа. 2, 5 или 8 символов CustomsCode П T(2-8) Н  
ДатаВремя. Дата (формат ISO 8601: ГГГГ-ММ-ДД) RegistrationDate П   О Типовой элемент <xs:date>.
Дата в формате YYYY-MM-DD
Идентификатор. Номер ДТ. От 1 до 7 символов GTDNumber П T(1-7) О  
Код решения по декларации на товары (ДТ) DecisionCode П T(=2) Н  
Описание решения таможенного органа DecisionDetails П T(1-250) О  
Номер личной номерной печати должностного лица, принявшего решение LNP П (1-4) О  
Фамилия, имя, отчество (при наличии) должностного лица таможенного органа PersonName П T(3-250) О  
Дата принятия решения по декларации DecisionDate П   О Типовой элемент <xs:date>.
Дата в формате YYYY-MM-DD
Время принятия решения по декларации DecisionTime П   Н Типовой элемент <xs:time>.
Время в формате hh:mm:ss

Таблица 6.15

Тип для описания расчетов по участку маршрута (ChargeType)

Наименование элемента Сокращенное наименование (код) элемента Признак типа элемента Формат элемента Признак обязательности элемента Дополнительная информация
Порядковый номер участка расчета OrderNo П N(2) О  
Код перевозчика на участке CarrierCode П T(=4) О Цифровой код 4 знака
Начало участка (графа 37 СМГС) FromStation С   О Типовой элемент <StationType>.
Состав элемента представлен в таблице 6.3
Конец участка (графа 37 СМГС) ToStation С   О Типовой элемент <StationType>.
Состав элемента представлен в таблице 6.3
Расстояние (графа 38 СМГС) Distance П N(5) О  
Тарифный класс CargoTarifClass П N(5) Н  
Ставка (графа 62 РФПЖС) TarifRate П N(38.6) Н  
Расчетная масса, в килограммах (графа 39 СМГС) CalcWeight П N(8) Н  
Дополнительные сборы ExtraCharge С   НМ Типовой элемент <ExtraChargeType>.
Состав элемента представлен в таблице 6.18
Код тарифа (графа 41 СМГС) TarifCode П T(1-10) Н  
Код груза для расчета (графа 42 СМГС) CalcCargoCode П T(1-10) Н  
Курс пересчета валюты тарифа (графа 43 СМГС) CurrencyRate П N(38.6) Н  
Валюта тарифа с отправителя (графа 44 СМГС) SndTarifCurrencyCode П T(=3) Н  
Валюта платежа с отправителя (графа 45 СМГС) SndPaymentCurrency П T(=3) Н  
Сумма тарифа в валюте тарифа (графа 48 СМГС) Amount48 П N(38.6) Н  
Сумма тарифа в валюте расчетов (графа 49 СМГС) Amount49 П N(38.6) Н  
Сумма тарифа в валюте тарифа с получателя (графа 50 СМГС) Amount50 П N(38.6) Н  
Сумма тарифа в валюте расчетов с получателя (графа 51 СМГС) Amount51 П N(38.6) Н  
Сумма сборов в валюте тарифа с отправителя (графа 52 СМГС) Amount52 П N(38.6) Н  
Сумма сборов в валюте расчетов с отправителя (графа 53 СМГС) Amount53 П N(38.6) Н  
Сумма сборов в валюте тарифа с получателя (графа 54 СМГС) Amount54 П N(38.6) Н  
Сумма сборов в валюте расчетов с получателя (графа 55 СМГС) Amount55 П N(38.6) Н  
Сумма итого в валюте тарифа с отправителя (графа 56 СМГС) Amount56 П N(38.6) Н  
Сумма итого в валюте расчетов с отправителя (графа 57 СМГС) Amount57 П N(38.6) Н  
Сумма итого в валюте тарифа с получателя (графа 58 СМГС) Amount58 П N(38.6) Н  
Сумма итого в валюте расчетов с получателя (графа 59 СМГС) Amount59 П N(38.6) Н  

Таблица 6.16

Адрес текстом (Address)

Наименование элемента Сокращенное наименование (код) элемента Признак типа элемента Формат элемента Признак обязательности элемента Дополнительная информация
Полный адрес текстом AddressText П T(1-500) Н  
  PostalCode П T(1-9) Н  
Код страны CountryCode П T(=2) Н Двухразрядный буквенный код (латинские заглавные буквы от A до Z)
Страна CountryName П T(1-255) Н  
Субъект Region П T(1-255) Н  
Город City П T(1-50) Н  
Улица и дом StreetHouse П T(1-110) Н  

Таблица 6.17

Тип, описывающий станцию (TechnologicalStationType)

Наименование элемента Сокращенное наименование (код) элемента Признак типа элемента Формат элемента Признак обязательности элемента Дополнительная информация
Порядковый номер станции в маршруте OrderNumber А N(3) О  
Признаки станции совершения операций TechnologicalSigns А T(1-40) Н  
Код администрации железной дороги AdminCode П T(=2) О Цифровой код 2 знака
Наименование железной дороги RWName П T(1-40) О  
Код страны территориального расположения станции CountryCode П T(=2) О Двухразрядный буквенный код (латинские заглавные буквы от A до Z)
Наименование станции StationName П T(1-250) О  
Код станции StationCode П T(3-6) Н Типовой элемент <StationCodeType>

Таблица 6.18

Тип, описывающий дополнительные сборы (ExtraChargeType)

Наименование элемента Сокращенное наименование (код) элемента Признак типа элемента Формат элемента Признак обязательности элемента Дополнительная информация
Код дополнительного сбора ChargeCode П T(1-3) О  
Наименование дополнительного сбора (графа 40 СМГС) ChargeName П T(1-40) О  
Сумма дополнительного сбора (графа 40 СМГС) ChargeAmount П N(38.6) О  

IV. ОПИСАНИЕ СТРУКТУРЫ И СОСТАВА СВЕДЕНИЙ О ВЫВОЗЕ ТОВАРОВ

7. Документ обмена не формируется отдельно, а включается в состав файла обмена, содержащего транспортные, перевозочные документы и сведения (сообщения), являющиеся аналогами отметок, проставляемых таможенными органами на таких документах (железнодорожной накладной), в соответствии с абзацем шестым пункта 1.2 и пунктом 20 статьи 165 Налогового кодекса Российской Федерации, в электронной форме. В связи с этим, документ обмена не имеет своего отдельного имени.

Имя файла, содержащего XML схему документа обмена, должно иметь следующий вид:

LeavingDecision_X.XX,

где X.XX - номер версии схемы; расширение имени файла - xsd.

В пространстве имен схемы XML указываются номер версии и идентификационный номер части.

XML схема файла обмена приводится отдельным файлом.

8. Логическая модель документа обмена представлена в виде диаграммы структуры документа обмена на рисунке 3 настоящего формата. Элементами логической модели документа обмена являются элементы и атрибуты, перечень и структура (логическая модель) которых приведены в таблицах 8.1 - 8.2 настоящего формата.

Для каждого структурного элемента логической модели файла обмена приводятся следующие сведения:

наименование элемента. Приводится полное наименование элемента. В строке таблицы могут быть описаны несколько элементов, наименования которых разделены символом "|". Такая форма записи применяется при наличии в файле обмена только одного элемента из описанных в этой строке;

сокращенное наименование (код) элемента. Приводится сокращенное наименование элемента. Синтаксис сокращенного наименования должен удовлетворять спецификации XML;

признак типа элемента. Может принимать следующие значения: "С" - сложный элемент логической модели (содержит вложенные элементы), "П" - простой элемент логической модели, реализованный в виде элемента XML файла, "А" - простой элемент логической модели, реализованный в виде атрибута элемента XML файла. Простой элемент логической модели не содержит вложенные элементы;

формат элемента. Формат элемента представляется следующими условными обозначениями: T - символьная строка; N - числовое значение (целое или дробное).

Формат символьной строки указывается в виде T(n-k) или T(=k), где: n - минимальное количество знаков, k - максимальное количество знаков, символ "-" - разделитель, символ "=" означает фиксированное количество знаков в строке. В случае, если минимальное количество знаков равно 0, формат имеет вид T(0-k). В случае, если максимальное количество знаков не ограничено, формат имеет вид T(n-).

Формат числового значения указывается в виде N(m.k), где: m - максимальное количество знаков в числе, включая знак (для отрицательного числа), целую и дробную часть числа без разделяющей десятичной точки, k - максимальное число знаков дробной части числа. Если число знаков дробной части числа равно 0 (то есть число целое), то формат числового значения имеет вид N(m).

Для простых элементов, являющихся базовыми в XML, таких как элемент с типом "date", поле "Формат элемента" не заполняется. Для таких элементов в поле "Дополнительная информация" указывается тип базового элемента;

признак обязательности элемента определяет обязательность наличия элемента (совокупности наименования элемента и его значения) в файле обмена. Признак обязательности элемента может принимать следующие значения: "О" - наличие элемента в файле обмена обязательно; "Н" - наличие элемента в файле обмена необязательно, то есть элемент может отсутствовать. Если элемент принимает ограниченный перечень значений (по классификатору, кодовому словарю), то признак обязательности элемента дополняется символом "К". В случае, если количество реализаций элемента может быть более одной, то признак обязательности элемента дополняется символом "М".

К вышеперечисленным признакам обязательности элемента может добавляться значение "У" в случае описания в XML схеме условий, предъявляемых к элементу в файле обмена, описанных в графе "Дополнительная информация";

дополнительная информация содержит, при необходимости, требования к элементу файла обмена, не указанные ранее. Для сложных элементов указывается ссылка на таблицу, в которой описывается состав данного элемента. Для элементов, принимающих ограниченный перечень значений из классификатора (кодового словаря), указывается соответствующее наименование классификатора (кодового словаря) или приводится перечень возможных значений. Для классификатора (кодового словаря) может указываться ссылка на его местонахождение. Для элементов, использующих пользовательский тип данных, указывается наименование типового элемента.

Рисунок 3. Диаграмма структуры файла обмена

Таблица 8.1

Сведения о вывозе товаров (LeavingDecision)

Наименование элемента Сокращенное наименование (код) элемента Признак типа элемента Формат элемента Признак обязательности элемента Дополнительная информация
Уникальный идентификатор документа Document_ID П T(1-36) О Уникальный идентификатор передаваемого документа
Идентификатор цепочки документов (совпадает с идентификатором первого документа в цепочке) RWBMain_ID П T(1-36) О  
Номер документа железнодорожной накладной RWBNumber П T(1-50) О  
Дата договора перевозки ContractCarrierDate П   О Типовой элемент <xs:date>.
Дата в формате YYYY-MM-DD
Номер сообщения об убытии (Уникальный идентификатор документа) LeavingDocumentID П T(=23) О  
Дата сообщения об убытии LeavingDate П   О Типовой элемент <xs:date>.
Дата в формате YYYY-MM-DD
Код решения по фактическому вывозу DecisionCode П T(=1) О Принимает значения:
0 - ВЫВОЗ ЗАПРЕЩЕН |
1 - ВЫВОЗ РАЗРЕШЕН |
2 - ТРЕБУЮТСЯ МЕРЫ КОНТРОЛЯ |
3 - РЕШЕНИЯ РАЗЛИЧНЫ ДЛЯ ТС В ЦЕЛОМ
Описание решения таможенного органа DecisionDetails П T(1-250) О  
Номер личной номерной печати должностного лица, принявшего решение LNP П T(1-4) О  
Фамилия, имя, отчество должностного лица таможенного органа PersonName П T(3-250) О  
Дата принятия решения по фактическому вывозу DecisionDate П   О Типовой элемент <xs:date>.
Дата в формате YYYY-MM-DD
Время принятия решения по фактическому вывозу DecisionTime П   Н Типовой элемент <xs:time>.
Время в формате hh:mm:ss
Номер(а) декларации на товары, заявленный(-ные) при убытии TDNumber С   ОМ Типовой элемент <TDNumberType>.
Состав элемента представлен в таблице 8.2

Таблица 8.2

Номер таможенной декларации (TDNumberType)

Наименование элемента Сокращенное наименование (код) элемента Признак типа элемента Формат элемента Признак обязательности элемента Дополнительная информация
Код таможенного органа, зарегистрировавшего документ CustomsCode П T(=2) | T(=5) | T(=8) О Цифровой код таможенного органа
Дата регистрации документа RegistrationDate П   О Типовой элемент <DateCustType>.
Дата в формате YYYY-MM-DD
Порядковый номер документа по журналу регистрации GTDNumber П T(1-7) О  

V. ОПИСАНИЕ СТРУКТУРЫ И СОСТАВА СВЕДЕНИЙ О ВЫПУСКЕ ТОВАРОВ

9. Документ обмена не формируется отдельно, а включается в состав файла обмена, содержащего транспортные, перевозочные документы и сведения (сообщения), являющиеся аналогами отметок, проставляемых таможенными органами на таких документах (железнодорожной накладной), в соответствии с абзацем шестым пункта 1.2 и пунктом 20 статьи 165 Налогового кодекса Российской Федерации, в электронной форме. В связи с этим, документ обмена не имеет своего отдельного имени.

Имя файла, содержащего XML схему документа обмена, должно иметь следующий вид:

ReleaseDecision_X.XX,

где X.XX - номер версии схемы; расширение имени файла - xsd.

В пространстве имен схемы XML указываются номер версии и идентификационный номер части.

XML схема файла обмена приводится отдельным файлом.

10. Логическая модель документа обмена представлена в виде диаграммы структуры документа обмена на рисунке 4 настоящего формата. Элементами логической модели документа обмена являются элементы и атрибуты, перечень и структура (логическая модель) которых приведены в таблицах 10.1 - 10.2 настоящего формата.

Для каждого структурного элемента логической модели файла обмена приводятся следующие сведения:

наименование элемента. Приводится полное наименование элемента. В строке таблицы могут быть описаны несколько элементов, наименования которых разделены символом "|". Такая форма записи применяется при наличии в файле обмена только одного элемента из описанных в этой строке;

сокращенное наименование (код) элемента. Приводится сокращенное наименование элемента. Синтаксис сокращенного наименования должен удовлетворять спецификации XML;

признак типа элемента. Может принимать следующие значения: "С" - сложный элемент логической модели (содержит вложенные элементы), "П" - простой элемент логической модели, реализованный в виде элемента XML файла, "А" - простой элемент логической модели, реализованный в виде атрибута элемента XML файла. Простой элемент логической модели не содержит вложенные элементы;

формат элемента. Формат элемента представляется следующими условными обозначениями: T - символьная строка; N - числовое значение (целое или дробное).

Формат символьной строки указывается в виде T(n-k) или T(=k), где: n - минимальное количество знаков, k - максимальное количество знаков, символ "-" - разделитель, символ "=" означает фиксированное количество знаков в строке. В случае, если минимальное количество знаков равно 0, формат имеет вид T(0-k). В случае, если максимальное количество знаков не ограничено, формат имеет вид T(n-).

Формат числового значения указывается в виде N(m.k), где: m - максимальное количество знаков в числе, включая знак (для отрицательного числа), целую и дробную часть числа без разделяющей десятичной точки, k - максимальное число знаков дробной части числа. Если число знаков дробной части числа равно 0 (то есть число целое), то формат числового значения имеет вид N(m).

Для простых элементов, являющихся базовыми в XML, таких как элемент с типом "date", поле "Формат элемента" не заполняется. Для таких элементов в поле "Дополнительная информация" указывается тип базового элемента;

признак обязательности элемента определяет обязательность наличия элемента (совокупности наименования элемента и его значения) в файле обмена. Признак обязательности элемента может принимать следующие значения: "О" - наличие элемента в файле обмена обязательно; "Н" - наличие элемента в файле обмена необязательно, то есть элемент может отсутствовать. Если элемент принимает ограниченный перечень значений (по классификатору, кодовому словарю), то признак обязательности элемента дополняется символом "К". В случае, если количество реализаций элемента может быть более одной, то признак обязательности элемента дополняется символом "М".

К вышеперечисленным признакам обязательности элемента может добавляться значение "У" в случае описания в XML схеме условий, предъявляемых к элементу в файле обмена, описанных в графе "Дополнительная информация";

дополнительная информация содержит, при необходимости, требования к элементу файла обмена, не указанные ранее. Для сложных элементов указывается ссылка на таблицу, в которой описывается состав данного элемента. Для элементов, принимающих ограниченный перечень значений из классификатора (кодового словаря), указывается соответствующее наименование классификатора (кодового словаря) или приводится перечень возможных значений. Для классификатора (кодового словаря) может указываться ссылка на его местонахождение. Для элементов, использующих пользовательский тип данных, указывается наименование типового элемента.

Рисунок 4. Диаграмма структуры файла обмена

Таблица 10.1

Сведения о выпуске товаров (ReleaseDecision)

Наименование элемента Сокращенное наименование (код) элемента Признак типа элемента Формат элемента Признак обязательности элемента Дополнительная информация
Уникальный идентификатор документа Document_ID П T(1-36) О  
Идентификатор цепочки изменений документов (совпадает с идентификатором первого документа в цепочке) RWBMain_ID П T(1-36) О  
Номер документа железнодорожной накладной RWBNumber П T(1-50) О  
Дата документа железнодорожной накладной RWBDate П   О Типовой элемент <xs:date>.
Дата в формате YYYY-MM-DD
Номера декларации на товары (ДТ)/транзитные декларации (ТД) TDNumber С   ОМ Типовой элемент <TDNumberType>.
Состав элемента представлен в таблице 10.2

Таблица 10.2

Сведения о выпуске товаров (TDNumberType)

Наименование элемента Сокращенное наименование (код) элемента Признак типа элемента Формат элемента Признак обязательности элемента Дополнительная информация
Код таможенного органа, зарегистрировавшего документ CustomsCode П T(=2) | T(=5) | T(=8) О Цифровой код таможенного органа
Дата регистрации документа RegistrationDate П   О Типовой элемент <DateCustType>.
Дата в формате YYYY-MM-DD
Порядковый номер документа по журналу регистрации GTDNumber П T(1-7) О  
Код решения по декларации на товары (ДТ) DecisionCode П T(=2) Н Заполняется в соответствии с приложением N 1 "Классификатор решений, принимаемых таможенными органами", утвержденным Решением Комиссии Таможенного союза (далее - КТС) от 20.09.2010 N 378 "О классификаторах, используемых для заполнения таможенных документов" (официально опубликовано на сайте КТС: http://www.tsouz.ru/, 21.09.2010)
Описание решения таможенного органа DecisionDetails П T(1-250) О  
Номер личной номерной печати должностного лица, принявшего решение LNP П T(1-4) О  
Фамилия, имя, отчество (при наличии) должностного лица таможенного органа PersonName П T(3-250) О  
Дата принятия решения по декларации DecisionDate П   О Типовой элемент <xs:date>.
Дата в формате YYYY-MM-DD
Время принятия решения по декларации DecisionTime П   Н Типовой элемент <xs:time>.
Время в формате hh:mm:ss