Письмо ФНС РФ от 19.04.2022 N АБ-4-20/4731@

"О проведении проверок за использованием специальных банковских счетов и уведомлении органов прокуратуры по результатам контрольной закупки"

ФЕДЕРАЛЬНАЯ НАЛОГОВАЯ СЛУЖБА

ПИСЬМО
от 19 апреля 2022 г. N АБ-4-20/4731@

О ПРОВЕДЕНИИ ПРОВЕРОК ЗА ИСПОЛЬЗОВАНИЕМ СПЕЦИАЛЬНЫХ БАНКОВСКИХ СЧЕТОВ И УВЕДОМЛЕНИИ ОРГАНОВ ПРОКУРАТУРЫ ПО РЕЗУЛЬТАТАМ КОНТРОЛЬНОЙ ЗАКУПКИ

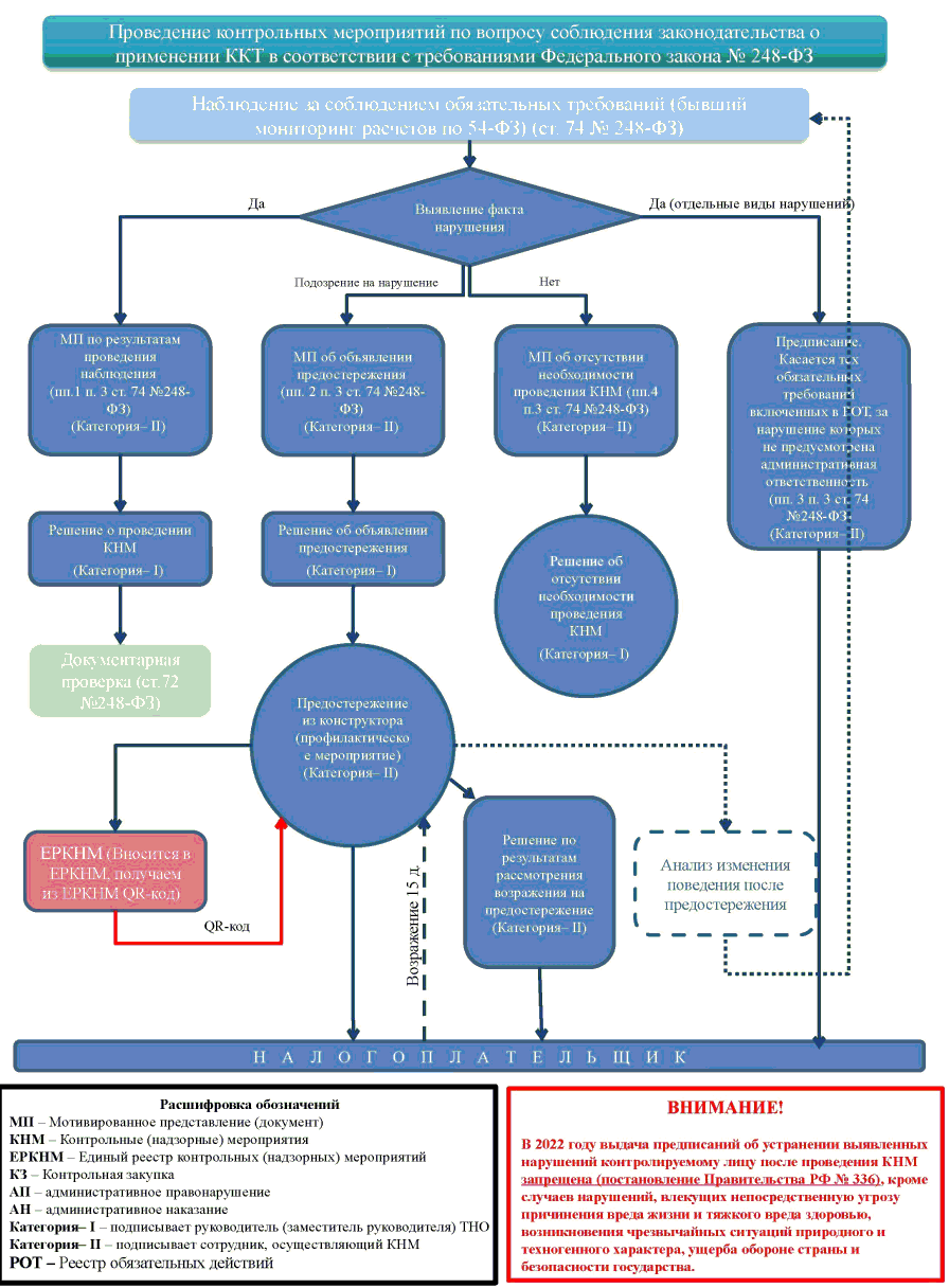
Федеральная налоговая служба в связи с введением в действие с 01.03.2022 положений Федерального закона от 31.07.2020 N 248-ФЗ "О государственном контроле (надзоре) и муниципальном контроле в Российской Федерации" (далее - Федеральный закон N 248-ФЗ), направляет описание процесса организации и проведения контрольных (надзорных) мероприятий за соблюдением требований законодательства Российской Федерации о применении контрольно-кассовой техники, в том числе за полнотой учета выручки денежных средств для сведения и использования в работе.

Одновременно направляются разъяснения по порядку проведения контрольных мероприятий за использованием специальных банковских счетов и осуществлению контрольной закупки в рамках выездного обследования.

О проведении контрольных (надзорных) мероприятий за использованием специальных банковских счетов.

В целях осуществления полномочий по контролю за использованием специальных банковских счетов, предусмотренных Федеральным законом от 03.06.2009 N 103-ФЗ "О деятельности по приему платежей физических лиц, осуществляемой платежными агентами" и Федеральным законом от 27.06.2011 N 161-ФЗ "О национальной платежной системе", сообщает следующее.

В соответствии с пунктом 9 части 4 статьи 2 Федерального закона N 248-ФЗ положения Федерального закона N 248-ФЗ не применяются к организации и осуществлению контроля (надзора) за деятельностью кредитных организаций и банковских групп, некредитных финансовых организаций, лиц, оказывающих профессиональные услуги на финансовом рынке, надзора в национальной платежной системе.

Таким образом, особенности осуществления контрольной (надзорной) деятельности, предусмотренные постановлением Правительства Российской Федерации от 10.03.2022 N 336 "Об особенностях организации и осуществления государственного контроля (надзора), муниципального контроля" (далее - постановление N 336), не распространяются на указанные виды контроля.

Аналогичная позиция содержится в письме Минэкономразвития России от 07.04.2022 N Д24и-10329.

В этой связи, налоговые органы вправе осуществлять контроль за соблюдением платежными агентами (банковскими платежными агентами) обязанностей по сдаче в кредитную организацию полученных от плательщиков при приеме платежей наличных денежных средств для зачисления в полном объеме на свой специальный банковский счет (счета), а также по использованию платежными агентами и поставщиками специальных банковских счетов для осуществления расчетов при приеме платежей.

О необходимости уведомления органов прокуратуры о факте проведенной контрольной закупки в рамках выездного обследования.

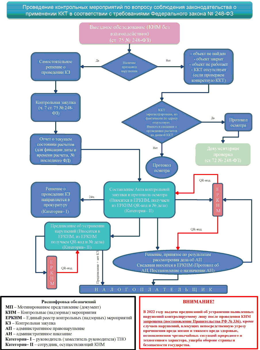
Согласно абзацу 3 пункта 27 Положения о федеральном государственном контроле (надзоре) за соблюдением законодательства Российской Федерации о применении контрольно-кассовой техники, в том числе за полнотой учета выручки в организациях и у индивидуальных предпринимателей, утвержденного постановлением Правительства Российской Федерации от 28.02.2022 N 272, в случае если в рамках выездного обследования выявлены признаки нарушений обязательных требований, должностное лицо контрольного (надзорного) органа вправе незамедлительно провести контрольную закупку в соответствии с частью 7 статьи 75 Федерального закона N 248-ФЗ и с учетом части 12 статьи 66 Федерального закона N 248-ФЗ.

В соответствии с частью 12 статьи 66 Федерального закона N 248-ФЗ если основанием для проведения внепланового контрольного (надзорного) мероприятия являются сведения о непосредственной угрозе причинения вреда (ущерба) охраняемым законом ценностям, контрольный (надзорный) орган для принятия неотложных мер по ее предотвращению и устранению приступает к проведению внепланового контрольного (надзорного) мероприятия незамедлительно (в течение двадцати четырех часов после получения соответствующих сведений) с извещением об этом органа прокуратуры по месту нахождения объекта контроля посредством направления в тот же срок документов, предусмотренных частью 5 указанной статьи. В этом случае уведомление контролируемого лица о проведении внепланового контрольного (надзорного) мероприятия может не проводиться.

Частью 5 статьи 66 Федерального закона N 248-ФЗ предусмотрено, что в день подписания решения о проведении внепланового контрольного (надзорного) мероприятия в целях согласования его проведения контрольный (надзорный) орган направляет в орган прокуратуры сведения о внеплановом контрольном (надзорном) мероприятии с приложением копии решения о проведении внепланового контрольного (надзорного) мероприятия и документов, которые содержат сведения, послужившие основанием для его проведения.

В этой связи, территориальные налоговые органы по результатам контрольной закупки, проведенной в рамках выездного обследования, помимо внесения сведений в Единый реестр контрольных (надзорных) мероприятий, должны также направить в органы прокуратуры сведения о внеплановом контрольном (надзорном) мероприятии с приложением копии решения о проведении контрольной закупки и документов, которые содержат сведения, послужившие основанием для ее проведения, в течение двадцати четырех часов после принятия решения о проведении такой контрольной закупки в рамках выездного обследования.

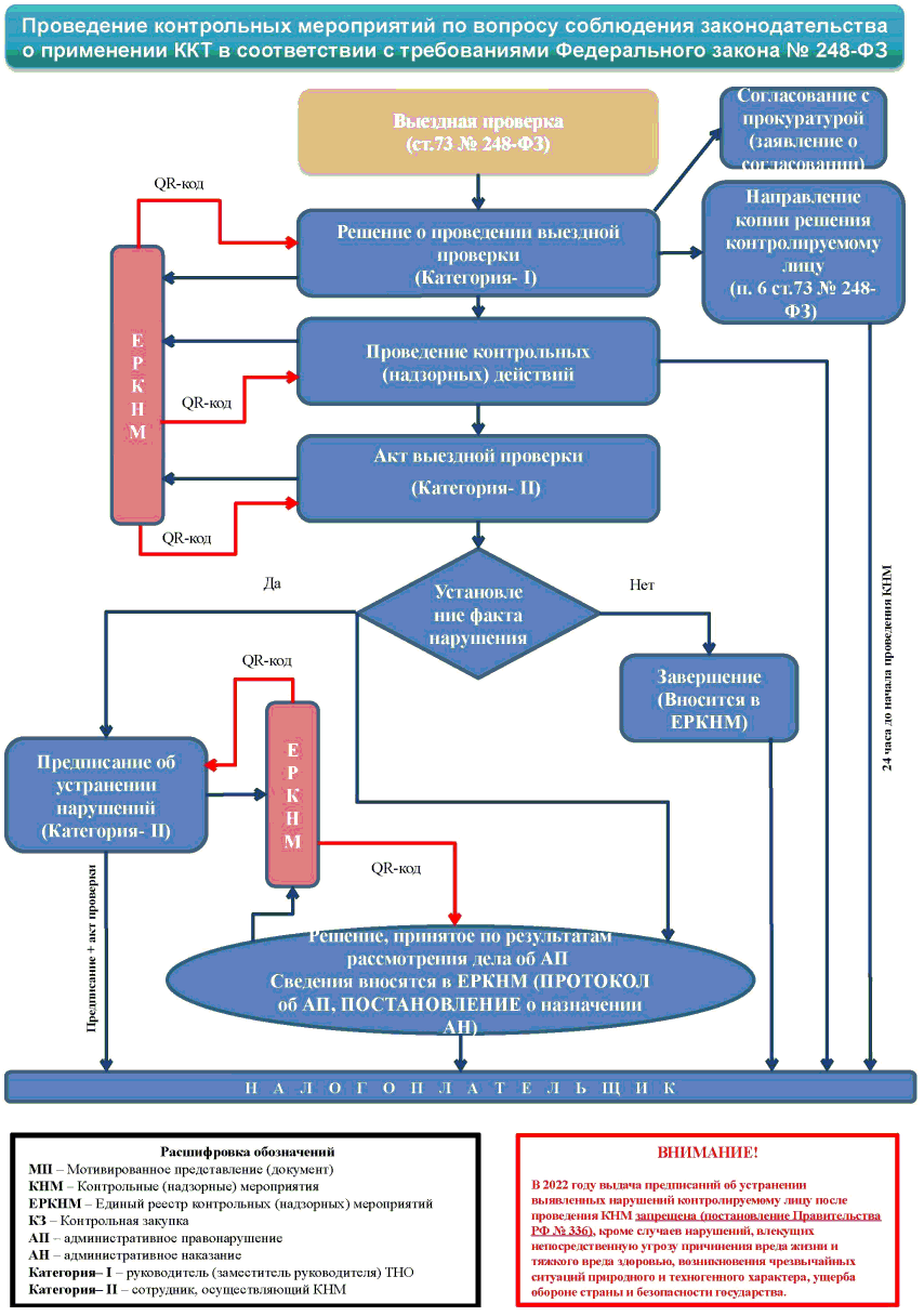
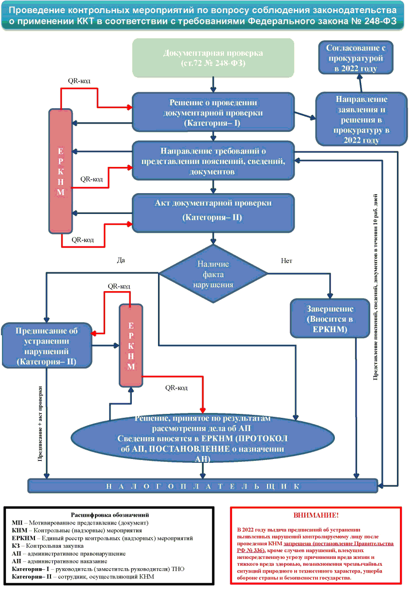
При этом обращается внимание, что в соответствии с постановлением N 336 в 2022 году внеплановые контрольные мероприятия за соблюдением требований законодательства Российской Федерации о применении контрольно-кассовой техники, проводятся территориальными налоговыми органами исключительно по решению руководителя, заместителя руководителя ФНС России.

Доведите настоящее письмо до сведения территориальных налоговых органов и обеспечьте его исполнение.

Действительный
государственный советник
Российской Федерации
3 класса
А.В. БУДАРИН

Приложение