Менеджмент качества. Удовлетворенность потребителей. Руководящие указания по управлению претензиями в организациях. ГОСТ р ИСО 10002-2020

(утв. Приказом Росстандарта от 28.08.2020 N 578-СТ)
Редакция от 28.08.2020 — Действует с 01.04.2021

НАЦИОНАЛЬНЫЙ СТАНДАРТ РОССИЙСКОЙ ФЕДЕРАЦИИ

МЕНЕДЖМЕНТ КАЧЕСТВА

УДОВЛЕТВОРЕННОСТЬ ПОТРЕБИТЕЛЕЙ РУКОВОДЯЩИЕ УКАЗАНИЯ ПО УПРАВЛЕНИЮ ПРЕТЕНЗИЯМИ В ОРГАНИЗАЦИЯХ

Quality management. Customer satisfaction.
Guidelines for complaints handling in organizations
(ISO 10002:2018, IDT)

ГОСТ Р ИСО 10002-2020

Дата введения
1 апреля 2021 года

Предисловие

1 ПОДГОТОВЛЕН Ассоциацией по сертификации "Русский Регистр" (Ассоциация "Русский Регистр") на основе собственного перевода на русский язык англоязычной версии стандарта, указанного в пункте 4

2 ВНЕСЕН Техническим комитетом по стандартизации ТК 076 "Системы менеджмента"

3 УТВЕРЖДЕН И ВВЕДЕН В ДЕЙСТВИЕ Приказом Федерального агентства по техническому регулированию и метрологии от 28 августа 2020 г. N 578-ст

4 Настоящий стандарт идентичен международному стандарту ИСО 10002:2018 "Менеджмент качества. Удовлетворенность потребителей. Руководящие указания по управлению претензиями в организациях" (ISO 10002:2018 Quality management - Customer satisfaction - Guidelines for complaints handling in organizations", IDT).

При применении настоящего стандарта рекомендуется использовать вместо ссылочных международных стандартов соответствующие им национальные стандарты, сведения о которых проведены в дополнительном приложении ДА

5 ВЗАМЕН ГОСТ Р ИСО 10002-2007

Правила применения настоящего стандарта установлены в статье 26 Федерального закона от 29 июня 2015 г. N 162-ФЗ "О стандартизации в Российской Федерации". Информация об изменениях к настоящему стандарту публикуется в ежегодном (по состоянию на 1 января текущего года) информационном указателе "Национальные стандарты", а официальный текст изменений и поправок - в ежемесячном информационном указателе "Национальные стандарты". В случае пересмотра (замены) или отмены настоящего стандарта соответствующее уведомление будет опубликовано в ближайшем выпуске ежемесячного информационного указателя "Национальные стандарты". Соответствующая информация, уведомление и тексты размещаются также в информационной системе общего пользования - на официальном сайте Федерального агентства по техническому регулированию и метрологии в сети Интернет (www.gost.ru)

Введение

Настоящий стандарт содержит руководящие указания для организаций по планированию, проектированию, разработке, функционированию, поддержанию и улучшению результативного и эффективного процесса работы с претензиями для всех типов коммерческих или некоммерческих видов деятельности, в том числе связанных с электронной торговлей. Настоящий стандарт предназначен для организаций и их клиентов, предъявляющих претензии, и иным соответствующим заинтересованным сторонам.

Информация, полученная в процессе работы с претензиями, может привести к улучшениям продукции, услуг или процессов и, если работа с претензиями проводится надлежащим образом, может улучшить репутацию организации, независимо от ее размера, местоположения и отрасли. На мировом рынке ценность использования международного стандарта становится более очевидной, поскольку оно обеспечивает уверенность в последовательной обработке претензий.

Результативный и эффективный процесс работы с претензиями отражает потребности и ожидания как организаций, поставляющих продукцию и услуги, так и тех, кто является получателем этой продукции и услуг.

Работа с претензиями в рамках процесса, описанного в настоящем стандарте, может повысить удовлетворенность потребителей. Поощряющие отзывы потребителей, в том числе претензии, связанные с неудовлетворенностью потребителей, могут дать новые возможности для поддержания или повышения лояльности и одобрения клиентов, а также повысить конкурентоспособность на региональном и международном уровне.

Внедрение процесса, описанного в настоящем стандарте, может привести к следующим результатам:

- обеспечение предъявляющему претензию доступа к открытому и конструктивному процессу работы с претензиями;

- повышение способности организации разрешать претензии последовательным, систематическим и быстро реагирующим образом для удовлетворения предъявляющего претензию и организации;

- повышение способности организации определять тенденции и устранять причины претензий, а также улучшение функционирования организации;

- помощь организации в создании подхода, ориентированного на потребителя, для разрешения претензий, и стимулирование персонала для повышения их навыков работы с клиентами;

- обеспечение основы для постоянного анализа процесса работы с претензиями, разрешения претензий и производимых улучшений процесса.

Организации могут использовать процесс работы с претензиями совместно с кодексами поведения для удовлетворенности потребителей и процессами разрешения внешних споров.

Основные принципы положений настоящего стандарта заключаются в удовлетворении отдельных лиц или организаций, которые могут получать или получают продукцию или услуги от государственной или частной организации.

Настоящий стандарт применяют совместно с ИСО 9001 и ИСО 9004, он поддерживает цели двух этих стандартов за счет результативного и эффективного применения процесса работы с претензиями. Настоящий стандарт также допускается использовать независимо от ИСО 9001 и ИСО 9004.

ИСО 9001 устанавливает требования к системе менеджмента качества. Процесс работы с претензиями, описанный в настоящем стандарте, может использоваться как элемент системы менеджмента качества.

ИСО 9004 содержит руководящие указания по достижению устойчивого успеха организации. Использование настоящего стандарта может улучшить показатели деятельности в области работы с претензиями и повысить удовлетворенность потребителей и прочих заинтересованных сторон, способствуя достижению устойчивого успеха. Также он может способствовать постоянному улучшению качества продукции, услуг и процессов на основе отзывов от потребителей и других соответствующих заинтересованных сторон.

Примечание - Помимо потребителей и предъявляющих претензию, к иным соответствующим заинтересованным сторонам могут относиться поставщики, отраслевые объединения и их члены, организации-потребители, соответствующие государственные органы, персонал, владельцы и прочие стороны, на которые оказывает воздействие процесс работы с претензиями.

Настоящий стандарт совместим с ИСО 10001, ИСО 10003 и ИСО 10004. Данные стандарты могут использоваться как независимо, так и совместно друг с другом. При совместном использовании настоящий стандарт, ИСО 10001, ИСО 10003 и ИСО 10004 могут являться частью более широкой и интегрированной основы для повышения удовлетворенности потребителей за счет кодексов поведения, работы с претензиями, разрешения споров и мониторинга, и измерения удовлетворенности потребителей (см. приложение A).

ИСО 10001 содержит руководящие указания о кодексах поведения для организаций, связанных с удовлетворенностью потребителей. Такие кодексы поведения могут снизить вероятность возникновения проблем и устранить причины претензий и споров, способные понижать удовлетворенность потребителей.

ИСО 10003 содержит руководящие указания о разрешении споров в отношении претензий, связанных с продукцией, и претензий, связанных с услугами, которые невозможно удовлетворительно разрешить внутри компании. ИСО 10003 может помочь в минимизации неудовлетворенности потребителей, происходящей из неразрешенных претензий.

ИСО 10004 содержит руководящие указания по созданию результативных процессов мониторинга и измерения удовлетворенности потребителя. Он ориентирован на внешних по отношению к организации потребителей. Руководящие указания, приведенные в ИСО 10004, могут поддерживать разработку и внедрение процесса работы с претензиями. Например, процессы, описанные в ИСО 10004, могут помочь организации в осуществлении мониторинга и измерения удовлетворенности потребителя процессом работы с претензиями (см. 8.3). Аналогично информация процесса работы с претензиями может использоваться при мониторинге и измерении удовлетворенности потребителя. Например, частота и тип претензий могут служить косвенным индикатором удовлетворенности потребителя (см. ИСО 10004:2018, пункт 7.3.2).

1 Область применения

Настоящий стандарт содержит руководящие указания по управлению претензиями, связанными с продукцией и услугами в рамках организации, включая планирование, проектирование, разработку, функционирование, поддержание и улучшение. Описанный процесс работы с претензиями применим для использования в качестве одного из процессов общей системы менеджмента качества.

Примечание - По всему тексту настоящего стандарта термины "продукция" и "услуги" предполагают выходы организации, которые предназначены или требуются для клиента.

Настоящий стандарт предназначен для использования любой организацией, независимо от типа или размера, или предоставляемых продукции или услуг. Настоящий стандарт также предназначен для применения организациями во всех отраслях. В приложении B приведены специальные указания для малого бизнеса.

Настоящий стандарт рассматривает следующие аспекты работы с претензиями:

a) повышение удовлетворенности потребителя посредством создания ориентированной на потребителя среды, которая открыта для отзывов (в том числе претензий), решения любых полученных претензий и повышения способности организации улучшать свою продукцию и услуги, включая обслуживание клиентов;

b) вовлеченность и приверженность высшего руководства за счет адекватного приобретения и развертывания ресурсов, включая обучение персонала;

c) признание и обработка потребностей и ожиданий предъявляющих претензию;

d) обеспечение предъявляющих претензию открытым, результативным и доступным в использовании процессом работы с претензиями;

e) анализ и оценка претензий с целью улучшения продукции и услуг, включая обслуживание клиентов;

f) аудит процесса работы с претензиями;

g) анализ результативности и эффективности процесса работы с претензиями.

Настоящий стандарт не применим к спорам, подлежащим разрешению вне организации, или к спорам, связанным с вопросами трудоустройства.

2 Нормативные ссылки

В настоящем стандарте использована нормативная ссылка на следующий стандарт. Для датированных ссылок применяют только указанное издание ссылочного стандарта, для недатированных - последнее издание (включая все изменения).

ISO 9000:2015, Quality management systems. Fundamentals and vocabulary (Системы менеджмента качества. Основные положения и словарь)

3 Термины и определения

В настоящем стандарте применены термины по ИСО 9000, а также следующие термины с соответствующими определениями:

ИСО и МЭК поддерживают терминологические базы данных для применения в сфере стандартизации по следующим адресам:

- платформа онлайн-просмотра ИСО: доступна по ссылке http://www.iso.org/obp;

- электропедия МЭК: доступна по ссылке http://www.electropedia.org/.

3.1 предъявляющий претензию (complainant): Лицо, организация (3.8) или их представители, подающие претензию (3.2).

3.2 претензия (complaint): <удовлетворенность потребителя> Выражение организации (3.8) неудовлетворенности ее продукцией или услугами, или непосредственно процессом работы с претензиями в ситуациях, где явно или неявно ожидается ответ или решение.

Примечания

1 Претензии могут подаваться в отношении других процессов, если организация взаимодействует с потребителем (3.3).

2 Претензии могут подаваться в организацию напрямую или косвенно.

[ИСО 9000:2015, 3.9.3, изменено - добавлены примечания 1 и 2]

3.3 потребитель (customer): Лицо или организация (3.8), которые могли получить или получают продукцию или услугу, которые предназначены или требуются для клиента.

Пример - Потребитель, клиент, конечный пользователь, розничный продавец, получатель продукции или услуги как результатов внутреннего процесса, бенефициар и покупатель.

Примечание - Потребитель может быть внутренним или внешним по отношению к организации.

3.4 удовлетворенность потребителя (customer satisfaction): Восприятие потребителем (3.3) степени выполнения его ожиданий.

Примечания

1 Ожидания потребителя могут быть неизвестны организации (3.8) или даже самому потребителю, пока продукция или услуги не поставлены. Для достижения высокой удовлетворенности потребителя может быть необходимо выполнить ожидание потребителя, даже если оно не установлено или не является обычно предполагаемым или обязательным.

2 Претензии (3.2) являются общим показателем низкой удовлетворенности потребителя, но их отсутствие необязательно предполагает высокую удовлетворенность потребителя.

3 Даже если требования потребителя были с ним согласованы и выполнены, это необязательно обеспечивает высокую удовлетворенность потребителя.

3.5 обслуживание потребителя (customer service): Взаимодействие организации (3.8) с потребителем (3.3) на всех стадиях жизненного цикла продукции или услуг.

3.6 обратная связь (feedback): <удовлетворенность потребителя> Мнения, комментарии и выражения заинтересованности в продукции, услугах или процессе работы с претензиями.

Примечание - Обратная связь может осуществляться в отношении других процессов, если организация (3.8) взаимодействует с потребителем (3.3).

3.7 заинтересованная сторона, акционер (interested party, stakeholder): Лицо или организация (3.8), которые могут воздействовать на осуществление деятельности или принятие решения, быть подверженными их воздействию или воспринимать себя в качестве последних.

Пример - Потребители (3.3), владельцы, лица в организации, поставщики, банкиры, регулирующие органы, союзы, партнеры или общество, которые могут включать в себя конкурентов или противостоящие группы.

3.8 организация (organization): Лицо или группа людей, связанные определенными отношениями, имеющие ответственность, полномочия и выполняющие свои функции для достижения их целей.

Примечание - Понятие организации включает в себя, но не ограничивается следующими примерами: частный предприниматель, компания, корпорация, фирма, предприятие, орган власти, товарищество, ассоциация, благотворительное учреждение, а также их часть или их объединение, являющееся юридическим лицом или нет, государственные или частные.

4 Руководящие принципы

4.1 Общие положения

Для результативной и эффективной работы с претензиями рекомендуется соблюдение руководящих принципов, установленных в 4.2 - 4.15.

4.2 Приверженность

Организации следует иметь активную приверженность определению и внедрению процесса работы с претензиями.

4.3 Возможности

Организации следует обеспечить наличие достаточных ресурсов и их предназначенность для работы с претензиями, а также результативное и эффективное управление ими.

4.4 Прозрачность

Процесс работы с претензиями следует довести до сведения потребителей, персонала и иных соответствующих сторон. Отдельным предъявляющим претензии следует предоставить надлежащую информацию о работе с их претензиями.

4.5 Доступность

Организации следует обеспечить легкую доступность процесса работы с претензиями для всех предъявляющих претензию. Необходимо обеспечить доступность информации о подробностях подачи и разрешения претензий. Необходимо обеспечить простоту понимания и использования процесса работы с претензиями и вспомогательной информации. Необходимо обеспечение изложения информации понятным языком. Следует обеспечить наличие информации и содействия в подаче претензий (см. приложение C) на любых языках и в любых форматах, на/в которых предложена или предоставлена продукция и услуги, включая альтернативные форматы, такие как крупный шрифт, шрифт Брайля или аудиозапись, чтобы не допустить ущемления никого из предъявляющих претензию.

4.6 Реагирование

Организации следует учитывать потребности и ожидания потребителей в отношении работы с претензиями.

4.7 Объективность

Каждую претензию в рамках процесса работы следует рассматривать равнозначно, объективно и беспристрастно (см. приложение D).

4.8 Издержки

Доступ к процессу работы с претензиями должен быть бесплатным для предъявляющих претензию.

4.9 Целостность информации

Организации следует обеспечить, чтобы информация о ее работе с претензиями была точной и не вводящей в заблуждение, а также чтобы собранные данные были релевантными, верными, полными, содержательными и полезными.

4.10 Конфиденциальность

Организации следует обеспечить, чтобы идентифицирующая персональная информация о предъявляющем претензию была доступна, если необходимо, но только в целях работы с претензией в пределах организации, а также активно защищалась от разглашения, за исключением случаев, когда потребитель или предъявляющий претензию в очевидной форме выражает согласие на ее разглашение или когда разглашение требуется по закону.

Примечание - Идентифицирующая персональная информация - это информация, которая при соотнесении с отдельным лицом может использоваться для его или ее идентификации и восстановима по имени, адресу, адресу электронной почты, номеру телефона или аналогичному особому идентификатору этого лица. Конкретное значение термина разнится в зависимости от страны.

4.11 Подход, ориентированный на потребителя

Организации следует принять подход, ориентированный на потребителя, в отношении работы с претензиями и быть открытой для обратной связи.

4.12 Ответственность

Организации следует установить и поддерживать ответственность за решения и действия в отношении работы с претензиями и отчетность по ним.

4.13 Улучшения

Повышенную результативность и эффективность процесса работы с претензиями следует определить как неизменную цель организации.

4.14 Компетентность

Персоналу организации следует обладать личными качествами, навыками, подготовкой, образованием и опытом, необходимыми для работы с претензиями.

4.15 Своевременность

Работу с претензиями следует осуществлять с максимально возможной оперативностью, с учетом характера претензии и применяемого процесса.

5 Основа работы с претензиями

5.1 Среда организации

При планировании, проектировании, разработке, функционировании, поддержании и улучшении процесса работы с претензиями организации следует учитывать свою среду посредством:

- идентификации и обработки внешних и внутренних факторов, относящихся к деятельности организации и влияющих на ее способность достигать целей работы с претензиями;

- идентификации заинтересованных сторон, связанных с процессом работы с претензиями, и обработки соответствующих потребностей и ожиданий этих заинтересованных сторон;

- идентификации области распространения процесса работы с претензиями, в том числе его границ и применимости, и учета внешних и внутренних факторов и потребностей заинтересованных сторон, указанных выше.

5.2 Лидерство и приверженность

Высшему руководству следует демонстрировать лидерство в результативной и эффективной работе с претензиями, а организации - активную приверженность этому. Особенно важно, чтобы приверженность проявляло и продвигало высшее руководство.

Следует обеспечить, чтобы лидерство и приверженность реагированию на претензии позволяли персоналу и потребителям вносить свой вклад в улучшение продукции, услуг и процессов организации.

Это лидерство и приверженность следует отразить в определении, принятии и распространении политики и процедур по разрешению претензий. Лидерство и приверженность руководства следует демонстрировать посредством предоставления адекватных ресурсов, включая обучение.

5.3 Политика

Высшему руководству следует установить однозначную ориентированную на потребителя политику работы с претензиями. Политика должна быть доступна и доведена до сведения всего персонала. Также следует обеспечить доступ к политике для потребителей и иных соответствующих заинтересованных сторон. На основе политики должны быть установлены процедуры и цели для каждой функции и роли персонала, включенных в процесс.

При разработке политики и целей для процесса работы с претензиями следует учитывать следующие факторы:

- идентификация применимых законодательных и нормативных требований;

- финансовые, эксплуатационные и организационные требования;

- входные данные потребителей, персонала и других соответствующих заинтересованных сторон.

Политика в области качества и политика работы с претензиями должны быть согласованы.

5.4 Ответственность и полномочия

5.4.1 Высшему руководству следует нести ответственность за следующую деятельность:

a) обеспечение создания процесса и целей в области работы с претензиями в рамках организации;

b) обеспечение планирования, проектирования, разработки, функционирования, поддержания постоянного улучшения процесса работы с претензиями в соответствии с политикой организации по работе с претензиями;

c) идентификация и распределение управленческих ресурсов, необходимых для результативного и эффективного процесса работы с претензиями;

d) содействие в обеспечении осведомленности о процессе работы с претензиями и необходимости ориентироваться на потребителя по всей организации;

e) доведение до потребителей, предъявляющих претензию, и, если применимо, других напрямую затронутых сторон в легкодоступной форме информации о процессе работы с претензиями (см. приложение D);

f) назначение представителя руководства по работе с претензиями и четкое определение его ответственности и полномочий дополнительно к ответственности и полномочиям, установленным в 5.4.2;

g) обеспечение наличия процесса для оперативного и результативного уведомления высшего руководства о любых существенных претензиях;

h) периодический анализ процесса работы с претензиями для обеспечения его результативного и эффективного поддержания и постоянного улучшения.

5.4.2 Представителю руководства по работе с претензиями следует нести ответственность за следующие действия:

a) разработка процесса мониторинга, оценки и отчетности по показателям деятельности;

b) отчетность для высшего руководства по процессу работы с претензиями, с рекомендациями по улучшению;

c) поддержание результативного и эффективного функционирования процесса работы с претензиями, в том числе наем и подготовка соответствующего персонала, технологические требования, документация, постановка и соблюдение целевых временных сроков и иных требований и анализ процесса.

5.4.3 Прочим руководителям, задействованным в процессе работы с претензиями, следует, если применимо в рамках их сферы ответственности, нести ответственность за следующие действия:

a) обеспечение внедрения процесса работы с претензиями;

b) взаимодействие с представителем руководства по работе с претензиями;

c) обеспечение осведомленности о процессе работы с претензиями и необходимости ориентироваться на потребителя;

d) обеспечение легкого доступа к информации о процессе работы с претензиями;

e) отчетность по действиям и решениям в отношении работы с претензиями;

f) обеспечение проведения и оформления записей о мониторинге процесса работы с претензиями;

g) обеспечение выполнения действий для устранения проблемы, предотвращения ее появления в будущем, а также регистрации данного события;

h) обеспечение доступности данных по работе с претензиями для анализа со стороны руководства.

5.4.4 Всему персоналу, поддерживающему контакт с потребителями и предъявляющими претензию, следует:

- пройти обучение по работе с претензиями;

- выполнять любые требования к отчетности по работе с претензиями, установленные организацией;

- обращаться с потребителями вежливо и оперативно реагировать на их претензии или направлять их соответствующему лицу;

- демонстрировать хорошие межличностные и коммуникативные навыки.

5.4.5 Всему персоналу следует:

- обладать знаниями о своих функциях, ответственности и полномочиях в отношении претензий;

- обладать знаниями о том, какие процедуры соблюдать и какую информацию предоставлять предъявляющим претензию;

- сообщать о претензиях, которые оказывают существенное влияние на организацию.

6 Планирование, проектирование и разработка

6.1 Общие положения

Организации следует осуществлять планирование, проектирование и разработку результативного и эффективного процесса работы с претензиями, чтобы повысить лояльность и удовлетворенность потребителей, а также улучшить качество поставляемой продукции и услуг. Необходимо, чтобы данный процесс представлял собой комплекс взаимосвязанных действий, которые гармонично функционируют и задействуют различный персонал, информацию, материал, финансовые и инфраструктурные ресурсы для соблюдения политики в области работы с претензиями и достижения целей. Организации следует учитывать лучшие практики других организаций в отношении работы с претензиями. Организации следует понимать ожидания и восприятие потребителей и иных соответствующих заинтересованных сторон, связанные с работой с претензиями. При создании и использовании процесса работы с претензиями организации следует учитывать и обрабатывать риски и возможности, которые могут возникнуть. Это включает в себя:

- мониторинг и оценку процессов и внутренних и внешних факторов, связанных с рисками и возможностями;

- идентификацию и оценку особых рисков и возможностей;

- планирование, проектирование, разработку, внедрение и анализ корректирующих действий и улучшений применительно к идентифицированным и оцененным рискам и возможностям.

Согласно 3.7.9 ИСО 9000:2015, риск - это влияние неопределенности, которое может быть положительным или отрицательным. В понятии работы с претензиями примером отрицательного влияния является неудовлетворенность, возникшая из-за недостаточности ресурсов для того, чтобы справиться с объемом или сложностью претензий, полученных в установленный период времени, а пример положительного влияния - это то, что организация пересматривает ресурсы, связанные с работой с претензиями, в результате анализа обучения, проведенного для персонала совместно с потребителями. Эти риски могут обрабатываться посредством анализа распределения и развертывания ресурсов, который определяет необходимость в предоставлении дополнительного персонала, подготовки или вариантов доступа к процессу работы с претензиями.

Возможность связана с идентификацией нового доступного способа реализовать положительные результаты, которые необязательно возникают из существующих рисков организации. Например, организация может определить новую продукцию, услугу или процесс в результате предложения потребителя, озвученного в процессе работы с претензией.

6.2 Цели

Высшее руководство должно обеспечить определение целей в области работы с претензиями для соответствующих функций и уровней в организации и довести их до сведения. Руководству следует обеспечить, чтобы эти цели были измеримыми и согласовывались с политикой в области работы с претензиями. Эти цели следует устанавливать с регулярной периодичностью в виде подробных критериев показателей деятельности.

6.3 Деятельность

Высшему руководству следует обеспечить осуществление планирования, проектирования и разработки процесса работы с претензиями для поддержания и повышения удовлетворенности потребителей. Процесс работы с претензиями может быть связан и согласован с другими процессами системы менеджмента качества организации.

Примечание - Схема, демонстрирующая этапы работы с отдельными претензиями, приведена в приложении E.

6.4 Ресурсы

Высшее руководство должно определить и обеспечить ресурсы, необходимые для поддержания результативного и эффективного процесса управления претензиями. К ним относятся такие ресурсы, как персонал, обучение, процедуры, документация, поддержка специалистов, материалы и оборудование, компьютерные аппаратные и программные средства и финансы.

Выбор, поддержка и подготовка персонала, задействованного в процессе работы с претензиями, являются особенно важными факторами.

7 Функционирование процесса работы с претензиями

7.1 Обмен информацией

Информация в отношении процесса работы с претензиями, такая как брошюры, проспекты или информация в электронном виде, должна быть легкодоступна для потребителей, предъявляющих претензию, и иных соответствующих заинтересованных сторон. Такую информацию следует излагать понятным языком и, если это обосновано, предоставлять в доступных форматах, чтобы не допустить ущемления прав никого из предъявляющих претензию. Примерами такой информации служат следующие:

- сведения о месте подачи;

- сведения о форме подачи;

- информация, предоставляемая предъявляющим претензию (см. приложение C);

- процесс работы с претензиями;

- периоды времени, связанные с различными этапами процесса;

- варианты способов урегулирования предъявляющего претензию, включая внешние средства (см. 7.9);

- способы получения предъявляющим обратной связи о статусе претензии.

7.2 Получение претензий

После информирования о поступлении первоначальной претензии ее следует зарегистрировать, указав сопроводительную информацию и присвоив уникальный идентификационный код. В записи о первоначальной претензии следует указывать варианты урегулирования, требуемые предъявляющим претензию, и любую другую информацию, необходимую для результативной работы с претензией, в том числе:

- описание претензии и соответствующих дополнительных сведений;

- запрошенный способ урегулирования;

- продукция и услуги или соответствующие практики организации, являющиеся объектом претензии;

- срок предоставления ответа;

- данные о сотрудниках, отделе, филиале, организации и сегменте рынка;

- предпринятое оперативное действие (при наличии).

Дополнительные руководящие указания см. в приложениях C и F.

7.3 Отслеживание претензий

Претензию следует отслеживать с момента ее первоначального получения на протяжении всего процесса до момента достижения удовлетворенности предъявляющего претензию или принятия окончательного решения. Актуальный статус следует предоставлять предъявляющему претензию по запросу и с регулярной периодичностью, по меньшей мере, по наступлении предварительно установленных крайних сроков. Необходимо установить вежливое обращение с предъявляющим претензию и своевременно информировать его о продвижении претензии по этапам процесса работы с ней.

7.4 Подтверждение претензий

Получение каждой претензии следует незамедлительно подтвердить ее предъявляющему (например, по почте, телефону или электронной почте).

7.5 Первоначальная оценка претензий

После получения каждой претензии необходимо провести первоначальную оценку по таким критериям, как критичность, последствия для безопасности, сложность, воздействие и необходимость и возможность предпринять оперативное действие. Претензии следует обрабатывать незамедлительно в соответствии с их срочностью. Например, следует немедленно рассматривать вопросы, связанные со здоровьем и безопасностью.

7.6 Расследование претензий

Следует предпринимать все разумные меры для расследования всех соответствующих обстоятельств и информации, связанных с претензией. Уровень расследования должен быть соразмерным серьезности, частоте возникновения и тяжести последствий.

7.7 Реагирование на претензии

После соответствующего расследования организации следует предоставить ответ (см. приложение G), например исправить проблему и предотвратить ее возникновение в будущем. Если претензию невозможно урегулировать немедленно, то организация должна найти способ ее решения, с ней следует работать таким образом, чтобы результативно разрешить ее в кратчайшие сроки (см. приложение H по вопросу эскалации).

7.8 Сообщение решения

Решение или любое действие, принятое в отношении претензии, которая касается предъявляющего претензию или задействованного персонала, следует довести до их сведения, как только это решение или действие принято.

7.9 Закрытие претензий

Если предъявляющий претензию принимает предложенное решение или действие, то его следует выполнить и письменно зафиксировать.

Если предъявляющий претензию отклоняет предложенное решение или действие, то претензию следует оставить открытой. Об этом следует оформить запись и предъявляющего записи следует проинформировать об альтернативных формах доступных внутренних и внешних ресурсов (см. приложение H).

Организации следует продолжать осуществлять мониторинг хода обработки претензии до тех пор, пока не будут исчерпаны все разумные внутренние и внешние возможности или пока предъявляющий претензию не будет удовлетворен.

8 Поддержание в рабочем состоянии и улучшение

8.1 Сбор информации

Организации следует оформлять записи о реализации процесса работы с претензиями. Организации следует разработать и внедрить процедуры для оформления записей о претензиях и реагировании на них и для использования и управления этих записей, при этом должна быть обеспечена защита любой личной информации и конфиденциальность предъявляющих претензию. Следует обеспечить, чтобы собранная информация была релевантной, достоверной, полной, содержательной и полезной.

Процедура ведения записей должна включать в себя:

a) указание этапов идентификации, сбора, классификации, поддержания, хранения и уничтожения записей;

b) оформление записей по работе с предъявляющими претензии и поддержание этих записей с проявлением максимальной осторожности для защиты таких объектов, как электронные файлы и носители информации, поскольку записи на таких носителях могут быть утеряны в результате неправильного обращения или физического старения носителей;

c) ведение записей о типе обучения и инструктирования, которое прошли лица, задействованные в процессе работы с претензиями;

d) указание критериев организации для реагирования на запросы о предоставлении записей и для передачи записей предъявляющим претензию или его агентами; к ним могут относиться временные сроки, вид предоставляемой информации, получатель или формат предоставления;

e) указание того, как и когда статистические данные о претензиях, не идентифицирующие личность, могут быть раскрыты для общественности.

8.2 Анализ и оценка претензий

Все претензии следует классифицировать, а затем анализировать, чтобы идентифицировать систематические, повторяющиеся и эпизодические проблемы и тенденции, найти способы устранения глубинных причин претензий и выявить возможности для улучшения или изменения в процессах, предоставляемой продукции и услугах.

8.3 Оценка удовлетворенности процессом работы с претензиями

Следует предпринимать регулярные действия для определения уровней удовлетворенности предъявляющих претензию процессом работы с претензиями. Они могут принимать форму произвольных опросов предъявляющих претензию и иных методов.

Примечания

1 Одним из методов повышения удовлетворенности процессом работы с претензиями является моделирование контакта между предъявляющим претензию и организацией.

2 Требования по мониторингу и измерению удовлетворенности потребителей см. в ИСО 10004.

8.4 Мониторинг процесса работы с претензиями

Следует осуществлять постоянный мониторинг процесса работы с претензиями, требующихся ресурсов (включая персонал), а также данных, подлежащих сбору.

Показатели процесса работы с претензиями следует измерять по предварительно определенным критериям (см. приложение I).

8.5 Аудит процесса работы с претензиями

Организации следует регулярно осуществлять или обеспечивать проведение аудитов, чтобы оценивать показатели процесса работы с претензиями. Целью аудита является предоставление следующей информации:

- о соответствии процесса процедурам по работе с претензиями;

- пригодности и результативности процесса для достижения целей в области работы с претензиями.

Аудит работы с претензиями допускается проводить в рамках аудита системы менеджмента качества, например в соответствии с ИСО 19011. Результаты аудита следует учитывать при анализе со стороны руководства для определения проблем и внесения улучшений в процесс работы с претензиями. Необходимо проведение аудита компетентными лицами, независимыми от проверяемой деятельности. Дополнительные указания по аудиту приведены в приложении J.

8.6 Анализ процесса работы с претензиями со стороны руководства

8.6.1 Высшему руководству следует на регулярной основе проводить анализ процесса работы с претензиями для следующих целей:

- обеспечение его постоянной пригодности, адекватности, результативности и эффективности;

- идентификация и обработка случаев несоответствия требованиям к здоровью, безопасности, экологическим требованиям, требованиям потребителей, законодательным, регулирующим и иным соответствующим требованиям;

- идентификация и исправление отклонений в продукции и услугах;

- идентификация и исправление отклонений в процессах;

- оценка рисков и возможностей и необходимость изменений в процессе работы с претензиями и предлагаемых продукции и услугах;

- оценка результативности действий, предпринятых в отношении рисков и возможностей;

- оценка потенциальных изменений политики и целей в области работы с претензиями.

8.6.2 Входные данные к анализу со стороны руководства должны включать в себя следующую информацию:

- внешние факторы, такие как изменения в законодательных и регулирующих требованиях, практиках конкуренции или технологических инновациях;

- внутренние факторы, такие как политика, цели, организационная структура, имеющиеся ресурсы и предлагаемые или предоставляемые продукция и услуги;

- общие показатели процесса работы с претензиями, включая исследования удовлетворенности потребителей и результаты постоянного мониторинга процесса;

- обратная связь по процессу работы с претензиями;

- результаты аудитов;

- риски и возможности, включая соответствующие действия;

- результативность действий, предпринятых в отношении рисков и возможностей;

- статус корректирующих действий;

- действия по результатам предыдущих анализов со стороны руководства;

- рекомендации по улучшению.

8.6.3 Выходные данные анализа со стороны руководства должны включать следующее:

- решения и действия, связанные с улучшением результативности и эффективности процесса работы с претензиями;

- предложения по улучшению продукции и услуг;

- решения и действия, связанные с идентифицированными потребностями в ресурсах (например, программы обучения).

Записи об анализе со стороны руководства следует поддерживать в рабочем состоянии и использовать для определения возможностей улучшения.

8.7 Постоянное улучшение

Организации следует постоянно улучшать результативность и эффективность процесса работы с претензиями. Результатом подобной деятельности организации может стать постоянное улучшение качества своей продукции и услуг. Этого можно достичь посредством корректирующих действий, действий, предпринятых в отношении рисков и возможностей, и инновационных улучшений. Организации следует предпринимать действия для устранения причин существующих и потенциальных проблем, приводящих к претензиям, чтобы предупредить их повторное возникновение. Организации следует:

- исследовать, идентифицировать и применять приобретенные на практике знания и лучшие практики работы с претензиями;

- поощрять подход, ориентированный на потребителя, в организации;

- поощрять инновации в развитии работы с претензиями;

- признавать образцовое поведение при работе с претензиями.

Приложение A
(справочное)

ВЗАИМОСВЯЗЬ НАСТОЯЩЕГО СТАНДАРТА С ИСО 10001, ИСО 10003 И ИСО 10004

Процессы организации, связанные с кодексом поведения, работой с претензиями, внешним разрешением споров и мониторингом и измерением удовлетворенности потребителей, представлены на рисунке A.1.

Рисунок A.1 - Взаимосвязь настоящего стандарта с ИСО 10001, ИСО 10003, ИСО 10004

Претензия может быть инициирована потребителем или иным предъявляющим.

Приложение B
(справочное)

РУКОВОДСТВО ДЛЯ МАЛОГО БИЗНЕСА

Настоящий стандарт предназначен для организаций любых размеров. Стоит отметить, что многие малые предприятия будут располагать ограниченными ресурсами для создания и поддержания процесса работы с претензиями. Данное приложение определяет ключевые направления, ориентированные на достижение максимальной результативности и эффективности процесса.

Приведенные ниже этапы определяют ключевые направления и предлагают действия на каждом из них:

- открытость к претензиям: наличие простого демонстрируемого знака или пункта в счетах компании, в котором приведено (см. 4.4), например, следующее: "Для нас важна Ваша удовлетворенность, пожалуйста, сообщите нам, если Вы не удовлетворены, мы бы хотели это исправить";

- сбор и регистрация претензий (см. приложения C и F);

- подтверждение предъявителю получения вами претензии, если она не получена лично (достаточно телефонного звонка или электронного письма) (см. 7.4);

- оценка претензии на предмет ее обоснованности, возможного воздействия и наиболее подходящего человека для работы с ней (см. 7.5);

- разрешение, принятие решения в максимально короткие сроки или дальнейшее расследование претензии и последующее принятие решения о дальнейших действиях в максимально короткие сроки (см. 7.7);

- предоставление предъявляющему претензию информации о дальнейших действиях в отношении претензии и оценка ответа предъявляющего претензию. Оценка степени удовлетворительности потребителя. Если ответ положительный, оперативно предпринять действие, которое обоснованно приемлемо для потребителя, учитывая лучшие практики в данной отрасли (см. 7.8);

- если все действия для разрешения претензии предприняты, информирование потребителя и регистрация результата. Если претензия еще не разрешена - разъяснение принятого решения и предложение любых возможных альтернативных действий (см. 7.9);

- регулярный анализ претензий: краткий периодический анализ и более глубокий ежегодный анализ для установления наличия каких-либо тенденций или очевидных факторов, которые возможно изменить или исправить для предотвращения появления претензий, улучшения обслуживания потребителей или повышения удовлетворенности потребителей (см. приложение C, отслеживание претензий см. в разделе 6 приложения F).

Приведенное выше руководство предназначено для простого внедрения. Полезным может быть посещение других аналогичных предприятий, возможно, не занимающихся в точности такой же деятельностью, и ознакомление с тем, как они работают с претензиями потребителей. Зачастую можно определить ценные для применения сведения и методики.

Приложение C
(справочное)

ФОРМА ДЛЯ ПРЕДЪЯВЛЯЮЩЕГО ПРЕТЕНЗИЮ

Ниже приведен пример формы, содержащей основную информацию, которая может помочь предъявляющему претензию предоставить ключевые сведения, необходимые организации для результативной и эффективной работы с претензией.

1 Сведения о предъявляющем претензию

ФИО/организация    
Адрес    
Почтовый индекс, город    
Страна    
Телефон    
Факс    
Электронная почта    
Данные лица, действующего от имени предъявляющего претензию (если применимо)  
   
Данные контактного лица (если отличается от указанного выше)    
   
2 Описание продукции/услуги    
Ссылочный номер (если известно или применимо)    
Описание    
   
   
   
3 Возникшая проблема    
Дата возникновения    
Описание    
   
   
   
4 Необходимость средств урегулирования    
Да Нет    
   
   
   
5 Дата, подпись    
     
Дата ______________ Подпись _________________  
   
  6 Приложение  
  Перечень прилагаемых документов  
   
   
   
     

Приложение D
(справочное)

ОБЪЕКТИВНОСТЬ

D.1 Общие положения

Существуют следующие принципы объективности в процессе работы с претензиями:

a) открытость: широко доступный и понятный для вовлеченных лиц процесс управления претензиями. Процесс должен быть ясно изложен и доведен до сведения руководства, персонала и предъявляющих претензию;

b) беспристрастность: предотвращение дискриминации при работе с предъявляющими претензию, лицами, на которых подана претензия, или организацией. Следует разработать процесс таким образом, чтобы он защищал лиц, против которых подана претензия, от дискриминационного обращения. Основное внимание следует уделять решению проблемы, а не поиску виновного. Если претензия подана в отношении персонала, расследование следует проводить на независимой основе;

c) конфиденциальность: разработка процесса таким образом, чтобы защитить личность предъявляющего претензию и потребителя, насколько это обоснованно возможно. Данный аспект крайне важен, чтобы не допускать избежания подачи претензий со стороны лиц, которые могут опасаться неудобства или дискриминации в результате предоставления сведений;

d) доступность: организации следует предоставлять предъявляющим претензию доступ к процессу работы с претензиями на любом приемлемом этапе и в любое время. Следует обеспечить полную доступность информации о процессе работы с претензиями, изложенной понятным языком и в форматах, доступных предъявляющим претензию. Если претензия оказывает прямое влияние на разных участников цепочки поставок, следует составить план координации совместного ответа. Процесс должен предусматривать доведение информации, полученной в связи с претензией, до сведения всех поставщиков организации, которых касается претензия, чтобы они могли предпринять улучшения в своей деятельности;

e) полнота: выявление соответствующих фактов, установление контакта между лицами, представляющими разные стороны, вовлеченные в процесс управления претензией, для установления полной картины и проверки объяснений, когда это возможно;

f) равнозначность: одинаковые права и условия для всех лиц;

g) восприимчивость: каждый случай следует рассматривать по существу, уделяя должное внимание индивидуальным отличиям, а также потребностям и ожиданиям.

D.2 Объективность для персонала

Процедуры работы с претензиями должны обеспечивать объективное обращение с объектами претензий.

Это предполагает:

- незамедлительное и в полном объеме информирование персонала о любых претензиях в отношении их деятельности;

- обеспечение возможности объяснения обстоятельств и обеспечение для них надлежащей поддержки;

- информирование о продвижении расследования претензии и о результатах.

Необходимо, чтобы объекты претензий получали полные сведения о претензии до того, как с ними будет проведен опрос. При этом должна быть соблюдена конфиденциальность.

Персонал должен быть уверен, что в процессе управления претензиями ему будет обеспечена необходимая поддержка. Необходимо приобщать персонал к изучению опыта работы с претензиями и анализу тенденций изменения требований предъявляющего претензию.

D.3 Разграничение процедур работы с претензиями от дисциплинарных процедур

Процедуры работы с претензиями следует отделять от дисциплинарных процедур.

D.4 Конфиденциальность

Помимо обеспечения конфиденциальности предъявляющего претензию необходимо, чтобы процесс работы с претензиями обеспечивал конфиденциальность в случае претензий в отношении персонала. Сведения по таким претензиям следует доводить только до лиц, имеющих к ним прямое отношение.

Тем не менее важно, чтобы конфиденциальность не использовалась как оправдание, чтобы избежать работы с претензией.

D.5 Мониторинг объективности

Организации следует осуществлять мониторинг ответов на претензии, чтобы обеспечить объективность работы с ними. Соответствующие меры могут включать в себя:

- регулярный мониторинг (например, ежемесячный) произвольно выбранных примеров разрешенных претензий;

- опросы предъявляющих претензию на предмет объективности персонала при рассмотрении претензий.

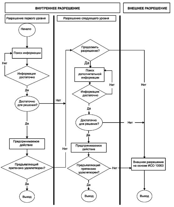
Приложение E
(справочное)

СХЕМА РАБОТЫ С ПРЕТЕНЗИЯМИ

Этапы работы с отдельными претензиями представлены на рисунке E.1.

Рисунок E.1 - Схема работы с претензиями

Приложение F
(справочное)

ФОРМА ПРОВЕРКИ УСТРАНЕНИЯ ПРЕТЕНЗИИ

Ниже приведен образец формы (только для внутреннего использования), содержащей главную информацию, которая может помочь организации в проверке устранения претензии.

1 Сведения о предъявляющем претензию            
Дата получения претензии  
Время получения претензии  
Получатель  
               
Способ получения Телефон Электронная почта Интернет
Лично Почтовое отправление Иное
                 
2 Сведения о претензии              
См. форму для предъявляющих претензию            
Регистрационный номер претензии  
Данные о претензии  
Кем подана претензия  
                 
3 Возникшая проблема              
Дата возникновения проблемы  
Повторяющаяся проблема   Да Нет        
               
Категория проблемы
1 Продукция не поставлена
2 Услуга не оказана/частично оказана
3 Задержка доставки продукции
Продолжительность задержки: ______________________________
4 Задержка оказания услуги
Продолжительность задержки: ______________________________
5 Дефектная продукция
6 Плохое обслуживание
Подробное описание: _____________________________________
________________________________________________________
7 Продукция не соответствует заказу
8 Незаказанная продукция
9 Причинен ущерб
10 Отказ соблюдать гарантию
11 Отказ в продаже
12 Отказ в оказании услуги
13 Коммерческие практики/методы продаж
14 Неверная информация
15 Неадекватная информация
16 Порядок оплаты
17 Цена
18 Повышение цены
19 Сопутствующие платежи
20 Необоснованные затраты/начисления
21 Условия договора
22 Область действия договора
23 Оценка ущерба
24 Отказ в выплате компенсации
25 Неадекватная компенсация
26 Изменение договора
27 Неудовлетворительное исполнение договора
28 Отмена/аннулирование договора
29 Отмена услуги
30 Погашение ссуды
31 Процентный доход
32 Неисполнение обязательств
33 Неверное выставление счета
34 Излишняя задержка в обработке претензии
35 Иной тип проблемы:
                 
               
                 
Дополнительная информация:            
               
               
               
                 
4 Оценка претензии              
Оценка области распространения и критичности фактического и потенциального влияния претензии:    
Критичность:  
               
Сложность:  
               
Воздействие:  
               
Проблема безопасности? Да Нет
Необходимость срочных мер Да Нет
Наличие срочных мер Да Нет
Вероятность компенсации Да Нет
5 Удовлетворение претензии
Запрошено средство урегулирования Да Нет
Принятие действий
36 Доставка продукции
37 Ремонт/переделка продукции
38 Замена продукции
39 Отмена продажи
40 Реализация гарантии
41 Выполнение обязательств
42 Заключение договора
43 Отмена/аннулирование договора
44 Отмена счета
45 Информация
46 Коррекция оценки ущерба
47 Оплата возмещения убытков на сумму: ______________________
48 Возмещение аванса на сумму: ______________________________
49 Возмещение иных осуществленных платежей на сумму: ________
50 Скидка в размере: ________________________________________
51 Средство платежа
52 Извинения
53 Другое действие: _________________________________________

6 Отслеживание претензии

Выполненное действие Дата ФИО Примечание
Получение претензии подтверждено предъявляющему      
Оценка претензии      
Расследование претензии      
Разрешение претензии      
Информация для предъявляющего      
Коррекция      
Коррекция проверена      
Претензия закрыта      

Приложение G
(справочное)

РЕАГИРОВАНИЕ НА ПРЕТЕНЗИИ

Политика организации по реагированию на претензии может включать в себя следующее:

- возмещения;

- замена;

- ремонт/переработка;

- замещение;

- техническая помощь;

- информация;

- рекомендации;

- финансовая помощь;

- иная помощь;

- компенсации;

- извинения;

- дружественный подарок или знак внимания;

- информация об изменениях в продукции, услугах, процессах, политиках или процедурах, произошедших в связи с претензиями.

Рассмотрение проблемы может включать в себя следующее:

- работа со всеми аспектами претензии;

- последующая проверка, если необходимо;

- применимость предложения средств урегулирования другим сторонам, которые могли пострадать так же, как и предъявляющий претензию, но не подали официальную претензию;

- уровень полномочий по различным ответам на претензии;

- распространение информации среди соответствующего персонала.

Приложение H
(справочное)

СХЕМА ПЕРЕДАЧИ ПРЕТЕНЗИИ ВЫШЕ ПО ИНСТАНЦИИ

Схема передачи претензии выше по инстанции представлена на рисунке H.1.

Рисунок H.1 - Схема передачи претензии выше по инстанции

Приложение I
(справочное)

ПОСТОЯННЫЙ МОНИТОРИНГ

I.1 Общие положения

Данное приложение содержит общие руководства для результативного и эффективного постоянного мониторинга процесса работы с претензиями. Принятый подход должен соответствовать типу и размеру организации.

I.2 Ответственность руководства

Необходимо обеспечить, чтобы лица, ответственные за мониторинг и отчетность по показателям функционирования процесса работы с претензиями, а также за внедрение корректирующих действий, обладали необходимой компетенцией. Ниже приведены некоторые виды ответственности, которые следует учесть.

a) Высшему руководству следует:

- определить цели мониторинга;

- определить ответственность по мониторингу;

- проводить анализ процесса мониторинга;

- обеспечить внедрение улучшений.

b) Представителю руководства по работе с претензиями следует:

- установить процесс мониторинга, оценки показателей и отчетности по ним;

- предоставить высшему руководству показатели деятельности, установленные в ходе анализа процесса работы с претензиями, для внедрения всех необходимых улучшений.

c) Другим руководителям организации, вовлеченным в работу с претензиями, необходимо обеспечить следующее:

- в рамках их зон ответственности проведение адекватного мониторинга процесса работы с претензиями и оформление соответствующих записей;

- в рамках их зон ответственности внедрение и регистрирование в виде записей корректирующих действий;

- в рамках их зон ответственности для анализа процесса мониторинга со стороны руководства обеспечение наличия адекватных данных о работе с претензиями.

I.3 Измерение и мониторинг показателей деятельности

I.3.1 Общие положения

Организации следует осуществлять оценку и мониторинг показателей процесса работы с претензиями с применением комплекса предварительно определенных критериев.

Организационные процессы, продукция и услуги могут иметь существенные различия, так же как и соответствующие им критерии мониторинга показателей. Организациям следует разработать критерии для мониторинга показателей, применимые к их конкретным условиям. Примеры приведены в I.3.2.

I.3.2 Критерии мониторинга показателей

К примерам критериев, которые могут учитываться и использоваться при мониторинге показателей процесса работы с претензиями, относятся:

- установление, поддержание и обеспечение надлежащей доступности политики и целей в области работы с претензиями;

- восприятие персоналом приверженности руководства в работе с претензиями;

- надлежащее распределение ответственности за работу с претензиями;

- наличие у персонала, поддерживающего контакт с потребителями, полномочий на разрешение претензий на месте;

- установление по личному усмотрению пределов реагирования для персонала, поддерживающего контакт с потребителями;

- назначение персонала, специализирующегося на работе с претензиями;

- доля обученного управлению претензиями персонала, взаимодействующего с потребителями;

- результативность и эффективность обучения по работе с претензиями;

- число предложений от персонала по улучшению работы с претензиями;

- отношение персонала к работе с претензиями;

- частота проведения аудитов или анализа работы с претензиями со стороны руководства;

- время, затраченное на внедрение рекомендаций по результатам аудитов или анализа работы с претензиями со стороны руководства;

- время, затраченное на ответы предъявляющим претензию;

- степень удовлетворенности предъявляющих претензию;

- результативность и эффективность процессов, необходимых для корректирующих действий и действий, предпринятых в отношении рисков и возможностей, если приемлемо.

I.3.3 Данные для мониторинга

Мониторинг данных необходим, поскольку он обеспечивает прямой показатель функционирования работы с претензиями. Данные для мониторинга могут включать в себя число или долю:

- полученных претензий;

- претензий, разрешенных на этапе, когда они были получены;

- претензий с неправильно определенной приоритетностью;

- претензий, подтвержденных по истечении позже установленного времени;

- претензий, разрешенных по истечении позже установленного времени;

- претензий, переданных для разрешения с помощью внешних методов (см. 7.9);

- повторных претензий или повторно возникших проблем, в отношении которых претензии не подавались;

- улучшений в процедурах, вызванных претензиями.

Особое внимание следует проявлять при трактовке данных, поскольку:

- объективные данные, такие как сроки реагирования, могут показывать, насколько хорошо работает процесс, но могут не предоставлять информацию об удовлетворенности предъявляющего претензию;

- увеличение числа претензий после введения нового процесса работы с претензиями может отражать результативность процесса, а не низкое качество продукции и услуг.

Приложение J
(справочное)

АУДИТ

Организации следует постоянно улучшать результативность и эффективность процесса работы с претензиями. Поэтому показатели деятельности и результаты процесса следует подвергать регулярному мониторингу, чтобы определить и устранить причины существующих и потенциальных проблем, а также чтобы выявить все возможности для улучшения. Основная цель аудита работы с претензиями состоит в том, чтобы способствовать улучшению путем предоставления информации о показателях функционирования процесса работы с претензиями по установленным критериям. Такие критерии могут включать в себя различные политики, процедуры и стандарты в области работы с претензиями.

При изучении показателей функционирования процесса работы с претензиями, в ходе аудита оценивается степень соответствия процесса установленным критериям, а также пригодность процесса для достижения целей.

Например, аудит может быть осуществлен для оценки:

- соответствия процедур работы с претензиями политике и целям организации;

- степени соблюдения процедур работы с претензиями;

- способности существующего процесса работы с претензиями достигать целей;

- сильных и слабых сторон процесса работы с претензиями;

- возможностей для улучшения процесса работы с претензиями и его результатов.

Аудит работы с претензиями может быть запланирован и проведен в рамках аудита системы менеджмента качества. Дополнительная информация о проведении аудитов систем менеджмента организации приведена в ИСО 19011.

Приложение ДА
(справочное)

СВЕДЕНИЯ О СООТВЕТСТВИИ ССЫЛОЧНЫХ МЕЖДУНАРОДНЫХ СТАНДАРТОВ НАЦИОНАЛЬНЫМ СТАНДАРТАМ

Таблица ДА.1

Обозначение ссылочного международного стандарта Степень соответствия Обозначение и наименование соответствующего национального стандарта
ISO 9000:2015 IDT ГОСТ Р ИСО 9000-2015 "Системы менеджмента качества. Основные положения и словарь"
Примечание - В настоящей таблице использовано следующее условное обозначение степени соответствия стандартов:
- IDT - идентичный стандарт.

БИБЛИОГРАФИЯ

[1] ISO 9001:2015 Quality management systems - Requirements
[2] ISO 9004 Quality management - Quality of an organization - Guidance to achieve sustained success
[3] ISO 10001:2018 Quality management - Customer satisfaction - Guidelines for codes of conduct for organizations
[4] ISO 10003 Quality management - Customer satisfaction - Guidelines for dispute resolution external to organization
[5] ISO 10004:2018 Quality management - Customer satisfaction - Guidelines for monitoring and measuring
[6] ISO 19011 Guidelines for auditing management systems