Зарегистрировано в Минюсте России 20 июня 2022 г. N 68901
ФЕДЕРАЛЬНАЯ НАЛОГОВАЯ СЛУЖБА
ПРИКАЗ
от 13 мая 2022 г. N ЕД-7-26/405@
ОБ УТВЕРЖДЕНИИ ФОРМАТА ПРЕДСТАВЛЕНИЯ АКТА СВЕРКИ ВЗАИМНЫХ РАСЧЕТОВ В ЭЛЕКТРОННОЙ ФОРМЕ
В соответствии с пунктом 2 статьи 93 части первой Налогового кодекса Российской Федерации (Собрание законодательства Российской Федерации, 1998, N 31, ст. 3824; 2016, N 18, ст. 2506), а также на основании подпункта 5.9.51 пункта 5 Положения о Федеральной налоговой службе, утвержденного постановлением Правительства Российской Федерации от 30.09.2004 N 506 "Об утверждении Положения о Федеральной налоговой службе" (Собрание законодательства Российской Федерации, 2004, N 40, ст. 3961; 2017, N 15, ст. 2194), приказываю:
1. Утвердить формат представления акта сверки взаимных расчетов в электронной форме согласно приложению к настоящему приказу.
2. Установить, что настоящий приказ вступает в силу по истечении 30 дней после дня его официального опубликования.
3. Контроль за исполнением настоящего приказа возложить на заместителя руководителя Федеральной налоговой службы, координирующего работу по методологическому и организационному обеспечению взаимодействия налогоплательщиков с ФНС России по телекоммуникационным каналам связи через операторов электронного документооборота.
Руководитель
Федеральной налоговой службы
Д.В. ЕГОРОВ
Приложение
к приказу ФНС России
от 13.05.2022 N ЕД-7-26/405@
ФОРМАТ ПРЕДСТАВЛЕНИЯ АКТА СВЕРКИ ВЗАИМНЫХ РАСЧЕТОВ В ЭЛЕКТРОННОЙ ФОРМЕ
I. ОБЩИЕ СВЕДЕНИЯ
1. Настоящий формат описывает требования к XML файлам передачи по телекоммуникационным каналам связи акта сверки взаимных расчетов в электронной форме, применяемого для инвентаризации расчетов с контрагентами (далее - файл обмена).
2. Акт сверки взаимных расчетов включает:
файл обмена информации отправителя, состоящий из сведений передающей стороны об известных операциях между отправителем и получателем (их обстоятельствах) и подписанный электронной подписью ответственного со стороны передающего субъекта;
файл обмена информации получателя, состоящий из идентификационных сведений о файле обмена информации отправителя и сведений второй стороны в отношении известных операций между отправителем и получателем (их обстоятельствах), в ходе сопоставления которых были выявлены расхождения, и подписанный электронной подписью ответственного со стороны принимающего субъекта.
3. Номер версии настоящего формата 5.01, часть 972.
II. ОПИСАНИЕ ФАЙЛА ОБМЕНА ИНФОРМАЦИИ ОТПРАВИТЕЛЯ
4. Имя файла обмена должно иметь следующий вид:
R_T_A_O_GGGGMMDD_N, где:
R_T - префикс, принимающий значение ON_AKTSVEROTP;
A - идентификатор участника электронного документооборота - получателя файла обмена акта сверки взаимных расчетов, информация отправителя. Значение элемента представляется в виде "ИдОЭДОКодПол", где:
ИдОЭДО - идентификатор оператора электронного оборота (далее - оператор ЭДО) - символьный трехзначный код. При включении оператора ЭДО в сеть доверенных операторов ЭДО ФНС России идентификатор присваивается ФНС России. При направлении документа не через оператора ЭДО идентификатор оператора электронного оборота принимает значение "000";
КодПол - код получателя файла обмена - уникальный код участника электронного документооборота, присваиваемый оператором ЭДО, длина кода получателя не более 43 символов. При направлении документа не через оператора ЭДО ИдОтпр - глобальный уникальный идентификатор (GUID), однозначно идентифицирующий участника документооборота;
O - идентификатор участника электронного документооборота - отправителя файла обмена акта сверки взаимных расчетов. Значение элемента представляется в виде ИдОЭДОКодОтпр, где:
ИдОЭДО - идентификатор оператора ЭДО, услугами которого пользуется отправитель файла обмена, - символьный трехзначный код. Присваивается Федеральной налоговой службой. В значении идентификатора допускаются символы латинского алфавита A - Z, a - z, цифры 0 - 9, знаки "@", ".", "-". Значение идентификатора регистронезависимо. При направлении документа не через оператора ЭДО идентификатор оператора электронного оборота принимает значение "000";
КодОтпр - код отправителя файла обмена - уникальный код участника электронного документооборота, присваиваемый оператором ЭДО, длина кода отправителя не более 43 символов. При направлении документа не через оператора ЭДО ИдОтпр - глобальный уникальный идентификатор (GUID), однозначно идентифицирующий участника документооборота;
GGGG - год формирования передаваемого файла обмена, MM - месяц, DD - день;
N - 36-ти символьный глобально уникальный идентификатор GUID (Globally Unique IDentifier).
Расширение имени файла обмена - xml. Расширение имени файла обмена может указываться как строчными, так и прописными буквами.
Параметры первой строки файла обмена
Первая строка XML файла должна иметь следующий вид:
<?xml version ="1.0" encoding ="windows-1251"?>
Имя файла, содержащего XML схему файла обмена, должно иметь следующий вид:
ON_AKTSVEROTP_1_972_01_05_01_xx, где xx - номер версии схемы.
Расширение имени файла - xsd.
XML схема файла обмена в электронной форме приводится отдельным файлом и размещается на официальном сайте Федеральной налоговой службы. Выпуск новой версии (новых версий) схемы возможен при условии их непротиворечия требованиям данного документа (например, в части уточнения текста наименования отдельных элементов, дополнительной информации, увеличения количества знаков в формате элемента).
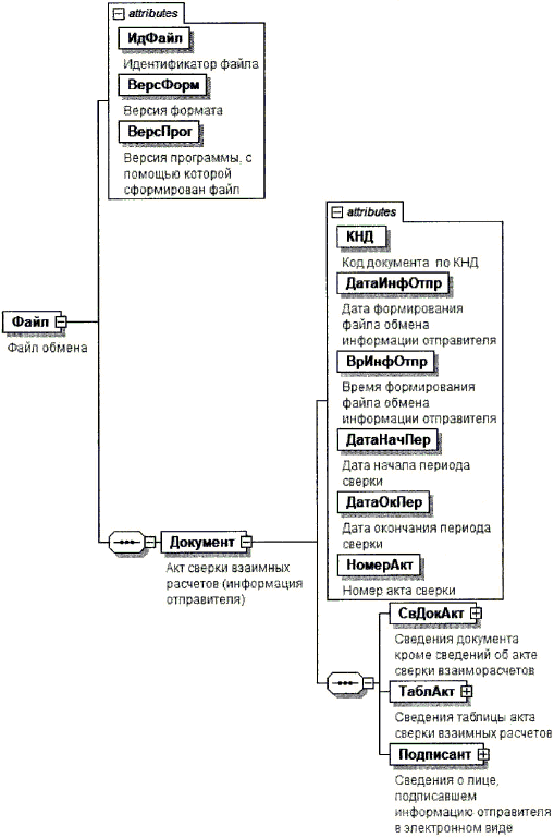
5. Логическая модель файла обмена представлена в виде диаграммы структуры файла обмена на рисунке 1 настоящего формата. Элементами логической модели файла обмена являются элементы и атрибуты XML файла. Перечень структурных элементов логической модели файла обмена и сведения о них приведены в таблицах 5.1 - 5.17 настоящего формата.
Для каждого структурного элемента логической модели файла обмена приводятся следующие сведения:
наименование элемента. Приводится полное наименование элемента. В строке таблицы могут быть описаны несколько элементов, наименования которых разделены символом "|". Такая форма записи применяется при наличии в файле обмена только одного элемента из описанных в этой строке;
сокращенное наименование (код) элемента. Приводится сокращенное наименование элемента. Синтаксис сокращенного наименования должен удовлетворять спецификации XML;
признак типа элемента. Может принимать следующие значения: "С" - сложный элемент логической модели (содержит вложенные элементы), "П" - простой элемент логической модели, реализованный в виде элемента XML файла, "А" - простой элемент логической модели, реализованный в виде атрибута элемента XML файла. Простой элемент логической модели не содержит вложенные элементы;
формат элемента. Формат элемента представляется следующими условными обозначениями: T - символьная строка; N - числовое значение (целое или дробное).
Формат символьной строки указывается в виде T(n-k) или T(=k), где: n - минимальное количество знаков, k - максимальное количество знаков, символ "-" - разделитель, символ "=" означает фиксированное количество знаков в строке. В случае, если минимальное количество знаков равно 0, формат имеет вид T(0-k). В случае, если максимальное количество знаков не ограничено, формат имеет вид T(n-).
Формат числового значения указывается в виде N(m.k), где: m - максимальное количество знаков в числе, включая знак (для отрицательного числа), целую и дробную часть числа без разделяющей десятичной точки, k - максимальное число знаков дробной части числа. Если число знаков дробной части числа равно 0 (то есть число целое), то формат числового значения имеет вид N(m).
Для простых элементов, являющихся базовыми в XML, например, элемент с типом "date", поле "Формат элемента" не заполняется. Для таких элементов в поле "Дополнительная информация" указывается тип базового элемента;
признак обязательности элемента определяет обязательность наличия элемента (совокупности наименования элемента и его значения) в файле обмена. Признак обязательности элемента может принимать следующие значения: "О" - наличие элемента в файле обмена обязательно; "Н" - наличие элемента в файле обмена необязательно, то есть элемент может отсутствовать. Если элемент принимает ограниченный перечень значений (по классификатору, кодовому словарю), то признак обязательности элемента дополняется символом "К". Например, "ОК". В случае, если количество реализаций элемента может быть более одной, то признак обязательности элемента дополняется символом "М". Например, "НМ" или "ОКМ".
К вышеперечисленным признакам обязательности элемента может добавляться значение "У" в случае описания в XML схеме условий, предъявляемых к элементу в файле обмена, описанных в графе "Дополнительная информация". Например, "НУ" или "ОКУ";
дополнительная информация содержит, при необходимости, требования к элементу файла обмена, не указанные ранее. Для сложных элементов указывается ссылка на таблицу, в которой описывается состав данного элемента. Для элементов, принимающих ограниченный перечень значений из классификатора (кодового словаря), указывается соответствующее наименование классификатора (кодового словаря) или приводится перечень возможных значений. Для классификатора (кодового словаря) может указываться ссылка на его местонахождение. Для элементов, использующих пользовательский тип данных, указывается наименование типового элемента.

Рисунок 1. Диаграмма структуры файла обмена
Таблица 5.1
Файл обмена (Файл)
| Наименование элемента | Сокращенное наименование (код) элемента | Признак типа элемента | Формат элемента | Признак обязательности элемента | Дополнительная информация |
| Идентификатор файла | ИдФайл | А | T(1-255) | ОУ | Содержит (повторяет) имя сформированного файла (без расширения) |
| Версия формата | ВерсФорм | А | T(1-5) | О | Принимает значение: 5.01 |
| Версия программы, с помощью которой сформирован файл | ВерсПрог | А | T(1-40) | О | |
| Акт сверки взаимных расчетов, информация отправителя | Документ | С | | О | Состав элемента представлен в таблице 5.2 |
Таблица 5.2
Акт сверки взаимных расчетов, информация отправителя (Документ)
| Наименование элемента | Сокращенное наименование (код) элемента | Признак типа элемента | Формат элемента | Признак обязательности элемента | Дополнительная информация |
| Код документа по КНД | КНД | А | T(=7) | ОК | Типовой элемент <КНДТип>. Принимает значение: 1110332 |
| Дата формирования файла обмена информации отправителя | ДатаИнфОтпр | А | T(=10) | О | Типовой элемент <ДатаТип>. Дата в формате ДД.ММ.ГГГГ |
| Время формирования файла обмена информации отправителя | ВрИнфОтпр | А | T(-8) | О | Типовой элемент <ВремяТип>. Время в формате ЧЧ:ММ:СС |
| Дата начала периода сверки взаимных расчетов | ДатаНачПер | А | T(=10) | О | Типовой элемент <ДатаТип>. Дата в формате ДД.ММ.ГГГГ |
| Дата окончания периода сверки взаимных расчетов | ДатаОкПер | А | T(=10) | О | Типовой элемент <ДатаТип>. Дата в формате ДД.ММ.ГГГГ |
| Номер акта сверки | НомерАкт | А | T(1-1000) | О | |
| Сведения документа, кроме сведений таблицы акта сверки взаимных расчетов | СвДокКрАкт | С | | О | Состав элемента представлен в таблице 5.3 |
| Сведения таблицы акта сверки взаимных расчетов | ТаблАкт | С | | О | Состав элемента представлен в таблице 5.4 |
| Сведения о лице, подписавшем информацию отправителя в электронной форме | Подписант | С | | О | Состав элемента представлен в таблице 5.8 |
Таблица 5.3
Сведения документа, кроме сведений таблицы акта сверки взаимных расчетов (СвДокКрАкт)
| Наименование элемента | Сокращенное наименование (код) элемента | Признак типа элемента | Формат элемента | Признак обязательности элемента | Дополнительная информация |
| Код валюты | КодОКВ | А | T(=3) | ОК | Типовой элемент <ОКВТип>. Принимает значение в соответствии с Общероссийским классификатором валют (ОКВ). |
| Сведения об отправителе | СвОтпр | С | | О | Типовой элемент <УчастникТип>. Состав элемента представлен в таблице 5.10 |
| Сведения о получателе | СвПол | С | | О | Типовой элемент <УчастникТип>. Состав элемента представлен в таблице 5.10 |
Таблица 5.4
Сведения таблицы акта сверки взаимных расчетов (ТаблАкт)
| Наименование элемента | Сокращенное наименование (код) элемента | Признак типа элемента | Формат элемента | Признак обязательности элемента | Дополнительная информация |
| Сумма сальдо на начало периода сверки дебет | СальдоНачДеб | А | N(15.2) | О | |
| Сумма сальдо на начало периода сверки кредит | СальдоНачКр | А | N(15.2) | О | |
| Обороты по дебету | ОборотДеб | А | N(15.2) | О | |
| Обороты по кредиту | ОборотКр | А | N(15.2) | О | |
| Сумма сальдо на конец периода сверки дебет | СальдоКонДеб | А | N(15.2) | О | |
| Сумма сальдо на конец периода сверки кредит | СальдоКонКр | А | N(15.2) | О | |
| Сведения о договоре | ДогСв | С | | ОМ | Состав элемента представлен в таблице 5.5 |
Таблица 5.5
Сведения о договоре (ДогСв)
| Наименование элемента | Сокращенное наименование (код) элемента | Признак типа элемента | Формат элемента | Признак обязательности элемента | Дополнительная информация |
| Идентификатор договора в учетной системе отправителя | ИдДог | А | T(1-100) | Н | |
| Описание договора в учетной системе отправителя | ОписТипДог | А | T(1-500) | Н | |
| Номер договора | НомДог | А | T(1-50) | Н | |
| Дата договора (дата принятия договора оферты) | ДатаДог | А | T(=10) | Н | Типовой элемент <ДатаТип>. Дата в формате ДД.ММ.ГГГГ |
| Сумма сальдо на начало периода сверки дебет | СальдоНачДеб | А | N(15.2) | О | |
| Сумма сальдо на начало периода сверки кредит | СальдоНачКр | А | N(15.2) | О | |
| Обороты по дебету | ОборотДеб | А | N(15.2) | О | |
| Обороты по кредиту | ОборотКр | А | N(15.2) | О | |
| Сумма сальдо на конец периода сверки дебет | СальдоКонДеб | А | N(15.2) | О | |
| Сумма сальдо на конец периода сверки кредит | СальдоКонКр | А | N(15.2) | О | |
| Сведения о документе | ДокСв | С | | ОМ | Состав элемента представлен в таблице 5.6 |
Таблица 5.6
Сведения о документе (ДокСв)
| Наименование элемента | Сокращенное наименование (код) элемента | Признак типа элемента | Формат элемента | Признак обязательности элемента | Дополнительная информация |
| Наименование документа | НаимДок | А | T(1-100) | О | |
| Номер документа | НомДок | А | T(1-50) | О | При отсутствии номера принимает значение "б/н" |
| Дата документа | ДатаДок | А | T(=10) | О | Типовой элемент <ДатаТип>. Дата в формате ДД.ММ.ГГГГ |
| Идентификатор документа в учетной системе отправителя | ИдДок | А | T(1-100) | Н | |
| Дополнительная информация | ДопИнф | А | T(1-500) | Н | |
| Сведения об операции | СвОпер | С | | ОМ | Состав элемента представлен в таблице 5.7 |
Таблица 5.7
Сведения об операции (СвОпер)
| Наименование элемента | Сокращенное наименование (код) элемента | Признак типа элемента | Формат элемента | Признак обязательности элемента | Дополнительная информация |
| Номер строки таблицы "Сведения об операции" | НомСтр | А | N(6) | О | |
| Дата операции | ДатаОпер | А | T(=10) | О | Типовой элемент <ДатаТип>. Дата в формате ДД.ММ.ГГГГ |
| Наименование операции | НаимОпер | А | T(1-500) | О | |
| Сумма дебета операции | СумДебет | А | N(15.2) | НУ | Элемент обязателен при отсутствии элемента <СумКредит> |
| Сумма кредита операции | СумКредит | А | N(15.2) | НУ | Элемент обязателен при отсутствии элемента <СумДебет> |
Таблица 5.8
Сведения о лице, подписывающем информацию отправителя в электронной форме (Подписант)
| Наименование элемента | Сокращенное наименование (код) элемента | Признак типа элемента | Формат элемента | Признак обязательности элемента | Дополнительная информация |
| Статус подписанта | СтатПодп | А | T(=1) | НК | Принимает значение: 1 - лицо, имеющее полномочия на подписание документа без доверенности | 2 - лицо, имеющее полномочия на подписание документа на основании доверенности в электронной форме | 3 - лицо, имеющее полномочия на подписание документа на основании доверенности в бумажном виде. Значение "3" применяется, если иное не предусмотрено законодательством Российской Федерации в области электронной подписи |
| Тип подписи | ТипПодпис | А | T(=1) | НК | Принимает значение: 1 - усиленная квалифицированная электронная подпись | 2 - простая электронная подпись | 3 - усиленная неквалифицированная электронная подпись Значения "2" и "3" применяются, если иное не предусмотрено законодательством Российской Федерации |
| Идентифицирующие сведения об информационной системе, в которой хранится доверенность, используемая для подтверждения полномочий в электронной форме | ИдСистХран | А | T(1-500) | Н | Унифицированный указатель (URL), в случае, если представление электронной доверенности осуществляется способом, отличным от включения в каждый пакет электронных документов, подписываемых представителем |
| Должность | Должн | А | T(1-255) | Н | |
| Фамилия, имя, отчество (при наличии) | ФИО | С | | О | Типовой элемент <ФИОТип>. Состав элемента представлен в таблице 5.18 Информация о фамилии, имени, отчестве (при наличии) должна соответствовать фамилии, имени, отчеству (при наличии) владельца сертификата ключа проверки электронной подписи лица, подписывающего файл обмена в электронной форме |
| Сведения о доверенности, используемой для подтверждения полномочий в электронной форме | СвДовер | С | | Н | Состав элемента представлен в таблице 5.9 |
| Сведения о доверенности, используемой для подтверждения полномочий в бумажном виде | СвДоверБум | С | | Н | Состав элемента представлен в таблице 5.10 |
Таблица 5.9
Сведения о доверенности, используемой для подтверждения полномочий в электронной форме (СвДовер)
| Наименование элемента | Сокращенное наименование (код) элемента | Признак типа элемента | Формат элемента | Признак обязательности элемента | Дополнительная информация |
| Единый регистрационный номер доверенности | НомДовер | А | T(=36) | Н | Уникальный идентификатор доверенности в виде 36-разрядного GUID из имени файла |
| Дата совершения (выдачи) доверенности | ДатаНач | А | T(=10) | Н | Типовой элемент <ДатаТип>. Дата в формате ДД.ММ.ГГГГ |
| Внутренний регистрационный номер доверенности | ВнНомДовер | А | T(1-50) | Н | |
| Дата внутренней регистрации доверенности | ДатаВнРегДовер | А | T(=10) | Н | Типовой элемент <ДатаТип>. Дата в формате ДД.ММ.ГГГГ |
| Сведения об информационной системе, которая предоставляет техническую возможность получения информации о досрочном прекращении действия доверенности, в том числе в силу ее отмены доверителем/доверенной стороной | СведСистОтм | А | T(1-255) | Н | Унифицированный указатель (URL) или текстовое описание системы, если данная система не предусматривает удаленный вызов ее программных интерфейсов |
Таблица 5.10
Сведения о доверенности, используемой для подтверждения полномочий в бумажном виде (СвДоверБум)
| Наименование элемента | Сокращенное наименование (код) элемента | Признак типа элемента | Формат элемента | Признак обязательности элемента | Дополнительная информация |
| Дата совершения доверенности | ДатаДовер | А | T(=10) | Н | Типовой элемент <ДатаТип>. Дата в формате ДД.ММ.ГГГГ |
| Внутренний регистрационный номер доверенности | ВнНомДовер | А | T(1-50) | Н | При отсутствии номера принимает значение: без номера (б/н) |
| Сведения, идентифицирующие доверителя | СвИдДовер | А | T(1-1000) | Н | |
| Фамилия, имя, отчество (при наличии) лица, подписавшего доверенность | ФИО | С | | Н | Типовой элемент <ФИОТип>. Состав элемента представлен в таблице 5.18 |
Таблица 5.11
Сведения об участнике факта хозяйственной жизни (УчастникТип)
| Наименование элемента | Сокращенное наименование (код) элемента | Признак типа элемента | Формат элемента | Признак обязательности элемента | Дополнительная информация |
| Код в общероссийском классификаторе предприятий и организаций | ОКПО | А | T(1-10) | НК | Принимает значение в соответствии с Общероссийским классификатором предприятий и организаций (ОКПО) |
| Структурное подразделение | СтруктПодр | А | T(1-1000) | Н | |
| Информация для участника документооборота | ИнфДляУчаст | А | T(1-255) | Н | Информация, позволяющая получающему документ участнику документооборота обеспечить его автоматизированную обработку |
| Краткое название | КраткНазв | А | T(1-255) | Н | |
| Идентификационные сведения | ИдСв | С | | О | Состав элемента представлен в таблице 5.12 |
| Контактные данные | Контакт | С | | О | Типовой элемент <КонтактТип>. Состав элемента представлен в таблице 5.17 |
Таблица 5.12
Идентификационные сведения (ИдСв)
| Наименование элемента | Сокращенное наименование (код) элемента | Признак типа элемента | Формат элемента | Признак обязательности элемента | Дополнительная информация |
| Сведения об индивидуальном предпринимателе | | СвИП | С | | О | Состав элемента представлен в таблице 5.13 |
| Сведения о юридическом лице, состоящем на учете в налоговых органах | | СвЮЛУч | С | | О | Состав элемента представлен в таблице 5.14 |
| Сведения об иностранной организации, не состоящей на учете в налоговых органах | | СвИнНеУч | С | | О | Состав элемента представлен в таблице 5.15 |
| Сведения о физическом лице | СвФЛ | С | | О | Состав элемента представлен в таблице 5.16 |
Таблица 5.13
Сведения об индивидуальном предпринимателе (СвИП)
| Наименование элемента | Сокращенное наименование (код) элемента | Признак типа элемента | Формат элемента | Признак обязательности элемента | Дополнительная информация |
| ИНН | ИННФЛ | А | T(=12) | О | Типовой элемент <ИННФЛТип> |
| ОГРНИП | ОГРНИП | А | T(=15) | О | Типовой элемент <ОГРНИПТип> |
| Фамилия, имя, отчество (при наличии) | ФИО | С | | О | Типовой элемент <ФИОТип>. Состав элемента представлен в таблице 5.17 |
Таблица 5.14
Сведения о юридическом лице, состоящем на учете в налоговых органах (СвЮЛУч)
| Наименование элемента | Сокращенное наименование (код) элемента | Признак типа элемента | Формат элемента | Признак обязательности элемента | Дополнительная информации |
| Полное наименование юридического лица | НаимОрг | А | T(1-1000) | О | |
| ИНН юридического лица | ИННЮЛ | А | T(=10) | О | Типовой элемент <ИННЮЛТип> |
| КПП | КПП | А | T(=9) | О | Типовой элемент <КППТип> |
| ОГРН | ОГРН | А | T(=13) | О | Типовой элемент <ОГРНТип> |
Таблица 5.15
Сведения об иностранной организации, не состоящей на учете в налоговых органах (СвИнНеУч)
| Наименование элемента | Сокращенное наименование (код) элемента | Признак типа элемента | Формат элемента | Признак обязательности элемента | Дополнительная информация |
| Наименование полное | НаимОрг | А | T(1-1000) | О | |
| Идентификатор иностранной организации | Идентиф | А | T(1-255) | О | |
| Иные сведения, идентифицирующие иностранную организацию | ИныеСвед | А | T(1-255) | Н | |
Таблица 5.16
Сведения о физическом лице (СвФЛ)
| Наименование элемента | Сокращенное наименование (код) элемента | Признак типа элемента | Формат элемента | Признак обязательности элемента | Дополнительная информация |
| ИНН физического лица | ИННФЛ | А | T(=12) | О | Типовой элемент <ИННФЛТип> |
| Фамилия, имя, отчество (при наличии) | ФИО | С | | О | Типовой элемент <ФИОТип>. Состав элемента представлен в таблице 5.18 |
Таблица 5.17
Контактные данные (КонтактТип)
| Наименование элемента | Сокращенное наименование (код) элемента | Признак типа элемента | Формат элемента | Признак обязательности элемента | Дополнительная информация |
| Номер контактного телефона/факс | Тлф | А | T(1-255) | Н | |
| Адрес электронной почты | ЭлПочта | А | T(1-255) | Н | |
| Иные контактные данные | ИнКонт | А | T(1-255) | Н | |
Таблица 5.18
Фамилия, имя, отчество физического лица (ФИОТип)
| Наименование элемента | Сокращенное наименование (код) элемента | Признак типа элемента | Формат элемента | Признак обязательности элемента | Дополнительная информация |
| Фамилия | Фамилия | А | T(1-60) | О | |
| Имя | Имя | А | T(1-60) | О | |
| Отчество | Отчество | А | T(1-60) | Н | |
III. ОПИСАНИЕ ФАЙЛА ОБМЕНА ИНФОРМАЦИИ ПОЛУЧАТЕЛЯ
6. Имя файла обмена должно иметь следующий вид:
R_T_A_O_GGGGMMDD_N, где:
R_T - префикс, принимающий значение ON_AKTSVERPOL;
A - идентификатор участника электронного документооборота - получателя файла обмена акта сверки взаимных расчетов, информация отправителя. Значение элемента представляется в виде "ИдОЭДОКодПол", где:
ИдОЭДО - идентификатор оператора электронного оборота (оператор ЭДО) - символьный трехзначный код. При включении оператора ЭДО в сеть доверенных операторов ЭДО ФНС России идентификатор присваивается ФНС России. При направлении документа не через оператора ЭДО идентификатор оператора электронного оборота принимает значение "000";
КодПол - код получателя файла обмена - уникальный код участника электронного документооборота, присваиваемый оператором ЭДО, длина кода получателя не более 43 символов. При направлении документа не через оператора ЭДО ИдОтпр - глобальный уникальный идентификатор (GUID)), однозначно идентифицирующий участника документооборота;
O - идентификатор участника электронного документооборота - отправителя файла обмена акта сверки взаимных расчетов. Значение элемента представляется в виде ИдОЭДОКодОтпр, где:
ИдОЭДО - идентификатор оператора ЭДО, услугами которого пользуется отправитель файла обмена - символьный трехзначный код. Присваивается Федеральной налоговой службой. В значении идентификатора допускаются символы латинского алфавита A - Z, a - z, цифры 0 - 9, знаки "@", ".", "-". Значение идентификатора регистронезависимо. При направлении документа не через оператора ЭДО идентификатор оператора электронного оборота принимает значение "000";
КодОтпр - код отправителя файла обмена - уникальный код участника электронного документооборота, присваиваемый оператором ЭДО, длина кода отправителя не более 43 символов. При направлении документа не через оператора ЭДО ИдОтпр - глобальный уникальный идентификатор (GUID), однозначно идентифицирующий участника документооборота;
GGGG - год формирования передаваемого файла обмена, MM - месяц, DD - день;
N - 36-ти символьный глобально уникальный идентификатор GUID (Globally Unique IDentifier).
Расширение имени файла обмена - xml. Расширение имени файла обмена может указываться как строчными, так и прописными буквами.
Параметры первой строки файла обмена
Первая строка XML файла должна иметь следующий вид:
<?xml version ="1.0" encoding ="windows-1251"?>
Имя файла, содержащего XML схему файла обмена, должно иметь следующий вид:
ON_AKTSVERPOL_1_972_02_05_01_xx, где xx - номер версии схемы.
Расширение имени файла - xsd.
XML схема файла обмена в электронной форме приводится отдельным файлом и размещается на официальном сайте Федеральной налоговой службы. Выпуск новой версии (новых версий) схемы возможен при условии их непротиворечия требованиям данного документа (например, в части уточнения текста наименования отдельных элементов, дополнительной информации, увеличения количества знаков в формате элемента).
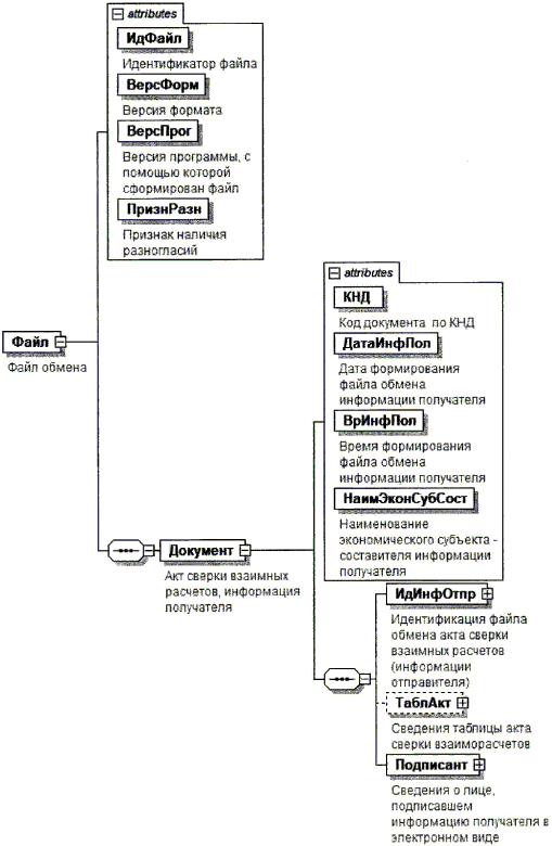
7. Логическая модель файла обмена представлена в виде диаграммы структуры файла обмена на рисунке 2 настоящего формата. Элементами логической модели файла обмена являются элементы и атрибуты XML файла. Перечень структурных элементов логической модели файла обмена и сведения о них приведены в таблицах 7.1 - 7.10 настоящего формата.
Для каждого структурного элемента логической модели файла обмена приводятся следующие сведения:
наименование элемента. Приводится полное наименование элемента. В строке таблицы могут быть описаны несколько элементов, наименования которых разделены символом "|". Такая форма записи применяется при наличии в файле обмена только одного элемента из описанных в этой строке;
сокращенное наименование (код) элемента. Приводится сокращенное наименование элемента. Синтаксис сокращенного наименования должен удовлетворять спецификации XML;
признак типа элемента. Может принимать следующие значения: "С" сложный элемент логической модели (содержит вложенные элементы), "П" - простой элемент логической модели, реализованный в виде элемента XML файла, "А" - простой элемент логической модели, реализованный в виде атрибута элемента XML файла. Простой элемент логической модели не содержит вложенные элементы;
формат элемента. Формат элемента представляется следующими условными обозначениями: T - символьная строка; N - числовое значение (целое или дробное).
Формат символьной строки указывается в виде T(n-k) или T(=k), где: n - минимальное количество знаков, k - максимальное количество знаков, символ "-" - разделитель, символ "=" означает фиксированное количество знаков в строке. В случае, если минимальное количество знаков равно 0, формат имеет вид T(0-k). В случае, если максимальное количество знаков не ограничено, формат имеет вид T(n-).
Формат числового значения указывается в виде N(m.k), где: m - максимальное количество знаков в числе, включая знак (для отрицательного числа), целую и дробную часть числа без разделяющей десятичной точки, k - максимальное число знаков дробной части числа. Если число знаков дробной части числа равно 0 (то есть число целое), то формат числового значения имеет вид N(m).
Для простых элементов, являющихся базовыми в XML, например, элемент с типом "date", поле "Формат элемента" не заполняется. Для таких элементов в поле "Дополнительная информация" указывается тип базового элемента;
признак обязательности элемента определяет обязательность наличия элемента (совокупности наименования элемента и его значения) в файле обмена. Признак обязательности элемента может принимать следующие значения: "О" - наличие элемента в файле обмена обязательно; "Н" - наличие элемента в файле обмена необязательно, то есть элемент может отсутствовать. Если элемент принимает ограниченный перечень значений (по классификатору, кодовому словарю), то признак обязательности элемента дополняется символом "К". Например, "ОК". В случае, если количество реализаций элемента может быть более одной, то признак обязательности элемента дополняется символом "М". Например, "НМ" или "ОКМ".
К вышеперечисленным признакам обязательности элемента может добавляться значение "У" в случае описания в XML схеме условий, предъявляемых к элементу в файле обмена, описанных в графе "Дополнительная информация". Например, "НУ" или "ОКУ";
дополнительная информация содержит, при необходимости, требования к элементу файла обмена, не указанные ранее. Для сложных элементов указывается ссылка на таблицу, в которой описывается состав данного элемента. Для элементов, принимающих ограниченный перечень значений из классификатора (кодового словаря), указывается соответствующее наименование классификатора (кодового словаря) или приводится перечень возможных значений. Для классификатора (кодового словаря) может указываться ссылка на его местонахождение. Для элементов, использующих пользовательский тип данных, указывается наименование типового элемента.

Рисунок 2. Диаграмма структуры файла обмена
Таблица 7.1
Файл обмена (Файл)
| Наименование элемента | Сокращенное наименование (код) элемента | Признак типа элемента | Формат элемента | Признак обязательности элемента | Дополнительная информация |
| Идентификатор файла | ИдФайл | А | T(1-255) | ОУ | Содержит (повторяет) имя сформированного файла (без расширения) |
| Версия формата | ВерсФорм | А | T(1-5) | О | Принимает значение: 5.01 |
| Версия программы, с помощью которой сформирован файл | ВерсПрог | А | T(1-40) | О | |
| Признак наличия разногласий | ПризнРазн | А | T(=1) | ОК | Принимает значения: 1 - нет разногласий между сверяемыми операциями отправителя и получателя | 2 - есть разногласия между сверяемыми операциями отправителя и получателя |
| Акт сверки взаимных расчетов, информация получателя | Документ | С | | О | Состав элемента представлен в таблице 7.2 |
Таблица 7.2
Акт сверки взаимных расчетов, информация получателя (Документ)
| Наименование элемента | Сокращенное наименование (код) элемента | Признак типа элемента | Формат элемента | Признак обязательности элемента | Дополнительная информация |
| Код документа по КНД | КНД | А | T(=7) | ОК | Типовой элемент <КНДТип>. Принимает значение: 1110333 |
| Дата формирования файла обмена информации получателя | ДатаИнфПол | А | T(=10) | О | Типовой элемент <ДатаТип>. Дата в формате ДД.ММ.ГГГГ |
| Время формирования файла обмена информации получателя | ВрИнфПол | А | T(=8) | О | Типовой элемент <ВремяТип>. Время в формате ЧЧ:ММ:СС |
| Идентификация файла обмена информации отправителя | ИдИнфОтпр | С | | О | Состав элемента представлен в таблице 7.3 |
| Сведения таблицы акта сверки взаимных расчетов | ТаблАкт | С | | НУ | Состав элемента представлен в таблице 7.4. Обязателен при <ПризнРазн> = 2 и отсутствует при <ПризнРазн> = 1 |
| Сведения о лице, подписавшем информацию получателя в электронной форме | Подписант | С | | О | Состав элемента представлен в таблице 7.8 |
Таблица 7.3
Идентификация файла обмена информации отправителя (ИдИнфОтпр)
| Наименование элемента | Сокращенное наименование (код) элемента | Признак типа элемента | Формат элемента | Признак обязательности элемента | Дополнительная информация |
| Идентификатор файла обмена информации отправителя | ИдФайлИнфОтпр | А | T(1-255) | О | Содержит (повторяет) имя файла обмена информации отправителя без расширения |
| Дата формирования файла обмена информации отправителя | ДатФайлИнфОтпр | А | T(=10) | О | Типовой элемент <ДатаТип>. Дата в формате ДД.ММ.ГГГГ. Указывается (повторяет) значение <ДатИнфОтпр>, указанное в файле обмена информации отправителя |
| Время формирования файла обмена информации отправителя | ВрФайлИнфОтпр | А | T(=8) | О | Типовой элемент <ВремяТип>. Время в формате ЧЧ:ММ:СС. Указывается (повторяет) значение <ВрИнфОтпр>, указанное в файле обмена информации отправителя |
| Электронная подпись файла обмена информации отправителя | ЭП | П | T(1-) | О | Представляется в кодировке Base64 |
Таблица 7.4
Сведения таблицы акта сверки взаиморасчетов (ТаблАкт)
| Наименование элемента | Сокращенное наименование (код) элемента | Признак типа элемента | Формат элемента | Признак обязательности элемента | Дополнительная информация |
| Сумма сальдо на начало периода сверки дебет | СальдоНачДеб | А | N(15.2) | Н | Заполняется, если значение данного элемента не совпадает со значением элемента <СальдоНачКр> файла обмена информации отправителя |
| Сумма сальдо на начало периода сверки кредит | СальдоНачКр | А | N(15.2) | Н | Заполняется, если значение данного элемента не совпадает со значением элемента <СальдоНачДеб> файла обмена информации отправителя |
| Обороты по дебету | ОборотДеб | А | N(15.2) | Н | Заполняется, если значение данного элемента не совпадает со значением элемента <ОборотКр> файла обмена информации отправителя |
| Обороты по кредиту | ОборотКр | А | N(15.2) | Н | Заполняется, если значение данного элемента не совпадает со значением элемента <ОборотДеб> файла обмена информации отправителя |
| Сумма сальдо на конец периода сверки дебет | СальдоКонДеб | А | N(15.2) | Н | Заполняется, если значение данного элемента не совпадает со значением элемента <СальдоКонКр> файла, обмена информации отправителя |
| Сумма сальдо на конец периода сверки кредит | СальдоКонКр | А | N(15.2) | Н | Заполняется, если значение данного элемента не совпадает со значением элемента <СальдоКонДеб> файла обмена информации отправителя |
| Итого расхождение информации о состоянии расчетов дебет | ИтогоРасхДеб | А | N(15.2) | НУ | <ИтогРасхДеб> будет обязательным при наличии хотя бы одного из элементов <СальдоНачДеб> | <ОборотДеб> | <СальдоКонДеб> |
| Итого расхождение информации о состоянии расчетов кредит | ИтогоРасхКр | А | N(15.2) | НУ | <ИтогРасхКр> будет обязательным при наличии хотя бы одного из элементов <СальдоНачКр> | <ОборотКр> | <СальдоКонКр> |
| Дополнительная информация | ДопИнф | А | T(1-500) | Н | |
| Сведения о договоре | ДогСв | С | | ОМ | Состав элемента представлен в таблице 7.5 |
Таблица 7.5
Сведения о договоре (ДогСв)
| Наименование элемента | Сокращенное наименование (код) элемента | Признак типа элемента | Формат элемента | Признак обязательности элемента | Дополнительная информация |
| Идентификатор договора в учетной системе получателя | ИдДог | А | T(1-100) | Н | |
| Описание типа договора в учетной системе получателя | ОписТипДог | А | T(1-500) | Н | |
| Номер договора | НомДог | А | T(1-50) | Н | |
| Дата договора (дата принятия договора оферты) | ДатаДог | А | T(=10) | Н | Типовой элемент <ДатаТип>. Дата в формате ДД.ММ.ГГГГ. |
| Сумма сальдо на начало периода сверки дебет | СальдоНачДеб | А | N(15.2) | НУ | Заполняется, если присутствует элемент <СальдоНачДеб> в таблице 7.4 |
| Сумма сальдо на начало периода сверки кредит | СальдоНачКр | А | N(15.2) | НУ | Заполняется, если присутствует элемент <СальдоНачКр> в таблице 7.4 |
| Обороты по дебету | ОборотДеб | А | N(15.2) | НУ | Заполняется, если присутствует элемент <ОборотДеб> в таблице 7.4 |
| Обороты по кредиту | ОборотКр | А | N(15.2) | НУ | Заполняется, если присутствует элемент <ОборотКр> в таблице 7.4 |
| Сумма сальдо на конец периода сверки дебет | СальдоКонДеб | А | N(15.2) | НУ | Заполняется, если присутствует элемент <СальдоКонДеб> в таблице 7.4 |
| Сумма сальдо на конец периода сверки кредит | СальдоКонКр | А | N(15.2) | НУ | Заполняется, если присутствует элемент <СальдоКонКр> в таблице 7.4 |
| Итого расхождение информации о состоянии расчетов дебет | ИтогоРасхДеб | А | N(15.2) | НУ | <ИтогРасхДеб> будет обязательным при наличии хотя бы одного из элементов <СальдоНачДеб> | <ОборотДеб> | <СальдоКонДеб> |
| Итого расхождение информации о состоянии расчетов кредит | ИтогоРасхКр | А | N(15.2) | НУ | <ИтогРасхКр> будет обязательным при наличии хотя бы одного из элементов <СальдоНачКр> | <ОборотКр> | <СальдоКонКр> |
| Дополнительная информация | ДопИнф | А | T(1-500) | Н | |
| Сведения о документе | ДокСв | С | | ОМ | Состав элемента представлен в таблице 7.6 |
Таблица 7.6
Сведения о документе (ДокСв)
| Наименование элемента | Сокращенное наименование (код) элемента | Признак типа элемента | Формат элемента | Признак обязательности элемента | Дополнительная информация |
| Наименование документа | НаимДок | А | T(1-100) | О | |
| Номер документа | НомДок | А | T(1-50) | О | При отсутствии номера принимает значение "б/н" |
| Дата документа | ДатаДок | А | T(=10) | О | Типовой элемент <ДатаТип>. Дата в формате ДД.ММ.ГГГГ |
| Идентификатор документа в учетной системе получателя | ИдДок | А | T(1-100) | Н | |
| Итого расхождение информации о состоянии расчетов | ИтогоРасх | А | N(15.2) | О | |
| Дополнительная информация | ДопИнф | А | T(1-500) | Н | |
| Сведения об операции | СвОпер | С | | ОМ | Состав элемента представлен в таблице 7.7 |
Таблица 7.7
Сведения об операции (СвОпер)
| Наименование элемента | Сокращенное наименование (код) элемента | Признак типа элемента | Формат элемента | Признак обязательности элемента | Дополнительная информация |
| Номер строки таблицы "Сведения об операции" | НомСтр | А | N(6) | О | |
| Дата операции | ДатаОпер | А | T(=10) | О | Типовой элемент <ДатаТип>. Дата в формате ДД.ММ.ГГГГ |
| Наименование операции | НаимОпер | А | T(1-500) | О | |
| Сумма дебета операции | СумДебет | А | N(15.2) | НУ | Элемент обязателен при отсутствии элемента <СумКредит>. Заполняется, если присутствует элемент <ОборотДеб> в таблице 7.4. |
| Сумма кредита операции | СумКредит | А | N(15.2) | НУ | Элемент обязателен при отсутствии элемента <СумДебет>. Заполняется, если присутствует элемент <ОборотКр> в таблице 7.4. |
| Дополнительная информация | ДопИнф | А | T(1-500) | Н | |
Таблица 7.8
Сведения о лице, подписавшем информацию получателя в электронной форме (Подписант)
| Наименование элемента | Сокращенное наименование (код) элемента | Признак типа элемента | Формат элемента | Признак обязательности элемента | Дополнительная информация |
| Статус подписанта | СтатПодп | А | T(=1) | НК | Принимает значение: 1 - лицо, имеющее полномочия на подписание документа без доверенности | 2 - лицо, имеющее полномочия на подписание документа на основании доверенности в электронной форме | 3 - лицо, имеющее полномочия на подписание документа на основании доверенности в бумажном виде. Значение "3" применяется, если иное не предусмотрено законодательством Российской Федерации в области электронной подписи |
| Тип подписи | ТипПодпис | А | T(=1) | НК | Принимает значение: 1 - усиленная квалифицированная электронная подпись | 2 - простая электронная подпись | 3 - усиленная неквалифицированная электронная подпись Значения "2" и "3" применяются, если иное не предусмотрено законодательством Российской Федерации |
| Идентифицирующие сведения об информационной системе, в которой хранится доверенность, используемая для подтверждения полномочий в электронной форме | ИдСистХран | А | T(1-500) | Н | Унифицированный указатель (URL), в случае, если представление электронной доверенности осуществляется способом, отличным от включения в каждый пакет электронных документов, подписываемых представителем |
| Должность | Должн | А | T(1-255) | Н | |
| Фамилия, имя, отчество | ФИО | С | | О | Типовой элемент <ФИОТип>. Состав элемента представлен в таблице 5.9. Информация о фамилии, имени, отчестве (при наличии) должна соответствовать фамилии, имени, отчеству (при наличии) владельца сертификата ключа проверки электронной подписи лица, подписывающего файл обмена в электронной форме |
| Сведения о доверенности, используемой для подтверждения полномочий в электронной форме | СвДовер | С | | Н | Состав элемента представлен в таблице 5.6. |
| Сведения о доверенности, используемой для подтверждения полномочий в бумажном виде | СвДоверБум | С | | Н | Состав элемента представлен в таблице 5.10. |
Таблица 7.9
Сведения о доверенности, используемой для подтверждения полномочий в электронной форме (СвДовер)
| Наименование элемента | Сокращенное наименование (код) элемента | Признак типа элемента | Формат элемента | Признак обязательности элемента | Дополнительная информация |
| Единый регистрационный номер доверенности | НомДовер | А | T(=36) | Н | Уникальный идентификатор доверенности в виде 36-разрядного GUID из имени файла |
| Дата совершения (выдачи) доверенности | ДатаНач | А | T(=10) | Н | Типовой элемент <ДатаТип>. Дата в формате ДД.ММ.ГГГГ |
| Внутренний регистрационный номер доверенности | ВнНомДовер | А | T(1-50) | Н | |
| Дата внутренней регистрации доверенности | ДатаВнРегДовер | А | T(=10) | Н | Типовой элемент <ДатаТип>. Дата в формате ДД.ММ.ГГГГ. |
| Сведения об информационной системе, которая предоставляет техническую возможность получения информации о досрочном прекращении действия доверенности, в том числе в силу ее отмены доверителем/доверенной стороной | СведСистОтм | А | T(1-500) | Н | Унифицированный указатель (URL) или текстовое описание системы, если данная система не предусматривает удаленный вызов ее программных интерфейсов |
Таблица 7.10
Сведения о доверенности, используемой для подтверждения полномочий в бумажном виде (СвДоверБум)
| Наименование элемента | Сокращенное наименование (код) элемента | Признак типа элемента | Формат элемента | Признак обязательности элемента | Дополнительная информация |
| Дата совершения доверенности | ДатаДовер | А | T(=10) | Н | Типовой элемент <ДатаТип>. Дата в формате ДД.ММ.ГГГГ |
| Внутренний регистрационный номер доверенности | ВнНомДовер | А | T(1-50) | Н | При отсутствии номера принимает значение: без номера (б/н) |
| Сведения, идентифицирующие доверителя | СвИдДовер | А | T(1-1000) | Н | |
| Фамилия, имя, отчество (при наличии), подписавшего доверенность | ФИО | С | | Н | Типовой элемент <ФИОТип>. Состав элемента представлен в таблице 7.11 |
Таблица 7.11
Фамилия, имя, отчество физического лица (ФИОТип)
| Наименование элемента | Сокращенное наименование (код) элемента | Признак типа элемента | Формат элемента | Признак обязательности элемента | Дополнительная информация |
| Фамилия | Фамилия | А | T(1-60) | О | |
| Имя | Имя | А | T(1-60) | О | |
| Отчество | Отчество | А | T(1-60) | Н | |