Приказ ФНС РФ от 14.06.2022 N ЕД-7-3/489@

"Об утверждении формы и формата представления расчета доли доходов от пассивной деятельности в сумме всех доходов, учитываемых при определении организацией, зарегистрированной на территории Южно-Курильского, Курильского или Северо-Курильского городского округа, налоговой базы по налогу на прибыль организаций, в электронной форме"
Редакция от 14.06.2022 — Действует с 25.07.2022

Зарегистрировано в Минюсте России 14 июля 2022 г. N 69277


ФЕДЕРАЛЬНАЯ НАЛОГОВАЯ СЛУЖБА

ПРИКАЗ
от 14 июня 2022 г. N ЕД-7-3/489@

ОБ УТВЕРЖДЕНИИ ФОРМЫ И ФОРМАТА ПРЕДСТАВЛЕНИЯ РАСЧЕТА ДОЛИ ДОХОДОВ ОТ ПАССИВНОЙ ДЕЯТЕЛЬНОСТИ В СУММЕ ВСЕХ ДОХОДОВ, УЧИТЫВАЕМЫХ ПРИ ОПРЕДЕЛЕНИИ ОРГАНИЗАЦИЕЙ, ЗАРЕГИСТРИРОВАННОЙ НА ТЕРРИТОРИИ ЮЖНО-КУРИЛЬСКОГО, КУРИЛЬСКОГО ИЛИ СЕВЕРО-КУРИЛЬСКОГО ГОРОДСКОГО ОКРУГА, НАЛОГОВОЙ БАЗЫ ПО НАЛОГУ НА ПРИБЫЛЬ ОРГАНИЗАЦИЙ, В ЭЛЕКТРОННОЙ ФОРМЕ

В соответствии с пунктами 2 и 5 статьи 246.3 Налогового кодекса Российской Федерации (Собрание законодательства Российской Федерации, 2000, N 32, ст. 3340; 2022, N 11, ст. 1600), подпунктом 5.9.37 пункта 5 Положения о Федеральной налоговой службе, утвержденного постановлением Правительства Российской Федерации от 30.09.2004 N 506 (Собрание законодательства Российской Федерации, 2004, N 40, ст. 3961; 2015, N 15, ст. 2286), а также в связи с принятием Федерального закона от 09.03.2022 N 50-ФЗ "О внесении изменений в часть вторую Налогового кодекса Российской Федерации" (Собрание законодательства Российской Федерации, 2022, N 11, ст. 1600) приказываю:

1. Утвердить:

форму расчета доли доходов от пассивной деятельности в сумме всех доходов, учитываемых при определении организацией, зарегистрированной на территории Южно-Курильского, Курильского или Северо-Курильского городского округа, налоговой базы по налогу на прибыль организаций, согласно приложению N 1 к настоящему приказу;

формат представления расчета доли доходов от пассивной деятельности в сумме всех доходов, учитываемых при определении организацией, зарегистрированной на территории Южно-Курильского, Курильского или Северо-Курильского городского округа, налоговой базы по налогу на прибыль организаций, в электронной форме согласно приложению N 2 к настоящему приказу.

2. Контроль за исполнением настоящего приказа возложить на заместителя руководителя Федеральной налоговой службы, координирующего методологическое обеспечение работы налоговых органов по вопросам исчисления, полноты и своевременности перечисления в бюджетную систему Российской Федерации налога на прибыль организаций.

Руководитель
Федеральной налоговой службы
Д.В. ЕГОРОВ

Приложение N 1
к приказу ФНС России
от 14.06.2022 N ЕД-7-3/489@

                                ИНН        
                                                                   
      2870   1019         КПП                     Стр. 0 0 1  

Форма по КНД 1111655

РАСЧЕТ ДОЛИ ДОХОДОВ ОТ ПАССИВНОЙ ДЕЯТЕЛЬНОСТИ В СУММЕ ВСЕХ ДОХОДОВ, УЧИТЫВАЕМЫХ ПРИ ОПРЕДЕЛЕНИИ ОРГАНИЗАЦИЕЙ, ЗАРЕГИСТРИРОВАННОЙ НА ТЕРРИТОРИИ ЮЖНО-КУРИЛЬСКОГО, КУРИЛЬСКОГО ИЛИ СЕВЕРО-КУРИЛЬСКОГО ГОРОДСКОГО ОКРУГА, НАЛОГОВОЙ БАЗЫ ПО НАЛОГУ НА ПРИБЫЛЬ ОРГАНИЗАЦИЙ

Номер корректировки <1>                                       Отчетный год            
                                                                               
Представляется в налоговый орган (код)         по месту нахождения (учета) (код) <1>              
                                                                               
                                                                             
                                                                               
                                                                             
                                                                               
                                                                             
                                                                               
                                                                             
(наименование организации)
                                                                               
Форма реорганизации (ликвидации) (код) <1>   ИНН/КПП реорганизованной организации                     /                
                                                                               
Номер контактного телефона <2>                                                          
На       страницах с приложением подтверждающих документов или их копий на     листах  
                                                                                   
                                                                                   
Достоверность и полноту сведений, указанных в настоящем расчете, подтверждаю:   Заполняется работником налогового органа  
                                                                                   
  1 - налогоплательщик     Сведения о представлении расчета  
    2 - представитель налогоплательщика                                            
                                            Настоящий расчет представлен (код)            
                                                                                 
                                                                                   
                                          на       страницах  
                                                                                   
                                          с приложением подтверждающих документов или их копий  
(фамилия, имя, отчество <3> полностью)                                            
                                            на       листах  
Подпись         Дата     .     .                                                  
                                            Дата представления расчета     .     .        
  Наименование и реквизиты документа, подтверждающего полномочия представителя налогоплательщика                                            
                                             
                                                                                   
                                                                                 
                                                                                   
                                          Фамилия, И.О. <3>   Подпись  

<1> Номер корректировки, код по месту нахождения (учета) и код формы реорганизации (ликвидации) указываются аналогично порядку, установленному для налоговых деклараций по налогу на прибыль организаций.

<2> Номер контактного телефона заполняется с указанием кода города, без пробелов.

<3> Отчество указывается при наличии.

                                                                                 
                                ИНН        
                                                                   
      2870   1026         КПП                     Стр.        

Расчет доли доходов от пассивной деятельности в сумме всех доходов, учитываемых при определении организацией, зарегистрированной на территории Южно-Курильского, Курильского или Северо-Курильского городского округа, налоговой базы по налогу на прибыль организаций

Показатели
1
Код строки
2
Сумма в рублях <4>
3
                                                                               
Общая сумма доходов, учитываемых при определении налоговой базы по налогу на прибыль организаций, 100                            
в том числе:                                      
общая сумма доходов от пассивной деятельности, определяемых в соответствии с пунктом 4 статьи 309.1 Налогового кодекса Российской Федерации (Собрание законодательства Российской Федерации, 2000, N 32, ст. 3340; 2014, N 48, ст. 6657; 2016, N 27, ст. 4175), 200                            
                                     
                                     
в том числе:                                      
дивиденды 205                            
                                                                               
доходы, получаемые в результате распределения прибыли или имущества организаций, иных лиц или их объединений, в том числе при их ликвидации 210                            
                                     
процентный доход от долговых обязательств любого вида, включая облигации с правом на участие в прибылях и конвертируемые облигации 215                            
                                     
доходы от использования прав на объекты интеллектуальной собственности 220                            
                                                                               
доходы от реализации акций (долей) и (или) уступки прав в иностранной организации, не являющейся юридическим лицом по иностранному праву 225                              
                                     
доходы по операциям с производными финансовыми инструментами 230                            
                                                                               
доходы от реализации недвижимого имущества 235                            
                                                                               
доходы от сдачи в аренду или субаренду имущества, в том числе доходы от лизинговых операций 240                            
                                                                               
доходы от реализации (в том числе погашения) инвестиционных паев паевых инвестиционных фондов 245                            
                                                                               
доходы от оказания консультационных, юридических, бухгалтерских, аудиторских, инжиниринговых, рекламных, маркетинговых услуг, услуг по обработке информации, а также от проведения научно-исследовательских и опытно-конструкторских работ 250                            
                                     
                                     
доходы от услуг по предоставлению персонала 255                            
                                                                               
иные доходы, аналогичные доходам, указанным в подпунктах 1 - 11 пункта 4 статьи 309.1 Налогового кодекса Российской Федерации 260                            
                                     
Доля доходов от пассивной деятельности в сумме всех доходов, учитываемых при определении налоговой базы по налогу на прибыль организаций (%) 300                            
                                     
(стр. 200 : стр. 100) x 100%                                      
Организация имеет обособленные подразделения, находящиеся за пределами территории Курильских островов 400   0 - нет
          1 - да
Организация осуществляет посредническую деятельность, торговую деятельность (за исключением торговли товарами собственного производства), производство и (или) переработку подакцизных товаров, добычу и (или) переработку углеводородного сырья, вылов ценных видов ракообразных (за исключением артемии и креветки), деятельность в интересах другого лица на основе договоров поручения, договоров комиссии либо агентских договоров 500   0 - нет
          1 - да
                                     
                                     
                                     

<4> При отсутствии указывается ноль ("0").

Достоверность и полноту сведений, указанных на настоящей странице, подтверждаю:

                      (подпись)                   (дата)                      
                                                                                 

Приложение N 2
к приказу ФНС России
от 14.06.2022 N ЕД-7-3/489@

ФОРМАТ ПРЕДСТАВЛЕНИЯ РАСЧЕТА ДОЛИ ДОХОДОВ ОТ ПАССИВНОЙ ДЕЯТЕЛЬНОСТИ В СУММЕ ВСЕХ ДОХОДОВ, УЧИТЫВАЕМЫХ ПРИ ОПРЕДЕЛЕНИИ ОРГАНИЗАЦИЕЙ, ЗАРЕГИСТРИРОВАННОЙ НА ТЕРРИТОРИИ ЮЖНО-КУРИЛЬСКОГО, КУРИЛЬСКОГО ИЛИ СЕВЕРО-КУРИЛЬСКОГО ГОРОДСКОГО ОКРУГА, НАЛОГОВОЙ БАЗЫ ПО НАЛОГУ НА ПРИБЫЛЬ ОРГАНИЗАЦИЙ, В ЭЛЕКТРОННОЙ ФОРМЕ

I. ОБЩИЕ СВЕДЕНИЯ

1. Настоящий формат описывает требования к XML файлам (далее - файл обмена) передачи в налоговые органы расчета доли доходов от пассивной деятельности в сумме всех доходов, учитываемых при определении организацией, зарегистрированной на территории Южно-Курильского, Курильского или Северо-Курильского городского округа, налоговой базы по налогу на прибыль организаций, в электронной форме.

2. Номер версии настоящего формата 5.01, часть CCLXXXVII.

II. ОПИСАНИЕ ФАЙЛА ОБМЕНА

3. Имя файла обмена должно иметь следующий вид:

R_T_A_K_O_GGGGMMDD_N, где:

R_T - префикс, принимающий значение UT_DOHPASKURIL;

A_K - идентификатор получателя информации, где: A - идентификатор получателя, которому направляется файл обмена, K - идентификатор конечного получателя, для которого предназначена информация из данного файла обмена. Передача файла от отправителя к конечному получателю (K) может осуществляться в несколько этапов через другие налоговые органы, осуществляющие передачу файла на промежуточных этапах, которые обозначаются идентификатором A. В случае передачи файла от отправителя к конечному получателю при отсутствии налоговых органов, осуществляющих передачу на промежуточных этапах, значения идентификаторов A и K совпадают. Каждый из идентификаторов (A и K) имеет вид для налоговых органов - четырехразрядный код налогового органа;

O - идентификатор отправителя информации, имеет вид:

для организаций - девятнадцатиразрядный код (идентификационный номер налогоплательщика (далее - ИНН) и код причины постановки на учет (далее - КПП) организации (обособленного подразделения);

для физических лиц - двенадцатиразрядный код (ИНН физического лица, при наличии. При отсутствии ИНН - последовательность из двенадцати нулей).

GGGG - год формирования передаваемого файла, MM - месяц, DD - день;

N - идентификационный номер файла. (Длина - от 1 до 36 знаков. Идентификационный номер файла должен обеспечивать уникальность файла).

Расширение имени файла - xml. Расширение имени файла может указываться как строчными, так и прописными буквами.

Параметры первой строки файла обмена

Первая строка XML файла должна иметь следующий вид:

<?xml version ="1.0" encoding ="windows-1251"?>

Имя файла, содержащего XML схему файла обмена, должно иметь следующий вид:

UT_DOHPASKURIL_1_287_00_05_01_xx, где xx - номер версии схемы.

Расширение имени файла - xsd.

XML схема файла обмена приводится отдельным файлом и размещается на официальном сайте Федеральной налоговой службы в информационно-телекоммуникационной сети "Интернет".

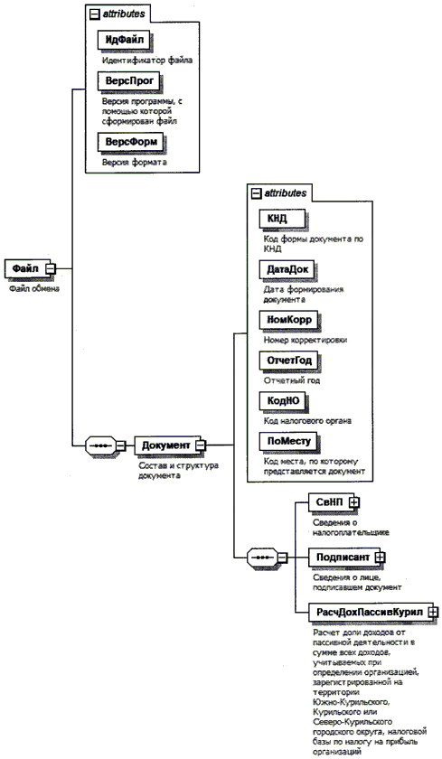
4. Логическая модель файла обмена представлена в виде диаграммы структуры файла обмена на рисунке 1 настоящего формата. Элементами логической модели файла обмена являются элементы и атрибуты XML файла. Перечень структурных элементов логической модели файла обмена и сведения о них приведены в таблицах 4.1 - 4.9 настоящего формата.

Для каждого структурного элемента логической модели файла обмена приводятся следующие сведения:

наименование элемента. Приводится полное наименование элемента. В строке таблицы могут быть описаны несколько элементов, наименования которых разделены символом "|". Такая форма записи применяется при наличии в файле обмена только одного элемента из описанных в этой строке;

сокращенное наименование (код) элемента. Приводится сокращенное наименование элемента. Синтаксис сокращенного наименования должен удовлетворять спецификации XML;

признак типа элемента. Может принимать следующие значения: "С" - сложный элемент логической модели (содержит вложенные элементы), "П" - простой элемент логической модели, реализованный в виде элемента XML файла, "А" - простой элемент логической модели, реализованный в виде атрибута элемента XML файла. Простой элемент логической модели не содержит вложенные элементы;

формат элемента. Формат элемента представляется следующими условными обозначениями: T - символьная строка; N - числовое значение (целое или дробное).

Формат символьной строки указывается в виде T(n-k) или T(=k), где: n - минимальное количество знаков, k - максимальное количество знаков, символ "-" - разделитель, символ "=" означает фиксированное количество знаков в строке. В случае, если минимальное количество знаков равно 0, формат имеет вид T(0-k). В случае, если максимальное количество знаков неограничено, формат имеет вид T(n-).

Формат числового значения указывается в виде N(m.k), где: m - максимальное количество знаков в числе, включая знак (для отрицательного числа), целую и дробную часть числа без разделяющей десятичной точки, k - максимальное число знаков дробной части числа. Если число знаков дробной части числа равно 0 (то есть число целое), то формат числового значения имеет вид N(m).

Для простых элементов, являющихся базовыми в XML (определенными в сети "Интернет" по электронному адресу: http://www.w3.org/TR/xmlschema-0), таких как, элемент с типом "date", поле "Формат элемента" не заполняется. Для таких элементов в поле "Дополнительная информация" указывается тип базового элемента;

признак обязательности элемента определяет обязательность наличия элемента (совокупности наименования элемента и его значения) в файле обмена. Признак обязательности элемента может принимать следующие значения: "О" - наличие элемента в файле обмена обязательно; "Н" - наличие элемента в файле обмена необязательно, то есть элемент может отсутствовать. Если элемент принимает ограниченный перечень значений (по классификатору, кодовому словарю), то признак обязательности элемента дополняется символом "К". В случае, если количество реализаций элемента может быть более одной, то признак обязательности элемента дополняется символом "М".

К вышеперечисленным признакам обязательности элемента может добавляться значение "У" в случае описания в XML схеме условий, предъявляемых к элементу в файле обмена, описанных в графе "Дополнительная информация".

дополнительная информация содержит, при необходимости, требования к элементу файла обмена, не указанные ранее. Для сложных элементов указывается ссылка на таблицу, в которой описывается состав данного элемента. Для элементов, принимающих ограниченный перечень значений из классификатора (кодового словаря), указывается соответствующее наименование классификатора (кодового словаря) или приводится перечень возможных значений. Для классификатора (кодового словаря) может указываться ссылка на его местонахождение. Для элементов, использующих пользовательский тип данных, указывается наименование типового элемента.

Рисунок 1. Диаграмма структуры файла обмена

Таблица 4.1

Файл обмена (Файл)

Наименование элемента Сокращенное наименование (код) элемента Признак типа элемента Формат элемента Признак обязательности элемента Дополнительная информация
Идентификатор файла ИдФайл А T(1-255) ОУ Содержит (повторяет) имя сформированного файла (без расширения)
Версия программы, с помощью которой сформирован файл ВерсПрог А T(1-40) О  
Версия формата ВерсФорм А T(1-5) О Принимает значение: 5.01
Состав и структура документа Документ С   О Состав элемента представлен в таблице 4.2

Таблица 4.2

Состав и структура документа (Документ)

Наименование элемента Сокращенное наименование (код) элемента Признак типа элемента Формат элемента Признак обязательности элемента Дополнительная информация
Код формы документа по КНД КНД А T(=7) ОК Типовой элемент <КНДТип>. Принимает значение: 1111655
Дата формирования документа ДатаДок А T(=10) О Типовой элемент <ДатаТип>. Дата в формате ДД.ММ.ГГГГ
Номер корректировки НомКорр А N(3) О Принимает значение:
0 - первичный документ,
1, 2, 3 и так далее - уточненный документ,
999 - отмена сообщения.
Для уточненного документа значение должно быть на 1 больше ранее принятого налоговым органом документа
Отчетный год ОтчетГод А   О Типовой элемент <xs:gYear>.
Год в формате ГГГГ
Код налогового органа КодНО А T(=4) ОК Типовой элемент <СОНОТип>
Код места, по которому представляется документ ПоМесту А T((=3) ОК Принимает значение:
213 - по месту учета в качестве крупнейшего налогоплательщика |
214 - по месту нахождения российской организации, не являющейся крупнейшим налогоплательщиком |
215 - по месту нахождения правопреемника, не являющегося крупнейшим налогоплательщиком |
216 - по месту учета правопреемника, являющегося крупнейшим налогоплательщиком
Сведения о налогоплательщике СвНП С   О Состав элемента представлен в таблице 4.3
Сведения о лице, подписавшем документ Подписант С   О Состав элемента представлен в таблице 4.6
Расчет доли доходов от пассивной деятельности в сумме всех доходов, учитываемых при определении организацией, зарегистрированной на территории Южно-Курильского, Курильского или Северо-Курильского городского округа, налоговой базы по налогу на прибыль организаций РасчДохПассивКурил С   О Состав элемента представлен в таблице 4.8

Таблица 4.3

Сведения о налогоплательщике (СвНП)

Наименование элемента Сокращенное наименование (код) элемента Признак типа элемента Формат элемента Признак обязательности элемента Дополнительная информация
Номер контактного телефона Тлф А T(1-20) Н  
Налогоплательщик - организация НПЮЛ С   О Состав элемента представлен в таблице 4.4

Таблица 4.4

Налогоплательщик - организация (НПЮЛ)

Наименование элемента Сокращенное наименование (код) элемента Признак типа элемента Формат элемента Признак обязательности элемента Дополнительная информация
Наименование организации НаимОрг А T(1-1000) О  
ИНН организации ИННЮЛ А T(=10) О Типовой элемент <ИННЮЛТип>
КПП КПП А T(=9) О Типовой элемент <КППТип>
Сведения о реорганизованной (ликвидированной) организации СвРеоргЮЛ С   Н Состав элемента представлен в таблице 4.5

Таблица 4.5

Сведения о реорганизованной (ликвидированной) организации (СвРеоргЮЛ)

Наименование элемента Сокращенное наименование (код) элемента Признак типа элемента Формат элемента Признак обязательности элемента Дополнительная информация
Код формы реорганизации (ликвидации) ФормРеорг А T(=1) ОК Принимает значение:
0 - ликвидация |
1 - преобразование |
2 - слияние |
3 - разделение |
5 - присоединение |
6 - разделение с одновременным присоединением
ИНН организации ИННЮЛ А T(=10) НУ Типовой элемент <ИННЮЛТип>.
Элемент обязателен при
<ФормРеорг> = 1 | 2 | 3 | 5 | 6
КПП КПП А T(=9) НУ Типовой элемент <КППТип>.
Элемент обязателен при
<ФормРеорг> = 1 | 2 | 3 | 5 | 6

Таблица 4.6

Сведения о лице, подписавшем документ (Подписант)

Наименование элемента Сокращенное наименование (код) элемента Признак типа элемента Формат элемента Признак обязательности элемента Дополнительная информация
Признак лица, подписавшего документ ПрПодп А T(=1) ОК Принимает значение:
1 - налогоплательщик |
2 - представитель налогоплательщика
Фамилия, имя, отчество ФИО С   О Типовой элемент <ФИОТип>.
Состав элемента представлен в таблице 4.9
Сведения о представителе налогоплательщика СвПред С   НУ Состав элемента представлен в таблице 4.7.
Элемент обязателен при <ПрПодп>=2

Таблица 4.7

Сведения о представителе налогоплательщика (СвПред)

Наименование элемента Сокращенное наименование (код) элемента Признак типа элемента Формат элемента Признак обязательности элемента Дополнительная информация
Наименование и реквизиты документа, подтверждающего полномочия представителя налогоплательщика НаимДок А T(1-120) О  

Таблица 4.8

Расчет доли доходов от пассивной деятельности в сумме всех доходов, учитываемых при определении организацией, зарегистрированной на территории Южно-Курильского, Курильского или Северо-Курильского городского округа, налоговой базы по налогу на прибыль организаций (РасчДохПассивКурил)

Наименование элемента Сокращенное наименование (код) элемента Признак типа элемента Формат элемента Признак обязательности элемента Дополнительная информация
Общая сумма доходов, учитываемых при определении налоговой базы по налогу на прибыль организаций ОбщСумДох А N(15) О  
Общая сумма доходов от пассивной деятельности, определяемых в соответствии с пунктом 4 статьи 309.1 Налогового кодекса Российской Федерации (Собрание законодательства Российской Федерации, 2000, N 32, ст. 3340; 2014, N 48, ст. 6657; 2016, N 27, ст. 4175) ОбщДохПассив А N(15) О  
Дивиденды Дивиденд А N(15) О  
Доходы, получаемые в результате распределения прибыли или имущества организаций, иных лиц или их объединений, в том числе при их ликвидации ДохРаспрПриб А N(15) О  
Процентный доход от долговых обязательств любого вида, включая облигации с правом на участие в прибылях и конвертируемые облигации ДохПроцДолг А N(15) О  
Доходы от использования прав на объекты интеллектуальной собственности ДохПравИнт А N(15) О  
Доходы от реализации акций (долей) и (или) уступки прав в иностранной организации, не являющейся юридическим лицом по иностранному праву ДохРеалАкц А N(15) О  
Доходы по операциям с производными финансовыми инструментами ДохПрФинИнстр А N(15) О  
Доходы от реализации недвижимого имущества ДохРеалНедвиж А N(15) О  
Доходы от сдачи в аренду или субаренду имущества, в том числе доходы от лизинговых операций ДохАрендИмущ А N(15) О  
Доходы от реализации (в том числе погашения) инвестиционных паев паевых инвестиционных фондов ДохРеалИнвест А N(15) О  
Доходы от оказания консультационных, юридических, бухгалтерских, аудиторских, инжиниринговых, рекламных, маркетинговых услуг, услуг по обработке информации, а также от проведения научно-исследовательских и опытно-конструкторских работ ДохКонсульт А N(15) О  
Доходы от услуг по предоставлению персонала ДохПредПерс А N(15) О  
Иные доходы, аналогичные доходам, указанным в подпунктах 1 - 11 пункта 4 статьи 309.1 Налогового кодекса Российской Федерации ИныеДох А N(15) О  
Доля доходов от пассивной деятельности в сумме всех доходов, учитываемых при определении налоговой базы по налогу на прибыль организаций ДолДохПассив А N(3) О  
Организация имеет обособленные подразделения, находящиеся за пределами территории Курильских островов ОргИмеетОбособл А T(=1) О Принимает значение:
0 - нет |
1 - да
Организация осуществляет посредническую деятельность, торговую деятельность (за исключением торговли товарами собственного производства), производство и (или) переработку подакцизных товаров, добычу и (или) переработку углеводородного сырья, вылов ценных видов ракообразных (за исключением артемии и креветки), деятельность в интересах другого лица на основе договоров поручения, договоров комиссии либо агентских договоров ОргОсущПоср А T(=1) О Принимает значение:
0 - нет |
1 - да

Таблица 4.9

Фамилия, имя, отчество (ФИОТип)

Наименование элемента Сокращенное наименование (код) элемента Признак типа элемента Формат элемента Признак обязательности элемента Дополнительная информация
Фамилия Фамилия А T(1-60) О  
Имя Имя А T(1-60) О  
Отчество Отчество А T(1-60) Н