Письмо ФНС РФ от 20.07.2022 N СД-4-15/9273@

"О внесении изменений в формат представления банковской гарантии в электронной форме"

ФЕДЕРАЛЬНАЯ НАЛОГОВАЯ СЛУЖБА

ПИСЬМО
от 20 июля 2022 г. N СД-4-15/9273@

О ВНЕСЕНИИ ИЗМЕНЕНИЙ В ФОРМАТ ПРЕДСТАВЛЕНИЯ БАНКОВСКОЙ ГАРАНТИИ В ЭЛЕКТРОННОЙ ФОРМЕ

Федеральная налоговая служба сообщает о внесении с 05.09.2022 изменений в формат представления банковской гарантии в электронной форме (далее - Формат банковской гарантии), являющийся приложением к письму ФНС России от 04.04.2019 N ЕД-4-15/6183@.

Изменения вносятся в части детализации и обязательности заполнения в Формате банковской гарантии гарантируемых обязательств банковской гарантией в соответствии с подпунктом 2) пункта 2 статьи 176.1, пунктами 2, 4 статьи 184, пунктом 2 статьи 203.1, пунктом 11 статьи 204 Налогового кодекса Российской Федерации (Таблица 4.10 Формата банковской гарантии), а также в случае подписания банковской гарантии уполномоченным лицом (Таблица 4.13 Формата банковской гарантии) обязательности наличия доверенностей (электронных образов доверенностей в сканированном виде), связывающих доверителя с лицом, подписавшим электронную банковскую гарантию, оформленных согласно требованиям статей 185 - 187 Гражданского кодекса Российской Федерации.

Руководителям (исполняющим обязанности руководителя) управлений ФНС России по субъектам Российской Федерации, Межрегиональных инспекций ФНС России необходимо довести настоящий приказ до нижестоящих налоговых органов.

ФНС России просит Банк России рассмотреть возможность об информировании банков, входящих в перечень банков, содержащийся в письме Банка России от 04.07.2022 N 23-17/771 о вышеуказанных изменениях в формат представления банковской гарантии.

Действительный
государственный советник
Российской Федерации
2 класса
Д.С. САТИН

Приложение

ФОРМАТ
ПРЕДСТАВЛЕНИЯ БАНКОВСКОЙ ГАРАНТИИ В ЭЛЕКТРОННОЙ ФОРМЕ

I. ОБЩИЕ ПОЛОЖЕНИЯ

1. Настоящий формат описывает требования к XML файлам (далее - файл обмена) передачи в электронной форме банковской гарантии в налоговые органы.

2. Номер версии настоящего формата 5.02, часть 310_64.

II. ОПИСАНИЕ ФАЙЛА ОБМЕНА

3. Имя файла обмена должно иметь следующий вид:

R_T_A_K_O_GGGGMMDD_N, где:

R_T - префикс, принимающий значение ON_SVBANKGAR;

A_K - идентификатор получателя информации, где: A - идентификатор получателя, которому направляется файл обмена, K - идентификатор конечного получателя, для которого предназначена информация из данного файла обмена. Передача файла от отправителя к конечному получателю (K) может осуществляться в несколько этапов через другие налоговые органы, осуществляющие передачу файла на промежуточных этапах, которые обозначаются идентификатором A. В случае передачи файла от отправителя к конечному получателю при отсутствии налоговых органов, осуществляющих передачу на промежуточных этапах, значения идентификаторов A и K совпадают. Каждый из идентификаторов (A и K) имеет вид для налоговых органов - четырехразрядный код налогового органа;

O - идентификатор отправителя информации, имеет вид:

для организаций - девятнадцатиразрядный код (идентификационный номер налогоплательщика (далее - ИНН) и код причины постановки на учет (далее - КПП) организации (обособленного подразделения);

для физических лиц - двенадцатиразрядный код (ИНН физического лица, при наличии. При отсутствии ИНН - последовательность из двенадцати нулей);

GGGG - год формирования передаваемого файла, MM - месяц, DD - день;

N - идентификационный номер файла (длина - от 1 до 36 знаков. Идентификационный номер файла должен обеспечивать уникальность файла).

Расширение имени файла - xml. Расширение имени файла может указываться как строчными, так и прописными буквами.

Параметры первой строки файла обмена

Первая строка XML файла должна иметь следующий вид:

<?xml version ="1.0" encoding ="windows-1251"?>

Имя файла, содержащего XML схему файла обмена, должно иметь следующий вид:

ON_SVBANKGAR_2_310_64_05_02_xx, где xx - номер версии схемы.

Расширение имени файла - xsd.

XML схема файла обмена приводится отдельным файлом.

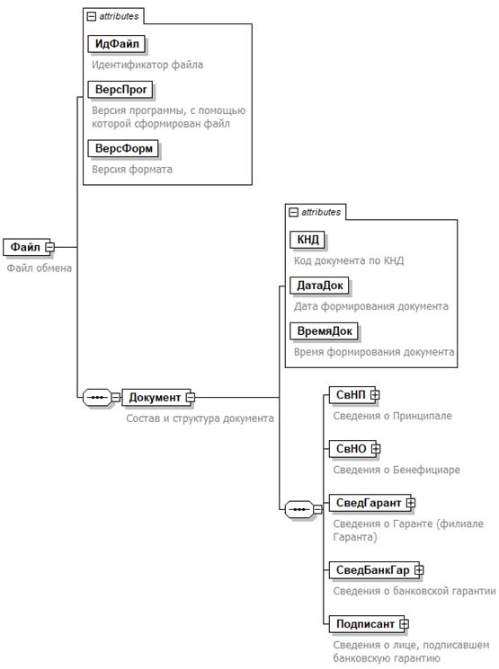
4. Логическая модель файла обмена представлена в виде диаграммы структуры файла обмена на рисунке 1 настоящего формата. Элементами логической модели файла обмена являются элементы и атрибуты XML файла. Перечень структурных элементов логической модели файла обмена и сведения о них приведены в таблицах 4.1 - 4.15 настоящего формата.

Для каждого структурного элемента логической модели файла обмена приводятся следующие сведения:

наименование элемента. Приводится полное наименование элемента. В строке таблицы могут быть описаны несколько элементов, наименования которых разделены символом "(". Такая форма записи применяется при наличии в файле обмена только одного элемента из описанных в этой строке;

сокращенное наименование (код) элемента. Приводится сокращенное наименование элемента. Синтаксис сокращенного наименования должен удовлетворять спецификации XML;

признак типа элемента. Может принимать следующие значения: "С" - сложный элемент логической модели (содержит вложенные элементы), "П" - простой элемент логической модели, реализованный в виде элемента XML файла, "А" - простой элемент логической модели, реализованный в виде атрибута элемента XML файла. Простой элемент логической модели не содержит вложенные элементы;

формат элемента. Формат элемента представляется следующими условными обозначениями: T - символьная строка; N - числовое значение (целое или дробное).

Формат символьной строки указывается в виде T(n-k) или T(=k), где: n - минимальное количество знаков, k - максимальное количество знаков, символ "-" - разделитель, символ "=" означает фиксированное количество знаков в строке. В случае, если минимальное количество знаков равно 0, формат имеет вид T(0-k). В случае, если максимальное количество знаков не ограничено, формат имеет вид T(n-).

Формат числового значения указывается в виде N(m.k), где: m - максимальное количество знаков в числе, включая целую и дробную часть числа без разделяющей десятичной точки и знака (для отрицательного числа), k - максимальное число знаков дробной части числа. Если число знаков дробной части числа равно 0 (то есть число целое), то формат числового значения имеет вид N(m).

Для простых элементов, являющихся базовыми в XML, таких как, элемент с типом "date", поле "Формат элемента" не заполняется. Для таких элементов в поле "Дополнительная информация" указывается тип базового элемента;

признак обязательности элемента определяет обязательность наличия элемента (совокупности наименования элемента и его значения) в файле обмена. Признак обязательности элемента может принимать следующие значения: "О" - наличие элемента в файле обмена обязательно; "Н" - наличие элемента в файле обмена необязательно, то есть элемент может отсутствовать. Если элемент принимает ограниченный перечень значений (по классификатору, кодовому словарю), то признак обязательности элемента дополняется символом "К". В случае, если количество реализаций элемента может быть более одной, то признак обязательности элемента дополняется символом "М".

К вышеперечисленным признакам обязательности элемента может добавляться значение "У" в случае описания в XML схеме условий, предъявляемых к элементу в файле обмена, описанных в графе "Дополнительная информация";

дополнительная информация содержит, при необходимости, требования к элементу файла обмена, не указанные ранее. Для сложных элементов указывается ссылка на таблицу, в которой описывается состав данного элемента. Для элементов, принимающих ограниченный перечень значений из классификатора (кодового словаря), указывается соответствующее наименование классификатора (кодового словаря) или приводится перечень возможных значений. Для классификатора (кодового словаря) может указываться ссылка на его местонахождение. Для элементов, использующих пользовательский тип данных, указывается наименование типового элемента.

Рисунок 1. Диаграмма структуры файла обмена

Таблица 4.1

Файл обмена (Файл)

Наименование элемента Сокращенное наименование (код) элемента Признак типа элемента Формат элемента Признак обязательности элемента Дополнительная информация
Идентификатор файла ИдФайл А T(1-255) ОУ Содержит (повторяет) имя сформированного файла (без расширения)
Версия программы, с помощью которой сформирован файл ВерсПрог А T(1-40) О  
Версия формата ВерсФорм А T(1-5) О Принимает значение: 5.02
Состав и структура документа Документ С   О Состав элемента представлен в таблице 4.2

Таблица 4.2

Состав и структура документа (Документ)

Наименование элемента Сокращенное наименование (код) элемента Признак типа элемента Формат элемента Признак обязательности элемента Дополнительная информация
Код документа по КНД КНД А T(=7) ОК Типовой элемент <КНДТип>.
Принимает значение: 1114319
Дата формирования документа ДатаДок А T(=10) О Типовой элемент <ДатаТип>.
Дата в формате ДД.ММ.ГГГГ
Время формирования документа ВремяДок А T(=8) О Типовой элемент <ВремяТип>.
Время в формате ЧЧ.ММ.СС
Сведения о Принципале СвНП С   О Состав элемента представлен в таблице 4.3
Сведения о Бенефициаре СвНО С   О Состав элемента представлен в таблице 4.6
Сведения о Гаранте (филиале Гаранта) СведГарант С   О Состав элемента представлен в таблице 4.7
Сведения о банковской гарантии СведБанкГар С   О Состав элемента представлен в таблице 4.10
Сведения о лице, подписавшем банковскую гарантию Подписант С   О Состав элемента представлен в таблице 4.12

Таблица 4.3

Сведения о Принципале (СвНП)

Наименование элемента Сокращенное наименование (код) элемента Признак типа элемента Формат элемента Признак обязательности элемента Дополнительная информация
Принципал - организация | НПЮЛ С   О Состав элемента представлен в таблице 4.4
Принципал - физическое лицо, зарегистрированное в качестве индивидуального предпринимателя НПИП С   О Состав элемента представлен в таблице 4.5

Таблица 4.4

Принципал - организация (НПЮЛ)

Наименование элемента Сокращенное наименование (код) элемента Признак типа элемента Формат элемента Признак обязательности элемента Дополнительная информация
Полное наименование Принципала НаимОрг А T(1-1000) О  
ИНН Принципала ИННЮЛ А T(=10) О Типовой элемент <ИННЮЛТип>
КПП Принципала КПП А T(=9) О Типовой элемент <КППТип>
ОГРН Принципала ОГРН А T(=13) О Типовой элемент <ОГРНТип>
Юридический адрес Принципала ЮрАдрес А T(1-1000) О  
Почтовый адрес Принципала ПочтАдрес А T(1-1000) О  
Номер расчетного счета Принципала НомРасчСчет А T(=20) Н  
Полное наименование банка Принципала НаимБанк А T(1-1000) Н  
Полное наименование филиала банка Принципала НаимФБанк А T(1-1000) Н  

Таблица 4.5

Принципал - физическое лицо, зарегистрированное в качестве индивидуального предпринимателя (НПИП)

Наименование элемента Сокращенное наименование (код) элемента Признак типа элемента Формат элемента Признак обязательности элемента Дополнительная информация
ИНН Принципала ИННФЛ А T(=12) О Типовой элемент <ИННФЛТип>
ОГРНИП Принципала ОГРНИП А T(=15) О Типовой элемент <ОГРНИПТип>
Адрес места жительства Принципала АдрМЖ А T(1-1000) О  
Номер расчетного счета Принципала НомРасчСчет А T(=20) Н  
Полное наименование банка Принципала НаимБанк А T(1-1000) Н  
Полное наименование филиала банка Принципала НаимФБанк А T(1-1000) Н  
Фамилия, имя, отчество Принципала ФИО С   О Типовой элемент <ФИОТип>.
Состав элемента представлен в таблице 4.15
Сведения о документе, удостоверяющего личность УдЛичнФЛ С   О Типовой элемент <УдЛичнФЛТип>.
Состав элемента представлен в таблице 4.14

Таблица 4.6

Сведения о Бенефициаре (СвНО)

Наименование элемента Сокращенное наименование (код) элемента Признак типа элемента Формат элемента Признак обязательности элемента Дополнительная информация
Наименование налогового органа по месту представления Принципалом банковской гарантии НаимНО А T(1-250) О  
ОГРН налогового органа ОГРН А T(=13) Н Типовой элемент <ОГРНТип>
Код налогового органа по месту представления Принципалом банковской гарантии КодНО А T(=4) ОК Типовой элемент <СОНОТип>

Таблица 4.7

Сведения о Гаранте (филиале Гаранта) (СведГарант)

Наименование элемента Сокращенное наименование (код) элемента Признак типа элемента Формат элемента Признак обязательности элемента Дополнительная информация
Сведения о Гаранте СведБанк С   О Состав элемента представлен в таблице 4.8
Сведения о филиале Гаранта СведФилБанк С   Н Состав элемента представлен в таблице 4.9

Таблица 4.8

Сведения о Гаранте (СведБанк)

Наименование элемента Сокращенное наименование (код) элемента Признак типа элемента Формат элемента Признак обязательности элемента Дополнительная информация
Полное наименование Гаранта НаимБанк А T(1-1000) О  
Номер лицензии, выданной Банком России НомЛицБанк А T(1-20) О  
Дата выдачи лицензии ДатаВыдЛиц А T(=10) О Типовой элемент <ДатаТип>.
Дата в формате ДД.ММ.ГГГГ
Регистрационный номер Банка (Гаранта) РегНом А N(4) О  
Юридический адрес Гаранта ЮрАдрес А T(1-1000) О  
ОГРН Гаранта ОГРНБанк А T(=13) О Типовой элемент <ОГРНТип>
ИНН Гаранта ИННБанк А T(=10) О Типовой элемент <ИННЮЛТип>
КПП Гаранта КППБанк А T(=9) О Типовой элемент <КППТип>
ОКПО Гаранта ОКПОБанк А T(=8) ОК Принимает значение в соответствии с Общероссийским Классификатором Предприятий и Организаций
Номер корреспондентского счета Гаранта КорСчетБанк А T(=20) О Типовой элемент <КорСчТип>
БИК Гаранта БИК А T(=9) ОК Типовой элемент <БИКТип>
ОКТМО Гаранта ОКТМО А T(=8) |
T(=11)
ОК Типовой элемент <ОКТМОТип>.
Принимает значение в соответствии с Общероссийским классификатором территорий муниципальных образований
Адрес Гаранта для предъявления требования платежа по банковской гарантии АдрГар А T(1-1000) О  

Таблица 4.9

Сведения о филиале Гаранта (СведФилБанк)

Наименование элемента Сокращенное наименование (код) элемента Признак типа элемента Формат элемента Признак обязательности элемента Дополнительная информация
Полное наименование филиала Гаранта НаимФБанк А T(1-1000) О  
ИНН филиала Гаранта ИННФБанк А T(=10) О Типовой элемент <ИННЮЛТип>
КПП филиала Гаранта КППФБанк А T(=9) О Типовой элемент <КППТип>
Номер корреспондентского счета филиала Гаранта КорСчетФБанк А T(=20) О Типовой элемент <КорСчТип>
Номер филиала Гаранта НомФил А N(4) О  
БИК филиала Гаранта БИК А T(=9) ОК Типовой элемент <БИКТип>
ОКТМО филиала Гаранта ОКТМОФ А T(=8) |
T(=11)
ОК Типовой элемент <ОКТМОТип>.
Принимает значение в соответствии с Общероссийским классификатором территорий муниципальных образований

Таблица 4.10

Сведения о банковской гарантии (СведБанкГар)

Наименование элемента Сокращенное наименование (код) элемента Признак типа элемента Формат элемента Признак обязательности элемента Дополнительная информация
Номер банковской гарантии НомГар А T(1-50) О  
Дата выдачи банковской гарантии ДатаВыдГар А T(=10) О Типовой элемент <ДатаТип>.
Дата в формате ДД.ММ.ГГГГ
Вид банковской гарантии ВидГар А T(=1) ОК Принимает значение:
1 - гарантия выдается Принципалу в целях возмещения налога на добавленную стоимость в заявительном порядке (статья 176.1 Налогового кодекса Российской Федерации (далее - Кодекс)) |
2 - гарантия выдается Принципалу в целях возмещения акциза в заявительном порядке (статья 203.1 Кодекса) |
3 - гарантия выдается Принципалу в целях освобождения от уплаты акциза при экспорте подакцизной продукции (статья 184 Кодекса) |
4 - гарантия выдается Принципалу в целях одновременного освобождения от уплаты акциза при экспорте подакцизной продукции (статья 184 Кодекса) и освобождения от уплаты авансовых платежей акциза (статья 204 Кодекса) |
5 - гарантия выдается Принципалу в целях освобождения от уплаты авансовых платежей акциза (случаи, предусмотренные статьей 204 Кодекса)
Обязательства, обеспечиваемые банковской гарантией ООБГ А T(=1) ОК Детализация гарантируемых обязательств:
Отражается код обязательств Гаранта, предусмотренные нормами Кодекса.
Принимает значение:
1 - обязательство, предусмотренное подпунктом 2 пункта 2 статьи 176.1 Кодекса: на основании требования Бенефициара уплатить в бюджет за Принципала суммы налога, излишне полученные им (зачтенные ему) в результате возмещения налога в заявительном порядке, если решение Бенефициара о возмещении суммы налога, заявленной Принципалом к возмещению, в заявительном порядке будет отменено полностью или частично в случаях, предусмотренных статьей 176.1 Кодекса |
2 - обязательство, предусмотренное пунктом 2 статьи 203.1 Кодекса:
на основании требования Бенефициара уплатить в бюджет за Принципала суммы налога (акциза), излишне полученные им (зачтенные ему) в результате возмещения налога (акциза) в случае, если решение Бенефициара о возмещении суммы налога (акциза), заявленной к возмещению, будет отменено полностью или частично в случаях, предусмотренных статьей 203.1 Кодекса |
          3 - обязательство, предусмотренное пунктом 2 статьи 184 Кодекса:
на основании требования Бенефициара уплатить акциз в случае непредставления Принципалом документов Бенефициару в порядке и сроки, которые установлены пунктами 7, 7.1, 7.2 статьи 198 Кодекса и неуплаты Принципалом соответствующей суммы акциза |
4 - обязательства, предусмотренные пунктом 4 статьи 184 Кодекса:
на основании требования Бенефициара уплатить денежную сумму по банковской гарантии, представленной в целях одновременного освобождения от уплаты акциза и авансового платежа акциза, в части неуплаченной или не полностью уплаченной суммы акциза (авансового платежа акциза) в случае:
- неуплаты или неполной уплаты Принципалом акциза в срок, установленный пунктом 3 статьи 204 Кодекса, по реализованной алкогольной и (или) подакцизной спиртосодержащей продукции, произведенной из этилового спирта, при закупке (передаче в соответствии с подпунктом 22 пункта 1 статьи 182 Кодекса), ввозе на территорию Российской Федерации с территорий государств - членов Евразийского экономического союза которого Принципалу предоставлено освобождение от уплаты авансового платежа акциза в связи с представлением банковской гарантии;
- неуплаты в установленный срок суммы авансового платежа акциза, обязанность по уплате которой возникает в соответствии с подпунктом 2 пункта 6 статьи 184 Кодекса |
          5 - обязательства, предусмотренные пунктом 11 Кодекса на основании требования Бенефициара уплатить денежную сумму в части неуплаченной или не полностью уплаченной суммы акциза (авансового платежа акциза) в случае:
- неуплаты или неполной уплаты Принципалом акциза в срок, установленный пунктом 3 статьи 204 Кодекса, по реализованной алкогольной и (или) подакцизной спиртосодержащей продукции, произведенной из этилового спирта, при закупке (передаче в соответствии с подпунктом 22 пункта 1 статьи 182 Кодекса), ввозе на территорию Российской Федерации с территорий государств - членов Евразийского экономического союза которого Принципалу предоставлено освобождение от уплаты авансового платежа акциза в связи с представлением банковской гарантии;
- неуплаты или неполной уплаты Принципалом суммы авансового платежа акциза, обязанность по уплате которой возникает в соответствии с подпунктом 2 пункта 13 статьи 204 Кодекса
Дата вступления в силу банковской гарантии ДатаНачГар А T(=10) О Типовой элемент <ДатаТип>.
Дата в формате ДД.ММ.ГГГГ
Срок действия банковской гарантии (по указанную дату включительно) ДатаОкГар А T(=10) О Типовой элемент <ДатаТип>.
Дата в формате ДД.ММ.ГГГГ
Сумма банковской гарантии СумГар А N(15) О  
Код валюты ВалГар А T(=3) ОК Принимает значение буквенного кода валюты в соответствии с Общероссийским классификатором валют, а именно: RUB
Соблюдение лимита ЛимГар А T(=1) ОК Принимает значение:
0 - банк не гарантирует, что при выдаче данной гарантии соблюдены требования к максимальной сумме одной банковской гарантии и максимальной сумме всех одновременно действующих банковских гарантий, выданных одним банком, установленные пунктом 8.1 статьи 74.1 Кодекса и постановлением Правительства Российской Федерации от 24.07.2017 N 874 "О максимальной сумме одной банковской гарантии и максимальной сумме всех одновременно действующих банковских гарантий, выданных одним банком, для принятия банковских гарантий налоговыми органами в целях обеспечения уплаты налогов" (далее - Постановление N 874) |
1 - банк гарантирует, что при выдаче данной гарантии соблюдены требования к максимальной сумме одной банковской гарантии и максимальной сумме всех одновременно действующих банковских гарантий, выданных одним банком, установленные пунктом 8.1 статьи 74.1 Кодекса и Постановлением N 874
Признак обязательств Гаранта по банковской гарантии ПризнОбяз А T(=1) ОК Принимает значение: 1 (допустимые значения типа = 1):
- гарантия является безотзывной и непередаваемой;
- гарантия предусматривает право налогового органа на применение мер по взысканию с гаранта сумм, обязанность по уплате которых обеспечена настоящей банковской гарантией, в порядке и сроки, которые предусмотрены статьями 46 и 47 Кодекса, в случае неисполнения Гарантом в установленный срок требования об уплате денежной суммы по банковской гарантии, направленного до окончания срока действия банковской гарантии;
- обязательство по банковской гарантии (требование платежа) подлежит исполнению Гарантом в течение пяти рабочих дней со дня получения им требования об уплате денежной суммы по банковской гарантии. Гарант не вправе отказать налоговому органу в удовлетворении требования об уплате денежной суммы по банковской гарантии (за исключением случая, если такое требование предъявлено Гаранту после окончания срока, на который выдана банковская гарантия).
- обязательство Гаранта не предъявлять требования к налоговому органу в части представления документов, не предусмотренных статьей 74.1 Кодекса;
- ответственность Гаранта перед налоговым органом ограничивается суммой, на которую выдана гарантия
Сведения о документе-основании СведДокОсн С   ОМ Состав элемента представлен в таблице 4.11

Таблица 4.11

Сведения о документе-основании (СведДокОсн)

Наименование элемента Сокращенное наименование (код) элемента Признак типа элемента Формат элемента Признак обязательности элемента Дополнительная информация
Документ-основание (КНД налоговой декларации, КНД извещения об уплате авансового платежа по акцизам и об освобождении от уплаты авансового платежа по акцизам) КНД А T(=7) ОК Типовой элемент <КНДТип>
Код налогового периода документа-основания Период А T(=2) ОК Принимает значение:
01 - январь |
02 - февраль |
03 - март |
04 - апрель |
05 - май |
06 - июнь |
07 - июль |
08 - август |
09 - сентябрь |
10 - октябрь |
11 - ноябрь |
12 - декабрь |
21 - 1 квартал |
22 - 2 квартал |
23 - 3 квартал |
24 - 4 квартал |
25 - иной налоговый период
Текстовое описание налогового периода ТекстПериод А T(1-255) НУ Элемент является обязательным при значении элемента <Период> = 25 и для извещения об уплате авансового платежа по акцизам и об освобождении от уплаты авансового платежа по акцизам
Отчетный год ОтчГод А   О Типовой элемент <xs:gYear>.
Год в формате ГГГГ

Таблица 4.12

Сведения о лице, подписавшем банковскую гарантию (Подписант)

Наименование элемента Сокращенное наименование (код) элемента Признак типа элемента Формат элемента Признак обязательности элемента Дополнительная информация
Признак лица, подписавшего документ ПрПодп А T(=1) ОК Принимает значение:
1 - руководитель Банка (Гаранта) |
2 - уполномоченный представитель Банка (Гаранта)
Должность Долж А T(1-255) Н  
Телефон ответственного исполнителя Гаранта ТелОтв А T(1-20) О  
Фамилия, имя, отчество ФИО С   О Типовой элемент <ФИОТип>.
Состав элемента представлен в таблице 4.15
Сведения об уполномоченном представителе Банка (Гаранта) СвПред С   НУ Состав элемента представлен в таблице 4.13.
Элемент обязателен при <ПрПодп>=2

Таблица 4.13

Сведения об уполномоченном представителе Банка (Гаранта) (СвПред)

Наименование элемента Сокращенное наименование (код) элемента Признак типа элемента Формат элемента Признак обязательности элемента Дополнительная информация
Наименование документа, подтверждающего полномочия представителя Банка (Гаранта) НаимДок А T(1-120) О  
Имя файла документа, подтверждающего полномочия представителя (в т.ч. имена файлов документов, связывающих доверителя с уполномоченным лицом, подписавшим электронную банковскую гарантию (с учетом передоверия)) ИмяФайлДок П T(1-255) ОМ Имя файла сканированного документа имеет вид: KD_O_P_N 1_GGGGMMDD_N 2, где:
- KD - префикс, принимающий значение 0270;
- O - идентификатор отправителя имеет вид: для организаций - девятнадцатиразрядный код (ИНН и КПП организации); для физических лиц - двенадцатиразрядный код (ИНН физического лица, при отсутствии ИНН - последовательность из двенадцати нулей);
- P - идентификатор конечного получателя, четырехразрядный код налогового органа;
- GGGGMMDD - дата формирования файла;
- N 1, N 2 - идентификационные номера файла (GUID). Если документ состоит из нескольких файлов, N 1 одинаковый для всех файлов одного документа, N 2 уникален для каждого файла независимо от принадлежности к документу.
Расширение имени файла - tif | jpg | pdf | png.
К файлам, содержащим отсканированные изображения, предъявляются следующие требования: черно-белое изображение с разрешением отсканированного документа не менее 150 и не более 300 точек на дюйм с использованием 256 градаций серого цвета.
Документ, подтверждающий полномочия представителя Банка (Гаранта), должен быть подписан усиленной квалифицированной электронная подписью доверителя, подтверждающий полномочия представителя, и содержаться в транспортном контейнере как приложенный файл в формате .SGN

Таблица 4.14

Данные документа, удостоверяющего личность (УдЛичнФЛТип)

Наименование элемента Сокращенное наименование (код) элемента Признак типа элемента Формат элемента Признак обязательности элемента Дополнительная информация
Код вида документа КодВидДок А T(=2) ОК Типовой элемент <СПДУЛТип>.
Принимает значение в соответствии со справочником "Сведения о видах документов, удостоверяющих личность физического лица"
Серия и номер документа СерНомДок А T(1-25) О  
Дата выдачи документа ДатаДок А T(=10) О Типовой элемент <ДатаТип>.
Дата в формате ДД.ММ.ГГГГ
Кем выдан документ ВыдДок А T(1-255) О  
Код подразделения КодВыдДок А T(=7) Н  

Таблица 4.15

Фамилия, имя, отчество (ФИОТип)

Наименование элемента Сокращенное наименование (код) элемента Признак типа элемента Формат элемента Признак обязательности элемента Дополнительная информация
Фамилия Фамилия А T(1-60) О  
Имя Имя А T(1-60) О  
Отчество Отчество А T(1-60) Н