Решение Коллегии Евразийской экономической комиссии от 29.10.2019 N 185

"Об утверждении Правил реализации общего процесса "Обеспечение обмена электронными документами и (или) сведениями между таможенными органами государств-членов Евразийского экономического союза в процессе контроля перевозок товаров в соответствии с таможенной процедурой таможенного транзита"
Редакция от 19.07.2022 — Не действует Перейти в действующую
Показать изменения

КОЛЛЕГИЯ ЕВРАЗИЙСКОЙ ЭКОНОМИЧЕСКОЙ КОМИССИИ

РЕШЕНИЕ
от 29 октября 2019 г. N 185

ОБ УТВЕРЖДЕНИИ ПРАВИЛ РЕАЛИЗАЦИИ ОБЩЕГО ПРОЦЕССА "ОБЕСПЕЧЕНИЕ ОБМЕНА ЭЛЕКТРОННЫМИ ДОКУМЕНТАМИ И (ИЛИ) СВЕДЕНИЯМИ МЕЖДУ ТАМОЖЕННЫМИ ОРГАНАМИ ГОСУДАРСТВ-ЧЛЕНОВ ЕВРАЗИЙСКОГО ЭКОНОМИЧЕСКОГО СОЮЗА В ПРОЦЕССЕ КОНТРОЛЯ ПЕРЕВОЗОК ТОВАРОВ В СООТВЕТСТВИИ С ТАМОЖЕННОЙ ПРОЦЕДУРОЙ ТАМОЖЕННОГО ТРАНЗИТА"

(в ред. Решений Коллегии Евразийской экономической комиссии от 19.05.2021 N 56, от 19.07.2022 N 106)

В соответствии с пунктом 30 Протокола об информационно-коммуникационных технологиях и информационном взаимодействии в рамках Евразийского экономического союза (приложение N 3 к Договору о Евразийском экономическом союзе от 29 мая 2014 года) и руководствуясь Решением Коллегии Евразийской экономической комиссии от 19 декабря 2016 г. N 169, Коллегия Евразийской экономической комиссии решила:

1. Утвердить прилагаемые Правила реализации общего процесса "Обеспечение обмена электронными документами и (или) сведениями между таможенными органами государств-членов Евразийского экономического союза в процессе контроля перевозок товаров в соответствии с таможенной процедурой таможенного транзита".

2. Настоящее Решение вступает в силу по истечении 30 календарных дней с даты его официального опубликования.

Председатель Коллегии
Евразийской
экономической комиссии
Т. САРКИСЯН

УТВЕРЖДЕНЫ
Решением Коллегии
Евразийской экономической комиссии
от 29 октября 2019 г. N 185

ПРАВИЛА РЕАЛИЗАЦИИ ОБЩЕГО ПРОЦЕССА "ОБЕСПЕЧЕНИЕ ОБМЕНА ЭЛЕКТРОННЫМИ ДОКУМЕНТАМИ И (ИЛИ) СВЕДЕНИЯМИ МЕЖДУ ТАМОЖЕННЫМИ ОРГАНАМИ ГОСУДАРСТВ-ЧЛЕНОВ ЕВРАЗИЙСКОГО ЭКОНОМИЧЕСКОГО СОЮЗА В ПРОЦЕССЕ КОНТРОЛЯ ПЕРЕВОЗОК ТОВАРОВ В СООТВЕТСТВИИ С ТАМОЖЕННОЙ ПРОЦЕДУРОЙ ТАМОЖЕННОГО ТРАНЗИТА"

(в ред. Решений Коллегии Евразийской экономической комиссии от 19.05.2021 N 56, от 19.07.2022 N 106)

I. Общие положения

1. Настоящие Правила определяют требования к реализации общего процесса "Обеспечение обмена электронными документами и (или) сведениями между таможенными органами государств-членов Евразийского экономического союза в процессе контроля перевозок товаров в соответствии с таможенной процедурой таможенного транзита", предусмотренного пунктом 13 перечня общих процессов в рамках Евразийского экономического союза, утвержденного Решением Коллегии Евразийской экономической комиссии от 14 апреля 2015 г. N 29 (далее - общий процесс), а также цели и задачи общего процесса, его участников, функции, осуществляемые при реализации общего процесса его участниками, используемые и формируемые информационные ресурсы, особенности информационного взаимодействия и мероприятия, направленных на его реализацию.

2. Настоящие Правила являются основанием для выполнения технологического проектирования и планирования работ по организационно-техническому обеспечению реализации общего процесса.

3. Для целей настоящих Правил используются понятия, которые означают следующее:

"технологические документы" - документы, включенные в типовой перечень технологических документов, регламентирующих информационное взаимодействие при реализации общего процесса, предусмотренного пунктом 1 Решения Коллегии Евразийской экономической комиссии от 6 ноября 2014 г. N 200;

"центральный промежуточный таможенный орган" - центральный таможенный орган государства-члена Евразийского экономического союза, на территории которого находятся таможенные органы, совершающие таможенные операции, связанные соблюдением маршрута перевозки товаров, установленного в отношении товаров, помещенных под таможенную процедуру таможенного транзита, осуществлением запланированной разгрузки, перегрузки (перевалки) и иных грузовых операций с товарами, перевозимыми (транспортируемыми) в соответствии с таможенной процедурой таможенного транзита по таможенной территории Евразийского экономического союза, а также с заменой транспортных средств, перевозящих (транспортирующих) такие товары;

"центральные таможенные органы":

для Республики Армения - Комитет государственных доходов Республики Армения;

для Республики Беларусь - Государственный таможенный комитет Республики Беларусь;

для Республики Казахстан - Комитет государственных доходов Министерства финансов Республики Казахстан;

для Кыргызской Республики - Государственная таможенная служба при Правительстве Кыргызской Республики;

для Российской Федерации - Федеральная таможенная служба.

"центральный таможенный орган назначения" - центральный таможенный орган государства-члена Евразийского экономического союза, на территории которого находится таможенный орган, в котором планируется завершение действия таможенной процедуры таможенного транзита;

"центральный таможенный орган отправления" - центральный таможенный орган государства-члена Евразийского экономического союза, на территории которого находится таможенный орган, осуществивший выпуск товаров в соответствии с таможенной процедурой таможенного транзита;

"центральный таможенный орган регистрации сертификата" - центральный таможенный орган государства-члена Евразийского экономического союза, на территории которого находится таможенный орган, зарегистрировавший сертификат обеспечения исполнения обязанности по уплате таможенных пошлин, налогов;

"центральный таможенный орган, совершающий незапланированные ранее таможенные операции" - центральный таможенный орган государства-члена Евразийского экономического союза, на территории которого находятся таможенные органы, совершающие таможенные операции, связанные с изменением места доставки товаров, изменением маршрута перевозки, установленного в отношении товаров, помещенных под таможенную процедуру таможенного транзита, осуществлением не запланированных ранее грузовых операций и (или) замены транспортных средств, продлением срока таможенного транзита или завершением действия таможенной процедуры таможенного транзита в связи с изменением места доставки товаров, аварией, возникновением действия непреодолимой силы или иных обстоятельств при перевозке (транспортировке) товаров, а также с проведением таможенного контроля в соответствии с оперативными мероприятиями в отношении товаров, перемещаемых в соответствии с таможенной процедурой таможенного транзита, в пути их следования.

Иные понятия, используемые в настоящих Правилах, применяются в значениях, определенных Договором о Евразийском экономическом союзе от 29 мая 2014 года, Таможенным кодексом Евразийского экономического союза и актами органов Евразийского экономического союза (далее - Союз) по вопросам создания и развития интегрированной информационной системы Союза (далее - интегрированная система).

II. Цели и задачи

4. Целью реализации общего процесса является обеспечение обмена электронными документами и (или) сведениями между центральными таможенными органами при осуществлении контроля за перевозкой товаров в соответствии с таможенной процедурой таможенного транзита при их перемещении по территориям 2 и более государств-членов Союза (далее - государства-члены).

5. Для достижения цели общего процесса необходимо решить следующие задачи:

а) применение единых подходов к формированию, обработке информации центральными таможенными органами при перевозке (транспортировке) товаров в соответствии с таможенной процедурой таможенного транзита, а также передачи информации между центральными таможенными органами;

б) создание национальных информационных ресурсов, содержащих информацию, необходимую для осуществления контроля за перевозкой товаров в соответствии с таможенной процедурой таможенного транзита, включая информацию о сертификате обеспечения исполнения обязанности по уплате таможенных пошлин, налогов (далее - сертификат);

в) разработка на основе модели данных Союза и применение унифицированных структур электронных документов, в том числе содержащих сведения из транзитной декларации и сертификата;

г) разработка, ведение и применение справочников и классификаторов, входящих в состав ресурсов единой системы нормативно-справочной информации Союза и необходимых для информационного взаимодействия в процессе осуществления контроля за перевозкой товаров в соответствии с таможенной процедурой таможенного транзита (при необходимости);

д) разработка запросной системы для проведения контроля перевозок товаров в соответствии с таможенной процедурой таможенного транзита;

е) реализация обмена сведениями о результатах совершения таможенных операций, связанных с осуществлением контроля за перевозкой товаров в соответствии с таможенной процедурой таможенного транзита.

III. Участники информационного взаимодействия

6. Участниками информационного взаимодействия в рамках общего процесса являются центральные таможенные органы.

В зависимости от совершаемой таможенной операции в процессе контроля за товарами, помещенными под таможенную процедуру таможенного транзита, центральные таможенные органы могут выступать в одном или нескольких качествах:

центрального таможенного органа отправления;

центрального таможенного органа назначения;

центрального промежуточного таможенного органа;

центрального таможенного органа, совершающего незапланированные ранее таможенные операции;

центрального таможенного органа регистрации сертификата.

7. В рамках реализации общего процесса участники, указанные в пункте 6 настоящих Правил, при совершении таможенных операций реализуют функции формирования, передачи (приема) и обработки следующих сообщений, содержащих:

а) центральный таможенный орган отправления:

информацию о выпуске товаров в соответствии с таможенной процедурой таможенного транзита;

Абзацы третий - четвертый. - Исключены. (в ред. Решения Коллегии Евразийской экономической комиссии от 19.07.2022 N 106)

информацию о выпуске товаров в соответствии с таможенной процедурой таможенного транзита, включая сведения о совершенных таможенных операциях с товарами и (или) транспортным средством в пути их следования в соответствии с таможенной процедурой таможенного транзита (по запросу);

информацию об отсутствии сведений о выпуске товаров в соответствии с таможенной процедурой таможенного транзита (по запросу);

информацию о завершении действия таможенной процедуры таможенного транзита при возврате товаров Союза на таможенную территорию Союза;

запрос о завершении действия таможенной процедуры таможенного транзита;

запрос о завершении действия таможенной процедуры таможенного транзита, проследовании товаров и совершении грузовых операций; (в ред. Решения Коллегии Евразийской экономической комиссии от 19.07.2022 N 106)

запрос, связанный с определением места нахождения товаров;

Абзац десятый. - Исключен. (в ред. Решения Коллегии Евразийской экономической комиссии от 19.07.2022 N 106)

информацию о прекращении действия таможенной процедуры таможенного транзита;

информацию о принятии сертификата (по запросу);

информацию о непринятии сертификата (по запросу);

запрос о регистрации сертификата;

информацию о принятии сертификата;

информацию об аннулировании принятия сертификата;

информацию об аннулировании сообщения о выпуске товаров в соответствии с таможенной процедурой таможенного транзита; (в ред. Решения Коллегии Евразийской экономической комиссии от 19.07.2022 N 106)

информацию об изменении сведений в сообщении о выпуске товаров в соответствии с таможенной процедурой таможенного транзита; (в ред. Решения Коллегии Евразийской экономической комиссии от 19.07.2022 N 106)

информацию об изменении сведений в сообщении о завершении действия таможенной процедуры таможенного транзита при возврате товаров Союза на таможенную территорию Союза; (в ред. Решения Коллегии Евразийской экономической комиссии от 19.07.2022 N 106)

информацию об изменении сведений в сообщении о прекращении действия таможенной процедуры таможенного транзита; (в ред. Решения Коллегии Евразийской экономической комиссии от 19.07.2022 N 106)

б) центральный таможенный орган назначения:

запрос о выпуске товаров в соответствии с таможенной процедурой таможенного транзита;

информацию о завершении действия таможенной процедуры таможенного транзита;

информацию о продлении срока оформления завершения действия таможенной процедуры таможенного транзита;

информацию о завершении действия таможенной процедуры таможенного транзита (по запросу);

информацию о продлении срока оформления завершения действия таможенной процедуры таможенного транзита (по запросу);

информацию о регистрации подачи документов для завершения действия таможенной процедуры таможенного транзита (по запросу);

информацию об отсутствии сведений о завершении действия таможенной процедуры таможенного транзита (по запросу);

информацию о результатах совершения таможенных операций, связанных с определением места нахождения товаров (по запросу);

информацию об изменении сведений в сообщении о завершении действия таможенной процедуры таможенного транзита; (в ред. Решения Коллегии Евразийской экономической комиссии от 19.07.2022 N 106)

информацию об изменении сведений в сообщении о продлении срока завершения действия таможенной процедуры таможенного транзита; (в ред. Решения Коллегии Евразийской экономической комиссии от 19.07.2022 N 106)

информацию об аннулировании сообщения о продлении срока завершения действия таможенной процедуры таможенного транзита; (в ред. Решения Коллегии Евразийской экономической комиссии от 19.07.2022 N 106)

в) центральный промежуточный таможенный орган:

запрос о выпуске товаров в соответствии с таможенной процедурой таможенного транзита;

информацию о соблюдении маршрута перевозки (транспортировки) товаров, установленного в отношении товаров, помещенных под таможенную процедуру таможенного транзита;

информацию о разгрузке, перегрузке (перевалки) и иных грузовых операций с товарами, перевозимыми (транспортируемыми) в соответствии с таможенной процедурой таможенного транзита по таможенной территории Евразийского экономического союза, а также с заменой транспортных средств, перевозящих (транспортирующих) такие товары (далее - грузовые операции и (или) замене транспортных средств);

информацию о проследовании товаров или совершении грузовых операций (по запросу); (в ред. Решения Коллегии Евразийской экономической комиссии от 19.07.2022 N 106)

информацию об отсутствии сведений о проследовании товаров или совершении грузовых операций (по запросу); (в ред. Решения Коллегии Евразийской экономической комиссии от 19.07.2022 N 106)

информацию об изменении сведений в сообщении о соблюдении маршрута перевозки (транспортировки) товаров, установленного в отношении товаров, помещенных под таможенную процедуру таможенного транзита; (в ред. Решения Коллегии Евразийской экономической комиссии от 19.07.2022 N 106)

информацию об аннулировании сообщения о соблюдении маршрута перевозки (транспортировки) товаров, установленного в отношении товаров, помещенных под таможенную процедуру таможенного транзита; (в ред. Решения Коллегии Евразийской экономической комиссии от 19.07.2022 N 106)

информацию об изменении сведений в сообщении о грузовых операциях и (или) замене транспортных средств; (в ред. Решения Коллегии Евразийской экономической комиссии от 19.07.2022 N 106)

информацию об аннулировании сообщения о грузовых операциях и (или) замене транспортных средств; (в ред. Решения Коллегии Евразийской экономической комиссии от 19.07.2022 N 106)

информацию о проследовании товаров или совершении грузовых операций (по запросу); (в ред. Решения Коллегии Евразийской экономической комиссии от 19.07.2022 N 106)

информацию о завершении действия таможенной процедуры таможенного транзита (по запросу); (в ред. Решения Коллегии Евразийской экономической комиссии от 19.07.2022 N 106)

информацию о результатах совершения таможенных операций, связанных с определением места нахождения товаров (по запросу); (в ред. Решения Коллегии Евразийской экономической комиссии от 19.07.2022 N 106)

г) центральный таможенный орган, осуществляющий не запланированные ранее таможенные операции:

запрос о выпуске товаров в соответствии с таможенной процедурой таможенного транзита;

информацию о продлении срока таможенного транзита, установленного в отношении товаров, помещенных под таможенную процедуру таможенного транзита;

информацию об изменении маршрута перевозки (транспортировки) товаров, установленного в отношении товаров, помещенных под таможенную процедуру таможенного транзита;

информацию о совершении грузовых операций и (или) замене транспортных средств;

информацию об аварии, либо действии непреодолимой силы или иных обстоятельствах, возникших при перевозке (транспортировке) товаров;

информацию о завершении действия таможенной процедуры таможенного транзита в связи с изменением места доставки товаров;

информацию о приостановлении действия таможенной процедуры таможенного транзита в связи с изъятием (арестом) товаров, помещенных под таможенную процедуру таможенного транзита;

информацию о возобновлении действия таможенной процедуры таможенного транзита после приостановления действия таможенной процедуры таможенного транзита;

информацию о завершении действия таможенной процедуры таможенного транзита после приостановления действия таможенной процедуры таможенного транзита;

информацию об изменении сведений в сообщении о продлении срока таможенного транзита, установленного в отношении товаров, помещенных под таможенную процедуру таможенного транзита; (в ред. Решения Коллегии Евразийской экономической комиссии от 19.07.2022 N 106)

информацию об аннулировании сообщения о продлении срока таможенного транзита, установленного в отношении товаров, помещенных под таможенную процедуру таможенного транзита; (в ред. Решения Коллегии Евразийской экономической комиссии от 19.07.2022 N 106)

информацию об изменении сведений в сообщении об изменении маршрута перевозки (транспортировки) товаров, установленного в отношении товаров, помещенных под таможенную процедуру таможенного транзита; (в ред. Решения Коллегии Евразийской экономической комиссии от 19.07.2022 N 106)

информацию об аннулировании сообщения об изменении маршрута перевозки (транспортировки) товаров, установленного в отношении товаров, помещенных под таможенную процедуру таможенного транзита; (в ред. Решения Коллегии Евразийской экономической комиссии от 19.07.2022 N 106)

информацию об изменении сведений в сообщении о совершении грузовых операций и (или) замене транспортных средств; (в ред. Решения Коллегии Евразийской экономической комиссии от 19.07.2022 N 106)

информацию об аннулировании сообщения о совершении грузовых операций и (или) замене транспортных средств; (в ред. Решения Коллегии Евразийской экономической комиссии от 19.07.2022 N 106)

информацию об изменении сведений в сообщении об аварии либо действии непреодолимой силы или иных обстоятельствах, возникших при перевозке (транспортировке) товаров; (в ред. Решения Коллегии Евразийской экономической комиссии от 19.07.2022 N 106)

информацию об аннулировании сообщения об аварии либо действии непреодолимой силы или иных обстоятельствах, возникших при перевозке (транспортировке) товаров; (в ред. Решения Коллегии Евразийской экономической комиссии от 19.07.2022 N 106)

информацию об изменении сведений в сообщении о завершении действия таможенной процедуры таможенного транзита в связи с изменением места доставки товаров; (в ред. Решения Коллегии Евразийской экономической комиссии от 19.07.2022 N 106)

д) центральный таможенный орган регистрации сертификата:

информацию о регистрации сертификата (в виде электронного документа) или сведений из него;

запрос о принятии сертификата при выпуске товаров в соответствии с таможенной процедурой таможенного транзита;

информацию об аннулировании регистрации сертификата;

информацию о регистрации сертификата (в виде электронного документа) или сведений из него (по запросу);

информацию об отсутствии сведений о регистрации сертификата (по запросу);

информацию о прекращении действия (погашении) сертификата;

информацию о перечисленных суммах таможенных пошлин, налогов, специальных антидемпинговых, компенсационных пошлин, взысканных за счет предоставленного обеспечения исполнения обязанности по уплате таможенных пошлин, налогов, в подтверждение которого принят сертификат. (в ред. Решения Коллегии Евразийской экономической комиссии от 19.07.2022 N 106)

8. Обмен сообщениями, указанными в пункте 7 настоящих Правил, осуществляется инициатором и получателем таких сообщений согласно приложению N 1 к настоящим Правилам.

Информационное взаимодействие при реализации общего процесса осуществляется в соответствии с функциональными схемами согласно приложению N 2.

9. Состав сведений, передаваемых в сообщениях, указанных в пункте 7 настоящих Правил, определен в приложении N 2.1 (за исключением сообщений, указанных в абзацах двенадцатом, тринадцатом, пятнадцатом и шестнадцатом подпункта "а" и абзацах втором, четвертом - седьмом подпункта "д" пункта 7 настоящих Правил). (в ред. Решения Коллегии Евразийской экономической комиссии от 19.07.2022 N 106)

Направление сведений осуществляется в соответствии с порядком и условиями, определяемыми Евразийской экономической комиссией (далее - Комиссия). (в ред. Решения Коллегии Евразийской экономической комиссии от 19.05.2021 N 56)

Состав сведений, передаваемых в сообщениях, указанных в абзацах двенадцатом, тринадцатом, пятнадцатом и шестнадцатом подпункта "а" и абзацах втором, четвертом - седьмом подпункта "д" пункта 7 настоящих Правил, определяются Комиссией. (в ред. Решения Коллегии Евразийской экономической комиссии от 19.07.2022 N 106)

10. Сообщения, указанные в пункте 7 настоящих Правил, передаются в виде электронных документов и (или) сведений из них, используемых при осуществлении контроля за перевозкой товаров в соответствии с таможенной процедурой таможенного транзита в соответствии с технологическими документами.

IV. Информационные ресурсы и сервисы

11. В целях реализации электронного обмена информацией в рамках общего процесса центральные таможенные органы формируют и ведут национальные информационные ресурсы, содержащие электронные документы и (или) сведения из документов, включая сведения о результатах совершения таможенных операций.

12. Сообщения, указанные в пункте 7 настоящих Правил, представляемые центральным таможенным органом одного государства-члена центральному таможенному органу другого государства-члена, используются для формирования и актуализации национальных информационных ресурсов.

13. В рамках реализации общего процесса формирование общих информационных ресурсов в интеграционном сегменте Комиссии не обеспечивается.

14. В целях реализации общего процесса в рамках интегрированной системы обеспечивается гарантированная доставка направляемых сообщений, формируемых при осуществлении контроля за перевозкой товаров в соответствии с таможенной процедурой таможенного транзита между участниками информационного взаимодействия в рамках общего процесса, указанными в пункте 6 настоящих Правил.

15. В целях реализации общего процесса центральные таможенные органы обеспечивают разработку и применение следующих электронных сервисов:

а) формирование и направление сообщений;

б) получение и обработка сообщений;

в) формирование национальных информационных ресурсов;

г) поиск в национальных информационных ресурсах электронных документов и (или) сведений из документов;

д) хранение отправленных и полученных сообщений в рамках общего процесса не менее 2 лет после помещения товаров под таможенную процедуру таможенного транзита. (в ред. Решения Коллегии Евразийской экономической комиссии от 19.07.2022 N 106)

V. Особенности осуществления информационного взаимодействия

16. Электронный обмен информацией осуществляется в соответствии с едиными требованиями к формату, составу и структуре данных, а также к характеристикам автоматизированных сервисов, которые разрабатываются в целях реализации общего процесса.

17. В случае перемещения товаров воздушным или водным транспортом сообщение о выпуске товаров в соответствии с таможенной процедурой таможенного транзита направляется центральным таможенным органом отправления в центральный таможенный орган назначения и центральный промежуточный таможенный орган.

В случае перемещения товаров автомобильным или железнодорожным транспортом сообщение о выпуске товаров в соответствии с таможенной процедурой таможенного транзита направляется центральным таможенным органом отправления в центральные таможенные органы в соответствии с таблицей 1 приложения N 3.

В случае если товары Союза помещаются под таможенную процедуру таможенного транзита и перемещаются автомобильным или железнодорожным транспортом в соответствии с главой 43 Таможенного кодекса Евразийского экономического союза, сообщение о выпуске таких товаров в соответствии с таможенной процедурой таможенного транзита направляется центральным таможенным органом отправления в центральные таможенные органы в соответствии с таблицей 2 приложения N 3.

18. В случае если выпуск товаров в соответствии с таможенной процедурой таможенного транзита осуществлен с использованием сертификата, центральный таможенный орган отправления направляет в центральный таможенный орган регистрации сертификата сообщение о принятии такого сертификата.

В случае аннулирования принятия сертификата, центральный таможенный орган отправления направляет в центральный таможенный орган регистрации сертификата сообщение об аннулировании принятия сертификата.

19. При аннулировании регистрации сертификата в случае отсутствия в национальном информационном ресурсе центрального таможенного органа регистрации сертификата информации о принятии сертификата, центральный таможенный орган регистрации сертификата направляет в центральный таможенный орган отправления запрос о принятии сертификата при выпуске товаров в соответствии с таможенной процедурой таможенного транзита.

Центральный таможенный орган отправления в ответ на поступивший запрос направляет сообщения, содержащие информацию о принятии либо о не принятии сертификата.

20. В случае если таможенному органу государства-члена, находящемуся на территории центрального таможенного органа назначения, центрального промежуточного таможенного органа или центрального таможенного органа, совершающего не запланированные ранее таможенные операции, необходимо совершить таможенные операции в отношении товаров, перемещаемых в соответствии с таможенной процедурой таможенного транзита, и при отсутствии сведений о выпуске таких товаров в национальных информационных ресурсах, центральные таможенные органы направляют запрос в центральный таможенный орган отправления о выпуске товаров в соответствии с таможенной процедурой таможенного транзита.

Центральный таможенный орган отправления в ответ на поступивший запрос направляет сообщение о выпуске товаров в соответствии с таможенной процедурой таможенного транзита, включая сведения о совершенных таможенных операциях, в отношении товаров и (или) транспортных средств в пути следования в соответствии с таможенной процедурой таможенного транзита (при наличии сведений о таких операциях на момент поступления запроса) либо отсутствии такого выпуска.

Сведения о совершенных таможенных операциях могут содержать информацию об изменении места доставки товаров, продлении срока таможенного транзита товаров, изменении (соблюдении) маршрута перевозки товаров, совершении грузовых операций и (или) замене транспортных средств, об аварии, действиях непреодолимой силы или иных обстоятельствах, возникших при перевозке (транспортировке) товаров, завершении (прекращении) действия таможенной процедуры таможенного транзита. (в ред. Решения Коллегии Евразийской экономической комиссии от 19.07.2022 N 106)

21. В случае если в национальном информационном ресурсе центрального таможенного органа отправления по состоянию на день, следующий за днем истечения срока таможенной процедуры таможенного транзита (в том числе с учетом продления такого срока), отсутствует информация о завершении действия таможенной процедуры таможенного транзита и (или) отсутствуют сведения о продлении срока завершения ее действия, центральный таможенный орган отправления направляет в автоматическом режиме в центральный таможенный орган назначения запрос о завершении действия таможенной процедуры таможенного транзита. (в ред. Решения Коллегии Евразийской экономической комиссии от 19.07.2022 N 106)

В ответ на указанный запрос центральный таможенный орган назначения направляет в автоматическом режиме одно из следующих сообщений, содержащее: (в ред. Решения Коллегии Евразийской экономической комиссии от 19.07.2022 N 106)

информацию о завершении действия таможенной процедуры таможенного транзита;

информацию о продлении срока оформления завершения действия таможенной процедуры таможенного транзита;

информацию о регистрации подачи документов для завершения действия таможенной процедуры таможенного транзита;

информацию об отсутствии сведений о завершении действия таможенной процедуры таможенного транзита.

Абзацы седьмой - восьмой. - Исключены. (в ред. Решения Коллегии Евразийской экономической комиссии от 19.07.2022 N 106)

В случае если от центрального таможенного органа назначения поступила информация об отсутствии сведений о завершении действия таможенной процедуры таможенного транзита, центральный таможенный орган отправления направляет в автоматическом режиме в центральный промежуточный таможенный орган запрос о завершении действия таможенной процедуры таможенного транзита, проследовании товаров и совершении грузовых операций (в случае, если был установлен маршрут перевозки товаров или в отношении товаров предполагается совершение грузовых операций и в его национальном информационном ресурсе отсутствует информация о проследовании товаров или совершении грузовых операций). (в ред. Решения Коллегии Евразийской экономической комиссии от 19.07.2022 N 106)

В ответ на указанный запрос центральный промежуточный таможенный орган направляет в автоматическом режиме одно из следующих сообщений, содержащее: (в ред. Решения Коллегии Евразийской экономической комиссии от 19.07.2022 N 106)

информацию о проследовании товаров (совершении грузовых операций); (в ред. Решения Коллегии Евразийской экономической комиссии от 19.07.2022 N 106)

информацию об отсутствии сведений о проследовании товаров (совершении грузовых операций); (в ред. Решения Коллегии Евразийской экономической комиссии от 19.07.2022 N 106)

информацию о завершении действия таможенной процедуры таможенного транзита. (в ред. Решения Коллегии Евразийской экономической комиссии от 19.07.2022 N 106)

В случае получения от центрального таможенного органа назначения информации об отсутствии сведений о завершении действия таможенной процедуры таможенного транзита и неполучении от центрального промежуточного таможенного органа информации о завершении действия таможенной процедуры таможенного транзита, центральный таможенный орган отправления направляет в центральный таможенный орган назначения и центральный промежуточный таможенный орган запрос, связанный с определением места нахождения товаров. (в ред. Решения Коллегии Евразийской экономической комиссии от 19.07.2022 N 106)

Центральный таможенный орган назначения и центральный промежуточный таможенный орган в ответ на указанный запрос информируют центральный таможенный орган отправления о результатах совершения таможенных операций по определению места нахождения товаров. (в ред. Решения Коллегии Евразийской экономической комиссии от 19.07.2022 N 106)

22. Аннулирование сообщения или корректировку сведений, содержащихся в ранее направленном сообщении, производит таможенный орган, являющийся инициатором такого сообщения в рамках определенной таможенной процедуры таможенного транзита. (в ред. Решения Коллегии Евразийской экономической комиссии от 19.07.2022 N 106)

Направление сообщений о корректировке или об аннулировании сведений, содержащихся в ранее направленном сообщении, обеспечивается с соблюдением последовательности выполнения соответствующих таможенных операций должностным лицом таможенного органа. (в ред. Решения Коллегии Евразийской экономической комиссии от 19.07.2022 N 106)

23. Центральными таможенными органами в рамках национальных информационных ресурсов по результатам совершения таможенных операций и получения электронных сообщений, указанных в пункте 7 настоящих Правил в национальных информационных системах отправителя и получателя сообщений могут быть установлены статусы таможенной процедуры таможенного транзита и сертификата по перечню согласно приложению N 4.

VI. Принципы обеспечения защиты информации

24. Порядок использования электронной цифровой подписи при реализации информационного взаимодействия определяется в соответствии с законодательством государств-членов и актами, составляющими право Союза.

25. Безопасность передачи сведений в рамках интеграционной платформы интегрированной системы должна обеспечиваться средствами подсистемы информационной безопасности интеграционного сегмента интегрированной системы.

Безопасность передачи сведений в рамках информационного пространства государства-члена должна обеспечиваться в соответствии с законодательством государства-члена и техническими требованиями к обеспечению информационной безопасности, действующими на территории этого государства.

В интеграционном сегменте интегрированной системы Комиссией должен обеспечиваться взаимоприемлемый для государств-членов уровень защиты информации.

В рамках общего процесса осуществляется электронный обмен сведениями с применением их предварительного шифрования.

До момента определения порядка обмена информацией, содержащей сведения, относящиеся в соответствии с законодательством государств-членов к государственной тайне (государственным секретам) или к сведениям ограниченного распространения (доступа), согласно пункту 26 Протокола об информационно-коммуникационных технологиях и информационном взаимодействии в рамках Евразийского экономического союза (приложение N 3 к Договору о Евразийском экономическом союзе от 29 мая 2014 г.), обмен информацией в рамках общего процесса осуществляется без применения шифрования.

26. В рамках общего процесса обмен электронными документами происходит с использованием службы доверенной третьей стороны интегрированной системы. До начала функционирования службы доверенной третьей стороны интегрированной системы обмен сообщениями, указанными в пункте 7 настоящих Правил, осуществляется без применения электронной цифровой подписи.

VII. Мероприятия, направленные на реализацию общего процесса

27. В целях реализации общего процесса Комиссия обеспечивает:

подготовку технологических документов и их утверждение;

разработку на основе использования модели данных Союза унифицированных структур электронных документов (сведений) для представления сведений о документах (из документов) и их утверждение;

доработку информационных систем (подсистем) Комиссии в целях проведения тестирования информационного взаимодействия между информационными системами участников общего процесса в соответствии с требованиями технологических документов.

28. Центральные таможенные органы обеспечивают доработку информационных систем таможенных органов для обеспечения выполнения требований технологических документов и иных документов, разрабатываемых Комиссией, с целью определения требований к реализации электронного обмена информацией, а также выполнение процедуры введения в действие общего процесса.

29. Планирование, координация выполнения процедуры введения в действие общего процесса, мониторинг и анализ результатов реализации (исполнения) общего процесса осуществляются Комиссией.

Приложение N 1
к Правилам реализации общего
процесса "Обеспечение обмена
электронными документами и (или)
сведениями между таможенными
органами государств-членов
Евразийского экономического союза
в процессе контроля перевозок
товаров в соответствии с таможенной
процедурой таможенного транзита"

ПЕРЕЧЕНЬ ИНИЦИАТОРОВ И ПОЛУЧАТЕЛЕЙ СООБЩЕНИЙ, ИСПОЛЬЗУЕМЫХ ПРИ СОВЕРШЕНИИ ТАМОЖЕННЫХ ОПЕРАЦИЙ, СВЯЗАННЫХ С ОСУЩЕСТВЛЕНИЕМ КОНТРОЛЯ ЗА ПЕРЕВОЗКОЙ ТОВАРОВ В СООТВЕТСТВИИ С ТАМОЖЕННОЙ ПРОЦЕДУРОЙ ТАМОЖЕННОГО ТРАНЗИТА

(в ред. Решений Коллегии Евразийской экономической комиссии от 19.05.2021 N 56, от 19.07.2022 N 106)

Инициатор Содержание сообщения Получатель
I. Выпуск товаров в соответствии с таможенной процедурой таможенного транзита
1. Центральный таможенный орган отправления информация о выпуске товаров в соответствии с таможенной процедурой таможенного транзита центральные таможенные органы, определенные пунктом 17 Правил реализации
2. Центральный таможенный орган отправления информация об аннулировании сообщения о выпуске товаров в соответствии с таможенной процедурой таможенного транзита центральные таможенные органы, определенные пунктом 17 Правил реализации
(в ред. Решения Коллегии Евразийской экономической комиссии от 19.07.2022 N 106)
3. Центральный таможенный орган отправления информация об изменении сведений в сообщении о выпуске товаров в соответствии с таможенной процедурой таможенного транзита центральные таможенные органы, определенные пунктом 17 Правил реализации
(в ред. Решения Коллегии Евразийской экономической комиссии от 19.07.2022 N 106)

II. Запрос при отсутствии сообщения о выпуске товаров в соответствии с таможенной процедурой таможенного транзита
4. Центральный таможенный орган назначения, центральный промежуточный таможенный орган, центральный таможенный орган, совершающий незапланированные ранее таможенные операции запрос о выпуске товаров в соответствии с таможенной процедурой таможенного транзита центральный таможенный орган отправления
5. Центральный таможенный орган отправления информация о выпуске товаров в соответствии с таможенной процедурой таможенного транзита, включая сведения о совершенных таможенных операциях с товарами и (или) транспортными средствами в пути следования в соответствии с таможенной процедурой таможенного транзита (по запросу) центральный таможенный орган назначения, центральный промежуточный таможенный орган, центральный таможенный орган, совершающий незапланированные ранее таможенные операции
6. Центральный таможенный орган отправления информация об отсутствии сведений о выпуске товаров в соответствии с таможенной процедурой таможенного транзита (по запросу) центральный таможенный орган назначения, центральный промежуточный таможенный орган, центральный таможенный орган, совершающий незапланированные ранее таможенные операции

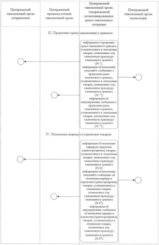
III. Продление срока таможенного транзита
7. Центральный таможенный орган, совершающий незапланированные ранее таможенные операции, на территории которого находится таможенный орган, в регионе деятельности которого производится продление срока таможенного транзита информация о продлении срока таможенного транзита, установленного в отношении товаров, помещенных под таможенную процедуру таможенного транзита центральный таможенный орган отправления, центральный таможенный орган назначения, центральный промежуточный таможенный орган
7.1. Центральный таможенный орган, совершающий незапланированные ранее таможенные операции, на территории которого находится таможенный орган, в регионе деятельности которого производится продление срока таможенного транзита информация об изменении сведений в сообщении о продлении срока таможенного транзита, установленного в отношении товаров, помещенных под таможенную процедуру таможенного транзита центральный таможенный орган отправления, центральный таможенный орган назначения, центральный промежуточный таможенный орган
(в ред. Решения Коллегии Евразийской экономической комиссии от 19.07.2022 N 106)
7.2. Центральный таможенный орган, совершающий незапланированные ранее таможенные операции, на территории которого находится таможенный орган, в регионе деятельности которого производится продление срока таможенного транзита информация об аннулировании сообщения о продлении срока таможенного транзита, установленного в отношении товаров, помещенных под таможенную процедуру таможенного транзита центральный таможенный орган отправления, центральный таможенный орган назначения, центральный промежуточный таможенный орган
(в ред. Решения Коллегии Евразийской экономической комиссии от 19.07.2022 N 106)

IV. Изменение маршрута перевозки товаров
8. Центральный таможенный орган, совершающий незапланированные ранее таможенные операции, на территории которого находится таможенный орган, в регионе деятельности которого производится изменение маршрута перевозки товаров информация об изменении маршрута перевозки (транспортировки) товаров, установленного в отношении товаров, помещенных под таможенную процедуру таможенного транзита центральный таможенный орган отправления, центральный таможенный орган назначения, центральный промежуточный таможенный орган
8.1. Центральный таможенный орган, совершающий незапланированные ранее таможенные операции, на территории которого находится таможенный орган, в регионе деятельности которого производится изменение маршрута перевозки товаров информация об изменении сведений в сообщении об изменении маршрута перевозки (транспортировки) товаров, установленного в отношении товаров, помещенных под таможенную процедуру таможенного транзита центральный таможенный орган отправления, центральный таможенный орган назначения, центральный промежуточный таможенный орган
(в ред. Решения Коллегии Евразийской экономической комиссии от 19.07.2022 N 106)
8.2. Центральный таможенный орган, совершающий незапланированные ранее таможенные операции, на территории которого находится таможенный орган, в регионе деятельности которого производится изменение маршрута перевозки товаров информация об аннулировании сообщения об изменении маршрута перевозки (транспортировки) товаров, установленного в отношении товаров, помещенных под таможенную процедуру таможенного транзита центральный таможенный орган отправления, центральный таможенный орган назначения, центральный промежуточный таможенный орган
(в ред. Решения Коллегии Евразийской экономической комиссии от 19.07.2022 N 106)

V. Соблюдение маршрута перевозки товаров
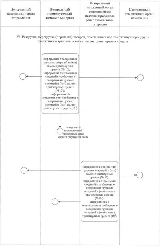
9. Центральный промежуточный таможенный орган (установленный маршрутом перевозки товаров) информация о соблюдении маршрута перевозки (транспортировки) товаров, установленного в отношении товаров, помещенных под таможенную процедуру таможенного транзита
центральный таможенный орган отправления, центральный таможенный орган назначения, центральный промежуточный таможенный орган другого государства-члена
(в ред. Решения Коллегии Евразийской экономической комиссии от 19.07.2022 N 106)
9.1. Центральный промежуточный таможенный орган (установленный в соответствии с маршрутом перевозки товаров) информация об изменении сведений в сообщении о соблюдении маршрута перевозки (транспортировки) товаров, установленного в отношении товаров, помещенных под таможенную процедуру таможенного транзита центральный таможенный орган отправления, центральный таможенный орган назначения, центральный промежуточный таможенный орган другого государства-члена
(в ред. Решения Коллегии Евразийской экономической комиссии от 19.07.2022 N 106)
9.2. Центральный промежуточный таможенный орган (установленный в соответствии с маршрутом перевозки товаров) информация об аннулировании сообщения о соблюдении маршрута перевозки (транспортировки) товаров, установленного в отношении товаров, помещенных под таможенную процедуру таможенного транзита центральный таможенный орган отправления, центральный таможенный орган назначения, центральный промежуточный таможенный орган другого государства-члена
(в ред. Решения Коллегии Евразийской экономической комиссии от 19.07.2022 N 106)

VI. Разгрузка, перегрузка (перевалка) товаров, помещенных под таможенную процедуру таможенного транзита, а также замена транспортных средств
10. Центральный промежуточный или центральный таможенный орган, совершающий незапланированные ранее таможенные операции, на территории которого находится таможенный орган, в регионе деятельности которого совершаются грузовые операции и (или) замена транспортных средств информация о совершении грузовых операций и (или) замене транспортных средств центральный таможенный орган отправления, центральный таможенный орган назначения, центральный промежуточный таможенный орган другого государства-члена
10.1. Центральный промежуточный или центральный таможенный орган, совершающий незапланированные ранее таможенные операции, на территории которого находится таможенный орган, в регионе деятельности которого совершаются грузовые операции и (или) замена транспортных средств информация об изменении сведений в сообщении о совершении грузовых операций и (или) замене транспортных средств центральный таможенный орган отправления, центральный таможенный орган назначения, центральный промежуточный таможенный орган другого государства-члена
(в ред. Решения Коллегии Евразийской экономической комиссии от 19.07.2022 N 106)
10.2. Центральный промежуточный или центральный таможенный орган, совершающий незапланированные ранее таможенные операции, на территории которого находится таможенный орган, в регионе деятельности которого совершаются грузовые операции и (или) замена транспортных средств информация об аннулировании сообщения о совершении грузовых операций и (или) замене транспортных средств центральный таможенный орган отправления, центральный таможенный орган назначения, центральный промежуточный таможенный орган другого государства-члена
(в ред. Решения Коллегии Евразийской экономической комиссии от 19.07.2022 N 106)

VII. Авария либо действие непреодолимой силы или иных обстоятельств, возникших при перевозке (транспортировке) товаров
11. Центральный таможенный орган, совершающий незапланированные ранее таможенные операции, на территории которого находится таможенный орган, в регионе деятельности которого возникли авария либо действие непреодолимой силы или иные обстоятельства, возникшие при перевозке (транспортировке) товаров информация об аварии либо действии непреодолимой силы или иных обстоятельств, возникших при перевозке (транспортировке) товаров центральный таможенный орган отправления, центральный таможенный орган назначения, центральный промежуточный таможенный орган
11.1. Центральный таможенный орган, совершающий незапланированные ранее таможенные операции, на территории которого находится таможенный орган, в регионе деятельности которого возникли авария либо действие непреодолимой силы или иные обстоятельства, возникшие при перевозке (транспортировке) товаров информация об изменении сведений в сообщении об аварии либо действии непреодолимой силы или иных обстоятельств, возникших при перевозке (транспортировке) товаров центральный таможенный орган отправления, центральный таможенный орган назначения, центральный промежуточный таможенный орган
(в ред. Решения Коллегии Евразийской экономической комиссии от 19.07.2022 N 106)
11.2. Центральный таможенный орган, совершающий незапланированные ранее таможенные операции, на территории которого находится таможенный орган, в регионе деятельности которого возникли авария либо действие непреодолимой силы или иные обстоятельства, возникшие при перевозке (транспортировке) товаров информация об аннулировании сообщения об аварии либо действии непреодолимой силы или иных обстоятельствах, возникших при перевозке (транспортировке) товаров центральный таможенный орган отправления, центральный таможенный орган назначения, центральный промежуточный таможенный орган
(в ред. Решения Коллегии Евразийской экономической комиссии от 19.07.2022 N 106)

VIII. Изменение места доставки
12. Центральный таможенный орган, совершающий незапланированные ранее таможенные операции информация о завершении действия таможенной процедуры таможенного транзита в связи с изменением места доставки товаров центральный таможенный орган отправления, центральный таможенный орган назначения, центральный промежуточный таможенный орган, центральный таможенный орган регистрации сертификата
(в ред. Решения Коллегии Евразийской экономической комиссии от 19.07.2022 N 106)
12.1. Центральный таможенный орган, совершающий незапланированные ранее таможенные операции информация об изменении сведений в сообщении о завершении действия таможенной процедуры таможенного транзита в связи с изменением места доставки товаров центральный таможенный орган отправления, центральный таможенный орган назначения, центральный промежуточный таможенный орган, центральный таможенный орган регистрации сертификата
(в ред. Решения Коллегии Евразийской экономической комиссии от 19.07.2022 N 106)

IX. Приостановление действия таможенной процедуры таможенного транзита в связи с изъятием (арестом) товаров
13. Центральный таможенный орган, совершающий незапланированные ранее таможенные операции, на территории которого находится таможенный орган, в регионе деятельности которого приостановлено действие таможенной процедуры таможенного транзита информация о приостановлении действия таможенной процедуры таможенного транзита в связи с изъятием (арестом) товаров, помещенных под таможенную процедуру таможенного транзита центральный таможенный орган отправления, центральный таможенный орган назначения, центральный промежуточный таможенный орган, центральный таможенный орган регистрации сертификата
14. Центральный таможенный орган, совершающий незапланированные ранее таможенные операции, на территории которого находится таможенный орган, в регионе деятельности которого возобновлено действие таможенной процедуры таможенного транзита информация о возобновлении действия таможенной процедуры таможенного транзита после приостановления действия таможенной процедуры таможенного транзита центральный таможенный орган отправления, центральный таможенный орган назначения, центральный промежуточный таможенный орган, центральный таможенный орган регистрации сертификата
15. Центральный таможенный орган, совершающий незапланированные ранее таможенные операции, на территории которого находится таможенный орган, в регионе деятельности которого завершается действие приостановленной таможенной процедуры таможенного транзита информация о завершении действия таможенной процедуры таможенного транзита после приостановления действия таможенной процедуры таможенного транзита центральный таможенный орган отправления, центральный таможенный орган назначения, центральный промежуточный таможенный орган, центральный таможенный орган регистрации сертификата

X. Завершение действия таможенной процедуры таможенного транзита
16. Центральный таможенный орган назначения информация о завершении действия таможенной процедуры таможенного транзита центральный таможенный орган отправления, центральный таможенный орган регистрации сертификата
16.1. Центральный таможенный орган назначения информация об изменении сведений в сообщении о завершении действия таможенной процедуры таможенного транзита центральный таможенный орган отправления, центральный таможенный орган регистрации сертификата
(в ред. Решения Коллегии Евразийской экономической комиссии от 19.07.2022 N 106)
17. Центральный таможенный орган назначения информация о продлении срока оформления завершения действия таможенной процедуры таможенного транзита центральный таможенный орган отправления
17.1. Центральный таможенный орган назначения информация об изменении сведений в сообщении о продлении срока оформления завершения действия таможенной процедуры таможенного транзита центральный таможенный орган отправления
(в ред. Решения Коллегии Евразийской экономической комиссии от 19.07.2022 N 106)
17.2. Центральный таможенный орган назначения информация об аннулировании сообщения о продлении срока оформления завершения действия таможенной процедуры таможенного транзита центральный таможенный орган отправления
(в ред. Решения Коллегии Евразийской экономической комиссии от 19.07.2022 N 106)
18. Центральный таможенный орган отправления информация о завершении действия таможенной процедуры таможенного транзита при возврате товаров Союза на таможенную территорию Союза центральный таможенный орган назначения
18.1. Центральный таможенный орган отправления информация об изменении сведений в сообщении о завершении действия таможенной процедуры таможенного транзита при возврате товаров Союза на таможенную территорию Союза центральный таможенный орган назначения
(в ред. Решения Коллегии Евразийской экономической комиссии от 19.07.2022 N 106)

XI. Прекращение действия таможенной процедуры таможенного транзита
19. Центральный таможенный орган отправления запрос о завершении действия таможенной процедуры таможенного транзита центральный таможенный орган назначения
20. Центральный таможенный орган назначения, центральный промежуточный таможенный орган информация о завершении действия таможенной процедуры таможенного транзита (по запросу) центральный таможенный орган отправления
(в ред. Решения Коллегии Евразийской экономической комиссии от 19.07.2022 N 106)
21. Центральный таможенный орган назначения информация о продлении срока оформления завершения действия таможенной процедуры таможенного транзита (по запросу) центральный таможенный орган отправления
22. Центральный таможенный орган назначения информация о регистрации подачи документов для завершения действия таможенной процедуры таможенного транзита (по запросу) центральный таможенный орган отправления
23. Центральный таможенный орган назначения информация об отсутствии сведений о завершении действия таможенной процедуры таможенного транзита (по запросу) нейтральный таможенный орган отправления
23.1. Центральный промежуточный таможенный орган запрос о завершении действия таможенной процедуры таможенного транзита, проследовании товаров и совершении грузовых операций центральный таможенный орган отправления
(в ред. Решения Коллегии Евразийской экономической комиссии от 19.07.2022 N 106)
23.2. Центральный промежуточный таможенный орган информация о проследовании товаров или совершении грузовых операций (по запросу) центральный таможенный орган отправления
(в ред. Решения Коллегии Евразийской экономической комиссии от 19.07.2022 N 106)
23.3. Центральный промежуточный таможенный орган информация об отсутствии сведений о проследовании товаров или совершении грузовых операций (по запросу) центральный таможенный орган отправления
(в ред. Решения Коллегии Евразийской экономической комиссии от 19.07.2022 N 106)
24. Центральный таможенный орган отправления запрос, связанный с определением места нахождения товаров центральный таможенный орган назначения, центральный промежуточный таможенный орган
(в ред. Решения Коллегии Евразийской экономической комиссии от 19.07.2022 N 106)
25. Центральный таможенный орган назначения, центральный промежуточный таможенный орган информация о результатах совершения таможенных операций, связанных с определением места нахождения товаров (по запросу) центральный таможенный орган отправления
(в ред. Решения Коллегии Евразийской экономической комиссии от 19.07.2022 N 106)
Пункты 26. - 28. - Исключены.    
(в ред. Решения Коллегии Евразийской экономической комиссии от 19.07.2022 N 106)
29. Центральный таможенный орган отправления информация о прекращении действия таможенной процедуры таможенного транзита центральный таможенный орган назначения, центральный промежуточный таможенный орган, центральный таможенный орган регистрации сертификата
(в ред. Решения Коллегии Евразийской экономической комиссии от 19.05.2021 N 56)
29.1. Центральный таможенный орган отправления информация об изменении сведений в сообщении о прекращении действия таможенной процедуры таможенного транзита центральный таможенный орган назначения, центральный промежуточный таможенный орган, центральный таможенный орган регистрации сертификата
(в ред. Решения Коллегии Евразийской экономической комиссии от 19.07.2022 N 106)

XII. Регистрация сертификата обеспечения
30. Центральный таможенный орган регистрации сертификата информация о регистрации сертификата в виде электронного документа или сведения из него центральный таможенный орган отправления

XIII. Аннулирование регистрации сертификата
31. Центральный таможенный орган регистрации сертификата запрос о принятии сертификата при выпуске товаров в соответствии с таможенной процедурой таможенного транзита центральный таможенный орган отправления
32. Центральный таможенный орган отправления информация о принятии сертификата (по запросу) центральный таможенный орган регистрации сертификата
33. Центральный таможенный орган отправления информация о непринятии сертификата (по запросу) центральный таможенный орган регистрации сертификата
34. Центральный таможенный орган регистрации сертификата информация об аннулировании регистрации сертификата центральный таможенный орган отправления

XIV. Принятие и аннулирование принятия сертификата
35. Центральный таможенный орган отправления запрос о регистрации сертификата центральный таможенный орган регистрации сертификата
36. Центральный таможенный орган регистрации сертификата информация о регистрации сертификата (в виде электронного документа) или сведения из него (по запросу) центральный таможенный орган отправления
37. Центральный таможенный орган регистрации сертификата информация об отсутствии сведений о регистрации сертификата (по запросу) центральный таможенный орган отправления
38. Центральный таможенный орган отправления информация о принятии сертификата центральный таможенный орган регистрации сертификата
39. Центральный таможенный орган отправления информация об аннулировании принятия сертификата центральный таможенный орган регистрации сертификата

XV. Прекращение действия (погашение) сертификата
40. Центральный таможенный орган регистрации сертификата информация о прекращении действия (погашении) сертификата центральный таможенный орган отправления
41. Центральный таможенный орган регистрации сертификата информация о перечисленных суммах таможенных пошлин, налогов, специальных антидемпинговых, компенсационных пошлин, взысканных за счет предоставленного обеспечения исполнения обязанности по уплате таможенных пошлин, налогов, в подтверждение которой принят сертификат центральный таможенный орган, на территории которого находится таможенный орган отправления или иной таможенный орган государства-члена Союза, в котором в соответствии со статьями 61, 74 и 266 Кодекса Союза подлежат уплате таможенные пошлины, налоги, специальные, антидемпинговые, компенсационные пошлины
(в ред. Решения Коллегии Евразийской экономической комиссии от 19.07.2022 N 106)

Приложение N 2
к Правилам реализации общего
процесса "Обеспечение обмена
электронными документами и (или)
сведениями между таможенными
органами государств-членов
Евразийского экономического союза
в процессе контроля перевозок
товаров в соответствии с таможенной
процедурой таможенного транзита"

ФУНКЦИОНАЛЬНЫЕ СХЕМЫ ИНФОРМАЦИОННОГО ВЗАИМОДЕЙСТВИЯ ПРИ РЕАЛИЗАЦИИ ОБЩЕГО ПРОЦЕССА "ОБЕСПЕЧЕНИЕ ОБМЕНА ЭЛЕКТРОННЫМИ ДОКУМЕНТАМИ И (ИЛИ) СВЕДЕНИЯМИ МЕЖДУ ТАМОЖЕННЫМИ ОРГАНАМИ ГОСУДАРСТВ - ЧЛЕНОВ ЕВРАЗИЙСКОГО ЭКОНОМИЧЕСКОГО СОЮЗА В ПРОЦЕССЕ КОНТРОЛЯ ПЕРЕВОЗОК ТОВАРОВ В СООТВЕТСТВИИ С ТАМОЖЕННОЙ ПРОЦЕДУРОЙ ТАМОЖЕННОГО ТРАНЗИТА"

(в ред. Решения Коллегии Евразийской экономической комиссии от 19.07.2022 N 106)

<*> Направляется с учетом положений пункта 17 Правил реализации общего процесса "Обеспечение обмена электронными документами и (или) сведениями между таможенными органами государств - членов Евразийского экономического союза в процессе контроля перевозок товаров в соответствии с таможенной процедурой таможенного транзита".

<**> Номер сообщения в соответствии с перечнем инициаторов и получателей сообщений. используемых при совершении таможенных операций, связанных с осуществлением контроля за перевозкой товаров в соответствии с таможенной процедурой таможенного транзита (приложение N 1 к Правилам реализации общего процесса "Обеспечение обмена электронными документами и (или) сведениями между таможенными органами государств - членов Евразийского экономического союза в процессе контроля перевозок товаров в соответствии с таможенной процедурой таможенного транзита").

Приложение N 2.1
к Правилам реализации общего процесса
"Обеспечение обмена электронными
документами и (или) сведениями между
таможенными органами государств – членов
Евразийского экономического союза
в процессе контроля перевозок товаров
в соответствии с таможенной процедурой
таможенного транзита"

СОСТАВ СВЕДЕНИЙ В СООБЩЕНИЯХ, КОТОРЫМИ ОБМЕНИВАЮТСЯ ТАМОЖЕННЫЕ ОРГАНЫ ПРИ ПРИМЕНЕНИИ ТАМОЖЕННОЙ ПРОЦЕДУРЫ ТАМОЖЕННОГО ТРАНЗИТА

(в ред. Решений Коллегии Евразийской экономической комиссии от 19.05.2021 N 56, от 19.07.2022 N 106)

1. Настоящий документ определяет состав сведений, которыми обмениваются таможенные органы государств - членов Евразийского экономического союза (далее соответственно - государства-члены, Союз) в рамках информационного взаимодействия при реализации общего процесса "Обеспечение обмена электронными документами и (или) сведениями между таможенными органами государств - членов Евразийского экономического союза в процессе контроля перевозок товаров в соответствии с таможенной процедурой таможенного транзита" (далее - общий процесс).

2. Состав сведений, передаваемых в сообщениях, определенных приложением N 2 к Правилам реализации общего процесса "Обеспечение обмена электронными документами и (или) сведениями между таможенными органами государств - членов Евразийского экономического союза в процессе контроля перевозок товаров в соответствии с таможенной процедурой таможенного транзита", которыми обмениваются таможенные органы при осуществлении контроля таможенной процедуры таможенного транзита, приведен в таблицах 1 - 14.

В каждой таблице формируются следующие поля (графы):

"N п/п" - иерархический номер сведения;

"Наименование" - устоявшееся или официальное словесное обозначение сведения;

"Мн." - множественность сведения (обязательность (опциональность) и количество возможных повторений сведения). Может быть скорректирована в рамках разработки технологических документов.

Для указания множественности сведения используются следующие обозначения:

1 - сведение обязательно, повторения не допускаются;

n - сведение обязательно, должно повторяться n раз (n > 1);

1..* - сведение обязательно, может повторяться без ограничений;

n..* - сведение обязательно, должно повторяться не менее n раз (n > 1);

n..m - сведение обязательно, должно повторяться не менее n раз и не более m раз (n > 1, m > n);

0..1 - сведение опционально, повторения не допускаются;

0..* - сведение опционально, может повторяться без ограничений;

0..m - сведение опционально, может повторяться не более m раз (m > 1).

Таблица N 1

Состав сведений сообщения N 1 функциональных схем

N п/п Наименование Мн.
1. Регистрационный номер транзитной декларации 1
2. Код таможенного органа отправления 1
3. Сведения о решении таможенного органа отправления 1
3.1. Дата принятия решения 1
3.2. Время принятия решения 1
3.3. Признак выпуска товаров посредством информационной системы таможенного органа без участия должностного лица таможенного органа 0..1
3.4. Сведения о должностном лице таможенного органа 0..1
3.4.1. Номер личной номерной печати должностного лица таможенного органа 0..1
(в ред. Решения Коллегии Евразийской экономической комиссии от 19.07.2022 N 106)
3.4.2. Фамилия, имя, отчество (при наличии) должностного лица таможенного органа 0..1
(в ред. Решения Коллегии Евразийской экономической комиссии от 19.07.2022 N 106)
4. Отметки таможенного органа отправления 1
4.1. Признак разового допущения транспортного средства к перевозке товаров под таможенными пломбами и печатями 0..1
4.2. Номер акта таможенного досмотра 0..1
4.3. Пункт установленного маршрута перевозки товаров 0..*
4.3.1. Порядковый номер промежуточного таможенного органа 1
4.3.2. Код промежуточного таможенного органа 1
4.4. Средства идентификации, примененные и (или) признанные таможенным органом отправления 0..*
4.4.1. Код вида средства идентификации (пломбы, печати, сейф-пакеты и т.п.) 1
4.4.2. Общее количество средств идентификации данного вида 1
4.4.3. Средство идентификации 1..*
4.4.3.1. Номер средства идентификации 1
4.4.3.2. Отличительные признаки средства идентификации 0..1
4.4.3.3. Признак, что ранее наложенное средство идентификации признано таможенным органом отправления 0..1
4.5. Навигационная пломба в случае ее применения не в качестве средства идентификации 0..*
4.5.1. Номер пломбы 1
4.5.2. Иные сведения о пломбе 0..1
4.6. Срок таможенного транзита 1
4.7. Таможенный орган назначения, определенный таможенным органом отправления 1
4.7.1. Код таможенного органа назначения 1
4.8. Признак применения таможенного сопровождения 0..1
4.9. Иные сведения, имеющие значение для таможенных целей, включая, например, сведения о примененных формах таможенного контроля и результатах их применения 0..1
5. Документ, используемый в качестве транзитной декларации 0..1
6. Признак подачи транзитной декларации в виде электронного документа (ЭД) 0..1
7. Общее количество листов транзитной декларации (в случае подачи транзитной декларации в виде документа на бумажном носителе 0..1
8. Признак особенностей таможенного декларирования товаров в соответствии с таможенной процедурой таможенного транзита (второй подраздел графы 1 транзитной декларации) 0..1
9. Код вида перемещения товаров в соответствии с таможенной процедурой таможенного транзита 1
10. Код страны отправления 1
11. Код страны назначения 1
12. Общее число товаров 1
13. Общее число грузовых мест 1
14. Декларант 1
14.1. Регистрационный номер свидетельства о включении в реестр уполномоченных экономических операторов 0..1
14.2. Регистрационный номер свидетельства о включении в реестр таможенных перевозчиков 0..1
14.3. Сведения, предусмотренные пунктами 1 - 5 таблицы N 14 1
15. Перевозчик 1..*
15.1. Порядковый номер 1
15.2. Признак совпадения перевозчика и декларанта 0..1
15.3. Регистрационный номер свидетельства о включении в реестр таможенных перевозчиков 0..1
15.4. Сведения, предусмотренные пунктами 1 - 5 таблицы N 14 0..1
16. Транспортные средства, с использованием которых начинается перевозка (транспортировка) 0..*
16.1. Порядковый номер 0..1
16.2. Код вида транспортного средства или вида транспортировки 1
16.3. Тип транспортного средства 0..1
16.4. Регистрационный номер автомобильного транспортного средства 0..1
16.5. Номер железнодорожного транспортного средства 0..1
16.6. Название водного судна 0..1
16.7. Номер рейса воздушного судна 0..1
16.8. Идентификационный номер контейнера 0..1
16.9. Код страны, в которой зарегистрировано транспортное средство 0..1
17. Код контейнерной перевозки (0 - если товары перевозятся не в контейнере, 1 - если товары перевозятся в контейнере) 1
(в ред. Решения Коллегии Евразийской экономической комиссии от 19.07.2022 N 106)
18. Запланированные грузовые операции с товарами и (или) замена транспортных средств 0..*
18.1. Порядковый номер нового перевозчика 0..1
18.2. Код таможенного органа, в регионе деятельности которого будут совершаться грузовые операции и (или) замена транспортных средств 0..1
18.3. Место и страна, где будут совершаться грузовые операции и (или) замена транспортных средств 1
18.3.1. Место 1
18.3.2. Код ж/д станции 0..1
18.3.3. Код страны 1
18.4. Признак контейнерной перегрузки (1 - товары перегружаются из одного контейнера в другой; 0 - товары не перегружаются из одного контейнера в другой) 1
18.5. Транспортные средства, с использованием которых будет продолжаться перевозка (транспортировка) 0..*
18.5.1. Порядковый номер (порядковые номера) транспортного средства, с которого будет перегружаться товар 0..1
18.5.2. Порядковый номер (порядковые номера) транспортного средства, которое продолжит перевозку после совершения грузовых операций и (или) замены транспортных средств 0..1
18.5.3. Код вида транспорта или транспортировки товаров 1
18.5.4. Тип транспортного средства 0..1
18.5.5. Регистрационный номер автомобильного транспортного средства 0..1
18.5.6. Номер железнодорожного транспортного средства 0..1
18.5.7. Название водного судна 0..1
18.5.8. Номер рейса воздушного судна 0..1
18.5.9. Идентификационный номер контейнера 0..1
18.5.10. Код страны, в которой зарегистрировано транспортное средство 0..1
19. Общая стоимость товаров 0..1
19.1. Код валюты 1
19.2. Общая стоимость перевозимых товаров 1
20. Книжка МДП 0..1
20.1. Серия книжки МДП 1
20.2. Номер книжки МДП 1
20.3. Номер страницы отрывного листа книжки МДП 1
20.4. Идентификационный номер держателя книжки МДП 1
21. Сведения из транспортных (перевозочных) документов 1..*
21.1. Сведения о транспортном (перевозочном) документе 1
21.1.1. Код вида документа 0..1
21.1.2. Наименование документа (в случае кода вида документа - иное) 0..1
21.1.3. Номер документа 1
21.1.4. Дата документа 1
21.2. Место доставки товаров 1
21.2.1. Место 1
21.2.2. Код ж/д станции 0..1
21.2.3. Сведения об УЭО, определенном в качестве места доставки товаров 0..1
21.2.3.1. Регистрационный номер зоны таможенного контроля на территории УЭО 0..1
21.2.3.2. Номер свидетельства о включении в реестр УЭО 0..1
21.2.3.3. Почтовый адрес территории УЭО, которая будет являться местом доставки товаров, в соответствии с таблицей N 15 0..1
21.3. Отправитель сведения в соответствии с таблицей N 14 1
21.4. Получатель сведения в соответствии с таблицей N 14 1
21.5. Товары из документа, предусмотренного пунктом 21.1 настоящей таблицы 1..*
21.5.1. Порядковый номер товара 1
21.5.2. Код товара 0..1
21.5.3. Признак таможенного декларирования компонентов разобранного товара 0..1
21.5.4. Наименование и описание товара 1
21.5.5. Международные почтовые отправления 0..*
21.5.5.1. Вид 1
21.5.5.2. Номер депеши или емкости 1
21.5.6. Количество грузовых мест товара 1
21.5.7. Сведения об упаковке товара 0..*
21.5.7.1. Сведения о виде груза и упаковки товара 0..1
21.5.7.1.1. Код вида груза и упаковки товара 1
21.5.7.1.2. Количество 0..1
21.5.7.1.3. Маркировка 0..1
21.5.8. Идентификационный номер контейнера, в котором перевозится товар 0..*
21.5.9. Порядковый номер контейнера, в котором перевозится товар, в соответствии с пунктом 16.1 настоящей таблицы 0..*
21.5.10. Масса брутто товара 1
21.5.11. Дополнительная единица измерения 0..1
21.5.11.1. Количество 1
21.5.11.2. Код 1
21.5.12. Стоимость товара 0..1
21.5.12.1. Код валюты 1
21.5.12.2. Стоимость товара 1
21.5.13. Предшествующий документ 0..*
21.5.13.1. Код предшествующего документа 0..1
21.5.13.2. Номер (регистрационный номер) предшествующего документа 1
21.5.14. Документы, подтверждающие сведения в отношении товаров, заявленных в транзитной декларации 1..*
21.5.14.1. Код вида документа 1
21.5.14.2. Признак представления документа 1
21.5.14.3. Номер документа 1
21.5.14.4. Дата документа 0..1
21.5.14.5. Наименование документа 0..1
22. Документы, подтверждающие сведения в отношении транспортных средств, заявленных в транзитной декларации 1..*
22.1. Код вида документа 1
22.2. Признак представления документа 1
22.3. Номер документа 1
22.4. Дата документа 0..1
22.5. Наименование документа 0..1
23. Обеспечение исполнения обязанности по уплате таможенных пошлин, налогов 1..*
23.1. Код предоставления обеспечения (1- предоставлено; 2 - не предоставляется) 1
23.2. Предоставленное обеспечение 0..1
23.2.1. Код валюты 1
23.2.2. Сумма обеспечения 1
23.2.3. Документ, подтверждающий предоставление обеспечения 1
23.2.3.1. Код документа 1
23.2.3.2. Номер (регистрационный номер) документа 1
23.2.3.3. Дата документа 0..1
23.2.3.4. Код способа обеспечения 1
23.3. Непредоставление обеспечения 0..1
23.3.1. Код основания для непредоставления обеспечения 1
23.3.2. Документ, подтверждающий основания для непредоставления обеспечения 1
23.3.2.1. Номер (регистрационный номер) документа 1
23.3.2.2. Дата документа 1

Таблица N 2

Состав сведений сообщения N 1 функциональных схем с использованием пассажирской таможенной декларации

N п/п Наименование Мн.
1. Декларант 1
1.1. Фамилия 1
1.2. Имя 1
1.3. Отчество (при наличии) 0..1
1.4. Сведения о документе, удостоверяющем личность: 1
1.4.1. Код вида документа, удостоверяющего личность 1
1.4.2. Код страны, уполномоченным органом которой выдан документ 1
1.4.3. Серия документа (при наличии) 0..1
1.4.4. Номер документа 1
1.4.5. Дата выдачи документа 1
1.5. Сведения об адресе постоянного места жительства (регистрации) и (или) адресе временного проживания (пребывания) в государстве-члене 1..*
1.5.1. Код страны 1
1.5.2. Административно-территориальная единица (регион, область, район и т.п.) 0..1
1.5.3. Населенный пункт 0..1
1.5.4. Улица (бульвар, проспект и т.п.) 1
1.5.5. Номер дома 1
1.5.6. Номер корпуса (строения) 0..1
1.5.7. Номер квартиры 0..1
1.6. Код страны отправления 1
1.7. Код страны назначения 1
2. Код способа перемещения (только 1 - сопровождаемый багаж, включая ручную кладь) 1
3. Сведения о товарах 1
3.1. Сведения о наличии товаров, подлежащих таможенному декларированию (сведения о наличии товаров, ввозимых с освобождением от уплаты таможенных пошлин, налогов; сведения о наличии товаров, в отношении которых подлежат соблюдению запреты и ограничения) 0..1
3.1.1. Код категории товара (значения 02 - 3.2, 04 - 3.4, ... 10 - 3.10) 1..10
3.2. Товары 1..*
3.2.1. Порядковый номер товара 1
3.2.2. Наименование товара 1
3.2.3. Описание (идентификационный номер (при наличии), товарный знак, материал, из которого изготовлен товар, цвет и т.п.) 0..1
3.2.4. Представленный документ (соблюдение ограничений, обеспечение, освобождение от уплаты) 0..*
3.2.5. Код вида документа 1
3.2.6. Номер документа 1
3.2.7. Дата документа 1
3.2.8. Наименование органа, выдавшего документ 0..1
3.3. Общая масса нетто 0..1
3.3.1. Код единицы измерения 1
3.3.2. Масса 1
3.4. Общее количество всех товаров 0..1
3.4.1. Код единицы измерения 1
3.4.2. Количество 1
3.5. Общая стоимость всех товаров 1
3.5.1. Код валюты 1
3.5.2. Стоимость 1
4. Сведения о транспортных средствах 0..1
4.1. Признак ввоза освобождения от уплаты таможенных пошлин, налогов транспортного средства для личного пользования 0..1
4.2. Сведения о транспортном средстве 1..*
4.2.1. Код вида транспорта 1
4.2.2. Признак прицепного транспортного средства 0..1
4.2.3. Марка, модель транспортного средства 0..1
4.2.3.1. Код марки транспортного средства 1
4.2.3.2. Наименование модели 1
4.2.4. Регистрационный номер транспортного средства 0..1
4.2.4.1. Код страны регистрации 0..1
4.2.4.2. Регистрационный номер транспортного средства 1
4.2.5. Идентификационный номер транспортного средства 0..1
4.2.6. Рабочий объем двигателя 0..1
4.2.7. Номер кузова транспортного средства 0..1
4.2.8. Номер шасси транспортного средства 0..1
4.2.9. Момент выпуска (дата изготовления) 0..1
4.2.10. Стоимость 1
4.2.10.1. Код валюты 1
4.2.10.2. Стоимость 1
4.2.11. Вид транспортного средства 0..1
4.2.12. Масса транспортного средства 0..1
4.2.12.1. Код единицы измерения 1
4.2.12.2. Масса 1
4.2.13. Длина корпуса водного судна 0..1
4.2.13.1. Код единицы измерения 1
4.2.13.2. Длина 1
5. Сведения о результатах проведенного таможенного контроля таможенным органом отправления 1
5.1. Регистрационный номер транзитной декларации 0..1
5.2. Код таможенного органа 1
5.3. Решение таможенного органа 1
5.3.1. Дата принятия решения таможенным органом 1
5.3.2. Время принятия решения таможенным органом 1
5.3.3. Срок таможенного транзита 1
(в ред. Решения Коллегии Евразийской экономической комиссии от 19.07.2022 N 106)
5.3.4. Таможенный орган назначения, определенный таможенным органом отправления 1
(в ред. Решения Коллегии Евразийской экономической комиссии от 19.07.2022 N 106)
5.3.4.1. Код таможенного органа назначения 1
(в ред. Решения Коллегии Евразийской экономической комиссии от 19.07.2022 N 106)
5.4. Сведения о должностном лице таможенного органа 0..1
5.4.1. Номер личной номерной печати должностного лица таможенного органа 0..1
(в ред. Решения Коллегии Евразийской экономической комиссии от 19.07.2022 N 106)
5.4.2. Фамилия, имя, отчество (при наличии) должностного лица таможенного органа 0..1
(в ред. Решения Коллегии Евразийской экономической комиссии от 19.07.2022 N 106)
6. Средства идентификации, примененные и (или) признанные таможенным органом отправления 0..*
6.1.1 Код вида средства идентификации (пломбы, печати, сейф-пакеты и т.п.) 1
(в ред. Решения Коллегии Евразийской экономической комиссии от 19.07.2022 N 106)
6.1.2. Общее количество средств идентификации данного вида 1
6.1.3. Средство идентификации 1..*
6.1.4. Номер средства идентификации 1
6.1.5. Отличительные признаки средства идентификации 0..1
6.1.6. Признак, что ранее наложенное средство идентификации признано таможенным органом отправления 0..1
7. Обеспечение исполнения обязанности по уплате таможенных пошлин, налогов 1..*
(в ред. Решения Коллегии Евразийской экономической комиссии от 19.07.2022 N 106)
7.1. Код предоставления обеспечения (1 - предоставлено; 2 - не предоставляется) 1
(в ред. Решения Коллегии Евразийской экономической комиссии от 19.07.2022 N 106)
7.2. Предоставленное обеспечение 0..1
(в ред. Решения Коллегии Евразийской экономической комиссии от 19.07.2022 N 106)
7.2.1. Код валюты 1
(в ред. Решения Коллегии Евразийской экономической комиссии от 19.07.2022 N 106)
7.2.2. Сумма обеспечения 1
(в ред. Решения Коллегии Евразийской экономической комиссии от 19.07.2022 N 106)
7.2.3. Документ, подтверждающий предоставление обеспечения 1
(в ред. Решения Коллегии Евразийской экономической комиссии от 19.07.2022 N 106)
7.2.3.1. Код документа 1
(в ред. Решения Коллегии Евразийской экономической комиссии от 19.07.2022 N 106)
7.2.3.2. Номер (регистрационный номер) документа 1
(в ред. Решения Коллегии Евразийской экономической комиссии от 19.07.2022 N 106)
7.2.3.3. Дата документа 0..1
(в ред. Решения Коллегии Евразийской экономической комиссии от 19.07.2022 N 106)
7.2.3.4. Код способа обеспечения 1
(в ред. Решения Коллегии Евразийской экономической комиссии от 19.07.2022 N 106)

Таблица N 3

Состав сведений сообщений N 2, 7.2, 8.2, 9.2, 10.2, 11.2, 17.2 функциональных схем

(в ред. Решения Коллегии Евразийской экономической комиссии от 19.07.2022 N 106)

N п/п Наименование Мн. N сообщения
1. Код таможенного органа, осуществившего аннулирование 1 2, 7.2, 8.2, 9.2, 10.2, 11.2, 17.2,
2. Регистрационный номер транзитной декларации 1 2, 7.2, 8.2, 9.2, 10.2, 11.2, 17.2
3. Сведения по книжке МДП 0..1 2, 7.2, 8.2, 9.2, 10.2, 11.2, 17.2
3.1. Номер книжки МДП 1 2, 7.2, 8.2, 9.2, 10.2, 11.2, 17.2
3.2. Серия книжки МДП 1 2, 7.2, 8.2, 9.2, 10.2, 11.2, 17.2
3.3. Номер страницы отрывного листа книжки МДП 1 2, 7.2, 8.2, 9.2, 10.2, 11.2, 17.2
4. Дата аннулирования 1 2, 7.2, 8.2, 9.2, 10.2, 11.2, 17.2
5. Время аннулирования 1 2, 7.2, 8.2, 9.2, 10.2, 11.2, 17.2
6. Сведения о должностном лице таможенного органа, осуществившего аннулирование 0..1 2, 7.2, 8.2, 9.2, 10.2, 11.2, 17.2
6.1. Номер личной номерной печати должностного лица таможенного органа 0..1 2, 7.2, 8.2, 9.2, 10.2, 11.2, 17.2
6.2. Фамилия, имя, отчество (при наличии) должностного лица таможенного органа 0..1 2, 7.2, 8.2, 9.2, 10.2, 11.2, 17.2

Таблица N 4

Состав сведений сообщения N 4 функциональных схем

(в ред. Решения Коллегии Евразийской экономической комиссии от 19.07.2022 N 106)

N п/п Наименование Мн. N сообщения
1. Код таможенного органа, направившего запрос о товарах, помещенных под таможенную процедуру таможенного транзита 1 N 4
(в ред. Решения Коллегии Евразийской экономической комиссии от 19.07.2022 N 106)
2. Регистрационный номер транзитной декларации 1 N 4
(в ред. Решения Коллегии Евразийской экономической комиссии от 19.07.2022 N 106)
3. Сведения по книжке МДП 0..1 N 4
(в ред. Решения Коллегии Евразийской экономической комиссии от 19.07.2022 N 106)
3.1. Номер книжки МДП 1 N 4
(в ред. Решения Коллегии Евразийской экономической комиссии от 19.07.2022 N 106)
3.2. Серия книжки МДП 1 N 4
(в ред. Решения Коллегии Евразийской экономической комиссии от 19.07.2022 N 106)
3.3. Номер страницы отрывного листа книжки МДП 0..1 N 4
(в ред. Решения Коллегии Евразийской экономической комиссии от 19.07.2022 N 106)
4. Дата направления запроса 0..1 N 4
(в ред. Решения Коллегии Евразийской экономической комиссии от 19.07.2022 N 106)
5. Время направления запроса 1 N 4
(в ред. Решения Коллегии Евразийской экономической комиссии от 19.07.2022 N 106)
6. Сведения о должностном лице таможенного органа 0..1 N 4
(в ред. Решения Коллегии Евразийской экономической комиссии от 19.07.2022 N 106)
6.1. Номер личной номерной печати должностного лица таможенного органа 0..1 N 4
(в ред. Решения Коллегии Евразийской экономической комиссии от 19.07.2022 N 106)
6.2. Фамилия, имя, отчество (при наличии) должностного лица таможенного органа, направившего сообщение 0..1 N 4
(в ред. Решения Коллегии Евразийской экономической комиссии от 19.07.2022 N 106)

Таблица N 5

Состав сведений сообщения N 5 функциональных схем

N п/п Наименование Мн.  
1. Сведения в соответствии с таблицей N 1 0..1  
2. Сведения в соответствии с таблицей N 2 в случае использования пассажирской таможенной декларации 0..1  
3. Сведения о совершенных таможенных операциях 0..1  
3.1. Продление срока таможенного транзита 0..*  
3.1.1. Код таможенного органа, принявшего решение о продлении срока таможенной процедуры таможенного транзита 1  
3.1.2. Дата оформления решения 1  
3.1.3. Время принятия решения 1  
3.1.4. Сведения о должностном лице таможенного органа 0..1  
3.1.4.1. Номер личной номерной печати должностного лица таможенного органа 0..1  
(в ред. Решения Коллегии Евразийской экономической комиссии от 19.07.2022 N 106)
3.1.4.2. Фамилия, имя, отчество (при наличии) должностного лица таможенного органа 0..1  
(в ред. Решения Коллегии Евразийской экономической комиссии от 19.07.2022 N 106)
3.1.5. Дата, до которой продлен срок таможенного транзита 1  
3.2. Грузовые операции и (или) замена транспортных средств 0..*  
3.2.1. Код таможенного органа, в регионе деятельности которого совершены грузовые операции и (или) замена транспортных средств 1  
3.2.2. Сведения о решении таможенного органа о выдаче разрешения 0..1  
3.2.2.1. Дата принятия решения 1  
3.2.2.2. Время принятия решения 1  
3.2.2.3. Сведения о должностном лице таможенного органа 0..1  
3.2.2.3.1. Номер личной номерной печати должностного лица таможенного органа 0..1  
(в ред. Решения Коллегии Евразийской экономической комиссии от 19.07.2022 N 106)
3.2.2.3.2. Фамилия, имя, отчество (при наличии) должностного лица таможенного органа 0..1  
(в ред. Решения Коллегии Евразийской экономической комиссии от 19.07.2022 N 106)
3.2.3. Средства идентификации, наложенные после совершения грузовых операций и (или) замены транспортных средств 0..1  
3.2.3.1. Код вида средства идентификации 1  
3.2.3.2. Общее количество средств идентификации 1  
3.2.3.3. Средство идентификации 1..*  
3.2.3.3.1. Номер средства идентификации 1  
3.2.3.3.2. Отличительные признаки средства идентификации 0...1  
3.2.4. Навигационная пломба в случае ее применения не в качестве средства идентификации 0..*  
3.2.4.1. Номер пломбы 1  
3.2.4.2. Иные сведения о пломбе 0..1  
3.2.5. Дата совершения грузовых операций и (или) замены транспортных средств 1  
3.2.6. Грузовые операции с товарами и (или) замена транспортных средств 1  
3.2.6.1. Место и страна совершения грузовых операций и (или) замены транспортных средств 1  
3.2.6.1.1. Место 1  
3.2.6.1.2. Код ж/д станции 0..1  
3.2.6.1.3. Код страны 1  
3.2.6.2. Признак контейнерной перегрузки (1 - товары перегружаются из одного контейнера в другой; 0 - товары не перегружаются из одного контейнера в другой) 1  
3.2.6.3. Транспортные средства, с использованием которых продолжена перевозка(транспортировка) 0..*  
3.2.6.3.1. Порядковый номер (порядковые номера) транспортного средства до совершения грузовых операций и (или) замены транспортного средства (в соответствии с нумерацией в транзитной декларации) 0..1  
3.2.6.3.2. Порядковый номер (порядковые номера) транспортного средства после совершения грузовых операций и (или) замены транспортного средства (в соответствии с нумерацией в транзитной декларации) 0..1  
3.2.6.3.3. Сведения о транспортном средстве в случае их отсутствия в транзитной декларации 0..1  
3.2.6.3.3.1. Код вида транспорта или транспортировки товаров 1  
3.2.6.3.3.2. Тип транспортного средства 0..1  
3.2.6.3.3.3. Регистрационный номер автомобильного транспортного средства 0..1  
3.2.6.3.3.4. Номер железнодорожного транспортного средства 0..1  
3.2.6.3.3.5. Название водного судна 0..1  
3.2.6.3.3.6. Номер рейса воздушного судна 0..1  
3.2.6.3.3.7. Идентификационный номер контейнера 0..1  
3.2.6.3.3.8. Код страны, в которой зарегистрировано транспортное средство 0..1  
3.2.6.3.3.9. Признак контейнерной перегрузки 0..1  
3.2.6.3.3.10. Признак замены перевозчика 1  
3.2.7. Сведения о перевозчике, который будет продолжать перевозку (в случае замены перевозчика) 0..1  
3.2.7.1. Порядковый номер перевозчика, ранее осуществлявшего перевозку товаров 0..1  
3.2.7.2. Наименование перевозчика, который продолжил перевозку (в случае отсутствия сведений в транзитной декларации) 0..1  
3.2.7.3. Регистрационный номер свидетельства о включении в реестр таможенных перевозчиков 0..1  
3.2.7.4. Сведения, предусмотренные пунктами 1 - 5 таблицы N 14 1  
3.3. Сведения о возникновении обстоятельств, препятствующих исполнению обязанностей перевозчика 0..1  
3.3.1. Код таможенного органа, в регионе деятельности которого возникли обстоятельства, препятствующие исполнению обязанностей перевозчика 1  
3.3.2. Сведения о должностном лице таможенного органа 0..1  
3.3.2.1. Номер личной номерной печати должностного лица таможенного органа 0..1  
(в ред. Решения Коллегии Евразийской экономической комиссии от 19.07.2022 N 106)
3.3.2.2. Фамилия, имя, отчество (при наличии) должностного лица таможенного органа 0..1  
(в ред. Решения Коллегии Евразийской экономической комиссии от 19.07.2022 N 106)
3.3.3. Место и страна возникновения обстоятельств 1  
3.3.3.1. Место 1  
3.3.3.2. Код страны 1  
3.3.4. Результаты проведения таможенного контроля при возникновении обстоятельств 1  
3.3.4.1. Дата возникновения обстоятельства 1  
3.3.4.2. Номер акта об аварии или о действии непреодолимой силы 0..1  
3.3.4.2.1. Дата составления акта об аварии или о действии непреодолимой силы 0..1  
3.3.4.2.2. Дата фиксации результатов таможенного контроля 0..1  
3.3.4.2.3. Время фиксации результатов таможенного контроля 0..1  
3.3.4.3. Утраченные (отсутствующие, поврежденные, уничтоженные) товары 0..*  
3.3.4.3.1. Транспортный (перевозочный) документ, в соответствии с которым перевозились утраченные товары 1  
3.3.4.3.1.1. Код вида документа 1  
3.3.4.3.1.2. Наименование документа (в случае кода вида документа - иное) 0..1  
3.3.4.3.1.3. Номер документа 1  
3.3.4.3.1.4. Дата документа 1  
3.3.4.3.2. Порядковый номер товара в транзитной декларации 1  
3.3.4.3.3. Код вида утраты товара или его части (утерян, уничтожен, поврежден) 1  
3.3.4.4. Сведения об упаковке утраченного товара 1  
3.3.4.4.1. Код вида упаковки 1  
3.3.4.4.2. Количество упаковок данного вида 1  
3.3.4.5. Масса брутто утраченного товара 1  
3.3.4.6. Дополнительные единицы измерения 0..1  
3.3.4.6.1. Количество товара 1  
3.3.4.6.2. Код 1  
3.3.4.7. Признак повреждения грузового отсека транспортного средства, в котором находились (находятся) товары 1  
3.3.4.8. Поврежденные средства идентификации 0..1  
3.3.4.8.1. Код вида средства идентификации 1  
3.3.4.8.2. Номер средства идентификации 1  
3.4. Завершение таможенной процедуры таможенного транзита, в случае изменения места доставки 1  
3.4.1. Код таможенного органа, принявшего решение о завершении таможенной процедуры таможенного транзита 1  
3.4.2. Сведения о решении о завершении таможенной процедуры таможенного транзита 1  
3.4.3. Сведения об обстоятельствах, обусловивших изменение места доставки 1  
3.4.4. Место завершения таможенной процедуры таможенного транзита 1  
3.4.4.1. Код ж/д станции места доставки товаров 0..1  
3.4.4.2. Сведения об УЭО, на территории которого размещены товары до завершения действия таможенной процедуры таможенного транзита 0..1  
3.4.4.2.1. Регистрационный номер зоны таможенного контроля на территории УЭО 0..1  
3.4.4.2.2. Номер свидетельства о включении в реестр УЭО 0..1  
3.4.4.2.3. Почтовый адрес территории УЭО, сведения в соответствии с таблицей N 15 1  
3.4.5. Сведения о должностном лице таможенного органа 0..1  
3.4.5.1. Номер личной номерной печати должностного лица таможенного органа 0..1  
(в ред. Решения Коллегии Евразийской экономической комиссии от 19.07.2022 N 106)
3.4.5.2. Фамилия, имя, отчество (при наличии) должностного лица таможенного органа 0..1  
(в ред. Решения Коллегии Евразийской экономической комиссии от 19.07.2022 N 106)
3.4.6. Сведения о доставленных товарах 1..*  
3.4.6.1. Транспортный (перевозочный) документ, в соответствии с которым перевозились товары 1  
3.4.6.1.1. Код вида документа 1  
3.4.6.1.2. Номер документа 1  
3.4.6.1.3. Дата документа 1  
3.4.6.2. Порядковый номер товара в транзитной декларации 1  
3.4.6.3. Признак частичной доставки товаров 0..1  
3.4.6.4. Признак выгрузки товаров в месте доставки товаров 0..1  
3.4.6.5. Код товара 1  
3.4.6.6. Наименование и описание товара 1  
3.4.6.7. Сведения об упаковке товара 0..*  
3.4.6.7.1. Сведения о виде груза и упаковки товара 0..1  
3.4.6.7.2. Код вида груза и упаковки товара 1  
3.4.6.7.3. Количество 1  
3.4.6.7.4. Маркировка 0..1  
3.4.6.8. Масса брутто товара 1  
3.4.6.8.1. Дополнительная единица измерения 0..1  
3.4.6.8.2. Количество товара 1  
3.4.6.8.3. Код 1  
3.4.6.9. Идентификационный номер контейнера, в котором перевозился товар 0..*  
3.4.6.10. Порядковый номер контейнера 0..*  
3.4.6.11. Отметки таможенного органа, принявшего решение о завершении таможенной процедуры таможенного транзита 1  
3.4.6.11.1. Признак нарушения пломб 1  
3.4.6.11.2. Признак нарушения (повреждения) грузового отсека транспортного средства 1  
3.4.6.11.3. Сведения о выявленных признаках административного правонарушения 1  
3.4.6.11.4. Сведения об оговорках 0..1  
3.4.6.11.5. Средства идентификации при прибытии товаров в таможенный орган, изменивший место доставки 0..*  
3.4.6.11.5.1. Код вида средства идентификации 1  
3.4.6.11.5.2. Общее количество средств идентификации каждого вида 1  
3.4.6.11.5.3. Средство идентификации 1..*  
3.4.7.10.5.3.1. Номер средства идентификации 1  
3.4.7.10.5.3.2. Отличительные признаки средств идентификации 0..1  
3.4.6.12. Информация об утрате (отсутствии/уничтожении) части товара 0..1  
3.4.6.12.1. Транспортный (перевозочный) документ, в соответствии с которым перевозились утраченные товары 1  
3.4.6.12.2. Код вида документа 1  
3.4.6.13. Наименование документа (в случае кода вида документа - иное) 0..1  
3.4.6.13.1. Номер документа 1  
3.4.6.13.2. Дата документа 1  
3.4.6.14. Порядковый номер утраченного товара в транспортном (перевозочном) документе 1  
3.4.6.14.1. Вид утраты товара или его части 1..*  
3.4.6.14.2. Вид упаковки утраченного товара 1..*  
3.4.6.14.3. Количество утраченных упаковок данного вида 0..1  
3.4.6.14.4. Масса брутто утраченной части товара 1  
3.4.6.15. Утраченный товар в дополнительной единице измерения 0..1  
3.4.6.15.1. Количество 1  
3.4.6.15.2. Код 1  
3.4.6.16. Иные сведения, имеющие значение для таможенных целей, включая, например, сведения о примененных формах таможенного контроля и результатах их применения 0..1  
3.4.6.17. Перевозчик, завершающий перевозку товаров в случае частичной доставки 0..1  
3.4.6.17.1. Порядковый номер перевозчика 0..1  
3.4.6.17.2. Регистрационный номер свидетельства о включении в реестр таможенных перевозчиков 0..1  
3.4.6.17.3. Сведения, предусмотренные пунктами 1 - 5 таблицы N 14 0..1  
3.4.6.18. Сведения о транспортных средствах, с использованием которых завершается перевозка (транспортировка) товаров в случае частичной доставки 1. *  
3.4.6.18.1. Код вида транспортного средства или вида транспортировки 1  
3.4.6.18.2. Тип транспортного средства 0..1  
3.4.6.18.3. Регистрационный номер автомобильного транспортного средства 0..1  
3.4.6.18.4. Номер железнодорожного транспортного средства 0..1  
3.4.6.18.5. Название водного судна 0..1  
3.4.6.18.6. Номер рейса воздушного судна 0..1  
3.4.6.18.7. Идентификационный номер контейнера 0..1  
3.4.6.18.8. Код страны, в которой зарегистрировано транспортное средство 0..1  
3.4.6.19. Регистрационный номер в журнале завершения таможенной процедуры таможенного транзита 1  
3.5. Регистрация представления в таможенный орган назначения транзитной декларации, а также сопровождающих ее документов для завершения действия таможенной процедуры таможенного транзита 0..1  
3.5.1. Номер регистрации подачи документов 1  
3.5.1.1. Дата представления 1  
3.5.1.2. Время представления 1  
3.6. Решение о продлении срока оформления завершения действия таможенной процедуры таможенного транзита 0..1  
3.6.1. Дата принятия решения о продлении срока 1  
3.6.2. Время принятия решения о продлении срока 1  
3.6.3. Дата, до которой продлен срок 1  
3.7. Прекращение таможенной процедуры таможенного транзита 0..1  
3.7.1. Код таможенного органа, оформившего прекращение действия таможенной процедуры таможенного транзита 1  
3.7.2. Сведения о должностном лице таможенного органа 1  
3.7.2.1. Номер личной номерной печати должностного лица таможенного органа, оформившего прекращение действия таможенной процедуры таможенного транзита 0..1  
(в ред. Решения Коллегии Евразийской экономической комиссии от 19.07.2022 N 106)
3.7.2.2. Фамилия, имя, отчество (при наличии) должностного лица таможенного органа, оформившего прекращение действия таможенной процедуры таможенного транзита 0..1  
(в ред. Решения Коллегии Евразийской экономической комиссии от 19.07.2022 N 106)
3.7.3. Регистрационный номер декларации на товары, если до помещения под таможенную процедуру таможенного транзита товары были помещены под таможенную процедуру временного ввоза (допуска), таможенную процедуру переработки на таможенной территории или таможенную процедуру переработки для внутреннего потребления 0..1  
3.7.4. Товары, в отношении которых оформлено прекращение действия таможенной процедуры таможенного транзита 1  
3.7.4.1. Порядковый номер товара 1  
3.7.4.2. Код товара 1  
3.7.4.3. Наименование и описание товара 1  
3.7.4.4. Сведения об упаковке товара 0..*  
3.7.4.5. Сведения о виде груза и упаковки товара 0..1  
3.7.4.5.1. Код вида груза и упаковки товара 1  
3.7.4.5.2. Количество 0..1  
3.7.4.5.3. Маркировка 0..1  
3.7.5. Масса брутто товара 1  
3.7.6. Дополнительная единица измерения 0..1  
3.7.6.1. Количество товара 1  
3.7.6.2. Код 1  
3.7.7. Идентификационный номер контейнера, в котором перевозился товар 0..*  
3.7.8. Порядковый номер контейнера 0..*  
3.7.9. Причины прекращения действия таможенной процедуры таможенного транзита 1  
3.7.10. Дата оформления прекращения действия таможенной процедуры таможенного транзита 1  
3.7.11. Время оформления прекращения действия таможенной процедуры таможенного транзита 1  
3.7.12. Номер товаро-транспортной накладной (при МДП) 1  
3.7.13. Признак полного либо частичного прекращения таможенной процедуры таможенного транзита 1  

Таблица N 6

Состав сведений сообщения N 7 функциональных схем

N п/п Наименование Мн.  
1. Код таможенного органа, принявшего решение о продлении срока таможенной процедуры таможенного транзита 1  
2. Дата принятия решения 1  
3. Время принятия решения 1  
4. Сведения о должностном лице таможенного органа 0..1  
4.1. Номер личной номерной печати должностного лица таможенного органа 0..1  
(в ред. Решения Коллегии Евразийской экономической комиссии от 19.07.2022 N 106)
4.2. Фамилия, имя, отчество (при наличии) должностного лица таможенного органа 0..1  
(в ред. Решения Коллегии Евразийской экономической комиссии от 19.07.2022 N 106)
5. Регистрационный номер транзитной декларации 1  
6. Книжка МДП 0..1  
6.1. Серия книжки МДП 1  
6.2. Номер книжки МДП 1  
6.3. Номер страницы отрывного листа книжки МДП 1  
7. Дата, до которой продлен срок таможенного транзита 1  

Таблица N 7

Состав сведений сообщений N 12, 16, 18 и 20 функциональных схем

N п/п Наименование Мн. N сообщения
1. Код таможенного органа, принявшего решение о завершении таможенной процедуры таможенного транзита 1 12, 16, 18, 20
1.1. Дата завершения таможенной процедуры таможенного транзита 1 12, 16, 18, 20
(в ред. Решения Коллегии Евразийской экономической комиссии от 19.07.2022 N 106)
1.2. Время завершения таможенной процедуры таможенного транзита 1 12, 16, 18, 20
(в ред. Решения Коллегии Евразийской экономической комиссии от 19.07.2022 N 106)
2. Регистрационный номер транзитной декларации 1 12, 16, 18, 20
3. Сведения по книжке МДП 0..1 12, 16, 18, 20
3.1. Серия книжки МДП 1 12, 16, 18, 20
3.2. Номер книжки МДП 1 12, 16, 18, 20
3.3. Номер страницы отрывного листа книжки МДП 1 12, 16, 18, 20
4. Сведения по решению о завершении таможенной процедуры таможенного транзита 1 12, 16, 18, 20
4.1. Сведения об обстоятельствах, обусловивших изменения места доставки 1 12
4.2. Код ж/д станции места доставки товаров 0..1 12, 16, 18, 20
4.3. Сведения об УЭО, на территории которого размещены товары до завершения действия таможенной процедуры таможенного транзита 0..1 12, 16, 18, 20
4.3.1. Регистрационный номер зоны таможенного контроля на территории УЭО 0...1 12, 16, 18, 20
4.3.2. Номер свидетельства о включении в реестр УЭО 0..1 12, 16, 18, 20
4.3.3. Почтовый адрес территории УЭО, сведения в соответствии с таблицей N 15 1 12, 16, 18, 20
4.4. Сведения о должностном лице таможенного органа 0..1 12, 16, 18, 20
4.4.1. Номер личной номерной печати должностного лица таможенного органа 0..1 12, 16, 18, 20
(в ред. Решения Коллегии Евразийской экономической комиссии от 19.07.2022 N 106)
4.4.2. Фамилия, имя, отчество (при наличии) должностного лица таможенного органа 0..1 12, 16, 18, 20
(в ред. Решения Коллегии Евразийской экономической комиссии от 19.07.2022 N 106)
5. Сведения о доставленных товарах 1..* 12, 16, 18, 20
5.1. Транспортный (перевозочный) документ, в соответствии с которым перевозились товары 1 12, 16, 18, 20
5.1.1. Код вида документа 1 12, 16, 18, 20
5.1.2. Номер документа 1 12, 16, 18, 20
5.1.3. Дата документа 1 12, 16, 18, 20
5.2. Порядковый номер товара в транзитной декларации 1 12, 16, 18, 20
5.3. Признак частичной доставки товаров 0..1 12, 16, 18, 20
5.4. Признак выгрузки товаров в месте доставки товаров 0..1 12, 16, 18, 20
5.5. Код товара 1 12, 16, 18, 20
5.6. Наименование и описание товара 1 12, 16, 18, 20
5.7. Сведения об упаковке товара 0..* 12, 16, 18, 20
5.7.1. Сведения о виде груза и упаковки товара 0..1 12, 16, 18, 20
5.7.2. Код вида груза и упаковки товара 1 12, 16, 18, 20
5.7.3. Количество 0..1 12, 16, 18, 20
5.7.4. Маркировка 0..1 12, 16, 18, 20
5.8. Масса брутто товара 1 12, 16, 18, 20
5.9. Дополнительная единица измерения 0..1 12, 16, 18, 20
5.9.1. Количество товара 1 12, 16, 18, 20
5.9.2. Код 1 12, 16, 18, 20
5.10. Идентификационный номер контейнера, в котором перевозился товар 0..* 12, 16, 18, 20
5.11. Порядковый номер контейнера 0..* 12, 16, 18, 20
6. Отметки таможенного органа, принявшего решение о завершении таможенной процедуры таможенного транзита 1 12, 16, 18, 20
6.1. Признак нарушения пломб 1 12, 16, 18, 20
6.2. Признак нарушения (повреждения) грузового отсека транспортного средства 1 12, 16, 18, 20
6.3. Сведения о выявленных признаках административного правонарушения 1 12, 16, 18, 20
6.4. Сведения об оговорках 0..1 12, 16, 18, 20
6.5. Средства идентификации при прибытии товаров в место доставки 0..* 12, 16, 18, 20
6.5.1. Код вида средства идентификации 1 12, 16, 18, 20
6.5.2. Общее количество средств идентификации каждого вида 1 12, 16, 18, 20
6.5.3. Средство идентификации 1..*  
6.5.3.1. Номер средства идентификации 1 12, 16, 18, 20
6.5.3.2. Отличительные признаки средств идентификации 0..1 12, 16, 18, 20
6.6. Информация об утрате (отсутствии, уничтожении) части товара 0..1 12, 16, 18, 20
6.6.1. Транспортный (перевозочный) документ, в соответствии с которым перевозились утраченные товары 1 12, 16, 18, 20
6.6.2. Код вида документа 1 12, 16, 18, 20
6.6.3. Наименование документа (в случае кода вида документа - иное) 0..1 12, 16, 18, 20
6.6.4. Номер документа 1 12, 16, 18, 20
6.6.5. Дата документа 1 12, 16, 18, 20
6.7. Порядковый номер утраченного товара в транспортном (перевозочном) документе 1 12, 16, 18, 20
6.8. Вид утраты товара или его части 1..* 12, 16, 18, 20
6.8.1. Вид упаковки утраченного товара 1..* 12, 16, 18, 20
6.8.2. Количество утраченных упаковок данного вида 0..1 12, 16, 18, 20
6.9. Масса брутто утраченной части товара 1 12, 16, 18, 20
6.10. Утраченный товар в дополнительной единице измерения 0..1 12, 16, 18, 20
6.10.1. Количество 1 12, 16, 18, 20
6.10.2. Код 1 12, 16, 18, 20
7. Иные сведения, имеющие значение для таможенных целей, включая, например, сведения о примененных формах таможенного контроля и результатах их применения 0..1 12, 16, 18, 20
8. Перевозчик, завершающий перевозку товаров в случае частичной доставки 0..1 12, 16, 18, 20
8.1. Порядковый номер перевозчика 0..1 12, 16, 18, 20
8.2. Регистрационный номер свидетельства о включении в реестр таможенных перевозчиков 0..1 12, 16, 18, 20
8.3. Сведения, предусмотренные пунктами 1 - 5 таблицы N 14 0..1 12, 16, 18, 20
9. Сведения о транспортных средствах, с использованием которых завершается перевозка (транспортировка) товаров в случае частичной доставки 0..* 12, 16, 18, 20
9.1. Код вида транспортного средства или вида транспортировки 1 12, 16, 18, 20
9.2. Тип транспортного средства 0..1 12, 16, 18, 20
9.3. Регистрационный номер автомобильного транспортного средства 0..1 12, 16, 18, 20
9.4. Номер железнодорожного транспортного средства 0..1 12, 16, 18, 20
9.5. Название водного судна 0..1 12, 16, 18, 20
9.6. Номер рейса воздушного судна 0..1 12, 16, 18, 20
9.7. Идентификационный номер контейнера 0..1 12, 16, 18, 20
9.8. Код страны, в которой зарегистрировано транспортное средство 0..1 12, 16, 18, 20
10. Регистрационный номер в журнале завершения таможенной процедуры таможенного транзита 1 12, 16, 18, 20

Таблица N 8

Состав сведений сообщения N 10 функциональных схем

N п/п Наименование Мн.
1. Код таможенного органа, в регионе деятельности которого совершены грузовые операции и (или) замена транспортных средств 1
2. Регистрационный номер транзитной декларации 1
3. Сведения по книжке МДП 0..1
3.1. Номер книжки МДП 1
3.2. Серия книжки МДП 1
3.3. Номер страницы отрывного листа книжки МДП 1
4. Сведения о решении таможенного органа о выдаче разрешения 0..1
4.1. Дата принятия решения 1
4.2. Время принятия решения 1
4.3. Сведения о должностном лице таможенного органа 1
4.3.1. Номер личной номерной печати должностного лица таможенного органа 0..1
(в ред. Решения Коллегии Евразийской экономической комиссии от 19.07.2022 N 106)
4.3.2. Фамилия, имя, отчество (при наличии) должностного лица таможенного органа 0..1
(в ред. Решения Коллегии Евразийской экономической комиссии от 19.07.2022 N 106)
5. Средства идентификации, наложенные после совершения грузовых операций и (или) замены транспортных средств 0..*
5.1. Код вида средства идентификации 1
5.2. Общее количество средств идентификации данного вида 1
5.3. Средство идентификации 1..*
5.3.1. Номер средства идентификации 1
5.3.2. Отличительные признаки средства идентификации 0..1
6. Навигационная пломба в случае ее применения не в качестве средства идентификации 0..*
6.1. Номер пломбы 1
6.2. Иные сведения о пломбе 0..1
7. Дата совершения грузовых операций и (или) замены транспортных средств 1
8. Грузовые операции с товарами и (или) замена транспортных средств 1
8.1. Место совершения грузовых операций и (или) замены транспортных средств 1
8.1.1. Место 1
8.1.2. Код ж/д станции 0..1
8.1.3. Код страны 1
8.2. Признак контейнерной перегрузки (1 - товары перегружаются из одного контейнера в другой; 0 - товары не перегружаются из одного контейнера в другой) 1
8.3. Транспортные средства, с использованием которых продолжена перевозка (транспортировка) 0..*
8.3.1. Порядковый номер (порядковые номера) транспортного средства до совершения грузовых операций и (или) замены транспортного средства (в соответствии с нумерацией в транзитной декларации) 0..1
8.3.2. Порядковый номер (порядковые номера) транспортного средства после совершения грузовых операций и (или) замены транспортного средства (в соответствии с нумерацией в транзитной декларации) 0..1
8.3.3. Сведения о транспортном средстве в случае их отсутствия в транзитной декларации 0..1
8.3.3.1. Код вида транспорта или транспортировки товаров 1
8.3.3.2. Тип транспортного средства 0..1
8.3.3.3. Регистрационный номер автомобильного транспортного средства 0..1
8.3.3.4. Номер железнодорожного транспортного средства 0..1
8.3.3.5. Название водного судна 0..1
8.3.3.6. Номер рейса воздушного судна 0..1
8.3.3.7. Идентификационный номер контейнера 0..1
8.3.3.8. Код страны, в которой зарегистрировано транспортное средство 0..1
8.4. Признак контейнерной перегрузки 0..1
8.5. Признак замены перевозчика 1
8.6. Сведения о перевозчике, который будет продолжать перевозку (в случае замены перевозчика) 0..1
8.6.1. Порядковый номер перевозчика, ранее осуществлявшего перевозку товаров 0..1
8.6.2. Наименование перевозчика, который продолжил перевозку (в случае отсутствия сведений в транзитной декларации) 0..1
8.6.2.1. Регистрационный номер свидетельства о включении в реестр таможенных перевозчиков 0..1
8.6.2.2. Сведения, предусмотренные пунктами 1 - 5 таблицы N 14 1

Таблица N 9

Состав сведений сообщения N 11 функциональных схем

N п/п Наименование Мн.  
1. Код таможенного органа, в регионе деятельности которого возникли обстоятельства, препятствующие исполнению обязанностей перевозчика 1  
2. Регистрационный номер транзитной декларации 1  
3. Сведения по книжке МДП 0..1  
3.1. Серия книжки МДП 1  
3.2. Номер книжки МДП 1  
3.3. Номер страницы отрывного листа книжки МДП 1  
4. Сведения о должностном лице таможенного органа 1  
4.1. Номер личной номерной печати должностного лица таможенного органа 0..1  
(в ред. Решения Коллегии Евразийской экономической комиссии от 19.07.2022 N 106)
4.2. Фамилия, имя, отчество (при наличии) должностного лица таможенного органа 0..1  
(в ред. Решения Коллегии Евразийской экономической комиссии от 19.07.2022 N 106)
5. Место и страна возникновения обстоятельств 1  
5.1. Место 1  
5.2. Код страны 1  
6. Результаты проведения таможенного контроля при возникновении обстоятельств 1  
6.1. Дата возникновения обстоятельства 1  
6.2. Номер акта об аварии или о действии непреодолимой силы 0..1  
6.2.1. Дата составления акта об аварии или о действии непреодолимой силы 0..1  
6.2.2. Дата фиксации результатов таможенного контроля 0..1  
6.2.3. Время фиксации результатов таможенного контроля 0..1  
7. Утраченные (отсутствующие, поврежденные, уничтоженные) товары 0..*  
7.1. Транспортный (перевозочный) документ, в соответствии с которым перевозились утраченные товары 1  
7.1.1. Код вида документа 1  
7.1.2. Наименование документа (в случае кода вида документа - иное) 0..1  
7.1.3. Номер документа 1  
7.1.4. Дата документа 1  
7.2. Порядковый номер товара в транзитной декларации 1  
7.3. Код вида утраты товара или его части (утерян, уничтожен, поврежден) 1  
7.4. Сведения об упаковке утраченного товара 1  
7.4.1. Код вида упаковки товара 1  
7.4.2. Количество упаковок данного вида 1  
7.5. Масса брутто утраченного товара 1  
7.6. Дополнительные единицы измерения 0..1  
7.6.1. Количество товара    
7.6.2. Код 1  
8. Признак повреждения грузового отсека транспортного средства, в котором находились (находятся) товары 1  
9. Поврежденные средства идентификации 0..1  
9.1. Код вида средства идентификации 1  
9.2. Номер средства идентификации 1  

Таблица N 10

Состав сведений сообщений N 17, 21 и 22 функциональных схем

N п/п Наименование Мн. N сообщения
1. Регистрационный номер транзитной декларации 1 17, 21, 22
2. Сведения по книжке МДП 0..1 17, 21, 22
2.1. Серия книжки МДП 1 17, 21, 22
2.2. Номер книжки МДП 1 17, 21, 22
2.3. Номер страницы отрывного листа книжки МДП 1 17, 21, 22
3. Код таможенного органа, принявшего решение о продлении срока оформления завершения действия таможенной процедуры таможенного транзита (код таможенного органа, в котором осуществлена регистрация подачи документов и транзитной декларации для завершения действия таможенной процедуры таможенного транзита) 1 17, 21, 22
4. Сведения о должностном лице таможенного органа 1 17, 21, 22
4.1. Номер личной номерной печати должностного лица таможенного органа 0..1 17, 21, 22
(в ред. Решения Коллегии Евразийской экономической комиссии от 19.07.2022 N 106)
4.2. Фамилия, имя, отчество (при наличии) должностного лица таможенного органа 0..1 17, 21, 22
(в ред. Решения Коллегии Евразийской экономической комиссии от 19.07.2022 N 106)
5. Регистрация прибытия товаров в место доставки 1 22
5.1. Регистрация представления в таможенный орган назначения транзитной декларации, а также сопровождающих ее документов для завершения действия таможенной процедуры таможенного транзита 1 22
5.1.1. Номер регистрации подачи документов 1 22
5.1.2. Дата представления 1 22
5.1.3. Время представления 1 22
5.2. Продление срока оформления завершения действия таможенной процедуры таможенного транзита 1 17, 21
5.2.1. Дата принятия решения 1 17, 21
5.2.2. Время принятия решения 1 17, 21
5.2.3. Дата, до которой продлен срок 1 17, 21

Таблица N 11

Состав сведений сообщений N 19, 23.1 и 24 функциональных схем

(в ред. Решения Коллегии Евразийской экономической комиссии от 19.07.2022 N 106)

N п/п Наименование Мн. N сообщения
1. Регистрационный номер транзитной декларации 1 19, 24, 23.1
2. Сведения по книжке МДП 0..1 19, 24, 23.1
2.1. Серия книжки МДП 1 19, 24, 23.1
2.2. Номер книжки МДП 1 19, 24, 23.1
2.3. Номер страницы отрывного листа книжки МДП 0..1 19, 24, 23.1
3. Код таможенного органа, направившего запрос, связанный с завершением таможенной процедуры таможенного транзита 1 19
4. Сведения о должностном лице таможенного органа 0..1 19
4.1. Номер личной номерной печати должностного лица таможенного органа 0..1 19
4.2. Фамилия, имя, отчество (при наличии) должностного лица таможенного органа 0..1 19
5. Код таможенного органа назначения 1 19, 24
6. Код таможенного органа, направившего запрос о завершении таможенной процедуры таможенного транзита, проследовании товаров и совершении грузовых операций 1 23.1
7. Сведения о должностном лице таможенного органа 0..1 23.1
7.1. Номер личной номерной печати должностного лица таможенного органа 0..1 23.1
7.2. Фамилия, имя, отчество (при наличии) должностного лица таможенного органа 0..1 23.1
8. Код таможенного органа, в регионе деятельности которого осуществлялся контроль маршрута перевозки или грузовых операций 0..* 23.1, 24
8.1. Порядковый номер промежуточного таможенного органа 1 23.1, 24
8.2. Код промежуточного таможенного органа (в случае установления маршрута перевозки) 1 23.1, 24
9. Код таможенного органа, направившего запрос о розыске товаров 1 24
10. Сведения о должностном лице таможенного органа 0..1 24
10.1. Номер личной номерной печати должностного лица таможенного органа 0..1 24
10.2 Фамилия, имя, отчество (при наличии) должностного лица таможенного органа 0..1 24
11. Дата направления запроса 0..1 19, 23.1, 24
12. Время направления запроса 1 19, 23.1, 24

Таблица N 12

Состав сведений сообщения N 25 функциональных схем

(в ред. Решения Коллегии Евразийской экономической комиссии от 19.07.2022 N 106)

N п/п Наименование Мн. N сообщения
1. Регистрационный номер транзитной декларации 1 25
(в ред. Решения Коллегии Евразийской экономической комиссии от 19.07.2022 N 106)
2. Сведения по книжке МДП 0..1 25
(в ред. Решения Коллегии Евразийской экономической комиссии от 19.07.2022 N 106)
2.1. Серия книжки МДП 1 25
(в ред. Решения Коллегии Евразийской экономической комиссии от 19.07.2022 N 106)
2.2. Номер книжки МДП 1 25
(в ред. Решения Коллегии Евразийской экономической комиссии от 19.07.2022 N 106)
2.3. Номер страницы отрывного листа книжки МДП 1 25
(в ред. Решения Коллегии Евразийской экономической комиссии от 19.07.2022 N 106)
3. Код таможенного органа, осуществлявшего розыск товаров, помещенных под таможенную процедуру таможенного транзита 1 25
(в ред. Решения Коллегии Евразийской экономической комиссии от 19.07.2022 N 106)
4. Сведения о должностном лице таможенного органа 0..1  
(в ред. Решения Коллегии Евразийской экономической комиссии от 19.07.2022 N 106)
4.1. Номер личной номерной печати должностного лица таможенного органа 0..1 25
(в ред. Решения Коллегии Евразийской экономической комиссии от 19.07.2022 N 106)
4.2. Фамилия, имя, отчество (при наличии) должностного лица таможенного органа 0..1 25
(в ред. Решения Коллегии Евразийской экономической комиссии от 19.07.2022 N 106)
5. Информация, установленная в результате розыска товаров 1 25
(в ред. Решения Коллегии Евразийской экономической комиссии от 19.07.2022 N 106)
5.1. - 5.4.9.2. Пункты исключены.
(в ред. Решения Коллегии Евразийской экономической комиссии от 19.07.2022 N 106)

Таблица N 13

Состав сведений сообщения N 29 функциональных схем

N п/п Наименование Мн.  
1. Регистрационный номер транзитной декларации 1  
2. Сведения по книжке МДП 0..1  
2.1. Серия книжки МДП 1  
2.2. Номер книжки МДП 1  
2.3. Номер страницы отрывного листа книжки МДП 1  
3. Регистрационный номер декларации на товары, если до помещения под таможенную процедуру таможенного транзита товары были помещены под таможенную процедуру временного ввоза (допуска), таможенную процедуру переработки на таможенной территории или таможенную процедуру переработки для внутреннего потребления 0..1  
4. Код таможенного органа, оформившего прекращение действия таможенной процедуры таможенного транзита 1  
5. Сведения о должностном лице таможенного органа 1  
5.1. Номер личной номерной печати должностного лица таможенного органа 0..1  
(в ред. Решения Коллегии Евразийской экономической комиссии от 19.07.2022 N 106)
5.2. Фамилия, имя, отчество (при наличии) должностного лица таможенного органа 0..1  
(в ред. Решения Коллегии Евразийской экономической комиссии от 19.07.2022 N 106)
6. Товары, в отношении которых оформлено прекращение действия таможенной процедуры таможенного транзита 1  
6.1. Порядковый номер товара в транзитной декларации 1  
6.2. Код товара 1  
6.3. Наименование и описание товара 1  
6.4. Сведения об упаковке товара 0..*  
6.5. Сведения о виде груза и упаковки товара 0..1  
6.5.1. Код вида груза и упаковки товара 1  
6.5.2. Количество 0..1  
6.5.3. Маркировка 0..1  
6.6. Масса брутто товара 1  
6.7. Дополнительная единица измерения 0..1  
6.7.1. Количество товара 1  
6.7.2. Код 1  
6.8. Идентификационный номер контейнера, в котором перевозился товар 0..*  
6.9. Порядковый номер контейнера 0..*  
7. Причины прекращения действия таможенной процедуры таможенного транзита 1  
8. Дата оформления прекращения действия таможенной процедуры таможенного транзита 1  
9. Время оформления прекращения действия таможенной процедуры таможенного транзита 1  
10. Номер товаро-транспортной накладной (при МДП) 1  
11. Признак полного либо частичного прекращения таможенной процедуры таможенного транзита 1  

Таблица N 14

Состав сведений о лицах

N п/п Содержание
1. Сведения об иностранной организации
1.1. Полное или кратное (сокращенное) наименование
1.2. Адрес места нахождения
1.2.1. Сведения в соответствии с таблицей N 15
1.3. Идентификационный таможенный номер (для Республики Казахстан)
2. Сведения об иностранном физическом лице
2.1. Фамилия
2.2. Имя
2.3. Отчество (при наличии)
2.4. Адрес места жительства
2.4.1. Сведения в соответствии таблицей N 15
2.5. Документ, удостоверяющий личность
2.5.1. Код вида документа
2.5.2. Код страны, уполномоченным органом которой выдан документ
2.5.3. Серия документа
2.5.4. Номер документа
2.5.5. Дата выдачи документа
2.6. Идентификационный таможенный номер (для Республики Казахстан)
3. Сведения о юридическом лице или организации, не являющейся юридическим лицом, созданных в соответствии с законодательством государств-членов
3.1. Полное или кратное (сокращенное) наименование
3.2. Адрес места нахождения
3.2.1. Сведения в соответствии таблицей N 15
3.3. Налоговый номер
4. Сведения о физическом лице, зарегистрированном в качестве индивидуального предпринимателя в соответствии с законодательством государства-члена
4.1. Фамилия
4.2. Имя
4.3. Отчество (при наличии)
4.4. Адрес места жительства
4.4.1. Сведения в соответствии с таблицей N 15
4.5. Налоговый номер
5. Сведения о физическом лице, имеющем постоянное место жительства в государстве-члене и не зарегистрированном в качестве индивидуального предпринимателя в соответствии с законодательством этого государства- члена
5.1. Фамилия
5.2. Имя
5.3. Отчество (при наличии)
5.4. Адрес места жительства
5.4.1. Сведения в соответствии с таблицей N 15
5.5. Документ, удостоверяющий личность
5.5.1. Код вида документа
5.5.2. Код страны, уполномоченным органом которой выдан документ
5.5.3. Серия документа
5.5.4. Номер документа
5.5.5. Дата выдачи документа
5.6. Налоговый номер
6. Сведения о назначенном операторе почтовой связи
6.1. Наименование назначенного оператора почтовой связи
6.2. Наименование расположения места (учреждения) международного почтового обмена
6.3. Город расположения места (учреждения) международного почтового обмена
6.4. Код места (учреждения) международного почтового обмена
6.5. Почтовый адрес уполномоченного экономического оператора
6.5.1. Сведения в соответствии с таблицей N 15

Таблица N 15

Состав сведений об адресе

N п/п Содержание
1. Краткое название страны
2. Административно-территориальная единица
3. Населенный пункт
4. Улица (бульвар, проспект и т.д.)
5. Номер дома
6. Номер корпуса (строения)
7. Номер квартиры (комнаты, офиса)

Таблица N 16

Состав сведений сообщений N 3, 7.1, 8.1, 9.1, 10.1, 11.1, 12.1, 16.1, 17.1, 18.1, 29.1 функциональных схем

(в ред. Решения Коллегии Евразийской экономической комиссии от 19.07.2022 N 106)

N п/п Наименование Мн. N сообщения
1. Код таможенного органа, осуществившего изменение сведений 1 3, 7.1, 8.1, 9.1, 10.1, 11.1, 12.1, 16.1, 17.1, 18.1, 29.1
2. Дата проведения корректировки 1 3, 7.1, 8.1, 9.1, 10.1, 11.1, 12.1, 16.1, 17.1, 18.1, 29.1
3. Время проведения корректировки 1 3, 7.1, 8.1, 9.1, 10.1, 11.1, 12.1, 16.1, 17.1, 18.1, 29.1
4. Сведения о должностном лице таможенного органа, осуществившего изменение сведений 0..1 3, 7.1, 8.1, 9.1, 10.1, 11.1, 12.1, 16.1, 17.1, 18.1, 29.1
4.1. Номер личной номерной печати должностного лица таможенного органа 0..1 3, 7.1, 8.1, 9.1, 10.1, 11.1, 12.1, 16.1, 17.1, 18.1, 29.1
4.2. Фамилия, имя, отчество (при наличии) должностного лица таможенного органа 0..1 3, 7.1, 8.1, 9.1, 10.1, 11.1, 12.1, 16.1, 17.1, 18.1, 29.1
5. Сведения в соответствии с таблицей N 1 0..1 3
6. Сведения в соответствии с таблицей N 2 0..1 3
7. Сведения в соответствии с таблицей N 6 0..1 7.1
8. Сведения в соответствии с таблицей N 17 0..1 8.1
9. Сведения в соответствии с таблицей N 18 0..1 9.1
10. Сообщение в соответствии с таблицей N 8 0..1 10.1
11. Сообщение в соответствии с таблицей N 9 0..1 11.1
12. Сообщение в соответствии с таблицей N 10 0..1 17.1
13. Сведения в соответствии с таблицей N 7 0..1 12.1, 16.1, 18.1
14. Сведения в соответствии с таблицей N 13 0..1 29.1

Таблица N 17

Состав сведений сообщения N 8 функциональных схем

(в ред. Решения Коллегии Евразийской экономической комиссии от 19.07.2022 N 106)

N п/п Наименование Мн.
1. Код таможенного органа, принявшего решение об изменении маршрута перевозки товаров 1
2. Регистрационный номер транзитной декларации 1
3. Книжка МДП 0..1
3.1. Серия книжки МДП 1
3.2. Номер книжки МДП 1
3.3. Номер страницы отрывного листа книжки МДП 1
4. Дата принятия решения 1
5. Время принятия решения 1
6. Сведения о должностном лице таможенного органа 0..1
6.1. Номер личной номерной печати должностного лица таможенного органа 0..1
6.2. Фамилия, имя, отчество (при наличии) должностного лица таможенного органа 0..1
6.3. Коды промежуточных таможенных органов, определенных при изменении маршрута перевозки товаров, и их порядковые номера 1..*

Таблица N 18

Состав сведений сообщения N 9 функциональных схем

(в ред. Решения Коллегии Евразийской экономической комиссии от 19.07.2022 N 106)

N п/п Наименование Мн.
1. Код таможенного органа, подтвердившего проследование товаров по маршруту 1
2. Регистрационный номер транзитной декларации 1
3. Книжка МДП 0..1
3.1. Серия книжки МДП 1
3.2. Номер книжки МДП 1
3.3. Номер страницы отрывного листа книжки МДП 1
4. Дата регистрации проследования товаров 1
5. Время регистрации проследования товаров 1
6. Сведения о должностном лице таможенного органа 0..1
6.1. Номер личной номерной печати должностного лица таможенного органа 0..1
6.2. Фамилия, имя, отчество (при наличии) должностного лица таможенного органа 0..1

Таблица N 19

Состав сведений сообщения N 23.2 функциональных схем

(в ред. Решения Коллегии Евразийской экономической комиссии от 19.07.2022 N 106)

N п/п Наименование Мн.
1. Код таможенного органа, в регионе деятельности которого осуществлено проследование товаров или совершены грузовые операции 1
2. Сведения в соответствии с таблицей N 8 1
3. Сведения в соответствии с таблицей N 18 1

Таблица N 20

Состав сведений сообщения N 31 функциональных схем

(в ред. Решения Коллегии Евразийской экономической комиссии от 19.07.2022 N 106)

N п/п Наименование Мн.
1. Код таможенного органа, направившего запрос о принятии сертификата при выпуске товаров 1
2. Регистрационный номер сертификата обеспечения 1
3. Сведения о должностном лице таможенного органа 0..1
3.1. Номер личной номерной печати должностного лица таможенного органа 0..1
3.2. Фамилия, имя, отчество (при наличии) должностного лица таможенного органа 0..1

Таблица N 21

Состав сведений сообщения N 35 функциональных схем

(в ред. Решения Коллегии Евразийской экономической комиссии от 19.07.2022 N 106)

N п/п Наименование Мн.
1. Код таможенного органа, направившего запрос о регистрации сертификата 1
2. Регистрационный номер сертификата обеспечения 1
3. Сведения о должностном лице таможенного органа 0..1
3.1. Номер личной номерной печати должностного лица таможенного органа 0..1
3.2. Фамилия, имя, отчество (при наличии) должностного лица таможенного органа 0..1

Таблица N 22

Состав сведений сообщения N 41 функциональных схем

(в ред. Решения Коллегии Евразийской экономической комиссии от 19.07.2022 N 106)

N п/п Наименование Мн.
1. Код таможенного органа регистрации сертификата 1
2. Регистрационный номер сертификата обеспечения 1
3. Регистрационный номер транзитной декларации 1
4. Общая сумма перечисления 1
5. Решение о необходимости взыскания таможенных пошлин, налогов 0..1
5.1. Номер решения 0..1
5.2. Дата решения 0..1
6. Информация о взысканных платежах 1
6.1. Вид платежа 1
6.2. Код валюты платежа 1
6.3. Сумма платежа 1
6.4. Код бюджетной классификации 1
7. Документ, подтверждающий внесение платежа 0..1
7.1. Номер документа 0..1
7.2. Дата документа 0..1
8. Сведения о должностном лице таможенного органа 0..1
8.1. Номер личной номерной печати должностного лица таможенного органа (при наличии) 0..1
8.2. Фамилия, имя, отчество (при наличии) должностного лица таможенного органа 0..1
8.3. Дата перечисления денежных средств 1

Приложение N 3
к Правилам реализации общего
процесса "Обеспечение обмена
электронными документами и (или)
сведениями между таможенными
органами государств-членов
Евразийского экономического союза
в процессе контроля перевозок
товаров в соответствии с таможенной
процедурой таможенного транзита"

СХЕМА РАССЫЛКИ СООБЩЕНИЙ О ВЫПУСКЕ ТОВАРОВ В СООТВЕТСТВИИ С ТАМОЖЕННОЙ ПРОЦЕДУРОЙ ТАМОЖЕННОГО ТРАНЗИТА

Для целей настоящего документа используются следующие сокращения:

РА - Республика Армения;

РБ - Республика Беларусь;

РК - Республика Казахстан;

КР - Кыргызская Республика;

РФ - Российская Федерация;

ЦТО - центральный таможенный орган;

ТО - таможенный орган;

Государство-член - государство-член Евразийского экономического союза

Таблица 1

Схема рассылки сообщений о выпуске товаров в соответствии с таможенной процедурой таможенного транзита в случае перемещения товаров автомобильным и железнодорожным транспортом

Государство-член, на территории которого находится ТО отправления Государство-член, на территории которого находится ТО назначения Адресаты сообщения о выпуске товаров в соответствии с таможенной процедурой таможенного транзита
ТО назначения ТО государства-члена Союза, по территории которого перемещаются товары
РА РБ ЦТО РБ ЦТО РФ
РК ЦТО РК ЦТО РФ
КР ЦТО КР ЦТО РФ, ЦТО РК
РФ ЦТО РФ -
РБ РА ЦТО РА ЦТО РФ
РК ЦТО РК ЦТО РФ
КР ЦТО КР ЦТО РФ, ЦТО РК
РФ ЦТО РФ -
РК РА ЦТО РА ЦТО РФ
РБ ЦТО РБ ЦТО РФ
КР ЦТО КР -
РФ ЦТО РФ -
КР РА ЦТО РА ЦТО РФ, ЦТО РК
РБ ЦТО РБ ЦТО РФ, ЦТО РК
РК ЦТО РК -
РФ ЦТО РФ ЦТО РК
РФ РА ЦТО РА -
РБ ЦТО РБ -
РК ЦТО РК -
КР ЦТО КР ЦТО РК

Таблица 2

Схема рассылки сообщений о выпуске товаров в соответствии с таможенной процедурой таможенного транзита, в случае перемещения товаров Евразийского экономического союза, помещенных под таможенную процедуру таможенного транзита в соответствии с главой 43 Таможенного кодекса Евразийского экономического союза автомобильным и железнодорожным транспортом

Государство-член, на территории которого находится ТО отправления Государство-член, на территории которого находится ТО назначения Адресаты сообщения о выпуске товаров в соответствии с таможенной процедурой таможенного транзита
ТО назначения ТО государства-члена, по территории которого перемещаются товары
РА РФ ЦТО РФ -
РФ (Калининградская область) ЦТО РФ ЦТО РБ
РБ РА ЦТО РА ЦТО РФ
РФ (Калининградская область) ЦТО РФ -
КР ЦТО КР ЦТО РК, ЦТО РФ
РК РА ЦТО РА ЦТО РФ
РФ (Калининградская область) ЦТО РФ ЦТО РБ
КР1 ЦТО КР -
КР РА ЦТО РА ЦТО РФ, ЦТО РК
РФ (Калининградская область) ЦТО РФ ЦТО РК, ЦТО РБ
РК ЦТО РК -
РФ РА ЦТО РА
РФ (Калининградская область) - ЦТО РБ
КР <1> ЦТО КР ЦТО РК

<1> Направляется в случае возникновения особенностей перемещения товаров Евразийского экономического союза в соответствии с пунктом 5 статьи 304 Таможенного кодекса Евразийского экономического союза.

Приложение N 4
к Правилам реализации общего
процесса "Обеспечение обмена
электронными документами и (или)
сведениями между таможенными
органами государств-членов
Евразийского экономического союза
в процессе контроля перевозок
товаров в соответствии с таможенной
процедурой таможенного транзита"

ПЕРЕЧЕНЬ СТАТУСОВ ТАМОЖЕННОЙ ПРОЦЕДУРЫ ТАМОЖЕННОГО ТРАНЗИТА И СЕРТИФИКАТА ОБЕСПЕЧЕНИЯ ИСПОЛНЕНИЯ ОБЯЗАННОСТИ ПО УПЛАТЕ ТАМОЖЕННЫХ ПОШЛИН, НАЛОГОВ, ПРИМЕНЯЕМЫХ В ПРОЦЕССЕ ИНФОРМАЦИОННОГО ВЗАИМОДЕЙСТВИЯ В РАМКАХ РЕАЛИЗАЦИИ ОБЩЕГО ПРОЦЕССА И УСТАНАВЛИВАЕМЫХ В ИНФОРМАЦИОННЫХ СИСТЕМАХ ОТПРАВИТЕЛЯ И ПОЛУЧАТЕЛЯ СООБЩЕНИЙ

Событие Статус таможенной процедуры таможенного транзита <1>/статус сертификата обеспечения <2>
1. Сообщение, содержащее информацию о выпуске товаров в соответствии с таможенной процедурой таможенного транзита (без установления места совершения грузовых операций и места совершения грузовых операций) отправлено инициатором, получено и обработано получателем транзит открыт <3>
2. Сообщение, содержащее информацию о выпуске товаров в соответствии с таможенной процедурой таможенного транзита с установлением маршрута перевозки, отправлено инициатором, получено и обработано получателем транзит открыт, установлен маршрут <3>
3. Сообщение, содержащее информацию о выпуске товаров в соответствии с таможенной процедурой таможенного транзита с установлением места совершения грузовых операций и установлением места совершения грузовых операций, отправлено инициатором, получено и обработано получателем транзит открыт, установлены маршрут и место проведения грузовых операций <3>
4. Сообщение, содержащее информацию об аннулировании выпуска товаров в соответствии с таможенной процедурой таможенного транзита, отправлено инициатором, получено и обработано получателем транзит аннулирован <4>
5. Сообщение, содержащее информацию о продлении срока завершения действия таможенной процедуры таможенного транзита, отправлено инициатором, получено и обработано получателем транзит открыт, срок продлен
6. Сообщение, содержащее информацию об изменении установленного маршрута перевозки товаров, отправлено инициатором, получено и обработано получателем транзит открыт, маршрут изменен
7. Сообщение, содержащее информацию о соблюдении установленного маршрута перевозки товаров, отправлено инициатором, получено и обработано получателем транзит открыт, проследовал по маршруту (при подтверждении соблюдения маршрута из всех установленных мест) или транзит открыт, следует по маршруту (в случае установления более 1 места маршрута и неполного подтверждения соблюдения маршрута перевозки товаров) <3>
8. Сообщение, содержащее информацию о совершении грузовых операций и (или) замене транспортного средства, отправлено инициатором, получено и обработано получателем транзит открыт, проведены грузовые операции
9. Сообщение, содержащее информацию о приостановлении действия таможенной процедуры таможенного транзита в связи с изъятием (арестом) товаров, помещенных под таможенную процедуру таможенного транзита, отправлено инициатором, получено и обработано получателем транзит приостановлен
10. Сообщение, содержащее информацию о возобновлении действия таможенной процедуры таможенного транзита после приостановления действия таможенной процедуры таможенного транзита, отправлено инициатором, получено и обработано получателем соответствует статусу таможенной процедуры таможенного транзита, действующему на момент установления статуса "транзит приостановлен"
11. Сообщение, содержащее информацию о завершении действия таможенной процедуры таможенного транзита (включая завершение в связи с изменением места доставки и приостановлением действия таможенной процедуры таможенного транзита), отправлено инициатором, получено и обработано получателем транзит завершен <4>
12. Сообщение о завершении действия таможенной процедуры таможенного транзита с указанием признаков нарушений (оговорок), отправлено инициатором, получено и обработано получателем транзит завершен с нарушениями <4>
13. Сообщение, содержащее информацию о прекращении действия таможенной процедуры таможенного транзита, отправлено инициатором, получено и обработано получателем транзит прекращен (в случае прекращения транзита по всем перемещаемым товарам) <4> или транзит прекращен частично (в случае прекращения транзита по части перемещаемых товаров) <4>
14. Сообщение, содержащее информацию о регистрации сертификата обеспечения (в виде электронного документа, или сведения из него), отправлено инициатором, получено и обработано получателем сертификат зарегистрирован <5>
15. Сообщение, содержащее информацию об аннулировании регистрации сертификата обеспечения, отправлено инициатором, получено и обработано получателем сертификат аннулирован <6>
16. Сообщение, содержащее информацию о принятии сертификата обеспечения, отправлено инициатором, получено и обработано получателем сертификат принят
17. Сообщение об аннулировании принятия сертификата обеспечения, отправлено отправителем, получено и обработано получателем сертификат зарегистрирован
18. Сообщение, содержащее информацию о прекращении действия (погашении) сертификата обеспечения, отправлено инициатором, получено и обработано получателем Сертификат погашен <6>

<1> Дополнительно к статусам могут использоваться статусы, установленные в национальных информационных системах.

<2> Дополнительно к статусам используются статус об истечении действия сертификат обеспечения, применяемый по результатам обработки в национальных информационных системах.

<3> Начальный статус таможенной процедуры таможенного транзита.

<4> Конечный статус таможенной процедуры таможенного транзита.

<5> Начальный статус документа.

<6> Конечный статус документа.