Приказ ФНС РФ от 26.08.2022 N ЕД-7-14/784@

"Об утверждении рекомендуемых форматов документов, используемых для представления сведений о банковских счетах (вкладах, электронных средствах платежа (ЭСП)) физического лица, не являющегося индивидуальным предпринимателем, в электронной форме"
Редакция от 26.08.2022 — Действует с 26.08.2022

ФЕДЕРАЛЬНАЯ НАЛОГОВАЯ СЛУЖБА

ПРИКАЗ
от 26 августа 2022 г. N ЕД-7-14/784@

ОБ УТВЕРЖДЕНИИ РЕКОМЕНДУЕМЫХ ФОРМАТОВ ДОКУМЕНТОВ, ИСПОЛЬЗУЕМЫХ ДЛЯ ПРЕДСТАВЛЕНИЯ СВЕДЕНИЙ О БАНКОВСКИХ СЧЕТАХ (ВКЛАДАХ, ЭЛЕКТРОННЫХ СРЕДСТВАХ ПЛАТЕЖА (ЭСП)) ФИЗИЧЕСКОГО ЛИЦА, НЕ ЯВЛЯЮЩЕГОСЯ ИНДИВИДУАЛЬНЫМ ПРЕДПРИНИМАТЕЛЕМ, В ЭЛЕКТРОННОЙ ФОРМЕ

В соответствии с пунктом 4 статьи 31 Налогового кодекса Российской Федерации, а также в целях организации электронного документооборота между налоговыми органами и налогоплательщиками приказываю:

1. Утвердить:

рекомендуемый формат представления сведений об открытых банковских счетах (вкладах, электронных средствах платежа (ЭСП)) физического лица, не являющегося индивидуальным предпринимателем, в электронной форме согласно приложению N 1 к настоящему приказу;

рекомендуемый формат представления сведений о банковских счетах (вкладах, электронных средствах платежа (ЭСП)) физического лица, не являющегося индивидуальным предпринимателем, в электронной форме согласно приложению N 2 к настоящему приказу;

рекомендуемый формат представления запроса на получение сведений о банковских счетах (вкладах, электронных средствах платежа (ЭСП)) физического лица, не являющегося индивидуальным предпринимателем, в электронной форме согласно приложению N 3 к настоящему приказу.

2. Контроль за исполнением настоящего приказа возложить на заместителя руководителя Федеральной налоговой службы, координирующего вопросы государственной регистрации и учета юридических и физических лиц, а также иностранных организаций и граждан.

Руководитель
Федеральной налоговой службы
Д.В. ЕГОРОВ

Приложение N 1
к приказу ФНС России
от "__" ____ 2022 г. N ___

РЕКОМЕНДУЕМЫЙ ФОРМАТ ПРЕДСТАВЛЕНИЯ СВЕДЕНИЙ ОБ ОТКРЫТЫХ БАНКОВСКИХ СЧЕТАХ (ВКЛАДАХ, ЭЛЕКТРОННЫХ СРЕДСТВАХ ПЛАТЕЖА (ЭСП)) ФИЗИЧЕСКОГО ЛИЦА, НЕ ЯВЛЯЮЩЕГОСЯ ИНДИВИДУАЛЬНЫМ ПРЕДПРИНИМАТЕЛЕМ, В ЭЛЕКТРОННОЙ ФОРМЕ

I. ОБЩИЕ СВЕДЕНИЯ

1. Настоящий рекомендуемый формат (далее - формат) описывает требования к XML файлам (далее - файл обмена) передачи сведений об открытых банковских счетах (вкладах, электронных средствах платежа (ЭСП)) физического лица, не являющегося индивидуальным предпринимателем, в электронной форме.

2. Номер версии настоящего формата 5.01, часть 934.

II. ОПИСАНИЕ ФАЙЛА ОБМЕНА

3. Имя файла обмена должно иметь следующий вид:

R_T_A_O_GGGGMMDD_N, где:

R_T - префикс, принимающий значение UT_SVSCH9F;

A - идентификатор получателя информации, для физических лиц - двенадцатиразрядный код (ИНН физического лица);

O - идентификатор отправителя информации, для налоговых органов - четырехразрядный код налогового органа;

GGGG - год формирования передаваемого файла, MM - месяц, DD - день;

N - идентификационный номер файла. (Длина - от 1 до 36 знаков. Идентификационный номер файла должен обеспечивать уникальность файла).

Расширение имени файла - xml. Расширение имени файла может указываться как строчными, так и прописными буквами.

Параметры первой строки файла обмена

Первая строка XML файла должна иметь следующий вид:

<?xml version ="1.0" encoding ="windows-1251"?>

Имя файла, содержащего XML схему файла обмена, должно иметь следующий вид:

UT_SVSCH9F_1_934_00_05_01_xx, где xx - номер версии схемы.

Расширение имени файла - xsd.

XML схема файла обмена приводится отдельным файлом.

4. Логическая модель файла обмена представлена в виде диаграммы структуры файла обмена на рисунке 1 настоящего формата. Элементами логической модели файла обмена являются элементы и атрибуты XML файла. Перечень структурных элементов логической модели файла обмена и сведения о них приведены в таблицах 4.1 - 4.8 настоящего формата.

Для каждого структурного элемента логической модели файла обмена приводятся следующие сведения:

наименование элемента. Приводится полное наименование элемента. В строке таблицы могут быть описаны несколько элементов, наименования которых разделены символом "|". Такая форма записи применяется при наличии в файле обмена только одного элемента из описанных в этой строке;

сокращенное наименование (код) элемента. Приводится сокращенное наименование элемента. Синтаксис сокращенного наименования должен удовлетворять спецификации XML;

признак типа элемента. Может принимать следующие значения: "С" - сложный элемент логической модели (содержит вложенные элементы), "П" - простой элемент логической модели, реализованный в виде элемента XML файла, "А" - простой элемент логической модели, реализованный в виде атрибута элемента XML файла. Простой элемент логической модели не содержит вложенные элементы;

формат элемента. Формат элемента представляется следующими условными обозначениями: T - символьная строка; N - числовое значение (целое или дробное).

Формат символьной строки указывается в виде T(n-k) или T(=k), где: n - минимальное количество знаков, k - максимальное количество знаков, символ "-" - разделитель, символ "=" означает фиксированное количество знаков в строке. В случае, если минимальное количество знаков равно 0, формат имеет вид T(0-k). В случае, если максимальное количество знаков не ограничено, формат имеет вид T(n-).

Формат числового значения указывается в виде N(m.k), где: m - максимальное количество знаков в числе, включая целую и дробную часть числа без разделяющей десятичной точки и знака (для отрицательного числа), k - максимальное число знаков дробной части числа. Если число знаков дробной части числа равно 0 (то есть число целое), то формат числового значения имеет вид N(m).

Для простых элементов, являющихся базовыми в XML, таких как, элемент с типом "date", поле "Формат элемента" не заполняется. Для таких элементов в поле "Дополнительная информация" указывается тип базового элемента;

признак обязательности элемента определяет обязательность наличия элемента (совокупности наименования элемента и его значения) в файле обмена. Признак обязательности элемента может принимать следующие значения: "О" - наличие элемента в файле обмена обязательно; "Н" - наличие элемента в файле обмена необязательно, то есть элемент может отсутствовать. Если элемент принимает ограниченный перечень значений (по классификатору, кодовому словарю), то признак обязательности элемента дополняется символом "К". В случае, если количество реализаций элемента может быть более одной, то признак обязательности элемента дополняется символом "М".

К вышеперечисленным признакам обязательности элемента может добавляться значение "У" в случае описания в XML схеме условий, предъявляемых к элементу в файле обмена, описанных в графе "Дополнительная информация";

дополнительная информация содержит, при необходимости, требования к элементу файла обмена, не указанные ранее. Для сложных элементов указывается ссылка на таблицу, в которой описывается состав данного элемента. Для элементов, принимающих ограниченный перечень значений из классификатора (кодового словаря), указывается соответствующее наименование классификатора (кодового словаря) или приводится перечень возможных значений. Для классификатора (кодового словаря) может указываться ссылка на его местонахождение. Для элементов, использующих пользовательский тип данных, указывается наименование типового элемента.

Рисунок 1. Диаграмма структуры файла обмена

Таблица 4.1

Файл обмена (Файл)

Наименование элемента Сокращенное наименование (код) элемента Признак типа элемента Формат элемента Признак обязательности элемента Дополнительная информация
Идентификатор файла ИдФайл А T(1-255) ОУ Содержит (повторяет) имя сформированного файла (без расширения)
Версия формата ВерсФорм А T(1-5) О Принимает значение: 5.01
Версия программы, с помощью которой сформирован файл ВерсПрог А T(1-40) О  
Состав и структура документа Документ С   О Состав элемента представлен в таблице 4.2

Таблица 4.2

Состав и структура документа (Документ)

Наименование элемента Сокращенное наименование (код) элемента Признак типа элемента Формат элемента Признак обязательности элемента Дополнительная информация
Код формы документа по КНД КНД А T(=7) ОК Типовой элемент <КНДТип>.
Принимает значение: 1120498
Сведения сформированы по состоянию на СформНа А T(=10) О Типовой элемент <ДатаТип>.
Дата в формате ДД.ММ.ГГГГ
Дата формирования документа ДатаДок А T(=10) О Типовой элемент <ДатаТип>.
Дата в формате ДД.ММ.ГГГГ
Номер документа НомДок А T(1-20) О  
Код налогового органа КодНО А T(=4) ОК Типовой элемент <СОНОТип>
Наименование налогового органа НаимНО А T(1-255) О  
Сведения о заявителе СвНП С   О Состав элемента представлен в таблице 4.3
Признак отсутствия сведений об открытых банковских счетах (вкладах, электронных средствах платежа (ЭСП)) физического лица, не являющегося индивидуальным предпринимателем | ПрСведОткрСчет П T(=1) ОК Принимает значение:
1 - сведения об открытых банковских счетах отсутствуют
Сведения об открытых банковских счетах (вкладах, электронных средствах платежа (ЭСП)) физического лица, не являющегося индивидуальным предпринимателем СведОткрСчет С   О Состав элемента представлен в таблице 4.5

Таблица 4.3

Сведения о заявителе (СвНП)

Наименование элемента Сокращенное наименование (код) элемента Признак типа элемента Формат элемента Признак обязательности элемента Дополнительная информация
Заявитель - физическое лицо НПФЛ С   О Состав элемента представлен в таблице 4.4

Таблица 4.4

Заявитель - физическое лицо (НПФЛ)

Наименование элемента Сокращенное наименование (код) элемента Признак типа элемента Формат элемента Признак обязательности элемента Дополнительная информация
ИНН физического лица ИННФЛ А T(=12) О Типовой элемент <ИННФЛТип>
Дата рождения ДатаРожд А T(=10) О Типовой элемент <ДатаТип>.
Дата в формате ДД.ММ.ГГГГ
Место рождения МестоРожд А T(1-255) О  
Фамилия, имя, отчество физического лица ФИО С   О Типовой элемент <ФИОПрТип>.
Состав элемента представлен в таблице 4.8

Таблица 4.5

Сведения об открытых банковских счетах (вкладах, электронных средствах платежа (ЭСП)) физического лица, не являющегося индивидуальным предпринимателем (СведОткрСчет)

Наименование элемента Сокращенное наименование (код) элемента Признак типа элемента Формат элемента Признак обязательности элемента Дополнительная информация
Сведения о банке (небанковской кредитной организации) СведБанк С   ОМ Состав элемента представлен в таблице 4.6

Таблица 4.6

Сведения о банке (небанковской кредитной организации) (СведБанк)

Наименование элемента Сокращенное наименование (код) элемента Признак типа элемента Формат элемента Признак обязательности элемента Дополнительная информация
Регистрационный номер банка (небанковской кредитной организации) по КГРКО РегНом А N(4) ОК Принимает значение в соответствии с Книгой государственной регистрации кредитных организаций.
Для ВЭБ РФ и Банка России принимает значение 0
Порядковый номер филиала банка (небанковской кредитной организации) НомФил А N(4) ОК Принимает значение в соответствии с Книгой государственной регистрации кредитных организаций.
Для ВЭБ РФ и Банка России принимает значение 0
БИК банка (филиала банка) (небанковской кредитной организации), используемый при расчетах БИК А T(=9) НК Типовой элемент <БИКТип>.
Принимает значение в соответствии со справочником БИК РФ
ИНН банка (небанковской кредитной организации) ИННБанк А T(=10) О Типовой элемент <ИННЮЛТип>
КПП банка (филиала банка) (небанковской кредитной организации) КППБанк А T(=9) О Типовой элемент <КППТип>
Наименование банка (небанковской кредитной организации) НаимБанк А T(1-1000) О  
Адрес банка (небанковской кредитной организации) АдресБанк А T(1-255) О  
Сведения об открытых банковских счетах СведБанкСчет С   ОМ Состав элемента представлен в таблице 4.7

Таблица 4.7

Сведения об открытых банковских счетах (СведБанкСчет)

Наименование элемента Сокращенное наименование (код) элемента Признак типа элемента Формат элемента Признак обязательности элемента Дополнительная информация
Номер счета/номер ЭСП НомСчет А T(1-20) О  
Дата открытия/дата предоставления права ДатаОткр А T(=10) О Типовой элемент <ДатаТип>.
Дата в формате ДД.ММ.ГГГГ
Вид счета ВидСчет А T(1-200) Н  

Таблица 4.8

Фамилия, имя, отчество (с признаком) (ФИОПрТип)

Наименование элемента Сокращенное наименование (код) элемента Признак типа элемента Формат элемента Признак обязательности элемента Дополнительная информация
Признак отсутствия фамилии | ПрФамилия П T(=1) ОК Принимает значение: 1 - фамилия отсутствует
Фамилия Фамилия П T(1-60) ОУ Элемент является обязательным при отсутствии элемента <Имя>
Признак отсутствия имени | ПрИмя П T(=1) ОК Принимает значение: 1 - имя отсутствует
Имя Имя П T(1-60) ОУ Элемент является обязательным при отсутствии элемента <Фамилия>
Признак отсутствия отчества | ПрОтчество П T(=1) ОК Принимает значение: 1 - отчество отсутствует
Отчество Отчество П T(1-60) О  

Приложение N 2
к приказу ФНС России
от "__" ____ 2022 г. N ___

РЕКОМЕНДУЕМЫЙ ФОРМАТ ПРЕДСТАВЛЕНИЯ СВЕДЕНИЙ О БАНКОВСКИХ СЧЕТАХ (ВКЛАДАХ, ЭЛЕКТРОННЫХ СРЕДСТВАХ ПЛАТЕЖА (ЭСП)) ФИЗИЧЕСКОГО ЛИЦА, НЕ ЯВЛЯЮЩЕГОСЯ ИНДИВИДУАЛЬНЫМ ПРЕДПРИНИМАТЕЛЕМ, В ЭЛЕКТРОННОЙ ФОРМЕ

I. ОБЩИЕ СВЕДЕНИЯ

1. Настоящий рекомендуемый формат (далее - формат) описывает требования к XML файлам (далее - файл обмена) передачи сведений о банковских счетах (вкладах, электронных средствах платежа (ЭСП)) физического лица, не являющегося индивидуальным предпринимателем, в электронной форме.

2. Номер версии настоящего формата 5.01, часть 935.

II. ОПИСАНИЕ ФАЙЛА ОБМЕНА

3. Имя файла обмена должно иметь следующий вид:

R_T_A_O_GGGGMMDD_N, где:

R_T - префикс, принимающий значение UT_SVSCH67F;

A - идентификатор получателя информации, для физических лиц - двенадцатиразрядный код (ИНН физического лица);

O - идентификатор отправителя информации, для налоговых органов - четырехразрядный код налогового органа;

GGGG - год формирования передаваемого файла, MM - месяц, DD - день;

N - идентификационный номер файла. (Длина - от 1 до 36 знаков. Идентификационный номер файла должен обеспечивать уникальность файла).

Расширение имени файла - xml. Расширение имени файла может указываться как строчными, так и прописными буквами.

Параметры первой строки файла обмена

Первая строка XML файла должна иметь следующий вид:

<?xml version ="1.0" encoding ="windows-1251"?>

Имя файла, содержащего XML схему файла обмена, должно иметь следующий вид:

UT_SVSCH67F_1_935_00_05_01_xx, где xx - номер версии схемы.

Расширение имени файла - xsd.

XML схема файла обмена приводится отдельным файлом.

4. Логическая модель файла обмена представлена в виде диаграммы структуры файла обмена на рисунке 1 настоящего формата. Элементами логической модели файла обмена являются элементы и атрибуты XML файла. Перечень структурных элементов логической модели файла обмена и сведения о них приведены в таблицах 4.1 - 4.8 настоящего формата.

Для каждого структурного элемента логической модели файла обмена приводятся следующие сведения:

наименование элемента. Приводится полное наименование элемента. В строке таблицы могут быть описаны несколько элементов, наименования которых разделены символом "|". Такая форма записи применяется при наличии в файле обмена только одного элемента из описанных в этой строке;

сокращенное наименование (код) элемента. Приводится сокращенное наименование элемента. Синтаксис сокращенного наименования должен удовлетворять спецификации XML;

признак типа элемента. Может принимать следующие значения: "С" - сложный элемент логической модели (содержит вложенные элементы), "П" - простой элемент логической модели, реализованный в виде элемента XML файла, "А" - простой элемент логической модели, реализованный в виде атрибута элемента XML файла. Простой элемент логической модели не содержит вложенные элементы;

формат элемента. Формат элемента представляется следующими условными обозначениями: T - символьная строка; N - числовое значение (целое или дробное).

Формат символьной строки указывается в виде T(n-k) или T(=k), где: n - минимальное количество знаков, k - максимальное количество знаков, символ "-" - разделитель, символ "=" означает фиксированное количество знаков в строке. В случае, если минимальное количество знаков равно 0, формат имеет вид T(0-k). В случае, если максимальное количество знаков не ограничено, формат имеет вид T(n-).

Формат числового значения указывается в виде N(m.k), где: m - максимальное количество знаков в числе, включая целую и дробную часть числа без разделяющей десятичной точки и знака (для отрицательного числа), k - максимальное число знаков дробной части числа. Если число знаков дробной части числа равно 0 (то есть число целое), то формат числового значения имеет вид N(m).

Для простых элементов, являющихся базовыми в XML, таких как, элемент с типом "date", поле "Формат элемента" не заполняется. Для таких элементов в поле "Дополнительная информация" указывается тип базового элемента;

признак обязательности элемента определяет обязательность наличия элемента (совокупности наименования элемента и его значения) в файле обмена. Признак обязательности элемента может принимать следующие значения: "О" - наличие элемента в файле обмена обязательно; "Н" - наличие элемента в файле обмена необязательно, то есть элемент может отсутствовать. Если элемент принимает ограниченный перечень значений (по классификатору, кодовому словарю), то признак обязательности элемента дополняется символом "К". В случае, если количество реализаций элемента может быть более одной, то признак обязательности элемента дополняется символом "М".

К вышеперечисленным признакам обязательности элемента может добавляться значение "У" в случае описания в XML схеме условий, предъявляемых к элементу в файле обмена, описанных в графе "Дополнительная информация";

дополнительная информация содержит, при необходимости, требования к элементу файла обмена, не указанные ранее. Для сложных элементов указывается ссылка на таблицу, в которой описывается состав данного элемента. Для элементов, принимающих ограниченный перечень значений из классификатора (кодового словаря), указывается соответствующее наименование классификатора (кодового словаря) или приводится перечень возможных значений. Для классификатора (кодового словаря) может указываться ссылка на его местонахождение. Для элементов, использующих пользовательский тип данных, указывается наименование типового элемента.

Рисунок 1. Диаграмма структуры файла обмена

Таблица 4.1

Файл обмена (Файл)

Наименование элемента Сокращенное наименование (код) элемента Признак типа элемента Формат элемента Признак обязательности элемента Дополнительная информация
Идентификатор файла ИдФайл А T(1-255) ОУ Содержит (повторяет) имя сформированного файла (без расширения)
Версия программы, с помощью которой сформирован файл ВерсПрог А T(1-40) О  
Версия формата ВерсФорм А T(1-5) О Принимает значение: 5.01
Состав и структура документа Документ С   О Состав элемента представлен в таблице 4.2

Таблица 4.2

Состав и структура документа (Документ)

Наименование элемента Сокращенное наименование (код) элемента Признак типа элемента Формат элемента Признак обязательности элемента Дополнительная информация
Код формы документа по КНД КНД А T(=7) ОК Типовой элемент <КНДТип>.
Принимает значение: 1120499
Сведения сформированы по состоянию на СформНа А T(=10) О Типовой элемент <ДатаТип>.
Дата в формате ДД.ММ.ГГГГ
Дата формирования документа ДатаДок А T(=10) О Типовой элемент <ДатаТип>.
Дата в формате ДД.ММ.ГГГГ
Номер документа НомДок А T(1-20) О  
Код налогового органа КодНО А T(=4) ОК Типовой элемент <СОНОТип>
Наименование налогового органа НаимНО А T(1-255) О  
Сведения о заявителе СвНП С   О Состав элемента представлен в таблице 4.3
Признак отсутствия сведений о банковских счетах (вкладах, электронных средствах платежа (ЭСП)) физического лица, не являющегося индивидуальным предпринимателем | ПрСведСчет П T(=1) ОК Принимает значение:
1 - сведения о банковских счетах отсутствуют
Сведения о банковских счетах (вкладах, электронных средствах платежа (ЭСП)) физического лица, не являющегося индивидуальным предпринимателем СведСчет С   О Состав элемента представлен в таблице 4.5

Таблица 4.3

Сведения о заявителе (СвНП)

Наименование элемента Сокращенное наименование (код) элемента Признак типа элемента Формат элемента Признак обязательности элемента Дополнительная информация
Заявитель - физическое лицо НПФЛ С   О Состав элемента представлен в таблице 4.4

Таблица 4.4

Заявитель - физическое лицо (НПФЛ)

Наименование элемента Сокращенное наименование (код) элемента Признак типа элемента Формат элемента Признак обязательности элемента Дополнительная информация
ИНН физического лица ИННФЛ А T(=12) О Типовой элемент <ИННФЛТип>
Дата рождения ДатаРожд А T(=10) О Типовой элемент <ДатаТип>.
Дата в формате ДД.ММ.ГГГГ
Место рождения МестоРожд А T(1-255) О  
Фамилия, имя, отчество физического лица ФИО С   О Типовой элемент <ФИОПрТип>.
Состав элемента представлен в таблице 4.8

Таблица 4.5

Сведения о банковских счетах (вкладах, электронных средствах платежа (ЭСП)) физического лица, не являющегося индивидуальным предпринимателем (СведСчет)

Наименование элемента Сокращенное наименование (код) элемента Признак типа элемента Формат элемента Признак обязательности элемента Дополнительная информация
Сведения о банке (небанковской кредитной организации) СведБанк С   ОМ Состав элемента представлен в таблице 4.6

Таблица 4.6

Сведения о банке (небанковской кредитной организации) (СведБанк)

Наименование элемента Сокращенное наименование (код) элемента Признак типа элемента Формат элемента Признак обязательности элемента Дополнительная информация
Регистрационный номер банка (небанковской кредитной организации) по КГРКО РегНом А N(4) НК Принимает значение в соответствии с Книгой государственной регистрации кредитных организаций.
Для ВЭБ РФ и Банка России принимает значение 0
Порядковый номер филиала банка (небанковской кредитной организации) НомФил А N(4) НК Принимает значение в соответствии с Книгой государственной регистрации кредитных организаций.
Для ВЭБ РФ и Банка России принимает значение 0
БИК банка (филиала банка) (небанковской кредитной организации), используемый при расчетах БИК А T(=9) НК Типовой элемент <БИКТип>.
Принимает значение в соответствии со справочником БИК РФ
SWIFT код или БИК иностранного банка КодИнБанк А T(3-35) Н  
ИНН банка (небанковской кредитной организации) ИННБанк А T(=10) Н Типовой элемент <ИННЮЛТип>
КПП банка (филиала банка) (небанковской кредитной организации) КППБанк А T(=9) Н Типовой элемент <КППТип>
Наименование банка (небанковской кредитной организации) НаимБанк А T(1-1000) О  
Адрес банка (небанковской кредитной организации) АдресБанк А T(1-255) О  
Сведения о банковских счетах СведСчетБанк С   ОМ Состав элемента представлен в таблице 4.7

Таблица 4.7

Сведения о банковских счетах (СведСчетБанк)

Наименование элемента Сокращенное наименование (код) элемента Признак типа элемента Формат элемента Признак обязательности элемента Дополнительная информация
Номер счета/номер ЭСП НомСчет А T(1-34) О  
Дата открытия/дата предоставления права ДатаОткр А T(=10) О Типовой элемент <ДатаТип>.
Дата в формате ДД.ММ.ГГГГ
Дата закрытия/дата прекращения права ДатаЗакр А T(=10) Н Типовой элемент <ДатаТип>.
Дата в формате ДД.ММ.ГГГГ
Состояние Состояние А T(=1) ОК Принимает значение:
1 - открыт |
2 - закрыт |
3 - в ликвидированном банке
Вид счета ВидСчет А T(1-200) Н  

Таблица 4.8

Фамилия, имя, отчество (с признаком) (ФИОПрТип)

Наименование элемента Сокращенное наименование (код) элемента Признак типа элемента Формат элемента Признак обязательности элемента Дополнительная информация
Признак отсутствия фамилии | ПрФамилия П T(=1) ОК Принимает значение: 1 - фамилия отсутствует
Фамилия Фамилия П T(1-60) ОУ Элемент является обязательным при отсутствии элемента <Имя>
Признак отсутствия имени | ПрИмя П T(=1) ОК Принимает значение: 1 - имя отсутствует
Имя Имя П T(1-60) ОУ Элемент является обязательным при отсутствии элемента <Фамилия>
Признак отсутствия отчества | ПрОтчество П T(=1) ОК Принимает значение: 1 - отчество отсутствует
Отчество Отчество П T(1-60) О  

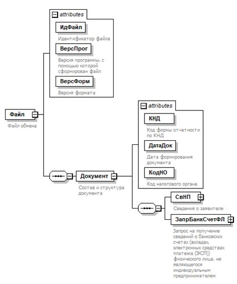
Приложение N 3
к приказу ФНС России
от "__" ____ 2022 г. N ___

РЕКОМЕНДУЕМЫЙ ФОРМАТ ПРЕДСТАВЛЕНИЯ ЗАПРОСА НА ПОЛУЧЕНИЕ СВЕДЕНИЙ О БАНКОВСКИХ СЧЕТАХ (ВКЛАДАХ, ЭЛЕКТРОННЫХ СРЕДСТВАХ ПЛАТЕЖА (ЭСП)) ФИЗИЧЕСКОГО ЛИЦА, НЕ ЯВЛЯЮЩЕГОСЯ ИНДИВИДУАЛЬНЫМ ПРЕДПРИНИМАТЕЛЕМ, В ЭЛЕКТРОННОЙ ФОРМЕ

I. ОБЩИЕ СВЕДЕНИЯ

1. Настоящий рекомендуемый формат (далее - формат) описывает требования к XML файлам (далее - файл обмена) передачи в налоговые органы запроса на получение сведений о банковских счетах (вкладах, электронных средствах платежа (ЭСП)) физического лица, не являющегося индивидуальным предпринимателем, в электронной форме.

2. Номер версии настоящего формата 5.01, часть 933.

II. ОПИСАНИЕ ФАЙЛА ОБМЕНА

3. Имя файла обмена должно иметь следующий вид:

R_T_A_K_O_GGGGMMDD_N, где:

R_T - префикс, принимающий значение UT_ZAPRBANKSCH;

A_K - идентификатор получателя информации, где: A - идентификатор получателя, которому направляется файл обмена, K - идентификатор конечного получателя, для которого предназначена информация из данного файла обмена. Передача файла от отправителя к конечному получателю (K) может осуществляться в несколько этапов через другие налоговые органы, осуществляющие передачу файла на промежуточных этапах, которые обозначаются идентификатором A. В случае передачи файла от отправителя к конечному получателю при отсутствии налоговых органов, осуществляющих передачу на промежуточных этапах, значения идентификаторов A и K совпадают. Каждый из идентификаторов (A и K) имеет вид для налоговых органов - четырехразрядный код налогового органа;

O - идентификатор отправителя информации, имеет вид:

для организаций - девятнадцатиразрядный код (идентификационный номер налогоплательщика (далее - ИНН) и код причины постановки на учет (далее - КПП) организации (обособленного подразделения);

для физических лиц - двенадцатиразрядный код (ИНН физического лица).

GGGG - год формирования передаваемого файла, MM - месяц, DD - день;

N - идентификационный номер файла. (Длина - от 1 до 36 знаков. Идентификационный номер файла должен обеспечивать уникальность файла).

Расширение имени файла - xml. Расширение имени файла может указываться как строчными, так и прописными буквами.

Параметры первой строки файла обмена

Первая строка XML файла должна иметь следующий вид:

<?xml version ="1.0" encoding ="windows-1251"?>

Имя файла, содержащего XML схему файла обмена, должно иметь следующий вид:

UT_ZAPRBANKSCH_1_933_00_05_01_xx, где xx - номер версии схемы.

Расширение имени файла - xsd.

XML схема файла обмена приводится отдельным файлом.

4. Логическая модель файла обмена представлена в виде диаграммы структуры файла обмена на рисунке 1 настоящего формата. Элементами логической модели файла обмена являются элементы и атрибуты XML файла. Перечень структурных элементов логической модели файла обмена и сведения о них приведены в таблицах 4.1 - 4.6 настоящего формата.

Для каждого структурного элемента логической модели файла обмена приводятся следующие сведения:

наименование элемента. Приводится полное наименование элемента. В строке таблицы могут быть описаны несколько элементов, наименования которых разделены символом "|". Такая форма записи применяется при наличии в файле обмена только одного элемента из описанных в этой строке;

сокращенное наименование (код) элемента. Приводится сокращенное наименование элемента. Синтаксис сокращенного наименования должен удовлетворять спецификации XML;

признак типа элемента. Может принимать следующие значения: "С" - сложный элемент логической модели (содержит вложенные элементы), "П" - простой элемент логической модели, реализованный в виде элемента XML файла, "А" - простой элемент логической модели, реализованный в виде атрибута элемента XML файла. Простой элемент логической модели не содержит вложенные элементы;

формат элемента. Формат элемента представляется следующими условными обозначениями: T - символьная строка; N - числовое значение (целое или дробное).

Формат символьной строки указывается в виде T(n-k) или T(=k), где: n - минимальное количество знаков, k - максимальное количество знаков, символ "-" - разделитель, символ "=" означает фиксированное количество знаков в строке. В случае, если минимальное количество знаков равно 0, формат имеет вид T(0-k). В случае, если максимальное количество знаков не ограничено, формат имеет вид T(n-).

Формат числового значения указывается в виде N(m.k), где: m - максимальное количество знаков в числе, включая целую и дробную часть числа без разделяющей десятичной точки и знака (для отрицательного числа), k - максимальное число знаков дробной части числа. Если число знаков дробной части числа равно 0 (то есть число целое), то формат числового значения имеет вид N(m).

Для простых элементов, являющихся базовыми в XML, таких как, элемент с типом "date", поле "Формат элемента" не заполняется. Для таких элементов в поле "Дополнительная информация" указывается тип базового элемента;

признак обязательности элемента определяет обязательность наличия элемента (совокупности наименования элемента и его значения) в файле обмена. Признак обязательности элемента может принимать следующие значения: "О" - наличие элемента в файле обмена обязательно; "Н" - наличие элемента в файле обмена необязательно, то есть элемент может отсутствовать. Если элемент принимает ограниченный перечень значений (по классификатору, кодовому словарю), то признак обязательности элемента дополняется символом "К". В случае, если количество реализаций элемента может быть более одной, то признак обязательности элемента дополняется символом "М".

К вышеперечисленным признакам обязательности элемента может добавляться значение "У" в случае описания в XML схеме условий, предъявляемых к элементу в файле обмена, описанных в графе "Дополнительная информация".;

дополнительная информация содержит, при необходимости, требования к элементу файла обмена, не указанные ранее. Для сложных элементов указывается ссылка на таблицу, в которой описывается состав данного элемента. Для элементов, принимающих ограниченный перечень значений из классификатора (кодового словаря), указывается соответствующее наименование классификатора (кодового словаря) или приводится перечень возможных значений. Для классификатора (кодового словаря) может указываться ссылка на его местонахождение. Для элементов, использующих пользовательский тип данных, указывается наименование типового элемента.

Рисунок 1. Диаграмма структуры файла обмена

Таблица 4.1

Файл обмена (Файл)

Наименование элемента Сокращенное наименование (код) элемента Признак типа элемента Формат элемента Признак обязательности элемента Дополнительная информация
Идентификатор файла ИдФайл А T(1-255) ОУ Содержит (повторяет) имя сформированного файла (без расширения)
Версия программы, с помощью которой сформирован файл ВерсПрог А T(1-40) О  
Версия формата ВерсФорм А T(1-5) О Принимает значение: 5.01
Состав и структура документа Документ С   О Состав элемента представлен в таблице 4.2

Таблица 4.2

Состав и структура документа (Документ)

Наименование элемента Сокращенное наименование (код) элемента Признак типа элемента Формат элемента Признак обязательности элемента Дополнительная информация
Код формы отчетности по КНД КНД А T(=7) ОК Типовой элемент <КНДТип>.
Принимает значение: 1110360
Дата формирования документа ДатаДок А T(=10) О Типовой элемент <ДатаТип>.
Дата в формате ДД.ММ.ГГГГ
Код налогового органа КодНО А T(=4) ОК Типовой элемент <СОНОТип>
Сведения о заявителе СвНП С   О Состав элемента представлен в таблице 4.3
Запрос на получение сведений о банковских счетах (вкладах, электронных средствах платежа (ЭСП)) физического лица, не являющегося индивидуальным предпринимателем ЗапрБанкСчетФЛ С   О Состав элемента представлен в таблице 4.5

Таблица 4.3

Сведения о заявителе (СвНП)

Наименование элемента Сокращенное наименование (код) элемента Признак типа элемента Формат элемента Признак обязательности элемента Дополнительная информация
Заявитель - физическое лицо НПФЛ С   О Состав элемента представлен в таблице 4.4

Таблица 4.4

Заявитель - физическое лицо (НПФЛ)

Наименование элемента Сокращенное наименование (код) элемента Признак типа элемента Формат элемента Признак обязательности элемента Дополнительная информация
ИНН физического лица ИННФЛ А T(=12) О Типовой элемент <ИННФЛТип>
Фамилия, имя, отчество физического лица ФИО С   О Типовой элемент <ФИОПрТип>.
Состав элемента представлен в таблице 4.6

Таблица 4.5

Запрос на получение сведений о банковских счетах (вкладах, электронных средствах платежа (ЭСП)) физического лица, не являющегося индивидуальным предпринимателем (ЗапрБанкСчетФЛ)

Наименование элемента Сокращенное наименование (код) элемента Признак типа элемента Формат элемента Признак обязательности элемента Дополнительная информация
Признак запроса ПрЗапр А T(=7) ОК Типовой элемент <КНДТип>.
Принимает значение:
1120498 - сведения об открытых банковских счетах (вкладах, электронных средствах платежа (ЭСП)) физического лица, не являющегося индивидуальным предпринимателем |
1120499 - сведения о банковских счетах (вкладах, электронных средствах платежа (ЭСП)) физического лица, не являющегося индивидуальным предпринимателем

Таблица 4.6

Фамилия, имя, отчество (с признаком) (ФИОПрТип)

Наименование элемента Сокращенное наименование (код) элемента Признак типа элемента Формат элемента Признак обязательности элемента Дополнительная информация
Признак отсутствия фамилии | ПрФамилия П T(=1) ОК Принимает значение: 1 - фамилия отсутствует
Фамилия Фамилия П T(1-60) ОУ Элемент является обязательным при отсутствии элемента <Имя>
Признак отсутствия имени | ПрИмя П T(=1) ОК Принимает значение: 1 - имя отсутствует
Имя Имя П T(1-60) ОУ Элемент является обязательным при отсутствии элемента <Фамилия>
Признак отсутствия отчества | ПрОтчество П T(=1) ОК Принимает значение: 1 - отчество отсутствует
Отчество Отчество П T(1-60) О