Письмо Росреестра от 12.08.2021 N 18-02508/21@

"О направлении материалов по исправлению реестровых ошибок в сведениях ЕГРН"

ФЕДЕРАЛЬНАЯ СЛУЖБА ГОСУДАРСТВЕННОЙ РЕГИСТРАЦИИ, КАДАСТРА И КАРТОГРАФИИ

ПИСЬМО
от 12 августа 2021 г. N 18-02508/21@

Управление кадастровых работ и землеустройства Федеральной службы государственной регистрации, кадастра и картографии в целях реализации полномочий органа регистрации прав по исправлению реестровых ошибок в сведениях Единого государственного реестра недвижимости, предусмотренных статьей 61 Федерального закона от 13.07.2015 N 218-ФЗ "О государственной регистрации недвижимости", направляет материалы для использования в работе.

ФГБУ "ФКП Росреестра" (далее - Учреждение) указанная информация направляется для доведения ее до филиалов Учреждения.

Начальник Управления
кадастровых работ и землеустройства
М.Д. ХАРИТОВ

Приложение 1

Форма

ОТЧЕТ О РЕЗУЛЬТАТАХ ОПРЕДЕЛЕНИЯ КООРДИНАТ ХАРАКТЕРНЫХ ТОЧЕК ГРАНИЦ И ПЛОЩАДИ ЗЕМЕЛЬНЫХ УЧАСТКОВ, КОНТУРОВ ЗДАНИЙ, СООРУЖЕНИЙ, ОБЪЕКТОВ НЕЗАВЕРШЕННОГО СТРОИТЕЛЬСТВА, ГРАНИЦ (ЧАСТЕЙ ГРАНИЦ) МУНИЦИПАЛЬНЫХ ОБРАЗОВАНИЙ, НАСЕЛЕННЫХ ПУНКТОВ, ТЕРРИТОРИАЛЬНЫХ ЗОН, ЛЕСНИЧЕСТВ

"__" __________ ____ г. N _________
I. Исходные данные
Основание определения координат характерных точек границ и площади земельных участков, контуров зданий, сооружений, объектов незавершенного строительства, границ (частей границ) муниципальных образований, населенных пунктов, территориальных зон, лесничеств - письмо-поручение об определении местоположения границ земельных участков, границ (частей границ) муниципального образования, населенного пункта, территориальных зон, лесничеств:
наименование территориального органа Росреестра _____________________
дата ___________________ N _______________
дата выявления реестровой ошибки (ошибок) _________________________
описание реестровой ошибки (ошибок) с обоснованием квалификации соответствующих сведений как ошибочных ___________________________
иные сведения, необходимые для определения координат характерных точек границ и (или) контуров ___________________________________________
II. Сведения о выполненных измерениях
2.1. Сведения об организации и должностном лице, подготовившем отчет
Наименование подведомственного органу регистрации прав федерального государственного бюджетного учреждения ___________________________
Фамилия, имя, отчество (при наличии) _______________________________
Должность, отдел ________________________________________________
Система координат__________________
2.2. Сведения о пунктах геодезической (опорной межевой) сети
N п/п Название пункта и тип знака геодезической сети Класс геодезической сети Координаты, м
X Y
1 2 3 4 5
       
       
       
2.3. Сведения о картографических материалах
N п/п Вид картографического материала Дата создания Масштаб Система координат
1 2 3 4 5
       
       
       
2.4. Сведения о средствах измерения
N п/п Наименование прибора (инструмента, аппаратуры) Сведения об утверждении типа измерений Реквизиты свидетельства о поверке прибора (инструмента, аппаратуры)
1 2 3 4
     
     
     
2.5. Результаты определения координат характерных точек границ земельных участков, частей земельных участков, обеспечивающие исправление реестровой ошибки
2.5.1. Сведения о местоположении границ и площади земельных участков
Кадастровый номер земельного участка, указанный в письме-поручении _______
Кадастровый номер земельного участка, местоположение которого определено дополнительно _____________________________________________________
Площадь согласно сведениям ЕГРН ________________________________ м2
согласно результатам определения координат _______________ м2
Погрешность (фактическая)
определения площади _________ м2
Отклонение
значения площади (%) ___________
Наименование и реквизиты документов, подтверждающих право на земельный участок и выданных (полученных) до вступления в силу Федерального закона от 21 июля 1997 г. N 122-ФЗ "О государственной регистрации прав на недвижимое имущество и сделок с ним", и (или) иных документов, использованных при определении координат характерных точек границ
Сведения о характерных точках границ земельного участка
Обозначение характерной точки Значения координат, м Средняя квадратическая погрешность определения координат характерных точек границ, м Метод определения координат характерных точек границ
Содержащиеся в ЕГРН Установленные (определенные) в целях исправления реестровой ошибки
X Y X Y
1 2 3 4 5 6 7
           
           
Сведения о частях границ земельного участка
Обозначение части границы Горизонтальное проложение Описание прохождения части границ
от точки до точки
1 2 3 4
     
     
2.5.2. Сведения о местоположении границ частей земельных участков
кадастровый номер земельного участка ________
Площадь части земельного участка: согласно сведениям ЕГРН ________________________________ м2
согласно результатам определения координат _______________ м2
Обозначение характерной точки Значения координат, м Средняя квадратическая погрешность определения координат характерных точек границ, м Метод определения координат характерных точек границ
Содержащиеся в ЕГРН Установленные (определенные) в целях исправления реестровой ошибки
X Y X Y
1 2 3 4 5 6 7
             
             
2.6. Сведения о местоположении зданий, сооружений, объектов незавершенного строительства
Кадастровый номер _________________
Сведения о характерных точках контура (контуров)
Обозначение характерной точки Значения координат, м Средняя квадратическая погрешность определения координат характерных точек контуров, м Метод определения координат характерных точек контуров
Содержащиеся в ЕГРН Установленные (определенные) в целях исправления реестровой ошибки
X Y X Y
1 2 3 4 5 6 7
           
2.7. Сведения о местоположении границ (частей границ) муниципальных образований, населенных пунктов, территориальных зон, лесничеств (далее - Граница)
Вид объекта реестра границ  
  (муниципальное образование, населенный пункт, территориальная зона, лесничество)
Реестровый номер ____________________
Сведения о характерных точках Границы
Обозначение характерной точки Значения координат, м Средняя квадратическая погрешность определения координат характерных точек границ, м Метод определения координат характерных точек границ
Содержащиеся в ЕГРН Установленные (определенные) в целях исправления реестровой ошибки
X Y X Y
1 2 3 4 5 6 7
           
           

Приложение
к отчету о результатах определения
координат характерных точек границ
и площади земельных участков,
контуров зданий, сооружений,
объектов незавершенного строительства,
границ (частей границ) муниципальных
образований, населенных пунктов,
территориальных зон, лесничеств

СХЕМА ГРАНИЦ ЗЕМЕЛЬНЫХ УЧАСТКОВ, ГРАНИЦ (ЧАСТЕЙ ГРАНИЦ) МУНИЦИПАЛЬНЫХ ОБРАЗОВАНИЙ, НАСЕЛЕННЫХ ПУНКТОВ, ТЕРРИТОРИАЛЬНЫХ ЗОН, ЛЕСНИЧЕСТВ, В ОПИСАНИИ МЕСТОПОЛОЖЕНИЯ КОТОРЫХ ВЫЯВЛЕНА РЕЕСТРОВАЯ ОШИБКА

"__" ___________ ____ г. N _____________
   
  Масштаб 1:  
Условные обозначения:    
   

Условные обозначения:

Рисунок

Референт: рисунок к данному документу не приводится.

Приложение 2

Форма

ЗАКЛЮЧЕНИЕ О НЕВОЗМОЖНОСТИ ОПРЕДЕЛЕНИЯ КООРДИНАТ ХАРАКТЕРНЫХ ТОЧЕК ГРАНИЦ ЗЕМЕЛЬНЫХ УЧАСТКОВ, КОНТУРОВ ЗДАНИЙ, СООРУЖЕНИЙ, ОБЪЕКТОВ НЕЗАВЕРШЕННОГО СТРОИТЕЛЬСТВА, ГРАНИЦ (ЧАСТЕЙ ГРАНИЦ) МУНИЦИПАЛЬНЫХ ОБРАЗОВАНИЙ, НАСЕЛЕННЫХ ПУНКТОВ, ТЕРРИТОРИАЛЬНЫХ ЗОН, ЛЕСНИЧЕСТВ

"__" __________ ____ г. N _________
В соответствии с письмом-поручением об определении местоположения границ земельного(-ых) участка(-ов), границ (частей границ) муниципального образования, населенного пункта, территориальной(-ых) зоны (зон), лесничества
     
(указываются реквизиты письма-поручения)    
не представляется возможным определить координаты характерных точек границ земельных участков, контуров зданий, сооружений, объектов незавершенного строительства, границ (частей границ) муниципальных образований, населенных пунктов, территориальных зон, лесничеств.
Наименование подведомственного органу регистрации прав федерального государственного бюджетного учреждения ______________________________
Фамилия, имя, отчество (при наличии) __________________________________
Должность, наименование отдела ______________________________________
N п/п Кадастровый и (или) реестровый номер Причина
1 2 3
   
   
   

Приложение 3

Бланк территориального Управления
Росреестра по субъекту Российской Федерации
Кому: наименование филиала ФГБУ
"ФКП Росреестра" по субъекту
Российской Федерации/федеральному
округу
  N    

ПИСЬМО-ПОРУЧЕНИЕ ОБ ОПРЕДЕЛЕНИИ МЕСТОПОЛОЖЕНИЯ ГРАНИЦ ЗЕМЕЛЬНОГО(-ЫХ) УЧАСТКА(-ОВ), ГРАНИЦ (ЧАСТЕЙ ГРАНИЦ) МУНИЦИПАЛЬНОГО ОБРАЗОВАНИЯ, НАСЕЛЕННОГО ПУНКТА, ТЕРРИТОРИАЛЬНОЙ(-ЫХ) ЗОНЫ (ЗОН), ЛЕСНИЧЕСТВА

В соответствии с пунктом 6 Порядка изменения в Едином государственном реестре недвижимости сведений о местоположении границ земельного участка при исправлении реестровой ошибки, утвержденного приказом Росреестра от 01.06.2021 N П/0241, направляются сведения о кадастровых (реестровых) номерах земельных участков (границ муниципальных образований, населенных пунктов, территориальных зон, лесничеств), в описании местоположения границ которых Управлением Росреестра ___________ (указывается наименование субъекта Российской Федерации) выявлена реестровая ошибка, указанная в части 6 статьи 61 Федерального закона от 13 июля 2015 г. N 218-ФЗ "О государственной регистрации недвижимости", а также смежных и (или) несмежных с ними земельных участков, изменение границ которых требуется для исправления реестровой ошибки, зданий, сооружений, объектов незавершенного строительства, с целью определения филиалом ФГБУ "ФКП Росреестра" _____________ (указывается наименование субъекта Российской Федерации/федерального округа) координат характерных точек границ земельных участков, контуров зданий, сооружений, объектов незавершенного строительства, границ (частей границ) муниципальных образований, населенных пунктов, территориальных зон, лесничеств.

N п/п Кадастровые номера земельных участков и (или) реестровые номера границ муниципальных образований, населенных пунктов, территориальных зон, лесничеств, в описании местоположения границ которых выявлена реестровая ошибка Дата выявления реестровой ошибки Описание реестровой ошибки с обоснованием квалификации соответствующих сведений как ошибочных Иные сведения, необходимые для определения координат характерных точек границ и (или) контуров
1 2 3 4 5
       
       
       
N п/п Кадастровые номера смежных и (или) несмежных земельных участков, изменение границ которых требуется для исправления реестровой ошибки, зданий, сооружений, объектов незавершенного строительства
1 2
 
 
Контактные данные    
     
Должность Подпись Расшифровка (ФИО)

Приложение 4

Бланк территориального Управления
Росреестра по субъекту
Российской Федерации
Наименование органа
Адреса (почтовый, электронный),
по которым осуществляется связь
  N    

ПРЕДЛОЖЕНИЯ ОРГАНА РЕГИСТРАЦИИ ПРАВ О ЛЕСНЫХ УЧАСТКАХ, ПОДЛЕЖАЩИХ СНЯТИЮ С ГОСУДАРСТВЕННОГО КАДАСТРОВОГО УЧЕТА, В ТОМ ЧИСЛЕ С ОДНОВРЕМЕННОЙ ГОСУДАРСТВЕННОЙ РЕГИСТРАЦИЕЙ ПРЕКРАЩЕНИЯ ПРАВА

Управлением Росреестра __________ (указывается наименование субъекта Российской Федерации) __________ (указывается дата выявления реестровой ошибки) на основании (указываются документы, на основании которых выявлено пересечение) выявлена реестровая ошибка в виде пересечения границ лесного участка с границами иного(ых) лесного(ых) участка(ов)

Кадастровый номер пересекающегося лесного участка: _________________________
Адрес
(местоположение) пересекающегося лесного участка
Описание местоположения границ пересекающегося лесного участка (при наличии) Площадь пересекающегося лесного участка Сведения о наличии или отсутствии зарегистрированных прав (ограничений прав) на пересекающийся лесной участок
X Y
       
Кадастровый номер иного лесного участка, с границами которого выявлено пересечение (далее - иной лесной участок): _________________________
Адрес (местоположение) иного лесного участка Площадь иного лесного участка
 
Процент совпадения площади пересекающегося лесного участка с площадью иного лесного участка (указывается в целых числах без применения математического округления при их вычислении):
Реестровая ошибка подлежит исправлению путем   снятия с государственного кадастрового учета лесного участка с кадастровым номером ___________ - (в случае, предусмотренном частью 15 статьи 60.2 Федерального закона от 13 июля 2015 года N 218-ФЗ "О государственной регистрации недвижимости" (далее - Закон N 218-ФЗ) изменения местоположения границ и (или) площади лесного участка с кадастровым номером ___________ - (в случае, предусмотренном частью 16 статьи 60.2 Закона N 218-ФЗ);
Значение площади лесного участка, определенное с учетом значений координат характерных точек границ такого участка, предлагаемых органом регистрации прав для исправления реестровой ошибки Предельная допустимая погрешность определения площади
Дополнительно отмечаем, что в соответствии с частью 14 статьи 60.2 Закона N 218-ФЗ в течение пятнадцати рабочих дней со дня получения решения о необходимости исправления реестровой ошибки в отношении пересекающихся лесных участков орган исполнительной власти субъекта Российской Федерации, уполномоченный в области лесных отношений, представляет предложения об устранении противоречий в содержащихся в ЕГРН сведениях о лесных участках.
При непоступлении в указанный срок предложений органа исполнительной власти субъекта Российской Федерации, уполномоченного в области лесных отношений, предложения органа регистрации прав считаются согласованными и являются основанием для осуществления исправления реестровой ошибки в соответствии с частями 15 и 16 статьи 60.2 Закона о регистрации.
Контактные данные    
     
Должность Подпись Расшифровка (ФИО)

Приложение 5

Бланк территориального Управления
Росреестра по субъекту
Российской Федерации
ФИО правообладателя, наименование органа
Адреса (почтовый, электронный),
по которым осуществляется связь
  N    

РЕШЕНИЕ О НЕОБХОДИМОСТИ УСТРАНЕНИЯ РЕЕСТРОВОЙ ОШИБКИ В СВЕДЕНИЯХ ЕДИНОГО ГОСУДАРСТВЕННОГО РЕЕСТРА НЕДВИЖИМОСТИ

Управлением Росреестра _____ (указывается субъект Российской Федерации) ____ (указывается дата выявления реестровой ошибки) выявлена реестровая ошибка в сведениях Единого государственного реестра недвижимости о местоположении границ ______ (указывается вид объекта: земельный участок, границы (части границ) муниципального образования, населенного пункта, территориальной зоны, лесничества) с кадастровым (реестровым) номером _____________.
Наличие реестровой ошибки обусловлено следующим: _______ (указывается описание реестровой ошибки с обоснованием квалификации соответствующих сведений как ошибочных)
Необходимость исправления реестровой ошибки заключается в следующем: ________ (указывается, в чем состоит необходимость устранения реестровой ошибки).
В соответствии с частью 7.3 статьи 61 Федерального закона от 13 июля 2015 г. N 218-ФЗ "О государственной регистрации недвижимости" (далее - Закон N 218-ФЗ) филиалом ФГБУ "ФКП Росреестра" _______ (указывается субъект Российской Федерации) определено местоположение границ _______ (указывается вид объекта: земельный участок, контур здания, сооружения, объекта незавершенного строительства, границы (части границ) муниципального образования, населенного пункта, территориальной зоны, лесничества)
Кадастровый (реестровый) номер: Категория земель земельного участка:
Сведения, предлагаемые для исправления реестровой ошибки
Значения координат, содержащиеся в ЕГРН Значения координат, предлагаемые для исправления реестровой ошибки Площадь земельного участка согласно сведениям ЕГРН Площадь в соответствии со значениями координат характерных точек границ земельного участка, предлагаемых для исправления реестровой ошибки
X Y X Y
       
       
Дополнительно сообщаем, что Вы вправе представить в течение трех месяцев со дня направления настоящего уведомления в орган регистрации прав документы, необходимые для устранения такой ошибки: (указывается какие документы и в каком порядке могут быть представлены в орган регистрации прав)
Также необходимо отметить, что в соответствии с частью 7 статьи 61 Закона N 218-ФЗ, срок представления документов, необходимых для исправления реестровой ошибки в сведениях ЕГРН о местоположении границ земельного участка, может быть продлен не более чем на три месяца на основании соответствующего заявления от собственника земельного участка.
В случае непоступления в установленный частью 7 статьи 61 Закона N 218-ФЗ (для земельных участков), частью 6.1 статьи 61 Закона N 218-ФЗ (для границ (частей границ) муниципального образования, населенного пункта, территориальной зоны, лесничества) срок документов, необходимых для исправления реестровой ошибки, орган регистрации прав вправе без согласия правообладателя <*> (указывается для земельных участков) внести изменения в сведения ЕГРН о местоположении границ и площади _____ (указываются вид объекта: земельный участок, границы (части границ) муниципального образования, населенного пункта, территориальной зоны, лесничества, кадастровый (реестровый) номер).
Дополнительно отмечаем, что препятствия для осуществления государственного кадастрового учета соответствующего объекта недвижимости на основании документов (заявления, межевого или технического плана), представленных в орган регистрации прав собственником объекта недвижимости, после внесения в ЕГРН органом регистрации прав сведений о местоположении границ и площади земельного участка, местоположении зданий, сооружений, объектов незавершенного строительства на земельном участке, установленных органом регистрации прав в результате исправления реестровой ошибки в местоположении указанных границ, отсутствуют.
Схема границ земельных участков, границ муниципальных образований, населенных пунктов, территориальных зон, лесничеств, в описании местоположения которых выявлена реестровая ошибка, прилагается.
Контактные данные    
     
Должность Подпись Расшифровка (ФИО)

Приложение 6

ПРИМЕРНЫЙ ПЕРЕЧЕНЬ КРИТЕРИЕВ, СВИДЕТЕЛЬСТВУЮЩИХ О НАЛИЧИИ В ЕДИНОМ ГОСУДАРСТВЕННОМ РЕЕСТРЕ НЕДВИЖИМОСТИ РЕЕСТРОВЫХ ОШИБОК

1. Пересечение границ земельных участков, сведения о которых содержатся в Едином государственном реестре недвижимости (далее - ЕГРН) между собой, пересечение границ земельных участков с границами муниципального образования, населенного пункта, территориальной зоны, лесничества (далее - объекты реестра границ).

2. Топологическая некорректность границ земельных участков, объектов реестра границ (повторяющиеся характерные точки границы, самопересечения, наложения полигонов, наличие в ЕГРН нескольких значений одной и той же характерной точки границы).

3. Несоответствие описания местоположения границ земельного участка его адресу (местоположению при отсутствии адреса).

4. Наличие в ЕГРН несоответствия значений площади земельного участка, указанной в ЕГРН и вычисленной в соответствии с координатами характерных точек границ земельного участка, содержащимися в ЕГРН, если точность определения таких координат соответствует установленным требованиям.

5. Наличие в ЕГРН несоответствия местоположения границ земельного участка картографическим материалам или иным документам, находящимся в распоряжении органа регистрации прав.

6. Несоответствие площади многоконтурного участка сумме площадей его контуров.

7. Пересечение контура здания, сооружения (за исключением линейных объектов), объекта незавершенного строительства и границ земельного участка, объектов реестра границ, в пределах которых согласно сведениям ЕГРН такие здание, сооружение, объект незавершенного строительства должны располагаться.

8. Пересечение границы части земельного участка с границей этого земельного участка.

9. Наличие ранее принятых органом регистрации прав (органом кадастрового учета) решений о необходимости устранения реестровой (кадастровой) ошибки, в соответствии с которыми такие ошибки не исправлены.

Приложение 7

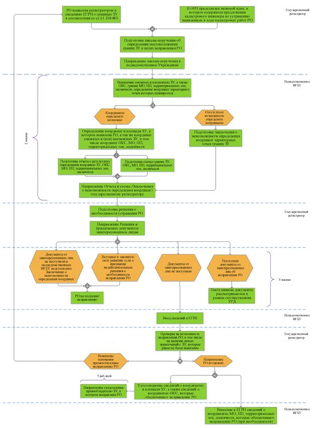
ВНУТРИВЕДОМСТВЕННАЯ УНИФИЦИРОВАННАЯ СХЕМА ТЕХНОЛОГИЧЕСКОГО ПРОЦЕССА "ОСУЩЕСТВЛЕНИЕ ИСПРАВЛЕНИЯ РЕЕСТРОВОЙ ОШИБКИ В ОПИСАНИИ МЕСТОПОЛОЖЕНИЯ ГРАНИЦ ЗУ, СОДЕРЖАЩИХСЯ В ЕГРН, ПРИ ЕЕ ВЫЯВЛЕНИИ ОРГАНОМ РЕГИСТРАЦИИ ПРАВ, В ТОМ ЧИСЛЕ ВНЕСЕНИЯ СВЕДЕНИЙ О МЕСТОПОЛОЖЕНИИ ГРАНИЦ ОБЪЕКТОВ"

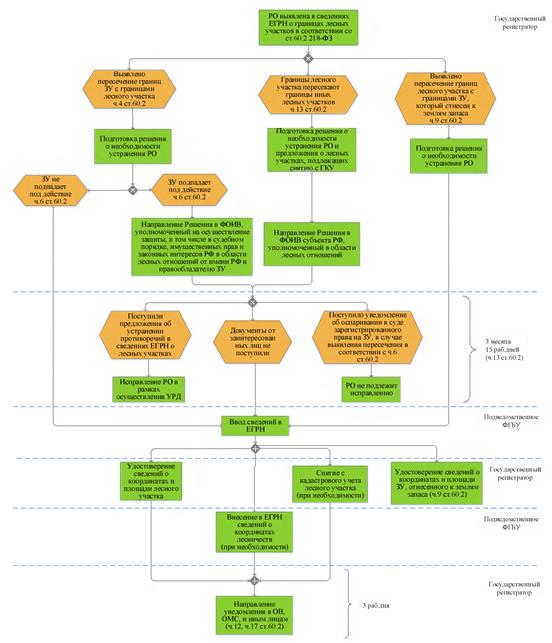
ВНУТРИВЕДОМСТВЕННАЯ УНИФИЦИРОВАННАЯ СХЕМА ТЕХНОЛОГИЧЕСКОГО ПРОЦЕССА "ОСУЩЕСТВЛЕНИЕ ИСПРАВЛЕНИЯ РЕЕСТРОВОЙ ОШИБКИ В ОПИСАНИИ МЕСТОПОЛОЖЕНИЯ ГРАНИЦ ЛЕСНЫХ УЧАСТКОВ, СОДЕРЖАЩИХСЯ В ЕГРН, ПРИ ЕЕ ВЫЯВЛЕНИИ ОРГАНОМ РЕГИСТРАЦИИ ПРАВ, В СООТВЕТСТВИИ СО СТАТЬЕЙ 60.2 ФЕДЕРАЛЬНОГО ЗАКОНА 218-ФЗ"