Приказ ФНС РФ от 03.08.2022 N ЕД-7-13/715@

"Об утверждении форм, форматов представления и порядка заполнения документов, предусмотренных статьями 24.2 и 284.10 Налогового кодекса Российской Федерации"
Редакция от 03.08.2022 — Действует с 24.10.2022

Зарегистрировано в Минюсте России 13 октября 2022 г. N 70490


ФЕДЕРАЛЬНАЯ НАЛОГОВАЯ СЛУЖБА

ПРИКАЗ
от 3 августа 2022 г. N ЕД-7-13/715@

ОБ УТВЕРЖДЕНИИ ФОРМ, ФОРМАТОВ ПРЕДСТАВЛЕНИЯ И ПОРЯДКА ЗАПОЛНЕНИЯ ДОКУМЕНТОВ, ПРЕДУСМОТРЕННЫХ СТАТЬЯМИ 24.2 И 284.10 НАЛОГОВОГО КОДЕКСА РОССИЙСКОЙ ФЕДЕРАЦИИ

В соответствии с пунктами 1.1, 6 статьи 24.2, пунктом 4 статьи 31 части первой Налогового кодекса Российской Федерации (Собрание законодательства Российской Федерации, 1998, N 31, ст. 3824; 2022, N 11, ст. 1600), пунктами 3, 4 статьи 284.10 части второй Налогового кодекса Российской Федерации (Собрание законодательства Российской Федерации, 2000, N 32, ст. 3340; 2022, N 11, ст. 1600), а также подпунктом 5.9.37 пункта 5 Положения о Федеральной налоговой службе, утвержденного постановлением Правительства Российской Федерации от 30.09.2004 N 506 (Собрание законодательства Российской Федерации, 2004, N 40, ст. 3961; 2015, N 15, ст. 2286), в связи с принятием Федерального закона от 25.02.2022 N 18-ФЗ "О внесении изменений в части первую и вторую Налогового кодекса Российской Федерации и отдельные законодательные акты Российской Федерации" (Собрание законодательства Российской Федерации, 2022, N 9, ст. 1250) и Федерального закона от 26.03.2022 N 66-ФЗ "О внесении изменений в части первую и вторую Налогового кодекса Российской Федерации и отдельные законодательные акты Российской Федерации" (Собрание законодательства Российской Федерации, 2022, N 13, ст. 1955) приказываю:

1. Утвердить:

форму заявления о приобретении статуса международной холдинговой компании согласно приложению N 1 к настоящему приказу;

формат представления заявления о приобретении статуса международной холдинговой компании в электронной форме согласно приложению N 2 к настоящему приказу;

форму сообщения о принятом решении о признании обязанности международной холдинговой компании, предусмотренной пунктом 4 статьи 284.10 Налогового кодекса Российской Федерации, исполненной (неисполненной) согласно приложению N 3 к настоящему приказу;

форму сведений о соблюдении международной компанией (организацией, указанной в пункте 1.1 статьи 24.2 Налогового кодекса Российской Федерации) условий международной холдинговой компании для применения пониженных налоговых ставок согласно приложению N 4 к настоящему приказу;

формат представления сведений о соблюдении международной компанией (организацией, указанной в пункте 1.1 статьи 24.2 Налогового кодекса Российской Федерации) условий международной холдинговой компании для применения пониженных налоговых ставок в электронной форме согласно приложению N 5 к настоящему приказу;

порядок заполнения формы сведений о соблюдении международной компанией (организацией, указанной в пункте 1.1 статьи 24.2 Налогового кодекса Российской Федерации) условий международной холдинговой компании для применения пониженных налоговых ставок согласно приложению N 6 к настоящему приказу;

форму сведений о контролирующих лицах международной компании (организации, указанной в пункте 1.1 статьи 24.2 Налогового кодекса Российской Федерации) согласно приложению N 7 к настоящему приказу;

формат представления сведений о контролирующих лицах международной компании (организации, указанной в пункте 1.1 статьи 24.2 Налогового кодекса Российской Федерации) в электронной форме согласно приложению N 8 к настоящему приказу;

порядок заполнения формы сведений о контролирующих лицах международной компании (организации, указанной в пункте 1.1 статьи 24.2 Налогового кодекса Российской Федерации) согласно приложению N 9 к настоящему приказу.

2. Признать утратившим силу приказ ФНС России от 05.06.2019 N ММВ-7-3/279@ "Об утверждении формы и порядка заполнения формы сведений о контролирующих лицах международной компании, а также формата и порядка представления сведений о контролирующих лицах международной компании в электронной форме" (зарегистрирован Министерством юстиции Российской Федерации 31.07.2019, регистрационный N 55472) с изменениями, внесенными приказом ФНС России от 16.07.2020 N ЕД-7-2/448@ "Об утверждении Порядка направления и получения документов, предусмотренных Налоговым кодексом Российской Федерации и используемых налоговыми органами при реализации своих полномочий в отношениях, регулируемых законодательством о налогах и сборах, а также представления документов по требованию налогового органа в электронной форме по телекоммуникационным каналам связи" (зарегистрирован Министерством юстиции Российской Федерации 19.08.2020, регистрационный N 59335).

3. Контроль за исполнением настоящего приказа возложить на заместителя руководителя Федеральной налоговой службы, координирующего работу по методологическому и организационному обеспечению работы ФНС России и территориальных налоговых органов по вопросам налогового администрирования цен и трансфертного ценообразования для целей налогообложения и выявления налоговых рисков.

Руководитель
Федеральной налоговой службы
Д.В. ЕГОРОВ

Приложение N 1
к приказу ФНС России
от 03.08.2022 N ЕД-7-13/715@

                      ИНН            
                                                                       
      5850   1016         КПП <1>                         Стр. 0 0 1

Форма по КНД 1111653

ЗАЯВЛЕНИЕ О ПРИОБРЕТЕНИИ СТАТУСА МЕЖДУНАРОДНОЙ ХОЛДИНГОВОЙ КОМПАНИИ

Представляется в налоговый орган (код) <2>                                                    
                                                                             
                                                   
                                                                             
                                                                             
                                                                             
                                                                             
                                                                             
                                                                             
                                                                             
(наименование организации)
                                                                               
Номер контактного телефона                                                                
                                                                               
В соответствии со статьей 24.2 Налогового кодекса Российской Федерации заявляет о приобретении статуса международной холдинговой компании.                          
                                                                               
Настоящее заявление составлено с приложением подтверждающих документов или их копий на         листах                                
                                                                               
Достоверность и полноту сведений, указанных в настоящем заявлении, подтверждаю: Заполняется работником налогового органа
Сведения о представлении заявления
                                                                                     
    1 - руководитель организации                 Настоящее заявление представлено (код)              
    2 - представитель организации                                                    
                                            на         страницах  
                                                                                 
                                            с приложением подтверждающих документов или их копий        
                                                                                 
                                            на         листах            
                                                                                 
                                            Дата представления заявления     .     .        
(фамилия, имя, отчество <3> руководителя организации либо ее представителя полностью)                                              
                                                                   
Подпись       Дата     .     .                                                      
                                                                                     
Наименование и реквизиты документа, подтверждающего полномочия представителя организации                                              
                                                                                     
                                                                                 
                                                                                     
                                        Фамилия И.О. <3>     Подпись
                                                                                     

<1> Указывается код причины постановки на учет, присвоенный налоговым органом по месту нахождения организации.
<2> Указывается код налогового органа по месту нахождения организации.
<3> Отчество указывается при наличии.
                                                                                   
                                                                                   

Приложение N 2
к приказу ФНС России
от 03.08.2022 N ЕД-7-13/715@

ФОРМАТ ПРЕДСТАВЛЕНИЯ ЗАЯВЛЕНИЯ О ПРИОБРЕТЕНИИ СТАТУСА МЕЖДУНАРОДНОЙ ХОЛДИНГОВОЙ КОМПАНИИ В ЭЛЕКТРОННОЙ ФОРМЕ

I. ОБЩИЕ СВЕДЕНИЯ

1. Настоящий формат описывает требования к XML файлам (далее - файл обмена) передачи в налоговые органы заявления о приобретении статуса международной холдинговой компании в электронной форме.

2. Номер версии настоящего формата 5.01, часть DLXXXV.

II. ОПИСАНИЕ ФАЙЛА ОБМЕНА

3. Имя файла обмена должно иметь следующий вид:

R_T_A_K_O_GGGGMMDD_N, где:

R_T - префикс, принимающий значение UT_PRIOBSTMHK;

A_K - идентификатор получателя информации, где: A - идентификатор получателя, которому направляется файл обмена, K - идентификатор конечного получателя, для которого предназначена информация из данного файла обмена. Передача файла от отправителя к конечному получателю (K) может осуществляться в несколько этапов через другие налоговые органы, осуществляющие передачу файла на промежуточных этапах, которые обозначаются идентификатором A. В случае передачи файла от отправителя к конечному получателю при отсутствии налоговых органов, осуществляющих передачу на промежуточных этапах, значения идентификаторов A и K совпадают. Каждый из идентификаторов (A и K) имеет вид для налоговых органов - четырехразрядный код налогового органа;

O - идентификатор отправителя информации, имеет вид:

для организаций - девятнадцатиразрядный код (идентификационный номер налогоплательщика (далее - ИНН) и код причины постановки на учет (далее - КПП) организации (обособленного подразделения);

для физических лиц - двенадцатиразрядный код (ИНН физического лица, при наличии. При отсутствии ИНН - последовательность из двенадцати нулей).

GGGG - год формирования передаваемого файла, MM - месяц, DD - день;

N - идентификационный номер файла. (Длина - от 1 до 36 знаков. Идентификационный номер файла должен обеспечивать уникальность файла).

Расширение имени файла - xml. Расширение имени файла может указываться как строчными, так и прописными буквами.

Параметры первой строки файла обмена

Первая строка XML файла должна иметь следующий вид:

<?xml version ="1.0" encoding ="windows-1251"?>

Имя файла, содержащего XML схему файла обмена, должно иметь следующий вид:

UT_PRIOBSTMHK_1_585_00_05_01_xx, где xx - номер версии схемы.

Расширение имени файла - xsd.

XML схема файла обмена приводится отдельным файлом и размещается на официальном сайте Федеральной налоговой службы в информационно-телекоммуникационной сети "Интернет".

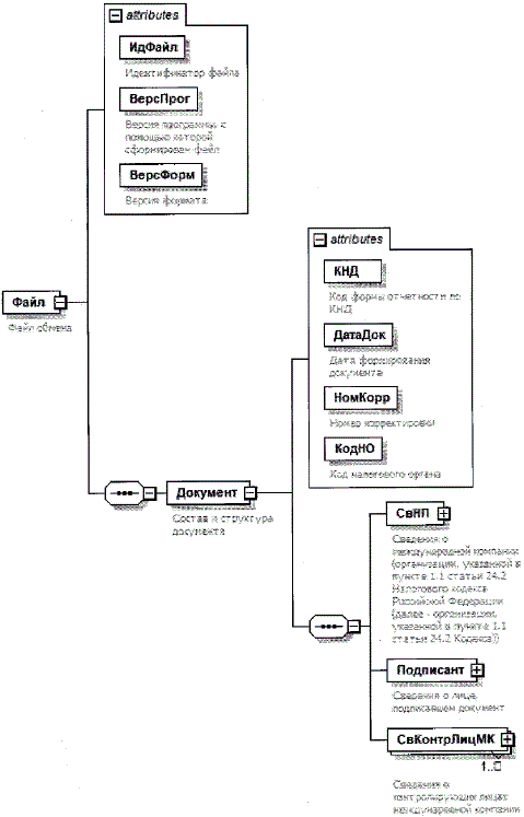
4. Логическая модель файла обмена представлена в виде диаграммы структуры файла обмена на рисунке 1 настоящего формата. Элементами логической модели файла обмена являются элементы и атрибуты XML файла. Перечень структурных элементов логической модели файла обмена и сведения о них приведены в таблицах 4.1 - 4.8 настоящего формата.

Для каждого структурного элемента логической модели файла обмена приводятся следующие сведения:

наименование элемента. Приводится полное наименование элемента. В строке таблицы могут быть описаны несколько элементов, наименования которых разделены символом "|". Такая форма записи применяется при наличии в файле обмена только одного элемента из описанных в этой строке;

сокращенное наименование (код) элемента. Приводится сокращенное наименование элемента. Синтаксис сокращенного наименования должен удовлетворять спецификации XML;

признак типа элемента. Может принимать следующие значения: "С" - сложный элемент логической модели (содержит вложенные элементы), "П" - простой элемент логической модели, реализованный в виде элемента XML файла, "А" - простой элемент логической модели, реализованный в виде атрибута элемента XML файла. Простой элемент логической модели не содержит вложенные элементы;

формат элемента. Формат элемента представляется следующими условными обозначениями: T - символьная строка; N - числовое значение (целое или дробное).

Формат символьной строки указывается в виде T(n-k) или T(=k), где: n - минимальное количество знаков, k - максимальное количество знаков, символ "-" - разделитель, символ "=" означает фиксированное количество знаков в строке. В случае, если минимальное количество знаков равно 0, формат имеет вид T(0-k). В случае, если максимальное количество знаков неограничено, формат имеет вид T(n-).

Формат числового значения указывается в виде N(m.K), где: m - максимальное количество знаков в числе, включая знак (для отрицательного числа), целую и дробную часть числа без разделяющей десятичной точки, k - максимальное число знаков дробной части числа. Если число знаков дробной части числа равно 0 (то есть число целое), то формат числового значения имеет вид N(m).

Для простых элементов, являющихся базовыми в XML (определенными в сети "Интернет" по электронному адресу: http://www.w3.org/TR/xmlschema-0), таких как, элемент с типом "date", поле "Формат элемента" не заполняется. Для таких элементов в поле "Дополнительная информация" указывается тип базового элемента;

признак обязательности элемента определяет обязательность наличия элемента (совокупности наименования элемента и его значения) в файле обмена. Признак обязательности элемента может принимать следующие значения: "О" - наличие элемента в файле обмена обязательно; "Н" - наличие элемента в файле обмена необязательно, то есть элемент может отсутствовать. Если элемент принимает ограниченный перечень значений (по классификатору, кодовому словарю), то признак обязательности элемента дополняется символом "К". В случае, если количество реализаций элемента может быть более одной, то признак обязательности элемента дополняется символом "М".

К вышеперечисленным признакам обязательности элемента может добавляться значение "У" в случае описания в XML схеме условий, предъявляемых к элементу в файле обмена, описанных в графе "Дополнительная информация".

дополнительная информация содержит, при необходимости, требования к элементу файла обмена, не указанные ранее. Для сложных элементов указывается ссылка на таблицу, в которой описывается состав данного элемента. Для элементов, принимающих ограниченный перечень значений из классификатора (кодового словаря), указывается соответствующее наименование классификатора (кодового словаря) или приводится перечень возможных значений. Для классификатора (кодового словаря) может указываться ссылка на его местонахождение. Для элементов, использующих пользовательский тип данных, указывается наименование типового элемента.

Рисунок 1. Диаграмма структуры файла обмена

Таблица 4.1

Файл обмена (Файл)

Наименование элемента Сокращенное наименование (код) элемента Признак типа элемента Формат элемента Признак обязательности элемента Дополнительная информация
Идентификатор файла ИдФайл А T(1-255) ОУ Содержит (повторяет) имя сформированного файла (без расширения)
Версия программы, с помощью которой сформирован файл ВерсПрог А T(1-40) О  
Версия формата ВерсФорм А T(1-5) О Принимает значение: 5.01
Состав и структура документа Документ С   О Состав элемента представлен в таблице 4.2

Таблица 4.2

Состав и структура документа (Документ)

Наименование элемента Сокращенное наименование (код) элемента Признак типа элемента Формат элемента Признак обязательности элемента Дополнительная информация
Код формы документа по КНД КНД А T(=7) ОК Типовой элемент <КНДТип>.
Принимает значение: 1111653
Дата формирования документа ДатаДок А T(=10) О Типовой элемент <ДатаТип>.
Дата в формате ДД.ММ.ГГГГ
Код налогового органа КодНО А T(=4) ОК Типовой элемент <СОНОТип>
Сведения о заявителе СвНП С   О Состав элемента представлен в таблице 4.3
Сведения о лице, подписавшем документ Подписант С   О Состав элемента представлен в таблице 4.5
Заявление о приобретении статуса международной холдинговой компании ЗаявПрСтатМХК С   О Состав элемента представлен в таблице 4.7

Таблица 4.3

Сведения о заявителе (СвНП)

Наименование элемента Сокращенное наименование (код) элемента Признак типа элемента Формат элемента Признак обязательности элемента Дополнительная информация
Номер контактного телефона Тлф А T(1-20) Н  
Заявитель - организация НПЮЛ С   О Состав элемента представлен в таблице 4.4

Таблица 4.4

Заявитель - организация (НПЮЛ)

Наименование элемента Сокращенное наименование (код) элемента Признак типа элемента Формат элемента Признак обязательности элемента Дополнительная информация
Наименование организации НаимОрг А T(1-400) О  
ИНН организации ИННЮЛ А T(=10) О Типовой элемент <ИННЮЛТип>
КПП КПП А T(=9) О Типовой элемент <КППТип>

Таблица 4.5

Сведения о лице, подписавшем документ (Подписант)

Наименование элемента Сокращенное наименование (код) элемента Признак типа элемента Формат элемента Признак обязательности элемента Дополнительная информация
Признак лица, подписавшего документ ПрПодп А T(=1) ОК Принимает значение:
1 - руководитель организации |
2 - представитель организации
Фамилия, имя, отчество (указывается при наличии) ФИО С   О Типовой элемент <ФИОТип>.
Состав элемента представлен в таблице 4.8
Сведения о представителе организации СвПред С   НУ Состав элемента представлен в таблице 4.6. Элемент обязателен для <ПрПодп>=2

Таблица 4.6

Сведения о представителе организации (СвПред)

Наименование элемента Сокращенное наименование (код) элемента Признак типа элемента Формат элемента Признак обязательности элемента Дополнительная информация
Наименование и реквизиты документа, подтверждающего полномочия представителя организации НаимДок А T(1-120) О  

Таблица 4.7

Заявление о приобретении статуса международной холдинговой компании (ЗаявПрСтатМХК)

Наименование элемента Сокращенное наименование (код) элемента Признак типа элемента Формат элемента Признак обязательности элемента Дополнительная информация
В соответствии со статьей 24.2 Налогового кодекса Российской Федерации заявляет о приобретении статуса международной холдинговой компании ЗаявлСтатМХК А T(=2) ОК Принимает значение: ДА

Таблица 4.8

Фамилия, имя, отчество (указывается при наличии) (ФИОТип)

Наименование элемента Сокращенное наименование (код) элемента Признак типа элемента Формат элемента Признак обязательности элемента Дополнительная информация
Фамилия Фамилия А T(1-60) О  
Имя Имя А T(1-60) О  
Отчество Отчество А T(1-60) Н  

Приложение N 3
к приказу ФНС России
от 03.08.2022 N ЕД-7-13/715@

                                  ИНН                                    
                                                                         
                                    КПП                                    

Форма по КНД 1190804

                                  В налоговый орган (код) по месту                            
                                    нахождения международной                            
                                    холдинговой компании                            
                                                                             
(полное наименование органа, направившего информацию)                                                

СООБЩЕНИЕ О ПРИНЯТОМ РЕШЕНИИ О ПРИЗНАНИИ ОБЯЗАННОСТИ МЕЖДУНАРОДНОЙ ХОЛДИНГОВОЙ КОМПАНИИ, ПРЕДУСМОТРЕННОЙ ПУНКТОМ 4 СТАТЬИ 284.10 НАЛОГОВОГО КОДЕКСА РОССИЙСКОЙ ФЕДЕРАЦИИ, ИСПОЛНЕННОЙ (НЕИСПОЛНЕННОЙ) <1>

ИНН организации, в отношении которой принято решение                                                      
                                                                               
КПП организации, в отношении которой принято решение                                                      
                                                                               
                                                                             
                                                                             
                                                                             
                                                                             
                                                                             
(наименование организации, в отношении которой принято решение)
                                                                               
Размер инвестиций организации, предусмотренный абзацем первым пункта 4 статьи 284.10 Налогового кодекса Российской Федерации (руб.)                              
                                                                               
Высшим исполнительным органом государственной власти субъекта Российской Федерации принято решение о признании обязанности международной холдинговой компании, предусмотренной абзацем первым пункта 4 статьи 284.10 Налогового кодекса Российской Федерации, исполненной       0 - нет                  
      1 - да                  
                                                                               
Дата принятия решения     .     .                                                        
                                                                               
Номер решения (при наличии)                                                                    
                                                                               
Настоящее сообщение составлено с приложением подтверждающих документов или их копий <2> на ____ листах                                            
                                                                               
                                                                               
Лицо, направляющее информацию <3>

Фамилия  
Имя  
Отчество <4>  

Дата     .     .                 Подпись                                  

<1> Сообщение представляется на бумажном носителе.

<2> К сообщению прилагаются копии документов, подтверждающих принятие решения об исполнении (неисполнении) обязанности международной холдинговой компании, предусмотренной пунктом 4 статьи 284.10 Налогового кодекса Российской Федерации.

<3> Лицо, уполномоченное высшим органом исполнительной власти субъекта, которым принято решение.

<4> Отчество указывается при наличии.

Приложение N 4
к приказу ФНС России
от 03.08.2022 N ЕД-7-13/715@

                      ИНН            
                                                                       
      5870   1010         КПП                         Стр. 0 0 1

Форма по КНД 1111654

СВЕДЕНИЯ О СОБЛЮДЕНИИ МЕЖДУНАРОДНОЙ КОМПАНИЕЙ (ОРГАНИЗАЦИЕЙ, УКАЗАННОЙ В ПУНКТЕ 1.1 СТАТЬИ 24.2 НАЛОГОВОГО КОДЕКСА РОССИЙСКОЙ ФЕДЕРАЦИИ) УСЛОВИЙ МЕЖДУНАРОДНОЙ ХОЛДИНГОВОЙ КОМПАНИИ ДЛЯ ПРИМЕНЕНИЯ ПОНИЖЕННЫХ НАЛОГОВЫХ СТАВОК

Номер корректировки             Налоговый (отчетный) период (код)             Отчетный год                    
                                                                             
Представляется в налоговый орган (код)                                                                
                                                                             
                                                   
                                                                             
                                                                             
                                                                             
                                                                             
                                                                             
                                                                             
                                                                             
(наименование международной холдинговой компании)
                                                                               
Номер контактного телефона                                                                    
На         страницах с приложением подтверждающих документов или их копий на           листах                            
Достоверность и полноту сведений, указанных в настоящем документе, подтверждаю: Заполняется работником налогового органа
Сведения о представлении сведений
                                                                                     
    1 - руководитель организации                 Данные сведения представлены (код)              
    2 - представитель организации                                                    
                                            на         страницах  
                                                                                 
                                            с приложением подтверждающих документов или их копий                      
                                                                                 
                                            на                 листах        
                                                                                 
(фамилия, имя, отчество <1> руководителя организации либо ее представителя полностью)     Дата представления сведений     .     .        
                                               
                                                                   
Подпись       Дата     .     .                                                      
                                                                                     
Наименование и реквизиты документа, подтверждающего полномочия представителя организации                                              
                                                                                     
                                                                                 
                                                                                     
                                        Фамилия И.О. <1>     Подпись
                                                                                     

<1> Отчество указывается при наличии.
                                                                                   
                                                                                   

                      ИНН            
                                                                       
      5870   1027         КПП                         Стр.      

Раздел 1. Сведения о соблюдении условий международной холдинговой компанией в течение всего отчетного (налогового) периода по налогу на прибыль организаций

1. Сведения о контролирующих лицах международной холдинговой компании                                                  
                                                                             
1.1. хотя бы одно контролирующее лицо является налоговым резидентом Российской Федерации                                         0 - нет;
                                                                            1 - да.
                                                                               
1.2. хотя бы одно контролирующее лицо является гражданином Российской Федерации                                                 0 - нет;
                                                                            1 - да.
                                                                               
1.3. на 1-е число налогового периода совокупная доля прямого и (или) косвенного участия контролирующих лиц международной холдинговой компании составляет не менее 75 процентов от совокупной доли прямого и (или) косвенного участия контролирующих лиц организации, являвшихся таковыми на 1 марта 2022 года и (или) ставших таковыми в период с 1 марта 2022 года до 1-го числа соответствующего отчетного (налогового) периода в результате наследования лиц, являвшихся контролирующими лицами этой компании по состоянию на 1 марта 2022 года. При этом совокупная доля прямого и (или) косвенного участия контролирующих лиц международной холдинговой компании, являвшихся таковыми по состоянию на 1 марта 2022 года, составляет не менее 75 процентов уставного капитала этой компании по состоянию на указанную дату       0 - нет;
      1 - да.
         
         
         
                                                                               
2. Доля доходов, указанных в пункте 4 статьи 309.1 Налогового кодекса Российской Федерации, за отчетный (налоговый) период составляет более 90 процентов в общей сумме доходов, учитываемых при определении налоговой базы по налогу на прибыль организаций       0 - нет;
      1 - да.
                                                                               
3. Доля расходов на приобретение товаров (работ, услуг) на территории Российской Федерации за отчетный (налоговый) период составляет более 70 процентов от общей суммы понесенных ею расходов на приобретение товаров (работ, услуг)       0 - нет;
      1 - да.
                                                                               
4. Управление международной холдинговой компанией и принятие управленческих решений осуществляются на территории Российской Федерации (к сведениям прилагаются копии протоколов заседаний коллегиального исполнительного органа, общего собрания акционеров (участников) или совета директоров (наблюдательного совета) международной холдинговой компании)       0 - нет;
      1 - да.
                                                                               
5. В штате непрерывно числятся не менее 15 работников, деятельность которых направлена на получение доходов, указанных в пункте 4 статьи 309.1 Налогового кодекса Российской Федерации (к сведениям прилагаются копии документов, подтверждающих наличие трудовых отношений с работниками (трудовые договоры) и выполняемые ими функции)       0 - нет;
      1 - да.
                                                                               
6. Международной холдинговой компании принадлежит офисное помещение общей площадью не менее 50 квадратных метров, находящееся в пределах территории специального административного района (к сведениям прилагаются копии документов, подтверждающих наличие права собственности или иного законного основания в отношении офисного помещения)       0 - нет;
      1 - да.
                                                                               
7. Международная компания отвечает условиям ее признания международной холдинговой компанией                         0 - нет;
                                                                            1 - да.

Достоверность и полноту сведений, указанных на данной странице, подтверждаю:
                                      (подпись)                   (дата)                    
                                                                                       
                      ИНН            
                                                                       
      5870   1034         КПП                         Стр.      

Лист А

Сведения о контролирующем лице

Раздел А.1. Сведения об иностранной организации, являющейся контролирующим лицом

1. Признак раскрытия информации о контролирующих лицах               1 - на 1 марта 2022 года                                  
                                    2 - на 1-ое число налогового периода                              
                                                                               
2. Номер контролирующего лица   И О -                                            
                                                                             
3. Полное наименование организации
                                                                             
                                                                             
                                                                             
                                                                             
                                                                             
                                                                             
                                                                             
(в русской транскрипции)
                                                                             
                                                                             
                                                                             
                                                                             
                                                                             
                                                                             
                                                                             
                                                                             
(в латинской транскрипции)
4. Код государства (территории) регистрации (инкорпорации)                                                
                                                                             
5. Регистрационный номер (номера) в государстве (на территории) регистрации (инкорпорации) или его аналог (при наличии)
                                                                             
                                                                             
                                                                             
                                                                             
6. Код (коды) налогоплательщика в государстве (на территории) регистрации (инкорпорации) или его аналог (при наличии)
                                                                             
                                                                             
                                                                             
                                                                             
7. Адрес в государстве (на территории) регистрации (инкорпорации) (при наличии)
                                                                             
                                                                             
                                                                             
                                                                             
                                                                             
Достоверность и полноту сведений, указанных на данной странице, подтверждаю:
                                      (подпись)                   (дата)                    
                                                                                       
                      ИНН            
                                                                       
      5870   1041         КПП                         Стр.

Лист А

Раздел А.2. Сведения о российской организации, являющейся контролирующим лицом

1. Признак раскрытия информации о контролирующих лицах               1 - на 1 марта 2022 года                                  
                                    2 - на 1-ое число налогового периода                              
                                                                               
2. Номер контролирующего лица   Р О -                                            
                                                                               
3. ОГРН                                                                          
                                                                               
4. ИНН                                                                          
                                                                               
5. КПП                                                                          
                                                                             
6. Полное наименование организации
                                                                             
                                                                             
                                                                             
                                                                             
                                                                             
                                                                             
                                                                             

Достоверность и полноту сведений, указанных на данной странице, подтверждаю:
                                      (подпись)                   (дата)                    
                                                                                       

                      ИНН            
                                                                       
      5870   1058         КПП                         Стр.

Лист А

Раздел А.3. Сведения о физическом лице, являющемся контролирующим лицом

1. Признак раскрытия информации о контролирующих лицах               1 - на 1 марта 2022 года                                  
                                    2 - на 1-ое число налогового периода                              
                                                                               
2. Номер контролирующего лица   Ф Л -                                            
                                                                               
3. ИНН в Российской Федерации                                                                
                                                                               
4. Фамилия                                                                          
                                                                               
5. Имя                                                                          
                                                                             
6. Отчество                                                                          
                                                                               
7. Гражданство                 1 - гражданин Российской Федерации;             8. Код страны по классификатору ОКСМ (цифровой)                
                      2 - иностранный гражданин;                            
                      3 - лицо без гражданства.                                        
                                                                               
9. Налоговое резидентство         1 - налоговый резидент Российской Федерации;             10. Код страны по классификатору ОКСМ (цифровой)                
                      2 - налоговый резидент иностранного государства;                            
                      3 - лицо без налогового резидентства.                                        
                                                                               
11. Пол                 1 - мужской;                       12. Дата рождения     .     .        
                      2 - женский.                                                  
                                                                               
13. Место рождения                                                                    
                                                                               
                                                                             
                                                                               
                                                                             
                                                                               
14. Сведения о документе, удостоверяющем личность                             14.1. Код вида документа              
                                                                               
14.2. Серия и номер                                                                      
                                                                               
14.3. Дата выдачи           .     .           14.4. Кем выдан                                    
                                                                               
                                                                             
                                                                               
15. Сведения о документе, подтверждающем регистрацию физического лица по месту жительства (месту пребывания)                           15.1. Код вида документа            
                                               
                                                                               
15.2. Серия и номер                                                                    
                                                                               
15.3. Дата выдачи         .     .               15.4. Кем выдан                                
                                                                               
                                                                             
                                                                               
16. Код (коды) физического лица в качестве налогоплательщика в государстве (на территории) регистрации или аналог (для иностранного гражданина) (при наличии)                
                                                                               
                                                                             
                                                                               
17. Код государства (территории) регистрации в качестве налогоплательщика (для иностранного гражданина) (при наличии)                            
                                                                               
18.1. Адрес места жительства в стране постоянного проживания иностранного гражданина (лица без гражданства) (при наличии)             18.2. Код страны        
                                                                               
                                                                             
                                                                               
                                                                             

Достоверность и полноту сведений, указанных на данной странице, подтверждаю:
                                      (подпись)                   (дата)                    
                                                                                       

                      ИНН            
                                                                       
      5870   1065         КПП                         Стр.

Лист Б

Основания для признания лица контролирующим лицом международной холдинговой компании

1. Признак раскрытия информации о контролирующих лицах               1 - на 1 марта 2022 года                      
                                            2 - на 1-ое число налогового периода                      
                                                                               
2. Номер контролирующего лица     -                                                    
                                                                               
3. Основания для признания лица контролирующим лицом (заполняется международными компаниями)                                          
                                                                               
201       202       203       204       205       0 - нет                          
                                                  1 - да                          
                                                                               
4. Основания для признания лица контролирующим лицом (заполняется организациями, указанными в пункте 1.1 статьи 24.2 Налогового кодекса Российской Федерации)                  
                                                                               
301       302       303       304       0 - нет                                    
                                        1 - да                                    
5. Доли участия                                                                      
                                                                               
5.1. Доля прямого участия (в процентах)         .                                      
                                                                               
5.2. Доля косвенного участия (в процентах)         .                                      
                                                                               
5.3. Доля смешанного участия (в процентах)         .                                      
                                                                               
5.4. Доля совместного участия с супругом(-ой) и (или) несовершеннолетними детьми (в процентах)         .                                      
                                               
                                                                               
6. Описание оснований для признания лица контролирующим лицом международной холдинговой компании                                    
                                                                               
                                                                             
                                                                               
                                                                             
                                                                               
                                                                             
                                                                               
                                                                             
                                                                               
                                                                             
                                                                               
                                                                             
                                                                               
                                                                             
                                                                               
                                                                             
                                                                               
                                                                             
                                                                               
                                                                             
                                                                               
                                                                             
                                                                               
                                                                             
                                                                               
                                                                             
                                                                               
                                                                             
                                                                               
                                                                             
                                                                               
                                                                             

Достоверность и полноту сведений, указанных на данной странице, подтверждаю:
                                      (подпись)                   (дата)                    
                                                                                       
                      ИНН            
                                                                       
      5870   1072         КПП                         Стр.

Лист В

Раскрытие порядка участия контролирующего лица в международной холдинговой компании при наличии косвенного участия

1. Признак раскрытия информации о контролирующих лицах         1 - на 1 марта 2022 года                      
                                      2 - на 1-ое число налогового периода                      
                                                                               
2. Номер контролирующего лица                 -                                        
                                                                               
3. Доля косвенного участия итого (в процентах)         .                                      
                                                                               
4. Раскрытие участия в международной холдинговой компании                                                      
                                                                               
4.1. Номер последовательности участия                                                              
                                                                               
4.2. Доля косвенного участия в последовательности - итого (в процентах)             .                                      
                                                                               
4.3. Участники последовательности                                                      
                                                                               
4.3.1. Номер участника                   4.3.2. Доля прямого участия (в процентах)/                      
                                  4.3.3. Доля косвенного участия (в процентах)                      
    -                                   .                                      
                                                                               
                                        .                                      
                                                                               
    -                                   .                                      
                                                                               
                                        .                                      
                                                                               
    -                                   .                                      
                                                                               
                                        .                                      
                                                                               
    -                                   .                                      
                                                                               
                                        .                                      
                                                                               
    -                                   .                                      
                                                                               
                                        .                                      
                                                                               
    -                                   .                                      
                                                                               
                                        .                                      
                                                                               
    -                                   .                                      
                                                                               
                                        .                                      
                                                                               
    -                                   .                                      
                                                                               
                                        .                                      
                                                                               
    -                                   .                                      
                                                                               
                                        .                                      
                                                                               
    -                                   .                                      
                                                                               
                                        .                                      

Достоверность и полноту сведений, указанных на данной странице, подтверждаю:
                                      (подпись)                   (дата)                    
                                                                                       
                      ИНН            
                                                                       
      5870   1089         КПП                         Стр.

Лист Г

Сведения об участниках последовательности косвенного участия

Раздел Г.1. Сведения об иностранной организации

1. Признак раскрытия информации о контролирующих лицах               1 - на 1 марта 2022 года                                  
                                    2 - на 1-ое число налогового периода                              
                                                                               
2. Номер последовательности участия                                                          
                                                                               
2.1. Номер участника последовательности   У И -                                            
                                                                             
3. Полное наименование организации
                                                                             
                                                                             
                                                                             
                                                                             
                                                                             
                                                                             
                                                                             
(в русской транскрипции)
                                                                             
                                                                             
                                                                             
                                                                             
                                                                             
                                                                             
                                                                             
                                                                             
(в латинской транскрипции)
4. Код государства (территории) регистрации (инкорпорации)                                                
                                                                             
5. Регистрационный номер (номера) в государстве (на территории) регистрации (инкорпорации) или его аналог (при наличии)
                                                                             
                                                                             
                                                                             
                                                                             
6. Код (коды) налогоплательщика в государстве (на территории) регистрации (инкорпорации) или его аналог (при наличии)
                                                                             
                                                                             
                                                                             
                                                                             
7. Адрес в государстве (на территории) регистрации (инкорпорации) (при наличии)
                                                                             
                                                                             
                                                                             
                                                                             
                                                                             
Достоверность и полноту сведений, указанных на данной странице, подтверждаю:
                                      (подпись)                   (дата)                    
                                                                                       
                      ИНН            
                                                                       
      5870   1096         КПП                         Стр.

Лист Г

Раздел Г.2. Сведения о российской организации

1. Признак раскрытия информации о контролирующих лицах               1 - на 1 марта 2022 года                                  
                                    2 - на 1-ое число налогового периода                              
                                                                               
2. Номер последовательности участия                                                                
                                                                               
2.1. Номер участника последовательности   У Р -                                            
                                                                               
3. ОГРН                                                                          
                                                                               
4. ИНН                                                                          
                                                                               
5. КПП                                                                          
                                                                             
6. Полное наименование организации
                                                                             
                                                                             
                                                                             
                                                                             
                                                                             
                                                                             
                                                                             
Достоверность и полноту сведений, указанных на данной странице, подтверждаю:
                                      (подпись)                   (дата)                    
                                                                                       
                      ИНН            
                                                                       
      5870   1102         КПП                         Стр.

Лист Г

Раздел Г.3. Сведения об иностранной структуре без образования юридического лица

1. Признак раскрытия информации о контролирующих лицах               1 - на 1 марта 2022 года                                  
                                    2 - на 1-ое число налогового периода                              
                                                                               
2. Номер последовательности участия                                                          
                                                                               
2.1. Номер участника последовательности   У С -                                            
                                                                             
3. Сведения об иностранной структуре                                                          
                                                                               
3.1. Организационная форма (код)                     1 - фонд;                 4 - товарищество;          
                                  2 - партнерство;                 5 - иная форма осуществления коллективных инвестиций и (или) доверительного управления.
                                  3 - траст;                
                                                                               
3.2. Наименование иностранной структуры
                                                                             
                                                                             
                                                                             
                                                                             
                                                                             
                                                                             
                                                                             
(в русской транскрипции)
                                                                             
                                                                             
                                                                             
                                                                             
                                                                             
                                                                             
                                                                             
                                                                             
(в латинской транскрипции)
                                                                               
3.3. Наименование и реквизиты документа об учреждении иностранной структуры                                              
                                                                             
                                                                             
                                                                             
                                                                             
                                                                             
                                                                             
                                                                               
3.4. Дата учреждения (регистрации) иностранной структуры     .     .           3.5. Код страны, в которой учреждена (зарегистрирована) иностранная структура      
                                                                               
3.6. Регистрационный номер (иной идентификатор) иностранной структуры в государстве учреждения (регистрации) или его аналог (при наличии)                
                                                                               
                                                                             
                                                                               
3.7. Иные сведения, идентифицирующие иностранную структуру                                        
                                                                               
                                                                             
                                                                               
                                                                             
                                                                               
                                                                             
                                                                               
                                                                             
                                                                               
                                                                             
                                                                               
                                                                             

Достоверность и полноту сведений, указанных на данной странице, подтверждаю:
                                      (подпись)                   (дата)                    
                                                                                       
                      ИНН            
                                                                       
      5870   1119         КПП                         Стр.

Раздел 2. Сведения о доходах и расходах международной холдинговой компании в течение отчетного (налогового) периода по налогу на прибыль организаций

Сумма доходов, учитываемых при определении налоговой базы по налогу на прибыль организаций за отчетный (налоговый) период - всего (в рублях)   010                              
                                     
в том числе:                                                                        
                                                                               
Общая сумма доходов, указанных в пункте 4 статьи 309.1 Налогового кодекса Российской Федерации (в рублях)   020                                
в том числе:                                                                        
                                                                               
дивиденды (в рублях)                                 030                                
                                                                               
доходы, получаемые в результате распределения прибыли или имущества организаций, иных лиц или их объединений, в том числе при их ликвидации (в рублях)   040                                
                                     
                                                                               
процентный доход от долговых обязательств любого вида, включая облигации с правом на участие в прибылях и конвертируемые облигации (в рублях)   050                                
                                     
                                                                               
доходы от использования прав на объекты интеллектуальной собственности (в рублях)       060                                
                                                                               
доходы от реализации акций (долей) и (или) уступки прав в иностранной организации, не являющейся юридическим лицом по иностранному праву (в рублях)   070                                
                                     
                                                                               
доходы по операциям с производными финансовыми инструментами (в рублях)       080                                
                                                                               
доходы от реализации недвижимого имущества (в рублях)           090                                
                                                                               
доходы от сдачи в аренду или субаренду имущества, в том числе доходы от лизинговых операций, за исключением доходов от предоставления в аренду или субаренду морских судов, судов смешанного (река - море) плавания или воздушных судов и (или) транспортных средств, а также контейнеров, используемых в международных перевозках, от предоставления в аренду или субаренду подземных хранилищ газа и трубопроводов, используемых для транспортировки углеводородов (в рублях)   100                                
                                     
                                     
                                     
                                                                               
доходы от реализации (в том числе погашения) инвестиционных паев паевых инвестиционных фондов (в рублях)   110                                
                                                                               
доходы от оказания консультационных, юридических, бухгалтерских, аудиторских, инжиниринговых, рекламных, маркетинговых услуг, услуг по обработке информации, а также от проведения научно-исследовательских и опытно-конструкторских работ (в рублях)   120                                
                                     
                                                                               
доходы от услуг по предоставлению персонала (в рублях)                   130                                
                                                                               
иные доходы (в рублях)                           140                                
                                                                               
Доля доходов, указанных в пункте 4 статьи 309.1 Налогового кодекса Российской Федерации, в общей сумме доходов (в процентах)
стр. 020 : стр. 010 x 100%
  150                                
                                     
                                                                               
Сумма понесенных расходов на приобретение товаров (работ, услуг) за отчетный (налоговый) период всего (в рублях)   160                                
в том числе:                                                                      
                                                                               
сумма расходов, понесенных на приобретение товаров (работ, услуг) на территории Российской Федерации (в рублях)   170                                
                                                                               
Доля расходов на приобретение товаров (работ, услуг) на территории Российской Федерации в общей сумме расходов на приобретение товаров (работ, услуг) (в процентах)
стр. 170 : стр. 160 x 100%
  180                                
                                     
                                     

Достоверность и полноту сведений, указанных на данной странице, подтверждаю:
                                      (подпись)                   (дата)                    
                                                                                       
                      ИНН            
                                                                       
      5870   1126         КПП                         Стр.

Лист Д

Сведения об офисных помещениях

Раздел Д.1. Сведения о принадлежащих международной холдинговой компании на праве собственности офисных помещениях, которые поставлены на государственный кадастровый учет в специальном административном районе

Наименование объекта                                                                  
                                                                             
                                                                               
                                                                             
                                                                               
                                                                             
                                                                               
                                                                             
                                                                               
Кадастровый номер                                                                    
                                                                               
                                                                             
                                                                               
                                                                             
                                                                               
Общая площадь объекта (в квадратных метрах)                   .                                      
                                                                               
Наименование объекта                                                                
                                                                               
                                                                             
                                                                               
                                                                             
                                                                               
                                                                             
                                                                               
                                                                             
                                                                               
Кадастровый номер                                                                    
                                                                               
                                                                             
                                                                               
                                                                             
                                                                               
Общая площадь объекта (в квадратных метрах)                   .                                      
                                                                               
Наименование объекта                                                                    
                                                                               
                                                                             
                                                                               
                                                                             
                                                                               
                                                                             
                                                                               
                                                                             
                                                                               
Кадастровый номер                                                                      
                                                                               
                                                                             
                                                                               
                                                                             
                                                                               
Общая площадь объекта (в квадратных метрах)                   .                                      

Подтверждаю, что в течение отчетного (налогового) периода указанные объекты непрерывно принадлежали международной холдинговой компании на праве собственности.

Достоверность и полноту сведений, указанных на данной странице, подтверждаю:
                                      (подпись)                   (дата)                    
                                                                                       
                      ИНН            
                                                                       
      5870   1133         КПП                         Стр.

Лист Д

Раздел Д.2. Сведения о принадлежащих международной холдинговой компании на ином законном основании офисных помещениях, которые поставлены на государственный кадастровый учет в специальном административном районе

Наименование объекта                                                                  
                                                                             
                                                                               
                                                                             
                                                                               
                                                                             
                                                                               
                                                                             
                                                                               
Кадастровый номер                                                                    
                                                                               
                                                                             
                                                                               
                                                                             
                                                                               
Общая площадь объекта (в квадратных метрах)                   .                                      
                                                                               
Основание                                                                
                                                                               
                                                                             
                                                                               
                                                                             
                                                                               
                                                                             
                                                                               
                                                                             
                                                                               
Наименование объекта                                                                    
                                                                               
                                                                             
                                                                               
                                                                             
                                                                               
                                                                             
                                                                               
                                                                             
                                                                               
Кадастровый номер                                                            
                                                                               
                                                                             
                                                                               
                                                                             
                                                                               
Общая площадь объекта (в квадратных метрах)                   .                                      
                                                                               
Основание                                                                    
                                                                               
                                                                             
                                                                               
                                                                             
                                                                               
                                                                             
                                                                               
                                                                             

Подтверждаю, что в течение отчетного (налогового) периода указанные объекты непрерывно принадлежали международной холдинговой компании на иных законных основаниях.

Достоверность и полноту сведений, указанных на данной странице, подтверждаю:
                                      (подпись)                   (дата)                    
                                                                                       

Приложение N 5
к приказу ФНС России
от 03.08.2022 N ЕД-7-13/715@

ФОРМАТ ПРЕДСТАВЛЕНИЯ СВЕДЕНИЙ О СОБЛЮДЕНИИ МЕЖДУНАРОДНОЙ КОМПАНИЕЙ (ОРГАНИЗАЦИЕЙ, УКАЗАННОЙ В ПУНКТЕ 1.1 СТАТЬИ 24.2 НАЛОГОВОГО КОДЕКСА РОССИЙСКОЙ ФЕДЕРАЦИИ) УСЛОВИЙ МЕЖДУНАРОДНОЙ ХОЛДИНГОВОЙ КОМПАНИИ ДЛЯ ПРИМЕНЕНИЯ ПОНИЖЕННЫХ НАЛОГОВЫХ СТАВОК В ЭЛЕКТРОННОЙ ФОРМЕ

I. ОБЩИЕ СВЕДЕНИЯ

1. Настоящий формат описывает требования к XML файлам (далее - файл обмена) передачи в налоговые органы сведений о соблюдении международной компанией (организацией, указанной в пункте 1.1 статьи 24.2 Налогового кодекса Российской Федерации (далее - Кодекс)) условий международной холдинговой компании для применения пониженных налоговых ставок в электронной форме.

2. Номер версии настоящего формата 5.01, часть DLXXXVII.

II. ОПИСАНИЕ ФАЙЛА ОБМЕНА

3. Имя файла обмена должно иметь следующий вид:

R_T_A_K_O_GGGGMMDD_N, где:

R_T - префикс, принимающий значение UT_SOBLUSLMHK;

A_K - идентификатор получателя информации, где: A - идентификатор получателя, которому направляется файл обмена, K - идентификатор конечного получателя, для которого предназначена информация из данного файла обмена. Передача файла от отправителя к конечному получателю (K) может осуществляться в несколько этапов через другие налоговые органы, осуществляющие передачу файла на промежуточных этапах, которые обозначаются идентификатором A. В случае передачи файла от отправителя к конечному получателю при отсутствии налоговых органов, осуществляющих передачу на промежуточных этапах, значения идентификаторов A и K совпадают. Каждый из идентификаторов (A и K) имеет вид для налоговых органов - четырехразрядный код налогового органа;

O - идентификатор отправителя информации, имеет вид:

для организаций - девятнадцатиразрядный код (идентификационный номер налогоплательщика (далее - ИНН) и код причины постановки на учет (далее - КПП) организации (обособленного подразделения);

для физических лиц - двенадцатиразрядный код (ИНН физического лица, при наличии. При отсутствии ИНН - последовательность из двенадцати нулей).

GGGG - год формирования передаваемого файла, MM - месяц, DD - день;

N - идентификационный номер файла. (Длина - от 1 до 36 знаков. Идентификационный номер файла должен обеспечивать уникальность файла).

Расширение имени файла - xml. Расширение имени файла может указываться как строчными, так и прописными буквами.

Параметры первой строки файла обмена

Первая строка XML файла должна иметь следующий вид:

<?xml version ="1.0" encoding ="windows-1251"?>

Имя файла, содержащего XML схему файла обмена, должно иметь следующий вид:

UT_SOBLUSLMHK_1_587_00_05_01_xx, где xx - номер версии схемы.

Расширение имени файла - xsd.

XML схема файла обмена приводится отдельным файлом и размещается на официальном сайте Федеральной налоговой службы в информационно-телекоммуникационной сети "Интернет".

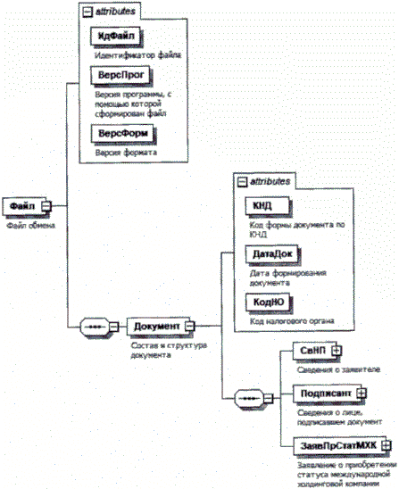
4. Логическая модель файла обмена представлена в виде диаграммы структуры файла обмена на рисунке 1 настоящего формата. Элементами логической модели файла обмена являются элементы и атрибуты XML файла. Перечень структурных элементов логической модели файла обмена и сведения о них приведены в таблицах 4.1 - 4.30 настоящего формата.

Для каждого структурного элемента логической модели файла обмена приводятся следующие сведения:

наименование элемента. Приводится полное наименование элемента. В строке таблицы могут быть описаны несколько элементов, наименования которых разделены символом "|". Такая форма записи применяется при наличии в файле обмена только одного элемента из описанных в этой строке;

сокращенное наименование (код) элемента. Приводится сокращенное наименование элемента. Синтаксис сокращенного наименования должен удовлетворять спецификации XML;

признак типа элемента. Может принимать следующие значения: "С" - сложный элемент логической модели (содержит вложенные элементы), "П" - простой элемент логической модели, реализованный в виде элемента XML файла, "А" - простой элемент логической модели, реализованный в виде атрибута элемента XML файла. Простой элемент логической модели не содержит вложенные элементы;

формат элемента. Формат элемента представляется следующими условными обозначениями: T - символьная строка; N - числовое значение (целое или дробное).

Формат символьной строки указывается в виде T(n-k) или T(=k), где: n - минимальное количество знаков, k - максимальное количество знаков, символ "-" - разделитель, символ "=" означает фиксированное количество знаков в строке. В случае, если минимальное количество знаков равно 0, формат имеет вид T(0-k). В случае, если максимальное количество знаков неограничено, формат имеет вид T(n-).

Формат числового значения указывается в виде N(m.K), где: m - максимальное количество знаков в числе, включая знак (для отрицательного числа), целую и дробную часть числа без разделяющей десятичной точки, k - максимальное число знаков дробной части числа. Если число знаков дробной части числа равно 0 (то есть число целое), то формат числового значения имеет вид N(m).

Для простых элементов, являющихся базовыми в XML (определенными в сети "Интернет" по электронному адресу: http://www.w3.org/TR/xmlschema-0), таких как, элемент с типом "date", поле "Формат элемента" не заполняется. Для таких элементов в поле "Дополнительная информация" указывается тип базового элемента;

признак обязательности элемента определяет обязательность наличия элемента (совокупности наименования элемента и его значения) в файле обмена. Признак обязательности элемента может принимать следующие значения: "О" - наличие элемента в файле обмена обязательно; "Н" - наличие элемента в файле обмена необязательно, то есть элемент может отсутствовать. Если элемент принимает ограниченный перечень значений (по классификатору, кодовому словарю), то признак обязательности элемента дополняется символом "К". В случае, если количество реализаций элемента может быть более одной, то признак обязательности элемента дополняется символом "М".

К вышеперечисленным признакам обязательности элемента может добавляться значение "У" в случае описания в XML схеме условий, предъявляемых к элементу в файле обмена, описанных в графе "Дополнительная информация".

дополнительная информация содержит, при необходимости, требования к элементу файла обмена, не указанные ранее. Для сложных элементов указывается ссылка на таблицу, в которой описывается состав данного элемента. Для элементов, принимающих ограниченный перечень значений из классификатора (кодового словаря), указывается соответствующее наименование классификатора (кодового словаря) или приводится перечень возможных значений. Для классификатора (кодового словаря) может указываться ссылка на его местонахождение. Для элементов, использующих пользовательский тип данных, указывается наименование типового элемента.

Рисунок 1. Диаграмма структуры файла обмена

Таблица 4.1

Файл обмена (Файл)

Наименование элемента Сокращенное наименование (код) элемента Признак типа элемента Формат элемента Признак обязательности элемента Дополнительная информация
Идентификатор файла ИдФайл А T(1-255) ОУ Содержит (повторяет) имя сформированного файла (без расширения)
Версия программы, с помощью которой сформирован файл ВерсПрог А T(1-40) О  
Версия формата ВерсФорм А T(1-5) О Принимает значение: 5.01
Состав и структура документа Документ С   О Состав элемента представлен в таблице 4.2

Таблица 4.2

Состав и структура документа (Документ)

Наименование элемента Сокращенное наименование (код) элемента Признак типа элемента Формат элемента Признак обязательности элемента Дополнительная информация
Код формы отчетности по КНД КНД А T(=7) ОК Типовой элемент <КНДТип>.
Принимает значение: 1111654
Дата формирования документа ДатаДок А T(=10) О Типовой элемент <ДатаТип>.
Дата в формате ДД.ММ.ГГГГ
Номер корректировки НомКорр А N(3) О Принимает значение: 0 - первичный документ, 1 - 999 - номер корректировки для корректирующего документа
Налоговый (отчетный) период Период А T(=2) ОК Принимает значение:
21 - Первый квартал |
31 - Полугодие |
33 - Девять месяцев |
34 - Год |
50 - Последний налоговый период при реорганизации (ликвидации) организации
Отчетный год ОтчетГод А   О Типовой элемент <xs:gYear>
Год в формате ГГГГ
Код налогового органа КодНО А T(=4) ОК Типовой элемент <СОНОТип>
Сведения о международной компании (организации, указанной в пункте 1.1 статьи 24.2 Налогового кодекса Российской Федерации (далее - организации, указанной в пункте 1.1 статьи 24.2 Кодекса)) СвНП С   О Состав элемента представлен в таблице 4.3
Сведения о лице, подписавшем документ Подписант С   О Состав элемента представлен в таблице 4.5
Сведения о соблюдении международной компанией (организацией, указанной в пункте 1.1 статьи 24.2 Кодекса Российской Федерации) условий международной холдинговой компании для применения пониженных налоговых ставок СвСоблУслМХК С   ОМ Состав элемента представлен в таблице 4.7

Таблица 4.3

Сведения о международной компании (организации, указанной в пункте 1.1 статьи 24.2 Кодекса) (СвНП)

Наименование элемента Сокращенное наименование (код) элемента Признак типа элемента Формат элемента Признак обязательности элемента Дополнительная информация
Номер контактного телефона Тлф А T(1-20) Н  
Международная компания (организация, указанная в пункте 1.1 статьи 24.2 Кодекса) НПЮЛ С   О Состав элемента представлен в таблице 4.4

Таблица 4.4

Международная компания (организация, указанная в пункте 1.1 статьи 24.2 Кодекса) (НПЮЛ)

Наименование элемента Сокращенное наименование (код) элемента Признак типа элемента Формат элемента Признак обязательности элемента Дополнительная информация
Наименование международной холдинговой компании НаимОрг А T(1-1000) О  
ИНН ИННЮЛ А T(=10) О Типовой элемент <ИННЮЛТип>
КПП КПП А T(=9) О Типовой элемент <КППТип>

Таблица 4.5

Сведения о лице, подписавшем документ (Подписант)

Наименование элемента Сокращенное наименование (код) элемента Признак типа элемента Формат элемента Признак обязательности элемента Дополнительная информация
Признак лица, подписавшего документ ПрПодп А T(=1) ОК Принимает значение:
1 - руководитель организации |
2 - представитель организации
Фамилия, имя, отчество (указывается при наличии) ФИО С   О Типовой элемент <ФИОТип>.
Состав элемента представлен в таблице 4.30
Сведения о представителе организации СвПред С   НУ Состав элемента представлен в таблице 4.6. Элемент обязателен для <ПрПодп>=2

Таблица 4.6

Сведения о представителе организации (СвПред)

Наименование элемента Сокращенное наименование (код) элемента Признак типа элемента Формат элемента Признак обязательности элемента Дополнительная информация
Наименование и реквизиты документа, подтверждающего полномочия представителя организации НаимДок А T(1-120) О  

Таблица 4.7

Сведения о соблюдении международной компанией (организацией, указанной в пункте 1.1 статьи 24.2 Кодекса) условий международной холдинговой компании для применения пониженных налоговых ставок (СвСоблУслМХК)

Наименование элемента Сокращенное наименование (код) элемента Признак типа элемента Формат элемента Признак обязательности элемента Дополнительная информация
Сведения о соблюдении условий международной холдинговой компанией в течение всего отчетного (налогового) периода по налогу на прибыль организаций СвСоблУслМХКПериод С   О Состав элемента представлен в таблице 4.8
Сведения о контролирующем лице СвКонтрЛиц С   О Состав элемента представлен в таблице 4.9
Основания для признания лица контролирующим лицом международной холдинговой компании ОснПрКонтрЛиц С   О Состав элемента представлен в таблице 4.13
Раскрытие порядка участия контролирующего лица в международной холдинговой компании при наличии
косвенного участия
РаскрКонтрЛицМККосв с   НУ Состав элемента представлен в таблице 4.17.
Элемент обязателен для <Код202>=1 из таблицы 4.14
Элемент может присутствовать при
<Код203>=1 из таблицы 4.14
Сведения о доходах и расходах международной холдинговой компании в течение отчетного (налогового) периода по налогу на прибыль организаций СвДохРасхМХК С   О Состав элемента представлен в таблице 4.24
Сведения об офисных помещениях СвОфис С   О Состав элемента представлен в таблице 4.25

Таблица 4.8

Сведения о соблюдении условий международной холдинговой компанией в течение всего отчетного (налогового) периода по налогу на прибыль организаций (СвСоблУслМХКПериод)

Наименование элемента Сокращенное наименование (код) элемента Признак типа элемента Формат элемента Признак обязательности элемента Дополнительная информация
Хотя бы одно контролирующее лицо является налоговым резидентом Российской Федерации КонтрЛицРезРФ А T(=1) ОК Принимает значение:
0 - нет |
1 - да
Хотя бы одно контролирующее лицо является гражданином Российской Федерации КонтрЛицГрРФ А T(=1) ОК Принимает значение:
0 - нет |
1 - да
На 1-е число налогового периода совокупная доля прямого и (или) косвенного участия контролирующих лиц международной холдинговой компании составляет не менее 75 процентов от совокупной доли прямого и (или) косвенного участия контролирующих лиц организации, являвшихся таковыми на 1 марта 2022 года и (или) ставших таковыми в период с 1 марта 2022 года до 1-го числа соответствующего отчетного (налогового) периода в результате наследования лиц, являвшихся контролирующими лицами этой компании по состоянию на 1 марта 2022 года. При этом совокупная доля прямого и (или) косвенного участия контролирующих лиц международной холдинговой компании, являвшихся таковыми по состоянию на 1 марта 2022 года, составляет не менее 75 процентов уставного капитала этой компании по состоянию на указанную дату ДоляНачПериод А T(=1) ОК Принимает значение:
0 - нет |
1 - да
Доля доходов, указанных в пункте 4 статьи 309.1 Кодекса, за отчетный (налоговый) период составляет более 90 процентов в общей сумме доходов, учитываемых при определении налоговой базы по налогу на прибыль организаций ДоляДохПериод А T(=1) ОК Принимает значение:
0 - нет |
1 - да
Доля расходов на приобретение товаров (работ, услуг) на территории Российской Федерации за отчетный (налоговый) период составляет более 70 процентов от общей суммы понесенных ею расходов на приобретение товаров (работ, услуг) ДоляРасхПериод А T(=1) ОК Принимает значение:
0 - нет |
1 - да
Управление международной холдинговой компанией и принятие управленческих решений осуществляются на территории Российской Федерации УпрТерРФ А T(=1) ОК Принимает значение:
0 - нет |
1 - да
В штате непрерывно числятся не менее 15 работников, деятельность которых направлена на получение доходов, указанных в пункте 4 статьи 309.1 Кодекса ШтатРабДох А T(=1) ОК Принимает значение:
0 - нет |
1 - да
Международной холдинговой компании принадлежит офисное помещение общей площадью не менее 50 квадратных метров, находящееся в пределах территории специального административного района ОфисТерСпецРайон А T(=1) ОК Принимает значение:
0 - нет |
1 - да
Международная компания отвечает условиям ее признания МКОтвечУсл А T(=1) ОК Принимает значение:
0 - нет |
1 - да

Таблица 4.9

Сведения о контролирующем лице (СвКонтрЛиц)

Наименование элемента Сокращенное наименование (код) элемента Признак типа элемента Формат элемента Признак обязательности элемента Дополнительная информация
Сведения об иностранной организации, являющейся контролирующим лицом | СвИОКонтрЛиц С   О Состав элемента представлен в таблице 4.10
Сведения о российской организации, являющейся контролирующим лицом | СвРосОКонтрЛиц С   О Состав элемента представлен в таблице 4.11
Сведения о физическом лице, являющемся контролирующим СвФЛКонтрЛиц С   О Состав элемента представлен в таблице 4.12

Таблица 4.10

Сведения об иностранной организации, являющейся контролирующим лицом (СвИОКонтрЛиц)

Наименование элемента Сокращенное наименование (код) элемента Признак типа элемента Формат элемента Признак обязательности элемента Дополнительная информация
Признак раскрытия информации о контролирующих лицах ПрИнфКонтрЛиц А T(=1) ОК Принимает значение:
1 - на 1 марта 2022 года |
2 - на 1-е число налогового периода
Номер контролирующего лица НомерКонтрЛиц А T(=8) О Принимает значение в виде ИО-NNNNN, где NNNNN - пятизначный порядковый номер
Полное наименование организации (в русской транскрипции) НаимОрг А T(1-1000) О  
Полное наименование организации (в латинской транскрипции) НаимОргЛат А T(1-1000) О  
Код государства (территории) регистрации (инкорпорации) СтрРег А T(=3) ОК Типовой элемент <ОКСМТип>.
Принимает значение (цифровой код) в соответствии с Общероссийским классификатором стран мира (далее - ОКСМ)
Регистрационный номер (номера) в государстве (на территории) регистрации (инкорпорации) или его аналог РегНомер А T(1-100) Н  
Код (коды) налогоплательщика в государстве (на территории) регистрации (инкорпорации) или его аналог КодНПРег А T(1-100) Н  
Адрес в государстве (на территории) регистрации (инкорпорации) АдрСтрРег А T(1-254) Н  

Таблица 4.11

Сведения о российской организации, являющейся контролирующим лицом (СвРосОКонтрЛиц)

Наименование элемента Сокращенное наименование (код) элемента Признак типа элемента Формат элемента Признак обязательности элемента Дополнительная информация
Признак раскрытия информации о контролирующих лицах ПрИнфКонтрЛиц А T(=1) ОК Принимает значение:
1 - на 1 марта 2022 года |
2 - на 1-е число налогового периода
Номер контролирующего лица НомерКонтрЛиц А T(=8) О Принимает значение в виде РО-NNNNN, где NNNNN - пятизначный порядковый номер
ОГРН ОГРН А T(=13) О Типовой элемент <ОГРНТип>
ИНН ИННЮЛ А T(=10) О Типовой элемент <ИННЮЛТип>
КПП КПП А T(=9) О Типовой элемент <КППТип>
Полное наименование организации НаимОрг А T(1-1000) О  

Таблица 4.12

Сведения о физическом лице, являющемся контролирующим лицом (СвФЛКонтрЛиц)

Наименование элемента Сокращенное наименование (код) элемента Признак типа элемента Формат элемента Признак обязательности элемента Дополнительная информация
Признак раскрытия информации о контролирующих лицах ПрИнфКонтрЛиц А T(=1) ОК Принимает значение:
1 - на 1 марта 2022 года |
2 - на 1-е число налогового периода
Номер контролирующего физического лица НомерКонтрЛиц А T(=8) О Принимает значение в виде ФЛ-NNNNN, где NNNNN - пятизначный порядковый номер
ИНН в Российской Федерации ИННФЛ А T(=12) Н Типовой элемент <ИННФЛТип>
Гражданство ПрГражд А T(=1) ОК Принимает значение:
1 - гражданин Российской Федерации |
2 - иностранный гражданин |
3 - лицо без гражданства
Код страны по классификатору ОКСМ ОКСМГр А T(=3) НКУ Типовой элемент <ОКСМТип>.
Принимает значение (цифровой код) в соответствии с классификатором ОКСМ.
Элемент обязателен для <ПрГражд>=2
Налоговое резидентство ПрРезидент А T(=1) ОК Принимает значение:
1 - налоговый резидент Российской Федерации |
2 - налоговый резидент иностранного государства|
3 - лицо без налогового резидентства
Код страны по классификатору ОКСМ ОКСМРез А T(=3) НКУ Типовой элемент <ОКСМТип>.
Принимает значение (цифровой код) в соответствии с классификатором ОКСМ.
Элемент обязателен для <ПрРезидент>=2
Пол Пол А T(=1) ОК Принимает значение:
1 - мужской |
2 - женский
Дата рождения ДатаРожд А T(=10) О Типовой элемент <ДатаТип>.
Дата в формате ДД.ММ.ГГГГ
Место рождения МестоРожд А T(1-128) О  
Код (коды) физического лица в качестве налогоплательщика в государстве (на территории) регистрации или аналог (для иностранного гражданина) КодФЛНПРег А T(1-100) Н  
Код государства (территории) регистрации в качестве налогоплательщика (для иностранного гражданина) СтрРегФЛ А T(=3) НКУ Типовой элемент <ОКСМТип>.
Принимает значение (цифровой код) в соответствии с классификатором ОКСМ.
Элемент обязателен при наличии элемента <КодФЛНПРег>
Фамилия, имя, отчество (указывается при наличии) физического лица ФИО С   О Типовой элемент <ФИОТип>.
Состав элемента представлен в таблице 4.30
Сведения о документе, удостоверяющем личность УдЛичнФЛ С   О Типовой элемент <УдЛичнФЛТип>.
Состав элемента представлен в таблице 4.29
Сведения о документе, подтверждающем регистрацию физического лица по месту жительства (месту пребывания) СвДокПодтвРег С   Н Типовой элемент <УдЛичнФЛТип>.
Состав элемента представлен в таблице 4.29
Адрес места жительства в стране постоянного проживания иностранного гражданина (лица без гражданства) АдрМЖИНострГр С   Н Типовой элемент <АдрИноТип>.
Состав элемента представлен в таблице 4.28

Таблица 4.13

Основания для признания лица контролирующим лицом международной холдинговой компании (ОснПрКонтрЛиц)

Наименование элемента Сокращенное наименование (код) элемента Признак типа элемента Формат элемента Признак обязательности элемента Дополнительная информация
Признак раскрытия информации о контролирующих лицах ПрИнфКонтрЛиц А T(=1) ОК Принимает значение:
1 - на 1 марта 2022 года |
2 - на 1-е число налогового периода
Номер контролирующего лица НомерКонтрЛиц А T(=8) О Принимает значение в виде:
ИО-NNNNN
РО-NNNNN
ФЛ-NNNNN, где NNNNN - пятизначный порядковый номер
Описание оснований для признания лица контролирующим лицом международной холдинговой компании ОснКонтрЛиц А T(1-1000) О  
Основания для признания лица контролирующим лицом (заполняется международными компаниями) ОснПрКонтрЛицМК С   О Состав элемента представлен в таблице 4.14
Основания для признания лица контролирующим лицом (заполняется организациями, указанными в пункте 1.1 статьи 24.2 Кодекса) ОснПрКонтрЛицОрг С   О Состав элемента представлен в таблице 4.15
Доли участия ДоляУч С   О Состав элемента представлен в таблице 4.16

Таблица 4.14

Основания для признания лица контролирующим лицом (заполняется международными компаниями) (ОснПрКонтрЛицМК)

Наименование элемента Сокращенное наименование (код) элемента Признак типа элемента Формат элемента Признак обязательности элемента Дополнительная информация
Код основания 201 Код201 А T(=1) ОК Принимает значение:
0 - нет |
1 - да
Принимает значение 0 для организаций, указанных в пункте 1.1 статьи 24.2 Кодекса
Код основания 202 Код202 А T(=1) ОК Принимает значение:
0 - нет |
1 - да
Принимает значение 0 для организаций, указанных в пункте 1.1 статьи 24.2 Кодекса
Код основания 203 Код203 А T(=1) ОК Принимает значение:
0 - нет |
1 - да
Принимает значение 0 для организаций, указанных в пункте 1.1 статьи 24.2 Кодекса
Код основания 204 Код204 А T(=1) ОК Принимает значение:
0 - нет |
1 - да
Принимает значение 0 для организаций, указанных в пункте 1.1 статьи 24.2 Кодекса
Код основания 205 Код205 А T(=1) ОК Принимает значение:
0 - нет |
1 - да
Принимает значение 0 для организаций, указанных в пункте 1.1 статьи 24.2 Кодекса

Таблица 4.15

Основания для признания лица контролирующим лицом (заполняется организациями, указанными в пункте 1.1 статьи 24.2 Кодекса) (ОснПрКонтрЛицОрг)

Наименование элемента Сокращенное наименование (код) элемента Признак типа элемента Формат элемента Признак обязательности элемента Дополнительная информация
Код основания 301 Код301 А T(=1) ОК Принимает значение:
0 - нет |
1 - да
Принимает значение 0 для международных компаний
Код основания 302 Код302 А T(=1) ОК Принимает значение:
0 - нет |
1 - да
Принимает значение 0 для международных компаний
Код основания 303 Код303 А T(=1) ОК Принимает значение:
0 - нет |
1 - да
Принимает значение 0 для международных компаний
Код основания 304 Код304 А T(=1) ОК Принимает значение:
0 - нет |
1 - да
Принимает значение 0 для международных компаний

Таблица 4.16

Доли участия (ДоляУч)

Наименование элемента Сокращенное наименование (код) элемента Признак типа элемента Формат элемента Признак обязательности элемента Дополнительная информация
Доля прямого участия (в процентах) ДоляПрямУч А N(18.15) ОУ При <Код201>=1 из таблицы 4.13 элемент принимает значение отличное от "0"
При <Код201>=0 из таблицы 4.13 элемент принимает значение "0"
Доля косвенного участия (в процентах) ДоляКосУч А N(18.15) ОУ При <Код202>=1 из таблицы 4.13 элемент принимает значение отличное от "0"
При <Код202>=0 из таблицы 4.13 элемент принимает значение "0"
Доля смешанного участия (в процентах) ДоляСмешУч А N(18.15) ОУ При <Код203>=1 из таблицы 4.13 элемент принимает значение отличное от "0"
При <Код203>=0 из таблицы 4.13 элемент принимает значение "0"
Доля совместного участия с супругом(-ой) и (или) несовершеннолетними детьми (в процентах) ДоляУчСупДет А N(18.15) ОУ При <Код204>=1 из таблицы 4.13 элемент принимает значение отличное от "0"
При <Код204>=0 из таблицы 4.13 элемент принимает значение "0"

Таблица 4.17

Раскрытие порядка участия контролирующего лица в международной холдинговой компании при наличии косвенного участия (РаскрКонтрЛицМККосв)

Наименование элемента Сокращенное наименование (код) элемента Признак типа элемента Формат элемента Признак обязательности элемента Дополнительная информация
Признак раскрытия информации о контролирующих лицах ПрИнфКонтрЛиц А T(=1) ОК Принимает значение:
1 - на 1 марта 2022 года |
2 - на 1-е число налогового периода
Номер контролирующего лица НомерКонтрЛиц А T(=8) О Принимает значение в виде:
ИО-NNNNN
РО-NNNNN
ФЛ-NNNNN, где NNNNN - пятизначный порядковый номер
Доля косвенного участия - итого (в процентах) ДоляУчКосвИт А N(18.15) О  
Раскрытие участия в международной холдинговой компании РаскрУчМК С   ОМ Состав элемента представлен в таблице 4.18

Таблица 4.18

Раскрытие участия в международной холдинговой компании (РаскрУчМК)

Наименование элемента Сокращенное наименование (код) элемента Признак типа элемента Формат элемента Признак обязательности элемента Дополнительная информация
Номер последовательности участия НомерПосл А T(=5) О  
Доля косвенного участия в последовательности - итого (в процентах) ДоляКосвПослИт А N(18.15) О  
Сведения об участниках последовательности СведУчПосл С   ОМ Состав элемента представлен в таблице 4.19
Сведения об участниках последовательности косвенного участия СвУчПослКосв С   О Состав элемента представлен в таблице 4.20

Таблица 4.19

Сведения об участниках последовательности (СведУчПосл)

Наименование элемента Сокращенное наименование (код) элемента Признак типа элемента Формат элемента Признак обязательности элемента Дополнительная информация
Номер участника последовательности НомерУчПосл А T(=8) О Принимает значение в виде:
УИ-NNNNN
УР-NNNNN
УС-NNNNN, где NNNNN - пятизначный порядковый номер;
- МК-00000 для последнего участника в последовательности (международной компании);
- РК-00000 для последнего участника в последовательности (организации, указанной в пункте 1.1 статьи 24.2 Кодекса)
Доля прямого участия (в процентах) ДоляУчПрям А N(18.15) Н  
Доля косвенного участия (в процентах) ДоляУчКосв А N(18.15) Н  

Таблица 4.20

Сведения об участниках последовательности косвенного участия (СвУчПослКосв)

Наименование элемента Сокращенное наименование (код) элемента Признак типа элемента Формат элемента Признак обязательности элемента Дополнительная информация
Сведения об иностранной организации СвИО С   НМУ Состав элемента представлен в таблице 4.21.
Элемент обязателен при отсутствии элементов <СвРосОрг>, <СведИСБезЮЛ>
Сведения о российской организации СвРосОрг С   НМУ Состав элемента представлен в таблице 4.22.
Элемент обязателен при отсутствии элементов <СвИО>, <СведИСБезЮЛ>
Сведения об иностранной структуре без образования юридического лица СведИСБезЮЛ С   НМУ Состав элемента представлен в таблице 4.23.
Элемент обязателен при отсутствии элементов <СвИО>, <СвРосОрг>

Таблица 4.21

Сведения об иностранной организации (СвИО)

Наименование элемента Сокращенное наименование (код) элемента Признак типа элемента Формат элемента Признак обязательности элемента Дополнительная информация
Признак раскрытия информации о контролирующих лицах ПрИнфКонтрЛиц А T(=1) ОК Принимает значение:
1 - на 1 марта 2022 года |
2 - на 1-е число налогового периода
Номер последовательности участия НомерПосл А T(=5) О  
Номер участника последовательности НомеручПосл А T(=8) О Принимает значение в виде УИ-NNNNN, где NNNNN - пятизначный порядковый номер
Полное наименование организации (в русской транскрипции) НаимОрг А T(1-1000) О  
Полное наименование организации (в латинской транскрипции) НаимОргЛат А T(1-1000) О  
Код государства (территории) регистрации (инкорпорации) СтрРег А T(=3) ОК Типовой элемент <ОКСМТип>.
Принимает значение (цифровой код) в соответствии с классификатором ОКСМ
Регистрационный номер (номера) в государстве (на территории) регистрации (инкорпорации) или его аналог РегНомер А T(1-100) Н  
Код (коды) налогоплательщика в государстве (на территории) регистрации (инкорпорации) или его аналог КодНПРег А T(1-100) Н  
Адрес в государстве (на территории) регистрации (инкорпорации) АдрСтрРег А T(1-254) Н  

Таблица 4.22

Сведения о российской организации (СвРосОрг)

Наименование элемента Сокращенное наименование (код) элемента Признак типа элемента Формат элемента Признак обязательности элемента Дополнительная информация
Признак раскрытия информации о контролирующих лицах ПрИнфКонтрЛиц А T(=1) ОК Принимает значение:
1 - на 1 марта 2022 года |
2 - на 1-е число налогового периода
Номер последовательности участия НомерПосл А T(=5) О  
Номер участника последовательности НомерУчПосл А T(=8) О Принимает значение в виде УР-NNNNN, где NNNNN - пятизначный порядковый номер
ОГРН ОГРН А T(=13) О Типовой элемент <ОГРНТип>
ИНН ИННЮЛ А T(=10) О Типовой элемент <ИННЮЛТип>
КПП КПП А T(=9) О Типовой элемент <КППТип>
Полное наименование организации НаимОрг А T(1-1000) О  

Таблица 4.23

Сведения об иностранной структуре без образования юридического лица (СведИСБезЮЛ)

Наименование элемента Сокращенное наименование (код) элемента Признак типа элемента Формат элемента Признак обязательности элемента Дополнительная информация
Признак раскрытия информации о контролирующих лицах ПрИнфКонтрЛиц А T(=1) ОК Принимает значение:
1 - на 1 марта 2022 года |
2 - на 1-е число налогового периода
Номер последовательности участия НомерПосл А T(=5) О  
Номер участника последовательности НомерУчПосл А T(=8) О Принимает значение в виде УС-NNNNN,
где NNNNN - пятизначный порядковый номер
Организационная форма (код) ОргФорм А N(1) ОК Принимает значение:
1 - фонд |
2 - партнерство |
3 - траст
4 - товарищество |
5 - иная форма осуществления коллективных инвестиций и (или) доверительного управления
Наименование иностранной структуры (в русской транскрипции) НаимОрг А T(1-1000) О  
Наименование иностранной структуры (в латинской транскрипции) НаимОргЛат А T(1-1000) О  
Наименование и реквизиты документа об учреждении иностранной структуры НаимДокУчр А T(1-200) Н  
Дата учреждения (регистрации) иностранной структуры ДатаУчрИС А T(=10) О Типовой элемент <ДатаТип>.
Дата в формате ДД.ММ.ГГГГ
Код страны, в которой учреждена (зарегистрирована) иностранная структура СтрРег А T(=3) ОК Типовой элемент <ОКСМТип>.
Принимает значение (цифровой код) в соответствии с классификатором ОКСМ
Регистрационный номер (иной идентификатор) иностранной структуры в государстве учреждения (регистрации) или его аналог РегНомер А T(1-100) Н  
Иные сведения, идентифицирующие иностранную структуру СвИденИС А T(1-1000) Н  

Таблица 4.24

Сведения о доходах и расходах международной холдинговой компании в течение отчетного (налогового) периода по налогу на прибыль организаций (СвДохРасхМХК)

Наименование элемента Сокращенное наименование (код) элемента Признак типа элемента Формат элемента Признак обязательности элемента Дополнительная информация
Сумма доходов, учитываемых при определении налоговой базы по налогу на прибыль организаций за отчетный (налоговый) период - всего СумДохПериод А N(15) О  
Общая сумма доходов, указанных в пункте 4 статьи 309.1 Кодекса ОбщСумДохП4Ст309.1 А N(15) О  
Дивиденды Дивиденд А N(15) О  
Доходы, получаемые в результате распределения прибыли или имущества организаций, иных лиц или их объединений, в том числе при их ликвидации ДохРаспрПриб А N(15) О  
Процентный доход от долговых обязательств любого вида, включая облигации с правом на участие в прибылях и конвертируемые облигации ДохПроцДолг А N(15) О  
Доходы от использования прав на объекты интеллектуальной собственности ДохПравИнт А N(15) О  
Доходы от реализации акций (долей) и (или) уступки прав в иностранной организации, не являющейся юридическим лицом по иностранному праву ДохРеалАкц А N(15) О  
Доходы по операциям с производными финансовыми инструментами ДохПрФинИнстр А N(15) О  
Доходы от реализации недвижимого имущества ДохРеалНедвиж А N(15) О  
Доходы от сдачи в аренду или субаренду имущества, в том числе доходы от лизинговых операций, за исключением доходов от предоставления в аренду или субаренду морских судов, судов смешанного (река - море) плавания или воздушных судов и (или) транспортных средств, а также контейнеров, используемых в международных перевозках, от предоставления в аренду или субаренду подземных хранилищ газа и трубопроводов, используемых для транспортировки углеводородов ДохАрендИмущ А N(15) О  
Доходы от реализации (в том числе погашения) инвестиционных паев паевых инвестиционных фондов ДохРеалИнвест А N(15) О  
Доходы от оказания консультационных, юридических, бухгалтерских, аудиторских, инжиниринговых, рекламных, маркетинговых услуг, услуг по обработке информации, а также от проведения научно-исследовательских и опытно-конструкторских работ ДохКонсульт А N(15) О  
Доходы от услуг по предоставлению персонала ДохПредПерс А N(15) О  
Иные доходы ИныеДох А N(15) О  
Доля доходов, указанных в пункте 4 статьи 309.1 Кодекса, в общей сумме доходов ДолДохП4Ст309.1 А N(3) О  
Сумма понесенных расходов на приобретение товаров (работ, услуг) за отчетный (налоговый) период - всего СуммаРасхВс А N(15) О  
Сумма расходов, понесенных на приобретение товаров (работ, услуг) на территории Российской Федерации СуммаРасхРФ А N(15) О  
Доля расходов на приобретение товаров (работ, услуг) на территории Российской Федерации в общей сумме расходов на приобретение товаров (работ, услуг) ДолРасхРФ А N(3) О  

Таблица 4.25

Сведения об офисных помещениях (СвОфис)

Наименование элемента Сокращенное наименование (код) элемента Признак типа элемента Формат элемента Признак обязательности элемента Дополнительная информация
Сведения о принадлежащих международной холдинговой компании на праве собственности офисных помещениях, которые поставлены на государственный кадастровый учет в специальном административном районе СвПринОфисСобств С   НМ Состав элемента представлен в таблице 4.26
Сведения о принадлежащих международной холдинговой компании на ином законном основании офисных помещениях, которые поставлены на государственный кадастровый учет в специальном административном районе СвПринОфисИное С   НМ Состав элемента представлен в таблице 4.27

Таблица 4.26

Сведения о принадлежащих международной холдинговой компании на праве собственности офисных помещениях, которые поставлены на государственный кадастровый учет в специальном административном районе (СвПринОфисСобств)

Наименование элемента Сокращенное наименование (код) элемента Признак типа элемента Формат элемента Признак обязательности элемента Дополнительная информация
Наименование объекта НаимОб А T(1-1000) О  
Кадастровый номер КадастрНомер А T(1-100) О  
Общая площадь объекта ОбщПлощОб А N(13.4) О  

Таблица 4.27

Сведения о принадлежащих международной холдинговой компании на ином законном основании офисных помещениях, которые поставлены на государственный кадастровый учет в специальном административном районе (СвПринОфисИное)

Наименование элемента Сокращенное наименование (код) элемента Признак типа элемента Формат элемента Признак обязательности элемента Дополнительная информация
Наименование объекта НаимОб А T(1-1000) О  
Кадастровый номер КадастрНомер А T(1-100) О  
Общая площадь объекта ОбщПлощОб А N(13.4) О  
Основание Основание А T(1-1000) О  

Таблица 4.28

Адрес за пределами Российской Федерации (АдрИноТип)

Наименование элемента Сокращенное наименование (код) элемента Признак типа элемента Формат элемента Признак обязательности элемента Дополнительная информация
Код страны КодСтр А T(=3) ОК Типовой элемент <ОКСМТип>.
Принимает значение (цифровой код) в соответствии с Общклассификатором ОКСМ
Адрес места жительства в стране постоянного проживания иностранного гражданина (лица без гражданства) АдрТекст А T(1-255) О  

Таблица 4.29

Сведения о документе, удостоверяющем личность (УдЛичнФЛТип)

Наименование элемента Сокращенное наименование (код) элемента Признак типа элемента Формат элемента Признак обязательности элемента Дополнительная информация
Код вида документа, удостоверяющего личность КодВидДок А T(=2) ОК Типовой элемент <СПДУЛТип>.
Заполняется в соответствии с приложением "Коды видов документов, удостоверяющих личность физического лица" к Порядку заполнения формы сведений о соблюдении международной компанией (организацией, указанной в пункте 1.1 статьи 24.2 Кодекса) условий международной холдинговой компании для применения пониженных налоговых ставок
Серия и номер документа, удостоверяющего личность СерНомДок А T(1-25) О  
Дата выдачи документа, удостоверяющего личность ДатаДок А T(=10) О Типовой элемент <ДатаТип>.
Дата в формате ДД.ММ.ГГГГ
Наименование органа, выдавшего документ, удостоверяющий личность ВыдДок А T(1-255) О  

Таблица 4.30

Фамилия, имя, отчество (указывается при наличии) (ФИОТип)

Наименование элемента Сокращенное наименование (код) элемента Признак типа элемента Формат элемента Признак обязательности элемента Дополнительная информация
Фамилия Фамилия А T(1-60) О  
Имя Имя А T(1-60) О  
Отчество Отчество А T(1-60) Н  

Приложение N 6
к приказу ФНС России
от 03.08.2022 N ЕД-7-13/715@

ПОРЯДОК ЗАПОЛНЕНИЯ ФОРМЫ СВЕДЕНИЙ О СОБЛЮДЕНИИ МЕЖДУНАРОДНОЙ КОМПАНИЕЙ (ОРГАНИЗАЦИИ, УКАЗАННОЙ В ПУНКТЕ 1.1 СТАТЬИ 24.2 НАЛОГОВОГО КОДЕКСА РОССИЙСКОЙ ФЕДЕРАЦИИ) УСЛОВИЙ МЕЖДУНАРОДНОЙ ХОЛДИНГОВОЙ КОМПАНИИ ДЛЯ ПРИМЕНЕНИЯ ПОНИЖЕННЫХ НАЛОГОВЫХ СТАВОК

I. Общие положения

1. Порядок заполнения формы сведений о соблюдении международной компанией (организацией, указанной в пункте 1.1 статьи 24.2 Налогового кодекса Российской Федерации (далее - Кодекс)) условий международной холдинговой компании для применения пониженных налоговых ставок (далее - Порядок) разработан в соответствии с пунктом 3 статьи 284.10 Кодекса.

2. Положения, предусмотренные настоящим Порядком, применяются налогоплательщиками - международными компаниями (организациями, указанными в пункте 1.1 статьи 24.2 Кодекса) в соответствии со статьей 24.2 Кодекса.

3. Форма сведений о соблюдении международной компанией (организацией, указанной в пункте 1.1 статьи 24.2 Кодекса) условий международной холдинговой компании для применения пониженных налоговых ставок (далее - форма Сведений) заполняется рукописным способом чернилами черного либо синего цвета или с использованием соответствующего программного обеспечения в одном экземпляре.

Не допускается исправление ошибок с помощью корректирующего или иного аналогичного средства, двусторонняя печать документа на бумажном носителе, скрепление листов документов, приводящее к порче бумажного носителя.

4. Каждому показателю соответствует одно поле, состоящее из определенного количества знакомест. В каждом поле указывается только один показатель.

Исключение составляют показатели, значением которых является дата или десятичная дробь.

Для даты предусмотрены три поля: день, месяц и год, разделенные знаком "." (точка). Например, 31.12.2016.

Для десятичной дроби используются два поля, разделенные знаком "." (точка). Первое поле соответствует целой части десятичной дроби, второе - дробной части десятичной дроби.

Заполнение полей формы Сведений значениями текстовых, числовых, кодовых показателей осуществляется слева направо, начиная с первого (левого) знакоместа.

Заполнение текстовых полей формы Сведений осуществляется заглавными печатными символами.

В случае отсутствия какого-либо показателя во всех знакоместах соответствующего поля проставляется прочерк. Прочерк представляет собой прямую линию, проведенную посередине знакомест по всей длине поля.

В случае, если знакомест для указания дробной части больше, чем цифр, то в свободных знакоместах соответствующего поля ставится прочерк. Например, доля участия лица в иностранной организации составляет 53,87423 процента. Указанный показатель должен заполняться по формату: 3 знакоместа для целой части и 15 знакомест для дробной части. В таком случае, в форме Сведений он должен выглядеть следующим образом: "53-.87423----------".

5. Страницы формы Сведений имеют сквозную нумерацию, начиная с первого листа. Показатель номера страницы формы Сведений (поле "Стр."), имеющий три знакоместа, записывается в определенном для нумерации поле, слева направо, начиная с первого (левого) знакоместа.

Например, для первой страницы - "001"; для десятой страницы - "010".

6. При распечатке на принтере формы Сведений, заполненной с использованием соответствующего программного обеспечения, допускается отсутствие обрамления знакомест и прочерков для незаполненных знакомест, расположение и размеры зон значений показателей не должны изменяться. Печать знаков должна выполняться шрифтом Courier New высотой 16 - 18 пунктов.

II. Заполнение первого (титульного) листа

7. В полях "ИНН" и "КПП" в верхней части каждой страницы формы Сведений указываются идентификационный номер налогоплательщика (ИНН) и код причины постановки на учет (КПП), присвоенные при постановке на учет в налоговом органе в качестве международной компании (организации, указанной в пункте 1.1 статьи 24.2 Кодекса).

8. В поле "Номер корректировки" указывается:

цифра "0" - в случае представления первичных сведений о контролирующих лицах международной холдинговой компании;

цифры, начиная с "1" - согласно порядковому номеру уточненных Сведений.

В случае подачи уточненных Сведений представляются все листы ранее поданных Сведений (за исключением листов Сведений, в отношении которых предоставляются новые или уточненные сведения), а также листы с новыми или уточненными сведениями.

9. В поле "Налоговый (отчетный) период (код)" указывается код, определяющий налоговый (отчетный) период. Коды, определяющие налоговый (отчетный) периоды, приведены в Приложении N 1 к настоящему Порядку.

10. В поле "Отчетный год" указывается год, за который международная холдинговая компания подает Сведения.

11. В поле "Представляется в налоговый орган (код)" указывается код налогового органа по месту постановки на учет международной компании, в который представляются Сведения.

12. В поле "Наименование международной холдинговой компании" указывается полное наименование международной холдинговой компании, соответствующее наименованию, указанному в ее учредительном документе.

13. В поле "Номер контактного телефона" указывается номер контактного телефона международной холдинговой компании.

14. В поле "На ____ страницах" указывается количество страниц, на которых составлены Сведения.

15. В поле "С приложением подтверждающих документов или их копий на ____ листах" указывается количество листов копии документа, подтверждающего полномочия представителя.

16. В разделе "Достоверность и полноту сведений, указанных в настоящем уведомлении, подтверждаю":

1) при указании лица, подтверждающего достоверность и полноту сведений, указанных в Сведениях, в поле, состоящем из одного знакоместа, проставляется соответствующая цифра:

"1" - руководитель международной холдинговой компании;

"2" - представитель международной холдинговой компании.

2) в поле "фамилия, имя, отчество руководителя организации либо представителя полностью" указываются построчно полностью фамилия, имя и отчество (указывается при наличии) руководителя международной холдинговой компании либо представителя, подтверждающего достоверность и полноту сведений, указанных в Сведениях;

3) в поле, отведенном для подписи, проставляется подпись лица, подтверждающего достоверность и полноту сведений, указанных в Сведениях;

4) в поле "Дата" указывается дата подписания Сведений;

5) в поле "Наименование и реквизиты документа, подтверждающего полномочия представителя организации" указывается вид и реквизиты документа, подтверждающего полномочия представителя международной холдинговой компании.

17. Раздел "Заполняется работником налогового органа" содержит сведения о коде способа представления Сведений (указывается код, определяющий способ и вид представления Сведений в налоговый орган, согласно приложению N 2 к настоящему Порядку), количестве страниц Сведений, количестве листов копии документа, подтверждающего полномочия представителя, приложенных к Сведениям, дате представления (получения) Сведений, номере, под которым зарегистрированы Сведения, фамилии и инициалах имени и отчества (указывается при наличии) работника налогового органа, принявшего Сведения, его подпись.

III. Заполнение Раздела 1

18. Раздел 1 "Сведения о соблюдении условий международной холдинговой компанией в течение всего отчетного (налогового) периода по налогу на прибыль организаций" формы Сведений заполняется в отношении каждого условия.

19. В поле "Хотя бы одно контролирующее лицо является налоговым резидентом Российской Федерации" проставляется соответствующий код:

"1" - да;

"0" - нет.

20. В поле "Хотя бы одно контролирующее лицо является гражданином Российской Федерации" проставляется соответствующий код:

"1" - да;

"0" - нет.

21. В поле "На 1-е число налогового периода совокупная доля прямого и (или) косвенного участия контролирующих лиц международной холдинговой компании составляет не менее 75 процентов от совокупной доли прямого и (или) косвенного участия контролирующих лиц организации, являвшихся таковыми на 1 марта 2022 года и (или) ставших таковыми в период с 1 марта 2022 года до 1-го числа соответствующего отчетного (налогового) периода в результате наследования лиц, являвшихся контролирующими лицами этой компании по состоянию на 1 марта 2022 года. При этом совокупная доля прямого и (или) косвенного участия контролирующих лиц международной холдинговой компании, являвшихся таковыми по состоянию на 1 марта 2022 года, составляет не менее 75 процентов уставного капитала этой компании по состоянию на указанную дату" проставляется соответствующий код:

"1" - да;

"0" - нет.

22. В поле "Доля доходов, указанных в пункте 4 статьи 309.1 Налогового кодекса Российской Федерации, за отчетный (налоговый) период составляет более 90 процентов в общей сумме доходов, учитываемых при определении налоговой базы по налогу на прибыль организаций" проставляется соответствующий код:

"1" - да;

"0" - нет.

23. В поле "Доля расходов на приобретение товаров (работ, услуг) на территории Российской Федерации за отчетный (налоговый) период составляет более 70 процентов от общей суммы понесенных ею расходов на приобретение товаров (работ, услуг)" проставляется соответствующий код:

"1" - да;

"0" - нет.

24. В поле "Управление международной холдинговой компанией и принятие управленческих решений осуществляются на территории Российской Федерации (к сведениям прилагаются копии протоколов заседаний коллегиального исполнительного органа, общего собрания акционеров (участников) или совета директоров (наблюдательного совета) международной холдинговой компании)" проставляется соответствующий код:

"1" - да;

"0" - нет.

25. В поле "В штате непрерывно числятся не менее 15 работников, деятельность которых направлена на получение доходов, указанных в пункте 4 статьи 309.1 Налогового кодекса Российской Федерации (к сведениям прилагаются копии документов, подтверждающих наличие трудовых отношений с работниками (трудовые договоры) и выполняемые ими функции)" проставляется соответствующий код:

"1" - да;

"0" - нет.

26. В поле "Международной холдинговой компании принадлежит офисное помещение общей площадью не менее 50 квадратных метров, находящееся в пределах территории специального административного района (к сведениям прилагаются копии документов, подтверждающих наличие права собственности или иного законного основания в отношении офисного помещения)" проставляется соответствующий код:

"1" - да;

"0" - нет.

27. В поле "Международная компания отвечает условиям ее признания международной холдинговой компанией" проставляется соответствующий код:

"1" - да;

"0" - нет.

IV. Заполнение Листа А

28. Лист А "Сведения о контролирующем лице" формы Сведений заполняется в отношении лица, являющегося контролирующим лицом международной холдинговой компании. В отношении контролирующего лица, являющегося:

иностранной организацией - заполняется раздел А.1;

российской организацией - заполняется раздел А.2;

физическим лицом - заполняется раздел А.3.

В случае, если контролирующими лицами в отношении международной холдинговой компании признается несколько лиц, то в отношении каждого такого контролирующего лица заполняется соответствующий раздел Листа А.

В случае смешанного участия лица в международной холдинговой компании супругом(-ой) и (или) несовершеннолетними детьми в отношении лиц, являющихся супругом(-ой) и (или) несовершеннолетними детьми, заполняются отдельно необходимые листы А, Б, В, Г формы Сведений.

Заполняется необходимое количество листов разделов А.1, А.2, А.3 с присвоением уникального номера и использованием сквозной нумерации, начиная с 1 и далее по порядку в отношении каждого лица, признанного контролирующим лицом международной холдинговой компании, сведения о которых указываются в Листе А.

V. Заполнение раздела А.1 Листа А

29. Раздел А.1 Листа А заполняется в отношении контролирующего лица международной холдинговой компании, являющегося иностранной организацией.

В случае, если контролирующих лиц, являющихся иностранными организациями, несколько, то в отношении каждой такой иностранной организации заполняется отдельный лист раздела А.1.

30. В поле "Признак раскрытия информации о контролирующих лицах" указывается соответствующая цифра:

"1" - на 1 марта 2022 года;

"2" - на 1-е число налогового периода. Цифра "2" указывается в случае изменения доли прямого и (или) косвенного участия хотя бы одного контролирующего лица международной холдинговой компании в отчетном (налоговом) периоде после 1 марта 2022 года.

31. В поле "Номер контролирующего лица" указывается цифровой уникальный номер в отношении лица, признанного контролирующим лицом международной холдинговой компании, присваиваемый международной холдинговой компанией самостоятельно.

Например, ИО - 0 0 0 0 1

32. В поле "Полное наименование организации" указывается полное наименование иностранной организации в русской и латинской транскрипции.

33. В поле "Код государства (территории) регистрации (инкорпорации)" указывается трехзначный цифровой код государства (территории) регистрации (инкорпорации) иностранной организации в соответствии с Общероссийским классификатором стран мира (далее - ОКСМ).

34. В поле "Регистрационный номер (номера) в государстве (на территории) регистрации (инкорпорации) или его аналог (при наличии)" указывается регистрационный номер (номера) (при наличии), присвоенный иностранной организации в государстве (на территории) регистрации (инкорпорации), или его аналог.

35. В поле "Код (коды) налогоплательщика в государстве (на территории) регистрации (инкорпорации) или его аналог (при наличии)" указывается код (коды) налогоплательщика (при наличии), присвоенный иностранной организации в государстве (на территории) регистрации (инкорпорации), или его аналог.

36. В поле "Адрес в государстве (на территории) регистрации (инкорпорации) (при наличии)" указывается полный адрес иностранной организации в государстве (на территории) регистрации (инкорпорации).

VI. Заполнение раздела А.2 Листа А

37. Раздел А.2 Листа А заполняется в отношении контролирующего лица международной холдинговой компании, являющегося российской организацией.

В случае, если контролирующих лиц, являющихся российской организацией, несколько, то в отношении каждой такой российской организации заполняется отдельный лист раздела А.2.

38. В поле "Признак раскрытия информации о контролирующих лицах" указывается соответствующая цифра:

"1" - на 1 марта 2022 года;

"2" - на 1-е число налогового периода. Цифра "2" указывается в случае изменения доли прямого и (или) косвенного участия хотя бы одного контролирующего лица международной холдинговой компании в отчетном (налоговом) периоде после 1 марта 2022 года.

39. В поле "Номер контролирующего лица" указывается цифровой уникальный номер в отношении лица, признанного контролирующим лицом международной холдинговой компании, присваиваемый международной холдинговой компанией самостоятельно.

Например, РО - 0 0 0 0 1

40. В поле "ОГРН" указывается основной государственный регистрационный номер организации.

41. В поле "ИНН" и поле "КПП" указываются соответственно идентификационный номер налогоплательщика и код причины постановки на учет российской организации, присвоенные ей при постановке на учет в налоговом органе по месту нахождения.

42. В поле "Полное наименование организации" указывается полное наименование российской организации, соответствующее наименованию, указанному в ее учредительном документе.

VII. Заполнение раздела А.3 Листа А

43. Раздел А.3 Листа А заполняется в отношении контролирующего лица международной холдинговой компании, являющегося физическим лицом.

В случае, если контролирующих лиц, являющихся физическими лицами, несколько, то в отношении каждого такого физического лица заполняется отдельный лист раздела А.3.

44. В поле "Признак раскрытия информации о контролирующих лицах" указывается соответствующая цифра:

"12 - на 1 марта 2022 года;

"2" - на 1-е число налогового периода. Цифра "2" указывается в случае изменения доли прямого и (или) косвенного участия хотя бы одного контролирующего лица международной холдинговой компании в отчетном (налоговом) периоде после 1 марта 2022 года.

45. В поле "Номер контролирующего лица" указывается цифровой уникальный номер в отношении лица, признанного контролирующим лицом международной холдинговой компании, присваиваемый международной холдинговой компанией самостоятельно.

Например, ФЛ - 0 0 0 0 1

46. Поле "ИНН в Российской Федерации" заполняется в случае, если контролирующим лицом признается физическое лицо - гражданин Российской Федерации. В поле указывается идентификационный номер налогоплательщика в соответствии со Свидетельством о постановке на учет в налоговом органе или отметкой в паспорте гражданина Российской Федерации.

47. В полях "Фамилия", "Имя", "Отчество" указываются соответственно фамилия, имя и отчество (указывается при наличии) полностью, без сокращений.

48. В поле "Гражданство" указывается соответствующая цифра:

"1" - гражданин Российской Федерации;

"2" - иностранный гражданин;

"3" - лицо без гражданства.

При наличии у гражданина Российской Федерации двойного (множественного) гражданства указывается цифра "1".

49. В поле "Налоговое резидентство" указывается соответствующая цифра:

"1" - налоговый резидент Российской Федерации;

"2" - налоговый резидент иностранного государства;

"3" - лицо без налогового резидентства.

При наличии у налогового резидента Российской Федерации двойного (множественного) налогового резидентства указывается цифра "1".

50. Поле "Код страны по классификатору ОКСМ (цифровой)" заполняется в случае, если контролирующим лицом признается физическое лицо - иностранный гражданин. В поле указывается трехзначный цифровой код страны, гражданином которой является физическое лицо - иностранный гражданин, в соответствии с классификатором ОКСМ.

51. В поле "Пол" указывается соответствующая цифра:

"1" - мужской пол;

"2" - женский пол.

В поле "Дата рождения" указывается дата рождения физического лица (число, месяц, год).

В поле "Место рождения" указывается место рождения физического лица (страна, регион, город).

52. При заполнении полей "Сведения о документе, удостоверяющем личность" указываются:

1) код вида документа, удостоверяющего личность физического лица, согласно приложению N 3 к настоящему Порядку;

2) реквизиты документа, удостоверяющего личность (серия и номер документа, дата его выдачи, кем выдан), в соответствии с реквизитами документа, удостоверяющего личность физического лица.

53. В полях "Сведения о документе, подтверждающем регистрацию физического лица по месту жительства (месту пребывания)" указываются:

1) код вида документа, подтверждающего регистрацию физического лица по месту жительства (месту пребывания), согласно приложению N 3 к настоящему Порядку;

2) реквизиты документа, подтверждающего регистрацию физического лица по месту жительства (месту пребывания) (серия и номер документа, дата выдачи, кем выдан), в соответствии с реквизитами документа, подтверждающего регистрацию физического лица по месту жительства (месту пребывания).

54. Поле "Код (коды) физического лица в качестве налогоплательщика в государстве (на территории) регистрации или аналог (для иностранного гражданина) (при наличии)" заполняется в случае, если контролирующим лицом признается физическое лицо - иностранный гражданин (лицо без гражданства) при наличии присвоенного ему такого кода (или аналога).

55. Поле "Код государства (территории) регистрации в качестве налогоплательщика (для иностранного гражданина) (при наличии)" заполняется в случае, если заполнено поле "Код (коды) физического лица в качестве налогоплательщика в государстве (на территории) регистрации или аналог (для иностранного гражданина) (при наличии)". В поле указывается трехзначный цифровой код в соответствии с классификатором ОКСМ.

56. Поле "Адрес места жительства в стране постоянного проживания иностранного гражданина (лица без гражданства) (при наличии)" заполняется в случае, если контролирующим лицом признается физическое лицо - иностранный гражданин или лицо без гражданства, при наличии у физического лица такого адреса. Адрес включает в себя, в том числе, почтовый индекс.

57. В поле "Код страны" указывается трехзначный цифровой код страны места жительства (места пребывания) физического лица в соответствии с классификатором ОКСМ.

VIII. Заполнение Листа Б

58. Лист Б "Основания для признания лица контролирующим лицом международной холдинговой компании" формы Сведений заполняется отдельно в отношении каждого лица, указанного в разделах А.1, А.2, А.3 Листа А.

59. В поле "Признак раскрытия информации о контролирующих лицах" указывается соответствующая цифра:

"1" - на 1 марта 2022 года;

"2" - на 1-е число налогового периода. Цифра "2" указывается в случае изменения доли прямого и (или) косвенного участия хотя бы одного контролирующего лица международной холдинговой компании в отчетном (налоговом) периоде после 1 марта 2022 года.

60. В поле "Номер контролирующего лица" указывается цифровой уникальный номер, присвоенный в Листе А контролирующему лицу, в отношении которого в Листе Б указываются сведения.

61. В поле "Основания для признания лица контролирующим лицом (заполняется международными компаниями" проставляется соответствующий код основания для признания лица контролирующим лицом международной компании согласно приложению N 4 к настоящему Порядку:

"1" - да;

"0" - нет.

В случае, если в отношении налогоплательщика выполняется несколько оснований, то цифра "1" указывается напротив соответствующих кодов.

Организации, указанные в пункте 1.1 статьи 24.2 Кодекса, проставляют цифру "0" напротив всех кодов.

62. В поле "Основания для признания лица контролирующим лицом (заполняется организациями, указанными в пункте 1.1 статьи 24.2 Налогового кодекса Российской Федерации)" проставляется соответствующий код основания для признания лица контролирующим лицом организации, указанной в пункте 1.1 статьи 24.2 Кодекса, согласно приложению N 5 к настоящему Порядку:

"1" - да;

"0" - нет.

В случае, если в отношении налогоплательщика выполняется несколько оснований, то цифра "1" указывается напротив соответствующих кодов.

Международные компании проставляют цифру "0" напротив всех кодов.

63. В поле "Доля прямого участия (в процентах)" указывается доля прямого единоличного участия лица в международной холдинговой компании с учетом положений пункта 3.1 статьи 25.13 Кодекса, в том числе в случае, если единоличное участие лица в международной холдинговой компании является смешанным (прямым и косвенным). Поле заполняется в случае указания в поле "Основания для признания лица контролирующим лицом" по коду 201 цифры "1". В случае, если лицо не осуществляет прямого единоличного участия в международной холдинговой компании, в поле указывается ноль ("0").

В поле "Доля косвенного участия (в процентах)" указывается доля косвенного единоличного участия лица в международной холдинговой компании с учетом положений пункта 3.1 статьи 25.13 Кодекса. Поле заполняется в случае указания в поле "Основания для признания лица контролирующим лицом" по коду 202 цифры "1". В случае, если лицо не осуществляет косвенного единоличного участия в международной холдинговой компании, в поле указывается ноль ("0").

В поле "Доля смешанного участия (в процентах)" указывается общая величина доли единоличного прямого и косвенного участия лица в международной холдинговой компании с учетом положений пункта 3.1 статьи 25.13 Кодекса в случае, если участие в международной холдинговой компании смешанное. Поле заполняется в случае указания в поле "Основания для признания лица контролирующим лицом" по коду 203 цифры "1". В случае, если лицо не осуществляет смешанного участия в международной холдинговой компании, в поле указывается ноль ("0").

В поле "Доля совместного участия с супругом(-ой) и (или) несовершеннолетними детьми (в процентах)" указывается доля участия лица в международной холдинговой компании с учетом положений пункта 3.1 статьи 25.13 Кодекса совместно с супругом(-ой) и (или) несовершеннолетними детьми. Поле заполняется в случае указания в поле "Основания для признания лица контролирующим лицом" по коду 204 цифры "1". В случае, если лицо не осуществляет участия в международной холдинговой компании совместно с супругом(-ой) и (или) несовершеннолетними детьми, в поле указывается ноль ("0").

64. В поле "Описание оснований для признания лица контролирующим лицом международной холдинговой компании" указывается описание оснований для признания лица контролирующим лицом международной холдинговой компании.

IX. Заполнение Листа В

65. Лист В "Раскрытие порядка участия контролирующего лица в международной холдинговой компании при наличии косвенного участия" формы Сведений заполняется в целях раскрытия порядка косвенного участия контролирующего лица в международной холдинговой компании.

В Листе В последовательно указываются лица, через которые реализовано косвенное участие в международной холдинговой компании для каждой последовательности косвенного участия контролирующего лица.

Если контролирующее лицо принимает участие в международной холдинговой компании через несколько последовательностей участия, то Лист В заполняется в отношении каждой такой последовательности участия.

Лист В заполняется только в отношении единоличного участия контролирующего лица в международной холдинговой компании, без учета участия совместно с супругом(-ой) и (или) несовершеннолетними детьми.

66. В поле "Признак раскрытия информации о контролирующих лицах" указывается соответствующая цифра:

"1" - на 1 марта 2022 года;

"2" - на 1-е число налогового периода. Цифра "2" указывается в случае изменения доли прямого и (или) косвенного участия хотя бы одного контролирующего лица международной холдинговой компании в отчетном (налоговом) периоде после 1 марта 2022 года.

67. В поле "Номер контролирующего лица" указывается цифровой уникальный номер, присвоенный в Листе А контролирующему лицу, в отношении которого в Листе В указываются сведения.

68. В поле "Доля косвенного участия - итого (в процентах)" указывается сумма выраженных в процентах долей косвенного участия лица в международной холдинговой компании по всем последовательностям участия в данной международной холдинговой компании.

69. В полях "Раскрытие участия в международной холдинговой компании" указываются:

1) в поле "Номер последовательности участия" - цифровой номер последовательности косвенного участия контролирующего лица в международной холдинговой компании. Указанный номер присваивается самостоятельно;

В случае, если последовательностей косвенного участия контролирующих лиц в международной холдинговой компании несколько, то в отношении каждой такой последовательности заполняется отдельно Лист В, в котором каждой последовательности присваивается свой номер, начиная с 1 и далее по порядку.

Например, номер последовательности участия - 0 0 0 0 1

2) в поле "Доля косвенного участия в последовательности - итого (в процентах)" - выраженная в процентах доля косвенного участия лица в международной холдинговой компании по данной последовательности участия.

70. В полях "Участники последовательности" перечисляются по порядку все участники этой последовательности.

Первым в последовательности указывается лицо - участник, в котором контролирующее лицо (в отношении которого в данном Листе В. указываются сведения) владеет долей прямого участия (в том числе иностранная структура без образования юридического лица), через которое реализовано косвенное участие в международной холдинговой компании в данной последовательности.

Последним участником в последовательности указывается международная холдинговая компания, косвенное участие контролирующего лица в которой раскрывается.

В полях "Номер участника" указывается номер участника последовательности, с использованием которого реализовано косвенное участие в международной холдинговой компании, согласно Листу Г (разделы Г.1, Г.2, Г.3).

Поле "Номер участника" последнего участника в последовательности (международной холдинговой компании) заполняется в следующем формате:

если она является международной компанией - М К - 0 0 0 0
если она является организацией, указанной в пункте 1.1 статьи 24.2 Кодекса - Р К - 0 0 0 0

В полях "Доля прямого участия (в процентах)" указывается:

в отношении первого участника последовательности - доля прямого участия контролирующего лица;

в отношении каждого следующего участника последовательности - доля прямого участия предыдущего участника последовательности в последующем лице - участнике последовательности.

Поле "Доля косвенного участия (в процентах)" в отношении первого участника последовательности не заполняется.

В поле "Доля косвенного участия (в процентах)" в отношении каждого следующего участника последовательности указывается доля косвенного участия контролирующего лица в каждом последующем лице - участнике последовательности.

X. Заполнение Листа Г

71. Лист Г "Сведения об участниках последовательности косвенного участия" формы Сведений заполняется в отношении лиц, являющихся участниками последовательности косвенного участия контролирующего лица в международной холдинговой компании, указываемых в Листе В в поле "Номер участника".

В отношении участников последовательности, являющихся:

иностранной организацией - заполняется раздел Г.1;

российской организацией - заполняется раздел Г.2;

иностранной структурой без образования юридического лица - заполняется раздел Г.3.

В отношении каждого лица - участника последовательности, указываемого в Листе В в поле "Номер участника" (за исключением последнего участника последовательности), заполняется соответствующий раздел Листа Г.

Заполняется необходимое количество листов разделов Г.1, Г.2, Г.3 с присвоением номера участника последовательности, с использованием сквозной нумерации начиная с 1 и далее по порядку в отношении каждого лица - участника последовательности (последовательностей).

XI. Заполнение раздела Г.1 Листа Г

72. Раздел Г.1 Листа Г заполняется в отношении иностранной организации - участника последовательности косвенного участия контролирующего лица в международной холдинговой компании, указываемого в Листе В в поле "Номер участника".

В случае, если участников последовательности, являющихся иностранными организациями, несколько, то в отношении каждой такой иностранной организации заполняется отдельный лист раздела Г.1.

73. В поле "Признак раскрытия информации о контролирующих лицах" указывается соответствующая цифра:

"1" - на 1 марта 2022 года;

"2" - на 1-е число налогового периода. Цифра "2" указывается в случае изменения доли прямого и (или) косвенного участия хотя бы одного контролирующего лица международной холдинговой компании в отчетном (налоговом) периоде после 1 марта 2022 года.

74. В поле "Номер последовательности участия" указывается цифровой номер последовательности косвенного участия, указанный в Листе В.

75. В поле "Номер участника последовательности" указывается цифровой номер, присваиваемый самостоятельно с использованием сквозной нумерации начиная с 1 и далее по порядку, в отношении каждого лица - участника последовательности (последовательностей).

Например, УИ - 0 0 0 0 1

76. В поле "Полное наименование организации" указывается полное наименование иностранной организации в русской и латинской транскрипции.

77. В поле "Код государства (территории) регистрации (инкорпорации)" указывается трехзначный цифровой код государства (территории) регистрации (инкорпорации) иностранной организации в соответствии с классификатором ОКСМ.

78. В поле "Регистрационный номер (номера) в государстве (на территории) регистрации (инкорпорации) или его аналог (при наличии)" указывается регистрационный номер (номера) (при наличии), присвоенный иностранной организации в государстве (на территории) регистрации (инкорпорации), или его аналог.

79. В поле "Код (коды) налогоплательщика в государстве (на территории) регистрации (инкорпорации) или его аналог (при наличии)" указывается код (коды) налогоплательщика (при наличии), присвоенный иностранной организации в государстве (на территории) регистрации (инкорпорации), или его аналог.

80. В поле "Адрес в государстве (на территории) регистрации (инкорпорации) (при наличии)" указывается полный адрес иностранной организации в государстве (на территории) регистрации (инкорпорации).

XII. Заполнение раздела Г.2 Листа Г

81. Раздел Г.2 Листа Г заполняется в отношении российской организации - участника последовательности косвенного участия контролирующего лица в международной холдинговой компании, указываемого в Листе В в поле "Номер участника".

В случае, если участников последовательности, являющихся российскими организациями, несколько, то в отношении каждой такой российской организации заполняется отдельный лист раздела Г.2.

82. В поле "Признак раскрытия информации о контролирующих лицах" указывается соответствующая цифра:

"1" - на 1 марта 2022 года;

"2" - на 1-е число налогового периода. Цифра "2" указывается в случае изменения доли прямого и (или) косвенного участия хотя бы одного контролирующего лица международной холдинговой компании в отчетном (налоговом) периоде после 1 марта 2022 года.

83. В поле "Номер последовательности участия" указывается цифровой номер последовательности косвенного участия, указанный в Листе В.

84. В поле "Номер участника последовательности" указывается цифровой номер, присваиваемый самостоятельно с использованием сквозной нумерации начиная с 1 и далее по порядку, в отношении каждого лица - участника последовательности (последовательностей).

Например, УР - 0 0 0 0 1

85. В поле "ОГРН" указывается основной государственный регистрационный номер организации.

86. В поле "ИНН" и поле "КПП" указываются соответственно идентификационный номер налогоплательщика и код причины постановки на учет российской организации, присвоенные ей при постановке на учет в налоговом органе по месту нахождения.

87. В поле "Полное наименование организации" указывается полное наименование российской организации, соответствующее наименованию, указанному в ее учредительном документе.

XIII. Заполнение раздела Г.3 Листа Г

88. Раздел Г.3 Листа Г заполняется в отношении иностранной структуры без образования юридического лица - участника последовательности косвенного участия контролирующего лица в международной холдинговой компании, указываемой в Листе В в поле "Номер участника".

В случае, если участников последовательности, являющихся иностранными структурами без образования юридического лица, несколько, то в отношении каждой такой иностранной структуры без образования юридического лица заполняется отдельный лист раздела Г.3.

89. В поле "Признак раскрытия информации о контролирующих лицах" указывается соответствующая цифра:

"1" - на 1 марта 2022 года;

"2" - на 1-е число налогового периода. Цифра "2" указывается в случае изменения доли прямого и (или) косвенного участия хотя бы одного контролирующего лица международной холдинговой компании в отчетном (налоговом) периоде после 1 марта 2022 года.

90. В поле "Номер последовательности участия" указывается цифровой номер последовательности косвенного участия, указанный в Листе В.

91. В поле "Номер участника последовательности" указывается цифровой номер, присваиваемый самостоятельно с использованием сквозной нумерации начиная с 1 и далее по порядку, в отношении каждого лица - участника последовательности (последовательностей).

Например, УС - 0 0 0 0 1

92. В поле "Организационная форма (код)" указывается соответствующая цифра:

"1" - фонд;

"2" - партнерство;

"3" - траст;

"4" - товарищество;

"5" - иная форма осуществления коллективных инвестиций и (или) доверительного управления.

93. В поле "Наименование иностранной структуры" указывается полное наименование иностранной структуры без образования юридического лица в русской и латинской транскрипции. В случае отсутствия наименования указывается информация, идентифицирующая организационную форму иностранной структуры без образования юридического лица в соответствии с личным законом этой иностранной структуры без образования юридического лица и (или) ее учредительными документами.

94. В поле "Наименование и реквизиты документа об учреждении иностранной структуры" указывается наименование и реквизиты документа об учреждении иностранной структуры без образования юридического лица.

95. В поле "Дата учреждения (регистрации) иностранной структуры" указывается дата учреждения иностранной структуры без образования юридического лица или дата регистрации иностранной структуры без образования юридического лица в стране учреждения в случае, если осуществлялась регистрация иностранной структуры без образования юридического лица.

96. В поле "Код страны, в которой учреждена (зарегистрирована) иностранная структура" указывается трехзначный цифровой код государства (территории) учреждения (регистрации) иностранной структуры без образования юридического лица в соответствии с классификатором ОКСМ.

97. В поле "Регистрационный номер (иной идентификатор) иностранной структуры в государстве учреждения (регистрации) или его аналог (при наличии)" указывается регистрационный номер (иной идентификатор) иностранной структуры без образования юридического лица в государстве (на территории) учреждения (регистрации) или его аналог.

98. Поле "Иные сведения, идентифицирующие иностранную структуру" заполняется самостоятельно в произвольной форме в случае наличия иных сведений, идентифицирующих иностранную структуру без образования юридического лица.

XIV. Заполнение Раздела 2

99. В строках Раздела 2 указываются суммы в рублях, за исключением строк 150, 180, которые указываются в процентах.

100. По строке 010 отражается общая сумма доходов международной холдинговой компании, учитываемых при определении налоговой базы по налогу на прибыль организаций за отчетный (налоговый) период, исчисленная в соответствии с главой 25 Кодекса.

101. По строке 020 отражается общая сумма доходов, указанных в пункте 4 статьи 309.1 Кодекса.

102. По строке 030 отражается сумма доходов в виде дивидендов, указанных в подпункте 1 пункта 4 статьи 309.1 Кодекса.

103. По строке 040 отражается сумма доходов, получаемых в результате распределения прибыли или имущества организаций, иных лиц или их объединений, в том числе при их ликвидации, указанных в подпункте 2 пункта 4 статьи 309.1 Кодекса.

104. По строке 050 отражается сумма процентных доходов от долговых обязательств любого вида, включая облигации с правом на участие в прибылях и конвертируемые облигации, указанных в подпункте 3 пункта 4 статьи 309.1 Кодекса.

105. По строке 060 отражается сумма доходов от использования прав на объекты интеллектуальной собственности, указанных в подпункте 4 пункта 4 статьи 309.1 Кодекса.

106. По строке 070 отражается сумма доходов от реализации акций (долей) и (или) уступки прав в иностранной организации, не являющейся юридическим лицом по иностранному праву, указанных в подпункте 5 пункта 4 статьи 309.1 Кодекса.

107. По строке 080 отражается сумма доходов по операциям с производными финансовыми инструментами, указанных в подпункте 6 пункта 4 статьи 309.1 Кодекса.

108. По строке 090 отражается сумма доходов от реализации недвижимого имущества, указанных в подпункте 7 пункта 4 статьи 309.1 Кодекса.

109. По строке 100 отражается сумма доходов от сдачи в аренду или субаренду имущества, в том числе доходы от лизинговых операций, за исключением доходов от предоставления в аренду или субаренду морских судов, судов смешанного (река - море) плавания или воздушных судов и (или) транспортных средств, а также контейнеров, используемых в международных перевозках, от предоставления в аренду или субаренду подземных хранилищ газа и трубопроводов, используемых для транспортировки углеводородов, указанных в подпункте 8 пункта 4 статьи 309.1 Кодекса.

110. По строке 110 отражается сумма доходов от реализации (в том числе погашения) инвестиционных паев паевых инвестиционных фондов, указанных в подпункте 9 пункта 4 статьи 309.1 Кодекса.

111. По строке 120 отражается сумма доходов от оказания консультационных, юридических, бухгалтерских, аудиторских, инжиниринговых, рекламных, маркетинговых услуг, услуг по обработке информации, а также от проведения научно-исследовательских и опытно-конструкторских работ, указанных в подпункте 10 пункта 4 статьи 309.1 Кодекса.

112. По строке 130 отражается сумма доходов от услуг по предоставлению персонала, указанных в подпункте 11 пункта 4 статьи 309.1 Кодекса.

113. По строке 140 отражается сумма иных доходов, аналогичных доходам, указанным в подпунктах 1 - 11 пункта 4 статьи 309.1 Кодекса.

114. Данные строки 150 определяются путем деления показателя строки 020 на данные строки 010.

115. По строке 160 отражается общая сумма понесенных международной холдинговой компанией расходов.

116. По строке 170 отражается сумма понесенных международной холдинговой компанией расходов на приобретение товаров (работ, услуг) на территории Российской Федерации (местом реализации которых в соответствии с главой 21 Кодекса является Российская Федерация).

117. Данные строки 180 определяются путем деления показателя строки 170 на данные строки 160.

XV. Заполнение Листа Д

118. Лист Д "Сведения об офисных помещениях" формы Сведений заполняется в отношении офисных помещений общей площадью не менее 50 квадратных метров, находящихся в пределах территории специального административного района.

В отношении офисных помещений, принадлежащих международной холдинговой компании:

на праве собственности - заполняется раздел Д.1;

на иных законных основаниях - заполняется раздел Д.2;

Заполняется необходимое количество листов разделов Д.1, Д.2.

XVI. Заполнение раздела Д.1 Листа Д

119. Раздел Д.1 Листа Д заполняется международными холдинговыми компаниями в отношении объектов недвижимого имущества - офисных помещений, принадлежащих международной холдинговой компании на праве собственности.

Заполняется необходимое количество разделов для каждого офисного помещения.

120. В поле "Наименование объекта" указывается наименование объекта недвижимого имущества.

121. В поле "Кадастровый номер" указывается кадастровый номер недвижимого имущества.

122. В поле "Общая площадь объекта (в квадратных метрах)" указывается площадь недвижимого имущества.

XVII. Заполнение раздела Д.2 Листа Д

123. Раздел Д.2 Листа Д заполняется международными холдинговыми компаниями в отношении объектов недвижимого имущества - офисных помещений, принадлежащих международной холдинговой компании не на праве собственности, а на ином законном основании.

Заполняется необходимое количество разделов для каждого офисного помещения.

124. В поле "Наименование объекта" указывается наименование объекта недвижимого имущества.

125. В поле "Кадастровый номер" указывается кадастровый номер недвижимого имущества.

126. В поле "Общая площадь объекта (в квадратных метрах)" указывается площадь недвижимого имущества.

Приложение N 1
к Порядку заполнения формы сведений
о соблюдении международной компанией
условий международной холдинговой
компании для применения пониженных
налоговых ставок, утвержденному
приказом ФНС России
от 03.08.2022 N ЕД-7-13/715@

КОДЫ, ОПРЕДЕЛЯЮЩИЕ СПОСОБ И ВИД ПРЕДСТАВЛЕНИЯ ФОРМЫ СВЕДЕНИЙ В НАЛОГОВЫЙ ОРГАН

01 На бумажном носителе (по почте)
02 На бумажном носителе (лично)
04 По телекоммуникационным каналам связи с электронной подписью
05 Другое
09 На бумажном носителе с использованием штрих-кода (лично)
10 На бумажном носителе с использованием штрих-кода (по почте)

Приложение N 2
к Порядку заполнения формы сведений
о соблюдении международной компанией
условий международной холдинговой
компании для применения пониженных
налоговых ставок, утвержденному
приказом ФНС России
от 03.08.2022 N ЕД-7-13/715@

КОДЫ, ОПРЕДЕЛЯЮЩИЕ ОТЧЕТНЫЙ (НАЛОГОВЫЙ) ПЕРИОД

21 Первый квартал
31 Полугодие
33 Девять месяцев
34 Год
50 Последний налоговый период при реорганизации (ликвидации) организации

Приложение N 3
к Порядку заполнения формы сведений
о соблюдении международной компанией
условий международной холдинговой
компании для применения пониженных
налоговых ставок, утвержденному
приказом ФНС России
от 03.08.2022 N ЕД-7-13/715@

КОДЫ ВИДОВ ДОКУМЕНТОВ, УДОСТОВЕРЯЮЩИХ ЛИЧНОСТЬ ФИЗИЧЕСКОГО ЛИЦА

21 Паспорт гражданина Российской Федерации
03 Свидетельство о рождении
07 Военный билет
08 Временное удостоверение, выданное взамен военного билета
10 Паспорт иностранного гражданина
11 Свидетельство о рассмотрении ходатайства о признании лица беженцем на территории Российской Федерации по существу
12 Вид на жительство в Российской Федерации
13 Удостоверение беженца
14 Временное удостоверение личности гражданина Российской Федерации
15 Разрешение на временное проживание в Российской Федерации
18 Свидетельство о предоставлении временного убежища на территории Российской Федерации
23 Свидетельство о рождении, выданное уполномоченным органом иностранного государства
24 Удостоверение личности военнослужащего Российской Федерации
Военный билет офицера запаса
91 Иные документы

Приложение N 4
к Порядку заполнения формы сведений
о соблюдении международной компанией
условий международной холдинговой
компании для применения пониженных
налоговых ставок, утвержденному
приказом ФНС России
от 03.08.2022 N ЕД-7-13/715@

ОСНОВАНИЯ ДЛЯ ПРИЗНАНИЯ ЛИЦА КОНТРОЛИРУЮЩИМ ЛИЦОМ МЕЖДУНАРОДНОЙ КОМПАНИИ

201 Лицо осуществляет прямое участие в иностранной организации, доля участия которого в этой международной компании составляет более 15 процентов
202 Лицо осуществляет косвенное участие в иностранной организации, доля участия которого в этой международной компании составляет более 15 процентов
203 Лицо осуществляет как прямое, так и косвенное участие в иностранной организации (смешанное участие), доля участия которого в этой международной компании составляет более 15 процентов
204 Лицо осуществляет участие в иностранной организации совместно с супругом и (или) несовершеннолетними детьми, доля участия которого в этой международной компании составляет более 15 процентов
205 Лицо, в отношении доли участия которого в международной компании не соблюдаются условия, установленные пунктом 3.1 статьи 25.13 Кодекса, но при этом осуществляющее контроль над такой организацией в своих интересах или в интересах своего супруга и несовершеннолетних детей (пункт 6 статьи 25.13 Кодекса)

Приложение N 5
к Порядку заполнения формы сведений
о соблюдении международной компанией
условий международной холдинговой
компании для применения пониженных
налоговых ставок, утвержденному
приказом ФНС России
от 03.08.2022 N ЕД-7-13/715@

ОСНОВАНИЯ ДЛЯ ПРИЗНАНИЯ ЛИЦА КОНТРОЛИРУЮЩИМ ЛИЦОМ ОРГАНИЗАЦИИ, УКАЗАННОЙ В ПУНКТЕ 1.1 СТАТЬИ 24.2 КОДЕКСА

301 Лицо осуществляет участие в организации, указанной в пункте 1.1 статьи 24.2 Кодекса, и является физическим лицом, доля участия которого в организации, указанной в пункте 1.1 статьи 24.2 Кодекса, составляет более 15 процентов
302 Лицо осуществляет участие в организации, указанной в пункте 1.1 статьи 24.2 Кодекса, и является государственным суверенным фондом, доля участия которого в организации, указанной в пункте 1.1 статьи 24.2 Кодекса, составляет более 15 процентов
303 Лицо осуществляет участие в организации, указанной в пункте 1.1 статьи 24.2 Кодекса, и является организацией, чьи обыкновенные акции и (или) депозитарные расписки, удостоверяющие права на акции, допущены к обращению на российском организованном рынке ценных бумаг или на одной или нескольких иностранных фондовых биржах, расположенных на территориях иностранных государств, являющихся членами Организации экономического сотрудничества и развития, и доля обыкновенных акций и (или) депозитарных расписок, удостоверяющих права на акции, допущенных к обращению в совокупности по всем таким иностранным фондовым биржам, превышает 25 процентов уставного капитала организации; доля участия которой в организации, указанной в пункте 1.1 статьи 24.2 Кодекса, составляет более 15 процентов
304 Лицо осуществляет участие в организации, указанной в пункте 1.1 статьи 24.2 Кодекса, и является организацией, в которой прямо или косвенно участвует российское и (или) иностранное государство (если такое государство (территория) не включено в установленный статьей 25.13-1 настоящего Кодекса перечень государств (территорий), не обеспечивающих обмен информацией для целей налогообложения с Российской Федерацией), и доля такого участия составляет не менее 50 процентов; доля участия которой в организации, указанной в пункте 1.1 статьи 24.2 Кодекса, составляет более 15 процентов

Приложение N 7
к приказу ФНС России
от 03.08.2022 N ЕД-7-13/715@

                      ИНН            
                                                                       
      5550   3013         КПП                         Стр. 0 0 1

Форма по КНД 1150085

СВЕДЕНИЯ О КОНТРОЛИРУЮЩИХ ЛИЦАХ МЕЖДУНАРОДНОЙ КОМПАНИИ (ОРГАНИЗАЦИИ, УКАЗАННОЙ В ПУНКТЕ 1.1 СТАТЬИ 24.2 НАЛОГОВОГО КОДЕКСА РОССИЙСКОЙ ФЕДЕРАЦИИ)

Номер корректировки                                                
                                                                             
Представляется в налоговый орган (код)                                                                
                                                                             
Сведения о международной компании (организации, указанной в пункте 1.1 статьи 24.2 Налогового кодекса Российской Федерации)                                
                                                                               
                                                                             
                                                                             
                                                                             
                                                                             
                                                                             
                                                                             
                                                                             
(полное наименование международной компании (организации, указанной в пункте 1.1 статьи 24.2 Налогового кодекса Российской Федерации))
                                                                               
ОГРН                                                                          
                                                                               
Данные сведения составлены на         страницах с приложением копии документа на         листах                    
Достоверность и полноту сведений, указанных в настоящем сведениях, подтверждаю: Заполняется работником налогового органа
Сведения о представлении сведений
                                                                                     
    1 - руководитель организации                 Данные сведения представлены (код)              
    2 - представитель организации                                                    
                                            на         страницах с приложением копии документа
                                                                                 
                                                                   
                                                                                 
                                            на                 листах        
                                                                                 
(фамилия, имя, отчество <1> руководителя организации либо представителя полностью)     Дата представления сведений     .     .        
                                               
                                                                   
Подпись       Дата     .     .                                                      
                                                                                     
Наименование и реквизиты документа, подтверждающего полномочия представителя                                              
                                                                                     
                                                                                 
                                                                                     
                                        Фамилия И.О. <1>     Подпись
                                                                                     

<1> Отчество указывается при наличии (относится ко всем листам документа).
                                                                                   
                                                                                   
                      ИНН            
                                                                       
      5550   3020         КПП                         Стр.      

Лист А

Сведения о контролирующем лице

Раздел А.1. Сведения об иностранной организации, являющейся контролирующим лицом

1. Номер контролирующего лица   И О -                                            
                                                                             
2. Полное наименование организации
                                                                             
                                                                             
                                                                             
                                                                             
                                                                             
                                                                             
                                                                             
(в русской транскрипции)
                                                                             
                                                                             
                                                                             
                                                                             
                                                                             
                                                                             
                                                                             
                                                                             
(в латинской транскрипции)
3. Код государства (территории) регистрации (инкорпорации)                                                
                                                                             
4. Регистрационный номер (номера) в государстве (на территории) регистрации (инкорпорации) или его аналог (при наличии)
                                                                             
                                                                             
                                                                             
                                                                             
5. Код (коды) налогоплательщика в государстве (на территории) регистрации (инкорпорации) или его аналог (при наличии)
                                                                             
                                                                             
                                                                             
                                                                             
6. Адрес в государстве (на территории) регистрации (инкорпорации) (при наличии)
                                                                             
                                                                             
                                                                             
                                                                             
                                                                             
Достоверность и полноту сведений, указанных на данной странице, подтверждаю:
                                      (подпись)                   (дата)                    
                                                                                       
                      ИНН            
                                                                       
      5550   3037         КПП                         Стр.

Лист А

Раздел А.2. Сведения о российской организации, являющейся контролирующим лицом

1. Номер контролирующего лица   Р О -                                            
                                                                               
2. ОГРН                                                                          
                                                                               
3. ИНН                                                                          
                                                                               
4. КПП                                                                          
                                                                             
5. Полное наименование организации
                                                                             
                                                                             
                                                                             
                                                                             
                                                                             
                                                                             
                                                                             
Достоверность и полноту сведений, указанных на данной странице, подтверждаю:
                                      (подпись)                   (дата)                    
                                                                                       
                      ИНН            
                                                                       
      5550   3044         КПП                         Стр.

Лист А

Раздел А.3. Сведения о физическом лице, являющемся контролирующим лицом

1. Номер контролирующего лица   Ф Л -                                            
                                                                               
2. ИНН в Российской Федерации                                                                
                                                                               
3. Фамилия                                                                          
                                                                               
4. Имя                                                                          
                                                                             
5. Отчество                                                                          
                                                                               
6. Гражданство                 1 - гражданин Российской Федерации;             7. Код страны по классификатору ОКСМ (цифровой)                
                      2 - иностранный гражданин;                            
                      3 - лицо без гражданства.                                        
                                                                               
9. Пол                 1 - мужской;                       9. Дата рождения     .     .        
                      2 - женский.                                                  
                                                                               
10. Место рождения                                                                    
                                                                               
                                                                             
                                                                               
                                                                             
                                                                               
11. Сведения о документе, удостоверяющем личность                               11.1. Код вида документа              
                                                                               
11.2. Серия и номер                                           11.3. Дата выдачи     .     .        
                                                                               
11.4. Кем выдан                                                                        
                                                                               
12. Сведения о документе, подтверждающем регистрацию физического лица по месту жительства (месту пребывания)                   12.1. Код вида документа            
                                                                               
12.2. Серия и номер                                           12.3. Дата выдачи     .     .        
                                                                               
12.4. Кем выдан                                                                        
                                                                               
13. Код (коды) физического лица в качестве налогоплательщика в государстве (на территории) регистрации или аналог (для иностранного гражданина) (при наличии)                
                                                                               
                                                                             
                                                                               
                                                                             
                                                                               
14. Код государства (территории) регистрации в качестве налогоплательщика (для иностранного гражданина) (при наличии)                            
                                                                               
15.1. Адрес места жительства в стране постоянного проживания иностранного гражданина (лица без гражданства) (при наличии)             15.2. Код страны        
                                                                               
                                                                             
                                                                               
                                                                             
                                                                               
                                                                             
                                                                               
                                                                             

Достоверность и полноту сведений, указанных на данной странице, подтверждаю:
                                      (подпись)                   (дата)                    
                                                                                       
                      ИНН            
                                                                       
      5550   3051         КПП                         Стр.

Лист Б

Основания для признания лица контролирующим лицом международной компании (организации, указанной в пункте 1.1 статьи 24.2 Налогового кодекса Российской Федерации)

1. Номер контролирующего лица     -                                                    
                                                                               
2. Основания для признания лица контролирующим лицом                                          
                                                                               
201       202       203       204       205       0 - нет                          
                                                  1 - да                          
                                                                               
3. Основания для признания лица контролирующим лицом (заполняется организациями, указанными в пункте 1.1 статьи 24.2 Налогового кодекса Российской Федерации)                  
                                                                               
301       302       303       304       0 - нет                                    
                                        1 - да                                    
4. Доли участия                                                                      
                                                                               
4.1. Доля прямого участия (в процентах)         .                                      
                                                                               
4.2. Доля косвенного участия (в процентах)         .                                      
                                                                               
4.3. Доля смешанного участия (в процентах)         .                                      
                                                                               
4.4. Доля совместного участия с супругом(-ой) и (или) несовершеннолетними детьми (в процентах)         .                                      
                                               
                                                                               
5. Описание оснований для признания лица контролирующим лицом международной компании (организации, указанной в пункте 1.1 статьи 24.2 Налогового кодекса Российской Федерации)        
                                                                               
                                                                             
                                                                               
                                                                             
                                                                               
                                                                             
                                                                               
                                                                             
                                                                               
                                                                             
                                                                               
                                                                             
                                                                               
                                                                             
                                                                               
                                                                             
                                                                               
                                                                             
                                                                               
                                                                             
                                                                               
                                                                             
6. На дату регистрации международной компании в порядке редомициляции совокупная доля прямого и (или) косвенного участия контролирующих лиц составляет не менее 75 процентов от совокупной доли прямого и (или) косвенного участия контролирующих лиц иностранной организации, являвшихся таковыми по состоянию на 1 марта 2022 года и (или) ставших таковыми в период с 1 марта 2022 года до даты регистрации этой международной компании в порядке редомициляции иностранной организации в результате наследования лиц, являвшихся контролирующими лицами этой иностранной организации в период до 1 марта 2022 года (заполняется международными компаниями)     0 - нет      
    1 - да      
             
             
                                                                               
7. На дату подачи заявления о приобретении статуса международной холдинговой компании совокупная доля прямого и (или) косвенного участия контролирующих лиц составляет не менее 75 процентов от совокупной доли прямого и (или) косвенного участия контролирующих лиц организации, являвшихся таковыми по состоянию на 1 марта 2022 года и (или) ставших таковыми в период с 1 марта 2022 года до даты подачи такого заявления в результате наследования лиц, являвшихся контролирующими лицами этой организации в период до 1 марта 2022 года. При этом совокупная доля прямого и (или) косвенного участия контролирующих лиц организации, являвшихся таковыми по состоянию на 1 марта 2022 года, составляет не менее 75 процентов уставного капитала этой организации по состоянию на указанную дату (заполняется организациями, указанными в пункте 1.1 статьи 24.2 Налогового кодекса Российской Федерации)     0 - нет      
    1 - да      
             
             
             

Достоверность и полноту сведений, указанных на данной странице, подтверждаю:
                                      (подпись)                   (дата)                    
                                                                                       
                      ИНН            
                                                                       
      5550   3068         КПП                         Стр.

Лист В

Раскрытие порядка участия контролирующего лица в международной компании (организации, указанной в пункте 1.1 статьи 24.2 Налогового кодекса Российской Федерации) при наличии косвенного участия

1. Номер контролирующего лица                 -                                        
                                                                               
2. Доля косвенного участия - итого (в процентах)         .                                      
                                                                               
3. Раскрытие участия в международной компании (организации, указанной в пункте 1.1 статьи 24.2 Налогового кодекса Российской Федерации)            
                                                                               
3.1. Номер последовательности участия                                                              
                                                                               
3.2. Доля косвенного участия в последовательности - итого (в процентах)             .                                      
                                                                               
3.3. Участники последовательности                                                      
                                                                               
3.3.1. Номер участника                   3.3.2. Доля прямого участия (в процентах)/                      
                                  3.3.3. Доля косвенного участия (в процентах)                      
    -                                   .                                      
                                                                               
                                        .                                      
                                                                               
    -                                   .                                      
                                                                               
                                        .                                      
                                                                               
    -                                   .                                      
                                                                               
                                        .                                      
                                                                               
    -                                   .                                      
                                                                               
                                        .                                      
                                                                               
    -                                   .                                      
                                                                               
                                        .                                      
                                                                               
    -                                   .                                      
                                                                               
                                        .                                      
                                                                               
    -                                   .                                      
                                                                               
                                        .                                      
                                                                               
    -                                   .                                      
                                                                               
                                        .                                      
                                                                               
    -                                   .                                      
                                                                               
                                        .                                      
                                                                               
    -                                   .                                      
                                                                               
                                        .                                      

Достоверность и полноту сведений, указанных на данной странице, подтверждаю:
                                      (подпись)                   (дата)                    
                                                                                       
                      ИНН            
                                                                       
      5550   3075         КПП                         Стр.

Лист Г

Сведения об участниках последовательности косвенного участия

Раздел Г.1. Сведения об иностранной организации

1. Номер последовательности участия                                                          
                                                                               
1.1. Номер участника последовательности   У И -                                            
                                                                             
2. Полное наименование организации
                                                                             
                                                                             
                                                                             
                                                                             
                                                                             
                                                                             
                                                                             
(в русской транскрипции)
                                                                             
                                                                             
                                                                             
                                                                             
                                                                             
                                                                             
                                                                             
                                                                             
(в латинской транскрипции)
3. Код государства (территории) регистрации (инкорпорации)                                                
                                                                             
4. Регистрационный номер (номера) в государстве (на территории) регистрации (инкорпорации) или его аналог (при наличии)
                                                                             
                                                                             
                                                                             
                                                                             
5. Код (коды) налогоплательщика в государстве (на территории) регистрации (инкорпорации) или его аналог (при наличии)
                                                                             
                                                                             
                                                                             
                                                                             
6. Адрес в государстве (на территории) регистрации (инкорпорации) (при наличии)
                                                                             
                                                                             
                                                                             
                                                                             
                                                                             
Достоверность и полноту сведений, указанных на данной странице, подтверждаю:
                                      (подпись)                   (дата)                    
                                                                                       
                      ИНН            
                                                                       
      5550   3082         КПП                         Стр.

Лист Г

Раздел Г.2. Сведения о российской организации

1. Номер последовательности участия                                                                
                                                                               
1.1. Номер участника последовательности   У Р -                                            
                                                                               
2. ОГРН                                                                          
                                                                               
3. ИНН                                                                          
                                                                               
4. КПП                                                                          
                                                                             
5. Полное наименование организации
                                                                             
                                                                             
                                                                             
                                                                             
                                                                             
                                                                             
                                                                             
Достоверность и полноту сведений, указанных на данной странице, подтверждаю:
                                      (подпись)                   (дата)                    
                                                                                       
                      ИНН            
                                                                       
      5550   3099         КПП                         Стр.

Лист Г

Раздел Г.3. Сведения об иностранной структуре без образования юридического лица

1. Номер последовательности участия                                                          
                                                                               
1.1. Номер участника последовательности   У С -                                            
                                                                             
2. Сведения об иностранной структуре                                                          
                                                                               
2.1. Организационная форма (код)                     1 - фонд;                 4 - товарищество;          
                                  2 - партнерство;                 5 - иная форма осуществления коллективных инвестиций и (или) доверительного управления.
                                  3 - траст;                
                                                                               
2.2. Наименование иностранной структуры
                                                                             
                                                                             
                                                                             
                                                                             
                                                                             
                                                                             
                                                                             
(в русской транскрипции)
                                                                             
                                                                             
                                                                             
                                                                             
                                                                             
                                                                             
                                                                             
                                                                             
(в латинской транскрипции)
                                                                               
2.3. Наименование и реквизиты документа об учреждении иностранной структуры                                              
                                                                             
                                                                             
                                                                             
                                                                             
                                                                             
                                                                             
                                                                               
2.4. Дата учреждения (регистрации) иностранной структуры     .     .           2.5. Код страны, в которой учреждена (зарегистрирована) иностранная структура      
                                                                               
2.6. Регистрационный номер (иной идентификатор) иностранной структуры в государстве учреждения (регистрации) или его аналог (при наличии)                
                                                                               
                                                                             
                                                                               
2.7. Иные сведения, идентифицирующие иностранную структуру                                        
                                                                               
                                                                             
                                                                               
                                                                             
                                                                               
                                                                             
                                                                               
                                                                             
                                                                               
                                                                             
                                                                               
                                                                             
                                                                               
                                                                             

Приложение N 8
к приказу ФНС России
от 03.08.2022 N ЕД-7-13/715@

ФОРМАТ ПРЕДСТАВЛЕНИЯ СВЕДЕНИЙ О КОНТРОЛИРУЮЩИХ ЛИЦАХ МЕЖДУНАРОДНОЙ КОМПАНИИ (ОРГАНИЗАЦИИ, УКАЗАННОЙ В ПУНКТЕ 1.1 СТАТЬИ 24.2 НАЛОГОВОГО КОДЕКСА РОССИЙСКОЙ ФЕДЕРАЦИИ) В ЭЛЕКТРОННОЙ ФОРМЕ

I. ОБЩИЕ СВЕДЕНИЯ

1. Настоящий формат описывает требования к XML файлам (далее - файл обмена) передачи в налоговые органы сведений о контролирующих лицах международной компании (организации, указанной в пункте 1.1 статьи 24.2 Налогового кодекса Российской Федерации) в электронной форме.

2. Номер версии настоящего формата 5.02, часть DLV.

II. ОПИСАНИЕ ФАЙЛА ОБМЕНА

3. Имя файла обмена должно иметь следующий вид:

R_T_A_K_O_GGGGMMDD_N, где:

R_T - префикс, принимающий значение UT_SVKLMK;

A_K - идентификатор получателя информации, где: A - идентификатор получателя, которому направляется файл обмена, K - идентификатор конечного получателя, для которого предназначена информация из данного файла обмена. Передача файла от отправителя к конечному получателю (K) может осуществляться в несколько этапов через другие налоговые органы, осуществляющие передачу файла на промежуточных этапах, которые обозначаются идентификатором A. В случае передачи файла от отправителя к конечному получателю при отсутствии налоговых органов, осуществляющих передачу на промежуточных этапах, значения идентификаторов A и K совпадают. Каждый из идентификаторов (A и K) имеет вид для налоговых органов - четырехразрядный код налогового органа;

O - идентификатор отправителя информации, имеет вид:

для организаций - девятнадцатиразрядный код (идентификационный номер налогоплательщика (далее - ИНН) и код причины постановки на учет (далее - КПП) организации (обособленного подразделения);

для физических лиц - двенадцатиразрядный код (ИНН физического лица, при наличии. При отсутствии ИНН - последовательность из двенадцати нулей).

GGGG - год формирования передаваемого файла, MM - месяц, DD - день;

N - идентификационный номер файла. (Длина - от 1 до 36 знаков. Идентификационный номер файла должен обеспечивать уникальность файла).

Расширение имени файла - xml. Расширение имени файла может указываться как строчными, так и прописными буквами.

Параметры первой строки файла обмена

Первая строка XML файла должна иметь следующий вид:

<?xml version ="1.0" encoding ="windows-1251"?>

Имя файла, содержащего XML схему файла обмена, должно иметь следующий вид:

UT_SVKLMK_1_555_00_05_01_xx, где xx - номер версии схемы.

Расширение имени файла - xsd.

XML схема файла обмена приводится отдельным файлом и размещается на официальном сайте Федеральной налоговой службы в информационно-телекоммуникационной сети "Интернет".

4. Логическая модель файла обмена представлена в виде диаграммы структуры файла обмена на рисунке 1 настоящего формата. Элементами логической модели файла обмена являются элементы и атрибуты XML файла. Перечень структурных элементов логической модели файла обмена и сведения о них приведены в таблицах 4.1 - 4.25 настоящего формата.

Для каждого структурного элемента логической модели файла обмена приводятся следующие сведения:

наименование элемента. Приводится полное наименование элемента. В строке таблицы могут быть описаны несколько элементов, наименования которых разделены символом "|". Такая форма записи применяется при наличии в файле обмена только одного элемента из описанных в этой строке;

сокращенное наименование (код) элемента. Приводится сокращенное наименование элемента. Синтаксис сокращенного наименования должен удовлетворять спецификации XML;

признак типа элемента. Может принимать следующие значения: "С" - сложный элемент логической модели (содержит вложенные элементы), "П" - простой элемент логической модели, реализованный в виде элемента XML файла, "А" - простой элемент логической модели, реализованный в виде атрибута элемента XML файла. Простой элемент логической модели не содержит вложенные элементы;

формат элемента. Формат элемента представляется следующими условными обозначениями: T - символьная строка; N - числовое значение (целое или дробное).

Формат символьной строки указывается в виде T(n-к) или T(=к), где: n - минимальное количество знаков, к - максимальное количество знаков, символ "-" - разделитель, символ "=" означает фиксированное количество знаков в строке. В случае, если минимальное количество знаков равно 0, формат имеет вид T(0-к). В случае, если максимальное количество знаков не ограничено, формат имеет вид T(n-).

Формат числового значения указывается в виде N(m.к), где: m - максимальное количество знаков в числе, включая знак (для отрицательного числа), целую и дробную часть числа без разделяющей десятичной точки, k - максимальное число знаков дробной части числа. Если число знаков дробной части числа равно 0 (то есть число целое), то формат числового значения имеет вид N(m).

Для простых элементов, являющихся базовыми в XML (определенными в сети "Интернет" по электронному адресу: http://www.w3.org/TR/xmlschema-0), таких как, элемент с типом "date", поле "Формат элемента" не заполняется. Для таких элементов в поле "Дополнительная информация" указывается тип базового элемента;

признак обязательности элемента определяет обязательность наличия элемента (совокупности наименования элемента и его значения) в файле обмена. Признак обязательности элемента может принимать следующие значения: "О" - наличие элемента в файле обмена обязательно; "Н" - наличие элемента в файле обмена необязательно, то есть элемент может отсутствовать. Если элемент принимает ограниченный перечень значений (по классификатору, кодовому словарю), то признак обязательности элемента дополняется символом "К". В случае, если количество реализаций элемента может быть более одной, то признак обязательности элемента дополняется символом "М".

К вышеперечисленным признакам обязательности элемента может добавляться значение "У" в случае описания в XML схеме условий, предъявляемых к элементу в файле обмена, описанных в графе "Дополнительная информация".

дополнительная информация содержит, при необходимости, требования к элементу файла обмена, не указанные ранее. Для сложных элементов указывается ссылка на таблицу, в которой описывается состав данного элемента. Для элементов, принимающих ограниченный перечень значений из классификатора (кодового словаря), указывается соответствующее наименование классификатора (кодового словаря) или приводится перечень возможных значений. Для классификатора (кодового словаря) может указываться ссылка на его местонахождение. Для элементов, использующих пользовательский тип данных, указывается наименование типового элемента.

Рисунок 1. Диаграмма структуры файла обмена

Таблица 4.1

Файл обмена (Файл)

Наименование элемента Сокращенное наименование (код) элемента Признак типа элемента Формат элемента Признак обязательности элемента Дополнительная информация
Идентификатор файла ИдФайл А T(1-255) ОУ Содержит (повторяет) имя сформированного файла (без расширения)
Версия программы, с помощью которой сформирован файл ВерсПрог А T(1-40) О  
Версия формата ВерсФорм А T(1-5) О Принимает значение: 5.02
Состав и структура документа Документ С   О Состав элемента представлен в таблице 4.2

Таблица 4.2

Состав и структура документа (Документ)

Наименование элемента Сокращенное наименование (код) элемента Признак типа элемента Формат элемента Признак обязательности элемента Дополнительная информация
Код формы отчетности по КНД КНД А T(=7) ОК Типовой элемент <КНДТип>.
Принимает значение: 1150085
Дата формирования документа ДатаДок А T(=10) О Типовой элемент <ДатаТип>.
Дата в формате ДД.ММ.ГГГГ
Номер корректировки НомКорр А N(3) О Принимает значение:
0 - первичный документ,
1 - 999 - номер корректировки для корректирующего документа
Код налогового органа КодНО А T(=4) ОК Типовой элемент <СОНОТип>
Сведения о международной компании (организации, указанной в пункте 1.1 статьи 24.2 Налогового кодекса Российской Федерации (далее - Кодекс)) СвНП С   О Состав элемента представлен в таблице 4.3
Сведения о лице, подписавшем документ Подписант С   О Состав элемента представлен в таблице 4.5
Сведения о контролирующих лицах международной компании СвКонтрЛицМК С   ОМ Состав элемента представлен в таблице 4.7

Таблица 4.3

Сведения о международной компании (организации, указанной в пункте 1.1 статьи 24.2 Кодекса)) (СвНП)

Наименование элемента Сокращенное наименование (код) элемента Признак типа элемента Формат элемента Признак обязательности элемента Дополнительная информация
Международная компания (организация, указанная в пункте 1.1 статьи 24.2 Кодекса) НПЮЛ С   О Состав элемента представлен в таблице 4.4

Таблица 4.4

Международная компания (организация, указанная в пункте 1.1 статьи 24.2 Кодекса) (НПЮЛ)

Наименование элемента Сокращенное наименование (код) элемента Признак типа элемента Формат элемента Признак обязательности элемента Дополнительная информация
Полное наименование международной компании (организации, указанной в пункте 1.1 статьи 24.2 Кодекса) НаимОрг А T(1-1000) О  
ИНН ИННЮЛ А T(=10) О Типовой элемент <ИННЮЛТип>
КПП КПП А T(=9) О Типовой элемент <КППТип>
ОГРН ОГРН А T(=13) О Типовой элемент <ОГРНТип>

Таблица 4.5

Сведения о лице, подписавшем документ (Подписант)

Наименование элемента Сокращенное наименование (код) элемента Признак типа элемента Формат элемента Признак обязательности элемента Дополнительная информация
Признак лица, подписавшего документ ПрПодп А T(=1) ОК Принимает значение:
1 - руководитель организации |
2 - представитель организации
Фамилия, имя, отчество (указывается при наличии) ФИО С   О Типовой элемент <ФИОТип>.
Состав элемента представлен в таблице 4.25
Сведения о представителе организации СвПред С   НУ Состав элемента представлен в таблице 4.6.
Элемент обязателен для <ПрПодп>=2

Таблица 4.6

Сведения о представителе организации (СвПред)

Наименование элемента Сокращенное наименование (код) элемента Признак типа элемента Формат элемента Признак обязательности элемента Дополнительная информация
Наименование и реквизиты документа, подтверждающего полномочия представителя организации НаимДок А T(1-120) О  

Таблица 4.7

Сведения о контролирующих лицах международной компании (СвКонтрЛицМК)

Наименование элемента Сокращенное наименование (код) элемента Признак типа элемента Формат элемента Признак обязательности элемента Дополнительная информация
Сведения о контролирующем лице СвКонтрЛиц С   О Состав элемента представлен в таблице 4.8
Основания для признания лица контролирующим лицом международной компании (организации, указанной в пункте 1.1 статьи 24.2 Кодекса) ОснПрКонтрЛиц С   О Состав элемента представлен в таблице 4.12
Раскрытие порядка участия контролирующего лица в международной компании (организации, указанной в пункте 1.1 статьи 24.2 Кодекса) при наличии косвенного участия РаскрКонтрЛицМККосв С   НУ Состав элемента представлен в таблице 4.16.
Элемент обязателен для <Код202>=1 из таблицы 4.13
Элемент может присутствовать при <Код203>=1 из таблицы 4.13

Таблица 4.8

Сведения о контролирующем лице (СвКонтрЛиц)

Наименование элемента Сокращенное наименование (код) элемента Признак типа элемента Формат элемента Признак обязательности элемента Дополнительная информация
Сведения об иностранной организации, являющейся контролирующим лицом | СвИОКонтрЛиц С   О Состав элемента представлен в таблице 4.9
Сведения о российской организации, являющейся контролирующим лицом | СвРосОКонтрЛиц С   О Состав элемента представлен в таблице 4.10
Сведения о физическом лице, являющемся контролирующим СвФЛКонтрЛиц С   О Состав элемента представлен в таблице 4.11

Таблица 4.9

Сведения об иностранной организации, являющейся контролирующим лицом (СвИОКонтрЛиц)

Наименование элемента Сокращенное наименование (код) элемента Признак типа элемента Формат элемента Признак обязательности элемента Дополнительная информация
Номер контролирующего лица НомерКонтрЛиц А T(=8) О Принимает значение в виде ИО-NNNNN, где NNNNN - пятизначный порядковый номер
Полное наименование организации (в русской транскрипции) НаимОрг А T(1-1000) О  
Полное наименование организации (в латинской транскрипции) НаимОргЛат А T(1-1000) О  
Код государства (территории) регистрации (инкорпорации) СтрРег А T(=3) ОК Типовой элемент <ОКСМТип>.
Принимает значение (цифровой код) в соответствии с Общероссийским классификатором стран мира
Регистрационный номер (номера) в государстве (на территории) регистрации (инкорпорации) или его аналог РегНомер А T(1-100) Н  
Код (коды) налогоплательщика в государстве (на территории) регистрации (инкорпорации) или его аналог КодНПРег А T(1-100) Н  
Адрес в государстве (на территории) регистрации (инкорпорации) АдрСтрРег А T(1-254) Н  

Таблица 4.10

Сведения о российской организации, являющейся контролирующим лицом (СвРосОКонтрЛиц)

Наименование элемента Сокращенное наименование (код) элемента Признак типа элемента Формат элемента Признак обязательности элемента Дополнительная информация
Номер контролирующего лица НомерКонтрЛиц А T(=8) О Принимает значение в виде РО-NNNNN, где NNNNN - пятизначный порядковый номер
ОГРН ОГРН А T(=13) О Типовой элемент <ОГРНТип>
ИНН ИННЮЛ А T(=10) О Типовой элемент <ИННЮЛТип>
КПП КПП А T(=9) О Типовой элемент <КППТип>
Полное наименование организации НаимОрг А T(1-1000) О  

Таблица 4.11

Сведения о физическом лице, являющемся контролирующим лицом (СвФЛКонтрЛиц)

Наименование элемента Сокращенное наименование (код) элемента Признак типа элемента Формат элемента Признак обязательности элемента Дополнительная информация
Номер контролирующего физического лица НомерКонтрЛиц А T(=8) О Принимает значение в виде ФЛ-NNNNN, где NNNNN - пятизначный порядковый номер
ИНН в Российской Федерации ИННФЛ А T(=12) Н Типовой элемент <ИННФЛТип>
Гражданство ПрГражд А T(=1) ОК Принимает значение:
1 - гражданин Российской Федерации |
2 - иностранный гражданин |
3 - лицо без гражданства
Код страны по Общероссийскому классификатору стран мира (далее - ОКСМ) ОКСМ А T(=3) НКУ Типовой элемент <ОКСМТип>.
Принимает значение (цифровой код) в соответствии с Общероссийским классификатором стран мира.
Элемент обязателен для <ПрГражд>=2
Пол Пол А T(=1) ОК Принимает значение:
1 - мужской |
2 - женский
Дата рождения ДатаРожд А T(=10) О Типовой элемент <ДатаТип>.
Дата в формате ДД.ММ.ГГГГ
Место рождения МестоРожд А T(1-128) О  
Код (коды) физического лица в качестве налогоплательщика в государстве (на территории) регистрации или аналог (для иностранного гражданина) КодФЛНПРег А T(1-100) Н  
Код государства (территории) регистрации в качестве налогоплательщика (для иностранного гражданина) СтрРегФЛ А T(=3) НКУ Типовой элемент <ОКСМТип>.
Принимает значение (цифровой код) в соответствии с классификатором ОКСМ.
Элемент обязателен при наличии элемента <КодФЛНПРег>
Фамилия, имя, отчество (указывается при наличии) физического лица ФИО С   О Типовой элемент <ФИОТип>.
Состав элемента представлен в таблице 4.25
Сведения о документе, удостоверяющем личность УдЛичнФЛ С   О Типовой элемент <УдЛичнФЛТип>.
Состав элемента представлен в таблице 4.24
Сведения о документе, подтверждающем регистрацию физического лица по месту жительства (месту пребывания) СвДокПодтвРег С   Н Типовой элемент <УдЛичнФЛТип>.
Состав элемента представлен в таблице 4.24
Адрес места жительства в стране постоянного проживания иностранного гражданина (лица без гражданства) АдрМЖИНострГр С   Н Типовой элемент <АдрИноТип>.
Состав элемента представлен в таблице 4.23

Таблица 4.12

Основания для признания лица контролирующим лицом международной компании (организации, указанной в пункте 1.1 статьи 24.2 Кодекса) (ОснПрКонтрЛиц)

Наименование элемента Сокращенное наименование (код) элемента Признак типа элемента Формат элемента Признак обязательности элемента Дополнительная информация
Номер контролирующего лица НомерКонтрЛиц А T(=8) О Принимает значение в виде:
ИО-NNNNN
РО-NNNNN
ФЛ-NNNNN, где NNNNN - пятизначный порядковый номер
Описание оснований для признания лица контролирующим лицом международной компании (организации, указанной в пункте 1.1 статьи 24.2 Кодекса) ОснКонтрЛиц А T(1-1000) О  
Основания для признания лица контролирующим лицом (заполняется международными компаниями) ОснПрКонтрЛицМК С   О Состав элемента представлен в таблице 4.13
Основания для признания лица контролирующим лицом (заполняется организациями, указанными в пункте 1.1 статьи 24.2 Кодекса) ОснПрКонтрЛицОрг С   О Состав элемента представлен в таблице 4.14
Доли участия ДоляУч С   О Состав элемента представлен в таблице 4.15
На дату регистрации международной компании в порядке редомициляции совокупная доля прямого и (или) косвенного участия контролирующих лиц составляет не менее 75 процентов от совокупной доли прямого и (или) косвенного участия контролирующих лиц иностранной организации, являвшихся таковыми по состоянию на 1 марта 2022 года и (или) ставших таковыми в период с 1 марта 2022 года до даты регистрации этой международной компании в порядке редомициляции иностранной организации в результате наследования лиц, являвшихся контролирующими лицами этой иностранной организации в период до 1 марта 2022 года (заполняется международными компаниями) | ДоляДатаРегМК П T(=1) О Принимает значение:
0 - нет |
1 - да
Элемент заполняется международными компаниями
На дату подачи заявления о приобретении статуса международной холдинговой компании совокупная доля прямого и (или) косвенного участия контролирующих лиц составляет не менее 75 процентов от совокупной доли прямого и (или) косвенного участия контролирующих лиц организации, являвшихся таковыми по состоянию на 1 марта 2022 года и (или) ставших таковыми в период с 1 марта 2022 года до даты подачи такого заявления в результате наследования лиц, являвшихся контролирующими лицами этой организации в период до 1 марта 2022 года. При этом совокупная доля прямого и (или) косвенного участия контролирующих лиц организации, являвшихся таковыми по состоянию на 1 марта 2022 года, составляет не менее 75 процентов уставного капитала этой организации по состоянию на указанную дату (заполняется организациями, указанными в пункте 1.1 статьи 24.2 Кодекса) ДоляДатаРегОрг П T(=1) О Принимает значение:
0 - нет |
1 - да
Элемент заполняется организациями, указанными в пункте 1.1 статьи 24.2 Кодекса

Таблица 4.13

Основания для признания лица контролирующим лицом (заполняется международными компаниями) (ОснПрКонтрЛицМК)

Наименование элемента Сокращенное наименование (код) элемента Признак типа элемента Формат элемента Признак обязательности элемента Дополнительная информация
Код основания 201 Код201 А T(=1) ОК Принимает значение:
0 - нет |
1 - да
Принимает значение 0 для организаций, указанных в пункте 1.1 статьи 24.2 Кодекса
Код основания 202 Код202 А T(=1) ОК Принимает значение:
0 - нет |
1 - да
Принимает значение 0 для организаций, указанных в пункте 1.1 статьи 24.2 Кодекса
Код основания 203 Код203 А T(=1) ОК Принимает значение:
0 - нет |
1 - да
Принимает значение 0 для организаций, указанных в пункте 1.1 статьи 24.2 Кодекса
Код основания 204 Код204 А T(=1) ОК Принимает значение:
0 - нет |
1 - да
Принимает значение 0 для организаций, указанных в пункте 1.1 статьи 24.2 Кодекса
Код основания 205 Код205 А T(=1) ОК Принимает значение:
0 - нет |
1 - да
Принимает значение 0 для организаций, указанных в пункте 1.1 статьи 24.2 Кодекса

Таблица 4.14

Основания для признания лица контролирующим лицом (заполняется организациями, указанными в пункте 1.1 статьи 24.2 Кодекса) (ОснПрКонтрЛицОрг)

Наименование элемента Сокращенное наименование (код) элемента Признак типа элемента Формат элемента Признак обязательности элемента Дополнительная информация
Код основания 301 Код301 А T(=1) ОК Принимает значение:
0 - нет |
1 - да
Принимает значение 0 для международных компаний
Код основания 302 Код302 А T(=1) ОК Принимает значение:
0 - нет |
1 - да
Принимает значение 0 для международных компаний
Код основания 303 Код303 А T(=1) ОК Принимает значение:
0 - нет |
1 - да
Принимает значение 0 для международных компаний
Код основания 304 Код304 А T(=1) ОК Принимает значение:
0 - нет |
1 - да
Принимает значение 0 для международных компаний

Таблица 4.15

Доли участия (ДоляУч)

Наименование элемента Сокращенное наименование (код) элемента Признак типа элемента Формат элемента Признак обязательности элемента Дополнительная информация
Доля прямого участия (в процентах) ДоляПрямУч А N(18.15) ОУ При <Код201>=1 из таблицы 4.13 элемент принимает значение отличное от "0"
При <Код201>=0 из таблицы 4.13 элемент принимает значение "0"
Доля косвенного участия (в процентах) ДоляКосУч А N(18.15) ОУ При <Код202>=1 из таблицы 4.13 элемент принимает значение отличное от "0"
При <Код202>=0 из таблицы 4.13 элемент принимает значение "0"
Доля смешанного участия (в процентах) ДоляСмешУч А N(18.15) ОУ При <Код203>=1 из таблицы 4.13 элемент принимает значение отличное от "0"
При <Код203>=0 из таблицы 4.13 элемент принимает значение "0"
Доля совместного участия с супругом(-ой) и (или) несовершеннолетними | детьми (в процентах) ДоляУчСупДет А N(18.15) ОУ При <Код204>=1 из таблицы 4.13 элемент принимает значение отличное от "0"
При <Код204>=0 из таблицы 4.13 элемент принимает значение "0"

Таблица 4.16

Раскрытие порядка участия контролирующего лица в международной компании (организации, указанной в пункте 1.1 статьи 24.2 Кодекса) при наличии косвенного участия (РаскрКонтрЛицМККосв)

Наименование элемента Сокращенное наименование (код) элемента Признак типа элемента Формат элемента Признак обязательности элемента Дополнительная информация
Номер контролирующего лица НомерКонтрЛиц А T(=8) О Принимает значение в виде:
ИО-NNNNN
РО-NNNNN
ФЛ-NNNNN, где NNNNN - пятизначный порядковый номер
Доля косвенного участия - итого (в процентах) ДоляУчКосвИт А N(18.15) О  
Раскрытие участия в международной компании (организации, указанной в пункте 1.1 статьи 24.2 Кодекса) РаскрУчМК С   ОМ Состав элемента представлен в таблице 4.17

Таблица 4.17

Раскрытие участия в международной компании (организации, указанной в пункте 1.1 статьи 24.2 Кодекса) (РаскрУчМК)

Наименование элемента Сокращенное наименование (код) элемента Признак типа элемента Формат элемента Признак обязательности элемента Дополнительная информация
Номер последовательности участия НомерПосл А T(=5) О  
Доля косвенного участия в последовательности - итого (в процентах) ДоляКосвПослИт А N(18.15) О  
Сведения об участниках последовательности СведУчПосл С   ОМ Состав элемента представлен в таблице 4.18
Сведения об участниках последовательности косвенного участия СвУчПослКосв С   О Состав элемента представлен в таблице 4.19

Таблица 4.18

Сведения об участниках последовательности (СведУчПосл)

Наименование элемента Сокращенное наименование (код) элемента Признак типа элемента Формат элемента Признак обязательности элемента Дополнительная информация
Номер участника последовательности НомерУчПосл А T(=8) О Принимает значение в виде:
УИ-NNNNN
УР-NNNNN
УС-NNNNN, где NNNNN - пятизначный порядковый номер;
МК-00000 для последнего участника в последовательности (международной компании);
РК-00000 для последнего участника в последовательности (организации, указанной в пункте 1.1 статьи 24.2 Кодекса)
Доля прямого участия (в процентах) ДоляУчПрям А N(18.15) Н  
Доля косвенного участия (в процентах) ДоляУчКосв А N(18.15) Н  

Таблица 4.19

Сведения об участниках последовательности косвенного участия (СвУчПослКосв)

Наименование элемента Сокращенное наименование (код) элемента Признак типа элемента Формат элемента Признак обязательности элемента Дополнительная информация
Сведения об иностранной организации СвИО С   НМУ Состав элемента представлен в таблице 4.20.
Элемент обязателен при отсутствии элементов <СвРосОрг>, <СведИСБезЮЛ>
Сведения о российской организации СвРосОрг С   НМУ Состав элемента представлен в таблице 4.21.
Элемент обязателен при отсутствии элементов <СвИО>, <СведИСБезЮЛ>
Сведения об иностранной структуре без образования юридического лица СведИСБезЮЛ С   НМУ Состав элемента представлен в таблице 4.22.
Элемент обязателен при отсутствии элементов <СвИО>, <СвРосОрг>

Таблица 4.20

Сведения об иностранной организации (СвИО)

Наименование элемента Сокращенное наименование (код) элемента Признак типа элемента Формат элемента Признак обязательности элемента Дополнительная информация
Номер последовательности участия НомерПосл А T(=5) О  
Номер участника последовательности НомерУчПосл А T(=8) О Принимает значение в виде УИ-NNNNN, где NNNNN - пятизначный порядковый номер
Полное наименование организации (в русской транскрипции) НаимОрг А T(1-1000) О  
Полное наименование организации (в латинской транскрипции) НаимОргЛат А T(1-1000) О  
Код государства (территории) регистрации (инкорпорации) СтрРег А T(=3) ОК Типовой элемент <ОКСМТип>.
Принимает значение (цифровой код) в соответствии с Общероссийским классификатором стран мира
Регистрационный номер (номера) в государстве (на территории) регистрации (инкорпорации) или его аналог РегНомер А T(1-100) Н  
Код (коды) налогоплательщика в государстве (на территории) регистрации (инкорпорации) или его аналог КодНПРег А T(1-100) Н  
Адрес в государстве (на территории) регистрации (инкорпорации) АдрСтрРег А T(1-254) Н  

Таблица 4.21

Сведения о российской организации (СвРосОрг)

Наименование элемента Сокращенное наименование (код) элемента Признак типа элемента Формат элемента Признак обязательности элемента Дополнительная информация
Номер последовательности участия НомерПосл А T(=5) О  
Номер участника последовательности НомерУчПосл А T(=8) О Принимает значение в виде УР-NNNNN, где NNNNN - пятизначный порядковый номер
ОГРН ОГРН А T(=13) О Типовой элемент <ОГРНТип>
ИНН ИННЮЛ А T(=10) О Типовой элемент <ИННЮЛТип>
КПП КПП А T(=9) О Типовой элемент <КППТип>
Полное наименование организации НаимОрг А T(1-1000) О  

Таблица 4.22

Сведения об иностранной структуре без образования юридического лица (СведИСБезЮЛ)

Наименование элемента Сокращенное наименование (код) элемента Признак типа элемента Формат элемента Признак обязательности элемента Дополнительная информация
Номер последовательности участия НомерПосл А T(=5) О  
Номер участника последовательности НомерУчПосл А T(=8) О Принимает значение в виде УС-NNNNN, где NNNNN - пятизначный порядковый номер
Организационная форма (код) ОргФорм А N(1) ОК Принимает значение:
1 - фонд |
2 - партнерство |
3 - траст |
4 - товарищество |
5 - иная форма осуществления коллективных инвестиций и (или) доверительного управления
Наименование иностранной структуры (в русской транскрипции) НаимОрг А T(1-1000) О  
Наименование иностранной структуры (в латинской транскрипции) НаимОргЛат А T(1-1000) О  
Наименование и реквизиты документа об учреждении иностранной структуры НаимДокУчр А T(1-200) Н  
Дата учреждения (регистрации) иностранной структуры ДатаУчрИС А T(=10) О Типовой элемент <ДатаТип>.
Дата в формате ДД.ММ.ГГГГ
Код страны, в которой учреждена (зарегистрирована) иностранная структура СтрРег А T(=3) ОК Типовой элемент <ОКСМТип>.
Принимает значение (цифровой код) в соответствии с Общероссийским классификатором стран мира
Регистрационный номер (иной идентификатор) иностранной структуры в государстве учреждения (регистрации) или его аналог РегНомер А T(1-100) Н  
Иные сведения, идентифицирующие иностранную структуру СвИденИС А T(1-1000) Н  

Таблица 4.23

Адрес за пределами Российской Федерации (АдрИноТип)

Наименование элемента Сокращенное наименование (код) элемента Признак типа элемента Формат элемента Признак обязательности элемента Дополнительная информация
Код страны КодСтр А T(=3) ОК Типовой элемент <ОКСМТип>.
Принимает значение (цифровой код) в соответствии с Общероссийским классификатором стран мира
Адрес места жительства в стране постоянного проживания иностранного гражданина (лица без гражданства) АдрТекст А T(1-255) О  

Таблица 4.24

Сведения о документе, удостоверяющем личность (УдЛичнФЛТип)

Наименование элемента Сокращенное наименование (код) элемента Признак типа элемента Формат элемента Признак обязательности элемента Дополнительная информация
Код вида документа, удостоверяющего личность КодВидДок А T(=2) ОК Типовой элемент <СПДУЛТип>.
Заполняется в соответствии с приложением "Коды видов документов, удостоверяющих личность физического лица" к Порядку заполнения формы сведений о контролирующих лицах международной компании (организации, указанной в пункте 1.1 статьи 24.2 Кодекса)
Серия и номер документа, удостоверяющего личность СерНомДок А T(1-25) О  
Дата выдачи документа, удостоверяющего личность ДатаДок А T(=10) О Типовой элемент <ДатаТип>.
Дата в формате ДД.ММ.ГГГГ
Наименование органа, выдавшего документ, удостоверяющий личность ВыдДок А T(1-255) О  

Таблица 4.25

Фамилия, имя, отчество (указывается при наличии) (ФИОТип)

Наименование элемента Сокращенное наименование (код) элемента Признак типа элемента Формат элемента Признак обязательности элемента Дополнительная информация
Фамилия Фамилия А T(1-60) О  
Имя Имя А T(1-60) О  
Отчество Отчество А T(1-60) Н  

Приложение N 9
к приказу ФНС России
от 03.08.2022 N ЕД-7-13/715@

ПОРЯДОК ЗАПОЛНЕНИЯ ФОРМЫ СВЕДЕНИЙ О КОНТРОЛИРУЮЩИХ ЛИЦАХ МЕЖДУНАРОДНОЙ КОМПАНИИ (ОРГАНИЗАЦИИ, УКАЗАННОЙ В ПУНКТЕ 1.1 СТАТЬИ 24.2 НАЛОГОВОГО КОДЕКСА РОССИЙСКОЙ ФЕДЕРАЦИИ)

I. Общие положения

1. Порядок заполнения формы сведений о контролирующих лицах международной компании (организации, указанной в пункте 1.1 статьи 24.2 Налогового кодекса Российской Федерации (далее - Кодекс)) (далее - Порядок) разработан в соответствии с пунктом 6 статьи 24.2 Кодекса.

2. Положения, предусмотренные настоящим Порядком, применяются налогоплательщиками - международными компаниями (организациями, указанными в пункте 1.1 статьи 24.2 Кодекса) в соответствии со статьей 24.2 Кодекса.

3. Форма сведений о контролирующих лицах международной компании (организации, указанной в пункте 1.1 статьи 24.2 Кодекса) (далее - форма Сведений) заполняется рукописным способом чернилами черного либо синего цвета или с использованием соответствующего программного обеспечения в одном экземпляре.

Не допускается исправление ошибок с помощью корректирующего или иного аналогичного средства, двусторонняя печать документа на бумажном носителе, скрепление листов документов, приводящее к порче бумажного носителя.

4. Каждому показателю соответствует одно поле, состоящее из определенного количества знакомест. В каждом поле указывается только один показатель.

Исключение составляют показатели, значением которых является дата или десятичная дробь.

Для даты предусмотрены три поля: день, месяц и год, разделенные знаком "." (точка). Например, 31.12.2016.

Для десятичной дроби используются два поля, разделенные знаком "." (точка). Первое поле соответствует целой части десятичной дроби, второе - дробной части десятичной дроби.

Заполнение полей формы Сведений значениями текстовых, числовых, кодовых показателей осуществляется слева направо, начиная с первого (левого) знакоместа.

Заполнение текстовых полей формы Сведений осуществляется заглавными печатными символами.

В случае отсутствия какого-либо показателя во всех знакоместах соответствующего поля проставляется прочерк. Прочерк представляет собой прямую линию, проведенную посередине знакомест по всей длине поля.

В случае, если знакомест для указания дробной части больше, чем цифр, то в свободных знакоместах соответствующего поля ставится прочерк. Например, доля участия лица в иностранной организации составляет 53,87423 процента. Указанный показатель должен заполняться по формату: 3 знакоместа для целой части и 15 знакомест для дробной части. В таком случае, в форме Сведений он должен выглядеть следующим образом: "53-.87423----------".

5. Страницы формы Сведений имеют сквозную нумерацию, начиная с первого листа. Показатель номера страницы формы Сведений (поле "Стр."), имеющий три знакоместа, записывается в определенном для нумерации поле, слева направо, начиная с первого (левого) знакоместа.

Например, для первой страницы - "001"; для десятой страницы - "010".

6. При распечатке на принтере формы Сведений, заполненной с использованием соответствующего программного обеспечения, допускается отсутствие обрамления знакомест и прочерков для незаполненных знакомест, расположение и размеры зон значений показателей не должны изменяться. Печать знаков должна выполняться шрифтом Courier New высотой 16 - 18 пунктов.

II. Заполнение первого (титульного) листа

7. В полях "ИНН" и "КПП" в верхней части каждой страницы формы Сведений указываются идентификационный номер налогоплательщика (ИНН) и код причины постановки на учет (КПП), присвоенные при постановке на учет в налоговом органе в качестве международной компании (организации, указанной в пункте 1.1 статьи 24.2 Кодекса).

8. В поле "Номер корректировки" указывается:

цифра "0" - в случае представления первичных сведений о контролирующих лицах международной компании (организации, указанной в пункте 1.1 статьи 24.2 Кодекса) (далее - Сведения);

цифры, начиная с "1" - согласно порядковому номеру уточненных Сведений.

В случае подачи уточненных Сведений представляются все листы ранее поданных Сведений (за исключением листов Сведений, в отношении которых предоставляются новые или уточненные сведения), а также листы с новыми или уточненными сведениями.

9. В поле "Представляется в налоговый орган (код)" указывается код налогового органа по месту постановки на учет международной компании (организации, указанной в пункте 1.1 статьи 24.2 Кодекса), в который представляются Сведения.

10. В поле "Сведения о международной компании (организации, указанной в пункте 1.1 статьи 24.2 Кодекса)" указывается полное наименование международной компании, соответствующее наименованию, указанному в ее учредительном документе.

11. В поле "ОГРН" указывается основной государственный регистрационный номер международной компании (организации, указанной в пункте 1.1 статьи 24.2 Кодекса).

12. В поле "Данные сведения составлены на ___ страницах" указывается количество страниц, на которых составлены Сведения.

13. В поле "с приложением копии документа на ___ листах" указывается количество листов копии документа, подтверждающего полномочия представителя.

14. В разделе "Достоверность и полноту сведений, указанных в настоящем уведомлении, подтверждаю":

1) при указании лица, подтверждающего достоверность и полноту сведений, указанных в Сведениях, в поле, состоящем из одного знакоместа, проставляется соответствующая цифра:

"1" - руководитель международной компании (организации, указанной в пункте 1.1 статьи 24.2 Кодекса);

"2" - представитель международной компании (организации, указанной в пункте 1.1 статьи 24.2 Кодекса).

2) в поле "фамилия, имя, отчество руководителя организации либо представителя полностью" указываются построчно полностью фамилия, имя и отчество (указывается при наличии) руководителя международной компании (организации, указанной в пункте 1.1 статьи 24.2 Кодекса) либо представителя, подтверждающего достоверность и полноту сведений, указанных в Сведениях;

3) в поле, отведенном для подписи, проставляется подпись лица, подтверждающего достоверность и полноту сведений, указанных в Сведениях;

4) в поле "Дата" указывается дата подписания Сведений;

5) в поле "Наименование и реквизиты документа, подтверждающего полномочия представителя" указывается вид и реквизиты документа, подтверждающего полномочия представителя.

15. Раздел "Заполняется работником налогового органа" содержит сведения о коде способа представления Сведений (указывается код, определяющий способ и вид представления Сведений в налоговый орган, согласно приложению N 1 к настоящему Порядку), количестве страниц Сведений, количестве листов копии документа, подтверждающего полномочия представителя, приложенных к Сведениям, дате представления (получения) Сведений, номере, под которым зарегистрированы Сведения, фамилии и инициалах имени и отчества (указывается при наличии) работника налогового органа, принявшего Сведения, его подпись.

III. Заполнение Листа А

16. Лист А "Сведения о контролирующем лице" формы Сведений заполняется в отношении лица, являющегося контролирующим лицом международной компании (организации, указанной в пункте 1.1 статьи 24.2 Кодекса). В отношении контролирующего лица, являющегося:

иностранной организацией - заполняется раздел А.1;

российской организацией - заполняется раздел А.2;

физическим лицом - заполняется раздел А.3.

В случае, если контролирующими лицами в отношении международной компании (организации, указанной в пункте 1.1 статьи 24.2 Кодекса) признается несколько лиц, то в отношении каждого такого контролирующего лица заполняется соответствующий раздел Листа А.

В случае смешанного участия лица в международной компании (организации, указанной в пункте 1.1 статьи 24.2 Кодекса) с супругом(-ой) и (или) несовершеннолетними детьми в отношении лиц, являющихся супругом(-ой) и (или) несовершеннолетними детьми, заполняются отдельно необходимые листы А, Б, В, Г формы Сведений.

Заполняется необходимое количество листов разделов А.1, А.2, А.3 с присвоением уникального номера и использованием сквозной нумерации, начиная с 1 и далее по порядку в отношении каждого лица, признанного контролирующим лицом международной компании (организации, указанной в пункте 1.1 статьи 24.2 Кодекса), сведения о которых указываются в Листе А.

IV. Заполнение раздела А.1 Листа А

17. Раздел А.1 Листа А заполняется в отношении контролирующего лица международной компании (организации, указанной в пункте 1.1 статьи 24.2 Кодекса), являющегося иностранной организацией.

В случае, если контролирующих лиц, являющихся иностранными организациями, несколько, то в отношении каждой такой иностранной организации заполняется отдельный лист раздела А.1.

18. В поле "Номер контролирующего лица" указывается цифровой уникальный номер в отношении лица, признанного контролирующим лицом международной компании (организации, указанной в пункте 1.1 статьи 24.2 Кодекса), присваиваемый международной компанией самостоятельно.

Например, ИО - 0 0 0 0 1

19. В поле "Полное наименование организации" указывается полное наименование иностранной организации в русской и латинской транскрипции.

20. В поле "Код государства (территории) регистрации (инкорпорации)" указывается трехзначный цифровой код государства (территории) регистрации (инкорпорации) иностранной организации в соответствии с Общероссийским классификатором стран мира.

21. В поле "Регистрационный номер (номера) в государстве (на территории) регистрации (инкорпорации) или его аналог (при наличии)" указывается регистрационный номер (номера) (при наличии), присвоенный иностранной организации в государстве (на территории) регистрации (инкорпорации), или его аналог.

22. В поле "Код (коды) налогоплательщика в государстве (на территории) регистрации (инкорпорации) или его аналог (при наличии)" указывается код (коды) налогоплательщика (при наличии), присвоенный иностранной организации в государстве (на территории) регистрации (инкорпорации), или его аналог.

23. В поле "Адрес в государстве (на территории) регистрации (инкорпорации) (при наличии)" указывается полный адрес иностранной организации в государстве (на территории) регистрации (инкорпорации).

V. Заполнение раздела А.2 Листа А

24. Раздел А.2 Листа А заполняется в отношении контролирующего лица международной компании (организации, указанной в пункте 1.1 статьи 24.2 Кодекса), являющегося российской организацией.

В случае, если контролирующих лиц, являющихся российской организацией, несколько, то в отношении каждой такой российской организации заполняется отдельный лист раздела А.2.

25. В поле "Номер контролирующего лица" указывается цифровой уникальный номер в отношении лица, признанного контролирующим лицом международной компании, присваиваемый международной компанией самостоятельно.

Например, РО - 0 0 0 0 1

26. В поле "ОГРН" указывается основной государственный регистрационный номер организации.

27. В поле "ИНН" и поле "КПП" указываются соответственно идентификационный номер налогоплательщика и код причины постановки на учет российской организации, присвоенные ей при постановке на учет в налоговом органе по месту нахождения.

28. В поле "Полное наименование организации" указывается полное наименование российской организации, соответствующее наименованию, указанному в ее учредительном документе.

VI. Заполнение раздела А.3 Листа А

29. Раздел А.3 Листа А заполняется в отношении контролирующего лица международной компании (организации, указанной в пункте 1.1 статьи 24.2 Кодекса), являющегося физическим лицом.

В случае, если контролирующих лиц, являющихся физическими лицами, несколько, то в отношении каждого такого физического лица заполняется отдельный лист раздела А.3.

30. В поле "Номер контролирующего лица" указывается цифровой уникальный номер в отношении лица, признанного контролирующим лицом международной компании, присваиваемый международной компанией самостоятельно.

Например, ФЛ - 0 0 0 0 1

31. Поле "ИНН в Российской Федерации" заполняется в случае, если контролирующим лицом признается физическое лицо - гражданин Российской Федерации. В поле указывается идентификационный номер налогоплательщика в соответствии со Свидетельством о постановке на учет в налоговом органе или отметкой в паспорте гражданина Российской Федерации.

32. В полях "Фамилия", "Имя", "Отчество" указываются соответственно фамилия, имя и отчество (указывается при наличии) полностью, без сокращений.

33. В поле "Гражданство" указывается соответствующая цифра:

"1" - гражданин Российской Федерации;

"2" - иностранный гражданин;

"3" - лицо без гражданства.

При наличии у гражданина Российской Федерации двойного (множественного) гражданства указывается цифра "1".

34. Поле "Код страны по классификатору ОКСМ (цифровой)" заполняется в случае, если контролирующим лицом признается физическое лицо - иностранный гражданин. В поле указывается трехзначный цифровой код страны, гражданином которой является физическое лицо - иностранный гражданин, в соответствии с Общероссийским классификатором стран мира.

35. В поле "Пол" указывается соответствующая цифра:

"1" - мужской пол;

"2" - женский пол.

В поле "Дата рождения" указывается дата рождения физического лица (число, месяц, год).

В поле "Место рождения" указывается место рождения физического лица (например: страна, регион, город).

36. При заполнении полей "Сведения о документе, удостоверяющем личность" указываются:

1) код вида документа, удостоверяющего личность физического лица, согласно приложению N 2 к настоящему Порядку;

2) реквизиты документа, удостоверяющего личность (серия и номер документа, дата его выдачи, кем выдан), в соответствии с реквизитами документа, удостоверяющего личность физического лица.

37. В полях "Сведения о документе, подтверждающем регистрацию физического лица по месту жительства (месту пребывания)" указываются:

1) код вида документа, подтверждающего регистрацию физического лица по месту жительства (месту пребывания), согласно приложению N 2 к настоящему Порядку;

2) реквизиты документа, подтверждающего регистрацию физического лица по месту жительства (месту пребывания) (серия и номер документа, дата выдачи, кем выдан), в соответствии с реквизитами документа, подтверждающего регистрацию физического лица по месту жительства (месту пребывания).

38. Поле "Код (коды) физического лица в качестве налогоплательщика в государстве (на территории) регистрации или аналог (для иностранного гражданина) (при наличии)" заполняется в случае, если контролирующим лицом признается физическое лицо - иностранный гражданин (лицо без гражданства) при наличии присвоенного ему такого кода (или аналога).

39. Поле "Код государства (территории) регистрации в качестве налогоплательщика (для иностранного гражданина) (при наличии)" заполняется в случае, если заполнено поле "Код (коды) физического лица в качестве налогоплательщика в государстве (на территории) регистрации или аналог (для иностранного гражданина) (при наличии)". В поле указывается трехзначный цифровой код в соответствии с Общероссийским классификатором стран мира.

40. Поле "Адрес места жительства в стране постоянного проживания иностранного гражданина (лица без гражданства) (при наличии)" заполняется в случае, если контролирующим лицом признается физическое лицо - иностранный гражданин или лицо без гражданства, при наличии у физического лица такого адреса. Адрес включает в себя, в том числе, почтовый индекс.

41. В поле "Код страны" указывается трехзначный цифровой код страны места жительства (места пребывания) физического лица в соответствии с Общероссийским классификатором стран мира.

VII. Заполнение Листа Б

42. Лист Б "Основания для признания лица контролирующим лицом международной компании (организации, указанной в пункте 1.1 статьи 24.2 Налогового кодекса Российской Федерации)" формы Сведений заполняется отдельно в отношении каждого лица, указанного в разделах А.1, А.2, А.3 Листа А.

43. В поле "Номер контролирующего лица" указывается цифровой уникальный номер, присвоенный в Листе А контролирующему лицу, в отношении которого в Листе Б указываются сведения.

44. В поле "Основания для признания лица контролирующим лицом (заполняется международными компаниями)" проставляется соответствующий код основания для признания лица контролирующим лицом международной компании согласно приложению N 3 к настоящему Порядку:

"1" - да;

"0" - нет.

В случае, если в отношении налогоплательщика выполняется несколько оснований, то цифра "1" указывается напротив соответствующих кодов.

Организации, указанные в пункте 1.1 статьи 24.2 Кодекса, проставляют цифру "0" напротив всех кодов;

45. В поле "Основания для признания лица контролирующим лицом (заполняется организациями, указанными в пункте 1.1 статьи 24.2 Налогового кодекса Российской Федерации)" проставляется соответствующий код основания для признания лица контролирующим лицом организации, указанной в пункте 1.1 статьи 24.2 Кодекса, согласно приложению N 4 к настоящему Порядку:

"1" - да;

"0" - нет.

В случае, если в отношении налогоплательщика выполняется несколько оснований, то цифра "1" указывается напротив соответствующих кодов.

Международные компании проставляют цифру "0" напротив всех кодов.

46. В поле "Доля прямого участия (в процентах)" указывается доля прямого единоличного участия лица в международной компании (организации, указанной в пункте 1.1 статьи 24.2 Кодекса) с учетом положений пункта 3.1 статьи 25.13 Кодекса, в том числе в случае, если единоличное участие лица в международной компании является смешанным (прямым и косвенным). Поле заполняется в случае указания в поле "Основания для признания лица контролирующим лицом" по коду 201 цифры "1". В случае, если лицо не осуществляет прямого единоличного участия в международной компании (организации, указанной в пункте 1.1 статьи 24.2 Кодекса), в поле указывается ноль ("0").

В поле "Доля косвенного участия (в процентах)" указывается доля косвенного единоличного участия лица в международной компании (организации, указанной в пункте 1.1 статьи 24.2 Кодекса) с учетом положений пункта 3.1 статьи 25.13 Кодекса. Поле заполняется в случае указания в поле "Основания для признания лица контролирующим лицом" по коду 202 цифры "1". В случае, если лицо не осуществляет косвенного единоличного участия в международной компании (организации, указанной в пункте 1.1 статьи 24.2 Кодекса), в поле указывается ноль ("0").

В поле "Доля смешанного участия (в процентах)" указывается общая величина доли единоличного прямого и косвенного участия лица в международной компании (организации, указанной в пункте 1.1 статьи 24.2 Кодекса) с учетом положений пункта 3.1 статьи 25.13 Кодекса в случае, если участие в международной компании (организации, указанной в пункте 1.1 статьи 24.2 Кодекса) смешанное. Поле заполняется в случае указания в поле "Основания для признания лица контролирующим лицом" по коду 203 цифры "1". В случае, если лицо не осуществляет смешанного участия в международной компании (организации, указанной в пункте 1.1 статьи 24.2 Кодекса), в поле указывается ноль ("0").

В поле "Доля совместного участия с супругом(-ой) и (или) несовершеннолетними детьми (в процентах)" указывается доля участия лица в международной компании (организации, указанной в пункте 1.1 статьи 24.2 Кодекса) с учетом положений пункта 3.1 статьи 25.13 Кодекса совместно с супругом(-ой) и (или) несовершеннолетними детьми. Поле заполняется в случае указания в поле "Основания для признания лица контролирующим лицом" по коду 204 цифры "1". В случае, если лицо не осуществляет участия в международной компании совместно с супругом(-ой) и (или) несовершеннолетними детьми, в поле указывается ноль ("0").

47. В поле "Описание оснований для признания лица контролирующим лицом международной компании (организации, указанной в пункте 1.1 статьи 24.2 Налогового кодекса Российской Федерации)" указывается описание оснований для признания лица контролирующим лицом международной компании (организации, указанной в пункте 1.1 статьи 24.2 Кодекса).

48. В поле "На дату регистрации международной компании в порядке редомициляции совокупная доля прямого и (или) косвенного участия контролирующих лиц составляет не менее 75 процентов от совокупной доли прямого и (или) косвенного участия контролирующих лиц иностранной организации, являвшихся таковыми по состоянию на 1 марта 2022 года и (или) ставших таковыми в период с 1 марта 2022 года до даты регистрации этой международной компании в порядке редомициляции иностранной организации в результате наследования лиц, являвшихся контролирующими лицами этой иностранной организации в период до 1 марта 2022 года (заполняется международными компаниями)" указывается соответствующая цифра:

"0" - нет,

"1" - да.

49. В поле "На дату подачи заявления о приобретении статуса международной холдинговой компании совокупная доля прямого и (или) косвенного участия контролирующих лиц составляет не менее 75 процентов от совокупной доли прямого и (или) косвенного участия контролирующих лиц организации, являвшихся таковыми по состоянию на 1 марта 2022 года и (или) ставших таковыми в период с 1 марта 2022 года до даты подачи такого заявления в результате наследования лиц, являвшихся контролирующими лицами этой организации в период до 1 марта 2022 года. При этом совокупная доля прямого и (или) косвенного участия контролирующих лиц организации, являвшихся таковыми по состоянию на 1 марта 2022 года, составляет не менее 75 процентов уставного капитала этой организации по состоянию на указанную дату (заполняется организациями, указанными в пункте 1.1 статьи 24.2 Налогового кодекса Российской Федерации)" указывается соответствующая цифра:

"0" - нет,

"1" - да.

VIII. Заполнение Листа В

50. Лист В "Раскрытие порядка участия контролирующего лица в международной компании (организации, указанной в пункте 1.1 статьи 24.2 Налогового кодекса Российской Федерации) при наличии косвенного участия" формы Сведений заполняется в целях раскрытия порядка косвенного участия контролирующего лица в международной компании (организации, указанной в пункте 1.1 статьи 24.2 Кодекса).

В Листе В последовательно указываются лица, через которые реализовано косвенное участие в международной компании (организации, указанной в пункте 1.1 статьи 24.2 Кодекса) для каждой последовательности косвенного участия контролирующего лица.

Если контролирующее лицо принимает участие в международной компании (организации, указанной в пункте 1.1 статьи 24.2 Кодекса) через несколько последовательностей участия, то Лист В заполняется в отношении каждой такой последовательности участия.

Лист В заполняется только в отношении единоличного участия контролирующего лица в международной компании (организации, указанной в пункте 1.1 статьи 24.2 Кодекса), без учета участия совместно с супругом(-ой) и (или) несовершеннолетними детьми.

51. В поле "Номер контролирующего лица" указывается цифровой уникальный номер, присвоенный в Листе А контролирующему лицу, в отношении которого в Листе В указываются сведения.

52. В поле "Доля косвенного участия - итого (в процентах)" указывается сумма выраженных в процентах долей косвенного участия лица в международной компании (организации, указанной в пункте 1.1 статьи 24.2 Кодекса) по всем последовательностям участия в данной международной компании.

53. В полях "Раскрытие участия в международной компании (организации, указанной в пункте 1.1 статьи 24.2 Налогового кодекса Российской Федерации)" указываются:

1) в поле "Номер последовательности участия" - цифровой номер последовательности косвенного участия контролирующего лица в международной компании (организации, указанной в пункте 1.1 статьи 24.2 Кодекса). Указанный номер присваивается самостоятельно;

В случае, если последовательностей косвенного участия контролирующих лиц в международной компании (организации, указанной в пункте 1.1 статьи 24.2 Кодекса) несколько, то в отношении каждой такой последовательности заполняется отдельно Лист В, в котором каждой последовательности присваивается свой номер, начиная с 1 и далее по порядку.

Например, номер последовательности участия - 0 0 0 0 1

2) в поле "Доля косвенного участия в последовательности - итого (в процентах)" - выраженная в процентах доля косвенного участия лица в международной компании (организации, указанной в пункте 1.1 статьи 24.2 Кодекса) по данной последовательности участия.

54. В полях "Участники последовательности" перечисляются по порядку все участники этой последовательности.

Первым в последовательности указывается лицо - участник, в котором контролирующее лицо (в отношении которого в данном Листе В указываются сведения) владеет долей прямого участия (в том числе иностранная структура без образования юридического лица), через которое реализовано косвенное участие в международной компании (организации, указанной в пункте 1.1 статьи 24.2 Кодекса) в данной последовательности.

Последним участником в последовательности указывается международная компания (организация, указанная в пункте 1.1 статьи 24.2 Кодекса), косвенное участие контролирующего лица в которой раскрывается.

В полях "Номер участника" указывается номер участника последовательности, с использованием которого реализовано косвенное участие в международной компании (организации, указанной в пункте 1.1 статьи 24.2 Кодекса), согласно Листу Г (разделы Г.1, Г.2, Г.3).

Поле "Номер участника" последнего участника в последовательности (международной компании) заполняется в следующем формате:

М К - 0 0 0 0 0

Поле "Номер участника" последнего участника в последовательности (организации, указанной в пункте 1.1 статьи 24.2 Кодекса) заполняется в следующем формате:

Р К - 0 0 0 0 0

В полях "Доля прямого участия (в процентах)" указывается:

в отношении первого участника последовательности - доля прямого участия контролирующего лица;

в отношении каждого следующего участника последовательности - доля прямого участия предыдущего участника последовательности в последующем лице - участнике последовательности.

Поле "Доля косвенного участия (в процентах)" в отношении первого участника последовательности не заполняется.

В поле "Доля косвенного участия (в процентах)" в отношении каждого следующего участника последовательности указывается доля косвенного участия контролирующего лица в каждом последующем лице - участнике последовательности.

IX. Заполнение Листа Г

55. Лист Г "Сведения об участниках последовательности косвенного участия" формы Сведений заполняется в отношении лиц, являющихся участниками последовательности косвенного участия контролирующего лица в международной компании (организации, указанной в пункте 1.1 статьи 24.2 Кодекса), указываемых в Листе В в поле "Номер участника".

В отношении участников последовательности, являющихся:

иностранной организацией - заполняется раздел Г.1;

российской организацией - заполняется раздел Г.2;

иностранной структурой без образования юридического лица - заполняется раздел Г.3.

В отношении каждого лица - участника последовательности, указываемого в Листе В в поле "Номер участника" (за исключением последнего участника последовательности), заполняется соответствующий раздел Листа Г.

Заполняется необходимое количество листов разделов Г.1, Г.2, Г.3 с присвоением номера участника последовательности, с использованием сквозной нумерации начиная с 1 и далее по порядку в отношении каждого лица - участника последовательности (последовательностей).

X. Заполнение раздела Г.1 Листа Г

56. Раздел Г.1 Листа Г заполняется в отношении иностранной организации - участника последовательности косвенного участия контролирующего лица в международной компании (организации, указанной в пункте 1.1 статьи 24.2 Кодекса), указываемого в Листе В в поле "Номер участника".

В случае, если участников последовательности, являющихся иностранными организациями, несколько, то в отношении каждой такой иностранной организации заполняется отдельный лист раздела Г.1.

57. В поле "Номер последовательности участия" указывается цифровой номер последовательности косвенного участия, указанный в Листе В.

58. В поле "Номер участника последовательности" указывается цифровой номер, присваиваемый самостоятельно с использованием сквозной нумерации начиная с 1 и далее по порядку, в отношении каждого лица - участника последовательности (последовательностей).

Например, УИ - 0 0 0 0 1

59. В поле "Полное наименование организации" указывается полное наименование иностранной организации в русской и латинской транскрипции.

60. В поле "Код государства (территории) регистрации (инкорпорации)" указывается трехзначный цифровой код государства (территории) регистрации (инкорпорации) иностранной организации в соответствии с Общероссийским классификатором стран мира.

61. В поле "Регистрационный номер (номера) в государстве (на территории) регистрации (инкорпорации) или его аналог (при наличии)" указывается регистрационный номер (номера) (при наличии), присвоенный иностранной организации в государстве (на территории) регистрации (инкорпорации), или его аналог.

62. В поле "Код (коды) налогоплательщика в государстве (на территории) регистрации (инкорпорации) или его аналог (при наличии)" указывается код (коды) налогоплательщика (при наличии), присвоенный иностранной организации в государстве (на территории) регистрации (инкорпорации), или его аналог.

63. В поле "Адрес в государстве (на территории) регистрации (инкорпорации) (при наличии)" указывается полный адрес иностранной организации в государстве (на территории) регистрации (инкорпорации).

XI. Заполнение раздела Г.2 Листа Г

64. Раздел Г.2 Листа Г заполняется в отношении российской организации - участника последовательности косвенного участия контролирующего лица в международной компании (организации, указанной в пункте 1.1 статьи 24.2 Кодекса), указываемого в Листе В в поле "Номер участника".

В случае, если участников последовательности, являющихся российскими организациями, несколько, то в отношении каждой такой российской организации заполняется отдельный лист раздела Г.2.

65. В поле "Номер последовательности участия" указывается цифровой номер последовательности косвенного участия, указанный в Листе В.

66. В поле "Номер участника последовательности" указывается цифровой номер, присваиваемый самостоятельно с использованием сквозной нумерации начиная с 1 и далее по порядку, в отношении каждого лица - участника последовательности (последовательностей).

Например, УР - 0 0 0 0 1

67. В поле "ОГРН" указывается основной государственный регистрационный номер организации.

68. В поле "ИНН" и поле "КПП" указываются соответственно идентификационный номер налогоплательщика и код причины постановки на учет российской организации, присвоенные ей при постановке на учет в налоговом органе по месту нахождения.

69. В поле "Полное наименование организации" указывается полное наименование российской организации, соответствующее наименованию, указанному в ее учредительном документе.

XII. Заполнение раздела Г.3 Листа Г

70. Раздел Г.3 Листа Г заполняется в отношении иностранной структуры без образования юридического лица - участника последовательности косвенного участия контролирующего лица в международной компании (организации, указанной в пункте 1.1 статьи 24.2 Кодекса), указываемой в Листе В в поле "Номер участника".

В случае, если участников последовательности, являющихся иностранными структурами без образования юридического лица, несколько, то в отношении каждой такой иностранной структуры без образования юридического лица заполняется отдельный лист раздела Г.3.

71. В поле "Номер последовательности участия" указывается цифровой номер последовательности косвенного участия, указанный в Листе В.

72. В поле "Номер участника последовательности" указывается цифровой номер, присваиваемый самостоятельно с использованием сквозной нумерации начиная с 1 и далее по порядку, в отношении каждого лица - участника последовательности (последовательностей).

Например, УС - 0 0 0 0 1

73. В поле "Организационная форма (код)" указывается соответствующая цифра:

"1" - фонд;

"2" - партнерство;

"3" - траст;

"4" - товарищество;

"5" - иная форма осуществления коллективных инвестиций и (или) доверительного управления.

74. В поле "Наименование иностранной структуры" указывается полное наименование иностранной структуры без образования юридического лица в русской и латинской транскрипции. В случае отсутствия наименования указывается информация, идентифицирующая организационную форму иностранной структуры без образования юридического лица в соответствии с личным законом этой иностранной структуры без образования юридического лица и (или) ее учредительными документами.

75. В поле "Наименование и реквизиты документа об учреждении иностранной структуры" указывается наименование и реквизиты документа об учреждении иностранной структуры без образования юридического лица.

76. В поле "Дата учреждения (регистрации) иностранной структуры" указывается дата учреждения иностранной структуры без образования юридического лица или дата регистрации иностранной структуры без образования юридического лица в стране учреждения в случае, если осуществлялась регистрация иностранной структуры без образования юридического лица.

77. В поле "Код страны, в которой учреждена (зарегистрирована) иностранная структура" указывается трехзначный цифровой код государства (территории) учреждения (регистрации) иностранной структуры без образования юридического лица в соответствии с Общероссийским классификатором стран мира.

78. В поле "Регистрационный номер (иной идентификатор) иностранной структуры в государстве учреждения (регистрации) или его аналог (при наличии)" указывается регистрационный номер (иной идентификатор) иностранной структуры без образования юридического лица в государстве (на территории) учреждения (регистрации) или его аналог.

79. Поле "Иные сведения, идентифицирующие иностранную структуру" заполняется самостоятельно в произвольной форме в случае наличия иных сведений, идентифицирующих иностранную структуру без образования юридического лица.

Приложение N 1
к Порядку заполнения формы сведений
о контролирующих лицах международной
компании (организации, указанной
в пункте 1.1 статьи 24.2 Кодекса),
утвержденному Приказом ФНС России
от 03.08.2022 N ЕД-7-13/715@

КОДЫ, ОПРЕДЕЛЯЮЩИЕ СПОСОБ И ВИД ПРЕДСТАВЛЕНИЯ ФОРМЫ СВЕДЕНИЙ В НАЛОГОВЫЙ ОРГАН

01 На бумажном носителе (по почте)
02 На бумажном носителе (лично)
04 По телекоммуникационным каналам связи с электронной подписью
05 Другое
09 На бумажном носителе с использованием штрих-кода (лично)
10 На бумажном носителе с использованием штрих-кода (по почте)

Приложение N 2
к Порядку заполнения формы сведений
о контролирующих лицах международной
компании (организации, указанной
в пункте 1.1 статьи 24.2 Кодекса),
утвержденному приказом ФНС России
от 03.08.2022 N ЕД-7-13/715@

КОДЫ ВИДОВ ДОКУМЕНТОВ, УДОСТОВЕРЯЮЩИХ ЛИЧНОСТЬ ФИЗИЧЕСКОГО ЛИЦА

21 Паспорт гражданина Российской Федерации
03 Свидетельство о рождении
07 Военный билет
08 Временное удостоверение, выданное взамен военного билета
10 Паспорт иностранного гражданина
11 Свидетельство о рассмотрении ходатайства о признании лица беженцем на территории Российской Федерации по существу
12 Вид на жительство в Российской Федерации
13 Удостоверение беженца
14 Временное удостоверение личности гражданина Российской Федерации
15 Разрешение на временное проживание в Российской Федерации
18 Свидетельство о предоставлении временного убежища на территории Российской Федерации
23 Свидетельство о рождении, выданное уполномоченным органом иностранного государства
24 Удостоверение личности военнослужащего Российской Федерации Военный билет офицера запаса
91 Иные документы

Приложение N 3
к Порядку заполнения формы сведений
о контролирующих лицах международной
компании (организации, указанной
в пункте 1.1 статьи 24.2 Кодекса),
утвержденному приказом ФНС России
от 03.08.2022 N ЕД-7-13/715@

ОСНОВАНИЯ ДЛЯ ПРИЗНАНИЯ ЛИЦА КОНТРОЛИРУЮЩИМ ЛИЦОМ МЕЖДУНАРОДНОЙ КОМПАНИИ

201 Лицо осуществляет прямое участие в иностранной организации, доля участия которого в этой международной компании составляет более 15 процентов
202 Лицо осуществляет косвенное участие в иностранной организации, доля участия которого в этой международной компании составляет более 15 процентов
203 Лицо осуществляет как прямое, так и косвенное участие в иностранной организации (смешанное участие), доля участия которого в этой международной компании составляет более 15 процентов
204 Лицо осуществляет участие в иностранной организации совместно с супругом и (или) несовершеннолетними детьми, доля участия которого в этой международной компании составляет более 15 процентов
205 Лицо, в отношении доли участия которого в международной компании не соблюдаются условия, установленные пунктом 3.1 статьи 25.13 Кодекса, но при этом осуществляющее контроль над такой организацией в своих интересах или в интересах своего супруга и несовершеннолетних детей (пункт 6 статьи 25.13 Кодекса)

Приложение N 4
к Порядку заполнения формы сведений
о контролирующих лицах международной
компании (организации, указанной
в пункте 1.1 статьи 24.2 Кодекса),
утвержденному приказом ФНС России
от 03.08.2022 N ЕД-7-13/715@

ОСНОВАНИЯ ДЛЯ ПРИЗНАНИЯ ЛИЦА КОНТРОЛИРУЮЩИМ ЛИЦОМ (ОРГАНИЗАЦИИ, УКАЗАННОЙ В ПУНКТЕ 1.1 СТАТЬИ 24.2 КОДЕКСА)

301 Лицо осуществляет участие в организации, указанной в пункте 1.1 статьи 24.2 Кодекса, и является физическим лицом, доля участия которого в организации, указанной в пункте 1.1 статьи 24.2 Кодекса, составляет более 15 процентов
302 Лицо осуществляет участие в организации, указанной в пункте 1.1 статьи 24.2 Кодекса, и является государственным суверенным фондом, доля участия которого в организации, указанной в пункте 1.1 статьи 24.2 Кодекса, составляет более 15 процентов
303 Лицо осуществляет участие в организации, указанной в пункте 1.1 статьи 24.2 Кодекса, и является организацией, чьи обыкновенные акции и (или) депозитарные расписки, удостоверяющие права на акции, допущены к обращению на российском организованном рынке ценных бумаг или на одной или нескольких иностранных фондовых биржах, расположенных на территориях иностранных государств, являющихся членами Организации экономического сотрудничества и развития, и доля обыкновенных акций и (или) депозитарных расписок, удостоверяющих права на акции, допущенных к обращению в совокупности по всем таким иностранным фондовым биржам, превышает 25 процентов уставного капитала организации; доля участия которой в организации, указанной в пункте 1.1 статьи 24.2 Кодекса, составляет более 15 процентов
304 Лицо осуществляет участие в организации, указанной в пункте 1.1 статьи 24.2 Кодекса, и является организацией, в которой прямо или косвенно участвует российское и (или) иностранное государство (если такое государство (территория) не включено в установленный статьей 25.13-1 настоящего Кодекса перечень государств (территорий), не обеспечивающих обмен информацией для целей налогообложения с Российской Федерацией), и доля такого участия составляет не менее 50 процентов; доля участия которой в организации, указанной в пункте 1.1 статьи 24.2 Кодекса, составляет более 15 процентов