Приказ ФНС РФ от 03.02.2022 N БВ-7-21/84@

"Об утверждении рекомендуемых форматов передачи в электронной форме сообщений об исчисленных налоговым органом суммах транспортного налога, налога на имущество организаций, земельного налога"
Редакция от 05.09.2022 — Действует с 01.11.2022
Показать изменения

ФЕДЕРАЛЬНАЯ НАЛОГОВАЯ СЛУЖБА

ПРИКАЗ
от 3 февраля 2022 г. N БВ-7-21/84@

ОБ УТВЕРЖДЕНИИ РЕКОМЕНДУЕМЫХ ФОРМАТОВ ПЕРЕДАЧИ В ЭЛЕКТРОННОЙ ФОРМЕ СООБЩЕНИЙ ОБ ИСЧИСЛЕННЫХ НАЛОГОВЫМ ОРГАНОМ СУММАХ ТРАНСПОРТНОГО НАЛОГА, НАЛОГА НА ИМУЩЕСТВО ОРГАНИЗАЦИЙ, ЗЕМЕЛЬНОГО НАЛОГА

(в ред. Приказов ФНС РФ от 10.06.2022 N ЕА-7-21/485@, от 05.09.2022 N ЕД-7-21/813@)

В соответствии с пунктом 4 статьи 31 части первой Налогового кодекса Российской Федерации (Собрание законодательства Российской Федерации, 1998, N 31, ст. 3824; 2021, N 1, ст. 9), пунктом 5 статьи 363, пунктом 6 статьи 386, пунктом 5 статьи 397 части второй Налогового кодекса Российской Федерации (Собрание законодательства Российской Федерации, 2000, N 32, ст. 3340; Официальный интернет-портал правовой информации http://pravo.gov.ru, 02.07.2021), на основании подпункта 5.9.37 пункта 5 Положения о Федеральной налоговой службе, утвержденного постановлением Правительства Российской Федерации от 30.09.2004 N 506 "Об утверждении Положения о Федеральной налоговой службе" (Собрание законодательства Российской Федерации, 2004, N 40, ст. 3961; 2015, N 15, ст. 2286), в целях обеспечения реализации приказов Федеральной налоговой службы от 05.07.2019 N ММВ-7-21/337@ "Об утверждении форм сообщений об исчисленных налоговым органом суммах транспортного налога и земельного налога, а также о внесении изменений в приказ ФНС России от 15.04.2015 N ММВ-7-2/149@" (зарегистрирован Министерством юстиции Российской Федерации 30.07.2019, регистрационный N 55453) и от 16.07.2021 N ЕД-7-21/667@ "Об утверждении формы сообщения об исчисленных налоговым органом суммах транспортного налога, налога на имущество организаций, земельного налога" (зарегистрирован Министерством юстиции Российской Федерации 18.08.2021, регистрационный N 64670) приказываю:

1. Утвердить:

рекомендуемый формат передачи сообщения об исчисленной налоговым органом сумме транспортного налога в электронной форме согласно приложению N 1 к настоящему приказу;

рекомендуемый формат передачи сообщения об исчисленной налоговым органом сумме земельного налога в электронной форме согласно приложению N 2 к настоящему приказу;

рекомендуемый формат передачи сообщения об исчисленных налоговым органом суммах транспортного налога, налога на имущество организаций, земельного налога в электронной форме согласно приложению N 3 к настоящему приказу.

2. Установить, что утвержденные настоящим приказом рекомендуемые форматы передачи в электронной форме сообщений об исчисленных налоговым органом суммах транспортного налога, налога на имущество организаций, земельного налога применяются налоговыми органами в период действия форм соответствующих сообщений, утвержденных приказами Федеральной налоговой службы от 05.07.2019 N ММВ-7-21/337@ "Об утверждении форм сообщений об исчисленных налоговым органом суммах транспортного налога и земельного налога, а также о внесении изменений в приказ ФНС России от 15.04.2015 N ММВ-7-2/149@" (зарегистрирован Министерством юстиции Российской Федерации 30.07.2019, регистрационный N 55453) и от 16.07.2021 N ЕД-7-21/667@ "Об утверждении формы сообщения об исчисленных налоговым органом суммах транспортного налога, налога на имущество организаций, земельного налога" (зарегистрирован Министерством юстиции Российской Федерации 18.08.2021, регистрационный N 64670).

3. Настоящий приказ вступает в силу с 01.05.2022.

4. Контроль за исполнением настоящего приказа возложить на заместителя руководителя Федеральной налоговой службы, координирующего методологическое обеспечение работы налоговых органов по вопросам исчисления, полноты и своевременности уплаты транспортного налога, налога на имущество организаций, земельного налога.

Исполняющий обязанности руководителя
Федеральной налоговой службы
В.В. БАЦИЕВ

Приложение N 1
к приказу ФНС России
от 3 февраля 2022 г. N БВ-7-21/84@

РЕКОМЕНДУЕМЫЙ ФОРМАТ ПЕРЕДАЧИ СООБЩЕНИЯ ОБ ИСЧИСЛЕННОЙ НАЛОГОВЫМ ОРГАНОМ СУММЕ ТРАНСПОРТНОГО НАЛОГА В ЭЛЕКТРОННОЙ ФОРМЕ

(в ред. Приказов ФНС РФ от 10.06.2022 N ЕА-7-21/485@, от 05.09.2022 N ЕД-7-21/813@)

I. ОБЩИЕ СВЕДЕНИЯ

1. Настоящий формат описывает требования к XML файлам (далее - файл обмена) передачи налоговыми органами сообщения об исчисленной налоговым органом сумме транспортного налога в электронной форме.

2. Номер версии настоящего формата 5.03, часть DCCCXLIX. (в ред. Приказов ФНС РФ от 10.06.2022 N ЕА-7-21/485@, от 05.09.2022 N ЕД-7-21/813@)

II. ОПИСАНИЕ ФАЙЛА ОБМЕНА

3. Имя файла обмена должно иметь следующий вид:

1152006_O_P_N 1_GGGGMMDD_N 2, где:

1152006 - префикс, принимающий значение кода документа в соответствии с КНД;

O - идентификатор налогового органа, сформировавшего файл, - четырехразрядный код налогового органа;

P - идентификатор налогоплательщика, для которого предназначен файл, имеет вид:

для организаций - девятнадцатиразрядный код (ИНН и КПП организации);

для физических лиц - двенадцатиразрядный код (ИНН физического лица, при наличии. При отсутствии ИНН - последовательность из двенадцати нулей);

GGGGMMDD - дата формирования файла;

N 1, N 2 - идентификационные номера файла (GUID). Если документ состоит из нескольких файлов, N 1 одинаковый для всех файлов одного документа, N 2 уникален для каждого файла независимо от принадлежности к документу.

Расширение имени файла - xml. Расширение имени файла может указываться как строчными, так и прописными буквами.

Параметры первой строки файла обмена

Первая строка XML файла должна иметь следующий вид:

<?xml version ="1.0" encoding ="windows-1251"?>

Имя файла, содержащего XML схему файла обмена, должно иметь следующий вид:

ON_ISCHNOTN_1_849_00_05_03_xx, где xx - номер версии схемы. (в ред. Приказов ФНС РФ от 10.06.2022 N ЕА-7-21/485@, от 05.09.2022 N ЕД-7-21/813@)

Расширение имени файла - xsd.

XML схема файла обмена приводится отдельным файлом и размещается на официальном сайте Федеральной налоговой службы в информационно-телекоммуникационной сети "Интернет".

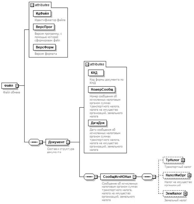
4. Логическая модель файла обмена представлена в виде диаграммы структуры файла обмена на рисунке 1 настоящего формата. Элементами логической модели файла обмена являются элементы и атрибуты XML файла. Перечень структурных элементов логической модели файла обмена и сведения о них приведены в таблицах 4.1 - 4.8 настоящего формата. (в ред. Приказа ФНС РФ от 05.09.2022 N ЕД-7-21/813@)

Для каждого структурного элемента логической модели файла обмена приводятся следующие сведения:

наименование элемента. Приводится полное наименование элемента. В строке таблицы могут быть описаны несколько элементов, наименования которых разделены символом "|". Такая форма записи применяется при наличии в файле обмена только одного элемента из описанных в этой строке;

сокращенное наименование (код) элемента. Приводится сокращенное наименование элемента. Синтаксис сокращенного наименования должен удовлетворять спецификации XML;

признак типа элемента. Может принимать следующие значения: "С" - сложный элемент логической модели (содержит вложенные элементы), "П" - простой элемент логической модели, реализованный в виде элемента XML файла, "А" - простой элемент логической модели, реализованный в виде атрибута элемента XML файла. Простой элемент логической модели не содержит вложенные элементы;

формат элемента. Формат элемента представляется следующими условными обозначениями: T - символьная строка; N - числовое значение (целое или дробное).

Формат символьной строки указывается в виде T(n-k) или T(=k), где: n - минимальное количество знаков, k - максимальное количество знаков, символ "-" - разделитель, символ "=" означает фиксированное количество знаков в строке. В случае, если минимальное количество знаков равно 0, формат имеет вид T(0-k). В случае, если максимальное количество знаков неограничено, формат имеет вид T(n-).

Формат числового значения указывается в виде N(m.k), где: m - максимальное количество знаков в числе, включая знак (для отрицательного числа), целую и дробную часть числа без разделяющей десятичной точки, k - максимальное число знаков дробной части числа. Если число знаков дробной части числа равно 0 (то есть число целое), то формат числового значения имеет вид N(m).

Для простых элементов, являющихся базовыми в XML, например, элемент с типом "date", поле "Формат элемента" не заполняется. Для таких элементов в поле "Дополнительная информация" указывается тип базового элемента;

признак обязательности элемента определяет обязательность наличия элемента (совокупности наименования элемента и его значения) в файле обмена. Признак обязательности элемента может принимать следующие значения: "О" - наличие элемента в файле обмена обязательно; "Н" - наличие элемента в файле обмена необязательно, то есть элемент может отсутствовать. Если элемент принимает ограниченный перечень значений (по классификатору, кодовому словарю), то признак обязательности элемента дополняется символом "К". Например, "ОК". В случае если количество реализаций элемента может быть более одной, то признак обязательности элемента дополняется символом "М". Например, "НМ" или "ОКМ".

К вышеперечисленным признакам обязательности элемента может добавляться значение "У" в случае описания в XML схеме условий, предъявляемых к элементу в файле обмена, описанных в графе "Дополнительная информация". Например, "НУ" или "ОКУ";

дополнительная информация содержит, при необходимости, требования к элементу файла обмена, не указанные ранее. Для сложных элементов указывается ссылка на таблицу, в которой описывается состав данного элемента. Для элементов, принимающих ограниченный перечень значений из классификатора (кодового словаря), указывается соответствующее наименование классификатора (кодового словаря) или приводится перечень возможных значений. Для классификатора (кодового словаря) может указываться ссылка на его местонахождение. Для элементов, использующих пользовательский тип данных, указывается наименование типового элемента.

Рисунок 1. Диаграмма структуры файла обмена

Таблица 4.1

Файл обмена (Файл)

Наименование элемента Сокращенное наименование (код) элемента Признак типа элемента Формат элемента Признак обязательности элемента Дополнительная информация
Идентификатор файла ИдФайл А T(1-255) ОУ Содержит (повторяет) имя сформированного файла (без расширения)
Версия программы, с помощью которой сформирован файл ВерсПрог А T(1-40) О  
Версия формата ВерсФорм А T(1-5) О Принимает значение: 5.03
(в ред. Приказов ФНС РФ от 10.06.2022 N ЕА-7-21/485@, от 05.09.2022 N ЕД-7-21/813@)
Состав и структура документа Документ С   О Состав элемента представлен в таблице 4.2

Таблица 4.2

Состав и структура документа (Документ)

Наименование элемента Сокращенное наименование (код) элемента Признак типа элемента Формат элемента Признак обязательности элемента Дополнительная информация
Код формы документа по КНД КНД А T(=7) ОК Типовой элемент <КНДТип>.
Принимает значение: 1152006
Номер сообщения НомерСообщ А T(1-38) О  
(в ред. Приказа ФНС РФ от 10.06.2022 N ЕА-7-21/485@)
Дата сообщения ДатаДок А T(=10) О Типовой элемент <ДатаТип>. Дата в формате ДД.ММ.ГГГГ
(в ред. Приказа ФНС РФ от 10.06.2022 N ЕА-7-21/485@)
Сообщение об исчисленной налоговым органом сумме транспортного налога СообщИсчНОТрНал С   О Состав элемента представлен в таблице 4.3

Таблица 4.3

Сообщение об исчисленной налоговым органом сумме транспортного налога (СообщИсчНОТрНал)

Наименование элемента Сокращенное наименование (код) элемента Признак типа элемента Формат элемента Признак обязательности элемента Дополнительная информация
Исчислено транспортного налога, всего НалИсчисл А N(15) О  
Исчисление транспортного налога ИсчТрНал С   НМУ Типовой элемент <СведТСТип>.
Состав элемента представлен в таблице 4.7.
Элемент обязателен при отсутствии элемента <ПерТрНал>
Перерасчет транспортного налога ПерТрНал С   НМУ Состав элемента представлен в таблице 4.4.
Элемент обязателен при отсутствии элемента <ИсчТрНал>
Сумма исчисленного налога по ОКТМО СумНалогОКТМО С   ОМ Состав элемента представлен в таблице 4.5

Таблица 4.4

Перерасчет транспортного налога (ПерТрНал)

Наименование элемента Сокращенное наименование (код) элемента Признак типа элемента Формат элемента Признак обязательности элемента Дополнительная информация
Номер сообщения НомерСообщ А T(1-38) О  
Сведения о транспортном средстве, по которому проводится перерасчет транспортного налога СведТСПер С   ОМ Типовой элемент <СведТСТип>.
Состав элемента представлен в таблице 4.7

Таблица 4.5

Сумма исчисленного налога по ОКТМО (СумНалогОКТМО)

Наименование элемента Сокращенное наименование (код) элемента Признак типа элемента Формат элемента Признак обязательности элемента Дополнительная информация
Код по ОКТМО ОКТМО А T(=8) | T(=11) ОК Типовой элемент <ОКТМОТип>.
Принимает значение в соответствии с Общероссийским классификатором территорий муниципальных образований
Сумма исчисленного налога по ОКТМО СумИсчислОКТМО А N(15) О  
Суммы исчисленных авансовых платежей по налогу за каждый отчетный период СумАвПлатПериод С   НМ Состав элемента представлен в таблице 4.6
Отчетный год ОтчГод А   О Типовой элемент <xs:gYear>.
Год в формате ГГГГ
(в ред. Приказа ФНС РФ от 05.09.2022 N ЕД-7-21/813@)

Таблица 4.6

Суммы исчисленных авансовых платежей по налогу за каждый отчетный период (СумАвПлатПериод)

Наименование элемента Сокращенное наименование (код) элемента Признак типа элемента Формат элемента Признак обязательности элемента Дополнительная информация
Отчетный период (код) Период А T(=2) ОК Принимает значение:
21 - 1 квартал |
22 - 2 квартал |
23 - 3 квартал
Сумма исчисленных авансовых платежей по налогу СумИсчислАвПлат А N(15) Н  
(в ред. Приказа ФНС РФ от 05.09.2022 N ЕД-7-21/813@)

Таблица 4.7

Сведения о транспортном средстве (СведТСТип)

(в ред. Приказа ФНС РФ от 05.09.2022 N ЕД-7-21/813@)

Наименование элемента Сокращенное наименование (код) элемента Признак типа элемента Формат элемента Признак обязательности элемента Дополнительная информация
Налоговый период (год) НалПер А   О Типовой элемент <xs:gYear>.
Год в формате ГГГГ
Код по ОКТМО ОКТМО А T(=8) |
T(=11)
ОК Типовой элемент <ОКТМОТип>.
Принимает значение в соответствии с Общероссийским классификатором территорий муниципальных образований
Код налогового органа КодНО А T(=4) ОК Типовой элемент <СОНОТип>
Наименование объекта НаимОбъект А T(1-500) О  
Регистрационный знак (номер) РегЗнак А T(1-50) О  
Размер налоговых льгот РазмНалЛьг А N(15) Н  
Сумма исчисленного налога СумИсчисл А N(15) О  
Сведения об элементах для исчисления транспортного налога НачислТС С   НМ Состав элемента представлен в таблице 4.8

Таблица 4.8

Сведения об элементах для исчисления транспортного налога (НачислТС)

(в ред. Приказа ФНС РФ от 05.09.2022 N ЕД-7-21/813@)

Наименование элемента Сокращенное наименование (код) элемента Признак типа элемента Формат элемента Признак обязательности элемента Дополнительная информация
Налоговая база НалБаза А N(14.2) О  
Налоговая ставка НалСтавка А N(8.2) О  
Количество месяцев владения в году/12 ВладенТС А T(=5) О Принимает значение в виде XX/12,
где XX - количество месяцев владения в году в виде 01, 02 и т.д.
Повышающий коэффициент ПовКоэф А N(5.4) Н  

Приложение N 2
к приказу ФНС России
от 3 февраля 2022 г. N БВ-7-21/84@

РЕКОМЕНДУЕМЫЙ ФОРМАТ ПЕРЕДАЧИ СООБЩЕНИЯ ОБ ИСЧИСЛЕННОЙ НАЛОГОВЫМ ОРГАНОМ СУММЕ ЗЕМЕЛЬНОГО НАЛОГА В ЭЛЕКТРОННОЙ ФОРМЕ

(в ред. Приказов ФНС РФ от 10.06.2022 N ЕА-7-21/485@, от 05.09.2022 N ЕД-7-21/813@)

I. ОБЩИЕ СВЕДЕНИЯ

1. Настоящий формат описывает требования к XML файлам (далее - файл обмена) передачи налоговыми органами сообщения об исчисленной налоговым органом сумме земельного налога в электронной форме.

2. Номер версии настоящего формата 5.03, часть DCCCL. (в ред. Приказов ФНС РФ от 10.06.2022 N ЕА-7-21/485@, от 05.09.2022 N ЕД-7-21/813@)

II. ОПИСАНИЕ ФАЙЛА ОБМЕНА

3. Имя файла обмена должно иметь следующий вид:

1153007_O_P_N 1_GGGGMMDD_N 2, где:

1153007 - префикс, принимающий значение кода документа в соответствии с КНД;

O - идентификатор налогового органа, сформировавшего файл - четырехразрядный код налогового органа;

P - идентификатор налогоплательщика, для которого предназначен файл, имеет вид:

для организаций - девятнадцатиразрядный код (ИНН и КПП организации);

для физических лиц - двенадцатиразрядный код (ИНН физического лица, при наличии. При отсутствии ИНН - последовательность из двенадцати нулей);

GGGGMMDD - дата формирования файла;

N 1, N 2 - идентификационные номера файла (GUID). Если документ состоит из нескольких файлов, N 1 одинаковый для всех файлов одного документа, N 2 уникален для каждого файла независимо от принадлежности к документу.

Расширение имени файла - xml. Расширение имени файла может указываться как строчными, так и прописными буквами.

Параметры первой строки файла обмена

Первая строка XML файла должна иметь следующий вид:

<?xml version ="1.0" encoding ="windows-1251"?>

Имя файла, содержащего XML схему файла обмена, должно иметь следующий вид:

ON_ISCHNOZN_1_850_00_05_03_xx, где xx - номер версии схемы. (в ред. Приказов ФНС РФ от 10.06.2022 N ЕА-7-21/485@, от 05.09.2022 N ЕД-7-21/813@)

Расширение имени файла - xsd.

XML схема файла обмена приводится отдельным файлом и размещается на официальном сайте Федеральной налоговой службы в информационно-телекоммуникационной сети "Интернет".

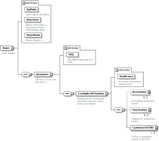
4. Логическая модель файла обмена представлена в виде диаграммы структуры файла обмена на рисунке 1 настоящего формата. Элементами логической модели файла обмена являются элементы и атрибуты XML файла. Перечень структурных элементов логической модели файла обмена и сведения о них приведены в таблицах 4.1 - 4.8 настоящего формата. (в ред. Приказа ФНС РФ от 05.09.2022 N ЕД-7-21/813@)

Для каждого структурного элемента логической модели файла обмена приводятся следующие сведения:

наименование элемента. Приводится полное наименование элемента. В строке таблицы могут быть описаны несколько элементов, наименования которых разделены символом "|". Такая форма записи применяется при наличии в файле обмена только одного элемента из описанных в этой строке;

сокращенное наименование (код) элемента. Приводится сокращенное наименование элемента. Синтаксис сокращенного наименования должен удовлетворять спецификации XML;

признак типа элемента. Может принимать следующие значения: "С" - сложный элемент логической модели (содержит вложенные элементы), "П" - простой элемент логической модели, реализованный в виде элемента XML файла, "А" - простой элемент логической модели, реализованный в виде атрибута элемента XML файла. Простой элемент логической модели не содержит вложенные элементы;

формат элемента. Формат элемента представляется следующими условными обозначениями: T - символьная строка; N - числовое значение (целое или дробное).

Формат символьной строки указывается в виде T(n-k) или T(=k), где: n - минимальное количество знаков, k - максимальное количество знаков, символ "-" - разделитель, символ "=" означает фиксированное количество знаков в строке. В случае, если минимальное количество знаков равно 0, формат имеет вид T(0-k). В случае, если максимальное количество знаков неограничено, формат имеет вид T(n-).

Формат числового значения указывается в виде N(m.k), где: m - максимальное количество знаков в числе, включая знак (для отрицательного числа), целую и дробную часть числа без разделяющей десятичной точки, k - максимальное число знаков дробной части числа. Если число знаков дробной части числа равно 0 (то есть число целое), то формат числового значения имеет вид N(m).

Для простых элементов, являющихся базовыми в XML, например, элемент с типом "date", поле "Формат элемента" не заполняется. Для таких элементов в поле "Дополнительная информация" указывается тип базового элемента;

признак обязательности элемента определяет обязательность наличия элемента (совокупности наименования элемента и его значения) в файле обмена. Признак обязательности элемента может принимать следующие значения: "О" - наличие элемента в файле обмена обязательно; "Н" - наличие элемента в файле обмена необязательно, то есть элемент может отсутствовать. Если элемент принимает ограниченный перечень значений (по классификатору, кодовому словарю), то признак обязательности элемента дополняется символом "К". Например, "ОК". В случае если количество реализаций элемента может быть более одной, то признак обязательности элемента дополняется символом "М". Например, "НМ" или "ОКМ".

К вышеперечисленным признакам обязательности элемента может добавляться значение "У" в случае описания в XML схеме условий, предъявляемых к элементу в файле обмена, описанных в графе "Дополнительная информация". Например, "НУ" или "ОКУ";

дополнительная информация содержит, при необходимости, требования к элементу файла обмена, не указанные ранее. Для сложных элементов указывается ссылка на таблицу, в которой описывается состав данного элемента. Для элементов, принимающих ограниченный перечень значений из классификатора (кодового словаря), указывается соответствующее наименование классификатора (кодового словаря) или приводится перечень возможных значений. Для классификатора (кодового словаря) может указываться ссылка на его местонахождение. Для элементов, использующих пользовательский тип данных, указывается наименование типового элемента.

Рисунок 1. Диаграмма структуры файла обмена

Таблица 4.1

Файл обмена (Файл)

Наименование элемента Сокращенное наименование (код) элемента Признак типа элемента Формат элемента Признак обязательности элемента Дополнительная информация
Идентификатор файла ИдФайл А T(1-255) ОУ Содержит (повторяет) имя сформированного файла (без расширения)
Версия программы, с помощью которой сформирован файл ВерсПрог А T(1-40) О  
Версия формата ВерсФорм А T(1-5) О Принимает значение: 5.03
(в ред. Приказов ФНС РФ от 10.06.2022 N ЕА-7-21/485@, от 05.09.2022 N ЕД-7-21/813@)
Состав и структура документа Документ С   О Состав элемента представлен в таблице 4.2

Таблица 4.2

Состав и структура документа (Документ)

Наименование элемента Сокращенное наименование (код) элемента Признак типа элемента Формат элемента Признак обязательности элемента Дополнительная информация
Код формы документа по КНД КНД А T(=7) ОК Типовой элемент <КНДТип>.
Принимает значение: 1153007
Номер сообщения НомерСообщ А T(1-38) О  
(в ред. Приказа ФНС РФ от 10.06.2022 N ЕА-7-21/485@)
Дата сообщения ДатаДок А T(=10) О Типовой элемент <ДатаТип>. Дата в формате ДД.ММ.ГГГГ
(в ред. Приказа ФНС РФ от 10.06.2022 N ЕА-7-21/485@)
Сообщение об исчисленной налоговым органом сумме земельного налога СообщИсчНОЗемНал С   О Состав элемента представлен в таблице 4.3

Таблица 4.3

Сообщение об исчисленной налоговым органом сумме земельного налога (СообщИсчНОЗемНал)

Наименование элемента Сокращенное наименование (код) элемента Признак типа элемента Формат элемента Признак обязательности элемента Дополнительная информация
Исчислено земельного налога, всего НалИсчисл А N(15) О  
Исчисление земельного налога ИсчЗемНал С   НМУ Типовой элемент <СведЗУТип>.
Состав элемента представлен в таблице 4.7.
Элемент обязателен при отсутствии элемента <ПерЗемНал>
Перерасчет земельного налога ПерЗемНал С   НМУ Состав элемента представлен в таблице 4.4.
Элемент обязателен при отсутствии элемента <ИсчЗемНал>
Сумма исчисленного налога по ОКТМО СумНалогОКТМО С   ОМ Состав элемента представлен в таблице 4.5

Таблица 4.4

Перерасчет земельного налога (ПерЗемНал)

Наименование элемента Сокращенное наименование (код) элемента Признак типа элемента Формат элемента Признак обязательности элемента Дополнительная информация
Номер сообщения НомерСообщ А T(1-38) О  
Сведения о земельном участке, по которому проводится перерасчет земельного налога СведЗУПер С   ОМ Типовой элемент <СведЗУТип>.
Состав элемента представлен в таблице 4.7

Таблица 4.5

Сумма исчисленного налога по ОКТМО (СумНалогОКТМО)

Наименование элемента Сокращенное наименование (код) элемента Признак типа элемента Формат элемента Признак обязательности элемента Дополнительная информация
Код по ОКТМО ОКТМО А T(=8) | T(=11) ОК Типовой элемент <ОКТМОТип>.
Принимает значение в соответствии с Общероссийским классификатором территорий муниципальных образований
Сумма исчисленного налога по ОКТМО СумИсчислОКТМО А N(15) О  
Суммы исчисленных авансовых платежей по налогу за каждый отчетный период СумАвПлатПериод С   НМ Состав элемента представлен в таблице 4.6
Отчетный год ОтчГод А   О Типовой элемент <xs:gYear>.
Год в формате ГГГГ
(в ред. Приказа ФНС РФ от 05.09.2022 N ЕД-7-21/813@)

Таблица 4.6

Суммы исчисленных авансовых платежей по налогу за каждый отчетный период (СумАвПлатПериод)

Наименование элемента Сокращенное наименование (код) элемента Признак типа элемента Формат элемента Признак обязательности элемента Дополнительная информация
Отчетный период (код) Период А T(=2) ОК Принимает значение:
21 - 1 квартал |
22 - 2 квартал |
23 - 3 квартал
Сумма исчисленных авансовых платежей по налогу СумИсчислАвПлат А N(15) Н  
(в ред. Приказов ФНС РФ от 05.09.2022 N ЕД-7-21/813@)

Таблица 4.7

Сведения о земельном участке (СведЗУТип)

(в ред. Приказа ФНС РФ от 05.09.2022 N ЕД-7-21/813@)

Наименование элемента Сокращенное наименование (код) элемента Признак типа элемента Формат элемента Признак обязательности элемента Дополнительная информация
Налоговый период (год) НалПер А   О Типовой элемент <xs:gYear>.
Год в формате ГГГГ
Код по ОКТМО ОКТМО А T(=8) |
T(=11)
ОК Типовой элемент <ОКТМОТип>.
Принимает значение в соответствии с Общероссийским классификатором территорий муниципальных образований
Код налогового органа КодНО А T(=4) ОК Типовой элемент <СОНОТип>
Кадастровый номер земельного участка НомКадастрЗУ А T(1-100) О  
Размер налоговых льгот РазмНалЛьг А N(15) Н  
Сумма исчисленного налога СумИсчисл А N(15) О  
Сведения об элементах для исчисления земельного налога НачислЗУ С   НМ Состав элемента представлен в таблице 4.8

Таблица 4.8

Сведения об элементах для исчисления земельного налога (НачислЗУ)

(в ред. Приказа ФНС РФ от 05.09.2022 N ЕД-7-21/813@)

Наименование элемента Сокращенное наименование (код) элемента Признак типа элемента Формат элемента Признак обязательности элемента Дополнительная информация
Налоговая база НалБаза А N(17.2) О  
Доля в праве ДоляЗУ А T(3-41) Н Представляется в виде простой правильной дроби без лидирующих нулей в числителе и знаменателе.
Формат записи:
(от 1 до 20 знаков)/(от 1 до 20 знаков)
Налоговый вычет НалВычет А N(15) Н  
Налоговая ставка (%) НалСтав А N(5.4) О  
Количество месяцев владения в году/12 ВладенЗУ А T(=5) О Принимает значение в виде XX/12,
где XX - количество месяцев владения в году в виде 01, 02 и т.д.
Повышающий коэффициент ПовКоэф А N(5.4) Н  

Приложение N 3
к приказу ФНС России
от 3 февраля 2022 г. N БВ-7-21/84@

РЕКОМЕНДУЕМЫЙ ФОРМАТ ПЕРЕДАЧИ СООБЩЕНИЯ ОБ ИСЧИСЛЕННЫХ НАЛОГОВЫМ ОРГАНОМ СУММАХ ТРАНСПОРТНОГО НАЛОГА, НАЛОГА НА ИМУЩЕСТВО ОРГАНИЗАЦИЙ, ЗЕМЕЛЬНОГО НАЛОГА В ЭЛЕКТРОННОЙ ФОРМЕ

(в ред. Приказа ФНС РФ от 05.09.2022 N ЕД-7-21/813@)

I. ОБЩИЕ СВЕДЕНИЯ

1. Настоящий формат описывает требования к XML файлам (далее - файл обмена) передачи налоговыми органами сообщения об исчисленных налоговым органом суммах транспортного налога, налога на имущество организаций, земельного налога в электронной форме.

2. Номер версии настоящего формата 5.03, часть CCLXV.

II. ОПИСАНИЕ ФАЙЛА ОБМЕНА

3. Имя файла обмена должно иметь следующий вид:

1152029_O_P_N1_GGGGMMDD_N2, где:

1152029 - префикс, принимающий значение кода документа в соответствии с КНД;

O - идентификатор налогового органа, сформировавшего файл - четырехразрядный код налогового органа;

P - идентификатор налогоплательщика, для которого предназначен файл, имеет вид:

для организаций - девятнадцатиразрядный код (ИНН и КПП организации);

для физических лиц - двенадцатиразрядный код (ИНН физического лица, при наличии. При отсутствии ИНН - последовательность из двенадцати нулей);

GGGGMMDD - дата формирования файла;

N1, N2 - идентификационные номера файла (GUID). Если документ состоит из нескольких файлов, N1 одинаковый для всех файлов одного документа, N2 уникален для каждого файла независимо от принадлежности к документу.

Расширение имени файла - xml. Расширение имени файла может указываться как строчными, так и прописными буквами.

Параметры первой строки файла обмена

Первая строка XML файла должна иметь следующий вид:

<?xml version ="1.0" encoding ="windows-1251"?>

Имя файла, содержащего XML схему файла обмена, должно иметь следующий вид:

ON_ISCHNOTNIOZN_1_265_00_05_03_xx, где xx - номер версии схемы.

Расширение имени файла - xsd.

XML схема файла обмена приводится отдельным файлом и размещается на официальном сайте Федеральной налоговой службы в информационно-телекоммуникационной сети "Интернет".

4. Логическая модель файла обмена представлена в виде диаграммы структуры файла обмена на рисунке 1 настоящего формата. Элементами логической модели файла обмена являются элементы и атрибуты XML файла. Перечень структурных элементов логической модели файла обмена и сведения о них приведены в таблицах 4.1 - 4.17 настоящего формата.

Для каждого структурного элемента логической модели файла обмена приводятся следующие сведения:

наименование элемента. Приводится полное наименование элемента. В строке таблицы могут быть описаны несколько элементов, наименования которых разделены символом "|". Такая форма записи применяется при наличии в файле обмена только одного элемента из описанных в этой строке;

сокращенное наименование (код) элемента. Приводится сокращенное наименование элемента. Синтаксис сокращенного наименования должен удовлетворять спецификации XML;

признак типа элемента. Может принимать следующие значения: "С" - сложный элемент логической модели (содержит вложенные элементы), "П" - простой элемент логической модели, реализованный в виде элемента XML файла, "А" - простой элемент логической модели, реализованный в виде атрибута элемента XML файла. Простой элемент логической модели не содержит вложенные элементы;

формат элемента. Формат элемента представляется следующими условными обозначениями: T - символьная строка; N - числовое значение (целое или дробное).

Формат символьной строки указывается в виде T(n-k) или T(=k), где: n - минимальное количество знаков, k - максимальное количество знаков, символ "-" - разделитель, символ "=" означает фиксированное количество знаков в строке. В случае, если минимальное количество знаков равно 0, формат имеет вид T(0-k). В случае, если максимальное количество знаков неограничено, формат имеет вид T(n-).

Формат числового значения указывается в виде N(m.k), где: m - максимальное количество знаков в числе, включая знак (для отрицательного числа), целую и дробную часть числа без разделяющей десятичной точки, k - максимальное число знаков дробной части числа. Если число знаков дробной части числа равно 0 (то есть число целое), то формат числового значения имеет вид N(m).

Для простых элементов, являющихся базовыми в XML, таких как элемент с типом "date", поле "Формат элемента" не заполняется. Для таких элементов в поле "Дополнительная информация" указывается тип базового элемента;

признак обязательности элемента определяет обязательность наличия элемента (совокупности наименования элемента и его значения) в файле обмена. Признак обязательности элемента может принимать следующие значения: "О" - наличие элемента в файле обмена обязательно; "Н" - наличие элемента в файле обмена необязательно, то есть элемент может отсутствовать. Если элемент принимает ограниченный перечень значений (по классификатору, кодовому словарю), то признак обязательности элемента дополняется символом "К". В случае если количество реализаций элемента может быть более одной, то признак обязательности элемента дополняется символом "М".

К вышеперечисленным признакам обязательности элемента может добавляться значение "У" в случае описания в XML схеме условий, предъявляемых к элементу в файле обмена, описанных в графе "Дополнительная информация".

дополнительная информация содержит, при необходимости, требования к элементу файла обмена, не указанные ранее. Для сложных элементов указывается ссылка на таблицу, в которой описывается состав данного элемента. Для элементов, принимающих ограниченный перечень значений из классификатора (кодового словаря), указывается соответствующее наименование классификатора (кодового словаря) или приводится перечень возможных значений. Для классификатора (кодового словаря) может указываться ссылка на его местонахождение. Для элементов, использующих пользовательский тип данных, указывается наименование типового элемента.

Рисунок 1. Диаграмма структуры файла обмена

Таблица 4.1

Файл обмена (Файл)

Наименование элемента Сокращенное наименование (код) элемента Признак типа элемента Формат элемента Признак обязательности элемента Дополнительная информация
Идентификатор файла ИдФайл А T(1-255) ОУ Содержит (повторяет) имя сформированного файла (без расширения)
Версия программы, с помощью которой сформирован файл ВерсПрог А T(1-40) О  
Версия формата ВерсФорм А T(1-5) О Принимает значение: 5.03
Состав и структура документа Документ С   О Состав элемента представлен в таблице 4.2

Таблица 4.2

Состав и структура документа (Документ)

Наименование элемента Сокращенное наименование (код) элемента Признак типа элемента Формат элемента Признак обязательности элемента Дополнительная информация
Код формы документа по КНД КНД А T(=7) ОК Типовой элемент <КНДТип>.
Принимает значение: 1152029
Номер сообщения об исчисленных налоговым органом суммах транспортного налога, налога на имущество организаций, земельного налога НомерСообщ А T(1-38) О  
Дата сообщения об исчисленных налоговым органом суммах транспортного налога, налога на имущество организаций, земельного налога ДатаДок А T(=10) О Типовой элемент <ДатаТип>.
Дата в формате ДД.ММ.ГГГГ
Сообщение об исчисленных налоговым органом суммах транспортного налога, налога на имущество организаций, земельного налога СообщИсчНОНал С   О Состав элемента представлен в таблице 4.3

Таблица 4.3

Сообщение об исчисленных налоговым органом суммах транспортного налога, налога на имущество организаций, земельного налога (СообщИсчНОНал)

Наименование элемента Сокращенное наименование (код) элемента Признак типа элемента Формат элемента Признак обязательности элемента Дополнительная информация
Транспортный налог ТрНалог С   НУ Состав элемента представлен в таблице 4.4.
Элемент обязателен при отсутствии элементов <НалогИмОрг> и <ЗемНалог>
Налог на имущество организаций НалогИмОрг С   НУ Состав элемента представлен в таблице 4.6.
Элемент обязателен при отсутствии элементов <ТрНалог> и <ЗемНалог>
Земельный налог ЗемНалог С   НУ Состав элемента представлен в таблице 4.8.
Элемент обязателен при отсутствии элементов <ТрНалог> и <НалогИмОрг>

Таблица 4.4

Транспортный налог (ТрНалог)

Наименование элемента Сокращенное наименование (код) элемента Признак типа элемента Формат элемента Признак обязательности элемента Дополнительная информация
Исчислено транспортного налога, всего ТрНалИсчисл А N(15) О  
Исчисление транспортного налога ИсчТрНал С   НМУ Типовой элемент <СведТСТип>.
Состав элемента представлен в таблице 4.10.
Элемент обязателен при отсутствии элемента <ПерТрНал>
Перерасчет транспортного налога ПерТрНал С   НМУ Состав элемента представлен в таблице 4.5.
Элемент обязателен при отсутствии элемента <ИсчТрНал
Сумма исчисленного налога по ОКТМО СумНалогОКТМО С   ОМ Типовой элемент <СумНалогОКТМОТип>. Состав элемента представлен в таблице 4.16

Таблица 4.5

Перерасчет транспортного налога (ПерТрНал)

Наименование элемента Сокращенное наименование (код) элемента Признак типа элемента Формат элемента Признак обязательности элемента Дополнительная информация
Номер сообщения об исчисленных налоговым органом суммах транспортного налога, налога на имущество организаций, земельного налога НомерСообщ А T(1-38) О  
Дата сообщения об исчисленных налоговым органом суммах транспортного налога, налога на имущество организаций, земельного налога ДатаСообщ А T(=10) О Типовой элемент <ДатаТип>.
Дата в формате ДД.ММ.ГГГГ
Сведения о транспортном средстве, по которому проводится перерасчет транспортного налога СведТСПер С   ОМ Типовой элемент <СведТСТип>.
Состав элемента представлен в таблице 4.10

Таблица 4.6

Налог на имущество организаций (НалогИмОрг)

Наименование элемента Сокращенное наименование (код) элемента Признак типа элемента Формат элемента Признак обязательности элемента Дополнительная информация
Исчислено налога на имущество организаций, всего НалИмОргИсчисл А N(15) О  
Исчисление налога на имущество организаций ИсчНалИмОрг С   НМУ Типовой элемент <СведИмОргТип>.
Состав элемента представлен в таблице 4.12.
Элемент обязателен при отсутствии элемента <ПерНалИмОрг>
Перерасчет налога на имущество организаций ПерНалИмОрг С   НМУ Состав элемента представлен в таблице 4.7.
Элемент обязателен при отсутствии элемента <ИсчНалИмОрг>
Сумма исчисленного налога по ОКТМО СумНалогОКТМО С   ОМ Типовой элемент <СумНалогОКТМОТип>.
Состав элемента представлен в таблице 4.16

Таблица 4.7

Перерасчет налога на имущество организаций (ПерНалИмОрг)

Наименование элемента Сокращенное наименование (код) элемента Признак типа элемента Формат элемента Признак обязательности элемента Дополнительная информация
Номер сообщения об исчисленных налоговым органом суммах транспортного налога, налога на имущество организаций, земельного налога НомерСообщ А T(1-38) О  
Дата сообщения об исчисленных налоговым органом суммах транспортного налога, налога на имущество организаций, земельного налога ДатаСообщ А T(=10) О Типовой элемент <ДатаТип>.
Дата в формате ДД.ММ.ГГГГ
Сведения об имуществе организации, по которому проводится перерасчет налога на имущество организаций СведИмОргПер С   ОМ Типовой элемент <СведИмОргТип>.
Состав элемента представлен в таблице 4.12

Таблица 4.8

Земельный налог (ЗемНалог)

Наименование элемента Сокращенное наименование (код) элемента Признак типа элемента Формат элемента Признак обязательности элемента Дополнительная информация
Исчислено земельного налога, всего ЗемНалИсчисл А N(15) О  
Исчисление земельного налога ИсчЗемНал С   НМУ Типовой элемент <СведЗУТип>.
Состав элемента представлен в таблице 4.14.
Элемент обязателен при отсутствии элемента <ПерЗемНал>
Перерасчет земельного налога ПерЗемНал С   НМУ Состав элемента представлен в таблице 4.9.
Элемент обязателен при отсутствии элемента <ИсчЗемНал>
Сумма исчисленного налога по ОКТМО СумНалогОКТМО С   ОМ Типовой элемент <СумНалогОКТМОТип>.
Состав элемента представлен в таблице 4.16

Таблица 4.9

Перерасчет земельного налога (ПерЗемНал)

Наименование элемента Сокращенное наименование (код) элемента Признак типа элемента Формат элемента Признак обязательности элемента Дополнительная информация
Номер сообщения об исчисленных налоговым органом суммах транспортного налога, налога на имущество организаций, земельного налога НомерСообщ А T(1-38) О  
Дата сообщения об исчисленных налоговым органом суммах транспортного налога, налога на имущество организаций, земельного налога ДатаСообщ А T(=10) О Типовой элемент <ДатаТип>.
Дата в формате ДД.ММ.ГГГГ
Сведения о земельном участке, по которому проводится перерасчет земельного налога СведЗУПер С   ОМ Типовой элемент <СведЗУТип>.
Состав элемента представлен в таблице 4.14

Таблица 4.10

Сведения о транспортном средстве (СведТСТип)

Наименование элемента Сокращенное наименование (код) элемента Признак типа элемента Формат элемента Признак обязательности элемента Дополнительная информация
Налоговый период (год) НалПер А   О Типовой элемент <xs:gYear>.
Год в формате ГГГГ
Код по ОКТМО ОКТМО А T(=8) |
T(=11)
ОК Типовой элемент <ОКТМОТип>.
Принимает значение в соответствии с Общероссийским классификатором территорий муниципальных образований
Код налогового органа КодНО А T(=4) ОК Типовой элемент <СОНОТип>
Наименование объекта НаимОбъект А T(1-500) О  
Регистрационный знак (номер) РегЗнак А T(1-50) О  
Размер налоговых льгот РазмНалЛьг А N(15) Н  
Сумма исчисленного налога СумИсчисл А N(15) О  
Сведения об элементах для исчисления транспортного налога НачислТС С   НМ Состав элемента представлен в таблице 4.11

Таблица 4.11

Сведения об элементах для исчисления транспортного налога (НачислТС)

Наименование элемента Сокращенное наименование (код) элемента Признак типа элемента Формат элемента Признак обязательности элемента Дополнительная информация
Налоговая база НалБаза А N(14.2) О  
Налоговая ставка НалСтавка А N(8.2) О  
Количество месяцев владения в году/12 ВладенТС А T(=5) О Принимает значение в виде XX/12, где XX - количество месяцев владения в году в виде 01, 02 и т.д.
Повышающий коэффициент ПовКоэф А N(5.4) Н  

Таблица 4.12

Сведения о недвижимом имуществе организации (СведИмОргТип)

Наименование элемента Сокращенное наименование (код) элемента Признак типа элемента Формат элемента Признак обязательности элемента Дополнительная информация
Налоговый период (год) НалПер А   О Типовой элемент <xs:gYear>.
Год в формате ГГГГ
Код по ОКТМО ОКТМО А T(=8) |
T(=11)
ОК Типовой элемент <ОКТМОТип>.
Принимает значение в соответствии с Общероссийским классификатором территорий муниципальных образований
Код налогового органа КодНО А T(=4) ОК Типовой элемент <СОНОТип>
Кадастровый номер объекта недвижимого имущества НомКадастрНИ А T(1-100) О  
Размер налоговых льгот РазмНалЛьг А N(15) Н  
Сумма исчисленного налога СумИсчисл А N(15) О  
Сведения об элементах для исчисления налога на имущество организаций НачислНИ С   НМ Состав элемента представлен в таблице 4.13

Таблица 4.13

Сведения об элементах для исчисления налога на имущество организаций (НачислНИ)

Наименование элемента Сокращенное наименование (код) элемента Признак типа элемента Формат элемента Признак обязательности элемента Дополнительная информация
Налоговая база НалБаза А N(17.2) О  
Доля в праве ДоляИмОрг А T(3-41) Н Представляется в виде простой правильной дроби без лидирующих нулей в числителе и знаменателе.
Формат записи:
(от 1 до 20 знаков)/(от 1 до 20 знаков)
Налоговая ставка (%) НалСтав А N(3.2) О  
Количество месяцев владения в году/12 ВладенИмОрг А T(=5) О Принимает значение в виде XX/12, где XX - количество месяцев владения в году в виде 01, 02 и т.д.

Таблица 4.14

Сведения о земельном участке (СведЗУТип)

Наименование элемента Сокращенное наименование (код) элемента Признак типа элемента Формат элемента Признак обязательности элемента Дополнительная информация
Налоговый период (год) НалПер А   О Типовой элемент <xs:gYear>.
Год в формате ГГГГ
Код по ОКТМО ОКТМО А T(=8) |
T(=11)
ОК Типовой элемент <ОКТМОТип>.
Принимает значение в соответствии с Общероссийским классификатором территорий муниципальных образований
Код налогового органа КодНО А T(=4) ОК Типовой элемент <СОНОТип>
Кадастровый номер земельного участка НомКадастрЗУ А T(1-100) О  
Размер налоговых льгот РазмНалЛьг А N(15) Н  
Сумма исчисленного налога СумИсчисл А N(15) О  
Сведения об элементах для исчисления земельного налога НачислЗУ С   НМ Состав элемента представлен в таблице 4.15

Таблица 4.15

Сведения об элементах для исчисления земельного налога (НачислЗУ)

Наименование элемента Сокращенное наименование (код) элемента Признак типа элемента Формат элемента Признак обязательности элемента Дополнительная информация
Налоговая база НалБаза А N(17.2) О  
Доля в праве ДоляЗУ А T(3-41) Н Представляется в виде простой правильной дроби без лидирующих нулей в числителе и знаменателе.
Формат записи:
(от 1 до 20 знаков)/(от 1 до 20 знаков)
Налоговая ставка (%) НалСтав А N(5.4) О  
Количество месяцев владения в году/12 ВладенЗУ А T(=5) О Принимает значение в виде XX/12, где XX - количество месяцев владения в году в виде 01, 02 и т.д.
Повышающий коэффициент ПовКоэф А N(5.4) Н  

Таблица 4.16

Сумма исчисленного налога по ОКТМО (СумНалогОКТМОТип)

Наименование элемента Сокращенное наименование (код) элемента Признак типа элемента Формат элемента Признак обязательности элемента Дополнительная информация
Отчетный год ОтчГод А   О Типовой элемент <xs:gYear>.
Год в формате ГГГГ
Код по ОКТМО ОКТМО А T(=8) |
T(=11)
ОК Типовой элемент <ОКТМОТип>.
Принимает значение в соответствии с Общероссийским классификатором территорий муниципальных образований
Сумма исчисленного налога по ОКТМО СумИсчислОКТМО А N(15) О  
Суммы исчисленных авансовых платежей по налогу за каждый отчетный период СумАвПлатПериод С   НМ Состав элемента представлен в таблице 4.17

Таблица 4.17

Суммы исчисленных авансовых платежей по налогу за каждый отчетный период (СумАвПлатПериод)

Наименование элемента Сокращенное наименование (код) элемента Признак типа элемента Формат элемента Признак обязательности элемента Дополнительная информация
Отчетный период (код) Период А T(=2) ОК Принимает значение:
21 - 1 квартал |
22 - 2 квартал |
23 - 3 квартал
Сумма исчисленных авансовых платежей по налогу СумИсчислАвПлат А N(15) Н