Приказ ФНС РФ от 15.12.2022 N ЕД-7-26/1205@

"Об утверждении форматов представления документов, используемых при информационном взаимодействии с прикладным программным обеспечением АИС "НАЛОГ-3", автоматизирующим процесс приема, хранения, обработки и предоставления электронных документов (первая очередь) в части электронных счетов-фактур" (пп Эдем) (технологический процесс 124.01.00.00.0050 "Прием, хранение, обработка и предоставление электронных счетов-фактур", 121.00.00.00.0010 "Автоматизированный контроль за движением импортных товаров")"
Редакция от 15.12.2022 — Не действует Перейти в действующую
Показать изменения

ФЕДЕРАЛЬНАЯ НАЛОГОВАЯ СЛУЖБА

ПРИКАЗ
от 15 декабря 2022 г. N ЕД-7-26/1205@

ОБ УТВЕРЖДЕНИИ ФОРМАТОВ ПРЕДСТАВЛЕНИЯ ДОКУМЕНТОВ, ИСПОЛЬЗУЕМЫХ ПРИ ИНФОРМАЦИОННОМ ВЗАИМОДЕЙСТВИИ С ПРИКЛАДНЫМ ПРОГРАММНЫМ ОБЕСПЕЧЕНИЕМ АИС "НАЛОГ-3", АВТОМАТИЗИРУЮЩИМ ПРОЦЕСС ПРИЕМА, ХРАНЕНИЯ, ОБРАБОТКИ И ПРЕДОСТАВЛЕНИЯ ЭЛЕКТРОННЫХ ДОКУМЕНТОВ (ПЕРВАЯ ОЧЕРЕДЬ) В ЧАСТИ ЭЛЕКТРОННЫХ СЧЕТОВ-ФАКТУР" (ПП ЭДЕМ) (ТЕХНОЛОГИЧЕСКИЙ ПРОЦЕСС 124.01.00.00.0050 "ПРИЕМ, ХРАНЕНИЕ, ОБРАБОТКА И ПРЕДОСТАВЛЕНИЕ ЭЛЕКТРОННЫХ СЧЕТОВ-ФАКТУР", 121.00.00.00.0010 "АВТОМАТИЗИРОВАННЫЙ КОНТРОЛЬ ЗА ДВИЖЕНИЕМ ИМПОРТНЫХ ТОВАРОВ")

В целях реализации функций, возложенных на Федеральную налоговую службу в соответствии с постановлением Правительства Российской Федерации от 30.09.2004 N 506, в соответствии с требованиями постановления Правительства Российской Федерации от 01.07.2021 N 1108 "Об утверждении Положения о национальной системе прослеживаемости товаров", в целях обеспечения унификации информационного взаимодействия с прикладным программным обеспечением АИС "Налог-3", автоматизирующим процесс приема, хранения, обработки и предоставления электронных документов (первая очередь) в части электронных счетов-фактур" (ПП ЭДЕМ) (технологический процесс 124.01.00.00.0050 "Прием, хранение, обработка и предоставление электронных счетов-фактур", 121.00.00.00.0010 "Автоматизированный контроль за движением импортных товаров"), приказываю:

1. Утвердить:

1.1. Формат уведомления об отказе в приеме электронного документа согласно приложению N 1 к настоящему приказу;

1.2. Формат сообщения о результатах проведенных проверок согласно приложению N 2 к настоящему приказу;

1.3. Формат квитанции о приеме электронного документа согласно приложению N 3 к настоящему приказу;

1.4. Формат извещения о подтверждении получения документа согласно приложению N 4 к настоящему приказу.

2. Управлению электронного документооборота (Ф.В.Новиков) довести настоящий приказ до операторов электронного документооборота.

3. Установить, что настоящий приказ вступает в силу с 01.01.2023.

4. Контроль за исполнением настоящего приказа возложить на заместителя руководителя Федеральной налоговой службы, координирующего работу по методологическому и организационному обеспечению взаимодействия налогоплательщиков с ФНС России по телекоммуникационным каналам связи через операторов электронного документооборота.

Руководитель
Федеральной налоговой службы
Д.В. ЕГОРОВ

Приложение N 1

УТВЕРЖДЕН
приказом ФНС России
от 15.12.2022 N ЕД-7-26/1205@

ФОРМАТ УВЕДОМЛЕНИЯ ОБ ОТКАЗЕ В ПРИЕМЕ ЭЛЕКТРОННОГО ДОКУМЕНТА

I. ОБЩИЕ СВЕДЕНИЯ

1. Настоящий формат описывает требования к XML файлам (далее - файл обмена) передачи в электронной форме уведомления об отказе в приеме.

2. Номер версии настоящего формата 5.01, часть 894_02.

II. ОПИСАНИЕ ФАЙЛА ОБМЕНА

3. Имя файла обмена должно иметь следующий вид:

R_T_A_K_O_GGGGMMDD_N, где:

R_T - префикс, принимающий значение TK_UO;

A_K - идентификатор получателя информации, где: A - идентификатор получателя (оператора электронного документооборота), которому направляется транспортный контейнер с информацией об отказе, имеет вид трехзначного уникального кода оператора в системе электронного документооборота, K - идентификатор конечного получателя (получателя уведомления об отказе) - участника информационного обмена, сформировавшего файл, в ответ на который сформировано уведомление об отказе; имеет вид:

для оператора электронного документооборота, сформировавшего файл, в ответ на который сформировано уведомление об отказе - трехзначный уникальный код оператора в системе электронного документооборота;

для участника электронного документооборота, сформировавшего файл, в ответ на который сформировано уведомление об отказе - код, длиной не более 43 символов (идентификатор участника в системе электронного документооборота);

O - идентификатор отправителя информации (налогового органа), принимает значение "9965";

GGGG - год формирования передаваемого файла, MM - месяц, DD - день;

N - идентификационный номер файла (36-ти символьный глобально уникальный идентификатор GUID).

Расширение имени файла - xml. Расширение имени файла может указываться как строчными, так и прописными буквами.

Параметры первой строки файла обмена

Первая строка XML файла должна иметь следующий вид:

<?xml version ="1.0" encoding ="windows-1251"?>

Имя файла, содержащего XML схему файла обмена, должно иметь следующий вид:

TK_UO_1_894_02_05_01_xx, где xx - номер версии схемы.

Расширение имени файла - xsd.

XML схема файла обмена приводится отдельным файлом и размещается на сайте Федеральной налоговой службы.

4. Логическая модель файла обмена представлена в виде диаграммы структуры файла обмена на рисунке 1 настоящего формата. Элементами логической модели файла обмена являются элементы и атрибуты XML файла. Перечень структурных элементов логической модели файла обмена и сведения о них приведены в таблицах 4.1 - 4.12 настоящего формата.

Для каждого структурного элемента логической модели файла обмена приводятся следующие сведения:

наименование элемента. Приводится полное наименование элемента. В строке таблицы могут быть описаны несколько элементов, наименования которых разделены символом "(". Такая форма записи применяется при наличии в файле обмена только одного элемента из описанных в этой строке;

сокращенное наименование (код) элемента. Приводится сокращенное наименование элемента. Синтаксис сокращенного наименования должен удовлетворять спецификации XML;

признак типа элемента. Может принимать следующие значения: "С" - сложный элемент логической модели (содержит вложенные элементы), "П" - простой элемент логической модели, реализованный в виде элемента XML файла, "А" - простой элемент логической модели, реализованный в виде атрибута элемента XML файла. Простой элемент логической модели не содержит вложенные элементы;

формат элемента. Формат элемента представляется следующими условными обозначениями: T - символьная строка; N - числовое значение (целое или дробное).

Формат символьной строки указывается в виде Т(n-k) или T(=k), где: n - минимальное количество знаков, k - максимальное количество знаков, символ "-" - разделитель, символ "=" означает фиксированное количество знаков в строке. В случае, если минимальное количество знаков равно 0, формат имеет вид T(0-k). В случае, если максимальное количество знаков не ограничено, формат имеет вид T(n-).

Формат числового значения указывается в виде N(m.k), где: m - максимальное количество знаков в числе, включая знак (для отрицательного числа), целую и дробную часть числа без разделяющей десятичной точки, k - максимальное число знаков дробной части числа. Если число знаков дробной части числа равно 0 (то есть число целое), то формат числового значения имеет вид N(m).

Для простых элементов, являющихся базовыми в XML, например, элемент с типом "date", поле "Формат элемента" не заполняется. Для таких элементов в поле "Дополнительная информация" указывается тип базового элемента;

признак обязательности элемента определяет обязательность наличия элемента (совокупности наименования элемента и его значения) в файле обмена. Признак обязательности элемента может принимать следующие значения: "О" - наличие элемента в файле обмена обязательно; "Н" - наличие элемента в файле обмена необязательно, то есть элемент может отсутствовать. Если элемент принимает ограниченный перечень значений (по классификатору, справочнику, кодовому словарю), то признак обязательности элемента дополняется символом "К". Например, "ОК". В случае, если количество реализаций элемента может быть более одной, то признак обязательности элемента дополняется символом "М". Например, "НМ" или "ОКМ".

К вышеперечисленным признакам обязательности элемента может добавляться значение "У" в случае описания в XML схеме условий, предъявляемых к элементу в файле обмена, описанных в графе "Дополнительная информация". Например, "НУ" или "ОКУ";

дополнительная информация содержит, при необходимости, требования к элементу файла обмена, не указанные ранее. Для сложных элементов указывается ссылка на таблицу, в которой описывается состав данного элемента. Для элементов, принимающих ограниченный перечень значений из классификатора (справочника, кодового словаря), указывается соответствующее наименование классификатора (справочника, кодового словаря) или приводится перечень возможных значений. Для классификатора (справочника, кодового словаря) может указываться ссылка на его местонахождение. Для элементов, использующих пользовательский тип данных, указывается наименование типового элемента.

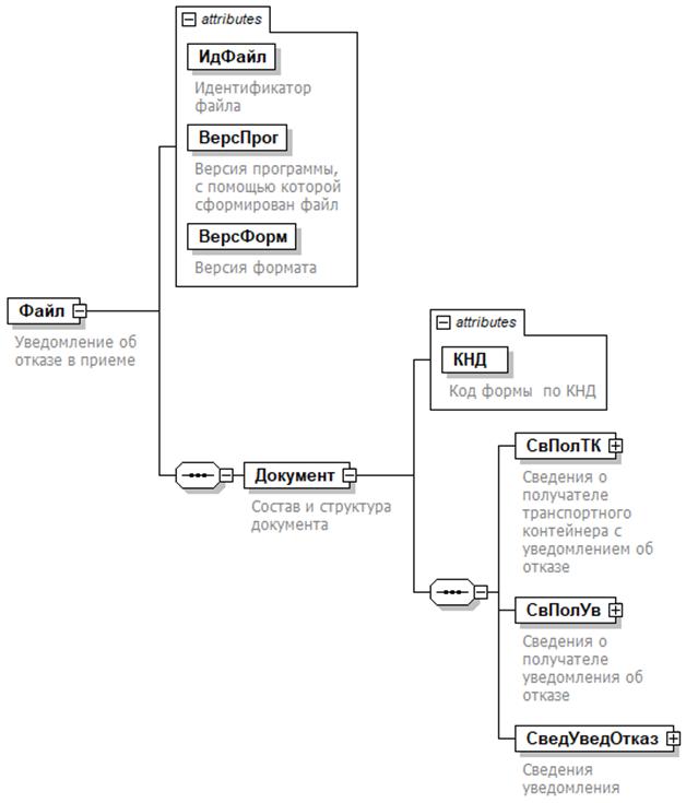
Рисунок 1. Диаграмма структуры файла обмена

Таблица 4.1

Уведомление об отказе в приеме (Файл)

Наименование элемента Сокращенное наименование (код) элемента Признак типа элемента Формат элемента Признак обязательности элемента Дополнительная информация
Идентификатор файла ИдФайл А T(1-255) ОУ Содержит (повторяет) имя сформированного файла (без расширения)
Версия программы, с помощью которой сформирован файл ВерсПрог А T(1-40) О  
Версия формата ВерсФорм А T(1-5) О Принимает значение: 5.01
Состав и структура документа Документ С   О Состав элемента представлен в таблице 4.2

Таблица 4.2

Состав и структура документа (Документ)

Наименование элемента Сокращенное наименование (код) элемента Признак типа элемента Формат элемента Признак обязательности элемента Дополнительная информация
Код формы по КНД КНД А T(=7) ОК Типовой элемент <КНДТип>.
Принимает значение: 1166505
Сведения о получателе транспортного контейнера с уведомлением об отказе СвПолТК С   О Типовой элемент <Оператор>.
Состав элемента представлен в таблице 4.8
Сведения о получателе уведомления об отказе СвПолУв С   О Состав элемента представлен в таблице 4.3
Сведения уведомления СведУведОтказ С   О Состав элемента представлен в таблице 4.4

Таблица 4.3

Сведения о получателе уведомления об отказе (СвПолУв)

Наименование элемента Сокращенное наименование (код) элемента Признак типа элемента Формат элемента Признак обязательности элемента Дополнительная информация
Оператор продавца | ОперПрод С   О Типовой элемент <Оператор>.
Состав элемента представлен в таблице 4.8
Оператор покупателя | ОперПокуп С   О Типовой элемент <Оператор>.
Состав элемента представлен в таблице 4.8
Продавец | Продавец С   О Типовой элемент <УчастникЭДО>.
Состав элемента представлен в
Покупатель Покупатель С   О таблице 4.9 Типовой элемент <УчастникЭДО>.
Состав элемента представлен в таблице 4.9

Таблица 4.4

Сведения уведомления (СведУведОтказ)

Наименование элемента Сокращенное наименование (код) элемента Признак типа элемента Формат элемента Признак обязательности элемента Дополнительная информация
Общие сведения уведомления ОбщСвУвед С   О Состав элемента представлен в таблице 4.5
Выявленные нарушения по файлам ВыявлНарФайл С   ОМ Состав элемента представлен в таблице 4.6

Таблица 4.5

Общие сведения уведомления (ОбщСвУвед)

Наименование элемента Сокращенное наименование (код) элемента Признак типа элемента Формат элемента Признак обязательности элемента Дополнительная информация
Дата формирования уведомления ДатаУв А T(=10) О Типовой элемент <ДатаТип>.
Дата в формате ДД.ММ.ГГГГ
Время формирования уведомления ВремУв А T(=8) О Типовой элемент <ВремяТип>.
Время в формате ЧЧ.ММ.СС, указывается в диапазоне 00.00.00 - 23.59.59
Дата поступления транспортного контейнера от Оператора продавца ДатаПост А T(=10) О Типовой элемент <ДатаТип>.
Дата в формате ДД.ММ.ГГГГ
Время поступления транспортного контейнера от Оператора продавца ВремПост А T(=8) О Типовой элемент <ВремяТип>.
Время в формате ЧЧ.ММ.СС, указывается в диапазоне 00.00.00 - 23.59.59
Имя поступившего транспортного контейнера ИмяПринятТК П T(1-255) О Имя принятого транспортного контейнера с расширением
Имя документа, поступившего в составе транспортного контейнера ИмяПринятДок П T(1-255) НМ Содержит (повторяет) имя документа оператора | участника электронного документооборота, поступившего в составе транспортного контейнера (с расширением).
Обязателен при возможности извлечения информации о документах из поступившего транспортного контейнера

Таблица 4.6

Выявленные нарушения по файлам (ВыявлНарФайл)

Наименование элемента Сокращенное наименование (код) элемента Признак типа элемента Формат элемента Признак обязательности элемента Дополнительная информация
Имя файла, в котором выявлены нарушения ИмяОбрабФайла П T(1-255) О Содержит (повторяет) имя файла (транспортного контейнера или документа), в котором обнаружены ошибки (с расширением)
Перечень выявленных нарушений ПеречВыявНар С   ОМ Состав элемента представлен в таблице 4.7

Таблица 4.7

Перечень выявленных нарушений (ПеречВыявНар)

Наименование элемента Сокращенное наименование (код) элемента Признак типа элемента Формат элемента Признак обязательности элемента Дополнительная информация
Код ошибки КодОш П T(=9) ОК Принимает значение в соответствии с Классификатором ошибок ПП "ЭДЕМ"
Сообщение об ошибке ТекстОш П T(0-255) ОК Принимает значение в соответствии с Классификатором ошибок ПП "ЭДЕМ"
Дополнительные сведения по ошибке ИдОш П T(0-1000) Н  

Таблица 4.8

Сведения об операторе (Оператор)

Наименование элемента Сокращенное наименование (код) элемента Признак типа элемента Формат элемента Признак обязательности элемента Дополнительная информация
ИНН организации ИННЮЛ А T(=10) Н Типовой элемент <ИННЮЛТип>.
Элемент обязателен при успешном извлечении элемента из транспортного контейнера Оператора продавца
КПП КПП А T(=9) Н Типовой элемент <КППТип>.
Элемент обязателен при успешном извлечении элемента из транспортного контейнера Оператора продавца
Идентификатор оператора электронного документооборота ИдОперЭДО А T(=3) О В значении элемента могут применяться символы латинского алфавита a - z, цифры 0 - 9, знаки "@", ".", "-".
Идентификаторы являются регистронезависимыми.
Значение элемента представляется в виду трехсимвольного кода оператора ЭДО, услугами которого пользуется Покупатель/Продавец, присваивается ФНС России при включении Оператора ЭДО в Сеть доверенных операторов ЭДО ФНС России

Таблица 4.9

Сведения о покупателе, продавце (УчастникЭДО)

Наименование элемента Сокращенное наименование (код) элемента Признак типа элемента Формат элемента Признак обязательности элемента Дополнительная информация
Идентификатор участника электронного документооборота ИдУчЭДО А T(4-46) О В значении элемента могут применяться символы латинского алфавита A - Z, a - z, цифры 0 - 9, знаки "@", ".", "-".
Идентификаторы являются регистронезависимыми
Сведения о юридическом лице | СвУчЮЛ С   О Состав элемента представлен в таблице 4.10
Сведения о физическом лице (в том числе индивидуальном предпринимателе) СвУчФЛ С   О Состав элемента представлен в таблице 4.11

Таблица 4.10

Сведения о юридическом лице (СвУчЮЛ)

Наименование элемента Сокращенное наименование (код) элемента Признак типа элемента Формат элемента Признак обязательности элемента Дополнительная информация
ИНН организации ИННЮЛ А T(=10) Н Типовой элемент <ИННЮЛТип>.
Элемент обязателен при успешном извлечении элемента из транспортного контейнера Оператора продавца
КПП КПП А T(=9) Н Типовой элемент <КППТип>.
Элемент обязателен при успешном извлечении элемента из транспортного контейнера Оператора продавца

Таблица 4.11

Сведения о физическом лице (в том числе индивидуальном предпринимателе) (СвУчФЛ)

Наименование элемента Сокращенное наименование (код) элемента Признак типа элемента Формат элемента Признак обязательности элемента Дополнительная информация
ИНН индивидуального предпринимателя ИННФЛ А T(=12) Н Типовой элемент <ИННФЛТип>.
Элемент обязателен при успешном извлечении элемента из транспортного контейнера Оператора продавца
Фамилия, имя, отчество ФИО С   Н Типовой элемент <ФИОТип>.
Состав элемента представлен в таблице 4.12.
Элемент обязателен при успешном извлечении элемента из транспортного контейнера Оператора продавца

Таблица 4.12

Фамилия, имя, отчество физического лица (ФИОТип)

Наименование элемента Сокращенное наименование (код) элемента Признак типа элемента Формат элемента Признак обязательности элемента Дополнительная информация
Фамилия Фамилия А T(1-60) О  
Имя Имя А T(1-60) О  
Отчество Отчество А T(1-60) Н Указывается при наличии

Приложение N 2

УТВЕРЖДЕН
приказом ФНС России
от 15.12.2022 N ЕД-7-26/1205@

ФОРМАТ СООБЩЕНИЯ О РЕЗУЛЬТАТАХ ПРОВЕДЕННЫХ ПРОВЕРОК

I. ОБЩИЕ СВЕДЕНИЯ

1. Настоящий формат описывает требования к XML файлам (далее - файл обмена) передачи в электронной форме сообщения о результатах проверок транспортного контейнера и содержащихся в нем файлов.

2. Номер версии настоящего формата 5.01, часть 896_00.

II. ОПИСАНИЕ ФАЙЛА ОБМЕНА

3. Имя файла обмена должно иметь следующий вид:

R_T_A_K_O_GGGGMMDD_N, где:

R_T - префикс, принимающий значение TK_SP;

A_K - идентификатор получателя информации, где: A - идентификатор получателя (оператора электронного документооборота), которому направляется транспортный контейнер с файлами обмена, имеет вид трехзначного уникального кода оператора в системе электронного документооборота, K - идентификатор конечного получателя (получателя сообщения о результатах проверок) - участника информационного обмена, сформировавшего файл, в ответ на который сформировано сообщение о результатах проверок, имеет вид:

для оператора электронного документооборота, сформировавшего файл, в ответ на который сформировано уведомление об отказе - трехзначный уникальный код оператора в системе электронного документооборота;

для участника электронного документооборота, сформировавшего файл, в ответ на который сформировано уведомление об отказе - код, длиной не более 43 символов (идентификатор участника в системе электронного документооборота);

O - идентификатор отправителя информации (налогового органа), принимает значение "9965";

GGGG - год формирования передаваемого файла, MM - месяц, DD - день;

N - идентификационный номер файла (36-ти символьный глобально уникальный идентификатор GUID).

Расширение имени файла - xml. Расширение имени файла может указываться как строчными, так и прописными буквами.

Параметры первой строки файла обмена

Первая строка XML файла должна иметь следующий вид:

<?xml version ="1.0" encoding ="windows-1251"?>

Имя файла, содержащего XML схему файла обмена, должно иметь следующий вид:

TK_SP_1_896_00_05_01_xx, где xx - номер версии схемы.

Расширение имени файла - xsd.

XML схема файла обмена приводится отдельным файлом и размещается на сайте Федеральной налоговой службы.

4. Логическая модель файла обмена представлена в виде диаграммы структуры файла обмена на рисунке 1 настоящего формата. Элементами логической модели файла обмена являются элементы и атрибуты XML файла. Перечень структурных элементов логической модели файла обмена и сведения о них приведены в таблицах 4.1 - 4.13 настоящего формата.

Для каждого структурного элемента логической модели файла обмена приводятся следующие сведения:

наименование элемента. Приводится полное наименование элемента. В строке таблицы могут быть описаны несколько элементов, наименования которых разделены символом "|". Такая форма записи применяется при наличии в файле обмена только одного элемента из описанных в этой строке;

сокращенное наименование (код) элемента. Приводится сокращенное наименование элемента. Синтаксис сокращенного наименования должен удовлетворять спецификации XML;

признак типа элемента. Может принимать следующие значения: "С" - сложный элемент логической модели (содержит вложенные элементы), "П" - простой элемент логической модели, реализованный в виде элемента XML файла, "А" - простой элемент логической модели, реализованный в виде атрибута элемента XML файла. Простой элемент логической модели не содержит вложенные элементы;

формат элемента. Формат элемента представляется следующими условными обозначениями: T - символьная строка; N - числовое значение (целое или дробное).

Формат символьной строки указывается в виде T(n-k) или T(=k), где: n - минимальное количество знаков, k - максимальное количество знаков, символ "-" - разделитель, символ "=" означает фиксированное количество знаков в строке. В случае, если минимальное количество знаков равно 0, формат имеет вид T(0-k). В случае, если максимальное количество знаков не ограничено, формат имеет вид T(n-).

Формат числового значения указывается в виде N(m.k), где: m - максимальное количество знаков в числе, включая знак (для отрицательного числа), целую и дробную часть числа без разделяющей десятичной точки, k - максимальное число знаков дробной части числа. Если число знаков дробной части числа равно 0 (то есть число целое), то формат числового значения имеет вид N(m).

Для простых элементов, являющихся базовыми в XML, например, элемент с типом "date", поле "Формат элемента" не заполняется. Для таких элементов в поле "Дополнительная информация" указывается тип базового элемента;

признак обязательности элемента определяет обязательность наличия элемента (совокупности наименования элемента и его значения) в файле обмена. Признак обязательности элемента может принимать следующие значения: "О" - наличие элемента в файле обмена обязательно; "Н" - наличие элемента в файле обмена необязательно, то есть элемент может отсутствовать. Если элемент принимает ограниченный перечень значений (по классификатору, справочнику, кодовому словарю), то признак обязательности элемента дополняется символом "К". Например, "ОК". В случае, если количество реализаций элемента может быть более одной, то признак обязательности элемента дополняется символом "М". Например, "НМ" или "ОКМ".

К вышеперечисленным признакам обязательности элемента может добавляться значение "У" в случае описания в XML схеме условий, предъявляемых к элементу в файле обмена, описанных в графе "Дополнительная информация". Например, "НУ" или "ОКУ";

дополнительная информация содержит, при необходимости, требования к элементу файла обмена, не указанные ранее. Для сложных элементов указывается ссылка на таблицу, в которой описывается состав данного элемента. Для элементов, принимающих ограниченный перечень значений из классификатора (справочника, кодового словаря), указывается соответствующее наименование классификатора (справочника, кодового словаря) или приводится перечень возможных значений. Для классификатора (справочника, кодового словаря) может указываться ссылка на его местонахождение. Для элементов, использующих пользовательский тип данных, указывается наименование типового элемента.

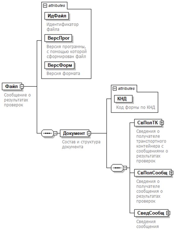
Рисунок 1. Диаграмма структуры файла обмена

Таблица 4.1

Сообщение о результатах проверок (Файл)

Наименование элемента Сокращенное наименование (код) элемента Признак типа элемента Формат элемента Признак обязательности элемента Дополнительная информация
Идентификатор файла ИдФайл А T(1-255) ОУ Содержит (повторяет) имя сформированного файла (без расширения)
Версия программы, с помощью которой сформирован файл ВерсПрог А T(1-40) О  
Версия формата ВерсФорм А T(1-5) О Принимает значение: 5.01
Состав и структура документа Документ С   О Состав элемента представлен в таблице 4.2

Таблица 4.2

Состав и структура документа (Документ)

Наименование элемента Сокращенное наименование (код) элемента Признак типа элемента Формат элемента Признак обязательности элемента Дополнительная информация
Код формы по КНД КНД А T(=7) ОК Типовой элемент <КНДТип>.
Принимает значение: 1166506
Сведения о получателе транспортного контейнера с сообщениями о результатах проверок СвПолТК С   О Типовой элемент <Оператор>.
Состав элемента представлен в таблице 4.9
Сведения о получателе сообщения о результатах проверок СвПолСообщ С   О Состав элемента представлен в таблице 4.3
Сведения сообщения СведСообщ С   О Состав элемента представлен в таблице 4.4

Таблица 4.3

Сведения о получателе сообщения о результатах проверок (СвПолСообщ)

Наименование элемента Сокращенное наименование (код) элемента Признак типа элемента Формат элемента Признак обязательности элемента Дополнительная информация
Оператор продавца | ОперПрод С   О Типовой элемент <Оператор>.
Состав элемента представлен в таблице 4.9
Оператор покупателя | ОперПокуп С   О Типовой элемент <Оператор>.
Состав элемента представлен в таблице 4.9
Продавец | Продавец С   О Типовой элемент <УчастникЭДО>.
Состав элемента представлен в таблице 4.10
Покупатель Покупатель С   О Типовой элемент <УчастникЭДО>.
Состав элемента представлен в таблице 4.10

Таблица 4.4

Сведения сообщения (СведСообщ)

Наименование элемента Сокращенное наименование (код) элемента Признак типа элемента Формат элемента Признак обязательности элемента Дополнительная информация
Общие сведения сообщения ОбщСвСообщ С   О Состав элемента представлен в таблице 4.5
Сведения о результатах проверки файла РезПроверФайл С   НМ Состав элемента представлен в таблице 4.6.
Обязателен при <ПризнНесоотв> = 1 (из таблицы 4.5)

Таблица 4.5

Общие сведения сообщения (ОбщСвСообщ)

Наименование элемента Сокращенное наименование (код) элемента Признак типа элемента Формат элемента Признак обязательности элемента Дополнительная информация
Дата формирования сообщения ДатаСообщ А T(=10) О Типовой элемент <ДатаТип>.
Дата в формате ДД.ММ.ГГГГ
Время формирования сообщения ВремСообщ А T(=8) О Типовой элемент <ВремяТип>.
Время в формате ЧЧ.ММ.СС, указывается в диапазоне 00.00.00 - 23.59.59
Дата поступления транспортного контейнера от Оператора продавца ДатаПост А T(=10) О Типовой элемент <ДатаТип>.
Дата в формате ДД.ММ.ГГГГ
Время поступления транспортного контейнера от Оператора продавца ВремПост А T(=8) О Типовой элемент <ВремяТип>.
Время в формате ЧЧ.ММ.СС, указывается в диапазоне 00.00.00 - 23.59.59
Имя поступившего транспортного контейнера ИмяПринятТК П T(1-255) О Имя принятого транспортного контейнера с расширением
Имя документа, поступившего в составе транспортного контейнера ИмяПринятДок П T(1-255) НМ Содержит (повторяет) имя документа оператора | участника электронного документооборота, поступившего в составе транспортного контейнера (с расширением).
Обязателен при возможности извлечения информации о документах из поступившего транспортного контейнера
Признак наличия выявленных несоответствий ПризнНесоотв П T(=1) ОК Принимает значение:
0 - Несоответствий не выявлено |
1 - Выявлены несоответствия

Таблица 4.6

Сведения о результатах проверки файла (РезПроверФайл)

Наименование элемента Сокращенное наименование (код) элемента Признак типа элемента Формат элемента Признак обязательности элемента Дополнительная информация
Имя файла, в котором выявлены нарушения ИмяОбрабФайла А T(1-255) О Содержит (повторяет) имя файла (транспортного контейнера или документа), в котором обнаружены ошибки (с расширением)
Перечень выявленных нарушений ПеречВыявНар С   ОМ Состав элемента представлен в таблице 4.7

Таблица 4.7

Перечень выявленных нарушений (ПеречВыявНар)

Наименование элемента Сокращенное наименование (код) элемента Признак типа элемента Формат элемента Признак обязательности элемента Дополнительная информация
Код подгруппы проверок КодПодгПровер А T(=9) ОК  
Результат проверки Результат А T(=1) ОК Принимает значение:
0 - Несоответствий не выявлено |
1 - Выявлены несоответствия |
2 - Проверка не проводилась
Выявленные нарушения ВыявлНар С   НМ Состав элемента представлен в таблице 4.8.
Элемент обязателен при <Результат> = 1

Таблица 4.8

Выявленные нарушения (ВыявлНар)

Наименование элемента Сокращенное наименование (код) элемента Признак типа элемента Формат элемента Признак обязательности элемента Дополнительная информация
Код ошибки КодОш П T(=9) О Принимает значение в соответствии с Классификатором ошибок ПП "ЭДЕМ"
Сообщение об ошибке ТекстОш П T(0-255) О Принимает значение в соответствии с Классификатором ошибок ПП "ЭДЕМ"
Дополнительные сведения по ошибке ИдОш П T(0-1000) Н  

Таблица 4.9

Сведения об операторе (Оператор)

Наименование элемента Сокращенное наименование (код) элемента Признак типа элемента Формат элемента Признак обязательности элемента Дополнительная информация
ИНН организации ИННЮЛ А T(=10) Н Типовой элемент <ИННЮЛТип>.
Элемент обязателен при успешном извлечении элемента из транспортного контейнера Оператора продавца
КПП КПП А T(=9) Н Типовой элемент <КППТип>.
Элемент обязателен при успешном извлечении элемента из транспортного контейнера Оператора продавца
Идентификатор оператора электронного документооборота ИдОперЭДО А T(=3) О В значении элемента могут применяться символы латинского алфавита a - z, цифры 0 - 9, знаки "@", ".", "-".
Идентификаторы являются регистронезависимыми.
Значение элемента представляется в виду трехсимвольного кода оператора ЭДО, услугами которого пользуется Покупатель/Продавец, присваивается ФНС России при включении Оператора ЭДО в Сеть доверенных операторов ЭДО ФНС России

Таблица 4.10

Сведения о покупателе, продавце (УчастникЭДО)

Наименование элемента Сокращенное наименование (код) элемента Признак типа элемента Формат элемента Признак обязательности элемента Дополнительная информация
Идентификатор участника электронного документооборота ИдУчЭДО А T(4-46) О В значении элемента могут применяться символы латинского алфавита A - Z, a - z, цифры 0 - 9, знаки "@", ".", "-".
Идентификаторы являются регистронезависимыми
Сведения о юридическом лице | СвУчЮЛ С   О Состав элемента представлен в таблице 4.11
Сведения о физическом лице (в том числе индивидуальном предпринимателе) СвУчФЛ С   О Состав элемента представлен в таблице 4.12

Таблица 4.11

Сведения о юридическом лице (СвУчЮЛ)

Наименование элемента Сокращенное наименование (код) элемента Признак типа элемента Формат элемента Признак обязательности элемента Дополнительная информация
ИНН организации ИННЮЛ А T(=10) Н Типовой элемент <ИННЮЛТип>.
Элемент обязателен при успешном извлечении элемента из транспортного контейнера Оператора продавца
КПП КПП А T(=9) Н Типовой элемент <КППТип>.
Элемент обязателен при успешном извлечении элемента из транспортного контейнера Оператора продавца

Таблица 4.12

Сведения о физическом лице (в том числе индивидуальном предпринимателе) (СвУчФЛ)

Наименование элемента Сокращенное наименование (код) элемента Признак типа элемента Формат элемента Признак обязательности элемента Дополнительная информация
ИНН индивидуального предпринимателя ИННФЛ А T(=12) Н Типовой элемент <ИННФЛТип>.
Элемент обязателен при успешном извлечении элемента из транспортного контейнера Оператора продавца
Фамилия, имя, отчество ФИО С   Н Типовой элемент <ФИОТип>.
Состав элемента представлен в таблице 4.13.
Элемент обязателен при успешном извлечении элемента из транспортного контейнера Оператора продавца

Таблица 4.13

Фамилия, имя, отчество физического лица (ФИОТип)

Наименование элемента Сокращенное наименование (код) элемента Признак типа элемента Формат элемента Признак обязательности элемента Дополнительная информация
Фамилия Фамилия А T(1-60) О  
Имя Имя А T(1-60) О  
Отчество Отчество А T(1-60) Н  

Приложение N 3

УТВЕРЖДЕН
приказом ФНС России
от 15.12.2022 N ЕД-7-26/1205@

ФОРМАТ КВИТАНЦИИ О ПРИЕМЕ ЭЛЕКТРОННОГО ДОКУМЕНТА

I. ОБЩИЕ ПОЛОЖЕНИЯ

1. Настоящий формат описывает требования к XML файлам (далее - файл обмена) передачи в электронной форме квитанции о приеме электронного документа.

2. Номер версии настоящего формата 5.01, часть 892_02.

II. ОПИСАНИЕ ФАЙЛА ОБМЕНА

3. Имя файла обмена должно иметь следующий вид:

R_T_A_O_GGGGMMDD_N, где:

R_T_A_K_O_GGGGMMDD_N, где:

R_T - префикс, принимающий значение TK_KV;

A_K - идентификатор получателя информации, которому направляется файл квитанции, где A - идентификатор оператора электронного документооборота в виде трехзначного кода (уникального кода оператора в системе электронного документооборота); K - идентификатор конечного получателя файла квитанции. Если квитанция предназначена для оператора электронного документооборота, то значение К представляется в повторении уникального кода оператора в системе электронного документооборота;

O - идентификатор отправителя информации (налогового органа), принимает значение "9965";

GGGG - год формирования передаваемого файла, MM - месяц, DD - день;

N - идентификационный номер файла (36 символьный глобально уникальный идентификатор GUID).

Расширение имени файла - xml. Расширение имени файла может указываться как строчными, так и прописными буквами.

Параметры первой строки файла обмена

Первая строка XML файла должна иметь следующий вид:

<?xml version ="1.0" encoding ="windows-1251"?>

Имя файла, содержащего XML схему файла обмена, должно иметь следующий вид:

TK_KV_1_892_02_05_01_xx, где xx - номер версии схемы.

Расширение имени файла - xsd.

XML схема файла обмена приводится отдельным файлом и размещается на сайте Федеральной налоговой службы.

4. Логическая модель файла обмена представлена в виде диаграммы структуры файла обмена на рисунке 1 настоящего формата. Элементами логической модели файла обмена являются элементы и атрибуты XML файла. Перечень структурных элементов логической модели файла обмена и сведения о них приведены в таблицах 4.1 - 4.4 настоящего формата.

Для каждого структурного элемента логической модели файла обмена приводятся следующие сведения:

наименование элемента. Приводится полное наименование элемента. В строке таблицы могут быть описаны несколько элементов, наименования которых разделены символом "|". Такая форма записи применяется при наличии в файле обмена только одного элемента из описанных в этой строке;

сокращенное наименование (код) элемента. Приводится сокращенное наименование элемента. Синтаксис сокращенного наименования должен удовлетворять спецификации XML;

признак типа элемента. Может принимать следующие значения: "С" - сложный элемент логической модели (содержит вложенные элементы), "П" - простой элемент логической модели, реализованный в виде элемента XML файла, "А" - простой элемент логической модели, реализованный в виде атрибута элемента XML файла. Простой элемент логической модели не содержит вложенные элементы;

формат элемента. Формат элемента представляется следующими условными обозначениями: T - символьная строка; N - числовое значение (целое или дробное).

Формат символьной строки указывается в виде T(n-k) или T(=k), где: n - минимальное количество знаков, k - максимальное количество знаков, символ "-" - разделитель, символ "=" означает фиксированное количество знаков в строке. В случае, если минимальное количество знаков равно 0, формат имеет вид T(0-k). В случае, если максимальное количество знаков не ограничено, формат имеет вид T(n-).

Формат числового значения указывается в виде N(m.k), где: m - максимальное количество знаков в числе, включая знак (для отрицательного числа), целую и дробную часть числа без разделяющей десятичной точки, k - максимальное число знаков дробной части числа. Если число знаков дробной части числа равно 0 (то есть число целое), то формат числового значения имеет вид N(m).

Для простых элементов, являющихся базовыми в XML, например, элемент с типом "date", поле "Формат элемента" не заполняется. Для таких элементов в поле "Дополнительная информация" указывается тип базового элемента;

признак обязательности элемента определяет обязательность наличия элемента (совокупности наименования элемента и его значения) в файле обмена. Признак обязательности элемента может принимать следующие значения: "О" - наличие элемента в файле обмена обязательно; "Н" - наличие элемента в файле обмена необязательно, то есть элемент может отсутствовать. Если элемент принимает ограниченный перечень значений (по классификатору, справочнику, кодовому словарю), то признак обязательности элемента дополняется символом "К". Например, "ОК". В случае, если количество реализаций элемента может быть более одной, то признак обязательности элемента дополняется символом "М". Например, "НМ" или "ОКМ".

К вышеперечисленным признакам обязательности элемента может добавляться значение "У" в случае описания в XML схеме условий, предъявляемых к элементу в файле обмена, описанных в графе "Дополнительная информация". Например, "НУ" или "ОКУ";

дополнительная информация содержит, при необходимости, требования к элементу файла обмена, не указанные ранее. Для сложных элементов указывается ссылка на таблицу, в которой описывается состав данного элемента. Для элементов, принимающих ограниченный перечень значений из классификатора (справочника, кодового словаря), указывается соответствующее наименование классификатора (справочника, кодового словаря) или приводится перечень возможных значений. Для классификатора (справочника, кодового словаря) может указываться ссылка на его местонахождение. Для элементов, использующих пользовательский тип данных, указывается наименование типового элемента.

Рисунок 1. Диаграмма структуры файла обмена

Таблица 4.1

Квитанция о приеме электронного документа (Файл)

Наименование элемента Сокращенное наименование (код) элемента Признак типа элемента Формат элемента Признак обязательности элемента Дополнительная информация
Идентификатор файла ИдФайл А T(1-255) ОУ Содержит (повторяет) имя сформированного файла (без расширения)
Версия программы, с помощью которой сформирован файл ВерсПрог А T(1-40) О  
Версия формата ВерсФорм А T(1-5) О Принимает значение: 5.01
Состав и структура документа Документ С   О Состав элемента представлен в таблице 4.2

Таблица 4.2

Состав и структура документа (Документ)

Наименование элемента Сокращенное наименование (код) элемента Признак типа элемента Формат элемента Признак обязательности элемента Дополнительная информация
Код формы по КНД КНД А T(=7) ОК Типовой элемент <КНДТип>.
Принимает значение: 1166504
Сведения о получателе квитанции СвПолКв С   О Состав элемента представлен в таблице 4.3
Сведения квитанции СвКвит С   О Состав элемента представлен в таблице 4.4

Таблица 4.3

Сведения о получателе квитанции (СвПолКв)

Наименование элемента Сокращенное наименование (код) элемента Признак типа элемента Формат элемента Признак обязательности элемента Дополнительная информация
ИНН оператора ИННЮЛ А T(=10) О Типовой элемент <ИННЮЛТип>
КПП оператора КПП А T(=9) О Типовой элемент <КППТип>
Идентификатор оператора ИдОперЭДО А T(=3) О В значении элемента могут применяться символы латинского алфавита a - z, цифры 0 - 9, знаки "@", ".", "-".
Идентификаторы являются регистронезависимыми.
Значение элемента представляется в виду трехсимвольного кода оператора ЭДО, услугами которого пользуется Покупатель/Продавец, присваивается ФНС России при включении Оператора ЭДО в Сеть доверенных операторов ЭДО ФНС России

Таблица 4.4

Сведения квитанции (СвКвит)

Наименование элемента Сокращенное наименование (код) элемента Признак типа элемента Формат элемента Признак обязательности элемента Дополнительная информация
Дата формирования квитанции ДатаКв А T(=10) О Типовой элемент <ДатаТип>.
Дата в формате ДД.ММ.ГГГГ
Время формирования квитанции ВремКв А T(=8) О Типовой элемент <ВремяТип>.
Время в формате ЧЧ.ММ.СС, указывается в диапазоне 00.00.00 - 23.59.59
Дата поступления транспортного контейнера от Оператора продавца ДатаПост А T(=10) О Типовой элемент <ДатаТип>.
Дата в формате ДД.ММ.ГГГГ
Время поступления транспортного контейнера от Оператора продавца ВремПост А T(=8) О Типовой элемент <ВремяТип>.
Время в формате ЧЧ.ММ.СС, указывается в диапазоне 00.00.00 - 23.59.59
Имя принятого транспортного контейнера ИмяПринятТК П T(1-255) О Имя принятого транспортного контейнера с расширением
Имя принятого документа, поступившего в составе транспортного контейнера ИмяПринятДок П T(1-255) ОМ Значением является имя поступившего документа без расширения

Приложение N 4

УТВЕРЖДЕН
приказом ФНС России
от 15.12.2022 N ЕД-7-26/1205@

ФОРМАТ ИЗВЕЩЕНИЯ О ПОДТВЕРЖДЕНИИ ПОЛУЧЕНИЯ ДОКУМЕНТА

I. ОБЩИЕ ПОЛОЖЕНИЯ

1. Настоящий формат описывает требования к XML файлам (далее - файл обмена) передачи в электронном виде извещения о подтверждении получения документа.

2. Номер версии настоящего формата 5.01, часть 982_02.

II. ОПИСАНИЕ ФАЙЛА ОБМЕНА

3. Имя файла обмена должно иметь следующий вид:

R_T_A_O_GGGGMMDD_N, где:

R_T - префикс, принимающий значение DP_PDIZVPOL;

A - идентификатор получателя информации (налогового органа), принимает значение "9965";

O - идентификатор отправителя информации (оператора электронного документооборота) в виде трехзначного кода оператора электронного документооборота;

GGGG - год формирования передаваемого файла, MM - месяц, DD - день;

N - идентификационный номер файла. (Длина - 36 знаков. Для обеспечения уникальности имени файла используется глобально уникальный идентификатор (GUID).

Расширение имени файла - xml. Расширение имени файла может указываться как строчными, так и прописными буквами.

Параметры первой строки файла обмена

Первая строка XML файла должна иметь следующий вид:

<?xml version ="1.0" encoding ="windows-1251"?>

Имя файла, содержащего XML схему файла обмена, должно иметь следующий вид:

DP_PDIZVPOL_1_982_02_05_01_xx, где xx - номер версии схемы.

Расширение имени файла - xsd.

XML схема файла обмена приводится отдельным файлом и размещается на официальном сайте Федеральной налоговой службы в информационно-телекоммуникационной сети "Интернет".

4. Логическая модель файла обмена представлена в виде диаграммы структуры файла обмена на рисунке 1 настоящего формата. Элементами логической модели файла обмена являются элементы и атрибуты XML файла. Перечень структурных элементов логической модели файла обмена и сведения о них приведены в таблицах 4.1 - 4.5 настоящего формата.

Для каждого структурного элемента логической модели файла обмена приводятся следующие сведения:

наименование элемента. Приводится полное наименование элемента. В строке таблицы могут быть описаны несколько элементов, наименования которых разделены символом "|". Такая форма записи применяется при наличии в файле обмена только одного элемента из описанных в этой строке;

сокращенное наименование (код) элемента. Приводится сокращенное наименование элемента. Синтаксис сокращенного наименования должен удовлетворять спецификации XML;

признак типа элемента. Может принимать следующие значения: "С" - сложный элемент логической модели (содержит вложенные элементы), "П" - простой элемент логической модели, реализованный в виде элемента XML файла, "А" - простой элемент логической модели, реализованный в виде атрибута элемента XML файла. Простой элемент логической модели не содержит вложенные элементы;

формат элемента. Формат элемента представляется следующими условными обозначениями: T - символьная строка; N - числовое значение (целое или дробное).

Формат символьной строки указывается в виде T(n-k) или T(=k), где: n - минимальное количество знаков, k - максимальное количество знаков, символ "-" - разделитель, символ "=" означает фиксированное количество знаков в строке. В случае, если минимальное количество знаков равно 0, формат имеет вид T(0-k). В случае, если максимальное количество знаков не ограничено, формат имеет вид T(n-).

Формат числового значения указывается в виде N(m.k), где: m - максимальное количество знаков в числе, включая знак (для отрицательного числа), целую и дробную часть числа без разделяющей десятичной точки, k - максимальное число знаков дробной части числа. Если число знаков дробной части числа равно 0 (то есть число целое), то формат числового значения имеет вид N(m).

Для простых элементов, являющихся базовыми в XML, например, элемент с типом "date", поле "Формат элемента" не заполняется. Для таких элементов в поле "Дополнительная информация" указывается тип базового элемента;

признак обязательности элемента определяет обязательность наличия элемента (совокупности наименования элемента и его значения) в файле обмена. Признак обязательности элемента может принимать следующие значения: "О" - наличие элемента в файле обмена обязательно; "Н" - наличие элемента в файле обмена необязательно, то есть элемент может отсутствовать. Если элемент принимает ограниченный перечень значений (по классификатору, справочнику, кодовому словарю), то признак обязательности элемента дополняется символом "К". Например, "ОК". В случае, если количество реализаций элемента может быть более одной, то признак обязательности элемента дополняется символом "М". Например, "НМ" или "ОКМ".

К вышеперечисленным признакам обязательности элемента может добавляться значение "У" в случае описания в XML схеме условий, предъявляемых к элементу в файле обмена, описанных в графе "Дополнительная информация". Например, "НУ" или "ОКУ";

дополнительная информация содержит, при необходимости, требования к элементу файла обмена, не указанные ранее. Для сложных элементов указывается ссылка на таблицу, в которой описывается состав данного элемента. Для элементов, принимающих ограниченный перечень значений из классификатора (справочника, кодового словаря), указывается соответствующее наименование классификатора (справочника, кодового словаря) или приводится перечень возможных значений. Для классификатора (справочника, кодового словаря) может указываться ссылка на его местонахождение. Для элементов, использующих пользовательский тип данных, указывается наименование типового элемента.

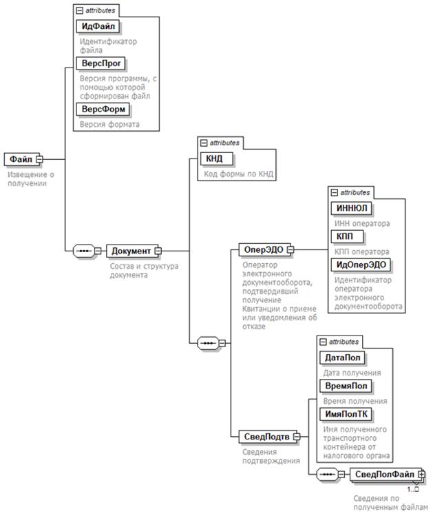
Рис. 1. Диаграмма структуры файла обмена

Таблица 4.1

Извещение о получении (Файл)

Наименование элемента Сокращенное наименование (код) элемента Признак типа элемента Формат элемента Признак обязательности элемента Дополнительная информация
Идентификатор файла ИдФайл А T(1-255) ОУ Содержит (повторяет) имя сформированного файла (без расширения)
Версия программы, с помощью которой сформирован файл ВерсПрог А T(1-40) О  
Версия формата ВерсФорм А T(1-5) О Принимает значение: 5.01
Состав и структура документа Документ С   О Состав элемента представлен в таблице 4.2

Таблица 4.2

Состав и структура документа (Документ)

Наименование элемента Сокращенное наименование (код) элемента Признак типа элемента Формат элемента Признак обязательности элемента Дополнительная информация
Код формы по КНД КНД А T(=7) ОК Типовой элемент <КНДТип>.
Принимает значение: 1167010
Оператор электронного документооборота, подтвердивший получение Квитанции о приеме или уведомления об отказе ОперЭДО С   О Состав элемента представлен в таблице 4.3
Сведения подтверждения СведПодтв С   О Состав элемента представлен в таблице 4.4

Таблица 4.3

Оператор электронного документооборота, подтвердивший получение Квитанции о приеме или уведомления об отказе (ОперЭДО)

Наименование элемента Сокращенное наименование (код) элемента Признак типа элемента Формат элемента Признак обязательности элемента Дополнительная информация
ИНН оператора ИННЮЛ А T(=10) О Типовой элемент <ИННЮЛТип>
КПП оператора КПП А T(=9) О Типовой элемент <КППТип>
Идентификатор оператора электронного документооборота ИдОперЭДО А T(=3) О В значении элемента могут применяться символы латинского алфавита a - z, цифры 0 - 9, знаки "@", ".", "-".
Идентификаторы являются регистронезависимыми.
Значение элемента представляется в виде трехсимвольного кода Оператора ЭДО, услугами которого пользуется Покупатель (Продавец), присваивается ФНС России при включении Оператора ЭДО в Сеть доверенных Операторов ЭДО ФНС России

Таблица 4.4

Сведения подтверждения (СведПодтв)

Наименование элемента Сокращенное наименование (код) элемента Признак типа элемента Формат элемента Признак обязательности элемента Дополнительная информация
Дата получения ДатаПол А T(=10) О Типовой элемент <ДатаТип>.
Дата в формате ДД.ММ.ГГГГ
Время получения ВремяПол А T(=8) О Типовой элемент <ВремяТип>.
Время в формате ЧЧ.ММ.СС,
значение указывается в диапазоне 00.00.00 - 23.59.59
Имя полученного транспортного контейнера от налогового органа ИмяПолТК А T(1-255) О Имя принятого транспортного контейнера с расширением
Сведения по полученным файлам СведПолФайл С   ОМ Состав элемента представлен в таблице 4.5

Таблица 4.5

Сведения по полученным файлам (СведПолФайл)

Наименование элемента Сокращенное наименование (код) элемента Признак типа элемента Формат элемента Признак обязательности элемента Дополнительная информация
Имя полученного документа, поступившего в составе транспортного контейнера ИмяПринятДок А T(1-255) О Значением является имя поступившего документа без расширения
ЭП под полученным файлом ЭППолФайл П T(1-) О Содержимое ЭП представляется в кодировке Base64