ФЕДЕРАЛЬНАЯ НАЛОГОВАЯ СЛУЖБА
ПИСЬМО
от 9 января 2023 г. N АБ-4-19/7@
О НАПРАВЛЕНИИ ТИПОВЫХ (РЕКОМЕНДУЕМЫХ) ФОРМАТОВ
ФНС России в дополнение к письму от 12.12.2022 N АБ-4-19/17879@ направляет типовые (рекомендуемые) форматы заявления о представлении на бумажном носителе акта сверки принадлежности сумм денежных средств, перечисленных и (или) признаваемых в качестве единого налогового платежа, либо сумм денежных средств, перечисленных не в качестве единого налогового платежа и акта сверки принадлежности сумм денежных средств, перечисленных и (или) признаваемых в качестве единого налогового платежа, либо сумм денежных средств, перечисленных не в качестве единого налогового платежа.
Действительный
государственный советник
Российской Федерации
3 класса
А.В. БУДАРИН
ФОРМАТ ПРЕДСТАВЛЕНИЯ ЗАЯВЛЕНИЯ О ПРЕДСТАВЛЕНИИ НА БУМАЖНОМ НОСИТЕЛЕ АКТА СВЕРКИ ПРИНАДЛЕЖНОСТИ СУММ ДЕНЕЖНЫХ СРЕДСТВ, ПЕРЕЧИСЛЕННЫХ И (ИЛИ) ПРИЗНАВАЕМЫХ В КАЧЕСТВЕ ЕДИНОГО НАЛОГОВОГО ПЛАТЕЖА, ЛИБО СУММ ДЕНЕЖНЫХ СРЕДСТВ, ПЕРЕЧИСЛЕННЫХ НЕ В КАЧЕСТВЕ ЕДИНОГО НАЛОГОВОГО ПЛАТЕЖА, В ЭЛЕКТРОННОЙ ФОРМЕ
I. ОБЩИЕ СВЕДЕНИЯ
1. Настоящий формат описывает требования к XML файлам (далее - файл обмена) передачи в налоговые органы заявления о представлении на бумажном носителе акта сверки принадлежности сумм денежных средств, перечисленных и (или) признаваемых в качестве единого налогового платежа, либо сумм денежных средств, перечисленных не в качестве единого налогового платежа, в электронной форме.
2. Номер версии настоящего формата 5.01, часть DCCCLXIX.
II. ОПИСАНИЕ ФАЙЛА ОБМЕНА
3. Имя файла обмена должно иметь следующий вид:
R_T_A_K_O_GGGGMMDD_N, где:
R_T - префикс, принимающий значение IU_PRAKTSVERK;
A_K - идентификатор получателя информации, где: A - идентификатор получателя, которому направляется файл обмена, K - идентификатор конечного получателя, для которого предназначена информация из данного файла обмена. Передача файла от отправителя к конечному получателю (K) может осуществляться в несколько этапов через другие налоговые органы, осуществляющие передачу файла на промежуточных этапах, которые обозначаются идентификатором A. В случае передачи файла от отправителя к конечному получателю при отсутствии налоговых органов, осуществляющих передачу на промежуточных этапах, значения идентификаторов A и K совпадают. Каждый из идентификаторов (A и K) имеет вид для налоговых органов - четырехразрядный код налогового органа;
O - идентификатор отправителя информации, имеет вид:
для организаций - девятнадцатиразрядный код (идентификационный номер налогоплательщика (далее - ИНН) и код причины постановки на учет (далее - КПП) организации (обособленного подразделения);
для физических лиц - двенадцатиразрядный код (ИНН физического лица, при наличии. При отсутствии ИНН - последовательность из двенадцати нулей).
GGGG - год формирования передаваемого файла, MM - месяц, DD - день;
N - идентификационный номер файла. (Длина - от 1 до 36 знаков. Идентификационный номер файла должен обеспечивать уникальность файла).
Расширение имени файла - xml. Расширение имени файла может указываться как строчными, так и прописными буквами.
Параметры первой строки файла обмена
Первая строка XML файла должна иметь следующий вид:
<?xml version ="1.0" encoding ="windows-1251"?>
Имя файла, содержащего XML схему файла обмена, должно иметь следующий вид:
IU_PRAKTSVERK_1_869_00_05_01_xx, где xx - номер версии схемы.
Расширение имени файла - xsd.
XML схема файла обмена приводится отдельным файлом и размещается на официальном сайте Федеральной налоговой службы в информационной-телекоммуникационной сети "Интернет".
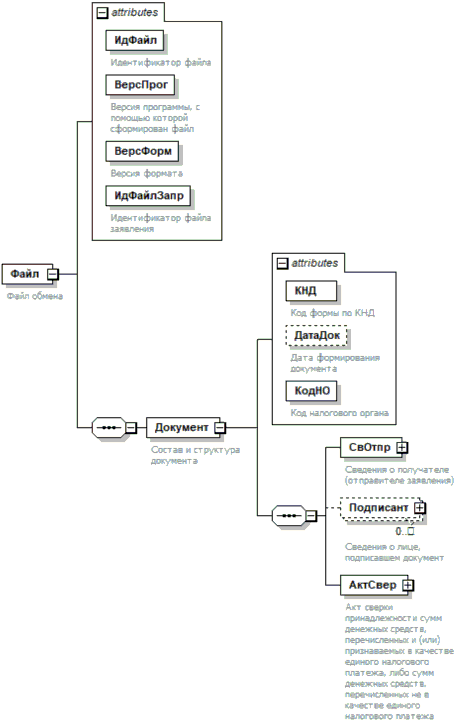
4. Логическая модель файла обмена представлена в виде диаграммы структуры файла обмена на рисунке 1 настоящего формата. Элементами логической модели файла обмена являются элементы и атрибуты XML файла. Перечень структурных элементов логической модели файла обмена и сведения о них приведены в таблицах 4.1 - 4.12 настоящего формата.
Для каждого структурного элемента логической модели файла обмена приводятся следующие сведения:
наименование элемента. Приводится полное наименование элемента. В строке таблицы могут быть описаны несколько элементов, наименования которых разделены символом "|". Такая форма записи применяется при наличии в файле обмена только одного элемента из описанных в этой строке;
сокращенное наименование (код) элемента. Приводится сокращенное наименование элемента. Синтаксис сокращенного наименования должен удовлетворять спецификации XML;
признак типа элемента. Может принимать следующие значения: "С" - сложный элемент логической модели (содержит вложенные элементы), "П" - простой элемент логической модели, реализованный в виде элемента XML файла, "А" - простой элемент логической модели, реализованный в виде атрибута элемента XML файла. Простой элемент логической модели не содержит вложенные элементы;
формат элемента. Формат элемента представляется следующими условными обозначениями: T - символьная строка; N - числовое значение (целое или дробное).
Формат символьной строки указывается в виде Т(n-k) или T(=k), где: n - минимальное количество знаков, к - максимальное количество знаков, символ "-" - разделитель, символ "=" означает фиксированное количество знаков в строке. В случае, если минимальное количество знаков равно 0, формат имеет вид Т(0-k). В случае, если максимальное количество знаков неограничено, формат имеет вид Т(n-).
Формат числового значения указывается в виде N(m.k), где: m - максимальное количество знаков в числе, включая знак (для отрицательного числа), целую и дробную часть числа без разделяющей десятичной точки, k - максимальное число знаков дробной части числа. Если число знаков дробной части числа равно 0 (то есть число целое), то формат числового значения имеет вид N(m).
Для простых элементов, являющихся базовыми в XML, таких как, элемент с типом "date", поле "Формат элемента" не заполняется. Для таких элементов в поле "Дополнительная информация" указывается тип базового элемента;
признак обязательности элемента определяет обязательность наличия элемента (совокупности наименования элемента и его значения) в файле обмена. Признак обязательности элемента может принимать следующие значения: "О" - наличие элемента в файле обмена обязательно; "Н" - наличие элемента в файле обмена необязательно, то есть элемент может отсутствовать. Если элемент принимает ограниченный перечень значений (по классификатору, кодовому словарю), то признак обязательности элемента дополняется символом "К". В случае, если количество реализаций элемента может быть более одной, то признак обязательности элемента дополняется символом "М".
К вышеперечисленным признакам обязательности элемента может добавляться значение "У" в случае описания в XML схеме условий, предъявляемых к элементу в файле обмена, описанных в графе "Дополнительная информация".
дополнительная информация содержит, при необходимости, требования к элементу файла обмена, не указанные ранее. Для сложных элементов указывается ссылка на таблицу, в которой описывается состав данного элемента. Для элементов, принимающих ограниченный перечень значений из классификатора (кодового словаря), указывается соответствующее наименование классификатора (кодового словаря) или приводится перечень возможных значений. Для классификатора (кодового словаря) может указываться ссылка на его местонахождение. Для элементов, использующих пользовательский тип данных, указывается наименование типового элемента.

Рисунок 1. Диаграмма структуры файла обмена
Таблица 4.1
Файл обмена (Файл)
| Наименование элемента | Сокращенное наименование (код) элемента | Признак типа элемента | Формат элемента | Признак обязательности элемента | Дополнительная информация |
| Идентификатор файла | ИдФайл | А | T(1-255) | ОУ | Содержит (повторяет) имя сформированного файла (без расширения) |
| Версия программы, с помощью которой сформирован файл | ВерсПрог | А | T(1-40) | О | |
| Версия формата | ВерсФорм | А | T(1-5) | О | Принимает значение: 5.01 |
| Состав и структура документа | Документ | С | | О | Состав элемента представлен в таблице 4.2 |
Таблица 4.2
Состав и структура документа (Документ)
| Наименование элемента | Сокращенное наименование (код) элемента | Признак типа элемента | Формат элемента | Признак обязательности элемента | Дополнительная информация |
| Код формы документа по КНД | КНД | А | T(=7) | ОК | Типовой элемент <КНДТип>. Принимает значение: 1165180 |
| Дата формирования документа | ДатаДок | А | T(=10) | О | Типовой элемент <ДатаТип>. Дата в формате ДД.ММ.ГГГГ |
| Код налогового органа | КодНО | А | T(=4) | ОК | Типовой элемент <СОНОТип> |
| Сведения о заявителе | СвНП | С | | О | Состав элемента представлен в таблице 4.3 |
| Сведения о лице, подписавшем документ | Подписант | С | | О | Состав элемента представлен в таблице 4.7 |
| Заявление о представлении на бумажном носителе акта сверки принадлежности сумм денежных средств, перечисленных и (или) признаваемых в качестве единого налогового платежа, либо сумм денежных средств, перечисленных не в качестве единого налогового платежа | ЗаявПрАктСверк | С | | О | Состав элемента представлен в таблице 4.9 |
Таблица 4.3
Сведения о заявителе (СвНП)
| Наименование элемента | Сокращенное наименование (код) элемента | Признак типа элемента | Формат элемента | Признак обязательности элемента | Дополнительная информация |
| Признак заявителя | ПрЗаяв | А | T(=1) | ОК | Принимает значение: 1 - организация | 2 - физическое лицо, не являющееся индивидуальным предпринимателем | 3 - физическое лицо, зарегистрированное в качестве индивидуального предпринимателя |
| Номер контактного телефона | Тлф | А | T(1-20) | Н | |
| Заявитель - организация | | НПЮЛ | С | | ОУ | Состав элемента представлен в таблице 4.4 Элемент заполняется при <ПрЗаяв>=1 |
| Заявитель - физическое лицо, не являющееся индивидуальным предпринимателем | | НПФЛ | С | | ОУ | Состав элемента представлен в таблице 4.5 Элемент заполняется при <ПрЗаяв>=2 |
| Заявитель - физическое лицо, зарегистрированное в качестве индивидуального предпринимателя | НПИП | С | | ОУ | Состав элемента представлен в таблице 4.6 Элемент заполняется при <ПрЗаяв>=3 |
Таблица 4.4
Заявитель - организация (НПЮЛ)
| Наименование элемента | Сокращенное наименование (код) элемента | Признак типа элемента | Формат элемента | Признак обязательности элемента | Дополнительная информация |
| Наименование организации | НаимОрг | А | T(1-1000) | О | |
| ИНН организации | ИННЮЛ | А | T(=10) | О | Типовой элемент <ИННЮЛТип> |
| КПП | КПП | А | T(=9) | О | Типовой элемент <КППТип> |
Таблица 4.5
Заявитель - физическое лицо, не являющееся индивидуальным предпринимателем (НПФЛ)
| Наименование элемента | Сокращенное наименование (код) элемента | Признак типа элемента | Формат элемента | Признак обязательности элемента | Дополнительная информация |
| Фамилия, имя, отчество физического лица | ФИО | С | | О | Типовой элемент <ФИОТип>. Состав элемента представлен в таблице 4.12 |
| ИНН физического лица | | ИННФЛ | П | T(=12) | О | Типовой элемент <ИННФЛТип>. |
| Сведения о документе, удостоверяющем личность физического лица | УдЛичнФЛ | С | | О | Типовой элемент <УдЛичнФЛСТип>. Состав элемента представлен в таблице 4.11 |
Таблица 4.6
Заявитель - физическое лицо, зарегистрированное в качестве индивидуального предпринимателя (НПИП)
| Наименование элемента | Сокращенное наименование (код) элемента | Признак типа элемента | Формат элемента | Признак обязательности элемента | Дополнительная информация |
| ИНН физического лица | ИННФЛ | А | T(=12) | О | Типовой элемент <ИННФЛТип> |
| Фамилия, имя, отчество индивидуального предпринимателя | ФИОИП | С | | О | Типовой элемент <ФИОТип>. Состав элемента представлен в таблице 4.12 |
Таблица 4.7
Сведения о лице, подписавшем документ (Подписант)
| Наименование элемента | Сокращенное наименование (код) элемента | Признак типа элемента | Формат элемента | Признак обязательности элемента | Дополнительная информация |
| Признак лица, подписавшего документ | ПрПодп | А | T(=1) | ОК | Принимает значение: 1 - заявитель | 2 - представитель заявителя |
| Фамилия, имя, отчество | ФИО | С | | НУ | Типовой элемент <ФИОТип>. Состав элемента представлен в таблице 4.12. Элемент обязателен при выполнении одного из условий: - <ПрПодп>=2 | - <ПрПодп>=1 и наличие <НПЮЛ> |
| Сведения о представителе | СвПред | С | | НУ | Состав элемента представлен в таблице 4.8. Элемент обязателен при <ПрПодп>=2 |
Таблица 4.8
Сведения о представителе (СвПред)
| Наименование элемента | Сокращенное наименование (код) элемента | Признак типа элемента | Формат элемента | Признак обязательности элемента | Дополнительная информация |
| Наименование и реквизиты документа, подтверждающего полномочия представителя заявителя | НаимДок | А | T(1-120) | О | |
Таблица 4.9
Заявление о представлении на бумажном носителе акта сверки принадлежности сумм денежных средств, перечисленных и (или) признаваемых в качестве единого налогового платежа, либо сумм денежных средств, перечисленных не в качестве единого налогового платежа (ЗаявПрАктСверк)
| Наименование элемента | Сокращенное наименование (код) элемента | Признак типа элемента | Формат элемента | Признак обязательности элемента | Дополнительная информация |
| Признак КБК, по которым просят предоставить акт сверки принадлежности сумм денежных средств, перечисленных и (или) признаваемых в качестве единого налогового платежа, либо сумм денежных средств, перечисленных не в качестве единого налогового платежа | ПрКБК | А | T(=1) | ОК | Принимает значение: 1 - по всем КБК | 2 - по перечню КБК |
| Дата начала периода | ДатаНачПер | А | T(=10) | О | Типовой элемент <ДатаТип>. Дата в формате ДД.ММ.ГГГГ |
| Дата окончания периода | ДатаКонПер | А | T(=10) | Н | Типовой элемент <ДатаТип>. Дата в формате ДД.ММ.ГГГГ |
| Способ получения акта сверки принадлежности сумм денежных средств, перечисленных и (или) признаваемых в качестве единого налогового платежа, либо сумм денежных средств, перечисленных не в качестве единого налогового платежа | СпособПолуч | А | T(=1) | ОК | Принимает значение: 1 - в налоговом органе, в который представлено настоящее заявление | 2 - в многофункциональном центре предоставления государственных и муниципальных услуг (далее - МФЦ), через который представлено настоящее заявление, для чего выражаю согласие на передачу мне акта сверки на бумажном носителе через МФЦ | 3 - по почте по имеющемуся у налогового органа адресу заявителя |
| Перечень КБК | ПеречКБК | С | | НМУ | Состав элемента представлен в таблице 4.10. Элемент обязателен при <ПрКБК>=2 |
Таблица 4.10
Перечень КБК (ПеречКБК)
| Наименование элемента | Сокращенное наименование (код) элемента | Признак типа элемента | Формат элемента | Признак обязательности элемента | Дополнительная информация |
| Код бюджетной классификации | КБК | А | T(=20) | ОК | Типовой элемент <КБКТип>. Принимает значение в соответствии с Классификатором кодов классификации доходов бюджетов Российской Федерации |
Таблица 4.11
Сведения о документе, удостоверяющем личность (сокращенный) (УдЛичнФЛСТип)
| Наименование элемента | Сокращенное наименование (код) элемента | Признак типа элемента | Формат элемента | Признак обязательности элемента | Дополнительная информация |
| Код вида документа | КодВидДок | А | T(=2) | ОК | Принимает значение: 21 - паспорт гражданина Российской Федерации | 03 - Свидетельство о рождении | 07 - Военный билет | 08 - Временное удостоверение, выданное взамен военного билета | 10 - Паспорт иностранного гражданина | 11 - Свидетельство о рассмотрении ходатайства о признании лица беженцем на территории Российской Федерации по существу | 12 - Вид на жительство в Российской Федерации | 13 - Удостоверение беженца | 14 - Временное удостоверение личности гражданина Российской Федерации | 15 - Разрешение на временное проживание в Российской Федерации | 18 - Свидетельство о предоставлении временного убежища на территории Российской Федерации | 23 - Свидетельство о рождении, выданное уполномоченным органом иностранного государства | 24 - Удостоверение личности военнослужащего Российской Федерации | 27 - Военный билет офицера запаса |
| Серия и номер документа, удостоверяющего личность | СерНомДок | А | T(1-25) | О | Типовой элемент <СПДУЛШТип> |
| Дата выдачи документа, удостоверяющего личность | ДатаДок | А | T(=10) | О | Типовой элемент <ДатаТип>. Дата в формате ДД.ММ.ГГГГ |
Таблица 4.12
Фамилия, имя, отчество (ФИОТип)
| Наименование элемента | Сокращенное наименование (код) элемента | Признак типа элемента | Формат элемента | Признак обязательности элемента | Дополнительная информация |
| Фамилия | Фамилия | А | T(1-60) | О | |
| Имя | Имя | А | T(1-60) | О | |
| Отчество | Отчество | А | T(1-60) | Н | |
ФОРМАТ ПРЕДСТАВЛЕНИЯ АКТА СВЕРКИ ПРИНАДЛЕЖНОСТИ СУММ ДЕНЕЖНЫХ СРЕДСТВ, ПЕРЕЧИСЛЕННЫХ И (ИЛИ) ПРИЗНАВАЕМЫХ В КАЧЕСТВЕ ЕДИНОГО НАЛОГОВОГО ПЛАТЕЖА, ЛИБО СУММ ДЕНЕЖНЫХ СРЕДСТВ, ПЕРЕЧИСЛЕННЫХ НЕ В КАЧЕСТВЕ ЕДИНОГО НАЛОГОВОГО ПЛАТЕЖА, В ЭЛЕКТРОННОЙ ФОРМЕ
I. ОБЩИЕ СВЕДЕНИЯ
1. Настоящий формат описывает требования к XML-файлам (далее - файл обмена) передачи налоговыми органами в электронной форме акта сверки принадлежности сумм денежных средств, перечисленных и (или) признаваемых в качестве единого налогового платежа, либо сумм денежных средств, перечисленных не в качестве единого налогового платежа.
2. Номер версии настоящего формата 5.03, часть 862.
II. ОПИСАНИЕ ФАЙЛА ОБМЕНА
3. Имя файла обмена должно иметь следующий вид:
R_T_A_K_O_GGGGMMDD_N, где:
R_T - префикс, принимающий значение IU_AKTSVP;
A_K - идентификатор получателя информации, где: A - идентификатор получателя, которому направляется файл обмена, K - идентификатор конечного получателя, для которого предназначена информация из данного файла обмена. Передача файла от отправителя к конечному получателю (K) может осуществляться в несколько этапов через другие налоговые органы, осуществляющие передачу файла на промежуточных этапах, которые обозначаются идентификатором A. В случае передачи файла от отправителя к конечному получателю при отсутствии налоговых органов, осуществляющих передачу на промежуточных этапах, значения идентификаторов A и K совпадают. Каждый из идентификаторов (A и K) имеет вид:
для организаций - девятнадцатиразрядный код (идентификационный номер налогоплательщика (далее - ИНН) и код причины постановки на учет (далее - КПП) организации (обособленного подразделения);
для физических лиц - двенадцатиразрядный код (ИНН физического лица, при наличии. При отсутствии ИНН - последовательность из двенадцати нулей);
для налоговых органов (только для идентификатора А) - четырехразрядный код (код налогового органа в соответствии с классификатором "Система обозначения налоговых органов" (далее - СОНО);
O - идентификатор отправителя информации, для налоговых органов представляется в виде четырехразрядного кода (код налогового органа по СОНО);
GGGG - год формирования передаваемого файла, MM - месяц, DD - день;
N - идентификационный номер файла (длина - от 1 до 36 знаков. Идентификационный номер файла должен обеспечивать уникальность файла).
Расширение имени файла - xml. Расширение имени файла может указываться как строчными, так и прописными буквами.
Параметры первой строки файла обмена
Первая строка XML-файла должна иметь следующий вид:
<?xml version ="1.0" encoding ="windows-1251"?>
Имя файла, содержащего XML-схему файла обмена, должно иметь следующий вид:
IU_AKTSVP_1_862_01_05_03_xx, где xx - номер версии схемы.
Расширение имени файла - xsd.
XML-схема файла обмена приводится отдельным файлом и размещается на официальном сайте Федеральной налоговой службы в информационно-телекоммуникационной сети "Интернет".
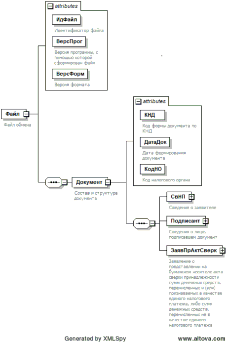
4. Логическая модель файла обмена представлена в виде диаграммы структуры файла обмена на рисунке 1 настоящего формата. Элементами логической модели файла обмена являются элементы и атрибуты XML-файла. Перечень структурных элементов логической модели файла обмена и сведения о них приведены в таблицах 4.1 - 4.26 настоящего формата.
Для каждого структурного элемента логической модели файла обмена приводятся следующие сведения:
наименование элемента. Приводится полное наименование элемента. В строке таблицы могут быть описаны несколько элементов, наименования которых разделены символом "|". Такая форма записи применяется при наличии в файле обмена только одного элемента из описанных в этой строке;
сокращенное наименование (код) элемента. Приводится сокращенное наименование элемента. Синтаксис сокращенного наименования должен удовлетворять спецификации XML;
признак типа элемента. Может принимать следующие значения: "С" - сложный элемент логической модели (содержит вложенные элементы), "П" - простой элемент логической модели, реализованный в виде элемента XML-файла, "А" - простой элемент логической модели, реализованный в виде атрибута элемента XML-файла. Простой элемент логической модели не содержит вложенные элементы;
формат элемента. Формат элемента представляется следующими условными обозначениями: T - символьная строка; N - числовое значение (целое или дробное).
Формат символьной строки указывается в виде Т(n-k) или T(=k), где: n - минимальное количество знаков, k - максимальное количество знаков, символ "-" - разделитель, символ "=" означает фиксированное количество знаков в строке. В случае, если минимальное количество знаков равно 0, формат имеет вид Т(0-k). В случае, если максимальное количество знаков не ограничено, формат имеет вид Т(n-).
Формат числового значения указывается в виде N(m.k), где: m - максимальное количество знаков в числе, включая знак (для отрицательного числа), целую и дробную часть числа без разделяющей десятичной точки, k - максимальное число знаков дробной части числа. Если число знаков дробной части числа равно 0 (то есть число целое), то формат числового значения имеет вид N(m).
Для простых элементов, являющихся базовыми в XML, например, элемент с типом "date", поле "Формат элемента" не заполняется. Для таких элементов в поле "Дополнительная информация" указывается тип базового элемента;
признак обязательности элемента определяет обязательность наличия элемента (совокупности наименования элемента и его значения) в файле обмена. Признак обязательности элемента может принимать следующие значения: "О" - наличие элемента в файле обмена обязательно; "Н" - наличие элемента в файле обмена необязательно, то есть элемент может отсутствовать. Если элемент принимает ограниченный перечень значений (по классификатору, справочнику, кодовому словарю), то признак обязательности элемента дополняется символом "К". В случае, если количество реализаций элемента может быть более одной, то признак обязательности элемента дополняется символом "М".
К вышеперечисленным признакам обязательности элемента может добавляться значение "У" в случае описания в XML-схеме условий, предъявляемых к элементу в файле обмена, описанных в графе "Дополнительная информация";
дополнительная информация содержит, при необходимости, требования к элементу файла обмена, не указанные ранее. Для сложных элементов указывается ссылка на таблицу, в которой описывается состав данного элемента. Для элементов, принимающих ограниченный перечень значений из классификатора (справочника, кодового словаря), указывается соответствующее наименование классификатора (справочника, кодового словаря) или приводится перечень возможных значений. Для классификатора (справочника, кодового словаря) может указываться ссылка на его местонахождение. Для элементов, использующих пользовательский тип данных, указывается наименование типового элемента.

Рисунок 1. Диаграмма структуры файла обмена
Таблица 4.1
Файл обмена (Файл)
| Наименование элемента | Сокращенное наименование (код) элемента | Признак типа элемента | Формат элемента | Признак обязательности элемента | Дополнительная информация |
| Идентификатор файла | ИдФайл | А | T(1-255) | ОУ | Содержит (повторяет) имя сформированного файла (без расширения) |
| Версия программы, с помощью которой сформирован файл | ВерсПрог | А | T(1-40) | О | |
| Версия формата | ВерсФорм | А | T(1-5) | О | Принимает значение: 5.03 |
| Идентификатор файла заявления | ИдФайлЗапр | А | T(1-150) | О | |
| Состав и структура документа | Документ | С | | О | Состав элемента представлен в таблице 4.2 |
Таблица 4.2
Состав и структура документа (Документ)
| Наименование элемента | Сокращенное наименование (код) элемента | Признак типа элемента | Формат элемента | Признак обязательности элемента | Дополнительная информация |
| Код формы по КНД | КНД | А | T(=7) | ОК | Типовой элемент <КНДТип>. Принимает значение: 1160070 |
| Дата формирования документа | ДатаДок | А | T(=10) | Н | Типовой элемент <ДатаТип>. Дата в формате ДД.ММ.ГГГГ |
| Код налогового органа | КодНО | А | T(=4) | ОК | Типовой элемент <СОНОТип> |
| Сведения о получателе (отправителе заявления) | СвОтпр | С | | О | Состав элемента представлен в таблице 4.3 |
| Сведения о лице, подписавшем документ | Подписант | С | | НМ | Состав элемента представлен в таблице 4.4 |
| Акт сверки принадлежности сумм денежных средств, перечисленных и (или) признаваемых в качестве единого налогового платежа, либо сумм денежных средств, перечисленных не в качестве единого налогового платежа | АктСвер | С | | О | Состав элемента представлен в таблице 4.5 |
Таблица 4.3
Сведения о получателе (отправителе заявления) (СвОтпр)
| Наименование элемента | Сокращенное наименование (код) элемента | Признак типа элемента | Формат элемента | Признак обязательности элемента | Дополнительная информация |
| Отправитель - юридическое лицо | | ОтпрЮЛ | С | | О | Типовой элемент <СведЮЛТип>. Состав элемента представлен в таблице 4.23 |
| Отправитель - физическое лицо (в том числе индивидуальный предприниматель) | ОтпрФЛ | С | | О | Типовой элемент <СведФЛТип>. Состав элемента представлен в таблице 4.24 |
Таблица 4.4
Сведения о лице, подписавшем документ (Подписант)
| Наименование элемента | Сокращенное наименование (код) элемента | Признак типа элемента | Формат элемента | Признак обязательности элемента | Дополнительная информация |
| Фамилия, имя, отчество должностного лица налогового органа, осуществляющего сверку | ФИО | С | | О | Типовой элемент <ФИОТип>. Состав элемента представлен в таблице 4.26 |
Таблица 4.5
Акт сверки принадлежности сумм денежных средств, перечисленных и (или) признаваемых в качестве единого налогового платежа, либо сумм денежных средств, перечисленных не в качестве единого налогового платежа (АктСвер)
| Наименование элемента | Сокращенное наименование (код) элемента | Признак типа элемента | Формат элемента | Признак обязательности элемента | Дополнительная информация |
| Номер акта | НомерАкт | А | T(1-50) | О | |
| Дата начала периода, за который производится сверка | ДатаНачПериод | А | T(=10) | О | Типовой элемент <ДатаТип>. Дата в формате ДД.ММ.ГГГГ |
| Дата окончания периода, за который производится сверка | ДатаКонПериод | А | T(=10) | О | Типовой элемент <ДатаТип>. Дата в формате ДД.ММ.ГГГГ |
| Дата проведения (подписания) сверки должностным лицом налогового органа | ДатаСвер | А | T(=10) | Н | Типовой элемент <ДатаТип>. Дата в формате ДД.ММ.ГГГГ |
| Сведения о налогоплательщике (плательщике сбора, плательщике страховых взносов, налоговом агенте) | СвНП | С | | О | Состав элемента представлен в таблице 4.6 |
| Должностное лицо налогового органа, осуществляющее сверку | СвДолжНО | С | | Н | Типовой элемент <ФИОТип>. Состав элемента представлен в таблице 4.26 |
| Перечень налогов в акте сверки принадлежности сумм денежных средств, перечисленных и (или) признаваемых в качестве единого налогового платежа, либо сумм денежных средств, перечисленных не в качестве единого налогового платежа | НалАкт | С | | НМ | Состав элемента представлен в таблице 4.7 |
| Содержание акта сверки принадлежности сумм денежных средств, перечисленных и (или) признаваемых в качестве единого налогового платежа, либо сумм денежных средств, перечисленных не в качестве единого налогового платежа | СодАкт | С | | ОМ | Состав элемента представлен в таблице 4.8 |
Таблица 4.6
Сведения о налогоплательщике (плательщике сбора, плательщике страховых взносов, налоговом агенте) (СвНП)
| Наименование элемента | Сокращенное наименование (код) элемента | Признак типа элемента | Формат элемента | Признак обязательности элемента | Дополнительная информация |
| Сведения о юридическом лице | | НПЮЛ | С | | О | Типовой элемент <СведЮЛТип>. Состав элемента представлен в таблице 4.23 |
| Сведения о физическом лице | НПФЛ | С | | О | Типовой элемент <СведФЛТип>. Состав элемента представлен в таблице 4.24 |
Таблица 4.7
Перечень налогов в акте сверки принадлежности сумм денежных средств, перечисленных и (или) признаваемых в качестве единого налогового платежа, либо сумм денежных средств, перечисленных не в качестве единого налогового платежа (НалАкт)
| Наименование элемента | Сокращенное наименование (код) элемента | Признак типа элемента | Формат элемента | Признак обязательности элемента | Дополнительная информация |
| Наименование налога (сбора, страховых взносов) | НаимНал | А | T(1-80) | О | |
| Код бюджетной классификации | КБК | А | T(=20) | ОК | Типовой элемент <КБКТип>. Принимает значение в соответствии с Классификатором кодов классификации доходов бюджетов Российской Федерации |
| Код по ОКТМО | ОКТМО | А | T(=8) | T(=11) | ОК | Типовой элемент <ОКТМОТип>. Принимает значение в соответствии с Общероссийским классификатором территорий муниципальных образований |
Таблица 4.8
Содержание акта сверки принадлежности сумм денежных средств, перечисленных и (или) признаваемых в качестве единого налогового платежа, либо сумм денежных средств, перечисленных не в качестве единого налогового платежа (СодАкт)
| Наименование элемента | Сокращенное наименование (код) элемента | Признак типа элемента | Формат элемента | Признак обязательности элемента | Дополнительная информация |
| Акт сверки принадлежности сумм денежных средств, перечисленных и (или) признаваемых в качестве единого налогового платежа | АктПризнЕНП | С | | НУ | Состав элемента представлен в таблице 4.9. Элемент обязателен при отсутствии элемента <АктНеЕНП> |
| Акт сверки принадлежности сумм денежных средств, перечисленных не в качестве единого налогового платежа | АктНеЕНП | С | | НУ | Состав элемента представлен в таблице 4.14. Элемент обязателен при отсутствии элемента <АктПризнЕНП> |
Таблица 4.9
Акт сверки принадлежности сумм денежных средств, перечисленных и (или) признаваемых в качестве единого налогового платежа (АктПризнЕНП)
| Наименование элемента | Сокращенное наименование (код) элемента | Признак типа элемента | Формат элемента | Признак обязательности элемента | Дополнительная информация |
| Наименование налога (сбора, страховых взносов) | НаимНал | А | T(1-80) | О | |
| Код бюджетной классификации | КБК | А | T(=20) | О | Типовой элемент <КБКТип> |
| Код по ОКТМО | ОКТМО | А | T(8-11) | О | Типовой элемент <ОКТМОТип> |
| КПП | КПП | А | T(=9) | Н | Типовой элемент <КППТип> |
| Начислено (доначислено) (по декларациям (расчетам), решениям, вынесенным по результатам рассмотрения материалов налоговых проверок, по судебным актам) | Начислено | С | | О | Состав элемента представлен в таблице 4.10 |
| Уменьшено (по декларациям (расчетам), решениям, вынесенным по результатам рассмотрения материалов налоговых проверок, по судебным актам) | Уменьшено | С | | О | Состав элемента представлен в таблице 4.11 |
| Поступил единый налоговый платеж (далее - ЕНП) | ПоступЕНП | С | | О | Типовой элемент <СведенияТип>. Состав элемента представлен в таблице 4.25 |
| Распределено ЕНП по декларациям (расчетам), решениям, вынесенным по результатам рассмотрения материалов налоговых проверок, по судебным актам | РаспрЕНПДекл | С | | О | Состав элемента представлен в таблице 4.12 |
| Передано отрицательное/положительное сальдо | ПрдСальдо | С | | О | Типовой элемент <СведенияТип>. Состав элемента представлен в таблице 4.25 |
| Принято отрицательное/положительное сальдо | ПринСальдо | С | | О | Типовой элемент <СведенияТип>. Состав элемента представлен в таблице 4.25 |
| Списана реструктуризированная задолженность по пеням в случае выполнения условий реструктуризации | СпЗадолжПен | С | | О | Типовой элемент <СведенияТип>. Состав элемента представлен в таблице 4.25 |
| Списана реструктуризированная задолженность по штрафам в случае выполнения условий реструктуризации | СпЗадолжШтр | С | | О | Типовой элемент <СведенияТип>. Состав элемента представлен в таблице 4.25 |
| Списана задолженность по постановлениям Правительства Российской Федерации | СписЗадолжПр | С | | О | Типовой элемент <СведенияТип>. Состав элемента представлен в таблице 4.25 |
| Возвращено из бюджета | Возвращено | С | | О | Состав элемента представлен в таблице 4.13 |
| Отсроченные (рассроченные) платежи | ОтсрРассрПлат | С | | О | Типовой элемент <СведенияТип>. Состав элемента представлен в таблице 4.25 |
| Приостановленные к взысканию платежи в связи с введением процедуры банкротства (в том числе в связи с утверждением мирового соглашения), а также в связи с внесудебным банкротством гражданина | ПриостПлатБанкр | С | | О | Типовой элемент <СведенияТип>. Состав элемента представлен в таблице 4.25 |
| Приостановленные к взысканию платежи по решениям судов и налоговых органов | ПриостПлатРешен | С | | О | Типовой элемент <СведенияТип>. Состав элемента представлен в таблице 4.25 |
Таблица 4.10
Начислено (доначислено) (по декларациям (расчетам), решениям, вынесенным по результатам рассмотрения материалов налоговых проверок, по судебным актам) (Начислено)
| Наименование элемента | Сокращенное наименование (код) элемента | Признак типа элемента | Формат элемента | Признак обязательности элемента | Дополнительная информация |
| Начислено (доначислено) (по декларациям (расчетам), решениям, вынесенным по результатам рассмотрения материалов налоговых проверок, по судебным актам), всего | НачисленоВсего | С | | О | Типовой элемент <СведенияТип>. Состав элемента представлен в таблице 4.25 |
| Налог (сбор, страховые взносы) | Налог | С | | Н | Типовой элемент <СведенияТип>. Состав элемента представлен в таблице 4.25 |
| Пеня | Пени | С | | Н | Типовой элемент <СведенияТип>. Состав элемента представлен в таблице 4.25 |
| Штрафы | Штраф | С | | Н | Типовой элемент <СведенияТип>. Состав элемента представлен в таблице 4.25 |
| Проценты, начисленные в соответствии со статьями 176.1 и 203.1 Налогового кодекса Российской Федерации (далее - НК РФ) | ПроцСт | С | | Н | Типовой элемент <СведенияТип>. Состав элемента представлен в таблице 4.25 |
| Проценты, начисленные в процедурах банкротства (в том числе по мировому соглашению) | ПроцБанкр | С | | Н | Типовой элемент <СведенияТип>. Состав элемента представлен в таблице 4.25 |
Таблица 4.11
Уменьшено (по декларациям (расчетам), решениям, вынесенным по результатам рассмотрения материалов налоговых проверок, по судебным актам) (Уменьшено)
| Наименование элемента | Сокращенное наименование (код) элемента | Признак типа элемента | Формат элемента | Признак обязательности элемента | Дополнительная информация |
| Уменьшено (по декларациям (расчетам), решениям, вынесенным по результатам рассмотрения материалов налоговых проверок, по судебным актам), всего | УменьшеноВсего | С | | О | Типовой элемент <СведенияТип>. Состав элемента представлен в таблице 4.25 |
| Налог (сбор, страховые взносы) | Налог | С | | Н | Типовой элемент <СведенияТип>. Состав элемента представлен в таблице 4.25 |
| Пеня | Пени | С | | Н | Типовой элемент <СведенияТип>. Состав элемента представлен в таблице 4.25 |
| Штрафы | Штраф | С | | Н | Типовой элемент <СведенияТип>. Состав элемента представлен в таблице 4.25 |
| Проценты, начисленные в соответствии со статьями 176.1 и 203.1 НК РФ | ПроцСт | С | | Н | Типовой элемент <СведенияТип>. Состав элемента представлен в таблице 4.25 |
Таблица 4.12
Распределено ЕНП по декларациям (расчетам), решениям, вынесенным по результатам рассмотрения материалов налоговых проверок, по судебным актам (РаспрЕНПДекл)
| Наименование элемента | Сокращенное наименование (код) элемента | Признак типа элемента | Формат элемента | Признак обязательности элемента | Дополнительная информация |
| Распределено ЕНП по декларациям (расчетам), решениям, вынесенным по результатам рассмотрения материалов налоговых проверок, по судебным актам, всего | РаспрЕНПДеклВсего | С | | О | Типовой элемент <СведенияТип>. Состав элемента представлен в таблице 4.25 |
| Налог (сбор, страховые взносы) | Налог | С | | Н | Типовой элемент <СведенияТип>. Состав элемента представлен в таблице 4.25 |
| Пеня | Пени | С | | Н | Типовой элемент <СведенияТип>. Состав элемента представлен в таблице 4.25 |
| Штрафы | Штраф | С | | Н | Типовой элемент <СведенияТип>. Состав элемента представлен в таблице 4.25 |
| Остаток неуплаченных сумм процентов | Остат | С | | Н | Типовой элемент <СведенияТип>. Состав элемента представлен в таблице 4.25 |
| Проценты, начисленные в соответствии со статьями 176.1 и 203.1 НК РФ | ПроцСт | С | | Н | Типовой элемент <СведенияТип>. Состав элемента представлен в таблице 4.25 |
| Проценты, начисленные в процедурах банкротства (в том числе по мировому соглашению) | ПроцБанкр | С | | Н | Типовой элемент <СведенияТип>. Состав элемента представлен в таблице 4.25 |
Таблица 4.13
Возвращено из бюджета (Возвращено)
| Наименование элемента | Сокращенное наименование (код) элемента | Признак типа элемента | Формат элемента | Признак обязательности элемента | Дополнительная информация |
| Возвращено из бюджета, всего | ВозвращеноВсего | С | | О | Типовой элемент <СведенияТип>. Состав элемента представлен в таблице 4.25 |
| Налог (сбор, страховые взносы) | Налог | С | | Н | Типовой элемент <СведенияТип>. Состав элемента представлен в таблице 4.25 |
| Пеня | Пени | С | | Н | Типовой элемент <СведенияТип>. Состав элемента представлен в таблице 4.25 |
| Штрафы | Штраф | С | | Н | Типовой элемент <СведенияТип>. Состав элемента представлен в таблице 4.25 |
| Проценты, в том числе: | ПроцВсего | С | | Н | Типовой элемент <СведенияТип>. Состав элемента представлен в таблице 4.25 |
| Проценты, начисленные в соответствии со статьями 176.1 и 203.1 НК РФ | ПроцСт | С | | Н | Типовой элемент <СведенияТип>. Состав элемента представлен в таблице 4.25 |
| Проценты, начисленные в процедурах банкротства (в том числе по мировому соглашению) | ПроцБанкр | С | | Н | Типовой элемент <СведенияТип>. Состав элемента представлен в таблице 4.25 |
Таблица 4.14
Акт сверки принадлежности сумм денежных средств, перечисленных не в качестве единого налогового платежа (АктНеЕНП)
| Наименование элемента | Сокращенное наименование (код) элемента | Признак типа элемента | Формат элемента | Признак обязательности элемента | Дополнительная информация |
| Наименование налога (сбора, страховых взносов) | НаимНал | А | T(1-80) | О | |
| Код бюджетной классификации | КБК | А | T(=20) | ОК | Типовой элемент <КБКТип>. Принимает значение в соответствии с Классификатором кодов классификации доходов бюджетов Российской Федерации |
| Код по ОКТМО | ОКТМО | А | T(=8) | T(=11) | ОК | Типовой элемент <ОКТМОТип>. Принимает значение в соответствии с Общероссийским классификатором территорий муниципальных образований |
| КПП | КПП | А | T(=9) | Н | Типовой элемент <КППТип> |
| Задолженность/переплата на начало сверки | ЗадолжППлНач | С | | О | Состав элемента представлен в таблице 4.15 |
| Начислено (доначислено) (по декларациям (расчетам), решениям, вынесенным по результатам рассмотрения материалов налоговых проверок, по судебным актам) | Начислено | С | | О | Состав элемента представлен в таблице 4.16 |
| Уменьшено (по декларациям (расчетам), решениям, вынесенным по результатам рассмотрения материалов налоговых проверок, по судебным актам) | Уменьшено | С | | О | Состав элемента представлен в таблице 4.17 |
| Уплачено | Уплачено | С | | О | Состав элемента представлен в таблице 4.18 |
| Передано отрицательное (положительное) сальдо | ПрдСальдо | С | | О | Состав элемента представлен в таблице 4.19 |
| Принято отрицательное (положительное) сальдо | ПринСальдо | С | | О | Состав элемента представлен в таблице 4.20 |
| Списана реструктурированная задолженность по налогам в случае выполнения условий реструктуризации | СпЗадолжНалог | С | | О | Типовой элемент <СведенияТип>. Состав элемента представлен в таблице 4.25 |
| Списана реструктурированная задолженность по пеням в случае выполнения условий реструктуризации | СпЗадолжПен | С | | О | Типовой элемент <СведенияТип>. Состав элемента представлен в таблице 4.25 |
| Списана реструктурированная задолженность по штрафам в случае выполнения условий реструктуризации | СпЗадолжШтр | С | | О | Типовой элемент <СведенияТип>. Состав элемента представлен в таблице 4.25 |
| Списана задолженность по постановлениям Правительства Российской Федерации | СписЗПр | С | | О | Типовой элемент <СведенияТип>. Состав элемента представлен в таблице 4.25 |
| Возвращено из бюджета | Возвращено | С | | О | Состав элемента представлен в таблице 4.21 |
| Задолженность/переплата на окончание сверки | ЗадолжППлКон | С | | О | Состав элемента представлен в таблице 4.22 |
Таблица 4.15
Задолженность/переплата на начало сверки (ЗадолжППлНач)
| Наименование элемента | Сокращенное наименование (код) элемента | Признак типа элемента | Формат элемента | Признак обязательности элемента | Дополнительная информация |
| Задолженность/переплата на начало сверки, всего | ЗадолжППлНачВсего | С | | О | Типовой элемент <СведенияТип>. Состав элемента представлен в таблице 4.25 |
| Налог (сбор, страховые взносы), всего | НалВсего | С | | Н | Типовой элемент <СведенияТип>. Состав элемента представлен в таблице 4.25 |
| Налог - отсроченные (рассроченные) платежи | НалОтсрПлат | С | | Н | Типовой элемент <СведенияТип>. Состав элемента представлен в таблице 4.25 |
| Налог - приостановленные к взысканию платежи в связи с введением процедуры банкротства (в том числе в связи с утверждением мирового соглашения), а также в связи с внесудебным банкротством гражданина | НалПриостПлатБанкр | С | | Н | Типовой элемент <СведенияТип>. Состав элемента представлен в таблице 4.25 |
| Налог - приостановленные к взысканию платежи по решениям судов и налоговых органов | НалПриостПлатСуд | С | | Н | Типовой элемент <СведенияТип>. Состав элемента представлен в таблице 4.25 |
| Налог - реструктуризированный налог | НалРеструкДолг | С | | Н | Типовой элемент <СведенияТип>. Состав элемента представлен в таблице 4.25 |
| Пеня, всего | ПениВсего | С | | Н | Типовой элемент <СведенияТип>. Состав элемента представлен в таблице 4.25 |
| Пени - отсроченные (рассроченные) платежи | ПенОтсрПлат | С | | Н | Типовой элемент <СведенияТип>. Состав элемента представлен в таблице 4.25 |
| Пени - приостановленные к взысканию платежи в связи с введением процедуры банкротства (в том числе в связи с утверждением мирового соглашения), а также в связи с внесудебным банкротством гражданина | ПенПриостПлатБанкр | С | | Н | Типовой элемент <СведенияТип>. Состав элемента представлен в таблице 4.25 |
| Пени - приостановленные к взысканию платежи по решениям судов и налоговых органов | ПенПриостПлатСуд | С | | Н | Типовой элемент <СведенияТип>. Состав элемента представлен в таблице 4.25 |
| Пени - реструктуризированная пеня | ПенРеструкДолг | С | | Н | Типовой элемент <СведенияТип>. Состав элемента представлен в таблице 4.25 |
| Штрафы, всего | ШтрафВсего | С | | Н | Типовой элемент <СведенияТип>. Состав элемента представлен в таблице 4.25 |
| Штрафы - отсроченные (рассроченные) платежи | ШтрОтсрПлат | С | | Н | Типовой элемент <СведенияТип>. Состав элемента представлен в таблице 4.25 |
| Штрафы - приостановленные к взысканию платежи в связи с введением процедуры банкротства (в том числе в связи с утверждением мирового соглашения), а также в связи с внесудебным банкротством гражданина | ШтрПриостПлатБанкр | С | | Н | Типовой элемент <СведенияТип>. Состав элемента представлен в таблице 4.25 |
| Штрафы - приостановленные к взысканию платежи по решениям судов и налоговых органов | ШтрПриостПлатСуд | С | | Н | Типовой элемент <СведенияТип>. Состав элемента представлен в таблице 4.25 |
| Штрафы - реструктуризированный штраф | ШтрРеструкДолг | С | | Н | Типовой элемент <СведенияТип>. Состав элемента представлен в таблице 4.25 |
| Остаток неуплаченных сумм процентов, образовавшийся при досрочном прекращении действия отсрочек (рассрочек, реструктуризации), при расторжении соглашения о реструктуризации долга, при заключении мирового соглашения в процедурах банкротства | НеупСумВс | С | | Н | Типовой элемент <СведенияТип>. Состав элемента представлен в таблице 4.25 |
| Неуплаченные суммы процентов - приостановленные к взысканию платежи в связи с введением процедуры банкротства (в том числе в связи с утверждением мирового соглашения), а также в связи с внесудебным банкротством гражданина | НеупСумПриосПл | С | | Н | Типовой элемент <СведенияТип>. Состав элемента представлен в таблице 4.25 |
| Проценты, начисленные в процедурах банкротства (отрицательное, положительное сальдо) | ПроцНачБанкр | С | | Н | Типовой элемент <СведенияТип>. Состав элемента представлен в таблице 4.25 |
Таблица 4.16
Начислено (доначислено) (по декларациям (расчетам), решениям, вынесенным по результатам рассмотрения материалов налоговых проверок, по судебным актам) (Начислено)
| Наименование элемента | Сокращенное наименование (код) элемента | Признак типа элемента | Формат элемента | Признак обязательности элемента | Дополнительная информация |
| Начислено (доначислено) (по декларациям (расчетам), решениям, вынесенным по результатам рассмотрения материалов налоговых проверок, по судебным актам), всего | НачисленоВсего | С | | О | Типовой элемент <СведенияТип>. Состав элемента представлен в таблице 4.25 |
| Налог (сбор, страховые взносы) | Налог | С | | Н | Типовой элемент <СведенияТип>. Состав элемента представлен в таблице 4.25 |
| Пеня | Пени | С | | Н | Типовой элемент <СведенияТип>. Состав элемента представлен в таблице 4.25 |
| Штрафы | Штраф | С | | Н | Типовой элемент <СведенияТип>. Состав элемента представлен в таблице 4.25 |
| Проценты, начисленные в процедурах банкротства (в том числе в связи с утверждением мирового соглашения), а также в связи с внесудебным банкротством гражданина | ПроцБанкр | С | | Н | Типовой элемент <СведенияТип>. Состав элемента представлен в таблице 4.25 |
Таблица 4.17
Уменьшено (по декларациям (расчетам), решениям, вынесенным по результатам рассмотрения материалов налоговых проверок, по судебным актам) (Уменьшено)
| Наименование элемента | Сокращенное наименование (код) элемента | Признак типа элемента | Формат элемента | Признак обязательности элемента | Дополнительная информация |
| Уменьшено (по декларациям (расчетам), решениям, вынесенным по результатам рассмотрения материалов налоговых проверок, по судебным актам), всего | УменьшеноВсего | С | | О | Типовой элемент <СведенияТип>. Состав элемента представлен в таблице 4.25 |
| Налог (сбор, страховые взносы) | Налог | С | | Н | Типовой элемент <СведенияТип>. Состав элемента представлен в таблице 4.25 |
| Пеня | Пени | С | | Н | Типовой элемент <СведенияТип>. Состав элемента представлен в таблице 4.25 |
| Штрафы | Штраф | С | | Н | Типовой элемент <СведенияТип>. Состав элемента представлен в таблице 4.25 |
Таблица 4.18
Уплачено (Уплачено)
| Наименование элемента | Сокращенное наименование (код) элемента | Признак типа элемента | Формат элемента | Признак обязательности элемента | Дополнительная информация |
| Уплачено, всего | УплаченоВсего | С | | О | Типовой элемент <СведенияТип>. Состав элемента представлен в таблице 4.25 |
| Налог (сбор, страховые взносы) всего | НалогВсего | С | | Н | Типовой элемент <СведенияТип>. Состав элемента представлен в таблице 4.25 |
| Зачтено излишне уплаченного (взысканного) налога (сбора, страховых взносов) | ЗачИзлУплНал | С | | Н | Типовой элемент <СведенияТип>. Состав элемента представлен в таблице 4.25 |
| Налог - Отсроченные (рассроченные) платежи | НалОтсрПлат | С | | Н | Типовой элемент <СведенияТип>. Состав элемента представлен в таблице 4.25 |
| Налог - приостановленные к взысканию платежи в связи с введением процедуры банкротства (в том числе в связи с утверждением мирового соглашения), а также в связи с внесудебным банкротством гражданина | НалПриостПлат | С | | Н | Типовой элемент <СведенияТип>. Состав элемента представлен в таблице 4.25 |
| Налог - реструктуризированная задолженность | НалРеструкДолг | С | | Н | Типовой элемент <СведенияТип>. Состав элемента представлен в таблице 4.25 |
| Пеня, всего | ПенВсего | С | | Н | Типовой элемент <СведенияТип>. Состав элемента представлен в таблице 4.25 |
| Пени - Отсроченные (рассроченные) платежи | ПенОтсрПлат | С | | Н | Типовой элемент <СведенияТип>. Состав элемента представлен в таблице 4.25 |
| Пени - приостановленные к взысканию платежи в связи с введением процедуры банкротства (в том числе в связи с утверждением мирового соглашения), а также в связи с внесудебным банкротством гражданина | ПенПриостПлат | С | | Н | Типовой элемент <СведенияТип>. Состав элемента представлен в таблице 4.25 |
| Пени - реструктуризированная задолженность | ПенРеструкДолг | С | | Н | Типовой элемент <СведенияТип>. Состав элемента представлен в таблице 4.25 |
| Штрафы всего | ШтрВсего | С | | Н | Типовой элемент <СведенияТип>. Состав элемента представлен в таблице 4.25 |
| Штрафы - Отсроченные (рассроченные) платежи | ШтрОтсрПлат | С | | Н | Типовой элемент <СведенияТип>. Состав элемента представлен в таблице 4.25 |
| Штрафы - приостановленные к взысканию платежи в связи с введением процедуры банкротства (в том числе в связи с утверждением мирового соглашения), а также в связи с внесудебным банкротством гражданина | ШтрПриостПлат | С | | Н | Типовой элемент <СведенияТип>. Состав элемента представлен в таблице 4.25 |
| Штрафы - реструктуризированная задолженность | ШтрРеструкДолг | С | | Н | Типовой элемент <СведенияТип>. Состав элемента представлен в таблице 4.25 |
| Проценты всего | ПрВсего | С | | Н | Типовой элемент <СведенияТип>. Состав элемента представлен в таблице 4.25 |
| Процент - остаток неуплаченных сумм процентов | ПрОстСумм | С | | Н | Типовой элемент <СведенияТип>. Состав элемента представлен в таблице 4.25 |
| Процент - приостановленные к взысканию платежи в связи с введением процедуры банкротства (в том числе в связи с утверждением мирового соглашения), а также в связи с внесудебным банкротством гражданина | ПрПриПлат | С | | Н | Типовой элемент <СведенияТип>. Состав элемента представлен в таблице 4.25 |
| Проценты, начисленные в процедурах банкротства (в том числе по мировому соглашению) | ПрБанкрот | С | | Н | Типовой элемент <СведенияТип>. Состав элемента представлен в таблице 4.25 |
Таблица 4.19
Передано отрицательное (положительное) сальдо (ПрдСальдо)
| Наименование элемента | Сокращенное наименование (код) элемента | Признак типа элемента | Формат элемента | Признак обязательности элемента | Дополнительная информация |
| Передано отрицательное (положительное) сальдо, всего | ПрдСальдоВсего | С | | О | Типовой элемент <СведенияТип>. Состав элемента представлен в таблице 4.25 |
| Налог (сбор, страховые взносы) | Налог | С | | Н | Типовой элемент <СведенияТип>. Состав элемента представлен в таблице 4.25 |
| Пеня | Пени | С | | Н | Типовой элемент <СведенияТип>. Состав элемента представлен в таблице 4.25 |
| Штрафы | Штрафы | С | | Н | Типовой элемент <СведенияТип>. Состав элемента представлен в таблице 4.25 |
| Остаток неуплаченных сумм процентов | НеупСум | С | | Н | Типовой элемент <СведенияТип>. Состав элемента представлен в таблице 4.25 |
| Проценты, начисленные в процедурах банкротства (в том числе по мировому соглашению) | ПроцБанкр | С | | Н | Типовой элемент <СведенияТип>. Состав элемента представлен в таблице 4.25 |
Таблица 4.20
Принято отрицательное (положительное) сальдо (ПринСальдо)
| Наименование элемента | Сокращенное наименование (код) элемента | Признак типа элемента | Формат элемента | Признак обязательности элемента | Дополнительная информация |
| Принято отрицательное (положительное) сальдо, всего | ПринСальдоВсего | С | | О | Типовой элемент <СведенияТип>. Состав элемента представлен в таблице 4.25 |
| Налог (сбор, страховые взносы) | Налог | С | | Н | Типовой элемент <СведенияТип>. Состав элемента представлен в таблице 4.25 |
| Пеня | Пени | С | | Н | Типовой элемент <СведенияТип>. Состав элемента представлен в таблице 4.25 |
| Штрафы | Штрафы | С | | Н | Типовой элемент <СведенияТип>. Состав элемента представлен в таблице 4.25 |
| Остаток неуплаченных сумм процентов | НеупСум | С | | Н | Типовой элемент <СведенияТип>. Состав элемента представлен в таблице 4.25 |
| Проценты, начисленные в процедурах банкротства (в том числе по мировому соглашению) | ПроцБанкр | С | | Н | Типовой элемент <СведенияТип>. Состав элемента представлен в таблице 4.25 |
Таблица 4.21
Возвращено из бюджета (Возвращено)
| Наименование элемента | Сокращенное наименование (код) элемента | Признак типа элемента | Формат элемента | Признак обязательности элемента | Дополнительная информация |
| Возвращено из бюджета, всего | ВозвращеноВсего | С | | О | Типовой элемент <СведенияТип>. Состав элемента представлен в таблице 4.25 |
| Налог (сбор, страховые взносы) | Налог | С | | Н | Типовой элемент <СведенияТип>. Состав элемента представлен в таблице 4.25 |
| Пеня | Пени | С | | Н | Типовой элемент <СведенияТип>. Состав элемента представлен в таблице 4.25 |
| Штрафы | Штраф | С | | Н | Типовой элемент <СведенияТип>. Состав элемента представлен в таблице 4.25 |
| Остаток неуплаченных сумм процентов | Остат | С | | Н | Типовой элемент <СведенияТип>. Состав элемента представлен в таблице 4.25 |
| Проценты, начисленные в процедурах банкротства (в том числе по мировому соглашению) | ПроцБанкр | С | | Н | Типовой элемент <СведенияТип>. Состав элемента представлен в таблице 4.25 |
Таблица 4.22
Задолженность/переплата на окончание сверки (ЗадолжППлКон)
| Наименование элемента | Сокращенное наименование (код) элемента | Признак типа элемента | Формат элемента | Признак обязательности элемента | Дополнительная информация |
| Задолженность/переплата на окончание сверки, всего | ЗадолжППлКонВсего | С | | О | Типовой элемент <СведенияТип>. Состав элемента представлен в таблице 4.25 |
| Налог (сбор, страховые взносы), всего | НалВсего | С | | Н | Типовой элемент <СведенияТип>. Состав элемента представлен в таблице 4.25 |
| Налог - отсроченные (рассроченные) платежи | НалОтсрПлат | С | | Н | Типовой элемент <СведенияТип>. Состав элемента представлен в таблице 4.25 |
| Налог - приостановленные к взысканию платежи в связи с введением процедуры банкротства (в том числе в связи с утверждением мирового соглашения), а также в связи с внесудебным банкротством гражданина | НалПриостПлатБанкр | С | | Н | Типовой элемент <СведенияТип>. Состав элемента представлен в таблице 4.25 |
| Налог - приостановленные к взысканию платежи по решениям судов и налоговых органов | НалПриостПлатСуд | С | | Н | Типовой элемент <СведенияТип>. Состав элемента представлен в таблице 4.25 |
| Реструктуризированный налог | РеструкНалог | С | | Н | Типовой элемент <СведенияТип>. Состав элемента представлен в таблице 4.25 |
| Пеня, всего | ПениВсего | С | | Н | Типовой элемент <СведенияТип>. Состав элемента представлен в таблице 4.25 |
| Пени - отсроченные (рассроченные) платежи | ПенОтсрПлат | С | | Н | Типовой элемент <СведенияТип>. Состав элемента представлен в таблице 4.25 |
| Пени - приостановленные к взысканию платежи в связи с введением процедуры банкротства (в том числе в связи с утверждением мирового соглашения), а также в связи с внесудебным банкротством гражданина | ПенПриостПлатБанкр | С | | Н | Типовой элемент <СведенияТип>. Состав элемента представлен в таблице 4.25 |
| Пени - приостановленные к взысканию платежи по решениям судов и налоговых органов | ПенПриостПлатСуд | С | | Н | Типовой элемент <СведенияТип>. Состав элемента представлен в таблице 4.25 |
| Реструктуризированная пеня | РеструкПен | С | | Н | Типовой элемент <СведенияТип>. Состав элемента представлен в таблице 4.25 |
| Штрафы, всего | ШтрафВсего | С | | Н | Типовой элемент <СведенияТип>. Состав элемента представлен в таблице 4.25 |
| Штрафы - отсроченные (рассроченные) платежи | ШтрОтсрПлат | С | | Н | Типовой элемент <СведенияТип>. Состав элемента представлен в таблице 4.25 |
| Штрафы - приостановленные к взысканию платежи в связи с введением процедуры банкротства (в том числе в связи с утверждением мирового соглашения), а также в связи с внесудебным банкротством гражданина | ШтрПриостПлатБанкр | С | | Н | Типовой элемент <СведенияТип>. Состав элемента представлен в таблице 4.25 |
| Штрафы - приостановленные к взысканию платежи по решениям судов и налоговых органов | ШтрПриостПлатСуд | С | | Н | Типовой элемент <СведенияТип>. Состав элемента представлен в таблице 4.25 |
| Реструктуризированный штраф | РеструкШтр | С | | Н | Типовой элемент <СведенияТип>. Состав элемента представлен в таблице 4.25 |
| Остаток неуплаченных сумм процентов, образовавшийся при досрочном прекращении действия отсрочек (рассрочек, реструктуризации), при расторжении соглашения о реструктуризации долга, при заключении мирового соглашения в процедурах банкротства, всего | НеупСумВс | С | | Н | Типовой элемент <СведенияТип>. Состав элемента представлен в таблице 4.25 |
| Приостановленные к взысканию платежи в связи с введением процедуры банкротства (в том числе в связи с утверждением мирового соглашения), а также в связи с внесудебным банкротством гражданина | НеупСумПриосПл | С | | Н | Типовой элемент <СведенияТип>. Состав элемента представлен в таблице 4.25 |
| Проценты, начисленные в процедурах банкротства (отрицательное, положительное сальдо) | ПроцНачБанкр | С | | Н | Типовой элемент <СведенияТип>. Состав элемента представлен в таблице 4.25 |
Таблица 4.23
Сведения о юридическом лице (СведЮЛТип)
| Наименование элемента | Сокращенное наименование (код) элемента | Признак типа элемента | Формат элемента | Признак обязательности элемента | Дополнительная информация |
| Наименование организации | НаимОрг | А | T(1-1000) | О | |
| ИНН организации | ИННЮЛ | А | T(=10) | О | Типовой элемент <ИННЮЛТип> |
| КПП | КПП | А | T(=9) | О | Типовой элемент <КППТип> |
Таблица 4.24
Сведения о физическом лице (СведФЛТип)
| Наименование элемента | Сокращенное наименование (код) элемента | Признак типа элемента | Формат элемента | Признак обязательности элемента | Дополнительная информация |
| ИНН физического лица | ИННФЛ | А | T(=12) | Н | Типовой элемент <ИННФЛТип> |
| Фамилия, имя, отчество физического лица | ФИО | С | | О | Типовой элемент <ФИОТип>. Состав элемента представлен в таблице 4.26 |
Таблица 4.25
Сведение строки акта (СведенияТип)
| Наименование элемента | Сокращенное наименование (код) элемента | Признак типа элемента | Формат элемента | Признак обязательности элемента | Дополнительная информация |
| Данные налогового органа | ДанНО | А | N(17.2) | О | |
| Данные заинтересованного лица | ДанЗИ | А | N(17.2) | Н | |
Таблица 4.26
Фамилия, имя, отчество (ФИОТип)
| Наименование элемента | Сокращенное наименование (код) элемента | Признак типа элемента | Формат элемента | Признак обязательности элемента | Дополнительная информация |
| Фамилия | Фамилия | А | T(1-60) | О | |
| Имя | Имя | А | T(1-60) | О | |
| Отчество | Отчество | А | T(1-60) | Н | |