Зарегистрировано в Минюсте России 28 февраля 2023 г. N 72464
ФЕДЕРАЛЬНАЯ НАЛОГОВАЯ СЛУЖБА
ПРИКАЗ
от 13 февраля 2023 г. N ЕД-7-26/108@
ОБ УТВЕРЖДЕНИИ ФОРМАТА ЭЛЕКТРОННОГО ЗАКАЗА И ЗАЯВКИ
В соответствии с частью 6 статьи 8 Федерального закона от 08.11.2007 N 259-ФЗ "Устав автомобильного транспорта и городского наземного электрического транспорта" (Собрание законодательства Российской Федерации, 2007, N 46, ст. 5555; 2021, N 27, ст. 5164), а также подпунктом 5.9.51 пункта 5 Положения о Федеральной налоговой службе, утвержденного постановлением Правительства Российской Федерации от 30.09.2004 N 506 (Собрание законодательства Российской Федерации, 2004, N 40, ст. 3961; 2017, N 15, ст. 2194), в целях развития электронного документооборота, в связи с принятием Федерального закона от 06.03.2022 N 39-ФЗ "О внесении изменений в отдельные законодательные акты Российской Федерации" (Собрание законодательства Российской Федерации, 2022, N 10, ст. 1396) и постановления Правительства Российской Федерации от 21.12.2020 N 2200 "Об утверждении Правил перевозок грузов автомобильным транспортом и о внесении изменений в пункт 2.1.1 Правил дорожного движения Российской Федерации" (Собрание законодательства Российской Федерации, 2020, N 52, ст. 8877) приказываю:
1. Утвердить формат электронного заказа и заявки согласно приложению к настоящему приказу.
2. Установить, что настоящий приказ действует до 01.09.2026.
3. Контроль за исполнением настоящего приказа возложить на заместителя руководителя Федеральной налоговой службы, координирующего работу по методологическому и организационному обеспечению взаимодействия налогоплательщиков с ФНС России по телекоммуникационным каналам связи через операторов электронного документооборота.
Руководитель
Федеральной налоговой службы
Д.В. ЕГОРОВ
Приложение
к приказу ФНС России
от 13.02.2023 г. N ЕД-7-26/108@
ФОРМАТ ЭЛЕКТРОННОГО ЗАКАЗА И ЗАЯВКИ
I. ОБЩИЕ СВЕДЕНИЯ
1. Настоящий формат описывает требования к XML-файлам (далее - файл обмена) передачи по телекоммуникационным каналам связи электронного заказа и заявки.
2. Электронный заказ и заявка включает два обязательных файла обмена:
файл обмена информации грузоотправителя, состоящей из сведений о грузоотправителе, о перевозчике, об уполномоченных грузоотправителем лицах, об адресах пунктов подачи транспортного средства, погрузки и выгрузки, о грузе, о параметрах транспортного средства, необходимых для осуществления перевозки груза, а также об указаниях, необходимых для выполнения фитосанитарных, санитарных, карантинных требований, установленных законодательством Российской Федерации. Файл обмена подписывается усиленной квалифицированной электронной подписью или усиленной неквалифицированной электронной подписью, сертификат ключа проверки которой создан и используется в инфраструктуре, обеспечивающей информационно-технологическое взаимодействие информационных систем, используемых для предоставления государственных и муниципальных услуг в электронной форме и при условии организации взаимодействия физического лица с такой инфраструктурой с применением прошедших процедуру оценки соответствия средств защиты информации грузоотправителя;
файл обмена информации перевозчика о приеме груза к перевозке, состоящей из сведений о транспортном средстве, о водителе, о лице, ответственном за организацию перевозки со стороны перевозчика, а также о размере платы за перевозку и (или) о порядке расчетов. Файл обмена подписывается усиленной квалифицированной электронной подписью или усиленной неквалифицированной электронной подписью, сертификат ключа проверки которой создан и используется в инфраструктуре, обеспечивающей информационно-технологическое взаимодействие информационных систем, используемых для предоставления государственных и муниципальных услуг в электронной форме и при условии организации взаимодействия физического лица с такой инфраструктурой с применением прошедших процедуру оценки соответствия средств защиты информации перевозчика.
3. Номер версии настоящего формата 5.01, часть 969.
II. ОПИСАНИЕ ФАЙЛА ОБМЕНА (ИНФОРМАЦИИ ГРУЗООТПРАВИТЕЛЯ)
4. Имя файла обмена должно иметь следующий вид:
R_Т_A_О_W_GGGGMMDD_N, где:
R_Т - префикс, принимающий значение ON_ZAKZVGO;
А - идентификатор участника электронного документооборота - получателя файла обмена заказа и заявки, информация грузоотправителя. Значение элемента представляется в виде ИдОЭДОКодПол, где:
ИдОЭДО - идентификатор оператора электронного документооборота (оператор ЭДО), услугами которого пользуется получатель файла обмена - символьный трехзначный код, присваивается Федеральной налоговой службой. В значении идентификатора допускаются символы латинского алфавита A - Z, a - z, цифры 0 - 9, знаки "@", ".", "-". Значение идентификатора регистронезависимо. При направлении документа не через оператора ЭДО идентификатор оператора ЭДО принимает значение "000";
КодПол - код получателя файла обмена (перевозчика) - уникальный код участника электронного документооборота, присваиваемый оператором ЭДО, длина кода получателя составляет не более 43 символов. При направлении документа не через оператора ЭДО ИдПол - глобальный уникальный идентификатор (GUID), однозначно идентифицирующий участника документооборота;
О - идентификатор участника электронного документооборота -отправителя файла обмена заказа и заявки, информация грузоотправителя. Значение элемента представляется в виде ИдОЭДОКодОтпр, где:
ИдОЭДО - идентификатор оператора ЭДО, услугами которого пользуется отправитель файла обмена - символьный трехзначный код. Присваивается Федеральной налоговой службой. В значении идентификатора допускаются символы латинского алфавита A - Z, a - z, цифры 0 - 9, знаки "@", ".", "-". Значение идентификатора регистронезависимо. При направлении документа не через оператора ЭДО идентификатор оператора электронного документооборота принимает значение "000";
КодОтпр - код отправителя файла обмена (грузоотправителя) - уникальный код участника электронного документооборота, присваиваемый оператором ЭДО, длина кода отправителя составляет не более 43 символов. При направлении документа не через оператора ЭДО ИдОтпр - глобальный уникальный идентификатор (GUID), однозначно идентифицирующий участника документооборота;
W - признак наличия идентификаторов дополнительных получателей файла обмена информации грузоотправителя. Может принимать следующие значения: "0" - дополнительные получатели файла обмена информации грузоотправителя отсутствуют, "1" - дополнительные получатели файла обмена информации грузоотправителя присутствуют и указаны в файле обмена информации грузоотправителя;
GGGG - год формирования передаваемого файла обмена, MM - месяц, DD - день;
N - 36 символьный глобально уникальный идентификатор GUID (Globally Unique IDentifier).
Расширение имени файла обмена - xml. Расширение имени файла обмена может указываться строчными или прописными буквами.
Параметры первой строки файла обмена
Первая строка XML-файла должна иметь следующий вид:
<?xml version ="1.0" encoding ="windows-1251"?>
Имя файла, содержащего XML-схему файла обмена, должно иметь следующий вид:
ON_ZAKZVGO_1_969_01_05_01_xx, где хх - номер версии схемы.
Расширение имени файла - xsd.
XML-схема файла обмена в электронной форме приводится отдельным файлом и размещается на официальном сайте Федеральной налоговой службы.
Выпуск новой версии (новых версий) схемы возможен при условии ее непротиворечия требованиям данного документа (например, в части уточнения текста наименования отдельных элементов, дополнительной информации, увеличения количества знаков в формате элемента).
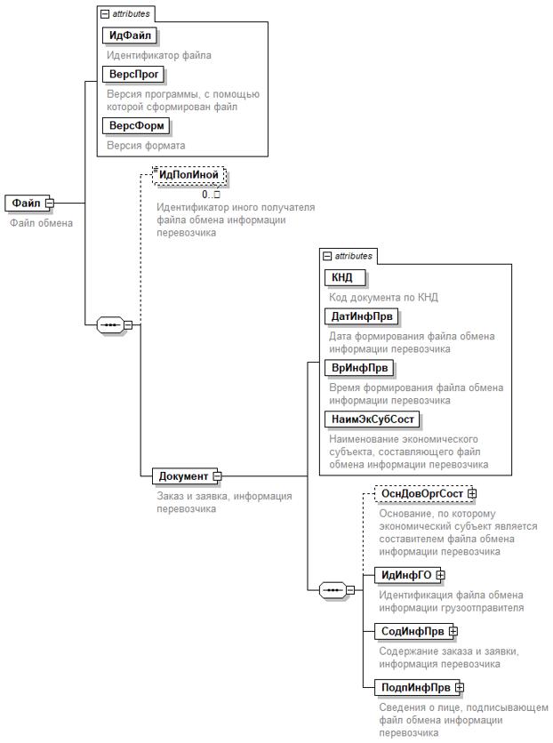
5. Логическая модель файла обмена представлена в виде диаграммы структуры файла обмена на рисунке 1 настоящего формата. Элементами логической модели файла обмена являются элементы и атрибуты XML-файла. Перечень структурных элементов логической модели файла обмена и сведения о них приведены в таблицах 5.1 - 5.42 настоящего формата.
Для каждого структурного элемента логической модели файла обмена приводятся следующие сведения:
наименование элемента. Приводится полное наименование элемента. В строке таблицы могут быть описаны несколько элементов, наименования которых разделены символом "|". Такая форма записи применяется при наличии в файле обмена только одного элемента из описанных в этой строке;
сокращенное наименование (код) элемента. Приводится сокращенное наименование элемента. Синтаксис сокращенного наименования должен удовлетворять спецификации XML;
признак типа элемента. Может принимать следующие значения: "С" - сложный элемент логической модели (содержит вложенные элементы), "П" - простой элемент логической модели, реализованный в виде элемента XML-файла, "А" - простой элемент логической модели, реализованный в виде атрибута элемента XML-файла. Простой элемент логической модели не содержит вложенные элементы;
формат элемента. Формат элемента представляется следующими условными обозначениями: Т - символьная строка; N - числовое значение (целое или дробное).
Формат символьной строки указывается в виде Т(n-k) или T(=k), где: n - минимальное количество знаков, k - максимальное количество знаков, символ "-" - разделитель, символ "=" означает фиксированное количество знаков в строке. В случае, если минимальное количество знаков равно 0, формат имеет вид Т(0-k). В случае, если максимальное количество знаков не ограничено, формат имеет вид Т(n-).
Формат числового значения указывается в виде N(m.k), где: m - максимальное количество знаков в числе, включая знак (для отрицательного числа), целую и дробную часть числа без разделяющей десятичной точки, k - максимальное число знаков дробной части числа. Если число знаков дробной части числа равно 0 (то есть число целое), то формат числового значения имеет вид N(m).
Для простых элементов, являющихся базовыми в XML, например, элемент с типом "date", поле "Формат элемента" не заполняется. Для таких элементов в поле "Дополнительная информация" указывается тип базового элемента;
признак обязательности элемента определяет обязательность наличия элемента (совокупности наименования элемента и его значения) в файле обмена. Признак обязательности элемента может принимать следующие значения: "О" - наличие элемента в файле обмена обязательно; "Н" - наличие элемента в файле обмена необязательно, то есть элемент может отсутствовать. Если элемент принимает ограниченный перечень значений (по классификатору, кодовому словарю), то признак обязательности элемента дополняется символом "К". В случае, если количество реализаций элемента может быть более одной, то признак обязательности элемента дополняется символом "М".
К вышеперечисленным признакам обязательности элемента может добавляться значение "У" в случае описания в XML-схеме условий, предъявляемых к элементу в файле обмена, описанных в графе "Дополнительная информация".
дополнительная информация содержит, при необходимости, требования к элементу файла обмена, не указанные ранее. Для сложных элементов указывается ссылка на таблицу, в которой описывается состав данного элемента. Для элементов, принимающих ограниченный перечень значений из классификатора (кодового словаря), указывается соответствующее наименование классификатора (кодового словаря) или приводится перечень возможных значений. Для классификатора (кодового словаря) может указываться ссылка на его местонахождение. Для элементов, использующих пользовательский тип данных, указывается наименование типового элемента.

Рисунок 1. Диаграмма структуры файла обмена
Таблица 5.1
Файл обмена (Файл)
| Наименование элемента | Сокращенное наименование (код) элемента | Признак типа элемента | Формат элемента | Признак обязательности элемента | Дополнительная информация |
| Идентификатор файла | ИдФайл | A | T(1-255) | ОУ | Содержит (повторяет) имя сформированного файла (без расширения) |
| Версия программы, с помощью которой сформирован файл | ВерсПрог | A | T(1-40) | О | |
| Версия формата | ВерсФорм | A | T(1-5) | О | Принимает значение: 5.01 |
| Идентификатор иного получателя файла обмена информации грузоотправителя | ИдПолИной | П | T(4-46) | НМ | Значение элемента представляется в виде ИдОЭДОКодПолИной, где: ИдОЭДО - идентификатор оператора электронного оборота (оператор ЭДО) - символьный трехзначный код, присваивается Федеральной налоговой службой; КодПолИной - уникальный код иного получателя, присваиваемый оператором ЭДО иного получателя, длина кода иного получателя не более 43 символов. Обязателен, если W в имени файла обмена принимает значение "1". |
| Заказ и заявка, информация грузоотправителя | Документ | С | | О | Состав элемента представлен в таблице 5.2 |
Таблица 5.2
Заказ и заявка, информация грузоотправителя (Документ)
| Наименование элемента | Сокращенное наименование (код) элемента | Признак типа элемента | Формат элемента | Признак обязательности элемента | Дополнительная информация |
| Код документа по КНД | КНД | A | T(=7) | ОК | Типовой элемент <КНДТип>. Принимает значение: 1110361 |
| Функция | Функция | A | T(1-6) | ОК | Принимает значение: Заказ - применяется при отсутствии договора об организации перевозки груза | Заявка - применяется при наличии договора об организации перевозки груза |
| Дата формирования файла обмена информации грузоотправителя | ДатИнфГО | A | T(=10) | О | Типовой элемент <ДатаТип>. Дата в формате ДД.ММ.ГГГГ |
| Время формирования файла обмена информации грузоотправителя | ВрИнфГО | A | T(=8) | О | Типовой элемент <ВремяТип>. Время в формате ЧЧ:ММ:СС |
| Наименование экономического субъекта, составляющего файл обмена информации грузоотправителя | НаимЭкСубСост | A | T(1-1000) | О | |
| Основание, по которому экономический субъект является составителем файла обмена информации грузоотправителя | ОснДовОргСост | С | | Н | Типовой элемент <РеквДокТип>. Состав элемента представлен в таблице 5.16. Обязателен, если составитель информации грузоотправителя не является грузоотправителем |
| Реквизиты договора об организации перевозки груза | ДогОргПрвз | С | | НУ | Типовой элемент <РеквДокТип>. Состав элемента представлен в таблице 5.16. Обязателен при <Функция> = Заявка |
| Содержание заказа и заявки, информация грузоотправителя | СодИнфГО | С | | О | Состав элемента представлен в таблице 5.3 |
| Сведения о лице, подписывающем файл обмена информации грузоотправителя | ПодпИнфГО | С | | О | Типовой элемент <ПодписантТип>. Состав элемента представлен в таблице 5.13 |
Таблица 5.3
Содержание заказа и заявки, информация грузоотправителя (СодИнфГО)
| Наименование элемента | Сокращенное наименование (код) элемента | Признак типа элемента | Формат элемента | Признак обязательности элемента | Дополнительная информация |
| Уникальный идентификатор документа заказа и заявки | УИД_Зак | A | T(1-36) | Н | Выдается ГИС ЭПД |
| Содержание операции | СодОпер | A | T(1-255) | О | Содержание действий. Указывается: "Предоставление заказа и заявки на перевозку груза автомобильным транспортом" |
| Порядковый номер заказа и заявки | НомЗак | A | T(1-1000) | О | При отсутствии указывается: "Без номера" |
| Дата заказа и заявки | ДатаЗак | A | T(=10) | О | Типовой элемент <ДатаТип>. Дата в формате ДД.ММ.ГГГГ |
| Указания, необходимые для выполнения фитосанитарных, санитарных, карантинных требований, установленных законодательством Российской Федерации | УкНормПрвз | A | T(1-2000) | О | При отсутствии указывается "Отсутствуют" |
| Рекомендации о предельных сроках перевозки | ПредСрПрвз | A | T(1-1000) | Н | Заполняется в случае перевозки пищевых продуктов |
| Требования о необходимости предоставления транспортного средства для перевозки пищевых продуктов, соответствующего требованиям пунктов 1.19 и 1.23 приложения N 6 технического регламента Таможенного союза "О безопасности колесных транспортных средств" (ТР ТС 018/2011), принятого Решением Комиссии Таможенного союза от 09.12.2011 N 877 "О принятии технического регламента Таможенного союза "О безопасности колесных транспортных средств" (официальный сайт Комиссии Таможенного союза http://www.tsouz.ru/, 15.12.2011). Является обязательным для Российской Федерации в соответствии с Договором о Евразийском экономическом союзе от 29.05.2014, ратифицированным Федеральным законом от 03.10.2014 N 279-ФЗ "О ратификации Договора о Евразийском экономическом союзе". Договор вступил в силу для Российской Федерации 01.01.2015 | ПрвзПищПрод | A | T(1-1000) | О | При отсутствии указывается "Отсутствуют" |
| Иные условия | ИныеУслв | A | T(1-1000) | Н | |
| Наименование конечного пункта маршрута | КонПунктМрш | A | T(1-1000) | Н | Заполняется в случае необходимости определения маршрута перевозки с учетом обязанности доставки порожнего контейнера или предоставленного грузоотправителем перевозчику оборудования для крепления груза |
| Наименование промежуточного пункта маршрута | ПромПунктМрш | П | T(1-1000) | НМ | Заполняется в случае необходимости определения маршрута перевозки, обязанности доставки порожнего контейнера или предоставленного грузоотправителем перевозчику оборудования для крепления груза |
| Сведения о грузоотправителе | СвГО | С | | О | Типовой элемент <УчастникТип>. Состав элемента представлен в таблице 5.18 |
| Сведения о перевозчике | СвПрв | С | | О | Типовой элемент <УчастникТип>. Состав элемента представлен в таблице 5.18 |
| Сведения о лице (лицах), уполномоченном (ых) грузоотправителем на заполнение и подписание заказа и заявки или погрузку груза в транспортное средство, заполнение и подписание транспортной накладной или осуществление платежей по договору перевозки | СвЛицГО | С | | НМ | Состав элемента представлен в таблице 5.4 |
| Пункт подачи транспортного средства | ПунктПод | С | | О | Состав элемента представлен в таблице 5.5 |
| Адреса пунктов погрузки и выгрузки | АдрПункт | С | | ОМ | Состав элемента представлен в таблице 5.6 |
| Описание груза | ОпГруз | С | | ОМ | Состав элемента представлен в таблице 5.8 |
| Параметры транспортного средства, необходимые для осуществления перевозки груза | ПарТСПрвз | С | | О | Состав элемента представлен в таблице 5.10 |
| Требования о соблюдении температурного режима перевозки | ТемпРеж | С | | Н | Состав элемента представлен в таблице 5.11 |
| Требования о соблюдении режима влажности | ВлажнРеж | С | | Н | Состав элемента представлен в таблице 5.12 |
| Информационное поле | ИнфПол | С | | НМ | Типовой элемент <ИнфПолТип>. Состав элемента представлен в таблице 5.40 |
Таблица 5.4
Сведения о лице (лицах), уполномоченном (ых) грузоотправителем на заполнение и подписание заказа и заявки или погрузку груза в транспортное средство, заполнение и подписание транспортной накладной или осуществление платежей по договору перевозки (СвЛицГО)
| Наименование элемента | Сокращенное наименование (код) элемента | Признак типа элемента | Формат элемента | Признак обязательности элемента | Дополнительная информация |
| Полномочия действовать в интересах грузоотправителя | Полн | A | T(=1) | ОК | Принимает значение: 1 - заполнение и подписание заказа и заявки | 2 - погрузка груза в транспортное средство, заполнение и подписание транспортной накладной | 3 - осуществление платежей по договору перевозки |
| Реквизиты документа, подтверждающего соответствующие указанные полномочия | РеквДокПолн | С | | О | Типовой элемент <РеквДокТип>. Состав элемента представлен в таблице 5.16 |
| Реквизиты уполномоченного лица | РеквЛицГО | С | | О | Типовой элемент <УчастникТип>. Состав элемента представлен в таблице 5.18 |
Таблица 5.5
Пункт подачи транспортного средства (ПунктПод)
| Наименование элемента | Сокращенное наименование (код) элемента | Признак типа элемента | Формат элемента | Признак обязательности элемента | Дополнительная информация |
| Дата и время подачи транспортного средства | ДатВрПод | A | T(=25) | О | Типовой элемент <ДатаВремяВЗТип>. Дата и время в формате ДД.ММ.ГГГГТЧЧ:ММ:СС±ЧЧ:ММ, где Т - разделитель даты и времени; ±ЧЧ:ММ - разница с UTC в часах, минутах |
| Применение координации точного времени (UTC) в типовом элементе ДатаВремяВЗТип | НалКоорТочВрПод | A | T(=1) | ОК | Принимает значение: 0 - UTC не указан | 1 - UTC указан |
| Предельно допустимое время подачи транспортного средства под погрузку/выгрузку | ПредВрПод | A | T(=14) | Н | Типовой элемент <ВремяВЗТип>. Время в формате ЧЧ:ММ:СС±ЧЧ:ММ, где ±ЧЧ:ММ - разница с UTC в часах, минутах |
| Применение координации точного времени (UTC) в типовом элементе ВремяВЗТип | НалКоорТочПредВрПод | A | T(=1) | НКУ | Принимает значение: 0 - UTC не указан | 1 - UTC указан. Обязателен при наличии <ПредВрПод> |
| Адрес пункта подачи транспортного средства | АдрПунктПод | С | | О | Типовой элемент <АдресПользТип>. Состав элемента представлен в таблице 5.25 |
Таблица 5.6
Адреса пунктов погрузки и выгрузки (АдрПункт)
| Наименование элемента | Сокращенное наименование (код) элемента | Признак типа элемента | Формат элемента | Признак обязательности элемента | Дополнительная информация |
| Операция | Опер | A | T(1-8) | ОК | Принимает значение: Погрузка | Выгрузка |
| Порядковый номер пункта | ПорНомПункт | A | N(3) | Н | Указывается порядковый номер пункта в пути следования транспортного средства |
| Дата и время погрузки/выгрузки | ДатВрОпер | A | T(=25) | НУ | Типовой элемент <ДатаВремяВЗТип>. Дата и время в формате ДД.ММ.ГГГГТЧЧ:ММ:СС±ЧЧ:ММ, где Т - разделитель даты и времени; ±ЧЧ:ММ - разница с UTC в часах, минутах. Обязателен при наличии <ПредВрОпер> |
| Применение координации точного времени (UTC) в типовом элементе ДатаВремяВЗТип | НалКоорТочВрОпер | A | T(=1) | НКУ | Принимает значение: 0 - UTC не указан | 1 - UTC указан. Обязателен при наличии <ДатВрОпер> |
| Предельно допустимое время погрузки/выгрузки | ПредВрОпер | A | T(=14) | Н | Типовой элемент <ВремяВЗТип>. Время в формате ЧЧ:ММ:СС±ЧЧ:ММ, где ±ЧЧ:ММ - разница с UTC в часах, минутах. |
| Применение координации точного времени (UTC) в типовом элементе ВремяВЗТип | НалКоорТочПредВрОпер | A | T(=1) | НКУ | Принимает значение: 0 - UTC не указан | 1 - UTC указан. Обязателен при наличии <ПредВрОпер> |
| Адрес пункта погрузки/выгрузки | АдресПункт | С | | О | Типовой элемент <АдресПользТип>. Состав элемента представлен в таблице 5.25 |
| Сведения об организации-владельце объекта инфраструктуры пункта погрузки | ОргВладИнфр | С | | НУ | Состав элемента представлен в таблице 5.7. Обязателен при <Опер>=Погрузка. Не формируется при <Опер>=Выгрузка |
Таблица 5.7
Сведения об организации-владельце объекта инфраструктуры пункта погрузки (ОргВладИнфр)
| Наименование элемента | Сокращенное наименование (код) элемента | Признак типа элемента | Формат элемента | Признак обязательности элемента | Дополнительная информация |
| Наименование организации-владельца объекта инфраструктуры пункта погрузки | НаимВладИнфр | A | T(1-1000) | О | |
| ИНН организации-владельца объекта инфраструктуры пункта погрузки | ИННВладИнфр | A | T(10-12) | О | |
Таблица 5.8
Описание груза (ОпГруз)
| Наименование элемента | Сокращенное наименование (код) элемента | Признак типа элемента | Формат элемента | Признак обязательности элемента | Дополнительная информация |
| Отгрузочное наименование груза | НаимГруз | A | T(1-2000) | О | Для опасных грузов указывается в соответствии с Европейским соглашением о международной дорожной перевозке опасных грузов (ДОПОГ/ADR), заключенным в г. Женеве 30.09.1957 (Россия присоединилась к Соглашению постановлением Правительства Российской Федерации от 03.02.1994 N 76, Собрание актов Президента и Правительства Российской Федерации, 1994, N 7, ст. 508) (далее - Соглашение о международной дорожной перевозке опасных грузов (ДОПОГ)). В случае погрузки груза на транспортное средство путем погрузки груженого или порожнего контейнера указывается наименование груза "Контейнер" |
| Состояние груза | СостГруз | A | T(1-1000) | О | |
| Виды тары | ВидТар | A | T(=2) | ОК | Типовой элемент <ОКВГУМТип>. Принимает значение в соответствии с классификатором видов груза, упаковки и упаковочных материалов, утвержденным решением Комиссии Таможенного союза от 20.09.2010 N 378 "О классификаторах, используемых для заполнения таможенных документов" (официальный сайт Евразийского экономического союза http://www.eaeunion.org/, 19.06.2020, вступило в силу 01.01.2011) с изменениями, внесенными Решением Коллегии Евразийской экономической комиссии от 12.09.2017 N 116 (официальный сайт Евразийского экономического союза http://eaeunion.org/, 13.09.2017, вступило в силу 13.10.2017) или "00" при отсутствии тары |
| Другая необходимая информация о грузе | ДрОГруз | A | T(1-1000) | Н | |
| Количество грузовых мест | КолГрМест | A | N(4) | О | Для насыпных и наливных грузов принимает значение: 1 |
| Метод определения массы грузовых мест | МетОпрМасс | A | T(=2) | ОК | Принимает значение: 01 - Взвешивание по общей массе (определение разницы между массой транспортного средства после погрузки и перед погрузкой по общей массе) | 02 - Взвешивание поосно | 03 - Расчетная масса груза (расчет на основании данных геометрического обмера согласно загружаемому грузу и (или) технической документации на него и (или) данным измерительных приборов, имеющих регистрацию как средство измерения и прошедших соответствующую периодическую поверку |
| Объем грузовых мест, в кубических метрах | Объем | A | N(5.2) | О | |
| Возможность распределения груза по длине грузовой платформы | РаспрГр | A | T(=1) | ОК | Принимает значение: 0 - груз может быть распределен по длине грузовой платформы | 1 - отсутствует возможность распределения груза по длине грузовой платформы |
| Делимость груза | ДелГр | A | T(=1) | ОК | Принимает значение: 0 - неделимый груз | 1 - делимый груз |
| Информация об участии водителя в погрузке груза в контейнер | УчВодПогрГр | A | T(=1) | НК | Принимает значение: 0 - водитель принимает участие в погрузке груза в контейнер | 1 - водитель не принимает участие в погрузке груза в контейнер. Заполняется в случае перевозки груза в контейнере |
| Информация о приеме груженого контейнера | ПрГрКонт | A | T(=1) | НК | Принимает значение: 0 - прием к перевозке груженого контейнера | 1 - подача порожнего контейнера грузоотправителю. Заполняется в случае перевозки груза в контейнере |
| Масса грузовых мест, в килограммах | МасГруз | С | | О | Типовой элемент <МассаТип>. Состав элемента представлен в таблице 5.36 |
| Размеры грузовых мест (высота, ширина и длина), в метрах | РазмерГрМест | С | | О | Типовой элемент <ГабарТип>. Состав элемента представлен в таблице 5.37 |
| Информация по каждому опасному веществу, материалу или изделию | ИнфОпасн | С | | Н | Типовой элемент <СвОпаснГрузТип>. Состав элемента представлен в таблице 5.38. Заполняется в случае перевозки опасного груза в соответствии с пунктом 5.4.1 приложения А к Соглашению о международной дорожной перевозке опасных грузов от 30 сентября 1957 г. (ДОПОГ) |
| Сведения о заказчике услуг по организации перевозки груза | ЗакУсл | С | | Н | Типовой элемент <УчастникТип>. Состав элемента представлен в таблице 5.18 |
| Реквизиты договора на выполнение услуг по организации перевозки груза | ДогУслПрвз | С | | НУ | Типовой элемент <РеквДокТип>. Состав элемента представлен в таблице 5.16. Обязателен при наличии <ЗакУсл> |
| Пункты погрузки и выгрузки | Пункт | С | | НМ | Состав элемента представлен в таблице 5.9 |
| Информационное поле | ИнфПол | С | | НМ | Типовой элемент <ИнфПолТип>. Состав элемента представлен в таблице 5.40 |
Таблица 5.9
Пункты погрузки и выгрузки (Пункт)
| Наименование элемента | Сокращенное наименование (код) элемента | Признак типа элемента | Формат элемента | Признак обязательности элемента | Дополнительная информация |
| Пункт погрузки | Погр | A | N(3) | О | Указывается порядковый номер пункта в пути следования из таблицы 5.6 |
| Пункт выгрузки | Выгр | A | N(3) | О | Указывается порядковый номер пункта в пути следования из таблицы 5.6 |
| Количество грузовых мест | КолГрМест | A | N(4) | О | Для насыпных и наливных грузов принимает значение: 1 |
Таблица 5.10
Параметры транспортного средства, необходимые для осуществления перевозки груза (ПарТСПрвз)
| Наименование элемента | Сокращенное наименование (код) элемента | Признак типа элемента | Формат элемента | Признак обязательности элемента | Дополнительная информация |
| Тип | Тип | A | T(1-1000) | О | |
| Грузоподъемность, в тоннах | Грузопод | A | N(5.2) | О | |
| Вместимость, в кубических метрах | Вместим | A | N(5.2) | О | |
| Тип погрузки | ТипПогр | A | T(1-1000) | Н | |
| Тип кузова | ТипКуз | A | T(1-1000) | Н | |
| Другие необходимые параметры | ДрПарам | A | T(1-1000) | Н | |
Таблица 5.11
Требования о соблюдении температурного режима перевозки (ТемпРеж)
| Наименование элемента | Сокращенное наименование (код) элемента | Признак типа элемента | Формат элемента | Признак обязательности элемента | Дополнительная информация |
| Нижний предел температуры, градусов Цельсия (от) | ТемпНеНиже | A | N(6.2) | НУ | Обязателен при отсутствии <ТемпНеВыше> |
| Верхний предел температуры, градусов Цельсия (до) | ТемпНеВыше | A | N(6.2) | НУ | Обязателен при отсутствии <ТемпНеНиже> |
Таблица 5.12
Требования о соблюдении режима влажности (ВлажнРеж)
| Наименование элемента | Сокращенное наименование (код) элемента | Признак типа элемента | Формат элемента | Признак обязательности элемента | Дополнительная информация |
| Нижний предел влажности, процент (от) | ВлажнНеНиже | A | N(5.2) | НУ | Обязателен при отсутствии <ВлажнНеВыше> |
| Верхний предел влажности, процент (до) | ВлажнНеВыше | A | N(5.2) | НУ | Обязателен при отсутствии <ВлажнНеНиже> |
Таблица 5.13
Сведения о лице, подписывающем информацию отправителя в электронной форме (ПодписантТип)
| Наименование элемента | Сокращенное наименование (код) элемента | Признак типа элемента | Формат элемента | Признак обязательности элемента | Дополнительная информация |
| Должность | Должн | A | T(1-255) | О | |
| Тип подписи | ТипПодпис | A | T(=1) | НК | Принимает значение: 1 - усиленная квалифицированная электронная подпись | 2 - простая электронная подпись | 3 - усиленная неквалифицированная электронная подпись Значения "2" и "3" применяются, если иное не предусмотрено законодательством Российской Федерации |
| Способ подтверждения полномочий на подписание документа | СпосПодтПолном | A | T(=1) | ОК | Принимает значение; 1 - в соответствии с данными, содержащимися в электронной подписи | 2 - в соответствии с электронной доверенностью в машиночитаемой форме, представленной посредством ее включения в пакет электронных документов | 3 - в соответствии с электронной доверенностью в машиночитаемой форме, хранение которой осуществляется в информационной системе, при этом сведения о них указаны в электронном документе | 4 - в соответствии с электронной доверенностью в машиночитаемой форме, хранение которой осуществляется в информационной системе, при этом сведения о них передаются способом, отличным от указания в электронном документе | 5 - в соответствии с доверенностью в форме документа на бумажном носителе | 6 - любое иное |
| Дополнительные сведения | ДопСведПодп | A | T(1-255) | Н | Дополнительные сведения о подписанте |
| Фамилия, имя, отчество (при наличии) | ФИО | С | | О | Типовой элемент <ФИОТип>. Состав элемента представлен в таблице 5.42. Информация о фамилии, имени, отчестве (при наличии) должна соответствовать фамилии, имени, отчеству (при наличии) владельца сертификата ключа проверки электронной подписи лица, подписывающего файл обмена в электронной форме |
| Сведения о доверенности в машиночитаемом виде, используемой для подтверждения полномочий | СвДоверЭл | С | | НМУ | Состав элемента представлен в таблице 5.14. Элемент обязателен и формируется только при <СпосПодтПолном>=3 |
| Сведения о доверенности в бумажном виде, используемой для подтверждения полномочий | СвДоверБум | С | | НМУ | Состав элемента представлен в таблице 5.15. Элемент обязателен и формируется только при <СпосПодтПолном>=5 |
Таблица 5.14
Сведения о доверенности в машиночитаемом виде, используемой для подтверждения полномочий (СвДоверЭл)
| Наименование элемента | Сокращенное наименование (код) элемента | Признак типа элемента | Формат элемента | Признак обязательности элемента | Дополнительная информация |
| Номер доверенности | НомДовер | A | T(=36) | О | Уникальный идентификатор доверенности в виде 36-разрядного GUID из имени файла (единый регистрационный номер доверенности) |
| Дата совершения доверенности | ДатаДовер | A | T(=10) | О | Типовой элемент <ДатаТип>. Дата в формате ДД.ММ.ГГГГ |
| Внутренний регистрационный номер доверенности | ВнНомДовер | A | T(1-50) | Н | |
| Дата внутренней регистрации доверенности | ДатаВнРегДовер | A | T(=10) | Н | Типовой элемент <ДатаТип>. Дата в формате ДД.ММ.ГГГГ |
| Идентифицирующая информация об информационной системе, в которой осуществляется хранение доверенности, необходимая для запроса информации из такой информационной системы | ИдСистХран | A | T(1-500) | О | |
Таблица 5.15
Сведения о доверенности в бумажном виде, используемой для подтверждения полномочий (СвДоверБум)
| Наименование элемента | Сокращенное наименование (код) элемента | Признак типа элемента | Формат элемента | Признак обязательности элемента | Дополнительная информация |
| Дата совершения доверенности | ДатаДовер | A | T(=10) | О | Типовой элемент <ДатаТип>. Дата в формате ДД.ММ.ГГГГ |
| Внутренний регистрационный номер доверенности | ВнНомДовер | A | T(1-50) | О | При отсутствии номера принимает значение: без номера (б/н) |
| Сведения, идентифицирующие доверителя | СвИдДовер | A | T(1-1000) | Н | |
| Фамилия, имя, отчество (при наличии) лица, подписавшего доверенность | ФИО | С | | Н | Типовой элемент <ФИОТип>. Состав элемента представлен в таблице 5.42 |
Таблица 5.16
Реквизиты документа (РеквДокТип)
| Наименование элемента | Сокращенное наименование (код) элемента | Признак типа элемента | Формат элемента | Признак обязательности элемента | Дополнительная информация |
| Наименование документа | НаимДок | A | T(1-255) | НУ | Обязателен, если не указан <ИдДок> |
| Номер документа | НомерДок | A | T(1-255) | НУ | Обязателен, если не указан <ИдДок>. При отсутствии указывается: "Без номера" |
| Дата документа | ДатаДок | A | T(=10) | НУ | Типовой элемент <ДатаТип>. Дата в формате ДД.ММ.ГГГГ. Обязателен, если не указан <ИдДок> |
| Идентификатор файла документа (в том числе регистрационный номер, если документ / сведения о таком документе содержатся в государственных информационных системах) | ИдДок | A | T(1-255) | НУ | Обязателен, если не указаны <НаимДок>, <НомерДок>, <ДатаДок> |
| Дополнительные сведения | ДопСведДок | A | T(1-2000) | Н | |
| Идентифицирующие реквизиты сторон, составивших документ | ИдРекСост | С | | ОМ | Типовой элемент <ИдРекСостТип>. Состав элемента представлен в таблице 5.17. Заполняется в отношении каждого из участников события (сделки), оформленного документом с указанными в <НаимДок>, <НомерДок> и <ДатаДок> наименованием, порядковым номером и датой (или с указанным в <ИдДок> идентификатором) |
Таблица 5.17
Идентифицирующие реквизиты сторон, составивших документ (ИдРекСостТип)
| Наименование элемента | Сокращенное наименование (код) элемента | Признак типа элемента | Формат элемента | Признак обязательности элемента | Дополнительная информация |
| ИНН организации, состоящей на учете в налоговом органе | | ИННЮЛ | П | T(=10) | О | Типовой элемент <ИННЮЛТип> |
| ИНН физического лица, в том числе индивидуального предпринимателя | | ИННФЛ | П | T(=12) | О | Типовой элемент <ИННФЛТип> |
| Данные иностранной организации (иностранного гражданина), не состоящей (его) на учете в налоговых органах | | ДаннИно | С | | О | Типовой элемент <СвИнНеУчТип>. Состав элемента представлен в таблице 5.23 |
| Краткое наименование органа исполнительной власти (специализированной уполномоченной организации), выдавшего документ | НаимОИВ | П | T(1-255) | О | |
Таблица 5.18
Сведения о лице, имеющем отношение к перевозке (об участнике перевозки) (УчастникТип)
| Наименование элемента | Сокращенное наименование (код) элемента | Признак типа элемента | Формат элемента | Признак обязательности элемента | Дополнительная информация |
| Информация для участника документооборота | ИнфДляУчаст | С | | НМ | Состав элемента представлен в таблице 5.19. Дополнительная информация, позволяющая в автоматизированном режиме определять необходимый для конкретного случая порядок использования данных файла обмена информации грузоотправителя у перевозчика и (или) других получателей данного файла обмена |
| Идентификационные сведения о лице, имеющем отношение к перевозке (об участнике перевозки) | ИдСв | С | | О | Типовой элемент <ИдСвТип>. Состав элемента представлен в таблице 5.20 |
| Сведения об адресе | Адрес | С | | Н | Типовой элемент <АдресТип>. Состав элемента представлен в таблице 5.26. Заполняется в отношении сведений о юридическом лице |
| Контактные данные | Конт | С | | О | Типовой элемент <КонтактТип>. Состав элемента представлен в таблице 5.39 |
Таблица 5.19
Информация для участника документооборота (ИнфДляУчаст)
| Наименование элемента | Сокращенное наименование (код) элемента | Признак типа элемента | Формат элемента | Признак обязательности элемента | Дополнительная информация |
| ИНН участника | ИННУчаст | A | T(10-12) | О | |
| Информация для участника | ИнфУчаст | A | T(1-255) | О | |
Таблица 5.20
Идентификационные сведения о лице, имеющем отношение к перевозке (об участнике перевозки) (ИдСвТип)
| Наименование элемента | Сокращенное наименование (код) элемента | Признак типа элемента | Формат элемента | Признак обязательности элемента | Дополнительная информация |
| Сведения об индивидуальном предпринимателе | | СвИП | С | | О | Типовой элемент <СвИПТип>. Состав элемента представлен в таблице 5.21 |
| Сведения об организации, состоящей на учете в налоговых органах | | СвЮЛУч | С | | О | Типовой элемент <СвЮЛУчТип>. Состав элемента представлен в таблице 5.22 |
| Сведения об иностранной организации (иностранном гражданине), не состоящей (ем) на учете в налоговых органах | | СвИнНеУч | С | | О | Типовой элемент <СвИнНеУчТип>. Состав элемента представлен в таблице 5.23. В таблице 5.23 элемент <Наим> обязателен. В отношении перевозчика не формируется |
| Сведения о физическом лице | СвФЛУчаст | С | | О | Типовой элемент <СвФЛТип>. Состав элемента представлен в таблице 5.24. В отношении перевозчика не формируется, если не предусмотрено законодательством Российской Федерации в области автомобильного городского пассажирского транспорта |
Таблица 5.21
Сведения об индивидуальном предпринимателе (СвИПТип)
| Наименование элемента | Сокращенное наименование (код) элемента | Признак типа элемента | Формат элемента | Признак обязательности элемента | Дополнительная информация |
| ИНН | ИННФЛ | A | T(=12) | О | Типовой элемент <ИННФЛТип> |
| Основной государственный регистрационный номер индивидуального предпринимателя | ОГРНИП | A | T(=15) | Н | Типовой элемент <ОГРНИПТип> |
| Иные сведения, идентифицирующие физическое лицо | ИныеСвед | A | T(1-255) | Н | |
| Фамилия, имя, отчество (при наличии) | ФИО | С | | О | Типовой элемент <ФИОТип>. Состав элемента представлен в таблице 5.42 |
Таблица 5.22
Сведения об организации, состоящей на учете в налоговых органах (СвЮЛУчТип)
| Наименование элемента | Сокращенное наименование (код) элемента | Признак типа элемента | Формат элемента | Признак обязательности элемента | Дополнительная информация |
| Наименование полное | НаимОрг | A | T(1-1000) | О | |
| ИНН | ИННЮЛ | A | T(=10) | О | Типовой элемент <ИННЮЛТип> |
| КПП | КПП | A | T(=9) | Н | Типовой элемент <КППТип> |
Таблица 5.23
Сведения об иностранной организации (иностранном гражданине), не состоящей (ем) на учете в налоговых органах (СвИнНеУчТип)
| Наименование элемента | Сокращенное наименование (код) элемента | Признак типа элемента | Формат элемента | Признак обязательности элемента | Дополнительная информация |
| Идентификация статуса | ИдСтат | A | T(1-25) | ОК | Принимает значение: ИО - иностранная организация | ИГ - иностранный гражданин |
| Страна | Стран | A | T(1-255) | НУ | Обязателен для <ИдСтат>=ИО |
| Наименование иностранной организации полное/Фамилия, имя, отчество (при наличии) иностранного гражданина | Наим | A | T(1-1000) | НУ | Обязателен для <ИдСтат>=ИГ |
| Идентификатор иностранной организации (иностранного гражданина) | Идентиф | A | T(1-255) | НУ | Обязателен для <ИдСтат>=ИО и при отсутствии <Наим> и <ИныеСвед> |
| Иные сведения, идентифицирующие иностранную организацию (иностранного гражданина) | ИныеСвед | A | T(1-255) | НУ | Обязателен для <ИдСтат>=ИО и при отсутствии <Идентиф> и <Наим> |
| Данные документа, удостоверяющего личность иностранного гражданина | УдЛичнИГ | С | | НУ | Типовой элемент <УдЛичнИГТип>. Состав элемента представлен в таблице 5.35. Обязателен для <ИдСтат>=ИГ |
Таблица 5.24
Сведения о физическом лице (СвФЛТип)
| Наименование элемента | Сокращенное наименование (код) элемента | Признак типа элемента | Формат элемента | Признак обязательности элемента | Дополнительная информация |
| ИНН физического лица | ИННФЛ | A | T(=12) | О | Типовой элемент <ИННФЛТип> |
| Иные сведения, идентифицирующие физическое лицо | ИныеСвед | A | T(1-255) | Н | |
| Фамилия, имя, отчество (при наличии) | ФИО | С | | О | Типовой элемент <ФИОТип>. Состав элемента представлен в таблице 5.42 |
Таблица 5.25
Сведения об адресе (АдресПользТип)
| Наименование элемента | Сокращенное наименование (код) элемента | Признак типа элемента | Формат элемента | Признак обязательности элемента | Дополнительная информация |
| Комментарии к адресу | АдрКоммент | A | T(1-2000) | Н | |
| Глобальный номер места нахождения (GLN места) | ГЛН | П | T(=13) | Н | Позволяет определить расположение юридических лиц, их функциональных подразделений и физических объектов - складов, магазинов, производственных помещений, транспортных единиц |
| Координаты места | Коорд | С | | Н | Типовой элемент <КоордТип>. Состав элемента представлен в таблице 5.27 |
| Сведения об адресе местонахождения | Адрес | С | | О | Типовой элемент <АдресТип>. Состав элемента представлен в таблице 5.26 |
Таблица 5.26
Адрес местонахождения (АдресТип)
| Наименование элемента | Сокращенное наименование (код) элемента | Признак типа элемента | Формат элемента | Признак обязательности элемента | Дополнительная информация |
| Адрес, указанный в Едином государственном реестре юридических лиц/почтовый адрес/адрес места жительства индивидуального предпринимателя (реквизиты адреса на территории Российской Федерации) | | АдрРФ | С | | О | Типовой элемент <АдрРФТип>. Состав элемента представлен в таблице 5.28 |
| Адрес по ФИАС, указанный в Едином государственном реестре юридических лиц/почтовый адрес/адрес места жительства индивидуального предпринимателя (реквизиты адреса на территории Российской Федерации) | | АдрФИАС | С | | О | Типовой элемент <АдрФИАСТип>. Состав элемента представлен в таблице 5.29 |
| Адрес, указанный в Едином государственном реестре юридических лиц/почтовый адрес/адрес места жительства индивидуального предпринимателя (информация об адресе, в том числе об адресе за пределами территории Российской Федерации) | АдрИнф | С | | О | Типовой элемент <АдрИнфТип>. Состав элемента представлен в таблице 5.34 |
Таблица 5.27
Координаты места (КоордТип)
| Наименование элемента | Сокращенное наименование (код) элемента | Признак типа элемента | Формат элемента | Признак обязательности элемента | Дополнительная информация |
| Широта | Широта | A | T(15-17) | О | Широта в формате: <ХХ.УУУУУУУУУУУУУ> во всемирной системе геоцентрических координат WGS 84, где: ХХ - градусы в диапазоне от -90 до 90 УУУУУУУУУУУУУ - минуты и секунды, представленные как десятичные доли с точностью до 13 знаков |
| Долгота | Долгота | A | T(15-18) | О | Долгота в формате: <ХХХ.УУУУУУУУУУУУУ> во всемирной системе геоцентрических координат WGS 84, где: ХХХ - градусы в диапазоне от -180 до 180 УУУУУУУУУУУУУ - минуты и секунды, представленные как десятичные доли с точностью до 13 знаков |
Таблица 5.28
Сведения об адресе в Российской Федерации, содержащиеся в ЕГРЮЛ (АдрРФТип)
| Наименование элемента | Сокращенное наименование (код) элемента | Признак типа элемента | Формат элемента | Признак обязательности элемента | Дополнительная информация |
| Почтовый индекс | Индекс | A | T(=6) | О | |
| Код субъекта Российской Федерации | КодРегион | A | T(=2) | ОК | Типовой элемент <ССРФТип>. Принимает значение в соответствии со справочником "Коды субъектов Российской Федерации и иных территорий Российской Федерации" |
| Район | Район | A | T(1-255) | Н | |
| Город | Город | A | T(1-255) | Н | |
| Населенный пункт | НаселПункт | A | T(1-255) | Н | |
| Улица | Улица | A | T(1-255) | Н | |
| Дом | Дом | A | T(1-20) | Н | |
| Корпус | Корпус | A | T(1-20) | Н | |
| Квартира | Кварт | A | T(1-20) | Н | |
| Иные сведения об адресе в Российской Федерации | ИныеСвед | A | T(1-1000) | Н | |
Таблица 5.29
Адрес по ФИАС (АдрФИАСТип)
| Наименование элемента | Сокращенное наименование (код) элемента | Признак типа элемента | Формат элемента | Признак обязательности элемента | Дополнительная информация |
| Уникальный идентификационный номер | ИдНом | A | T(1-36) | Н | Элемент применяется только при представлении документа в электронной форме |
| Почтовый индекс | Индекс | A | T(=6) | Н | |
| Субъект Российской Федерации (код) | Регион | П | T(=2) | ОК | Типовой элемент <ССРФТип>. Принимает значение в соответствии со справочником "Коды субъектов Российской Федерации и иных территорий Российской Федерации" |
| Муниципальный район/городской округ/внутригородская территория города федерального значения/муниципальный округ/федеральная территория | МуниципРайон | С | | НУ | Типовой элемент <ВидНаимКодТип>. Состав элемента представлен в таблице 5.30. Элемент обязателен, если значение элемента <Регион> не равно 99 |
| Городское поселение/сельское поселение/межселенная территория в составе муниципального района/внутригородской район городского округа | ГородСелПоселен | С | | Н | Типовой элемент <ВидНаимКодТип>. Состав элемента представлен в таблице 5.30 |
| Населенный пункт (город, деревня, село и прочее) | НаселенПункт | С | | Н | Типовой элемент <ВидНаимТип>. Состав элемента представлен в таблице 5.31 |
| Элемент планировочной структуры | ЭлПланСтруктур | С | | Н | Типовой элемент <ТипНаимТип>. Состав элемента представлен в таблице 5.32 |
| Элемент улично-дорожной сети | ЭлУлДорСети | С | | Н | Типовой элемент <ТипНаимТип>. Состав элемента представлен в таблице 5.32 |
| Земельный участок (номер) | ЗемелУчасток | П | T(1-50) | Н | |
| Здание/сооружение/объект незавершенного строительства | Здание | С | | НМ | Типовой элемент <НомерТип>. Состав элемента представлен в таблице 5.33 |
| Помещение в пределах здания, сооружения/машино-место | ПомещЗдания | С | | Н | Типовой элемент <НомерТип>. Состав элемента представлен в таблице 5.33 |
| Помещение в пределах квартиры | ПомещКвартиры | С | | Н | Типовой элемент <НомерТип>. Состав элемента представлен в таблице 5.33 |
Таблица 5.30
Сведения о виде (код) и наименовании адресного элемента (ВидНаимКодТип)
| Наименование элемента | Сокращенное наименование (код) элемента | Признак типа элемента | Формат элемента | Признак обязательности элемента | Дополнительная информация |
| Вид (код) элемента | ВидКод | A | T(=1) | ОК | Принимает значения: для элемента <МуниципРайон> 1 - муниципальный район | 2 - городской округ | 3 - внутригородская территория города федерального значения | 4 - муниципальный округ | 5 - федеральная территория для элемента <ГородСелПоселен> 1 - городское поселение | 2 - сельское поселение | 3 - межселенная территория в составе муниципального района | 4 - внутригородской район городского округа |
| Наименование элемента | Наим | A | T(1-255) | О | |
Таблица 5.31
Сведения о виде и наименовании адресного элемента (ВидНаимТип)
| Наименование элемента | Сокращенное наименование (код) элемента | Признак типа элемента | Формат элемента | Признак обязательности элемента | Дополнительная информация |
| Вид элемента | Вид | A | T(1-50) | О | |
| Наименование элемента | Наим | A | T(1-255) | О | |
Таблица 5.32
Сведения о типе и наименовании адресного элемента (ТипНаимТип)
| Наименование элемента | Сокращенное наименование (код) элемента | Признак типа элемента | Формат элемента | Признак обязательности элемента | Дополнительная информация |
| Тип элемента | Тип | A | T(1-50) | О | |
| Наименование элемента | Наим | A | T(1-255) | О | |
Таблица 5.33
Сведения о номере адресного элемента (НомерТип)
| Наименование элемента | Сокращенное наименование (код) элемента | Признак типа элемента | Формат элемента | Признак обязательности элемента | Дополнительная информация |
| Тип элемента | Тип | A | T(1-50) | О | |
| Номер элемента | Номер | A | T(1-255) | О | |
Таблица 5.34
Информация об адресе, в том числе об адресе за пределами территории Российской Федерации (АдрИнфТип)
| Наименование элемента | Сокращенное наименование (код) элемента | Признак типа элемента | Формат элемента | Признак обязательности элемента | Дополнительная информация |
| Код страны | КодСтр | A | T(=3) | ОК | Типовой элемент <ОКСМТип>. Принимает значение в соответствии с Общероссийским классификатором стран мира (ОКСМ) |
| Адрес | АдрТекст | A | T(1-1000) | О | |
Таблица 5.35
Данные документа, удостоверяющего личность иностранного гражданина (УдЛичнИГТип)
| Наименование элемента | Сокращенное наименование (код) элемента | Признак типа элемента | Формат элемента | Признак обязательности элемента | Дополнительная информация |
| Вид документа | ВидДок | A | T(1-1000) | О | |
| Номер документа | НомДок | A | T(1-100) | О | |
| Дата выдачи документа | ДатаДок | A | T(=10) | О | Типовой элемент <ДатаТип>. Дата в формате ДД.ММ.ГГГГ |
Таблица 5.36
Масса груза (МассаТип)
| Наименование элемента | Сокращенное наименование (код) элемента | Признак типа элемента | Формат элемента | Признак обязательности элемента | Дополнительная информация |
| Масса нетто груза в килограммах | МасНетЗнач | A | N(17.3) | Н | |
| Масса брутто груза в килограммах | МасБрутЗнач | A | N(17.3) | О | |
| Количество паллет | КолПалл | A | N(4) | Н | |
| Масса тары в килограммах | МасТар | A | N(17.3) | Н | Заполняется при перевозке наливных или насыпных грузов |
Таблица 5.37
Габариты груза (ГабарТип)
| Наименование элемента | Сокращенное наименование (код) элемента | Признак типа элемента | Формат элемента | Признак обязательности элемента | Дополнительная информация |
| Высота, в метрах | ВысЗнач | A | N(5.3) | О | |
| Длина, в метрах | ДлЗнач | A | N(5.3) | О | |
| Ширина, в метрах | ШирЗнач | A | N(5.3) | О | |
Таблица 5.38
Сведения об опасном грузе (СвОпаснГрузТип)
| Наименование элемента | Сокращенное наименование (код) элемента | Признак типа элемента | Формат элемента | Признак обязательности элемента | Дополнительная информация |
| Номер ООН | НомООН | A | T(1-50) | О | Обязательно указывается значение в формате "UN XXXX", где: "UN " - неизменяемое значение, ХХХХ - идентификационный номер по списку опасных веществ по номерам ООН в соответствии с подпунктом 3.2.1 (таблица А) главы 3.2 части 3 приложения А Соглашения о международной дорожной перевозке опасных грузов (ДОПОГ) колонка 1 "N ООН" |
| Надлежащее отгрузочное наименование | НадОтгНаим | A | T(1-2000) | О | В качестве надлежащего отгрузочного наименования обязательно указывается наименование опасного груза, которое соответствует номеру ООН в соответствии с подпунктом 3.1.2 главы 3.1 части 3 приложения А Соглашения о международной дорожной перевозке опасных грузов (ДОПОГ) (Колонка 2 "Наименование и написание") |
| Техническое наименование | ТехНаим | A | T(1-2000) | Н | Указывается техническое наименование, определенное в соответствии с подпунктом 3.2.1 (таблица А) главы 3.2 части 3 приложения А (Колонка 2 "Наименование и написание") и пункта 3.1.2 главы 3.1 приложения А Соглашения о международной дорожной перевозке опасных грузов (ДОПОГ) |
| Описание | Описание | A | T(1-1000) | Н | Содержит описание, уточняющее сферу охвата соответствующей позиции в тех случаях, когда классификация, условия перевозки и (или) химическая совместимость вещества могут варьироваться в соответствии с подпунктом 3.2.1 (таблица А) главы 3.2 части 3 приложения А (Колонка 2 "Наименование и описание") и пункта 3.1.2 главы 3.1 части 3 приложения А Соглашения о международной дорожной перевозке опасных грузов (ДОПОГ) |
| Класс | Клас | A | T(1-3) | ОК | Обязательно указывается значение класса опасности грузов в соответствии с подпунктом 3.2.1 (таблица А) главы 3.2 части 3 приложения А (Колонка 3a "Класс") и главы 2.2 части 2 приложения А Соглашения о международной дорожной перевозке опасных грузов (ДОПОГ) |
| Классификационный код | КласКод | A | T(1-50) | ОК | Обязательно указывается значение классификационного кода опасных грузов в соответствии с подпунктом 3.2.1 (таблица А) главы 3.2 части 3 приложения А (Колонка 3b "Классификационный код") и главы 2.2 части 2 приложения А Соглашения о международной дорожной перевозке опасных грузов (ДОПОГ) если значение классификационного кода в справочнике определено. В случае если значение классификационного кода в справочнике отсутствует, должно быть указано значение "-" |
| Группа упаковки | ГрУп | A | T(1-50) | ОК | Обязательно указывается значение группы упаковки в соответствии с подпунктом 3.2.1 (таблица А) главы 3.2 части 3 приложения А (Колонка 4 "Группа упаковки") и подпункта 2.1.1.3 пункта 2.1.1 главы 2.1 части 2 приложения А Соглашения о международной дорожной перевозке опасных грузов (ДОПОГ) если значение группы в справочнике определено. В случае если значение группы упаковки в справочнике отсутствует, должно быть указано значение "-" |
| Знак опасности | ЗнОп | A | T(1-50) | ОК | Обязательно указывается значение знака опасности в соответствии с подпунктом 3.2.1 (таблица А) главы 3.2 части 3 приложения А (Колонка 5 "Знак опасности") и подпункта 5.2.2 пункта 5.2.2 главы 5.2 части 5 приложения А Соглашения о международной дорожной перевозке опасных грузов (ДОПОГ) |
| Код ограничения проезда через туннели | КодОгрЧерТун | A | T(1-50) | ОК | Обязательно указывается значение кода ограничения проезда через туннели в соответствии с подпунктом 3.2.1 (таблица А) главы 3.2 части 3 приложения А (Колонка 15 "Трансп. Категория (Код ограничения проезда через туннели)") и главы 8.6 части 8 приложения B Соглашения о международной дорожной перевозке опасных грузов (ДОПОГ). В случае если значение в справочнике отсутствует, должно быть указано значение "-" |
| Название или символ каждого радионуклида | НазРадионук | A | T(1-1000) | Н | Дополнительные положения для класса 7. В соответствии с подпунктом 5.4.1.2.5.1 (а) подпункта 5.4.1.2 пункта 5.4.1 главы 5.4 части 5 приложения A Соглашения о международной дорожной перевозке опасных грузов (ДОПОГ) обязательно указывается название или символ каждого радионуклида или, в случае смесей радионуклидов, соответствующее общее описание или перечень радионуклидов, в отношении которых действуют наибольшие ограничения |
| Описание физической и химической формы | ОписФизХимФорм | A | T(1-1000) | Н | Дополнительные положения для класса 7. В соответствии с подпунктом 5.4.1.2.5.1 (b) подпункта 5.4.1.2 пункта 5.4.1 главы 5.4 части 5 приложения A Соглашения о международной дорожной перевозке опасных грузов (ДОПОГ) обязательно указывается описание физической и химической формы материала или запись о том, что данный материал представляет собой радиоактивный материал особого вида или радиоактивный материал с низкой способностью к рассеянию. Для химической формы допустимо общее химическое описание в отношении радиоактивных материалов с дополнительной опасностью (см. подпункт (с) специального положения 172 главы 3.3 части 3 приложения А Соглашения о международной дорожной перевозке опасных грузов (ДОПОГ)) |
| Максимальная активность радиоактивного содержимого во время перевозки, выраженная в беккерелях (Бк), или масса делящегося материала, выраженная в граммах (г) или соответствующих кратных грамму единицах | МаксАкт | A | T(1-1000) | Н | Дополнительные положения для класса 7. В соответствии с подпунктом 5.4.1.2.5.1 (с) подпункта 5.4.1.2 пункта 5.4.1 главы 5.4 части 5 приложения A Соглашения о международной дорожной перевозке опасных грузов (ДОПОГ) обязательно указывается максимальная активность радиоактивного содержимого во время перевозки, выраженная в беккерелях (Бк) с соответствующим обозначением приставки СИ (см. подпункт 1.2.2.1 пункта 1.2.2 главы 1.2 части 1 приложения А Соглашения о международной дорожной перевозке опасных грузов (ДОПОГ)). Для делящегося материала вместо активности может быть указана масса делящегося материала (или, в надлежащих случаях, масса каждого делящегося нуклида в смесях), выраженная в граммах (г) или соответствующих кратных грамму единицах |
| Категория упаковки, транспортного пакета или контейнера | КатУпак | A | T(1-50) | Н | Дополнительные положения для класса 7. В соответствии с подпунктом 5.4.1.2.5.1 (d) подпункта 5.4.1.2 пункта 5.4.1 главы 5.4 части 5 приложения A Соглашения о международной дорожной перевозке опасных грузов (ДОПОГ) обязательно указывается категория упаковки, транспортного пакета или контейнера, присвоенная согласно пункту 5.1.5.3.4 приложения A Соглашения о международной дорожной перевозке опасных грузов (ДОПОГ), то есть I-БЕЛАЯ, II-ЖЕЛТАЯ, III-ЖЕЛТАЯ |
| Транспортный индекс | ТрансИндекс | A | T(1-100) | Н | Дополнительные положения для класса 7. В соответствии с подпунктом 5.4.1.2.5.1 (e) подпункта 5.4.1.2 пункта 5.4.1 главы 5.4 части 5 приложения A и подпунктом 5.1.5.3.1 и 5.1.5.3.2 пункта 5.1.5.3 главы 5.1 части 5 приложения A Соглашения о международной дорожной перевозке опасных грузов (ДОПОГ) обязательно указывается транспортный индекс (TI), определенный согласно пунктам 5.1.5.3.1 и 5.1.5.3.2 приложения A Соглашения о международной дорожной перевозке опасных грузов (ДОПОГ) кроме категории I-БЕЛАЯ |
| Индекс безопасности по критичности для грузов, содержащих делящийся материал | ИндексБез | A | T(1-100) | Н | Дополнительные положения для класса 7. В соответствии с подпунктом 5.4.1.2.5.1 (f) подпункта 5.4.1.2 пункта 5.4.1 главы 5.4 части 5 приложения A Соглашения о международной дорожной перевозке опасных грузов (ДОПОГ) обязательно указывается индекс безопасности по критичности для грузов, содержащих делящийся материал |
| Опознавательный знак для каждого сертификата об утверждении компетентного органа, применимый для данного груза | ОпозЗнак | A | T(1-10000) | Н | Дополнительные положения для класса 7. В соответствии с подпунктом 5.4.1.2.5.1 (g) подпункта 5.4.1.2 пункта 5.4.1 главы 5.4 части 5 приложения A Соглашения о международной дорожной перевозке опасных грузов (ДОПОГ) обязательно указывается опознавательный знак для каждого сертификата об утверждении компетентного органа (радиоактивный материал особого вида, радиоактивный материал с низкой способностью к рассеянию, делящийся материал, подпадающий под освобождение по пункту 2.2.7.2.3.5 (f) подпункта 2.2.7.2 пункта 2.2.7 главы 2.2 части 2 приложения А Соглашения о международной дорожной перевозке опасных грузов (ДОПОГ), специальные условия, конструкция упаковки или перевозка), применимый для данного груза |
| Полная активность груза | ПолнАктГр | A | T(1-50) | Н | Дополнительные положения для класса 7. В соответствии с подпунктом 5.4.1.2.5.1 (j) подпункта 5.4.1.2 пункта 5.4.1 главы 5.4 части 5 приложения A Соглашения о международной дорожной перевозке опасных грузов (ДОПОГ) обязательно указывается полная активность груза в виде значения, кратного А2 (для материалов LSA-II и LSA-III, SCO-I, SCO-II, SCO-III). В случае радиоактивного материала, для которого значение А2 является неограниченным, должно быть указано значение "-" |
| Общая масса нетто взрывчатого содержимого в килограммах для каждого вещества или изделия, имеющего отдельный номер ООН | ОбМасНетВзрСод | A | T(1-50) | Н | Обязательно для заполнения для класса 1 |
| Общая масса нетто взрывчатого содержимого в килограммах для всех веществ и изделий, которых касается сопроводительная ведомость | ОбМасНетВзрСодВсех | A | T(1-50) | Н | Обязательно для заполнения для класса 1 |
| Процентный (по объему или массе) состав смеси | ПроцСмеси | A | T(1-50) | Н | Дополнительные положения для класса 2. Обязательно заполнять в случае перевозки смесей (см. пункт 2.2.2.1.1 приложения А Соглашения о международной дорожной перевозке опасных грузов (ДОПОГ)) в цистернах (съемных цистернах, встроенных цистернах, переносных цистернах, контейнерах-цистернах или элементах транспортных средств-батарей или МЭГК) в соответствии с подпунктом 5.4.1.2.2 (a) подпункта 5.4.1.2 пункта 5.4.1 главы 5.4 части 5 приложения A Соглашения о международной дорожной перевозке опасных грузов (ДОПОГ) |
| Дата истечения времени удержания | ДатИстВрУдер | A | T(=10) | Н | Типовой элемент <ДатаТип>. Дата в формате ДД.ММ.ГГГГ. Дополнительные положения для класса 2. В соответствии с подпунктом 5.4.1.2.2 (d) пункта 5.4.1 главы 5.4 части 5 приложения A Соглашения о международной дорожной перевозке опасных грузов (ДОПОГ), в остальных случаях для класса 2 должно быть указано значение "-" |
| Контрольная температура, в градусах Цельсия | КонтТемпер | A | T(1-10) | Н | Обязательно заполнять для самореактивных веществ и полимеризующихся веществ класса 4.1 и органических пероксидов класса 5.2, требующих регулирования температуры в ходе перевозки в соответствии с подпунктом 5.4.1.2.3.1 подпункта 5.4.1.2.3 пункта 5.4.1 главы 5.4 части 5 приложения A Соглашения о международной дорожной перевозке опасных грузов (ДОПОГ), в остальных случаях для класса 4.1 и класса 5.2 должно быть указано значение "-" |
| Аварийная температура, в градусах Цельсия | АварТемпер | A | T(1-10) | Н | Обязательно заполнять для самореактивных веществ и полимеризующихся веществ класса 4.1 и органических пероксидов класса 5.2, требующих регулирования температуры в ходе перевозки в соответствии с подпунктом 5.4.1.2.3.1 подпункта 5.4.1.2.3 пункта 5.4.1 главы 5.4 части 5 приложения A Соглашения о международной дорожной перевозке опасных грузов (ДОПОГ) в остальных случаях для класса 4.1 и класса 5.2 должно быть указано значение "-" |
Таблица 5.39
Контактные данные (КонтактТип)
| Наименование элемента | Сокращенное наименование (код) элемента | Признак типа элемента | Формат элемента | Признак обязательности элемента | Дополнительная информация |
| Номер контактного телефона/факс | Тлф | П | T(1-255) | ОМ | |
| Адрес электронной почты | ЭлПочта | П | T(1-255) | НМ | |
| Иные контактные данные | ИнКонт | П | T(1-255) | Н | |
Таблица 5.40
Информационное поле (ИнфПолТип)
| Наименование элемента | Сокращенное наименование (код) элемента | Признак типа элемента | Формат элемента | Признак обязательности элемента | Дополнительная информация |
| Идентификатор файла информационного поля | ИдФайлИнфПол | A | T(=36) | Н | Указывается идентификатор файла, связанного со сведениями данного электронного файла обмена (GUID) |
| Текстовая информация | ТекстИнф | С | | НМ | Типовой элемент <ТекстИнфТип>. Состав элемента представлен в таблице 5.41 |
Таблица 5.41
Текстовая информация (ТекстИнфТип)
| Наименование элемента | Сокращенное наименование (код) элемента | Признак типа элемента | Формат элемента | Признак обязательности элемента | Дополнительная информация |
| Идентификатор | Идентиф | A | T(1-50) | О | |
| Значение | Значение | A | T(1-2000) | О | |
Таблица 5.42
Фамилия, имя, отчество физического лица (ФИОТип)
| Наименование элемента | Сокращенное наименование (код) элемента | Признак типа элемента | Формат элемента | Признак обязательности элемента | Дополнительная информация |
| Фамилия | Фамилия | A | T(1-60) | О | |
| Имя | Имя | A | T(1-60) | О | |
| Отчество | Отчество | A | T(1-60) | Н | |
III. ОПИСАНИЕ ФАЙЛА ОБМЕНА ИНФОРМАЦИИ ПЕРЕВОЗЧИКА
6. Имя файла обмена должно иметь следующий вид:
R_Т_A_О_W_GGGGMMDD_N, где:
R_Т - префикс, принимающий значение ON_ZAKZVPER;
А - идентификатор участника электронного документооборота - получателя файла обмена заказа и заявки, информация перевозчика. Значение элемента представляется в виде ИдОЭДОКодПол, где:
ИдОЭДО - идентификатор оператора электронного документооборота (оператор ЭДО), услугами которого пользуется получатель файла обмена - символьный трехзначный код, присваивается Федеральной налоговой службой. В значении идентификатора допускаются символы латинского алфавита A - Z, a - z, цифры 0 - 9, знаки "@", ".", "-". Значение идентификатора регистронезависимо. При направлении документа не через оператора ЭДО идентификатор оператора ЭДО принимает значение "000";
КодПол - код получателя файла обмена (грузоотправителя) - уникальный код участника электронного документооборота, присваиваемый оператором ЭДО, длина кода получателя составляет не более 43 символов. При направлении документа не через оператора ЭДО ИдПол - глобальный уникальный идентификатор (GUID), однозначно идентифицирующий участника документооборота;
О - идентификатор участника электронного документооборота - отправителя файла обмена заказа и заявки, информации перевозчика. Значение элемента представляется в виде ИдОЭДОКодОтпр, где:
ИдОЭДО - идентификатор оператора ЭДО, услугами которого пользуется отправитель файла обмена - символьный трехзначный код. Присваивается Федеральной налоговой службой. В значении идентификатора допускаются символы латинского алфавита A - Z, a - z, цифры 0 - 9, знаки "@", ".", "-". Значение идентификатора регистронезависимо. При направлении документа не через оператора ЭДО идентификатор оператора электронного документооборота принимает значение "000";
КодОтпр - код отправителя файла обмена (перевозчика) - уникальный код участника электронного документооборота, присваиваемый оператором ЭДО, длина кода отправителя составляет не более 43 символов. При направлении документа не через оператора ЭДО ИдОтпр - глобальный уникальный идентификатор (GUID), однозначно идентифицирующий участника документооборота;
W - признак наличия идентификаторов дополнительных получателей файла обмена информации перевозчика. Может принимать следующие значения: "0" - дополнительные получатели файла обмена информации перевозчика отсутствуют, "1" - дополнительные получатели файла обмена информации перевозчика присутствуют и указаны в файле обмена информации грузоотправителя;
GGGG - год формирования передаваемого файла обмена, MM - месяц, DD - день;
N - 36 символьный глобально уникальный идентификатор GUID (Globally Unique IDentifier).
Расширение имени файла обмена - xml. Расширение имени файла обмена может указываться строчными или прописными буквами.
Параметры первой строки файла обмена
Первая строка XML-файла должна иметь следующий вид:
<?xml version ="1.0" encoding ="windows-1251"?>
Имя файла, содержащего XML-схему файла обмена, должно иметь следующий вид:
ON_ZAKZVPER_1_969_02_05_01_xx, где хх - номер версии схемы.
Расширение имени файла - xsd.
XML-схема файла обмена в электронной форме приводится отдельным файлом и размещается на официальном сайте Федеральной налоговой службы.
Выпуск новой версии (новых версий) схемы возможен при условии ее непротиворечия требованиям данного документа (например, в части уточнения текста наименования отдельных элементов, дополнительной информации, увеличения количества знаков в формате элемента).
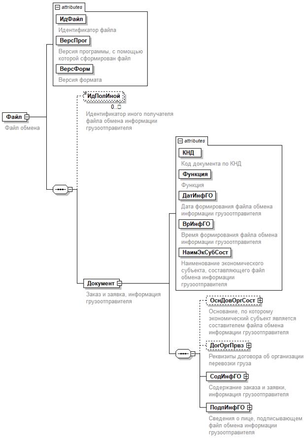
7. Логическая модель файла обмена представлена в виде диаграммы структуры файла обмена на рисунке 2 настоящего формата. Элементами логической модели файла обмена являются элементы и атрибуты XML-файла. Перечень структурных элементов логической модели файла обмена и сведения о них приведены в таблицах 7.1 - 7.38 настоящего формата.
Для каждого структурного элемента логической модели файла обмена приводятся следующие сведения:
наименование элемента. Приводится полное наименование элемента. В строке таблицы могут быть описаны несколько элементов, наименования которых разделены символом "|". Такая форма записи применяется при наличии в файле обмена только одного элемента из описанных в этой строке;
сокращенное наименование (код) элемента. Приводится сокращенное наименование элемента. Синтаксис сокращенного наименования должен удовлетворять спецификации XML;
признак типа элемента. Может принимать следующие значения: "С" - сложный элемент логической модели (содержит вложенные элементы), "П" - простой элемент логической модели, реализованный в виде элемента XML-файла, "А" - простой элемент логической модели, реализованный в виде атрибута элемента XML-файла. Простой элемент логической модели не содержит вложенные элементы;
формат элемента. Формат элемента представляется следующими условными обозначениями: Т - символьная строка; N - числовое значение (целое или дробное).
Формат символьной строки указывается в виде Т(n-k) или T(=k), где: n - минимальное количество знаков, k - максимальное количество знаков, символ "-" - разделитель, символ "=" означает фиксированное количество знаков в строке. В случае, если минимальное количество знаков равно 0, формат имеет вид Т(0-k). В случае, если максимальное количество знаков не ограничено, формат имеет вид Т(n-).
Формат числового значения указывается в виде N(m.k), где: m - максимальное количество знаков в числе, включая знак (для отрицательного числа), целую и дробную часть числа без разделяющей десятичной точки, k - максимальное число знаков дробной части числа. Если число знаков дробной части числа равно 0 (то есть число целое), то формат числового значения имеет вид N(m).
Для простых элементов, являющихся базовыми в XML, например, элемент с типом "date", поле "Формат элемента" не заполняется. Для таких элементов в поле "Дополнительная информация" указывается тип базового элемента;
признак обязательности элемента определяет обязательность наличия элемента (совокупности наименования элемента и его значения) в файле обмена. Признак обязательности элемента может принимать следующие значения: "О" - наличие элемента в файле обмена обязательно; "Н" - наличие элемента в файле обмена необязательно, то есть элемент может отсутствовать. Если элемент принимает ограниченный перечень значений (по классификатору, кодовому словарю), то признак обязательности элемента дополняется символом "К". В случае, если количество реализаций элемента может быть более одной, то признак обязательности элемента дополняется символом "М".
К вышеперечисленным признакам обязательности элемента может добавляться значение "У" в случае описания в XML-схеме условий, предъявляемых к элементу в файле обмена, описанных в графе "Дополнительная информация".
дополнительная информация содержит, при необходимости, требования к элементу файла обмена, не указанные ранее. Для сложных элементов указывается ссылка на таблицу, в которой описывается состав данного элемента. Для элементов, принимающих ограниченный перечень значений из классификатора (кодового словаря), указывается соответствующее наименование классификатора (кодового словаря) или приводится перечень возможных значений. Для классификатора (кодового словаря) может указываться ссылка на его местонахождение. Для элементов, использующих пользовательский тип данных, указывается наименование типового элемента.

Рисунок 2. Диаграмма структуры файла обмена
Таблица 7.1
Файл обмена (Файл)
| Наименование элемента | Сокращенное наименование (код) элемента | Признак типа элемента | Формат элемента | Признак обязательности элемента | Дополнительная информация |
| Идентификатор файла | ИдФайл | A | T(1-255) | ОУ | Содержит (повторяет) имя сформированного файла (без расширения) |
| Версия программы, с помощью которой сформирован файл | ВерсПрог | A | T(1-40) | О | |
| Версия формата | ВерсФорм | A | T(1-5) | О | Принимает значение: 5.01 |
| Идентификатор иного получателя файла обмена информации перевозчика | ИдПолИной | П | T(4-46) | НМ | Значение элемента представляется в виде ИдОЭДОКодПолИной, где: ИдОЭДО - идентификатор оператора электронного оборота (оператор ЭДО) - символьный трехзначный код, присваивается Федеральной налоговой службой; КодПолИной - уникальный код иного получателя, присваиваемый оператором ЭДО иного получателя, длина кода иного получателя не более 43 символов. Обязателен, если W в имени файла обмена принимает значение "1". |
| Заказ и заявка, информация перевозчика | Документ | С | | О | Состав элемента представлен в таблице 7.2 |
Таблица 7.2
Заказ и заявка, информация перевозчика (Документ)
| Наименование элемента | Сокращенное наименование (код) элемента | Признак типа элемента | Формат элемента | Признак обязательности элемента | Дополнительная информация |
| Код документа по КНД | КНД | A | T(=7) | ОК | Типовой элемент <КНДТип>. Принимает значение: 1110362 |
| Дата формирования файла обмена информации перевозчика | ДатИнфПрв | A | T(=10) | О | Типовой элемент <ДатаТип>. Дата в формате ДД.ММ.ГГГГ |
| Время формирования файла обмена информации перевозчика | ВрИнфПрв | A | T(=8) | О | Типовой элемент <ВремяТип>. Время в формате ЧЧ:ММ:СС |
| Наименование экономического субъекта, составляющего файл обмена информации перевозчика | НаимЭкСубСост | A | T(1-1000) | О | |
| Основание, по которому экономический субъект является составителем файла обмена информации перевозчика | ОснДовОргСост | С | | Н | Типовой элемент <РеквДокТип>. Состав элемента представлен в таблице 7.15. Обязателен, если составитель информации перевозчика не является перевозчиком |
| Идентификация файла обмена информации грузоотправителя | ИдИнфГО | С | | О | Состав элемента представлен в таблице 7.3 |
| Содержание заказа и заявки, информация перевозчика | СодИнфПрв | С | | О | Состав элемента представлен в таблице 7.4 |
| Сведения о лице, подписывающем файл обмена информации перевозчика | ПодпИнфПрв | С | | О | Типовой элемент <ПодписантТип>. Состав элемента представлен в таблице 7.10 |
Таблица 7.3
Идентификация файла обмена информации грузоотправителя (ИдИнфГО)
| Наименование элемента | Сокращенное наименование (код) элемента | Признак типа элемента | Формат элемента | Признак обязательности элемента | Дополнительная информация |
| Идентификатор файла обмена информации грузоотправителя | ИдФайлИнфГО | A | T(1-255) | О | Содержит (повторяет) имя файла обмена информации грузоотправителя без расширения |
| Дата формирования файла обмена информации грузоотправителя | ДатФайлИнфГО | A | T(=10) | О | Типовой элемент <ДатаТип>. Дата в формате ДД.ММ.ГГГГ. Указывается (повторяет) значение <ДатИнфГО>, указанное в файле обмена информации грузоотправителя |
| Время формирования файла обмена информации грузоотправителя | ВрФайлИнфГО | A | T(=8) | О | Типовой элемент <ВремяТип>. Время в формате ЧЧ:ММ:СС Указывается (повторяет) значение <ВрИнфГО>, указанное в файле обмена информации грузоотправителя |
| Электронная подпись файла обмена информации грузоотправителя | ЭП | A | T(1-) | О | Представляется в кодировке Base64 |
Таблица 7.4
Содержание заказа и заявки, информация перевозчика (СодИнфПрв)
| Наименование элемента | Сокращенное наименование (код) элемента | Признак типа элемента | Формат элемента | Признак обязательности элемента | Дополнительная информация |
| Уникальный идентификатор документа заказа и заявки | УИД_Зак | A | T(1-36) | О | Выдается ГИС ЭПД |
| Содержание операции | СодОпер | A | T(=1) | ОК | Принимает значение: 1 - Принят перевозчиком | 2 - Перевозчиком отказано в приеме |
| Причина отказа в приеме заказа и заявки | ПричОтк | A | T(1-2000) | НУ | Обязателен при <СодОпер> = 2 |
| Сведение о лице, ответственном за организацию перевозки со стороны перевозчика | СвЛицОргПрвз | С | | НУ | Состав элемента представлен в таблице 7.5. Обязателен при <СодОпер> = 1 |
| Сведения о водителе | СвВодит | С | | НМУ | Состав элемента представлен в таблице 7.6. Обязателен при <СодОпер> = 1 |
| Сведения о лице, уполномоченном перевозчиком на заполнение и подписание заказа и заявки | СвЛицПрв | С | | Н | Состав элемента представлен в таблице 7.7 |
| Сведения о транспортном средстве | СвТС | С | | НУ | Состав элемента представлен в таблице 7.8. Обязателен при <СодОпер> = 1 |
| Размер платы за перевозку и (или) порядок расчетов | РазмПлатРасчет | С | | НУ | Состав элемента представлен в таблице 7.9. Обязателен при <СодОпер> = 1 |
| Информационное поле | ИнфПол | С | | НМ | Типовой элемент <ИнфПолТип>. Состав элемента представлен в таблице 7.36 |
Таблица 7.5
Сведение о лице, ответственном за организацию перевозки со стороны перевозчика (СвЛицОргПрвз)
| Наименование элемента | Сокращенное наименование (код) элемента | Признак типа элемента | Формат элемента | Признак обязательности элемента | Дополнительная информация |
| Номер телефона | Тлф | П | T(1-255) | ОМ | |
| Фамилия, имя, отчество (при наличии) | ФИО | С | | О | Типовой элемент <ФИОТип>. Состав элемента представлен в таблице 7.38 |
Таблица 7.6
Сведения о водителе (СвВодит)
| Наименование элемента | Сокращенное наименование (код) элемента | Признак типа элемента | Формат элемента | Признак обязательности элемента | Дополнительная информация |
| Номер водительского удостоверения | НомВУ | A | T(1-20) | О | |
| Серия водительского удостоверения | СерВУ | A | T(1-20) | О | |
| Дата выдачи водительского удостоверения | ДатаВыдВУ | A | T(=10) | О | Типовой элемент <ДатаТип>. Дата в формате ДД.ММ.ГГГГ |
| ИНН физического лица | ИННФЛ | A | T(=12) | О | Типовой элемент <ИННФЛТип> |
| Номер телефона | Тлф | П | T(1-20) | ОМ | |
| Фамилия, имя, отчество (при наличии) | ФИО | С | | О | Типовой элемент <ФИОТип>. Состав элемента представлен в таблице 7.38 |
Таблица 7.7
Сведения о лице, уполномоченном перевозчиком на заполнение и подписание заказа и заявки (СвЛицПрв)
| Наименование элемента | Сокращенное наименование (код) элемента | Признак типа элемента | Формат элемента | Признак обязательности элемента | Дополнительная информация |
| Реквизиты доверенности перевозчика уполномоченному лицу на заполнение и подписание заказа и заявки | РеквДовер | С | | О | Типовой элемент <РеквДокТип>. Состав элемента представлен в таблице 7.15 |
| Реквизиты уполномоченного лица | РеквЛицПрв | С | | О | Типовой элемент <УчастникТип>. Состав элемента представлен в таблице 7.17 |
Таблица 7.8
Сведения о транспортном средстве (СвТС)
| Наименование элемента | Сокращенное наименование (код) элемента | Признак типа элемента | Формат элемента | Признак обязательности элемента | Дополнительная информация |
| Транспортное средство (в том числе тягач) | ТС | С | | О | Типовой элемент <ПараметрыТСТип>. Состав элемента представлен в таблице 7.13 |
| Прицеп (полуприцеп) | Прицеп | С | | НМ | Типовой элемент <ПараметрыТСТип>. Состав элемента представлен в таблице 7.13 |
| Сведения о специальных условиях движения | СпецУслДвиж | С | | НМ | Типовой элемент <СпецУслДвижТип>. Состав элемента представлен в таблице 7.32 |
| Информационное поле | ИнфПол | С | | НМ | Типовой элемент <ИнфПолТип>. Состав элемента представлен в таблице 7.36 |
Таблица 7.9
Размер платы за перевозку и (или) порядок расчетов (РазмПлатРасчет)
| Наименование элемента | Сокращенное наименование (код) элемента | Признак типа элемента | Формат элемента | Признак обязательности элемента | Дополнительная информация |
| Валюта стоимости перевозки: код | КодОКВ | A | T(=3) | НК | Типовой элемент <ОКВТип>. Принимает значение 643 в соответствии с Общероссийским классификатором валют |
| Валюта стоимости перевозки: наименование | ВалНаим | A | T(1-100) | Н | Принимает значение "Российский рубль" в соответствии с Общероссийским классификатором валют (ОКВ). |
| Стоимость перевозки без налога - всего | СтТовБезНДС | A | N(19.2) | НУ | Элемент обязателен при отсутствии <Расчет> |
| Налоговая ставка | НалСт | A | T(1-35) | НКУ | Принимает значение: 0% | 10% | 20% | 10/110 | 20/120 | без НДС | НДС исчисляется налоговым агентом. Элемент обязателен при наличии <СтТовБезНДС> | <СтТовУчНал> |
| Стоимость перевозки с налогом - всего | СтТовУчНал | A | N(19.2) | Н | |
| Порядок (механизм) расчета (исчислений) платы | Расчет | A | T(1-2000) | НУ | Элемент обязателен при отсутствии <СтТовБезНДС> |
Таблица 7.10
Сведения о лице, подписывающем информацию отправителя в электронной форме (ПодписантТип)
| Наименование элемента | Сокращенное наименование (код) элемента | Признак типа элемента | Формат элемента | Признак обязательности элемента | Дополнительная информация |
| Должность | Должн | A | T(1-255) | О | |
| Тип подписи | ТипПодпис | A | T(=1) | НК | Принимает значение: 1 - усиленная квалифицированная электронная подпись | 2 - простая электронная подпись | 3 - усиленная неквалифицированная электронная подпись Значения "2" и "3" применяются, если иное не предусмотрено законодательством Российской Федерации |
| Способ подтверждения полномочий на подписание документа | СпосПодтПолном | A | T(=1) | ОК | Принимает значение; 1 - в соответствии с данными, содержащимися в электронной подписи | 2 - в соответствии с электронной доверенностью в машиночитаемой форме, представленной посредством ее включения в пакет электронных документов | 3 - в соответствии с электронной доверенностью в машиночитаемой форме, хранение которой осуществляется в информационной системе, при этом сведения о них указаны в электронном документе | 4 - в соответствии с электронной доверенностью в машиночитаемой форме, хранение которой осуществляется в информационной системе, при этом сведения о них передаются способом, отличным от указания в электронном документе | 5 - в соответствии с доверенностью в форме документа на бумажном носителе | 6 - любое иное |
| Дополнительные сведения | ДопСведПодп | A | T(1-255) | Н | Дополнительные сведения о подписанте |
| Фамилия, имя, отчество (при наличии) | ФИО | С | | О | Типовой элемент <ФИОТип>. Состав элемента представлен в таблице 7.38. Информация о фамилии, имени, отчестве (при наличии) должна соответствовать фамилии, имени, отчеству (при наличии) владельца сертификата ключа проверки электронной подписи лица, подписывающего файл обмена в электронной форме |
| Сведения о доверенности в машиночитаемом виде, используемой для подтверждения полномочий | СвДоверЭл | С | | НМУ | Состав элемента представлен в таблице 7.11. Элемент обязателен и формируется только при <СпосПодтПолном>=3 |
| Сведения о доверенности в бумажном виде, используемой для подтверждения полномочий | СвДоверБум | С | | НМУ | Состав элемента представлен в таблице 7.12. Элемент обязателен и формируется только при <СпосПодтПолном>=5 |
Таблица 7.11
Сведения о доверенности в машиночитаемом виде, используемой для подтверждения полномочий (СвДоверЭл)
| Наименование элемента | Сокращенное наименование (код) элемента | Признак типа элемента | Формат элемента | Признак обязательности элемента | Дополнительная информация |
| Номер доверенности | НомДовер | A | T(=36) | О | Уникальный идентификатор доверенности в виде 36-разрядного GUID из имени файла (единый регистрационный номер доверенности) |
| Дата совершения доверенности | ДатаДовер | A | T(=10) | О | Типовой элемент <ДатаТип>. Дата в формате ДД.ММ.ГГГГ |
| Внутренний регистрационный номер доверенности | ВнНомДовер | A | T(1-50) | Н | |
| Дата внутренней регистрации доверенности | ДатаВнРегДовер | A | T(=10) | Н | Типовой элемент <ДатаТип>. Дата в формате ДД.ММ.ГГГГ |
| Идентифицирующая информация об информационной системе, в которой осуществляется хранение доверенности, необходимая для запроса информации из такой информационной системы | ИдСистХран | A | T(1-500) | О | |
Таблица 7.12
Сведения о доверенности в бумажном виде, используемой для подтверждения полномочий (СвДоверБум)
| Наименование элемента | Сокращенное наименование (код) элемента | Признак типа элемента | Формат элемента | Признак обязательности элемента | Дополнительная информация |
| Дата совершения доверенности | ДатаДовер | A | T(=10) | О | Типовой элемент <ДатаТип>. Дата в формате ДД.ММ.ГГГГ |
| Внутренний регистрационный номер доверенности | ВнНомДовер | A | T(1-50) | О | При отсутствии номера принимает значение: без номера (б/н) |
| Сведения, идентифицирующие доверителя | СвИдДовер | A | T(1-1000) | Н | |
| Фамилия, имя, отчество (при наличии) лица, подписавшего доверенность | ФИО | С | | Н | Типовой элемент <ФИОТип>. Состав элемента представлен в таблице 7.38 |
Таблица 7.13
Транспортное средство (ПараметрыТСТип)
| Наименование элемента | Сокращенное наименование (код) элемента | Признак типа элемента | Формат элемента | Признак обязательности элемента | Дополнительная информация |
| Номер СТС | НомСТС | A | T(1-10) | Н | Указывается серия и номер СТС без учета пробелов и знака номера |
| VIN номер | НомерВИН | A | T(1-17) | Н | |
| Регистрационный номер | РегНомер | A | T(1-9) | О | |
| Тип владения | ТипВлад | A | T(=1) | ОК | Принимает значение: 1 - собственность | 2 - совместная собственность супругов | 3 - аренда | 4 - лизинг | 5 - безвозмездное пользование |
| Параметры транспортного средства | ПарТС | С | | О | Типовой элемент <ПарамТСТип>. Состав элемента представлен в таблице 7.14 |
| Реквизиты документа (документов), подтверждающего основание владения грузовым автомобилем (тягачом), а также прицепом (полуприцепом) | ОснАрЛиз | С | | НМУ | Типовой элемент <РеквДокТип>. Состав элемента представлен в таблице 7.15. Обязателен при <ТипВлад>=3 или <ТипВлад>=4 или <ТипВлад>=5, при этом элемент ДаннИно не может быть выбран (из таблицы 7.16) |
Таблица 7.14
Параметры транспортного средства (ПарамТСТип)
| Наименование элемента | Сокращенное наименование (код) элемента | Признак типа элемента | Формат элемента | Признак обязательности элемента | Дополнительная информация |
| Тип | Тип | A | T(1-1000) | О | |
| Марка | Марка | A | T(1-1000) | О | |
| Грузоподъемность, в тоннах | Грузопод | A | N(5.2) | О | |
| Вместимость, в кубических метрах | Вместим | A | N(5.2) | О | |
Таблица 7.15
Реквизиты документа (РеквДокТип)
| Наименование элемента | Сокращенное наименование (код) элемента | Признак типа элемента | Формат элемента | Признак обязательности элемента | Дополнительная информация |
| Наименование документа | НаимДок | A | T(1-255) | НУ | Обязателен, если не указан <ИдДок> |
| Номер документа | НомерДок | A | T(1-255) | НУ | Обязателен, если не указан <ИдДок>. При отсутствии указывается: "Без номера" |
| Дата документа | ДатаДок | A | T(=10) | НУ | Типовой элемент <ДатаТип>. Дата в формате ДД.ММ.ГГГГ. Обязателен, если не указан <ИдДок> |
| Идентификатор файла документа (в том числе регистрационный номер, если документ / сведения о таком документе содержатся в государственных информационных системах) | ИдДок | A | T(1-255) | НУ | Обязателен, если не указаны <НаимДок>, <НомерДок>, <ДатаДок> |
| Дополнительные сведения | ДопСведДок | A | T(1-2000) | Н | |
| Идентифицирующие реквизиты сторон, составивших документ | ИдРекСост | С | | ОМ | Типовой элемент <ИдРекСостТип>. Состав элемента представлен в таблице 7.16. Заполняется в отношении каждого из участников события (сделки), оформленного документом с указанными в <НаимДок>, <НомерДок> и <ДатаДок> наименованием, порядковым номером и датой (или с указанным в <ИдДок> идентификатором) |
Таблица 7.16
Идентифицирующие реквизиты сторон, составивших документ (ИдРекСостТип)
| Наименование элемента | Сокращенное наименование (код) элемента | Признак типа элемента | Формат элемента | Признак обязательности элемента | Дополнительная информация |
| ИНН организации, состоящей на учете в налоговом органе | | ИННЮЛ | П | T(=10) | О | Типовой элемент <ИННЮЛТип> |
| ИНН физического лица, в том числе индивидуального предпринимателя | | ИННФЛ | П | T(=12) | О | Типовой элемент <ИННФЛТип> |
| Данные иностранной организации (иностранного гражданина), не состоящей (его) на учете в налоговых органах | | ДаннИно | С | | О | Типовой элемент <СвИнНеУчТип>. Состав элемента представлен в таблице 7.22 |
| Краткое наименование органа исполнительной власти (специализированной уполномоченной организации), выдавшего документ | НаимОИВ | П | T(1-255) | О | |
Таблица 7.17
Сведения о лице, имеющем отношение к перевозке (об участнике перевозки) (УчастникТип)
| Наименование элемента | Сокращенное наименование (код) элемента | Признак типа элемента | Формат элемента | Признак обязательности элемента | Дополнительная информация |
| Информация для участника документооборота | ИнфДляУчаст | С | | НМ | Состав элемента представлен в таблице 7.18. Дополнительная информация, позволяющая в автоматизированном режиме определять необходимый для конкретного случая порядок использования данных файла обмена информации перевозчика у грузоотправителя и (или) других получателей данного файла обмена |
| Идентификационные сведения о лице, имеющем отношение к перевозке (об участнике перевозки) | ИдСв | С | | О | Типовой элемент <ИдСвТип>. Состав элемента представлен в таблице 7.19 |
| Сведения об адресе | Адрес | С | | Н | Типовой элемент <АдресТип>. Состав элемента представлен в таблице 7.25. Заполняется в отношении сведений о юридическом лице |
| Контактные данные | Конт | С | | О | Типовой элемент <КонтактТип>. Состав элемента представлен в таблице 7.35 |
Таблица 7.18
Информация для участника документооборота (ИнфДляУчаст)
| Наименование элемента | Сокращенное наименование (код) элемента | Признак типа элемента | Формат элемента | Признак обязательности элемента | Дополнительная информация |
| ИНН участника | ИННУчаст | A | T(10-12) | О | |
| Информация для участника | ИнфУчаст | A | T(1-255) | О | |
Таблица 7.19
Идентификационные сведения о лице, имеющем отношение к перевозке (об участнике перевозки) (ИдСвТип)
| Наименование элемента | Сокращенное наименование (код) элемента | Признак типа элемента | Формат элемента | Признак обязательности элемента | Дополнительная информация |
| Сведения об индивидуальном предпринимателе | | СвИП | С | | О | Типовой элемент <СвИПТип>. Состав элемента представлен в таблице 7.20 |
| Сведения об организации, состоящей на учете в налоговых органах | | СвЮЛУч | С | | О | Типовой элемент <СвЮЛУчТип>. Состав элемента представлен в таблице 7.21 |
| Сведения об иностранной организации (иностранном гражданине), не состоящей (ем) на учете в налоговых органах | | СвИнНеУч | С | | О | Типовой элемент <СвИнНеУчТип>. Состав элемента представлен в таблице 7.22. В таблице 7.22 элемент <Наим> обязателен. В отношении перевозчика не формируется |
| Сведения о физическом лице | СвФЛУчаст | С | | О | Типовой элемент <СвФЛТип>. Состав элемента представлен в таблице 7.23. В отношении перевозчика не формируется, если не предусмотрено законодательством Российской Федерации в области автомобильного городского пассажирского транспорта |
Таблица 7.20
Сведения об индивидуальном предпринимателе (СвИПТип)
| Наименование элемента | Сокращенное наименование (код) элемента | Признак типа элемента | Формат элемента | Признак обязательности элемента | Дополнительная информация |
| ИНН | ИННФЛ | A | T(=12) | О | Типовой элемент <ИННФЛТип> |
| Основной государственный регистрационный номер индивидуального предпринимателя | ОГРНИП | A | T(=15) | Н | Типовой элемент <ОГРНИПТип> |
| Иные сведения, идентифицирующие физическое лицо | ИныеСвед | A | T(1-255) | Н | |
| Фамилия, имя, отчество (при наличии) | ФИО | С | | О | Типовой элемент <ФИОТип>. Состав элемента представлен в таблице 7.38 |
Таблица 7.21
Сведения об организации, состоящей на учете в налоговых органах (СвЮЛУчТип)
| Наименование элемента | Сокращенное наименование (код) элемента | Признак типа элемента | Формат элемента | Признак обязательности элемента | Дополнительная информация |
| Наименование полное | НаимОрг | A | T(1-1000) | О | |
| ИНН | ИННЮЛ | A | T(=10) | О | Типовой элемент <ИННЮЛТип> |
| КПП | КПП | A | T(=9) | Н | Типовой элемент <КППТип> |
Таблица 7.22
Сведения об иностранной организации (иностранном гражданине), не состоящей (ем) на учете в налоговых органах (СвИнНеУчТип)
| Наименование элемента | Сокращенное наименование (код) элемента | Признак типа элемента | Формат элемента | Признак обязательности элемента | Дополнительная информация |
| Идентификация статуса | ИдСтат | A | T(1-25) | ОК | Принимает значение: ИО - иностранная организация | ИГ - иностранный гражданин |
| Страна | Стран | A | T(1-255) | НУ | Обязателен для <ИдСтат>=ИО |
| Наименование иностранной организации полное / Фамилия, имя, отчество (при наличии) иностранного гражданина | Наим | A | T(1-1000) | НУ | Обязателен для <ИдСтат>=ИГ |
| Идентификатор иностранной организации (иностранного гражданина) | Идентиф | A | T(1-255) | НУ | Обязателен для <ИдСтат>=ИО и при отсутствии <Наим> и <ИныеСвед> |
| Иные сведения, идентифицирующие иностранную организацию (иностранного гражданина) | ИныеСвед | A | T(1-255) | НУ | Обязателен для <ИдСтат>=ИО и при отсутствии <Идентиф> и <Наим> |
| Данные документа, удостоверяющего личность иностранного гражданина | УдЛичнИГ | С | | НУ | Типовой элемент <УдЛичнИГТип>. Состав элемента представлен в таблице 7.24. Обязателен для <ИдСтат>=ИГ |
Таблица 7.23
Сведения о физическом лице (СвФЛТип)
| Наименование элемента | Сокращенное наименование (код) элемента | Признак типа элемента | Формат элемента | Признак обязательности элемента | Дополнительная информация |
| ИНН физического лица | ИННФЛ | A | T(=12) | О | Типовой элемент <ИННФЛТип> |
| Иные сведения, идентифицирующие физическое лицо | ИныеСвед | A | T(1-255) | Н | |
| Фамилия, имя, отчество (при наличии) | ФИО | С | | О | Типовой элемент <ФИОТип>. Состав элемента представлен в таблице 7.38 |
Таблица 7.24
Данные документа, удостоверяющего личность иностранного гражданина (УдЛичнИГТип)
| Наименование элемента | Сокращенное наименование (код) элемента | Признак типа элемента | Формат элемента | Признак обязательности элемента | Дополнительная информация |
| Вид документа | ВидДок | A | T(1-1000) | О | |
| Номер документа | НомДок | A | T(1-100) | О | |
| Дата выдачи документа | ДатаДок | A | T(=10) | О | Типовой элемент <ДатаТип>. Дата в формате ДД.ММ.ГГГГ |
Таблица 7.25
Адрес местонахождения (АдресТип)
| Наименование элемента | Сокращенное наименование (код) элемента | Признак типа элемента | Формат элемента | Признак обязательности элемента | Дополнительная информация |
| Адрес, указанный в Едином государственном реестре юридических лиц/почтовый адрес/адрес места жительства индивидуального предпринимателя (реквизиты адреса на территории Российской Федерации) | | АдрРФ | С | | О | Типовой элемент <АдрРФТип>. Состав элемента представлен в таблице 7.26 |
| Адрес по ФИАС, указанный в Едином государственном реестре юридических лиц/почтовый адрес/адрес места жительства индивидуального предпринимателя (реквизиты адреса на территории Российской Федерации) | | АдрФИАС | С | | О | Типовой элемент <АдрФИАСТип>. Состав элемента представлен в таблице 7.27 |
| Адрес, указанный в Едином государственном реестре юридических лиц/почтовый адрес/адрес места жительства индивидуального предпринимателя (информация об адресе, в том числе об адресе за пределами территории Российской Федерации) | АдрИнф | С | | О | Типовой элемент <АдрИнфТип>. Состав элемента представлен в таблице 7.34 |
Таблица 7.26
Сведения об адресе в Российской Федерации, содержащиеся в ЕГРЮЛ (АдрРФТип)
| Наименование элемента | Сокращенное наименование (код) элемента | Признак типа элемента | Формат элемента | Признак обязательности элемента | Дополнительная информация |
| Почтовый индекс | Индекс | A | T(=6) | О | |
| Код субъекта Российской Федерации | КодРегион | A | T(=2) | ОК | Типовой элемент <ССРФТип>. Принимает значение в соответствии со справочником "Коды субъектов Российской Федерации и иных территорий Российской Федерации" |
| Район | Район | A | T(1-255) | Н | |
| Город | Город | A | T(1-255) | Н | |
| Населенный пункт | НаселПункт | A | T(1-255) | Н | |
| Улица | Улица | A | T(1-255) | Н | |
| Дом | Дом | A | T(1-20) | Н | |
| Корпус | Корпус | A | T(1-20) | Н | |
| Квартира | Кварт | A | T(1-20) | Н | |
| Иные сведения об адресе в Российской Федерации | ИныеСвед | A | T(1-1000) | Н | |
Таблица 7.27
Адрес по ФИАС (АдрФИАСТип)
| Наименование элемента | Сокращенное наименование (код) элемента | Признак типа элемента | Формат элемента | Признак обязательности элемента | Дополнительная информация |
| Уникальный идентификационный номер | ИдНом | A | T(1-36) | Н | Элемент применяется только при представлении документа в электронной форме |
| Почтовый индекс | Индекс | A | T(=6) | Н | |
| Субъект Российской Федерации (код) | Регион | П | T(=2) | ОК | Типовой элемент <ССРФТип>. Принимает значение в соответствии со справочником "Коды субъектов Российской Федерации и иных территорий Российской Федерации" |
| Муниципальный район/городской округ/внутригородская территория города федерального значения/муниципальный округ/федеральная территория | МуниципРайон | С | | НУ | Типовой элемент <ВидНаимКодТип>. Состав элемента представлен в таблице 7.28. Элемент обязателен, если значение элемента <Регион> не равно 99 |
| Городское поселение/сельское поселение/межселенная территория в составе муниципального района/внутригородской район городского округа | ГородСелПоселен | С | | Н | Типовой элемент <ВидНаимКодТип>. Состав элемента представлен в таблице 7.28 |
| Населенный пункт (город, деревня, село и прочее) | НаселенПункт | С | | Н | Типовой элемент <ВидНаимТип>. Состав элемента представлен в таблице 7.29 |
| Элемент планировочной структуры | ЭлПланСтруктур | С | | Н | Типовой элемент <ТипНаимТип>. Состав элемента представлен в таблице 7.30 |
| Элемент улично-дорожной сети | ЭлУлДорСети | С | | Н | Типовой элемент <ТипНаимТип>. Состав элемента представлен в таблице 7.30 |
| Земельный участок (номер) | ЗемелУчасток | П | T(1-50) | Н | |
| Здание/сооружение/объект незавершенного строительства | Здание | С | | НМ | Типовой элемент <НомерТип>. Состав элемента представлен в таблице 7.31 |
| Помещение в пределах здания, сооружения/машино-место | ПомещЗдания | С | | Н | Типовой элемент <НомерТип>. Состав элемента представлен в таблице 7.31 |
| Помещение в пределах квартиры | ПомещКвартиры | С | | Н | Типовой элемент <НомерТип>. Состав элемента представлен в таблице 7.31 |
Таблица 7.28
Сведения о виде (код) и наименовании адресного элемента (ВидНаимКодТип)
| Наименование элемента | Сокращенное наименование (код) элемента | Признак типа элемента | Формат элемента | Признак обязательности элемента | Дополнительная информация |
| Вид (код) элемента | ВидКод | A | T(=1) | ОК | Принимает значения: для элемента <МуниципРайон> 1 - муниципальный район | 2 - городской округ | 3 - внутригородская территория города федерального значения | 4 - муниципальный округ | 5 - федеральная территория для элемента <ГородСелПоселен> 1 - городское поселение | 2 - сельское поселение | 3 - межселенная территория в составе муниципального района | 4 - внутригородской район городского округа |
| Наименование элемента | Наим | A | T(1-255) | О | |
Таблица 7.29
Сведения о виде и наименовании адресного элемента (ВидНаимТип)
| Наименование элемента | Сокращенное наименование (код) элемента | Признак типа элемента | Формат элемента | Признак обязательности элемента | Дополнительная информация |
| Вид элемента | Вид | A | T(1-50) | О | |
| Наименование элемента | Наим | A | T(1-255) | О | |
Таблица 7.30
Сведения о типе и наименовании адресного элемента (ТипНаимТип)
| Наименование элемента | Сокращенное наименование (код) элемента | Признак типа элемента | Формат элемента | Признак обязательности элемента | Дополнительная информация |
| Тип элемента | Тип | A | T(1-50) | О | |
| Наименование элемента | Наим | A | T(1-255) | О | |
Таблица 7.31
Сведения о номере адресного элемента (НомерТип)
| Наименование элемента | Сокращенное наименование (код) элемента | Признак типа элемента | Формат элемента | Признак обязательности элемента | Дополнительная информация |
| Тип элемента | Тип | A | T(1-50) | О | |
| Номер элемента | Номер | A | T(1-255) | О | |
Таблица 7.32
Сведения о специальных условиях движения (СпецУслДвижТип)
| Наменование элемента | Сокращенное наименование (код) элемента | Признак типа элемента | Формат элемента | Признак обязательности элемента | Дополнительная информация |
| Номер специального разрешения | НомСР | A | T(1-255) | НУ | Элемент обязателен при отсутствии <ИдСР> |
| Дата специального разрешения | ДатаСР | A | T(=10) | НУ | Типовой элемент <ДатаТип>. Дата в формате ДД.ММ.ГГГГ. Элемент обязателен при отсутствии <ИдСР> |
| Срок действия специального разрешения | СрокСР | A | T(1-100) | НУ | Элемент обязателен при отсутствии <ИдСР> |
| Вид специального разрешения | ВидСР | A | T(1-255) | НУ | Обязателен при отсутствии <ИдСР> |
| Краткое наименование органа исполнительной власти (специализированной уполномоченной организации), выдавшего документ | НаимОИВ | A | T(1-255) | НУ | Обязателен при отсутствии <ИдСР> |
| Идентификатор файла специального разрешения (в том числе регистрационный номер, если документ/сведения о таком документе содержатся в государственных информационных системах) | ИдСР | A | T(1-255) | НУ | Элемент обязателен при отсутствии <НомСР> и <ДатаСР> и <СрокСР> |
| Установленный маршрут движения тяжеловесного и (или) крупногабаритного транспортного средства или транспортного средства, перевозящего опасный груз | СведМрш | С | | Н | Типовой элемент <СведМршТип>. Состав элемента представлен в таблице 7.33 |
Таблица 7.33
Установленный маршрут движения тяжеловесного и (или) крупногабаритного транспортного средства или транспортного средства, перевозящего опасный груз (СведМршТип)
| Наименование элемента | Сокращенное наименование (код) элемента | Признак типа элемента | Формат элемента | Признак обязательности элемента | Дополнительная информация |
| Маршрут, текстовый формат | МршТекст | A | T(1-2000) | НУ | Элемент обязателен при отсутствии <МршМашЧит> |
| Маршрут, машиночитаемый формат | МршМашЧит | A | T(1-2000) | НУ | Описание маршрута в формате GeoJSON в спецификации 7946. Элемент обязателен при отсутствии <МршТекст> |
Таблица 7.34
Информация об адресе, в том числе об адресе за пределами территории Российской Федерации (АдрИнфТип)
| Наименование элемента | Сокращенное наименование (код) элемента | Признак типа элемента | Формат элемента | Признак обязательности элемента | Дополнительная информация |
| Код страны | КодСтр | A | T(=3) | ОК | Типовой элемент <ОКСМТип>. Принимает значение в соответствии с Общероссийским классификатором стран мира (ОКСМ) |
| Адрес | АдрТекст | A | T(1-1000) | О | |
Таблица 7.35
Контактные данные (КонтактТип)
| Наименование элемента | Сокращенное наименование (код) элемента | Признак типа элемента | Формат элемента | Признак обязательности элемента | Дополнительная информация |
| Номер контактного телефона/факс | Тлф | П | T(1-255) | ОМ | |
| Адрес электронной почты | ЭлПочта | П | T(1-255) | НМ | |
| Иные контактные данные | ИнКонт | П | T(1-255) | Н | |
Таблица 7.36
Информационное поле (ИнфПолТип)
| Наименование элемента | Сокращенное наименование (код) элемента | Признак типа элемента | Формат элемента | Признак обязательности элемента | Дополнительная информация |
| Идентификатор файла информационного поля | ИдФайлИнфПол | A | T(=36) | Н | Указывается идентификатор файла, связанного со сведениями данного электронного файла обмена (GUID) |
| Текстовая информация | ТекстИнф | С | | НМ | Типовой элемент <ТекстИнфТип>. Состав элемента представлен в таблице 7.37 |
Таблица 7.37
Текстовая информация (ТекстИнфТип)
| Наименование элемента | Сокращенное наименование (код) элемента | Признак типа элемента | Формат элемента | Признак обязательности элемента | Дополнительная информация |
| Идентификатор | Идентиф | A | T(1-50) | О | |
| Значение | Значение | A | T(1-2000) | О | |
Таблица 7.38
Фамилия, имя, отчество физического лица (ФИОТип)
| Наименование элемента | Сокращенное наименование (код) элемента | Признак типа элемента | Формат элемента | Признак обязательности элемента | Дополнительная информация |
| Фамилия | Фамилия | A | T(1-60) | О | |
| Имя | Имя | A | T(1-60) | О | |
| Отчество | Отчество | A | T(1-60) | Н | |