Зарегистрировано в Минюсте России 28 февраля 2023 г. N 72466
ФЕДЕРАЛЬНАЯ НАЛОГОВАЯ СЛУЖБА
ПРИКАЗ
от 17 февраля 2023 г. N ЕД-7-26/116@
ОБ УТВЕРЖДЕНИИ ФОРМАТА ЭЛЕКТРОННОГО ПУТЕВОГО ЛИСТА
В соответствии с частью 5 статьи 6 Федерального закона от 08.11.2007 N 259-ФЗ "Устав автомобильного транспорта и городского наземного электрического транспорта" (Собрание законодательства Российской Федерации, 2007, N 46, ст. 5555; 2022, N 10, ст. 1396), а также подпунктом 5.9.51 пункта 5 Положения о Федеральной налоговой службе, утвержденного постановлением Правительства Российской Федерации от 30.09.2004 N 506 (Собрание законодательства Российской Федерации, 2004, N 40, ст. 3961; 2017, N 15, ст. 2194), в целях развития электронного документооборота, а также в связи с принятием Федерального закона от 06.03.2022 N 39-ФЗ "О внесении изменений в отдельные законодательные акты Российской Федерации" (Собрание законодательства Российской Федерации, 2022, N 10, ст. 1396) приказываю:
1. Утвердить формат электронного путевого листа согласно приложению к настоящему приказу.
2. Установить, что настоящий приказ действует до 01.03.2029.
3. Контроль за исполнением настоящего приказа возложить на заместителя руководителя Федеральной налоговой службы, координирующего работу по методологическому и организационному обеспечению взаимодействия налогоплательщиков с ФНС России по телекоммуникационным каналам связи через операторов электронного документооборота.
Руководитель
Федеральной налоговой службы
Д.В. ЕГОРОВ
Приложение
к приказу ФНС России
от 17.02.2023 г.
N ЕД-7-26/116@
ФОРМАТ ЭЛЕКТРОННОГО ПУТЕВОГО ЛИСТА
I. ОБЩИЕ СВЕДЕНИЯ
1. Настоящий формат описывает требования к XML-файлам (далее - файл обмена) передачи по телекоммуникационным каналам связи электронного путевого листа учитывая положения приказа Министерства транспорта Российской Федерации от 28.09.2022 N 390 "Об утверждении состава сведений, указанных в части 3 статьи 6 Федерального закона от 8 ноября 2007 г. N 259-ФЗ "Устав автомобильного транспорта и городского наземного электрического транспорта", и порядка оформления или формирования путевого листа" (зарегистрирован Министерством юстиции Российской Федерации 29.11.2022, регистрационный N 71192).
2. Электронный путевой лист включает четыре обязательных файла обмена:
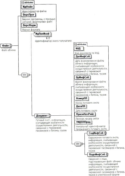
файл обмена информации об обстоятельствах и особенностях рейса, состоящей из сведений о лице, оформившем путевой лист, о сроке действия путевого листа, о транспортном средстве, о водителе (водителях) транспортного средства, о виде перевозки и о виде сообщения. Файл обмена подписывается усиленной квалифицированной электронной подписью или усиленной неквалифицированной электронной подписью, сертификат ключа проверки которой создан и используется в инфраструктуре, обеспечивающей информационно-технологическое взаимодействие информационных систем, используемых для предоставления государственных и муниципальных услуг в электронной форме и при условии организации взаимодействия физического лица с такой инфраструктурой с применением прошедших процедуру оценки соответствия средств защиты информации об обстоятельствах и особенностях рейса, должностного лица, ответственного за техническое состояние и безопасную эксплуатацию транспортного средства, назначенного решением руководителя юридического лица или индивидуального предпринимателя;
файл обмена информации о результате предсменного, предрейсового медицинского осмотра, состоящей из сведений о дате и времени проведения предсменного, предрейсового медицинского осмотра, о результате проведения предсменного, предрейсового медицинского осмотра, о водителе (водителях), о медицинском работнике, состоящем в штате юридического лица или индивидуального предпринимателя, осуществляющего деятельность по перевозке пассажиров и багажа, грузов, или о медицинской организации и медицинском работнике, состоящем в штате медицинской организации. Файл обмена подписывается усиленной квалифицированной электронной подписью или усиленной неквалифицированной электронной подписью, сертификат ключа проверки которой создан и используется в инфраструктуре, обеспечивающей информационно-технологическое взаимодействие информационных систем, используемых для предоставления государственных и муниципальных услуг в электронной форме и при условии организации взаимодействия физического лица с такой инфраструктурой с применением прошедших процедуру оценки соответствия средств защиты информации о результате предсменного, предрейсового медицинского осмотра, медицинского работника, проводившего предсменный, предрейсовый медицинский осмотр;
файл обмена информации о показаниях одометра при выезде транспортного средства с парковки (парковочного места)/при приеме транспортного средства от другого водителя, состоящей из сведений о дате и времени выезда транспортного средства с парковки (парковочного места) или о дате и времени приема транспортного средства, о показаниях одометра при выезде транспортного средства с парковки (парковочного места) или при приеме транспортного средства. Файл обмена подписывается усиленной квалифицированной электронной подписью или усиленной неквалифицированной электронной подписью, сертификат ключа проверки которой создан и используется в инфраструктуре, обеспечивающей информационно-технологическое взаимодействие информационных систем, используемых для предоставления государственных и муниципальных услуг в электронной форме и при условии организации взаимодействия физического лица с такой инфраструктурой с применением прошедших процедуру оценки соответствия средств защиты информации о показаниях одометра при выезде транспортного средства с парковки (парковочного места)/при приеме транспортного средства от другого водителя, лица, уполномоченного на проставление в путевом листе данных одометра, назначенного решением руководителя юридического лица или индивидуального предпринимателя;
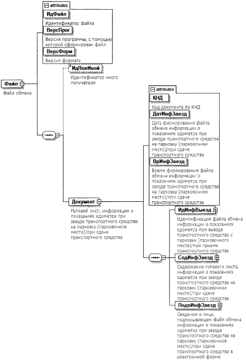
файл обмена информации о показаниях одометра при заезде транспортного средства на парковку (парковочное место)/при сдаче транспортного средства другому водителю, состоящей из сведений о дате и времени заезда транспортного средства на парковку (парковочное место) или о дате и времени сдачи транспортного средства, о показаниях одометра при заезде транспортного средства на парковку (парковочное место) или при сдаче транспортного средства. Файл обмена подписывается усиленной квалифицированной электронной подписью или усиленной неквалифицированной электронной подписью, сертификат ключа проверки которой создан и используется в инфраструктуре, обеспечивающей информационно-технологическое взаимодействие информационных систем, используемых для предоставления государственных и муниципальных услуг в электронной форме и при условии организации взаимодействия физического лица с такой инфраструктурой с применением прошедших процедуру оценки соответствия средств защиты информации о показаниях одометра при заезде транспортного средства на парковку (парковочное место)/при сдаче транспортного средства другому водителю, лица, уполномоченного на проставление в путевом листе данных одометра, назначенного решением руководителя юридического лица или индивидуального предпринимателя;
Электронный путевой лист также может содержать следующие файлы обмена (являются опциональными при информационном обмене):
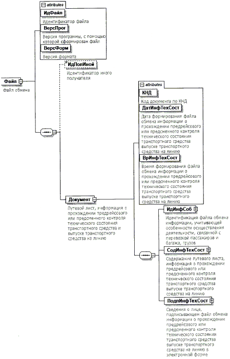
файл обмена информации о результате предрейсового или предсменного контроля технического состояния транспортного средства и выпуске транспортного средства на линию, состоящей из сведений о дате и времени проведения предрейсового или предсменного контроля технического состояния транспортного средства, о результате проведения предрейсового или предсменного контроля технического состояния транспортного средства, о дате и времени выпуска транспортного средства на линию, о должностном лице, ответственном за техническое состояние и безопасную эксплуатацию транспортного средства. Файл обмена подписывается усиленной квалифицированной электронной подписью или усиленной неквалифицированной электронной подписью, сертификат ключа проверки которой создан и используется в инфраструктуре, обеспечивающей информационно-технологическое взаимодействие информационных систем, используемых для предоставления государственных и муниципальных услуг в электронной форме и при условии организации взаимодействия физического лица с такой инфраструктурой с применением прошедших процедуру оценки соответствия средств защиты информации о результате предрейсового или предсменного контроля технического состояния транспортного средства и выпуске транспортного средства на линию, должностного лица, ответственного за техническое состояние и безопасную эксплуатацию транспортного средства, назначенного решением руководителя юридического лица или индивидуального предпринимателя;
файл обмена информации о результате послесменного, послерейсового медицинского осмотра (формируется, если обязанность проведения послесменного,послерейсового медицинского осмотра предусмотрена законодательством Российской Федерации), состоящей из сведений о дате и времени проведения послесменного, послерейсового медицинского осмотра, о результате проведения послесменного, послерейсового медицинского осмотра, о водителе (водителях) транспортного средства, о медицинском работнике, состоящем в штате юридического лица или индивидуального предпринимателя, осуществляющего деятельность по перевозке пассажиров и багажа, грузов, или о медицинской организации и медицинском работнике, состоящем в штате медицинской организации. Файл обмена подписывается усиленной квалифицированной электронной подписью или усиленной неквалифицированной электронной подписью, сертификат ключа проверки которой создан и используется в инфраструктуре, обеспечивающей информационно-технологическое взаимодействие информационных систем, используемых для предоставления государственных и муниципальных услуг в электронной форме и при условии организации взаимодействия физического лица с такой инфраструктурой с применением прошедших процедуру оценки соответствия средств защиты информации о результате послесменного, послерейсового медицинского осмотра, медицинского работника, проводившего послесменный, послерейсовый медицинский осмотр.
3. Номер версии настоящего формата 5.01, часть 968.
II. ОПИСАНИЕ ФАЙЛА ОБМЕНА ИНФОРМАЦИИ ОБ ОБСТОЯТЕЛЬСТВАХ И ОСОБЕННОСТЯХ РЕЙСА
4. Имя файла обмена должно иметь следующий вид:
R_Т_A_E_F_О_W_GGGGMMDD_N, где:
R_Т - префикс, принимающий значение ON_PTLSSOBTS;
А - идентификатор участника электронного документооборота - получателя файла обмена путевого листа, информация об обстоятельствах и особенностях рейса. Значение элемента представляется в виде ИдОЭДОКодПол, где:
ИдОЭДО - идентификатор оператора электронного документооборота (оператор ЭДО), услугами которого пользуется получатель файла обмена - символьный трехзначный код, присваивается Федеральной налоговой службой. В значении идентификатора допускаются символы латинского алфавита A - Z, a - z, цифры 0 - 9, знаки "@", ".", "-". Значение идентификатора регистронезависимо. При направлении документа не через оператора ЭДО идентификатор оператора ЭДО принимает значение "000";
КодПол - код получателя файла обмена (медицинского работника) - уникальный код участника электронного документооборота, присваиваемый оператором ЭДО, длина кода получателя составляет не более 43 символов. При направлении документа не через оператора ЭДО ИдПол - глобальный уникальный идентификатор (GUID), однозначно идентифицирующий участника документооборота;
При отсутствии значения для заполнения поля A в имени файла обмена между значениями полей T и E ставятся сразу два нижних подчеркивания без пробела между ними;
E - идентификатор участника электронного документооборота - получателя файла обмена путевого листа, информация об обстоятельствах и особенностях рейса. Значение элемента представляется в виде ИдОЭДОКодПол, где:
ИдОЭДО - идентификатор оператора электронного документооборота (оператор ЭДО), услугами которого пользуется получатель файла обмена - символьный трехзначный код, присваивается Федеральной налоговой службой. В значении идентификатора допускаются символы латинского алфавита A - Z, a - z, цифры 0 - 9, знаки "@", ".", "-". Значение идентификатора регистронезависимо. При направлении документа не через оператора ЭДО идентификатор оператора ЭДО принимает значение "000";
КодПол - код получателя файла обмена (должностного лица, ответственного за техническое состояние и безопасную эксплуатацию транспортного средства) - уникальный код участника электронного документооборота, присваиваемый оператором ЭДО, длина кода получателя составляет не более 43 символов. При направлении документа не через оператора ЭДО ИдПол - глобальный уникальный идентификатор (GUID), однозначно идентифицирующий участника документооборота;
При отсутствии значения для заполнения поля E в имени файла обмена между значениями полей A и F ставятся сразу два нижних подчеркивания без пробела между ними;
F - идентификатор участника электронного документооборота - получателя файла обмена путевого листа, информация об обстоятельствах и особенностях рейса. Значение элемента представляется в виде ИдОЭДОКодПол, где:
ИдОЭДО - идентификатор оператора электронного документооборота (оператор ЭДО), услугами которого пользуется получатель файла обмена - символьный трехзначный код, присваивается Федеральной налоговой службой. В значении идентификатора допускаются символы латинского алфавита A - Z, a - z, цифры 0 - 9, знаки "@", ".", "-". Значение идентификатора регистронезависимо. При направлении документа не через оператора ЭДО идентификатор оператора ЭДО принимает значение "000";
КодПол - код получателя файла обмена (лица, уполномоченного на проставление данных при выезде транспортного средства с парковки (парковочного места)/при приеме транспортного средства в путевом листе показаний одометра) - уникальный код участника электронного документооборота, присваиваемый оператором ЭДО, длина кода получателя составляет не более 43 символов. При направлении документа не через оператора ЭДО ИдПол - глобальный уникальный идентификатор (GUID), однозначно идентифицирующий участника документооборота;
О - идентификатор участника электронного документооборота - отправителя файла обмена путевого листа, информация об обстоятельствах и особенностях рейса. Значение элемента представляется в виде ИдОЭДОКодОтпр, где:
ИдОЭДО - идентификатор оператора ЭДО, услугами которого пользуется отправитель файла обмена - символьный трехзначный код. Присваивается Федеральной налоговой службой. В значении идентификатора допускаются символы латинского алфавита A - Z, a - z, цифры 0 - 9, знаки "@", ".", "-". Значение идентификатора регистронезависимо. При направлении документа не через оператора ЭДО идентификатор оператора электронного документооборота принимает значение "000";
КодОтпр - код отправителя файла обмена путевого листа (лица, формирующего путевой лист) - уникальный код участника электронного документооборота, присваиваемый оператором ЭДО, длина кода отправителя составляет не более 43 символов. При направлении документа не через оператора ЭДО ИдОтпр - глобальный уникальный идентификатор (GUID), однозначно идентифицирующий участника документооборота;
W - признак наличия идентификаторов дополнительных получателей файла обмена путевого листа, информация об обстоятельствах и особенностях рейса. Может принимать следующие значения: "0" - дополнительные получатели файла обмена информации об обстоятельствах и особенностях рейса отсутствуют, "1" - дополнительные получатели файла обмена информации об обстоятельствах и особенностях рейса присутствуют и указаны в файле обмена информации об обстоятельствах и особенностях рейса;
GGGG - год формирования передаваемого файла обмена, MM - месяц, DD - день;
N - 36 символьный глобально уникальный идентификатор GUID (Globally Unique IDentifier).
Расширение имени файла обмена - xml. Расширение имени файла обмена может указываться строчными или прописными буквами.
Параметры первой строки файла обмена
Первая строка XML-файла должна иметь следующий вид:
<?xml version ="1.0" encoding ="windows-1251"?>
Имя файла, содержащего XML-схему файла обмена, должно иметь следующий вид:
ON_PTLSSOBTS_1_968_01_05_01_xx, где хх - номер версии схемы.
Расширение имени файла - xsd.
XML-схема файла обмена в электронной форме приводится отдельным файлом и размещается на официальном сайте Федеральной налоговой службы. Выпуск новой версии (новых версий) схемы возможен при условии ее непротиворечия требованиям данного документа (например, в части уточнения текста наименования отдельных элементов, дополнительной информации, увеличения количества знаков в формате элемента).
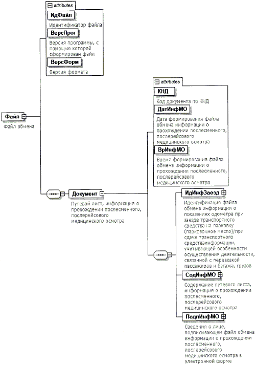
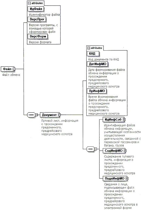
5. Логическая модель файла обмена представлена в виде диаграммы структуры файла обмена на рисунке 1 настоящего формата. Элементами логической модели файла обмена являются элементы и атрибуты XML-файла. Перечень структурных элементов логической модели файла обмена и сведения о них приведены в таблицах 5.1 - 5.38 настоящего формата.
Для каждого структурного элемента логической модели файла обмена приводятся следующие сведения:
наименование элемента. Приводится полное наименование элемента. В строке таблицы могут быть описаны несколько элементов, наименования которых разделены символом "|". Такая форма записи применяется при наличии в файле обмена только одного элемента из описанных в этой строке;
сокращенное наименование (код) элемента. Приводится сокращенное наименование элемента. Синтаксис сокращенного наименования должен удовлетворять спецификации XML;
признак типа элемента. Может принимать следующие значения: "С" - сложный элемент логической модели (содержит вложенные элементы), "П" - простой элемент логической модели, реализованный в виде элемента XML-файла, "А" - простой элемент логической модели, реализованный в виде атрибута элемента XML-файла. Простой элемент логической модели не содержит вложенные элементы;
формат элемента. Формат элемента представляется следующими условными обозначениями: Т - символьная строка; N - числовое значение (целое или дробное).
Формат символьной строки указывается в виде Т(n-k) или T(=k), где: n - минимальное количество знаков, k - максимальное количество знаков, символ "-" - разделитель, символ "=" означает фиксированное количество знаков в строке. В случае, если минимальное количество знаков равно 0, формат имеет вид Т(0-k). В случае, если максимальное количество знаков не ограничено, формат имеет вид Т(n-).
Формат числового значения указывается в виде N(m.k), где: m - максимальное количество знаков в числе, включая знак (для отрицательного числа), целую и дробную часть числа без разделяющей десятичной точки, k - максимальное число знаков дробной части числа. Если число знаков дробной части числа равно 0 (то есть число целое), то формат числового значения имеет вид N(m).
Для простых элементов, являющихся базовыми в XML, например, элемент с типом "date", поле "Формат элемента" не заполняется. Для таких элементов в поле "Дополнительная информация" указывается тип базового элемента;
признак обязательности элемента определяет обязательность наличия элемента (совокупности наименования элемента и его значения) в файле обмена. Признак обязательности элемента может принимать следующие значения: "О" - наличие элемента в файле обмена обязательно; "Н" - наличие элемента в файле обмена необязательно, то есть элемент может отсутствовать. Если элемент принимает ограниченный перечень значений (по классификатору, справочнику, кодовому словарю), то признак обязательности элемента дополняется символом "К". В случае, если количество реализаций элемента может быть более одной, то признак обязательности элемента дополняется символом "М".
К вышеперечисленным признакам обязательности элемента может добавляться значение "У" в случае описания в XML-схеме условий, предъявляемых к элементу в файле обмена, описанных в графе "Дополнительная информация";
дополнительная информация содержит, при необходимости, требования к элементу файла обмена, не указанные ранее. Для сложных элементов указывается ссылка на таблицу, в которой описывается состав данного элемента. Для элементов, принимающих ограниченный перечень значений из классификатора (справочника, кодового словаря), указывается соответствующее наименование классификатора (справочника, кодового словаря) или приводится перечень возможных значений. Для классификатора (справочника, кодового словаря) может указываться ссылка на его местонахождение. Для элементов, использующих пользовательский тип данных, указывается наименование типового элемента.

Рисунок 1. Диаграмма структуры файла обмена
Таблица 5.1
Файл обмена (Файл)
| Наименование элемента | Сокращенное наименование (код) элемента | Признак типа элемента | Формат элемента | Признак обязательности элемента | Дополнительная информация |
| Идентификатор файла | ИдФайл | A | T(1-255) | ОУ | Содержит (повторяет) имя сформированного файла (без расширения) |
| Версия программы, с помощью которой сформирован файл | ВерсПрог | A | T(1-40) | О | |
| Версия формата | ВерсФорм | A | T(1-5) | О | Принимает значение: 5.01 |
| Идентификатор иного получателя | ИдПолИной | П | T(4-46) | НМ | Значение элемента представляется в виде ИдОЭДОКодПолИной, где: ИдОЭДО - идентификатор оператора электронного оборота (оператор ЭДО) - символьный трехзначный код, присваивается Федеральной налоговой службой; КодПолИной - уникальный код иного получателя, присваиваемый оператором ЭДО иного получателя, длина кода иного получателя не более 43 символов. Заполняется в случае необходимости подтверждения формирования электронного путевого листа |
| Путевой лист, информация об обстоятельствах и особенностях рейса | Документ | С | | О | Состав элемента представлен в таблице 5.2 |
Таблица 5.2
Путевой лист, информация об обстоятельствах и особенностях рейса (Документ)
| Наименование элемента | Сокращенное наименование (код) элемента | Признак типа элемента | Формат элемента | Признак обязательности элемента | Дополнительная информация |
| Код документа по КНД | КНД | A | T(=7) | ОК | Типовой элемент <КНДТип>. Принимает значение: 1110380 |
| Дата формирования файла обмена информации об обстоятельствах и особенностях рейса | ДатИнфСоб | A | T(=10) | О | Типовой элемент <ДатаТип>. Дата в формате ДД.ММ.ГГГГ |
| Время формирования файла обмена информации об обстоятельствах и особенностях рейса | ВрИнфСоб | A | T(=8) | О | Типовой элемент <ВремяТип>. Время в формате ЧЧ:ММ:СС |
| Номер путевого листа | НомерПЛ | A | T(1-36) | Н | |
| Дата путевого листа | ДатаПЛ | A | T(=10) | Н | Типовой элемент <ДатаТип>. Дата в формате ДД.ММ.ГГГГ |
| Признак начала рейса | ПризнНачРейс | A | T(=1) | ОК | Принимает значение: 1 - выезд с парковки (парковочного места) | 2 - прием-сдача транспортного средства последующим водителем по окончании рабочего дня (смены) предыдущего водителя (в случае оформления или формирования нескольких путевых листов на одно транспортное средство) |
| Уникальный идентификатор предыдущего путевого листа | УИДПЛПред | A | T(1-36) | НУ | Элемент обязателен при <ПризнНачРейс> = 2. В иных случаях не заполняется |
| Содержание путевого листа, информация об обстоятельствах и особенностях рейса | СодИнфСоб | С | | О | Состав элемента представлен в таблице 5.3 |
| Сведения о лице, подписывающем файл обмена информации об обстоятельствах и особенностиях рейса в электронной форме | ПодпИнфСоб | С | | О | Типовой элемент <ПодписантТип>. Состав элемента представлен в таблице 5.22 |
Таблица 5.3
Содержание путевого листа, информация об обстоятельствах и особенностях рейса (СодИнфСоб)
| Наименование элемента | Сокращенное наименование (код) элемента | Признак типа элемента | Формат элемента | Признак обязательности элемента | Дополнительная информация |
| Уникальный идентификатор документа путевого листа | УИД_ПЛ | A | T(1-36) | Н | Выдается ГИС ЭПД |
| Признак обязательности проведения послесменного, послерейсового медицинского осмотра | ОбМедОсмПосле | A | T(=1) | ОК | Принимает значение: 1 - да | 2 - нет |
| Сведения о виде перевозки | ВидПрв | A | T(=2) | ОК | Принимает значение: КП - коммерческие перевозки | СН - перевозки для собственных нужд | СТ - передвижение и работа специальных транспортных средств |
| Вид коммерческой перевозки | ВидКП | A | T(=2) | НКУ | Принимает значение: РП - регулярная перевозка пассажиров и багажа | ПГ - перевозка грузов на основании договора перевозки грузов или договора фрахтования (в том числе по договору аренды транспортного средства с экипажем) | ЗП - перевозка пассажиров и багажа по заказу | ЛТ - перевозка пассажиров и багажа легковым такси | ПД - организованная перевозка групп детей автобусами (если организованная перевозка группы детей осуществляется по договору фрахтования) Элемент обязателен при <ВидПрв> = КП, в иных случаях не формируется |
| Сведения о виде сообщения | ВидСообщ | A | T(=1) | ОК | Принимает значение: Г - городское | П - пригородное | М - междугородное |
| Место отправления | МестОтпр | С | | НУ | Типовой элемент <АдресПользТип>. Состав элемента представлен в таблице 5.27. Элемент формируется при <ВидКП> = ПГ |
| Адреса пунктов погрузки и выгрузки | АдрПункт | С | | НМУ | Типовой элемент <АдресПользТип>. Состав элемента представлен в таблице 5.27 Элемент формируется при <ВидКП> = ПГ |
| Сведения о сроке действия путевого листа | СрокПЛ | С | | О | Состав элемента представлен в таблице 5.4 |
| Сведения о лице, оформившем путевой лист | СвЛицПЛ | С | | О | Состав элемента представлен в таблице 5.5 |
| Сведения о грузоотправителе (грузоотправителях) | СвГО | С | | НМ | Типовой элемент <УчастникТип>. Состав элемента представлен в таблице 5.14 |
| Сведения о транспортном средстве | СвТС | С | | О | Состав элемента представлен в таблице 5.9 |
| Сведения о водителе (водителях) транспортного средства | СвВодит | С | | ОМ | Состав элемента представлен в таблице 5.12 |
| Информационное поле | ИнфПол | С | | НМ | Типовой элемент <ИнфПолТип>. Состав элемента представлен в таблице 5.25 |
Таблица 5.4
Сведения о сроке действия путевого листа (СрокПЛ)
| Наименование элемента | Сокращенное наименование (код) элемента | Признак типа элемента | Формат элемента | Признак обязательности элемента | Дополнительная информация |
| Признак формирования путевого листа на один день | ПЛДень | A | T(=1) | ОК | Принимает значение: 1 - да | 2 - нет |
| Дата, в течение которой путевой лист может быть использован | ДатаИспПЛ | A | T(=10) | НУ | Типовой элемент <ДатаТип>. Дата в формате ДД.ММ.ГГГГ. Элемент обязателен при <ПЛДень>=1 и не формируется при <ПЛДень>=2 |
| Дата начала срока использования путевого листа | ДатаНачИспПЛ | A | T(=10) | НУ | Типовой элемент <ДатаТип>. Дата в формате ДД.ММ.ГГГГ. Элемент обязателен при <ПЛДень>=2 и не формируется при <ПЛДень>=1 |
| Дата окончания срока использования путевого листа | ДатаКонИспПЛ | A | T(=10) | НУ | Типовой элемент <ДатаТип>. Дата в формате ДД.ММ.ГГГГ. Элемент обязателен при <ПЛДень>=2 и не формируется при <ПЛДень>=1 |
Таблица 5.5
Сведения о лице, оформившем путевой лист (СвЛицПЛ)
| Наименование элемента | Сокращенное наименование (код) элемента | Признак типа элемента | Формат элемента | Признак обязательности элемента | Дополнительная информация |
| Лицо, оформившее путевой лист | ЛицоОфПЛ | A | T(=1) | ОК | Принимает значение: С - собственник (владелец) транспортного средства | А - арендодатель, предоставивший в аренду транспортное средство с экипажем |
| Идентификационные сведения | ИдСв | С | | О | Состав элемента представлен в таблице 5.6 |
| Адрес в пределах местонахождения юридического лица/адрес регистрации по месту жительства индивидуального предпринимателя | Адрес | С | | О | Типовой элемент <АдресТип>. Состав элемента представлен в таблице 5.29 |
| Контактные данные | Контакт | С | | О | Типовой элемент <КонтактТип>. Состав элемента представлен в таблице 5.37 |
Таблица 5.6
Идентификационные сведения (ИдСв)
| Наименование элемента | Сокращенное наименование (код) элемента | Признак типа элемента | Формат элемента | Признак обязательности элемента | Дополнительная информация |
Сведения об индивидуальном предпринимателе | Сведения о юридическом лице, состоящем на учете в налоговых органах | СвИП СвЮЛУч | С С | | О О | Состав элемента представлен в таблице 5.7 Состав элемента представлен в таблице 5.8 |
Таблица 5.7
Сведения об индивидуальном предпринимателе (СвИП)
| Наименование элемента | Сокращенное наименование (код) элемента | Признак типа элемента | Формат элемента | Признак обязательности элемента | Дополнительная информация |
| ИНН | ИНН | A | T(=12) | Н | Типовой элемент <ИННФЛТип> |
| Основной государственный регистрационный номер индивидуального предпринимателя | ОГРНИП | A | T(=15) | О | Типовой элемент <ОГРНИПТип> |
| Фамилия, имя, отчество (при наличии) | ФИО | С | | О | Типовой элемент <ФИОТип>. Состав элемента представлен в таблице 5.38 |
Таблица 5.8
Сведения о юридическом лице, состоящем на учете в налоговых органах (СвЮЛУч)
| Наименование элемента | Сокращенное наименование (код) элемента | Признак типа элемента | Формат элемента | Признак обязательности элемента | Дополнительная информация |
| Наименование полное | НаимОрг | A | T(1-1000) | О | |
| ИНН | ИННЮЛ | A | T(=10) | Н | Типовой элемент <ИННЮЛТип> |
| КПП | КПП | A | T(=9) | Н | Типовой элемент <КППТип> |
| Основной государственный регистрационный номер юридического лица | ОГРН | A | T(=13) | О | Типовой элемент <ОГРНТип> |
Таблица 5.9
Сведения о транспортном средстве (СвТС)
| Наименование элемента | Сокращенное наименование (код) элемента | Признак типа элемента | Формат элемента | Признак обязательности элемента | Дополнительная информация |
| Транспортное средство | ТС | С | | О | Состав элемента представлен в таблице 5.10 |
| Прицеп (полуприцеп) | Прицеп | С | | НМ | Состав элемента представлен в таблице 5.11 |
Таблица 5.10
Транспортное средство (ТС)
| Наименование элемента | Сокращенное наименование (код) элемента | Признак типа элемента | Формат элемента | Признак обязательности элемента | Дополнительная информация |
| Тип транспортного средства согласно паспорту транспортного средства | Тип | A | T(1-1000) | О | |
| Марка транспортного средства согласно паспорту транспортного средства | Марка | A | T(1-1000) | О | |
| Модель транспортного средства согласно паспорту транспортного средства | Модель | A | T(1-1000) | О | |
| Государственный регистрационный номер транспортного средства | РегНомер | A | T(1-9) | НУ | Элемент зобязателен, при отсутствии <ИнвНомер> |
| Инвентарный номер | ИнвНомер | A | T(1-60) | НУ | Заполняется для троллейбусов и трамваев. Элемент обязателен, при отсутствии <РегНомер> |
Таблица 5.11
Прицеп (полуприцеп) (Прицеп)
| Наименование элемента | Сокращенное наименование (код) элемента | Признак типа элемента | Формат элемента | Признак обязательности элемента | Дополнительная информация |
| Марка прицепа (полуприцепа) | Марка | A | T(1-1000) | О | |
| Модель прицепа (полуприцепа) | Модель | A | T(1-1000) | О | |
| Государственный регистрационный номер прицепа (полуприцепа) | РегНомер | A | T(1-9) | О | |
Таблица 5.12
Сведения о водителе (водителях) транспортного средства (СвВодит)
| Наименование элемента | Сокращенное наименование (код) элемента | Признак типа элемента | Формат элемента | Признак обязательности элемента | Дополнительная информация |
| ИНН физического лица | ИННФЛ | A | T(=12) | Н | Типовой элемент <ИННФЛТип> |
| Данные водительского удостоверения | ВодитУд | С | | Н | Состав элемента представлен в таблице 5.13 |
| Фамилия, имя, отчество (при наличии) | ФИО | С | | О | Типовой элемент <ФИОТип>. Состав элемента представлен в таблице 5.38 |
Таблица 5.13
Данные водительского удостоверения (ВодитУд)
| Наименование элемента | Сокращенное наименование (код) элемента | Признак типа элемента | Формат элемента | Признак обязательности элемента | Дополнительная информация |
| Номер водительского удостоверения | НомВУ | A | T(1-20) | О | |
| Серия водительского удостоверения | СерВУ | A | T(1-20) | О | |
| Дата выдачи водительского удостоверения | ДатаВыдВУ | A | T(=10) | О | Типовой элемент <ДатаТип>. Дата в формате ДД.ММ.ГГГГ |
Таблица 5.14
Сведения о лице, имеющем отношение к перевозке (об участнике перевозки) (УчастникТип)
| Наименование элемента | Сокращенное наименование (код) элемента | Признак типа элемента | Формат элемента | Признак обязательности элемента | Дополнительная информация |
| Информация для участника документооборота | ИнфДляУчаст | С | | НМ | Состав элемента представлен в таблице 5.15. Дополнительная информация, позволяющая в автоматизированном режиме определять необходимый для конкретного случая порядок использования данных файла обмена информации об обстоятельствах и особенностях рейса у грузоотправителя и (или) других получателей данного файла обмена |
| Идентификационные сведения о лице, имеющем отношение к перевозке (об участнике перевозки) | ИдСв | С | | О | Типовой элемент <ИдСвТип>. Состав элемента представлен в таблице 5.16 |
| Сведения об адресе | Адрес | С | | Н | Типовой элемент <АдресТип>. Состав элемента представлен в таблице 5.29. Заполняется в отношении сведений о юридическом лице |
| Контактные данные | Контакт | С | | О | Типовой элемент <КонтактТип>. Состав элемента представлен в таблице 5.37 |
Таблица 5.15
Информация для участника документооборота (ИнфДляУчаст)
| Наименование элемента | Сокращенное наименование (код) элемента | Признак типа элемента | Формат элемента | Признак обязательности элемента | Дополнительная информация |
| ИНН участника | ИННУчаст | A | T(10-12) | О | |
| Информация для участника | ИнфУчаст | A | T(1-255) | О | |
Таблица 5.16
Идентификационные сведения о лице, имеющем отношение к перевозке (об участнике перевозки) (ИдСвТип)
| Наименование элемента | Сокращенное наименование (код) элемента | Признак типа элемента | Формат элемента | Признак обязательности элемента | Дополнительная информация |
Сведения об индивидуальном предпринимателе | Сведения об организации, состоящей на учете в налоговых органах | Сведения об иностранной организации (иностранном гражданине), не состоящей(ем) на учете в налоговых органах | Сведения о физическом лице | СвИП СвЮЛУч СвИнНеУч СвФЛУчаст | С С С С | | О О О О | Типовой элемент <СвИПТип>. Состав элемента представлен в таблице 5.17 Типовой элемент <СвЮЛУчТип>. Состав элемента представлен в таблице 5.18 Типовой элемент <СвИнНеУчТип>. Состав элемента представлен в таблице 5.19. В таблице 5.19 элемент <Наим> обязателен. В отношении перевозчика не формируется Типовой элемент <СвФЛТип>. Состав элемента представлен в таблице 5.20. В отношении перевозчика не формируется, если не предусмотрено законодательством Российской Федерации в области автомобильного городского пассажирского транспорта |
Таблица 5.17
Сведения об индивидуальном предпринимателе (СвИПТип)
| Наименование элемента | Сокращенное наименование (код) элемента | Признак типа элемента | Формат элемента | Признак обязательности элемента | Дополнительная информация |
| ИНН | ИНН | A | T(=12) | О | Типовой элемент <ИННФЛТип> |
| Основной государственный регистрационный номер индивидуального предпринимателя | ОГРНИП | A | T(=15) | Н | Типовой элемент <ОГРНИПТип> |
| Иные сведения, идентифицирующие физическое лицо | ИныеСвед | A | T(1-255) | Н | |
| Фамилия, имя, отчество (при наличии) | ФИО | С | | О | Типовой элемент <ФИОТип>. Состав элемента представлен в таблице 5.38 |
Таблица 5.18
Сведения об организации, состоящей на учете в налоговых органах (СвЮЛУчТип)
| Наименование элемента | Сокращенное наименование (код) элемента | Признак типа элемента | Формат элемента | Признак обязательности элемента | Дополнительная информация |
| Наименование полное | НаимОрг | A | T(1-1000) | О | |
| ИНН | ИННЮЛ | A | T(=10) | О | Типовой элемент <ИННЮЛТип> |
| КПП | КПП | A | T(=9) | Н | Типовой элемент <КППТип> |
Таблица 5.19
Сведения об иностранной организации (иностранном гражданине), не состоящей(ем) на учете в налоговых органах (СвИнНеУчТип)
| Наименование элемента | Сокращенное наименование (код) элемента | Признак типа элемента | Формат элемента | Признак обязательности элемента | Дополнительная информация |
| Идентификация статуса | ИдСтат | A | T(1-25) | ОК | Принимает значение: ИО - иностранная организация | ИГ - иностранный гражданин |
| Страна | Стран | A | T(1-255) | НУ | Элемент обязателен для <ИдСтат>=ИО |
| Наименование иностранной организации полное /Фамилия, имя, отчество (при наличии) иностранного гражданина | Наим | A | T(1-1000) | НУ | Элемент обязателен для <ИдСтат>=ИГ |
| Идентификатор иностранной организации (иностранного гражданина) | Идентиф | A | T(1-255) | НУ | Элемент обязателен для <ИдСтат>=ИО и при отсутствии <Наим> и <ИныеСвед> |
| Иные сведения, идентифицирующие иностранную организацию (иностранного гражданина) | ИныеСвед | A | T(1-255) | НУ | Элемент обязателен для <ИдСтат>=ИО и при отсутствии <Идентиф> и <Наим> |
| Данные документа, удостоверяющего личность иностранного гражданина | УдЛичнИГ | С | | НУ | Типовой элемент <УдЛичнИГТип>. Состав элемента представлен в таблице 5.21. Элемент обязателен для <ИдСтат>=ИГ |
Таблица 5.20
Сведения о физическом лице (СвФЛТип)
| Наименование элемента | Сокращенное наименование (код) элемента | Признак типа элемента | Формат элемента | Признак обязательности элемента | Дополнительная информация |
| ИНН физического лица | ИННФЛ | A | T(=12) | О | Типовой элемент <ИННФЛТип> |
| Иные сведения, идентифицирующие физическое лицо | ИныеСвед | A | T(1-255) | Н | |
| Фамилия, имя, отчество (при наличии) | ФИО | С | | О | Типовой элемент <ФИОТип>. Состав элемента представлен в таблице 5.38 |
Таблица 5.21
Данные документа, удостоверяющего личность иностранного гражданина (УдЛичнИГТип)
| Наименование элемента | Сокращенное наименование (код) элемента | Признак типа элемента | Формат элемента | Признак обязательности элемента | Дополнительная информация |
| Вид документа | ВидДок | A | T(1-1000) | О | |
| Номер документа | НомДок | A | T(1-100) | О | |
| Дата выдачи документа | ДатаДок | A | T(=10) | О | Типовой элемент <ДатаТип>. Дата в формате ДД.ММ.ГГГГ |
Таблица 5.22
Сведения о лице, подписывающем информацию отправителя в электронной форме (ПодписантТип)
| Наименование элемента | Сокращенное наименование (код) элемента | Признак типа элемента | Формат элемента | Признак обязательности элемента | Дополнительная информация |
| Должность | Должн | A | T(1-255) | Н | |
| Тип подписи | ТипПодпис | A | T(=1) | НК | Принимает значение: 1 - усиленная квалифицированная электронная подпись | 2 - простая электронная подпись | 3 - усиленная неквалифицированная электронная подпись Значения "2" и "3" применяются, если иное не предусмотрено законодательством Российской Федерации |
| Способ подтверждения полномочий на подписание документа | СпосПодтПолном | A | T(=1) | ОК | Принимает значение: 1 - в соответствии с данными, содержащимися в электронной подписи | 2 - в соответствии с электронной доверенностью в машиночитаемой форме, представленной посредством ее включения в пакет электронных документов | 3 - в соответствии с электронной доверенностью в машиночитаемой форме, хранение которой осуществляется в информационной системе, при этом сведения о них указаны в электронном документе | 4 - в соответствии с электронной доверенностью в машиночитаемой форме, хранение которой осуществляется в информационной системе, при этом сведения о них передаются способом, отличным от указания в электронном документе | 5 - в соответствии с доверенностью в форме документа на бумажном носителе | 6 - любое иное |
| Дополнительные сведения | ДопСведПодп | A | T(1-255) | Н | Дополнительные сведения о подписанте |
| Фамилия, имя, отчество (при наличии) | ФИО | С | | О | Типовой элемент <ФИОТип>. Состав элемента представлен в таблице 5.38. Информация о фамилии, имени, отчестве (при наличии) должна соответствовать фамилии, имени, отчеству (при наличии) владельца сертификата ключа проверки электронной подписи лица, подписывающего файл обмена в электронной форме |
| Сведения о доверенности в машиночитаемом виде, используемой для подтверждения полномочий | СвДоверЭл | С | | НМУ | Состав элемента представлен в таблице 5.23. Элемент обязателен и формируется только при <СпосПодтПолном>=3 |
| Сведения о доверенности в бумажном виде, используемой для подтверждения полномочий | СвДоверБум | С | | НМУ | Состав элемента представлен в таблице 5.24. Элемент обязателен и формируется только при <СпосПодтПолном>=5 |
Таблица 5.23
Сведения о доверенности в машиночитаемом виде, используемой для подтверждения полномочий (СвДоверЭл)
| Наименование элемента | Сокращенное наименование (код) элемента | Признак типа элемента | Формат элемента | Признак обязательности элемента | Дополнительная информация |
| Номер доверенности | НомДовер | A | T(=36) | О | Уникальный идентификатор доверенности в виде 36-разрядного GUID из имени файла (единый регистрационный номер доверенности) |
| Дата совершения доверенности | ДатаДовер | A | T(=10) | О | Типовой элемент <ДатаТип>. Дата в формате ДД.ММ.ГГГГ |
| Внутренний регистрационный номер доверенности | ВнНомДовер | A | T(1-50) | Н | |
| Дата внутренней регистрации доверенности | ДатаВнРегДовер | A | T(=10) | Н | Типовой элемент <ДатаТип>. Дата в формате ДД.ММ.ГГГГ |
| Идентифицирующая информация об информационной системе, в которой осуществляется хранение доверенности, необходимая для запроса информации из такой информационной системы | ИдСистХран | A | T(1-500) | О | |
Таблица 5.24
Сведения о доверенности в бумажном виде, используемой для подтверждения полномочий (СвДоверБум)
| Наименование элемента | Сокращенное наименование (код) элемента | Признак типа элемента | Формат элемента | Признак обязательности элемента | Дополнительная информация |
| Дата совершения доверенности | ДатаДовер | A | T(=10) | О | Типовой элемент <ДатаТип>. Дата в формате ДД.ММ.ГГГГ |
| Внутренний регистрационный номер доверенности | ВнНомДовер | A | T(1-50) | О | При отсутствии номера принимает значение: без номера (б/н) |
| Сведения, идентифицирующие доверителя | СвИдДовер | A | T(1-1000) | Н | |
| Фамилия, имя, отчество (при наличии) лица, подписавшего доверенность | ФИО | С | | Н | Типовой элемент <ФИОТип>. Состав элемента представлен в таблице 5.38 |
Таблица 5.25
Информационное поле (ИнфПолТип)
| Наименование элемента | Сокращенное наименование (код) элемента | Признак типа элемента | Формат элемента | Признак обязательности элемента | Дополнительная информация |
| Идентификатор файла информационного поля | ИдФайлИнфПол | A | T(=36) | Н | Указывается идентификатор файла, связанного со сведениями данного электронного файла обмена (GUID) |
| Текстовая информация | ТекстИнф | С | | НМ | Типовой элемент <ТекстИнфТип>. Состав элемента представлен в таблице 5.26 |
Таблица 5.26
Текстовая информация (ТекстИнфТип)
| Наименование элемента | Сокращенное наименование (код) элемента | Признак типа элемента | Формат элемента | Признак обязательности элемента | Дополнительная информация |
| Идентификатор | Идентиф | A | T(1-50) | О | |
| Значение | Значение | A | T(1-2000) | О | |
Таблица 5.27
Сведения об адресе (АдресПользТип)
| Наименование элемента | Сокращенное наименование (код) элемента | Признак типа элемента | Формат элемента | Признак обязательности элемента | Дополнительная информация |
| Комментарии к адресу | АдрКоммент | A | T(1-2000) | Н | |
| Глобальный номер места нахождения (GLN места) | ГЛН | П | T(=13) | Н | Позволяет определить расположение юридических лиц, их функциональных подразделений и физических объектов - складов, магазинов, производственных помещений, транспортных единиц |
| Координаты места | Коорд | С | | Н | Типовой элемент <КоордТип>. Состав элемента представлен в таблице 5.28 |
| Сведения об адресе местонахождения | Адрес | С | | О | Типовой элемент <АдресТип>. Состав элемента представлен в таблице 5.29 |
Таблица 5.28
Координаты места (КоордТип)
| Наименование элемента | Сокращенное наименование (код) элемента | Признак типа элемента | Формат элемента | Признак обязательности элемента | Дополнительная информация |
| Широта | Широта | A | T(15-17) | О | Широта в формате: <ХХ.УУУУУУУУУУУУУ> во всемирной системе геоцентрических координат WGS 84, где: ХХ- градусы в диапазоне от -90 до 90 УУУУУУУУУУУУУ - минуты и секунды, представленные как десятичные доли с точностью до 13 знаков |
| Долгота | Долгота | A | T(15-18) | О | Долгота в формате: <ХХХ.УУУУУУУУУУУУУ> во всемирной системе геоцентрических координат WGS 84, где: ХХХ - градусы в диапазоне от -180 до 180, УУУУУУУУУУУУУ - минуты и секунды, представленные как десятичные доли с точностью до 13 знаков |
Таблица 5.29
Адрес местонахождения (АдресТип)
| Наименование элемента | Сокращенное наименование (код) элемента | Признак типа элемента | Формат элемента | Признак обязательности элемента | Дополнительная информация |
Адрес, указанный в Едином государственном реестре юридических лиц/почтовый адрес/адрес места жительства индивидуального предпринимателя (реквизиты адреса на территории Российской Федерации) | Адрес по ФИАС, указанный в Едином государственном реестре юридических лиц/почтовый адрес/адрес места жительства индивидуального предпринимателя (реквизиты адреса на территории Российской Федерации) | Адрес, указанный в Едином государственном реестре юридических лиц/почтовый адрес/адрес места жительства индивидуального предпринимателя (информация об адресе, в том числе об адресе за пределами территории Российской Федерации) | АдрРФ АдрФИАС АдрИнф | С С С | | О О О | Типовой элемент <АдрРФТип>. Состав элемента представлен в таблице 5.30 Типовой элемент <АдрФИАСТип>. Состав элемента представлен в таблице 5.31 Типовой элемент <АдрИнфТип>. Состав элемента представлен в таблице 5.36 |
Таблица 5.30
Сведения об адресе в Российской Федерации, содержащиеся в ЕГРЮЛ (АдрРФТип)
| Наименование элемента | Сокращенное наименование (код) элемента | Признак типа элемента | Формат элемента | Признак обязательности элемента | Дополнительная информация |
| Почтовый индекс | Индекс | A | T(=6) | О | |
| Код субъекта Российской Федерации | КодРегион | A | T(=2) | ОК | Типовой элемент <ССРФТип>. Принимает значение в соответствии со справочником "Коды субъектов Российской Федерации и иных территорий Российской Федерации" |
| Район | Район | A | T(1-255) | Н | |
| Город | Город | A | T(1-255) | Н | |
| Населенный пункт | НаселПункт | A | T(1-255) | Н | |
| Улица | Улица | A | T(1-255) | Н | |
| Дом | Дом | A | T(1-20) | Н | |
| Корпус | Корпус | A | T(1-20) | Н | |
| Квартира | Кварт | A | T(1-20) | Н | |
| Иные сведения об адресе в Российской Федерации | ИныеСвед | A | T(1-1000) | Н | |
Таблица 5.31
Адрес по ФИАС (АдрФИАСТип)
| Наименование элемента | Сокращенное наименование (код) элемента | Признак типа элемента | Формат элемента | Признак обязательности элемента | Дополнительная информация |
| Уникальный идентификационный номер | ИдНом | A | T(1-36) | Н | Элемент применяется только при представлении документа в электронной форме |
| Почтовый индекс | Индекс | A | T(=6) | Н | |
| Субъект Российской Федерации (код) | Регион | П | T(=2) | ОК | Типовой элемент <ССРФТип>. Принимает значение в соответствии со справочником "Коды субъектов Российской Федерации и иных территорий Российской Федерации" |
| Муниципальный район/городской округ/внутригородская территория города федерального значения/муниципальный округ/федеральная территория | МуниципРайон | С | | НУ | Типовой элемент <ВидНаимКодТип>. Состав элемента представлен в таблице 5.32. Элемент обязателен, если значение элемента <Регион> не равно 99 |
| Городское поселение/сельское поселение/межселенная территория в составе муниципального района/внутригородской район городского округа | ГородСелПоселен | С | | Н | Типовой элемент <ВидНаимКодТип>. Состав элемента представлен в таблице 5.32 |
| Населенный пункт (город, деревня, село и прочее) | НаселенПункт | С | | Н | Типовой элемент <ВидНаимТип>. Состав элемента представлен в таблице 5.33 |
| Элемент планировочной структуры | ЭлПланСтруктур | С | | Н | Типовой элемент <ТипНаимТип>. Состав элемента представлен в таблице 5.34 |
| Элемент улично-дорожной сети | ЭлУлДорСети | С | | Н | Типовой элемент <ТипНаимТип>. Состав элемента представлен в таблице 5.34 |
| Земельный участок (номер) | ЗемелУчасток | П | T(1-50) | Н | |
| Здание/сооружение/объект незавершенного строительства | Здание | С | | НМ | Типовой элемент <НомерТип>. Состав элемента представлен в таблице 5.35 |
| Помещение в пределах здания, сооружения/машино-место | ПомещЗдания | С | | Н | Типовой элемент <НомерТип>. Состав элемента представлен в таблице 5.35 |
| Помещение в пределах квартиры | ПомещКвартиры | С | | Н | Типовой элемент <НомерТип>. Состав элемента представлен в таблице 5.35 |
Таблица 5.32
Сведения о виде (код) и наименовании адресного элемента (ВидНаимКодТип)
| Наименование элемента | Сокращенное наименование (код) элемента | Признак типа элемента | Формат элемента | Признак обязательности элемента | Дополнительная информация |
| Вид (код) элемента | ВидКод | A | T(=1) | ОК | Принимает значения: для элемента <МуниципРайон>: 1 - муниципальный район | 2 - городской округ | 3 - внутригородская территория города федерального значения | 4 - муниципальный округ | 5 - федеральная территория; для элемента <ГородСелПоселен>: 1 - городское поселение; 2 - сельское поселение;| 3 - межселенная территория в составе муниципального района; 4 - внутригородской район городского округа |
| Наименование элемента | Наим | A | T(1-255) | О | |
Таблица 5.33
Сведения о виде и наименовании адресного элемента (ВидНаимТип)
| Наименование элемента | Сокращенное наименование (код) элемента | Признак типа элемента | Формат элемента | Признак обязательности элемента | Дополнительная информация |
| Вид элемента | Вид | A | T(1-50) | О | |
| Наименование элемента | Наим | A | T(1-255) | О | |
Таблица 5.34
Сведения о типе и наименовании адресного элемента (ТипНаимТип)
| Наименование элемента | Сокращенное наименование (код) элемента | Признак типа элемента | Формат элемента | Признак обязательности элемента | Дополнительная информация |
| Тип элемента | Тип | A | T(1-50) | О | |
| Наименование элемента | Наим | A | T(1-255) | О | |
Таблица 5.35
Сведения о номере адресного элемента (НомерТип)
| Наименование элемента | Сокращенное наименование (код) элемента | Признак типа элемента | Формат элемента | Признак обязательности элемента | Дополнительная информация |
| Тип элемента | Тип | A | T(1-50) | О | |
| Номер элемента | Номер | A | T(1-255) | О | |
Таблица 5.36
Информация об адресе, в том числе об адресе за пределами территории Российской Федерации (АдрИнфТип)
| Наименование элемента | Сокращенное наименование (код) элемента | Признак типа элемента | Формат элемента | Признак обязательности элемента | Дополнительная информация |
| Код страны | КодСтр | A | T(=3) | ОК | Типовой элемент <ОКСМТип>. Принимает значение в соответствии с Общероссийским классификатором стран мира (ОКСМ) |
| Адрес | АдрТекст | A | T(1-1000) | О | |
Таблица 5.37
Контактные данные (КонтактТип)
| Наименование элемента | Сокращенное наименование (код) элемента | Признак типа элемента | Формат элемента | Признак обязательности элемента | Дополнительная информация |
| Номер контактного телефона/факс | Тлф | П | T(1-255) | ОМ | |
| Адрес электронной почты | ЭлПочта | П | T(1-255) | НМ | |
| Иные контактные данные | ИнКонт | П | T(1-255) | Н | |
Таблица 5.38
Фамилия, имя, отчество физического лица (ФИОТип)
| Наименование элемента | Сокращенное наименование (код) элемента | Признак типа элемента | Формат элемента | Признак обязательности элемента | Дополнительная информация |
| Фамилия | Фамилия | A | T(1-60) | О | |
| Имя | Имя | A | T(1-60) | О | |
| Отчество | Отчество | A | T(1-60) | Н | |
III. ОПИСАНИЕ ФАЙЛА ОБМЕНА ИНФОРМАЦИИ О РЕЗУЛЬТАТЕ ПРЕДСМЕННОГО, ПРЕДРЕЙСОВОГО МЕДИЦИНСКОГО ОСМОТРА
6. Имя файла обмена должно иметь следующий вид:
R_Т_A_E_О_GGGGMMDD_N, где:
R_Т - префикс, принимающий значение: ON_PTLSPRMO;
А - идентификатор участника электронного документооборота - получателя файла обмена путевого листа, информация о результате предсменного, предрейсового медицинского осмотра. Значение элемента представляется в виде ИдОЭДОКодПол, где:
ИдОЭДО - идентификатор оператора электронного документооборота (оператор ЭДО), услугами которого пользуется получатель файла обмена - символьный трехзначный код, присваивается Федеральной налоговой службой. В значении идентификатора допускаются символы латинского алфавита A - Z, a - z, цифры 0 - 9, знаки "@", ".", "-". Значение идентификатора регистронезависимо. При направлении документа не через оператора ЭДО идентификатор оператора ЭДО принимает значение "000";
КодПол - код получателя файла обмена (лица, формирующего путевой лист) - уникальный код участника электронного документооборота, присваиваемый оператором ЭДО, длина кода получателя составляет не более 43 символов. При направлении документа не через оператора ЭДО ИдПол - глобальный уникальный идентификатор (GUID), однозначно идентифицирующий участника документооборота;
E - идентификатор участника электронного документооборота - получателя файла обмена путевого листа, информация о результате предрейсового медицинского осмотра. Значение элемента представляется в виде ИдОЭДОКодПол, где:
ИдОЭДО - идентификатор оператора электронного документооборота (оператор ЭДО), услугами которого пользуется получатель файла обмена - символьный трехзначный код, присваивается Федеральной налоговой службой. В значении идентификатора допускаются символы латинского алфавита A - Z, a - z, цифры 0 - 9, знаки "@", ".", "-". Значение идентификатора регистронезависимо. При направлении документа не через оператора ЭДО идентификатор оператора ЭДО принимает значение "000";
КодПол - код получателя файла обмена (должностного лица, ответственного за техническое состояние и безопасную эксплуатацию транспортного средства, или лица, уполномоченного на проставление данных при выезде транспортного средства с парковки (парковочного места)/при приеме транспортного средства (при приеме-сдаче транспортного средства)) - уникальный код участника электронного документооборота, присваиваемый оператором ЭДО, длина кода получателя составляет не более 43 символов. При направлении документа не через оператора ЭДО ИдПол - глобальный уникальный идентификатор (GUID), однозначно идентифицирующий участника документооборота;
При отсутствии значения для заполнения поля E в имени файла обмена между значениями полей A и O ставятся сразу два нижних подчеркивания без пробела между ними;
О - идентификатор участника электронного документооборота - отправителя файла обмена путевого листа, информация о результате предсменного, предрейсового медицинского осмотра. Значение элемента представляется в виде ИдОЭДОКодОтпр, где:
ИдОЭДО - идентификатор оператора ЭДО, услугами которого пользуется отправитель файла обмена - символьный трехзначный код. Присваивается Федеральной налоговой службой. В значении идентификатора допускаются символы латинского алфавита A - Z, a - z, цифры 0 - 9, знаки "@", ".", "-". Значение идентификатора регистронезависимо. При направлении документа не через оператора ЭДО идентификатор оператора электронного документооборота принимает значение "000";
КодОтпр - код отправителя файла обмена (медицинского работника) - уникальный код участника электронного документооборота, присваиваемый оператором ЭДО, длина кода отправителя составляет не более 43 символов. При направлении документа не через оператора ЭДО ИдОтпр - глобальный уникальный идентификатор (GUID), однозначно идентифицирующий участника документооборота;
GGGG - год формирования передаваемого файла обмена, MM - месяц, DD - день;
N - 36 символьный глобально уникальный идентификатор GUID (Globally Unique Identifier).
Расширение имени файла обмена - xml. Расширение имени файла обмена может указываться строчными или прописными буквами.
Параметры первой строки файла обмена
Первая строка XML-файла должна иметь следующий вид:
<?xml version ="1.0" encoding ="windows-1251"?>
Имя файла, содержащего XML-схему файла обмена, должно иметь следующий вид:
ON_PTLSPRMO_1_968_02_05_01_xx, где хх - номер версии схемы.
Расширение имени файла - xsd.
XML-схема файла обмена в электронной форме приводится отдельным файлом и размещается на официальном сайте Федеральной налоговой службы. Выпуск новой версии (новых версий) схемы без изменения версии формата возможен при условии ее непротиворечия требованиям данного документа (например, в части уточнения текста наименования отдельных элементов, дополнительной информации, увеличения количества знаков в формате элемента).
7. Логическая модель файла обмена представлена в виде диаграммы структуры файла обмена на рисунке 2 настоящего формата. Элементами логической модели файла обмена являются элементы и атрибуты XML-файла. Перечень структурных элементов логической модели файла обмена и сведения о них приведены в таблицах 7.1 - 7.14 настоящего формата.
Для каждого структурного элемента логической модели файла обмена приводятся следующие сведения:
наименование элемента. Приводится полное наименование элемента. В строке таблицы могут быть описаны несколько элементов, наименования которых разделены символом "|". Такая форма записи применяется при наличии в файле обмена только одного элемента из описанных в этой строке;
сокращенное наименование (код) элемента. Приводится сокращенное наименование элемента. Синтаксис сокращенного наименования должен удовлетворять спецификации XML;
признак типа элемента. Может принимать следующие значения: "С" - сложный элемент логической модели (содержит вложенные элементы), "П" - простой элемент логической модели, реализованный в виде элемента XML-файла, "А" - простой элемент логической модели, реализованный в виде атрибута элемента XML-файла. Простой элемент логической модели не содержит вложенные элементы;
формат элемента. Формат элемента представляется следующими условными обозначениями: Т - символьная строка; N - числовое значение (целое или дробное).
Формат символьной строки указывается в виде Т(n-k) или T(=k), где: n - минимальное количество знаков, k - максимальное количество знаков, символ "-" - разделитель, символ "=" означает фиксированное количество знаков в строке. В случае, если минимальное количество знаков равно 0, формат имеет вид Т(0-k). В случае, если максимальное количество знаков не ограничено, формат имеет вид Т(n-).
Формат числового значения указывается в виде N(m.k), где: m - максимальное количество знаков в числе, включая знак (для отрицательного числа), целую и дробную часть числа без разделяющей десятичной точки, k - максимальное число знаков дробной части числа. Если число знаков дробной части числа равно 0 (то есть число целое), то формат числового значения имеет вид N(m).
Для простых элементов, являющихся базовыми в XML, например, элемент с типом "date", поле "Формат элемента" не заполняется. Для таких элементов в поле "Дополнительная информация" указывается тип базового элемента;
признак обязательности элемента определяет обязательность наличия элемента (совокупности наименования элемента и его значения) в файле обмена. Признак обязательности элемента может принимать следующие значения: "О" - наличие элемента в файле обмена обязательно; "Н" - наличие элемента в файле обмена необязательно, то есть элемент может отсутствовать. Если элемент принимает ограниченный перечень значений (по классификатору, справочнику, кодовому словарю), то признак обязательности элемента дополняется символом "К". В случае, если количество реализаций элемента может быть более одной, то признак обязательности элемента дополняется символом "М".
К вышеперечисленным признакам обязательности элемента может добавляться значение "У" в случае описания в XML-схеме условий, предъявляемых к элементу в файле обмена, описанных в графе "Дополнительная информация";
дополнительная информация содержит, при необходимости, требования к элементу файла обмена, не указанные ранее. Для сложных элементов указывается ссылка на таблицу, в которой описывается состав данного элемента. Для элементов, принимающих ограниченный перечень значений из классификатора (справочника, кодового словаря), указывается соответствующее наименование классификатора (справочника, кодового словаря) или приводится перечень возможных значений. Для классификатора (справочника, кодового словаря) может указываться ссылка на его местонахождение. Для элементов, использующих пользовательский тип данных, указывается наименование типового элемента.

Рисунок 2. Диаграмма структуры файла обмена
Таблица 7.1
Файл обмена (Файл)
| Наименование элемента | Сокращенное наименование (код) элемента | Признак типа элемента | Формат элемента | Признак обязательности элемента | Дополнительная информация |
| Идентификатор файла | ИдФайл | A | T(1-255) | ОУ | Содержит (повторяет) имя сформированного файла (без расширения) |
| Версия программы, с помощью которой сформирован файл | ВерсПрог | A | T(1-40) | О | |
| Версия формата | ВерсФорм | A | T(1-5) | О | Принимает значение: 5.01 |
| Путевой лист, информация о результате предсменного, предрейсового медицинского осмотра | Документ | С | | О | Состав элемента представлен в таблице 7.2 |
Таблица 7.2
Путевой лист, информация о результате предсменного, предрейсового медицинского осмотра (Документ)
| Наименование элемента | Сокращенное наименование (код) элемента | Признак типа элемента | Формат элемента | Признак обязательности элемента | Дополнительная информация |
| Код документа по КНД | КНД | A | T(=7) | ОК | Типовой элемент <КНДТип>. Принимает значение: 1110381 |
| Дата формирования файла обмена информации о результате предсменного, предрейсового медицинского осмотра | ДатИнфМО | A | T(=10) | О | Типовой элемент <ДатаТип>. Дата в формате ДД.ММ.ГГГГ |
| Время формирования файла обмена информации о результате предсменного, предрейсового медицинского осмотра | ВрИнфМО | A | T(=8) | О | Типовой элемент <ВремяТип>. Время в формате ЧЧ:ММ:СС |
| Идентификация файла обмена информации об обстоятельствах и особенностиях рейса | ИдИнфСоб | С | | О | Состав элемента представлен в таблице 7.3 |
| Содержание путевого листа, информация о результате предсменного, предрейсового медицинского осмотра | СодИнфМО | С | | О | Состав элемента представлен в таблице 7.4 |
| Сведения о лице, подписывающем файл обмена информации о результате предсменного, предрейсового медицинского осмотра в электронной форме | ПодпИнфМО | С | | О | Типовой элемент <ПодписантТип>. Состав элемента представлен в таблице 7.11 |
Таблица 7.3
Идентификация файла обмена информации об обстоятельствах и особенностиях рейса (ИдИнфСоб)
| Наименование элемента | Сокращенное наименование (код) элемента | Признак типа элемента | Формат элемента | Признак обязательности элемента | Дополнительная информация |
| Идентификатор файла обмена информации об обстоятельствах и особенностиях рейса | ИдФайлИнфСоб | A | T(1-255) | О | Содержит (повторяет) имя файла обмена информации об обстоятельствах и особенностиях рейса |
| Дата формирования файла обмена информации об обстоятельствах и особенностиях рейса | ДатФайлИнфСоб | A | T(=10) | О | Типовой элемент <ДатаТип>. Дата в формате ДД.ММ.ГГГГ. Указывается (повторяет) значение <ДатИнфСоб>, указанное в файле обмена информации об обстоятельствах и особенностиях рейса |
| Время формирования файла обмена информации об обстоятельствах и особенностиях рейса | ВрФайлИнфСоб | A | T(=8) | О | Типовой элемент <ВремяТип>. Время в формате ЧЧ:ММ:СС Указывается (повторяет) значение <ВрИнфСоб>, указанное в файле обмена информации об обстоятельствах и особенностиях рейса |
| Электронная подпись файла обмена информации об обстоятельствах и особенностиях рейса | ЭП | A | T(1-) | О | Представляется в кодировке Base64 |
Таблица 7.4
Содержание путевого листа, информация о результате предсменного, предрейсового медицинского осмотра (СодИнфМО)
| Наименование элемента | Сокращенное наименование (код) элемента | Признак типа элемента | Формат элемента | Признак обязательности элемента | Дополнительная информация |
| Уникальный идентификатор документа путевого листа | УИД_ПЛ | A | T(1-36) | О | Выдается ГИС ЭПД |
| Вид медосмотра | ВидМО | A | T(=1) | ОК | Принимает значение: 1 - предсменный | 2 - предрейсовый |
Сведения о медицинском работнике, состоящем в штате юридического лица или индивидуального предпринимателя, осуществляющего деятельность по перевозке пассажиров и багажа, грузов | Сведения о медицинской организации и медицинском работнике, состоящем в штате медицинской организации | СвМедРаб СвМедОрг | С С | | О О | Состав элемента представлен в таблице 7.5. Заполняется, если медицинский работник состоит в штате юридического лица или индивидуального предпринимателя, осуществляющего деятельность по перевозке пассажиров и багажа, грузов Состав элемента представлен в таблице 7.6. Заполняется, если медицинский работник состоит в штате медицинской организации |
| Сведения о прохождении предсменного, предрейсового медицинского осмотра водителем (водителями) | СвМОПред | С | | О | Состав элемента представлен в таблице 7.7 |
Таблица 7.5
Сведения о медицинском работнике, состоящем в штате юридического лица или индивидуального предпринимателя, осуществляющего деятельность по перевозке пассажиров и багажа, грузов (СвМедРаб)
| Наименование элемента | Сокращенное наименование (код) элемента | Признак типа элемента | Формат элемента | Признак обязательности элемента | Дополнительная информация |
| Должность медицинского работника | Должн | A | T(1-255) | Н | |
| Фамилия, имя, отчество (при наличии) медицинского работника | ФИО | С | | О | Типовой элемент <ФИОТип>. Состав элемента представлен в таблице 7.14 |
| Лицензия на проведение предсменных, предрейсовых и послесменных, послерейсовых медицинских осмотров | ЛицензМО | С | | О | Типовой элемент <ЛицензМОТип>. Состав элемента представлен в таблице 7.10 |
Таблица 7.6
Сведения о медицинской организации и медицинском работнике, состоящем в штате медицинской организации (СвМедОрг)
| Наименование элемента | Сокращенное наименование (код) элемента | Признак типа элемента | Формат элемента | Признак обязательности элемента | Дополнительная информация |
| Наименование медицинской организации | НаимМедОрг | A | T(1-255) | О | |
| Должность медицинского работника | Должн | A | T(1-255) | Н | |
| Фамилия, имя, отчество (при наличии) медицинского работника | ФИО | С | | О | Типовой элемент <ФИОТип>. Состав элемента представлен в таблице 7.14 |
| Лицензия на проведение предсменных, предрейсовых и послесменных, послерейсовых медицинских осмотров | ЛицензМО | С | | О | Типовой элемент <ЛицензМОТип>. Состав элемента представлен в таблице 7.10 |
Таблица 7.7
Сведения о результате предсменного, предрейсового медицинского осмотра водителем (водителями) (СвМОПред)
| Наименование элемента | Сокращенное наименование (код) элемента | Признак типа элемента | Формат элемента | Признак обязательности элемента | Дополнительная информация |
| Дата и время проведения предсменного, предрейсового медицинского осмотра | ДатВрПрМО | A | T(=25) | О | Типовой элемент <ДатаВремяВЗТип>. Дата и время в формате ДД.ММ.ГГГГТЧЧ:ММ:СС±ЧЧ:ММ, где Т - разделитель даты и времени; ±ЧЧ:ММ - разница с UTC в часах, минутах |
| Применение координации точного времени (UTC) в типовом элементе ДатаВремяВЗТип | НалКоорТочВрПрМО | A | T(=1) | ОК | Принимает значение: 0 - UTC не указан | 1 - UTC указан |
| Отметка о результате проведения предсменного, предрейсового медицинского осмотра | ОтметМОПред | A | T(1-100) | ОК | Принимает значение: Прошел предсменный медицинский осмотр, к исполнению трудовых обязанностей допущен |
| Сведения о водителе транспортного средства | СвВодит | С | | О | Состав элемента представлен в таблице 7.8 |
Таблица 7.8
Сведения о водителе транспортного средства (СвВодит)
| Наименование элемента | Сокращенное наименование (код) элемента | Признак типа элемента | Формат элемента | Признак обязательности элемента | Дополнительная информация |
| ИНН физического лица | ИННФЛ | A | T(=12) | Н | Типовой элемент <ИННФЛТип> |
| Данные водительского удостоверения | ВодитУд | С | | Н | Состав элемента представлен в таблице 7.9 |
| Фамилия, имя, отчество (при наличии) | ФИО | С | | О | Типовой элемент <ФИОТип>. Состав элемента представлен в таблице 7.14 |
Таблица 7.9
Данные водительского удостоверения (ВодитУд)
| Наименование элемента | Сокращенное наименование (код) элемента | Признак типа элемента | Формат элемента | Признак обязательности элемента | Дополнительная информация |
| Номер водительского удостоверения | НомВУ | A | T(1-20) | О | |
| Серия водительского удостоверения | СерВУ | A | T(1-20) | О | |
| Дата выдачи водительского удостоверения | ДатаВыдВУ | A | T(=10) | О | Типовой элемент <ДатаТип>. Дата в формате ДД.ММ.ГГГГ |
Таблица 7.10
Лицензия на проведение предсменных, предрейсовых и послесменных, послерейсовых медицинских осмотров (ЛицензМОТип)
| Наименование элемента | Сокращенное наименование (код) элемента | Признак типа элемента | Формат элемента | Признак обязательности элемента | Дополнительная информация |
| Серия | Сер | A | T(1-60) | О | |
| Номер | Ном | A | T(1-60) | О | |
| Дата выдачи | ДатВыд | A | T(=10) | О | Типовой элемент <ДатаТип>. Дата в формате ДД.ММ.ГГГГ |
| Срок окончания действия | Срок | A | T(=10) | О | Типовой элемент <ДатаТип>. Дата в формате ДД.ММ.ГГГГ |
Таблица 7.11
Сведения о лице, подписывающем информацию отправителя в электронной форме (ПодписантТип)
| Наименование элемента | Сокращенное наименование (код) элемента | Признак типа элемента | Формат элемента | Признак обязательности элемента | Дополнительная информация |
| Должность | Должн | A | T(1-255) | Н | |
| Тип подписи | ТипПодпис | A | T(=1) | НК | Принимает значение: 1 - усиленная квалифицированная электронная подпись | 2 - простая электронная подпись | 3 - усиленная неквалифицированная электронная подпись Значения "2" и "3" применяются, если иное не предусмотрено законодательством Российской Федерации |
| Способ подтверждения полномочий на подписание документа | СпосПодтПолном | A | T(=1) | ОК | Принимает значение: 1 - в соответствии с данными, содержащимися в электронной подписи | 2 - в соответствии с электронной доверенностью в машиночитаемой форме, представленной посредством ее включения в пакет электронных документов | 3 - в соответствии с электронной доверенностью в машиночитаемой форме, хранение которой осуществляется в информационной системе, при этом сведения о них указаны в электронном документе | 4 - в соответствии с электронной доверенностью в машиночитаемой форме, хранение которой осуществляется в информационной системе, при этом сведения о них передаются способом, отличным от указания в электронном документе | 5 - в соответствии с доверенностью в форме документа на бумажном носителе | 6 - любое иное |
| Дополнительные сведения | ДопСведПодп | A | T(1-255) | Н | Дополнительные сведения о подписанте |
| Фамилия, имя, отчество (при наличии) | ФИО | С | | О | Типовой элемент <ФИОТип>. Состав элемента представлен в таблице 7.14. Информация о фамилии, имени, отчестве (при наличии) должна соответствовать фамилии, имени, отчеству (при наличии) владельца сертификата ключа проверки электронной подписи лица, подписывающего файл обмена в электронной форме |
| Сведения о доверенности в машиночитаемом виде, используемой для подтверждения полномочий | СвДоверЭл | С | | НМУ | Состав элемента представлен в таблице 7.12. Элемент обязателен и формируется только при <СпосПодтПолном>=3 |
| Сведения о доверенности в бумажном виде, используемой для подтверждения полномочий | СвДоверБум | С | | НМУ | Состав элемента представлен в таблице 7.13. Элемент обязателен и формируется только при <СпосПодтПолном>=5 |
Таблица 7.12
Сведения о доверенности в машиночитаемом виде, используемой для подтверждения полномочий (СвДоверЭл)
| Наименование элемента | Сокращенное наименование (код) элемента | Признак типа элемента | Формат элемента | Признак обязательности элемента | Дополнительная информация |
| Номер доверенности | НомДовер | A | T(=36) | О | Уникальный идентификатор доверенности в виде 36-разрядного GUID из имени файла (единый регистрационный номер доверенности) |
| Дата совершения доверенности | ДатаДовер | A | T(=10) | О | Типовой элемент <ДатаТип>. Дата в формате ДД.ММ.ГГГГ |
| Внутренний регистрационный номер доверенности | ВнНомДовер | A | T(1-50) | Н | |
| Дата внутренней регистрации доверенности | ДатаВнРегДовер | A | T(=10) | Н | Типовой элемент <ДатаТип>. Дата в формате ДД.ММ.ГГГГ |
| Идентифицирующая информация об информационной системе, в которой осуществляется хранение доверенности, необходимая для запроса информации из такой информационной системы | ИдСистХран | A | T(1-500) | О | |
Таблица 7.13
Сведения о доверенности в бумажном виде, используемой для подтверждения полномочий (СвДоверБум)
| Наименование элемента | Сокращенное наименование (код) элемента | Признак типа элемента | Формат элемента | Признак обязательности элемента | Дополнительная информация |
| Дата совершения доверенности | ДатаДовер | A | T(=10) | О | Типовой элемент <ДатаТип>. Дата в формате ДД.ММ.ГГГГ |
| Внутренний регистрационный номер доверенности | ВнНомДовер | A | T(1-50) | О | При отсутствии номера принимает значение: без номера (б/н) |
| Сведения, идентифицирующие доверителя | СвИдДовер | A | T(1-1000) | Н | |
| Фамилия, имя, отчество (при наличии) лица, подписавшего доверенность | ФИО | С | | Н | Типовой элемент <ФИОТип>. Состав элемента представлен в таблице 7.14 |
Таблица 7.14
Фамилия, имя, отчество физического лица (ФИОТип)
| Наименование элемента | Сокращенное наименование (код) элемента | Признак типа элемента | Формат элемента | Признак обязательности элемента | Дополнительная информация |
| Фамилия | Фамилия | A | T(1-60) | О | |
| Имя | Имя | A | T(1-60) | О | |
| Отчество | Отчество | A | T(1-60) | Н | |
IV. ОПИСАНИЕ ФАЙЛА ОБМЕНА ИНФОРМАЦИИ О РЕЗУЛЬТАТЕ ПРЕДРЕЙСОВОГО ИЛИ ПРЕДСМЕННОГО КОНТРОЛЯ ТЕХНИЧЕСКОГО СОСТОЯНИЯ ТРАНСПОРТНОГО СРЕДСТВА И ВЫПУСКЕ ТРАНСПОРТНОГО СРЕДСТВА НА ЛИНИЮ
8. Имя файла обмена должно иметь следующий вид:
R_Т_A_E_О_W_GGGGMMDD_N, где:
R_Т - префикс, принимающий значение: ON_PTLSVIPTS;
А - идентификатор участника электронного документооборота - получателя файла обмена путевого листа, информация о результате предрейсового или предсменного контроля технического состояния транспортного средства и выпуске транспортного средства на линию. Значение элемента представляется в виде ИдОЭДОКодПол, где:
ИдОЭДО - идентификатор оператора электронного документооборота (оператор ЭДО), услугами которого пользуется получатель файла обмена - символьный трехзначный код, присваивается Федеральной налоговой службой. В значении идентификатора допускаются символы латинского алфавита A - Z, a - z, цифры 0 - 9, знаки "@", ".", "-". Значение идентификатора регистронезависимо. При направлении документа не через оператора ЭДО идентификатор оператора ЭДО принимает значение "000";
КодПол - код получателя файла обмена (лица, формирующего путевой лист) - уникальный код участника электронного документооборота, присваиваемый оператором ЭДО, длина кода получателя составляет не более 43 символов. При направлении документа не через оператора ЭДО ИдПол - глобальный уникальный идентификатор (GUID), однозначно идентифицирующий участника документооборота;
E - идентификатор участника электронного документооборота - получателя файла обмена путевого листа, информация о результате предрейсового или предсменного контроля технического состояния транспортного средства и выпуске транспортного средства на линию. Значение элемента представляется в виде ИдОЭДОКодПол, где:
ИдОЭДО - идентификатор оператора электронного документооборота (оператор ЭДО), услугами которого пользуется получатель файла обмена - символьный трехзначный код, присваивается Федеральной налоговой службой. В значении идентификатора допускаются символы латинского алфавита A - Z, a - z, цифры 0 - 9, знаки "@", ".", "-". Значение идентификатора регистронезависимо. При направлении документа не через оператора ЭДО идентификатор оператора ЭДО принимает значение "000";
КодПол - код получателя файла обмена (лица, уполномоченного на проставление данных при выезде транспортного средства с парковки (парковочного места)/при приеме транспортного средства) - уникальный код участника электронного документооборота, присваиваемый оператором ЭДО, длина кода получателя составляет не более 43 символов. При направлении документа не через оператора ЭДО ИдПол - глобальный уникальный идентификатор (GUID), однозначно идентифицирующий участника документооборота;
При отсутствии значения для заполнения поля E в имени файла обмена между значениями полей A и O ставятся сразу два нижних подчеркивания без пробела между ними;
О - идентификатор участника электронного документооборота - отправителя файла обмена путевого листа, информация о результате предрейсового или предсменного контроля технического состояния транспортного средства и выпуске транспортного средства на линию. Значение элемента представляется в виде ИдОЭДОКодОтпр, где:
ИдОЭДО - идентификатор оператора ЭДО, услугами которого пользуется отправитель файла обмена - символьный трехзначный код. Присваивается Федеральной налоговой службой. В значении идентификатора допускаются символы латинского алфавита A - Z, a - z, цифры 0 - 9, знаки "@", ".", "-". Значение идентификатора регистронезависимо. При направлении документа не через оператора ЭДО идентификатор оператора электронного документооборота принимает значение "000";
КодОтпр - код отправителя файла обмена (должностного лица, ответственного за техническое состояние и безопасную эксплуатацию транспортного средства) - уникальный код участника электронного документооборота, присваиваемый оператором ЭДО, длина кода отправителя составляет не более 43 символов. При направлении документа не через оператора ЭДО ИдОтпр - глобальный уникальный идентификатор (GUID), однозначно идентифицирующий участника документооборота;
W - признак наличия идентификаторов дополнительных получателей файла обмена информации о результате предрейсового или предсменного контроля технического состояния транспортного средства и выпуске транспортного средства на линию. Может принимать следующие значения: "0" - дополнительные получатели файла обмена информации о результате предрейсового или предсменного контроля технического состояния транспортного средства и выпуске транспортного средства на линию отсутствуют, "1" - дополнительные получатели файла обмена информации о результате предрейсового или предсменного контроля технического состояния транспортного средства и выпуске транспортного средства на линию присутствуют и указаны в файле обмена информации о результате предрейсового или предсменного контроля технического состояния транспортного средства и выпуске транспортного средства на линию;
GGGG - год формирования передаваемого файла обмена, MM - месяц, DD - день;
N - 36 символьный глобально уникальный идентификатор GUID (Globally Unique Identifier).
Расширение имени файла обмена - xml. Расширение имени файла обмена может указываться строчными или прописными буквами.
Параметры первой строки файла обмена
Первая строка XML-файла должна иметь следующий вид:
<?xml version ="1.0" encoding ="windows-1251"?>
Имя файла, содержащего XML-схему файла обмена, должно иметь следующий вид:
ON_PTLSVIPTS_1_968_03_05_01_xx, где хх - номер версии схемы.
Расширение имени файла - xsd.
XML-схема файла обмена в электронной форме приводится отдельным файлом и размещается на официальном сайте Федеральной налоговой службы. Выпуск новой версии (новых версий) схемы возможен при условии ее непротиворечия требованиям данного документа (например, в части уточнения текста наименования отдельных элементов, дополнительной информации, увеличения количества знаков в формате элемента).
9. Логическая модель файла обмена представлена в виде диаграммы структуры файла обмена на рисунке 3 настоящего формата. Элементами логической модели файла обмена являются элементы и атрибуты XML-файла. Перечень структурных элементов логической модели файла обмена и сведения о них приведены в таблицах 9.1 - 9.12 настоящего формата.
Для каждого структурного элемента логической модели файла обмена приводятся следующие сведения:
наименование элемента. Приводится полное наименование элемента. В строке таблицы могут быть описаны несколько элементов, наименования которых разделены символом "|". Такая форма записи применяется при наличии в файле обмена только одного элемента из описанных в этой строке;
сокращенное наименование (код) элемента. Приводится сокращенное наименование элемента. Синтаксис сокращенного наименования должен удовлетворять спецификации XML;
признак типа элемента. Может принимать следующие значения: "С" - сложный элемент логической модели (содержит вложенные элементы), "П" - простой элемент логической модели, реализованный в виде элемента XML-файла, "А" - простой элемент логической модели, реализованный в виде атрибута элемента XML-файла. Простой элемент логической модели не содержит вложенные элементы;
формат элемента. Формат элемента представляется следующими условными обозначениями: Т - символьная строка; N - числовое значение (целое или дробное).
Формат символьной строки указывается в виде Т(n-k) или T(=k), где: n - минимальное количество знаков, k - максимальное количество знаков, символ "-" - разделитель, символ "=" означает фиксированное количество знаков в строке. В случае, если минимальное количество знаков равно 0, формат имеет вид Т(0-k). В случае, если максимальное количество знаков не ограничено, формат имеет вид Т(n-).
Формат числового значения указывается в виде N(m.k), где: m - максимальное количество знаков в числе, включая знак (для отрицательного числа), целую и дробную часть числа без разделяющей десятичной точки, k - максимальное число знаков дробной части числа. Если число знаков дробной части числа равно 0 (то есть число целое), то формат числового значения имеет вид N(m).
Для простых элементов, являющихся базовыми в XML, например, элемент с типом "date", поле "Формат элемента" не заполняется. Для таких элементов в поле "Дополнительная информация" указывается тип базового элемента;
признак обязательности элемента определяет обязательность наличия элемента (совокупности наименования элемента и его значения) в файле обмена. Признак обязательности элемента может принимать следующие значения: "О" - наличие элемента в файле обмена обязательно; "Н" - наличие элемента в файле обмена необязательно, то есть элемент может отсутствовать. Если элемент принимает ограниченный перечень значений (по классификатору, справочнику, кодовому словарю), то признак обязательности элемента дополняется символом "К". В случае, если количество реализаций элемента может быть более одной, то признак обязательности элемента дополняется символом "М".
К вышеперечисленным признакам обязательности элемента может добавляться значение "У" в случае описания в XML-схеме условий, предъявляемых к элементу в файле обмена, описанных в графе "Дополнительная информация";
дополнительная информация содержит, при необходимости, требования к элементу файла обмена, не указанные ранее. Для сложных элементов указывается ссылка на таблицу, в которой описывается состав данного элемента. Для элементов, принимающих ограниченный перечень значений из классификатора (справочника, кодового словаря), указывается соответствующее наименование классификатора (справочника, кодового словаря) или приводится перечень возможных значений. Для классификатора (справочника, кодового словаря) может указываться ссылка на его местонахождение. Для элементов, использующих пользовательский тип данных, указывается наименование типового элемента.

Рисунок 3. Диаграмма структуры файла обмена
Таблица 9.1
Файл обмена (Файл)
| Наименование элемента | Сокращенное наименование (код) элемента | Признак типа элемента | Формат элемента | Признак обязательности элемента | Дополнительная информация |
| Идентификатор файла | ИдФайл | A | T(1-255) | ОУ | Содержит (повторяет) имя сформированного файла (без расширения) |
| Версия программы, с помощью которой сформирован файл | ВерсПрог | A | T(1-40) | О | |
| Версия формата | ВерсФорм | A | T(1-5) | О | Принимает значение: 5.01 |
| Идентификатор иного получателя | ИдПолИной | П | T(4-46) | Н | Значение элемента представляется в виде ИдОЭДОКодПолИной, где: ИдОЭДО - идентификатор оператора электронного оборота (оператор ЭДО) - символьный трехзначный код, присваивается Федеральной налоговой службой; КодПолИной - уникальный код иного получателя, присваиваемый оператором ЭДО иного получателя, длина кода иного получателя не более 43 символов. Заполняется в случае необходимости подтверждения формирования электронного путевого листа |
| Путевой лист, информация о результате предрейсового или предсменного контроля технического состояния транспортного средства и выпуске транспортного средства на линию | Документ | С | | О | Состав элемента представлен в таблице 9.2 |
Таблица 9.2
Путевой лист, информация о результате предрейсового или предсменного контроля технического состояния транспортного средства и выпуске транспортного средства на линию (Документ)
| Наименование элемента | Сокращенное наименование (код) элемента | Признак типа элемента | Формат элемента | Признак обязательности элемента | Дополнительная информация |
| Код документа по КНД | КНД | A | T(=7) | ОК | Типовой элемент <КНДТип>. Принимает значение: 1110382 |
| Дата формирования файла обмена информации о результате предрейсового или предсменного контроля технического состояния транспортного средства и выпуске транспортного средства на линию | ДатИнфТехСост | A | T(=10) | О | Типовой элемент <ДатаТип>. Дата в формате ДД.ММ.ГГГГ |
| Время формирования файла обмена информации о результате предрейсового или предсменного контроля технического состояния транспортного средства и выпуске транспортного средства на линию | ВрИнфТехСост | A | T(=8) | О | Типовой элемент <ВремяТип>. Время в формате ЧЧ:ММ:СС |
| Идентификация файла обмена информации об обстоятельствах и особенностях рейса | ИдИнфСоб | С | | О | Состав элемента представлен в таблице 9.3 |
| Содержание путевого листа, информация о результате предрейсового или предсменного контроля технического состояния транспортного средства и выпуске транспортного средства на линию | СодИнфТехСост | С | | О | Состав элемента представлен в таблице 9.4 |
| Сведения о лице, подписывающем файл обмена информации о результате предрейсового или предсменного контроля технического состояния транспортного средства и выпуске транспортного средства на линию в электронной форме | ПодпИнфТехСост | С | | О | Типовой элемент <ПодписантТип>. Состав элемента представлен в таблице 9.9 |
Таблица 9.3
Идентификация файла обмена информации об обстоятельствах и особенностях рейса (ИдИнфСоб)
| Наименование элемента | Сокращенное наименование (код) элемента | Признак типа элемента | Формат элемента | Признак обязательности элемента | Дополнительная информация |
| Идентификатор файла обмена информации об обстоятельствах и особенностях рейса | ИдФайлИнфСоб | A | T(1-255) | О | Содержит (повторяет) имя файла обмена информации об обстоятельствах и особенностях рейса |
| Дата формирования файла обмена информации об обстоятельствах и особенностях рейса | ДатФайлИнфСоб | A | T(=10) | О | Типовой элемент <ДатаТип>. Дата в формате ДД.ММ.ГГГГ. Указывается (повторяет) значение <ДатИнфСоб>, указанное в файле обмена информации об обстоятельствах и особенностях рейса |
| Время формирования файла обмена информации об обстоятельствах и особенностях рейса | ВрФайлИнфСоб | A | T(=8) | О | Типовой элемент <ВремяТип>. Время в формате ЧЧ:ММ:СС. Указывается (повторяет) значение <ВрИнфСоб>, указанное в файле обмена информации об обстоятельствах и особенностях рейса |
| Электронная подпись файла обмена информации об обстоятельствах и особенностях рейса | ЭП | A | T(1-) | О | Представляется в кодировке Base64 |
Таблица 9.4
Содержание путевого листа, информация о результате предрейсового или предсменного контроля технического состояния транспортного средства и выпуске транспортного средства на линию (СодИнфТехСост)
| Наименование элемента | Сокращенное наименование (код) элемента | Признак типа элемента | Формат элемента | Признак обязательности элемента | Дополнительная информация |
| Уникальный идентификатор документа путевого листа | УИД_ПЛ | A | T(1-36) | О | Выдается ГИС ЭПД |
| Дата и время проведения предрейсового или предсменного контроля технического состояния транспортного средства | ДатВрКонтТехСост | A | T(=25) | О | Типовой элемент <ДатаВремяВЗТип>. Дата и время в формате ДД.ММ.ГГГГТЧЧ:ММ:СС±ЧЧ:ММ, где Т - разделитель даты и времени; ±ЧЧ:ММ - разница с UTC в часах, минутах |
| Применение координации точного времени (UTC) в типовом элементе ДатаВремяВЗТип | НалКоорТочВрКонтТехСост | A | T(=1) | ОК | Принимает значение: 0 - UTC не указан | 1 - UTC указан |
| Отметка по результату проведения предрейсового или предсменного контроля технического состояния транспортного средства | ОтметКонтТехСост | A | T(=1) | ОК | Принимает значение: 1 - выпуск на линию разрешен | 2 - выпуск на линию не разрешен |
| Дата и время выпуска транспортного средства на линию | ДатВрВыпНаЛин | A | T(=25) | НУ | Типовой элемент <ДатаВремяВЗТип>. Дата и время в формате ДД.ММ.ГГГГТЧЧ:ММ:СС±ЧЧ:ММ, где Т - разделитель даты и времени; ±ЧЧ:ММ - разница с UTC в часах, минутах. Элемент обязателен, если <ОтметКонтТехСост> = 1 |
| Применение координации точного времени (UTC) в типовом элементе ДатаВремяВЗТип | НалКоорТочВрВыпНаЛин | A | T(=1) | НКУ | Принимает значение: 0 - UTC не указан | 1 - UTC указан. Обязателен при наличии <ДатВрВыпНаЛин> |
| Сведения о должностном лице, ответственном за техническое состояние и безопасную эксплуатацию транспортного средства | СвОтвЛиц | С | | О | Состав элемента представлен в таблице 9.5 |
| Сведения о транспортном средстве | СвТС | С | | О | Состав элемента представлен в таблице 9.6 |
Таблица 9.5
Сведения о должностном лице, ответственном за техническое состояние и безопасную эксплуатацию транспортного средства (СвОтвЛиц)
| Наименование элемента | Сокращенное наименование (код) элемента | Признак типа элемента | Формат элемента | Признак обязательности элемента | Дополнительная информация |
| Должность лица, ответственного за техническое состояние и безопасную эксплуатацию транспортного средства | Должн | A | T(1-255) | Н | |
| Фамилия, имя, отчество (при наличии) | ФИО | С | | О | Типовой элемент <ФИОТип>. Состав элемента представлен в таблице 9.12 |
Таблица 9.6
Сведения о транспортном средстве (СвТС)
| Наименование элемента | Сокращенное наименование (код) элемента | Признак типа элемента | Формат элемента | Признак обязательности элемента | Дополнительная информация |
| Транспортное средство | ТС | С | | О | Состав элемента представлен в таблице 9.7 |
| Прицеп (полуприцеп) | Прицеп | С | | НМ | Состав элемента представлен в таблице 9.8 |
Таблица 9.7
Транспортное средство (ТС)
| Наименование элемента | Сокращенное наименование (код) элемента | Признак типа элемента | Формат элемента | Признак обязательности элемента | Дополнительная информация |
| Тип транспортного средства согласно паспорту транспортного средства | Тип | A | T(1-1000) | О | |
| Марка транспортного средства согласно паспорту транспортного средства | Марка | A | T(1-1000) | О | |
| Модель транспортного средства согласно паспорту транспортного средства | Модель | A | T(1-1000) | О | |
| Государственный регистрационный номер транспортного средства | РегНомер | A | T(1-9) | НУ | Элемент обязателен, при отсутствии <ИнвНомер> |
| Инвентарный номер | ИнвНомер | A | T(1-60) | НУ | Заполняется для троллейбусов и трамваев. Элемент обязателен, при отсутствии <РегНомер> |
Таблица 9.8
Прицеп (полуприцеп) (Прицеп)
| Наименование элемента | Сокращенное наименование (код) элемента | Признак типа элемента | Формат элемента | Признак обязательности элемента | Дополнительная информация |
| Марка прицепа (полуприцепа) | Марка | A | T(1-1000) | О | |
| Модель прицепа (полуприцепа) | Модель | A | T(1-1000) | О | |
| Государственный регистрационный номер прицепа (полуприцепа) | РегНомер | A | T(1-9) | О | |
Таблица 9.9
Сведения о лице, подписывающем информацию отправителя в электронной форме (ПодписантТип)
| Наименование элемента | Сокращенное наименование (код) элемента | Признак типа элемента | Формат элемента | Признак обязательности элемента | Дополнительная информация |
| Должность | Должн | A | T(1-255) | Н | |
| Тип подписи | ТипПодпис | A | T(=1) | НК | Принимает значение: 1 - усиленная квалифицированная электронная подпись | 2 - простая электронная подпись | 3 - усиленная неквалифицированная электронная подпись Значения "2" и "3" применяются, если иное не предусмотрено законодательством Российской Федерации |
| Способ подтверждения полномочий на подписание документа | СпосПодтПолном | A | T(=1) | ОК | Принимает значение: 1 - в соответствии с данными, содержащимися в электронной подписи | 2 - в соответствии с электронной доверенностью в машиночитаемой форме, представленной посредством ее включения в пакет электронных документов | 3 - в соответствии с электронной доверенностью в машиночитаемой форме, хранение которой осуществляется в информационной системе, при этом сведения о них указаны в электронном документе | 4 - в соответствии с электронной доверенностью в машиночитаемой форме, хранение которой осуществляется в информационной системе, при этом сведения о них передаются способом, отличным от указания в электронном документе | 5 - в соответствии с доверенностью в форме документа на бумажном носителе | 6 - любое иное |
| Дополнительные сведения | ДопСведПодп | A | T(1-255) | Н | Дополнительные сведения о подписанте |
| Фамилия, имя, отчество (при наличии) | ФИО | С | | О | Типовой элемент <ФИОТип>. Состав элемента представлен в таблице 9.12. Информация о фамилии, имени, отчестве (при наличии) должна соответствовать фамилии, имени, отчеству (при наличии) владельца сертификата ключа проверки электронной подписи лица, подписывающего файл обмена в электронной форме |
| Сведения о доверенности в машиночитаемом виде, используемой для подтверждения полномочий | СвДоверЭл | С | | НМУ | Состав элемента представлен в таблице 9.10. Элемент обязателен и формируется только при <СпосПодтПолном>=3 |
| Сведения о доверенности в бумажном виде, используемой для подтверждения полномочий | СвДоверБум | С | | НМУ | Состав элемента представлен в таблице 9.11. Элемент обязателен и формируется только при <СпосПодтПолном>=5 |
Таблица 9.10
Сведения о доверенности в машиночитаемом виде, используемой для подтверждения полномочий (СвДоверЭл)
| Наименование элемента | Сокращенное наименование (код) элемента | Признак типа элемента | Формат элемента | Признак обязательности элемента | Дополнительная информация |
| Номер доверенности | НомДовер | A | T(=36) | О | Уникальный идентификатор доверенности в виде 36-разрядного GUID из имени файла (единый регистрационный номер доверенности) |
| Дата совершения доверенности | ДатаДовер | A | T(=10) | О | Типовой элемент <ДатаТип>. Дата в формате ДД.ММ.ГГГГ |
| Внутренний регистрационный номер доверенности | ВнНомДовер | A | T(1-50) | Н | |
| Дата внутренней регистрации доверенности | ДатаВнРегДовер | A | T(=10) | Н | Типовой элемент <ДатаТип>. Дата в формате ДД.ММ.ГГГГ |
| Идентифицирующая информация об информационной системе, в которой осуществляется хранение доверенности, необходимая для запроса информации из такой информационной системы | ИдСистХран | A | T(1-500) | О | |
Таблица 9.11
Сведения о доверенности в бумажном виде, используемой для подтверждения полномочий (СвДоверБум)
| Наименование элемента | Сокращенное наименование (код) элемента | Признак типа элемента | Формат элемента | Признак обязательности элемента | Дополнительная информация |
| Дата совершения доверенности | ДатаДовер | A | T(=10) | О | Типовой элемент <ДатаТип>. Дата в формате ДД.ММ.ГГГГ |
| Внутренний регистрационный номер доверенности | ВнНомДовер | A | T(1-50) | О | При отсутствии номера принимает значение: без номера (б/н) |
| Сведения, идентифицирующие доверителя | СвИдДовер | A | T(1-1000) | Н | |
| Фамилия, имя, отчество (при наличии) лица, подписавшего доверенность | ФИО | С | | Н | Типовой элемент <ФИОТип>. Состав элемента представлен в таблице 9.12 |
Таблица 9.12
Фамилия, имя, отчество физического лица (ФИОТип)
| Наименование элемента | Сокращенное наименование (код) элемента | Признак типа элемента | Формат элемента | Признак обязательности элемента | Дополнительная информация |
| Фамилия | Фамилия | A | T(1-60) | О | |
| Имя | Имя | A | T(1-60) | О | |
| Отчество | Отчество | A | T(1-60) | Н | |
V. ОПИСАНИЕ ФАЙЛА ОБМЕНА ИНФОРМАЦИИ О ПОКАЗАНИЯХ ОДОМЕТРА ПРИ ВЫЕЗДЕ ТРАНСПОРТНОГО СРЕДСТВА С ПАРКОВКИ (ПАРКОВОЧНОГО МЕСТА)/ПРИ ПРИЕМЕ ТРАНСПОРТНОГО СРЕДСТВА ОТ ДРУГОГО ВОДИТЕЛЯ
10. Имя файла обмена должно иметь следующий вид:
R_Т_A_E_О_W_GGGGMMDD_N, где:
R_Т - префикс, принимающий значение: ON_PTLSODVZD;
А - идентификатор участника электронного документооборота - получателя файла обмена путевого листа, информация о показаниях одометра при выезде транспортного средства с парковки (парковочного места)/при приеме транспортного средства от другого водителя. Значение элемента представляется в виде ИдОЭДОКодПол, где:
ИдОЭДО - идентификатор оператора электронного документооборота (оператор ЭДО), услугами которого пользуется получатель файла обмена - символьный трехзначный код, присваивается Федеральной налоговой службой. В значении идентификатора допускаются символы латинского алфавита A - Z, a - z, цифры 0 - 9, знаки "@", ".", "-". Значение идентификатора регистронезависимо. При направлении документа не через оператора ЭДО идентификатор оператора ЭДО принимает значение "000";
КодПол - код получателя файла обмена (лица, формирующего путевой лист) - уникальный код участника электронного документооборота, присваиваемый оператором ЭДО, длина кода получателя составляет не более 43 символов. При направлении документа не через оператора ЭДО ИдПол - глобальный уникальный идентификатор (GUID), однозначно идентифицирующий участника документооборота;
E - идентификатор участника электронного документооборота - получателя файла обмена путевого листа, информация о показаниях одометра при выезде транспортного средства с парковки (парковочного места)/при приеме транспортного средства от другого водителя. Значение элемента представляется в виде ИдОЭДОКодПол, где:
ИдОЭДО - идентификатор оператора электронного документооборота (оператор ЭДО), услугами которого пользуется получатель файла обмена - символьный трехзначный код, присваивается Федеральной налоговой службой. В значении идентификатора допускаются символы латинского алфавита A - Z, a - z, цифры 0 - 9, знаки "@", ".", "-". Значение идентификатора регистронезависимо. При направлении документа не через оператора ЭДО идентификатор оператора ЭДО принимает значение "000";
КодПол - код получателя файла обмена (лица, уполномоченного на проставление данных при заезде транспортного средства на парковку (парковочное место)/при сдаче транспортного средства) - уникальный код участника электронного документооборота, присваиваемый оператором ЭДО, длина кода получателя составляет не более 43 символов. При направлении документа не через оператора ЭДО ИдПол - глобальный уникальный идентификатор (GUID), однозначно идентифицирующий участника документооборота;
При отсутствии значения для заполнения поля E в имени файла обмена между значениями полей A и O ставятся сразу два нижних подчеркивания без пробела между ними;
О - идентификатор участника электронного документооборота - отправителя файла обмена путевого листа, информация о показаниях одометра при выезде транспортного средства с парковки (парковочного места)/при приеме транспортного средства от другого водителя. Значение элемента представляется в виде ИдОЭДОКодОтпр, где:
ИдОЭДО - идентификатор оператора ЭДО, услугами которого пользуется отправитель файла обмена - символьный трехзначный код. Присваивается Федеральной налоговой службой. В значении идентификатора допускаются символы латинского алфавита A - Z, a - z, цифры 0 - 9, знаки "@", ".", "-". Значение идентификатора регистронезависимо. При направлении документа не через оператора ЭДО идентификатор оператора электронного документооборота принимает значение "000";
КодОтпр - код отправителя файла обмена (лица, уполномоченного на проставление данных при выезде транспортного средства с парковки (парковочного места)/при приеме транспортного средства) - уникальный код участника электронного документооборота, присваиваемый оператором ЭДО, длина кода отправителя составляет не более 43 символов. При направлении документа не через оператора ЭДО ИдОтпр - глобальный уникальный идентификатор (GUID), однозначно идентифицирующий участника документооборота;
W - признак наличия идентификаторов дополнительных получателей файла обмена информации о показаниях одометра при выезде транспортного средства с парковки (парковочного места)/при приеме транспортного средства от другого водителя. Может принимать следующие значения: "0" - дополнительные получатели файла обмена информации о показаниях одометра при выезде транспортного средства с парковки (парковочного места)/при приеме транспортного средства от другого водителя отсутствуют, "1" - дополнительные получатели файла обмена информации о показаниях одометра при выезде транспортного средства с парковки (парковочного места)/при приеме-сдаче транспортного средства от другого водителя присутствуют и указаны в файле обмена информации о показаниях одометра при выезде транспортного средства с парковки (парковочного места)/при приеме транспортного средства от другого водителя;
GGGG - год формирования передаваемого файла обмена, MM - месяц, DD - день;
N - 36 символьный глобально уникальный идентификатор GUID (Globally Unique Identifier).
Расширение имени файла обмена - xml. Расширение имени файла обмена может указываться строчными или прописными буквами.
Параметры первой строки файла обмена
Первая строка XML-файла должна иметь следующий вид:
<?xml version ="1.0" encoding ="windows-1251"?>
Имя файла, содержащего XML-схему файла обмена, должно иметь следующий вид:
ON_PTLSODVZD_1_968_04_05_01_xx, где хх - номер версии схемы.
Расширение имени файла - xsd.
XML-схема файла обмена в электронной форме приводится отдельным файлом и размещается на официальном сайте Федеральной налоговой службы. Выпуск новой версии (новых версий) схемы возможен при условии ее непротиворечия требованиям данного документа (например, в части уточнения текста наименования отдельных элементов, дополнительной информации, увеличения количества знаков в формате элемента).
11. Логическая модель файла обмена представлена в виде диаграммы структуры файла обмена на рисунке 4 настоящего формата. Элементами логической модели файла обмена являются элементы и атрибуты XML-файла. Перечень структурных элементов логической модели файла обмена и сведения о них приведены в таблицах 11.1 - 11.12 настоящего формата.
Для каждого структурного элемента логической модели файла обмена приводятся следующие сведения:
наименование элемента. Приводится полное наименование элемента. В строке таблицы могут быть описаны несколько элементов, наименования которых разделены символом "|". Такая форма записи применяется при наличии в файле обмена только одного элемента из описанных в этой строке;
сокращенное наименование (код) элемента. Приводится сокращенное наименование элемента. Синтаксис сокращенного наименования должен удовлетворять спецификации XML;
признак типа элемента. Может принимать следующие значения: "С" - сложный элемент логической модели (содержит вложенные элементы), "П" - простой элемент логической модели, реализованный в виде элемента XML-файла, "А" - простой элемент логической модели, реализованный в виде атрибута элемента XML-файла. Простой элемент логической модели не содержит вложенные элементы;
формат элемента. Формат элемента представляется следующими условными обозначениями: Т - символьная строка; N - числовое значение (целое или дробное).
Формат символьной строки указывается в виде Т(n-k) или T(=k), где: n - минимальное количество знаков, k - максимальное количество знаков, символ "-" - разделитель, символ "=" означает фиксированное количество знаков в строке. В случае, если минимальное количество знаков равно 0, формат имеет вид Т(0-k). В случае, если максимальное количество знаков не ограничено, формат имеет вид Т(n-).
Формат числового значения указывается в виде N(m.k), где: m - максимальное количество знаков в числе, включая знак (для отрицательного числа), целую и дробную часть числа без разделяющей десятичной точки, k - максимальное число знаков дробной части числа. Если число знаков дробной части числа равно 0 (то есть число целое), то формат числового значения имеет вид N(m).
Для простых элементов, являющихся базовыми в XML, например, элемент с типом "date", поле "Формат элемента" не заполняется. Для таких элементов в поле "Дополнительная информация" указывается тип базового элемента;
признак обязательности элемента определяет обязательность наличия элемента (совокупности наименования элемента и его значения) в файле обмена. Признак обязательности элемента может принимать следующие значения: "О" - наличие элемента в файле обмена обязательно; "Н" - наличие элемента в файле обмена необязательно, то есть элемент может отсутствовать. Если элемент принимает ограниченный перечень значений (по классификатору, справочнику, кодовому словарю), то признак обязательности элемента дополняется символом "К". В случае, если количество реализаций элемента может быть более одной, то признак обязательности элемента дополняется символом "М".
К вышеперечисленным признакам обязательности элемента может добавляться значение "У" в случае описания в XML-схеме условий, предъявляемых к элементу в файле обмена, описанных в графе "Дополнительная информация";
дополнительная информация содержит, при необходимости, требования к элементу файла обмена, не указанные ранее. Для сложных элементов указывается ссылка на таблицу, в которой описывается состав данного элемента. Для элементов, принимающих ограниченный перечень значений из классификатора (справочника, кодового словаря), указывается соответствующее наименование классификатора (справочника, кодового словаря) или приводится перечень возможных значений. Для классификатора (справочника, кодового словаря) может указываться ссылка на его местонахождение. Для элементов, использующих пользовательский тип данных, указывается наименование типового элемента.

Рисунок 4. Диаграмма структуры файла обмена
Таблица 11.1
Файл обмена (Файл)
| Наименование элемента | Сокращенное наименование (код) элемента | Признак типа элемента | Формат элемента | Признак обязательности элемента | Дополнительная информация |
| Идентификатор файла | ИдФайл | A | T(1-255) | ОУ | Содержит (повторяет) имя сформированного файла (без расширения) |
| Версия программы, с помощью которой сформирован файл | ВерсПрог | A | T(1-40) | О | |
| Версия формата | ВерсФорм | A | T(1-5) | О | Принимает значение: 5.01 |
| Идентификатор иного получателя | ИдПолИной | П | T(4-46) | Н | Значение элемента представляется в виде ИдОЭДОКодПолИной, где: ИдОЭДО - идентификатор оператора электронного оборота (оператор ЭДО) - символьный трехзначный код, присваивается Федеральной налоговой службой; КодПолИной - уникальный код иного получателя, присваиваемый оператором ЭДО иного получателя, длина кода иного получателя не более 43 символов. Заполняется в случае необходимости подтверждения формирования электронного путевого листа |
| Путевой лист, информация о показаниях одометра при выезде транспортного средства с парковки (парковочного места)/при приеме транспортного средства от другого водителя | Документ | С | | О | Состав элемента представлен в таблице 11.2 |
Таблица 11.2
Путевой лист, информация о показаниях одометра при выезде транспортного средства с парковки (парковочного места)/при приеме транспортного средства от другого водителя (Документ)
| Наименование элемента | Сокращенное наименование (код) элемента | Признак типа элемента | Формат элемента | Признак обязательности элемента | Дополнительная информация |
| Код документа по КНД | КНД | A | T(=7) | ОК | Типовой элемент <КНДТип>. Принимает значение: 1110383 |
| Дата формирования файла обмена информации о показаниях одометра при выезде транспортного средства с парковки (парковочного места)/при приеме транспортного средства от другого водителя | ДатИнфВыезд | A | T(=10) | О | Типовой элемент <ДатаТип>. Дата в формате ДД.ММ.ГГГГ |
| Время формирования файла обмена информации о показаниях одометра при выезде транспортного средства с парковки (парковочного места)/при приеме транспортного средства от другого водителя | ВрИнфВыезд | A | T(=8) | О | Типовой элемент <ВремяТип>. Время в формате ЧЧ:ММ:СС |
Идентификация файла обмена информации о результате предрейсового или предсменного контроля технического состояния транспортного средства и выпуске транспортного средства на линию | Идентификация файла обмена информации об обстоятельствах и особенностях рейса | ИдИнфТехСост ИдИнфСоб | С С | | О О | Состав элемента представлен в таблице 11.3. Заполняется при выезде транспортного средства с парковки (парковочного места) Состав элемента представлен в таблице 11.4. Заполняется при приеме транспортного средства |
| Содержание путевого листа, информация о показаниях одометра при выезде транспортного средства с парковки (парковочного мета)/при приеме транспортного средства от другого водителя | СодИнфВыезд | С | | О | Состав элемента представлен в таблице 11.5 |
| Сведения о лице, подписывающем файл обмена информации о показаниях одометра при выезде транспортного средства с парковки (парковочного места)/при приеме транспортного средства от другого водителя в электронной форме | ПодпИнфВыезд | С | | О | Типовой элемент <ПодписантТип>. Состав элемента представлен в таблице 11.9 |
Таблица 11.3
Идентификация файла обмена информации о результате предрейсового или предсменного контроля технического состояния транспортного средства и выпуске транспортного средства на линию (ИдИнфТехСост)
| Наименование элемента | Сокращенное наименование (код) элемента | Признак типа элемента | Формат элемента | Признак обязательности элемента | Дополнительная информация |
| Идентификатор файла обмена информации о результате предрейсового или предсменного контроля технического состояния транспортного средства и выпуске транспортного средства на линию | ИдФайлИнфТехСост | A | T(1-255) | О | Содержит (повторяет) имя файла обмена информации о результате предрейсового или предсменного контроля технического состояния транспортного средства и выпуске транспортного средства на линию |
| Дата формирования файла обмена информации о результате предрейсового или предсменного контроля технического состояния транспортного средства и выпуске транспортного средства на линию | ДатФайлИнфТехСост | A | T(=10) | О | Типовой элемент <ДатаТип>. Дата в формате ДД.ММ.ГГГГ. Указывается (повторяет) значение <ДатИнфТехСост>, указанное в файле обмена информации о результате предрейсового или предсменного контроля технического состояния транспортного средства и выпуске транспортного средства на линию |
| Время формирования файла обмена информации о результате предрейсового или предсменного контроля технического состояния транспортного средства и выпуске транспортного средства на линию | ВрФайлИнфТехСост | A | T(=8) | О | Типовой элемент <ВремяТип>. Время в формате ЧЧ:ММ:СС Указывается (повторяет) значение <ВрИнфТехСост>, указанное в файле обмена информации о результате предрейсового или предсменного контроля технического состояния транспортного средства и выпуске транспортного средства на линию |
| Электронная подпись файла обмена информации о результате предрейсового или предсменного контроля технического состояния транспортного средства и выпуске транспортного средства на линию | ЭП | A | T(1-) | О | Представляется в кодировке Base64 |
Таблица 11.4
Идентификация файла обмена информации об обстоятельствах и особенностях рейса (ИдИнфСоб)
| Наименование элемента | Сокращенное наименование (код) элемента | Признак типа элемента | Формат элемента | Признак обязательности элемента | Дополнительная информация |
| Идентификатор файла обмена информации об обстоятельствах и особенностях рейса | ИдФайлИнфСоб | A | T(1-255) | О | Содержит (повторяет) имя файла обмена информации об обстоятельствах и особенностях рейса |
| Дата формирования файла обмена информации об обстоятельствах и особенностях рейса | ДатФайлИнфСоб | A | T(=10) | О | Типовой элемент <ДатаТип>. Дата в формате ДД.ММ.ГГГГ. Указывается (повторяет) значение <ДатИнфСоб>, указанное в файле обмена информации об обстоятельствах и особенностях рейса |
| Время формирования файла обмена информации об обстоятельствах и особенностях рейса | ВрФайлИнфСоб | A | T(=8) | О | Типовой элемент <ВремяТип>. Время в формате ЧЧ:ММ:СС Указывается (повторяет) значение <ВрИнфСоб>, указанное в файле обмена информации об обстоятельствах и особенностях рейса |
| Электронная подпись файла обмена информации об обстоятельствах и особенностях рейса | ЭП | A | T(1-) | О | Представляется в кодировке Base64 |
Таблица 11.5
Содержание путевого листа, информация о показаниях одометра при выезде транспортного средства с парковки (парковочного мета)/при приеме транспортного средства от другого водителя (СодИнфВыезд)
| Наименование элемента | Сокращенное наименование (код) элемента | Признак типа элемента | Формат элемента | Признак обязательности элемента | Дополнительная информация |
| Уникальный идентификатор документа путевого листа | УИД_ПЛ | A | T(1-36) | О | Выдается ГИС ЭПД |
| Признак начала рейса | ПризнНачРейс | A | T(=1) | ОК | Принимает значение: 1 - выезд с парковки (парковочного места) | 2 - прием транспортного средства |
Сведения о показаниях одометра при выезде транспортного средства с парковки (парковочного места) | Сведения о показаниях одометра при приеме транспортного средства последующим водителем | СвОдомВыезд СвОдомПриемТС | С С | | ОУ ОУ | Состав элемента представлен в таблице 11.6. Элемент обязателен при <ПризнНачРейс>=1 Состав элемента представлен в таблице 11.7. Элемент обязателен при <ПризнНачРейс>=2 |
| Сведения о лице, уполномоченном на проставление данных при выезде транспортного средства с парковки (парковочного места)/при приеме транспортного средства | СвУплЛиц | С | | О | Состав элемента представлен в таблице 11.8 |
Таблица 11.6
Сведения о показаниях одометра при выезде транспортного средства с парковки (парковочного места) (СвОдомВыезд)
| Наименование элемента | Сокращенное наименование (код) элемента | Признак типа элемента | Формат элемента | Признак обязательности элемента | Дополнительная информация |
| Дата и время выезда транспортного средства с парковки (парковочного места) | ДатВрВыезд | A | T(=25) | О | Типовой элемент <ДатаВремяВЗТип>. Дата и время в формате ДД.ММ.ГГГГТЧЧ:ММ:СС±ЧЧ:ММ, где Т - разделитель даты и времени; ±ЧЧ:ММ - разница с UTC в часах, минутах |
| Применение координации точного времени (UTC) в типовом элементе ДатаВремяВЗТип | НалКоорТочВрВыезд | A | T(=1) | ОК | Принимает значение: 0 - UTC не указан | 1 - UTC указан |
| Показания одометра при выезде транспортного средства с парковки (парковочного места), в километрах | ОдомВыезд | A | N(7) | О | |
Таблица 11.7
Сведения о показаниях одометра при приеме транспортного средства последующим водителем (СвОдомПриемТС)
| Наименование элемента | Сокращенное наименование (код) элемента | Признак типа элемента | Формат элемента | Признак обязательности элемента | Дополнительная информация |
| Дата и время приема транспортного средства | ДатВрПриемТС | A | T(=25) | О | Типовой элемент <ДатаВремяВЗТип>. Дата и время в формате ДД.ММ.ГГГГТЧЧ:ММ:СС±ЧЧ:ММ, где Т - разделитель даты и времени; ±ЧЧ:ММ - разница с UTC в часах, минутах |
| Применение координации точного времени (UTC) в типовом элементе ДатаВремяВЗТип | НалКоорТочВрПриемТС | A | T(=1) | ОК | Принимает значение: 0 - UTC не указан | 1 - UTC указан |
| Показания одометра при приеме транспортного средства, в километрах | ОдомПриемТС | A | N(7) | О | |
Таблица 11.8
Сведения о лице, уполномоченном на проставление данных при выезде транспортного средства с парковки (парковочного места)/при приеме транспортного средства (СвУплЛиц)
| Наименование элемента | Сокращенное наименование (код) элемента | Признак типа элемента | Формат элемента | Признак обязательности элемента | Дополнительная информация |
| Должность лица, уполномоченного на проставление данных при выезде транспортного средства с парковки (парковочного места)/при приеме транспортного средства | Должн | A | T(1-255) | Н | |
| Фамилия, имя, отчество (при наличии) | ФИО | С | | О | Типовой элемент <ФИОТип>. Состав элемента представлен в таблице 11.12 |
Таблица 11.9
Сведения о лице, подписывающем информацию отправителя в электронной форме (ПодписантТип)
| Наименование элемента | Сокращенное наименование (код) элемента | Признак типа элемента | Формат элемента | Признак обязательности элемента | Дополнительная информация |
| Должность | Должн | A | T(1-255) | Н | |
| Тип подписи | ТипПодпис | A | T(=1) | НК | Принимает значение: 1 - усиленная квалифицированная электронная подпись | 2 - простая электронная подпись | 3 - усиленная неквалифицированная электронная подпись Значения "2" и "3" применяются, если иное не предусмотрено законодательством Российской Федерации |
| Способ подтверждения полномочий на подписание документа | СпосПодтПолном | A | T(=1) | ОК | Принимает значение: 1 - в соответствии с данными, содержащимися в электронной подписи | 2 - в соответствии с электронной доверенностью в машиночитаемой форме, представленной посредством ее включения в пакет электронных документов | 3 - в соответствии с электронной доверенностью в машиночитаемой форме, хранение которой осуществляется в информационной системе, при этом сведения о них указаны в электронном документе | 4 - в соответствии с электронной доверенностью в машиночитаемой форме, хранение которой осуществляется в информационной системе, при этом сведения о них передаются способом, отличным от указания в электронном документе | 5 - в соответствии с доверенностью в форме документа на бумажном носителе | 6 - любое иное |
| Дополнительные сведения | ДопСведПодп | A | T(1-255) | Н | Дополнительные сведения о подписанте |
| Фамилия, имя, отчество (при наличии) | ФИО | С | | О | Типовой элемент <ФИОТип>. Состав элемента представлен в таблице 11.12. Информация о фамилии, имени, отчестве (при наличии) должна соответствовать фамилии, имени, отчеству (при наличии) владельца сертификата ключа проверки электронной подписи лица, подписывающего файл обмена в электронной форме |
| Сведения о доверенности в машиночитаемом виде, используемой для подтверждения полномочий | СвДоверЭл | С | | НМУ | Состав элемента представлен в таблице 11.10. Элемент обязателен и формируется только при <СпосПодтПолном>=3 |
| Сведения о доверенности в бумажном виде, используемой для подтверждения полномочий | СвДоверБум | С | | НМУ | Состав элемента представлен в таблице 11.11. Элемент обязателен и формируется только при <СпосПодтПолном>=5 |
Таблица 11.10
Сведения о доверенности в машиночитаемом виде, используемой для подтверждения полномочий (СвДоверЭл)
| Наименование элемента | Сокращенное наименование (код) элемента | Признак типа элемента | Формат элемента | Признак обязательности элемента | Дополнительная информация |
| Номер доверенности | НомДовер | A | T(=36) | О | Уникальный идентификатор доверенности в виде 36-разрядного GUID из имени файла (единый регистрационный номер доверенности) |
| Дата совершения доверенности | ДатаДовер | A | T(=10) | О | Типовой элемент <ДатаТип>. Дата в формате ДД.ММ.ГГГГ |
| Внутренний регистрационный номер доверенности | ВнНомДовер | A | T(1-50) | Н | |
| Дата внутренней регистрации доверенности | ДатаВнРегДовер | A | T(=10) | Н | Типовой элемент <ДатаТип>. Дата в формате ДД.ММ.ГГГГ |
| Идентифицирующая информация об информационной системе, в которой осуществляется хранение доверенности, необходимая для запроса информации из такой информационной системы | ИдСистХран | A | T(1-500) | О | |
Таблица 11.11
Сведения о доверенности в бумажном виде, используемой для подтверждения полномочий (СвДоверБум)
| Наименование элемента | Сокращенное наименование (код) элемента | Признак типа элемента | Формат элемента | Признак обязательности элемента | Дополнительная информация |
| Дата совершения доверенности | ДатаДовер | A | T(=10) | О | Типовой элемент <ДатаТип>. Дата в формате ДД.ММ.ГГГГ |
| Внутренний регистрационный номер доверенности | ВнНомДовер | A | T(1-50) | О | При отсутствии номера принимает значение: без номера (б/н) |
| Сведения, идентифицирующие доверителя | СвИдДовер | A | T(1-1000) | Н | |
| Фамилия, имя, отчество (при наличии) лица, подписавшего доверенность | ФИО | С | | Н | Типовой элемент <ФИОТип>. Состав элемента представлен в таблице 11.12 |
Таблица 11.12
Фамилия, имя, отчество физического лица (ФИОТип)
| Наименование элемента | Сокращенное наименование (код) элемента | Признак типа элемента | Формат элемента | Признак обязательности элемента | Дополнительная информация |
| Фамилия | Фамилия | A | T(1-60) | О | |
| Имя | Имя | A | T(1-60) | О | |
| Отчество | Отчество | A | T(1-60) | Н | |
VI. ОПИСАНИЕ ФАЙЛА ОБМЕНА ИНФОРМАЦИИ О ПОКАЗАНИЯХ ОДОМЕТРА ПРИ ЗАЕЗДЕ ТРАНСПОРТНОГО СРЕДСТВА НА ПАРКОВКУ (ПАРКОВОЧНОЕ МЕСТО)/ПРИ СДАЧЕ ТРАНСПОРТНОГО СРЕДСТВА ДРУГОМУ ВОДИТЕЛЮ
12. Имя файла обмена должно иметь следующий вид:
R_Т_A_E_О_W_GGGGMMDD_N, где:
R_Т - префикс, принимающий значение: ON_PTLSODPARK
А - идентификатор участника электронного документооборота - получателя файла обмена путевого листа, информация о показаниях одометра при заезде транспортного средства на парковку (парковочное место)/при сдаче транспортного средства другому водителю.
Значение элемента представляется в виде ИдОЭДОКодПол, где:
ИдОЭДО - идентификатор оператора электронного документооборота (оператор ЭДО), услугами которого пользуется получатель файла обмена - символьный трехзначный код, присваивается Федеральной налоговой службой. В значении идентификатора допускаются символы латинского алфавита A - Z, a - z, цифры 0 - 9, знаки "@", ".", "-". Значение идентификатора регистронезависимо. При направлении документа не через оператора ЭДО идентификатор оператора ЭДО принимает значение "000";
КодПол - код получателя файла обмена (лица, формирующего путевой лист) - уникальный код участника электронного документооборота, присваиваемый оператором ЭДО, длина кода получателя составляет не более 43 символов. При направлении документа не через оператора ЭДО ИдПол - глобальный уникальный идентификатор (GUID), однозначно идентифицирующий участника документооборота;
E - идентификатор участника электронного документооборота - получателя файла обмена путевого листа, информация о показаниях одометра при заезде транспортного средства на парковку (парковочное место)/при сдаче транспортного средства другому водителю.
Значение элемента представляется в виде ИдОЭДОКодПол, где:
ИдОЭДО - идентификатор оператора электронного документооборота (оператор ЭДО), услугами которого пользуется получатель файла обмена - символьный трехзначный код, присваивается Федеральной налоговой службой. В значении идентификатора допускаются символы латинского алфавита A - Z, a - z, цифры 0 - 9, знаки "@", ".", "-". Значение идентификатора регистронезависимо. При направлении документа не через оператора ЭДО идентификатор оператора ЭДО принимает значение "000";
КодПол - код получателя файла обмена (медицинского работника) - уникальный код участника электронного документооборота, присваиваемый оператором ЭДО, длина кода получателя составляет не более 43 символов. При направлении документа не через оператора ЭДО ИдПол - глобальный уникальный идентификатор (GUID), однозначно идентифицирующий участника документооборота;
При отсутствии значения для заполнения поля E в имени файла обмена между значениями полей A и O ставятся сразу два нижних подчеркивания без пробела между ними;
О - идентификатор участника электронного документооборота - отправителя файла обмена путевого листа, информация о показаниях одометра при заезде транспортного средства на парковку (парковочное место)/при сдаче транспортного средства другому водителю. Значение элемента представляется в виде ИдОЭДОКодОтпр, где:
ИдОЭДО - идентификатор оператора ЭДО, услугами которого пользуется отправитель файла обмена - символьный трехзначный код. Присваивается Федеральной налоговой службой. В значении идентификатора допускаются символы латинского алфавита A - Z, a - z, цифры 0 - 9, знаки "@", ".", "-". Значение идентификатора регистронезависимо. При направлении документа не через оператора ЭДО идентификатор оператора электронного документооборота принимает значение "000";
КодОтпр - код отправителя файла обмена (лица, уполномоченного на проставление данных при заезде транспортного средства на парковку (парковочное место)/при приеме транспортного средства) - уникальный идентификатор (GUID), однозначно идентифицирующий участника документооборота;
W - признак наличия идентификаторов дополнительных получателей файла обмена информации о показаниях одометра при заезде транспортного средства на парковку (парковочное место)/при сдаче транспортного средства другому водителю. Может принимать следующие значения: "0" - дополнительные получатели файла обмена информации о показаниях одометра при заезде транспортного средства на парковку (парковочное место)/при сдаче транспортного средства другому водителю отсутствуют, "1" - дополнительные получатели файла обмена информации о показаниях одометра при заезде транспортного средства на парковку (парковочное место)/при сдаче транспортного средства другому водителю присутствуют и указаны в файле обмена информации о показаниях одометра при заезде транспортного средства на парковку (парковочное место)/при сдаче транспортного средства другому водителю;
GGGG - год формирования передаваемого файла обмена, MM - месяц, DD - день;
N - 36 символьный глобально уникальный идентификатор GUID (Globally Unique Identifier).
Расширение имени файла обмена - xml. Расширение имени файла обмена может указываться строчными или прописными буквами.
Параметры первой строки файла обмена
Первая строка XML-файла должна иметь следующий вид:
<?xml version ="1.0" encoding ="windows-1251"?>
Имя файла, содержащего XML-схему файла обмена, должно иметь следующий вид:
ON_PTLSODPARK_1_968_05_05_01_xx, где хх - номер версии схемы.
Расширение имени файла - xsd.
XML-схема файла обмена в электронной форме приводится отдельным файлом и размещается на официальном сайте Федеральной налоговой службы. Выпуск новой версии (новых версий) схемы без изменения версии формата возможен при условии ее непротиворечия требованиям данного документа (например, в части уточнения текста наименования отдельных элементов, дополнительной информации, увеличения количества знаков в формате элемента).
13. Логическая модель файла обмена представлена в виде диаграммы структуры файла обмена на рисунке 5 настоящего формата. Элементами логической модели файла обмена являются элементы и атрибуты XML-файла. Перечень структурных элементов логической модели файла обмена и сведения о них приведены в таблицах 13.1 - 13.11 настоящего формата.
Для каждого структурного элемента логической модели файла обмена приводятся следующие сведения:
наименование элемента. Приводится полное наименование элемента. В строке таблицы могут быть описаны несколько элементов, наименования которых разделены символом "|". Такая форма записи применяется при наличии в файле обмена только одного элемента из описанных в этой строке;
сокращенное наименование (код) элемента. Приводится сокращенное наименование элемента. Синтаксис сокращенного наименования должен удовлетворять спецификации XML;
признак типа элемента. Может принимать следующие значения: "С" - сложный элемент логической модели (содержит вложенные элементы), "П" - простой элемент логической модели, реализованный в виде элемента XML-файла, "А" - простой элемент логической модели, реализованный в виде атрибута элемента XML-файла. Простой элемент логической модели не содержит вложенные элементы;
формат элемента. Формат элемента представляется следующими условными обозначениями: Т - символьная строка; N - числовое значение (целое или дробное).
Формат символьной строки указывается в виде Т(n-k) или T(=k), где: n - минимальное количество знаков, k - максимальное количество знаков, символ "-" - разделитель, символ "=" означает фиксированное количество знаков в строке. В случае, если минимальное количество знаков равно 0, формат имеет вид Т(0-k). В случае, если максимальное количество знаков не ограничено, формат имеет вид Т(n-).
Формат числового значения указывается в виде N(m.k), где: m - максимальное количество знаков в числе, включая знак (для отрицательного числа), целую и дробную часть числа без разделяющей десятичной точки, k - максимальное число знаков дробной части числа. Если число знаков дробной части числа равно 0 (то есть число целое), то формат числового значения имеет вид N(m).
Для простых элементов, являющихся базовыми в XML, например, элемент с типом "date", поле "Формат элемента" не заполняется. Для таких элементов в поле "Дополнительная информация" указывается тип базового элемента;
признак обязательности элемента определяет обязательность наличия элемента (совокупности наименования элемента и его значения) в файле обмена. Признак обязательности элемента может принимать следующие значения: "О" - наличие элемента в файле обмена обязательно; "Н" - наличие элемента в файле обмена необязательно, то есть элемент может отсутствовать. Если элемент принимает ограниченный перечень значений (по классификатору, справочнику, кодовому словарю), то признак обязательности элемента дополняется символом "К". В случае, если количество реализаций элемента может быть более одной, то признак обязательности элемента дополняется символом "М".
К вышеперечисленным признакам обязательности элемента может добавляться значение "У" в случае описания в XML-схеме условий, предъявляемых к элементу в файле обмена, описанных в графе "Дополнительная информация";
дополнительная информация содержит, при необходимости, требования к элементу файла обмена, не указанные ранее. Для сложных элементов указывается ссылка на таблицу, в которой описывается состав данного элемента. Для элементов, принимающих ограниченный перечень значений из классификатора (справочника, кодового словаря), указывается соответствующее наименование классификатора (справочника, кодового словаря) или приводится перечень возможных значений. Для классификатора (справочника, кодового словаря) может указываться ссылка на его местонахождение. Для элементов, использующих пользовательский тип данных, указывается наименование типового элемента.

Рисунок 5. Диаграмма структуры файла обмена
Таблица 13.1
Файл обмена (Файл)
| Наименование элемента | Сокращенное наименование (код) элемента | Признак типа элемента | Формат элемента | Признак обязательности элемента | Дополнительная информация |
| Идентификатор файла | ИдФайл | A | T(1-255) | ОУ | Содержит (повторяет) имя сформированного файла (без расширения) |
| Версия программы, с помощью которой сформирован файл | ВерсПрог | A | T(1-40) | О | |
| Версия формата | ВерсФорм | A | T(1-5) | О | Принимает значение: 5.01 |
| Идентификатор иного получателя | ИдПолИной | П | T(4-46) | Н | Значение элемента представляется в виде ИдОЭДОКодПолИной, где: ИдОЭДО - идентификатор оператора электронного оборота (оператор ЭДО) - символьный трехзначный код, присваивается Федеральной налоговой службой; КодПолИной - уникальный код иного получателя, присваиваемый оператором ЭДО иного получателя, длина кода иного получателя не более 43 символов. Заполняется в случае необходимости подтверждения формирования электронного путевого листа |
| Путевой лист, информация о показаниях одометра при заезде транспортного средства на парковку (парковочное место)/при сдаче транспортного средства другому водителю | Документ | С | | О | Состав элемента представлен в таблице 13.2 |
Таблица 13.2
Путевой лист, информация о показаниях одометра при заезде транспортного средства на парковку (парковочное место)/при сдаче транспортного средства другому водителю (Документ)
| Наименование элемента | Сокращенное наименование (код) элемента | Признак типа элемента | Формат элемента | Признак обязательности элемента | Дополнительная информация |
| Код документа по КНД | КНД | A | T(=7) | ОК | Типовой элемент <КНДТип>. Принимает значение: 1110384 |
| Дата формирования файла обмена информации о показаниях одометра при заезде транспортного средства на парковку (парковочное место)/при сдаче транспортного средства другому водителю | ДатИнфЗаезд | A | T(=10) | О | Типовой элемент <ДатаТип>. Дата в формате ДД.ММ.ГГГГ |
| Время формирования файла обмена информации о показаниях одометра при заезде транспортного средства на парковку (парковочное место)/при сдаче транспортного средства другому водителю | ВрИнфЗаезд | A | T(=8) | О | Типовой элемент <ВремяТип>. Время в формате ЧЧ:ММ:СС |
| Идентификация файла обмена информации о показаниях одометра при выезде транспортного средства с парковки (парковочного места)/при приеме транспортного средства от другого водителя | ИдИнфВыезд | С | | О | Состав элемента представлен в таблице 13.3 |
| Содержание путевого листа, информация о показаниях одометра при заезде транспортного средства на парковку (парковочное место)/при сдаче транспортного средства другому водителю | СодИнфЗаезд | С | | О | Состав элемента представлен в таблице 13.4 |
| Сведения о лице, подписывающем файл обмена информации о показаниях одометра при заезде транспортного средства на парковку (парковочное место)/при сдаче транспортного средства другому водителю в электронной форме | ПодпИнфЗаезд | С | | О | Типовой элемент <ПодписантТип>. Состав элемента представлен в таблице 13.8 |
Таблица 13.3
Идентификация файла обмена информации о показаниях одометра при выезде транспортного средства с парковки (парковочного места)/при приеме транспортного средства от другого водителя (ИдИнфВыезд)
| Наименование элемента | Сокращенное наименование (код) элемента | Признак типа элемента | Формат элемента | Признак обязательности элемента | Дополнительная информация |
| Идентификатор файла обмена информации о показаниях одометра при выезде транспортного средства с парковки (парковочного места)/при приеме транспортного средства от другого водителя | ИдФайлИнфВыезд | A | T(1-255) | О | Содержит (повторяет) имя файла обмена информации о показаниях одометра при выезде транспортного средства с парковки (парковочного места)/при приеме транспортного средства от другого водителя |
| Дата формирования файла обмена информации о показаниях одометра при выезде транспортного средства с парковки (парковочного места)/при приеме транспортного средства от другого водителя | ДатФайлИнфВыезд | A | T(=10) | О | Типовой элемент <ДатаТип>. Дата в формате ДД.ММ.ГГГГ. Указывается (повторяет) значение <ДатИнфВыезд>, указанное в файле обмена информации о показаниях одометра при выезде транспортного средства с парковки (парковочного места)/при приеме транспортного средства от другого водителя |
| Время формирования файла обмена информации о показаниях одометра при выезде транспортного средства с парковки (парковочного места)/при приеме транспортного средства от другого водителя | ВрФайлИнфВыезд | A | T(=8) | О | Типовой элемент <ВремяТип>. Время в формате ЧЧ:ММ:СС Указывается (повторяет) значение <ВрИнфВыезд>, указанное в файле обмена информации о показаниях одометра при выезде транспортного средства с парковки (парковочного места)/при приеме транспортного средства от другого водителя |
| Электронная подпись файла обмена информации о показаниях одометра при выезде транспортного средства с парковки (парковочного места)/при приеме транспортного средства от другого водителя | ЭП | A | T(1-) | О | Представляется в кодировке Base64 |
Таблица 13.4
Содержание путевого листа, информация о показаниях одометра при заезде транспортного средства на парковку (парковочное место)/при сдаче транспортного средства другому водителю (СодИнфЗаезд)
| Наименование элемента | Сокращенное наименование (код) элемента | Признак типа элемента | Формат элемента | Признак обязательности элемента | Дополнительная информация |
| Уникальный идентификатор документа путевого листа | УИД_ПЛ | A | T(1-36) | О | Выдается ГИС ЭПД |
| Признак окончания рейса | ПризнКонцРейс | A | T(=1) | ОК | Принимает значение: 1 - заезд на парковку (парковочное место) | 2 - сдача транспортного средства |
Сведения о показаниях одометра при заезде транспортного средства на парковку (парковочное место) | Сведения о показаниях одометра при сдаче транспортного средства последующему водителю | СвОдомЗаезд СвОдомСдачТС | С С | | ОУ ОУ | Состав элемента представлен в таблице 13.5. Элемент обязателен при <ПризнКонцРейс>=1 Состав элемента представлен в таблице 13.6. Элемент обязателен при <ПризнКонцРейс>=2 |
| Сведения о лице, уполномоченном на проставление данных при заезде транспортного средства на парковку (парковочное место)/при сдаче транспортного средства | СвУплЛиц | С | | О | Состав элемента представлен в таблице 13.7 |
Таблица 13.5
Сведения о показаниях одометра при заезде транспортного средства на парковку (парковочное место) (СвОдомЗаезд)
| Наименование элемента | Сокращенное наименование (код) элемента | Признак типа элемента | Формат элемента | Признак обязательности элемента | Дополнительная информация |
| Дата и время заезда транспортного средства на парковку (парковочное место) | ДатВрЗаезд | A | T(=25) | О | Типовой элемент <ДатаВремяВЗТип>. Дата и время в формате ДД.ММ.ГГГГТЧЧ:ММ:СС±ЧЧ:ММ, где Т - разделитель даты и времени; ±ЧЧ:ММ - разница с UTC в часах, минутах |
| Применение координации точного времени (UTC) в типовом элементе ДатаВремяВЗТип | НалКоорТочВрЗаезд | A | T(=1) | ОК | Принимает значение: 0 - UTC не указан | 1 - UTC указан |
| Показания одометра при заезде транспортного средства на парковку (парковочное место), в километрах | ОдомЗаезд | A | N(7) | О | |
Таблица 13.6
Сведения о показаниях одометра при сдаче транспортного средства последующему водителю (СвОдомСдачТС)
| Наименование элемента | Сокращенное наименование (код) элемента | Признак типа элемента | Формат элемента | Признак обязательности элемента | Дополнительная информация |
| Дата и время сдачи транспортного средства | ДатВрСдачТС | A | T(=25) | О | Типовой элемент <ДатаВремяВЗТип>. Дата и время в формате ДД.ММ.ГГГГТЧЧ:ММ:СС±ЧЧ:ММ, где Т - разделитель даты и времени; ±ЧЧ:ММ - разница с UTC в часах, минутах |
| Применение координации точного времени (UTC) в типовом элементе ДатаВремяВЗТип | НалКоорТочВрСдачТС | A | T(=1) | ОК | Принимает значение: 0 - UTC не указан | 1 - UTC указан |
| Показания одометра при сдаче транспортного средства, в километрах | ОдомСдачТС | A | N(7) | О | |
Таблица 13.7
Сведения о лице, уполномоченном на проставление данных при заезде транспортного средства на парковку (парковочное место)/при сдаче транспортного средства (СвУплЛиц)
| Наименование элемента | Сокращенное наименование (код) элемента | Признак типа элемента | Формат элемента | Признак обязательности элемента | Дополнительная информация |
| Должность лица, уполномоченного на проставление данных при заезде транспортного средства на парковку (парковочное место)/при сдаче транспортного средства | Должн | A | T(1-255) | Н | |
| Фамилия, имя, отчество (при наличии) | ФИО | С | | О | Типовой элемент <ФИОТип>. Состав элемента представлен в таблице 13.11 |
Таблица 13.8
Сведения о лице, подписывающем информацию отправителя в электронной форме (ПодписантТип)
| Наименование элемента | Сокращенное наименование (код) элемента | Признак типа элемента | Формат элемента | Признак обязательности элемента | Дополнительная информация |
| Должность | Должн | A | T(1-255) | Н | |
| Тип подписи | ТипПодпис | A | T(=1) | НК | Принимает значение: 1 - усиленная квалифицированная электронная подпись | 2 - простая электронная подпись | 3 - усиленная неквалифицированная электронная подпись Значения "2" и "3" применяются, если иное не предусмотрено законодательством Российской Федерации |
| Способ подтверждения полномочий на подписание документа | СпосПодтПолном | A | T(=1) | ОК | Принимает значение: 1 - в соответствии с данными, содержащимися в электронной подписи | 2 - в соответствии с электронной доверенностью в машиночитаемой форме, представленной посредством ее включения в пакет электронных документов | 3 - в соответствии с электронной доверенностью в машиночитаемой форме, хранение которой осуществляется в информационной системе, при этом сведения о них указаны в электронном документе | 4 - в соответствии с электронной доверенностью в машиночитаемой форме, хранение которой осуществляется в информационной системе, при этом сведения о них передаются способом, отличным от указания в электронном документе | 5 - в соответствии с доверенностью в форме документа на бумажном носителе | 6 - любое иное |
| Дополнительные сведения | ДопСведПодп | A | T(1-255) | Н | Дополнительные сведения о подписанте |
| Фамилия, имя, отчество (при наличии) | ФИО | С | | О | Типовой элемент <ФИОТип>. Состав элемента представлен в таблице 13.11 |
| Сведения о доверенности в машиночитаемом виде, используемой для подтверждения полномочий | СвДоверЭл | С | | НМУ | Состав элемента представлен в таблице 13.9. Элемент обязателен и формируется только при <СпосПодтПолном>=3 |
| Сведения о доверенности в бумажном виде, используемой для подтверждения полномочий | СвДоверБум | С | | НМУ | Состав элемента представлен в таблице 13.10. Элемент обязателен и формируется только при <СпосПодтПолном>=5 |
Таблица 13.9
Сведения о доверенности в машиночитаемом виде, используемой для подтверждения полномочий (СвДоверЭл)
| Наименование элемента | Сокращенное наименование (код) элемента | Признак типа элемента | Формат элемента | Признак обязательности элемента | Дополнительная информация |
| Номер доверенности | НомДовер | A | T(=36) | О | Уникальный идентификатор доверенности в виде 36-разрядного GUID из имени файла (единый регистрационный номер доверенности) |
| Дата совершения доверенности | ДатаДовер | A | T(=10) | О | Типовой элемент <ДатаТип>. Дата в формате ДД.ММ.ГГГГ |
| Внутренний регистрационный номер доверенности | ВнНомДовер | A | T(1-50) | Н | |
| Дата внутренней регистрации доверенности | ДатаВнРегДовер | A | T(=10) | Н | Типовой элемент <ДатаТип>. Дата в формате ДД.ММ.ГГГГ |
| Идентифицирующая информация об информационной системе, в которой осуществляется хранение доверенности, необходимая для запроса информации из такой информационной системы | ИдСистХран | A | T(1-500) | О | |
Таблица 13.10
Сведения о доверенности в бумажном виде, используемой для подтверждения полномочий (СвДоверБум)
| Наименование элемента | Сокращенное наименование (код) элемента | Признак типа элемента | Формат элемента | Признак обязательности элемента | Дополнительная информация |
| Дата совершения доверенности | ДатаДовер | A | T(=10) | О | Типовой элемент <ДатаТип>. Дата в формате ДД.ММ.ГГГГ |
| Внутренний регистрационный номер доверенности | ВнНомДовер | A | T(1-50) | О | При отсутствии номера принимает значение: без номера (б/н) |
| Сведения, идентифицирующие доверителя | СвИдДовер | A | T(1-1000) | Н | |
| Фамилия, имя, отчество (при наличии) лица, подписавшего доверенность | ФИО | С | | Н | Типовой элемент <ФИОТип>. Состав элемента представлен в таблице 13.11 |
Таблица 13.11
Фамилия, имя, отчество физического лица (ФИОТип)
| Наименование элемента | Сокращенное наименование (код) элемента | Признак типа элемента | Формат элемента | Признак обязательности элемента | Дополнительная информация |
| Фамилия | Фамилия | A | T(1-60) | О | |
| Имя | Имя | A | T(1-60) | О | |
| Отчество | Отчество | A | T(1-60) | Н | |
VII. ОПИСАНИЕ ФАЙЛА ОБМЕНА ИНФОРМАЦИИ О РЕЗУЛЬТАТЕ ПОСЛЕСМЕННОГО, ПОСЛЕРЕЙСОВОГО МЕДИЦИНСКОГО ОСМОТРА
14. Имя файла обмена должно иметь следующий вид:
R_Т_A_О_GGGGMMDD_N, где:
R_Т - префикс, принимающий значение: ON_PTLSPOSMO;
А - идентификатор участника электронного документооборота - получателя файла обмена путевого листа, информация о результате послесменного, послерейсового медицинского осмотра. Значение элемента представляется в виде ИдОЭДОКодПол, где:
ИдОЭДО - идентификатор оператора электронного документооборота (оператор ЭДО), услугами которого пользуется получатель файла обмена - символьный трехзначный код, присваивается Федеральной налоговой службой. В значении идентификатора допускаются символы латинского алфавита A - Z, a - z, цифры 0 - 9, знаки "@", ".", "-". Значение идентификатора регистронезависимо. При направлении документа не через оператора ЭДО идентификатор оператора ЭДО принимает значение "000";
КодПол - код получателя файла обмена (лица, формиующего путевой лист) - уникальный код участника электронного документооборота, присваиваемый оператором ЭДО, длина кода получателя составляет не более 43 символов. При направлении документа не через оператора ЭДО ИдПол - глобальный уникальный идентификатор (GUID), однозначно идентифицирующий участника документооборота;
О - идентификатор участника электронного документооборота - отправителя файла обмена путевого листа, информация о результате послесменного, послерейсового медицинского осмотра. Значение элемента представляется в виде ИдОЭДОКодОтпр, где:
ИдОЭДО - идентификатор оператора ЭДО, услугами которого пользуется отправитель файла обмена - символьный трехзначный код. Присваивается Федеральной налоговой службой. В значении идентификатора допускаются символы латинского алфавита A - Z, a - z, цифры 0 - 9, знаки "@", ".", "-". Значение идентификатора регистронезависимо. При направлении документа не через оператора ЭДО идентификатор оператора электронного документооборота принимает значение "000";
КодОтпр - код отправителя файла обмена (медицинского работника) - уникальный код участника электронного документооборота, присваиваемый оператором ЭДО, длина кода отправителя составляет не более 43 символов. При направлении документа не через оператора ЭДО ИдОтпр - глобальный уникальный идентификатор (GUID), однозначно идентифицирующий участника документооборота;
GGGG - год формирования передаваемого файла обмена, MM - месяц, DD - день;
N - 36 символьный глобально уникальный идентификатор GUID (Globally Unique IDentifier).
Расширение имени файла обмена - xml. Расширение имени файла обмена может указываться строчными или прописными буквами.
Параметры первой строки файла обмена
Первая строка XML-файла должна иметь следующий вид:
<?xml version ="1.0" encoding ="windows-1251"?>
Имя файла, содержащего XML-схему файла обмена, должно иметь следующий вид:
ON_PTLSPOSMO_1_968_06_05_01_xx, где хх - номер версии схемы.
Расширение имени файла - xsd.
XML-схема файла обмена в электронной форме приводится отдельным файлом и размещается на официальном сайте Федеральной налоговой службы. Выпуск новой версии (новых версий) схемы без изменения версии формата возможен при условии ее непротиворечия требованиям данного документа (например, в части уточнения текста наименования отдельных элементов, дополнительной информации, увеличения количества знаков в формате элемента).
15. Логическая модель файла обмена представлена в виде диаграммы структуры файла обмена на рисунке 6 настоящего формата. Элементами логической модели файла обмена являются элементы и атрибуты XML-файла. Перечень структурных элементов логической модели файла обмена и сведения о них приведены в таблицах 15.1 - 15.14 настоящего формата.
Для каждого структурного элемента логической модели файла обмена приводятся следующие сведения:
наименование элемента. Приводится полное наименование элемента. В строке таблицы могут быть описаны несколько элементов, наименования которых разделены символом "|". Такая форма записи применяется при наличии в файле обмена только одного элемента из описанных в этой строке;
сокращенное наименование (код) элемента. Приводится сокращенное наименование элемента. Синтаксис сокращенного наименования должен удовлетворять спецификации XML;
признак типа элемента. Может принимать следующие значения: "С" - сложный элемент логической модели (содержит вложенные элементы), "П" - простой элемент логической модели, реализованный в виде элемента XML-файла, "А" - простой элемент логической модели, реализованный в виде атрибута элемента XML-файла. Простой элемент логической модели не содержит вложенные элементы;
формат элемента. Формат элемента представляется следующими условными обозначениями: Т - символьная строка; N - числовое значение (целое или дробное).
Формат символьной строки указывается в виде Т(n-k) или T(=k), где: n - минимальное количество знаков, k - максимальное количество знаков, символ "-" - разделитель, символ "=" означает фиксированное количество знаков в строке. В случае, если минимальное количество знаков равно 0, формат имеет вид Т(0-k). В случае, если максимальное количество знаков не ограничено, формат имеет вид Т(n-).
Формат числового значения указывается в виде N(m.k), где: m - максимальное количество знаков в числе, включая знак (для отрицательного числа), целую и дробную часть числа без разделяющей десятичной точки, k - максимальное число знаков дробной части числа. Если число знаков дробной части числа равно 0 (то есть число целое), то формат числового значения имеет вид N(m).
Для простых элементов, являющихся базовыми в XML, например, элемент с типом "date", поле "Формат элемента" не заполняется. Для таких элементов в поле "Дополнительная информация" указывается тип базового элемента;
признак обязательности элемента определяет обязательность наличия элемента (совокупности наименования элемента и его значения) в файле обмена. Признак обязательности элемента может принимать следующие значения: "О" - наличие элемента в файле обмена обязательно; "Н" - наличие элемента в файле обмена необязательно, то есть элемент может отсутствовать. Если элемент принимает ограниченный перечень значений (по классификатору, справочнику, кодовому словарю), то признак обязательности элемента дополняется символом "К". В случае, если количество реализаций элемента может быть более одной, то признак обязательности элемента дополняется символом "М".
К вышеперечисленным признакам обязательности элемента может добавляться значение "У" в случае описания в XML-схеме условий, предъявляемых к элементу в файле обмена, описанных в графе "Дополнительная информация";
дополнительная информация содержит, при необходимости, требования к элементу файла обмена, не указанные ранее. Для сложных элементов указывается ссылка на таблицу, в которой описывается состав данного элемента. Для элементов, принимающих ограниченный перечень значений из классификатора (справочника, кодового словаря), указывается соответствующее наименование классификатора (справочника, кодового словаря) или приводится перечень возможных значений. Для классификатора (справочника, кодового словаря) может указываться ссылка на его местонахождение. Для элементов, использующих пользовательский тип данных, указывается наименование типового элемента.

Рисунок 6. Диаграмма структуры файла обмена
Таблица 15.1
Файл обмена (Файл)
| Наименование элемента | Сокращенное наименование (код) элемента | Признак типа элемента | Формат элемента | Признак обязательности элемента | Дополнительная информация |
| Идентификатор файла | ИдФайл | A | T(1-255) | ОУ | Содержит (повторяет) имя сформированного файла (без расширения) |
| Версия программы, с помощью которой сформирован файл | ВерсПрог | A | T(1-40) | О | |
| Версия формата | ВерсФорм | A | T(1-5) | О | Принимает значение: 5.01 |
| Путевой лист, информация о результате послесменного, послерейсового медицинского осмотра | Документ | С | | О | Состав элемента представлен в таблице 15.2 |
Таблица 15.2
Путевой лист, информация о результате послесменного, послерейсового медицинского осмотра (Документ)
| Наименование элемента | Сокращенное наименование (код) элемента | Признак типа элемента | Формат элемента | Признак обязательности элемента | Дополнительная информация |
| Код документа по КНД | КНД | A | T(=7) | ОК | Типовой элемент <КНДТип>. Принимает значение: 1110385 |
| Дата формирования файла обмена информации о результате послесменного, послерейсового медицинского осмотра | ДатИнфМО | A | T(=10) | О | Типовой элемент <ДатаТип>. Дата в формате ДД.ММ.ГГГГ |
| Время формирования файла обмена информации о результате послесменного, послерейсового медицинского осмотра | ВрИнфМО | A | T(=8) | О | Типовой элемент <ВремяТип>. Время в формате ЧЧ:ММ:СС |
| Идентификация файла обмена информации о показаниях одометра при заезде транспортного средства на парковку (парковочное место)/при сдаче транспортного другому водителю | ИдИнфЗаезд | С | | О | Состав элемента представлен в таблице 15.3 |
| Содержание путевого листа, информация о результате послесменного, послерейсового медицинского осмотра | СодИнфМО | С | | О | Состав элемента представлен в таблице 15.4 |
| Сведения о лице, подписывающем файл обмена информации о результате послесменного, послерейсового медицинского осмотра в электронной форме | ПодпИнфМО | С | | О | Типовой элемент <ПодписантТип>. Состав элемента представлен в таблице 15.11 |
Таблица 15.3
Идентификация файла обмена информации о показаниях одометра при заезде транспортного средства на парковку (парковочное место)/при сдаче транспортного средства другому водителю (ИдИнфЗаезд)
| Наименование элемента | Сокращенное наименование (код) элемента | Признак типа элемента | Формат элемента | Признак обязательности элемента | Дополнительная информация |
| Идентификатор файла обмена информации о показаниях одометра при заезде транспортного средства на парковку (парковочное место)/при сдаче транспортного средства другому водителю | ИдФайлИнфЗаезд | A | T(1-255) | О | Содержит (повторяет) имя файла обмена информации о показаниях одометра при заезде транспортного средства на парковку (парковочное место)/при сдаче транспортного средства другому водителю |
| Дата формирования файла обмена информации о показаниях одометра при заезде транспортного средства на парковку (парковочное место)/при сдаче транспортного средства другому водителю | ДатФайлИнфЗаезд | A | T(=10) | О | Типовой элемент <ДатаТип>. Дата в формате ДД.ММ.ГГГГ. Указывается (повторяет) значение <ДатИнфСобДатИнфЗаезд>, указанное в файле обмена информации о показаниях одометра при заезде транспортного средства на парковку (парковочное место)/при сдаче транспортного средства другому водителю |
| Время формирования файла обмена информации о показаниях одометра при заезде транспортного средства на парковку (парковочное место)/при сдаче транспортного средства другому водителю | ВрФайлИнфЗаезд | A | T(=8) | О | Типовой элемент <ВремяТип>. Время в формате ЧЧ:ММ:СС Указывается (повторяет) значение <ВрИнфСобВрИнфЗаезд>, указанное в файле обмена информации о показаниях одометра при заезде транспортного средства на парковку (парковочное место)/при сдаче транспортного средства другому водителю |
| Электронная подпись файла обмена информации о показаниях одометра при заезде транспортного средства на парковку (парковочное место)/при сдаче транспортного средства другому водителю | ЭП | A | T(1-) | О | Представляется в кодировке Base64 |
Таблица 15.4
Содержание путевого листа, информация о результате послесменного, послерейсового медицинского осмотра (СодИнфМО)
| Наименование элемента | Сокращенное наименование (код) элемента | Признак типа элемента | Формат элемента | Признак обязательности элемента | Дополнительная информация |
| Уникальный идентификатор документа путевого листа | УИД_ПЛ | A | T(1-36) | О | Выдается ГИС ЭПД |
| Вид медосмотра | ВидМО | A | T(=1) | ОК | Принимает значение: 1 - послесменный | 2 - послерейсовый |
Сведения о медицинском работнике, состоящем в штате юридического лица или индивидуального предпринимателя, осуществляющего деятельность по перевозке пассажиров и багажа, грузов | Сведения о медицинской организации и медицинском работнике, состоящем в штате медицинской организации | СвМедРаб СвМедОрг | С С | | О О | Состав элемента представлен в таблице 15.5. Заполняется, если медицинский работник состоит в штате юридического лица или индивидуального предпринимателя, осуществляющего деятельность по перевозке пассажиров и багажа, грузов Состав элемента представлен в таблице 15.6. Заполняется, если медицинский работник состоит в штате медицинской организации |
| Сведения о результате послерейсового медицинского осмотра водителем (водителями) | СвМОПосл | С | | О | Состав элемента представлен в таблице 15.7 |
Таблица 15.5
Сведения о медицинском работнике, состоящем в штате юридического лица или индивидуального предпринимателя, осуществляющего деятельность по перевозке пассажиров и багажа, грузов (СвМедРаб)
| Наименование элемента | Сокращенное наименование (код) элемента | Признак типа элемента | Формат элемента | Признак обязательности элемента | Дополнительная информация |
| Должность медицинского работника | Должн | A | T(1-255) | Н | |
| Фамилия, имя, отчество (при наличии) медицинского работника | ФИО | С | | О | Типовой элемент <ФИОТип>. Состав элемента представлен в таблице 15.14 |
| Лицензия на проведения предсменных, предрейсовых и послесменных, послерейсовых медицинских осмотров | ЛицензМО | С | | О | Типовой элемент <ЛицензМОТип>. Состав элемента представлен в таблице 15.10 |
Таблица 15.6
Сведения о медицинской организации и медицинском работнике, состоящем в штате медицинской организации (СвМедОрг)
| Наименование элемента | Сокращенное наименование (код) элемента | Признак типа элемента | Формат элемента | Признак обязательности элемента | Дополнительная информация |
| Наименование медицинской организации | НаимМедОрг | A | T(1-255) | О | |
| Должность медицинского работника | Должн | A | T(1-255) | Н | |
| Фамилия, имя, отчество (при наличии) медицинского работника | ФИО | С | | О | Типовой элемент <ФИОТип>. Состав элемента представлен в таблице 15.14 |
| Лицензия на проведения предсменных, предрейсовых и послесменных, послерейсовых медицинских осмотров | ЛицензМО | С | | О | Типовой элемент <ЛицензМОТип>. Состав элемента представлен в таблице 15.10 |
Таблица 15.7
Сведения о результате послерейсового медицинского осмотра водителем (водителями) (СвМОПосл)
| Наименование элемента | Сокращенное наименование (код) элемента | Признак типа элемента | Формат элемента | Признак обязательности элемента | Дополнительная информация |
| Дата и время проведения послесменного, послерейсового медицинского осмотра | ДатВрПрМО | A | T(=25) | О | Типовой элемент <ДатаВремяВЗТип>. Дата и время в формате ДД.ММ.ГГГГТЧЧ:ММ:СС±ЧЧ:ММ, где Т - разделитель даты и времени; ±ЧЧ:ММ - разница с UTC в часах, минутах |
| Применение координации точного времени (UTC) в типовом элементе ДатаВремяВЗТип | НалКоорТочВрПрМО | A | T(=1) | ОК | Принимает значение: 0 - UTC не указан | 1 - UTC указан |
| Отметка о результате проведения послесменного, послерейсового медицинского осмотра | ОтметМОПосл | A | T(1-100) | ОК | Принимает значение: Прошел послерейсовый медицинский осмотр |
| Сведения о водителе транспортного средства | СвВодит | С | | О | Состав элемента представлен в таблице 15.8 |
Таблица 15.8
Сведения о водителе транспортного средства (СвВодит)
| Наименование элемента | Сокращенное наименование (код) элемента | Признак типа элемента | Формат элемента | Признак обязательности элемента | Дополнительная информация |
| ИНН физического лица | ИННФЛ | A | T(=12) | Н | Типовой элемент <ИННФЛТип> |
| Данные водительского удостоверения | ВодитУд | С | | Н | Состав элемента представлен в таблице 15.9 |
| Фамилия, имя, отчество (при наличии) | ФИО | С | | О | Типовой элемент <ФИОТип>. Состав элемента представлен в таблице 15.14 |
Таблица 15.9
Данные водительского удостоверения (ВодитУд)
| Наименование элемента | Сокращенное наименование (код) элемента | Признак типа элемента | Формат элемента | Признак обязательности элемента | Дополнительная информация |
| Номер водительского удостоверения | НомВУ | A | T(1-20) | О | |
| Серия водительского удостоверения | СерВУ | A | T(1-20) | О | |
| Дата выдачи водительского удостоверения | ДатаВыдВУ | A | T(=10) | О | Типовой элемент <ДатаТип>. Дата в формате ДД.ММ.ГГГГ |
Таблица 15.10
Лицензия на проведение предсменных, предрейсовых и послесменных, послерейсовых медицинских осмотров (ЛицензМОТип)
| Наименование элемента | Сокращенное наименование (код) элемента | Признак типа элемента | Формат элемента | Признак обязательности элемента | Дополнительная информация |
| Серия | Сер | A | T(1-60) | О | |
| Номер | Ном | A | T(1-60) | О | |
| Дата выдачи | ДатВыд | A | T(=10) | О | Типовой элемент <ДатаТип>. Дата в формате ДД.ММ.ГГГГ |
| Срок окончания действия | Срок | A | T(=10) | О | Типовой элемент <ДатаТип>. Дата в формате ДД.ММ.ГГГГ |
Таблица 15.11
Сведения о лице, подписывающем информацию отправителя в электронной форме (ПодписантТип)
| Наименование элемента | Сокращенное наименование (код) элемента | Признак типа элемента | Формат элемента | Признак обязательности элемента | Дополнительная информация |
| Должность | Должн | A | T(1-255) | Н | |
| Тип подписи | ТипПодпис | A | T(=1) | НК | Принимает значение: 1 - усиленная квалифицированная электронная подпись | 2 - простая электронная подпись | 3 - усиленная неквалифицированная электронная подпись Значения "2" и "3" применяются, если иное не предусмотрено законодательством Российской Федерации |
| Способ подтверждения полномочий на подписание документа | СпосПодтПолном | A | T(=1) | ОК | Принимает значение: 1 - в соответствии с данными, содержащимися в электронной подписи | 2 - в соответствии с электронной доверенностью в машиночитаемой форме, представленной посредством ее включения в пакет электронных документов | 3 - в соответствии с электронной доверенностью в машиночитаемой форме, хранение которой осуществляется в информационной системе, при этом сведения о них указаны в электронном документе | 4 - в соответствии с электронной доверенностью в машиночитаемой форме, хранение которой осуществляется в информационной системе, при этом сведения о них передаются способом, отличным от указания в электронном документе | 5 - в соответствии с доверенностью в форме документа на бумажном носителе | 6 - любое иное |
| Дополнительные сведения | ДопСведПодп | A | T(1-255) | Н | Дополнительные сведения о подписанте |
| Фамилия, имя, отчество (при наличии) | ФИО | С | | О | Типовой элемент <ФИОТип>. Состав элемента представлен в таблице 15.14. Информация о фамилии, имени, отчестве (при наличии) должна соответствовать фамилии, имени, отчеству (при наличии) владельца сертификата ключа проверки электронной подписи лица, подписывающего файл обмена в электронной форме |
| Сведения о доверенности в машиночитаемом виде, используемой для подтверждения полномочий | СвДоверЭл | С | | НМУ | Состав элемента представлен в таблице 15.12. Элемент обязателен и формируется только при <СпосПодтПолном>=3 |
| Сведения о доверенности в бумажном виде, используемой для подтверждения полномочий | СвДоверБум | С | | НМУ | Состав элемента представлен в таблице 15.13. Элемент обязателен и формируется только при <СпосПодтПолном>=5 |
Таблица 15.12
Сведения о доверенности в машиночитаемом виде, используемой для подтверждения полномочий (СвДоверЭл)
| Наименование элемента | Сокращенное наименование (код) элемента | Признак типа элемента | Формат элемента | Признак обязательности элемента | Дополнительная информация |
| Номер доверенности | НомДовер | A | T(=36) | О | Уникальный идентификатор доверенности в виде 36-разрядного GUID из имени файла (единый регистрационный номер доверенности) |
| Дата совершения доверенности | ДатаДовер | A | T(=10) | О | Типовой элемент <ДатаТип>. Дата в формате ДД.ММ.ГГГГ |
| Внутренний регистрационный номер доверенности | ВнНомДовер | A | T(1-50) | Н | |
| Дата внутренней регистрации доверенности | ДатаВнРегДовер | A | T(=10) | Н | Типовой элемент <ДатаТип>. Дата в формате ДД.ММ.ГГГГ |
| Идентифицирующая информация об информационной системе, в которой осуществляется хранение доверенности, необходимая для запроса информации из такой информационной системы | ИдСистХран | A | T(1-500) | О | |
Таблица 15.13
Сведения о доверенности в бумажном виде, используемой для подтверждения полномочий (СвДоверБум)
| Наименование элемента | Сокращенное наименование (код) элемента | Признак типа элемента | Формат элемента | Признак обязательности элемента | Дополнительная информация |
| Дата совершения доверенности | ДатаДовер | A | T(=10) | О | Типовой элемент <ДатаТип>. Дата в формате ДД.ММ.ГГГГ |
| Внутренний регистрационный номер доверенности | ВнНомДовер | A | T(1-50) | О | При отсутствии номера принимает значение: без номера (б/н) |
| Сведения, идентифицирующие доверителя | СвИдДовер | A | T(1-1000) | Н | |
| Фамилия, имя, отчество (при наличии) лица, подписавшего доверенность | ФИО | С | | Н | Типовой элемент <ФИОТип>. Состав элемента представлен в таблице 15.14 |
Таблица 15.14
Фамилия, имя, отчество физического лица (ФИОТип)
| Наименование элемента | Сокращенное наименование (код) элемента | Признак типа элемента | Формат элемента | Признак обязательности элемента | Дополнительная информация |
| Фамилия | Фамилия | A | T(1-60) | О | |
| Имя | Имя | A | T(1-60) | О | |
| Отчество | Отчество | A | T(1-60) | Н | |