Приказ ФНС РФ от 16.08.2023 N ЕД-7-21/546@

"Об утверждении формы уведомления о наличии на земельном участке жилищного фонда и (или) объектов инженерной инфраструктуры жилищно-коммунального комплекса, о площади части земельного участка, приходящейся на объект недвижимого имущества, не относящийся к жилищному фонду и (или) к объектам инженерной инфраструктуры жилищно-коммунального комплекса, Порядка ее заполнения и формата представления указанного уведомления в электронной форме"
Редакция от 16.08.2023 — Действует с 01.01.2024

Зарегистрировано в Минюсте России 15 сентября 2023 г. N 75249

ФЕДЕРАЛЬНАЯ НАЛОГОВАЯ СЛУЖБА

ПРИКАЗ
от 16 августа 2023 г. N ЕД-7-21/546@

ОБ УТВЕРЖДЕНИИ ФОРМЫ УВЕДОМЛЕНИЯ О НАЛИЧИИ НА ЗЕМЕЛЬНОМ УЧАСТКЕ ЖИЛИЩНОГО ФОНДА И (ИЛИ) ОБЪЕКТОВ ИНЖЕНЕРНОЙ ИНФРАСТРУКТУРЫ ЖИЛИЩНО-КОММУНАЛЬНОГО КОМПЛЕКСА, О ПЛОЩАДИ ЧАСТИ ЗЕМЕЛЬНОГО УЧАСТКА, ПРИХОДЯЩЕЙСЯ НА ОБЪЕКТ НЕДВИЖИМОГО ИМУЩЕСТВА, НЕ ОТНОСЯЩИЙСЯ К ЖИЛИЩНОМУ ФОНДУ И (ИЛИ) К ОБЪЕКТАМ ИНЖЕНЕРНОЙ ИНФРАСТРУКТУРЫ ЖИЛИЩНО-КОММУНАЛЬНОГО КОМПЛЕКСА, ПОРЯДКА ЕЕ ЗАПОЛНЕНИЯ И ФОРМАТА ПРЕДСТАВЛЕНИЯ УКАЗАННОГО УВЕДОМЛЕНИЯ В ЭЛЕКТРОННОЙ ФОРМЕ

В соответствии с абзацем шестым пункта 2 статьи 391 Налогового кодекса Российской Федерации, подпунктом 5.9.37 пункта 5 Положения о Федеральной налоговой службе, утвержденного постановлением Правительства Российской Федерации от 30.09.2004 N 506, в целях определения налоговой базы в отношении части земельного участка, занятого жилищным фондом и (или) объектами инженерной инфраструктуры жилищно-коммунального комплекса, приходящейся на объект недвижимого имущества, не относящийся к жилищному фонду и (или) объектам инженерной инфраструктуры жилищно-коммунального комплекса, а также в связи с принятием Федерального закона от 31.07.2023 N 389-ФЗ "О внесении изменений в части первую и вторую Налогового кодекса Российской Федерации, отдельные законодательные акты Российской Федерации и о приостановлении действия абзаца второго пункта 1 статьи 78 части первой Налогового кодекса Российской Федерации" приказываю:

1. Утвердить:

форму уведомления о наличии на земельном участке жилищного фонда и (или) объектов инженерной инфраструктуры жилищно-коммунального комплекса, о площади части земельного участка, приходящейся на объект недвижимого имущества, не относящийся к жилищному фонду и (или) к объектам инженерной инфраструктуры жилищно-коммунального комплекса, согласно приложению N 1 к настоящему приказу;

порядок заполнения формы уведомления о наличии на земельном участке жилищного фонда и (или) объектов инженерной инфраструктуры жилищно-коммунального комплекса, о площади части земельного участка, приходящейся на объект недвижимого имущества, не относящийся к жилищному фонду и (или) к объектам инженерной инфраструктуры жилищно-коммунального комплекса, согласно приложению N 2 к настоящему приказу;

формат представления уведомления о наличии на земельном участке жилищного фонда и (или) объектов инженерной инфраструктуры жилищно-коммунального комплекса, о площади части земельного участка, приходящейся на объект недвижимого имущества, не относящийся к жилищному фонду и (или) к объектам инженерной инфраструктуры жилищно-коммунального комплекса, в электронной форме согласно приложению N 3 к настоящему приказу.

2. Установить, что настоящий приказ вступает в силу с 1 января 2024 года.

3. Контроль за исполнением настоящего приказа возложить на заместителя руководителя Федеральной налоговой службы, координирующего методологическое обеспечение работы налоговых органов по вопросам исчисления, полноты и своевременности уплаты земельного налога.

Руководитель
Федеральной налоговой службы
Д.В. ЕГОРОВ

Приложение N 1
к приказу ФНС России
от 16.08.2023 N ЕД-7-21/546@

                                ИНН                
                                                                           
        3110   1011         КПП                   Стр. 0 0 1

Форма по КНД 1150137

УВЕДОМЛЕНИЕ О НАЛИЧИИ НА ЗЕМЕЛЬНОМ УЧАСТКЕ ЖИЛИЩНОГО ФОНДА И (ИЛИ) ОБЪЕКТОВ ИНЖЕНЕРНОЙ ИНФРАСТРУКТУРЫ ЖИЛИЩНО-КОММУНАЛЬНОГО КОМПЛЕКСА, О ПЛОЩАДИ ЧАСТИ ЗЕМЕЛЬНОГО УЧАСТКА, ПРИХОДЯЩЕЙСЯ НА ОБЪЕКТ НЕДВИЖИМОГО ИМУЩЕСТВА, НЕ ОТНОСЯЩИЙСЯ К ЖИЛИЩНОМУ ФОНДУ И (ИЛИ) К ОБЪЕКТАМ ИНЖЕНЕРНОЙ ИНФРАСТРУКТУРЫ ЖИЛИЩНО-КОММУНАЛЬНОГО КОМПЛЕКСА

1. Представляется в налоговый орган (код)                                                            
                                                                               
2. Сведения о налогоплательщике                                                                
                                                                               
                                                                             
                                                                               
                                                                             
                                                                               
                                                                             
                                                                               
                                                                             
(наименование налогоплательщика - организации или фамилия, имя, отчество (при наличии) налогоплательщика - физического лица)
                                                                               
3. Персональные данные налогоплательщика - физического лица (в соответствии с документом, удостоверяющим личность) в случае, если в настоящем заявлении не заполнено поле "ИНН"
                                                                               
3.1. Дата рождения     .     .           3.2. Место рождения                                      
                                                                               
                                                                             
                                                                               
3.3. Сведения о документе, удостоверяющем личность:                                     3.3.1. Код вида документа      
                                                                               
3.3.2. Серия и номер                                         3.3.3. Дата выдачи     .     .        
                                                                               
3.3.4. Кем выдан                                                                        
                                                                               
4. Номер контактного телефона                                                                
                                                                               
5. Способ информирования в случае выявления оснований, препятствующих определению налоговой базы по земельному налогу в соответствии с настоящим уведомлением, за исключением налогоплательщиков - физических лиц, получивших доступ к личному кабинету налогоплательщика и не направивших в налоговый орган уведомление о необходимости получения документов на бумажном носителе:
                                                                               
    1 - лично в налоговом органе, через который подано настоящее уведомление                                          
    2 - по почте по имеющемуся у налогового органа адресу налогоплательщика                                          
    3 - по телекоммуникационным каналам связи через оператора электронного документооборота                                  
    4 - в многофункциональном центре предоставления государственных и муниципальных услуг (далее - МФЦ), через который подано настоящее уведомление, для чего выражаю согласие на передачу мне документов, составляющих налоговую тайну, на бумажном носителе через МФЦ (для налогоплательщиков - физических лиц)
                                                                               
Уведомление составлено на         страницах с приложением подтверждающих документов (копий) на       листах                
                                                                             
                                                                               
Достоверность и полноту сведений, указанных в настоящем уведомлении, подтверждаю:     Заполняется работником налогового органа или сотрудником МФЦ    
                                                Сведения о представлении уведомления      
    1 - налогоплательщик                                                              
    2 - представитель налогоплательщика               Настоящее уведомление представлено (код)                  
                                                                               
                                          на         страницах                      
                                                                               
                                          с приложением подтверждающих документов (копий)              
                                                                               
                                          на         листах                      
  (Фамилия, имя, отчество (при наличии) представителя налогоплательщика)                                          
                                          Дата представления уведомления     .     .          
Подпись   Дата     .     .                                                
                                                                               
  Наименование и реквизиты документа, подтверждающего полномочия представителя налогоплательщика                                        
                                                                               
                                                                             
                                                   
                                            Фамилия, И.О. (при наличии)   Подпись  
                                                                               
                                                                             

                                ИНН                
                                                                           
        3110   1028         КПП                   Стр.      
Фамилия   И.   О. (при наличии)    
                                                                               
6. Сведения о земельном участке, в отношении которого представляется настоящее уведомление                                    
                                                                               
6.1. Кадастровый номер земельного участка                                                            
                                                                             
                                                                               
6.2. Кадастровый, инвентарный или иной номер находящегося на земельном участке объекта жилищного фонда                                
                                                                             
                                                                               
6.3. Кадастровый, инвентарный или иной номер находящегося на земельном участке объекта инженерной инфраструктуры жилищно-коммунального комплекса            
                                                                             
                                                                               
6.4. Кадастровый, инвентарный или иной номер находящегося на земельном участке объекта недвижимого имущества, не относящегося к жилищному фонду и (или) к объектам инженерной инфраструктуры жилищно-коммунального комплекса
                                                                             
                                                                               
6.5. Площадь части земельного участка, приходящейся на объект недвижимого имущества, не относящийся к жилищному фонду и (или) к объектам инженерной инфраструктуры жилищно-коммунального комплекса (в квадратных метрах)
                                              .                                
                                                                             
                                                                               
6. Сведения о земельном участке, в отношении которого представляется настоящее уведомление <1>                                  
                                                                               
6.1. Кадастровый номер земельного участка                                                            
                                                                             
                                                                               
6.2. Кадастровый, инвентарный или иной номер находящегося на земельном участке объекта жилищного фонда                                
                                                                             
                                                                               
6.3. Кадастровый, инвентарный или иной номер находящегося на земельном участке объекта инженерной инфраструктуры жилищно-коммунального комплекса            
                                                                             
                                                                               
6.4. Кадастровый, инвентарный или иной номер находящегося на земельном участке объекта недвижимого имущества, не относящегося к жилищному фонду и (или) к объектам инженерной инфраструктуры жилищно-коммунального комплекса
                                                                             
                                                                               
6.5. Площадь части земельного участка, приходящейся на объект недвижимого имущества, не относящийся к жилищному фонду и (или) к объектам инженерной инфраструктуры жилищно-коммунального комплекса (в квадратных метрах)
                                              .                                
                                                                               

<1> Заполняется в случае подачи сведений о двух и более земельных участках.                                        
                                                                               
                    Достоверность и полноту сведений, указанных на настоящей странице, подтверждаю:                    
                                                                               
                      (подпись)       (дата)                      
                                                                               
                                                                             

Приложение N 2
к приказу ФНС России
от 16.08.2023 N ЕД-7-21/546@

ПОРЯДОК ЗАПОЛНЕНИЯ ФОРМЫ УВЕДОМЛЕНИЯ О НАЛИЧИИ НА ЗЕМЕЛЬНОМ УЧАСТКЕ ЖИЛИЩНОГО ФОНДА И (ИЛИ) ОБЪЕКТОВ ИНЖЕНЕРНОЙ ИНФРАСТРУКТУРЫ ЖИЛИЩНО-КОММУНАЛЬНОГО КОМПЛЕКСА, О ПЛОЩАДИ ЧАСТИ ЗЕМЕЛЬНОГО УЧАСТКА, ПРИХОДЯЩЕЙСЯ НА ОБЪЕКТ НЕДВИЖИМОГО ИМУЩЕСТВА, НЕ ОТНОСЯЩИЙСЯ К ЖИЛИЩНОМУ ФОНДУ И (ИЛИ) К ОБЪЕКТАМ ИНЖЕНЕРНОЙ ИНФРАСТРУКТУРЫ ЖИЛИЩНО-КОММУНАЛЬНОГО КОМПЛЕКСА

1. В состав уведомления о наличии на земельном участке жилищного фонда и (или) объектов инженерной инфраструктуры жилищно-коммунального комплекса, о площади части земельного участка, приходящейся на объект недвижимого имущества, не относящийся к жилищному фонду и (или) к объектам инженерной инфраструктуры жилищно-коммунального комплекса (далее - Уведомление), при его заполнении включаются:

1) титульный лист;

2) лист со сведениями о земельном участке, в отношении которого представляется Уведомление (далее - земельный участок).

2. Страницы Уведомления должны иметь сквозную нумерацию, начиная с первого листа (страница 001). Порядковый номер страницы указывается в поле "Стр." слева направо, начиная с первого (левого) знакоместа. Например, для первой страницы указывается "001", для второй страницы - "002".

3. Уведомление заполняется рукописным способом чернилами черного цвета или с использованием программного обеспечения, предусматривающего при распечатывании Уведомления вывод двумерного штрих-кода, либо в электронной форме.

При заполнении Уведомления не допускается исправление ошибок с помощью корректирующего или иного аналогичного средства, двусторонняя печать Уведомления на бумажном носителе.

При заполнении Уведомления каждому показателю соответствует одно поле, состоящее из определенного количества знакомест. В каждом поле Уведомления указывается только один показатель, исключение составляют показатели, значением которых является дата.

Для даты при заполнении Уведомления предусмотрены три поля: день, месяц и год, разделенные знаком "." (точка).

4. В случае рукописного способа заполнения Уведомления:

1) заполнение полей значениями текстовых, числовых, кодовых показателей осуществляется слева направо, начиная с первого (левого) знакоместа;

2) заполнение текстовых полей осуществляется заглавными печатными буквами;

3) при отсутствии данных для заполнения показателя или неполного заполнения знакомест проставляется прочерк.

5. При распечатке на принтере Уведомления, заполненного с использованием программного обеспечения, допускается отсутствие обрамления знакомест и прочерков для незаполненных знакомест, расположение и размеры зон значений показателей не должны изменяться. При этом печать знаков должна выполняться шрифтом Courier New высотой 16 - 18 пунктов.

6. Титульный лист Уведомления (далее - титульный лист) заполняется лицом, представляющим Уведомление (далее - налогоплательщик), за исключением раздела "Заполняется работником налогового органа или сотрудником МФЦ" титульного листа.

7. В поле "ИНН" титульного листа указывается идентификационный номер налогоплательщика (далее - ИНН).

Для налогоплательщика - физического лица (далее - физическое лицо) заполнение поля "ИНН" титульного листа необязательно. При этом в случае незаполнения поля "ИНН" в Уведомлении должны быть заполнены персональные данные физического лица в соответствии с документом, удостоверяющим его личность, предусмотренные разделом 3 титульного листа.

8. В поле "КПП" титульного листа указывается код причины постановки на учет в налоговом органе (далее - КПП) налогоплательщика - организации (далее - организация) по месту нахождения земельного участка, указанного в Уведомлении.

Для физического лица поле "КПП" титульного листа не заполняется.

9. В разделе 1 "Представляется в налоговый орган (код)" титульного листа указывается код налогового органа, выбранного налогоплательщиком для представления Уведомления.

Справочная информация о кодах налоговых органов размещена на официальном сайте Федеральной налоговой службы в информационно-телекоммуникационной сети "Интернет".

10. В разделе 2 "Сведения о налогоплательщике" титульного листа указывается полное или сокращенное наименование организации, соответствующее ее наименованию, указанному в едином государственном реестре юридических лиц, или фамилия, имя, отчество (при наличии) физического лица.

11. В разделе 3 "Персональные данные налогоплательщика - физического лица (в соответствии с документом, удостоверяющим личность) в случае, если в настоящем уведомлении не заполнено поле "ИНН" титульного листа, указываются персональные данные физического лица в соответствии с документом, удостоверяющим его личность: дата рождения (поле 3.1); место рождения (поле 3.2); сведения о документе, удостоверяющем личность: код вида документа (поле 3.3.1) в соответствии с приложением к настоящему Порядку; серия и номер (поле 3.3.2); дата выдачи (поле 3.3.3); кем выдан (поле 3.3.4).

Раздел 3 титульного листа не заполняется, если в Уведомлении заполнено поле "ИНН".

12. В разделе 4 "Номер контактного телефона" титульного листа указывается (при наличии) номер контактного телефона налогоплательщика или его представителя с телефонным кодом страны (для физических лиц, место жительства которых расположено за пределами Российской Федерации) и иными телефонными кодами (код города), требующимися для обеспечения телефонной связи. Номера телефонов указываются без пробелов и прочерков. Для каждой скобки и знака отводится одно знакоместо.

13. В разделе 5 "Способ информирования в случае выявления оснований, препятствующих определению налоговой базы по земельному налогу в соответствии с настоящим уведомлением, за исключением налогоплательщиков - физических лиц, получивших доступ к личному кабинету налогоплательщика и не направивших в налоговый орган уведомление о необходимости получения документов на бумажном носителе" титульного листа указывается по выбору налогоплательщика один из следующих кодов:

1) код "1" - в случае необходимости информирования о выявлении оснований, препятствующих определению налоговой базы по земельному налогу в соответствии с Уведомлением, лично в налоговом органе, через который подано Уведомление;

2) код "2" - в случае необходимости информирования о выявлении оснований, препятствующих определению налоговой базы по земельному налогу в соответствии с Уведомлением, по почте по имеющемуся у налогового органа адресу налогоплательщика;

3) код "3" - в случае необходимости информирования о выявлении оснований, препятствующих определению налоговой базы по земельному налогу в соответствии с Уведомлением, по телекоммуникационным каналам связи через оператора электронного документооборота;

4) код "4" - в случае необходимости информирования о выявлении оснований, препятствующих определению налоговой базы по земельному налогу в соответствии с Уведомлением, в многофункциональном центре предоставления государственных и муниципальных услуг (далее - МФЦ), через который подано Уведомление, с выражением согласия физического лица на передачу ему документов, составляющих налоговую тайну, на бумажном носителе через МФЦ. Указанный код может заполняться при представлении Уведомления физическим лицом.

14. В поле "Уведомление составлено на _____ страницах" титульного листа указывается общее количество страниц, на которых составлено Уведомление, в поле "с приложением подтверждающих документов (копий) на _____ листах" титульного листа указывается количество листов документов (копий) (в случае их представления), приложенных к Уведомлению.

15. В разделе "Достоверность и полноту сведений, указанных в настоящем уведомлении, подтверждаю" титульного листа указываются:

1) код "1" - в случае подтверждения достоверности и полноты сведений в Уведомлении налогоплательщиком;

2) код "2" - в случае подтверждения достоверности и полноты сведений в Уведомлении представителем налогоплательщика. При этом к Уведомлению прилагается копия документа, подтверждающего полномочия представителя налогоплательщика.

При заполнении Уведомления представителем налогоплательщика в поле "фамилия, имя, отчество (при наличии) представителя налогоплательщика" титульного листа указываются построчно полностью фамилия, имя, отчество (при наличии) физического лица - представителя налогоплательщика.

При заполнении Уведомления в бумажном виде в месте, отведенном на титульном листе для подписи, проставляется подпись физического лица и дата подписания Уведомления; при заполнении Уведомления в электронной форме - подпись и дата на титульном листе не проставляются.

При заполнении поля "Наименование и реквизиты документа, подтверждающего полномочия представителя налогоплательщика" титульного листа указываются наименование и реквизиты документа, подтверждающего полномочия представителя налогоплательщика.

16. Лист со сведениями о земельном участке, в отношении которого представляется Уведомление (далее - лист со сведениями), заполняется по каждому земельному участку отдельно.

17. В поле "ИНН" листа со сведениями вносится ИНН, указанный на титульном листе; для физического лица заполнение поля "ИНН" листа со сведениями необязательно, при этом в случае незаполнения поля "ИНН" на титульном листе должны быть заполнены персональные данные, предусмотренные разделом 3 титульного листа.

18. В поле "КПП" листа со сведениями вносится КПП, указанный на титульном листе.

Для физического лица поле "КПП" листа со сведениями не заполняется.

19. В поле "Фамилия ______________ И. ________________ О. (при наличии) ____________" листа со сведениями указывается фамилия, имя, отчество (при наличии) физического лица, указанные на титульном листе.

20. В разделе 6 "Сведения о земельном участке, в отношении которого представляется настоящее уведомление" листа со сведениями указываются сведения в отношении каждого земельного участка:

1) в поле 6.1 - кадастровый номер земельного участка, содержащийся в Едином государственном реестре недвижимости;

2) в поле 6.2 - кадастровый, инвентарный или иной номер находящегося на земельном участке объекта жилищного фонда;

3) в поле 6.3 - кадастровый, инвентарный или иной номер находящегося на земельном участке объекта инженерной инфраструктуры жилищно-коммунального комплекса;

4) в поле 6.4 - кадастровый, инвентарный или иной номер находящегося на земельном участке объекта недвижимого имущества, не относящегося к жилищному фонду и (или) к объектам инженерной инфраструктуры жилищно-коммунального комплекса;

5) в поле 6.5 - площадь части земельного участка, приходящейся на объект недвижимого имущества, не относящийся к жилищному фонду и (или) к объектам инженерной инфраструктуры жилищно-коммунального комплекса (указывается в квадратных метрах).

21. В разделе "Достоверность и полноту сведений, указанных на настоящей странице, подтверждаю" листа со сведениями проставляются:

1) подпись лица, заполнившего Уведомление;

2) дата заполнения Уведомления.

При заполнении Уведомления в электронной форме подпись лица, заполнившего Уведомление, и дата заполнения Уведомления в листе со сведениями не проставляются.

Приложение
к Порядку заполнения формы уведомления
о наличии на земельном участке жилищного
фонда и (или) объектов инженерной
инфраструктуры жилищно-коммунального
комплекса, о площади части земельного
участка, приходящейся на объект
недвижимого имущества, не относящийся
к жилищному фонду и (или) к объектам
инженерной инфраструктуры
жилищно-коммунального комплекса,
утвержденному приказом ФНС России
от 16.08.2023 N ЕД-7-21/546@

КОДЫ ВИДОВ ДОКУМЕНТОВ, УДОСТОВЕРЯЮЩИХ ЛИЧНОСТЬ НАЛОГОПЛАТЕЛЬЩИКА

Код Наименование документа
01 Паспорт гражданина СССР
03 Свидетельство о рождении
05 Справка об освобождении из места лишения свободы
07 Военный билет
08 Временное удостоверение, выданное взамен военного билета
10 Паспорт иностранного гражданина
11 Свидетельство о рассмотрении ходатайства о признании лица беженцем на территории Российской Федерации по существу
12 Вид на жительство в Российской Федерации
13 Удостоверение беженца
14 Временное удостоверение личности гражданина Российской Федерации
15 Разрешение на временное проживание в Российской Федерации
19 Свидетельство о предоставлении временного убежища на территории Российской Федерации
21 Паспорт гражданина Российской Федерации
23 Свидетельство о рождении, выданное уполномоченным органом иностранного государства
24 Удостоверение личности военнослужащего Российской Федерации
27 Военный билет офицера запаса
61 Свидетельство о регистрации по месту жительства
62 Вид на жительство иностранного гражданина

Приложение N 3
к приказу ФНС России
от 16.08.2023 N ЕД-7-21/546@

ФОРМАТ ПРЕДСТАВЛЕНИЯ УВЕДОМЛЕНИЯ О НАЛИЧИИ НА ЗЕМЕЛЬНОМ УЧАСТКЕ ЖИЛИЩНОГО ФОНДА И (ИЛИ) ОБЪЕКТОВ ИНЖЕНЕРНОЙ ИНФРАСТРУКТУРЫ ЖИЛИЩНО-КОММУНАЛЬНОГО КОМПЛЕКСА, О ПЛОЩАДИ ЧАСТИ ЗЕМЕЛЬНОГО УЧАСТКА, ПРИХОДЯЩЕЙСЯ НА ОБЪЕКТ НЕДВИЖИМОГО ИМУЩЕСТВА, НЕ ОТНОСЯЩИЙСЯ К ЖИЛИЩНОМУ ФОНДУ И (ИЛИ) К ОБЪЕКТАМ ИНЖЕНЕРНОЙ ИНФРАСТРУКТУРЫ ЖИЛИЩНО-КОММУНАЛЬНОГО КОМПЛЕКСА, В ЭЛЕКТРОННОЙ ФОРМЕ

I. ОБЩИЕ СВЕДЕНИЯ

1. Настоящий формат описывает требования к XML-файлам (далее - файл обмена) представления уведомления о наличии на земельном участке жилищного фонда и (или) объектов инженерной инфраструктуры жилищно-коммунального комплекса, о площади части земельного участка, приходящейся на объект недвижимого имущества, не относящийся к жилищному фонду и (или) к объектам инженерной инфраструктуры жилищно-коммунального комплекса, в электронной форме.

2. Номер версии настоящего формата 5.01, часть 311.

II. ОПИСАНИЕ ФАЙЛА ОБМЕНА

3. Имя файла обмена должно иметь следующий вид:

R_T_A_K_O_GGGGMMDD_N, где:

R_T - префикс, принимающий значение IU_NALZHILFOND;

A_K - идентификатор получателя информации, где: A - идентификатор получателя, которому направляется файл обмена, K - идентификатор конечного получателя, для которого предназначена информация из данного файла обмена. Передача файла от отправителя к конечному получателю (K) может осуществляться в несколько этапов через другие налоговые органы, осуществляющие передачу файла на промежуточных этапах, которые обозначаются идентификатором A. В случае передачи файла от отправителя к конечному получателю при отсутствии налоговых органов, осуществляющих передачу на промежуточных этапах, значения идентификаторов A и K совпадают. Каждый из идентификаторов (A и K) имеет вид для налоговых органов - четырехразрядный код налогового органа;

O - идентификатор отправителя информации, имеет вид:

для организаций - девятнадцатиразрядный код (идентификационный номер налогоплательщика (далее - ИНН) и код причины постановки на учет (далее - КПП) организации (обособленного подразделения);

для физических лиц - двенадцатиразрядный код (ИНН физического лица, при наличии. При отсутствии ИНН - последовательность из двенадцати нулей).

GGGG - год формирования передаваемого файла, MM - месяц, DD - день;

N - идентификационный номер файла (длина - от 1 до 36 знаков. Идентификационный номер файла должен обеспечивать уникальность файла).

Расширение имени файла - xml. Расширение имени файла может указываться как строчными, так и прописными буквами.

Параметры первой строки файла обмена

Первая строка XML-файла должна иметь следующий вид:

<?xml version ="1.0" encoding ="windows-1251"?>

Имя файла, содержащего XML-схему файла обмена, должно иметь следующий вид:

IU_NALZHILFOND_1_311_01_05_01_xx, где xx - номер версии схемы.

Расширение имени файла - xsd.

XML-схема файла обмена приводится отдельным файлом и размещается на официальном сайте Федеральной налоговой службы в информационно-телекоммуникационной сети "Интернет".

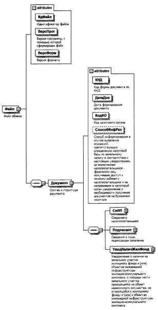
4. Логическая модель файла обмена представлена в виде диаграммы структуры файла обмена на рисунке 1 настоящего формата. Элементами логической модели файла обмена являются элементы и атрибуты XML-файла. Перечень структурных элементов логической модели файла обмена и сведения о них приведены в таблицах 4.1 - 4.12 настоящего формата.

Для каждого структурного элемента логической модели файла обмена приводятся следующие сведения:

наименование элемента. Приводится полное наименование элемента. В строке таблицы могут быть описаны несколько элементов, наименования которых разделены символом "|". Такая форма записи применяется при наличии в файле обмена только одного элемента из описанных в этой строке;

сокращенное наименование (код) элемента. Приводится сокращенное наименование элемента. Синтаксис сокращенного наименования должен удовлетворять спецификации XML;

признак типа элемента. Может принимать следующие значения: "С" - сложный элемент логической модели (содержит вложенные элементы), "П" - простой элемент логической модели, реализованный в виде элемента XML-файла, "А" - простой элемент логической модели, реализованный в виде атрибута элемента XML-файла. Простой элемент логической модели не содержит вложенные элементы;

формат элемента. Формат элемента представляется следующими условными обозначениями: T - символьная строка; N - числовое значение (целое или дробное).

Формат символьной строки указывается в виде T(n-k) или T(=k), где: n - минимальное количество знаков, k - максимальное количество знаков, символ "-" - разделитель, символ "=" означает фиксированное количество знаков в строке. В случае, если минимальное количество знаков равно 0, формат имеет вид T(0-k). В случае, если максимальное количество знаков не ограничено, формат имеет вид T(n-).

Формат числового значения указывается в виде N(m.k), где: m - максимальное количество знаков в числе, включая знак (для отрицательного числа), целую и дробную часть числа без разделяющей десятичной точки, k - максимальное число знаков дробной части числа. Если число знаков дробной части числа равно 0 (то есть число целое), то формат числового значения имеет вид N(m).

Для простых элементов, являющихся базовыми в XML, например, элемент с типом "date", поле "Формат элемента" не заполняется. Для таких элементов в поле "Дополнительная информация" указывается тип базового элемента;

признак обязательности элемента определяет обязательность наличия элемента (совокупности наименования элемента и его значения) в файле обмена. Признак обязательности элемента может принимать следующие значения: "О" - наличие элемента в файле обмена обязательно; "Н" - наличие элемента в файле обмена необязательно, то есть элемент может отсутствовать. Если элемент принимает ограниченный перечень значений (по классификатору, справочнику, кодовому словарю), то признак обязательности элемента дополняется символом "К". В случае, если количество реализаций элемента может быть более одной, то признак обязательности элемента дополняется символом "М".

К вышеперечисленным признакам обязательности элемента может добавляться значение "У" в случае описания в XML-схеме условий, предъявляемых к элементу в файле обмена, описанных в графе "Дополнительная информация";

дополнительная информация содержит, при необходимости, требования к элементу файла обмена, не указанные ранее. Для сложных элементов указывается ссылка на таблицу, в которой описывается состав данного элемента. Для элементов, принимающих ограниченный перечень значений из классификатора (справочника, кодового словаря), указывается соответствующее наименование классификатора (справочника, кодового словаря) или приводится перечень возможных значений. Для классификатора (справочника, кодового словаря) может указываться ссылка на его местонахождение. Для элементов, использующих пользовательский тип данных, указывается наименование типового элемента.

Рисунок 1. Диаграмма структуры файла обмена

Таблица 4.1

Файл обмена (Файл)

Наименование элемента Сокращенное наименование (код) элемента Признак типа элемента Формат элемента Признак обязательности элемента Дополнительная информация
Идентификатор файла ИдФайл А T(1-255) ОУ Содержит (повторяет) имя сформированного файла (без расширения)
Версия программы, с помощью которой сформирован файл ВерсПрог А T(1-40) О  
Версия формата ВерсФорм А T(1-5) О Принимает значение: 5.01
Состав и структура документа Документ С   О Состав элемента представлен в таблице 4.2

Таблица 4.2

Состав и структура документа (Документ)

Наименование элемента Сокращенное наименование (код) элемента Признак типа элемента Формат элемента Признак обязательности элемента Дополнительная информация
Код формы документа по КНД КНД А T(=7) ОК Типовой элемент <КНДТип>.
Принимает значение: 1150137
Дата формирования документа ДатаДок А T(=10) О Типовой элемент <ДатаТип>.
Дата в формате ДД.ММ.ГГГГ
Код налогового органа КодНО А T(=4) ОК Типовой элемент <СОНОТип>
Способ информирования в случае выявления оснований, препятствующих определению налоговой базы по земельному налогу в соответствии с настоящим уведомлением, за исключением налогоплательщиков - физических лиц, получивших доступ к личному кабинету налогоплательщика и не направивших в налоговый орган уведомление о необходимости получения документов на бумажном носителе СпособИнфРез А T(=1) НК Принимает значение:
1 - лично в налоговом органе, через который подано настоящее уведомление |
2 - по почте по имеющемуся у налогового органа адресу налогоплательщика |
3 - по телекоммуникационным каналам связи через оператора электронного документооборота |
4 - в многофункциональном центре предоставления государственных и муниципальных услуг (далее - МФЦ), через который подано настоящее уведомление, для чего выражаю согласие на передачу мне документов, составляющих налоговую тайну, на бумажном носителе через МФЦ (для налогоплательщиков - физических лиц)
Сведения о налогоплательщике СвНП С   О Состав элемента представлен в таблице 4.3
Сведения о лице, подписавшем заявление Подписант С   О Состав элемента представлен в таблице 4.7
Уведомление о наличии на земельном участке жилищного фонда и (или) объектов инженерной инфраструктуры жилищно-коммунального комплекса, о площади части земельного участка, приходящейся на объект недвижимого имущества, не относящийся к жилищному фонду и (или) к объектам инженерной инфраструктуры жилищно-коммунального комплекса УведНаличЖилФонд С   О Состав элемента представлен в таблице 4.9

Таблица 4.3

Сведения о налогоплательщике (СвНП)

Наименование элемента Сокращенное наименование (код) элемента Признак типа элемента Формат элемента Признак обязательности элемента Дополнительная информация
Номер контактного телефона Тлф А T(1-20) Н  
Налогоплательщик - организация | НПЮЛ С   О Состав элемента представлен в таблице 4.4
Налогоплательщик - физическое лицо НПФЛ С   О Состав элемента представлен в таблице 4.5

Таблица 4.4

Налогоплательщик - организация (НПЮЛ)

Наименование элемента Сокращенное наименование (код) элемента Признак типа элемента Формат элемента Признак обязательности элемента Дополнительная информация
Наименование организации НаимОрг А T(1-1000) О  
ИНН организации ИННЮЛ А T(=10) О Типовой элемент <ИННЮЛТип>
КПП КПП А T(=9) О Типовой элемент <КППТип>

Таблица 4.5

Налогоплательщик - физическое лицо (НПФЛ)

Наименование элемента Сокращенное наименование (код) элемента Признак типа элемента Формат элемента Признак обязательности элемента Дополнительная информация
Фамилия, имя, отчество (при наличии) ФИОФЛ С   О Типовой элемент <ФИОТип>.
Состав элемента представлен в таблице 4.12
ИНН физического лица | ИННФЛ П T(=12) О Типовой элемент <ИННФЛТип>.
Состав элемента представлен в таблице 4.6
Персональные данные налогоплательщика - физического лица (в соответствии с документом, удостоверяющим личность) ПерсДанФЛ С О

Таблица 4.6

Персональные данные налогоплательщика - физического лица (в соответствии с документом, удостоверяющим личность) (ПерсДанФЛ)

Наименование элемента Сокращенное наименование (код) элемента Признак типа элемента Формат элемента Признак обязательности элемента Дополнительная информация
Дата рождения ДатаРожд А T(=10) О Типовой элемент <ДатаТип>.
Дата в формате ДД.ММ.ГГГГ
Место рождения МестоРожд А T(1-128) О  
Сведения о документе, удостоверяющем личность УдЛичн С   О Типовой элемент <УдЛичнФЛТип>.
Состав элемента представлен в таблице 4.11

Таблица 4.7

Сведения о лице, подписавшем заявление (Подписант)

Наименование элемента Сокращенное наименование (код) элемента Признак типа элемента Формат элемента Признак обязательности элемента Дополнительная информация
Признак лица, подписавшего документ ПрПодп А T(=1) ОК Принимает значение:
1 - налогоплательщик |
2 - представитель налогоплательщика
Фамилия, имя, отчество (при наличии) ФИО С   НУ Типовой элемент <ФИОТип>.
Состав элемента представлен в таблице 4.12.
Элемент обязателен при выполнении одного из условий:
- <ПрПодп>=2 |
- <ПрПодп>=1 и наличие <НПЮЛ>
Сведения о представителе налогоплательщика СвПред С   НУ Состав элемента представлен в таблице 4.8.
Элемент обязателен при <ПрПодп>=2

Таблица 4.8

Сведения о представителе налогоплательщика (СвПред)

Наименование элемента Сокращенное наименование (код) элемента Признак типа элемента Формат элемента Признак обязательности элемента Дополнительная информация
Наименование и реквизиты документа, подтверждающего полномочия представителя налогоплательщика НаимДок А T(1-120) О  

Таблица 4.9

Уведомление о наличии на земельном участке жилищного фонда и (или) объектов инженерной инфраструктуры жилищно-коммунального комплекса, о площади части земельного участка, приходящейся на объект недвижимого имущества, не относящийся к жилищному фонду и (или) к объектам инженерной инфраструктуры жилищно-коммунального комплекса (УведНаличЖилФонд)

Наименование элемента Сокращенное наименование (код) элемента Признак типа элемента Формат элемента Признак обязательности элемента Дополнительная информация
Сведения о земельном участке, в отношении которого представляется настоящее уведомление СведЗУ С   ОМ Состав элемента представлен в таблице 4.10

Таблица 4.10

Сведения о земельном участке, в отношении которого представляется настоящее уведомление (СведЗУ)

Наименование элемента Сокращенное наименование (код) элемента Признак типа элемента Формат элемента Признак обязательности элемента Дополнительная информация
Кадастровый номер земельного участка НомКадастрЗУ А T(1-100) О  
Кадастровый, инвентарный или иной номер находящегося на земельном участке объекта жилищного фонда НомКадастрЖилФонд А T(1-100) Н  
Кадастровый, инвентарный или иной номер находящегося на земельном участке объекта инженерной инфраструктуры жилищно-коммунального комплекса НомКадастрИнжИнфр А T(1-100) Н  
Кадастровый, инвентарный или иной номер находящегося на земельном участке объекта недвижимого имущества, не относящегося к жилищному фонду и (или) к объектам инженерной инфраструктуры жилищно-коммунального комплекса НомКадастрНеОтнос А T(1-100) Н  
Площадь части земельного участка, приходящейся на объект недвижимого имущества, не относящийся к жилищному фонду и (или) к объектам инженерной инфраструктуры жилищно-коммунального комплекса (в квадратных метрах) ПлощНеОтнос А N(23.1) Н  

Таблица 4.11

Сведения о документе, удостоверяющем личность (УдЛичнФЛТип)

Наименование элемента Сокращенное наименование (код) элемента Признак типа элемента Формат элемента Признак обязательности элемента Дополнительная информация
Код вида документа КодВидДок А T(=2) ОК Принимает значение:
21 - паспорт гражданина Российской Федерации |
01 - паспорт гражданина СССР |
03 - свидетельство о рождении |
05 - справка об освобождении из места лишения свободы |
07 - военный билет |
08 - временное удостоверение, выданное взамен военного билета |
10 - паспорт иностранного гражданина |
11 - свидетельство о рассмотрении ходатайства о признании лица беженцем на территории Российской Федерации по существу |
12 - вид на жительство в Российской Федерации |
13 - удостоверение беженца |
14 - временное удостоверение личности гражданина Российской Федерации |
15 - разрешение на временное проживание в Российской Федерации |
19 - свидетельство о предоставлении временного убежища на территории Российской Федерации |
23 - свидетельство о рождении, выданное уполномоченным органом иностранного государства |
24 - удостоверение личности военнослужащего Российской Федерации |
27 - военный билет офицера запаса |
61 - свидетельство о регистрации по месту жительства |
62 - вид на жительство иностранного гражданина
Серия и номер СерНомДок А T(1-25) О  
Дата выдачи ДатаДок А T(=10) О Типовой элемент <ДатаТип>.
Дата в формате ДД.ММ.ГГГГ
Кем выдан ВыдДок А T(1-255) О  

Таблица 4.12

Фамилия, имя, отчество (ФИОТип)

Наименование элемента Сокращенное наименование (код) элемента Признак типа элемента Формат элемента Признак обязательности элемента Дополнительная информация
Фамилия Фамилия А T(1-60) О  
Имя Имя А T(1-60) О  
Отчество Отчество А T(1-60) Н