Письмо ФНС РФ от 14.09.2023 N КЧ-4-8/11712@

"О направлении для использования в работе форм и форматов документов"

ФЕДЕРАЛЬНАЯ НАЛОГОВАЯ СЛУЖБА

ПИСЬМО
от 14 сентября 2023 г. N КЧ-4-8/11712@

ФНС России в целях расширения возможностей и повышения качества информирования налогоплательщиков, совершенствования предоставляемых государственных услуг, а также оптимизации форм и форматов документов, предоставляемых налогоплательщикам, направляет для использования в работе рекомендуемые формы и форматы:

- заявления о представлении на бумажном носителе сведений о наличии (отсутствии) задолженности в размере отрицательного сальдо ЕНС, справки о принадлежности сумм денежных средств, перечисленных в качестве единого налогового платежа (агрегированные данные) (КНД 1166507);

- сведений о наличии (отсутствии) задолженности в размере отрицательного сальдо ЕНС (КНД 1120518);

- справки о принадлежности сумм денежных средств, перечисленных в качестве единого налогового платежа (агрегированные данные) (КНД 1120525).

Управлениям ФНС России по субъектам Российской Федерации и межрегиональным инспекциям ФНС России по крупнейшим налогоплательщикам необходимо довести указанное письмо до подведомственных территориальных налоговых органов.

Одновременно сообщается, что функционал для формирования сведений о наличии (отсутствии) задолженности в размере отрицательного сальдо ЕНС (КНД 1120518) и справки о принадлежности сумм денежных средств, перечисленных в качестве единого налогового платежа (агрегированные данные) (КНД 1120525), а также в части заявления (КНД 1166507) будет реализован в АИС "Налог-3" с 19.09.2023.

Действительный
государственный советник
Российской Федерации
2 класса
К.Н. ЧЕКМЫШЕВ

Приложение N
к письму ФНС России
от "__" _______ 2023 г. N _____

                    ИНН <1>            
                                                           
    3080   1011     КПП                 Стр. 0 0 1

Форма по КНД 1166507

ЗАЯВЛЕНИЕ О ПРЕДСТАВЛЕНИИ СВЕДЕНИЙ О НАЛИЧИИ (ОТСУТСТВИИ) ЗАДОЛЖЕННОСТИ В РАЗМЕРЕ ОТРИЦАТЕЛЬНОГО САЛЬДО ЕНС, СПРАВКИ О ПРИНАДЛЕЖНОСТИ СУММ ДЕНЕЖНЫХ СРЕДСТВ, ПЕРЕЧИСЛЕННЫХ В КАЧЕСТВЕ ЕДИНОГО НАЛОГОВОГО ПЛАТЕЖА (АГРЕГИРОВАННЫЕ ДАННЫЕ)

Представляется в налоговый орган (код) <2>                                                      
                                                                               
Признак заявителя   1 - организация                                                      
              2 - физическое лицо, не являющееся индивидуальным предпринимателем                          
              3 - физическое лицо, зарегистрированное в качестве индивидуального предпринимателя                  
                                                                               
                                                                               
                                                                               
                                                                               
                                                                               
                                                                               
                                                                               
                                                                               
                                                                               
(наименование организации (фамилия, имя, отчество <3> физического лица))
                                                                               
Сведения о физическом лице <4>:                                                            
                                                                               
Сведения о документе, удостоверяющем личность:                                   Код вида документа <5>    
                                                                               
Серия и номер                                         Дата выдачи     .     .        
                                                                               
Прошу выдать:   1 - сведения о наличии (отсутствии) задолженности в размере отрицательного сальдо ЕНС по состоянию на     .     .        
                                         
            2 - справку о принадлежности сумм денежных средств, перечисленных в качестве единого налогового платежа (агрегированные данные)
                                                                               
                              за период с     .     .         по     .     .        
                                                                               
Способ представления сведений:   1 - в налоговом органе, в который представлено настоящее заявление                  
                      2 - по почте по имеющемуся у налогового органа адресу заявителя                
                                                                               
Номер контактного телефона (при наличии)                                                        
                                          Заполняется работником налогового органа  
Достоверность и полноту сведений, указанных в настоящем заявлении, подтверждаю:                                        
                                            Сведения о представлении заявления  
    1 - заявитель                                          
    2 - представитель заявителя <6>                                          
                                            Настоящее заявление представлено (код) <7>      
                                                                               
                                            на 0 0 1 странице
                                                                               
                                            с приложением подтверждающих документов
                                                                               
(фамилия, имя, отчество <3> руководителя организации или представителя заявителя)     или их копий на       листах        
                                                                     
Подпись   Дата     .     .           Дата представления заявления     .     .      
                                                                                 
Наименование и реквизиты документа, подтверждающего полномочия представителя заявителя                                          
                                         
                                                                               
                                                                                 
                                                                               
                                            Фамилия, И.О. <3>     Подпись  

<1> Заполняется физическим лицом, имеющим документ о присвоении идентификационного номера налогоплательщика (далее - ИНН) (свидетельство о постановке на учет в налоговом органе, отметка в паспорте гражданина Российской Федерации, выписку из Единого государственного реестра налогоплательщиков и другое) и использующим ИНН при представлении настоящего заявления, в случае незаполнения поля "Сведения о физическом лице", а также обязательно к заполнению организацией и физическим лицом, зарегистрированным в качестве индивидуального предпринимателя.

<2> Коды налоговых органов размещены на официальном сайте Федеральной налоговой службы в информационно-телекоммуникационной сети "Интернет" nalog.gov.ru.

<3> Отчество указывается при наличии.

<4> Заполняется физическим лицом, не являющимся индивидуальным предпринимателем, в случае незаполнения поля "ИНН".

<5> Указывается соответствующий код вида документа: "21" - паспорт гражданина Российской Федерации; "03" - свидетельство о рождении; "07" - военный билет; "08" - временное удостоверение, выданное взамен военного билета; "10" - паспорт иностранного гражданина; "11" - свидетельство о рассмотрении ходатайства о признании лица беженцем на территории Российской Федерации по существу; "12" - вид на жительство в Российской Федерации; "13" - удостоверение беженца; "14" - временное удостоверение личности гражданина Российской Федерации; "15" - разрешение на временное проживание в Российской Федерации; "19" - свидетельство о предоставлении временного убежища на территории Российской Федерации; "23" - свидетельство о рождении, выданное уполномоченным органом иностранного государства; "24" - удостоверение личности военнослужащего Российской Федерации; "27" - военный билет офицера запаса.

<6> К заявлению прилагается копия документа, подтверждающего полномочия представителя.

<7> 01 - на бумажном носителе (по почте); 02 - на бумажном носителе (лично); 09 - на бумажном носителе с использованием штрих-кода (лично); 10 - на бумажном носителе с использованием штрих-кода (по почте).

                                                                                   

Приложение N
к письму ФНС России
от "__" _______ 2023 г. N _____

ФОРМАТ ПРЕДСТАВЛЕНИЯ ЗАЯВЛЕНИЯ О ПРЕДСТАВЛЕНИИ СВЕДЕНИЙ О НАЛИЧИИ (ОТСУТСТВИИ) ЗАДОЛЖЕННОСТИ В РАЗМЕРЕ ОТРИЦАТЕЛЬНОГО САЛЬДО ЕНС, СПРАВКИ О ПРИНАДЛЕЖНОСТИ СУММ ДЕНЕЖНЫХ СРЕДСТВ, ПЕРЕЧИСЛЕННЫХ В КАЧЕСТВЕ ЕДИНОГО НАЛОГОВОГО ПЛАТЕЖА (АГРЕГИРОВАННЫЕ ДАННЫЕ) В ЭЛЕКТРОННОЙ ФОРМЕ

I. ОБЩИЕ СВЕДЕНИЯ

1. Настоящий формат описывает требования к XML-файлам (далее - файл обмена) передачи в налоговые органы заявления о представлении сведений о наличии (отсутствии) задолженности в размере отрицательного сальдо ЕНС, справки о принадлежности сумм денежных средств, перечисленных в качестве единого налогового платежа (агрегированные данные), в электронной форме.

2. Номер версии настоящего формата 5.01, часть 308.

II. ОПИСАНИЕ ФАЙЛА ОБМЕНА

3. Имя файла обмена должно иметь следующий вид:

R_T_A_K_O_GGGGMMDD_N, где:

R_T - префикс, принимающий значение SR_SVEDDOLGENS;

A_K - идентификатор получателя информации, где: A - идентификатор получателя, которому направляется файл обмена, K - идентификатор конечного получателя, для которого предназначена информация из данного файла обмена. Передача файла от отправителя к конечному получателю (K) может осуществляться в несколько этапов через другие налоговые органы, осуществляющие передачу файла на промежуточных этапах, которые обозначаются идентификатором A. В случае передачи файла от отправителя к конечному получателю при отсутствии налоговых органов, осуществляющих передачу на промежуточных этапах, значения идентификаторов A и K совпадают. Каждый из идентификаторов (A и K) имеет вид для налоговых органов - четырехразрядный код налогового органа;

O - идентификатор отправителя информации, имеет вид:

для организаций - девятнадцатиразрядный код (идентификационный номер налогоплательщика (далее - ИНН) и код причины постановки на учет (далее - КПП) организации (обособленного подразделения);

для физических лиц - двенадцатиразрядный код (ИНН физического лица, при наличии. При отсутствии ИНН - последовательность из двенадцати нулей).

GGGG - год формирования передаваемого файла, MM - месяц, DD - день;

N - идентификационный номер файла. (Длина - от 1 до 36 знаков. Идентификационный номер файла должен обеспечивать уникальность файла).

Расширение имени файла - XML. Расширение имени файла может указываться как строчными, так и прописными буквами.

Параметры первой строки файла обмена

Первая строка XML-файла должна иметь следующий вид:

<?xml version ="1.0" encoding ="windows-1251"?>

Имя файла, содержащего XML-схему файла обмена, должно иметь следующий вид:

SR_SVEDDOLGENS_1_308_01_05_01_xx, где xx - номер версии схемы.

Расширение имени файла - xsd.

XML-схема файла обмена приводится отдельным файлом и размещается на официальном сайте Федеральной налоговой службы в информационно-телекоммуникационной сети "Интернет".

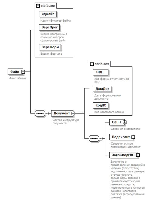
4. Логическая модель файла обмена представлена в виде диаграммы структуры файла обмена на рисунке 1 настоящего формата. Элементами логической модели файла обмена являются элементы и атрибуты XML-файла. Перечень структурных элементов логической модели файла обмена и сведения о них приведены в таблицах 4.1 - 4.11 настоящего формата.

Для каждого структурного элемента логической модели файла обмена приводятся следующие сведения:

наименование элемента. Приводится полное наименование элемента. В строке таблицы могут быть описаны несколько элементов, наименования которых разделены символом "|". Такая форма записи применяется при наличии в файле обмена только одного элемента из описанных в этой строке;

сокращенное наименование (код) элемента. Приводится сокращенное наименование элемента. Синтаксис сокращенного наименования должен удовлетворять спецификации XML;

признак типа элемента. Может принимать следующие значения: "С" - сложный элемент логической модели (содержит вложенные элементы), "П" - простой элемент логической модели, реализованный в виде элемента XML-файла, "А" - простой элемент логической модели, реализованный в виде атрибута элемента XML-файла. Простой элемент логической модели не содержит вложенные элементы;

формат элемента. Формат элемента представляется следующими условными обозначениями: T - символьная строка; N - числовое значение (целое или дробное).

Формат символьной строки указывается в виде T(n-k) или T(=k), где: n - минимальное количество знаков, k - максимальное количество знаков, символ "-" - разделитель, символ "=" означает фиксированное количество знаков в строке. В случае, если минимальное количество знаков равно 0, формат имеет вид T(0-k). В случае, если максимальное количество знаков не ограничено, формат имеет вид T(n-).

Формат числового значения указывается в виде N(m.k), где: m - максимальное количество знаков в числе, включая знак (для отрицательного числа), целую и дробную часть числа без разделяющей десятичной точки, k - максимальное число знаков дробной части числа. Если число знаков дробной части числа равно 0 (то есть число целое), то формат числового значения имеет вид N(m).

Для простых элементов, являющихся базовыми в XML, например, элемент с типом "date", поле "Формат элемента" не заполняется. Для таких элементов в поле "Дополнительная информация" указывается тип базового элемента;

признак обязательности элемента определяет обязательность наличия элемента (совокупности наименования элемента и его значения) в файле обмена. Признак обязательности элемента может принимать следующие значения: "О" - наличие элемента в файле обмена обязательно; "Н" - наличие элемента в файле обмена необязательно, то есть элемент может отсутствовать. Если элемент принимает ограниченный перечень значений (по классификатору, справочнику, кодовому словарю), то признак обязательности элемента дополняется символом "К". В случае, если количество реализаций элемента может быть более одной, то признак обязательности элемента дополняется символом "М".

К вышеперечисленным признакам обязательности элемента может добавляться значение "У" в случае описания в XML-схеме условий, предъявляемых к элементу в файле обмена, описанных в графе "Дополнительная информация";

дополнительная информация содержит, при необходимости, требования к элементу файла обмена, не указанные ранее. Для сложных элементов указывается ссылка на таблицу, в которой описывается состав данного элемента. Для элементов, принимающих ограниченный перечень значений из классификатора (справочника, кодового словаря), указывается соответствующее наименование классификатора (справочника, кодового словаря) или приводится перечень возможных значений. Для классификатора (справочника, кодового словаря) может указываться ссылка на его местонахождение. Для элементов, использующих пользовательский тип данных, указывается наименование типового элемента.

Рисунок 1. Диаграмма структуры файла обмена

Таблица 4.1

Файл обмена (Файл)

Наименование элемента Сокращенное наименование (код) элемента Признак типа элемента Формат элемента Признак обязательности элемента Дополнительная информация
Идентификатор файла ИдФайл А T(1-255) ОУ Содержит (повторяет) имя сформированного файла (без расширения)
Версия программы, с помощью которой сформирован файл ВерсПрог А T(1-40) О  
Версия формата ВерсФорм А T(1-5) О Принимает значение: 5.01
Состав и структура документа Документ С   О Состав элемента представлен в таблице 4.2

Таблица 4.2

Состав и структура документа (Документ)

Наименование элемента Сокращенное наименование (код) элемента Признак типа элемента Формат элемента Признак обязательности элемента Дополнительная информация
Код формы отчетности по КНД КНД А T(=7) ОК Типовой элемент <КНДТип>.
Принимает значение: 1166507
Дата формирования документа ДатаДок А T(=10) О Типовой элемент <ДатаТип>.
Дата в формате ДД.ММ.ГГГГ
Код налогового органа КодНО А T(=4) ОК Типовой элемент <СОНОТип>
Сведения о заявителе СвНП С О Состав элемента представлен в таблице 4.3
Сведения о лице, подписавшем документ Подписант С О Состав элемента представлен в таблице 4.7
Заявление о представлении сведений о наличии (отсутствии) задолженности в размере отрицательного сальдо ЕНС, справки о принадлежности сумм денежных средств, перечисленных в качестве единого налогового платежа (агрегированные данные) ЗаявСведЕНС С О Состав элемента представлен в таблице 4.9

Таблица 4.3

Сведения о заявителе (СвНП)

Наименование элемента Сокращенное наименование (код) элемента Признак типа элемента Формат элемента Признак обязательности элемента Дополнительная информация
Признак заявителя ПрЗаяв А T(=1) ОК Принимает значение:
1 - организация |
2 - физическое лицо, не являющееся
индивидуальным предпринимателем |
3 - физическое лицо, зарегистрированное в качестве индивидуального предпринимателя
Номер контактного телефона (при наличии) Тлф А T(1-20) Н
Заявитель - организация | НПЮЛ С ОУ Состав элемента представлен в таблице 4.4.
Элемент заполняется при <ПрЗаяв>=1
Заявитель - физическое лицо, не являющееся индивидуальным предпринимателем | НПФЛ С ОУ Состав элемента представлен в таблице 4.5.
Элемент заполняется при <ПрЗаяв>=2
Заявитель - физическое лицо, зарегистрированное в качестве индивидуального предпринимателя НПИП С ОУ Состав элемента представлен в таблице 4.6.
Элемент заполняется при <ПрЗаяв>=3

Таблица 4.4

Заявитель - организация (НПЮЛ)

Наименование элемента Сокращенное наименование (код) элемента Признак типа элемента Формат элемента Признак обязательности элемента Дополнительная информация
Наименование организации НаимОрг А T(1-1000) О
ИНН организации ИННЮЛ А T(=10) О Типовой элемент <ИННЮЛТип>
КПП организации КПП А T(=9) О Типовой элемент <КППТип>

Таблица 4.5

Заявитель - физическое лицо, не являющееся индивидуальным предпринимателем (НПФЛ)

Наименование элемента Сокращенное наименование (код) элемента Признак типа элемента Формат элемента Признак обязательности элемента Дополнительная информация
Фамилия, имя, отчество физического лица ФИОФЛ С О Типовой элемент <ФИОТип>.
Состав элемента представлен в таблице 4.11
ИНН физического лица | ИННФЛ П T(=12) О Типовой элемент <ИННФЛТип>
Сведения о документе, удостоверяющем личность УдЛичн С Типовой элемент <УдЛичнФЛТип>.
Состав элемента представлен в таблице 4.10

Таблица 4.6

Заявитель - физическое лицо, зарегистрированное в качестве индивидуального предпринимателя (НПИП)

Наименование элемента Сокращенное наименование (код) элемента Признак типа элемента Формат элемента Признак обязательности элемента Дополнительная информация
ИНН физического лица, зарегистрированное в качестве индивидуального предпринимателя ИННФЛ А T(=12) О Типовой элемент <ИННФЛТип>
Фамилия, имя, отчество индивидуального предпринимателя ФИОИП С О Типовой элемент <ФИОТип>.
Состав элемента представлен в таблице 4.11

Таблица 4.7

Сведения о лице, подписавшем документ (Подписант)

Наименование элемента Сокращенное наименование (код) элемента Признак типа элемента Формат элемента Признак обязательности элемента Дополнительная информация
Признак лица, подписавшего документ ПрПодп А T(=1) ОК Принимает значение:
1 - заявитель |
2 - представитель заявителя
Фамилия, имя, отчество ФИО С НУ Типовой элемент <ФИОТип>.
Состав элемента представлен в таблице 4.11
Элемент обязателен при выполнении одного из условий:
- <ПрПодп>=2 |
- <ПрПодп>=1 и наличие <НПЮЛ>
Сведения о представителе заявителя СвПред С НУ Состав элемента представлен в таблице 4.8
Элемент обязателен при <ПрПодп>=2

Таблица 4.8

Сведения о представителе заявителя (СвПред)

Наименование элемента Сокращенное наименование (код) элемента Признак типа элемента Формат элемента Признак обязательности элемента Дополнительная информация
Наименование и реквизиты документа, подтверждающего полномочия представителя заявителя НаимДок А T(1-120) О Для доверенности, совершенной в электронной форме, необходимо указывать GUID доверенности

Таблица 4.9

Заявление о представлении сведений о наличии (отсутствии) задолженности в размере отрицательного сальдо ЕНС, справки о принадлежности сумм денежных средств, перечисленных в качестве единого налогового платежа (агрегированные данные) (ЗаявСведЕНС)

Наименование элемента Сокращенное наименование (код) элемента Признак типа элемента Формат элемента Признак обязательности элемента Дополнительная информация
Признак документа, который заявитель просит выдать ПрВыдДок А T(=1) ОК Принимает значение:
1 - сведения о наличии (отсутствии) задолженности в размере отрицательного сальдо ЕНС |
2 - справку о принадлежности сумм денежных средств, перечисленных в качестве единого налогового платежа (агрегированные данные)
Дата, по состоянию на которую налогоплательщик просит представить сведения ДатаСвед А T(=10) НУ Типовой элемент <ДатаТип>.
Дата в формате ДД.ММ.ГГГГ.
Элемент обязателен при <ПрВыдДок>=1 и не заполняется при <ПрВыдДок>=2
Дата начала периода, за который заявитель просит выдать справку ДатаНачПериод А T(=10) НУ Типовой элемент <ДатаТип>.
Дата в формате ДД.ММ.ГГГГ.
Элемент обязателен при <ПрВыдДок>=2 и не заполняется при <ПрВыдДок>=1
Дата окончания периода, за который заявитель просит выдать справку ДатаКонПериод А T(=10) НУ Типовой элемент <ДатаТип>.
Дата в формате ДД.ММ.ГГГГ.
Элемент обязателен при <ПрВыдДок>=2 и не заполняется при <ПрВыдДок>=1.
Значение ГГГГ в элементе <ДатаКонПериод> должно совпадать со значением ГГГГ в элементе <ДатаНачПериод>
Способ представления сведений СпособПредстСвед А T(=1) ОК Принимает значение:
1 - в налоговом органе, в который представлено настоящее заявление |
2 - по почте по имеющемуся у налогового органа адресу заявителя

Таблица 4.10

Сведения о документе, удостоверяющем личность (УдЛичнФЛТип)

Наименование элемента Сокращенное наименование (код) элемента Признак типа элемента Формат элемента Признак обязательности элемента Дополнительная информация
Код вида документа КодВидДок А T(=2) ОК Принимает значение:
21 - паспорт гражданина Российской Федерации |
03 - свидетельство о рождении |
07 - военный билет |
08 - временное удостоверение, выданное взамен военного билета |
10 - паспорт иностранного гражданина |
11 - свидетельство о рассмотрении ходатайства о признании лица беженцем на территории Российской Федерации по существу |
12 - вид на жительство в Российской Федерации |
13 - удостоверение беженца |
14 - временное удостоверение личности гражданина Российской Федерации |
15 - разрешение на временное проживание в Российской Федерации |
19 - свидетельство о предоставлении временного убежища на территории Российской Федерации |
23 - свидетельство о рождении, выданное уполномоченным органом иностранного государства |
24 - удостоверение личности военнослужащего Российской Федерации |
27 - военный билет офицера запаса
Серия и номер СерНомДок А T(1-25) О
Дата выдачи ДатаДок А T(=10) О Типовой элемент <ДатаТип>.
Дата в формате ДД.ММ.ГГГГ

Таблица 4.11

Фамилия, имя, отчество (ФИОТип)

Наименование элемента Сокращенное наименование (код) элемента Признак типа элемента Формат элемента Признак обязательности элемента Дополнительная информация
Фамилия Фамилия А T(1-60) О
Имя Имя А T(1-60) О
Отчество Отчество А T(1-60) Н

Приложение N
к письму ФНС России
от "__" _______ 202_ г. N _____

Код КНД 1120518

СВЕДЕНИЯ О НАЛИЧИИ (ОТСУТСТВИИ) ЗАДОЛЖЕННОСТИ В РАЗМЕРЕ ОТРИЦАТЕЛЬНОГО САЛЬДО ЕНС

Налогоплательщик (плательщик сбора, плательщик страховых взносов, налоговый агент)

(наименование организации, Ф.И.О. (при наличии) индивидуального предпринимателя, физического лица, не являющегося индивидуальным предпринимателем)

ИНН _________________ КПП _________________

по состоянию на "___" _____________ 20__ г.
  (дата)
(имеет или не имеет)

неисполненную обязанность по уплате налогов, сборов, страховых взносов, пеней, штрафов, процентов, подлежащих уплате в соответствии с законодательством Российской Федерации о налогах и сборах.

(наименование, код налогового органа)
Руководитель (заместитель руководителя) налогового органа   (   )
  (подпись)   (фамилия, имя, отчество (при наличии))  

Приложение N
к письму ФНС России
от "__" _______ 2023 г. N _____

ФОРМАТ ПРЕДСТАВЛЕНИЯ СВЕДЕНИЙ О НАЛИЧИИ (ОТСУТСТВИИ) ЗАДОЛЖЕННОСТИ В РАЗМЕРЕ ОТРИЦАТЕЛЬНОГО САЛЬДО ЕНС В ЭЛЕКТРОННОЙ ФОРМЕ

I. ОБЩИЕ СВЕДЕНИЯ

1. Настоящий формат описывает требования к XML-файлам (далее - файл обмена) передачи налоговыми органами в электронной форме сведений о наличии (отсутствии) задолженности в размере отрицательного сальдо ЕНС.

2. Номер версии настоящего формата 5.01, часть 878.

II. ОПИСАНИЕ ФАЙЛА ОБМЕНА

3. Имя файла обмена должно иметь следующий вид:

R_T_A_K_O_GGGGMMDD_N, где:

R_T - префикс, принимающий значение IU_SVISOB;

A_K - идентификатор получателя информации, где: A - идентификатор получателя, которому направляется файл обмена, K - идентификатор конечного получателя, для которого предназначена информация из данного файла обмена. Передача файла от отправителя к конечному получателю (K) может осуществляться в несколько этапов через другие налоговые органы, осуществляющие передачу файла на промежуточных этапах, которые обозначаются идентификатором A. В случае передачи файла от отправителя к конечному получателю при отсутствии налоговых органов, осуществляющих передачу на промежуточных этапах, значения идентификаторов A и K совпадают. Каждый из идентификаторов (A и K) имеет вид:

для организаций - девятнадцатиразрядный код (идентификационный номер налогоплательщика (далее - ИНН) и код причины постановки на учет (далее - КПП) организации (обособленного подразделения);

для физических лиц - двенадцатиразрядный код (ИНН физического лица, при наличии. При отсутствии ИНН - последовательность из двенадцати нулей);

для налоговых органов (только для идентификатора А) - четырехразрядный код (код налогового органа в соответствии с классификатором "Система обозначения налоговых органов" (далее - СОНО);

O - идентификатор отправителя информации, для налоговых органов представляется в виде четырехразрядного кода (код налогового органа по СОНО);

GGGG - год формирования передаваемого файла, MM - месяц, DD - день;

N - идентификационный номер файла (длина - от 1 до 36 знаков. Идентификационный номер файла должен обеспечивать уникальность файла).

Расширение имени файла - xml. Расширение имени файла может указываться как строчными, так и прописными буквами.

Параметры первой строки файла обмена

Первая строка XML-файла должна иметь следующий вид:

<?xml version ="1.0" encoding ="windows-1251"?>

Имя файла, содержащего XML-схему файла обмена, должно иметь следующий вид:

IU_SVISOB_1_878_01_05_01_xx, где xx - номер версии схемы.

Расширение имени файла - xsd.

XML-схема файла обмена приводится отдельным файлом и размещается на официальном сайте Федеральной налоговой службы в информационно-телекоммуникационной сети "Интернет".

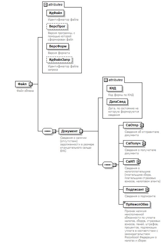
4. Логическая модель файла обмена представлена в виде диаграммы структуры файла обмена на рисунке 1 настоящего формата. Элементами логической модели файла обмена являются элементы и атрибуты XML-файла. Перечень структурных элементов логической модели файла обмена и сведения о них приведены в таблицах 4.1 - 4.10 настоящего формата.

Для каждого структурного элемента логической модели файла обмена приводятся следующие сведения:

наименование элемента. Приводится полное наименование элемента. В строке таблицы могут быть описаны несколько элементов, наименования которых разделены символом "|". Такая форма записи применяется при наличии в файле обмена только одного элемента из описанных в этой строке;

сокращенное наименование (код) элемента. Приводится сокращенное наименование элемента. Синтаксис сокращенного наименования должен удовлетворять спецификации XML;

признак типа элемента. Может принимать следующие значения: "С" - сложный элемент логической модели (содержит вложенные элементы), "П" - простой элемент логической модели, реализованный в виде элемента XML-файла, "А" - простой элемент логической модели, реализованный в виде атрибута элемента XML-файла. Простой элемент логической модели не содержит вложенные элементы;

формат элемента. Формат элемента представляется следующими условными обозначениями: T - символьная строка; N - числовое значение (целое или дробное).

Формат символьной строки указывается в виде T(n-k) или T(=k), где: n - минимальное количество знаков, k - максимальное количество знаков, символ "-" - разделитель, символ "=" означает фиксированное количество знаков в строке. В случае, если минимальное количество знаков равно 0, формат имеет вид T(0-k). В случае, если максимальное количество знаков не ограничено, формат имеет вид T(n-).

Формат числового значения указывается в виде N(m.k), где: m - максимальное количество знаков в числе, включая знак (для отрицательного числа), целую и дробную часть числа без разделяющей десятичной точки, k - максимальное число знаков дробной части числа. Если число знаков дробной части числа равно 0 (то есть число целое), то формат числового значения имеет вид N(m).

Для простых элементов, являющихся базовыми в XML, например, элемент с типом "date", поле "Формат элемента" не заполняется. Для таких элементов в поле "Дополнительная информация" указывается тип базового элемента;

признак обязательности элемента определяет обязательность наличия элемента (совокупности наименования элемента и его значения) в файле обмена. Признак обязательности элемента может принимать следующие значения: "О" - наличие элемента в файле обмена обязательно; "Н" - наличие элемента в файле обмена необязательно, то есть элемент может отсутствовать. Если элемент принимает ограниченный перечень значений (по классификатору, справочнику, кодовому словарю), то признак обязательности элемента дополняется символом "К". В случае, если количество реализаций элемента может быть более одной, то признак обязательности элемента дополняется символом "М".

К вышеперечисленным признакам обязательности элемента может добавляться значение "У" в случае описания в XML-схеме условий, предъявляемых к элементу в файле обмена, описанных в графе "Дополнительная информация";

дополнительная информация содержит, при необходимости, требования к элементу файла обмена, не указанные ранее. Для сложных элементов указывается ссылка на таблицу, в которой описывается состав данного элемента. Для элементов, принимающих ограниченный перечень значений из классификатора (справочника, кодового словаря), указывается соответствующее наименование классификатора (справочника, кодового словаря) или приводится перечень возможных значений. Для классификатора (справочника, кодового словаря) может указываться ссылка на его местонахождение. Для элементов, использующих пользовательский тип данных, указывается наименование типового элемента.

Рисунок 1. Диаграмма структуры файла обмена

Таблица 4.1

Файл обмена (Файл)

Наименование элемента Сокращенное наименование (код) элемента Признак типа элемента Формат элемента Признак обязательности элемента Дополнительная информация
Идентификатор файла ИдФайл А T(1-255) ОУ Содержит (повторяет) имя сформированного файла (без расширения)
Версия программы, с помощью которой сформирован файл ВерсПрог А T(1-40) Н  
Версия формата ВерсФорм А T(1-5) О Принимает значение: 5.01
Идентификатор файла запроса ИдФайлЗапр А T(1-255) Н  
Сведения о наличии (отсутствии) задолженности в размере отрицательного сальдо ЕНС Документ С   О Состав элемента представлен в таблице 4.2

Таблица 4.2

Сведения о наличии (отсутствии) задолженности в размере отрицательного сальдо ЕНС (Документ)

Наименование элемента Сокращенное наименование (код) элемента Признак типа элемента Формат элемента Признак обязательности элемента Дополнительная информация
Код формы по КНД КНД А T(=7) ОК Типовой элемент <КНДТип>.
Принимает значение: 1120518
Дата, по состоянию на которую формируются сведения ДатаСвед А T(=10) О Типовой элемент <ДатаТип>.
Дата в формате ДД.ММ.ГГГГ
Сведения об отправителе документа СвОтпр С О Состав элемента представлен в таблице 4.3
Сведения о получателе документа СвПолуч С О Состав элемента представлен в таблице 4.4
Сведения о налогоплательщике (плательщике сбора, плательщике страховых взносов, налоговом агенте) СвНП С О Состав элемента представлен в таблице 4.6
Сведения о подписанте Подписант С О Состав элемента представлен в таблице 4.8
Признак наличия неисполненной обязанности по уплате налогов, сборов, страховых взносов, пеней, штрафов, процентов, подлежащих уплате в соответствии с законодательством Российской Федерации о налогах и сборах ПрНеиспОбяз П T(=1) ОК Принимает значение:
0 - не имеет неисполненную обязанность |
1 - имеет неисполненную обязанность

Таблица 4.3

Сведения об отправителе документа (СвОтпр)

Наименование элемента Сокращенное наименование (код) элемента Признак типа элемента Формат элемента Признак обязательности элемента Дополнительная информация
Наименование налогового органа НаимНО А T(1-1000) О
Код налогового органа КодНО А T(=4) ОК Типовой элемент <СОНОТип>

Таблица 4.4

Сведения о получателе документа (СвПолуч)

Наименование элемента Сокращенное наименование (код) элемента Признак типа элемента Формат элемента Признак обязательности элемента Дополнительная информация
Признак получателя - уполномоченного представителя ПризПолучУП А T(=1) ОК Принимает значение:
1 - нет |
2 - да
Сведения о получателе - организации | ПолучЮЛ С О Типовой элемент <СведЮЛТип>.
Состав элемента представлен в таблице 4.9
Сведения о получателе - физическом лице ПолучФЛ С О Состав элемента представлен в таблице 4.5

Таблица 4.5

Сведения о получателе - физическом лице (ПолучФЛ)

Наименование элемента Сокращенное наименование (код) элемента Признак типа элемента Формат элемента Признак обязательности элемента Дополнительная информация
ИНН физического лица ИННФЛ А T(=12) О При отсутствии ИНН у физического лица значение элемента заполняется последовательностью из двенадцати нулей
Фамилия, имя, отчество физического лица ФИО С О Типовой элемент <ФИОТип>.
Состав элемента представлен в таблице 4.10

Таблица 4.6

Сведения о налогоплательщике (плательщике сбора, плательщике страховых взносов, налоговом агенте) (СвНП)

Наименование элемента Сокращенное наименование (код) элемента Признак типа элемента Формат элемента Признак обязательности элемента Дополнительная информация
Налогоплательщик (плательщик сбора, плательщик страховых взносов, налоговый агент) - организация | НПЮЛ С О Типовой элемент <СведЮЛТип>.
Состав элемента представлен в таблице 4.9
Налогоплательщик (плательщик сбора, плательщик страховых взносов, налоговый агент) - физическое лицо (индивидуальный предприниматель/физическое лицо, не являющееся индивидуальным предпринимателем) НПФЛ С О Состав элемента представлен в таблице 4.7

Таблица 4.7

Налогоплательщик (плательщик сбора, плательщик страховых взносов, налоговый агент) - физическое лицо (индивидуальный предприниматель/физическое лицо, не являющееся индивидуальным предпринимателем) (НПФЛ)

Наименование элемента Сокращенное наименование (код) элемента Признак типа элемента Формат элемента Признак обязательности элемента Дополнительная информация
ИНН физического лица ИННФЛ А T(=12) О Типовой элемент <ИННФЛТип>
Фамилия, имя, отчество физического лица ФИО С О Типовой элемент <ФИОТип>.
Состав элемента представлен в таблице 4.10

Таблица 4.8

Сведения о подписанте (Подписант)

Наименование элемента Сокращенное наименование (код) элемента Признак типа элемента Формат элемента Признак обязательности элемента Дополнительная информация
Должность лица, подписавшего документ Должн А T(1-128) Н
Наименование налогового органа НаимНО А T(1-1000) О
Код налогового органа КодНО А T(=4) ОК Типовой элемент <СОНОТип>
Фамилия, имя, отчество (при наличии) ФИО С Н Типовой элемент <ФИОТип>.
Состав элемента представлен в таблице 4.10

Таблица 4.9

Сведения о юридическом лице (СведЮЛТип)

Наименование элемента Сокращенное наименование (код) элемента Признак типа элемента Формат элемента Признак обязательности элемента Дополнительная информация
Наименование организации НаимОрг А T(1-1000) О
ИНН организации ИННЮЛ А T(=10) О Типовой элемент <ИННЮЛТип>
КПП КПП А T(=9) О Типовой элемент <КППТип>

Таблица 4.10

Фамилия, имя, отчество (ФИОТип)

Наименование элемента Сокращенное наименование (код) элемента Признак типа элемента Формат элемента Признак обязательности элемента Дополнительная информация
Фамилия Фамилия А T(1-60) О
Имя Имя А T(1-60) О
Отчество Отчество А T(1-60) Н

В электронном документе текст соответствует официальному источнику.

Приложение N 1
к Приказу ФНС России
от 30.11.2022 N ЕД-7-8/1129@

Форма по КНД 1120525

СПРАВКА О ПРИНАДЛЕЖНОСТИ СУММ ДЕНЕЖНЫХ СРЕДСТВ, ПЕРЕЧИСЛЕННЫХ В КАЧЕСТВЕ ЕДИНОГО НАЛОГОВОГО ПЛАТЕЖА НАЛОГОПЛАТЕЛЬЩИКА, ПЛАТЕЛЬЩИКА СБОРА, ПЛАТЕЛЬЩИКА СТРАХОВЫХ ВЗНОСОВ ИЛИ НАЛОГОВОГО АГЕНТА (АГРЕГИРОВАННЫЕ ДАННЫЕ)

N ___________ от _________________ 20__ года

Денежные средства налогоплательщика, плательщика сбора, плательщика страховых взносов, налогового агента

,
(наименование организации - налогоплательщика, плательщика сбора, плательщика страховых взносов или налогового агента, Ф.И.О. <1> индивидуального предпринимателя, физического лица, не являющегося индивидуальным предпринимателем, ИНН, КПП <2>)  

перечисленные в качестве единого налогового платежа за период с __.__.20__ по __.__.20__, учтены в счет погашения налоговых обязанностей с соблюдением последовательности, установленной пунктами 8 - 10 статьи 45 Налогового кодекса Российской Федерации.

Остаток на __.__.____:  
Поступления  
Списания  
Остаток на __.__.____:  

Раздел I. ПОСТУПЛЕНИЯ.

Наименование показателя Дата поступления/списания Сумма поступления/списания КБК ОКТМО КПП Документ основания операции Итого по виду операции
1. Платежи
Итого по платежам: x x x x x x
2. Зачет от иного лица
Итого по зачетам: x x x x x x
3. Учет переплаты с обязательства
Итого по обязательству: x x x x x x
Итого по обязательству: x x x x x x
Итого по суммам, учтенным с обязательств: x x x x x x

Раздел II. СПИСАНИЯ.

Наименование показателя Дата поступления/списания Сумма поступления/списания КБК ОКТМО КПП Срок уплаты Документ основания операции Итого по виду операции
1. Зачет иному лицу
Итого по зачету иному лицу: x x x x x x x
2. Возврат денежных средств
Итого по возврату денежных средств: x x x x x x
3. Списание в счет уплаты по обязательству:
Итого по обязательству: x x x x x x x
Итого по обязательству: x x x x x x x
Итого по обязательству: x x x x x x x
Итого по суммам, списанным в счет уплаты по обязательству: x x x x x x x

Настоящая справка не является документом, подтверждающим исполнение организацией, индивидуальным предпринимателем, физическим лицом, не являющимся индивидуальным предпринимателем, обязанности по уплате налогов, сборов, страховых взносов, пеней, штрафов, процентов.

,
(Наименование и код налогового органа, сформировавшего справку)  

<1> Отчество указывается при наличии.

<2> Указывается код причины постановки на учет, присвоенный налоговым органом по месту нахождения организации либо по месту нахождения отделения иностранной организации.

Приложение N
к письму ФНС России
от "__" _______ 2023 г. N _____

ФОРМАТ ПРЕДСТАВЛЕНИЯ СПРАВКИ О ПРИНАДЛЕЖНОСТИ СУММ ДЕНЕЖНЫХ СРЕДСТВ, ПЕРЕЧИСЛЕННЫХ В КАЧЕСТВЕ ЕДИНОГО НАЛОГОВОГО ПЛАТЕЖА НАЛОГОПЛАТЕЛЬЩИКА, ПЛАТЕЛЬЩИКА СБОРА, ПЛАТЕЛЬЩИКА СТРАХОВЫХ ВЗНОСОВ ИЛИ НАЛОГОВОГО АГЕНТА (АГРЕГИРОВАННЫХ ДАННЫХ), В ЭЛЕКТРОННОЙ ФОРМЕ

I. ОБЩИЕ ПОЛОЖЕНИЯ

1. Настоящий формат описывает требования к XML-файлам передачи налоговым органом в электронной форме по телекоммуникационным каналам связи сведений по форме справки о принадлежности сумм денежных средств, перечисленных в качестве единого налогового платежа налогоплательщика, плательщика сбора, плательщика страховых взносов или налогового агента (агрегированных данных) (далее - файл обмена).

2. Номер версии настоящего формата 5.01, часть 847.

II. ОПИСАНИЕ ФАЙЛА ОБМЕНА

3. Имя файла обмена должно иметь следующий вид:

R_T_A_K_O_GGGGMMDD_N, где:

R_T - префикс, принимающий значение: IU_SPPRINDENSRENP;

A_K - идентификатор получателя информации, где: A - идентификатор получателя, которому направляется файл обмена, K - идентификатор конечного получателя, для которого предназначена информация из данного файла обмена. Передача файла от отправителя к конечному получателю (K) может осуществляться в несколько этапов через другие налоговые органы, осуществляющие передачу файла на промежуточных этапах, которые обозначаются идентификатором A. В случае передачи файла от отправителя к конечному получателю при отсутствии налоговых органов, осуществляющих передачу на промежуточных этапах, значения идентификаторов A и K совпадают. Каждый из идентификаторов (A и K) имеет вид:

для организаций - девятнадцатиразрядный код (идентификационный номер налогоплательщика (плательщика сбора, налогового агента) (далее - ИНН) и код причины постановки на учет (далее - КПП) организации (обособленного подразделения);

для физических лиц - двенадцатиразрядный код (ИНН физического лица, при наличии. При отсутствии ИНН - последовательность из двенадцати нулей);

O - идентификатор отправителя информации, имеет вид для налоговых органов - четырехразрядный код налогового органа;

GGGG - год формирования передаваемого файла, MM - месяц, DD - день;

N - идентификационный номер файла (длина - от 1 до 36 знаков. Идентификационный номер файла должен обеспечивать уникальность файла).

Расширение имени файла - XML. Расширение имени файла может указываться как строчными, так и прописными буквами.

Параметры первой строки файла обмена

Первая строка XML-файла должна иметь следующий вид:

<?xml version ="1.0" encoding ="windows-1251"?>

Имя файла, содержащего XML-схему файла обмена, должно иметь следующий вид:

IU_SPPRINDENSRENP_1_847_01_05_01_xx, где xx - номер версии схемы.

Расширение имени файла - xsd.

XML-схема файла обмена приводится отдельным файлом.

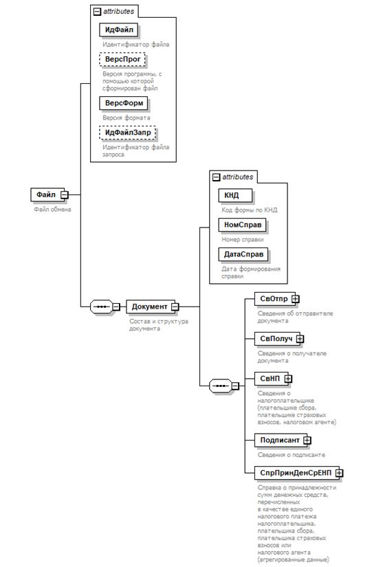
4. Логическая модель файла обмена представлена в виде диаграммы структуры файла обмена на рисунке 1 настоящего формата. Элементами логической модели файла обмена являются элементы и атрибуты XML-файла. Перечень структурных элементов логической модели файла обмена и сведения о них приведены в таблицах 4.1 - 4.18 настоящего формата.

Для каждого структурного элемента логической модели файла обмена приводятся следующие сведения:

наименование элемента. Приводится полное наименование элемента. В строке таблицы могут быть описаны несколько элементов, наименования которых разделены символом "|". Такая форма записи применяется при наличии в файле обмена только одного элемента из описанных в этой строке;

сокращенное наименование (код) элемента. Приводится сокращенное наименование элемента. Синтаксис сокращенного наименования должен удовлетворять спецификации XML;

признак типа элемента. Может принимать следующие значения: "С" - сложный элемент логической модели (содержит вложенные элементы), "П" - простой элемент логической модели, реализованный в виде элемента XML-файла, "А" - простой элемент логической модели, реализованный в виде атрибута элемента XML-файла. Простой элемент логической модели не содержит вложенные элементы;

формат элемента. Формат элемента представляется следующими условными обозначениями: T - символьная строка; N - числовое значение (целое или дробное).

Формат символьной строки указывается в виде T(n-k) или T(=k), где: n - минимальное количество знаков, k - максимальное количество знаков, символ "-" - разделитель, символ "=" означает фиксированное количество знаков в строке. В случае, если минимальное количество знаков равно 0, формат имеет вид T(0-k). В случае, если максимальное количество знаков не ограничено, формат имеет вид T(n-).

Формат числового значения указывается в виде N(m.k), где: m - максимальное количество знаков в числе, включая знак (для отрицательного числа), целую и дробную часть числа без разделяющей десятичной точки, k - максимальное число знаков дробной части числа. Если число знаков дробной части числа равно 0 (то есть число целое), то формат числового значения имеет вид N(m).

Для простых элементов, являющихся базовыми в XML, например, элемент с типом "date", поле "Формат элемента" не заполняется. Для таких элементов в поле "Дополнительная информация" указывается тип базового элемента;

признак обязательности элемента определяет обязательность наличия элемента (совокупности наименования элемента и его значения) в файле обмена. Признак обязательности элемента может принимать следующие значения: "О" - наличие элемента в файле обмена обязательно; "Н" - наличие элемента в файле обмена необязательно, то есть элемент может отсутствовать. Если элемент принимает ограниченный перечень значений (по классификатору, справочнику, кодовому словарю), то признак обязательности элемента дополняется символом "К". В случае, если количество реализаций элемента может быть более одной, то признак обязательности элемента дополняется символом "М".

К вышеперечисленным признакам обязательности элемента может добавляться значение "У" в случае описания в XML-схеме условий, предъявляемых к элементу в файле обмена, описанных в графе "Дополнительная информация";

дополнительная информация содержит, при необходимости, требования к элементу файла обмена, не указанные ранее. Для сложных элементов указывается ссылка на таблицу, в которой описывается состав данного элемента. Для элементов, принимающих ограниченный перечень значений из классификатора (справочника, кодового словаря), указывается соответствующее наименование классификатора (справочника, кодового словаря) или приводится перечень возможных значений. Для классификатора (справочника, кодового словаря) может указываться ссылка на его местонахождение. Для элементов, использующих пользовательский тип данных, указывается наименование типового элемента.

Рисунок 1. Диаграмма структуры файла обмена

Таблица 4.1

Файл обмена (Файл)

Наименование элемента Сокращенное наименование (код) элемента Признак типа элемента Формат элемента Признак обязательности элемента Дополнительная информация
Идентификатор файла ИдФайл А T(1-255) ОУ Содержит (повторяет) имя сформированного файла (без расширения)
Версия программы, с помощью которой сформирован файл ВерсПрог А T(1-40) Н  
Версия формата ВерсФорм А T(1-5) О Принимает значение: 5.01
Идентификатор файла запроса ИдФайлЗапр А T(1-255) Н Содержит (повторяет) имя файла запроса (без расширения)
Состав и структура документа Документ С   О Состав элемента представлен в таблице 4.2

Таблица 4.2

Состав и структура документа (Документ)

Наименование элемента Сокращенное наименование (код) элемента Признак типа элемента Формат элемента Признак обязательности элемента Дополнительная информация
Код формы по КНД КНД А T(=7) ОК Типовой элемент <КНДТип>.
Принимает значение: 1120525
Номер справки НомСправ А T(1-50) О
Дата формирования справки ДатаСправ А T(=10) О Типовой элемент <ДатаТип>.
Дата в формате ДД.ММ.ГГГГ
Сведения об отправителе документа СвОтпр С О Состав элемента представлен в таблице 4.3
Сведения о получателе документа СвПолуч С О Состав элемента представлен в таблице 4.4
Сведения о налогоплательщике (плательщике сбора, плательщике страховых взносов, налоговом агенте) СвНП С О Состав элемента представлен в таблице 4.7
Сведения о подписанте Подписант С О Состав элемента представлен в таблице 4.10
Справка о принадлежности сумм денежных средств, перечисленных в качестве единого налогового платежа налогоплательщика, плательщика сбора, плательщика страховых взносов или налогового агента (агрегированные данные) СпрПринДенСрЕНП С О Состав элемента представлен в таблице 4.11

Таблица 4.3

Сведения об отправителе документа (СвОтпр)

Наименование элемента Сокращенное наименование (код) элемента Признак типа элемента Формат элемента Признак обязательности элемента Дополнительная информация
Наименование налогового органа НаимНО А T(1-1000) Н
Код налогового органа КодНО А T(=4) ОК Типовой элемент <СОНОТип>

Таблица 4.4

Сведения о получателе документа (СвПолуч)

Наименование элемента Сокращенное наименование (код) элемента Признак типа элемента Формат элемента Признак обязательности элемента Дополнительная информация
Признак получателя - уполномоченного представителя ПризПолучУП А T(=1) ОК Принимает значение:
1 - нет |
2 - да
Сведения о получателе - организации | ПолучЮЛ С О Состав элемента представлен в таблице 4.5
Сведения о получателе - физическом лице ПолучФЛ С О Состав элемента представлен в таблице 4.6

Таблица 4.5

Сведения о получателе - организации (ПолучЮЛ)

Наименование элемента Сокращенное наименование (код) элемента Признак типа элемента Формат элемента Признак обязательности элемента Дополнительная информация
Наименование организации НаимОрг А T(1-1000) О
ИНН организации ИННЮЛ А T(=10) О Типовой элемент <ИННЮЛТип>
КПП КПП А T(=9) О Типовой элемент <КППТип>

Таблица 4.6

Сведения о получателе - физическом лице (ПолучФЛ)

Наименование элемента Сокращенное наименование (код) элемента Признак типа элемента Формат элемента Признак обязательности элемента Дополнительная информация
ИНН физического лица ИННФЛ А T(=12) О Типовой элемент <ИННФЛТип>.
При отсутствии ИНН у физического лица значение элемента заполняется последовательностью из двенадцати нулей
Фамилия, имя, отчество физического лица ФИО С О Типовой элемент <ФИОТип>.
Состав элемента представлен в таблице 4.18

Таблица 4.7

Сведения о налогоплательщике (плательщике сбора, плательщике страховых взносов, налоговом агенте) (СвНП)

Наименование элемента Сокращенное наименование (код) элемента Признак типа элемента Формат элемента Признак обязательности элемента Дополнительная информация
Налогоплательщик (плательщик сбора, плательщик страховых взносов, налоговый агент) - организация | НПЮЛ С О Состав элемента представлен в таблице 4.8
Налогоплательщик (плательщик сбора, плательщик страховых взносов, налоговый агент) - физическое лицо НПФЛ С О Состав элемента представлен в таблице 4.9

Таблица 4.8

Налогоплательщик (плательщик сбора, плательщик страховых взносов, налоговый агент) - организация (НПЮЛ)

Наименование элемента Сокращенное наименование (код) элемента Признак типа элемента Формат элемента Признак обязательности элемента Дополнительная информация
Полное наименование организации НаимОрг А T(1-1000) О
ИНН организации ИННЮЛ А T(=10) О Типовой элемент <ИННЮЛТип>
КПП КПП А T(=9) О Типовой элемент <КППТип>

Таблица 4.9

Налогоплательщик (плательщик сбора, плательщик страховых взносов, налоговый агент) - физическое лицо (НПФЛ)

Наименование элемента Сокращенное наименование (код) элемента Признак типа элемента Формат элемента Признак обязательности элемента Дополнительная информация
ИНН физического лица ИННФЛ А T(=12) О Типовой элемент <ИННФЛТип>
Фамилия, имя, отчество физического лица ФИО С О Типовой элемент <ФИОТип>.
Состав элемента представлен в таблице 4.18

Таблица 4.10

Сведения о подписанте (Подписант)

Наименование элемента Сокращенное наименование (код) элемента Признак типа элемента Формат элемента Признак обязательности элемента Дополнительная информация
Должность лица, подписавшего документ Должн А T(1-128) Н
Наименование налогового органа НаимНО А T(1-1000) О
Код налогового органа КодНО А T(=4) ОК Типовой элемент <СОНОТип>
Фамилия, имя, отчество ФИО С Н Типовой элемент <ФИОТип>.
Состав элемента представлен в таблице 4.18

Таблица 4.11

Справка о принадлежности сумм денежных средств, перечисленных в качестве единого налогового платежа налогоплательщика, плательщика сбора, плательщика страховых взносов или налогового агента (агрегированные данные) (СпрПринДенСрЕНП)

Наименование элемента Сокращенное наименование (код) элемента Признак типа элемента Формат элемента Признак обязательности элемента Дополнительная информация
Дата начала периода ДатаНачПериод А T(=10) О Типовой элемент <ДатаТип>.
Дата в формате ДД.ММ.ГГГГ
Остаток на начало периода ОстНачПериод А N(17.2) О
Поступления за период ПоступПериод А N(17.2) О
Списания за период СписанПериод А N(17.2) О
Дата окончания периода ДатаКонПериод А T(=10) О Типовой элемент <ДатаТип>.
Дата в формате ДД.ММ.ГГГГ
Остаток на окончание периода ОстКонПериод А N(17.2) О
Поступления Поступления С О Состав элемента представлен в таблице 4.12
Списания Списания С О Состав элемента представлен в таблице 4.14

Таблица 4.12

Поступления (Поступления)

Наименование элемента Сокращенное наименование (код) элемента Признак типа элемента Формат элемента Признак обязательности элемента Дополнительная информация
Итого по платежам ПлатежИтог А N(17.2) О
Итого по зачетам ЗачетИтог А N(17.2) О
Итого по суммам, учтенным с обязательств СумОбязИтог А N(17.2) О
Платежи Платежи С НМ Типовой элемент <СведПоступлТип>.
Состав элемента представлен в таблице 4.16
Зачет от иного лица ЗачетИнЛиц С НМ Типовой элемент <СведПоступлТип>.
Состав элемента представлен в таблице 4.16
Учет переплаты с обязательства, итого УчетПереплИтог С НМ Состав элемента представлен в таблице 4.13

Таблица 4.13

Учет переплаты с обязательства, итого (УчетПереплИтог)

Наименование элемента Сокращенное наименование (код) элемента Признак типа элемента Формат элемента Признак обязательности элемента Дополнительная информация
Обязательство Обязател А T(1-255) О
Итого по обязательству ИтогОбяз А N(17.2) О
Учет переплаты с обязательства УчетПерепл С ОМ Типовой элемент <СведПоступлТип>.
Состав элемента представлен в таблице 4.16

Таблица 4.14

Списания (Списания)

Наименование элемента Сокращенное наименование (код) элемента Признак типа элемента Формат элемента Признак обязательности элемента Дополнительная информация
Итого по зачету иному лицу ЗачетИтог А N(17.2) О
Итого по возврату денежных средств ВозвратИтог А N(17.2) О
Итого по суммам, списанным в счет уплаты по обязательству СписаниеИтог А N(17.2) О
Зачет иному лицу ЗачетИнЛиц С НМ Типовой элемент <СведСписанТип>.
Состав элемента представлен в таблице 4.17
Возврат денежных средств ВозвратДенСр С НМ Типовой элемент <СведСписанТип>.
Состав элемента представлен в таблице 4.17
Списание в счет уплаты по обязательству, итого СписанСчОбязИтог С НМ Состав элемента представлен в таблице 4.15

Таблица 4.15

Списание в счет уплаты по обязательству, итого (СписанСчОбязИтог)

Наименование элемента Сокращенное наименование (код) элемента Признак типа элемента Формат элемента Признак обязательности элемента Дополнительная информация
Обязательство Обязател А T(1-255) О
Итого по обязательству ИтогОбяз А N(17.2) О
Списание в счет уплаты по обязательству СписанСчОбяз С ОМ Типовой элемент <СведСписанТип>.
Состав элемента представлен в таблице 4.17

Таблица 4.16

Сведения о поступлениях (СведПоступлТип)

Наименование элемента Сокращенное наименование (код) элемента Признак типа элемента Формат элемента Признак обязательности элемента Дополнительная информация
Наименование показателя НаимПоказ А T(1-1000) О
Дата поступления ДатаПоступл А T(=10) О Типовой элемент <ДатаТип>.
Дата в формате ДД.ММ.ГГГГ
Сумма поступления СумПоступл А N(17.2) О
Код бюджетной классификации КБК А T(=20) ОК Типовой элемент <КБКТип>.
Принимает значение в соответствии с Классификатором кодов классификации доходов бюджетов Российской Федерации
Код по ОКТМО ОКТМО А T(=8) | T(=11) ОК Типовой элемент <ОКТМОТип>.
Принимает значение в соответствии с Общероссийским классификатором территорий муниципальных образований
КПП КПП А T(=9) Н Типовой элемент <КППТип>
Документ основания операции ДокОснов А T(1-255) О
Итого по виду операции ИтогВидОперац А N(17.2) О

Таблица 4.17

Сведения о списаниях (СведСписанТип)

Наименование элемента Сокращенное наименование (код) элемента Признак типа элемента Формат элемента Признак обязательности элемента Дополнительная информация
Наименование показателя НаимПоказ А T(1-1000) О
Дата списания ДатаСписан А T(=10) О Типовой элемент <ДатаТип>.
Дата в формате ДД.ММ.ГГГГ
Сумма списания СумСписан А N(17.2) О
Код бюджетной классификации КБК А T(=20) ОК Типовой элемент <КБКТип>.
Принимает значение в соответствии с Классификатором кодов классификации доходов бюджетов Российской Федерации
Код по ОКТМО ОКТМО А T(=8) | T(=11) ОК Типовой элемент <ОКТМОТип>.
Принимает значение в соответствии с Общероссийским классификатором территорий муниципальных образований
КПП КПП А T(=9) Н Типовой элемент <КППТип>
Срок уплаты СрокУпл А T(=10) О Типовой элемент <ДатаТип>.
Дата в формате ДД.ММ.ГГГГ
Документ основания операции ДокОснов А T(1-255) О
Итого по виду операции ИтогВидОперац А N(17.2) О

Таблица 4.18

Фамилия, имя, отчество (ФИОТип)

Наименование элемента Сокращенное наименование (код) элемента Признак типа элемента Формат элемента Признак обязательности элемента Дополнительная информация
Фамилия Фамилия А T(1-60) О
Имя Имя А T(1-60) О
Отчество Отчество А T(1-60) Н